CHAPTER -01
PROJECTDESCRIPTION:
1. Name of the organization : ZABER & ZUBAIR FABRICS LTD.
2. Type : HOME COMPOSITE TEXTILE.
3. Year of Establishment : 2000
4. Address : Adamjee Court Main Building(5th floor)
115-120,Motijheel C/A,Dhaka-1000.
5. Factory : Pagar, Tongi, Gazipur-1710,Bangladesh.
6. Product Mix : 100% Cotton
(50%+50%)Poly Cotton
CVC (Chief Value of Cotton)
100% Organic Cotton.
7. MedicalFacility : Appointed M.B.B.S doctorforcoverage
24hrs health facilities.
8. Production Capacity :
Dyeing : 3,000,000 Meters per month
Printing : 6,000,000 Meters per month
9. Supporting Department :
 Personal Department
 MIS(Management Information System)
 Marketing Department
 Accounts Department
 Administration Department
 Compliance Department
 Processing Department
 Planning & Co-ordination
 Automobile Workshop
 Mechanical Workshop
 Motor winding
 Electrical & Electronics Department
 Folding Department
 Cost& Account Department
 Embroidery Department
 Etc.
To smooth functioning of the organization activities, some department
assist these activities as per given below:
 Dyeing, Printing & Finishing Section:
 Preparation
 Dyeing
 Printing
 Finishing
 Q,C & Lab Section
 Final inspection & Folding
 Garments Section:
 Sample Section
 Cutting Section
 Sewing Section
 Final inspection
 Packing Section
 Etc
 Maintenance:
 Electrical
 Mechanical
 Utility Section:
 Boiler
 Generator
 Compressor
 Chiller
 ETP
 WTP
 Etc.
 Accounts & commercialSection.
 Administration & Compliance Section.
 Chemical& Spare parts Store.
 Totalarea of the Industry: 9,97,000 square feet.
Remarks: The company 9,97,000 square feet of land property which is
situated near by Dhaka-Gazipur high way far from 20 kilometers of Dhaka
city. The future plan of this Organization is to achieve following parameter:
o 100% quality achieve as per buyer requirements.
o Buyer Satisfaction.
o Time to time delivery of every shipment.
o Project Expansion.
o Well Satisfaction & Motivation of the Employee.
CHAPTER -02
MANPOWERMANAGEMENT:
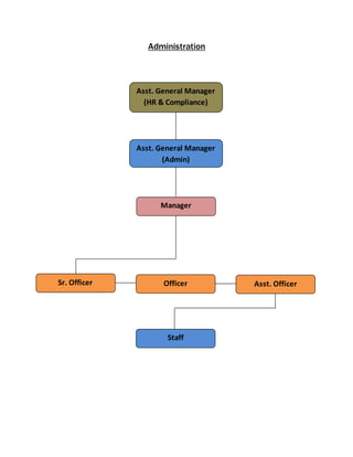
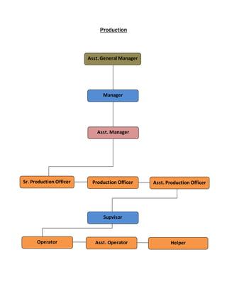
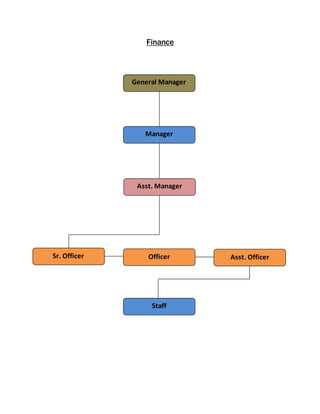
Organizational Structure:
Figure 1.1 Organizational Structure
Chairman
Mr. Nurul Islam
Managing Director
A.S.M Rafiqul Islam
(Noman)
Director
Zaber Mohammad
Abdulla
Director
Zubair Mohammad
Abdulla
Director
Talha Mahmmad
Abdulla
Director
Mst. Nur Yasmin
Kaniz Fatema
Administration
Asst. General Manager
(HR & Compliance)
Asst. General Manager
(Admin)
Manager
Sr. Officer Asst. OfficerOfficer
Staff
Finance
General Manager
Manager
Asst. Manager
Sr. Officer Asst. OfficerOfficer
Staff
Marketing
General Manager
Asst. General Manager
Manager
Sr. Executive Executive (Trainee)Executive
Staff
Mechanical
General Manager
Asst. General
Manager
Asst. Manager
Mechanical engineer WelderMechanical fitter
Sr. Manager
Electrical
Deputy General Manager
Asst. General
Manager
Asst. Manager
Electrical engineer Electrician
Sr. Manager
Production
Asst. General Manager
Manager
Asst. Manager
Sr. Production Officer Asst. Production OfficerProduction Officer
Supvisor
Operator HelperAsst. Operator
Management System:
 Intercom telephone
 Fax
 Written letters &
 Oral
Shift Change:
There are three shifts in the industry. So the shifts are changed at every 8 hours.
Shift Change/ for worker of Security:
A Shift – 06:00 – 14:00
B Shift – 14:00 – 22:00
C Shift – 22:00 – 06:00
General shift :
09:00 – 18:00
Office Time
09:00 – 18:00
Responsibilities of Production Officer:
1. To give dyeing program slip.
2. To match production sample with target shade.
3. To collect production sample for sample matching next production.
4. To observe dyed fabric during finishing running & also after
finishing.
5. To identify disputed fabrics & report to P.M/G.M for necessary
actions.
6. To discuss with P.M. about overall production if necessary.
7. To sign the store requisition & delivery challan in the absence of P.M.
8. Also to execute overall floor works.
9. To maintain loading/unloading khata.
10. Any other assignment given by higher authority.
Job Description of P.O & S.P.O:
Job title: Production officer & Senior Production officer
Report to: Production Manager
Purpose:
To control shift according to the plan made by the production manager
Territory: Dyeing section (major)
Batching and Finishing section (minor)
Nature and Scope:
Role within the organization:
Responsible for own shift production with good quality and minimum
time.
Environment:
Production officer has to work under huge stress. He has to work in acute
heat under physical and mental pressure. Also he has to work in acute heat all
the year round.
Job Description of Production Officer:
Report To: Sr. Production Officer
Job Summary:
To plan, execute & follows up the production activities & control the quality
production with related activities.
Duties & Responsibilities:
 Overall supervision of dyeing, finishing production.
 Batch preparation & PH check.
 Dyes & chemical requisition issue & check.
 Write fabrics loading & loading time from m/c.
 Program making, sample checking, color management.
 Control the supervisors, operator, asst. operator & helpers of dyeing m/c.
 And also any other work as & when required by the management.
Job Description of Sr. Production Officer:
Report To: P.M (Production)
Job Summary:
To plan, execute & follows up the production activities & control the quality
production with related activities.
Duties & Responsibilities:
 Overall supervision of dyeing, finishing production.
 Checks the different log books of different areas & report to management.
 Checks the sensitive parameters of different machine for smooth dyeing.
 Checks out the plan to control the best output from supervisor & workers.
 To trained up & motive the subordinates how to improve the quality
production.
 Maintenance of machine & equipment. Any other works & when required
by the management.
 Control the supervisors, operator, asst. operator & helpers of dyeing m/c.
REMARKS:
The manpower management system ZABER & ZUBAIR FABRICS LTD.
is well arranged. Every officers & stuffs are responsible for their duty. But there
are only nine textile engineers in the industry (3 for pretreatment, 3 for Dyeing & 3
for Finishing). It is sufficient for fluent production. The efficiency of the worker
should be increased for more quality production.
CHAPTER NO-03
MACHINEDESCRIPTION:
Introduction:
ZZTF is an integrated computerized company. It has total above 50, dyeing
machines are fully computerized .The machines are centrally controlled by Beacon
Controller.
BeaconControlling System:
The Beacon Controlling System took the main attention in ZZTF. It is fully
computerized controlling system. In ZZTF 50 dyeing machine was controlled by
the Beacon Controlling System. It consist of-
 A Computer
 A special panel board.
Every machine was conducted with the computer by a local area network (LAN)
The function of Beacon Controlling System:
 It can controlthe water supply of the machine.
 It can controlthe dosing.
 It can controlthe heating and cooling system.
 It shows the present condition of the production.
Yellow line : indicate theoretical temperature.
Red line : indicate practical temperature.
Blue line : indicate theoretical chemical dosing to vessel form tank.
Pink line : indicate practical chemical dosing to vessel form tank.
Green line : Liquor level in vessel.
 It can give the detail information about the production
of a batch.
 Can store information about the previous production
of last 7 days.
Operation Sequence:
Information input in the computer
Downloading program from computer in the panel board
Calibrate the machine for run
Give necessary information to operator
Run the machine according to the program.
Specification of Different Machines:
Pretreatment Section:
Pretreatment Machine. Oshoff-01+03:
Type Gas Singing & De-singing Machine
Manufacturer name Osthoff
Country Germany
Model No. FO97-4
Year of manufacturing 1999
Temp. Range 00-2000C
Used Utilities Water, Steam, Electricity, Compressed Air
No. of Motor 14
Production Capacity 100000 Meter (P/Day)
Burner Range 0-40 Mbar
Machine Speed 120 m/min
Pretreatment Machine. Oshoff-02:
Type Gas Singing & De-singing Machine
Manufacturer name Osthoff
Country Germany
Model No. VP-99
Year of manufacturing 2006
Temp. Range 00-2000C
Used Utilities Water, Steam, Electricity, Compressed Air
No. of Motor 14
Production Capacity 100000 Meter (P/Day)
Burner Range 0-40 Mbar
Machine Speed 120 m/min
Pretreatment Machine. Poong Kwang:
Type Gas Singing & De-singing Machine
Manufacturer name Poong Kwang
Country Korea
Model No. PK-G-2A-3200
Year of manufacturing 2004.8
Temp. Range 00-1000C
Used Utilities Water, Steam, Electricity, Compressed Air
No. of Motor 10
Production Capacity 80000 Meter (P/Day)
Burner Range Manual
Machine Speed 100 m/min
Pretreatment Machine. Bleaching-01:
Type Bleaching
Manufacturer name Goller Bleaching-01
Country Germany
Model No. 9454
Year of manufacturing 1998
Temp. Range 00-1000C
Used Utilities Water, Steam, Electricity, Compressed Air
No. of Motor 38
Production Capacity 100000 Meter (P/Day)
Machine Speed 120 m/min
No of Dryer 18 Pcs Dryer, 2 Pcs Cooling Dryer
Pressure Range (0-7) PSI
No of Steamer Box 1 Pcs
No of Washing Chamber 6 Pcs Washing Chamber, 1 Pcs Chemical
Chamber, 1 Pcs Acid Chamber
Pretreatment Machine. Bleaching-02:
Type Bleaching
Manufacturer name Goller Bleaching-02
Country Germany
Model No. 9831
Year of manufacturing 2006
Temp. Range 00-1000C
Used Utilities Water, Steam, Electricity, Compressed Air
No. of Motor 135
Production Capacity 100000 Meter (P/Day)
Machine Speed 120 m/min
No of Dryer 24 Pcs Dryer, 2 Pcs Cooling Dryer
Pressure Range (0-7) PSI
No of Steamer Box 2 Pcs
No of Washing Chamber
10 Pcs Washing Chamber, 2 Pcs Chemical
Chamber, 1 Pcs Acid Chamber
Pretreatment Machine. Brugman:
Type Bleaching
Manufacturer name Brugman
Country Holland
Model No. 86/600
Year of manufacturing 1986
Temp. Range 00-1000C
Used Utilities Water, Steam, Electricity, Compressed Air
No. of Motor 110
Production Capacity 100000 Meter (P/Day)
Machine Speed 100 m/min
No of Dryer 18 Pcs Dryer, 2 Pcs Cooling Dryer
Pressure Range (0-7) PSI
No of Steamer Box 2 Pcs
No of Washing Chamber
10 Pcs Washing Chamber, 2 Pcs Chemical
Chamber, 1 Pcs Acid Chamber
Pretreatment Machine. Mercerizing-2:
Type Mercerizing
Manufacturer name Goller Mercerizing
Country Germany
Model No. 9833
Year of manufacturing 2006
Temp. Range 00-1000C
Used Utilities Water, Steam, Electricity, Compressed Air
No. of Motor 95
Production Capacity 60000 Meter (P/Day)
Machine Speed 60 m/min
No of Dryer 12 Pcs Dryer, 2 Pcs Cooling Dryer
Pressure Range (0-7) PSI
No of Washing Chamber
6 Pcs Washing Chamber,1 Pcs Acid
Chamber
Pretreatment Machine. Mercerizing-4:
Type Mercerizing
Manufacturer name Goller Mercerizing
Country Germany
Model No. 9917
Year of manufacturing 2008
Temp. Range 00-1000C
Used Utilities Water, Steam, Electricity, Compressed Air
No. of Motor 84
Production Capacity 60000 Meter (P/Day)
Machine Speed 60 m/min
No of Dryer 16 Pcs Dryer, 2 Pcs Cooling Dryer
Pressure Range (0-7) PSI
No of Washing Chamber
5 Pcs Washing Chamber,1 Pcs Acid
Chamber
Chain Length 12 Yards
Finishing Section:
Finishing Machine. Babcock-1:
Type Stenter
Manufacturer name Babcock
Country Germany
Model No. 98146-001
Year of manufacturing 1999
Temp. Range 00-2000C
Used Utilities Water, Steam, Electricity, Compressed Air
No. of Motor 38
Production Capacity 60000 Meter (P/Day)
Machine Speed 100 m/min
No of Burner Chamber 8 Pcs
Pressure Range (0-7) PSI
Chain Length 30 Meter
Finishing Machine. Babcock-2:
Type Stenter
Manufacturer name Babcock
Country Germany
Model No. 99256-001
Year of manufacturing 2000
Temp. Range 00-2000C
Used Utilities Water, Steam, Electricity, Compressed Air
No. of Motor 31
Production Capacity 60000 Meter (P/Day)
Machine Speed 100 m/min
No of Burner Chamber 6 Pcs
Pressure Range (0-7) PSI
Chain Length 24 Meter
Finishing & Dyeing Machine. Monforts-1:
Type Stenter
Manufacturer name Monforts
Country Germany
Model No. Montex 6000-8F
Year of manufacturing 2004
Temp. Range 00-2000C
Used Utilities Water, Steam, Electricity, Compressed Air
No. of Motor 55
Production Capacity 60000 Meter (P/Day)
Machine Speed 150 m/min
No of Burner Chamber 8 Pcs
Pressure Range (0-7) PSI
Chain Length 30 Meter
IR 1 Pcs
Finishing Machine. Monforts-6:
Type Stenter
Manufacturer name Monforts
Country Germany
Model No. Montex 6500-8F
Year of manufacturing 2008
Temp. Range 00-2300C
Used Utilities Water, Steam, Electricity, Compressed Air
No. of Motor 53
Production Capacity 60000 Meter (P/Day)
Machine Speed 150 m/min
No of Burner Chamber 8 Pcs
Pressure Range (0-7) PSI
Chain Length 30 Meter
Dyeing Machine. Pad steam:
Type Dyeing Machine
Manufacturer name Goller Pad steam
Country Germany
Model No. 9834
Year of manufacturing 2006
Temp. Range 00-2300C
Used Utilities Water, Steam, Electricity, Compressed Air
No. of Motor 53
Production Capacity 60000 Meter (P/Day)
Machine Speed 150 m/min
No of Burner Chamber 8 Pcs
Pressure Range (0-7) PSI
Dyeing Machine. Thermosol:
Type Dyeing Machine
Manufacturer name Monforts Thermex
Country Germany
Model No. 55A75030
Year of manufacturing 2006
Temp. Range 00-2300C
Used Utilities Water, Steam, Electricity, Compressed Air
No. of Motor 53
Production Capacity 60000 Meter (P/Day)
Machine Speed 150 m/min
No of Burner Chamber 8 Pcs
Pressure Range (0-7) PSI
Chain Length Yards
Remark: The Beacon Controlling System is very good software to control the
production parameter. It gives very good chance to control the machine and
observe the production closely.
CHAPTER NO-04
RAWMATERIAL
 Raw material:
Raw material is a unique substance in any production oriented textile industry. Its
plays a vital role in case of continuous production & for high quality fabric.
# Types of raw materials:
 Yarn
 Fabric
 Dyes
 Chemical & auxiliaries.
Yarn:
 Cotton
 Polyester
 Lycra
 Viscose
 Etc.
Fabric: Basic weave three types-
01. Plain
02. Twill
03. Sateen.
Dyes:
LIST OF DYES
Sl.N
o
Name Of the Dyes
Conpan
y
Sl.N
o
Name Of the Dyes Conpany
01 Bemacron Black Se-RDL CHT 26 Sodium by carbonate ANNESHA
02 Bezaktiv navy S-LF CHT 27 Drimaren Blue HF-CD Clarint
03 Bezaktiv Cosmos S-MAX CHT 28 Novacron Navy CR ANNESHA
04 Drimarene navy HFGNcdg Clariant 29 Novacron Yellow C-5g ANNESHA
05 Cyclanon ERL BASF 30 Novacron Navy WB ANNESHA
06 Drimarene Blue HFRL cdg Clariant 31 Novacron Ruby S-3B ANNESHA
07 Drimarene navy CL-R-GR Clariant 32 Novacron Red C-2BL ANNESHA
08 Drimarene Blue CL-BR gr Clariant 33 Novacron LemonS-3G ANNESHA
09 Drimarene Yellow HF-CD Clariant 34 Novacron OrangeCRN ANNESHA
10 Drimarene Red HF-CD cdg Clariant 35 Novacron Deep Red ANNESHA
11 Dianix Black S-2B200% Dyster 36 Novacron Red C-4B ANNESHA
12 Dianix Navy CC Dyster 37 Novacron Navy CE ANNESHA
13 Foron Rubine S-WF Clariant 38 Novacron Red CE ANNESHA
14 Foron Blue S-WF Clariant 39 Novacron Yellow CE NNESHAANNESHA
15 Foron Navy S-WF Clariant 40 Novacron Blue CE ANNESHA
16 Foron Black S-WF Clariant 41 Novacron Olive CE ANNESHA
17 Hydrosulphite cone BASF 42 Novacron Yellow NC ANNESHA
18 Levafix Blue CA gran Dystar 43 Novacron Grey NC ANNESHA
19 Levafix Amber CA gran Dystar 44 Novacron Brown NC ANNESHA
20 Levafix Fast Red CA gran Dystar 45 Novacron Ocean S-R ANNESHA
21 Ladipur RSK Liq Clariant 46 Ultratex SI ANNESHA
22 Mercerol QWLF Liq Clariant 47 Sapamine CWS ANNESHA
23 Mono Foam BPD ANNESHA 48 Everzol Navy C-GG ANNESHA
24 Remazol Navy RGB 150% Dystar 49 Everzol Black C-GSP ANNESHA
25 Remazol Blue RGB Dystar 50 Everzol Black MW ANNESHA
CHEMICAL & AUXILIARIES:
LIST OF CHEMICAL & AUXILIARIES
Sl.
N
o
Name Of Chemical & Auxiliaries
Sl.
No
Name Of Chemical & Auxiliaries
01 Arristan ACS 26 Helizarin*Soft SPT
02 Arcofix NZK CN liq 27 Heptol DBL
03 Appretan N96711 liq 28 Invatex CS
04 Avetex SPR 29 Invatex ED
05 Arcofix NETLF CN liq 30 Prestogen*F-PL
06 Alkaven GAL 31 Reaknitt FF
07 Alibigen* A 32 Stabilizer SIFA liq
08 Ceranine HCD.ID fla 33 Size CA
09 Contavan GAL 34 Printofix Krock ECO
10 Elastex 35 SolosoftUP liq
11 Evo Soft CF 100 36 SolosoftACN liq
12 FlosperseDT 37 SolosoftFE liq
13 Fuchs HD-30 38 Sudiam alginate
14 Fixapert *AP 39 Aceti acid
15 Glycerin 40 Caustic soda
16 Evo Soft CF 100 41 Formic acid
17 Fixaprt*AP 42 Sirrix NE liq
18 Hostapal UH liq 43 Siligen SIS nano
19 Helizerin Binder X 4738 44 Urea
20 Helizerin Fixing Agent TX 4737 45 MRN
21 Hostalux CPA liq 46 Arriston 64
22 Hydroperm RUP liq 47 CondensolF-M
23 Helizarin*Binder TOW 48 Catalyst NKD liq
24 Helizarin*Binder AP ECO 49 Ceralube PHD liq
25 Helizarin*Binder SPT 50 Enzyme-T
Sources of raw materials :
# Yarn :
o India
o Pakistan
o Bangladesh.
# Fabric :
o India
o Pakistan
o Bangladesh.
# Dyes & chemical :
o Bangladesh (Global, HP Chemical).
o Pakistan (ICI Company).
o Germany (BASF, Dyster).
o Taiwan.
o Thailand (Clarient).
o Etc.
# Remarks :
It is undoubtedly essential for due time supplying of raw
materials, dyes & auxiliaries for smoothly functioning of textile industry. At the
same time quality should be improved which is much more effective for improving
quality. But it Is a matter of concern, there is no any company established yet
which could fulfill the requirement of Dyes & Chemicals of Bangladesh Textile
Industry.
CHAPTER NO-05
PRODUCTIONPLANNING,SEQUENCES& OPERATIONS
 Production planning, Sequences & Operations:
Production planning:
Introduction and Basic Procedureof Planning and Control:
A planned work brings success. Without planning noting is completed within the
required time. So planning has its own importance which is intolerable. Planning
gives a scheduled task and control completes it successfully. But production
planning and control is not an easy task. So Zaber & Zubair Fabrics Ltd has a self-
sufficient and high-performance department called production planning & control.
Its basic working procedure is as follows-
1. Taking orders from marketing division.
2. Analyzing the orders.
3. Planning for yarn selection.
4. Planning for dyeing the yarn.
5. Planning for finishing the yarn.
It is only a basic procedure .It may change according to the type of order.
Sometimes, order is places only for finishing the material or only for dyeing the
white goods. Then some steps are omitted for planning procedure.
1. Taking orders from marketing division:
Zaber & Zubair Fabrics Ltd marketing division
supplies yarn order to ZZTF planning and control
division by a special format.
2. Analyzing the orders:
These division sections analyze the orders
according to buyers order quantity, type of orders
(i.e. type of yarn, color to be dyed), delivery date
etc. Then it selects which M/C. to use. No of M/C.
To use, time required for production etc. This
section plans for required quantity of yarn to be
collect (order quantity+6% of order quantity),
collection balance, yarn need to be dyed. Dyeing
balance, RFD balance, delivery yarn and delivery
balance.
3. Planning for yarn selection:
This section plans for yarn production .Its selects
machine for product the yarn for specific type of
yarn, type of cotton used, required count, etc. It
also gives delivery data for collect yarn .It also
places orders for buying of yarn form spinning
mills by a specific schedule planning for dyeing
the yarn.
4. Planning for dyeing the yarn:
Production planning for dyeing is Batch plan.
According to the batch no. And color count, types
the batch plan is made. For easy understand this
section gives some batch cards, batch cards are
serialized according to the priority of delivery. The
batch also serialized as to dye light shade at first
and lastly the dark shades, since faulty shades can
be converted to dark color later.
5. Planning for finishing the yarn:
Finishing schedule is same used the dyeing. After
dyeing material goes to the finishing section with
the batch plan. Finished data written to the batch
card & is informed to the planning section.
However, this section always enforces to all the departments to finish all the work
within the delivery time given by the buyer. This section delivers materials by
truck, micro, air etc. To the customer within the meantime.
DESCRIPTIONOF PRETREATMENT:
SINGEING.
DESIZING.
SCOURING.
BLEACHING.
MERCERIZATION.
A process flow-chartof pre-treatment sectionis given below-
Roll of fabric
Singeing unit
Desizing unit
Pad Batch (Conditioning)
Wash
Scouring
Wash (Water +Steam)
Bleaching (hot steam to dry)
Wash
Drying
Go to mercerization section
SINGEING
Gas singeing machine is a modern & mostly used in the factory. It is so
popular because proper singeing is done by the used this machine. To remove
projected fibre, hairy fibre, yarn etc from the fabric surface and then to increase
smoothness & high lustier of fabric surface with the help of gas burner in gas
singeing process and ready for the next process. Gas singeing machine is a modern
& mostly used in the factory. Generally, theses are two types:
1. Brush singeing
2. Gas singeing
Gas singeing is more effective than the brush singeing due to chance of fabric
damage and inferior quality. Some features with figures are given below-
Fig:Modern machine of singeing
Then the fabric is given to Desizing section for removal of sizing material. Now a
day’s enzyme Desizing is more popular than the ordinary way. But conventional
process is more effective and cheap. Before Desizing the roll of fabric is keep for a
certain time for batching.
Heating medium, all types of gas or on request with gas fired petrol or
kerosene; gas fired made by Osthoff - Singe.
Proportional gas: air mixing device
Flame intensity adjustable in a wide range
Flame width sleeplessly adjustable
Distance flame – fabric sleeplessly adjustable
Singeing parameters to be set manually or program controlled
Safety installations in accordancewith local regulations.
4-burner singers are available for high-speed processes,i.e. ropebleaching
lines.
DESIZING
 Stainless steel compartment, single-threaded with 10, 15, or 20m fabric
content
 Jockey-roller on request,
 Driven upper roller on request
 Bath filter on request
Squeezer, pressure according to need, with conventional or stabilized rolls
Singeing is one of the fastest processes in finishing. In order to take advantage of
it, singers mostly work as stand-alone unit. Besides preparing and cleaning of
fabric, also impregnating for Desizing and/or per-oxide bleaching benefits from
line speeds. Combined with corresponding squeezers and batching devices the
singeing line is well equipped for highest production speeds.
Fig: Desizing process
Desizing chemicals are given below-
BEISOL T2090: enzyme (amylase)
HostapolExtra (Wetting Agent)
Sirrix 2ud (Sequestering Agent)
 Industrialdata:
In this factorySingeing & Desizing both processes is done at the same time &
same parameters with the help of the following machine:
1. Osthoff Singe.
2. Poong-Kwang singe.
# Specification of this m/c:
M/C Name M/C Quantity Company Country
1. Osthoff Singe 03 Osthoff Germany
2. Poong-Kwang Singe 01 Osthoff Korea
Singeing & Desizing process used in this factory:
 Singeing:
All most Gas singeing process is used in this factory.
 Desizing:
Peroxide Desizing, Enzyme based & Acid Desizing is used in this
factory.
M/C Parameters:
 No. of burner---------------------02
 Burner height---------------------16 inch
 PH of bath -------------------------6.5-7.0
 Temperature of desizing box----65-700C
 Fabric speed------------------------50-100 m/min
Recipe for every Process:
 For singeing:
 Recipe for PC fabric:
BEISOL T2090: enzyme (amylase)------1.05kg
HostapolExtra (Wetting Agent)-------------1.5kg
Water------------------1000 Liter
 Recipe for cotton fabric:
BEISOL T2090: enzyme (amylase)-----3kg
HostapolExtra (Wetting Agent)------------3kg
Sirrix 2ud (Sequestering Agent)-------------3kg
Water-----------------1000 Liter
 For desizing:
 Recipe for peroxide desizing:
Caustic soda-----------------40 g/l
Sandozol HS----------------0.3 g/l
H2O2 -------------------------3.3 g/l
Stabilizer--------------------0.3 g/l
Temperature of bath-------Room
PH of bath-------------------10-10.5
PH of fabric-----------------8.5
# Functionof differantchemicalagent:
 Hostapol Extra-MRN: It is a wetting agent. It’s function is to
remove surface tension of the water & minimize interfacial
tension.
 Enzyme-D: It is a desizing agent. It’s function is to remove the
size material’s from the fabcic.
 Sirrix-2ud: It is a sequestering agent. It’s function is to remove the
water hardness & Deactivate metal ions.
 Caustic soda: To neutralize acidic materials. Swell the fibre .
 Stabilizer: To maintain the proper power of H2O2 at high
temperature.
# Controlingpointof the singeing & desizing m/c:
 Flame intensity
 Fabric speed
 Singeing position
 Distance between flame burner and fabric
 Flame width
 Temperature
 Time & PH
 Nip pressure for desizing.
# FIGURE:
Fig: Singeing and Desizing M/C
SCOURING
Scouring, is a chemical washing process carried out on cotton fabric to remove
natural wax and non-fibrous impurities (eg the remains of seed fragments) from the
fibres and any added soiling or dirt. Scouring is usually carried in iron vessels
called kiers. The fabric is boiled in an alkali, which forms soap with free fatty acids.
(Saponification).
A kier is usually enclosed, so the solution of sodium hydroxide can be boiled under
pressure, excluding oxygen which would degrade the cellulose in the fibre. If the
appropriate reagents are used, scouring will also remove size from the fabric although
desizing often precedes scouring and is considered to be a separate process known
as fabric preparation.
Preparation and scouring are prerequisites to most of the other finishing
processes. At this stage even the most naturally white cotton fibres are yellowish,
and bleaching, the next process, is required. A typical recipe for scouring is given
below-
 NaoH 99% : 25g/l(Be-46)
 HostapolExtra : 5-6g/l
 Sirrix 2ud : 4g/l
BLEACHING
Bleaching is one of the stages in the manufacture of textiles. All raw textile
materials, when they are in natural form, are known as 'greige' material. Not only
the natural impurities will remain on the greige material but also the add-ons that
were made during its cultivation, growth and manufacture in the form of pesticides,
fungicides, worm killers, sizes, lubricants, etc.
The next process of decolorization of greige material in to a suitable material for
next processing is called bleaching. Bleaching of textiles can be classified in to
oxidative bleaching and reductive bleaching.A typical recipe for bleaching is given
below-
 H2O2(50%) : 15-16g/l
 NaOH : 4g/l
 Stabilizer FCB : 5-6g/l
 HostapolExtra : 4-5g/l
 Acid : 5.5-6.0 (If Pigment)
 Industrialdata:
In this factory scouring& bleaching both processesis done at the same time
& same parameters with the help of the following machine:
1. Bleaching m/c.
2. Bleaching m/c.
#Specification of this m/c:
M/C Name M/C Quantity Company Country
1. Bleaching m/c.-1 02 Goller Germany
2. Bleaching m/c.-2 01 Brugman Holland
Scouring & bleaching process usedin this factory:
 Scouring:
All most continuous scouring process with NaOH used in this factory.
 Bleaching:
All most peroxide bleaching process is used in this factory.
M/C parameters:
 PH for printing:
a. Pigment printing-5.5-6.0
b. Reactive Printing-6.5-8.0
 PH for dyeing:
a. Pigment dyeing 5.5-6
b. Reactive dyeing-7-7.5
c. Disperse dyeing-3-7.5
 Speed:
a. For cotton-70-80 m/min
b. For PC-70-100 m/min
 Temperature:
a. For washing bath-70-950C
b. For steaming chember-95-1150C
c. For chemical bath-45-600C
d. For cylinder dryer-150-2000C
 PH of bath------------------------10-11
Recipe for every process:
 Recipe for scouring process:
 NaoH 99% : 25g/l(Be-46)
 HostapolExtra : 5-6g/l
 Sirrix 2ud : 4g/l
Recipe for bleaching process:
 H2O2(50%) : 15-16g/l
 NaOH : 4g/l
 Stabilizer FCB : 5-6g/l
 HostapolExtra : 4-5g/l
 Sirrix 2ud : 4g/l
 Acid : 5.5-6.0 (If Pigment)
#Function of differantchemical agent:
 HostapolExtra-MRN: It is a wetting agent. It’s funcion is to remove
surface tention of the water & minimize interfacial tention.
 Sirrix-2ud: It is a sequestering agent. It’s funcion is to remove the water
hardness.Deactivate metal ions.
 NaOH(alkali): To neutralize acidic materials. Swell the fibre & saponify
glycosides & to remove the oil, fats, wax & additive impurities form the
fabric.
 H2O2: It’s a universal bleaching agent. H2O2 is virtually the only bleaching
agent available for protein fibres & is extensively used for cellulose fibres
.It’s function to break the cellulose particles & remove the natural coloring
matter & produce permanent whiteness to the fabric.
 Stabilizer: Stabilizer effects at various condition of PH, temperature, liquor
ratio & water hardness. It’s function to maintain the proper power of H2O2 at
high temperature.
# Controling pointof the scouring & bleching m/c:
 PH
 Temperature
 Speed & Time
 Concentration of hydrogen per oxide & NaOH
 Liquor ratio
 Water hardness
 Etc
#Figure:
Fig: Scouring and Bleaching M/C
MERCERIZATION
Mercerizationis done for some sevral purposes-
 To increase lusture
 To increase affinity to dyes
 To control fabric width and for dimensional stability
 To increase tensile strength and save dye.
 Here machine specification with figure is given below-
 Industrialdata:
In this factory mercerization process is done withthe help of the following
machine:
1. Mercerize m/c-1
2. Mercerize m/c-2
#Specification of this m/c:
M/C Name M/C Quantity Company Country
1. Mercerize m/c-1 01 Brugman Holland
2. Mercerize m/c-2 01 Goller Germany
#Mercerization process used in this factory:
Mercerization process is done in this factory by using NaOH .
M/C parameters:
 PH for :
a. Pigment --------------5.5-6.0
b. Reactive --------------6.5-8.0
 Feed to delivery fabrics------------160 m
 Temperature of stabilizer-----------800C
 Number of washing bath------------5
 Temperature of washing bath ------70-950C
 Number of acetic bath----------------01
 Maximum m/c speed-----------------60m/min
 Normally speed -----------------------25-50m/min
 Number of drying cylinder----------10
 Temperature of drying cylinder----180-2000C
 Number of cooling cylinder---------02
 Caustic of Beo:
a.For printing------------Beo (20-24)
b.Fordyeing------------- Beo -28
Recipe for mercerization process:
 NaOH (Beo-28)
 Mercerize oil
 Acetic acid
# Function of differantchemical agent:
 NaOH(Beo
-28):To neutralize acidic materials. Swell the fibre &
saponify glycosides & to remove the oil, fats wax & additive Impurities
form the fabric.
 Mercerize oil: It is a wetting agent. It’s function is to remove surface
tension of the water& minimize interfacial tension.
 Acetic acid: To maintain propervalue of PH .
#Controlling pointof the mercerizing m/c:
 PH
 Temperature
 Fabric speed
 Time
 Concentration of NaOH
#Figure:
Fig: Mercerizing M/C
DESCRIPTIONOF DYEING:
 CONTINUOUS DYEING PROCESS.
 SEMI- CONTINUOUS DYEING PROCESS.
 DIS- CONTINUOUS DYEING PROCESS.
DYEING
 Dyeing: Dyeing is the process of coloring textile materials by immersing
them in an aqueous solution of dyes called dye liquor.
Dyeing Process
Dye dissolved in the dye bath
Convective diffusion
Dye in the diffusion layer
Molecular diffusion
Dye in the electric double layer
Adsorption
Dye absorbed onthe fibre surface
Sorption
Dye diffused in the fibre
Fixation
Dye physically/ chemically bonded with the fibre
Precise Description:
Basically in our country there are three ways to describe woven dyeing techniques.
These have been briefed before. Before vast description we have to know the ways
in short details. The short details is given below-
Continuous Dyeing Process:
 Pad-dry-pad-stream process:
Classic procedure for continuous dyeing of woven fabrics. Here the fabric is
padded in dye liquor, then the fabric is dried and then again padded in caustic
solution and at last the fabric is taken in a stream chamber for fixation of dyes.
Primarily for cotton goods and long yardages. Main advantages of the process is
high-productivity, good appearance, high color yield.
#Process sequence of pad-dry-pad-steam process:
Padding liquor
Padding liquor bowl with migration inhibitor
Drying chamber
Chemical padding
Steam fixation
Rinse
Soaping & rinse
#Function of different steps:
o Padding liquor bowl (Dye + Urea): 1st bowl is done with dye solution
and urea at a temp of 600C-800C. Here urea helps to dissolves the dye
completely in water and also to penetrate the dye within the fibre.
o Padding liquor bowl with migration inhibitor: in this industries
sodium alginate used which acts as a migration inhibitor .
o Drying chamber: Drying the fabric in this chamber.
o Chemicalpadding (NaOH + NaCl):After padding with dyes, urea, and
migration inhibitor the fabric is again padded with NaOH & NaCL at
600C which is known as chemical padding.
o Steamfixation: the fabric is passed through in steaming chamber at the
temp of 100-1020C for 30-60 seconds forfixing the dyes with the fibre.
o Rinse, soaping, & rinse: The fabric is subsequently rinse, soaped, and
finally washed & dried in a dryer.
# Necessary chemical & auxiliariesused in different steps:
 Drim Red-CL58
 Drim Blue-HFGN
 Drim Yellow-CL2R
 Drim Navy-HFGN
 Primasol-V
 Primasol-NFZ
 Urea
# Pad-dry-stream process:
This is a one-bath continuous process without an addition of salt. Its advantages
over the others are far lower migration of dyes and good washing off.
 Pad Thermosolprocess:
It’s a continuous process of one bath dyeing process. In1949 the DuPont company
of USA is established this process for dyeing of synthetic especially nylon,
Polyester and orlon dyeing without carrier. In Thermosol process the fabric treat
with high temperature then the internal structure of fibre is open and the dye
molecule’s are easily entered into the fibre.
 Industrial data:
# Process sequence of pad-thermosol process:
Padding of fibre in a padder
Dryer
Curing/ thermofixing
Reduction clearing
Soaping
Rinse
# Function of different steps:
o Padding of fibre in a padder: The fabric is padded with the dye solution in
a padder.
o Dryer: The fabric is dried at the temp 1200C in a dryer.
o Curing/ thermofixing: Fixation of dyes in a curing chamber at 200-2100C
for 2-3 min’s.
o Rinse, soaping, rinse: After fixation the fabric reduction clearing is done
with hydrose & caustic sodaand then the fabric is soaped & then again
rinsed.
# Necessary chemical & auxiliariesused in different steps:
 Diamin Yellow S-4G
 Bema Red SE-4G
 Diamin Black 5R
 Premosol-V
 Setamol-WIS
 Acetic acid
 Industrial data:
# Process sequence of pad - steam process:
Padding liquor bowl
Padding liquor bowl with migration inhibitor
Drying chamber
Chemical padding
Steam fixation
Rinse
Soaping
Rinse
# Function of different steps:
 Padding liquor bowl (Dye + Urea): 1st bowl is done with dye solution and
urea at a temp of 600C-800C. Here urea helps to dissolves the dye completely
in water and also to penetrate the dye within the fibre.
 Padding liquor bowl with migration inhibitor: In this industries sodium
alginate used which acts as a migration inhibitor .
 Drying chamber: Drying the fabric in this chamber.
 Chemical padding (NaOH + NaCl): After padding with dyes, urea, and
migration inhibitor the fabric is again padded with NaOH & NaCL at 600C
which is known as chemical padding.
 Steam fixation: The fabric is passed through in steaming chamber at the
temp of 100-1020C when it takes for 30-60 seconds for fixing the dyes with
fibre.
 Rinse, soaping, & rinse: The fabric is subsequently rinse, soaped, and
finally washed & dried to the dyeing.
# Necessary chemical & auxiliariesused in different steps:
 Drim Red - CL 5B
 Drim Blue-HFGN
 Drim Yellow- CL 2R
 Drim Navy- HFGN
 Primasol-V
 Primasol-NFZ
 Sodium by carbonate
 Urea
 Industrial data:
# Process sequence of pad-dry-thermofix process:
Padding liquor bowl
Drying chamber
Thermofixation unit
Rinse
Soaping
Rinse
# Function of different steps:
o Padding liquor bowl (Dye + Alkali + Salt): In this padding bath dye
stuff, alkali, salt, urea and sodium alginate are mixed at room
temperature.
o Drying chamber: the padded fabric is dried in the drying chamber.
o Thermofixation unit: The fabric is treated for 5 min’s at 100-1600C
temperature in a heating chamber for thermofixation.
o Rinse, soaping, rinse: After thermo fixation the fabric is rinsed, soaped,
& again rinsed.
# Necessary chemical & auxiliariesused in different steps:
 Drim Yellow HFCD
 Drim Blue-HFCD
 Primasol V
 Primasol NF
 Sodium by carbonate
 Urea
Semi-continuous Process:
 Pad-batchprocess:
In this process the cellulose fibre fabric is padded with a
reactive dye solution in the presence of an alkali, usually sodium bicarbonate
stored in the wet condition for a pre-determined period and finally washed off.
Depending upon the temperature during storing two sequences is employed-
a) Pad (alkali) - Batch (cold) process.
b) Pad (alkali) - Batch (warm or hot) process.
In the first sequence the padded cloth is covered with a polyethylene sheet
(to prevent evaporation of water) and stored for hours and finally washed.
 Industrial data:
# Process sequence of pad-batchprocess:
Padding
Roll/batch at 200C
Rinse
Soaping
Rinse
# Function of different steps:
o Padding (Dyes + Alkali + NaCL + Urea + Na-alginate):The fabric is
padded with dye, urea, & Na-aginate at a temperature of 20-250C.
o Roll/batch at 200
C:The padded fabric in roll form is transferred to a
chamber where the temperature at 200C and relative humidity is 100% for
10-12 hour’s.
o Rinse, soaping, rinse: The fabric is rinse, soaped,& again rinsed.
# Necessary chemical & auxiliariesused in different steps:
 Drim Red - CL 5B
 Drim Yellow- CL 2R
 Caustic (380 Bo)
 Sodaash
 Urea
 Pad-pad-stream process:
This process is only for specific heavy fabric
qualities. A special pad liquor applicator is required. This is a “wet-on-wet”
process without intermediate drying.
Dis-continuous process:
 Jiggerdyeing process:
This is most commonly used piece dyeing process
for dyeing almost all kinds of cottonfabrics. The fabric moves while the liquor
stands still, except for the very latest machines, which are also equipped with a
circulation pump.
 Industrial data:
# Process sequence of jigger dyeing process:
Padding mangle
Jigger to develop color
Fixation
Rinse
Soaping
Rinse
# Function of different steps:
o Padding mangle (Dyes): The fabric is padded with dye liquor in a
padding mangle. No alkali & salt is used in this stages.
o Jiggerto develop color(NaOH + NaCL): The fabric is transferred to
jigger dyeing machine to developed the color with the addition of salt &
alkali. dye is fixed-up in this stages.
o Rinse , soaping, rinse: After fixation the fabric is rinsed, soaped, &
again rinsed thoroughly.
# Necessary chemical & auxiliariesused in different steps:
 Drim Yellow CL-2R
 Drim Red CL5B
 Nova Black G
 NaOH
 NaCL
 Pirmasol NF
 Comparative Discussion:
In industries continuous and semi-continuous dyeing
process is more popular than the dis-continuous process of dyeing. Here the
discussion on the process with figure, flow chart, technical data, typical recipe and
manufactured fabric can be given. The draw-backs with probable solutions are
given for further paper work.
Before discussing on dyeing process the preview of pretreatment is given for
understanding the whole process. At first the fabric is taken for singeing. Singeing
can be done in two ways-
 Pad-dry-pad-steam process:
The dyeing process can be applied on open-width pieces, on fabrics that are
particularly sensitively to creases and crush marks. Pad dyeing differentiates from
exhaust dyeing in the dye bath application and fixation process. Very reduced
water quantities are required, resulting in lower energy consumption.
A greater measure of continuity is achieved in the pad-dry-pad-steam process in
which the cloth is first dye-solution padded, dried, padded with sodium hydroxide
and hydrosulphite, passed through a steam chamber to reduce and fix the dye
molecule into the fibre, and finally finished off in a soaping and rinsing range. The
sequence of operation can be illustrated by the figure. It is customary to add a
small proportion of the dye to the liquor in the padding mangle containing the
reducing agent to compensate for any tendency for the leuco compound to migrate.
A typical recipe is given below-
Mikentren Grey MS/F U/C: 18.5g/l
Mikentren Blue RSN : 10.6g/l
Indentren Red FBB : 5.1g/l
Sodium hydrosulphite : 60g/l
Glubar salt : 50g/l
NaoH : 25g/l
Booster chamber are some times used instead of the steam chamber. The liquor is
maintained at 75C to 100C and the reduction and fixation of the pigment of the
dye is very rapid in the aqueous phase because temperatures are used which are
very much higher than would be employed when dyeing with the leuco compounds
by conventional methods. Industrial pad-thermosol process is given below-
One reason is that the adsorption of leuco compounds is very rapid at high
temperatures and the associated tendency for unlevelness can be overcome by
pigment padding.
These continuous methods, however, are used with reactive dye. There are a few
vat dyes which are not stable at high temperatures. Thus leuco derivatives of vat
dyes containing benzoylamino groups tend hydrolyze under high-temperature
reduction conditions.
 Cold Pad Batch Process:
In this process, a cold pad dyeing cycle is carried out using auxiliaries and
dyestuffs.The fabric is then wound up in rolls and covered with a plastic sheet to
prevent the drying and oxidation of the outer layers. It’s then rotated slowly for 8
to 24 hours to avoid percolation due to the gravitational effect on the liquid, which
could distort the roll and create dyeing defects. The fabric is then finally washed
with auxiliaries. A typical recipe is given bellow-
 Remizol Red RB : 36.5
 EverzolYellow 3RS : 22.0
 Remazol Blue BB : 0.04
 Sodium silicate : 30.0
 Caustic soda99% : 9.0
 Sodaash : 6.0
 Primasol NF : 3.0
 Batching for 12 hours washing
Soda ash, sodium met silicate and caustic soda may be used depending on the
depth of shade dyed. Because of high reactivity of cold brand reactive dyes with
these alkalis, a short fixation time is enough. However, the pad liquor (containing
the dye and alkali)
is stable only for a short time. Hence the dye and alkali solutions should be
prepared separately and mixed immediately before use.
In actual practice, properly prepared fabric is padded with the liquor containing
the cold brand dye and the suitable alkali at 20 to 30C (the lower temperate is
preferred on the grounds of bath stability). The temperature should be kept
constant to avoid variation in shade, especially when mixtures of dyes of different
reactivity are dyed. High padding speed with adequate wetting-out of the fabric is
preferred.
.
 Pad-Steam Process:
In this process at first the fabric is padded and then passes through a steam
chamber. This steam chamber is working as fixation chamber. The use of this
continuous process is given below-
 A wide range of shades can be found.
 Economical advantage.
 The controlof shade is maintained accurately and fastness property is great.
The padder pressure, and padder type is responsible for dye pick-up%. One of the
figures is given below-
Fig: padding mangle
In the continuous process of dyeing the dryer make an effective roll to go to the
fabric at last stage for finishing. Two type of dryer is used-
 Infrared dryer
 Drum dryer
 JiggerDyeing Process:
The fabric pieces are sewn together tail to head, forming a sort of ribbon. At the
head and at the tail of the ribbon two cloths are added (4.5m long) to allow the
regular dyeing of the whole pieces, also leaving the machine drawn-in once the
dyeing process has come to an end. The assembled pieces are taken down from a
roll, pass through the liquor( they are kept in the correct position by means of
transport cylinders and a tension equalizer, which avoids the formation of
wrinkles). The fabric is then wound on a take up roll until the dyeing process has
ended.
Figure:
Fig : Jigger dyeing machine
The piece through speed and tension are adjusted by special devices to avoid any
change in dimensional stability, above all when treating light-weight fabrics or
delicate fibres, the maximum diameters of the roller can be 1450 mm with a width
of the cloth ranging between 1400 and 3600 mm. The piece through speed is
adjusted between 30to 150m/min, and kept constant during the whole operation.
Also the tension must be constant and it can be adjusted between 0 to 60kg. The
composition of the liquor absorbed must be uniform as possible on the whole width
and length of the fabric piece; for big lots, many additions may be necessary to
avoid the so called head-tail defects. Light-weight fabrics (viscose, nylon) that are
stretched excessively during the take up step can
show shading defects. Jiggers work with a quite low liquor ratio (from1:1 to 1:6).
Together with standard atmospheric systems, builders also offer HT jiggers inside
autoclaves working at high pressure. Jiggers are suitable for dyeing all type of
fibres.
There are some certain draw-backs of the techniques used in woven dyeing. They
are-
 Long time batching may cause faulty fabric.
 Chance of crease mark
 In batching improper rotation of batches
So some measures should be taken for an effective follow-through. As batching is
less effective than pad thermosol, so pad-thermosol is the most effective & popular
technique in woven dyeing.
Suggestions are using skilled labors and proper observation can minimize
production cost and makes profit higher.
Figure:
Fig: Thermo sol M/C
DESCRIPTIONOF PRINTING:
 Printing:
The printing is described as localized dyeing I;e dyes or pigments are
applied locally or discontinuously to produce the various design. The
main objective in textile printing is the production of attractive
designs with well defined boundaries made by the artistic arrangement
of a motif or motifs in one or more colors.
#Specification of this m/c:
M/C Name M/C Quantity Company Cuntry
Printing M/C (Rotary) 4 Zimmer Australia
Printing M/C(FlatBed) 1 Zimmer Australia
# Sequence of pigment and reactive printing:
PIGMENT PRINTING REACTIVEPRINTING
Printing Printing
Curing Steaming
Finishing Washing
Folding Finishing
Curing
Calendaring
Folding
# Steps in textile printing:
 Preparation of fabric to be printed.
 Preparation of the print paste (by using printing ingredients).
 Making an impression of the print paste on the fabric.
 Drying of the fabric.
 Steaming of the printed fabric.
 After treatments (Neutralization/ Soaping etc).
# Main unit ofprintingmachine:
 Tension roller
 Guider
 Pressure roller
 Blanket
 Glue tray
 Washer
 Brush
 Screen unit
 Conveyor
 Curing unit
 Plaiter
# Function of main unitof printingm/c:
 Tensionroller: Control tension of the fabric.
 Guider: Control fabric direction.
 Pressure roller: Fabric pressing on the blanket surface as it is not
displaced.
 Blanket: Glue is added on the blanket surface as a result fabric is
firmly attached with the blanket & carrying the fabric forward under
the screen.
 Glue tray: Glue solution is supplied from the glue tray.
 Washer:Residual paste on the blanket is removed by water spray.
 Brush: Brush assist to remove residual color paste.
 Screenunit: Rotary screen is setting this unit (capacity 12 screens).
 Conveyor: Fabric conveyed to the curing unit by conveyor.
 Curing unit: After printing fabric is cured for fixation of color.
 Plaiter: Printing fabric is delivered on the trolley by plaiter.
Figure:
Fig: Flat bed M/C
DESCRIPTIONOF FINISHING:
 STENTERING MACHINE.
 CURING MACHINE.
 CALENDERING MACHINE.
 SANFORIZING MACHINE.
FINISHING
The term “Finishing” in its widest sense covers all the processes which
fabrics undergo after leaving the loom or knitting machine. A simple definition of
finishing is the sequence of operations, other than scouring, bleaching & coloring,
to which fabrics are subjected after leaving the loom or knitting machine. By these
finishing processes the fabric becomes more attractive, improves their appearance
& also changes their properties. These are the main processes of finishing,
calendaring, schreinering, embossing, milling, raising, laminating, mercerizing,
parchmentising, water proofing, moth proofing, mildew proofing, fire proofing,
anti crease finishing, sanforizing etc.
The finishing process may be classified into two main classes:
a. Physical finish.
b. Chemical finish.
The physical or mechanical processes range from simple drying over steam-
heated cylinders, or on a stenter which both dries stretches the cloth, to a
complicated series of calendaring.
Chemical finishes indicate the application or deposition of chemical
compounds on fabrics to improve the appearance The chemical finishing is
performed by treatment with starch, dextrin, glue, gums, china clay, epsom-salt,
glycerol, soaps, & soluble oils, for stiffening, weighting, & softening, as required.
The compounds used in finishing may be classified as follows:
a. Long-chain fatty compounds
b. Synthetic resins
c. Cellulose derivatives
d. Quaternary ammonium compounds.
The finishing can also be divided into temporary & permanent. A finish can only
be considered permanent if it remains unaffected through all the conditions of
wear& treatment to which a fabric may be subjected during its life.
On the basis of “temporary” & “permanent” effects, the following may be regarded
as impermanent or temporary finishes : calendaring, beetling, schreinering,
embossing, & glazing, breaking, & stretching.
Chemical: Mercerizing, parchmentizing, immunizing, treatment with ethylene
oxide, formaldehyde finishes, wet chlorination & other non-felting effects,
permanent setting of wool.
At one time it was customary to classify the finishes for cotton under three
headings:
a. Pure finish
a. Assisted finish
b. Stiffened finish
The pure finish is mainly for goods which are intended for subsequent
printing & dyeing & may be called intermediate finish. Pure finish generally
consists in opening the cloth which has been bleached in rope- form, washing &
drying during the drying processes, the opportunity may be taken to rectify the
width of the cloth & to adjust any distortion warp & weft which may have occurred
during bleaching.
The assisted finish relies to some extent on the presence of material other
than the cotton, & small amounts of some stiffening or binding agent are applied
before the mechanical finish in order to improve the general effect, but these
additions should not be obviously apparent.
The stiffened finish relies to a much greater degree on the presence of
stiffening, binding, filling, & weighting agent in considerable quantity. On other
hand, there has been a tendency sell starch & china clay instead of cotton merely to
give the effect of a thickener, better & more robust fabric.
STENTERMACHINE
 Industrial data:
#Specification of this m/c:
 Description:
To remove shrinkage that occurs due to different wet processing (e g. Desizing,
scouring, bleaching, mercerizing, dyeing etc)In this process to include the anti
shrinkage on the fabric and come back of the fabric of it’s original position and to
dry the fabric.
In this process the fabric brings a uniform width form & to straight the weft
yarn in a 900 angle with the warp yarn. A stenter has clip chain in both side of the
machine which drive by the mechanical device.
To required stentering after wet dyeing, printing or wet finishing to
treatment the fabric by using drying unit at 2000C-2200C for 30-50 seconds.
M/C Name M/C Quantity Company Country
Stenter 02 Babcock Germany
Stenter 01 Muzzi Italy
Stenter 06 Monforts Germany
Stenter 01 Artos Germany
Stenter 01 Sunsuper Korea
# Machineparameter:
 No. of chamber--------- 8
 Over feeding
 Temperature of each chamber :-
c. 1st & 2nd chamber------1650C
d. 3rd to 7th chamber------1700C
e. 8th chamber-------------1650C
 Temperature is create with the help of gas burner
 No. of gas burner--------8
# Controlling point:
 Over feeding
 Temperature for each chamber
 Speed of fabric
 Chemical used for finishing
 PH of chemical liquor.
 Figure:
Fig: Stenter m/c.
# Main unitof stenter machine:
 Feed roller.
 J-Box.
 Guide roller.
 Padder.
 Mahlo.
 Over feed roller.
 Under feed roller.
 Heating chamber (burner).
 Width control device (width sensor).
 Selvedge control device.
 Exhaust fan.
 Blower.
 Delivery roller(tension roller).
 Etc.
# Recipe for finishing (pigmentprint):
 Arco fix NETLF = 40g/l
 Catalyst(MgCl2) = 10g/l
 Solo soft UP = 15g/l
 MRN = 01g/l
 Acetic acid = 0.3g/l
 Temperature = 180c
 Speed = 60m/min
# Recipe for finishing (Rectiveprint):
 Arco fix NZK = 70g/l
 Ceranine = 20g/l
 Siligen SIS =10g/l
 Ceralob PHD =20g/l
 Urea = 10g/l
 Acetic acid =0.8g/l
 Temperature = 180c
 Speed = 50m/min
Figure:
Fig: Stenter M/C
CURING MACHINE
 Purpose of curing:
Curing is a process in which fabric passes over a
chamber which maintains temperature range 140-160c for dwelling 5-8
mints. For pigment printing curing is necessary due to fixation of color.
 Objective of loop steaming:
After printing and drying, the dye is not
transferred into the fabric in fact. During steaming the printed & dried fabric is
exposed to the action of moist, saturated or super heated steam at atmosphere
or higher pressure over a range of temperature 100-103cfor 6-7 mints. As a
result high concentration of the dye ,is rapidly transferred into the fabric from
the thickener film.
#Specification of this m/c:
M/C Name M/C Quantity Company Country
Curing 05 The sitara eng. Pakistan
Loop steamer 02 Ariolly Italy
Figure:
Fig: Curing M/C
CALENDERING MACHINE
 Industrial data:
 Description:
TO treat the fabric in the vertically heavy roller / bowl with the help
of heat & pressure to produce some properties of fabric e.g. luster,
smoothness, brightness, closeness of thread, lining effect, water mark etc.
It is a mechanical finishing process. In this process to use 3-11
rollers. 3, 5 or 7 rollers of machine is mostly use in industry. 3 or 5 roller are
use for cotton, silk & 7 roller is use for jute.
Calendar rollers are two types are follows:
a. Metallic roller
b. Compressed material roller
To set the metallic roller in the compressed roller & to heated them by the use of
steam or gas burner. And than the pressure is applied on the fabric as follows:
a. Compound liver & weight
b. Hydrolic pressure.
To completed calendaring when the fabric is passing between this roller by the
maximum hydrolic pressure.
#Specification of this m/c:
M/C Name M/C Quantity Company Country
Calender 02 Ramesh Italy
#Machineparameter:
 No of roller--------------03
a. Steam roller
b. Nylon roller
c. Cot roller
 Roller pressure-------12-15
 Roller temperature---70-750C
 Steam pressure
#Controlling point:
 Roller pressure
 Steam pressure
 Roller temperature
 Fabric speed
 No. of roller etc.
 Figure:
Fig: Calendar m/c.
SANFORIZINGPROCESS
 Industrial data:
 Description:
In this machine has a larger size cylinder or drum. In this process the fabric is
treated of tight condition on the contact of larger cylinder with the help of a hot
shoe and a endless woolen blanket and give to the fabric of anti shrinkage by a
proper sanforizing range.
It is a mechanical finishing process which remove the tendency of shrink
from the fabric in warp & weft wise of the fabric. In sanforizing process to create
shrinkage by a rotate elastic felt blanket on the fabric. To produce equal shrinkage
when the blanket is tension free& the fabric contains on the surface of the blanket.
So, after produce shrinkage rearrangement of yarn in the fabric.
#Specification of this m/c:
M/C Name M/C Quantity Company Country
Sunforise 01 Monforst Germany
# Machineparameter:
 Pressure of rubber blanket-----------2-2.5
 Steam pressure------------------------2-3
 Hot shoe
 Clipexpender roller
 Endless woolen blanket
 Skyer
 Hot cylinder
 Water spraying unit.
# controllingpoint:
 Pressure of rubber blanket.
 Steam pressure
 Fabric speed
 Speed of endless woolen blanket
 Width of clipexpender roller etc.
 Figurer:
Fig: Sanforizing m/c.
 Figurer:
Fig: Sanforizing M/C
CHAPTER NO-06
QUALITYASSURANCESYSTEM
 Quality assurance system:
The quality department is assigned to maintain consistently
uniform quality of the material in process & various stage of its manufacturing.
In ZABER & ZUBAIR Fabrics Ltd quality is controlled in the following way-
# LAB & QC
 Off line
 On line
 Color pilot plant (Lab dip).
# Off line:
 Color fastness to rubbing
 Color fastness to washing
 Color fastness to light
 Perspiration test (Acid & Alkali)
 Pilling
 Tear strength
 Tensile strength
 Dimensional change
 Fabric analysis (Count, EPI, PPI, GSM, Blend test)
 Abrasion test
 Chemical purity test
 Etc.
# On line:
 Pick up check
 Size check
 Titration
 Whiteness
 Absorbency
 Drop method
 Wicking method
 Core pH
 Barium activity of mercerized fabric
 Shade continuity of running dyed fabric
 Dye liquor pH check
 Fastness properties of running printing fabric
 Chemical purity test
 Water hardness test, TDS, Water pH checking
 Etc.
# Color pilot plant:
At first customer given dyed sample swatch through Marketing
department to Lab & QC department then it is matched by color pilot plant unit
which is performed in the following sequence:
Fabric swatch
Color analysis
Dyeing recipe analysis
Dyeing recipe formation
Recipe entered into the computer
Dyes & chemical stocksolution preparation
Preparation of dyeing solution
Sample dyeing
Comparison with swatch
Pass
Customer
Color check
Production Bulk
# Remarks:
Zaber & Zubair Fabrics Ltd is always aware about the quality of their
product. The quality of the product is maintained as per requirement of the buyer.
Organization is well equipped for checking the quality of the product. They always
performed precise report and sent them accurate time.
CHAPTER NO-07
Maintenance
 Maintenance:
Maintenance:
Machine, buildings and other facilities are subjected to deterioration due to
their use and exposure to environmental condition. Process of deterioration, if
unchecked, culminates in rendering these service facilities unserviceable and
brings them to a standstill. In Industry, therefore has no choice but to attend
them from time to time to repair and recondition them so as to elongate their
life to the extent it is economically and physically possible to do so.
Objectives of Maintenance:
1. To keep the factory plants, equipments, machine tools in an optimum
working condition.
2. To ensure specified accuracy to product and time schedule of delivery to
customer.
3. To keep the downtime of machines to the minimum thus to have control
over the production program.
4. To keep the production cycle within the stipulated range.
5. To modify the machine tools to meet the need for production
Maintenance of Machinery:
Preventive Maintenance:
Preventive maintenance is a predetermined routine actively to ensure on time
inspection / checking of facilities to uncover conditions that may lead to
production break downs or harmful description.
Break Down Maintenance:
In this case, repairs are made after the equipment is out of order and it can not
perform its normal functions.
Routine Maintenance:
Maintenance of different machines are prepared by expert engineer of
maintenance department. Normally in case of dyeing machine maintenance after
30 days complete checking of different important parts are done.
Maintenance
Preventive Maintenance Break Down Maintenance
Electrical
Maintenance
Mechanical
Maintenance
Electrical
Maintenance
Mechanical
Maintenance
Manpower Set-Up For Maintenance
 A Shift 6 AM - 2 PM
 B Shift 2 PM - 10 PM
 General Shift 9AM - 6 PM
Maintenance Manager
Mechanical Electrical
Mechanical In charge - 02 Electrical foreman
Diploma (Mechanical) - 02 Diploma (Electrical) – 02
Welder and fitter – 01 Electrician - 02
Fitter – 01
Maintenance Procedure:
Normally preventive maintenance should be done. During maintenance procedure
following points should be checked:
Maintenance : Mechanical
Machine : Pretreatment machine
SL. No. Items need to be checked & Serviced
1 Machine bearing check.
2 Complete cleaning of machine.
3 Cleaning of drain valves, replace seals if required.
4 Check air supply filters, regulators auto drain seals
5 Clean filters element.
6 Greasing of unloading roller bearing.
7 Checking of oil level and bolts of unloading roller gearbox.
8 Checking of unloading roller coupling and packing.
9 Checking & cleaning (if required) of main vessel level indicator.
10 Check the oil level of pump bearing and refill if required.
11 Check the function of heat and cool modulating valves
12 Check all door seals.
Maintenance : Electrical
Machine : Pretreatment machine
SL. No. Items need to be checked & Serviced
1. Check & clean fluff and dirt at dirt at all motor fan covers.
2. Check all motor’s terminals
3. Check main panels (by using compressed air)
4. Check panel cooling fan & clean its filter
5. Clean main pump inverter and its cooling fan.
6. Check all circuit breaker, magnetic conductors and relays.
7. Check current setting of all circuit breaker & motor over load.
8. Visual checking of all power & control cables.
9. Check all pressure switches
10. Check calibration of main vessel & all addition tank
11. Check all emergency switches
12. Check all indicating lamps
13. Check all on/off switches
Maintenance of finishing department:
Equipment name:
Mahlo zone of Stenter:
SL.
No.
Items need to be checked & Serviced
1. Check and tightening all motor terminals and clean the motor fan (30days).
2. Check activity of wide and sensor and pneumatic regulator.
3. Check and clean pressure sensor and tightening terminals
4. Clean the A/C ventilation fans of panel board
5. Check the fan and the heat sink o the inverters in the panel board.
6. Check and tightening the edge sensors.
7. Check and tightening the photo sensor terminals.
8. Check and tightening the safety light barrier and tightening the terminals.
9. Inspection, cleaning and tightening all the terminals in the panel.
10. Check and tightening limit switch, safety door guard and the emergency
switch.
Check List of Different Parts
Maintenance : Mechanical
Machine : Dyeing machine
SL. No. Items need to be checked & Serviced
1 Crease the m/c bearing.
2 Complete cleaning of machine.
3 Cleaning of drain valves, replace seals if required.
4 Check air supply filters, regulators auto drain seals
5 Clean filters element and blow out.
6 Greasing of unloading roller bearing.
7 Checking of oil level and bolts of unloading roller gearbox.
8 Checking of unloading roller coupling and packing.
9 Checking & cleaning (if required) of main vessel level indicator.
10 Check the oil level of pump bearing and refill if required.
11 Check the function of heat and cool modulating valves
12 Check all door seals.
Maintenance : Electrical
Machine : Dyeing machine
SL. No. Items need to be checked & Serviced
14. Check & clean fluff and dirt at dirt at all motor fan covers.
15. Check all motor’s terminals
16. Check main panels (by using compressed air)
17. Check panel cooling fan & clean its filter
18. Clean main pump inverter and its cooling fan.
19. Check all circuit breaker, magnetic conductors and relays.
20. Check current setting of all circuit breaker & motor over load.
21. Visual checking of all power & control cables.
22. Check all pressure switches
23. Check calibration of main vessel & all addition tank
24. Check all pneumatic solenoids
25. Check calibration of heating/cooling modulating value
26. Check setting of tangle sensor.
27. Check setting & operation of lid safely switches.
28. Check all emergency switches
29. Check all indicating lamps
30. Check all on/off switches
31. Check all signal isolators.
Maintenance Tools & Equipments:
1. Combination tools / spanner
Function: Tightening & loosening of nuts & bolts.
2. Socket ratchet set
Function: Tightening of nuts & bolts.
3. Slide range
Function: Tightening & loosening of nuts & bolts.
4. Monkey pliers
Function: Tightening & loosening of nuts & bolts.
5. Pipe threat cutting tools
Function: To cut the threat in pipe.
6. Bearing puller
Function: To assist the opening of bearing from shaft.
7. Pipe range
Function: Tightening & loosening of pipe joint.
8. Pipe cutting tools
Function: For pipe cutting.
9. Hole punch
Function: Punching the hole.
10. Divider
Function: For circle marking on metal & wood.
11. Easy opener
Function: To open the broken head bolt.
12. External threat die
Function: For external threat cutting.
13. Heavy scissor
Function: Cutting of gasket & steel sheet.
14. Oil can
Function: Oiling of moving parts.
15. Drill machine and drill bit.
Function: For drilling.
16. Grease gun
Function: For greasing of moving parts of m/c.
17. Grinding m/c
Function: For grinding & cutting of mild steel.
18. Welding m/c
Function: For welding & cutting.
19. Spirit leveler
Function: For perfect leveling.
20. File
Function: For smoothing the surface.
21. Hammer
Function: For scaling & right angling.
22. Circlip tools
Function: Circlip opening & closing.
23. Hacksaw blade
Function: For metal cutting.
24. Handsaw (wood)
Remarks:
Maintenance of m/c’s are very essential to prolong the m/c life and good maintenance is
important consideration. It is necessary to check that all routine maintenance is being done
regularly and properly otherwise efficiency of each department will be reduced.
CHAPTER NO-08
Utilityservices
 Utility services:
Introduction:
ZABER & ZUBAIR FABRICS LTD. is a big project and so of course having a vast
project of utility service. Here the total account of utility facilities are available. The utilities are
a) Water
b) Gas
c) Electricity
d) Compressed Air
e) Steam.
WATER
Water treatment plant:
(Water Softening Method – Base Exchange Process)
Source of water is deep tube well.
Production capacity – 80 m3 /hr = 1920000 liter/day
Actual Production – 1500000 liter/day
Required water - 1300000 liter/day
Technical
Details
Raw Watertank FilterTank (1) FilterTank (2) Hardness
RemovingTank
Size Length– 30´
Width- 15´
Height– 6’
Diameter– 6´
Height- 15´
Diameter– 6´
Height- 15´
Saltreqd:
190 kg/day/tank
Regenerationtime
1.30 hr
Capacity 360 Ton
Source Natural source Raw Water Tank FilterTank(1) FilterTank(2)
Deeptube well
ELECTRICITY
Gas Generator is used for supplying electricity for the dyeing & office of the ZABER & ZUBAIR FABRICS
LTD.
Total power produced by Gas Generator – 945 KW = 1134 KVA
Factory (Dyeing) Power Needed for Installation – About 1200 KW
Factory (Dyeing) Power Needed at Running stage – About 720 KW
Power Needed for Office – About 250 KW
Specification of Gas Generator is given below:
Technical Details Generator Data
Type Gas Generator
Manufacturer CumminsPowerGeneration
No.of Gas Generator 03
Model No. 315 GFBA
ManufacturedCountry England
Year of Construction 2002
RatedPower Prime
Rated 315 KW
PowerFactor 0.8
Voltage 400
RatedCurrent(amp) 568
Frequency(Hz) 50
RotatingSpeed(RPM) 1500
BatteryVolts 24
Control System PCCP
Site altitude beforederate 800 MASL
Site ambienttemp.beforederate 400
C
Source of Power used for Garments – DESA
Power Capacity – 750 KVA = 900 KW
There is a diesel Generator in the industry.
Capacity of Diesel Generator – 800 KW
Specification of Diesel Generator is given below:
Technical Details Generator Data
Type Diesel Generator
Manufacturer CATERPILLAR
No.of Diesel Generator 02
Model No. SR4B | SR4
ManufacturedCountry U.S.A.
Year of Construction 2004
Rated 649 H.P.or 484.0 KW
RotatingSpeed(RPM) 1500
Voltage 400
RatedCurrent(amp) 723
MaximumTemp. 1050
C by Resistance
COMPRESSED AIR
Compressedairisproducedbyaircompressor.
There are twoair compressorsforproducingcompressedair.
Specification of the air compressor is given below:
Technical Details Air Compressor 1 Air Compressor 2
Type AtlasCopco AtlasCopco
Manufacturer AtlasCopcoAirpower AtlasCopcoAirpower
Model No. GA 30 GA 55
ManufacturerCountry Belgium Belgium
Year of Construction 2002 2004
MaximumWorkingPressure 10 bar 10 bar
Free air delivery 78 liter/sec 145 liter/sec
Nominal ShaftPower 30 KW 55 KW
Rotational ShaftSpeed 3000 r/min 3000 r/min
Gross Weight 995 Kg 1550 Kg
STEAM
Steamisproduce by Boiler.
From the Water Treatment Plant,waterisstoredina reserve tankandfromthere watergoesto boiler&
steamisproduced.
Specificationofthe Boileris givenbelow:
Technical Details Boiler Data
Type Fire Tube Boiler
Manufacturer OMNICALBORSIG ENERGY
Model No. DDHI 60 – 10
ManufacturerCountry Germany
Year of Construction 2002
Thermal Capacity 3.9 MW
MaximumSteamOut 6 ton/hour
MaximumWorkingPressure 10 bar-g
Contentupto NW 10940
GAS
The source of Gas is TITAS GAS LTD.
The gas is suppliedtogasgeneratoror differentsection(Boiler- forheatingwater) fromthe mainline of
the TITAS GAS LTD.
Sources of Utility:
Electricity : PDB & Generator
Steam : Boiler
Water : Pump
Compressedair: Compressor
Gas : TITAS GAS LTD.
Remarks:
As the biggest project the ZABER & ZUBAIR FABRICS LTD., so the vast utility
systems. There is a skill manpower group of engineers and other technical staffs to look after
these utility services. They have to remain aware of solution on a great sense of responsibility for
any type of problem due to utility supply.
CHAPTER NO-09
STORESANDINVENTORYCONTROL
 Inventory control:
Inventory control is a wider sense is a defined as
any idle resource of an enterprise; however it is commonly used to indicate
materials-raw materials, finished, semi finished, packing, spares, & other stocked
in order to meet an expected demand or distribution. Even through inventory of
materials is an idle resource in the sense, it is not meant for the most immediate use
but it is almost necessary to maintain some inventories for the smooth functioning
of an organization.
# Necessity of inventory control:
The necessity of inventory controls is to maintain a reserve of goods
that will ensure manufacturing according to a production plan based on sales
requirement & the lowest possible ultimate cost. Losses from improper inventory
control include purchases in excess than what needed. The cost of slowed up
production resulting from material not being available when wanted. Each time a
machine must be shut down for lack of materials or each time sale must be
postponed or cancelled for lack of finished goods. Thus factory losses money.
To promote smooth factory operation or to prevent pilling up of stock or idle
machine time proper material must be on hand when it is wanted. Proper inventory
control can reduce such losses to a great extent.
# Categories of Inventories:
 Raw material
o Dye
o Chemical & auxiliaries
o Grey fabric
 Finished fabric
 Spare parts.
# Types ofinventorycontrol:
 Monthly inventory control.
 Annual inventory control.
 Raw material:
Materials and components scheduled for use in making a product.
 Inventory systemof dye and other chemicals:
 At first dyes or chemicals is indent from the processing department.
 Store department send this indent to purchasing department.
 Purchasing department purchase dyes or chemicals from the local
market or by L/C.
 After purchasing chemical or it is verified or tested by quality
department.
 Then it is stocked by store department.
 If material needed then processing department send requisition to
store department.
 All documents are recorded by store department.
 Inventory team checks the inventory status monthly or annually.
 Inventory systemof grey fabric:
 At first fabric is produced as per instruction of the marketing
department.
 After producing fabric then it is inspected by the quality department.
 Quality fulfilled fabric stocked by the grey store department grade
wise.
 As per production planning grey fabric is supplied from the store to
processing department.
 Al documents are recorded by the store department.
 Inventory team checks the grey status monthly or annually.
 Inventory systemof finished fabric:
 If the quality is fulfilled by quality department then it is inspected by
the inspection section by four point system.
 After finishing, the fabric is kept in package before their transfer to
the garments department.
 It is controlled by the inspection in charge who keeps a list of total
finished product; he also keeps a list of delivery products.
 He supplies the fabric as per requirement and records the date, type of
material, quantity and section in which supplied, in his register book.
 Inventory team checks the all documents monthly or annually.
 Inventory systemof dye and other chemicals:
 Store officer keeps the spare parts in store and make a list of spare
parts.
 If the spare parts are little in stock he gives requisition to maintenance
manager.
 Maintenance manager gives requisition to head office. Head office
imports spare parts or buy’s from the local market as per requirement.
 As new spare parts arrive to store office, he receives and catalogues
them.
 He supplies the spare parts as per requirement and records the date,
type of material, quantity and section in which supplied, in his register
book.
 Inventory team checks the status monthly or annually.
# Remarks:
The Zaber & Zubair Fabrics Ltd having individual store to promote smooth
functioning of organization work. The store is always remaining neat and clean.
CHAPTER NO-10
COSTANALYSIS
 Cost analysis:
o Costof the fabrics.
o Costof the accessories.
o Costof the transport.
o Clearing and forwarding cost.
o Total utility cost.
o Commission.
o Salary expenses.
CHAPTER NO-11
MARKETING ACTIVITIES
 Marketing:
Marketing is the societal process by which individuals and
groups obtain what the need and want through creating, offering and freely
exchanging products and services of value with others.
# Coreconceptof marketing:
Needs
Wants
Demands
Marketing offers
 Product
 Services
 Experiences
Value
Satisfaction
Exchange
Transactions
Relationships
Markets
Customer of the products Country of Export
 IKEA Sweden
 H&M Sweden
 Joint max USA
 Hemtex Australia
 Caree four USA
 Character world Canada
 Herding USA
 Domotess Australia
 Bjorna UK
 Laredoute UK
 Verbedoute UK
 Vanes Holand
 Otto international UK
 Nitori UK
 Spring Canada Canada
 Heritage Canada
 Fran Textile Holand
 Tissery German
 Recttla German
 Ellos Australia
 Bonprix UK
 Ekkel boom German
 Newtop UK
 Vandilan, Asiatex UK
 Maurice Philips UK
 Sandown & Boure UK
 Linen croup USA
 Beco Canada
# Importance ofGood marketing:
Marketing is very important to sell the product to the
customer. If the marketing team is well organized then the company easily reaches
their goal. In these sense marketing team of Zaber & Zubair Fabrics Ltd. is much
more precise and perfect. In case of garments marketing the dealings with the
buyer very important factor.
In Zaber & Zubair Fabrics Ltd. Marketing officer deal with buyer. There is some
fixed buyer they always given order all the year round so there is no hesitation of
order.
# Dutiesof the marketing officer:
Marketing officer always try to convincing buyer for
collecting order as well as price of the product. They are having intension to
motivate new buyer by offering new quality of product.
Besides above they have also some responsibility-
 To prepare costsheet by dealing.
 To take different steps by discussing with the high officials &
merchandiser.
 To maintain good relationship between commercial officers &
merchandisers.
 To maintain communication with the buyers and buying house.
 Communicate with better knowledge of the products.
Actually the responsibility and duties of marketing officer begin from getting order
of buyer and ends after receiving payment by the buyer. So, he should be always
smart, energetic and sincere.
# Remarks:
Zaber & Zubair Fabrics Ltd is one of the 100% export oriented and quality
based textile mill. Well reputation and recognition of these factories, buyers of the
different courtiers come forward for purchasing product.
CHAPTER NO-12
CONCLUSION
 Conclusion:
The Zaber & Zubair Fabrics Ltd is one of the well reputed
100% export oriented quality based textile mill. The management body of this
textile is well organized and always follows the chain of command. Their
objectives are to achieve 100% quality and meet the demand as per buyer
requirements.
Besides above characteristics, organization having following intention which could
be mentioning as follows-
 Reduction of wastage at 2%.
 Reduce the stoppagetime of machine at 5% within 2012.
 Fulfill the demand of customer by time to time shipment.
 Organic productivity increase as soonas possible.
 Reduce the re-process and save costof the company.
 Ensure all kind of facilities of the employee of the organization.
 To eliminate environmental adverse effect by using effluent plant.
If the company meet up those criteria all the time. I am sure the organization
progressed will be up ward day by day. I am very lucky University of South Asia
has given me the opportunity to perform the industrial attachment in this type of
organization.
Undoubtedly, this attachment experienced me the textile technology as well as
gaining adequate knowledge for the management and production process.I believe
that, this experience will much more help in my future life for carrier growth.

Indutrial Attachment

  • 1.
    CHAPTER -01 PROJECTDESCRIPTION: 1. Nameof the organization : ZABER & ZUBAIR FABRICS LTD. 2. Type : HOME COMPOSITE TEXTILE. 3. Year of Establishment : 2000 4. Address : Adamjee Court Main Building(5th floor) 115-120,Motijheel C/A,Dhaka-1000. 5. Factory : Pagar, Tongi, Gazipur-1710,Bangladesh. 6. Product Mix : 100% Cotton (50%+50%)Poly Cotton CVC (Chief Value of Cotton) 100% Organic Cotton. 7. MedicalFacility : Appointed M.B.B.S doctorforcoverage 24hrs health facilities. 8. Production Capacity : Dyeing : 3,000,000 Meters per month Printing : 6,000,000 Meters per month 9. Supporting Department :  Personal Department  MIS(Management Information System)  Marketing Department  Accounts Department  Administration Department  Compliance Department  Processing Department  Planning & Co-ordination  Automobile Workshop  Mechanical Workshop  Motor winding  Electrical & Electronics Department  Folding Department  Cost& Account Department  Embroidery Department  Etc. To smooth functioning of the organization activities, some department assist these activities as per given below:
  • 2.
     Dyeing, Printing& Finishing Section:  Preparation  Dyeing  Printing  Finishing  Q,C & Lab Section  Final inspection & Folding  Garments Section:  Sample Section  Cutting Section  Sewing Section  Final inspection  Packing Section  Etc  Maintenance:  Electrical  Mechanical  Utility Section:  Boiler  Generator  Compressor  Chiller  ETP  WTP  Etc.  Accounts & commercialSection.  Administration & Compliance Section.  Chemical& Spare parts Store.  Totalarea of the Industry: 9,97,000 square feet. Remarks: The company 9,97,000 square feet of land property which is situated near by Dhaka-Gazipur high way far from 20 kilometers of Dhaka city. The future plan of this Organization is to achieve following parameter: o 100% quality achieve as per buyer requirements. o Buyer Satisfaction. o Time to time delivery of every shipment. o Project Expansion. o Well Satisfaction & Motivation of the Employee.
  • 3.
    CHAPTER -02 MANPOWERMANAGEMENT: Organizational Structure: Figure1.1 Organizational Structure Chairman Mr. Nurul Islam Managing Director A.S.M Rafiqul Islam (Noman) Director Zaber Mohammad Abdulla Director Zubair Mohammad Abdulla Director Talha Mahmmad Abdulla Director Mst. Nur Yasmin Kaniz Fatema
  • 4.
    Administration Asst. General Manager (HR& Compliance) Asst. General Manager (Admin) Manager Sr. Officer Asst. OfficerOfficer Staff
  • 5.
    Finance General Manager Manager Asst. Manager Sr.Officer Asst. OfficerOfficer Staff
  • 6.
    Marketing General Manager Asst. GeneralManager Manager Sr. Executive Executive (Trainee)Executive Staff
  • 7.
    Mechanical General Manager Asst. General Manager Asst.Manager Mechanical engineer WelderMechanical fitter Sr. Manager
  • 8.
    Electrical Deputy General Manager Asst.General Manager Asst. Manager Electrical engineer Electrician Sr. Manager
  • 9.
    Production Asst. General Manager Manager Asst.Manager Sr. Production Officer Asst. Production OfficerProduction Officer Supvisor Operator HelperAsst. Operator
  • 10.
    Management System:  Intercomtelephone  Fax  Written letters &  Oral Shift Change: There are three shifts in the industry. So the shifts are changed at every 8 hours. Shift Change/ for worker of Security: A Shift – 06:00 – 14:00 B Shift – 14:00 – 22:00 C Shift – 22:00 – 06:00 General shift : 09:00 – 18:00 Office Time 09:00 – 18:00 Responsibilities of Production Officer: 1. To give dyeing program slip. 2. To match production sample with target shade. 3. To collect production sample for sample matching next production. 4. To observe dyed fabric during finishing running & also after finishing. 5. To identify disputed fabrics & report to P.M/G.M for necessary actions. 6. To discuss with P.M. about overall production if necessary.
  • 11.
    7. To signthe store requisition & delivery challan in the absence of P.M. 8. Also to execute overall floor works. 9. To maintain loading/unloading khata. 10. Any other assignment given by higher authority. Job Description of P.O & S.P.O: Job title: Production officer & Senior Production officer Report to: Production Manager Purpose: To control shift according to the plan made by the production manager Territory: Dyeing section (major) Batching and Finishing section (minor) Nature and Scope: Role within the organization: Responsible for own shift production with good quality and minimum time. Environment: Production officer has to work under huge stress. He has to work in acute heat under physical and mental pressure. Also he has to work in acute heat all the year round. Job Description of Production Officer: Report To: Sr. Production Officer Job Summary: To plan, execute & follows up the production activities & control the quality production with related activities.
  • 12.
    Duties & Responsibilities: Overall supervision of dyeing, finishing production.  Batch preparation & PH check.  Dyes & chemical requisition issue & check.  Write fabrics loading & loading time from m/c.  Program making, sample checking, color management.  Control the supervisors, operator, asst. operator & helpers of dyeing m/c.  And also any other work as & when required by the management. Job Description of Sr. Production Officer: Report To: P.M (Production) Job Summary: To plan, execute & follows up the production activities & control the quality production with related activities. Duties & Responsibilities:  Overall supervision of dyeing, finishing production.  Checks the different log books of different areas & report to management.  Checks the sensitive parameters of different machine for smooth dyeing.  Checks out the plan to control the best output from supervisor & workers.  To trained up & motive the subordinates how to improve the quality production.  Maintenance of machine & equipment. Any other works & when required by the management.  Control the supervisors, operator, asst. operator & helpers of dyeing m/c. REMARKS: The manpower management system ZABER & ZUBAIR FABRICS LTD. is well arranged. Every officers & stuffs are responsible for their duty. But there are only nine textile engineers in the industry (3 for pretreatment, 3 for Dyeing & 3 for Finishing). It is sufficient for fluent production. The efficiency of the worker should be increased for more quality production.
  • 13.
    CHAPTER NO-03 MACHINEDESCRIPTION: Introduction: ZZTF isan integrated computerized company. It has total above 50, dyeing machines are fully computerized .The machines are centrally controlled by Beacon Controller. BeaconControlling System: The Beacon Controlling System took the main attention in ZZTF. It is fully computerized controlling system. In ZZTF 50 dyeing machine was controlled by the Beacon Controlling System. It consist of-  A Computer  A special panel board. Every machine was conducted with the computer by a local area network (LAN) The function of Beacon Controlling System:  It can controlthe water supply of the machine.  It can controlthe dosing.  It can controlthe heating and cooling system.  It shows the present condition of the production. Yellow line : indicate theoretical temperature. Red line : indicate practical temperature. Blue line : indicate theoretical chemical dosing to vessel form tank. Pink line : indicate practical chemical dosing to vessel form tank. Green line : Liquor level in vessel.  It can give the detail information about the production of a batch.  Can store information about the previous production of last 7 days.
  • 14.
    Operation Sequence: Information inputin the computer Downloading program from computer in the panel board Calibrate the machine for run Give necessary information to operator Run the machine according to the program. Specification of Different Machines: Pretreatment Section: Pretreatment Machine. Oshoff-01+03: Type Gas Singing & De-singing Machine Manufacturer name Osthoff Country Germany Model No. FO97-4 Year of manufacturing 1999 Temp. Range 00-2000C Used Utilities Water, Steam, Electricity, Compressed Air No. of Motor 14 Production Capacity 100000 Meter (P/Day) Burner Range 0-40 Mbar Machine Speed 120 m/min Pretreatment Machine. Oshoff-02: Type Gas Singing & De-singing Machine Manufacturer name Osthoff Country Germany
  • 15.
    Model No. VP-99 Yearof manufacturing 2006 Temp. Range 00-2000C Used Utilities Water, Steam, Electricity, Compressed Air No. of Motor 14 Production Capacity 100000 Meter (P/Day) Burner Range 0-40 Mbar Machine Speed 120 m/min Pretreatment Machine. Poong Kwang: Type Gas Singing & De-singing Machine Manufacturer name Poong Kwang Country Korea Model No. PK-G-2A-3200 Year of manufacturing 2004.8 Temp. Range 00-1000C Used Utilities Water, Steam, Electricity, Compressed Air No. of Motor 10 Production Capacity 80000 Meter (P/Day) Burner Range Manual Machine Speed 100 m/min Pretreatment Machine. Bleaching-01: Type Bleaching Manufacturer name Goller Bleaching-01 Country Germany Model No. 9454 Year of manufacturing 1998 Temp. Range 00-1000C Used Utilities Water, Steam, Electricity, Compressed Air No. of Motor 38 Production Capacity 100000 Meter (P/Day) Machine Speed 120 m/min No of Dryer 18 Pcs Dryer, 2 Pcs Cooling Dryer Pressure Range (0-7) PSI No of Steamer Box 1 Pcs No of Washing Chamber 6 Pcs Washing Chamber, 1 Pcs Chemical
  • 16.
    Chamber, 1 PcsAcid Chamber Pretreatment Machine. Bleaching-02: Type Bleaching Manufacturer name Goller Bleaching-02 Country Germany Model No. 9831 Year of manufacturing 2006 Temp. Range 00-1000C Used Utilities Water, Steam, Electricity, Compressed Air No. of Motor 135 Production Capacity 100000 Meter (P/Day) Machine Speed 120 m/min No of Dryer 24 Pcs Dryer, 2 Pcs Cooling Dryer Pressure Range (0-7) PSI No of Steamer Box 2 Pcs No of Washing Chamber 10 Pcs Washing Chamber, 2 Pcs Chemical Chamber, 1 Pcs Acid Chamber Pretreatment Machine. Brugman: Type Bleaching Manufacturer name Brugman Country Holland Model No. 86/600 Year of manufacturing 1986 Temp. Range 00-1000C Used Utilities Water, Steam, Electricity, Compressed Air No. of Motor 110 Production Capacity 100000 Meter (P/Day) Machine Speed 100 m/min No of Dryer 18 Pcs Dryer, 2 Pcs Cooling Dryer Pressure Range (0-7) PSI No of Steamer Box 2 Pcs No of Washing Chamber 10 Pcs Washing Chamber, 2 Pcs Chemical Chamber, 1 Pcs Acid Chamber Pretreatment Machine. Mercerizing-2: Type Mercerizing Manufacturer name Goller Mercerizing Country Germany Model No. 9833 Year of manufacturing 2006 Temp. Range 00-1000C
  • 17.
    Used Utilities Water,Steam, Electricity, Compressed Air No. of Motor 95 Production Capacity 60000 Meter (P/Day) Machine Speed 60 m/min No of Dryer 12 Pcs Dryer, 2 Pcs Cooling Dryer Pressure Range (0-7) PSI No of Washing Chamber 6 Pcs Washing Chamber,1 Pcs Acid Chamber Pretreatment Machine. Mercerizing-4: Type Mercerizing Manufacturer name Goller Mercerizing Country Germany Model No. 9917 Year of manufacturing 2008 Temp. Range 00-1000C Used Utilities Water, Steam, Electricity, Compressed Air No. of Motor 84 Production Capacity 60000 Meter (P/Day) Machine Speed 60 m/min No of Dryer 16 Pcs Dryer, 2 Pcs Cooling Dryer Pressure Range (0-7) PSI No of Washing Chamber 5 Pcs Washing Chamber,1 Pcs Acid Chamber Chain Length 12 Yards Finishing Section: Finishing Machine. Babcock-1: Type Stenter Manufacturer name Babcock Country Germany Model No. 98146-001 Year of manufacturing 1999 Temp. Range 00-2000C Used Utilities Water, Steam, Electricity, Compressed Air No. of Motor 38 Production Capacity 60000 Meter (P/Day) Machine Speed 100 m/min No of Burner Chamber 8 Pcs Pressure Range (0-7) PSI Chain Length 30 Meter
  • 18.
    Finishing Machine. Babcock-2: TypeStenter Manufacturer name Babcock Country Germany Model No. 99256-001 Year of manufacturing 2000 Temp. Range 00-2000C Used Utilities Water, Steam, Electricity, Compressed Air No. of Motor 31 Production Capacity 60000 Meter (P/Day) Machine Speed 100 m/min No of Burner Chamber 6 Pcs Pressure Range (0-7) PSI Chain Length 24 Meter Finishing & Dyeing Machine. Monforts-1: Type Stenter Manufacturer name Monforts Country Germany Model No. Montex 6000-8F Year of manufacturing 2004 Temp. Range 00-2000C Used Utilities Water, Steam, Electricity, Compressed Air No. of Motor 55 Production Capacity 60000 Meter (P/Day) Machine Speed 150 m/min No of Burner Chamber 8 Pcs Pressure Range (0-7) PSI Chain Length 30 Meter IR 1 Pcs Finishing Machine. Monforts-6: Type Stenter Manufacturer name Monforts Country Germany Model No. Montex 6500-8F Year of manufacturing 2008 Temp. Range 00-2300C Used Utilities Water, Steam, Electricity, Compressed Air No. of Motor 53 Production Capacity 60000 Meter (P/Day) Machine Speed 150 m/min
  • 19.
    No of BurnerChamber 8 Pcs Pressure Range (0-7) PSI Chain Length 30 Meter Dyeing Machine. Pad steam: Type Dyeing Machine Manufacturer name Goller Pad steam Country Germany Model No. 9834 Year of manufacturing 2006 Temp. Range 00-2300C Used Utilities Water, Steam, Electricity, Compressed Air No. of Motor 53 Production Capacity 60000 Meter (P/Day) Machine Speed 150 m/min No of Burner Chamber 8 Pcs Pressure Range (0-7) PSI Dyeing Machine. Thermosol: Type Dyeing Machine Manufacturer name Monforts Thermex Country Germany Model No. 55A75030 Year of manufacturing 2006 Temp. Range 00-2300C Used Utilities Water, Steam, Electricity, Compressed Air No. of Motor 53 Production Capacity 60000 Meter (P/Day) Machine Speed 150 m/min No of Burner Chamber 8 Pcs Pressure Range (0-7) PSI Chain Length Yards Remark: The Beacon Controlling System is very good software to control the production parameter. It gives very good chance to control the machine and observe the production closely.
  • 20.
    CHAPTER NO-04 RAWMATERIAL  Rawmaterial: Raw material is a unique substance in any production oriented textile industry. Its plays a vital role in case of continuous production & for high quality fabric. # Types of raw materials:  Yarn  Fabric  Dyes  Chemical & auxiliaries. Yarn:  Cotton  Polyester  Lycra  Viscose  Etc. Fabric: Basic weave three types- 01. Plain 02. Twill 03. Sateen. Dyes:
  • 21.
    LIST OF DYES Sl.N o NameOf the Dyes Conpan y Sl.N o Name Of the Dyes Conpany 01 Bemacron Black Se-RDL CHT 26 Sodium by carbonate ANNESHA 02 Bezaktiv navy S-LF CHT 27 Drimaren Blue HF-CD Clarint 03 Bezaktiv Cosmos S-MAX CHT 28 Novacron Navy CR ANNESHA 04 Drimarene navy HFGNcdg Clariant 29 Novacron Yellow C-5g ANNESHA 05 Cyclanon ERL BASF 30 Novacron Navy WB ANNESHA 06 Drimarene Blue HFRL cdg Clariant 31 Novacron Ruby S-3B ANNESHA 07 Drimarene navy CL-R-GR Clariant 32 Novacron Red C-2BL ANNESHA 08 Drimarene Blue CL-BR gr Clariant 33 Novacron LemonS-3G ANNESHA 09 Drimarene Yellow HF-CD Clariant 34 Novacron OrangeCRN ANNESHA 10 Drimarene Red HF-CD cdg Clariant 35 Novacron Deep Red ANNESHA 11 Dianix Black S-2B200% Dyster 36 Novacron Red C-4B ANNESHA 12 Dianix Navy CC Dyster 37 Novacron Navy CE ANNESHA 13 Foron Rubine S-WF Clariant 38 Novacron Red CE ANNESHA 14 Foron Blue S-WF Clariant 39 Novacron Yellow CE NNESHAANNESHA 15 Foron Navy S-WF Clariant 40 Novacron Blue CE ANNESHA 16 Foron Black S-WF Clariant 41 Novacron Olive CE ANNESHA 17 Hydrosulphite cone BASF 42 Novacron Yellow NC ANNESHA 18 Levafix Blue CA gran Dystar 43 Novacron Grey NC ANNESHA 19 Levafix Amber CA gran Dystar 44 Novacron Brown NC ANNESHA 20 Levafix Fast Red CA gran Dystar 45 Novacron Ocean S-R ANNESHA 21 Ladipur RSK Liq Clariant 46 Ultratex SI ANNESHA 22 Mercerol QWLF Liq Clariant 47 Sapamine CWS ANNESHA 23 Mono Foam BPD ANNESHA 48 Everzol Navy C-GG ANNESHA 24 Remazol Navy RGB 150% Dystar 49 Everzol Black C-GSP ANNESHA 25 Remazol Blue RGB Dystar 50 Everzol Black MW ANNESHA CHEMICAL & AUXILIARIES:
  • 22.
    LIST OF CHEMICAL& AUXILIARIES Sl. N o Name Of Chemical & Auxiliaries Sl. No Name Of Chemical & Auxiliaries 01 Arristan ACS 26 Helizarin*Soft SPT 02 Arcofix NZK CN liq 27 Heptol DBL 03 Appretan N96711 liq 28 Invatex CS 04 Avetex SPR 29 Invatex ED 05 Arcofix NETLF CN liq 30 Prestogen*F-PL 06 Alkaven GAL 31 Reaknitt FF 07 Alibigen* A 32 Stabilizer SIFA liq 08 Ceranine HCD.ID fla 33 Size CA 09 Contavan GAL 34 Printofix Krock ECO 10 Elastex 35 SolosoftUP liq 11 Evo Soft CF 100 36 SolosoftACN liq 12 FlosperseDT 37 SolosoftFE liq 13 Fuchs HD-30 38 Sudiam alginate 14 Fixapert *AP 39 Aceti acid 15 Glycerin 40 Caustic soda 16 Evo Soft CF 100 41 Formic acid 17 Fixaprt*AP 42 Sirrix NE liq 18 Hostapal UH liq 43 Siligen SIS nano 19 Helizerin Binder X 4738 44 Urea 20 Helizerin Fixing Agent TX 4737 45 MRN 21 Hostalux CPA liq 46 Arriston 64 22 Hydroperm RUP liq 47 CondensolF-M 23 Helizarin*Binder TOW 48 Catalyst NKD liq 24 Helizarin*Binder AP ECO 49 Ceralube PHD liq 25 Helizarin*Binder SPT 50 Enzyme-T Sources of raw materials :
  • 23.
    # Yarn : oIndia o Pakistan o Bangladesh. # Fabric : o India o Pakistan o Bangladesh. # Dyes & chemical : o Bangladesh (Global, HP Chemical). o Pakistan (ICI Company). o Germany (BASF, Dyster). o Taiwan. o Thailand (Clarient). o Etc. # Remarks : It is undoubtedly essential for due time supplying of raw materials, dyes & auxiliaries for smoothly functioning of textile industry. At the same time quality should be improved which is much more effective for improving quality. But it Is a matter of concern, there is no any company established yet which could fulfill the requirement of Dyes & Chemicals of Bangladesh Textile Industry. CHAPTER NO-05
  • 24.
    PRODUCTIONPLANNING,SEQUENCES& OPERATIONS  Productionplanning, Sequences & Operations: Production planning: Introduction and Basic Procedureof Planning and Control: A planned work brings success. Without planning noting is completed within the required time. So planning has its own importance which is intolerable. Planning gives a scheduled task and control completes it successfully. But production planning and control is not an easy task. So Zaber & Zubair Fabrics Ltd has a self- sufficient and high-performance department called production planning & control. Its basic working procedure is as follows- 1. Taking orders from marketing division. 2. Analyzing the orders. 3. Planning for yarn selection. 4. Planning for dyeing the yarn. 5. Planning for finishing the yarn. It is only a basic procedure .It may change according to the type of order. Sometimes, order is places only for finishing the material or only for dyeing the white goods. Then some steps are omitted for planning procedure. 1. Taking orders from marketing division: Zaber & Zubair Fabrics Ltd marketing division supplies yarn order to ZZTF planning and control division by a special format. 2. Analyzing the orders: These division sections analyze the orders according to buyers order quantity, type of orders (i.e. type of yarn, color to be dyed), delivery date
  • 25.
    etc. Then itselects which M/C. to use. No of M/C. To use, time required for production etc. This section plans for required quantity of yarn to be collect (order quantity+6% of order quantity), collection balance, yarn need to be dyed. Dyeing balance, RFD balance, delivery yarn and delivery balance. 3. Planning for yarn selection: This section plans for yarn production .Its selects machine for product the yarn for specific type of yarn, type of cotton used, required count, etc. It also gives delivery data for collect yarn .It also places orders for buying of yarn form spinning mills by a specific schedule planning for dyeing the yarn. 4. Planning for dyeing the yarn: Production planning for dyeing is Batch plan. According to the batch no. And color count, types the batch plan is made. For easy understand this section gives some batch cards, batch cards are serialized according to the priority of delivery. The batch also serialized as to dye light shade at first and lastly the dark shades, since faulty shades can be converted to dark color later. 5. Planning for finishing the yarn: Finishing schedule is same used the dyeing. After dyeing material goes to the finishing section with
  • 26.
    the batch plan.Finished data written to the batch card & is informed to the planning section. However, this section always enforces to all the departments to finish all the work within the delivery time given by the buyer. This section delivers materials by truck, micro, air etc. To the customer within the meantime. DESCRIPTIONOF PRETREATMENT: SINGEING.
  • 27.
    DESIZING. SCOURING. BLEACHING. MERCERIZATION. A process flow-chartofpre-treatment sectionis given below- Roll of fabric Singeing unit Desizing unit Pad Batch (Conditioning) Wash Scouring Wash (Water +Steam) Bleaching (hot steam to dry) Wash Drying Go to mercerization section
  • 28.
    SINGEING Gas singeing machineis a modern & mostly used in the factory. It is so popular because proper singeing is done by the used this machine. To remove projected fibre, hairy fibre, yarn etc from the fabric surface and then to increase smoothness & high lustier of fabric surface with the help of gas burner in gas singeing process and ready for the next process. Gas singeing machine is a modern & mostly used in the factory. Generally, theses are two types: 1. Brush singeing 2. Gas singeing Gas singeing is more effective than the brush singeing due to chance of fabric damage and inferior quality. Some features with figures are given below- Fig:Modern machine of singeing
  • 29.
    Then the fabricis given to Desizing section for removal of sizing material. Now a day’s enzyme Desizing is more popular than the ordinary way. But conventional process is more effective and cheap. Before Desizing the roll of fabric is keep for a certain time for batching. Heating medium, all types of gas or on request with gas fired petrol or kerosene; gas fired made by Osthoff - Singe. Proportional gas: air mixing device Flame intensity adjustable in a wide range Flame width sleeplessly adjustable Distance flame – fabric sleeplessly adjustable Singeing parameters to be set manually or program controlled Safety installations in accordancewith local regulations. 4-burner singers are available for high-speed processes,i.e. ropebleaching lines.
  • 30.
    DESIZING  Stainless steelcompartment, single-threaded with 10, 15, or 20m fabric content  Jockey-roller on request,  Driven upper roller on request  Bath filter on request Squeezer, pressure according to need, with conventional or stabilized rolls Singeing is one of the fastest processes in finishing. In order to take advantage of it, singers mostly work as stand-alone unit. Besides preparing and cleaning of fabric, also impregnating for Desizing and/or per-oxide bleaching benefits from line speeds. Combined with corresponding squeezers and batching devices the singeing line is well equipped for highest production speeds. Fig: Desizing process
  • 31.
    Desizing chemicals aregiven below- BEISOL T2090: enzyme (amylase) HostapolExtra (Wetting Agent) Sirrix 2ud (Sequestering Agent)  Industrialdata: In this factorySingeing & Desizing both processes is done at the same time & same parameters with the help of the following machine: 1. Osthoff Singe. 2. Poong-Kwang singe. # Specification of this m/c: M/C Name M/C Quantity Company Country 1. Osthoff Singe 03 Osthoff Germany 2. Poong-Kwang Singe 01 Osthoff Korea Singeing & Desizing process used in this factory:  Singeing: All most Gas singeing process is used in this factory.  Desizing: Peroxide Desizing, Enzyme based & Acid Desizing is used in this factory.
  • 32.
    M/C Parameters:  No.of burner---------------------02  Burner height---------------------16 inch  PH of bath -------------------------6.5-7.0  Temperature of desizing box----65-700C  Fabric speed------------------------50-100 m/min Recipe for every Process:  For singeing:  Recipe for PC fabric: BEISOL T2090: enzyme (amylase)------1.05kg HostapolExtra (Wetting Agent)-------------1.5kg Water------------------1000 Liter  Recipe for cotton fabric: BEISOL T2090: enzyme (amylase)-----3kg HostapolExtra (Wetting Agent)------------3kg Sirrix 2ud (Sequestering Agent)-------------3kg Water-----------------1000 Liter
  • 33.
     For desizing: Recipe for peroxide desizing: Caustic soda-----------------40 g/l Sandozol HS----------------0.3 g/l H2O2 -------------------------3.3 g/l Stabilizer--------------------0.3 g/l Temperature of bath-------Room PH of bath-------------------10-10.5 PH of fabric-----------------8.5 # Functionof differantchemicalagent:  Hostapol Extra-MRN: It is a wetting agent. It’s function is to remove surface tension of the water & minimize interfacial tension.  Enzyme-D: It is a desizing agent. It’s function is to remove the size material’s from the fabcic.  Sirrix-2ud: It is a sequestering agent. It’s function is to remove the water hardness & Deactivate metal ions.  Caustic soda: To neutralize acidic materials. Swell the fibre .  Stabilizer: To maintain the proper power of H2O2 at high temperature.
  • 34.
    # Controlingpointof thesingeing & desizing m/c:  Flame intensity  Fabric speed  Singeing position  Distance between flame burner and fabric  Flame width  Temperature  Time & PH  Nip pressure for desizing. # FIGURE: Fig: Singeing and Desizing M/C
  • 35.
    SCOURING Scouring, is achemical washing process carried out on cotton fabric to remove natural wax and non-fibrous impurities (eg the remains of seed fragments) from the fibres and any added soiling or dirt. Scouring is usually carried in iron vessels called kiers. The fabric is boiled in an alkali, which forms soap with free fatty acids. (Saponification). A kier is usually enclosed, so the solution of sodium hydroxide can be boiled under pressure, excluding oxygen which would degrade the cellulose in the fibre. If the appropriate reagents are used, scouring will also remove size from the fabric although desizing often precedes scouring and is considered to be a separate process known as fabric preparation. Preparation and scouring are prerequisites to most of the other finishing processes. At this stage even the most naturally white cotton fibres are yellowish, and bleaching, the next process, is required. A typical recipe for scouring is given below-  NaoH 99% : 25g/l(Be-46)  HostapolExtra : 5-6g/l  Sirrix 2ud : 4g/l
  • 36.
    BLEACHING Bleaching is oneof the stages in the manufacture of textiles. All raw textile materials, when they are in natural form, are known as 'greige' material. Not only the natural impurities will remain on the greige material but also the add-ons that were made during its cultivation, growth and manufacture in the form of pesticides, fungicides, worm killers, sizes, lubricants, etc. The next process of decolorization of greige material in to a suitable material for next processing is called bleaching. Bleaching of textiles can be classified in to oxidative bleaching and reductive bleaching.A typical recipe for bleaching is given below-  H2O2(50%) : 15-16g/l  NaOH : 4g/l  Stabilizer FCB : 5-6g/l  HostapolExtra : 4-5g/l  Acid : 5.5-6.0 (If Pigment)  Industrialdata: In this factory scouring& bleaching both processesis done at the same time & same parameters with the help of the following machine: 1. Bleaching m/c. 2. Bleaching m/c. #Specification of this m/c:
  • 37.
    M/C Name M/CQuantity Company Country 1. Bleaching m/c.-1 02 Goller Germany 2. Bleaching m/c.-2 01 Brugman Holland Scouring & bleaching process usedin this factory:  Scouring: All most continuous scouring process with NaOH used in this factory.  Bleaching: All most peroxide bleaching process is used in this factory. M/C parameters:  PH for printing: a. Pigment printing-5.5-6.0 b. Reactive Printing-6.5-8.0  PH for dyeing: a. Pigment dyeing 5.5-6 b. Reactive dyeing-7-7.5 c. Disperse dyeing-3-7.5
  • 38.
     Speed: a. Forcotton-70-80 m/min b. For PC-70-100 m/min  Temperature: a. For washing bath-70-950C b. For steaming chember-95-1150C c. For chemical bath-45-600C d. For cylinder dryer-150-2000C  PH of bath------------------------10-11 Recipe for every process:  Recipe for scouring process:  NaoH 99% : 25g/l(Be-46)  HostapolExtra : 5-6g/l  Sirrix 2ud : 4g/l Recipe for bleaching process:  H2O2(50%) : 15-16g/l  NaOH : 4g/l  Stabilizer FCB : 5-6g/l  HostapolExtra : 4-5g/l  Sirrix 2ud : 4g/l  Acid : 5.5-6.0 (If Pigment) #Function of differantchemical agent:
  • 39.
     HostapolExtra-MRN: Itis a wetting agent. It’s funcion is to remove surface tention of the water & minimize interfacial tention.  Sirrix-2ud: It is a sequestering agent. It’s funcion is to remove the water hardness.Deactivate metal ions.  NaOH(alkali): To neutralize acidic materials. Swell the fibre & saponify glycosides & to remove the oil, fats, wax & additive impurities form the fabric.  H2O2: It’s a universal bleaching agent. H2O2 is virtually the only bleaching agent available for protein fibres & is extensively used for cellulose fibres .It’s function to break the cellulose particles & remove the natural coloring matter & produce permanent whiteness to the fabric.  Stabilizer: Stabilizer effects at various condition of PH, temperature, liquor ratio & water hardness. It’s function to maintain the proper power of H2O2 at high temperature. # Controling pointof the scouring & bleching m/c:  PH  Temperature  Speed & Time  Concentration of hydrogen per oxide & NaOH  Liquor ratio  Water hardness  Etc #Figure:
  • 40.
    Fig: Scouring andBleaching M/C MERCERIZATION Mercerizationis done for some sevral purposes-  To increase lusture  To increase affinity to dyes  To control fabric width and for dimensional stability  To increase tensile strength and save dye.  Here machine specification with figure is given below-  Industrialdata:
  • 41.
    In this factorymercerization process is done withthe help of the following machine: 1. Mercerize m/c-1 2. Mercerize m/c-2 #Specification of this m/c: M/C Name M/C Quantity Company Country 1. Mercerize m/c-1 01 Brugman Holland 2. Mercerize m/c-2 01 Goller Germany #Mercerization process used in this factory: Mercerization process is done in this factory by using NaOH . M/C parameters:  PH for : a. Pigment --------------5.5-6.0 b. Reactive --------------6.5-8.0  Feed to delivery fabrics------------160 m  Temperature of stabilizer-----------800C  Number of washing bath------------5  Temperature of washing bath ------70-950C  Number of acetic bath----------------01  Maximum m/c speed-----------------60m/min  Normally speed -----------------------25-50m/min
  • 42.
     Number ofdrying cylinder----------10  Temperature of drying cylinder----180-2000C  Number of cooling cylinder---------02  Caustic of Beo: a.For printing------------Beo (20-24) b.Fordyeing------------- Beo -28 Recipe for mercerization process:  NaOH (Beo-28)  Mercerize oil  Acetic acid # Function of differantchemical agent:  NaOH(Beo -28):To neutralize acidic materials. Swell the fibre & saponify glycosides & to remove the oil, fats wax & additive Impurities form the fabric.  Mercerize oil: It is a wetting agent. It’s function is to remove surface tension of the water& minimize interfacial tension.  Acetic acid: To maintain propervalue of PH . #Controlling pointof the mercerizing m/c:  PH  Temperature  Fabric speed  Time  Concentration of NaOH #Figure:
  • 43.
    Fig: Mercerizing M/C DESCRIPTIONOFDYEING:  CONTINUOUS DYEING PROCESS.  SEMI- CONTINUOUS DYEING PROCESS.  DIS- CONTINUOUS DYEING PROCESS.
  • 44.
    DYEING  Dyeing: Dyeingis the process of coloring textile materials by immersing them in an aqueous solution of dyes called dye liquor. Dyeing Process Dye dissolved in the dye bath Convective diffusion Dye in the diffusion layer Molecular diffusion Dye in the electric double layer Adsorption Dye absorbed onthe fibre surface Sorption Dye diffused in the fibre Fixation Dye physically/ chemically bonded with the fibre Precise Description: Basically in our country there are three ways to describe woven dyeing techniques. These have been briefed before. Before vast description we have to know the ways in short details. The short details is given below-
  • 45.
    Continuous Dyeing Process: Pad-dry-pad-stream process: Classic procedure for continuous dyeing of woven fabrics. Here the fabric is padded in dye liquor, then the fabric is dried and then again padded in caustic solution and at last the fabric is taken in a stream chamber for fixation of dyes. Primarily for cotton goods and long yardages. Main advantages of the process is high-productivity, good appearance, high color yield. #Process sequence of pad-dry-pad-steam process: Padding liquor Padding liquor bowl with migration inhibitor Drying chamber Chemical padding Steam fixation Rinse Soaping & rinse #Function of different steps: o Padding liquor bowl (Dye + Urea): 1st bowl is done with dye solution and urea at a temp of 600C-800C. Here urea helps to dissolves the dye completely in water and also to penetrate the dye within the fibre. o Padding liquor bowl with migration inhibitor: in this industries sodium alginate used which acts as a migration inhibitor . o Drying chamber: Drying the fabric in this chamber. o Chemicalpadding (NaOH + NaCl):After padding with dyes, urea, and migration inhibitor the fabric is again padded with NaOH & NaCL at 600C which is known as chemical padding. o Steamfixation: the fabric is passed through in steaming chamber at the temp of 100-1020C for 30-60 seconds forfixing the dyes with the fibre. o Rinse, soaping, & rinse: The fabric is subsequently rinse, soaped, and finally washed & dried in a dryer.
  • 46.
    # Necessary chemical& auxiliariesused in different steps:  Drim Red-CL58  Drim Blue-HFGN  Drim Yellow-CL2R  Drim Navy-HFGN  Primasol-V  Primasol-NFZ  Urea # Pad-dry-stream process: This is a one-bath continuous process without an addition of salt. Its advantages over the others are far lower migration of dyes and good washing off.  Pad Thermosolprocess: It’s a continuous process of one bath dyeing process. In1949 the DuPont company of USA is established this process for dyeing of synthetic especially nylon, Polyester and orlon dyeing without carrier. In Thermosol process the fabric treat with high temperature then the internal structure of fibre is open and the dye molecule’s are easily entered into the fibre.
  • 47.
     Industrial data: #Process sequence of pad-thermosol process: Padding of fibre in a padder Dryer Curing/ thermofixing Reduction clearing Soaping Rinse # Function of different steps: o Padding of fibre in a padder: The fabric is padded with the dye solution in a padder. o Dryer: The fabric is dried at the temp 1200C in a dryer. o Curing/ thermofixing: Fixation of dyes in a curing chamber at 200-2100C for 2-3 min’s. o Rinse, soaping, rinse: After fixation the fabric reduction clearing is done with hydrose & caustic sodaand then the fabric is soaped & then again rinsed. # Necessary chemical & auxiliariesused in different steps:  Diamin Yellow S-4G  Bema Red SE-4G  Diamin Black 5R  Premosol-V  Setamol-WIS  Acetic acid
  • 48.
     Industrial data: #Process sequence of pad - steam process: Padding liquor bowl Padding liquor bowl with migration inhibitor Drying chamber Chemical padding Steam fixation Rinse Soaping Rinse # Function of different steps:  Padding liquor bowl (Dye + Urea): 1st bowl is done with dye solution and urea at a temp of 600C-800C. Here urea helps to dissolves the dye completely in water and also to penetrate the dye within the fibre.  Padding liquor bowl with migration inhibitor: In this industries sodium alginate used which acts as a migration inhibitor .  Drying chamber: Drying the fabric in this chamber.  Chemical padding (NaOH + NaCl): After padding with dyes, urea, and migration inhibitor the fabric is again padded with NaOH & NaCL at 600C which is known as chemical padding.  Steam fixation: The fabric is passed through in steaming chamber at the temp of 100-1020C when it takes for 30-60 seconds for fixing the dyes with fibre.  Rinse, soaping, & rinse: The fabric is subsequently rinse, soaped, and finally washed & dried to the dyeing.
  • 49.
    # Necessary chemical& auxiliariesused in different steps:  Drim Red - CL 5B  Drim Blue-HFGN  Drim Yellow- CL 2R  Drim Navy- HFGN  Primasol-V  Primasol-NFZ  Sodium by carbonate  Urea  Industrial data: # Process sequence of pad-dry-thermofix process: Padding liquor bowl Drying chamber Thermofixation unit Rinse Soaping Rinse
  • 50.
    # Function ofdifferent steps: o Padding liquor bowl (Dye + Alkali + Salt): In this padding bath dye stuff, alkali, salt, urea and sodium alginate are mixed at room temperature. o Drying chamber: the padded fabric is dried in the drying chamber. o Thermofixation unit: The fabric is treated for 5 min’s at 100-1600C temperature in a heating chamber for thermofixation. o Rinse, soaping, rinse: After thermo fixation the fabric is rinsed, soaped, & again rinsed. # Necessary chemical & auxiliariesused in different steps:  Drim Yellow HFCD  Drim Blue-HFCD  Primasol V  Primasol NF  Sodium by carbonate  Urea Semi-continuous Process:  Pad-batchprocess: In this process the cellulose fibre fabric is padded with a reactive dye solution in the presence of an alkali, usually sodium bicarbonate stored in the wet condition for a pre-determined period and finally washed off. Depending upon the temperature during storing two sequences is employed- a) Pad (alkali) - Batch (cold) process. b) Pad (alkali) - Batch (warm or hot) process. In the first sequence the padded cloth is covered with a polyethylene sheet (to prevent evaporation of water) and stored for hours and finally washed.
  • 51.
     Industrial data: #Process sequence of pad-batchprocess: Padding Roll/batch at 200C Rinse Soaping Rinse # Function of different steps: o Padding (Dyes + Alkali + NaCL + Urea + Na-alginate):The fabric is padded with dye, urea, & Na-aginate at a temperature of 20-250C. o Roll/batch at 200 C:The padded fabric in roll form is transferred to a chamber where the temperature at 200C and relative humidity is 100% for 10-12 hour’s. o Rinse, soaping, rinse: The fabric is rinse, soaped,& again rinsed. # Necessary chemical & auxiliariesused in different steps:  Drim Red - CL 5B  Drim Yellow- CL 2R  Caustic (380 Bo)  Sodaash  Urea  Pad-pad-stream process: This process is only for specific heavy fabric qualities. A special pad liquor applicator is required. This is a “wet-on-wet” process without intermediate drying.
  • 52.
    Dis-continuous process:  Jiggerdyeingprocess: This is most commonly used piece dyeing process for dyeing almost all kinds of cottonfabrics. The fabric moves while the liquor stands still, except for the very latest machines, which are also equipped with a circulation pump.  Industrial data: # Process sequence of jigger dyeing process: Padding mangle Jigger to develop color Fixation Rinse Soaping Rinse # Function of different steps: o Padding mangle (Dyes): The fabric is padded with dye liquor in a padding mangle. No alkali & salt is used in this stages. o Jiggerto develop color(NaOH + NaCL): The fabric is transferred to jigger dyeing machine to developed the color with the addition of salt & alkali. dye is fixed-up in this stages. o Rinse , soaping, rinse: After fixation the fabric is rinsed, soaped, & again rinsed thoroughly.
  • 53.
    # Necessary chemical& auxiliariesused in different steps:  Drim Yellow CL-2R  Drim Red CL5B  Nova Black G  NaOH  NaCL  Pirmasol NF  Comparative Discussion: In industries continuous and semi-continuous dyeing process is more popular than the dis-continuous process of dyeing. Here the discussion on the process with figure, flow chart, technical data, typical recipe and manufactured fabric can be given. The draw-backs with probable solutions are given for further paper work. Before discussing on dyeing process the preview of pretreatment is given for understanding the whole process. At first the fabric is taken for singeing. Singeing can be done in two ways-  Pad-dry-pad-steam process: The dyeing process can be applied on open-width pieces, on fabrics that are particularly sensitively to creases and crush marks. Pad dyeing differentiates from exhaust dyeing in the dye bath application and fixation process. Very reduced water quantities are required, resulting in lower energy consumption. A greater measure of continuity is achieved in the pad-dry-pad-steam process in which the cloth is first dye-solution padded, dried, padded with sodium hydroxide and hydrosulphite, passed through a steam chamber to reduce and fix the dye molecule into the fibre, and finally finished off in a soaping and rinsing range. The sequence of operation can be illustrated by the figure. It is customary to add a small proportion of the dye to the liquor in the padding mangle containing the reducing agent to compensate for any tendency for the leuco compound to migrate. A typical recipe is given below-
  • 54.
    Mikentren Grey MS/FU/C: 18.5g/l Mikentren Blue RSN : 10.6g/l Indentren Red FBB : 5.1g/l Sodium hydrosulphite : 60g/l Glubar salt : 50g/l NaoH : 25g/l Booster chamber are some times used instead of the steam chamber. The liquor is maintained at 75C to 100C and the reduction and fixation of the pigment of the dye is very rapid in the aqueous phase because temperatures are used which are very much higher than would be employed when dyeing with the leuco compounds by conventional methods. Industrial pad-thermosol process is given below- One reason is that the adsorption of leuco compounds is very rapid at high temperatures and the associated tendency for unlevelness can be overcome by pigment padding. These continuous methods, however, are used with reactive dye. There are a few vat dyes which are not stable at high temperatures. Thus leuco derivatives of vat dyes containing benzoylamino groups tend hydrolyze under high-temperature reduction conditions.  Cold Pad Batch Process: In this process, a cold pad dyeing cycle is carried out using auxiliaries and dyestuffs.The fabric is then wound up in rolls and covered with a plastic sheet to prevent the drying and oxidation of the outer layers. It’s then rotated slowly for 8 to 24 hours to avoid percolation due to the gravitational effect on the liquid, which could distort the roll and create dyeing defects. The fabric is then finally washed with auxiliaries. A typical recipe is given bellow-  Remizol Red RB : 36.5  EverzolYellow 3RS : 22.0  Remazol Blue BB : 0.04
  • 55.
     Sodium silicate: 30.0  Caustic soda99% : 9.0  Sodaash : 6.0  Primasol NF : 3.0  Batching for 12 hours washing Soda ash, sodium met silicate and caustic soda may be used depending on the depth of shade dyed. Because of high reactivity of cold brand reactive dyes with these alkalis, a short fixation time is enough. However, the pad liquor (containing the dye and alkali) is stable only for a short time. Hence the dye and alkali solutions should be prepared separately and mixed immediately before use. In actual practice, properly prepared fabric is padded with the liquor containing the cold brand dye and the suitable alkali at 20 to 30C (the lower temperate is preferred on the grounds of bath stability). The temperature should be kept constant to avoid variation in shade, especially when mixtures of dyes of different reactivity are dyed. High padding speed with adequate wetting-out of the fabric is preferred. .  Pad-Steam Process: In this process at first the fabric is padded and then passes through a steam chamber. This steam chamber is working as fixation chamber. The use of this continuous process is given below-  A wide range of shades can be found.  Economical advantage.  The controlof shade is maintained accurately and fastness property is great.
  • 56.
    The padder pressure,and padder type is responsible for dye pick-up%. One of the figures is given below- Fig: padding mangle In the continuous process of dyeing the dryer make an effective roll to go to the fabric at last stage for finishing. Two type of dryer is used-  Infrared dryer  Drum dryer  JiggerDyeing Process: The fabric pieces are sewn together tail to head, forming a sort of ribbon. At the head and at the tail of the ribbon two cloths are added (4.5m long) to allow the regular dyeing of the whole pieces, also leaving the machine drawn-in once the dyeing process has come to an end. The assembled pieces are taken down from a roll, pass through the liquor( they are kept in the correct position by means of transport cylinders and a tension equalizer, which avoids the formation of wrinkles). The fabric is then wound on a take up roll until the dyeing process has ended.
  • 57.
    Figure: Fig : Jiggerdyeing machine The piece through speed and tension are adjusted by special devices to avoid any change in dimensional stability, above all when treating light-weight fabrics or delicate fibres, the maximum diameters of the roller can be 1450 mm with a width of the cloth ranging between 1400 and 3600 mm. The piece through speed is adjusted between 30to 150m/min, and kept constant during the whole operation. Also the tension must be constant and it can be adjusted between 0 to 60kg. The composition of the liquor absorbed must be uniform as possible on the whole width and length of the fabric piece; for big lots, many additions may be necessary to avoid the so called head-tail defects. Light-weight fabrics (viscose, nylon) that are stretched excessively during the take up step can show shading defects. Jiggers work with a quite low liquor ratio (from1:1 to 1:6). Together with standard atmospheric systems, builders also offer HT jiggers inside autoclaves working at high pressure. Jiggers are suitable for dyeing all type of fibres.
  • 58.
    There are somecertain draw-backs of the techniques used in woven dyeing. They are-  Long time batching may cause faulty fabric.  Chance of crease mark  In batching improper rotation of batches So some measures should be taken for an effective follow-through. As batching is less effective than pad thermosol, so pad-thermosol is the most effective & popular technique in woven dyeing. Suggestions are using skilled labors and proper observation can minimize production cost and makes profit higher. Figure: Fig: Thermo sol M/C DESCRIPTIONOF PRINTING:
  • 59.
     Printing: The printingis described as localized dyeing I;e dyes or pigments are applied locally or discontinuously to produce the various design. The main objective in textile printing is the production of attractive designs with well defined boundaries made by the artistic arrangement of a motif or motifs in one or more colors. #Specification of this m/c: M/C Name M/C Quantity Company Cuntry Printing M/C (Rotary) 4 Zimmer Australia Printing M/C(FlatBed) 1 Zimmer Australia # Sequence of pigment and reactive printing:
  • 60.
    PIGMENT PRINTING REACTIVEPRINTING PrintingPrinting Curing Steaming Finishing Washing Folding Finishing Curing Calendaring Folding # Steps in textile printing:
  • 61.
     Preparation offabric to be printed.  Preparation of the print paste (by using printing ingredients).  Making an impression of the print paste on the fabric.  Drying of the fabric.  Steaming of the printed fabric.  After treatments (Neutralization/ Soaping etc). # Main unit ofprintingmachine:  Tension roller  Guider  Pressure roller  Blanket  Glue tray  Washer  Brush  Screen unit  Conveyor  Curing unit  Plaiter # Function of main unitof printingm/c:  Tensionroller: Control tension of the fabric.  Guider: Control fabric direction.  Pressure roller: Fabric pressing on the blanket surface as it is not displaced.  Blanket: Glue is added on the blanket surface as a result fabric is firmly attached with the blanket & carrying the fabric forward under the screen.  Glue tray: Glue solution is supplied from the glue tray.
  • 62.
     Washer:Residual pasteon the blanket is removed by water spray.  Brush: Brush assist to remove residual color paste.  Screenunit: Rotary screen is setting this unit (capacity 12 screens).  Conveyor: Fabric conveyed to the curing unit by conveyor.  Curing unit: After printing fabric is cured for fixation of color.  Plaiter: Printing fabric is delivered on the trolley by plaiter. Figure: Fig: Flat bed M/C DESCRIPTIONOF FINISHING:
  • 63.
     STENTERING MACHINE. CURING MACHINE.  CALENDERING MACHINE.  SANFORIZING MACHINE. FINISHING The term “Finishing” in its widest sense covers all the processes which fabrics undergo after leaving the loom or knitting machine. A simple definition of finishing is the sequence of operations, other than scouring, bleaching & coloring, to which fabrics are subjected after leaving the loom or knitting machine. By these finishing processes the fabric becomes more attractive, improves their appearance & also changes their properties. These are the main processes of finishing, calendaring, schreinering, embossing, milling, raising, laminating, mercerizing, parchmentising, water proofing, moth proofing, mildew proofing, fire proofing, anti crease finishing, sanforizing etc. The finishing process may be classified into two main classes: a. Physical finish. b. Chemical finish. The physical or mechanical processes range from simple drying over steam- heated cylinders, or on a stenter which both dries stretches the cloth, to a complicated series of calendaring. Chemical finishes indicate the application or deposition of chemical compounds on fabrics to improve the appearance The chemical finishing is performed by treatment with starch, dextrin, glue, gums, china clay, epsom-salt, glycerol, soaps, & soluble oils, for stiffening, weighting, & softening, as required. The compounds used in finishing may be classified as follows: a. Long-chain fatty compounds b. Synthetic resins c. Cellulose derivatives d. Quaternary ammonium compounds.
  • 64.
    The finishing canalso be divided into temporary & permanent. A finish can only be considered permanent if it remains unaffected through all the conditions of wear& treatment to which a fabric may be subjected during its life. On the basis of “temporary” & “permanent” effects, the following may be regarded as impermanent or temporary finishes : calendaring, beetling, schreinering, embossing, & glazing, breaking, & stretching. Chemical: Mercerizing, parchmentizing, immunizing, treatment with ethylene oxide, formaldehyde finishes, wet chlorination & other non-felting effects, permanent setting of wool. At one time it was customary to classify the finishes for cotton under three headings: a. Pure finish a. Assisted finish b. Stiffened finish The pure finish is mainly for goods which are intended for subsequent printing & dyeing & may be called intermediate finish. Pure finish generally consists in opening the cloth which has been bleached in rope- form, washing & drying during the drying processes, the opportunity may be taken to rectify the width of the cloth & to adjust any distortion warp & weft which may have occurred during bleaching. The assisted finish relies to some extent on the presence of material other than the cotton, & small amounts of some stiffening or binding agent are applied before the mechanical finish in order to improve the general effect, but these additions should not be obviously apparent. The stiffened finish relies to a much greater degree on the presence of stiffening, binding, filling, & weighting agent in considerable quantity. On other hand, there has been a tendency sell starch & china clay instead of cotton merely to give the effect of a thickener, better & more robust fabric.
  • 65.
    STENTERMACHINE  Industrial data: #Specificationof this m/c:  Description: To remove shrinkage that occurs due to different wet processing (e g. Desizing, scouring, bleaching, mercerizing, dyeing etc)In this process to include the anti shrinkage on the fabric and come back of the fabric of it’s original position and to dry the fabric. In this process the fabric brings a uniform width form & to straight the weft yarn in a 900 angle with the warp yarn. A stenter has clip chain in both side of the machine which drive by the mechanical device. To required stentering after wet dyeing, printing or wet finishing to treatment the fabric by using drying unit at 2000C-2200C for 30-50 seconds. M/C Name M/C Quantity Company Country Stenter 02 Babcock Germany Stenter 01 Muzzi Italy Stenter 06 Monforts Germany Stenter 01 Artos Germany Stenter 01 Sunsuper Korea
  • 66.
    # Machineparameter:  No.of chamber--------- 8  Over feeding  Temperature of each chamber :- c. 1st & 2nd chamber------1650C d. 3rd to 7th chamber------1700C e. 8th chamber-------------1650C  Temperature is create with the help of gas burner  No. of gas burner--------8 # Controlling point:  Over feeding  Temperature for each chamber  Speed of fabric  Chemical used for finishing  PH of chemical liquor.
  • 67.
     Figure: Fig: Stenterm/c. # Main unitof stenter machine:  Feed roller.  J-Box.  Guide roller.  Padder.  Mahlo.  Over feed roller.  Under feed roller.  Heating chamber (burner).  Width control device (width sensor).  Selvedge control device.  Exhaust fan.  Blower.  Delivery roller(tension roller).  Etc.
  • 68.
    # Recipe forfinishing (pigmentprint):  Arco fix NETLF = 40g/l  Catalyst(MgCl2) = 10g/l  Solo soft UP = 15g/l  MRN = 01g/l  Acetic acid = 0.3g/l  Temperature = 180c  Speed = 60m/min # Recipe for finishing (Rectiveprint):  Arco fix NZK = 70g/l  Ceranine = 20g/l  Siligen SIS =10g/l  Ceralob PHD =20g/l  Urea = 10g/l  Acetic acid =0.8g/l  Temperature = 180c  Speed = 50m/min Figure: Fig: Stenter M/C
  • 69.
    CURING MACHINE  Purposeof curing: Curing is a process in which fabric passes over a chamber which maintains temperature range 140-160c for dwelling 5-8 mints. For pigment printing curing is necessary due to fixation of color.  Objective of loop steaming: After printing and drying, the dye is not transferred into the fabric in fact. During steaming the printed & dried fabric is exposed to the action of moist, saturated or super heated steam at atmosphere or higher pressure over a range of temperature 100-103cfor 6-7 mints. As a result high concentration of the dye ,is rapidly transferred into the fabric from the thickener film. #Specification of this m/c: M/C Name M/C Quantity Company Country Curing 05 The sitara eng. Pakistan Loop steamer 02 Ariolly Italy
  • 70.
  • 71.
    CALENDERING MACHINE  Industrialdata:  Description: TO treat the fabric in the vertically heavy roller / bowl with the help of heat & pressure to produce some properties of fabric e.g. luster, smoothness, brightness, closeness of thread, lining effect, water mark etc. It is a mechanical finishing process. In this process to use 3-11 rollers. 3, 5 or 7 rollers of machine is mostly use in industry. 3 or 5 roller are use for cotton, silk & 7 roller is use for jute. Calendar rollers are two types are follows: a. Metallic roller b. Compressed material roller To set the metallic roller in the compressed roller & to heated them by the use of steam or gas burner. And than the pressure is applied on the fabric as follows: a. Compound liver & weight b. Hydrolic pressure. To completed calendaring when the fabric is passing between this roller by the maximum hydrolic pressure.
  • 72.
    #Specification of thism/c: M/C Name M/C Quantity Company Country Calender 02 Ramesh Italy #Machineparameter:  No of roller--------------03 a. Steam roller b. Nylon roller c. Cot roller  Roller pressure-------12-15  Roller temperature---70-750C  Steam pressure #Controlling point:  Roller pressure  Steam pressure  Roller temperature  Fabric speed  No. of roller etc.
  • 73.
  • 74.
    SANFORIZINGPROCESS  Industrial data: Description: In this machine has a larger size cylinder or drum. In this process the fabric is treated of tight condition on the contact of larger cylinder with the help of a hot shoe and a endless woolen blanket and give to the fabric of anti shrinkage by a proper sanforizing range. It is a mechanical finishing process which remove the tendency of shrink from the fabric in warp & weft wise of the fabric. In sanforizing process to create shrinkage by a rotate elastic felt blanket on the fabric. To produce equal shrinkage when the blanket is tension free& the fabric contains on the surface of the blanket. So, after produce shrinkage rearrangement of yarn in the fabric. #Specification of this m/c: M/C Name M/C Quantity Company Country Sunforise 01 Monforst Germany # Machineparameter:  Pressure of rubber blanket-----------2-2.5  Steam pressure------------------------2-3  Hot shoe  Clipexpender roller  Endless woolen blanket  Skyer  Hot cylinder  Water spraying unit.
  • 75.
    # controllingpoint:  Pressureof rubber blanket.  Steam pressure  Fabric speed  Speed of endless woolen blanket  Width of clipexpender roller etc.  Figurer: Fig: Sanforizing m/c.
  • 76.
  • 77.
    CHAPTER NO-06 QUALITYASSURANCESYSTEM  Qualityassurance system: The quality department is assigned to maintain consistently uniform quality of the material in process & various stage of its manufacturing. In ZABER & ZUBAIR Fabrics Ltd quality is controlled in the following way- # LAB & QC  Off line  On line  Color pilot plant (Lab dip). # Off line:  Color fastness to rubbing  Color fastness to washing  Color fastness to light  Perspiration test (Acid & Alkali)  Pilling  Tear strength  Tensile strength  Dimensional change  Fabric analysis (Count, EPI, PPI, GSM, Blend test)  Abrasion test  Chemical purity test  Etc.
  • 78.
    # On line: Pick up check  Size check  Titration  Whiteness  Absorbency  Drop method  Wicking method  Core pH  Barium activity of mercerized fabric  Shade continuity of running dyed fabric  Dye liquor pH check  Fastness properties of running printing fabric  Chemical purity test  Water hardness test, TDS, Water pH checking  Etc.
  • 79.
    # Color pilotplant: At first customer given dyed sample swatch through Marketing department to Lab & QC department then it is matched by color pilot plant unit which is performed in the following sequence: Fabric swatch Color analysis Dyeing recipe analysis Dyeing recipe formation Recipe entered into the computer Dyes & chemical stocksolution preparation Preparation of dyeing solution Sample dyeing Comparison with swatch Pass Customer Color check Production Bulk # Remarks: Zaber & Zubair Fabrics Ltd is always aware about the quality of their product. The quality of the product is maintained as per requirement of the buyer. Organization is well equipped for checking the quality of the product. They always performed precise report and sent them accurate time.
  • 80.
    CHAPTER NO-07 Maintenance  Maintenance: Maintenance: Machine,buildings and other facilities are subjected to deterioration due to their use and exposure to environmental condition. Process of deterioration, if unchecked, culminates in rendering these service facilities unserviceable and brings them to a standstill. In Industry, therefore has no choice but to attend them from time to time to repair and recondition them so as to elongate their life to the extent it is economically and physically possible to do so. Objectives of Maintenance: 1. To keep the factory plants, equipments, machine tools in an optimum working condition. 2. To ensure specified accuracy to product and time schedule of delivery to customer. 3. To keep the downtime of machines to the minimum thus to have control over the production program. 4. To keep the production cycle within the stipulated range. 5. To modify the machine tools to meet the need for production
  • 81.
    Maintenance of Machinery: PreventiveMaintenance: Preventive maintenance is a predetermined routine actively to ensure on time inspection / checking of facilities to uncover conditions that may lead to production break downs or harmful description. Break Down Maintenance: In this case, repairs are made after the equipment is out of order and it can not perform its normal functions. Routine Maintenance: Maintenance of different machines are prepared by expert engineer of maintenance department. Normally in case of dyeing machine maintenance after 30 days complete checking of different important parts are done. Maintenance Preventive Maintenance Break Down Maintenance Electrical Maintenance Mechanical Maintenance Electrical Maintenance Mechanical Maintenance
  • 82.
    Manpower Set-Up ForMaintenance  A Shift 6 AM - 2 PM  B Shift 2 PM - 10 PM  General Shift 9AM - 6 PM Maintenance Manager Mechanical Electrical Mechanical In charge - 02 Electrical foreman Diploma (Mechanical) - 02 Diploma (Electrical) – 02 Welder and fitter – 01 Electrician - 02 Fitter – 01 Maintenance Procedure: Normally preventive maintenance should be done. During maintenance procedure following points should be checked: Maintenance : Mechanical Machine : Pretreatment machine SL. No. Items need to be checked & Serviced 1 Machine bearing check. 2 Complete cleaning of machine. 3 Cleaning of drain valves, replace seals if required.
  • 83.
    4 Check airsupply filters, regulators auto drain seals 5 Clean filters element. 6 Greasing of unloading roller bearing. 7 Checking of oil level and bolts of unloading roller gearbox. 8 Checking of unloading roller coupling and packing. 9 Checking & cleaning (if required) of main vessel level indicator. 10 Check the oil level of pump bearing and refill if required. 11 Check the function of heat and cool modulating valves 12 Check all door seals. Maintenance : Electrical Machine : Pretreatment machine SL. No. Items need to be checked & Serviced 1. Check & clean fluff and dirt at dirt at all motor fan covers. 2. Check all motor’s terminals 3. Check main panels (by using compressed air) 4. Check panel cooling fan & clean its filter 5. Clean main pump inverter and its cooling fan. 6. Check all circuit breaker, magnetic conductors and relays. 7. Check current setting of all circuit breaker & motor over load. 8. Visual checking of all power & control cables.
  • 84.
    9. Check allpressure switches 10. Check calibration of main vessel & all addition tank 11. Check all emergency switches 12. Check all indicating lamps 13. Check all on/off switches Maintenance of finishing department: Equipment name: Mahlo zone of Stenter: SL. No. Items need to be checked & Serviced 1. Check and tightening all motor terminals and clean the motor fan (30days). 2. Check activity of wide and sensor and pneumatic regulator. 3. Check and clean pressure sensor and tightening terminals 4. Clean the A/C ventilation fans of panel board 5. Check the fan and the heat sink o the inverters in the panel board. 6. Check and tightening the edge sensors. 7. Check and tightening the photo sensor terminals. 8. Check and tightening the safety light barrier and tightening the terminals. 9. Inspection, cleaning and tightening all the terminals in the panel. 10. Check and tightening limit switch, safety door guard and the emergency switch.
  • 85.
    Check List ofDifferent Parts Maintenance : Mechanical Machine : Dyeing machine SL. No. Items need to be checked & Serviced 1 Crease the m/c bearing. 2 Complete cleaning of machine. 3 Cleaning of drain valves, replace seals if required. 4 Check air supply filters, regulators auto drain seals 5 Clean filters element and blow out. 6 Greasing of unloading roller bearing. 7 Checking of oil level and bolts of unloading roller gearbox. 8 Checking of unloading roller coupling and packing. 9 Checking & cleaning (if required) of main vessel level indicator. 10 Check the oil level of pump bearing and refill if required. 11 Check the function of heat and cool modulating valves 12 Check all door seals.
  • 86.
    Maintenance : Electrical Machine: Dyeing machine SL. No. Items need to be checked & Serviced 14. Check & clean fluff and dirt at dirt at all motor fan covers. 15. Check all motor’s terminals 16. Check main panels (by using compressed air) 17. Check panel cooling fan & clean its filter 18. Clean main pump inverter and its cooling fan. 19. Check all circuit breaker, magnetic conductors and relays. 20. Check current setting of all circuit breaker & motor over load. 21. Visual checking of all power & control cables. 22. Check all pressure switches 23. Check calibration of main vessel & all addition tank 24. Check all pneumatic solenoids 25. Check calibration of heating/cooling modulating value 26. Check setting of tangle sensor. 27. Check setting & operation of lid safely switches. 28. Check all emergency switches 29. Check all indicating lamps 30. Check all on/off switches 31. Check all signal isolators.
  • 87.
    Maintenance Tools &Equipments: 1. Combination tools / spanner Function: Tightening & loosening of nuts & bolts. 2. Socket ratchet set Function: Tightening of nuts & bolts. 3. Slide range Function: Tightening & loosening of nuts & bolts. 4. Monkey pliers Function: Tightening & loosening of nuts & bolts. 5. Pipe threat cutting tools Function: To cut the threat in pipe. 6. Bearing puller Function: To assist the opening of bearing from shaft. 7. Pipe range Function: Tightening & loosening of pipe joint. 8. Pipe cutting tools Function: For pipe cutting. 9. Hole punch Function: Punching the hole. 10. Divider Function: For circle marking on metal & wood. 11. Easy opener Function: To open the broken head bolt. 12. External threat die Function: For external threat cutting. 13. Heavy scissor Function: Cutting of gasket & steel sheet.
  • 88.
    14. Oil can Function:Oiling of moving parts. 15. Drill machine and drill bit. Function: For drilling. 16. Grease gun Function: For greasing of moving parts of m/c. 17. Grinding m/c Function: For grinding & cutting of mild steel. 18. Welding m/c Function: For welding & cutting. 19. Spirit leveler Function: For perfect leveling. 20. File Function: For smoothing the surface. 21. Hammer Function: For scaling & right angling. 22. Circlip tools Function: Circlip opening & closing. 23. Hacksaw blade Function: For metal cutting. 24. Handsaw (wood) Remarks: Maintenance of m/c’s are very essential to prolong the m/c life and good maintenance is important consideration. It is necessary to check that all routine maintenance is being done regularly and properly otherwise efficiency of each department will be reduced.
  • 89.
    CHAPTER NO-08 Utilityservices  Utilityservices: Introduction: ZABER & ZUBAIR FABRICS LTD. is a big project and so of course having a vast project of utility service. Here the total account of utility facilities are available. The utilities are a) Water b) Gas c) Electricity d) Compressed Air e) Steam. WATER Water treatment plant: (Water Softening Method – Base Exchange Process) Source of water is deep tube well. Production capacity – 80 m3 /hr = 1920000 liter/day Actual Production – 1500000 liter/day Required water - 1300000 liter/day Technical Details Raw Watertank FilterTank (1) FilterTank (2) Hardness RemovingTank Size Length– 30´ Width- 15´ Height– 6’ Diameter– 6´ Height- 15´ Diameter– 6´ Height- 15´ Saltreqd: 190 kg/day/tank Regenerationtime 1.30 hr Capacity 360 Ton Source Natural source Raw Water Tank FilterTank(1) FilterTank(2)
  • 90.
    Deeptube well ELECTRICITY Gas Generatoris used for supplying electricity for the dyeing & office of the ZABER & ZUBAIR FABRICS LTD. Total power produced by Gas Generator – 945 KW = 1134 KVA Factory (Dyeing) Power Needed for Installation – About 1200 KW Factory (Dyeing) Power Needed at Running stage – About 720 KW Power Needed for Office – About 250 KW Specification of Gas Generator is given below: Technical Details Generator Data Type Gas Generator Manufacturer CumminsPowerGeneration No.of Gas Generator 03 Model No. 315 GFBA ManufacturedCountry England Year of Construction 2002 RatedPower Prime Rated 315 KW PowerFactor 0.8 Voltage 400
  • 91.
    RatedCurrent(amp) 568 Frequency(Hz) 50 RotatingSpeed(RPM)1500 BatteryVolts 24 Control System PCCP Site altitude beforederate 800 MASL Site ambienttemp.beforederate 400 C Source of Power used for Garments – DESA Power Capacity – 750 KVA = 900 KW There is a diesel Generator in the industry. Capacity of Diesel Generator – 800 KW Specification of Diesel Generator is given below: Technical Details Generator Data Type Diesel Generator Manufacturer CATERPILLAR No.of Diesel Generator 02 Model No. SR4B | SR4 ManufacturedCountry U.S.A. Year of Construction 2004 Rated 649 H.P.or 484.0 KW RotatingSpeed(RPM) 1500
  • 92.
    Voltage 400 RatedCurrent(amp) 723 MaximumTemp.1050 C by Resistance COMPRESSED AIR Compressedairisproducedbyaircompressor. There are twoair compressorsforproducingcompressedair. Specification of the air compressor is given below: Technical Details Air Compressor 1 Air Compressor 2 Type AtlasCopco AtlasCopco Manufacturer AtlasCopcoAirpower AtlasCopcoAirpower Model No. GA 30 GA 55 ManufacturerCountry Belgium Belgium Year of Construction 2002 2004 MaximumWorkingPressure 10 bar 10 bar Free air delivery 78 liter/sec 145 liter/sec Nominal ShaftPower 30 KW 55 KW Rotational ShaftSpeed 3000 r/min 3000 r/min Gross Weight 995 Kg 1550 Kg
  • 93.
    STEAM Steamisproduce by Boiler. Fromthe Water Treatment Plant,waterisstoredina reserve tankandfromthere watergoesto boiler& steamisproduced. Specificationofthe Boileris givenbelow: Technical Details Boiler Data Type Fire Tube Boiler Manufacturer OMNICALBORSIG ENERGY Model No. DDHI 60 – 10 ManufacturerCountry Germany Year of Construction 2002 Thermal Capacity 3.9 MW MaximumSteamOut 6 ton/hour MaximumWorkingPressure 10 bar-g Contentupto NW 10940 GAS The source of Gas is TITAS GAS LTD. The gas is suppliedtogasgeneratoror differentsection(Boiler- forheatingwater) fromthe mainline of the TITAS GAS LTD.
  • 94.
    Sources of Utility: Electricity: PDB & Generator Steam : Boiler Water : Pump Compressedair: Compressor Gas : TITAS GAS LTD. Remarks: As the biggest project the ZABER & ZUBAIR FABRICS LTD., so the vast utility systems. There is a skill manpower group of engineers and other technical staffs to look after these utility services. They have to remain aware of solution on a great sense of responsibility for any type of problem due to utility supply.
  • 95.
    CHAPTER NO-09 STORESANDINVENTORYCONTROL  Inventorycontrol: Inventory control is a wider sense is a defined as any idle resource of an enterprise; however it is commonly used to indicate materials-raw materials, finished, semi finished, packing, spares, & other stocked in order to meet an expected demand or distribution. Even through inventory of materials is an idle resource in the sense, it is not meant for the most immediate use but it is almost necessary to maintain some inventories for the smooth functioning of an organization. # Necessity of inventory control: The necessity of inventory controls is to maintain a reserve of goods that will ensure manufacturing according to a production plan based on sales requirement & the lowest possible ultimate cost. Losses from improper inventory control include purchases in excess than what needed. The cost of slowed up production resulting from material not being available when wanted. Each time a machine must be shut down for lack of materials or each time sale must be postponed or cancelled for lack of finished goods. Thus factory losses money. To promote smooth factory operation or to prevent pilling up of stock or idle machine time proper material must be on hand when it is wanted. Proper inventory control can reduce such losses to a great extent. # Categories of Inventories:  Raw material o Dye o Chemical & auxiliaries o Grey fabric  Finished fabric  Spare parts.
  • 96.
    # Types ofinventorycontrol: Monthly inventory control.  Annual inventory control.  Raw material: Materials and components scheduled for use in making a product.  Inventory systemof dye and other chemicals:  At first dyes or chemicals is indent from the processing department.  Store department send this indent to purchasing department.  Purchasing department purchase dyes or chemicals from the local market or by L/C.  After purchasing chemical or it is verified or tested by quality department.  Then it is stocked by store department.  If material needed then processing department send requisition to store department.  All documents are recorded by store department.  Inventory team checks the inventory status monthly or annually.  Inventory systemof grey fabric:  At first fabric is produced as per instruction of the marketing department.  After producing fabric then it is inspected by the quality department.  Quality fulfilled fabric stocked by the grey store department grade wise.  As per production planning grey fabric is supplied from the store to processing department.  Al documents are recorded by the store department.  Inventory team checks the grey status monthly or annually.
  • 97.
     Inventory systemoffinished fabric:  If the quality is fulfilled by quality department then it is inspected by the inspection section by four point system.  After finishing, the fabric is kept in package before their transfer to the garments department.  It is controlled by the inspection in charge who keeps a list of total finished product; he also keeps a list of delivery products.  He supplies the fabric as per requirement and records the date, type of material, quantity and section in which supplied, in his register book.  Inventory team checks the all documents monthly or annually.  Inventory systemof dye and other chemicals:  Store officer keeps the spare parts in store and make a list of spare parts.  If the spare parts are little in stock he gives requisition to maintenance manager.  Maintenance manager gives requisition to head office. Head office imports spare parts or buy’s from the local market as per requirement.  As new spare parts arrive to store office, he receives and catalogues them.  He supplies the spare parts as per requirement and records the date, type of material, quantity and section in which supplied, in his register book.  Inventory team checks the status monthly or annually. # Remarks: The Zaber & Zubair Fabrics Ltd having individual store to promote smooth functioning of organization work. The store is always remaining neat and clean.
  • 98.
    CHAPTER NO-10 COSTANALYSIS  Costanalysis: o Costof the fabrics. o Costof the accessories. o Costof the transport. o Clearing and forwarding cost. o Total utility cost. o Commission. o Salary expenses.
  • 99.
    CHAPTER NO-11 MARKETING ACTIVITIES Marketing: Marketing is the societal process by which individuals and groups obtain what the need and want through creating, offering and freely exchanging products and services of value with others. # Coreconceptof marketing: Needs Wants Demands Marketing offers  Product  Services  Experiences Value Satisfaction Exchange Transactions Relationships Markets
  • 100.
    Customer of theproducts Country of Export  IKEA Sweden  H&M Sweden  Joint max USA  Hemtex Australia  Caree four USA  Character world Canada  Herding USA  Domotess Australia  Bjorna UK  Laredoute UK  Verbedoute UK  Vanes Holand  Otto international UK  Nitori UK  Spring Canada Canada  Heritage Canada  Fran Textile Holand  Tissery German  Recttla German  Ellos Australia  Bonprix UK  Ekkel boom German  Newtop UK  Vandilan, Asiatex UK  Maurice Philips UK  Sandown & Boure UK  Linen croup USA  Beco Canada
  • 101.
    # Importance ofGoodmarketing: Marketing is very important to sell the product to the customer. If the marketing team is well organized then the company easily reaches their goal. In these sense marketing team of Zaber & Zubair Fabrics Ltd. is much more precise and perfect. In case of garments marketing the dealings with the buyer very important factor. In Zaber & Zubair Fabrics Ltd. Marketing officer deal with buyer. There is some fixed buyer they always given order all the year round so there is no hesitation of order. # Dutiesof the marketing officer: Marketing officer always try to convincing buyer for collecting order as well as price of the product. They are having intension to motivate new buyer by offering new quality of product. Besides above they have also some responsibility-  To prepare costsheet by dealing.  To take different steps by discussing with the high officials & merchandiser.  To maintain good relationship between commercial officers & merchandisers.  To maintain communication with the buyers and buying house.  Communicate with better knowledge of the products. Actually the responsibility and duties of marketing officer begin from getting order of buyer and ends after receiving payment by the buyer. So, he should be always smart, energetic and sincere. # Remarks: Zaber & Zubair Fabrics Ltd is one of the 100% export oriented and quality based textile mill. Well reputation and recognition of these factories, buyers of the different courtiers come forward for purchasing product.
  • 102.
    CHAPTER NO-12 CONCLUSION  Conclusion: TheZaber & Zubair Fabrics Ltd is one of the well reputed 100% export oriented quality based textile mill. The management body of this textile is well organized and always follows the chain of command. Their objectives are to achieve 100% quality and meet the demand as per buyer requirements. Besides above characteristics, organization having following intention which could be mentioning as follows-  Reduction of wastage at 2%.  Reduce the stoppagetime of machine at 5% within 2012.  Fulfill the demand of customer by time to time shipment.  Organic productivity increase as soonas possible.  Reduce the re-process and save costof the company.  Ensure all kind of facilities of the employee of the organization.  To eliminate environmental adverse effect by using effluent plant. If the company meet up those criteria all the time. I am sure the organization progressed will be up ward day by day. I am very lucky University of South Asia has given me the opportunity to perform the industrial attachment in this type of organization. Undoubtedly, this attachment experienced me the textile technology as well as gaining adequate knowledge for the management and production process.I believe that, this experience will much more help in my future life for carrier growth.