Indian CST-Profile
I. Who we are:
 Indian Centre for Social Transformation (Indian CST) is a registered Public Charitable
Trust (Registration No. HLS-4-00228-2009-10 dated 26/12/2009) whose mission is to
work towards realisation of a national vision set out in Article 51A (j) of the Indian
Constitution- which prescribes the Fundamental Duty for Indian Citizens and exhorts
them “to strive towards excellence in all spheres of individual and collective activity
so that the nation constantly rises to higher levels of endeavour and
achievement.” The goal of Indian CST is to promote through this one stop portal, a
number of projects that will deliver cost effective computing, best practices,
knowledge management systems and critical applications at affordable costs to
masses across India. Indian CST truly believes in 'IT for Social Change'.
II. Quick Facts about Indian CST
 Thought Leadership of Civil Services and Industry Officials & Founded during
November 2009
 Social Inclusion to reflect the minds of governing, governed & bridge the gap
 Technology for Social Transformation
 Solutions for problems with ‘Reverberance Effect’
 Social Entrepreneurship Model
 Consider us like ‘Internet Society’ for Governance capability & like Boeing to Wright
Brothers for Technology
 Efficiency, Transparency & Accountability is our mantra in promoting thought
leadership in Governance‘
 Bringing Affordable, Pragmatic & Performance Technology Solutions
 Developing Technology like ‘Gnu/Linux’ is being developed
 Solution offerings
III. What we do
 It works towards delivering successful projects in a changing environment
 It promotes to bring transparency, efficiency, accountability and metrics in all public
funded projects, through technology, empowerment, audit trail and mutual
cooperation efficiency transparency and accountability into Publicly funded projects
/ portfolios using GPMS Cloud
 It brings people together and works for their empowerment.
 It helps citizens to share their problems, pool talents and find solutions.
 It strives to provide relief for the poor, the distressed, the underprivileged.
 It encourages good governance and transparency and promotes efficiency and
accountability.
 It works for cost effective solutions in all spheres of life.
 It Collaborates with Central/State / local self-Governments/ entities like PSUs, CVC,
CSIR, NPC on implementation of appropriate cost effective e-governance solutions.
 It helps professional institutions for monitoring developmental works.
 It supports International Bodies like UN, World Bank, ADB on building e-tools for
tracking funded projects in real time.
Ever since its establishment in November, 2009, Indian CST, a Public Charitable Trust, has
been working to facilitate Central and State Government/and other Public bodies in areas of
e-governance. The Trust has been developing and deploying e-tools for monitoring
utilization of public funds in mega public projects, and other myriad Government programs
as part of its mission objective.
IV. Our Author
Shri. R. Sri Kumar, – Author & Founder of Indian CST
Shri. R Sri Kumar has done his B Tech in Electrical Engineering from IIT Madras (1970) and
Master of Business Laws from National Law School of India University, Bangalore (2003). He
joined the Indian Police Service in 1973, after a brief stint in the Central Public Works Dept.
From 1973 to 1982, he served in various capacities in Uttar Pradesh in the districts of
Fatehgarh, Azamgarh and Pratapgarh and in the Intelligence, Fire Services and Vigilance
departments. He worked as the Chief Security Officer of UPSRTC before coming to
Karnataka on cadre transfer in April 1982.
He is also known for using technology to crack some of the most high-profile cases: the
assassination of former Prime Minister Rajiv Gandhi, the 1992 Harshad Mehta scam and the
Abdul Karim Telgi fake stamp paper scam. In 2010, he became Vigilance Commissioner at
the Central Vigilance Commission. He has been actively advocating mobile computing for
filing complaints about corruption through Project Vigeye, launched by the Central Vigilance
Commission with the objective of empowering citizens to report corruption in their
neighbourhood. Vigeye provides a more user-friendly platform for interface between the
CVC and the citizens who may have been victims at the hands of corrupt officials and who
want to disclose information about such corrupt practices. Over 7,000 complaints had been
received under Vigeye.
Sri Kumar has been decorated with the Indian Police Medal for meritorious service on the
occasion of Republic Day (1989) and President’s Police Medal for distinguished services on
the occasion of Independence Day 1995. He has been bestowed the distinguished alumnus
award of Indian Institute of Technology, Madras in January 2010. He has also worked as the
Chairman of Task Force on Internal Security, Confederation of Indian Industry, Southern
Region, and as a social entrepreneur by launching a public charitable Trust called Indian
Centre for Social Transformation. He was its author & Founder Trustee Demitted Central
Vigilance Commission office as Vigilance Commissioner on 27-01-2014
V. Our Trustees
1. Shri. Raja Seevan, –Founder Trustee of Indian CST
 He is a Scientist, Over 30 years of experience from Research and Development,
Marketing, Creative Advertising, Branding and launching of various products for top
pharmaceutical companies with combination of IT technical, business development,
organizational, project management skills. He is responsible for growing Transformation
business at Indian CST, globally and drives the Vision, Strategy, Leadership,
Organization’s transformation programs management, Advisory & Decision support
teams; Partner Relationship Management; Customer Relationship Management,
Thought Leadership, New Solution Life Cycle Management, Create Leaders, Talent
Management and Social Entrepreneurship. Currently leading a powerful widely
experienced team network which is spread across the country who have many
successful product / project completion stories to their credit at the National and
International level.
2. Shri. A. Arumugham, Trustee & Advisor of Indian CST.
 He is an alumini of St. Joseph’s College of Commerce, Bangalore, having taken his B. Com
degree in 1962. He did his apprenticeship with a lead Chartered Accountants in South
India at Bangalore. After qualifying as Chartered Accountant in the year 1967, he
worked in a senior position at Mysore Iron & Steel Ltd, Bhadravathi (now SAIL) for five
years. With Industrial back ground he founded in the year 1973, his firm ARU & DEV,
Chartered Accountants. The firm was well known for rendering advice in establishing
industries, audit of public companies like BHEL, KPTCL, KSIIDC and large private
companies. He is on the Board of various companies. He is also the founder committee
member and he is also passionately involved as Secretary & Treasurer of the “Jaipur
foot” organisation of Bangalore known as “ Angakarunya Kendra” which in the last 26
years has fitted free Jaipur foot for over 25000 people, a national service.
3. Shri. L N Narayanan, Trustee & Project Director of Indian CST
 He is an Engineering graduate, B.Tech in Electronics and telecommunications from IIT
Madras, Certified associate of Indian Institute of Bankers, worked in Nationalised bank
as technical field offices, management auditor, In-charge of EDP department,
assessment of projects for financing, financial controller and recovery department and
retired as Assistant General Manager. Total banking experience is around 36 years.
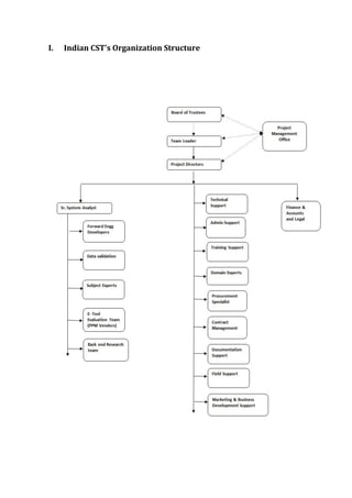
I. Indian CST’s Organization Structure
II. Our Technical and Management Resources
 Indian CST Social Transformation Initiatives are supported by powerful passionate
Network of Social Entrepreneurs, Network of Volunteers, Network of Students,
Network of citizens, Network of NGOs, Network of Professionals & Experts from
Various domains, Network of International supporters and clients, Network of
Information Analysis Experts, Network of Process Improvement Experts, Network of
Retired Civil Servants, Commissioners, IAS, IPS, IRS, IFS Officers, Scientists,
Technologists, Doctors etc. The below mentioned alliances and partnerships that
facilitated this technological innovation/s with their contributions through this crowd
sourcing capabilities.
III. Current Project Implementation Success Stories
INDIAN CST’s ACHIEVEMENTS SO FAR
Sl.no Sectors Name of
Organization
Implementations
Across India
1. City Government Bruhat Bengaluru
Mahanagara Palike
(BBMP)
GPMS-FMS -
Healthcare at 3rd
the
largest municipality
in India
2. Education Bangalore
University (BU)
Examination Reforms
for 3,00,000 students
3. Ministry Schemes
Implementation
National
Productivity Council
(NPC)
Project monitoring for
Minority Students
Scholarships
4. Construction /
Infrastructure
State Govt. of Bihar IAY Bihar – Indira
Awas Yojana- 30 lakhs
plus BPL Families /
beneficiaries online
5. Surface Transport National Highway
Authority of India
(NHAI)
Project Monitoring of
the Roads across the
states of India
6. Healthcare Basvatarakam Indo
American Cancer
Hospital & Research
Institute
A low cost, high value
add solution for a 500
plus bedded super
speciality cancer
hospital
Above projects demonstrates Indian CST capability to understand the requirements of
projects and develop e-tools to monitor those projects efficiently. It demonstrates the
domain expertise Indian CST possesses and gives confidence to the customer. With
background in Project management and software development a rare combination, we can
fit into the role of consultants to analyse and help any ministry department, organization,
company, public sector undertaking to improve their project monitoring.
IV. Pilot Projects (non-revenue oriented executed)
CVC (Central Vigilance Commission),
 As part of its CSR initiatives, Indian CST has provided consultancy and technology
services to CVC (Central Vigilance Commission), country’s apex anti-corruption
body, in launching of Project Vigeye www.vigeye.org a citizen centric Centralised
Complaint Management system for fighting corruption at all levels. The CVC has also
availed of Indian CST’s expert services powered by GPMS in tracking irregularities
and scams in CWG projects covering nearly 9000 projects executed by over 37
departments and hundreds of private entities. The Finance Ministry is likely to issue
service tax demand notices to some private companies, who carried out 2010
Commonwealth Games related projects here, after a Central Vigilance Commission
(CVC) probe detected evasion by them. At least 37 Government departments have
spent over Re. 13,000 crore in 9,000 publicly-funded CWG 2010-related projects. The
CVC, which is looking into the complaints of alleged corruption in the Games related
works, has detected tax evasion of about Re. 1,000 crore in execution of these
projects, official sources said. (For a feel for the same please visit
www.vigeyegpms.in/cvc)
CSIR, Council of Scientific and Industrial Research (CSIR)
 Similarly, Indian CST has been a project management partner of choice for a
prestigious Central Govt organization like CSIR (Dept. of Science & Technology), in
their ambitious Project CSIR-800 is an initiative from the Government of India with
an aspiration of improving lives of 800 millions (Bottom Of Pyramid) Indians through
Science and Technology (S&T) interventions. The objective of CSIR-800 program is to
enable budding entrepreneurs, through skill development, to tap business
opportunities in the existing supply chain activities such as manufacturing or
marketing. CSIR-800 has multiple partners such as NGOs, line ministries and social
entrepreneurs to help realize its goal. The purpose of this Memorandum of
Understanding is to provide access of national resource data for use by people of the
country, with the objective of helping in improvement of quality of life of 800 million
poor people of the country lying at the bottom of the economic pyramid through
intervention of science and technology.
In-House Research & Development
 GPMS cloud computing platform was developed over a period of 3.5 year involving
efforts research and development of 1,08,000 man-days of efforts going into this
initiative with parallel piloting and prototyping for these Governance cloud
computing integrated applications /solutions at the local, district, state and country
levels that is serving as a powerful program/project monitoring tool by injecting
many of the basic elements of good governance into one GPMS e-Tool that has a
unique feature for enhanced transparency by allowing public access to its web based
monitoring systems. It includes the ability to send in actual geo-tagged photographs
of work locations that can then be used to discuss and disseminate information
about actual situation on work ground.
V. E-Tools Developed and ready for deployment
Case Study
Global Project Monitoring System (GPMS), Indian CST, India
Background: Indian CST has developed a distinctive online Project Management platform called GPMS
(www.indiancst.in) in 2009 for programme and project monitoring. Majority of the users are from public
sector.
Features at a Glance
 Remote monitoring process for ongoing projects at multiple locations
 In-built escalation mechanism where superiors can quickly identify non-conformances and initiate
interventions leading preventive delays
 Allows graphical information exchange including videos and photographs
 Conversion of unstructured data to structured data, while maintaining their integrity
 Real time communication and information sharing
 Accessibility from anytime, anywhere
System Outcome:
 Improve
monitoring and
performance
management of
projects
 Acts as a useful
decision support
system based on
information from
the field
 Improve
transparency and
accountability of
projects
undertaken
Strategic
Development
Decisions:
 Global Project
Management
Solution is offered as a management tool that will introduce high end technological platforms like cloud
computing and crowd sourcing.
Impact:
 Used across a range of stakeholders including Ministries, Departments and District Municipalities
 Transparency and accountability through field data capture
 Improve the efficacy of the delivery of projects and eliminate corruption
The core strength of the GPMS is the online availability of real-time data that gets correlated constantly to
provide reliable information and actionable intelligence. The GPMS-enabled remote monitoring process for
ongoing projects at multiple locations leaves little scope for inefficiency or mishandling of projects and the
funds associated with them, irrespective of the position in the government administrative hierarchy.
Collaborative
Partnership MOU’s
VI. Collaborative Partnership MOU’s with State Govt., Central Govt.
and International Institutions for Indian CST’s GPMS Cloud
Computing Solutions
Sl.
No
Name of
Organization
Objective
Deliverables
Number
of Years
Current Project
Status
1 BBMP BBMP has signed MOU with of Indian
CST to monitor all e-governance
projects, GPMS-FMS General Receipts,
Payments modules, property tax
payments, hand holding, training all
the BBMP officers, staff at their
respective zones, maintaining the
GPMS Solutions online and ensuring
updating the GPMS-FMS BBMP’s
official portal with the up to date
information, enabling the seamless
operation of BBMP departments,
multiple applications integrations as
services to be addressed by INDIAN CST
under this MOU for bringing
transparency and accountability in
monitoring real time collections and
payments.
5 years On-going
2 Bangalore
University
BU has signed MOU with of Indian CST
to collaborate and implement an
Examination Processes Modernization
Project, which will include undertaking
of a consulting study to identify major
loopholes in the current examination
system and conceptualization, design,
development, and implementation of
solutions for reforms in the
examination system, so as to address
the loopholes identified and to
improve the efficiency of and the
security of the examination and
evaluation processes.
1 year Successfully
Completed
Sl. Name of Objective Number Current Project
No Organization Deliverables of Years Status
3 Basavatarakam
Indo American
Cancer
Hospital &
Research
Institute
BIACHRI and INDIAN CST have come
together in a spirit of mutual interest to
synergize their individual strengths and
jointly to enable Citizens to Access their
Electronic Health in a timely and
appropriate manner to ensure continuity
of care by improving the quality of care
and services from patient safety aspect
along with better decision making by
healthcare professionals with information
availability that enables sharing of health
information among health care providers
and data capture to support specific
outcome monitoring and in the field of
project management & monitoring of
patients medical records by combining
gene based medical care with health
information technologies that could
transform healthcare under Project
Nirmala for Information Therapy.
5 years On-Going
4 National
Productivity
Council
This MOU establishes relationship
between NPC and INDIAN CST to
jointly identify, qualify and develop
business opportunities and shall
harness the combined strengths to
work on key opportunities primarily in
the Government / Public Sectors within
India. Further, both parties would also
work on mutually beneficial
opportunities arising out of other
sectors. NPC and INDIAN CST will
immediately focus on Project
Monitoring and Evaluation
Assessments arising out of Central and
State Governments, International Aid
Agencies, World Bank, UNIDO etc. NPC
will provide business development,
domain expertise and programme
management services and INDIAN CST
will provide IT enabled solutions.
2 years On-going
Sl.
No
Name of
Organization
Objective
Deliverables
Number
of Years
Current Project
Status
5 CSIR-800 The purpose of this MOU of is to
provide access of national resource
data for use by people of the country,
with the objective of helping in
improvement of quality of life of 800
million people of the country lying at
the bottom of the economic pyramid
and CSIR has taken the help of “INDIAN
CST” in project management of entire
CSIR-800 program.
4 years On-going
See Annexure
MOU Attached
6 CSIR-IGIB-
TRISUTRA Unit
Indian CST and CSIR-IGIB-TRISUTRA
desire to implement, in the areas of
mutual interest, cooperative and
collaborative activities, which would
address multidisciplinary scientific,
technological and educational
problems of relevance to the country.
This is facilitated by the instrument of
this MOU. Ayurgenomics focuses on
discovery of prediction markers(s) for
preventive and personalized medicine
under the health care initiative
affordable for all a CSIR India Science
and innovation for Transforming India.
8 years On-going
7 Thunderbird
School of Global
Management &
TEM Lab-USA
The objective of this collaboration is to
provide Indian CST with expert
consulting advice through the TEM Lab
program to view the collaboration as
long-term, with TEM Lab providing
multiple consulting teams to Indian CST
over a period of years. Achieving this
goal is, of course, subject to favourable
conditions for both partners and the
relationship between them.
5 years On-going
VII. A Summary of the Works done so far:
Indian CST has also been developing, customizing, managing and supporting the GPMS cloud
computing e-governance solutions for BBMP, CVC India, CSIR-800, NHAI, KTK PWD, KTK Udyog Mitra,
Valsad, Damin Dui, Central Government organizations and departments, Bangalore University, Indo-
Amercian Cancer Research Hospital, SBT, Team-One-World etc. Thus our innovative, high-tech and
simple to use project management system enabled by GPMS empowers the program management
and project implementation teams, charged with the responsibility of its implementation,
supervision, direction and administrative oversight, to deliver the results efficiently and within cost-
time-quality parameters prescribed. Ministries / Departments /Organizations / Agencies and
Autonomous bodies, District Municipalities, Engineers, Contractors, All Stake holders related to the
project, Public at large, Citizens, In its essence, the GPMS cloud computing solutions or applications
is meant to strengthen the power of supervision, review and administrative control mechanism of
leaders over the functioning of their team members. To name a few…BBMP 92000 Bangalore
municipality projects, CVC India CWG 2010 Investigation 10,000 Projects, IAY-Bihar 30 lakh
beneficiaries updated online, Flood Relief homes construction monitoring for Karnataka Housing
Board (KHB), NHAI 217 Projects, etc.
VIII. Current On-going Projects at Indian CST :
Bruhat Bengaluru Mahanagara Palike (BBMP)
BBMP signs MOU with Indian CST for providing of consultancy services, project monitoring,
financial management monitoring, medical reimbursement monitoring and providing cloud
computing solutions as services to BBMP under their e-governance city government
initiatives www.vigeyegmps.in/bbmp that was provided for real time monitoring and
management of their works, which are going on in various parts of the City. If someone
wants to monitor any particular project being executed by BBMP, with respect to its timely
completion, cost effectiveness or quality, they can follow the progress of the work by
selecting the project and putting the same on their watch list. As progress gets uploaded on
BBMP's website in real time, they will get alerts and the public can also upload complaints,
photographs,videos, audio and feedbacks to ensure that the work proceeds in the desired
direction. Indian CST’s GPMS empowers the citizens to participate and strive towards
excellence in all spheres of individual and collective activity so that the nation constantly
rises to higher levels of endeavour and achievement. (As enshrined in Article 51A of the
Indian Constitution) The purpose of this Memorandum of Understanding has enabled
various cloud computing services for BBMP by customizing Indian CST’s GPMS to
Municipality requirements that was successfully delivered based on the GPMS cloud
computing solution/s which Indian CST has been supporting BBMP engineers, offices from
2009 till date, currently 92000+ projects have been updated into the global project
monitoring solutions e-tool (GPMS) online, this by far is the single largest collection of civil
infrastructure project information in any government body in Karnataka or India, Having
trained nearly BBMP 7500 people i.e. engineers, staff, officers, across Head office, 8 Zones,
198 wards, 450 offices, 600,000 plus receipts have been issued, nearly 60,000 bills have
been cleared online in the http://218.248.45.171/fms GPMS-FMS transactions have crossed
amounting to Re. 6,500 crores till date. In the BBMP health care department too Indian
CST has customized the GPMS for Birth and Death monitoring for reporting online
for the hospitals across Bengaluru and they have already updated about 6,00,00 plus
people information online this could happen as Indian CST’s GPMS
platform http://gpms.in/bbmphealth/ integrated 1300 hospitals, 198 wards, 8 zones,
head office, etc., as given by BBMP health department.
Bangalore University
Indian CST’s expert services have also been availed by BU (Bangalore University) in their
program of Modernisation & Reformation of their Examination Process which resulted in
substantial reduction of widespread malpractices prevalent in the system. A Project called
"Project Sanjeevani" www.gpms.in/bu/ aimed at promoting transparency and enhancing
the overall credibility of examination results. Indian CST Handled Bangalore University 24
lakhs examination data of Students information semester wise spread across 750 colleges,
Monitoring 350 examination centers, 12 evaluation centers, Entire Bangalore Examination
processes monitoring , Examination Application forms and Fees collection, Digitization,
coordination of various vendors, coordination of Indian CST observers by deploying about
approx. 2000 people up-to date for onsite monitoring, Photocopy issue, evaluation
coordination, 1st Semester of 75000 students Marks cards displayed online on GPMS with
photos, Various Online Applications forms Developed GPMS for student management
established, Control Rooms on the BU premises, Successfully monitored and completed E-
tendering at BU, Handled fees to about Rupees: Twenty Crore from various collections
received by Indian CST at the PMO office and handed over to BU. Generated various reports,
Completed the 1st Phase of BU Report. Result: This is a major implementation that's
underway which establishes us as a organization capable of successfully handling,
implementing, examination reforms in the Bangalore University. This is the for the very first
time in the country that Results are being declared along with the students Answer script
marks online. Various Data bases were integrated into GPMS. 24 plus lakhs Answer scripts
digitized in short time of 60 days. Integrated Portal was too developed that now can be
made avaialable for all universities use across India as a cloud computing solutions at a very
nominal cost per student answer script record to be uploaded into the GPMS system,
updated semester wise and mainitained online.
National Productivity Council (NPC)
In recognition of Indian CST’s proven competency and expertise in the field of project
management, it has been chosen as a Technology Partner by a renowned organisation like
National Productivity Council (NPC), Ministry of Industry & Commerce, Govt of India. NPC
and INDIAN CST have come together in a spirit of mutual interest to synergize their
individual strengths and jointly in the field of Project Management & Monitoring of Projects
to harness the combined strengths to work on key opportunities primarily in the
Government/Public Sectors within India. Further, both organizations would also work on
mutually beneficial opportunities arising out of other sectors.
http://www.gpms.in/gpmsv2/msme/ http://indiancst.com/mci/ NPC and INDIAN CST
has been focusing on Project Monitoring and Evaluation Assessments arising out of Central
and State Governments, International Aid Agencies, World Bank, UNIDO etc. NPC will
provide business development, domain expertise and programme management services
and INDIAN CST will provide IT enabled solutions.
Basvatarakam Indo American Cancer Hospital & Research Institute
Our expertise in this regard has also been sought by hospitals in Healthcare Sector. We have
successfully developed a unique GPMS Healthcare Information Therapy a low cost, high
value add solution and this project is been implemented successfully at the hospital for the
5,00,000 Patients, 2,93,000 medical records, 50,00,000 scanned medical records updated
for patient management and monitoring solution for the 550 plus bedded super speciality
cancer hospital named Basvatarakam Indo American Cancer Hospital & Research Institute
who is the first certified hospital in Hyderabad to be awarded certification with
Occupational Health & Safety Assessment Series(IS OHSAS 18001:2007) Department of
Laboratory Medicine of BIACH&RI gets accredited to NABL (National Accreditation Board for
Testing and Calibration Laboratories) in Hyderabad.
IAY Bihar – Indira Awasa Yojana, project monitoring and verification system developed and
deployed by Indian Centre for Social Transformation http://gpms.in/IAY-BIHAR by bringing
30 lakhs plus beneficiaries online. All time relevant data of BPL families are monitored
including physical progress of work. A World Bank supported project.
NHAI – Indian CST has developed the GPMS cloud computing solutions prototype
application http://gpms.in/gpmsv2/nhai/ for National Highway Authority of India, wherein
217 projects across India have been uploaded. Public page, Various dash boards, mobile task
management, bulk mail, employee database (287 engineers), work code generation, various
intelligence reports, video conferencing, calendar, online helpdesk, eleven forms to capture
data, face book integration, location map, public comments/feedback, Masters for category,
Annex number, funding, NHDP phase etc are integrated in the application.
OTHER Indian CST PROJECTS
GPMS for State Government Departments to Monitor their Projects/Programs
http://vigeyegpms.in/DELHI
GPMS for Union Territory Departments to Monitor to their Projects
http://www.vigeyegpms.in/goa
GPMS for Rural Districts Departments to Monitor their Project/Programs
http://www.vigeyegpms.in/gpmsv2/gujarat/valsad
GPMS Healthcare Information Therapy Cloud computing solutions initiative for the common man
to store and accesses their medical records online a trendsetter for the world to follow
http://gpms.in/gpmscare/india/
GPMS Health Care Information therapy is the prescription of the digital medical information stored
on the cloud intended to help patients understand their health and their health care issues, it’s for
making decisions based on Patient access to their electronic health care record (EHR) medical
information on the GPMS healthcare information Therapy Cloud Computing Solution which provides
both doctors' groups and hospitals to assess patients' risk of contracting a whole host of diseases
and conditions and patients, will have instant access to medical advice, 24 hours a day, 365 days a
year, through a ground-breaking video conferencing service, telemedicine. They can come up
with individualized regimens by tapping into electronic medical records to identify the types of
patients who are most likely to respond to a particular type of therapy. They can
pinpoint treatments that sustain health in a more precise way than ever before. And they can
identify individuals who are likely to stop benefiting from a specific regimen at a given time. For the
volume-to-value paradigm shift in health care, predictive analytics, though rarely visible, is the
essential enabler and also to access, share their medical records between patients and health
professionals to get 2nd
opinion, 3rd
opinions guidance etc. online with doctors or specialists from
anywhere across the globe which in turn will increase process efficiency enhancing the patients'
ability to manage their health care and see the positive effects.
Harvard Law and International Development Society (LIDS) presented a paper at the ICHA
conference in Washington, DC Includes Project VIGEYE India Initiative
LIDS Team Presents Paper on New
Developments in Whistle-Blower Protection at
the World Bank
September 16, 2012 – Phil Underwood
This summer, members of the Harvard Law and International Development Society (LIDS)
presented a paper at the International Corruption Hunters Alliance (ICHA) conference in
Washington, DC. The conference, sponsored by the World Bank, brought together anticorruption
officials from all over the world, including World Bank’s Regional Governance and Anticorruption
Adviser Lisa Bhansali, the conference moderator. The LIDS team worked with Alexandra Habershon
from the World Bank’s Coordinator for the International Corruption Alliance and Integrity Vice
Presidency.
Over the course of the spring semester, LIDS team members Connie Sung, Gisela Mation, Nico
Palazzo, Phil Underwood and Sushila Rao worked together to develop a paper based on a series of
case studies on whistle-blower programs around the world. These case studies showcased both
newly-implemented and existing policies and mechanisms on whistle-blowing. These mechanisms
have been designed to encourage whistle-blowers to come forward with information surrounding
public-sector corruption, and offer them protection after doing so. LIDS studied whistle-blower
programs in countries across the world, specifically India, Peru, Bhutan, Morocco, and the United
Kingdom, as well as a mechanism implemented by the International Conference on the Great Lakes
Region (ICGLR), a regional organization in eastern Africa. Case studies specifically analysed the
institutional and legal structures of these programs and their impacts on broader corruption
policy.
Some highlights of the case studies include:
 A new SMS- and voicemail-based system to accept complaints of illegal exploitation of mineral
resources in the Kivu province of the eastern Democratic Republic of the Congo;
 Project VIGEYE, a crowd sourced system offering citizens multiple means to complain about
corruption throughout India, and a fully digitized system for keeping track of such complaints;
 new legislation on whistle-blower protection in Morocco, which includes provision for hiding of
complainants’ identities by marking down false addresses and using voice-obscuring technology in
testimony;
 a comic book published by the Peruvian Controloría General to boost awareness of their whistle-
blowing and anti-corruption efforts; and
 a series of recent rules promulgated by the Bhutanese Anti-Corruption Commission covering, among other
things, debarment of corrupt firms and the making of gifts to public officials.
In keeping with the broader themes of the ICHA program, which is “focused on the introduction of
new approaches such as crowd sourcing and citizen engagement” to the fight against corruption,
the case studies investigated the role of technology on whistle-blowing policy. Many regions in the
developing world lack the communications infrastructure that is common in North America and the
EU, so policies must take into account the need for alternative methods of making complaints,
especially the use of mobile phone technology. Ideally, countries around the world will be able to
adopt these new mechanisms for the promotion of whistle-blowing in cases of public-sector
corruption, and the limitation of corruption.
The LIDS team also benefitted from the aid of (and would like to thank) World Bank corruption experts
and national authorities, and its supervisors, Harvard Law School Professor Philip Heymann and
Christelle Dorcil of Orrick, Herrington & Sutcliffe LLP. Other speakers at the event included Carla
Salazar, General Secretary for Peru’s General Comptroller; K. Subramanian, Officer on Special Duty
for the Central Vigilance Commission in India; and Hari Mulukutla, Consultant to GIZ for the Regional
Resource Governance Project in West Africa.
Harvard Law and International Development Society (LIDS) presented a paper at the
International Corruption Hunters Alliance (ICHA) conference in Washington, DC
1. http://www3.law.harvard.edu/orgs/lids/2012/09/16/lids-team-presents-paper-on-new-
developments-in-whistle-blower-protection-at-the-world-bank/
2. http://www3.law.harvard.edu/orgs/lids/blog-2/
3. http://blogs.worldbank.org/voices/international-corruption-hunters-alliance-
2012?cid=EXT_WBBlogSocialShare_D_EXT
4. http://siteresources.worldbank.org/INTDOII/Resources/588889-
1291841306732/ICHA2012_report_web_final.pdf
Other Publications and Reports Published for your reference
CVC's Anti-Corruption Initiative Gets World Bank's Praise
http://www.outlookindia.com/news/article/CVCs-AntiCorruption-Initiative-Gets-World-Banks-
Praise/766463
e-Governance Implementation of publicly funded projects/portfolios using Global Project
Monitoring System (GPMS) Cloud: Lessons Learnt
http://connection.ebscohost.com/c/articles/89881014/e-governance-implementation-publicly-
funded-projects-portfolios-using-global-project-monitoring-system-gpms-cloud-lessons-learnt
World Bank Guidance note for Implementing Agencies- Introduction of e-Tools in the Management of
Construction Projects
http://www.indiancst.in/?module=main&action=reports
The Make in India "Project VIGEYE" www.vigeye.org empowers Citizens to Combat Corruption, a
crowd sourced system offering citizens multiple means to complain about corruption throughout
India, and a fully digitized system for keeping track of such complaints... report now published
http://www3.law.harvard.edu/orgs/lids/2012/09/16/lids-team-presents-paper-on-new-
developments-in-whistle-blower-protection-at-the-world-bank/#.
The World Bank officials expressed a desire to explore the possibility of applying VIGEYE / GPMS in
other contexts especially the development projects funded by World Bank. (Mr. Sanjay Pradhan,
Vice President, World Bank Institute). A business opportunity (including job creation) exists when
Project VIGEYE / GPMS is taken to the next phase both in India as well as in other parts of the world
as an Indian offering to augment whistle blowing efforts leveraging mobile technology.
Strategic Development Decisions:
Global Project Management Solution (GPMS) is offered by www.indiancst.in as a management tool
that will introduce high end technological platforms like cloud computing and crowd sourcing.
http://documents.worldbank.org/curated/en/2014/03/19778039/india-e-tools-construction-
management-dissemination-report-minutes-workshop-held-march-06-2014
Some of the Report Highlights of the INDIAN delegation from Central Vigilance Commission states:
At the Second Biennial Meeting of the International Corruption Hunters Alliance at Washington DC on 5th & 6th
June, 2012.
1. The World Bank was appreciative of India’s initiative and considers
VIGEYE as a good technological innovation in the fight against corruption.
The amount of attention received by VIGEYE is borne out by the fact that the cover page of the agenda booklet
of the conference carried a photo.
2. Ambassador Richard Kaularich now in George Mason University and
others welcomed this initiative of measuring quality of service, by ACAs as an
appropriate application of a proven system of measurement of quality of public service.
3. The Harvard Law and International Development Society presented their preliminary
findings on a comparative study being done by them on whistle blower laws and corruption complaint
mechanism including VIGEYE.
4. World Bank officials were of the view that in terms of technology, the CVC India initiative was quite
advanced.
5. After the presentation, the World Bank officials expressed a desire to
explore the possibility of applying VIGEYE in other contexts especially the
development projects funded by World Bank. Mr. Sanjay Pradhan, Vice President, World
Bank Institute was also present. A business opportunity (including job creation) exists when Project VIGEYE is
taken to the next phase both in India as well as in other parts of the world as an Indian offering to augment
whistle blowing efforts leveraging mobile technology.
http://vigeyegpms.in/cvc/ http://www.vigeyegpms.in/vigeye/
The GPMS Impact:
1. Used across a range of stakeholders including Ministries, Departments and District
Municipalities
2. Transparency and accountability through field data capture
3. Improves the efficacy of the delivery of projects and eliminate corruption
The core strength of the GPMS www.vigeyegpms.in/cvc www.vigeyegpms.in/bbmp is the online
availability of real-time data that gets correlated constantly to provide reliable information and
actionable intelligence. The GPMS-enabled remote monitoring process for on-going projects at
multiple locations leaves little scope for inefficiency or mishandling of projects and the funds
associated with them, irrespective of the position in the government administrative hierarchy.
INDIA IS NOW A TRENDSETTER... EVERY INDIAN CAN BE PROUD OF THIS INDIAN PRODUCT
SUCCESS STORY & ACHIEVEMENTS NOW BEING APPRECIATED ACROSS THE WORLD!!!
Our most fundamental conclusion is that the Indian CST’s www.indiancst.in Integrated GPMS Cloud
Computing Solutions that is being used by Government Departments or organizations or companies
has driven significantly higher levels of profit, productivity, and performance at their departments or
organizations do exist, but they're rare and these need to be replicated across industries to get the
same benefits. Integrated GPMS cloud computing has been achieved in one or more forms of
business models reinvention driven by making digital records available online and capturing
evidences with geo tagging. For example, reinventing various industries, integrating better products
or services, enabled Indian CST to create new digital businesses, reconfiguring various good
practises, value delivery models, and rethinking value propositions. There are indeed valuable
lessons to be learned from the Indian CST GPMS implementation case studies that has been
published available -- including BBMP, BU, CVC India, CSIR, , BIACHRI, SBT, NHAI, IAY, KUM, -- but it
would be wise to pick from among these initiatives and then apply all of it to the circumstances of
your given business situation that currently faces the challenges of turning technology into business
transformation.
For free Android version Project Vigeye down load click on the link
http://vigeye.org/pv.php
For Further Details Contact:
Indian Centre for Social Transformation
A Public Charitable Trust
Research & Development Centre :
Grace Mansion
#25, 1st Floor, Infantry Road
Landmark :-
Medinova Day Care & Diabetic Centre,
Behind Vijaya Bank,
Bengaluru- 560 001
Karnataka -India
Telephone :
+91-80-49389696
+91-80-22868185
Online Help Desk No :
+91 9742979111
Registered Office :
#13 / A, Shrungar Shopping Complex,
80 Feet Road, M.G Road,
Bengaluru- 560 001
Karnataka -India
Tel: 25587958 / 25599559
Visit us at :
www.indiancst.in
www.gpms.in/gpmswiki
Email:
rajaseevan@indiancst.in
rajaseevan@gmail.com

Indian cst's collaborative mou's

  • 1.
  • 2.
    I. Who weare:  Indian Centre for Social Transformation (Indian CST) is a registered Public Charitable Trust (Registration No. HLS-4-00228-2009-10 dated 26/12/2009) whose mission is to work towards realisation of a national vision set out in Article 51A (j) of the Indian Constitution- which prescribes the Fundamental Duty for Indian Citizens and exhorts them “to strive towards excellence in all spheres of individual and collective activity so that the nation constantly rises to higher levels of endeavour and achievement.” The goal of Indian CST is to promote through this one stop portal, a number of projects that will deliver cost effective computing, best practices, knowledge management systems and critical applications at affordable costs to masses across India. Indian CST truly believes in 'IT for Social Change'. II. Quick Facts about Indian CST  Thought Leadership of Civil Services and Industry Officials & Founded during November 2009  Social Inclusion to reflect the minds of governing, governed & bridge the gap  Technology for Social Transformation  Solutions for problems with ‘Reverberance Effect’  Social Entrepreneurship Model  Consider us like ‘Internet Society’ for Governance capability & like Boeing to Wright Brothers for Technology  Efficiency, Transparency & Accountability is our mantra in promoting thought leadership in Governance‘  Bringing Affordable, Pragmatic & Performance Technology Solutions  Developing Technology like ‘Gnu/Linux’ is being developed  Solution offerings III. What we do  It works towards delivering successful projects in a changing environment  It promotes to bring transparency, efficiency, accountability and metrics in all public funded projects, through technology, empowerment, audit trail and mutual cooperation efficiency transparency and accountability into Publicly funded projects / portfolios using GPMS Cloud  It brings people together and works for their empowerment.  It helps citizens to share their problems, pool talents and find solutions.  It strives to provide relief for the poor, the distressed, the underprivileged.  It encourages good governance and transparency and promotes efficiency and accountability.  It works for cost effective solutions in all spheres of life.  It Collaborates with Central/State / local self-Governments/ entities like PSUs, CVC, CSIR, NPC on implementation of appropriate cost effective e-governance solutions.  It helps professional institutions for monitoring developmental works.  It supports International Bodies like UN, World Bank, ADB on building e-tools for tracking funded projects in real time.
  • 3.
    Ever since itsestablishment in November, 2009, Indian CST, a Public Charitable Trust, has been working to facilitate Central and State Government/and other Public bodies in areas of e-governance. The Trust has been developing and deploying e-tools for monitoring utilization of public funds in mega public projects, and other myriad Government programs as part of its mission objective. IV. Our Author Shri. R. Sri Kumar, – Author & Founder of Indian CST Shri. R Sri Kumar has done his B Tech in Electrical Engineering from IIT Madras (1970) and Master of Business Laws from National Law School of India University, Bangalore (2003). He joined the Indian Police Service in 1973, after a brief stint in the Central Public Works Dept. From 1973 to 1982, he served in various capacities in Uttar Pradesh in the districts of Fatehgarh, Azamgarh and Pratapgarh and in the Intelligence, Fire Services and Vigilance departments. He worked as the Chief Security Officer of UPSRTC before coming to Karnataka on cadre transfer in April 1982. He is also known for using technology to crack some of the most high-profile cases: the assassination of former Prime Minister Rajiv Gandhi, the 1992 Harshad Mehta scam and the Abdul Karim Telgi fake stamp paper scam. In 2010, he became Vigilance Commissioner at the Central Vigilance Commission. He has been actively advocating mobile computing for filing complaints about corruption through Project Vigeye, launched by the Central Vigilance Commission with the objective of empowering citizens to report corruption in their neighbourhood. Vigeye provides a more user-friendly platform for interface between the CVC and the citizens who may have been victims at the hands of corrupt officials and who want to disclose information about such corrupt practices. Over 7,000 complaints had been received under Vigeye. Sri Kumar has been decorated with the Indian Police Medal for meritorious service on the occasion of Republic Day (1989) and President’s Police Medal for distinguished services on the occasion of Independence Day 1995. He has been bestowed the distinguished alumnus award of Indian Institute of Technology, Madras in January 2010. He has also worked as the Chairman of Task Force on Internal Security, Confederation of Indian Industry, Southern Region, and as a social entrepreneur by launching a public charitable Trust called Indian Centre for Social Transformation. He was its author & Founder Trustee Demitted Central Vigilance Commission office as Vigilance Commissioner on 27-01-2014
  • 4.
    V. Our Trustees 1.Shri. Raja Seevan, –Founder Trustee of Indian CST  He is a Scientist, Over 30 years of experience from Research and Development, Marketing, Creative Advertising, Branding and launching of various products for top pharmaceutical companies with combination of IT technical, business development, organizational, project management skills. He is responsible for growing Transformation business at Indian CST, globally and drives the Vision, Strategy, Leadership, Organization’s transformation programs management, Advisory & Decision support teams; Partner Relationship Management; Customer Relationship Management, Thought Leadership, New Solution Life Cycle Management, Create Leaders, Talent Management and Social Entrepreneurship. Currently leading a powerful widely experienced team network which is spread across the country who have many successful product / project completion stories to their credit at the National and International level. 2. Shri. A. Arumugham, Trustee & Advisor of Indian CST.  He is an alumini of St. Joseph’s College of Commerce, Bangalore, having taken his B. Com degree in 1962. He did his apprenticeship with a lead Chartered Accountants in South India at Bangalore. After qualifying as Chartered Accountant in the year 1967, he worked in a senior position at Mysore Iron & Steel Ltd, Bhadravathi (now SAIL) for five years. With Industrial back ground he founded in the year 1973, his firm ARU & DEV, Chartered Accountants. The firm was well known for rendering advice in establishing industries, audit of public companies like BHEL, KPTCL, KSIIDC and large private companies. He is on the Board of various companies. He is also the founder committee member and he is also passionately involved as Secretary & Treasurer of the “Jaipur foot” organisation of Bangalore known as “ Angakarunya Kendra” which in the last 26 years has fitted free Jaipur foot for over 25000 people, a national service. 3. Shri. L N Narayanan, Trustee & Project Director of Indian CST  He is an Engineering graduate, B.Tech in Electronics and telecommunications from IIT Madras, Certified associate of Indian Institute of Bankers, worked in Nationalised bank as technical field offices, management auditor, In-charge of EDP department, assessment of projects for financing, financial controller and recovery department and retired as Assistant General Manager. Total banking experience is around 36 years.
  • 5.
    I. Indian CST’sOrganization Structure
  • 6.
    II. Our Technicaland Management Resources  Indian CST Social Transformation Initiatives are supported by powerful passionate Network of Social Entrepreneurs, Network of Volunteers, Network of Students, Network of citizens, Network of NGOs, Network of Professionals & Experts from Various domains, Network of International supporters and clients, Network of Information Analysis Experts, Network of Process Improvement Experts, Network of Retired Civil Servants, Commissioners, IAS, IPS, IRS, IFS Officers, Scientists, Technologists, Doctors etc. The below mentioned alliances and partnerships that facilitated this technological innovation/s with their contributions through this crowd sourcing capabilities. III. Current Project Implementation Success Stories INDIAN CST’s ACHIEVEMENTS SO FAR Sl.no Sectors Name of Organization Implementations Across India 1. City Government Bruhat Bengaluru Mahanagara Palike (BBMP) GPMS-FMS - Healthcare at 3rd the largest municipality in India 2. Education Bangalore University (BU) Examination Reforms for 3,00,000 students 3. Ministry Schemes Implementation National Productivity Council (NPC) Project monitoring for Minority Students Scholarships 4. Construction / Infrastructure State Govt. of Bihar IAY Bihar – Indira Awas Yojana- 30 lakhs plus BPL Families / beneficiaries online 5. Surface Transport National Highway Authority of India (NHAI) Project Monitoring of the Roads across the states of India 6. Healthcare Basvatarakam Indo American Cancer Hospital & Research Institute A low cost, high value add solution for a 500 plus bedded super speciality cancer hospital Above projects demonstrates Indian CST capability to understand the requirements of projects and develop e-tools to monitor those projects efficiently. It demonstrates the domain expertise Indian CST possesses and gives confidence to the customer. With background in Project management and software development a rare combination, we can fit into the role of consultants to analyse and help any ministry department, organization, company, public sector undertaking to improve their project monitoring.
  • 7.
    IV. Pilot Projects(non-revenue oriented executed) CVC (Central Vigilance Commission),  As part of its CSR initiatives, Indian CST has provided consultancy and technology services to CVC (Central Vigilance Commission), country’s apex anti-corruption body, in launching of Project Vigeye www.vigeye.org a citizen centric Centralised Complaint Management system for fighting corruption at all levels. The CVC has also availed of Indian CST’s expert services powered by GPMS in tracking irregularities and scams in CWG projects covering nearly 9000 projects executed by over 37 departments and hundreds of private entities. The Finance Ministry is likely to issue service tax demand notices to some private companies, who carried out 2010 Commonwealth Games related projects here, after a Central Vigilance Commission (CVC) probe detected evasion by them. At least 37 Government departments have spent over Re. 13,000 crore in 9,000 publicly-funded CWG 2010-related projects. The CVC, which is looking into the complaints of alleged corruption in the Games related works, has detected tax evasion of about Re. 1,000 crore in execution of these projects, official sources said. (For a feel for the same please visit www.vigeyegpms.in/cvc) CSIR, Council of Scientific and Industrial Research (CSIR)  Similarly, Indian CST has been a project management partner of choice for a prestigious Central Govt organization like CSIR (Dept. of Science & Technology), in their ambitious Project CSIR-800 is an initiative from the Government of India with an aspiration of improving lives of 800 millions (Bottom Of Pyramid) Indians through Science and Technology (S&T) interventions. The objective of CSIR-800 program is to enable budding entrepreneurs, through skill development, to tap business opportunities in the existing supply chain activities such as manufacturing or marketing. CSIR-800 has multiple partners such as NGOs, line ministries and social entrepreneurs to help realize its goal. The purpose of this Memorandum of Understanding is to provide access of national resource data for use by people of the country, with the objective of helping in improvement of quality of life of 800 million poor people of the country lying at the bottom of the economic pyramid through intervention of science and technology. In-House Research & Development  GPMS cloud computing platform was developed over a period of 3.5 year involving efforts research and development of 1,08,000 man-days of efforts going into this initiative with parallel piloting and prototyping for these Governance cloud computing integrated applications /solutions at the local, district, state and country levels that is serving as a powerful program/project monitoring tool by injecting many of the basic elements of good governance into one GPMS e-Tool that has a unique feature for enhanced transparency by allowing public access to its web based monitoring systems. It includes the ability to send in actual geo-tagged photographs of work locations that can then be used to discuss and disseminate information about actual situation on work ground.
  • 8.
    V. E-Tools Developedand ready for deployment Case Study Global Project Monitoring System (GPMS), Indian CST, India Background: Indian CST has developed a distinctive online Project Management platform called GPMS (www.indiancst.in) in 2009 for programme and project monitoring. Majority of the users are from public sector. Features at a Glance  Remote monitoring process for ongoing projects at multiple locations  In-built escalation mechanism where superiors can quickly identify non-conformances and initiate interventions leading preventive delays  Allows graphical information exchange including videos and photographs  Conversion of unstructured data to structured data, while maintaining their integrity  Real time communication and information sharing  Accessibility from anytime, anywhere System Outcome:  Improve monitoring and performance management of projects  Acts as a useful decision support system based on information from the field  Improve transparency and accountability of projects undertaken Strategic Development Decisions:  Global Project Management Solution is offered as a management tool that will introduce high end technological platforms like cloud computing and crowd sourcing. Impact:  Used across a range of stakeholders including Ministries, Departments and District Municipalities  Transparency and accountability through field data capture  Improve the efficacy of the delivery of projects and eliminate corruption The core strength of the GPMS is the online availability of real-time data that gets correlated constantly to provide reliable information and actionable intelligence. The GPMS-enabled remote monitoring process for ongoing projects at multiple locations leaves little scope for inefficiency or mishandling of projects and the funds associated with them, irrespective of the position in the government administrative hierarchy.
  • 9.
  • 10.
    VI. Collaborative PartnershipMOU’s with State Govt., Central Govt. and International Institutions for Indian CST’s GPMS Cloud Computing Solutions Sl. No Name of Organization Objective Deliverables Number of Years Current Project Status 1 BBMP BBMP has signed MOU with of Indian CST to monitor all e-governance projects, GPMS-FMS General Receipts, Payments modules, property tax payments, hand holding, training all the BBMP officers, staff at their respective zones, maintaining the GPMS Solutions online and ensuring updating the GPMS-FMS BBMP’s official portal with the up to date information, enabling the seamless operation of BBMP departments, multiple applications integrations as services to be addressed by INDIAN CST under this MOU for bringing transparency and accountability in monitoring real time collections and payments. 5 years On-going 2 Bangalore University BU has signed MOU with of Indian CST to collaborate and implement an Examination Processes Modernization Project, which will include undertaking of a consulting study to identify major loopholes in the current examination system and conceptualization, design, development, and implementation of solutions for reforms in the examination system, so as to address the loopholes identified and to improve the efficiency of and the security of the examination and evaluation processes. 1 year Successfully Completed Sl. Name of Objective Number Current Project
  • 11.
    No Organization Deliverablesof Years Status 3 Basavatarakam Indo American Cancer Hospital & Research Institute BIACHRI and INDIAN CST have come together in a spirit of mutual interest to synergize their individual strengths and jointly to enable Citizens to Access their Electronic Health in a timely and appropriate manner to ensure continuity of care by improving the quality of care and services from patient safety aspect along with better decision making by healthcare professionals with information availability that enables sharing of health information among health care providers and data capture to support specific outcome monitoring and in the field of project management & monitoring of patients medical records by combining gene based medical care with health information technologies that could transform healthcare under Project Nirmala for Information Therapy. 5 years On-Going 4 National Productivity Council This MOU establishes relationship between NPC and INDIAN CST to jointly identify, qualify and develop business opportunities and shall harness the combined strengths to work on key opportunities primarily in the Government / Public Sectors within India. Further, both parties would also work on mutually beneficial opportunities arising out of other sectors. NPC and INDIAN CST will immediately focus on Project Monitoring and Evaluation Assessments arising out of Central and State Governments, International Aid Agencies, World Bank, UNIDO etc. NPC will provide business development, domain expertise and programme management services and INDIAN CST will provide IT enabled solutions. 2 years On-going
  • 12.
    Sl. No Name of Organization Objective Deliverables Number of Years CurrentProject Status 5 CSIR-800 The purpose of this MOU of is to provide access of national resource data for use by people of the country, with the objective of helping in improvement of quality of life of 800 million people of the country lying at the bottom of the economic pyramid and CSIR has taken the help of “INDIAN CST” in project management of entire CSIR-800 program. 4 years On-going See Annexure MOU Attached 6 CSIR-IGIB- TRISUTRA Unit Indian CST and CSIR-IGIB-TRISUTRA desire to implement, in the areas of mutual interest, cooperative and collaborative activities, which would address multidisciplinary scientific, technological and educational problems of relevance to the country. This is facilitated by the instrument of this MOU. Ayurgenomics focuses on discovery of prediction markers(s) for preventive and personalized medicine under the health care initiative affordable for all a CSIR India Science and innovation for Transforming India. 8 years On-going 7 Thunderbird School of Global Management & TEM Lab-USA The objective of this collaboration is to provide Indian CST with expert consulting advice through the TEM Lab program to view the collaboration as long-term, with TEM Lab providing multiple consulting teams to Indian CST over a period of years. Achieving this goal is, of course, subject to favourable conditions for both partners and the relationship between them. 5 years On-going
  • 13.
    VII. A Summaryof the Works done so far: Indian CST has also been developing, customizing, managing and supporting the GPMS cloud computing e-governance solutions for BBMP, CVC India, CSIR-800, NHAI, KTK PWD, KTK Udyog Mitra, Valsad, Damin Dui, Central Government organizations and departments, Bangalore University, Indo- Amercian Cancer Research Hospital, SBT, Team-One-World etc. Thus our innovative, high-tech and simple to use project management system enabled by GPMS empowers the program management and project implementation teams, charged with the responsibility of its implementation, supervision, direction and administrative oversight, to deliver the results efficiently and within cost- time-quality parameters prescribed. Ministries / Departments /Organizations / Agencies and Autonomous bodies, District Municipalities, Engineers, Contractors, All Stake holders related to the project, Public at large, Citizens, In its essence, the GPMS cloud computing solutions or applications is meant to strengthen the power of supervision, review and administrative control mechanism of leaders over the functioning of their team members. To name a few…BBMP 92000 Bangalore municipality projects, CVC India CWG 2010 Investigation 10,000 Projects, IAY-Bihar 30 lakh beneficiaries updated online, Flood Relief homes construction monitoring for Karnataka Housing Board (KHB), NHAI 217 Projects, etc.
  • 14.
    VIII. Current On-goingProjects at Indian CST : Bruhat Bengaluru Mahanagara Palike (BBMP) BBMP signs MOU with Indian CST for providing of consultancy services, project monitoring, financial management monitoring, medical reimbursement monitoring and providing cloud computing solutions as services to BBMP under their e-governance city government initiatives www.vigeyegmps.in/bbmp that was provided for real time monitoring and management of their works, which are going on in various parts of the City. If someone wants to monitor any particular project being executed by BBMP, with respect to its timely completion, cost effectiveness or quality, they can follow the progress of the work by selecting the project and putting the same on their watch list. As progress gets uploaded on BBMP's website in real time, they will get alerts and the public can also upload complaints, photographs,videos, audio and feedbacks to ensure that the work proceeds in the desired direction. Indian CST’s GPMS empowers the citizens to participate and strive towards excellence in all spheres of individual and collective activity so that the nation constantly rises to higher levels of endeavour and achievement. (As enshrined in Article 51A of the Indian Constitution) The purpose of this Memorandum of Understanding has enabled various cloud computing services for BBMP by customizing Indian CST’s GPMS to Municipality requirements that was successfully delivered based on the GPMS cloud computing solution/s which Indian CST has been supporting BBMP engineers, offices from 2009 till date, currently 92000+ projects have been updated into the global project monitoring solutions e-tool (GPMS) online, this by far is the single largest collection of civil infrastructure project information in any government body in Karnataka or India, Having trained nearly BBMP 7500 people i.e. engineers, staff, officers, across Head office, 8 Zones, 198 wards, 450 offices, 600,000 plus receipts have been issued, nearly 60,000 bills have been cleared online in the http://218.248.45.171/fms GPMS-FMS transactions have crossed amounting to Re. 6,500 crores till date. In the BBMP health care department too Indian CST has customized the GPMS for Birth and Death monitoring for reporting online for the hospitals across Bengaluru and they have already updated about 6,00,00 plus people information online this could happen as Indian CST’s GPMS platform http://gpms.in/bbmphealth/ integrated 1300 hospitals, 198 wards, 8 zones, head office, etc., as given by BBMP health department. Bangalore University Indian CST’s expert services have also been availed by BU (Bangalore University) in their program of Modernisation & Reformation of their Examination Process which resulted in substantial reduction of widespread malpractices prevalent in the system. A Project called "Project Sanjeevani" www.gpms.in/bu/ aimed at promoting transparency and enhancing the overall credibility of examination results. Indian CST Handled Bangalore University 24 lakhs examination data of Students information semester wise spread across 750 colleges, Monitoring 350 examination centers, 12 evaluation centers, Entire Bangalore Examination processes monitoring , Examination Application forms and Fees collection, Digitization, coordination of various vendors, coordination of Indian CST observers by deploying about
  • 15.
    approx. 2000 peopleup-to date for onsite monitoring, Photocopy issue, evaluation coordination, 1st Semester of 75000 students Marks cards displayed online on GPMS with photos, Various Online Applications forms Developed GPMS for student management established, Control Rooms on the BU premises, Successfully monitored and completed E- tendering at BU, Handled fees to about Rupees: Twenty Crore from various collections received by Indian CST at the PMO office and handed over to BU. Generated various reports, Completed the 1st Phase of BU Report. Result: This is a major implementation that's underway which establishes us as a organization capable of successfully handling, implementing, examination reforms in the Bangalore University. This is the for the very first time in the country that Results are being declared along with the students Answer script marks online. Various Data bases were integrated into GPMS. 24 plus lakhs Answer scripts digitized in short time of 60 days. Integrated Portal was too developed that now can be made avaialable for all universities use across India as a cloud computing solutions at a very nominal cost per student answer script record to be uploaded into the GPMS system, updated semester wise and mainitained online. National Productivity Council (NPC) In recognition of Indian CST’s proven competency and expertise in the field of project management, it has been chosen as a Technology Partner by a renowned organisation like National Productivity Council (NPC), Ministry of Industry & Commerce, Govt of India. NPC and INDIAN CST have come together in a spirit of mutual interest to synergize their individual strengths and jointly in the field of Project Management & Monitoring of Projects to harness the combined strengths to work on key opportunities primarily in the Government/Public Sectors within India. Further, both organizations would also work on mutually beneficial opportunities arising out of other sectors. http://www.gpms.in/gpmsv2/msme/ http://indiancst.com/mci/ NPC and INDIAN CST has been focusing on Project Monitoring and Evaluation Assessments arising out of Central and State Governments, International Aid Agencies, World Bank, UNIDO etc. NPC will provide business development, domain expertise and programme management services and INDIAN CST will provide IT enabled solutions. Basvatarakam Indo American Cancer Hospital & Research Institute Our expertise in this regard has also been sought by hospitals in Healthcare Sector. We have successfully developed a unique GPMS Healthcare Information Therapy a low cost, high value add solution and this project is been implemented successfully at the hospital for the 5,00,000 Patients, 2,93,000 medical records, 50,00,000 scanned medical records updated for patient management and monitoring solution for the 550 plus bedded super speciality cancer hospital named Basvatarakam Indo American Cancer Hospital & Research Institute who is the first certified hospital in Hyderabad to be awarded certification with Occupational Health & Safety Assessment Series(IS OHSAS 18001:2007) Department of Laboratory Medicine of BIACH&RI gets accredited to NABL (National Accreditation Board for Testing and Calibration Laboratories) in Hyderabad.
  • 16.
    IAY Bihar –Indira Awasa Yojana, project monitoring and verification system developed and deployed by Indian Centre for Social Transformation http://gpms.in/IAY-BIHAR by bringing 30 lakhs plus beneficiaries online. All time relevant data of BPL families are monitored including physical progress of work. A World Bank supported project. NHAI – Indian CST has developed the GPMS cloud computing solutions prototype application http://gpms.in/gpmsv2/nhai/ for National Highway Authority of India, wherein 217 projects across India have been uploaded. Public page, Various dash boards, mobile task management, bulk mail, employee database (287 engineers), work code generation, various intelligence reports, video conferencing, calendar, online helpdesk, eleven forms to capture data, face book integration, location map, public comments/feedback, Masters for category, Annex number, funding, NHDP phase etc are integrated in the application. OTHER Indian CST PROJECTS GPMS for State Government Departments to Monitor their Projects/Programs http://vigeyegpms.in/DELHI GPMS for Union Territory Departments to Monitor to their Projects http://www.vigeyegpms.in/goa GPMS for Rural Districts Departments to Monitor their Project/Programs http://www.vigeyegpms.in/gpmsv2/gujarat/valsad GPMS Healthcare Information Therapy Cloud computing solutions initiative for the common man to store and accesses their medical records online a trendsetter for the world to follow http://gpms.in/gpmscare/india/ GPMS Health Care Information therapy is the prescription of the digital medical information stored on the cloud intended to help patients understand their health and their health care issues, it’s for making decisions based on Patient access to their electronic health care record (EHR) medical information on the GPMS healthcare information Therapy Cloud Computing Solution which provides both doctors' groups and hospitals to assess patients' risk of contracting a whole host of diseases and conditions and patients, will have instant access to medical advice, 24 hours a day, 365 days a year, through a ground-breaking video conferencing service, telemedicine. They can come up with individualized regimens by tapping into electronic medical records to identify the types of patients who are most likely to respond to a particular type of therapy. They can pinpoint treatments that sustain health in a more precise way than ever before. And they can identify individuals who are likely to stop benefiting from a specific regimen at a given time. For the volume-to-value paradigm shift in health care, predictive analytics, though rarely visible, is the essential enabler and also to access, share their medical records between patients and health professionals to get 2nd opinion, 3rd opinions guidance etc. online with doctors or specialists from anywhere across the globe which in turn will increase process efficiency enhancing the patients' ability to manage their health care and see the positive effects.
  • 17.
    Harvard Law andInternational Development Society (LIDS) presented a paper at the ICHA conference in Washington, DC Includes Project VIGEYE India Initiative LIDS Team Presents Paper on New Developments in Whistle-Blower Protection at the World Bank September 16, 2012 – Phil Underwood This summer, members of the Harvard Law and International Development Society (LIDS) presented a paper at the International Corruption Hunters Alliance (ICHA) conference in Washington, DC. The conference, sponsored by the World Bank, brought together anticorruption officials from all over the world, including World Bank’s Regional Governance and Anticorruption Adviser Lisa Bhansali, the conference moderator. The LIDS team worked with Alexandra Habershon from the World Bank’s Coordinator for the International Corruption Alliance and Integrity Vice Presidency. Over the course of the spring semester, LIDS team members Connie Sung, Gisela Mation, Nico Palazzo, Phil Underwood and Sushila Rao worked together to develop a paper based on a series of case studies on whistle-blower programs around the world. These case studies showcased both newly-implemented and existing policies and mechanisms on whistle-blowing. These mechanisms have been designed to encourage whistle-blowers to come forward with information surrounding public-sector corruption, and offer them protection after doing so. LIDS studied whistle-blower programs in countries across the world, specifically India, Peru, Bhutan, Morocco, and the United Kingdom, as well as a mechanism implemented by the International Conference on the Great Lakes Region (ICGLR), a regional organization in eastern Africa. Case studies specifically analysed the institutional and legal structures of these programs and their impacts on broader corruption policy. Some highlights of the case studies include:  A new SMS- and voicemail-based system to accept complaints of illegal exploitation of mineral resources in the Kivu province of the eastern Democratic Republic of the Congo;  Project VIGEYE, a crowd sourced system offering citizens multiple means to complain about corruption throughout India, and a fully digitized system for keeping track of such complaints;  new legislation on whistle-blower protection in Morocco, which includes provision for hiding of complainants’ identities by marking down false addresses and using voice-obscuring technology in testimony;  a comic book published by the Peruvian Controloría General to boost awareness of their whistle- blowing and anti-corruption efforts; and  a series of recent rules promulgated by the Bhutanese Anti-Corruption Commission covering, among other things, debarment of corrupt firms and the making of gifts to public officials.
  • 18.
    In keeping withthe broader themes of the ICHA program, which is “focused on the introduction of new approaches such as crowd sourcing and citizen engagement” to the fight against corruption, the case studies investigated the role of technology on whistle-blowing policy. Many regions in the developing world lack the communications infrastructure that is common in North America and the EU, so policies must take into account the need for alternative methods of making complaints, especially the use of mobile phone technology. Ideally, countries around the world will be able to adopt these new mechanisms for the promotion of whistle-blowing in cases of public-sector corruption, and the limitation of corruption. The LIDS team also benefitted from the aid of (and would like to thank) World Bank corruption experts and national authorities, and its supervisors, Harvard Law School Professor Philip Heymann and Christelle Dorcil of Orrick, Herrington & Sutcliffe LLP. Other speakers at the event included Carla Salazar, General Secretary for Peru’s General Comptroller; K. Subramanian, Officer on Special Duty for the Central Vigilance Commission in India; and Hari Mulukutla, Consultant to GIZ for the Regional Resource Governance Project in West Africa. Harvard Law and International Development Society (LIDS) presented a paper at the International Corruption Hunters Alliance (ICHA) conference in Washington, DC 1. http://www3.law.harvard.edu/orgs/lids/2012/09/16/lids-team-presents-paper-on-new- developments-in-whistle-blower-protection-at-the-world-bank/ 2. http://www3.law.harvard.edu/orgs/lids/blog-2/ 3. http://blogs.worldbank.org/voices/international-corruption-hunters-alliance- 2012?cid=EXT_WBBlogSocialShare_D_EXT 4. http://siteresources.worldbank.org/INTDOII/Resources/588889- 1291841306732/ICHA2012_report_web_final.pdf Other Publications and Reports Published for your reference CVC's Anti-Corruption Initiative Gets World Bank's Praise http://www.outlookindia.com/news/article/CVCs-AntiCorruption-Initiative-Gets-World-Banks- Praise/766463 e-Governance Implementation of publicly funded projects/portfolios using Global Project Monitoring System (GPMS) Cloud: Lessons Learnt http://connection.ebscohost.com/c/articles/89881014/e-governance-implementation-publicly- funded-projects-portfolios-using-global-project-monitoring-system-gpms-cloud-lessons-learnt World Bank Guidance note for Implementing Agencies- Introduction of e-Tools in the Management of Construction Projects http://www.indiancst.in/?module=main&action=reports
  • 19.
    The Make inIndia "Project VIGEYE" www.vigeye.org empowers Citizens to Combat Corruption, a crowd sourced system offering citizens multiple means to complain about corruption throughout India, and a fully digitized system for keeping track of such complaints... report now published http://www3.law.harvard.edu/orgs/lids/2012/09/16/lids-team-presents-paper-on-new- developments-in-whistle-blower-protection-at-the-world-bank/#. The World Bank officials expressed a desire to explore the possibility of applying VIGEYE / GPMS in other contexts especially the development projects funded by World Bank. (Mr. Sanjay Pradhan, Vice President, World Bank Institute). A business opportunity (including job creation) exists when Project VIGEYE / GPMS is taken to the next phase both in India as well as in other parts of the world as an Indian offering to augment whistle blowing efforts leveraging mobile technology. Strategic Development Decisions: Global Project Management Solution (GPMS) is offered by www.indiancst.in as a management tool that will introduce high end technological platforms like cloud computing and crowd sourcing. http://documents.worldbank.org/curated/en/2014/03/19778039/india-e-tools-construction- management-dissemination-report-minutes-workshop-held-march-06-2014 Some of the Report Highlights of the INDIAN delegation from Central Vigilance Commission states: At the Second Biennial Meeting of the International Corruption Hunters Alliance at Washington DC on 5th & 6th June, 2012. 1. The World Bank was appreciative of India’s initiative and considers VIGEYE as a good technological innovation in the fight against corruption. The amount of attention received by VIGEYE is borne out by the fact that the cover page of the agenda booklet of the conference carried a photo. 2. Ambassador Richard Kaularich now in George Mason University and others welcomed this initiative of measuring quality of service, by ACAs as an appropriate application of a proven system of measurement of quality of public service. 3. The Harvard Law and International Development Society presented their preliminary findings on a comparative study being done by them on whistle blower laws and corruption complaint mechanism including VIGEYE. 4. World Bank officials were of the view that in terms of technology, the CVC India initiative was quite advanced. 5. After the presentation, the World Bank officials expressed a desire to explore the possibility of applying VIGEYE in other contexts especially the development projects funded by World Bank. Mr. Sanjay Pradhan, Vice President, World Bank Institute was also present. A business opportunity (including job creation) exists when Project VIGEYE is taken to the next phase both in India as well as in other parts of the world as an Indian offering to augment whistle blowing efforts leveraging mobile technology. http://vigeyegpms.in/cvc/ http://www.vigeyegpms.in/vigeye/
  • 20.
    The GPMS Impact: 1.Used across a range of stakeholders including Ministries, Departments and District Municipalities 2. Transparency and accountability through field data capture 3. Improves the efficacy of the delivery of projects and eliminate corruption The core strength of the GPMS www.vigeyegpms.in/cvc www.vigeyegpms.in/bbmp is the online availability of real-time data that gets correlated constantly to provide reliable information and actionable intelligence. The GPMS-enabled remote monitoring process for on-going projects at multiple locations leaves little scope for inefficiency or mishandling of projects and the funds associated with them, irrespective of the position in the government administrative hierarchy. INDIA IS NOW A TRENDSETTER... EVERY INDIAN CAN BE PROUD OF THIS INDIAN PRODUCT SUCCESS STORY & ACHIEVEMENTS NOW BEING APPRECIATED ACROSS THE WORLD!!! Our most fundamental conclusion is that the Indian CST’s www.indiancst.in Integrated GPMS Cloud Computing Solutions that is being used by Government Departments or organizations or companies has driven significantly higher levels of profit, productivity, and performance at their departments or organizations do exist, but they're rare and these need to be replicated across industries to get the same benefits. Integrated GPMS cloud computing has been achieved in one or more forms of business models reinvention driven by making digital records available online and capturing evidences with geo tagging. For example, reinventing various industries, integrating better products or services, enabled Indian CST to create new digital businesses, reconfiguring various good practises, value delivery models, and rethinking value propositions. There are indeed valuable lessons to be learned from the Indian CST GPMS implementation case studies that has been published available -- including BBMP, BU, CVC India, CSIR, , BIACHRI, SBT, NHAI, IAY, KUM, -- but it would be wise to pick from among these initiatives and then apply all of it to the circumstances of your given business situation that currently faces the challenges of turning technology into business transformation. For free Android version Project Vigeye down load click on the link http://vigeye.org/pv.php
  • 21.
    For Further DetailsContact: Indian Centre for Social Transformation A Public Charitable Trust Research & Development Centre : Grace Mansion #25, 1st Floor, Infantry Road Landmark :- Medinova Day Care & Diabetic Centre, Behind Vijaya Bank, Bengaluru- 560 001 Karnataka -India Telephone : +91-80-49389696 +91-80-22868185 Online Help Desk No : +91 9742979111 Registered Office : #13 / A, Shrungar Shopping Complex, 80 Feet Road, M.G Road, Bengaluru- 560 001 Karnataka -India Tel: 25587958 / 25599559 Visit us at : www.indiancst.in www.gpms.in/gpmswiki Email: rajaseevan@indiancst.in rajaseevan@gmail.com