MASSIMILIANO VIEL
MUSIC AND PATTERNS
CITTADELLARTE 05.2015
01/18
PATTERNS
PATTERN RECOGNITION
DESIGN PATTERNS
MUSIC PATTERN
TRAINING PATTERNS
CONCLUSION
P A T T E R N S
MACHINE LEARNING
WOODWORKING
ARCHITECTURE
OBJECT ORIENTED PROGRAMMING
COMPUTED TOMOGRAPHY
DATA MINING
CROSS STITCH
DECORATION
PATTERN CUTTING
FACE RECOGNITION
IMAGE PROCESSING
BIOMETRICS
TRADE CHART PATTERN
LANGUAGE PROCESSING
CROCHET
MUSIC ARRANGEMENT
ORNAMENT
METRIC CUTTING
BRAIN IMAGING
JAZZ IMPROVISATION
COMPUTER VISION
NEURAL NETWORKS
NEUROLINGUISTIC PROGRAMMING
LANDSCAPE DESIGN
NEUROSCIENCE
BEHAVIORAL SYSTEM BUILDING
CELLULAR AUTOMATA
WEBSITES DESIGN
ONTOLOGY ENGINEERING
BUILDING ENTERPRISE
DYNAMIC TRADING
SWORD AND FENCING
ENTERPRISE APPLICATION
JAVA PROGRAMMING
SPEECH PROCESSING
STATISTICAL LEARNING
MENTAL STATE MANAGEMENT
MOBILE DESIGN
COMMUNICATION
STAINED GLASS
SCROLL SAW
DOCUMENTATION
SOFTWARE DESIGN
CANDLESTICK GRAPHS
KNITTING
VOLATILITY TRADING
STENCIL
HISTORICAL VOLATILITY
FOREX TRADING
DRUM TRAINING
STATISTICAL LEARNING
DECISION THEORY
SEWING
FUZZY LOGIC
SURFACE DESIGN
ITERATIVE DEVELOPMENT
PSYCHOLOGY
SIGNAL PROCESSING
BREATHING DISORDERS
INTERACTION DESIGN
ORIGAMI
POLITICS
GAME THEORY
STRUM AND PICKING
ART HISTOR
WOODWORKIN
ARCHITECTUR
ORNAMEN
DECORATIO
COMPUTED TOMOGRAPH
DATA MININ
CROSS STITC
PATTERN CUTTIN
FACE RECOGNITIO
IMAGE PROCESSIN
BIOMETRIC
TRADE CHART PATTER
CHAINSAW
CROCHE
COMPOSITIO
DATA MININ
METRIC CUTTIN
BRAIN IMAGIN
JAZZ IMPROVISATIO
AGRICOLTUR
NETWORK
LANDSCAPE DESIG
NEUROSCIENC
BEHAVIOIN
CELLULAR AUTOMAT
WEBSITES DESIG
ENGINEERINGN
BUILDING ENTERPRIS
DYNAMIC TRADIN
SWORD AND FENCIN
PHP PROGRAMMIN
STENCIL
JAVA PROGRAMMING
SPEECH PROCESSING
ORIGAMI
FUZZY LOGIC
MENTAL STATE MANAGEMENT
MOBILE DESIGN
COMMUNICATION
STAINED GLASS
SCROLL SAW
DOCUMENTATION
SOFTWARE DESIGN
CANDLESTICK GRAPHS
KNITTING
VOLATILITY TRADING
SURFACE DESIGN
HISTORICAL VOLATILITY
FOREX TRADING
DRUM TRAINING
STATISTICAL LEARNING
DECISION THEORY
STATISTICAL LEARNING
SEWING
ENTERPRISE APPLICATION
ITERATIVE DEVELOPMENT
PSYCHOLOGY
SIGNAL PROCESSING
BREATHING DISORDERS
INTERACTION DESIGN
POLITICS
GAME THEORY
STRUM AND PICKING
MACHINE LEARNING
WOODWORKING
ARCHITECTURE
ORNAMENT
DECORATION
COMPUTED TOMOGRAPHY
DATA MINING
CROSS STITCH
PATTERN CUTTING
FACE RECOGNITION
IMAGE PROCESSING
BIOMETRICS
TRADE CHART PATTERN
LANGUAGE PROCESSING
CROCHET
MUSIC ARRANGEMENT
DATA MINING
METRIC CUTTING
BRAIN IMAGING
JAZZ IMPROVISATION
NGUISTIC PROGRAMMING
NEURAL NETWORKS
LANDSCAPE DESIGN
NEUROSCIENCE
ORAL SYSTEM BUILDING
CELLULAR AUTOMATA
WEBSITES DESIGN
ONTOLOGY ENGINEERING
BUILDING ENTERPRISE
DYNAMIC TRADING
SWORD AND FENCING
COMPUTER PROGRAMMING
02/18
PATTERNS
PATTERN RECOGNITION
DESIGN PATTERNS
MUSIC PATTERN
TRAINING PATTERNS
CONCLUSION
P A T T E R N R E C O G N I T I O N
03/18
PATTERNS
PATTERN RECOGNITION
DESIGN PATTERNS
MUSIC PATTERN
TRAINING PATTERNS
CONCLUSION
04/18
PATTERNS
PATTERN RECOGNITION
DESIGN PATTERNS
MUSIC PATTERN
TRAINING PATTERNS
CONCLUSION
“the act of taking in raw data and taking an action based
on the ‘category’ of the pattern”;
(Duda 2001, 4)
"the automatic discovery of regularities in data through
the use of computer algorithms and with the use of these
regularities to take actions such as classifying the data
into different categories."
(Bishop 2006, 1)
Pattern Recognition is:
05/18
PATTERNS
PATTERN RECOGNITION
DESIGN PATTERNS
MUSIC PATTERN
TRAINING PATTERNS
CONCLUSION
"the word pattern is derived from the same root as the
word patron” (a Middle English word taken from the Old
French) “and, in its original use, means something which
is set up as a perfect example to be imitated. Thus
pattern recognition means the identi
fi
cation of the ideal
which a given object was made after."
(Pavlidis 1980 1)
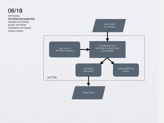
06/18
PATTERNS
PATTERN RECOGNITION
DESIGN PATTERNS
MUSIC PATTERN
TRAINING PATTERNS
CONCLUSION
repertoire of
PATTERN MODELS
RAW DATA
(or SIGNAL)
SEGMENTATION
FEATURE EXTRACTION
CLUSTERING
...
PATTERN
INSTANCE
BACKGROUND
NOISE
REACTION
ACTOR
07/18
PATTERNS
PATTERN RECOGNITION
DESIGN PATTERNS
MUSIC PATTERNS
TRAINING PATTERNS
CONCLUSION
D E S I G N P A T T E R N S
08/18
PATTERNS
PATTERN RECOGNITION
DESIGN PATTERNS
MUSIC PATTERNS
TRAINING PATTERNS
CONCLUSION
A “design pattern “describes a particular recurring design
problem that arises in speci
fi
c design contexts, and
presents a well-proven generic scheme for its solution”.
(Bushman 1996, 8)
It’s intended to “make object-oriented designs more
fl
exible, elegant, and ultimately reusable".
(Gamma 1998, introduction 1)
“Each pattern describes a problem which occurs over
and over again in our environment, and then describes
the core of the solution to that problem, in such a way
that you can use this solution a million times over,
without ever doing it the same way twice”.
(Alexander 1977)
"Design patterns” are “structured, packaged problem
solutions in literary form”.
(Evitts 2000 8)
09/18
PATTERNS
PATTERN RECOGNITION
DESIGN PATTERNS
MUSIC PATTERNS
TRAINING PATTERNS
CONCLUSION
repertoire of
DESIGN PATTERNS
in a speci
fi
c DOMAIN
PROBLEM
in a speci
fi
c
DOMAIN
RECOGNITION
of PATTERN whose the
PROBLEM is an INSTANCE
ACTOR
INSTANTIATION
of the chosen PATTERN
in the domain of the SOLUTION
SOLUTION
in a speci
fi
c
DOMAIN
causal
connection
10/18
PATTERNS
PATTERN RECOGNITION
DESIGN PATTERNS
MUSIC PATTERNS
TRAINING PATTERNS
CONCLUSION
M U S I C P A T T E R N S
11/18
PATTERNS
PATTERN RECOGNITION
DESIGN PATTERNS
MUSIC PATTERNS
TRAINING PATTERNS
CONCLUSION
pattern
noun
1 a repeated decorative design: a neat blue herringbone pattern.
• an arrangement or design regularly found in comparable objects:
the house had been built on the usual pattern.
2 a regular and intelligible form or sequence discernible in the way in
which something happens or is done: a complicating factor is the
change in working patterns.
3 a model or design used as a guide in needlework and other crafts.
• a set of instructions to be followed in making a sewn or knitted item.
• a wooden or metal model from which a mould is made for a casting.
• a sample of cloth or wallpaper.
4 an excellent example for others to follow: he set the pattern for
subsequent study.
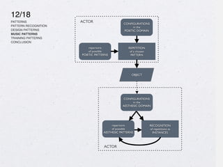
12/18
PATTERNS
PATTERN RECOGNITION
DESIGN PATTERNS
MUSIC PATTERNS
TRAINING PATTERNS
CONCLUSION
CONFIGURATIONS
in the
POIETIC DOMAIN
REPETITION
of a chosen
PATTERN
ACTOR
OBJECT
repertoire
of possible
POIETIC PATTERNS
repertoire
of possible
AESTHESIC PATTERNS
RECOGNITION
of repetitions as
INSTANCES
ACTOR
CONFIGURATIONS
in the
AESTHESIC DOMAIN
13/18
PATTERNS
PATTERN RECOGNITION
DESIGN PATTERNS
MUSIC PATTERN
TRAINING PATTERNS
CONCLUSION
T R A I N I N G P A T T E R N S
14/18
PATTERNS
PATTERN RECOGNITION
DESIGN PATTERNS
MUSIC PATTERNS
TRAINING PATTERNS
CONCLUSION
Training patterns (in jazz improvisation training) are:
“
fi
nger habits. (...)
Something that is not necessarily preheard, but (...) is
understood to work (by cognizance of the theoretical reasons
and/or by previous experience), or (...) that feel comfortable to
the
fi
ngers and hands.
[Something] (...) to be practiced diligently by serious students”
(Coker 1970, 1).
15/18
PATTERNS
PATTERN RECOGNITION
DESIGN PATTERNS
MUSIC PATTERNS
TRAINING PATTERNS
CONCLUSION
repertoire of
PATTERNS
in a DOMAIN
ACTOR
INSTANTIATION
of the chosen PATTERN
in performative DOMAIN
instructive
connection
repertoire of
PATTERNS
in a new DOMAIN
INSTANTIATION
of the chosen PATTERN
in perfomrative DOMAIN
semantic
connection?
16/18
PATTERNS
PATTERN RECOGNITION
DESIGN PATTERNS
MUSIC PATTERNS
TRAINING PATTERNS
CONCLUSION
C O N C L U S I O N
17/18
PATTERNS
PATTERN RECOGNITION
DESIGN PATTERNS
MUSIC PATTERNS
TRAINING PATTERNS
CONCLUSION
“Pattern Recognition is the scienti
fi
c discipline dealing with
methods for object description and classi
fi
cation”.
(De Sà 2001, 2)
18/18
PATTERNS
PATTERN RECOGNITION
DESIGN PATTERNS
MUSIC PATTERNS
TRAINING PATTERNS
CONCLUSION
REFERENCES
Alexander C, Ishikawa S, Silverstein M (1977), A Pattern Language: Towns, Buildings, Construction, Oxford
University Press.
Bezdek J (1981), Pattern Recognition with Fuzzy Objective Function Algorithms, Plenum, NY.
Bezdek J, Keller J, Krishnapuram R, Pal N. (1999), Fuzzy Models and Algorithms for Pattern Recognition and
Image Processing, Kluwer Academic Publishers Norwell, MA.
Bishop C, (2006), Pattern Recognition and Machine Learning (Information Science and Statistics), Springer-
Verlag, NY.
Bushman F et al, (1996), Pattern-Oriented Software Architecture. Volume I. A System of Patterns, John Wiley
and Sons, NY.
Coker J, Casale J, Campbell G, Greene J (1970), Patterns for Jazz, Studio P/R.
Evitts P (2000), A UML Pattern Language, Macmillan Technical Publishing, Indianapolis
Gamma E, Helm R, Johnson R, Vlissides J (1998), Design Patterns, Elements of Reusable Object Oriented
Software, John Wiley and Sons, NY.
DeLeone (1971), Music: Patterns and Style, Addison-Weaslet, Reading, Mass.
Dennett D C (1991), Real Patterns, in The Journal of Philosophy, 88 (1) pp. 27-51
De Sà M (2001), Pattern Recognition - Concepts, Methods And Applications, Springer-Verlag, NY.
Duda R, Hart P, Stork D (2001), Pattern Classi
fi
cation, John Wiley and Sons, NY.
Munari B. (1968), Design e comunicazione visiva, Laterza, Bari
Mumford D, Desolneux A (2010), Pattern Theory: The Stochastic Analysis of Real-World Signals. A K Peters,
Natick, Mass.
Ockelford A, (2005), Repetition in music: theoretical and metatheoretical perspectives, Ashgate, London.
Pavlidis T (1980), Structural Pattern Recognition, Springer-Verlag, NY.

In the name of the pattern.pdf

  • 1.
    MASSIMILIANO VIEL MUSIC ANDPATTERNS CITTADELLARTE 05.2015
  • 2.
    01/18 PATTERNS PATTERN RECOGNITION DESIGN PATTERNS MUSICPATTERN TRAINING PATTERNS CONCLUSION P A T T E R N S
  • 3.
    MACHINE LEARNING WOODWORKING ARCHITECTURE OBJECT ORIENTEDPROGRAMMING COMPUTED TOMOGRAPHY DATA MINING CROSS STITCH DECORATION PATTERN CUTTING FACE RECOGNITION IMAGE PROCESSING BIOMETRICS TRADE CHART PATTERN LANGUAGE PROCESSING CROCHET MUSIC ARRANGEMENT ORNAMENT METRIC CUTTING BRAIN IMAGING JAZZ IMPROVISATION COMPUTER VISION NEURAL NETWORKS NEUROLINGUISTIC PROGRAMMING LANDSCAPE DESIGN NEUROSCIENCE BEHAVIORAL SYSTEM BUILDING CELLULAR AUTOMATA WEBSITES DESIGN ONTOLOGY ENGINEERING BUILDING ENTERPRISE DYNAMIC TRADING SWORD AND FENCING ENTERPRISE APPLICATION JAVA PROGRAMMING SPEECH PROCESSING STATISTICAL LEARNING MENTAL STATE MANAGEMENT MOBILE DESIGN COMMUNICATION STAINED GLASS SCROLL SAW DOCUMENTATION SOFTWARE DESIGN CANDLESTICK GRAPHS KNITTING VOLATILITY TRADING STENCIL HISTORICAL VOLATILITY FOREX TRADING DRUM TRAINING STATISTICAL LEARNING DECISION THEORY SEWING FUZZY LOGIC SURFACE DESIGN ITERATIVE DEVELOPMENT PSYCHOLOGY SIGNAL PROCESSING BREATHING DISORDERS INTERACTION DESIGN ORIGAMI POLITICS GAME THEORY STRUM AND PICKING ART HISTOR WOODWORKIN ARCHITECTUR ORNAMEN DECORATIO COMPUTED TOMOGRAPH DATA MININ CROSS STITC PATTERN CUTTIN FACE RECOGNITIO IMAGE PROCESSIN BIOMETRIC TRADE CHART PATTER CHAINSAW CROCHE COMPOSITIO DATA MININ METRIC CUTTIN BRAIN IMAGIN JAZZ IMPROVISATIO AGRICOLTUR NETWORK LANDSCAPE DESIG NEUROSCIENC BEHAVIOIN CELLULAR AUTOMAT WEBSITES DESIG ENGINEERINGN BUILDING ENTERPRIS DYNAMIC TRADIN SWORD AND FENCIN PHP PROGRAMMIN STENCIL JAVA PROGRAMMING SPEECH PROCESSING ORIGAMI FUZZY LOGIC MENTAL STATE MANAGEMENT MOBILE DESIGN COMMUNICATION STAINED GLASS SCROLL SAW DOCUMENTATION SOFTWARE DESIGN CANDLESTICK GRAPHS KNITTING VOLATILITY TRADING SURFACE DESIGN HISTORICAL VOLATILITY FOREX TRADING DRUM TRAINING STATISTICAL LEARNING DECISION THEORY STATISTICAL LEARNING SEWING ENTERPRISE APPLICATION ITERATIVE DEVELOPMENT PSYCHOLOGY SIGNAL PROCESSING BREATHING DISORDERS INTERACTION DESIGN POLITICS GAME THEORY STRUM AND PICKING MACHINE LEARNING WOODWORKING ARCHITECTURE ORNAMENT DECORATION COMPUTED TOMOGRAPHY DATA MINING CROSS STITCH PATTERN CUTTING FACE RECOGNITION IMAGE PROCESSING BIOMETRICS TRADE CHART PATTERN LANGUAGE PROCESSING CROCHET MUSIC ARRANGEMENT DATA MINING METRIC CUTTING BRAIN IMAGING JAZZ IMPROVISATION NGUISTIC PROGRAMMING NEURAL NETWORKS LANDSCAPE DESIGN NEUROSCIENCE ORAL SYSTEM BUILDING CELLULAR AUTOMATA WEBSITES DESIGN ONTOLOGY ENGINEERING BUILDING ENTERPRISE DYNAMIC TRADING SWORD AND FENCING COMPUTER PROGRAMMING 02/18 PATTERNS PATTERN RECOGNITION DESIGN PATTERNS MUSIC PATTERN TRAINING PATTERNS CONCLUSION
  • 4.
    P A TT E R N R E C O G N I T I O N 03/18 PATTERNS PATTERN RECOGNITION DESIGN PATTERNS MUSIC PATTERN TRAINING PATTERNS CONCLUSION
  • 5.
    04/18 PATTERNS PATTERN RECOGNITION DESIGN PATTERNS MUSICPATTERN TRAINING PATTERNS CONCLUSION “the act of taking in raw data and taking an action based on the ‘category’ of the pattern”; (Duda 2001, 4) "the automatic discovery of regularities in data through the use of computer algorithms and with the use of these regularities to take actions such as classifying the data into different categories." (Bishop 2006, 1) Pattern Recognition is:
  • 6.
    05/18 PATTERNS PATTERN RECOGNITION DESIGN PATTERNS MUSICPATTERN TRAINING PATTERNS CONCLUSION "the word pattern is derived from the same root as the word patron” (a Middle English word taken from the Old French) “and, in its original use, means something which is set up as a perfect example to be imitated. Thus pattern recognition means the identi fi cation of the ideal which a given object was made after." (Pavlidis 1980 1)
  • 7.
    06/18 PATTERNS PATTERN RECOGNITION DESIGN PATTERNS MUSICPATTERN TRAINING PATTERNS CONCLUSION repertoire of PATTERN MODELS RAW DATA (or SIGNAL) SEGMENTATION FEATURE EXTRACTION CLUSTERING ... PATTERN INSTANCE BACKGROUND NOISE REACTION ACTOR
  • 8.
    07/18 PATTERNS PATTERN RECOGNITION DESIGN PATTERNS MUSICPATTERNS TRAINING PATTERNS CONCLUSION D E S I G N P A T T E R N S
  • 9.
    08/18 PATTERNS PATTERN RECOGNITION DESIGN PATTERNS MUSICPATTERNS TRAINING PATTERNS CONCLUSION A “design pattern “describes a particular recurring design problem that arises in speci fi c design contexts, and presents a well-proven generic scheme for its solution”. (Bushman 1996, 8) It’s intended to “make object-oriented designs more fl exible, elegant, and ultimately reusable". (Gamma 1998, introduction 1) “Each pattern describes a problem which occurs over and over again in our environment, and then describes the core of the solution to that problem, in such a way that you can use this solution a million times over, without ever doing it the same way twice”. (Alexander 1977) "Design patterns” are “structured, packaged problem solutions in literary form”. (Evitts 2000 8)
  • 10.
    09/18 PATTERNS PATTERN RECOGNITION DESIGN PATTERNS MUSICPATTERNS TRAINING PATTERNS CONCLUSION repertoire of DESIGN PATTERNS in a speci fi c DOMAIN PROBLEM in a speci fi c DOMAIN RECOGNITION of PATTERN whose the PROBLEM is an INSTANCE ACTOR INSTANTIATION of the chosen PATTERN in the domain of the SOLUTION SOLUTION in a speci fi c DOMAIN causal connection
  • 11.
    10/18 PATTERNS PATTERN RECOGNITION DESIGN PATTERNS MUSICPATTERNS TRAINING PATTERNS CONCLUSION M U S I C P A T T E R N S
  • 12.
    11/18 PATTERNS PATTERN RECOGNITION DESIGN PATTERNS MUSICPATTERNS TRAINING PATTERNS CONCLUSION pattern noun 1 a repeated decorative design: a neat blue herringbone pattern. • an arrangement or design regularly found in comparable objects: the house had been built on the usual pattern. 2 a regular and intelligible form or sequence discernible in the way in which something happens or is done: a complicating factor is the change in working patterns. 3 a model or design used as a guide in needlework and other crafts. • a set of instructions to be followed in making a sewn or knitted item. • a wooden or metal model from which a mould is made for a casting. • a sample of cloth or wallpaper. 4 an excellent example for others to follow: he set the pattern for subsequent study.
  • 13.
    12/18 PATTERNS PATTERN RECOGNITION DESIGN PATTERNS MUSICPATTERNS TRAINING PATTERNS CONCLUSION CONFIGURATIONS in the POIETIC DOMAIN REPETITION of a chosen PATTERN ACTOR OBJECT repertoire of possible POIETIC PATTERNS repertoire of possible AESTHESIC PATTERNS RECOGNITION of repetitions as INSTANCES ACTOR CONFIGURATIONS in the AESTHESIC DOMAIN
  • 14.
    13/18 PATTERNS PATTERN RECOGNITION DESIGN PATTERNS MUSICPATTERN TRAINING PATTERNS CONCLUSION T R A I N I N G P A T T E R N S
  • 15.
    14/18 PATTERNS PATTERN RECOGNITION DESIGN PATTERNS MUSICPATTERNS TRAINING PATTERNS CONCLUSION Training patterns (in jazz improvisation training) are: “ fi nger habits. (...) Something that is not necessarily preheard, but (...) is understood to work (by cognizance of the theoretical reasons and/or by previous experience), or (...) that feel comfortable to the fi ngers and hands. [Something] (...) to be practiced diligently by serious students” (Coker 1970, 1).
  • 16.
    15/18 PATTERNS PATTERN RECOGNITION DESIGN PATTERNS MUSICPATTERNS TRAINING PATTERNS CONCLUSION repertoire of PATTERNS in a DOMAIN ACTOR INSTANTIATION of the chosen PATTERN in performative DOMAIN instructive connection repertoire of PATTERNS in a new DOMAIN INSTANTIATION of the chosen PATTERN in perfomrative DOMAIN semantic connection?
  • 17.
    16/18 PATTERNS PATTERN RECOGNITION DESIGN PATTERNS MUSICPATTERNS TRAINING PATTERNS CONCLUSION C O N C L U S I O N
  • 18.
    17/18 PATTERNS PATTERN RECOGNITION DESIGN PATTERNS MUSICPATTERNS TRAINING PATTERNS CONCLUSION “Pattern Recognition is the scienti fi c discipline dealing with methods for object description and classi fi cation”. (De Sà 2001, 2)
  • 19.
    18/18 PATTERNS PATTERN RECOGNITION DESIGN PATTERNS MUSICPATTERNS TRAINING PATTERNS CONCLUSION REFERENCES Alexander C, Ishikawa S, Silverstein M (1977), A Pattern Language: Towns, Buildings, Construction, Oxford University Press. Bezdek J (1981), Pattern Recognition with Fuzzy Objective Function Algorithms, Plenum, NY. Bezdek J, Keller J, Krishnapuram R, Pal N. (1999), Fuzzy Models and Algorithms for Pattern Recognition and Image Processing, Kluwer Academic Publishers Norwell, MA. Bishop C, (2006), Pattern Recognition and Machine Learning (Information Science and Statistics), Springer- Verlag, NY. Bushman F et al, (1996), Pattern-Oriented Software Architecture. Volume I. A System of Patterns, John Wiley and Sons, NY. Coker J, Casale J, Campbell G, Greene J (1970), Patterns for Jazz, Studio P/R. Evitts P (2000), A UML Pattern Language, Macmillan Technical Publishing, Indianapolis Gamma E, Helm R, Johnson R, Vlissides J (1998), Design Patterns, Elements of Reusable Object Oriented Software, John Wiley and Sons, NY. DeLeone (1971), Music: Patterns and Style, Addison-Weaslet, Reading, Mass. Dennett D C (1991), Real Patterns, in The Journal of Philosophy, 88 (1) pp. 27-51 De Sà M (2001), Pattern Recognition - Concepts, Methods And Applications, Springer-Verlag, NY. Duda R, Hart P, Stork D (2001), Pattern Classi fi cation, John Wiley and Sons, NY. Munari B. (1968), Design e comunicazione visiva, Laterza, Bari Mumford D, Desolneux A (2010), Pattern Theory: The Stochastic Analysis of Real-World Signals. A K Peters, Natick, Mass. Ockelford A, (2005), Repetition in music: theoretical and metatheoretical perspectives, Ashgate, London. Pavlidis T (1980), Structural Pattern Recognition, Springer-Verlag, NY.