Digitālā kultūras mantojuma vieta
 nacionālās identitātes struktūrā
                            Baiba Sporāne
                                   Piektā sesija
            KULTŪRAS MANTOJUMS DIGITĀLĀ VIDĒ
                           2011.gada 25.oktobris
IZPRATNES PARADIGMA
•   Kultūras mantojums
•   Digitālais/digitalizētais kultūras mantojums
•   Digitālā kolekcija
•   Nacionālā identitāte (NI)
•   Kā šie jēdzieni saistās sistēmā (sk.shēmu)
•   Kas ir šīs sistēmas (NI) pamats jeb bāze
•   Kā/ar kādiem priekšnoteikumiem sistēmas (NI)
    pamats/bāze nodrošina nacionālās identitātes
    pastāvēšanu: ātra pieejamība, lietotāja viegla iekļaušanās
    kolektīvajā atmiņā
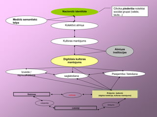
Cilvēka piederība noteiktai
                                   Nacionālā identitāte                     sociālai grupai (valsts;
                                                                            tauta...)
Mediētā semantiskā
telpa
                                     Kolektīvā atmiņa




                                   Kultūras mantojums


                                                                             Atmiņas
                                                                           institūcijas

                                   Digitālais kultūras
                                      mantojums


      Izveide /
   reprezentēšana                                                         Pieejamība / lietošana
                                    saglabāšana




                                                                     Krājums (saturs)
                                                                    Krājums (saturs)
          Sistēmas                      veiktspēja
                                                            (digitālā kolekcija, kultūras mantojums)
                                                          (digitālā kolekcija, kultūras mantojums)



                     Lietojamība
                                                                     Derīgums

                                            Lietotāji
• IBSN nodaļas apakšprojekta grupas izstrādātās shēmas
  (iepriekšējais slaids) kompaktversija:
   – Nacionālā identitāte – piederība
   – Mediēta telpa →kolektīvā atmiņa (mantojums)
   – Kultūras mantojums/digitālais-digitalizētais kultūras
     mantojums →digitālās kolekcijas
                                                     Atmiņas
                                                     institūcijas


   – BĀZE: lietotājs, tā iekļaušana un kultūras
     mantojuma pieejamība
   – BĀZES veidošanas/veidošanās pamats – objektīvi
     laikmeta nosacījumi, sistēma un personības
     iezīmes: POSTMODERNISMS
KULTŪRA UN KULTŪRAS MANTOJUMA
           DARBĪBAS LAUKS
Kultūra – kopums
Globalizācijas ietekme – ne tikai hibrīdkultūra, bet arī
  nacionālās identitātes stiprināšana IKT ietekmē
Darbības lauka atslēgas vārdi: nacionālā identitāte→NI
  konstruēšana (sociālais konstruktīvisms)→kolektīvā
  atmiņa/KA konstruēšana (postmodernisms)→kultūras
  mantojums/digitālais KM (strukturācijas teorija)→atmiņas
  institūcijas→digitālās kolekcijas→LIETOTĀJI (kā
  iepriekšējās shēmās)
POSTMODERNISMS UN NACIONĀLĀ
             IDENTITĀTE
• Postmodernisms – 11 pamatprincipi. Ihabs Hasans un
  Žans Bodrijārs
• Fragmentācija, hibridizācija, modelēšana, konstruēšana un
  tēlu patērēšana
• Digitalizācijas realizēšana kultūras telpā
• Indivīds – nacionālā identitāte. Trīs funkcionēšanas posmi:
  piederība, kopība, vērtība
NACIONĀLĀ IDENTITĀTE
• Kritēriji: dzimšanas vieta, pilsonība, dzīves vieta,
  valoda, reliģija, EMOCIONĀLĀ PIEDERĪBA
• Rietumu kultūras izpratne
• Austrumeiropas un Āzijas izpratne (dominē arī
  Latvijā)
• Pārliecība, nacionālais kultūras mantojums, kultūras
  homogenitāte, etnocentrisms (pēc: Krasnā Lelde)
NACIONĀLĀ IDENTITĀTE : II
• Nacionālā identitāte – piederība
• Saistība ar atmiņas institūcijām – piederības “materializēšana”
• Piederība – apziņas stāvoklis, kas balstās atmiņā, atmiņu nodrošina
  informācija – kolektīvā atmiņa jeb mediētā telpa
• Personības uztvere – redze, dzirde (un vēl 3, kas šodien vēl netiek
  digitalizētas, tas rītdienas jautājums). Redzi, dzirdi baro attēls,
  raksts, skaņa, teksts
• Postmodernā personība to uztver fragmentāri, ātri, haotiski un no
  rezultāta konstruē realitāti vai virtuālo realitāti. Klikšķu personība, kas
  atmiņas institūcijai jānodrošina ar redzes un dzirdes materiālu
  nacionālās identitātes (piederības) ātrai zibšņveida
  konstruēšanai
KULTŪRAS MANTOJUMS
•   Materiālais, nemateriālais
•   Digitālā iekļaušana
•   Pieejamība
•   Kolektīvā atmiņa
•   Digitalizācija kā veids, kā saglabāt
•   Digitalizācija kā veids, kā iekļaut indivīdu
•   Digitalizācija kā veids, kā stiprināt nacionālo
    identitāti
ATMIŅAS INSTITŪCIJAS
•   Latvijā izstrādātās vadlīnijas
•   Digitalizācijas politika
•   Kas ir šīs sistēmas (NI) pamats jeb bāze
•   Kā/ar kādiem priekšnoteikumiem sistēmas (NI)
    pamats/bāze nodrošina nacionālās identitātes
    pastāvēšanu: ātra pieejamība, lietotāja viegla
    iekļaušanās kolektīvajā atmiņā
DIGITĀLĀ KOLEKCIJA
• Jēdziena skaidrojums
• Atmiņas institūcija un digitālā kolekcija kā resurss
  postmodernas personības nacionālās identitātes
  veidošanai
• Digitālā iekļaušana un lietotāja piederības izjūta
• Publiskā bibliotēka kā visdemokrātiskākais
  nacionālās identitātes instruments
• Digitālo kolekciju pieejamība
REPETITIO EST MATER STUDIORUM
• 120 ∞ digitālās kolekcijas SIC! Skaitļi mainās ne pa
  dienām, bet pa stundām! Tie nav jāuzskata par absolūtu
  patiesību!
• No tām 28 reģionu galvenajās bibliotēkās – 44
  (pagaidām apzinātās!)
• Piekļuve – gandrīz 100% brīva, nav nepieciešama
  autorizācija, es varu tās izmantot no mājas datora Tīmekļa
  vietnes arhitektūra lielākajā publisko bibliotēku vairumā
  nesniedz ātru, skaidru, klikšķa attāluma pieeju digitālajām
  kolekcijām – kā tas nepieciešams lielākajam vairumam no
  šodienas postmodernajiem, neorganizētajiem lietotājiem
• Nepietiekama digitālo kolekciju publicitāte
ORIENTĒŠANĀS TĪMEKĻA VIETNĒ
• Tukuma bibliotēka: →Tukuma bibliotēka/bērniem/novada
  bibliotēkas/aktualitātes
  ↓Par mums/pakalpojumi/elektroniskais katalogs/periodiskie
  izdevumi/elektroniskie
  izdevumi/datubāzes/novadpētniecība/projekti/galerija/saites
  /ESIP/lapas karte
• Preiļu galvenā bibliotēka:
  →bibliotēka/novads/pakalpojumi/krājumi/elektroniskie
  katalogi/bibliotekāriem/datubāzes(!autorizētās!)/jautā
  bibliotekāram/ES informācijas punkts/interneta ceļvedis
ORIENTĒŠANĀS TĪMEKĻA VIETNĒ : II
• Balvu Centrālā bibliotēka: plašas izvēles iespējas.
  Precīzākās: ↓.....RESURSI: elektroniskais
  katalogs/kultūrvēstures datubāze/interneta saites/attēlu
  galerija/arhīvs/mēs esam populāri/Novada Domes
  lēmumi/Bibliotēkas paplašināšana
• Alūksnes pilsētas bibliotēka: → - ↓Aktualitātes/par
  mums/bērnu nodaļa/prese/jaunās
  grāmatas/novads/saites/Eiropas Savienība/Lietošanas
  noteikumi/novada bibliotēkas/galerijas/e-resursi
  (autorizācija!)
ORIENTĒŠANĀS TĪMEKĻA VIETNĒ: III
• Aizkraukles pilsētas bibliotēka:
  Sākums/jaunumi/lasītājiem/bērniem/bibliotekāriem/arhīvs/la
  pas karte ↓ Sākums/par bibliotēku/kontakti/novada
  bibliotēkas/ESIP
Kuldīgas Galvenā bibliotēka
Kuldīgas Galvenā bibliotēka
Kuldīgas galvenā bibliotēka
Gulbenes bibliotēka
REFLEKSIJA UN SECINĀJUMI
• Digitālā vide nodrošina nacionālās identitātes
  veidošanos/pastāvēšanu – ja to padarām VIEGLI un ĀTRI
  pieejamu
• Atmiņas institūcijām visa informācija jādigitalizē un jāreklamē – jo
  izziņa iet GOOGLe ceļu
• Digitālās kolekcijas jādara zināmas un pieejamas statistiski
  vidējam lietotājam. Lietotājs lieto, nevis izvērš pētniecisko darbību –
  vai, kur, kas, kā – postmodernais cilvēks visu vēlas saņemt zibšņu
  kultūras telpā
• Pieejamība nodrošina personības piederības izjūtu, kas pamatā
  nacionālajai identitātei. Kādēļ netiek digitalizēti, pp. Latvijas gleznu
  krājumi – pēc katras izstādes es izjūtu gan piederību, gan lepnumu,
  bet kur es to varu izjust atkārtoti? Kur sameklēt?
• Digitālā kultūras mantojuma vieta NI struktūrā ir būtiska, jo
  nodrošina NI bāzi un pastāvēšanu
NĀKOTNES GUDRĪBA
•   „Mums jābūt ar nākotnes gudrību. Tas nozīmē, ka rītdienas pārmaiņas ir jāplāno;
    darbojoties jebkurā līmenī, jādomā nākotnes kategorijās; jāveido plašs skatījums,
    lai noskaidrotu pretdarbību. Nākotnes gudrība ir kaut kas daudz vairāk nekā
    paredzējumi, tā ietver nākotnes veidošanu, vēstures radīšanu, varbūtību un iespēju
    izmantošanu, turēšanos allaž vienu soli priekšā. Šis ir īpašs laiks, kurā mēs
    dzīvojam, - jaunās tūkstošgades sākums. Mūsu acu priekšā pasaule no industriālās
    revolūcijas aizsākumiem un tehnoloģiskās pēckara sabiedrības ir pārtapusi par
    kaut ko pilnīgi jaunu un atšķirīgu. Šis gadu tūkstotis piedzīvos lielākos
    izaicinājumus cilvēces pastāvēšanai, kādi jebkad tās vēsturē ir bijuši, turklāt
    daudzus no tiem mēs pieredzēsim jau pirmā gadsimta sākumā. Šis gadsimts
    atnesīs arī tādus zinātnes un tehnoloģiju sasniegumus, kas pārspēj visdrosmīgākās
    fantāzijas, un lielākās pārmaiņas vērtību sistēmā...”
•
    Diksons, Patriks. Nākotnes gudrība: sešas globālo pārmaiņu skaldnes. Rīga : Baltijas
    vadības konferences, 2003. XIII.lpp.

Digitālā kultūras mantojuma vieta nacionālās identitātes struktūrā

  • 1.
    Digitālā kultūras mantojumavieta nacionālās identitātes struktūrā Baiba Sporāne Piektā sesija KULTŪRAS MANTOJUMS DIGITĀLĀ VIDĒ 2011.gada 25.oktobris
  • 2.
    IZPRATNES PARADIGMA • Kultūras mantojums • Digitālais/digitalizētais kultūras mantojums • Digitālā kolekcija • Nacionālā identitāte (NI) • Kā šie jēdzieni saistās sistēmā (sk.shēmu) • Kas ir šīs sistēmas (NI) pamats jeb bāze • Kā/ar kādiem priekšnoteikumiem sistēmas (NI) pamats/bāze nodrošina nacionālās identitātes pastāvēšanu: ātra pieejamība, lietotāja viegla iekļaušanās kolektīvajā atmiņā
  • 3.
    Cilvēka piederība noteiktai Nacionālā identitāte sociālai grupai (valsts; tauta...) Mediētā semantiskā telpa Kolektīvā atmiņa Kultūras mantojums Atmiņas institūcijas Digitālais kultūras mantojums Izveide / reprezentēšana Pieejamība / lietošana saglabāšana Krājums (saturs) Krājums (saturs) Sistēmas veiktspēja (digitālā kolekcija, kultūras mantojums) (digitālā kolekcija, kultūras mantojums) Lietojamība Derīgums Lietotāji
  • 4.
    • IBSN nodaļasapakšprojekta grupas izstrādātās shēmas (iepriekšējais slaids) kompaktversija: – Nacionālā identitāte – piederība – Mediēta telpa →kolektīvā atmiņa (mantojums) – Kultūras mantojums/digitālais-digitalizētais kultūras mantojums →digitālās kolekcijas Atmiņas institūcijas – BĀZE: lietotājs, tā iekļaušana un kultūras mantojuma pieejamība – BĀZES veidošanas/veidošanās pamats – objektīvi laikmeta nosacījumi, sistēma un personības iezīmes: POSTMODERNISMS
  • 5.
    KULTŪRA UN KULTŪRASMANTOJUMA DARBĪBAS LAUKS Kultūra – kopums Globalizācijas ietekme – ne tikai hibrīdkultūra, bet arī nacionālās identitātes stiprināšana IKT ietekmē Darbības lauka atslēgas vārdi: nacionālā identitāte→NI konstruēšana (sociālais konstruktīvisms)→kolektīvā atmiņa/KA konstruēšana (postmodernisms)→kultūras mantojums/digitālais KM (strukturācijas teorija)→atmiņas institūcijas→digitālās kolekcijas→LIETOTĀJI (kā iepriekšējās shēmās)
  • 6.
    POSTMODERNISMS UN NACIONĀLĀ IDENTITĀTE • Postmodernisms – 11 pamatprincipi. Ihabs Hasans un Žans Bodrijārs • Fragmentācija, hibridizācija, modelēšana, konstruēšana un tēlu patērēšana • Digitalizācijas realizēšana kultūras telpā • Indivīds – nacionālā identitāte. Trīs funkcionēšanas posmi: piederība, kopība, vērtība
  • 7.
    NACIONĀLĀ IDENTITĀTE • Kritēriji:dzimšanas vieta, pilsonība, dzīves vieta, valoda, reliģija, EMOCIONĀLĀ PIEDERĪBA • Rietumu kultūras izpratne • Austrumeiropas un Āzijas izpratne (dominē arī Latvijā) • Pārliecība, nacionālais kultūras mantojums, kultūras homogenitāte, etnocentrisms (pēc: Krasnā Lelde)
  • 8.
    NACIONĀLĀ IDENTITĀTE :II • Nacionālā identitāte – piederība • Saistība ar atmiņas institūcijām – piederības “materializēšana” • Piederība – apziņas stāvoklis, kas balstās atmiņā, atmiņu nodrošina informācija – kolektīvā atmiņa jeb mediētā telpa • Personības uztvere – redze, dzirde (un vēl 3, kas šodien vēl netiek digitalizētas, tas rītdienas jautājums). Redzi, dzirdi baro attēls, raksts, skaņa, teksts • Postmodernā personība to uztver fragmentāri, ātri, haotiski un no rezultāta konstruē realitāti vai virtuālo realitāti. Klikšķu personība, kas atmiņas institūcijai jānodrošina ar redzes un dzirdes materiālu nacionālās identitātes (piederības) ātrai zibšņveida konstruēšanai
  • 9.
    KULTŪRAS MANTOJUMS • Materiālais, nemateriālais • Digitālā iekļaušana • Pieejamība • Kolektīvā atmiņa • Digitalizācija kā veids, kā saglabāt • Digitalizācija kā veids, kā iekļaut indivīdu • Digitalizācija kā veids, kā stiprināt nacionālo identitāti
  • 10.
    ATMIŅAS INSTITŪCIJAS • Latvijā izstrādātās vadlīnijas • Digitalizācijas politika • Kas ir šīs sistēmas (NI) pamats jeb bāze • Kā/ar kādiem priekšnoteikumiem sistēmas (NI) pamats/bāze nodrošina nacionālās identitātes pastāvēšanu: ātra pieejamība, lietotāja viegla iekļaušanās kolektīvajā atmiņā
  • 11.
    DIGITĀLĀ KOLEKCIJA • Jēdzienaskaidrojums • Atmiņas institūcija un digitālā kolekcija kā resurss postmodernas personības nacionālās identitātes veidošanai • Digitālā iekļaušana un lietotāja piederības izjūta • Publiskā bibliotēka kā visdemokrātiskākais nacionālās identitātes instruments • Digitālo kolekciju pieejamība
  • 12.
    REPETITIO EST MATERSTUDIORUM • 120 ∞ digitālās kolekcijas SIC! Skaitļi mainās ne pa dienām, bet pa stundām! Tie nav jāuzskata par absolūtu patiesību! • No tām 28 reģionu galvenajās bibliotēkās – 44 (pagaidām apzinātās!) • Piekļuve – gandrīz 100% brīva, nav nepieciešama autorizācija, es varu tās izmantot no mājas datora Tīmekļa vietnes arhitektūra lielākajā publisko bibliotēku vairumā nesniedz ātru, skaidru, klikšķa attāluma pieeju digitālajām kolekcijām – kā tas nepieciešams lielākajam vairumam no šodienas postmodernajiem, neorganizētajiem lietotājiem • Nepietiekama digitālo kolekciju publicitāte
  • 13.
    ORIENTĒŠANĀS TĪMEKĻA VIETNĒ •Tukuma bibliotēka: →Tukuma bibliotēka/bērniem/novada bibliotēkas/aktualitātes ↓Par mums/pakalpojumi/elektroniskais katalogs/periodiskie izdevumi/elektroniskie izdevumi/datubāzes/novadpētniecība/projekti/galerija/saites /ESIP/lapas karte • Preiļu galvenā bibliotēka: →bibliotēka/novads/pakalpojumi/krājumi/elektroniskie katalogi/bibliotekāriem/datubāzes(!autorizētās!)/jautā bibliotekāram/ES informācijas punkts/interneta ceļvedis
  • 14.
    ORIENTĒŠANĀS TĪMEKĻA VIETNĒ: II • Balvu Centrālā bibliotēka: plašas izvēles iespējas. Precīzākās: ↓.....RESURSI: elektroniskais katalogs/kultūrvēstures datubāze/interneta saites/attēlu galerija/arhīvs/mēs esam populāri/Novada Domes lēmumi/Bibliotēkas paplašināšana • Alūksnes pilsētas bibliotēka: → - ↓Aktualitātes/par mums/bērnu nodaļa/prese/jaunās grāmatas/novads/saites/Eiropas Savienība/Lietošanas noteikumi/novada bibliotēkas/galerijas/e-resursi (autorizācija!)
  • 15.
    ORIENTĒŠANĀS TĪMEKĻA VIETNĒ:III • Aizkraukles pilsētas bibliotēka: Sākums/jaunumi/lasītājiem/bērniem/bibliotekāriem/arhīvs/la pas karte ↓ Sākums/par bibliotēku/kontakti/novada bibliotēkas/ESIP
  • 17.
  • 18.
  • 19.
  • 23.
  • 32.
    REFLEKSIJA UN SECINĀJUMI •Digitālā vide nodrošina nacionālās identitātes veidošanos/pastāvēšanu – ja to padarām VIEGLI un ĀTRI pieejamu • Atmiņas institūcijām visa informācija jādigitalizē un jāreklamē – jo izziņa iet GOOGLe ceļu • Digitālās kolekcijas jādara zināmas un pieejamas statistiski vidējam lietotājam. Lietotājs lieto, nevis izvērš pētniecisko darbību – vai, kur, kas, kā – postmodernais cilvēks visu vēlas saņemt zibšņu kultūras telpā • Pieejamība nodrošina personības piederības izjūtu, kas pamatā nacionālajai identitātei. Kādēļ netiek digitalizēti, pp. Latvijas gleznu krājumi – pēc katras izstādes es izjūtu gan piederību, gan lepnumu, bet kur es to varu izjust atkārtoti? Kur sameklēt? • Digitālā kultūras mantojuma vieta NI struktūrā ir būtiska, jo nodrošina NI bāzi un pastāvēšanu
  • 33.
    NĀKOTNES GUDRĪBA • „Mums jābūt ar nākotnes gudrību. Tas nozīmē, ka rītdienas pārmaiņas ir jāplāno; darbojoties jebkurā līmenī, jādomā nākotnes kategorijās; jāveido plašs skatījums, lai noskaidrotu pretdarbību. Nākotnes gudrība ir kaut kas daudz vairāk nekā paredzējumi, tā ietver nākotnes veidošanu, vēstures radīšanu, varbūtību un iespēju izmantošanu, turēšanos allaž vienu soli priekšā. Šis ir īpašs laiks, kurā mēs dzīvojam, - jaunās tūkstošgades sākums. Mūsu acu priekšā pasaule no industriālās revolūcijas aizsākumiem un tehnoloģiskās pēckara sabiedrības ir pārtapusi par kaut ko pilnīgi jaunu un atšķirīgu. Šis gadu tūkstotis piedzīvos lielākos izaicinājumus cilvēces pastāvēšanai, kādi jebkad tās vēsturē ir bijuši, turklāt daudzus no tiem mēs pieredzēsim jau pirmā gadsimta sākumā. Šis gadsimts atnesīs arī tādus zinātnes un tehnoloģiju sasniegumus, kas pārspēj visdrosmīgākās fantāzijas, un lielākās pārmaiņas vērtību sistēmā...” • Diksons, Patriks. Nākotnes gudrība: sešas globālo pārmaiņu skaldnes. Rīga : Baltijas vadības konferences, 2003. XIII.lpp.