HTML5時代のクリエイターのあり方



     HTML5 Relations 名古屋

      2012.9.14 BathTimeFish
自己紹介
むらおか まさかず


村岡正和           @bathtimefish

Webアプリケーション開発 IT業務システム設計/開発
Webサービス導入/事業戦略コンサルティング

HTML5-WEST.jp代表 / 京都GTUG / CSS Nite in OSAKA / 神戸ITフェス
ティバル実行委員など

                         HTML5-WEST.jp
HTML5       JavaScript
   Python
中国拳法          主夫になりたい



  炊事 Google Apps
                          http://html5-west.jp/
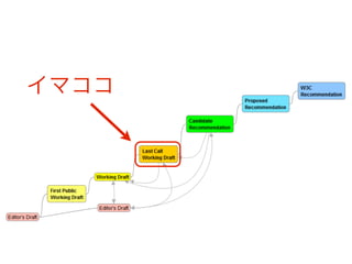
HTML5とは

• HTMLの次のバージョンの仕様
• 現在W3C Working Draft Last Call
• 勧告を待たずに多くのブラウザが実
  装をはじめている
イマココ
HTML5の特長
HTML5の特長


• マシンリーダブルな文章構造
• Webアプリケーションに必要な
 多くの機能
HTML5の特長


 • マシンリーダブルな文章構造
 • Webアプリケーションに必要な
  多くの機能


今日はこっちを簡単に紹介
?

    いまどんだけできるの?
グラフィック系のデモ
                                     HTML5 Relation




• http://roxik.com/mona/
• http://panasonic.jp/lamdash/dna/
• http://helloracer.com/webgl/




                                     HTML5-WEST.jp
他にも様々な機能がある
                               HTML5 Relation


  • Geolocation   http://bit.ly/YSQoN
  • WebSocket   http://bit.ly/1UpYug
  • WebStorage   http://bit.ly/Ugotk
  • IndexedDB   http://bit.ly/5eSeBs
   ...


 Webアプリで実現できなかったことが可能になる。


                              HTML5-WEST.jp
?

    一番注目の機能は?
オフライン駆動関連
                             HTML5 Relation




 • AppCache   http://bit.ly/O36Oui
 • WebStorage
 • IndexedDB




                            HTML5-WEST.jp
HTML5-WEST.jp

月と地球
HTML5-WEST.jp

   月と地球



  約 384,400 km




光速だと約2.5秒で往復
HTML5はWebを変える。

そしてWeb制作を変える。
HTML5を駆使する

制作現場に求められるのは

何か?
HTML5制作のいま
                            HTML5 Relation


 • より高度な制作能力が求められる
  洗練されたアプリケーションデザイン、各APIの専門的な知識...



 • Web以外の制作知識が必要
  ゲーム、モバイル、ネットワーク、組込機器...



 • 他業種参入に対する付加価値
  他業種のHTML5採用、ウェブ制作会社の専門業でなくなってきている


                            HTML5-WEST.jp
?
    ウェブクリエイターに求められ
    るスキルとは?
最新技術の勉強は当然。プロとして。

常に新しい技術に取り組んでいく。

いろいろな技術を身に付ける。
一例として、
コミュニケーション能力を身につける。
コミュニケーションという付加価値
                                     HTML5 Relation




        ON HTML5 FIELD 第9回 HTML5制作現場に求められるクリエイターのスキルセット より




                 http://bit.ly/uv49BX
                                   HTML5-WEST.jp
アジャイルなプロジェクトは、短期間高
密度。個々人の技術力よりも密なチーム
ワークがリリースの品質を決めると思う
(経験談)
極端なことを言えば、クリエイター自身がお客様
?
    と直接コミュニケーションがとれるようになれば
    ディレクター、マネージャーを介さずクリエイ
    ターのみで仕事ができるかも?
クリエイター主導のチームづくり(案)
                                         HTML5 Relation

                        制作規模:3ヶ月 7.5人月
                        Webデザイナー1/Webプログラマー1/テクニカルセクレタリー0.5

プログラマー、デザイ               【企画】Webデザイナー/Webプログラマー
                         【クライアント交渉】Webデザイナー/Webプログラマー
                         【開発】
ナーが実質的なディレク                設計: Webデザイナー/Webプログラマー
                           進行表作成: Webデザイナー/Webプログラマー

ションを担当。                    デザイン: Webデザイナー
                           プログラミング: Webプログラマー
                           進行管理: テクニカルセクレタリー

優先度の低い事務を秘書                対外折衝: テクニカルセクレタリー
                         【実績の共有】
                           テクニックの共有: Webデザイナー/Webプログラマー
が担当する。                     モジュールのオープンソース化: Webプログラマー
                           ソーシャルネットワーク活動: Webデザイナー/Webプログラマー
                                         /テクニカルセクレタリー




テクニカルセクレタリーとは? 技術的な知識がある事務の専門家


                                         HTML5-WEST.jp
で、
クリエイターは
HTML5でステップ
アップできるのか?
Yes.
Thanks!

Html5時代のクリエイターのあり方