CENTRE FOR
MEDICAL
EDUCATION
Centre for Medical Education, The Mackenzie Building, Kirsty Semple Way, Dundee DD2 4BF
Tel: 01382 381952 www.dundee.ac.uk/meded
How to get the most out
of assessment through
feedback
Dr Rola Ajjawi
Senior Lecturer in Medical Education
Centre for Medical Education
Overview
 Types of assessment
 What is feedback
 The feedback gap
 Feedback dialogue
 How to bridge the feedback gap
Two types of assessment1
Summative assessment = assessment of learning
Formative assessment = assessment for learning
BUT is this a useful
distinction…
Why can’t we optimise
learning from all assessment
processes?
Influence of feedback2-3
 Affective processes of increased
effort and motivation
 Cognitive processes of restructuring
knowledge
 Learners require reassurance that
they are heading in the right
direction
 Constructive feedback often results
in improved performance
Definition
“Specific information about the comparison between
a trainees observed performance and a standard,
given with the intent to improve the trainees
performance” 4, p. 193
Feedback encapsulates:2
1. Where am I going
2. How am I going
3. Where to next (how do I get there?)
(Hattie and Timperley, 2007)
Feedback is the
“cornerstone of effective
clinical training”5
We have a problem…
http://www.motor-trade-insider.com/index.php/2010/11/houston-we-have-a-problem/
The feedback ‘gap’
Educators and learners at all levels believe
feedback is valuable for learning
BUT
There is a disparity in educators’ and students’
perception of feedback6
Tutors think they provide more detailed feedback than
students perceive
Tutors view their feedback to be more useful
compared to what students think6
Why is there a feedback gap?
(and how can we bridge it…)
http://www.psy.gla.ac.uk/~simon/DIALOGUE.html
Commonly reported concerns of students
 Feedback is too late to influence learning
 Feedback is cryptic e.g. “more”
 Feedback is jargon heavy and difficult to understand
 Feedback provides no explanation for action e.g.
“good”
 Good students miss out
 Feedback is “one off” – no chance to try again based
on the feedback
 Feedback is overwhelming/not enough
… assuming they get any feedback at all!
& ignores the relationship…
 Interplay between fear, confidence and reasoning
in receptivity to feedback7
 Tendency for ‘deflection’ when there is a discrepancy
between learners’ internal perceptions (self-
evaluation) and the external teacher’s perceptions
(feedback)8
 Learner re-interprets the external feedback to make
it conform with their own hope, intention or
interpretation of their performance9
 Perceived credibility of feedback giver essential10
We need to actively involve
our students in feedback
dialogue
“Medical educators may have been too focused on a
narrow view of feedback. Building an approach or
system around a few teacher-specific behavioral
principles (eg, timely, specific) is inadequate. An
approach to improving feedback incorporates teacher-
based behaviors, learner-based cognitive principles,
and a focus on the teacher-learner relationship” 11, p.1331
Teacher-based strategies
 Faster turnaround of feedback (if it
matters)
 Improve quality of the feedback
 Explicate timings
 Discuss standards and criteria with
your students to ensure clarity
 Look at sequencing of assignments
 Faculty development and
benchmarking
 Establish authentic (not tokenistic)
dialogue
 Ask for feedback
Equivalent 2
chapters
Equivalent 2
chapters
Equivalent 2
chapters
Equivalent 2
chapters
Equivalent 2
chapters
PG Certificate in Medical Education
Equivalent 2
chapters
Equivalent 2
chapters
Equivalent 2
chapters
Equivalent 2
chapters
Equivalent 2
chapters
Equivalent 2
chapters
Equivalent 2
chapters
Equivalent 2
chapters
Equivalent 2
chapters
Equivalent 2
chapters
Equivalent 2
chapters
Equivalent 2
chapters
Equivalent 2
chapters
Equivalent 2
chapters
Equivalent 2
chapters
Revised PG Certificate in Medical
Education
Chapters 2 4 6 8 10
Chapters 2 4 6 8 10
Chapters 2 4 6 8 10
Chapters 2 4 6 8 10
Formative assessment
Medium stakes assessment
High stakes assessment
©Mark Russell 2010
University of Hertfordshire
ESCAPE project11
Learner-based strategies
 Educate and empower students to
take an active role in feedback
 Engage students in generating
assessment criteria and discussing
standards
 Create opportunities for students to
process and use feedback (e.g. self-
explaining)
 Engage students in self- and peer-
review
 Generate a dialogue about feedback
Self-review
Peer-review
Tutor-
feedback
Patient-
feedback
http://3.bp.blogspot.com/-
PN5GH6ZzVgU/T1J6M7psBwI/AAAAAAAAALU/pwkIAQMoFFI/s1600/feedback.jpg
To find out more about our changes…13
http://youtu.be/S5bBFEbXDD0
Summary
 To get most out of the assessment process you need
FEEDBACK
 Feedback should be conceptualised as a dialogical
two-way process that involves coordinated teacher–
student and peer-to-peer interaction as well as active
learner engagement6
 Feedback does not need to be the sole responsibility
of teachers
 The trainee-supervisor relationship influences the
effectiveness of feedback
References
1. Schuwirth L & van der Vleuten (2010). How to design a useful test: principles of assessment. In
Swanwick T Understanding Medical Education (p.195-207). ASME Wiley-Blackwell.
2. Hattie J, Timperley H. The Power of Feedback. Review of Educational Research. 2007;77(1):81-112.
3. Veloski J, Boex JR, Grasberger MJ, Evans A, Wolfson DB. Systematic review of the literature on
assessment, feedback and physicians’ clinical performance: BEME Guide No. 7. Medical Teacher.
2006;28(2):117-28.
4. Van De Ridder JMM, Stokking KM, McGaghie WC, Ten Cate OTJ. What is feedback in clinical education?
Med Educ. 2008;42(2):189-97
5. Norcini, J., & Burch, V. (2007). Workplace-based assessment as an educational tool: AMEE Guide No. 31.
Medical Teacher, 29(9), 855 - 871.
6. Carless D. Differing perceptions in the feedback process. Studies in Higher Education. 2006;31(2):219-
33.
7. Eva K, Armson H, Holmboe E, Lockyer J, Loney E, Mann K, et al. Factors influencing responsiveness to
feedback: on the interplay between fear, confidence, and reasoning processes. Advances in Health
Sciences Education. 2011:1-12.
8. Boud D, Molloy E. Rethinking models of feedback for learning: the challenge of design. Assessment &
Evaluation in Higher Education. 2012:1-15.
9. Watling C, Driessen E, van der Vleuten CPM, Vanstone M, Lingard L. Understanding responses to
feedback: the potential and limitations of regulatory focus theory. Med Educ. 2012;46(6):593-603
10. Carless D, Salter D, Yang M, Lam J. Developing sustainable feedback practices. Studies in Higher
Education. 2011;36(4):395-407
11. Bing-You RG, Trowbridge RL. Why medical educators may be failing at feedback. JAMA.
2009;302(12):1330-1.
12. Russell, M., & Bygate, D. (2010). Assessment for Learning: An introduction to the ESCAPE project.
Blended Learning in Practice, March, 38-48.
13. Ajjawi, R., Schofield, S., McAleer, S., & Walker, D. (2013). Assessment and feedback dialogue in online
distance learning. Medical Education, 47(5), 527-528
Thank you
Contact details
Rola Ajjawi
r.ajjawi@dundee.ac.uk
Twitter: @r_ajjawi
How to get the most out of assessment through feedback

How to get the most out of assessment through feedback

  • 1.
    CENTRE FOR MEDICAL EDUCATION Centre forMedical Education, The Mackenzie Building, Kirsty Semple Way, Dundee DD2 4BF Tel: 01382 381952 www.dundee.ac.uk/meded
  • 2.
    How to getthe most out of assessment through feedback Dr Rola Ajjawi Senior Lecturer in Medical Education Centre for Medical Education
  • 4.
    Overview  Types ofassessment  What is feedback  The feedback gap  Feedback dialogue  How to bridge the feedback gap
  • 5.
    Two types ofassessment1 Summative assessment = assessment of learning
  • 6.
    Formative assessment =assessment for learning
  • 7.
    BUT is thisa useful distinction… Why can’t we optimise learning from all assessment processes?
  • 8.
    Influence of feedback2-3 Affective processes of increased effort and motivation  Cognitive processes of restructuring knowledge  Learners require reassurance that they are heading in the right direction  Constructive feedback often results in improved performance
  • 9.
    Definition “Specific information aboutthe comparison between a trainees observed performance and a standard, given with the intent to improve the trainees performance” 4, p. 193
  • 10.
    Feedback encapsulates:2 1. Wheream I going 2. How am I going 3. Where to next (how do I get there?) (Hattie and Timperley, 2007)
  • 11.
    Feedback is the “cornerstoneof effective clinical training”5
  • 12.
    We have aproblem… http://www.motor-trade-insider.com/index.php/2010/11/houston-we-have-a-problem/
  • 13.
    The feedback ‘gap’ Educatorsand learners at all levels believe feedback is valuable for learning BUT There is a disparity in educators’ and students’ perception of feedback6
  • 14.
    Tutors think theyprovide more detailed feedback than students perceive Tutors view their feedback to be more useful compared to what students think6
  • 15.
    Why is therea feedback gap? (and how can we bridge it…)
  • 16.
  • 17.
    Commonly reported concernsof students  Feedback is too late to influence learning  Feedback is cryptic e.g. “more”  Feedback is jargon heavy and difficult to understand  Feedback provides no explanation for action e.g. “good”  Good students miss out  Feedback is “one off” – no chance to try again based on the feedback  Feedback is overwhelming/not enough … assuming they get any feedback at all!
  • 18.
    & ignores therelationship…  Interplay between fear, confidence and reasoning in receptivity to feedback7  Tendency for ‘deflection’ when there is a discrepancy between learners’ internal perceptions (self- evaluation) and the external teacher’s perceptions (feedback)8  Learner re-interprets the external feedback to make it conform with their own hope, intention or interpretation of their performance9  Perceived credibility of feedback giver essential10
  • 20.
    We need toactively involve our students in feedback dialogue “Medical educators may have been too focused on a narrow view of feedback. Building an approach or system around a few teacher-specific behavioral principles (eg, timely, specific) is inadequate. An approach to improving feedback incorporates teacher- based behaviors, learner-based cognitive principles, and a focus on the teacher-learner relationship” 11, p.1331
  • 21.
    Teacher-based strategies  Fasterturnaround of feedback (if it matters)  Improve quality of the feedback  Explicate timings  Discuss standards and criteria with your students to ensure clarity  Look at sequencing of assignments  Faculty development and benchmarking  Establish authentic (not tokenistic) dialogue  Ask for feedback
  • 22.
    Equivalent 2 chapters Equivalent 2 chapters Equivalent2 chapters Equivalent 2 chapters Equivalent 2 chapters PG Certificate in Medical Education Equivalent 2 chapters Equivalent 2 chapters Equivalent 2 chapters Equivalent 2 chapters Equivalent 2 chapters Equivalent 2 chapters Equivalent 2 chapters Equivalent 2 chapters Equivalent 2 chapters Equivalent 2 chapters Equivalent 2 chapters Equivalent 2 chapters Equivalent 2 chapters Equivalent 2 chapters Equivalent 2 chapters Revised PG Certificate in Medical Education Chapters 2 4 6 8 10 Chapters 2 4 6 8 10 Chapters 2 4 6 8 10 Chapters 2 4 6 8 10 Formative assessment Medium stakes assessment High stakes assessment ©Mark Russell 2010 University of Hertfordshire ESCAPE project11
  • 24.
    Learner-based strategies  Educateand empower students to take an active role in feedback  Engage students in generating assessment criteria and discussing standards  Create opportunities for students to process and use feedback (e.g. self- explaining)  Engage students in self- and peer- review  Generate a dialogue about feedback
  • 25.
  • 26.
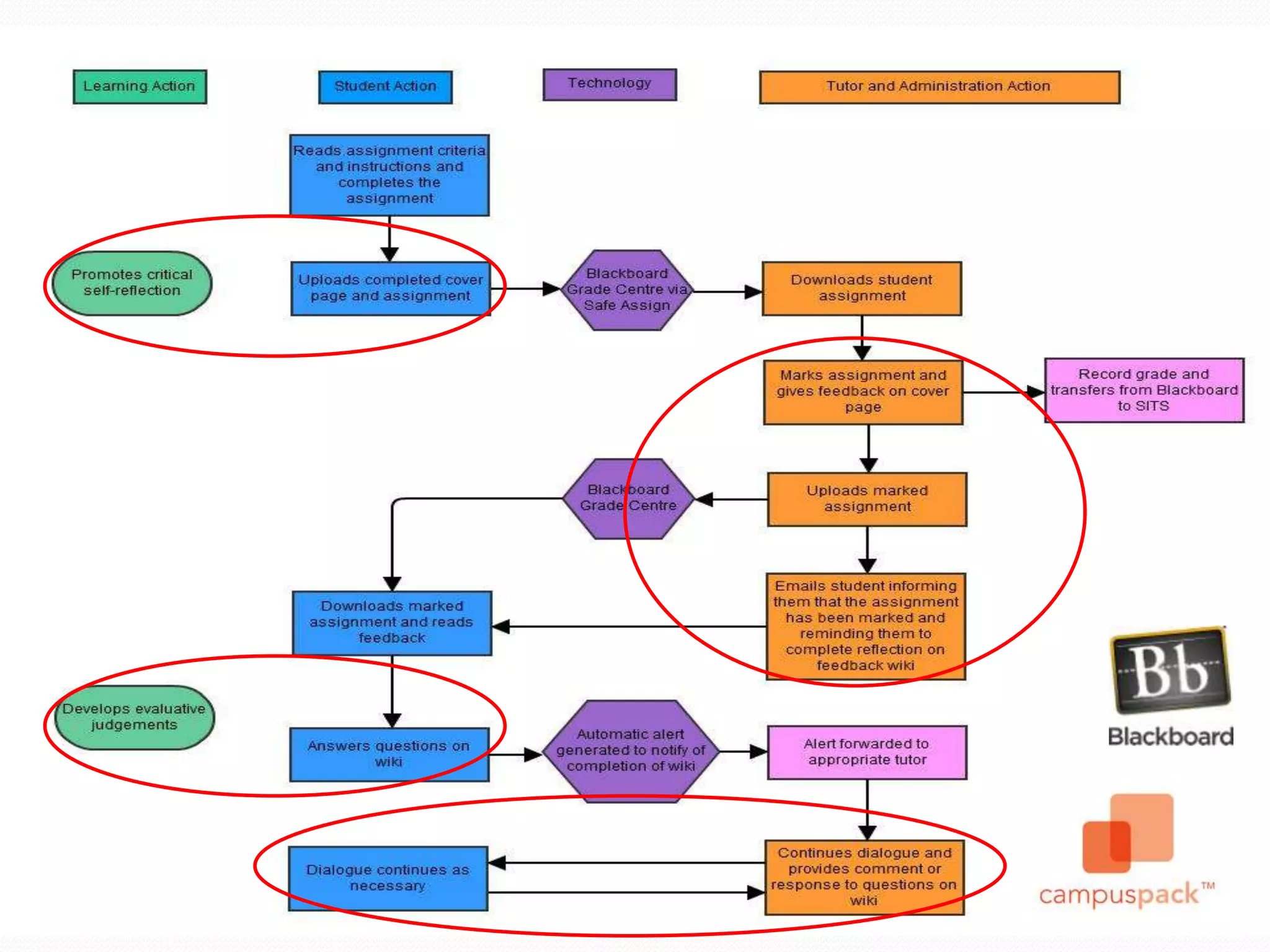
    To find outmore about our changes…13 http://youtu.be/S5bBFEbXDD0
  • 27.
    Summary  To getmost out of the assessment process you need FEEDBACK  Feedback should be conceptualised as a dialogical two-way process that involves coordinated teacher– student and peer-to-peer interaction as well as active learner engagement6  Feedback does not need to be the sole responsibility of teachers  The trainee-supervisor relationship influences the effectiveness of feedback
  • 29.
    References 1. Schuwirth L& van der Vleuten (2010). How to design a useful test: principles of assessment. In Swanwick T Understanding Medical Education (p.195-207). ASME Wiley-Blackwell. 2. Hattie J, Timperley H. The Power of Feedback. Review of Educational Research. 2007;77(1):81-112. 3. Veloski J, Boex JR, Grasberger MJ, Evans A, Wolfson DB. Systematic review of the literature on assessment, feedback and physicians’ clinical performance: BEME Guide No. 7. Medical Teacher. 2006;28(2):117-28. 4. Van De Ridder JMM, Stokking KM, McGaghie WC, Ten Cate OTJ. What is feedback in clinical education? Med Educ. 2008;42(2):189-97 5. Norcini, J., & Burch, V. (2007). Workplace-based assessment as an educational tool: AMEE Guide No. 31. Medical Teacher, 29(9), 855 - 871. 6. Carless D. Differing perceptions in the feedback process. Studies in Higher Education. 2006;31(2):219- 33. 7. Eva K, Armson H, Holmboe E, Lockyer J, Loney E, Mann K, et al. Factors influencing responsiveness to feedback: on the interplay between fear, confidence, and reasoning processes. Advances in Health Sciences Education. 2011:1-12. 8. Boud D, Molloy E. Rethinking models of feedback for learning: the challenge of design. Assessment & Evaluation in Higher Education. 2012:1-15. 9. Watling C, Driessen E, van der Vleuten CPM, Vanstone M, Lingard L. Understanding responses to feedback: the potential and limitations of regulatory focus theory. Med Educ. 2012;46(6):593-603 10. Carless D, Salter D, Yang M, Lam J. Developing sustainable feedback practices. Studies in Higher Education. 2011;36(4):395-407 11. Bing-You RG, Trowbridge RL. Why medical educators may be failing at feedback. JAMA. 2009;302(12):1330-1. 12. Russell, M., & Bygate, D. (2010). Assessment for Learning: An introduction to the ESCAPE project. Blended Learning in Practice, March, 38-48. 13. Ajjawi, R., Schofield, S., McAleer, S., & Walker, D. (2013). Assessment and feedback dialogue in online distance learning. Medical Education, 47(5), 527-528
  • 30.
    Thank you Contact details RolaAjjawi r.ajjawi@dundee.ac.uk Twitter: @r_ajjawi

Editor's Notes

  • #6 Decision of progression and certification
  • #7 Helping students understand their performance and learn
  • #9 Effective feedback can lead to change in learners through affective processes of increased effort, motivation and engagement, or through cognitive processes including restructuring of knowledge and alternative strategies to understanding (Hattie and Timperley, 2007).Bullet point 2: no feedback can be demotivating.
  • #10 In a literature review of feedback, van der Ridder identified differing understandings of feedback that varied from information about performance to more comprehensive definitions such as this.What you notice with this definition that is relevant to you in the clinical environment is that feedback needs to be specific, needs to be about performance that is observed (not second hand information) and against a standard of performance.
  • #11 These three aspects should be present in all feedback encounters and relate to the van der Ridder et al definition in the previous slide. About the learner’s goalsAbout current performanceAbout an action plan to achieve the goals.
  • #17 By focussing on how the feedback is delivered it ignore an important aspect of the feedback – the learner and the relationship you have with the learner! It also ignore the complexities of communication and how power, identity, self-esteem, previous experiences and background all impact on the way communication occurs and is interpreted.
  • #18 e.g. point 2 – what does more critique mean when the student doesn’t know how to critique or things they have done it
  • #19 Effective feedback can lead to change in learners through affective processes of increased effort, motivation and engagement, or through cognitive processes including restructuring of knowledge and alternative strategies to understanding (Hattie and Timperley, 2007).Bullet point 2: no feedback can be demotivating and humiliating.
  • #22 Bullet-point 1: it matters most when feedback from one assignment should feed into the next assignment and so feedback needs to be given in a timely manner so that students are able to read, think about and develop action plans as a result of the feedback in time to feed into the next assignment before its due date. It should also enable time for students to seek further clarification or discussion of the feedback.
  • #23 Modular approach to sequencing of assessmentExplicating feedback times in a student-tutor charterDevelopment of assessment rubrics for all summativeIncreased use of formative assessmentsFaculty development around feedback
  • #25 Student should be asked to summarise the feedback – David Nicol reported that this is analogous to self explanation which Chi et al (1994) report to improve self-monitoring and evaluation. ( For more on self-explaining http://www.learnlab.org/research/wiki/index.php/Prompted_self-explanation_hypothesis) He also reported some work by Cho and MacArthur who showed that students made more complex improvements to their work after receiving feedback from multiple sources. http://psycnet.apa.org/journals/edu/103/1/73.html This list is by no means exhaustive