More Related Content
PPS
Als Het Goed Is Hoef Je Niet Te Testen Slide Share PDF
Presentatie praktijkboek kop staart 1 dec. 2011 2 ODP
ODP
ODP
PPT
ODP
ODP
Viewers also liked
PPTX
PPTX
PDF
Sejarah Paper3 SPM Soalan KBKK PPTX
Five things I wish I knew when I graduated PPTX
PPTX
System Analysis and Design Similar to H6 Realisatiefase
PPT
PPT
PPT
PDF
201122016 Cap Agile Experience Focus on Values PPTX
Agile werken voor opdrachtgevers PPT
Gastcollege Hanzehogeschool Groningen 10 januari 2014 PPTX
PDF
Viktor Clerc - Presentatie Nesma over NPR5333.pdf PDF
PDF
Methodisch begroten van projecten hanzehogeschool groningen december2014 PDF
Veranderen en Beheren - Seminar Lean en Agile IT (deel 2) PDF
Seminar lean en agile it, 2 veranderen en beheren PDF
Begroten van agile projecten, technical meeting Sogeti 2013-09 PDF
Het begroten van softwareprojecten: meten is weten! PPTX
20131203 pv ib_zalmtrijssenaar_auditenvanagilesoftwareontwikkeling PPT
Procesmodel voor sourcing regie PPT
Project onderdelen 12-06-21-v1.0 PPT
Begroten van software projecten - Hogeschool Rotterdam gastcollege 05-11-2013 PPTX
Presentatie Enterprise Architectuur - Agile en Essentie PDF
Kadenza agile scrum in business intelligence projecten heliview 2011 H6 Realisatiefase
- 1.
- 2.
- 3.
- 4.
- 5.
- 6.
- 7.
- 8.
- 9.
- 10.
- 11.
- 12.
- 13.
- 14.
- 15.
- 16.
- 17.
- 18.
- 19.
- 20.
- 21.
- 22.
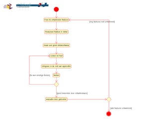
Voer voor elkeiteraties telkens dezelfde stappen uit (analyse, ontwerp, coderen, testen). - 23.
- 24.
- 25.