2015-04-17
Effektiv förvaltning av webbplatsen
2
AGENDA
»Definition, problem och målbild
»Tre nivåer på förvaltning
»Hur gör man?
»Framgångsfaktorer
@PiaFlodquist
@Metamatrix
#webbforvaltning
3
AGENDA
»Definition, problem och målbild
»Tre nivåer på förvaltning
»Hur gör man?
»Framgångsfaktorer
4
VAD INGÅR I FÖRVALTNING?
»?
5
Utveckling
Målgrupps-
kännedom
Utveckling av
ny
funktionalitet
Buggrättning
Samordning
med andra
kanaler
Samordning
av innehåll
Tillgänglighet
Uppdateringar
Webbanalys
Användbarhet
6
PROBLEMET
»Drar åt olika håll.
»Brist på långsiktig planering.
»Ingen prioritering, styrning, riktlinjer.
»Kriget om startsidan.
»Organisationen skjuter från höften.
Bild: The Noun Project:Tyler Glaude
7
MÅLBILD - EFFEKTIVITET
»Styr mot mål.
»Effektiva webbtjänster.
»Förvaltning som en del av strategin.
»Sammanhållen kommunikation.
»Självgående redaktörer.
Bild: The Noun Project: Julien Deveaux
8
LYCKAN - EFFEKTIVITET
Bild: The Noun Project: Tobias Strohbach, Froz
9
LÖSNINGEN
Webben kräver ofta en förvaltningsorganisation på tvärs.
Bild: The Noun Project: David Waschbusch
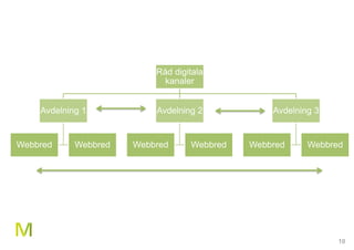
10
Råd digitala
kanaler
Avdelning 1
Webbred Webbred
Avdelning 2
Webbred Webbred
Avdelning 3
Webbred Webbred
11
AGENDA
»Definition, problem och målbild
»Tre nivåer på förvaltning
»Hur gör man?
»Framgångsfaktorer
12
OLIKA NIVÅER PÅ FÖRVALTNING
»Strategisk (ledning, webbansvarig)
– Målstyrning, strategiarbete
»Taktisk (webbansvarig, huvudredaktör)
– Handlingsplaner, löpande förvaltning, förbättringar
»Operativ (driften, redaktörer)
– Servrar, innehåll
13
Strategisk
Taktisk
Operativ Operativ
Taktisk
Operativ Operativ
Taktisk
Operativ Operativ
1414
Webbteam
Biblioteket
Huvud-
redaktör
Nod-
redaktör
Nod-
redaktör
Webb-
samordn.
Nod-
redaktör
Webbteam
IT
Infra-
struktur
Applika-
tioner
SäkerhetIT-arkitekt
Webb-
samordn.
Rådet för
e-förvaltning o
digitala tjänster
15
Strategisk
Taktisk
Operativ Operativ
Taktisk
Operativ Operativ
Taktisk
Operativ Operativ
16
LEDNING STRATEGISK NIVÅ
Råd för digitala kanaler, styrgrupp
»Målstyrning
»Strategiska frågor
»Godkänna årsplanering.
»Uppföljning
»Kvalitetssäkring
17
TAKTISK NIVÅ
Webbråd eller intranätsråd
»Föra ned strategin & rapportera uppåt
»Utarbeta policies
»Handlingsplaner
»Samordna kommunikationen
»Följa upp - webbanalys
18
OPERATIV NIVÅ
Redaktörer
»Produktion
»Målgruppsfokus
»Uppdateringar
»Självgående - följer planer & riktlinjer
»Följa upp - webbanalys
19
OPERATIV NIVÅ
Redaktörer
»Håll ihop dem!
–Gemensamma utbildningar
–Föreläsningar
–Lära av varandra – SEO, ny funktionalitet.
20
AGENDA
»Definition, problem och målbild
»Tre nivåer på förvaltning
»Hur gör man?
»Framgångsfaktorer
21
ANALYSEN
»Vad behöver vi bygga upp för
organisation?
22
FÖRVALTNINGSORGANISATIONENS DELAR
Skatteverket Rättslig vägledning
ProcessOrganisation RiktlinjerFörvaltningsansvar
Vision
Syfte
Mål
23
Delområde 1
Delområde 2
Delområde 3
Delområde 4
Delområde
4
Delområde 5
Delområde 6
Delområde 7
Delområde 8
ORGANISATION RÄTTSAVDELNINGEN
Skatteverket Rättslig vägledning
24
Organisation
Förvaltning av Rättslig vägledning
Förvaltningsgrupp 1 Förvaltningsgrupp 2 Förvaltningsgrupp 3 Förvaltningsgrupp 5Förvaltningsgrupp 4 Förvaltningsgrupp 5
Webbråd
25
EN MINDRE ORGANISATION
26
DEFINITION AV ROLLER
27
BUDGET
»Vem äger systemet?
»Vem beslutar om utvecklingen?
»Vem har ansvar för innehållet?
28
CENTRALISERING ELLER DECENTRALISERING
29
AGENDA
»Definition, problem och målbild
»Tre nivåer på förvaltning
»Hur gör man?
»Framgångsfaktorer
30
FRAMGÅNGSFAKTORER
» Fastställd förvaltningsorganisation
» Resurser för utveckling
» Beslutande råd för digitala kanaler
» Årsplanering för kommunikation & innehåll
» Sammanhållen redaktörsorganisation
» Riktlinjer för webben
31
Pia Flodquist
@PiaFlodquist
pia.flodquist@metamatrix.se
0700-90 86 03
Metamatrix
@metamatrix
facebook.com/metamatrix.ab

Förvaltningsorganisation b

Editor's Notes

  • #2 Presentation – webbstrateg, mycket koppling till verksamhetsutveckling och hur webbar förvaltas. Utan en effektiv förvaltning tappar man lätt fokus. En effektiv förvaltning av webbplatsen krävs för att organisationen inte ska tappa strategitänket, konceptet och fokus på webben.
  • #3 När vi bygger webbplatser är ambitionerna höga, vi sätter ut effektmål, pratar om målgrupperna, tänker tillgänglig webb och drar upp strategier för innehåll. Sedan när webbarna övergår till förvaltning ser vi ofta hur ledningen tappar intresset, att webbredaktörer och webbansvariga sitter ensamma med en stor webb och får sköta både den löpande utvecklingen och innehållet. Det här ser naturligtvis olika ut beroende på storlek på organisation. Och jag generaliserar en hel del. Oavsett är jag säker på att ni skulle tjäna på att sätta upp en mer effektiv förvaltningsorganisation av webbplatsen. För det är ett affärsmässigt viktigt och tidskrävande arbete som kräver både planering och samordning. Så det här är min agenda
  • #5 Vad ingår i förvaltningen av en webbplats? Vad tycker ni det är vi pratar om? Kan ni ge några exempel?
  • #6  Utveckling, buggrättning, innehåll, döpning av filer, tillgänglighet, samordning av innehåll, samordning med andra digitala kanaler Det gäller att hålla ihop detta och hitta den röda tråden.
  • #7 Webbredaktörer och webbansvariga lämnas ofta ensamma med sitt arbetet kring webben medan övriga organisationen skickar dokument, nyheter, pressmeddelanden och alla annan information till deras mejlboxar med krav på att det ska ut på webben. Webbplatsen blir ett ställe där allt ska ut– bara för att man kan lägga ut allt. Inte för att det mappar med en strategi, en kommunikationsplan eller en handlingsplan. Ineffektivt och leder till en sönderförvaltad webbplats som fungerar som arkiv för organisationens verksamhet. De som jobbar med webben styrs ofta av de som skriker högst och vad som hamnar överst i inkorgen. Vad är Målbilden då?
  • #8 Det kanske är det här som skapar en lycklig webbplats. Men för det krävs framför allt tre saker.
  • #9 Tid Resurser Öppen för samarbete
  • #10 För att komma dit krävs en förvaltningsorganisation för webbplatsen som går på tvärs i organisationen. Det bäddar också för att webb- och innehållsstrategin ska ge avtryck i hela organisationen från högsta ledningen ner till webbredaktörer ute i organisationen och it naturligtvis. Stuprör, silos – kanske lite provocerande men det handlar ju om att vi inte är vana vid att jobba tillsammans med andra avdelningar i organisationen, eller enheter. Oavsett om vi arbetar på en myndighet eller på ett privat företag.
  • #11 Enkelt sett kan man säga att hela organisationen måste samarbete och det måste ske ett samarbete kring webben mellan de olika avdelningarna i organisationen. Det här är ingenting som görs över en natt, Det kan vara utmanade att börja jobba tillsammans med andra avdelningar så låt den processen ta tid och jobba mycket med förankringsarbete redan under utvecklingen av organisationen. Det måste sjunka in.
  • #12 Det är det första som måste till. Samarbetet. Och det krävs också att man ser på arbetet på tre olika nivåer.
  • #13 Pia, 3 I en förvaltningsorganisation för webb arbetar man ofta på tre nivåer: Strategiskt (långsiktiga mål, strategiarbete) (ledning, webbansvarig) Strategin måste spegla de behov som finns i organisationen, samtidigt som den måste hänga ihop med den övriga organisatoriska strategin och användarnas behov. Taktiskt (redaktionell planering, handlingsplaner, löpande förvaltning) (webbansvarig, redaktör) Ansvarig för att koppla tillbaka till verksamheten hur den fungerar. Operativt (redaktör, it) De här tre nivåerna måste hänga ihop. Från ledningens mål och visioner till kommunikationsmål, effektmål på webbplatsen, som styr innehåll och funktioner på webbplatsen till vad som faktiskt levereras längst ner på den operativa nivån.
  • #14 Översatt till de vårt organisationsschema blir det så här. Viktigt att skilja på de olika nivåerna – folk går in i väggen. Två översta går att hålla ihop. Jag ska ge er några exempel på hur en förvaltningsorganisation kan se ut. Stora som små. Karolinska institutet.
  • #15 Exempel är vårt förslag till Karolinska institutet där vi gav ett förslag på hur de skulle ordna upp sin förvaltning av webborganisationen. Rådet för e-förvaltning och digitala tjänster är den strategiska nivån, fungerar som styrgrupp. Runt det taktiska bordet sitter webbsamordnaren tillsammans med de huvudredaktörer eller ansvariga för webben från de delar vi såg i analysen att det krävdes för att få ihop förvaltningen av webbplatsen. De är dels de olika ingångarna på webbplatsen, it (som naturligtvis ska vara med, inte bara innehåll.) Ute i bubblorna finns sedan huvudredaktörerna eller webbsamordnarna för de webbgrupper som krävs för att hålla innehållet och förvaltningen igång. Intressant: Sammanfattningsvis: den här organisationen mappar ju inte mot de olika enheterna på KI, utan på webbens ingångar. + IT.
  • #16 Vad ska man då lägga för arbetsuppgifter eller ansvar på de olika nivåerna?
  • #17 Webbråd, Råd för digitala kanaler, styrgrupp Vilka ska sitta här? Lite beroende på storlek på företagen eller organisation: Huvudredaktör, webbstrateg, Tekniskt ansvarig, infochef, marknad, HR, ansvarig, CIO (chef för digitala kanaler Träffas kanske 1 gång per halvår. Eller per kvartal beroende på organisation Webbstrateg och huvudredaktör får ta fram och bidra med underlag och presentera scenarion för att ledningen ska kunna ta beslut.
  • #18 Här ska de sitta som ansvarar för målgrupperna Marknad, it, sälj, de olika avdelningarna. Verksamhetsområden eller olika geografiska områden, kanaler. Uppgift: Föra ner Träffas 1 gång per månad Följa upp – i stort hur webbplatsen används och mår, förändringar över tid och mätning mot effektmål.
  • #19 Riktlinjer: skulle till exempel kunna vara riktlinjer kring innehållet – målggruppsförklaring (personas) med tilltal, ordval, nyckelord, varumärke. Hur man skriver klarspråk. Följa upp – innehållet och sökningar.
  • #20 Om det finns ett stort antal redaktörer bör man försöka göra så att de kan träffas lite då och då. Kanske en gång/år eller halvår.
  • #22 Två exempel – en större organisation – Skatteverket och en mindre För att ta reda på vad man ska bygga upp för organisation måste man göra någon form av analys av företaget eller organisationen. Jag ska ta ett exempel som vi gjorde på Skatteverket när jag var med och skapade deras Rättsliga vägledning. Uppdraget var att digitalisera Skatteverkets handledningar. 10 000 sidor rättslig information som skulle ut på webben, struktureras, interaktionsdesign, skrivas om och nu är projektet halvvägs in i förvaltning och omskrivning på samma gång. För att kunna fortsätta att förvalta just det här systemet var vi tvungna att bygga upp en förvaltningsorganisation som inte fanns idag. Så här gjorde vi:
  • #23 Utifrån uppdraget, innehållet och strategin tittade vi på: De är de här olika delarna vi titta på: Förvaltningssansvar (IT-stöd, system) Organisation (avdelningar, ansvar, roller) Processer (aktiviteter, verktyg, vem gör vad) Riktlinjer (policies, regler, rutiner, lagar) Vad ska vi göra? Vilka ska vara inblandade? Hur ska de vara inblandade? Hur ofta behöver de träffas? Vad förhåller vi oss till? Vilket it-stöd krävs?
  • #24 Skatteverkets rättsavdelning är indelat i olika enheter. Dessa enheter representerades inte av de olika ingångarna som blev i den hierarkiska strukturen utan vi fick leta upp lämpliga personer – en eller flera – på varje enhet som skulle vara taktiskt ansvariga för Vägledningen. Dessa personer har sedan till uppgift att leda arbetet med innehållet – både löpande uppdateringar och de årliga revideringarna av innehållet beroende på nya lagar eller dylikt. Förvaltningsorganisationen för webbplatsen består på så vis av olika personer från olika enheter som i sin tur leder arbetet tillsammans med personer från andra enheter eftersom de tillsammans har ansvar för informationen under en ingång.
  • #25 Till slut landade vi i en sån här organisation för webbplatsen, eller delen av Skatteverkets webbplats. Varje delområde på webben blev en egen förvaltningsgrupp. Webbrådet: strategiska frågor, utvecklingsfrågor, budget, ramar. Spännande: stor organisation som skatteverket – jobbar över gränserna i enheten.
  • #26 Exempel på en modell för en mindre organisation. Enklare förvaltningsorganisation.
  • #27 Exempel på roller. Viktigare att definiera vilken roll som har vilket ansvar.
  • #28 Vem äger systemet? Ja det spelar roll. Ibland, inte alltid. Men om kommunikationsavdelningen äger innehållet men inte har möjlighet att påverka utvecklingen kan man hamna i ett läge där it-avdelningen i princip vägrar utföra vissa åtgärder som Köpa tjänster internt? Hur det ska fungera är svårt att säga för det beror ju mycket på vilken sorts organisation det är. I mindre organisationer har jag stött på fall där det kan bli svårt. Då tar sig it-avdeldningen rätten att bestämma vad som ska eller inte ska utvecklas på webben eller sätter käppar i hjulet på andra sätt då kan det vara bättre att kommunikationsvavdeningen själva äger systemet och köper in tjänster. Tydliggör ägarskapet för system som driver webbtjänster. Knyt ägarskapet till informationsavdelningen. För att möjliggöra effektiva och verksamhetsorienterade prioriteringar bör budget och ansvar ligga så nära dem som nyttjar tjänsterna som möjligt.
  • #29 Jaha, ska man då skaffa sig en centraliserad eller decentralisera redaktörsorganisation? För kanske 5 år sedan skedde en rejäl decentralisering av många redaktörsorganisationer. Då var det ganska vanligt att det satt exempelvis administrativ personal och uppdaterade kanske en eller ett par sidor på en större webbplats. Nu går trenden åt andra hållet och jag hör allt som oftast att man istället centraliserar redaktörskapet men ett något färre antal redaktörer men som har en större del av sin arbetstid avsatt för att uppdatera olika delar av en webbplats. För egen del tror jag att det är att föredra en något mer centraliserad redaktörsorganisation eftersom det är lättare att upprätthålla kompetensen hos redaktörerna.
  • #31 För att summera. FRAMGÅNGSFAKTORER 1. Fastställd förvaltningsorganisation 2. Resurser för upprätthållande 3. Resurser för utveckling 4. Rådet för digitala kanaler, fattar beslut och arbetar tillsammans 5. Årsplanering innehåll, tillsammans 6. Årsplanering kommunikationsinsatser, tillsammans 7. Webbstugor, vi jobbar tillsammans 8. Riktlinjer för webben 9.Webbformulär - för att samla ihop synpunkter utifrån.
  • #32 Cirkeln är sluten och ni har fått en bra start på er innehållsstrategi. Jag tror att ni kan komma en bra bit på vägen nu med er innehållsstrategi. Jag är innehållsnörd så vill någon av er bolla något så hör gärna av er. Tack för mig!