Embed presentation
Downloaded 122 times






















































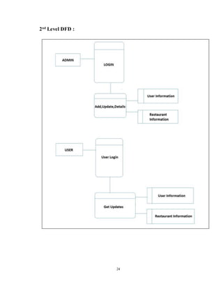
The document is a project report for 'FoodTukk', a food delivery application created by students of Acropolis Technical Campus as part of their Bachelor of Technology in Computer Science and Engineering. The app allows users to order food from designated restaurants and includes registration, payment options, and an admin system for managing operations. The report also outlines the project’s goals, objectives, methodology, and the various phases of development from requirement gathering to testing.





















































