ESTATE PLANNING SEMINAR  Presented By: Bhavik R. Patel Sandberg Phoenix & von Gontard PC One City Centre, 15 th  Floor St. Louis, MO  63101 (314) 446-4328  (Phone)  (314) 727-7166 (Fax) e-mail:  [email_address]
Basic Estate Planning Why everyone needs an estate plan
Reasons for an Estate Plan Planning for Incapacity  Avoidance of Probate  Planning for Proper Disposition of Estate  Estate Tax Planning Creditor Protection
Planning for Incapacity  No Planning Conservatorship Guardianship Planning Durable Powers of Attorney Financial Health Care Revocable Trust Living Will Long Term Care and Disability Insurance
Avoidance of Probate  No Planning Time Delay in Distribution of Assets Costs and Expenses of Probate Administration Public Disclosure of Estate Court Involvement in Estate Decisions Planning Jointly Held Property Beneficiary Deed Transfer on Death/Pay on Death/Beneficiary Designations Revocable Trust
Planning for Proper Disposition of Estate  No Planning Intestacy Statutes Minors  Receipt of Property – Conservatorships Responsible for the Person - Guardianships
Planning for Proper Disposition of Estate-Cont. Planning Spousal Rights Restrictions on Distributions to Spouse Planning for Minor/Adult Children or Disabled Beneficiaries Testamentary Trusts or Revocable Trust or Irrevocable Gift Trust Family Trust  Separate Trusts Legally may receive funds at 21 Delay until later ages or upon certain events Incentive Trusts Spendthrift Trusts Missouri Transfers to Minors Law/Illinois Uniform Transfers to Minors Act - "as custodian for ...(name of minor) under the Missouri Transfers to Minors Law” or "as custodian for ...(name of minor) under the Illinois Uniform Transfers to Minors Act"
Planning for Proper Disposition of Estate-Cont. Planning for Minor/Adult Children or Disabled Beneficiaries-Cont.  Special Needs Trusts 529 Plans Missouri Savings for Tuition Program (Pull application and info packets) Illinois Bright Savings Program (Pull application and info packets) Education IRAs
Planning for Particular Assets   Retirement Assets Spousal Rights Taxation Designated Beneficiary         Real Estate Who will use it? How will repair and maintenance costs be allocated?       Should it be sold? Partnerships, LLCs, Trusts         Businesses   Will the family need to cash out of the business? Where will the funds come from?   How will the business be valued? Who will run/own the business?  Buy Sell Agreements, Stock Purchase Agreements, Key Man Insurance, Business Succession Plan, ESOPs
Estate Tax Planning  No Planning Estate Tax Exemption 2009          $3,500,000 2010          No Tax 2011   $1,000,000 Estate Tax Rates 2009  45%
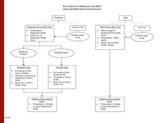
Estate Tax Planning No Planning First Spouse to Die’s Exemption Amount Wasted Marital Deduction Planning  Utilizes Exemption of Both Spouses
 
Estate Tax Planning Liquidity/Insurance Analysis Estate tax is due nine months after date of death, with some exceptions for closely held business interests. Insurance purchased in an Irrevocable Insurance Trust is not subject to estate tax and insurance transferred to an Irrevocable Insurance Trust by the insured will not be subject to estate tax if the insured survives three years after the transfer.
Estate Tax Planning Gift Strategies $13,000 per beneficiary, per year  Gift Splitting $1,000,000 lifetime gift tax exemption (reduces estate tax exemption) Unlimited gifts for beneficiaries directly to medical or educational institutions Generation Skipping Transfer Tax Planning
Estate Tax Planning Generation Skipping Transfer Tax Planning Tax on transfers to grandchildren or beneficiaries 37 1/2 years younger than donor          Tax assessed at maximum estate tax rate          GST Exemption is equal to Estate Tax Exemption Exemption may be leveraged
Future Cost Savings Example 1: H & W with $200,000 No Estate Plan Must go through probate Statutory fees for personal representative and attorney = $11,825 With Estate Plan-Avoiding Probate Flat Fee Quote of $1,500 SAVINGS = $10,325
Future Cost Savings Example 2: H & W with $2M estate. No Estate Plan Must go through probate Statutory fees for personal representative and attorney = $85,100 With Estate Plan-Avoiding Probate Flat Fee Quote of $2,500 SAVINGS = $82,600
Future Tax Savings Example: H & W with $4.0M estate (in H’s name) and H dies in 2009. No Estate Plan Upon 1 st  spouse to die-$0 tax-unlimited marital deduction of $4.0M Upon 2 nd  spouse to die-$3.5M exempt due to estate tax exemption Remaining $500,000 taxed at 45% =  $225,000 With Estate Plan Upon 1 st  spouse to die-$0 tax-$3.5M exempt due to estate tax exemption and $500K due to marital deduction Upon 2 nd  Spouse to die-$500K (as a result of the unlimited marital deduction) passes to children by using part of 2 nd  spouse’s estate tax exemption amount- $0 tax TAX SAVINGS = $225,000

Estate Planning 101

  • 1.
    ESTATE PLANNING SEMINAR Presented By: Bhavik R. Patel Sandberg Phoenix & von Gontard PC One City Centre, 15 th Floor St. Louis, MO 63101 (314) 446-4328 (Phone) (314) 727-7166 (Fax) e-mail: [email_address]
  • 2.
    Basic Estate PlanningWhy everyone needs an estate plan
  • 3.
    Reasons for anEstate Plan Planning for Incapacity Avoidance of Probate Planning for Proper Disposition of Estate Estate Tax Planning Creditor Protection
  • 4.
    Planning for Incapacity No Planning Conservatorship Guardianship Planning Durable Powers of Attorney Financial Health Care Revocable Trust Living Will Long Term Care and Disability Insurance
  • 5.
    Avoidance of Probate No Planning Time Delay in Distribution of Assets Costs and Expenses of Probate Administration Public Disclosure of Estate Court Involvement in Estate Decisions Planning Jointly Held Property Beneficiary Deed Transfer on Death/Pay on Death/Beneficiary Designations Revocable Trust
  • 6.
    Planning for ProperDisposition of Estate No Planning Intestacy Statutes Minors Receipt of Property – Conservatorships Responsible for the Person - Guardianships
  • 7.
    Planning for ProperDisposition of Estate-Cont. Planning Spousal Rights Restrictions on Distributions to Spouse Planning for Minor/Adult Children or Disabled Beneficiaries Testamentary Trusts or Revocable Trust or Irrevocable Gift Trust Family Trust Separate Trusts Legally may receive funds at 21 Delay until later ages or upon certain events Incentive Trusts Spendthrift Trusts Missouri Transfers to Minors Law/Illinois Uniform Transfers to Minors Act - "as custodian for ...(name of minor) under the Missouri Transfers to Minors Law” or "as custodian for ...(name of minor) under the Illinois Uniform Transfers to Minors Act"
  • 8.
    Planning for ProperDisposition of Estate-Cont. Planning for Minor/Adult Children or Disabled Beneficiaries-Cont. Special Needs Trusts 529 Plans Missouri Savings for Tuition Program (Pull application and info packets) Illinois Bright Savings Program (Pull application and info packets) Education IRAs
  • 9.
    Planning for ParticularAssets Retirement Assets Spousal Rights Taxation Designated Beneficiary       Real Estate Who will use it? How will repair and maintenance costs be allocated?      Should it be sold? Partnerships, LLCs, Trusts       Businesses   Will the family need to cash out of the business? Where will the funds come from?   How will the business be valued? Who will run/own the business? Buy Sell Agreements, Stock Purchase Agreements, Key Man Insurance, Business Succession Plan, ESOPs
  • 10.
    Estate Tax Planning No Planning Estate Tax Exemption 2009         $3,500,000 2010         No Tax 2011 $1,000,000 Estate Tax Rates 2009 45%
  • 11.
    Estate Tax PlanningNo Planning First Spouse to Die’s Exemption Amount Wasted Marital Deduction Planning Utilizes Exemption of Both Spouses
  • 12.
  • 13.
    Estate Tax PlanningLiquidity/Insurance Analysis Estate tax is due nine months after date of death, with some exceptions for closely held business interests. Insurance purchased in an Irrevocable Insurance Trust is not subject to estate tax and insurance transferred to an Irrevocable Insurance Trust by the insured will not be subject to estate tax if the insured survives three years after the transfer.
  • 14.
    Estate Tax PlanningGift Strategies $13,000 per beneficiary, per year Gift Splitting $1,000,000 lifetime gift tax exemption (reduces estate tax exemption) Unlimited gifts for beneficiaries directly to medical or educational institutions Generation Skipping Transfer Tax Planning
  • 15.
    Estate Tax PlanningGeneration Skipping Transfer Tax Planning Tax on transfers to grandchildren or beneficiaries 37 1/2 years younger than donor         Tax assessed at maximum estate tax rate         GST Exemption is equal to Estate Tax Exemption Exemption may be leveraged
  • 16.
    Future Cost SavingsExample 1: H & W with $200,000 No Estate Plan Must go through probate Statutory fees for personal representative and attorney = $11,825 With Estate Plan-Avoiding Probate Flat Fee Quote of $1,500 SAVINGS = $10,325
  • 17.
    Future Cost SavingsExample 2: H & W with $2M estate. No Estate Plan Must go through probate Statutory fees for personal representative and attorney = $85,100 With Estate Plan-Avoiding Probate Flat Fee Quote of $2,500 SAVINGS = $82,600
  • 18.
    Future Tax SavingsExample: H & W with $4.0M estate (in H’s name) and H dies in 2009. No Estate Plan Upon 1 st spouse to die-$0 tax-unlimited marital deduction of $4.0M Upon 2 nd spouse to die-$3.5M exempt due to estate tax exemption Remaining $500,000 taxed at 45% = $225,000 With Estate Plan Upon 1 st spouse to die-$0 tax-$3.5M exempt due to estate tax exemption and $500K due to marital deduction Upon 2 nd Spouse to die-$500K (as a result of the unlimited marital deduction) passes to children by using part of 2 nd spouse’s estate tax exemption amount- $0 tax TAX SAVINGS = $225,000