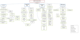
English Language History
Pre-history
Primitive Old
English
Old English
period
Middle English
Is divided in
Is originated
Indo-European languages
Which
reconstructed
vocabulary
from
Agriculture
process
Climate
Which have
A lot of branches
Including
Germanic Which is
The origin of
English
Including
East, North and West
Germanic
Is centred
Celtic
Who were invaded by
Tribes
Among them
Angles,
Saxons and
jutes
Is characterized
for
Umlout
Which means
Some
changes in
sound
Such as
vowel assimilation
Influenced
by
Germanic
tribes
There were
A period of
Christianism
Some
Kingdoms
For example
Who brought
Kent, Essex,
Sussex,Mercia,
Northumbria,
East and Anglia
Influences in
the language
Such as
Germanic
Celtic
Latin
appeared
English
influenced
Scandinavians
For example
Nouns,
Adjectives,
verbs and
Pronouns
Germanic
Old English
New
appearance
of words
And changes in
language
Is characterized
for
Norman
Conquest
Printing pressStandardization
Battle of hastings
1066
William the
conqueror
Norman French
Vocabulary and
grammar
In the
in
by
Who influenced
Such as
Ingrid Bello
Belén Bastias
Margarita Morales
Reiny Sanhueza
Jocelyn Sepulveda

Englishlanguage

  • 1.
    English Language History Pre-history PrimitiveOld English Old English period Middle English Is divided in Is originated Indo-European languages Which reconstructed vocabulary from Agriculture process Climate Which have A lot of branches Including Germanic Which is The origin of English Including East, North and West Germanic Is centred Celtic Who were invaded by Tribes Among them Angles, Saxons and jutes Is characterized for Umlout Which means Some changes in sound Such as vowel assimilation Influenced by Germanic tribes There were A period of Christianism Some Kingdoms For example Who brought Kent, Essex, Sussex,Mercia, Northumbria, East and Anglia Influences in the language Such as Germanic Celtic Latin appeared English influenced Scandinavians For example Nouns, Adjectives, verbs and Pronouns Germanic Old English New appearance of words And changes in language Is characterized for Norman Conquest Printing pressStandardization Battle of hastings 1066 William the conqueror Norman French Vocabulary and grammar In the in by Who influenced Such as Ingrid Bello Belén Bastias Margarita Morales Reiny Sanhueza Jocelyn Sepulveda