Emergency in Pediatrics

                                                              Yasinee Apiraknapanon

Common Emergency Problems
    Respiratory system
           Respiratory distress/ failure
           Asthmatic attack
           Croup
    Cardiovascular system
           Cardiac Arrest
           Bradyarrhythmias
           Tachyarrhythmia
           Shock
           Septic Shock
           Anaphylaxis Shock
    Metabolic Disturbances
           DKA
           Acute Renal Failure
    Neurological system
           Seizure
Respiratory Distress/ Failure




Management
    Conscious child with mild respiratory distress
            Humidified oxygen
            Low-flow devices (nasal cannula, simple mask, mask with reservoir bag)
            Monitor
    Moderate to severe respiratory distress or unconscious child
            On ET-tube                 Cuffed ETT size (mm): (age (y) /4) + 3
                                        Uncuffed size (mm): (age (y) /4) + 4
                                        Depth: age (y)/2 + 12
            SOPE-ME                    S:      Suction
                                        O:      Oxygen
                                        A:      Airway
                                        P:      Pharmacologic agents
                                        ME:     Monitoring Equipment
Acute Asthmatic Attack

                                                                                                                    กำลังเข้ำสู่ภำวะ
                                    Mild                           Moderate                      Severe
                                                                                                                  Respiratory arrest
อำกำร (Symptoms)
หายใจลาบาก                 ขณะเดิน                     ขณะพูด                     ขณะพัก
ท่านอน                     นอนราบได้                   ต้องนอนยกหัวสูง            นั่ง, นอนราบไม่ได้
การพูด                     ปกติ                        เป็นประโยคสั้น ๆ           เป็นคา ๆ
สติสัมปชัญญะ               อาจจะกระสับกระส่าย          กระสับกระส่าย              กระสับกระส่าย                ซึมหรือสับสน
อำกำรแสดง (Signs)
อัตราการหายใจ              เพิ่มขึ้น                   เพิ่มขึ้น                  เพิ่มขึ้นมาก
                           อัตราการหายใจในเด็ก
                                                       อายุ                       อัตราปกติ
                           ขึ้นกับอายุดังนี้
                                                       < 2 เดือน                  < 60 ครั้ง/นาที
                                                       2 – 12 เดือน               < 50 ครั้ง/นาที
                                                       1 – 5 ปี                   < 40 ครั้ง/นาที
                                                       6 – 8 ปี                   < 30 ครั้ง/นาที
การใช้กล้ามเนื้อช่วยเพิ่ม                                                                                      มีการเคลื่อนตัวของทรวงอก
                          ไม่มี                        มี                         มีมาก
แรงหายใจ                                                                                                       และหน้าท้องไม่สัมพันธ์กัน
                                                       เสียงดังและมักได้ยินตลอด   เสียงดังและได้ยินทั้งในขณะ
เสียง wheeze               เสียงดังพอควร                                                                       ไม่ได้ยินเสียง wheeze
                                                       ช่วงเวลาหายใจออก           หายใจเข้าและหายใจออก
ชีพจร (ครั้ง/นาที)         < 100                       100 – 120                  > 120                        หัวใจเต้นช้า
                           อัตราเต้นของชีพจรในเด็ก
                                                       อายุ                       อัตราปกติ
                           ขึ้นกับอายุดังนี้
                                                       2 – 12 เดือน               < 160 ครั้ง/นาที
                                                       1 – 2 ปี                   < 120 ครั้ง/นาที
                                                       2 – 8 ปี                   < 110 ครั้ง/นาที
                           ไม่มี                       อาจมีได้
Pulsus paradoxus                                                                  มักจะมี > 25 mm Hg ในผู้ใหญ่ และ 20–40 mm Hg ในเด็ก
                           (< 10 mm Hg)                (10–25 mm Hg)
กำรตรวจพิเศษ (Functional Assessment)
PEF
% predicted or             > 80%                       ประมาณ 50–80%              < 50%                        มีค่าต่ามากหรือวัดไม่ได้เลย
% personal best
PaO2 (on air)              ปกติ                        > 60 mm Hg                 < 60 mm Hg
PaCO2                      < 42 mm Hg                  < 42 mm Hg                 > 42 mm Hg
SaO2% (on air)             > 95%                       91 – 95%                   < 91%
Croup

                                                                  Score
  Signs and Symptoms
                            0                        1                                        2

Cough                      ไม่มี               ร้องเสียงแหบ                              ไอเสียงก้อง

Retraction                 ไม่มี   Nasal flaring, suprasternal retraction   1 + subcostal & intercostal retraction

Oxygenation                ไม่มี           Cyanosis in room air                   Cyanosis in 40% oxygen

Upper airway obstruction   ไม่มี                inspiratory                        Inspiratory + expiratory

Pulmonary breath sound     ปกติ        Harsh breath sound/ ronchi                  Delayed, poor air entry
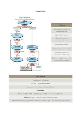
Cardiac Arrest




                                                                                             CPR Quality

                                                                                   Push hard, push fast (≥100/min),
                                                                                        complete chest recoil

                                                                                      Depth ≥1/3 of AP diameter

                                                                                       Minimize interruptions in
                                                                                            compressions

                                                                                      Avoid excessive ventilation

                                                                                 Rotate compressor every 2 minutes

                                                                                       If no advance airway 15:2
                                                                                     compression-ventilation ratio
                                                                                If advance airway 8-10 beats/min with
                                                                                     continuous chest compression




                                                Shock and Drugs

                                         Shock Energy for Defibrillation

                                      First shock 2 J/kg, Second shock 4 J/kg

                               Subsequent shock ≥4 J/kg, max 10 J/kg or adult dose

                                                  Drug therapy

             Epinephrine IO/IV dose 0.01 mg/kg (0.1 ml/kg of 1:10,000 concentration)every 3-5 minutes

                        Epinephrine ET dose 0.1 mg/kg (0.1 ml/kg of 1:1,000 concentration)

Amiodarone IO/IV dose 5 mg/kg bolus during cardiac arrest. May repeat up to 2 times for refractory VF/ pulseless VT
Bradyarrhythmias
Tachyarrhythmia

        Narrow complex                           Wide complex
         ≤ 0.09second                            ≥ 0.09 second

        Sinus tachycardia                     Ventricular tachycardia
Supraventricular tachycardia (SVT)     Supraventricular tachycardia with
          Atrial flutter                     aberrant conduction
Shock

Signs and symptoms

 ORGAN SYSTEM                  ↓PERFUSION                   ↓↓PERFUSION                    ↓↓↓PERFUSION
     Central nervous                                                                 Agitated/confused, stuporous,
                                      —               Restless, apathetic, anxious
         system                                                                                  coma
       Respiration                    —                    ↑Ventilation                    ↑↑Ventilation
                                                       Compensated metabolic          Uncompensated metabolic
      Metabolism                      —
                                                             acidemia                        acidemia
          Gut                         —                        ↓Motility                       Ileus
                              ↓Urine volume
         Kidney                                        Oliguria (<0.5 mL/kg/hr)             Oliguria/anuria
                          ↑Urinary specific gravity
                                                                                        Mottled, cyanotic, cold
          Skin            Delayed capillary refill         Cool extremities
                                                                                              extremities
     Cardiovascular                                          ↑↑Heart rate               ↑↑Heart rate, ↓blood
                                ↑Heart rate
        system                                            ↓Peripheral pulses         pressure, central pulses only


Fluid Resuscitation

                   Type                          Fluid Volume (ml/kg)                         Rate

 -      Hypovolemic shock (non DKA)
                                                          20 ml
 -      Distributive shock                                                        In 5 – 10 min (repeated dose)
                                                       (repeated)
 -      Obstructive shock
 -      Cardiogenic shock                         5 – 10 ml (repeated)                    In 10 – 20 min

 -      Diabetic ketoacidosis (DKA)                   10 – 20 ml                             In 1 hr

 -      Toxic substance, medication               5 – 10 ml (repeated)                    In 10 – 20 min
Inotropic Agents
Sepsis and Septic Shock

Stage of Sepsis
     SIRS >> two or more of the following: BT, HR, RR, WBC
     Sepsis: SIRS + suspected or culture - documented infection
     Severe sepsis: sepsis + organ dysfunction (ARDS, CVS, others at least 2 organ)
     Septic shock: sepsis + cardiovascular organ dysfunction
     MODS: dysfunction of 2 or more systems
Anaphylaxis
Diabetic Ketoacidosis

Criteria Diagnosis
     Serum glucose > 250 mg/dL + Ketone in serum and urine + Acidosis: HCO3 <15 mmol/L or
      venous pH <7.3
               Severity Assessment              Mild            Moderate             Severe

         Plasma glucose (mg/dL)                 >250               >250               >250

         Venous pH                            7.20-7.29         7.10-7.19             <7.10

         Serum bicarbonate (mmol/L)            10-14.9            5.0-9.9              <5.0

         Urine ketone                          Positive          Positive            Positive

         Serum ketone                          Positive          Positive            Positive

         Anion gap                               >10               >12                 >12

         Alteration of conscious                Alert          Alert/ drowsy       Stupor/ coma


Treatment
     Fluid and electrolyte therapy
              0.9% NaCl 10-20 ml/kg/ hr for 1-2 hr
              2 day maintenance + 7-10% deficit in 48 hr (avoid over 4 L/m2/day)
              Add 5% dextrose when BS 250-300 mg/dL
              K replacement after voiding
     Insulin
              Start after initial rehydration 0.1 U/kg/kr
              Reduce blood glucose 75-100 mg/dL/hr, maintain blood glucose 150-200 mg/dL
     Correct acidosis: 7.5% NaHCO3 infusion when shock or persistent/ severe acidosis after initial fluid
        resuscitation (HCO3 <5 mmol/L, pH <6.9)
     Monitoring:
              Vital signs, blood glucose q 1 hrs.
              Electrolyte, blood gas, intake and urine output, urine ketone q 2-4 hrs.
     Precipitating factor >> infection, stop insulin, diet
     Complication monitoring: hypoglycemia, persistent acidosis, cerebral edema, hypokalemia
Acute Renal Failure


Complication in ARF
    Metabolic: acidosis, hypocalcaemia, hyperphosphatemia, hyperkalemia, uremia, hyperuricemia,
     hypermagnesemia
    CVS: arrhythmias, hypervolemia/ hypovolemia, CHF, uremic pericarditis, hypertension
    Respiratory: pneumonia, uremic pleuritis, pulmonary edema
    GI: hemorrhage, N/V, malnutrition
    Neurological: mental status changes and seizure
    Hematologic: anemia, coagulopathy
    Infectious: catheter-related infection, septicemia, pneumonia, UTI


Treatment
    Provide supportive Rx
             Stabilize and monitor closely: I/O, BW, electrolyte
             Prevent sepsis: limit IV line, remove indwelling urinary catheter, c/s periodically,
              administer ATB if indicated
             Administer ulcer prophylaxis
             Adjust drug according to renal function (usually calculate based on GFR < 10
                ml/min/1.73 m2)
    Prerenal renal failure
             Administer fluid challenge
                    -    Use isotonic solution or 5%D/N/2 then administer 25% of MN fluid in 2 hrs.
                    -    If urine output in 1st 2 hrs. > 2 ml/100 calories indicated prerenal cause
                    -    If urine output < 2 ml/100 calories, administer 10% mannital 5 ml/kg in 1-1.5
                         hrs. + furosemide 2 mg/kg iv
             Inotropic support for CHF
    Postrenal failure
             Removal of obstruction
             Stabilization of electrolyte abnormalities and treatment post-obstructive uropathy
             Treatment voiding dysfunction and UTI
 Intrinsic renal failure
         Restrict fluids: insensible loss (25-30% maintenance or 400 ml/m2 as 5-10%D/W) + Urine
             output (ml for ml as 0.45% NaCl)
         Treatment hyponatremia: maintain serum Na+ 130-135 mmol/L, restrict free water
         Dopamine 0.5-4 mcg/kg/min, synergistic effect with furosemide
 Metabolic acidosis
         Replace base deficit if pH<7.2 or HCO3 <12 mmol/L
         Base deficit = 0.3 x BW x (HCO3 desired - HCO3 observed) >> ½ over 2-3 h, rest over next 24 hrs.
 Hyperphosphatemia
         Calcium carbonate 300-400 mg/kg/day oral
         Treatment tetany
 Hyperkalemia




 Hypertension
Seizure

Management
    Assessment
          •   Airway, breathing, circulation, dextrose, fever
    Investigation
          •   Anticonvulsant concentration, CBC, BS, Ca, Mg, kidney and liver function, blood
              gas(optional), saved serum for toxicology or virology, emergency neuroimaging studies(for
              unknown cause—stable condition)
Emergency in pediatrics
Emergency in pediatrics

Emergency in pediatrics

  • 1.
    Emergency in Pediatrics Yasinee Apiraknapanon Common Emergency Problems  Respiratory system  Respiratory distress/ failure  Asthmatic attack  Croup  Cardiovascular system  Cardiac Arrest  Bradyarrhythmias  Tachyarrhythmia  Shock  Septic Shock  Anaphylaxis Shock  Metabolic Disturbances  DKA  Acute Renal Failure  Neurological system  Seizure
  • 2.
    Respiratory Distress/ Failure Management  Conscious child with mild respiratory distress  Humidified oxygen  Low-flow devices (nasal cannula, simple mask, mask with reservoir bag)  Monitor  Moderate to severe respiratory distress or unconscious child  On ET-tube Cuffed ETT size (mm): (age (y) /4) + 3 Uncuffed size (mm): (age (y) /4) + 4 Depth: age (y)/2 + 12  SOPE-ME S: Suction O: Oxygen A: Airway P: Pharmacologic agents ME: Monitoring Equipment
  • 3.
    Acute Asthmatic Attack กำลังเข้ำสู่ภำวะ Mild Moderate Severe Respiratory arrest อำกำร (Symptoms) หายใจลาบาก ขณะเดิน ขณะพูด ขณะพัก ท่านอน นอนราบได้ ต้องนอนยกหัวสูง นั่ง, นอนราบไม่ได้ การพูด ปกติ เป็นประโยคสั้น ๆ เป็นคา ๆ สติสัมปชัญญะ อาจจะกระสับกระส่าย กระสับกระส่าย กระสับกระส่าย ซึมหรือสับสน อำกำรแสดง (Signs) อัตราการหายใจ เพิ่มขึ้น เพิ่มขึ้น เพิ่มขึ้นมาก อัตราการหายใจในเด็ก อายุ อัตราปกติ ขึ้นกับอายุดังนี้ < 2 เดือน < 60 ครั้ง/นาที 2 – 12 เดือน < 50 ครั้ง/นาที 1 – 5 ปี < 40 ครั้ง/นาที 6 – 8 ปี < 30 ครั้ง/นาที การใช้กล้ามเนื้อช่วยเพิ่ม มีการเคลื่อนตัวของทรวงอก ไม่มี มี มีมาก แรงหายใจ และหน้าท้องไม่สัมพันธ์กัน เสียงดังและมักได้ยินตลอด เสียงดังและได้ยินทั้งในขณะ เสียง wheeze เสียงดังพอควร ไม่ได้ยินเสียง wheeze ช่วงเวลาหายใจออก หายใจเข้าและหายใจออก ชีพจร (ครั้ง/นาที) < 100 100 – 120 > 120 หัวใจเต้นช้า อัตราเต้นของชีพจรในเด็ก อายุ อัตราปกติ ขึ้นกับอายุดังนี้ 2 – 12 เดือน < 160 ครั้ง/นาที 1 – 2 ปี < 120 ครั้ง/นาที 2 – 8 ปี < 110 ครั้ง/นาที ไม่มี อาจมีได้ Pulsus paradoxus มักจะมี > 25 mm Hg ในผู้ใหญ่ และ 20–40 mm Hg ในเด็ก (< 10 mm Hg) (10–25 mm Hg) กำรตรวจพิเศษ (Functional Assessment) PEF % predicted or > 80% ประมาณ 50–80% < 50% มีค่าต่ามากหรือวัดไม่ได้เลย % personal best PaO2 (on air) ปกติ > 60 mm Hg < 60 mm Hg PaCO2 < 42 mm Hg < 42 mm Hg > 42 mm Hg SaO2% (on air) > 95% 91 – 95% < 91%
  • 5.
    Croup Score Signs and Symptoms 0 1 2 Cough ไม่มี ร้องเสียงแหบ ไอเสียงก้อง Retraction ไม่มี Nasal flaring, suprasternal retraction 1 + subcostal & intercostal retraction Oxygenation ไม่มี Cyanosis in room air Cyanosis in 40% oxygen Upper airway obstruction ไม่มี inspiratory Inspiratory + expiratory Pulmonary breath sound ปกติ Harsh breath sound/ ronchi Delayed, poor air entry
  • 6.
    Cardiac Arrest CPR Quality Push hard, push fast (≥100/min), complete chest recoil Depth ≥1/3 of AP diameter Minimize interruptions in compressions Avoid excessive ventilation Rotate compressor every 2 minutes If no advance airway 15:2 compression-ventilation ratio If advance airway 8-10 beats/min with continuous chest compression Shock and Drugs Shock Energy for Defibrillation First shock 2 J/kg, Second shock 4 J/kg Subsequent shock ≥4 J/kg, max 10 J/kg or adult dose Drug therapy Epinephrine IO/IV dose 0.01 mg/kg (0.1 ml/kg of 1:10,000 concentration)every 3-5 minutes Epinephrine ET dose 0.1 mg/kg (0.1 ml/kg of 1:1,000 concentration) Amiodarone IO/IV dose 5 mg/kg bolus during cardiac arrest. May repeat up to 2 times for refractory VF/ pulseless VT
  • 7.
  • 8.
    Tachyarrhythmia Narrow complex Wide complex ≤ 0.09second ≥ 0.09 second Sinus tachycardia Ventricular tachycardia Supraventricular tachycardia (SVT) Supraventricular tachycardia with Atrial flutter aberrant conduction
  • 9.
    Shock Signs and symptoms ORGAN SYSTEM ↓PERFUSION ↓↓PERFUSION ↓↓↓PERFUSION Central nervous Agitated/confused, stuporous, — Restless, apathetic, anxious system coma Respiration — ↑Ventilation ↑↑Ventilation Compensated metabolic Uncompensated metabolic Metabolism — acidemia acidemia Gut — ↓Motility Ileus ↓Urine volume Kidney Oliguria (<0.5 mL/kg/hr) Oliguria/anuria ↑Urinary specific gravity Mottled, cyanotic, cold Skin Delayed capillary refill Cool extremities extremities Cardiovascular ↑↑Heart rate ↑↑Heart rate, ↓blood ↑Heart rate system ↓Peripheral pulses pressure, central pulses only Fluid Resuscitation Type Fluid Volume (ml/kg) Rate - Hypovolemic shock (non DKA) 20 ml - Distributive shock In 5 – 10 min (repeated dose) (repeated) - Obstructive shock - Cardiogenic shock 5 – 10 ml (repeated) In 10 – 20 min - Diabetic ketoacidosis (DKA) 10 – 20 ml In 1 hr - Toxic substance, medication 5 – 10 ml (repeated) In 10 – 20 min
  • 10.
  • 11.
    Sepsis and SepticShock Stage of Sepsis  SIRS >> two or more of the following: BT, HR, RR, WBC  Sepsis: SIRS + suspected or culture - documented infection  Severe sepsis: sepsis + organ dysfunction (ARDS, CVS, others at least 2 organ)  Septic shock: sepsis + cardiovascular organ dysfunction  MODS: dysfunction of 2 or more systems
  • 12.
  • 14.
    Diabetic Ketoacidosis Criteria Diagnosis  Serum glucose > 250 mg/dL + Ketone in serum and urine + Acidosis: HCO3 <15 mmol/L or venous pH <7.3 Severity Assessment Mild Moderate Severe Plasma glucose (mg/dL) >250 >250 >250 Venous pH 7.20-7.29 7.10-7.19 <7.10 Serum bicarbonate (mmol/L) 10-14.9 5.0-9.9 <5.0 Urine ketone Positive Positive Positive Serum ketone Positive Positive Positive Anion gap >10 >12 >12 Alteration of conscious Alert Alert/ drowsy Stupor/ coma Treatment  Fluid and electrolyte therapy  0.9% NaCl 10-20 ml/kg/ hr for 1-2 hr  2 day maintenance + 7-10% deficit in 48 hr (avoid over 4 L/m2/day)  Add 5% dextrose when BS 250-300 mg/dL  K replacement after voiding  Insulin  Start after initial rehydration 0.1 U/kg/kr  Reduce blood glucose 75-100 mg/dL/hr, maintain blood glucose 150-200 mg/dL  Correct acidosis: 7.5% NaHCO3 infusion when shock or persistent/ severe acidosis after initial fluid resuscitation (HCO3 <5 mmol/L, pH <6.9)  Monitoring:  Vital signs, blood glucose q 1 hrs.  Electrolyte, blood gas, intake and urine output, urine ketone q 2-4 hrs.  Precipitating factor >> infection, stop insulin, diet  Complication monitoring: hypoglycemia, persistent acidosis, cerebral edema, hypokalemia
  • 15.
    Acute Renal Failure Complicationin ARF  Metabolic: acidosis, hypocalcaemia, hyperphosphatemia, hyperkalemia, uremia, hyperuricemia, hypermagnesemia  CVS: arrhythmias, hypervolemia/ hypovolemia, CHF, uremic pericarditis, hypertension  Respiratory: pneumonia, uremic pleuritis, pulmonary edema  GI: hemorrhage, N/V, malnutrition  Neurological: mental status changes and seizure  Hematologic: anemia, coagulopathy  Infectious: catheter-related infection, septicemia, pneumonia, UTI Treatment  Provide supportive Rx  Stabilize and monitor closely: I/O, BW, electrolyte  Prevent sepsis: limit IV line, remove indwelling urinary catheter, c/s periodically, administer ATB if indicated  Administer ulcer prophylaxis  Adjust drug according to renal function (usually calculate based on GFR < 10 ml/min/1.73 m2)  Prerenal renal failure  Administer fluid challenge - Use isotonic solution or 5%D/N/2 then administer 25% of MN fluid in 2 hrs. - If urine output in 1st 2 hrs. > 2 ml/100 calories indicated prerenal cause - If urine output < 2 ml/100 calories, administer 10% mannital 5 ml/kg in 1-1.5 hrs. + furosemide 2 mg/kg iv  Inotropic support for CHF  Postrenal failure  Removal of obstruction  Stabilization of electrolyte abnormalities and treatment post-obstructive uropathy  Treatment voiding dysfunction and UTI
  • 16.
     Intrinsic renalfailure  Restrict fluids: insensible loss (25-30% maintenance or 400 ml/m2 as 5-10%D/W) + Urine output (ml for ml as 0.45% NaCl)  Treatment hyponatremia: maintain serum Na+ 130-135 mmol/L, restrict free water  Dopamine 0.5-4 mcg/kg/min, synergistic effect with furosemide  Metabolic acidosis  Replace base deficit if pH<7.2 or HCO3 <12 mmol/L  Base deficit = 0.3 x BW x (HCO3 desired - HCO3 observed) >> ½ over 2-3 h, rest over next 24 hrs.  Hyperphosphatemia  Calcium carbonate 300-400 mg/kg/day oral  Treatment tetany  Hyperkalemia  Hypertension
  • 17.
    Seizure Management  Assessment • Airway, breathing, circulation, dextrose, fever  Investigation • Anticonvulsant concentration, CBC, BS, Ca, Mg, kidney and liver function, blood gas(optional), saved serum for toxicology or virology, emergency neuroimaging studies(for unknown cause—stable condition)