1
Embedded Android
Workshop
AnDevCon San Francisco 2014
Karim Yaghmour
@karimyaghmour
2
These slides are made available to you under a Creative Commons
Share-Alike 3.0 license. The full terms of this license are here:
https://creativecommons.org/licenses/by-sa/3.0/
Attribution requirements and misc., PLEASE READ:
● This slide must remain as-is in this specific location (slide #2),
everything else you are free to change; including the logo :-)
●
Use of figures in other documents must feature the below
“Originals at” URL immediately under that figure and the below
copyright notice where appropriate.
●
You are free to fill in the “Delivered and/or customized by” space
on the right as you see fit.
● You are FORBIDEN from using the default “About” slide as-is or
any of its contents.
(C) Copyright 2010-2014, Opersys inc.
These slides created by: Karim Yaghmour
Originals at: www.opersys.com/community/docs
Delivered and/or customized by
3
About
● Author of:
● Introduced Linux Trace Toolkit in 1999
● Originated Adeos and relayfs (kernel/relay.c)
● Training, Custom Dev, Consulting, ...
4
About Android
● Huge
● Fast moving
● Stealthy
5
Introduction to Embedded Android
● Basics
● History
● Ecosystem
● Legal framework
● Platform and hardware requirements
● Development tools
6
1. Basics
● Features
● UX Concepts
● App Concepts
7
1.1. Features (old snapshot)
● Application framework enabling reuse and replacement of components
● Dalvik virtual machine optimized for mobile devices
● Integrated browser based on the open source WebKit engine
● Optimized graphics powered by a custom 2D graphics library; 3D graphics based
on the OpenGL ES 1.0 specification (hardware acceleration optional)
● SQLite for structured data storage
● Media support for common audio, video, and still image formats (MPEG4, H.264,
MP3, AAC, AMR, JPG, PNG, GIF)
● GSM Telephony (hardware dependent)
● Bluetooth, EDGE, 3G, and WiFi (hardware dependent)
● Camera, GPS, compass, and accelerometer (hardware dependent)
● Rich development environment including a device emulator, tools for debugging,
memory and performance profiling, and a plugin for the Eclipse IDE
8
1.2. UX Concepts
● Browser-like
● iPhone-ish
● No user-concept of “task”
● Main keys:
● HOME
● SEARCH
● BACK
● MENU
● App-model allows users to safely install/test almost
anything
9
Activity
Home
Menu
Back
Activity #1“Click”
“Click”
Activity #1
Activity #2
“Click”
Activity #1
Activity #2
Activity #3
“Back”
“Back”
“Home”
10
1.3. App Concepts
● No single entry point (No main() !?!?)
● Unlike Windows or Unix API/semantics in many
ways
● Processes and apps will be killed at random:
developer must code accordingly
● UI disintermediated from app “brains”
● Apps are isolated, very
● Behavior predicated on low-memory conditions
11
2. History
● 2002:
● Sergey Brin and Larry Page started using Sidekick smartphone
● Sidekick one of 1st smartphones integrating web, IM, mail, etc.
● Sidekick was made by Danger inc., co-founded by Andy Rubin (CEO)
● Brin/Page met Rubin at Stanford talk he gave on Sidekick’s development
● Google was default search engine on Sidekick
● 2004:
● Despite cult following, Sidekick wasn’t making $
● Danger inc. board decided to replace Rubin
● Rubin left. Got seed $. Started Android inc. Started looking for VCs.
● Goal: Open mobile hand-set platform
● 2005 - July:
● Got bought by Google for undisclosed sum :)
● 2007 - November:
● Open Handset Alliance announced along with Android
12
● 2008 - Sept: Android 1.0 is released
● 2009 - Feb.: Android 1.1
● 2009 - Apr: Android 1.5 / Cupcake
● 2009 - Sept.: Android 1.6 / Donut
● 2009 - Oct: Android 2.0/2.1 / Eclair
● 2010 - May: Android 2.2 / Froyo
● 2010 - Dec: Android 2.3 / Gingerbread
● 2011 - Jan : Android 3.0 / Honeycomb – Tablet-optimized
● 2011 – May: Android 3.1 – USB host support
● 2011 – Nov: Android 4.0 / Ice-Cream Sandwich – merge Gingerbread and
Honeycomb
● 2012 – Jun: Android 4.1 / Jelly Bean – Platform Optimization
● 2012 – Nov: Android 4.2 / Jelly Bean - Multi-user support
● 2013 -- July: Android 4.3 / Jelly Bean - GL ES 3.0
● 2013 -- Oct: Android 4.4 / Kit Kat - Low-memory support
● 2014 -- Nov: Android 5.0 / Lollipop - ART and other pixie dust
13
3. Ecosystem
● More than a Billion devices activated
● 1.3M apps (vs. 1.2M for Apple's app store)
● 85% global smartphone marketshare (iOS is 12%)
14
3.1. Who's playing?
● Leading IP:
● Google
● Semiconductor manufacturers:
● ARM, Intel, Freescale, TI, Qualcomm, NVIDIA, ...
● Handset manufacturers:
● Motorola, Samsung, HTC, LG, Sony-Ericsson, ...
● Tablet manufacturers:
● Motorola, Samsung, Archos, DELL, ASUS, ...
● Special-purpose devices:
● Nook, Joint Battle Command-Platform, ...
● App stores:
● Android Market, Amazon App Store, V CAST Apps, B&N NOOK Apps, ...
E
V
E
R
Y
B
O
D
Y
15
3.2. Open Handset Alliance
● “... a group of 80 technology and mobile companies who have come together to
accelerate innovation in mobile and offer consumers a richer, less expensive, and
better mobile experience. Together we have developed Android™, the first
complete, open, and free mobile platform.”
● Unclear what OHA does or what benefits, if any, members derive
● Not an organization with board members, staff, etc. ... just an “Alliance”
● Google's Android team are the lead on all bleeding edge dev, all else tag along
● OHA is largely inactive / absent
● Comprised of:
● Mobile Operators: Sprint, T-Mobile, Vodafone, NTT Docomo, ...
● Handset Manufacturers: HTC, Motorola, LG, Samsung, Sony Ericsson, ...
● Semiconductor Companies: ARM, Freescale, Intel, NVIDIA, Qualcomm, TI, ...
● Software Companies: Google, ...
● Commercialization Companies: ...
16
4. Legal Framework
● Code access
● Code licenses
● Branding use
● Google's own Android Apps
● Alternative App stores
● Oracle v. Google
17
4.1. Code Access
● Parts:
● Kernel
● Android Open Source Project (AOSP)
● Kernel:
● Should have access to latest shipped version => GPL requirement
● Google-maintained forks at android.googlesource.com
● AOSP:
● Usually Code-drops every 6 months
● Official AOSP branches at android.googlesource.com
● Managed by “repo” tool, an overlay to “git”
● Honeycomb (3.0) code required talking to Google
● ... which hasn't precluded moders from lifting binaries off the SDK and putting
Honeycomb on all sorts of devices, including B&N's Nook ...
18
4.2. Code Licenses
● Kernel:
● GNU General Public License (a.k.a. GPL)
● AOSP:
● Mostly Apache License 2.0 (a.k.a. ASL)
● Having GPL-free user-space was a design goal
● A few GPL and LGPL parts: mainly BlueZ and DBUS
● Some key components in BSD: Bionic and Toolbox
● “external/” directory contains a mixed bag of licenses, incl. lots of GPL
● May be desirable to add GPL/LGPL components:
● BusyBox
● uClibc / eglibc / glibc
19
4.3. Branding Use
● Android Robot:
● Very much like the Linux penguin
● Android Logo (A-N-D-R-O-I-D w/ typeface):
● Cannot be used
● Android Custom Typeface:
● Cannot be used
● Android in Official Names:
● As descriptor only: “for Android”
● Most other uses require approval
● Android in Messaging:
● Allowed if followed by a generic: “Android Application”
● Compliance through CDD/CTS involved in “approval”
20
4.4. Google's own Android Apps
● The non-AOSP apps:
● Android Market
● YouTube
● Maps and Navigation
● Gmail
● Voice
● SkyMap
● ...
● Require:
● CTS/CDD Compliance
● Signed agreement w/ Google
● Inquiries: android-partnerships@google.com
21
4.5. Alternative “App Stores”
● A couple of stores are already public:
● Android Market
● Amazon App Store
● V CAST Apps
● B&N NOOK Apps
● ...
● Nothing precluding you from having your own
22
4.6. Oracle v. Google
● Filed August 2010
● Patent infringement:
● 6,125,447; 6,192,476; 5,966,702; 7,426,720; RE38,104; 6,910,205; and 6,061,520
● Copyright infringement:
● Android does not use any Oracle Java libraries or JVM in the final product.
● Android relies on Apache Harmony and Dalvik instead.
● In October 2010, IBM left Apache Harmony to join work on Oracle's
OpenJDK, leaving the project practically orphaned.
● ...
● In Spring of 2012 Oracle lost both on Copyright and Patent fronts
23
5. Platform and Hardware requirements
● In principle:
● Android runs on top of Linux
● Therefore: if it runs Linux, it can run Android
● Known to have been made to work on:
● ARM
● x86
● MIPS
● SuperH
● Put in all sort of devices:
● Washers, micro-wave ovens, car systems, etc.
24
5.1. Compliance Definition Document
● Software: MUST conform to AOSP
● Application Packaging Compatibility: support “.apk” files
● Multimedia Compatibility: decoders, encoders, recording, ...
● Developer Tool Compatibility: adb, ddms, Monkey
● Hardware compatibility:
●
Display and Graphics
●
Input Devices
● Data Connectivity
●
Cameras
●
Memory and Storage
● USB
● Performance Compatibility
● Security Model Compatibility
● Software Compatibility Testing
● Updatable Software: MUST include mechanism to update
25
5.2. Compatibility Test Suite
26
6. Development tools
● Requirements
● App dev tools and resources
● App debugging
27
6.1. Requirements
● App development and debugging:
● Windows / Mac / Linux workstation
● JDK
● Eclipse w/ ADT plugin
● Highly recommended: real device(S)
● Platform development:
● GNU cross-dev toolchain
● JTAG debugger
● ... more on this later
28
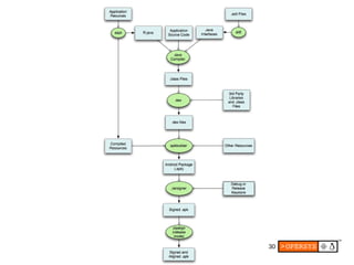
6.2. App dev tools and resources
● SDK:
● android – manage AVDs and SDK components
● apkbuilder – creating .apk packages
● dx – converting .jar to .dex
● adb – debug bridge
● ...
● Emulator – QEMU-based ARM emulator
● Use KVM for x86 instead
● NDK: GNU toolchain for native binaries
● Documentation: developer.android.com
29
30
31
6.3. App debugging
● adb
● ddms
● monkeyrunner
● traceview
● logcat
● Eclipse integration (ADT plugin)
32
1. Android Concepts
2. Framework Intro
3. Overall Architecture
4. System startup
5. Linux Kernel
6. Hardware Support
7. Native User-Space
8. Dalvik
9. JNI
10.System Server
11.Calling on Services
12.Activity Manager
13.Binder
14.HAL
15.Stock AOSP Apps
Concepts and Internals
33
1. Android Concepts
● Components
● Intents
● Component lifecycle
● Manifest file
● Processes and threads
● Remote procedure calls
34
1.1. Components
● 1 App = N Components
● Apps can use components of other applications
● App processes are automagically started whenever any
part is needed
● Ergo: N entry points, !1, and !main()
● Components:
● Activities
● Services
● Broadcast Receivers
● Content Providers
35
1.2. Intents
● Intent = asynchronous message w/ or w/o
designated target
● Like a polymorphic Unix signal, but w/o
required target
● Intents “payload” held in Intent Object
● Intent Filters specified in Manifest file
36
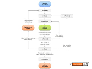
1.3. Component lifecycle
● System automagically starts/stops/kills
processes:
● Entire system behaviour predicated on low memory
● System triggers Lifecycle callbacks when
relevant
● Ergo: Must manage Component Lifecycle
● Some Components are more complex to
manage than others
37
38
1.4. Manifest file
● Informs system about app’s components
● XML format
● Always called AndroidManifest.xml
● Activity = <activity> ... static
● Service = <service> ... static
● Broadcast Receiver:
● Static = <receiver>
● Dynamic = Context.registerReceiver()
● Content Provider = <provider> ... static
39
1.5. Processes and threads
● Processes
● Default: all callbacks to any app Component are issued to the main process thread
● <activity>—<service>—<recipient>—<provider> have process attribute to override
default
● Do NOT perform blocking/long operations in main process thread:
– Spawn threads instead
● Process termination/restart is at system’s discretion
● Therefore:
– Must manage Component Lifecycle
● Threads:
● Create using the regular Java Thread Object
● Android API provides thread helper classes:
– Looper: for running a message loop with a thread
– Handler: for processing messages
– HandlerThread: for setting up a thread with a message loop
40
1.6. Remote procedure calls
● Android RPCs = Binder mechanism
● No Sys V IPC due to in-kernel resource leakage
● Binder is a low-level functionality, not used as-is
● Instead: must define interface using Interface
Definition Language (IDL)
● IDL fed to aidl Tool to generate Java interface
definitions
41
2. Framework Introduction
● UI
● Data storage
● Security/Permissions
● ... and much more ... :
● Graphics
● Audio and Video
● Location and Maps
● Bluetooth
● NFC
42
2.1. UI
● Everything based on hierarchy of Views and
ViewGroups (layouts)
● Declared in XML or dynamically through Java
● UI components:
● Widgets
● Event handlers
● Menus
● Dialogs
● Notifications
● ...
43
2.2. Data storage
● Shared preferences
● Private primitive key-pair values
● Internal storage
● Private data on device memory
● External storage
● Public data on shared external device (SD)
● SQLite DB
● Private DB
● Network connection
● Web-based storage (REST)
44
2.3. Security/Permissions
● Most security enforced at process level: UID, GID
● Permissions enforce restrictions on:
● Per-process operations
● Per-URI access
● Applications are sandboxed
● Specific permissions required to “exit” sandbox
● Decision to grant access based on:
● Certificates
● User prompts
● All permissions must be declared statically
45
2.4. Native development
● Useful for:
● Porting existing body of code to Android
● Developing optimized native apps, especially for gaming
● Provides:
● Tools and build files to generate native code libraries from C/C++
● Way to embed native libs into .apk
● Set of stable (forward-compatible) native libs
● Documentation, samples and tutorials
● Enables:
● Calling native code from Java using JNI
● Implementing fully native apps (since 2.3)
● Doesn't allow you to:
● Compile traditional Linux/Unix apps as-is
46
3. Architecture
● Embedded Linux
● Modern phone/tablet
● System-on-Chip (SoC)
● Android
47
48
49
50
51
4. System Startup
● Bootloader
● Kernel
● Init
● Zygote
● System Server
● Activity Manager
● Launcher (Home)
52
53
4.1. Bootloader
● aosp/bootable/bootloader
● Custom bootloader for Android
● USB-based
● Implements the “fastboot” protocol
● Controlled via “fastboot” cli tool on host
● aosp/bootable/recovery
● UI-based recovery boot program
● Accessed through magic key sequence at boot
● Usually manufacturer specific variant
54
● Flash layout:
0x000003860000­0x000003900000 : "misc"
0x000003900000­0x000003e00000 : "recovery"
0x000003e00000­0x000004300000 : "boot"
0x000004300000­0x00000c300000 : "system"
0x00000c300000­0x0000183c0000 : "userdata"
0x0000183c0000­0x00001dd20000 : "cache"
0x00001dd20000­0x00001df20000 : "kpanic"
0x00001df20000­0x00001df60000 : "dinfo"
0x00001df60000­0x00001dfc0000 : "setupdata"
0x00001dfc0000­0x00001e040000 : "splash1"
0x000000300000­0x000001680000 : "modem"
From Acer Liquid-E
Kernel
/system
/data
/cache
55
4.2. Kernel
● Early startup code is very hardware dependent
● Initializes environment for the running of C code
● Jumps to the architecture-independent
start_kernel() function.
● Initializes high-level kernel subsystems
● Mounts root filesystem
● Starts the init process
56
4.3. Android Init
● Open, parses, and runs /init.rc:
● Create mountpoints and mount filesystems
● Set up filesystem permissions
● Set OOM adjustments properties
● Start daemons:
– adbd
– servicemanager (binder context manager)
– vold
– netd
– rild
– app_process -Xzygote (Zygote)
– mediaserver
– ...
57
4.4. Zygote, etc.
● Init:
● app_process -Xzygote (Zygote)
● frameworks/base/cmds/app_process/app_main.cpp:
● runtime.start(“com.android.internal.os.Zygote”, ...
● frameworks/base/core/jni/AndroidRuntime.cpp:
● startVM()
● Call Zygote's main()
● frameworks/base/core/java/com/android/internal/os/Zy
goteInit.java:
● ...
58
● preloadClasses()
● startSystemServer()
● ... magic ...
● Call SystemServer's run()
● frameworks/base/services/java/com/android/server
/SystemServer.java:
● Start all system services/managers
● Start ActivityManager:
– Send Intent.CATEGORY_HOME
– Launcher2 kicks in
59
5. Linux Kernel
60
5.1. Androidisms
● Wakelocks
● lowmem handler
● Binder
● ashmem – Anonymous Shared Memory
● RAM console
● Logger
● ...
61
6. Hardware support
GPS
Display
Lights
Keyboard
Buttons
Battery
Notifications
Attention
Audio
Camera
Power Management
Sensors
Accelerometer
Magnetic Field
Orientation
Gyroscope
Light
Pressure
Temperature
Proximity
Radio Layer Interface
Bluetooth BlueZ through D-BUS IPC (to avoid GPL contamination it seems)
Manufacturer-provided libgps.so
Wifi wpa_supplicant
Std framebuffer driver (/dev/fb0)
Keymaps and Keyboards Std input event (/dev/event0)
Manufacturer-provided liblights.so
Backlight
Manufacturer-provided libaudio.so (could use ALSA underneath ... at least as illustrated in their porting guide)
Manufacturer-provided libcamera.so (could use V4L2 kernel driver underneath ... as illustrated in porting guide)
“Wakelocks” kernel patch
Manufacturer-provided libsensors.so
Manufacturer-provided libril-<companyname>-<RIL version>.so
62
7. Native User-Space
● Mainly
● /data => User data
● /system => System components
● Also found:
● /dev
● /proc
● /sys
● /sbin
● /mnt
● /cache
● Etc.
63
● Libs:
Bionic, SQLite, SSL, OpenGL|ES,
Non-Posix: limited Pthreads support, no SysV IPC
● Toolbox
● Daemons:
servicemanager, vold, rild, netd, adbd, ...
64
8. Dalvik
● Sun-Java =
Java language + JVM + JDK libs
● Android Java =
Java language + Dalvik + Apache Harmony
● Target:
● Slow CPU
● Relatively low RAM
● OS without swap space
● Battery powered
● Has had JIT since 2010
65
8.1. ART
● “Android RunTime”
● 64 bit
● Multi-core
● AOT instead of JIT
● Better debugging capabilities
(profiling/stack/crashes)
● Introduced as alternative to Dalvik
● Has now replaced Dalvik
66
9. JNI – Java Native Interface
● Call gate for other languages, such as C, C++
● Equivalent to .NET's pinvoke
● Usage: include and call native code from App
● Tools = NDK ... samples included
● Check out “JNI Programmer's Guide and
Specification” - freely available PDF
67
10. System Services
Entropy Service Device Policy Audio Service
Power Manager Status Bar Headset Observer
Activity Manager Clipboard Service Dock Observer
Telephone Registry Input Method Service UI Mode Manager Service
Package Manager Backup Service
Account Manager
Content Manager Connectivity Service Recognition Service
System Content Providers Throttle Service Status Bar Icons
Battery Service Accessibility Manager
Lights Service Mount Service ADB Settings Observer
Vibrator Service Notification Manager
Alarm Manager Device Storage Monitor
Location Manager
Sensor Service Search Service
Window Manager
Wallpaper Service
NetStat Service
NetworkManagement Service AppWidget Service
DiskStats Service
Init Watchdog
DropBox Service
Bluetooth Service
68
69
11. Calling on System Services
● Use getSystemService
● Ex: NotificationManager Object reference:
String ns = Context.NOTIFICATION_SERVICE;
NotificationManager mNotificationManager = (NotificationManager) 
getSystemService(ns);
● Prepare your content
● Call on the object:
mNotificationManager.notify(HELLO_ID, notification);
70
12. ActivityManager
● Start new Activities, Services
● Fetch Content Providers
● Intent broadcasting
● OOM adj. maintenance
● Application Not Responding
● Permissions
● Task management
● Lifecycle management
71
● Ex. starting new app from Launcher:
● onClick(Launcher)
● startActivity(Activity.java)
● <Binder>
● ActivityManagerService
● startViaZygote(Process.java)
● <Socket>
● Zygote
72
13. Binder
● CORBA/COM-like IPC
● Data sent through “parcels” in “transactions”
● Kernel-supported mechanism
● /dev/binder
● Check /proc/binder/*
● android.* API connected to System Server
through binder.
73
74
14. Hardware Abstraction Layer
/frameworks/base/services/java/...
/frameworks/base/services/jni/
/hardware/libhardware/
/device/[MANUF.]/[DEVICE]
/sdk/emulator/
Kernel or module
/frameworks/base/core/...
AOSP-provided
ASL
Manuf.-provided
Manuf. license
Manuf.-provided
GPL-license
75
15. Stock AOSP Apps
/packages/apps /packages/providers
Launcher2
Music
Browser
Calculator
Calendar Provision
Camera
Settings
Contacts
Email
Gallery
/packages/inputmethods
AccountsAndSettings ApplicationProvider LatinIME
AlarmClock Mms CalendarProvider OpenWnn
Bluetooth ContactsProvider PinyinIME
PackageInstaller DownloadProvider
Protips DrmProvider
GoogleContactsProvider
QuickSearchBox MediaProvider
CertInstaller TelephonyProvider
SoundRecorder UserDictionaryProvider
DeskClock SpeechRecorder
Stk
VoiceDialer
HTMLViewer
76
Working with the
Android Open Source Project
● Tools and location
● Content
● Building
● Build tricks
● Build system architecture
● Output images
● Using adb
● Custom toolchains and dev kits
● Compatibility Test Suite
● Basic hacks
77
1. Tools and location
● Location:
● http://android.googlesource.com/
● Get “repo”:
$ curl https://dl-ssl.google.com/dl/googlesource/git-repo/repo > ~/bin/repo
$ chmod a+x ~/bin/repo
● Fetch the AOSP:
● Make sure you fetch a tagged release
● Gingerbread:
$ repo init -u https://android.googlesource.com/platform/manifest
-b android-2.3.7_r1
$ repo sync
78
2. Content
bionic C library replacement
build Build system
Compatibility Test Suite
development Development tools
device Device-specific files and components
external Copy of external projects used by AOSP
frameworks
hardware
Apache Harmony
The NDK
packages Stock Android apps, providers, etc.
The SDK
system
bootable Reference bootloader
cts
dalvik Dalvik VM
System services, android.*, Android-related cmds, etc.
Hardware support libs
libcore
ndk
prebuilt Prebuilt binaries
sdk
pieces of the world that are the core of the embedded linux platform at
the heart of Android.
79
80
3. Building
● Requires 64-bit Ubuntu 10.04
● Packages required:
$ sudo⌴apt-get⌴install⌴build-essential⌴libc6-dev⌴
> ia32-libs⌴lib32z1⌴bison⌴flex⌴gperf⌴git-core⌴
> g++⌴libc6-dev-i386⌴libz-dev⌴libx11-dev⌴
> libstdc++6⌴lib32ncurses5⌴lib32ncurses5-dev⌴
> g++-multilib
● Possibly fix a few symbolic links:
$ sudo ln⌴-s⌴/usr/lib32/libstdc++.so.6⌴/usr/lib32/libstdc++.so
$ sudo ln⌴-s⌴/usr/lib32/libz.so.1⌴/usr/lib32/libz.so
81
● Set up build environment:
$ .⌴build/envsetup.sh
$ lunch
● Launch build and go watch tonight's hockey game:
$ make -j2
● ... though you should check your screen at breaks ...
● Just launch emulator when it's done:
$ emulator &
● Need to reuse envsetup.sh and lunch on every new shell
82
4. Build Tricks
● Commands (from build/envsetup.sh):
● godir
● croot
● mm
● m
● Speeding up the Build:
● CPU
● RAM
● SSD
● CCACHE
– $ export USE_CCACHE=1
83
5. Build System Architecture
● Non-Recursive
● “Modules” build predicated on Android.mk
84
6. Output Images
● All output and build in [aosp]/out/
● Images at [aosp]/out/target/product/generic/:
● ramdisk.img
● system.img
● userdata-qemu.img
● Kernel is in:
● prebuilt/android-arm/kernel/kernel-qemu
● Emulator overrides:
● -kernel
● -initrd
85
7. Using adb
● Can use to control/interface w/ running AOSP,
including emulator.
● Shell:
$ adb shell
#
● Dumping the log:
$ adb logcat
● Copying files to/from target:
$ adb push foo /data/local
$ adb pull /proc/config.gz
Host
Target
86
8. Custom Toolchains and Dev Kits
● Rationale
● SDK generation
● NDK generation
87
8.1. Rationale
● SDK:
● Providing other internal teams or external developers
access to your modified/custom Android APIs.
● NDK:
● Same as SDK rationale
● Custom cross-dev toolchain:
●
To avoid having to use a binary toolchain from 3rd
party.
● To control the build parameters used to create the
toolchain. Ex.: use uClibc instead of glibc.
88
8.2. SDK generation
● Building the SDK:
$ . build/envsetup.sh
$ lunch sdk-eng
$ make sdk
● If API modified, do this before make:
$ make update-api
● Location: [aosp]/out/host/linux-x86/sdk/
● Using a custom SDK:
● Eclipse->Window->Preferences->Android->”SDK Location”
● Eclipse->Window->"Android SDK and AVD Manager"-
>"Installed Packages"->"Update All..."
89
8.3. NDK generation
● Build
$ cd ndk/build/tools
$ export ANDROID_NDK_ROOT=[aosp]/ndk
$ ./make-release --help
$ ./make-release
IMPORTANT WARNING !!
This script is used to generate an NDK release package from scratch
for the following host platforms: linux-x86
This process is EXTREMELY LONG and may take SEVERAL HOURS on a dual-core
machine. If you plan to do that often, please read docs/DEVELOPMENT.TXT
that provides instructions on how to do that more easily.
Are you sure you want to do that [y/N]
90
9. Compatibility Test Suite
● Android Compatibility Program:
● Source code to Android stack
● Compatibility Definition Document (CDD) – Policy
● Compatibility Test Suite (CTS) – Mechanism
● Each Android version has own CDD & CTS
● CTS:
● Part of AOSP
● Run from host using USB over to attached device
● Based on JUnit
● Runs various test apps on target
● Relies on ADB
● Provides report to be be analyzed and/or sent back to Google
91
92
● Report:
● .zip file containing XML files and screen-shots
● Sent to: cts@android.com
● Building the CTS:
$ . build/envsetup.sh
$ make cts
● Launching the CTS:
$ cd out/host/linux-x86/bin/
$ ./cts
$ cts_host >
$ cts_host > help
...
93
● Using the CTS:
$ cts_host > ls --plan
List of plans (8 in total):
Signature
RefApp
VM
Performance
AppSecurity
Android
Java
CTS
$ ./cts start --plan CTS
94
● Areas covered:
● Signature tests
● Platform API tests
● Dalvik VM tests
● Platform Data Model
● Platform Intents
● Platform Permissions
● Platform Resources
95
10. Basic Hacks
● Add device
● Add app
● Add app overlay
● Add native tool or daemon
● Add native library
96
10.1. Adding a new device
● Create directory in device/:
● device/acme/coyotepad/
● Makefile checklist:
● AndroidProducts.mk
● full_coyotepad.mk
● BoardConfig.mk
● Android.mk
● Menu integration:
● vendorsetup.sh
97
PRODUCT_MAKEFILES := 
$(LOCAL_DIR)/full_coyotepad.mk
10.1.1. AndroidProducts.mk
98
$(call inherit­product, $
(SRC_TARGET_DIR)/product/languages_full.mk)
# If you're using 4.2/Jelly Bean, use full_base.mk instead of 
full.mk
$(call inherit­product, $(SRC_TARGET_DIR)/product/full.mk)
DEVICE_PACKAGE_OVERLAYS :=
PRODUCT_PACKAGES +=
PRODUCT_COPY_FILES +=
PRODUCT_NAME := full_coyotepad
PRODUCT_DEVICE := coyotepad
PRODUCT_MODEL := Full Android on CoyotePad, meep­meep
10.1.2. full_coyotepad.mk
99
TARGET_NO_KERNEL := true
TARGET_NO_BOOTLOADER := true
TARGET_CPU_ABI := armeabi
BOARD_USES_GENERIC_AUDIO := true
USE_CAMERA_STUB := true
10.1.3. BoardConfig.mk
100
LOCAL_PATH := $(call my­dir)
include $(CLEAR_VARS)
ifneq ($(filter coyotepad,$(TARGET_DEVICE)),)
include $(call all­makefiles­under,$(LOCAL_PATH))
endif
10.1.4. Android.mk
101
add_lunch_combo full_coyotepad­eng
10.1.5. vendorsetup.sh
102
LOCAL_PATH := $(call my­dir)
include $(CLEAR_VARS)
ifneq ($(filter coyotepad,$(TARGET_DEVICE)),)
include $(call all­makefiles­under,$(LOCAL_PATH))
endif
10.1.4. Android.mk
103
10.2. Adding new applications
● Can use Eclipse to create initial version
● Copy Eclipse project to packages/apps
● Local:
● Add app to device/acme/coyotepad/
● Add Android.mk to app
● Add to PRODUCT_PACKAGES in full_coyotepad.mk
● Global:
● Add application in [aosp]/packages/apps
● Add an appropriate Android.mk file to project
● Add project to PRODUCT_PACKAGES in
[aosp]/build/target/product/core.mk
104
LOCAL_PATH:= $(call my­dir)
include $(CLEAR_VARS)
LOCAL_MODULE_TAGS := optional
LOCAL_SRC_FILES := $(call all­java­files­under, src)
LOCAL_PACKAGE_NAME := HelloWorld
include $(BUILD_PACKAGE)
105
10.3. Adding an app overlay
● device/acme/coyotepad/overlay/
● full_coyotepad.mk:
● DEVICE_PACKAGE_OVERLAYS :=
device/acme/coyotepad/overlay
106
10.4. Adding a native tool or daemon
● Local:
device/acme/coyotepad/
● Global:
● system/core/
● system/
● frameworks/base/cmds/
● frameworks/native/cmds/
● external/
107
LOCAL_PATH:= $(call my­dir)
include $(CLEAR_VARS)
LOCAL_MODULE := hello­world
LOCAL_MODULE_TAGS := optional
LOCAL_SRC_FILES := hello­world.cpp
LOCAL_SHARED_LIBRARIES := liblog
include $(BUILD_EXECUTABLE)
108
● Local:
device/acme/coyotepad/
● Global:
● system/core/
● frameworks/base/libs/
● frameworks/native/libs/
● external/
● In <= 2.3:
● See build/core/prelink-linux-arm.map
10.5. Add a native library
109
LOCAL_PATH:= $(call my­dir)
include $(CLEAR_VARS)
LOCAL_MODULE := libmylib
LOCAL_MODULE_TAGS := optional
LOCAL_PRELINK_MODULE := false
LOCAL_SRC_FILES := $(call all­c­files­under,.)
include $(BUILD_SHARED_LIBRARY)
110
Kernel Selection
● Google:
● http://android.googlesource.com
● Vanilla:
● http://www.kernel.org
● Either way ... you're screwed:
● Android kernel is a fork
● No resolution in sight
● Cannot use vanilla kernel as-is ... androidisms
● Recent kernel have most Androidisms
● Android team continues to add stuff in their fork
● Talk to your SoC vendor
111
Native Android User-Space
● Filesystem layout
● Architecture vs. filesystem
● Build system and filesystem
● adb
● Command line
● Init
● ueventd
112
1. Filesystem layout
113
● /acct => Control Group mount point (Documentation/cgroups.txt)
● /cache => cache flash partition
● /d => Symlink to /sys/kernel/debug
● /data => Android's “/data” filesystem
● /dev => Device nodes
● /etc => Symlink to /system/etc
● /mnt => Temporary mount point
● /proc => procfs
● /root => unused
● /sbin => eventd and adbd
● /sdcard => SD card mountpoint
● /sys => sysfs
● /system => Android's “/system” filesystem
● /vendor => Symlink to /system/vendor
1.1. Root directory
114
1.1. /system
● /app => Stock apps installed
● /bin => Native binaries and daemons
● /etc => Configuration files
● /fonts => TTFs
● /framework => Android framework .jar files
● /lib => Native libraries
● /usr => Miniature “/usr”
● /xbin => Optional/Extra binaries
115
1.2. /data
● /anr => ANR traces
● /app => App install location
● /app-private => Protected apps
● /backup => For Backup Manager
● /dalvik-cache => Dalvik DEX cache
● /data => App data
● /dontpanic => Last panic output (console + threads) for “dumpstate”
● /local => Shell-writable space
● /misc => Misc. data (wifi, vpn, bluetooth, ...)
● /property => Persistent system properties (country, lang., ...)
● /secure => Secure Android data available
● /system => System data
116
2. Architecture vs. filesystem
117
3. Build system and filesystem
● Build templates
● BUILD_EXECUTABLE = /system/bin
● BUILD_SHARED_LIBRARY = /system/lib
● BUILD_PACKAGE = /system/app
● Default rights and ownership
● system/core/include/private/android_filesystem_config.h
● User IDs / names
● android_dirs struct
● android_files struct
118
4. adb
119
4.1. What adb can do
● See online help for full details
● Managing device connections
● Remote commands:
● shell
● log dumping
● bug reports
● port forwarding
● dalvik debugging
120
● Filesystem commands
● push
● pull
● sync
● install / uninstall
● State-altering commands
● reboot
● run as root
● switching connection type
● controlling the emulator
● Tunneling PPP
121
5. Command line
● Shell:
● NetBSD shell up to 2.3/GB
● MirBSD Korn shell since 4.0/ICS
● Toolbox:
● Traditional Linux commands
● Global properties
● Input events
● Services control
● Logging
● ioctl
● Device wiping
● etc.
122
● In aosp:
● /system/core/toolbox
● In filesystem:
●
/system/bin/toolbox
● Provides
alarm date getevent insmod ls mv powerd renice schedtop
smd top dd getprop ioctl lsmod nandread printenv rm
sendevent start umount cat hd ionice lsof netstat ps rmdir
setconsole stop uptime chmod df id kill mkdir newfs_msdos r
rmmod setkey sync vmstat chown dmesg ifconfig ln readtty
rotatefb setprop syren watchprops cmp exists iftop log mount
notify reboot route sleep wipe
123
● logcat
● netcfg
● debuggerd
124
6. Init
125
6.1. Config files
● Location:
● /init.rc
● /init.[board].rc
● Semantics:
● actions
– Property triggers
– Commands
● services (not related to system services or apps)
– Parameters
126
6.2. Global properties
● /dev/socket/property_service
● /dev/__properties__
● foo.bar.property
● ro.*
● persist.* => /data/property
● ctl.*
● net.change
127
● Std files:
● /system/build.prop
● /default.prop
● Other files:
● /system/default.prop
● /data/local.prop
● Code:
– property_get("dalvik.vm.heapsize", heapsizeOptsBuf+4, "16m");
128
7. ueventd
129
7.1. /ueventd.rc
/dev/null 0666 root root
/dev/zero 0666 root root
/dev/full 0666 root root
/dev/ptmx 0666 root root
/dev/tty 0666 root root
130
System Services and Framework
Internals
1. Kickstarting the Framework
2. Utilities and Commands
3. Native Daemons
4. System Services Internals
5. Hardware Abstraction Layer
6. Android Framework
131
1. Kickstarting the Framework
● Core building blocks
● System services
● Boot animation
● Dex optimization
● Apps startup
132
1.1. Core building blocks
● Service manager
● Dalvik
● Android runtime
● Zygote
133
1.2. System services
134
1.3. Boot animation
● Default boot animation
● bootanimation.zip
● setprop debug.sf.nobootanimation 1
135
1.4. Dex optimization
●
Files:
● .jar
● .apk
●
Directories:
● BOOTCLASSPATH
● /system/etc/permission/platform.xml
● /system/framework
● /system/app
● /vendor/app
● /data/app
● /data/app-private
136
1.5. Apps startup
● Input methods
● Persistent apps
● Home screen
● BOOT_COMPLETED intent
● APPWIDGET_UPDATE intent
137
2. Utilities and Commands
● General-purpose commands
● service
● dumpsys
● dumpstate
● rawbu
● Service-specific utilities
● am
● pm
● svc
138
● ime
● input
● monkey
● bmgr
● stagefright
● Dalvik utilities
● dalvikvm
● dvz
● dexdump
139
3. Native daemons
● servicemanager
● installd
● vold
● netd
● rild
● keystore
140
3.1. servicemanager
● In aosp:
● /frameworks/base/cmds/servicemanager/
● In filesystem:
● /system/bin/
● Provides:
● Context management for binder
● Service index for entire system
141
3.2. installd
● In aosp:
● /frameworks/base/cmds/installd
● In filesystem:
● /system/bin/
● Provides:
● Package install/uninstall
● Sanity checks and verifications
● Interfaces with Package Manager service
142
3.3. vold
● In aosp:
● /system/vold/
● In filesystem:
● /system/bin/
● Provides:
● Volume mounter
● Auto-mount
● Auto-format mounted devices
143
3.4. netd
● In aosp:
● /system/netd/
● In filesystem:
● /system/bin/
● Provides:
● Management of aspects of networking
● Interfaces with Network Management service
144
3.5. rild
● In aosp:
● /hardware/ril/mock-ril/
● In filesystem:
● /system/bin/
● Provides:
● “Radio Interface Layer” to phone hardware
145
3.6. keystore
● In aosp:
● frameworks/base/cmds/keystore/
● In filesystem:
● /system/bin
● Provides:
● Store key-value pairs
● Security keys for connecting to network infrastructure
146
4. System Services Internals
● Services run by System Server
● Observing the System Server
● Calling on system services
● Inside a few system services
● Creating your own system service
147
4.1. Services run by the System
Server
Entropy Service Device Policy Audio Service
Power Manager Status Bar Headset Observer
Activity Manager Clipboard Service Dock Observer
Telephone Registry Input Method Service UI Mode Manager Service
Package Manager Backup Service
Account Manager
Content Manager Connectivity Service Recognition Service
System Content Providers Throttle Service Status Bar Icons
Battery Service Accessibility Manager
Lights Service Mount Service ADB Settings Observer
Vibrator Service Notification Manager
Alarm Manager Device Storage Monitor
Location Manager
Sensor Service Search Service
Window Manager
Wallpaper Service
NetStat Service
NetworkManagement Service AppWidget Service
DiskStats Service
Init Watchdog
DropBox Service
Bluetooth Service
148
4.1.1. Some stats
● frameworks/base/services/java/com/android/ser
ver:
● 8.1 M
● ~300 files
● 190 kloc
● Activity manager:
● 1.6M
● 45+ files
● 35+ kloc
149
4.2. Observing the System Server
● Logcat
● dumpsys
150
4.2.1. logcat
●
Find the System Server's PID
$ adb shell ps | grep system_server
system 63 32 120160 35408 ffffffff afd0c738 S system_server
● Look for its output:
$ adb logcat | grep “63)”
...
D/PowerManagerService( 63): bootCompleted
I/TelephonyRegistry( 63): notifyServiceState: 0 home Android Android 310260 UMTS CSS not supp...
I/TelephonyRegistry( 63): notifyDataConnection: state=0 isDataConnectivityPossible=false reason=null
interfaceName=null networkType=3
I/SearchManagerService( 63): Building list of searchable activities
I/WifiService( 63): WifiService trying to setNumAllowed to 11 with persist set to true
I/ActivityManager( 63): Config changed: { scale=1.0 imsi=310/260 loc=en_US touch=3 keys=2/1/2 nav=3/1 ...
I/TelephonyRegistry( 63): notifyMessageWaitingChanged: false
I/TelephonyRegistry( 63): notifyCallForwardingChanged: false
I/TelephonyRegistry( 63): notifyDataConnection: state=1 isDataConnectivityPossible=true reason=simL...
I/TelephonyRegistry( 63): notifyDataConnection: state=2 isDataConnectivityPossible=true reason=simL...
D/Tethering( 63): MasterInitialState.processMessage what=3
I/ActivityManager( 63): Start proc android.process.media for broadcast
com.android.providers.downloads/.DownloadReceiver: pid=223 uid=10002 gids={1015, 2001, 3003}
I/RecoverySystem( 63): No recovery log file
W/WindowManager( 63): App freeze timeout expired.
...
151
4.2.2. dumpsys
Currently running services:
SurfaceFlinger
accessibility
account
activity
alarm
appwidget
audio
backup
...
wifi
window
-------------------------------------------------------------------------------
DUMP OF SERVICE SurfaceFlinger:
+ Layer 0x396b90
z= 21000, pos=( 0, 0), size=( 480, 800), needsBlending=1, needsDithering=1, invalidat ...
0]
name=com.android.launcher/com.android.launcher2.Launcher
client=0x391e48, identity=6
[ head= 1, available= 2, queued= 0 ] reallocMask=00000000, inUse=-1, identity=6, status=0
format= 1, [480x800:480] [480x800:480], freezeLock=0x0, dq-q-time=53756 us
...
152
4.3. Calling on System Services
● Use getSystemService
● Ex: NotificationManager Object reference:
String ns = Context.NOTIFICATION_SERVICE;
NotificationManager mNotificationManager = (NotificationManager) 
getSystemService(ns);
● Prepare your content
● Call on the object:
mNotificationManager.notify(HELLO_ID, notification);
153
4.4. Inside a few System Services
● Get the AOSP ... repo, etc.
● Tricks:
● Import into Eclipse and collapse methods
● Use reverse-engineering tools:
– Imagix
– Rationale
– Lattix
– Scitools
– ...
● Be patient, this isn't documented anywhere ...
154
4.4.1. ActivityManager
● Start new Activities, Services
● Fetch Content Providers
● Intent broadcasting
● OOM adj. maintenance
● Application Not Responding
● Permissions
● Task management
● Lifecycle management
155
● Ex. starting new app from Launcher:
● onClick(Launcher)
● startActivity(Activity.java)
● <Binder>
● ActivityManagerService
● startViaZygote(Process.java)
● <Socket>
● Zygote
156
4.4.2. Package Manager
● 19 kloc
● 830 K
● Installation / removal
● Permissions
● Intent resolution (also IntentResolver.java)
● Called by Activity Manager
157
4.4.3. Window Manager
● Main thread
● Window manipulation
● Wallpaper handling
● Orientation
● Focus
● Layering
● Input event management
158
4.4.4. Notification Manager
● Toasts
● Notifications
● Sound playback (see NotificationPlayer.java)
159
4.4.5. Power Manager
● Wakelocks
● Sleep
● Brightness
● Lock
160
4.4.6. Network Management Service
● Talks to “netd” /system/netd
● Interface configuration
● Tethering
● DNS
161
4.4.7. Mount Service
● Mount / Unmount
● Format
● USB mass storage
● OBB
162
4.4.8. Location Manager
● Manage location providers
● getBestProvider()
● Proximity alerts
● Last known location
163
4.4.9. Status Bar Manager
● Expand / collapse
● Icon visibility
● Reveal callbacks
● Callbacks for notification manager
164
4.4.10. Backup Manager
● Enable / disable
● Transport management
● backupNow()
● ...
165
4.5. Creating your own System
Service
● Add your code to:
frameworks/base/services/java/com/android/server/
● Have the SystemServer.java init+reg. your service
● Define hardware API for apps
● Expose through:
● frameworks/base/core/java/android/os/[server].aidl
● Call on native “driver” code through JNI
● Implement or connect to appropriate driver
● Create an app that calls on service
● May need to create new SDK ...
166
167
4.5.1. OpersysService.java
package com.android.server;
import android.content.Context;
import android.os.Handler;
import android.os.IOpersysService;
import android.os.Looper;
import android.os.Message;
import android.os.Process;
import android.util.Log;
public class OpersysService extends IOpersysService.Stub {
    private static final String TAG = "OpersysService";
    private OpersysWorkerThread mWorker;
    private OpersysWorkerHandler mHandler;
    private Context mContext;
    public OpersysService(Context context) {
super();
mContext = context;
mWorker = new OpersysWorkerThread("OpersysServiceWorker");
mWorker.start();
Log.i(TAG, "Spawned worker thread");
    }
    public void setValue(int val) {
Log.i(TAG, "setValue " + val);
Message msg = Message.obtain();
msg.what = OpersysWorkerHandler.MESSAGE_SET;
msg.arg1 = val;
mHandler.sendMessage(msg);
    }
168
    private class OpersysWorkerThread extends Thread{
public OpersysWorkerThread(String name) {
    super(name);
}
public void run() {
    Looper.prepare();
    mHandler = new OpersysWorkerHandler();
    Looper.loop();
}
    }
    private class OpersysWorkerHandler extends Handler {
private static final int MESSAGE_SET = 0;
@Override
public void handleMessage(Message msg) {
    try {
if (msg.what == MESSAGE_SET) {
    Log.i(TAG, "set message received: " + msg.arg1);
}
    }
    catch (Exception e) {
// Log, don't crash!
Log.e(TAG, "Exception in OpersysWorkerHandler.handleMessage:", e);
     }
}
    }
}
169
4.5.2. IOpersysService.aidl
package android.os;
/**
* {@hide}
*/
interface IOpersysService {
void setValue(int val);
}
170
4.5.3. frameworks/base/Android.mk
...
core/java/android/os/IPowerManager.aidl 
core/java/android/os/IOpersysService.aidl 
core/java/android/os/IRemoteCallback.aidl 
...
171
4.5.4. SystemServer.java
...
   try {
                Slog.i(TAG, "Opersys Service");
                ServiceManager.addService(“opersys”, new OpersysService(context));
            } catch (Throwable e) {
                Slog.e(TAG, "Failure starting OpersysService Service", e);
            }
...
Should eventually be Context.OPERSYS_SERVICE
172
4.5.5. HelloServer.java
package com.opersys.helloserver;
import android.app.Activity;
import android.os.Bundle;
import android.os.ServiceManager;
import android.os.IOpersysService;
import android.util.Log;
public class HelloServer extends Activity {
    private static final String DTAG = "HelloServer";
    /** Called when the activity is first created. */
    @Override
    public void onCreate(Bundle savedInstanceState) {
        super.onCreate(savedInstanceState);
        setContentView(R.layout.main);
        
        IOpersysService om = 
IOpersysService.Stub.asInterface(ServiceManager.getService("opersys"));
        try {
    Log.d(DTAG, "Going to call service");
    om.setValue(20);
    Log.d(DTAG, "Service called succesfully");
        }
        catch (Exception e) {
    Log.d(DTAG, "FAILED to call service");
    e.printStackTrace();
        }
    }
}
173
5. Hardware Abstraction Layer
/frameworks/base/services/java/...
/frameworks/base/services/jni/
/hardware/libhardware/
/device/[MANUF.]/[DEVICE]
/sdk/emulator/
Kernel or module
/frameworks/base/core/...
AOSP-provided
ASL
Manuf.-provided
Manuf. license
Manuf.-provided
GPL-license
174
● [aosp]/hardware/libhardware/include/hardware
● gps.h
● lights.h
● sensors.h
● [aosp]/hardware/ril/include/telephony/
● ril.h
● Examples in [aosp]/device/samsung/crespo/
● libaudio
● libcamera
● liblight
● libsensors
● Using JNI to call C functions
175
6. Android Framework
● Location and components
● android.*
● Customization
176
6.1. Location and components
●
[aosp]/frameworks/base
●
/cmds => native cmds and daemons
● /core => android.* and com.android.*
● /data => Fonts and sounds
● /graphics => 2D & Renderscript
●
/include => “C” includes
●
/keystore => security key store
● /libs => “C” libraries
● /location => Location provider
● /media => Stagefright, codecs, etc.
● /native => Native code for some frameworks components
● /obex => Bluetooth obex
●
/opengl => GL library and java code
●
/packages => A few core packages (Status Bar)
● /services => System server
● /telephony => Phone related functionality
● /tools => A few core tools (aapt, aidl, ...)
●
/voip => RTP & SIP interfaces
●
/vpn => VPN functionality
● /wifi => Wifi manager, monitor, etc.
177
6.2. android.*
accessibilityservice  content   hardware            pim         speech  
accounts              database  inputmethodservice  preference  test
annotation            ddm       net                 provider    text
app                   debug     nfc                 security    util
appwidget             emoji     os                  server      view
bluetooth             gesture   service             webkit      widget
178
6.3. Customization
● Extending API
● Boot screen
● Status bar
● Network
● Preloaded apps
● Browser bookmarks
● Email provider customization
● Themes
179
6.3.1. Extending API – System service
● frameworks/base/core/java/android/
● app/ContextImpl.java
● content/Context.java
● os/OpersysManager.java
180
6.3.1.1. app/ContextImpl.java
...
import android.os.IOpersysService;
import android.os.OpersysManager;
...
     registerService(OPERSYS_SERVICE, new ServiceFetcher() {
             public Object createService(ContextImpl ctx) {
                 IBinder b = 
                   ServiceManager.getService(OPERSYS_SERVICE);
                 IOpersysService service =
                   IOpersysService.Stub.asInterface(b);
                 return new OpersysManager(service);
             }});
...
181
6.3.1.2. content/Context.java
...
    /**
     * Use with {@link #getSystemService} to retrieve a
     * {@link android.nfc.NfcManager} for using NFC.
     *
     * @see #getSystemService
     */
    public static final String NFC_SERVICE = "nfc";
    /** The Opersys service **/
    public static final String OPERSYS_SERVICE = "opersys";
...
182
6.3.1.3. os/OpersysManager.java
package android.os;
import android.os.IOpersysService
public class OpersysManager
{
    public void setValue(int value)
    {
        try {
            mService.setValue(value);
        } catch (RemoteException e) {
        }
    }
    public OpersysManager(IOpersysService service)
    {
        mService = service;
    }
    IOpersysService mService;
}
183
6.3.2. Status bar
● Location:
● frameworks/base/packages/SystemUI/src/com/android/systemui/statusbar
● Disable phone signal - SignalClusterView.java:
        if (mMobileVisible && !mIsAirplaneMode) {
            /* DISABLE
            mMobileGroup.setVisibility(View.VISIBLE);
            mMobile.setImageResource(mMobileStrengthId);
            mMobileActivity.setImageResource(mMobileActivityId);
            mMobileType.setImageResource(mMobileTypeId);
            mMobileGroup.setContentDescription(mMobileTypeDescription + ...
            */
184
● Disable battery meter -
policy/BatteryController.java:
            /* DISABLE
            for (int i=0; i<N; i++) {
                ImageView v = mIconViews.get(i);
                v.setImageResource(icon);
                v.setImageLevel(level);    
                v.setContentDescription(mContext.getString(R.string.acces...
            }
            */
185
6.3.3. Network
● Locations:
● Global static:
– frameworks/base/core/res/res/xml/apns.xml
● Device static:
– PRODUCT_COPY_FILES := vendor/acme/etc/apns-conf-us.xml:system/etc/apns-conf.xml
● Dynamic:
– system/etc/apns-conf.xml
● Format:
<apn carrier="T-Mobile US"
mcc="310"
mnc="260"
apn=" wap.voicestream.com"
user="none"
server="*"
password="none"
proxy=" 216.155.165.50"
port="8080"
mmsc="http://216.155.174.84/servlets/mms"
/>
186
6.3.4. Browser bookmarks
● See packages/apps/Browser/res/values/strings.xml
<!-- Bookmarks -->
<string-array name="bookmarks">
<item>Google</item>
<item>http://www.google.com/</item>
<item>Yahoo!</item>
<item>http://www.yahoo.com/</item>
<item>MSN</item>
<item>http://www.msn.com/</item>
<item>MySpace</item>
<item>http://www.myspace.com/</item>
...
187
6.3.5. Email provider customization
● See packages/apps/Email/res/xml/providers.xml
<!-- Gmail variants -->
<provider id="gmail" label="Gmail" domain="gmail.com">
<incoming uri="imap+ssl+://imap.gmail.com" username="$email"/>
<outgoing uri="smtp+ssl+://smtp.gmail.com" username="$email"/>
</provider>
<provider id="googlemail" label="Google Mail" domain="googlemail.com">
<incoming uri="imap+ssl+://imap.googlemail.com" username="$email"/>
<outgoing uri="smtp+ssl+://smtp.googlemail.com" username="$email"/>
</provider>
...
<!-- Common US providers -->
<provider id="aim" label="AIM" domain="aim.com">
<incoming uri="imap://imap.aim.com" label="IMAP" username="$email"/>
<outgoing uri="smtp://smtp.aim.com:587" username="$email"/>
</provider>
<provider id="aol" label="AOL" domain="aol.com">
<incoming uri="imap://imap.aol.com" label="IMAP" username="$email"/>
<outgoing uri="smtp://smtp.aol.com:587" username="$email"/>
</provider>
...
188
6.3.6. Themes
● See
framework/base/core/res/res/values/styles.xml
189
Thank you ...
karim.yaghmour@opersys.com
190
Acknowledgements:
● Some figures and snippets taken from Google's
Android “Dev Guide” at developer.android.com
distributed under the Apache 2.0 license.

Embedded Android Workshop