Elemen Penyakit Menular
Yunus Ariyanto
• Sebuah penyakit menular adalah penyakit
yang
-Ditularkan dari orang, hewan atau benda mati
-Sumber kepada orang lain baik secara langsung,
-Dengan bantuan vektor atau dengan cara lain.
• Jika penyakit yang menular, maka mereka hadir
dalam epidemi atau bentuk endemik, sedangkan
jika tidak menular akut atau kronis, sebagai
berikut:
• menular:
-Epidemi (misalnya campak);
-Endemik (misalnya malaria).
• Non-menular:
-Akut (misalnya kecelakaan);
-Kronis (misalnya penyakit jantung koroner).
• Perbedaan antara penyakit menular dan tidak
menular cukup jelas-potong. Ketika itu adalah
organisme yang menular, penyakit ini
menular, jika tidak penyakit itu diklasifikasikan
sebagai tidak menular.
• Namun, batas ketat ini menjadi kurang baik
didefinisikan sebagai organisme tersangka
baru ditemukan atau penyakit, dengan
sifatnya, menyarankan asal menular.
• Kunci untuk setiap penyakit menular adalah
untuk memikirkan hal itu dalam hal
agen, transmisi, host dan lingkungan.
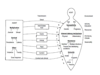
AGENT
• Agen bisa menjadi suatu organisme
(virus, bakteri, rickettsia, protozoa, cacing, jam
ur atau arthropoda), fisik atau agen kimia
(toksin atau racun).
• Jika agen adalah organisme, perlu untuk
berkembang biak dan mencari cara penularan
dan kelangsungan hidup.
Multiplication
• Dua metode perkalian terjadi, reproduksi
seksual dan aseksual, yang memiliki
keunggulan yang berbeda.
• Dalam reproduksi aseksual, suksesi replika
yang tepat atau hampir tepat
diproduksi, sehingga setiap seleksi alam akan
bertindak pada sekumpulan atau
keturunan, bukan pada individu.
• Sebaliknya, reproduksi seksual menawarkan
lingkup yang besar untuk variasi, baik di dalam
sel-sel dari organisme tunggal dan dari satu
organisme ke organisme lain. Ini berarti bahwa
tindakan seleksi alam pada individu dan
variasi tenaga dan kemampuan beradaptasi
terjadi.
Kelangsungan Hidup
• Kegigihan (Persistence) : Mekanisme lain yang
digunakan oleh parasit untuk bertahan hidup
adalah pengembangan tahap khusus yang
menolak kerusakan dalam lingkungan yang
merugikan. Contohnya adalah kista dari
protozoa, misalnya Entamoeba histolytica dan
telur nematoda, misalnya Ascaris. Bakteri dapat
bertahan dalam lingkungan dengan
perkembangan spora anthrax seperti tetanus dan
basil
• Latency: Sebuah tahap perkembangan dalam
lingkungan yang tidak infektif ke host baru ini
disebut latency. Hal ini memungkinkan waktu
parasit untuk kondisi yang cocok untuk
mengembangkan sebelum berubah menjadi
bentuk infektif. Ascaris, para cacing tambang
dan Strongyloidesexhibit latency.
TRANSMISSION
HOST
• Kerentanan (Susceptibility)
-Genetik
-Umur
-seks
-Kehamilan
• Mekanisme pertahanan yang melekat
-Fisik, seperti kulit, lendir mensekresi
membran atau keasaman lambung;
-Inflamasi, reaksi lokal, yang meliputi
peningkatan aliran darah, tarik fagosit dan
isolasi tempat inokulasi.
• Resistance
-Nutrisi
-Trauma dan kondisi yang melemahkan.
-Beberapa infeksi.
• imunitas
-Diperoleh
-Pasif
ENVIRONMENT
• Sosial
-Pendidikan
-Sumber dan ekonomi
-Masyarakat dan gerakan
• Fisik
-Topografi
-Iklim
-Temperatur
-Curah hujan
-Angin
-Musim

Elemen penyakit menular

  • 1.
  • 2.
    • Sebuah penyakitmenular adalah penyakit yang -Ditularkan dari orang, hewan atau benda mati -Sumber kepada orang lain baik secara langsung, -Dengan bantuan vektor atau dengan cara lain.
  • 3.
    • Jika penyakityang menular, maka mereka hadir dalam epidemi atau bentuk endemik, sedangkan jika tidak menular akut atau kronis, sebagai berikut: • menular: -Epidemi (misalnya campak); -Endemik (misalnya malaria). • Non-menular: -Akut (misalnya kecelakaan); -Kronis (misalnya penyakit jantung koroner).
  • 4.
    • Perbedaan antarapenyakit menular dan tidak menular cukup jelas-potong. Ketika itu adalah organisme yang menular, penyakit ini menular, jika tidak penyakit itu diklasifikasikan sebagai tidak menular. • Namun, batas ketat ini menjadi kurang baik didefinisikan sebagai organisme tersangka baru ditemukan atau penyakit, dengan sifatnya, menyarankan asal menular.
  • 5.
    • Kunci untuksetiap penyakit menular adalah untuk memikirkan hal itu dalam hal agen, transmisi, host dan lingkungan.
  • 7.
    AGENT • Agen bisamenjadi suatu organisme (virus, bakteri, rickettsia, protozoa, cacing, jam ur atau arthropoda), fisik atau agen kimia (toksin atau racun). • Jika agen adalah organisme, perlu untuk berkembang biak dan mencari cara penularan dan kelangsungan hidup.
  • 8.
    Multiplication • Dua metodeperkalian terjadi, reproduksi seksual dan aseksual, yang memiliki keunggulan yang berbeda. • Dalam reproduksi aseksual, suksesi replika yang tepat atau hampir tepat diproduksi, sehingga setiap seleksi alam akan bertindak pada sekumpulan atau keturunan, bukan pada individu.
  • 9.
    • Sebaliknya, reproduksiseksual menawarkan lingkup yang besar untuk variasi, baik di dalam sel-sel dari organisme tunggal dan dari satu organisme ke organisme lain. Ini berarti bahwa tindakan seleksi alam pada individu dan variasi tenaga dan kemampuan beradaptasi terjadi.
  • 10.
    Kelangsungan Hidup • Kegigihan(Persistence) : Mekanisme lain yang digunakan oleh parasit untuk bertahan hidup adalah pengembangan tahap khusus yang menolak kerusakan dalam lingkungan yang merugikan. Contohnya adalah kista dari protozoa, misalnya Entamoeba histolytica dan telur nematoda, misalnya Ascaris. Bakteri dapat bertahan dalam lingkungan dengan perkembangan spora anthrax seperti tetanus dan basil
  • 11.
    • Latency: Sebuahtahap perkembangan dalam lingkungan yang tidak infektif ke host baru ini disebut latency. Hal ini memungkinkan waktu parasit untuk kondisi yang cocok untuk mengembangkan sebelum berubah menjadi bentuk infektif. Ascaris, para cacing tambang dan Strongyloidesexhibit latency.
  • 13.
  • 14.
  • 15.
    • Mekanisme pertahananyang melekat -Fisik, seperti kulit, lendir mensekresi membran atau keasaman lambung; -Inflamasi, reaksi lokal, yang meliputi peningkatan aliran darah, tarik fagosit dan isolasi tempat inokulasi.
  • 16.
    • Resistance -Nutrisi -Trauma dankondisi yang melemahkan. -Beberapa infeksi. • imunitas -Diperoleh -Pasif
  • 17.
    ENVIRONMENT • Sosial -Pendidikan -Sumber danekonomi -Masyarakat dan gerakan • Fisik -Topografi -Iklim -Temperatur -Curah hujan -Angin -Musim