Issues And Challenges Of Economic
Development
and
Economic Geography And Human
Activiy
Presented by-
Most. Rokaiya Akter
ID: B200602001
Department of Geography and Environment,
Jagannath University, Dhaka
Outline:
1. Issues and challenges of economic development
1.1 Geography of globalization
1.2 Economic zone and forum
1.3 Government and non- Government
stakeholders and their roles of economic
development
2. Economic geography and human activity
2.1 The challenges of population growth,
distribution and opportunities
2.2 Resources, energy and environment
2.2.1 Food security and challenges
2.2.2 Energy security and environment
2.2.3 Hazards and economic security in developing country
Issues and challenges of economic
development:
Economic development, the process whereby simple, low- income
national economics are transformed into modern industrial economies.
Issues and challenges of economic development:
• Unemployment
• Poverty
• Population explosion
• Low levels of per capita income
• Lack of quality job
• Macroeconomic instability
• Pandemic
Geography of
globalization:
According to Dicken (2004),
Globalization as a process require to us consider the way space, place and time are
configured and reconfigured as a result of contemporary change of technological,
economic and political.
Increase international trade
Development of communication
Enhances global branding
Create interactions among multinational
companies
Spread out networking
Reduce the distances
Positive and negative impact of
globalization:
Positive impact:
 Increasing globalization and localization
 Making global village
 People getting fast
 Increasing job opportunity
 Reduce unemployment
 Business expansion
 Developing intra link without boundary
 Reduction absolute poverty
 Increase capital and labor mobility
 Exchange of information and technology
 Rising level of education
 Access to new markets, culture and talents
 Make life easier
Negative impact:
 Monopoly power of multinationals
 Structural unemployment from shifting sector
 Rising inequality
 Poor are more poor
 Brain drain
 Demolishing cultural purity
 Tax avoidance
 Depletion of natural resources
 Global warming
 Deforestation
Economic zone and forum
Economic zone:
Economic zone is an area in a country where production, consumption and exchange of
goods occur and exist there. Development of production, consumption and exchanging goods
also happen in there.
Role of Economic Zone:
Develop and manipulate one’s countries economic activities.
 Developing employment
 Enhancing production
 Diversity of products
 Developing variety of goods
 Enhancement of economy
 Developing international infrastructure
 Increase trade and business
 Job opportunity
 Exchanging the products
 Effective investment
Economic forum:
Economic forum is a summation of groups, countries or
organizations.
Purpose:
Welfare and development of economy.
Transformation
Entrepreneurs
Effective leadership
Disrupting
unemployment
Improving the state
of the world
Economic
forum:
1. SARC:
Economic forum
3. APEC:
Asia Pacific Economic Cooperation ( 1995 )
 Proposed by the American president Bob Hawk
 Economic development of pacific zones
Economic cooperation
Economic
forum
5. ASEAN:
Association of South- East Asian Nations ( 1967 )
 Economic growth
 Social progress
6. WTO:
World Trade Organization ( 19995 )
 Free trade agreement
Economic forum
7. World Bank ( 1944 ) :
 Reduction of poverty
8. IMF:
International Monetary Fund ( 1944 )
 Reconstruction of international payment Role of economic forum:
1. Business doors
2. Creating employments
3. Export and import zone
4. Information Transfer
5. Technological support
6. Economic help
7. Labor export
8. Tax free export
9. Cooperation
1o. Knowledge
Government and non- Government stakeholders and their roles
of economic development
According to Freeman ( 1984 ), a stakeholders is “any group or individual who can
affect or is affected by the achievement of the organizations objects.”
Stakeholders
Internal/ Primary/ Direct
External/ Secondary/
Indirect
 Owners
 Employees
 Managers
 Customers
 Society
 Government
 Pressure groups
 Media
 Supplies
Development sector by stakeholders and their
roles:
Business practical and financial support
Help a company meet it’s strategic objective
Provide necessary materials and resources
Government
Private
sector
Civil society
Economic geography and human activity
The challenges of population growth, distribution and opportunities:
Population as a burden:
 Losing of work
 Force for aging
 Government pay much for insurance
 Pension payment
 Food deficiency
 Environmental impact
 Communication disabilities
Population growth rate of bangladesh
Year Growth rate
2022 1.08%
2021 1.16%
2020 1.15%
2019 1.12%
Population as a resources:
 Getting experienced people
 Import the experts
 Getting technical support
 Sufficient labor forces
 Executive professionals
Resources, energy and environment
Resources:
Resources has utility
Adds value to life
Satisfy our needs
Example: Air. Water, food,
minerals, metals etc.
Minerals:
Food security and challenges
A food secure world-
o Access to safe
o Nutrition
o Affordable food
Situation of world:
• United nations estimates, 842 million
people are under nourished today.
• 14 percent people of developing
country are unable to meet their
dietary energy requirements.
• The highest undernourishment, is in
Sub-Sahara , Africa.
• Also a significant challenge in Western
Asia
Factors magnifies the challenge of achieving food
security:
• Persistent poverty
• Undernourishment
• Population growth
• Income growth
• Changing consumption pattern
• Boost in agriculture product Interrelated factors:
 Climate change 1. production short falls
 Water scarcity 2. Supply disruption
3.Food waste
4. Government policies
5. Inhibit trade and negatively affect farmer
6. Growth of nonfood use of crops
7. Price instability
Solutions:
• Stem the loss of wetlands
• Combat desertification
• Mitigate the effects of drought
• Integrated land use planning and management
• Sustainable development
• Recognize, maintain and develop the benefits of
ecosystem
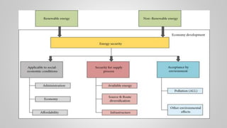
Energy security and
environment
Energy resources are all forms of fuels used in the modern world, either for heating,
generation of electrical energy, or for other forms of energy conversion processes.
The IEA defines energy security as the uninterrupted availability of energy sources at an
affordable price.
Factors affect availability of
energy:
• Physical factors
• Cost of exploitation and production
• Technology
• Political factors
1. Go big on offshore wind
2. Slash energy demand
3. Support community energy
4. Reform the electricity market
5. Build nuclear — but not on the backs of ordinary
households
6. Support local authorities
7. Don't ignore network costs
8. Support household incomes right now
Energy security and
environment:
Hazards and economic security in developing countries
Economic security:
The ICRC defines economic security as the ability of individuals, households or communities
to cover their essential needs sustainably and with dignity.
Hazards: Economic hazards in developing countries:
Unemployment or underemployment
Cyber attack
Energy price stocks
Failure of national governance
Interest rate risk
Foreign currency exchange risk
Thank You!
Any question?

Economic Geography

  • 1.
    Issues And ChallengesOf Economic Development and Economic Geography And Human Activiy Presented by- Most. Rokaiya Akter ID: B200602001 Department of Geography and Environment, Jagannath University, Dhaka
  • 2.
    Outline: 1. Issues andchallenges of economic development 1.1 Geography of globalization 1.2 Economic zone and forum 1.3 Government and non- Government stakeholders and their roles of economic development 2. Economic geography and human activity 2.1 The challenges of population growth, distribution and opportunities 2.2 Resources, energy and environment 2.2.1 Food security and challenges 2.2.2 Energy security and environment 2.2.3 Hazards and economic security in developing country
  • 3.
    Issues and challengesof economic development: Economic development, the process whereby simple, low- income national economics are transformed into modern industrial economies. Issues and challenges of economic development: • Unemployment • Poverty • Population explosion • Low levels of per capita income • Lack of quality job • Macroeconomic instability • Pandemic
  • 4.
    Geography of globalization: According toDicken (2004), Globalization as a process require to us consider the way space, place and time are configured and reconfigured as a result of contemporary change of technological, economic and political. Increase international trade Development of communication Enhances global branding Create interactions among multinational companies Spread out networking Reduce the distances
  • 5.
    Positive and negativeimpact of globalization: Positive impact:  Increasing globalization and localization  Making global village  People getting fast  Increasing job opportunity  Reduce unemployment  Business expansion  Developing intra link without boundary  Reduction absolute poverty  Increase capital and labor mobility  Exchange of information and technology  Rising level of education  Access to new markets, culture and talents  Make life easier Negative impact:  Monopoly power of multinationals  Structural unemployment from shifting sector  Rising inequality  Poor are more poor  Brain drain  Demolishing cultural purity  Tax avoidance  Depletion of natural resources  Global warming  Deforestation
  • 6.
    Economic zone andforum Economic zone: Economic zone is an area in a country where production, consumption and exchange of goods occur and exist there. Development of production, consumption and exchanging goods also happen in there. Role of Economic Zone: Develop and manipulate one’s countries economic activities.  Developing employment  Enhancing production  Diversity of products  Developing variety of goods  Enhancement of economy  Developing international infrastructure  Increase trade and business  Job opportunity  Exchanging the products  Effective investment
  • 7.
    Economic forum: Economic forumis a summation of groups, countries or organizations. Purpose: Welfare and development of economy. Transformation Entrepreneurs Effective leadership Disrupting unemployment Improving the state of the world
  • 8.
  • 9.
    Economic forum 3. APEC: AsiaPacific Economic Cooperation ( 1995 )  Proposed by the American president Bob Hawk  Economic development of pacific zones Economic cooperation
  • 10.
    Economic forum 5. ASEAN: Association ofSouth- East Asian Nations ( 1967 )  Economic growth  Social progress 6. WTO: World Trade Organization ( 19995 )  Free trade agreement
  • 11.
    Economic forum 7. WorldBank ( 1944 ) :  Reduction of poverty 8. IMF: International Monetary Fund ( 1944 )  Reconstruction of international payment Role of economic forum: 1. Business doors 2. Creating employments 3. Export and import zone 4. Information Transfer 5. Technological support 6. Economic help 7. Labor export 8. Tax free export 9. Cooperation 1o. Knowledge
  • 12.
    Government and non-Government stakeholders and their roles of economic development According to Freeman ( 1984 ), a stakeholders is “any group or individual who can affect or is affected by the achievement of the organizations objects.” Stakeholders Internal/ Primary/ Direct External/ Secondary/ Indirect  Owners  Employees  Managers  Customers  Society  Government  Pressure groups  Media  Supplies
  • 13.
    Development sector bystakeholders and their roles: Business practical and financial support Help a company meet it’s strategic objective Provide necessary materials and resources Government Private sector Civil society
  • 14.
    Economic geography andhuman activity The challenges of population growth, distribution and opportunities:
  • 15.
    Population as aburden:  Losing of work  Force for aging  Government pay much for insurance  Pension payment  Food deficiency  Environmental impact  Communication disabilities Population growth rate of bangladesh Year Growth rate 2022 1.08% 2021 1.16% 2020 1.15% 2019 1.12%
  • 16.
    Population as aresources:  Getting experienced people  Import the experts  Getting technical support  Sufficient labor forces  Executive professionals
  • 17.
    Resources, energy andenvironment Resources: Resources has utility Adds value to life Satisfy our needs Example: Air. Water, food, minerals, metals etc.
  • 18.
  • 19.
    Food security andchallenges A food secure world- o Access to safe o Nutrition o Affordable food
  • 20.
    Situation of world: •United nations estimates, 842 million people are under nourished today. • 14 percent people of developing country are unable to meet their dietary energy requirements. • The highest undernourishment, is in Sub-Sahara , Africa. • Also a significant challenge in Western Asia
  • 21.
    Factors magnifies thechallenge of achieving food security: • Persistent poverty • Undernourishment • Population growth • Income growth • Changing consumption pattern • Boost in agriculture product Interrelated factors:  Climate change 1. production short falls  Water scarcity 2. Supply disruption 3.Food waste 4. Government policies 5. Inhibit trade and negatively affect farmer 6. Growth of nonfood use of crops 7. Price instability
  • 22.
    Solutions: • Stem theloss of wetlands • Combat desertification • Mitigate the effects of drought • Integrated land use planning and management • Sustainable development • Recognize, maintain and develop the benefits of ecosystem
  • 23.
    Energy security and environment Energyresources are all forms of fuels used in the modern world, either for heating, generation of electrical energy, or for other forms of energy conversion processes. The IEA defines energy security as the uninterrupted availability of energy sources at an affordable price.
  • 24.
    Factors affect availabilityof energy: • Physical factors • Cost of exploitation and production • Technology • Political factors 1. Go big on offshore wind 2. Slash energy demand 3. Support community energy 4. Reform the electricity market 5. Build nuclear — but not on the backs of ordinary households 6. Support local authorities 7. Don't ignore network costs 8. Support household incomes right now
  • 25.
  • 27.
    Hazards and economicsecurity in developing countries Economic security: The ICRC defines economic security as the ability of individuals, households or communities to cover their essential needs sustainably and with dignity.
  • 29.
    Hazards: Economic hazardsin developing countries: Unemployment or underemployment Cyber attack Energy price stocks Failure of national governance Interest rate risk Foreign currency exchange risk
  • 30.