1
CHAPTER 1
INTRODUCTION TO PROJECT
2
1.1 Goals And Objectives
E-COMURA promotes anytime, anyplace learning. Functionally, it allows teachers to
post messages, discuss classroom topics, assign and grade class work, share content and
materials, and network and exchange ideas with their peers. Take a peek at some of the
unique ways teachers are using E-COMURA to make their classroom a community. E-
COMURA has simply changed the way teachers teach. Now students get assignments,
ask questions, collaborate and communicate outside the confines of the school and class
room. Students can post questions on the site and teachers respond within minutes. This
has given student‘s confidence in their abilities to work hard knowing they have teachers
and their classmates to assist them. Additionally, students and teachers are connected to
many other teachers, classes and communities through E-COMURA that further assist
and expand education.
METHOD
I. Collection of requirements
II. Forming the database
III. Coding the business logic
IV. Designing of modules
V. Coding of modules
VI. Testing
3
1.2 Overview of Technical Area
Agile software development refers to a group of software development methodologies
based on iterative development, where requirements and solutions evolve through
collaboration between self-organizing cross-functional teams.
Agile methods break tasks into small increments with minimal planning, and do not
directly involve long-term planning. Iterations are short time frames that typically last
from one to four weeks. Each iteration involves a team working through a full software
development cycle including planning, requirements analysis, design, coding, unit
testing, and acceptance testing when a working product is demonstrated to stakeholders.
This helps minimize overall risk, and lets the project adapt to changes quickly.
Stakeholders produce documentation as required. Iteration may not add enough
functionality to warrant a market release, but the goal is to have an available release at
the end of each iteration. Multiple iterations may be required to release a product or new
features. Software Engineering will also be exercised which will help in a resultant
library of components, the benefit of which will be reusability and fast development
Understanding .Net Frame Work
The .Net framework can be defined as a language neutral platform designed to provide a
number of rich and powerful application development tools and technologies. It has an
extensive class library that provides wide-ranging support for data access..Net framework
has an independent code execution and management environment called the Common
Language Runtime (CLR) which ensures that code is safe to run, and provides an abstract
layer on top of the operating system, which allows the elements of the .Net framework to
run on many operating systems and devices.
Microsoft SQL Server™ 2008
Microsoft SQL Server 2008 is a full-featured relational database management system
(RDBMS) that offers a variety of administrative tools to ease the burdens of database
development, maintenance and administration. In this article, we'll cover six of the more
4
frequently used tools: Enterprise Manager, Query Analyzer, SQL Profiler, Service
Manager, Data Transformation Services and Books Online.
1. Language Used
The Microsoft .NET Framework is a software framework that can be installed on
computers running Microsoft Windows operating systems . It includes a large library
of coded solutions to common programming problems and a virtual machine that
manages the execution of programs written specifically for the framework.
The framework's Base Class Library provides a large range of features including user
interface, data access, database connectivity, cryptography, web application development,
numeric algorithms, and network communications. The class library is used by
programmers, who combine it with their own code to produce applications.
Programs written for the .NET Framework execute in a software environment that
manages the program's runtime requirements. Also part of the .NET Framework, this
runtime environment is known as the Common Language Runtime (CLR). The CLR
provides the appearance of an application virtual machine so that programmers need not
consider the capabilities of the specific CPU that will execute the program. The CLR also
provides other important services such as security, memory management, and exception
handling. The class library and the CLR together constitute the .NET Framework.
Version 3.0 of the .NET Framework is included with Windows Server 2008 and
Windows Vista. Version 3.5 is included with Windows 7, and can also be installed on
Windows XP and the Windows Server 2003 family of operating systems. On April 12,
2010, .NET Framework 4 was released alongside Visual Studio 2010.
Understanding .Net Frame Work
DEFINITION: The .Net framework can be defined as a language neutral platform
designed to provide a number of rich and powerful application development tools and
5
technologies. It has an extensive class library that provides wide-ranging support for data
access.
.Net framework has an independent code execution and management environment called
the Common Language Runtime (CLR) which ensures that code is safe to run, and
provides an abstract layer on top of the operating system, which allows the elements of
the .Net framework to run on many operating systems and devices.
THE .NET VISION:
The .Net framework provides the foundation and the plumbing on which the Microsoft
.Net vision is built. The vision is about having a global network and open standards like
XML to make it easier for parties to exchange data and work together. Now devices will
use common languages like XML over standardized or shared protocols such as HTTP
and these devices will be running a multitude of software on various operating systems.
This is not limited to Microsoft but also to other operating systems such as sun, IBM.
The .Net framework provides the tools and the technologies needed to write applications
that can seamlessly and easily communicate over the Internet using open standards like
XML and SOAP. It also aims at solving the various problems that are faced by
developers while working on applications made using the windows DNA. It provides a
solution to problems such as registering of components and shutting down applications in
order to upgrade them.
BENEFITS OF USING .NET:
The windows platform is inherently complex and may pose several problems for
programmers. However the .Net platform is used as it provides solutions to many such
problems and offers an Internet centric platform.
The following are the benefits of using .Net platform:
1) Multiple platform Support .Net platform has been designed keeping multiple
platform support as a key feature. For version 2.0 this means that the code written
6
using the .Net platform can run on all versions of Windows. i.e. Windows
98,95,NT,2000 and so on. Microsoft has included rich support for all the
platforms. Also this code shall also work on any 64-bit processor that may be
used by Microsoft later. It is also expected that .Net shall run on other platforms
like UNIX also, however it is not for sure that all functionality will be available
for the same.
2) Net as a clean start: On the windows platform, the technologies available often
depend on the programming language that they are written in, so they are very
different. Depending on the chosen programming language, these technologies
can be restrictive. The problem with this approach is that it makes the Windows
platform harder to understand. Using .Net there is just one simple object oriented
way of accessing the functionality of the .Net Framework
Figure 1.1:Functionality Of .Net Framework
. Net Framework
MFC
Windows API
ASPVB FORM
7
1.2 Overview of Report
There are various chapters in the report:
CHAPTER 1:It explains the goals and objectives of the project along with the
technology used.
CHAPTER 2:Gives the literature review,all the research done.Introduction about the
project and the conclusion drawn
CHAPTER 3:Gives the software and hardware requirements for running the software
and how the project is developed
CHAPTER 4:It describes the designing and implementation of modules.their data flow
diagrams,tables and store procedures.
CHAPTER 5:It lists the types of testing required for validation and verification,test case
design and pseudo code
CHAPTER 6:Concludes and lists the future scope of educational applications and web
applications.
8
CHAPTER 2
LITERATURE REVIEW
9
2.1 Introduction
E-COMURA promotes anytime, anyplace learning. Functionally, it allows teachers to
post messages, discuss classroom topics, assign and grade class work, share content and
materials, and network and exchange ideas with their peers. Take a peek at some of the
unique ways teachers are using E-COMURA to make their classroom a community. E-
COMURA has simply changed the way teachers teach. Now students get assignments,
ask questions, collaborate and communicate outside the confines of the school and class
room. Students can post questions on the site and teachers respond within minutes. This
has given student‘s confidence in their abilities to work hard knowing they have teachers
and their classmates to assist them. Additionally, students and teachers are connected to
many other teachers, classes and communities through E-COMURA that further assist
and expand education.
2.2 Survey
We have gone through the following research papers to see the developments in field of
web technology and security used for web applications
PAPER 1
Web Applications -
Spaghetti Code for the 21st Century
Abstract:
The software industry is currently in the middle of a paradigm shift. Applications are
increasingly written for the World Wide Web rather than for any specific type of an
operating system, computer or device. Unfortunately, the technologies used for web
application development today violate well-known software engineering principles.
Furthermore,they have reintroduced problems that had already been eliminated years ago
in the aftermath of the ―spaghetti code wars‖ of the 1970s. In this paper, we investigate
web application development from the viewpoint of established software engineering
principles. We argue that current web technologies are inadequate in supporting many of
these principles. However, we also argue that there is no fundamental reason for web
10
applications to be any worse than conventional applications in any of these areas. Rather,
the current inadequacies are just an accidental consequence of the poor conceptual and
technological foundation of the web development technologies today.
PAPER 2
Role Based Authentication Schemes for Security Automation
Abstract—Academy Automation implies to the various different computing hardware
and software that can be used to digitally create, manipulate, collect, store, and relay
Academy information needed for accomplishing basic Operation like admissions and
registration to finance, student and faculty interaction, online library, medical and
business development. Raw data storage, electronic transfer, and the management of
electronic business information comprise the basic activities of an Academy automation
system. The main aim of this work was to design and implement a Role Based
Authentication (RBA) System wherein each user has certain roles allotted to him/her
which defines the user‘s limits and capabilities of making changes, accessing various
areas of the software and transferring/allotting these roles recursively. Strict security
measures had kept in mind while designing such a system and proper encryption and
decryption techniques are used at both ends to prevent any possibility of any third party
attacks. Further, various new age authentication techniques like OpenID and
WindowsCardSpace are surveyed and discussed to serve as a foundation for future work
in this area.
11
CHAPTER 3
PROBLEM DEFINITION AND
REQUIREMENT ANALYSIS
12
3.1 Problem Definition
This phase describes the problems; and tries to find out the approach to solve the
problem. During problem analysis, one of the first things to do is to formulate the
problem. If you get this wrong (or skip it completely) everything you do afterwards could
be a complete waste of time and money.It's all too easy to solve the wrong problem, or
find that your eventual solution does not solve the problem fully, if at all. It all depends
on how you approach and define the problem. Before you start trying to solve a problem
it's important to study the existing system before embarking on major changes.
Consider the case like a visit to the doctor. You would be pretty worried if you told the
doctor you had a headache and the doctor immediately started merrily injecting you with
various things before even looking at you or asking you any questions. Such behavior is
likely to cause more problems than it solves, so doctors always analyze their patients -
observing, questioning, and testing before beginning any treatment.So also do problem
solvers study the system they intend to change, and the organization it's in, before they
decide what needs to be done? By thoroughly understanding a system, its operation, its
context, its strengths and weaknesses, one can better decide how to start improving it.
Determining whether a problem is worth fixing involves a feasibility study. The aim of
the feasibility study is to understand the problem and to determine whether it is worth
proceeding. You end up with a logical design that describes what the current system does,
and what the new system needs to be able to do, but does not specify how it's done.
Initially I conducted problem analysis, where I thoroughly worked out to carry out a
study for recognizing the needs (the actual problem), understanding the current system
and thereby specifying how my proposed system was better than the existing system. I
just tried to find out what the problem was and not how to handle it!
13
3.2 Requirements
The software requirement specification is produced at the culmination of the analysis
task. The function and performance allocated to software as part of system engineering
are refined by establishing a complete information description, a detailed functional
description, a representation of system behavior, an indication of performance
requirement and design constraints appropriate validation criteria, and other information
pertinent to requirement.
The introduction to software requirements specification states the goals and objectives of
the software, describing it in the context of the computer based system. The Information
Description provides a detailed description of the problem that the software must solve.
Information content, flow and structure are documented.
A description of each function required to solve the problem is presented in the
Functional Description. Validation Criteria is probably the most important and ironically
the most often neglected section of the software requirement specification. Software
requirement specification can be used for different purpose.
A main purpose of the product specification is to define the need of the product‘s
user. Some times, the specification may be a part of a contract sign between the
producer and the user. It could also form part of the user manuals. A user‗s needs
are sometimes not clearly understood by the developer. If this is the case, a careful
analysis – involving much interaction with the user should be devoted to reaching a
clear statement of requirements, in order to avoid possible misunderstandings.
Sometimes, at the beginning of a project, even the user has no clear idea of what
exactly the desired product is. Think for instance of user interface , a user with no
previous experience with computer products may not appreciate the difference
between , say menu driven interaction and a command line interface. Even an exact
formation of system functions and performance may be missing an initial
description produced by an experienced user.
14
1.Scope:
This document shall provide the requirement specification for ―E-Comura‖ as per the
scope defined.
2. Users:
This site can be used by 3 types of users:
 ADMIN
 STUDENT
 TEACHER
Requirements:
Functional Requirements
 The portal will ask for the details of the user to be entered, to know the category
user belongs to.
 The user will be needed to enter his/her details.
 The user can search for the documents and other important information.
 The user can upload the files he wants to share.
 The user can sell his documents.
 The user can make groups of categories.
 The concept of Master Pages and Content Pages is used.
 Web User Controls are used to enhance Reusability.
15
Non-functional Requirements:
 Portability:
The system will be designed to be portable across popular Windows OS.
 Extensibility:
 The system should be extensible to add different formats of files and users for
more expansion.
 Re-Usability:
The system‘s code could be reused to add further new features if need to be added
in future.
 Reliability and Availability:
System shall be able to deliver the required in reliable manner.
 Software Upgradeability:
System is to be developed in phases, so it shall be easily upgradeable to include
the new items in the database.
User Interface Requirements:
 Log in screen:
Every user whether member, admin or any other will have to first log in to the
site.
 Home page:
After logging in, the users will be in their respective home pages.
16
 Panels:
Website is divided into 3 panels for Home page of different users:
 Teacher panel
 Admin panel
 Student Panel
User panel:
Users can upload documents they want to share with other members. They can
download the documents shared by other users. The users also have the option of
creating groups to share the same document among a set of users. They can sell their
documents if they want to.
Admin panel:
Administrator can update any information such as new features, notices, make any
changes to the format etc.
Password:
If the user forgets password or want to change the password, the login screen will
shift to the required password screen.
Hardware Requirements
The system must have the following:
Hardware Requirements:
Pentium IV Processors
256 MB of RAM
5GB of Hard Disk
17
One SQL based server
Client Machine
One domain name space to implement Web based services.
Software Requirements:
Client OS with .NET framework 2.0
Server OS with .NET framework 2.0
MS SQL DBMS (2000 / 2005)
18
3.3 System Specification
System analysis is the process of studying the business processors and procedures,
generally referred to as business systems, to see how they can operate and whether
improvement is needed. This may involve examining data movement and storage,
machines and technology used in the system, programs that control the machines, people
providing inputs, doing the processing and receiving the outputs.
Investigation Phase
The investigation phase is also known as the fact-finding stage or the analysis of the
current system. This is a detailed study conducted with the purpose of wanting to fully
understand the existing system and to identify the basic information requirements.
Various techniques may be used in fact-finding and all fact obtained must be recorded. A
thorough investigation was done in every effected aspect when determining whether the
proposed system is system is feasible enough to be implemented.
Investigation
As it was essential for us to find out more about the present system, we used the
following methods to gather the information: -
1. Observation: - Necessary to see the way the system works first hand.
2. Document sampling: - These are all the documents that are used in the system. They
are necessary to check all the data that enters and leaves the system.
3. Questionnaires: - These were conducted to get views of the other employees who are
currently employed in the system.
19
Analysis of The Investigation
Strengths of the System
1. No complex equipment: - The equipment that is used is very simple and no
special skills have to be mastered to be able to operate the system. Therefore no
training is required for the employees.
2. Low cost: - There is little money spent in maintaining the present system other
than buying the necessary office equipment and the ledgers.
Constraints and Limitations
The constraints and limitation within a system are the drawbacks that occur during the
implementation of the system. These limitations and constraints can crop up in almost
every system; the most important fact is to find a way to overcome these problems.
Software design is the first of three technical activities – design, code generation, and test
that are required to build and verify the software. Each activity transforms information in
manner that ultimately results in validated computer software.
The design task produces a data design, an architectural design, an interface design and
component design. The design of an information system produces the details that clearly
describe how a system will meet the requirements identified during system analysis. The
system design process is not a step by step adherence of clear procedures and guidelines.
When I started working on system design, I face different types of problems; many of
these are due to constraints imposed by the user or limitations of hardware and software
available. Some times it was quite difficult to enumerate that complexity of the problems
and solutions thereof since the variety of likely problems is so great and no solutions are
exactly similar however the following consideration I kept in mind during design phased.
20
CHAPTER 4
DESIGN AND IMPLEMENTATION
21
4.1 Introduction
System Design is the process of planning a new system to replace existing one. If the
analysis means ‗what‘ the system should do, then design specifies ‗how‘ to accomplish
the objectives. The design of the system uses information gathered as basis and produces
details that state how the system will meet the requirements identified during the analysis
phase. Design is very crucial in the whole development cycle. The logical system of the
product is developed in this phase. Design will serve as a blueprint for a system and helps
detect problems before errors or problems are built into the final system. Professionals
create a system design, but must review their work with the users to ensure the design
meets user‘s needs. The exceptional (or foolish) programmer might begin coding
without a good design. Programmers who do so may find themselves going back to
modify pieces of code they've already written as they move through the project. With a
good design, the likelihood of this happening will be reduced dramatically. The end result
is a program that will behave in the way it was intended, and will generally have with a
shorter overall program development time.
When I decided to start with the designing phase for my project, I had two design phases
that I tempted to follow. They were:
 Module Design
 Detailed Design
22
4.2 Functional Decompositions
Module Design
This phase involves understanding the modules required for the project. However this
understanding is confined only to get an overview of the system design and then
preparing for the detailed designing for the project. During this sub-phase of system
designing, I tried to create an understanding about how a module would work. For this I
developed few pictorial representations just trying to picture design for the overall
system. It was just limited to creating a blueprint of the entire system design.
Primarily, in this phase I focused on deciding which modules are needed for the system,
the specifications for these modules and how they are related so that after combining
them I could attain the desired results.
MODULES OF THE PROJECT
 Registration and login
 Student
 Teacher
 Admin
 Each panel has three layers


23
Registration: In this module, we will register different users to have a secure navigation
through documents submitted and shared by users. The registration process is made for
the trusted set of users. This is ensured by assigning every user the unique username and
password to login into the account and maintain their documents, share them and access
from anywhere.
Student:will register and login using id.join a group under a teacher can be part of
multiple groups but through different id
Teacher:register and login.create groups and add students.allot assignments and
quizzes.both teacher and students have online storage space.
Admin:has the control over the site.responsible for adding colleges and countries.
DETAILED DESIGN
The internal logic and working of each module is described in the system design is
decided in this phase. And the module logic is described in high level language. Data
structure and algorithmic design of each and every modulle are also defined in this phase.
These are part of the structured analysis, the set of techniques and graphical tools that
allow the analyst to develop a new kind of system specification that are easily
understandable to the user. It is a way to focus on function rather than physical
implementation. The traditional approach focuses on the cost/benefit analysis, feasibility
analysis, project management, hardware and software section and personal considerations
in contrast. Structured analysis considers new goals and structured tools for analysis.
There are different tools for structured system analysis of which DATA FLOW
DIAGRAMS are very important.
Now we will see algorithmic representations of each module through flowcahrts that
describe information flow in the modules. Then we will try to describe flow of data
24
using the Data Flow Diagrams that completely picture out the data flow through the
client, proxy and the web server.
Using the DFD‘s and Flowcharts the internal logic and working of each module has been
specified. Algorithmic design of each module has been defined in this part of designing.
4.3 Different Design Options
DATA FLOW DIAGRAMS
It is a way of expressing system requirement in a graphical form; this leads to a
modular design. It is also known as bubble chart, has the purpose of clarifying system
requirements and identifying major transformations that will become program in
system design. So it is the starting point of the design phase that functionally
decomposes the requirement specifications down to the lowest level of details. A
DFD consist of a series of bubbles joined by lines. The bubbles represent data
transformation and the lines represent data flows in the system.
DFD SYMBOLS:
= Source or Destination of data
= Data flow
= Process that transform data flow
25
= Store Data
BUSINESS LOGIC LAYER:
This layer consist of DLL (dynamic link library) naming Class Library Class1 having
namespace nsnetdocs and one class naming clscon for connection with sqlserver database
and various interfaces naming int-tablename having property declaration for each field in
the respective table, class naming 18 property class naming cls-tablename-prp which
inherit its respective interface for definition of each property declared in the interface,
class naming 18 methods class naming cls-tablename which inherit class clscon for
definition of methods like : save_rec(), update_rec(), delete_rec(), display_rec(),
find_rec() etc. methods.
Dynamic Link Library:
Compiled class
 Reusable Scope
 Multiple application
 No Graphical user interface
 In process component
 Self described
It contains following:
1. Interfaces
2. Main Classes
PRESENTATION LAYER:
26
Presentation layer consists of web pages which include:
MASTER PAGES:
1. Master Page is Common Template that can be implemented on more than one Page.
We can make
changes whenever needed.
2. Master page extension is. Master
3. It can never be start up page.
4. We can create properties, methods, classes in master pages.
5. Multiple master pages can be there in single application.
CONTENT PAGES:
1. Content pages are web pages which can be made as startup page.
2. Content page extension is .aspx
3. Multiple content pages can be there in single master page
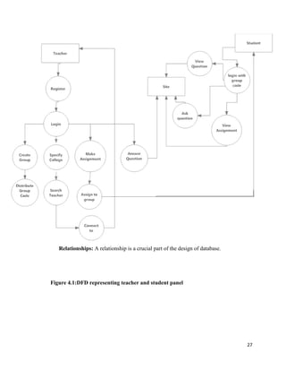
ENTITY – RELATIONSHIP MODEL:
As a database designer, one should use an Entity Relationship (ER) diagram as a tool
to build the logical database design of a system. An ER diagram represents the
following three elements:
Entities: An entity is an object with a distinct set of properties that is easily
identified.
Attributes: An attribute is a property of an entity that differentiates it from other
entities and provides information about the entity.
27
Relationships: A relationship is a crucial part of the design of database.
Figure 4.1:DFD representing teacher and student panel
28
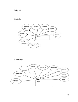
ENTITIES:
User table:
Groups table:
tbusr
Usrcod(
pk)
usrnam usrpwd
usreml
usrfstn
am
tbgrpGrpcod(p
k)
(
(pk
grpusrcod
grpnam
grpmgtrig grpjoncod
grpcrtdat
usrlstna
m
usrtyp
usrgrpcod
grpgrd
grpsub
grpsts
29
Assignment table:
Quiz detail table:
Library table:
tbasg
asgcod(pk)
Asgtit
asgdsc
asgfil
tblib
librescod(p
k)
librestyp
libresdsc
libresusrcod
tbquzdet
quzdecod(pk)
quzdetquzcod
quzqstdsc
quzdetqsttyp
quzqstord
quzqstscr
libresshrsts
30
Country table:
Quiz table:
Quiz detail option:
tbcnt
cntcod cntname
tbquz
quzcod(pk)
quztit
quzdur
quztotscr
quzcutoffscr
quzusrcod
tbquzdetopt
Quzdetoptcod(p
k)
quzdetquzdet
cod quzdetoptdsc
quzdetoptsts
31
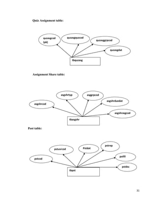
Quiz Assignment table:
Assignment Share table:
Post table:
tbquzasg
quzasgcod
(pk)
quzasgquzcod
quzasggrpcod
quzasgdat
tbasgshr
asgshrcod
asgshrtyp asggrpcod
asgshrduedat
asgshrasgcod
tbpst
pstcod
pstusrcod Pstdat
pstrep
pstfil
pstdsc
32
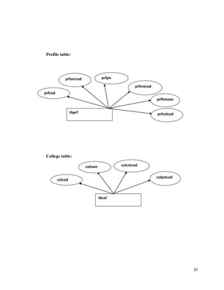
Profile table:
College table:
tbprf
prfcod
prfusrcod prfpic
prfcntcod
prftimzon
prfcolcod
tbcol
colcod
colnam colcntcod
colpstcod
33
Database Design :
It includes:
1. Tables
2. Stored Procedures
DATABASE FILES
Sr. No. Table Name Description
1. Tbusr Table for Users
2. Tbasg Table for Assignment
3. Tbasgshr Table for share assignment
4. Tbcnt Table for country names
5. Tbcol Table for college names
6. Tbgrp Table for group names
7. Tblib Table for library
8. Tbprf Table for profile
9. Tbpst Table for posts
10. Tbquz Table for quiz detail
11. Tbquzasg Table for quiz assignment
12. Tbquzdet Table for Quiz detail
13. Tbquzdetopt Table for quiz detail option
Table 4.1:tables in project
34
RELATIONS IN THE DATABASE
The following are the relations we have designed to manage the database. Here we have
followed a convention of having the table names with tb as a prefix, and the remaining
name of the table represent the description of the data inside that table.
Tbasg
Asgcod(PK) Int
Asgtit varchar(100)
asg varchar(500)
Asgfil varchar(50)
Table 4.2:Tbusr table design
Tbasgshr
asgshrcod(PK) Int
Asgshrtyp Char(1)
Asggrpcod Int
Asgshrduedat Datetime
Asgshrasgcod Int
Table 4.3:Tbasgshr design
35
Tbcol
Colcod(PK) Int
Colnam varchar(100)
Colcntcod Int
Colpstcod Varchar(100)
Table 4.4:Tbcol design
Tbgrp
Grpcod(PK) Int
Grpusrcod Int
Grpnam varchar(100)
Grpmgtrig Varchar(100)
Grpgrd Varchar(100)
Grpsub Varchar(100)
Grpjoncod Varchar(50)
Grpsts Char(1)
Grpcrtdat Datetime
Table 4.5:Tbgrp design
36
Tblib
Librescod(PK) Int
Librestyp Char(10)
Libresdsc Varchar(500)
Libresusrcod Int
Libresshrsts Char(1)
Table 4.6Tblib design
Tbprf
Prfcod(PK) Int
Prfusrcod Int
Prfpic Varchar(50)
Prfcntcod Int
Prftimzon Varchar(50)
Prfcolcod Int
Table 4.7:Tbprf design
Stored Procedures
There are five kinds of stored procedures for each table. They are:
Insert, Update , Delete, Find, Display
1. They are Compiled objects
2. Store in database
3. Execute in database
4. High performance
5. Secure
There are five kinds of stored procedures for each table.
37
Naming Convention/Symbols For Store Procedures
Figure 4.2:checkgroup store procedure
INSERT PROCEDURE - ins-tablename (for inserting values in the particular table
Figure 4.3:insert store procedure
38
UPDATE PROCEDURE- upd-table name(for updating data in the tables)
Figure 4.4:update store procedure
DELETE PROCEDURE- del-table name(for deleting data in the tables)
Figure 4.5:delete store procedure
39
FIND PROCEDURE- fnd-table name(for finding particular data in the tables)
Figure 4.6:find store procedure
DISPLAY PROCEDURE- dsp-table name(for displaying tables data onto screen)
Figure 4.7:display store procedure
40
4.4 Proposed Flow Model
Flow Charts Of Modules
REGISTRATION:
Is new User Login StopSignup
Stop
Start
yes no
Figure 4.8:flow chart for login and registration
41
Figure 4.9:Flow diagram for student and teacher module
42
4.5 IMPLEMENTATION
Implementation is the stage in the project where the theoretical design is turned into the
working system and is giving confidence to the new system for the users i.e. will work
efficiently and effectively. It involves careful planning, investigation of the current
system and its constraints on implementation, design of method to achieve the change
over, an evaluation, of change over methods. A part from planning major task of
preparing the implementation is education of users. The more complex system is
implemented, the more involved will be the system analysis and design effort required
just for implementation. An implementation coordinating committee based on policies of
individual organization has been appointed. The implementation process begins with
preparing a plan for the implementation for the system. According to this plan, the
activities are to be carried out, discussions may regarding the equipment has to be
acquired to implement the new system
43
CHAPTER 5
TESTING AND DEPLOYMENT
44
5.1 Verification
The basic goal of the software development process is to produce software that has no
errors or very few errors. In an effort to detect errors soon after they are introduced, each
phase ends with verification activity such as a review. As testing is the last phase before
the final software is delivered, it has the enormous responsibility of detecting any type of
error that may in the software. A software typically undergoes changes even after it has
been delivered. And to validate that a change has not affected some old functionality of
software regression testing is performed
Levels Of Testing:
The basic levels of testing are unit testing, integration testing and system and acceptance
testing. These different levels of testing attempt to detect different types of faults.
Client Needs Acceptance Testing
Requirements System Testing
Design Integration Testing
Code Unit Testing
Table 5.1 levels of testing
Overview of Testing
1. Testing: Testing involves executing the program (or part of it) using sample data and
inferring from the output whether the software performs correctly or not. This can be
done either during module development (unit testing) or when several modules are
combined (system testing).
2. Defect Testing: Defect testing is testing for situation where the program does not meet
its functional specification. Performance testing tests a system's performance or reliability
under realistic loads. This may go some way to ensuring that the program meets its non-
functional requirements.
45
3.Debugging: Debugging is a cycle of detection, location, repair and test. Debugging is a
hypothesis testing process. When a bug is detected, the tester must form a hypothesis
about the cause and location of the bug. Further examination of the execution of the
program (possible including many returns of it) will usually take place to confirm the
hypothesis. If the hypothesis is demonstrated to be incorrect, a new hypothesis must be
formed. Debugging tools that show the state of the program are useful for this, but
inserting print statements is often the only approach. Experienced debuggers use their
knowledge of common and/or obscure bugs to facilitate the hypothesis testing process.
After fixing a bug, the system must be reset to ensure that the fix has worked and that no
other bugs have been introduced. This is called regression testing. In principle, all tests
should be performed again but this is often too expensive to do.
Test Planning
Testing needs to be planned, to be cost and time effective. Planning is setting out
standards for tests. Test plans set out the context in which individual engineers can place
their own work. Typical test plan contains:
Overview of testing process
1. Requirements trace ability (to ensure that all requirements are tested)
2. List of item to be tested
3. Schedule
4. Recording procedures so that test results can be audited
5. Hardware and software requirements
6. Constraints
Overview of Testing Strategies
46
Large systems are usually tested using a mixture of strategies. Different strategies may be
needed for different parts of the system or stages of the process.
1. Top-down testing: This approach tests high levels of system before detailed
components. This is appropriate when developing the system top-down and is
likely to show up structural design errors early (and therefore cheaply). But this
often has advantage that a limited, working system is available early on.
Validation (as distinct from verification) can begin early. Its disadvantage is that
stubs need to be generated (extra effort) and might be impracticable if component
is complex (e.g. converting an array into a linked list; unrealistic to generate
random list; therefore end up implementing unit anyway). Test output may be
difficult to observe (needs creation of artificial environment). This is not
appropriate for OO systems (except within a class).
2. Bottom-up testing: This is opposite of top-down testing. This tests low-level
units then works up the hierarchy. Its advantages and disadvantages mirror those
of top-down testing. In this testing there is need to write test drivers for each unit.
These are as reusable as the unit itself. Combining top-down development with
bottom-up testing means that all parts of system must be implemented before
testing can begin, which does not accord with incremental approach discussed
above. Bottom-up testing is less likely to reveal architectural faults early on.
However, bottom-up testing of critical low-level components is almost always
necessary. Appropriate for OO systems.
3. Stress testing: Tests system's ability to cope with a specified load (e.g.
transactions per second). Tests should be planned to increase load incrementally.
This type of testing goes beyond design limit until system fails (this test is
particularly important for distributed systems like checking degradation of
performance a s network traffic increases).
4. Back-to-back testing: Comparison of test results from different versions of the
system (e.g. compare with prototype, previous version or different configuration).
Process – Run first system, saving test case results. Run second system, again
saving its results. Compare result files. The key point to be noted is that no
47
difference does not mean no bugs. Both systems may have made the same
mistake.
5. Defect testing: A successful defect test is a test that causes the system to behave
incorrectly. Defect testing is not intended to show that a program meets its
specification. If tests do not show up defects it may mean that the tests are not
exhaustive enough. Exhaustive testing is not always practically applicable. Subset
has to be defined (this should be part of the test plan, not left to the individual
programmer).
5.2 Validation
You validate a program by checking it against the published user or system requirements.
System testing and integrity testing are validation tests.
Integration Testing: The next level testing that was performed is often referred to as
integration testing. During this phase many unit tested modules were combined into
subsystems, which were then tested. The goal here was to see if modules can be
integrated properly. Here the emphasis was on testing interfaces between different
constituent modules of system.
Test Case Design
The primary objective of test case design is to derive a set of tests that have the highest
likelihood of uncovering errors in software. The test case specification is the major
activity in the testing process. Careful selection of test cases that satisfy the criterion on
approach specified is essential for proper testing. Various characteristics of test cases that
are required for portal are:
1. A good test has a high probability of finding an error.
2. A good test is not redundant.
3. A good test should be ―Best of Breed‖.
4. A good test should be neither too simple not too complex.
48
Structure Of Test Case
A formal written test case can be divided into three main parts:
Information
Information consists of general information about the test case such as a case identifier,
case creator info, test case version, formal name of the test case, purpose or brief
description of the test case and test case dependencies. It should also include specific
hardware and software requirements (if any) and setup or configuration requirements.
Activities
This part consists of the actual test case activities such as the environment that should
exist during testing, activities to be done at the initialization of the test, activities to be
done after test case is performed, step-by-step actions to be done while testing and the
input data that is to be supplied for testing.
Results
Results are the outcomes of a performed test case. Result data consists of information
about expected results, which is the criteria necessary for the program to pass the test and
the actual recorded results.
49
5.2 Test Case For Login Module
Test Case ID Description Expected Actual
1 Enter valid
username and
empty password
Message displayed
saying incorrect
id/pwd
Message displayed
saying incorrect
id/pwd
2 Enter valid
password and
empty username
Message displayed
saying incorrect
id/pwd
Message displayed
saying incorrect
id/pwd
3 Enter valid
password and
username
User will be
redirected to
his/her dashboard
depending on the
type of user
User will be
redirected to
his/her dashboard
depending on the
type of user
4 After successful
login copy and
paste the URL in
another browser
The page should
expire i.e. user will
again be redirected
to login page
The page should
expire i.e. user will
again be redirected
to login page
50
CHAPTER 6
CONCLUSION AND FUTURE
ENHANCEMENTS
51
6.1 Summary of work done
Towards the end of my project, we would like to say that the target which was initially
setup, was achieved to a good extent. The project made me realize the significance of
developing software for client, where all the eventualities have to be taken care of unlike
at educational institutions, where the sole aim is to learn. What may seem to be software
complete in all respects may end up throwing a user into disarray because of very minor
flaws.we were required to meet the stringent demands of clients and that too with the
stipulated deadline. Though this seemed tough at first. we realized that pressure goaded
us on to develop better and better application. This section provides me an opportunity to
do self-introspection of what value we have added to our knowledge and skill set and to
the project.
During the project the real importance for following all the principles of system analysis
and design dawned on me. we felt the necessity of going through the several stages
because only such a process could makes one understand the problem at hand, more so
due stores involved in their manipulation.
6.2 Proposal/scope of future enhancement
Completion of the development process will result in a software package that will
provide user-friendly environment, which is very easy to work with, even for people with
very little knowledge of computer. Management of various tasks is incorporated in the
package and will deliver the required information in a very easy to use and easy to access
manner. This package will provide accuracy, efficiency, speed and easiness to the end
user. Since the system is verified with valid as well as invalid data and is run with an
insight into the necessary modifications that may require in the future, it can be
maintained successfully without much hassles.
52
References
1. Unleashed ASP.NET
2. WROX Professional ASP.NET 3.5
3. HTML for Dummies
4. www.educationsun.com
5. SQL for Dummies
6. www.google.com
7. www.paypal.com
8. www.wikipedia.com
9. www.youtube.com
53
Appendix
CODE
Login and Registration:
using System;
using System.Collections.Generic;
using System.Linq;
using System.Web;
using System.Web.UI;
using System.Web.UI.WebControls;
using nsE-Comura;
using System.Web.Security;
public partial class _Default : System.Web.UI.Page
{
protected void Page_Load(object sender, EventArgs e)
{
}
protected void Button3_Click(object sender, EventArgs e)
{
clsusr obj = new clsusr();
char typ;
Int32 grpcod;
Int32 a = obj.chkgrp(TextBox1.Text, TextBox2.Text, out grpcod,out
typ);
if (a == -1)
{
Label1.Text = "invalid id/password";
}
else
54
{
Session["cod"] = a;
Session["grpcod"] = grpcod;
FormsAuthenticationTicket tk = new FormsAuthenticationTicket(1,
TextBox1.Text, DateTime.Now, DateTime.Now.AddHours(5),
false,typ.ToString());
string s = FormsAuthentication.Encrypt(tk);
HttpCookie ck = new
HttpCookie(FormsAuthentication.FormsCookieName, s);
Response.Cookies.Add(ck);
if (typ == 'A')
{
Response.Redirect("admin/frmcol.aspx");
}
else if (typ == 'T')
{
Response.Redirect("teacher/frmdshbrd.aspx");
}
else if (typ == 'S')
{
Response.Redirect("student/frmasg.aspx");
}
}
}
}
Registration:
using System;
using System.Collections.Generic;
using System.Linq;
using System.Web;
using System.Web.UI;
using System.Web.UI.WebControls;
using nsE-Comura;
public partial class _Default : System.Web.UI.Page
{
55
protected void Page_Load(object sender, EventArgs e)
{
}
protected void RadioButtonList1_SelectedIndexChanged(object sender,
EventArgs e)
{
if (RadioButtonList1.SelectedIndex == 0)
{
Label1.Visible = false;
txtgrpjoncod.Visible = false;
}
else
{
Label1.Visible = true;
txtgrpjoncod.Visible = true;
}
}
private void clear_rec()
{
txtconpwd.Text = string.Empty;
txteml.Text = string.Empty;
txtfstnam.Text = string.Empty;
txtgrpjoncod.Text = string.Empty;
txtlstnam.Text = string.Empty;
txtpwd.Text = string.Empty;
txtusrnam.Text = string.Empty;
TextBox1.Text = string.Empty;
}
protected void ImageButton1_Click(object sender, ImageClickEventArgs
e)
{
clsusr obj = new clsusr();
clsprpusr p = new clsprpusr();
p.p_usrnam = txtusrnam.Text;
p.p_usrpwd = txtpwd.Text;
p.p_urseml = txteml.Text;
p.p_usrfstnam = txtfstnam.Text;
56
p.p_usrlstnam = txtlstnam.Text;
p.p_usrtyp = Convert.ToChar(RadioButtonList1.SelectedValue);
p.p_usrsecques = DropDownList1.SelectedItem.ToString();
p.p_usrsecans = TextBox1.Text;
if (RadioButtonList1.SelectedIndex == 0)
{
p.p_usrgrpcod = -1;
}
else
{
clsgrp obj1 = new clsgrp();
Int32 a = obj1.chkgrp(txtgrpjoncod.Text);
if (a == -1)
{
Label2.Text = "invalid grpjoncod";
return;
}
p.p_usrgrpcod = a;
}
obj.save_rec(p);
Label2.Text = "registration succesful";
clear_rec();
}
protected void ImageButton2_Click(object sender, ImageClickEventArgs
e)
{
clear_rec();
Label2.Text = string.Empty;
}
}
57
Admin:
1.Country.aspx:
using System;
using System.Collections.Generic;
using System.Linq;
using System.Web;
using System.Web.UI;
using System.Web.UI.WebControls;
using nsE-Comura;
public partial class admin_Default : System.Web.UI.Page
{
protected void Page_Load(object sender, EventArgs e)
{
}
protected void GridView1_RowEditing(object sender,
GridViewEditEventArgs e)
{
clscnt obj=new clscnt();
List<clsprpcnt> k =
obj.find_rec(Convert.ToInt32(GridView1.DataKeys[e.NewEditIndex][0]));
if (k.Count > 0)
{
TextBox1.Text = k[0].p_cntnam;
ImageButton1.ImageUrl= "~/images/update_button.png";
ViewState["cod"] = GridView1.DataKeys[e.NewEditIndex][0];
}
e.Cancel = true;
}
protected void GridView1_RowDeleting(object sender,
GridViewDeleteEventArgs e)
{
clscnt obj = new clscnt();
clsprpcnt p = new clsprpcnt();
p.p_cntcod = Convert.ToInt32(GridView1.DataKeys[e.RowIndex][0]);
58
obj.delete_rec(p);
GridView1.DataBind();
e.Cancel = true;
}
protected void ImageButton1_Click(object sender, ImageClickEventArgs
e)
{
clsprpcnt p = new clsprpcnt();
clscnt obj = new clscnt();
p.p_cntnam = TextBox1.Text;
Int32 a=obj.save_rec(p);
if (ImageButton1.ImageUrl == "~/images/submit_button.png")
{
if (a == 1)
{
obj.save_rec(p);
}
else
{
//use custom validation over here.
// PlaceHolder1.("already exists");
System.Windows.Forms.MessageBox.Show("Country Name
Already Exists");
}
}
else
{
p.p_cntcod = Convert.ToInt32(ViewState["cod"]);
obj.update_rec(p);
ImageButton1.ImageUrl = "~/images/submit_button.png";
}
TextBox1.Text = string.Empty;
GridView1.DataBind();
}
protected void ImageButton2_Click(object sender, ImageClickEventArgs
e)
{
TextBox1.Text = string.Empty;
59
ImageButton1.ImageUrl = "~/images/submit_button.png";
}
60
College.aspx
using System;
using System.Collections.Generic;
using System.Linq;
using System.Web;
using System.Web.UI;
using System.Web.UI.WebControls;
using nsE-Comura;
public partial class admin_Default : System.Web.UI.Page
{
protected void Page_Load(object sender, EventArgs e)
{
}
protected void GridView1_RowEditing(object sender,
GridViewEditEventArgs e)
{
clscol obj = new clscol();
Int32 colcod =
Convert.ToInt32(GridView1.DataKeys[e.NewEditIndex][0]);
List<clsprpcol> k = obj.find_rec(colcod);
if (k.Count > 0)
{
TextBox1.Text = k[0].p_colnam;
TextBox2.Text = k[0].p_colpstcod;
ViewState["cod"] = colcod;
ImageButton1.ImageUrl = "~/images/update_button.png";
}
e.Cancel = true;
}
protected void GridView1_RowDeleting(object sender,
GridViewDeleteEventArgs e)
{
clsprpcol p = new clsprpcol();
clscol obj = new clscol();
61
p.p_colcod = Convert.ToInt32(GridView1.DataKeys[e.RowIndex][0]);
obj.delete_rec(p);
GridView1.DataBind();
e.Cancel = true;
}
protected void ImageButton1_Click(object sender, ImageClickEventArgs
e)
{
clscol obj=new clscol();
clsprpcol p=new clsprpcol();
p.p_colcntcod = Convert.ToInt32(DropDownList1.SelectedValue);
p.p_colnam = TextBox1.Text;
p.p_colpstcod = TextBox2.Text;
Int32 a = obj.save_rec(p);
if (ImageButton1.ImageUrl == "~/images/submit_button.png")
{
if (a == 1)
{
obj.save_rec(p);
}
else
{
System.Windows.Forms.MessageBox.Show("College Exists");
}
}
else
{
p.p_colcod = Convert.ToInt32(ViewState["cod"]);
obj.update_rec(p);
ImageButton1.ImageUrl = "~/images/submit_button.png";
}
TextBox1.Text = string.Empty;
TextBox2.Text = string.Empty;
GridView1.DataBind();
}
protected void ImageButton2_Click(object sender, ImageClickEventArgs
e)
{
62
TextBox1.Text = string.Empty;
TextBox2.Text = string.Empty;
ImageButton1.ImageUrl = "~/images/submit_button.png";
}
}
63
Teacher Module:
Master page.master.cs
using System;
using System.Collections.Generic;
using System.Linq;
using System.Web;
using System.Web.UI;
using System.Web.UI.WebControls;
using nsE-Comura;
using System.Data;
using System.Web.Security;
public partial class student_MasterPage_student :
System.Web.UI.MasterPage
{
protected void Page_Load(object sender, EventArgs e)
{
clsprf obj = new clsprf();
DataSet ds = obj.find_prf(Convert.ToInt32(Session["cod"]));
if (ds.Tables[0].Rows.Count > 0)
{
Image1.ImageUrl = "~/prfpics/" + Session["cod"] +
ds.Tables[0].Rows[0]["prfpic"];
Label2.Text = ds.Tables[0].Rows[0]["usrfstnam"].ToString();
}
else
{
Image1.ImageUrl = "~/images/pic1.jpg";
}
}
protected void lk1_Click(object sender, EventArgs e)
{
Session.Abandon();
FormsAuthentication.SignOut();
FormsAuthentication.RedirectToLoginPage();
}
protected void Image1_Click(object sender, ImageClickEventArgs e)
{
64
}
}
Trash.aspx
using System;
using System.Collections.Generic;
using System.Linq;
using System.Web;
using System.Web.UI;
using System.Web.UI.WebControls;
using nsE-Comura;
using System.Data;
using System.Data.SqlClient;
public partial class teacher_Default : System.Web.UI.Page
{
protected void Page_Load(object sender, EventArgs e)
{
if (Page.IsPostBack == false)
{
grid_bind();
gridasg_bind();
}
}
public void gridasg_bind()
{
clsasg obj = new clsasg();
DataSet ds =
(DataSet)(obj.dspasgtrash(Convert.ToInt32(Session["cod"])));
GridView2.DataSource = ds;
GridView2.DataBind();
}
private void grid_bind()
{
clsgrp obj = new clsgrp();
65
DataSet ds =
(DataSet)(obj.dspgrptrsh(Convert.ToInt32(Session["cod"])));
GridView1.DataSource = ds;
GridView1.DataBind();
}
protected void LinkButton1_Click(object sender, EventArgs e)
{
Panel1.Visible = true;
Panel2.Visible = false;
grid_bind();
}
protected void GridView1_RowEditing(object sender,
GridViewEditEventArgs e)
{
Int32 grpcod =
Convert.ToInt32(GridView1.DataKeys[e.NewEditIndex][0]);
clsgrp obj = new clsgrp();
clsprpgrp p = new clsprpgrp();
p.p_grpcod = grpcod;
p.p_grpsts = 'O';
obj.updgrpsts(p);
grid_bind();
e.Cancel = true;
}
protected void GridView1_RowDeleting(object sender,
GridViewDeleteEventArgs e)
{
Int32 grpcod =
Convert.ToInt32(GridView1.DataKeys[e.RowIndex][0]);
clsgrp obj = new clsgrp();
clsprpgrp p = new clsprpgrp();
p.p_grpcod = grpcod;
obj.delete_rec(p);
grid_bind();
}
protected void LinkButton2_Click(object sender, EventArgs e)
{
66
Panel1.Visible = false;
Panel2.Visible = true;
}
protected void GridView2_RowEditing(object sender,
GridViewEditEventArgs e)
{
Int32 a = Convert.ToInt32(GridView2.DataKeys[e.NewEditIndex][0]);
clsasg obj = new clsasg();
clsprpasg p = new clsprpasg();
p.p_asgcod = a;
p.p_asgsts = 'U';
obj.updasgsts(p);
gridasg_bind();
e.Cancel = true;
}
protected void GridView2_RowDeleting(object sender,
GridViewDeleteEventArgs e)
{
Int32 a = Convert.ToInt32(GridView2.DataKeys[e.RowIndex][0]);
clsasg obj = new clsasg();
clsprpasg p = new clsprpasg();
p.p_asgcod = a;
obj.delete_rec(p);
gridasg_bind();
e.Cancel = true;
}
}
Frmshrasg.aspx
using System;
using System.Collections.Generic;
using System.Linq;
using System.Web;
using System.Web.UI;
using System.Web.UI.WebControls;
using nsE-Comura;
public partial class teacher_Default : System.Web.UI.Page
{
67
protected void Page_Load(object sender, EventArgs e)
{
if (Page.IsPostBack == false)
{
clsasg obj = new clsasg();
List<clsprpasg> k =
obj.find_rec(Convert.ToInt32(Request.QueryString["acod"]));
Label3.Text = k[0].p_asgtit.ToUpper();
}
}
protected void ImageButton1_Click(object sender, ImageClickEventArgs
e)
{
clsasgshr obj = new clsasgshr();
clsprpasgshr p = new clsprpasgshr();
p.p_asgshrtyp = 'G';
p.p_asgshrcod1 = Convert.ToInt32(DropDownList1.SelectedValue);
p.p_asgshrduedat = Convert.ToDateTime(TextBox1.Text);
p.p_asgshrasgcod = Convert.ToInt32(Request.QueryString["acod"]);
obj.save_rec(p);
TextBox1.Text = string.Empty;
GridView1.DataBind();
}
protected void ImageButton2_Click(object sender, ImageClickEventArgs
e)
{
Response.Redirect("frmasg.aspx");
}
}
Frmquz.aspx
using System;
using System.Collections.Generic;
using System.Linq;
using System.Web;
using System.Web.UI;
using System.Web.UI.WebControls;
using nsE-Comura;
68
public partial class teacher_Default : System.Web.UI.Page
{
protected void Page_Load(object sender, EventArgs e)
{
}
protected void LinkButton1_Click(object sender, EventArgs e)
{
Response.Redirect("frmnewquz.aspx");
}
protected void GridView1_RowDeleting(object sender,
GridViewDeleteEventArgs e)
{
Int32 a = Convert.ToInt32(GridView1.DataKeys[e.RowIndex][0]);
clsquz obj = new clsquz();
clsprpquz p=new clsprpquz();
p.p_quzcod = a;
obj.delete_rec(p);
GridView1.DataBind();
e.Cancel = true;
}
protected void GridView1_RowEditing(object sender,
GridViewEditEventArgs e)
{
Int32 a = Convert.ToInt32(GridView1.DataKeys[e.NewEditIndex][0]);
Response.Redirect("frmnewquz.aspx?qcod=" + a.ToString());
}
protected void GridView1_SelectedIndexChanged(object sender,
EventArgs e)
{
Int32 a =
Convert.ToInt32(GridView1.DataKeys[GridView1.SelectedIndex][0]);
Response.Redirect("frmasgquz.aspx?qcod="+a.ToString());
}
protected void Button1_Click(object sender, EventArgs e)
{
Response.Redirect("frmnewquz.aspx");
}
}
69
Frmpst.aspx
using System;
using System.Collections.Generic;
using System.Linq;
using System.Web;
using System.Web.UI;
using System.Web.UI.WebControls;
using nsE-Comura;
public partial class teacher_Default : System.Web.UI.Page
{
protected void Page_Load(object sender, EventArgs e)
{
}
protected void GridView1_RowDataBound(object sender,
GridViewRowEventArgs e)
{
if (e.Row.RowType == DataControlRowType.DataRow)
{
string s = GridView1.DataKeys[e.Row.RowIndex][1].ToString();
LinkButton lk1 = (LinkButton)(e.Row.FindControl("lk1"));
if (s == "")
{
lk1.Visible = true;
}
else
{
lk1.Visible = false;
}
}
}
protected void GridView1_RowDeleting(object sender,
GridViewDeleteEventArgs e)
{
Int32 pstcod =
Convert.ToInt32(GridView1.DataKeys[e.RowIndex][0]);
ViewState["pstcod"] = pstcod;
ModalPopupExtender1.Show();
70
e.Cancel = true;
}
protected void ImageButton1_Click(object sender, ImageClickEventArgs
e)
{
clspst obj = new clspst();
clsprppst p = new clsprppst();
p.p_pstcod = Convert.ToInt32(ViewState["pstcod"]);
p.p_pstrep = TextBox1.Text;
string s = FileUpload1.FileName;
if (s != null)
{
s = s.Substring(s.LastIndexOf('.'));
p.p_pstfil = s;
obj.update_rec(p);
}
if (s != null)
{
FileUpload1.PostedFile.SaveAs(Server.MapPath("../pstfil" +"//"
+p.p_pstcod+s));
}
TextBox1.Text = string.Empty;
GridView1.DataBind();
}
public string getvis(string s)
{
if (s != null)
{
return "visibility:visible";
}
else
{
return "visibility:hidden";
}
}
}
Frmprf.aspx
71
using System;
using System.Collections.Generic;
using System.Linq;
using System.Web;
using System.Web.UI;
using System.Web.UI.WebControls;
using System.Data;
using nsE-Comura;
public partial class teacher_Default : System.Web.UI.Page
{
protected void Page_Load(object sender, EventArgs e)
{
if (Page.IsPostBack == false)
{
clsprf obj = new clsprf();
DataSet d = obj.find_prf(Convert.ToInt32(Session["cod"]));
if (d.Tables[0].Rows.Count > 0)
{
DropDownList1.DataBind();
DropDownList1.SelectedIndex = -1;
DropDownList1.Items.FindByValue(d.Tables[0].Rows[0]["cntcod"].ToStrin
g()).Selected = true;
// DropDownList2.SelectedIndex = -1;
DropDownList2.DataBind();
DropDownList2.Items.FindByValue(d.Tables[0].Rows[0]["prfcolcod"].ToSt
ring()).Selected = true;
DropDownList3.SelectedIndex = -1;
DropDownList3.DataBind();
DropDownList3.Items.FindByValue(d.Tables[0].Rows[0]["prftimzon"].ToS
tring()).Selected = true;
ImageButton1.ImageUrl = "images/update_button.png";
ViewState["pic"] = d.Tables[0].Rows[0]["prfpic"];
ViewState["cod"] = d.Tables[0].Rows[0]["cntcod"];
Label3.Visible = true;
}
72
else
{
Label3.Visible = false;
}
}
}
protected void ImageButton1_Click(object sender, ImageClickEventArgs
e)
{
clsprpprf p = new clsprpprf();
clsprf obj = new clsprf();
p.p_prfcolcod = Convert.ToInt32(DropDownList2.SelectedValue);
p.p_prftimzon = DropDownList3.SelectedValue;
p.p_prfusrcod = Convert.ToInt32(Session["cod"]);
string s;
s = FileUpload1.FileName;
if (s !="")
s = s.Substring(s.LastIndexOf('.'));
if (ImageButton1.ImageUrl == "images/submit_button.png")
{
p.p_prfpic = s;
obj.save_rec(p);
}
else
{
p.p_prfpic = ViewState["pic"].ToString();
p.p_prfcod = Convert.ToInt32(ViewState["cod"]);
obj.update_rec(p);
}
if (s !="")
{
FileUpload1.PostedFile.SaveAs(Server.MapPath("../prfpics" + "//" +
Session["cod"] + s));
}
Response.Redirect("frmdshbrd.aspx");
73
}
protected void ImageButton2_Click(object sender, ImageClickEventArgs
e)
{
Response.Redirect("frmdshbrd.aspx");
}
protected void Button1_click(object sender, EventArgs e)
{
clsusr obj = new clsusr();
clsprpusr p = new clsprpusr();
Int32
a=Convert.ToInt32(obj.updpwd(Convert.ToInt32(Session["cod"]),Textbox1.
Text));
if (a == 1)
{
p.p_usrcod = Convert.ToInt32(Session["cod"]);
p.p_usrpwd = TextBox2.Text;
obj.aftrchkpwd(p);
Label6.Text = "Password Succesfully Changed";
}
else
{
Label6.Text = "Old password Incorrect";
}
Textbox1.Text = string.Empty;
TextBox2.Text = string.Empty;
TextBox3.Text = string.Empty;
// Label6.Text = string.Empty;
}
protected void img_Click(object sender, ImageClickEventArgs e)
{
Label6.Text = string.Empty;
Textbox1.Text = string.Empty;
TextBox2.Text = string.Empty;
TextBox3.Text = string.Empty;
}
}
74
Frmnewquz.aspx
using System;
using System.Collections.Generic;
using System.Linq;
using System.Web;
using System.Web.UI;
using System.Web.UI.WebControls;
using nsE-Comura;
public partial class teacher_Default : System.Web.UI.Page
{
protected void Page_Load(object sender, EventArgs e)
{
if (Page.IsPostBack == false)
{
bind();
bind_option();
if (Request.QueryString["qcod"] == null)
{
Label5.Text = "CREATE NEW QUIZ";
}
else
{
Label5.Text = "UPDATE QUIZ";
clsquz obj = new clsquz();
List<clsprpquz> k =
obj.find_rec(Convert.ToInt32(Request.QueryString["qcod"]));
txtquztit.Text = k[0].p_quztit.ToString();
txtquzdur.Text =k[0].p_quzdur.ToString();
txtscr.Text = k[0].p_quztotscr.ToString();
txttotscr.Text = k[0].p_quztotscr.ToString();
txtcutoffscr.Text = k[0].p_quzcutoffscr.ToString();
ImageButton1.ImageUrl = "~/teacher/images/update_button.png";
ViewState["cod"] = k[0].p_quzcod;
Label3.Text = k[0].p_quztit;
Panel2.Visible = true;
bind();
}
75
}
}
private void clear_rec()
{
txtcutoffscr.Text = string.Empty;
txtqstdsc.Text = string.Empty;
txtquzdur.Text = string.Empty;
txtquztit.Text = string.Empty;
txtscr.Text = string.Empty;
txttotscr.Text = string.Empty;
}
private void clear_recpanel2()
{
txtqstdsc.Text = string.Empty;
txtscr.Text = string.Empty;
}
public void bind()
{
clsquzdet obj = new clsquzdet();
GridView1.DataSource =
obj.disp_rec(Convert.ToInt32(ViewState["cod"]));
GridView1.DataBind();
}
protected void GridView1_RowDeleting(object sender,
GridViewDeleteEventArgs e)
{
clsquzdet obj = new clsquzdet();
clsprpquzdet p = new clsprpquzdet();
Int32 a = Convert.ToInt32(GridView1.DataKeys[e.RowIndex][0]);
p.p_quzdetcod = a;
obj.delete_rec(p);
bind();
e.Cancel = true;
}
76
protected void GridView1_RowEditing(object sender,
GridViewEditEventArgs e)
{
clsquzdet obj = new clsquzdet();
List<clsprpquzdet> k =
obj.find_rec(Convert.ToInt32(GridView1.DataKeys[e.NewEditIndex][0]));
RadioButtonList1.SelectedIndex = -1;
RadioButtonList1.Items.FindByValue(k[0].p_quzdetqsttyp.ToString()).Selec
ted = true;
txtqstdsc.Text = k[0].p_quzqstdsc.ToString();
DropDownList1.SelectedIndex = -1;
DropDownList1.Items.FindByValue(k[0].p_quzqstord.ToString()).Selected
= true;
txtscr.Text = k[0].p_quzqstscr.ToString();
ViewState["quzdetcod"] = GridView1.DataKeys[e.NewEditIndex][0];
ImageButton3.ImageUrl = "~/teacher/images/update_button.png";
e.Cancel = true;
}
protected void GridView1_SelectedIndexChanged(object sender,
EventArgs e)
{
Int32 a =
Convert.ToInt32(GridView1.DataKeys[GridView1.SelectedIndex][0]);
ViewState["qstcod"] = a;
Panel2.Visible = false;
Panel3.Visible = true;
clsquzdet cls = new clsquzdet();
List<clsprpquzdet> l = cls.find_rec(a);
Label4.Text = l[0].p_quzqstdsc;
bind_option();
}
private void bind_option()
{
clsquzdetopt obj = new clsquzdetopt();
GridView2.DataSource =
obj.disp_rec(Convert.ToInt32(ViewState["qstcod"]));
GridView2.DataBind();
}
77
protected void GridView2_RowEditing(object sender,
GridViewEditEventArgs e)
{
clsquzdetopt obj = new clsquzdetopt();
Int32 a = Convert.ToInt32(GridView2.DataKeys[e.NewEditIndex][1]);
List<clsprpquzdetopt> k = obj.find_rec(a);
txtoptdsc.Text = k[0].p_quzdetoptdsc;
if (k[0].p_quzdetoptsts == 'T')
{
CheckBox1.Checked = true;
}
else
{
CheckBox1.Checked = false;
}
ViewState["optcod"] = a;
ImageButton5.ImageUrl = "~/teacher/images/update_button.png";
bind_option();
e.Cancel = true;
}
protected void GridView2_RowDeleting(object sender,
GridViewDeleteEventArgs e)
{
clsquzdetopt obj = new clsquzdetopt();
clsprpquzdetopt p = new clsprpquzdetopt();
p.p_quzdetoptcod =
Convert.ToInt32(GridView2.DataKeys[e.RowIndex][1]);
obj.delete_rec(p);
bind_option();
e.Cancel = true;
}
protected void ImageButton1_Click(object sender, ImageClickEventArgs
e)
{
clsquz obj = new clsquz();
clsprpquz p = new clsprpquz();
p.p_quztit = txtquztit.Text;
p.p_quzdur = Convert.ToInt32(txtquzdur.Text);
p.p_quztotscr = Convert.ToInt32(txttotscr.Text);
p.p_quzcutoffscr = Convert.ToInt32(txtcutoffscr.Text);
78
p.p_quzusrcod = Convert.ToInt32(Session["cod"]);
if (ImageButton1.ImageUrl=="~/teacher/images/submit_button.png")
{
Int32 a = obj.save_rec(p);
ViewState["cod"] = a;
Panel1.Visible = false;
Panel2.Visible = true;
Label3.Text = txtquztit.Text.ToUpper();
}
else
{
p.p_quzcod = Convert.ToInt32(ViewState["cod"]);
obj.update_rec(p);
}
clear_rec();
}
protected void ImageButton2_Click(object sender, ImageClickEventArgs
e)
{
clear_rec();
}
protected void ImageButton3_Click(object sender, ImageClickEventArgs
e)
{
clsquzdet obj = new clsquzdet();
clsprpquzdet p = new clsprpquzdet();
p.p_quzdetquzcod = Convert.ToInt32(ViewState["cod"]);
p.p_quzdetqsttyp = Convert.ToChar(RadioButtonList1.SelectedValue);
p.p_quzqstdsc = txtqstdsc.Text;
p.p_quzqstord = Convert.ToInt32(DropDownList1.SelectedValue);
p.p_quzqstscr = Convert.ToInt32(txtscr.Text);
if (ImageButton3.ImageUrl=="~/teacher/images/submit_button.png")
{
obj.save_rec(p);
}
else
{
p.p_quzdetcod = Convert.ToInt32(ViewState["quzdetcod"]);
obj.update_rec(p);
79
ImageButton3.ImageUrl="~/teacher/images/submit_button.png";
}
clear_recpanel2();
bind();
}
protected void ImageButton4_Click(object sender, ImageClickEventArgs
e)
{
clear_recpanel2();
}
protected void ImageButton5_Click(object sender, ImageClickEventArgs
e)
{
clsquzdetopt obj = new clsquzdetopt();
clsprpquzdetopt p = new clsprpquzdetopt();
p.p_quzdetquzdetcod = Convert.ToInt32(ViewState["qstcod"]);
p.p_quzdetoptdsc = txtoptdsc.Text;
if (CheckBox1.Checked == true)
{
p.p_quzdetoptsts = 'T';
}
else
{
p.p_quzdetoptsts = 'F';
}
if (ImageButton5.ImageUrl=="~/teacher/images/submit_button.png")
{
obj.save_rec(p);
}
else
{
p.p_quzdetoptcod = Convert.ToInt32(ViewState["optcod"]);
obj.update_rec(p);
ImageButton5.ImageUrl = "~/teacher/images/submit_button.png";
}
txtoptdsc.Text = string.Empty;
80
CheckBox1.Checked = false;
bind_option();
}
protected void ImageButton6_Click(object sender, ImageClickEventArgs
e)
{
Panel2.Visible = true;
Panel3.Visible = false;
}
}
Frmnewgrp.aspx
using System;
using System.Collections.Generic;
using System.Linq;
using System.Web;
using System.Web.UI;
using System.Web.UI.WebControls;
using nsE-Comura;
public partial class teacher_Default : System.Web.UI.Page
{
protected void Page_Load(object sender, EventArgs e)
{
if (Page.IsPostBack == false)
{
if (Request.QueryString["gcod"] == null)
{
Label4.Text = "CREATE NEW GROUP";
}
else
{
Label4.Text = "EDIT GROUP";
clsgrp obj = new clsgrp();
81
List<clsprpgrp> k =
obj.find_rec(Convert.ToInt32(Request.QueryString["gcod"]));
TextBox1.Text = k[0].p_grpnam;
TextBox2.Text = k[0].p_grpsub;
DropDownList1.SelectedIndex = -1;
DropDownList1.Items.FindByText(k[0].p_grpgrd).Selected =
true;
string s = k[0].p_grpmgtreg;
string[] r = s.Split(',');
for (Int32 i = 0; i < r.Count(); i++)
{
CheckBoxList1.Items.FindByValue(r[i]).Selected = true;
}
ImageButton1.ImageUrl = "~/teacher/images/update_button.png";
}
}
}
protected void ImageButton1_Click(object sender, ImageClickEventArgs
e)
{
clsgrp obj = new clsgrp();
clsprpgrp t = new clsprpgrp();
t.p_grpusrcod=Convert.ToInt32(Session["cod"]);
t.p_grpnam = TextBox1.Text;
t.p_grpgrd = DropDownList1.SelectedValue;
t.p_grpsub = TextBox2.Text;
t.p_grpsts = 'O';
t.p_grpcrtdat = DateTime.Now;
string s = Guid.NewGuid().ToString();
t.p_grpjoncod = s;
string p = "";
int i;
for (i = 0; i < CheckBoxList1.Items.Count; i++)
{
if (CheckBoxList1.Items[i].Selected == true)
{
p = p + CheckBoxList1.Items[i].Value + ",";
}
82
}
if (p.Length > 0)
{
p = p.Substring(0, p.Length - 1);
}
t.p_grpmgtreg = p;
Int32 a = Convert.ToInt32(obj.save_rec(t));
if (ImageButton1.ImageUrl == "~/teacher/images/create_button.png")
{
if (a == 1)
{
obj.save_rec(t);
}
else
{
System.Windows.Forms.MessageBox.Show("Group Name
Exists");
}
Label3.Text = "GROUP JOINING CODE:" + s;
}
else
{
t.p_grpcod = Convert.ToInt32(Request.QueryString["gcod"]);
obj.update_rec(t);
}
TextBox1.Text = string.Empty;
TextBox2.Text = string.Empty;
}
}
Frmlib.aspx
using System;
using System.Collections.Generic;
using System.Linq;
using System.Web;
83
using System.Web.UI;
using System.Web.UI.WebControls;
using nsE-Comura;
public partial class teacher_Default : System.Web.UI.Page
{
protected void Page_Load(object sender, EventArgs e)
{
}
protected void LinkButton1_Click(object sender, EventArgs e)
{
Panel1.Visible = true;
}
protected void ImageButton1_Click(object sender, ImageClickEventArgs
e)
{
clslibres obj = new clslibres();
clsprplibres p = new clsprplibres();
p.p_libresusrcod = Convert.ToInt32(Session["cod"]);
p.p_librestyp = Convert.ToChar(DropDownList1.SelectedValue);
p.p_libresdsc = TextBox1.Text;
p.p_libresshrsts = Convert.ToChar(RadioButtonList2.SelectedValue);
obj.save_rec(p);
TextBox1.Text = string.Empty;
Panel1.Visible = false;
GridView1.DataBind();
}
protected void ImageButton2_Click(object sender, ImageClickEventArgs
e)
{
Panel1.Visible = false;
}
}
Frmdshbrd.aspx
using System;
using System.Collections.Generic;
using System.Linq;
using System.Web;
84
using System.Web.UI;
using System.Web.UI.WebControls;
using System.Data;
using System.Data.SqlClient;
using nsE-Comura;
using System.Net.Mail;
public partial class teacher_Default : System.Web.UI.Page
{
protected void Page_Load(object sender, EventArgs e)
{
if (Page.IsPostBack == false)
{
clsprf obj = new clsprf();
DataSet d = obj.find_prf(Convert.ToInt32(Session["cod"]));
if (d.Tables[0].Rows.Count == 0)
{
Response.Redirect("frmprf.aspx");
}
}
}
public string grpnos(Int32 grpcod)
{
clsgrp obj = new clsgrp();
DataSet ds = obj.dspgrpstu(grpcod);
return ds.Tables[0].Rows.Count.ToString();
}
protected void GridView1_RowDeleting(object sender,
GridViewDeleteEventArgs e)
{
clsgrp obj = new clsgrp();
clsprpgrp p = new clsprpgrp();
p.p_grpcod = Convert.ToInt32(GridView1.DataKeys[e.RowIndex][0]);
p.p_grpsts = 'C';
obj.updgrpsts(p);
GridView1.DataBind();
e.Cancel = true;
}
85
protected void GridView1_SelectedIndexChanged(object sender,
EventArgs e)
{
string s =
GridView1.DataKeys[GridView1.SelectedIndex][1].ToString();
ViewState["joncod"] = s;
}
protected void Button1_Click(object sender, EventArgs e)
{
string s = TextBox1.Text;
string[] emlids = s.Split(',');
for (Int32 i = 0; i < emlids.Count(); i++)
{
MailMessage mm = new MailMessage("admin@yahoo.com",
emlids[i], "joingroup", "u r requested to join this group.the unique joining
code for thr group is" + ViewState["joncod"] + "<a href=frmreg.aspx>click
here</a>");
mm.IsBodyHtml = true;
SmtpClient c = new SmtpClient("mail.connectzone.in", 25);
c.Send(mm);
}
}
}
Frmasgquz.aspx
using System;
using System.Collections.Generic;
using System.Linq;
using System.Web;
using System.Web.UI;
using System.Web.UI.WebControls;
using nsE-Comura;
public partial class teacher_Default : System.Web.UI.Page
{
protected void Page_Load(object sender, EventArgs e)
{
if (Page.IsPostBack == false)
{
86
clsquz obj=new clsquz();
List<clsprpquz> k =
obj.find_rec(Convert.ToInt32(Request.QueryString["qcod"]));
Label3.Text = k[0].p_quztit.ToUpper();
}
}
protected void GridView1_RowDeleting(object sender,
GridViewDeleteEventArgs e)
{
Int32 a = Convert.ToInt32(GridView1.DataKeys[e.RowIndex][0]);
clsquzasg obj = new clsquzasg();
clsprpquzasg p = new clsprpquzasg();
p.p_quzasgcod = a;
obj.delete_rec(p);
GridView1.DataBind();
e.Cancel = true;
}
protected void ImageButton1_Click(object sender, ImageClickEventArgs
e)
{
clsquzasg obj = new clsquzasg();
clsprpquzasg p = new clsprpquzasg();
p.p_quzasgquzcod = Convert.ToInt32(Request.QueryString["qcod"]);
p.p_quzasggrpcod = Convert.ToInt32(DropDownList1.SelectedValue);
p.p_quzasgdat = Convert.ToDateTime(TextBox1.Text);
//Int32 a=obj.save_rec(p);
//if (a == 1)
//{
obj.save_rec(p);
//}
//else
//{
// System.Windows.Forms.MessageBox.Show("Quiz Already
Assigned Once");
//}
GridView1.DataBind();
TextBox1.Text = string.Empty;
}
87
protected void ImageButton2_Click(object sender, ImageClickEventArgs
e)
{
TextBox1.Text = string.Empty;
DropDownList1.SelectedIndex = -1;
}
}
Frmasg.aspx
using System;
using System.Collections.Generic;
using System.Linq;
using System.Web;
using System.Web.UI;
using System.Web.UI.WebControls;
using nsE-Comura;
public partial class teacher_Default : System.Web.UI.Page
{
protected void Page_Load(object sender, EventArgs e)
{
}
protected void LinkButton1_Click(object sender, EventArgs e)
{
Panel1.Visible = true;
}
protected void GridView1_RowDeleting(object sender,
GridViewDeleteEventArgs e)
{
clsasg obj = new clsasg();
clsprpasg p = new clsprpasg();
p.p_asgcod = Convert.ToInt32(GridView1.DataKeys[e.RowIndex][0]);
p.p_asgsts = 'T';
obj.updasgsts(p);
GridView1.DataBind();
e.Cancel = true;
88
}
protected void GridView1_RowEditing(object sender,
GridViewEditEventArgs e)
{
Int32 a = Convert.ToInt32(GridView1.DataKeys[e.NewEditIndex][0]);
Response.Redirect("frmshrasg.aspx?acod=" + a.ToString());
}
protected void ImageButton1_Click(object sender, ImageClickEventArgs
e)
{
clsasg obj = new clsasg();
clsprpasg p = new clsprpasg();
p.p_asgtit = TextBox1.Text;
p.p_asgdsc = TextBox2.Text;
string s = FileUpload1.FileName;
if (s != "")
{
s = s.Substring(s.LastIndexOf('.'));
}
p.p_asgfil = s;
p.p_asgusrcod = Convert.ToInt32(Session["cod"]);
p.p_asgsts = 'U';
obj.save_rec(p);
List<clsprpasg> k = obj.disp_rec(Convert.ToInt32(Session["cod"]));
Int32 a = Convert.ToInt32(k[0].p_asgcod);
if (s != "")
{
FileUpload1.PostedFile.SaveAs(Server.MapPath("../asgfiles" + "//" +
a.ToString() + s));
}
GridView1.DataBind();
TextBox1.Text = string.Empty;
TextBox2.Text = string.Empty;
Panel1.Visible = false;
}
89
protected void ImageButton2_Click(object sender, ImageClickEventArgs
e)
{
TextBox1.Text = string.Empty;
TextBox2.Text = string.Empty;
Panel1.Visible = false;
}
}
90
References
1. Unleashed ASP.NET
2. WROX Professional ASP.NET 3.5
3. HTML for Dummies
4. www.educationsun.com
5. SQL for Dummies
6. www.google.com
7. www.paypal.com
8. www.wikipedia.com
9. www.youtube.com

E-Comura Documentation

  • 1.
  • 2.
    2 1.1 Goals AndObjectives E-COMURA promotes anytime, anyplace learning. Functionally, it allows teachers to post messages, discuss classroom topics, assign and grade class work, share content and materials, and network and exchange ideas with their peers. Take a peek at some of the unique ways teachers are using E-COMURA to make their classroom a community. E- COMURA has simply changed the way teachers teach. Now students get assignments, ask questions, collaborate and communicate outside the confines of the school and class room. Students can post questions on the site and teachers respond within minutes. This has given student‘s confidence in their abilities to work hard knowing they have teachers and their classmates to assist them. Additionally, students and teachers are connected to many other teachers, classes and communities through E-COMURA that further assist and expand education. METHOD I. Collection of requirements II. Forming the database III. Coding the business logic IV. Designing of modules V. Coding of modules VI. Testing
  • 3.
    3 1.2 Overview ofTechnical Area Agile software development refers to a group of software development methodologies based on iterative development, where requirements and solutions evolve through collaboration between self-organizing cross-functional teams. Agile methods break tasks into small increments with minimal planning, and do not directly involve long-term planning. Iterations are short time frames that typically last from one to four weeks. Each iteration involves a team working through a full software development cycle including planning, requirements analysis, design, coding, unit testing, and acceptance testing when a working product is demonstrated to stakeholders. This helps minimize overall risk, and lets the project adapt to changes quickly. Stakeholders produce documentation as required. Iteration may not add enough functionality to warrant a market release, but the goal is to have an available release at the end of each iteration. Multiple iterations may be required to release a product or new features. Software Engineering will also be exercised which will help in a resultant library of components, the benefit of which will be reusability and fast development Understanding .Net Frame Work The .Net framework can be defined as a language neutral platform designed to provide a number of rich and powerful application development tools and technologies. It has an extensive class library that provides wide-ranging support for data access..Net framework has an independent code execution and management environment called the Common Language Runtime (CLR) which ensures that code is safe to run, and provides an abstract layer on top of the operating system, which allows the elements of the .Net framework to run on many operating systems and devices. Microsoft SQL Server™ 2008 Microsoft SQL Server 2008 is a full-featured relational database management system (RDBMS) that offers a variety of administrative tools to ease the burdens of database development, maintenance and administration. In this article, we'll cover six of the more
  • 4.
    4 frequently used tools:Enterprise Manager, Query Analyzer, SQL Profiler, Service Manager, Data Transformation Services and Books Online. 1. Language Used The Microsoft .NET Framework is a software framework that can be installed on computers running Microsoft Windows operating systems . It includes a large library of coded solutions to common programming problems and a virtual machine that manages the execution of programs written specifically for the framework. The framework's Base Class Library provides a large range of features including user interface, data access, database connectivity, cryptography, web application development, numeric algorithms, and network communications. The class library is used by programmers, who combine it with their own code to produce applications. Programs written for the .NET Framework execute in a software environment that manages the program's runtime requirements. Also part of the .NET Framework, this runtime environment is known as the Common Language Runtime (CLR). The CLR provides the appearance of an application virtual machine so that programmers need not consider the capabilities of the specific CPU that will execute the program. The CLR also provides other important services such as security, memory management, and exception handling. The class library and the CLR together constitute the .NET Framework. Version 3.0 of the .NET Framework is included with Windows Server 2008 and Windows Vista. Version 3.5 is included with Windows 7, and can also be installed on Windows XP and the Windows Server 2003 family of operating systems. On April 12, 2010, .NET Framework 4 was released alongside Visual Studio 2010. Understanding .Net Frame Work DEFINITION: The .Net framework can be defined as a language neutral platform designed to provide a number of rich and powerful application development tools and
  • 5.
    5 technologies. It hasan extensive class library that provides wide-ranging support for data access. .Net framework has an independent code execution and management environment called the Common Language Runtime (CLR) which ensures that code is safe to run, and provides an abstract layer on top of the operating system, which allows the elements of the .Net framework to run on many operating systems and devices. THE .NET VISION: The .Net framework provides the foundation and the plumbing on which the Microsoft .Net vision is built. The vision is about having a global network and open standards like XML to make it easier for parties to exchange data and work together. Now devices will use common languages like XML over standardized or shared protocols such as HTTP and these devices will be running a multitude of software on various operating systems. This is not limited to Microsoft but also to other operating systems such as sun, IBM. The .Net framework provides the tools and the technologies needed to write applications that can seamlessly and easily communicate over the Internet using open standards like XML and SOAP. It also aims at solving the various problems that are faced by developers while working on applications made using the windows DNA. It provides a solution to problems such as registering of components and shutting down applications in order to upgrade them. BENEFITS OF USING .NET: The windows platform is inherently complex and may pose several problems for programmers. However the .Net platform is used as it provides solutions to many such problems and offers an Internet centric platform. The following are the benefits of using .Net platform: 1) Multiple platform Support .Net platform has been designed keeping multiple platform support as a key feature. For version 2.0 this means that the code written
  • 6.
    6 using the .Netplatform can run on all versions of Windows. i.e. Windows 98,95,NT,2000 and so on. Microsoft has included rich support for all the platforms. Also this code shall also work on any 64-bit processor that may be used by Microsoft later. It is also expected that .Net shall run on other platforms like UNIX also, however it is not for sure that all functionality will be available for the same. 2) Net as a clean start: On the windows platform, the technologies available often depend on the programming language that they are written in, so they are very different. Depending on the chosen programming language, these technologies can be restrictive. The problem with this approach is that it makes the Windows platform harder to understand. Using .Net there is just one simple object oriented way of accessing the functionality of the .Net Framework Figure 1.1:Functionality Of .Net Framework . Net Framework MFC Windows API ASPVB FORM
  • 7.
    7 1.2 Overview ofReport There are various chapters in the report: CHAPTER 1:It explains the goals and objectives of the project along with the technology used. CHAPTER 2:Gives the literature review,all the research done.Introduction about the project and the conclusion drawn CHAPTER 3:Gives the software and hardware requirements for running the software and how the project is developed CHAPTER 4:It describes the designing and implementation of modules.their data flow diagrams,tables and store procedures. CHAPTER 5:It lists the types of testing required for validation and verification,test case design and pseudo code CHAPTER 6:Concludes and lists the future scope of educational applications and web applications.
  • 8.
  • 9.
    9 2.1 Introduction E-COMURA promotesanytime, anyplace learning. Functionally, it allows teachers to post messages, discuss classroom topics, assign and grade class work, share content and materials, and network and exchange ideas with their peers. Take a peek at some of the unique ways teachers are using E-COMURA to make their classroom a community. E- COMURA has simply changed the way teachers teach. Now students get assignments, ask questions, collaborate and communicate outside the confines of the school and class room. Students can post questions on the site and teachers respond within minutes. This has given student‘s confidence in their abilities to work hard knowing they have teachers and their classmates to assist them. Additionally, students and teachers are connected to many other teachers, classes and communities through E-COMURA that further assist and expand education. 2.2 Survey We have gone through the following research papers to see the developments in field of web technology and security used for web applications PAPER 1 Web Applications - Spaghetti Code for the 21st Century Abstract: The software industry is currently in the middle of a paradigm shift. Applications are increasingly written for the World Wide Web rather than for any specific type of an operating system, computer or device. Unfortunately, the technologies used for web application development today violate well-known software engineering principles. Furthermore,they have reintroduced problems that had already been eliminated years ago in the aftermath of the ―spaghetti code wars‖ of the 1970s. In this paper, we investigate web application development from the viewpoint of established software engineering principles. We argue that current web technologies are inadequate in supporting many of these principles. However, we also argue that there is no fundamental reason for web
  • 10.
    10 applications to beany worse than conventional applications in any of these areas. Rather, the current inadequacies are just an accidental consequence of the poor conceptual and technological foundation of the web development technologies today. PAPER 2 Role Based Authentication Schemes for Security Automation Abstract—Academy Automation implies to the various different computing hardware and software that can be used to digitally create, manipulate, collect, store, and relay Academy information needed for accomplishing basic Operation like admissions and registration to finance, student and faculty interaction, online library, medical and business development. Raw data storage, electronic transfer, and the management of electronic business information comprise the basic activities of an Academy automation system. The main aim of this work was to design and implement a Role Based Authentication (RBA) System wherein each user has certain roles allotted to him/her which defines the user‘s limits and capabilities of making changes, accessing various areas of the software and transferring/allotting these roles recursively. Strict security measures had kept in mind while designing such a system and proper encryption and decryption techniques are used at both ends to prevent any possibility of any third party attacks. Further, various new age authentication techniques like OpenID and WindowsCardSpace are surveyed and discussed to serve as a foundation for future work in this area.
  • 11.
    11 CHAPTER 3 PROBLEM DEFINITIONAND REQUIREMENT ANALYSIS
  • 12.
    12 3.1 Problem Definition Thisphase describes the problems; and tries to find out the approach to solve the problem. During problem analysis, one of the first things to do is to formulate the problem. If you get this wrong (or skip it completely) everything you do afterwards could be a complete waste of time and money.It's all too easy to solve the wrong problem, or find that your eventual solution does not solve the problem fully, if at all. It all depends on how you approach and define the problem. Before you start trying to solve a problem it's important to study the existing system before embarking on major changes. Consider the case like a visit to the doctor. You would be pretty worried if you told the doctor you had a headache and the doctor immediately started merrily injecting you with various things before even looking at you or asking you any questions. Such behavior is likely to cause more problems than it solves, so doctors always analyze their patients - observing, questioning, and testing before beginning any treatment.So also do problem solvers study the system they intend to change, and the organization it's in, before they decide what needs to be done? By thoroughly understanding a system, its operation, its context, its strengths and weaknesses, one can better decide how to start improving it. Determining whether a problem is worth fixing involves a feasibility study. The aim of the feasibility study is to understand the problem and to determine whether it is worth proceeding. You end up with a logical design that describes what the current system does, and what the new system needs to be able to do, but does not specify how it's done. Initially I conducted problem analysis, where I thoroughly worked out to carry out a study for recognizing the needs (the actual problem), understanding the current system and thereby specifying how my proposed system was better than the existing system. I just tried to find out what the problem was and not how to handle it!
  • 13.
    13 3.2 Requirements The softwarerequirement specification is produced at the culmination of the analysis task. The function and performance allocated to software as part of system engineering are refined by establishing a complete information description, a detailed functional description, a representation of system behavior, an indication of performance requirement and design constraints appropriate validation criteria, and other information pertinent to requirement. The introduction to software requirements specification states the goals and objectives of the software, describing it in the context of the computer based system. The Information Description provides a detailed description of the problem that the software must solve. Information content, flow and structure are documented. A description of each function required to solve the problem is presented in the Functional Description. Validation Criteria is probably the most important and ironically the most often neglected section of the software requirement specification. Software requirement specification can be used for different purpose. A main purpose of the product specification is to define the need of the product‘s user. Some times, the specification may be a part of a contract sign between the producer and the user. It could also form part of the user manuals. A user‗s needs are sometimes not clearly understood by the developer. If this is the case, a careful analysis – involving much interaction with the user should be devoted to reaching a clear statement of requirements, in order to avoid possible misunderstandings. Sometimes, at the beginning of a project, even the user has no clear idea of what exactly the desired product is. Think for instance of user interface , a user with no previous experience with computer products may not appreciate the difference between , say menu driven interaction and a command line interface. Even an exact formation of system functions and performance may be missing an initial description produced by an experienced user.
  • 14.
    14 1.Scope: This document shallprovide the requirement specification for ―E-Comura‖ as per the scope defined. 2. Users: This site can be used by 3 types of users:  ADMIN  STUDENT  TEACHER Requirements: Functional Requirements  The portal will ask for the details of the user to be entered, to know the category user belongs to.  The user will be needed to enter his/her details.  The user can search for the documents and other important information.  The user can upload the files he wants to share.  The user can sell his documents.  The user can make groups of categories.  The concept of Master Pages and Content Pages is used.  Web User Controls are used to enhance Reusability.
  • 15.
    15 Non-functional Requirements:  Portability: Thesystem will be designed to be portable across popular Windows OS.  Extensibility:  The system should be extensible to add different formats of files and users for more expansion.  Re-Usability: The system‘s code could be reused to add further new features if need to be added in future.  Reliability and Availability: System shall be able to deliver the required in reliable manner.  Software Upgradeability: System is to be developed in phases, so it shall be easily upgradeable to include the new items in the database. User Interface Requirements:  Log in screen: Every user whether member, admin or any other will have to first log in to the site.  Home page: After logging in, the users will be in their respective home pages.
  • 16.
    16  Panels: Website isdivided into 3 panels for Home page of different users:  Teacher panel  Admin panel  Student Panel User panel: Users can upload documents they want to share with other members. They can download the documents shared by other users. The users also have the option of creating groups to share the same document among a set of users. They can sell their documents if they want to. Admin panel: Administrator can update any information such as new features, notices, make any changes to the format etc. Password: If the user forgets password or want to change the password, the login screen will shift to the required password screen. Hardware Requirements The system must have the following: Hardware Requirements: Pentium IV Processors 256 MB of RAM 5GB of Hard Disk
  • 17.
    17 One SQL basedserver Client Machine One domain name space to implement Web based services. Software Requirements: Client OS with .NET framework 2.0 Server OS with .NET framework 2.0 MS SQL DBMS (2000 / 2005)
  • 18.
    18 3.3 System Specification Systemanalysis is the process of studying the business processors and procedures, generally referred to as business systems, to see how they can operate and whether improvement is needed. This may involve examining data movement and storage, machines and technology used in the system, programs that control the machines, people providing inputs, doing the processing and receiving the outputs. Investigation Phase The investigation phase is also known as the fact-finding stage or the analysis of the current system. This is a detailed study conducted with the purpose of wanting to fully understand the existing system and to identify the basic information requirements. Various techniques may be used in fact-finding and all fact obtained must be recorded. A thorough investigation was done in every effected aspect when determining whether the proposed system is system is feasible enough to be implemented. Investigation As it was essential for us to find out more about the present system, we used the following methods to gather the information: - 1. Observation: - Necessary to see the way the system works first hand. 2. Document sampling: - These are all the documents that are used in the system. They are necessary to check all the data that enters and leaves the system. 3. Questionnaires: - These were conducted to get views of the other employees who are currently employed in the system.
  • 19.
    19 Analysis of TheInvestigation Strengths of the System 1. No complex equipment: - The equipment that is used is very simple and no special skills have to be mastered to be able to operate the system. Therefore no training is required for the employees. 2. Low cost: - There is little money spent in maintaining the present system other than buying the necessary office equipment and the ledgers. Constraints and Limitations The constraints and limitation within a system are the drawbacks that occur during the implementation of the system. These limitations and constraints can crop up in almost every system; the most important fact is to find a way to overcome these problems. Software design is the first of three technical activities – design, code generation, and test that are required to build and verify the software. Each activity transforms information in manner that ultimately results in validated computer software. The design task produces a data design, an architectural design, an interface design and component design. The design of an information system produces the details that clearly describe how a system will meet the requirements identified during system analysis. The system design process is not a step by step adherence of clear procedures and guidelines. When I started working on system design, I face different types of problems; many of these are due to constraints imposed by the user or limitations of hardware and software available. Some times it was quite difficult to enumerate that complexity of the problems and solutions thereof since the variety of likely problems is so great and no solutions are exactly similar however the following consideration I kept in mind during design phased.
  • 20.
  • 21.
    21 4.1 Introduction System Designis the process of planning a new system to replace existing one. If the analysis means ‗what‘ the system should do, then design specifies ‗how‘ to accomplish the objectives. The design of the system uses information gathered as basis and produces details that state how the system will meet the requirements identified during the analysis phase. Design is very crucial in the whole development cycle. The logical system of the product is developed in this phase. Design will serve as a blueprint for a system and helps detect problems before errors or problems are built into the final system. Professionals create a system design, but must review their work with the users to ensure the design meets user‘s needs. The exceptional (or foolish) programmer might begin coding without a good design. Programmers who do so may find themselves going back to modify pieces of code they've already written as they move through the project. With a good design, the likelihood of this happening will be reduced dramatically. The end result is a program that will behave in the way it was intended, and will generally have with a shorter overall program development time. When I decided to start with the designing phase for my project, I had two design phases that I tempted to follow. They were:  Module Design  Detailed Design
  • 22.
    22 4.2 Functional Decompositions ModuleDesign This phase involves understanding the modules required for the project. However this understanding is confined only to get an overview of the system design and then preparing for the detailed designing for the project. During this sub-phase of system designing, I tried to create an understanding about how a module would work. For this I developed few pictorial representations just trying to picture design for the overall system. It was just limited to creating a blueprint of the entire system design. Primarily, in this phase I focused on deciding which modules are needed for the system, the specifications for these modules and how they are related so that after combining them I could attain the desired results. MODULES OF THE PROJECT  Registration and login  Student  Teacher  Admin  Each panel has three layers  
  • 23.
    23 Registration: In thismodule, we will register different users to have a secure navigation through documents submitted and shared by users. The registration process is made for the trusted set of users. This is ensured by assigning every user the unique username and password to login into the account and maintain their documents, share them and access from anywhere. Student:will register and login using id.join a group under a teacher can be part of multiple groups but through different id Teacher:register and login.create groups and add students.allot assignments and quizzes.both teacher and students have online storage space. Admin:has the control over the site.responsible for adding colleges and countries. DETAILED DESIGN The internal logic and working of each module is described in the system design is decided in this phase. And the module logic is described in high level language. Data structure and algorithmic design of each and every modulle are also defined in this phase. These are part of the structured analysis, the set of techniques and graphical tools that allow the analyst to develop a new kind of system specification that are easily understandable to the user. It is a way to focus on function rather than physical implementation. The traditional approach focuses on the cost/benefit analysis, feasibility analysis, project management, hardware and software section and personal considerations in contrast. Structured analysis considers new goals and structured tools for analysis. There are different tools for structured system analysis of which DATA FLOW DIAGRAMS are very important. Now we will see algorithmic representations of each module through flowcahrts that describe information flow in the modules. Then we will try to describe flow of data
  • 24.
    24 using the DataFlow Diagrams that completely picture out the data flow through the client, proxy and the web server. Using the DFD‘s and Flowcharts the internal logic and working of each module has been specified. Algorithmic design of each module has been defined in this part of designing. 4.3 Different Design Options DATA FLOW DIAGRAMS It is a way of expressing system requirement in a graphical form; this leads to a modular design. It is also known as bubble chart, has the purpose of clarifying system requirements and identifying major transformations that will become program in system design. So it is the starting point of the design phase that functionally decomposes the requirement specifications down to the lowest level of details. A DFD consist of a series of bubbles joined by lines. The bubbles represent data transformation and the lines represent data flows in the system. DFD SYMBOLS: = Source or Destination of data = Data flow = Process that transform data flow
  • 25.
    25 = Store Data BUSINESSLOGIC LAYER: This layer consist of DLL (dynamic link library) naming Class Library Class1 having namespace nsnetdocs and one class naming clscon for connection with sqlserver database and various interfaces naming int-tablename having property declaration for each field in the respective table, class naming 18 property class naming cls-tablename-prp which inherit its respective interface for definition of each property declared in the interface, class naming 18 methods class naming cls-tablename which inherit class clscon for definition of methods like : save_rec(), update_rec(), delete_rec(), display_rec(), find_rec() etc. methods. Dynamic Link Library: Compiled class  Reusable Scope  Multiple application  No Graphical user interface  In process component  Self described It contains following: 1. Interfaces 2. Main Classes PRESENTATION LAYER:
  • 26.
    26 Presentation layer consistsof web pages which include: MASTER PAGES: 1. Master Page is Common Template that can be implemented on more than one Page. We can make changes whenever needed. 2. Master page extension is. Master 3. It can never be start up page. 4. We can create properties, methods, classes in master pages. 5. Multiple master pages can be there in single application. CONTENT PAGES: 1. Content pages are web pages which can be made as startup page. 2. Content page extension is .aspx 3. Multiple content pages can be there in single master page ENTITY – RELATIONSHIP MODEL: As a database designer, one should use an Entity Relationship (ER) diagram as a tool to build the logical database design of a system. An ER diagram represents the following three elements: Entities: An entity is an object with a distinct set of properties that is easily identified. Attributes: An attribute is a property of an entity that differentiates it from other entities and provides information about the entity.
  • 27.
    27 Relationships: A relationshipis a crucial part of the design of database. Figure 4.1:DFD representing teacher and student panel
  • 28.
    28 ENTITIES: User table: Groups table: tbusr Usrcod( pk) usrnamusrpwd usreml usrfstn am tbgrpGrpcod(p k) ( (pk grpusrcod grpnam grpmgtrig grpjoncod grpcrtdat usrlstna m usrtyp usrgrpcod grpgrd grpsub grpsts
  • 29.
    29 Assignment table: Quiz detailtable: Library table: tbasg asgcod(pk) Asgtit asgdsc asgfil tblib librescod(p k) librestyp libresdsc libresusrcod tbquzdet quzdecod(pk) quzdetquzcod quzqstdsc quzdetqsttyp quzqstord quzqstscr libresshrsts
  • 30.
    30 Country table: Quiz table: Quizdetail option: tbcnt cntcod cntname tbquz quzcod(pk) quztit quzdur quztotscr quzcutoffscr quzusrcod tbquzdetopt Quzdetoptcod(p k) quzdetquzdet cod quzdetoptdsc quzdetoptsts
  • 31.
    31 Quiz Assignment table: AssignmentShare table: Post table: tbquzasg quzasgcod (pk) quzasgquzcod quzasggrpcod quzasgdat tbasgshr asgshrcod asgshrtyp asggrpcod asgshrduedat asgshrasgcod tbpst pstcod pstusrcod Pstdat pstrep pstfil pstdsc
  • 32.
    32 Profile table: College table: tbprf prfcod prfusrcodprfpic prfcntcod prftimzon prfcolcod tbcol colcod colnam colcntcod colpstcod
  • 33.
    33 Database Design : Itincludes: 1. Tables 2. Stored Procedures DATABASE FILES Sr. No. Table Name Description 1. Tbusr Table for Users 2. Tbasg Table for Assignment 3. Tbasgshr Table for share assignment 4. Tbcnt Table for country names 5. Tbcol Table for college names 6. Tbgrp Table for group names 7. Tblib Table for library 8. Tbprf Table for profile 9. Tbpst Table for posts 10. Tbquz Table for quiz detail 11. Tbquzasg Table for quiz assignment 12. Tbquzdet Table for Quiz detail 13. Tbquzdetopt Table for quiz detail option Table 4.1:tables in project
  • 34.
    34 RELATIONS IN THEDATABASE The following are the relations we have designed to manage the database. Here we have followed a convention of having the table names with tb as a prefix, and the remaining name of the table represent the description of the data inside that table. Tbasg Asgcod(PK) Int Asgtit varchar(100) asg varchar(500) Asgfil varchar(50) Table 4.2:Tbusr table design Tbasgshr asgshrcod(PK) Int Asgshrtyp Char(1) Asggrpcod Int Asgshrduedat Datetime Asgshrasgcod Int Table 4.3:Tbasgshr design
  • 35.
    35 Tbcol Colcod(PK) Int Colnam varchar(100) ColcntcodInt Colpstcod Varchar(100) Table 4.4:Tbcol design Tbgrp Grpcod(PK) Int Grpusrcod Int Grpnam varchar(100) Grpmgtrig Varchar(100) Grpgrd Varchar(100) Grpsub Varchar(100) Grpjoncod Varchar(50) Grpsts Char(1) Grpcrtdat Datetime Table 4.5:Tbgrp design
  • 36.
    36 Tblib Librescod(PK) Int Librestyp Char(10) LibresdscVarchar(500) Libresusrcod Int Libresshrsts Char(1) Table 4.6Tblib design Tbprf Prfcod(PK) Int Prfusrcod Int Prfpic Varchar(50) Prfcntcod Int Prftimzon Varchar(50) Prfcolcod Int Table 4.7:Tbprf design Stored Procedures There are five kinds of stored procedures for each table. They are: Insert, Update , Delete, Find, Display 1. They are Compiled objects 2. Store in database 3. Execute in database 4. High performance 5. Secure There are five kinds of stored procedures for each table.
  • 37.
    37 Naming Convention/Symbols ForStore Procedures Figure 4.2:checkgroup store procedure INSERT PROCEDURE - ins-tablename (for inserting values in the particular table Figure 4.3:insert store procedure
  • 38.
    38 UPDATE PROCEDURE- upd-tablename(for updating data in the tables) Figure 4.4:update store procedure DELETE PROCEDURE- del-table name(for deleting data in the tables) Figure 4.5:delete store procedure
  • 39.
    39 FIND PROCEDURE- fnd-tablename(for finding particular data in the tables) Figure 4.6:find store procedure DISPLAY PROCEDURE- dsp-table name(for displaying tables data onto screen) Figure 4.7:display store procedure
  • 40.
    40 4.4 Proposed FlowModel Flow Charts Of Modules REGISTRATION: Is new User Login StopSignup Stop Start yes no Figure 4.8:flow chart for login and registration
  • 41.
    41 Figure 4.9:Flow diagramfor student and teacher module
  • 42.
    42 4.5 IMPLEMENTATION Implementation isthe stage in the project where the theoretical design is turned into the working system and is giving confidence to the new system for the users i.e. will work efficiently and effectively. It involves careful planning, investigation of the current system and its constraints on implementation, design of method to achieve the change over, an evaluation, of change over methods. A part from planning major task of preparing the implementation is education of users. The more complex system is implemented, the more involved will be the system analysis and design effort required just for implementation. An implementation coordinating committee based on policies of individual organization has been appointed. The implementation process begins with preparing a plan for the implementation for the system. According to this plan, the activities are to be carried out, discussions may regarding the equipment has to be acquired to implement the new system
  • 43.
  • 44.
    44 5.1 Verification The basicgoal of the software development process is to produce software that has no errors or very few errors. In an effort to detect errors soon after they are introduced, each phase ends with verification activity such as a review. As testing is the last phase before the final software is delivered, it has the enormous responsibility of detecting any type of error that may in the software. A software typically undergoes changes even after it has been delivered. And to validate that a change has not affected some old functionality of software regression testing is performed Levels Of Testing: The basic levels of testing are unit testing, integration testing and system and acceptance testing. These different levels of testing attempt to detect different types of faults. Client Needs Acceptance Testing Requirements System Testing Design Integration Testing Code Unit Testing Table 5.1 levels of testing Overview of Testing 1. Testing: Testing involves executing the program (or part of it) using sample data and inferring from the output whether the software performs correctly or not. This can be done either during module development (unit testing) or when several modules are combined (system testing). 2. Defect Testing: Defect testing is testing for situation where the program does not meet its functional specification. Performance testing tests a system's performance or reliability under realistic loads. This may go some way to ensuring that the program meets its non- functional requirements.
  • 45.
    45 3.Debugging: Debugging isa cycle of detection, location, repair and test. Debugging is a hypothesis testing process. When a bug is detected, the tester must form a hypothesis about the cause and location of the bug. Further examination of the execution of the program (possible including many returns of it) will usually take place to confirm the hypothesis. If the hypothesis is demonstrated to be incorrect, a new hypothesis must be formed. Debugging tools that show the state of the program are useful for this, but inserting print statements is often the only approach. Experienced debuggers use their knowledge of common and/or obscure bugs to facilitate the hypothesis testing process. After fixing a bug, the system must be reset to ensure that the fix has worked and that no other bugs have been introduced. This is called regression testing. In principle, all tests should be performed again but this is often too expensive to do. Test Planning Testing needs to be planned, to be cost and time effective. Planning is setting out standards for tests. Test plans set out the context in which individual engineers can place their own work. Typical test plan contains: Overview of testing process 1. Requirements trace ability (to ensure that all requirements are tested) 2. List of item to be tested 3. Schedule 4. Recording procedures so that test results can be audited 5. Hardware and software requirements 6. Constraints Overview of Testing Strategies
  • 46.
    46 Large systems areusually tested using a mixture of strategies. Different strategies may be needed for different parts of the system or stages of the process. 1. Top-down testing: This approach tests high levels of system before detailed components. This is appropriate when developing the system top-down and is likely to show up structural design errors early (and therefore cheaply). But this often has advantage that a limited, working system is available early on. Validation (as distinct from verification) can begin early. Its disadvantage is that stubs need to be generated (extra effort) and might be impracticable if component is complex (e.g. converting an array into a linked list; unrealistic to generate random list; therefore end up implementing unit anyway). Test output may be difficult to observe (needs creation of artificial environment). This is not appropriate for OO systems (except within a class). 2. Bottom-up testing: This is opposite of top-down testing. This tests low-level units then works up the hierarchy. Its advantages and disadvantages mirror those of top-down testing. In this testing there is need to write test drivers for each unit. These are as reusable as the unit itself. Combining top-down development with bottom-up testing means that all parts of system must be implemented before testing can begin, which does not accord with incremental approach discussed above. Bottom-up testing is less likely to reveal architectural faults early on. However, bottom-up testing of critical low-level components is almost always necessary. Appropriate for OO systems. 3. Stress testing: Tests system's ability to cope with a specified load (e.g. transactions per second). Tests should be planned to increase load incrementally. This type of testing goes beyond design limit until system fails (this test is particularly important for distributed systems like checking degradation of performance a s network traffic increases). 4. Back-to-back testing: Comparison of test results from different versions of the system (e.g. compare with prototype, previous version or different configuration). Process – Run first system, saving test case results. Run second system, again saving its results. Compare result files. The key point to be noted is that no
  • 47.
    47 difference does notmean no bugs. Both systems may have made the same mistake. 5. Defect testing: A successful defect test is a test that causes the system to behave incorrectly. Defect testing is not intended to show that a program meets its specification. If tests do not show up defects it may mean that the tests are not exhaustive enough. Exhaustive testing is not always practically applicable. Subset has to be defined (this should be part of the test plan, not left to the individual programmer). 5.2 Validation You validate a program by checking it against the published user or system requirements. System testing and integrity testing are validation tests. Integration Testing: The next level testing that was performed is often referred to as integration testing. During this phase many unit tested modules were combined into subsystems, which were then tested. The goal here was to see if modules can be integrated properly. Here the emphasis was on testing interfaces between different constituent modules of system. Test Case Design The primary objective of test case design is to derive a set of tests that have the highest likelihood of uncovering errors in software. The test case specification is the major activity in the testing process. Careful selection of test cases that satisfy the criterion on approach specified is essential for proper testing. Various characteristics of test cases that are required for portal are: 1. A good test has a high probability of finding an error. 2. A good test is not redundant. 3. A good test should be ―Best of Breed‖. 4. A good test should be neither too simple not too complex.
  • 48.
    48 Structure Of TestCase A formal written test case can be divided into three main parts: Information Information consists of general information about the test case such as a case identifier, case creator info, test case version, formal name of the test case, purpose or brief description of the test case and test case dependencies. It should also include specific hardware and software requirements (if any) and setup or configuration requirements. Activities This part consists of the actual test case activities such as the environment that should exist during testing, activities to be done at the initialization of the test, activities to be done after test case is performed, step-by-step actions to be done while testing and the input data that is to be supplied for testing. Results Results are the outcomes of a performed test case. Result data consists of information about expected results, which is the criteria necessary for the program to pass the test and the actual recorded results.
  • 49.
    49 5.2 Test CaseFor Login Module Test Case ID Description Expected Actual 1 Enter valid username and empty password Message displayed saying incorrect id/pwd Message displayed saying incorrect id/pwd 2 Enter valid password and empty username Message displayed saying incorrect id/pwd Message displayed saying incorrect id/pwd 3 Enter valid password and username User will be redirected to his/her dashboard depending on the type of user User will be redirected to his/her dashboard depending on the type of user 4 After successful login copy and paste the URL in another browser The page should expire i.e. user will again be redirected to login page The page should expire i.e. user will again be redirected to login page
  • 50.
    50 CHAPTER 6 CONCLUSION ANDFUTURE ENHANCEMENTS
  • 51.
    51 6.1 Summary ofwork done Towards the end of my project, we would like to say that the target which was initially setup, was achieved to a good extent. The project made me realize the significance of developing software for client, where all the eventualities have to be taken care of unlike at educational institutions, where the sole aim is to learn. What may seem to be software complete in all respects may end up throwing a user into disarray because of very minor flaws.we were required to meet the stringent demands of clients and that too with the stipulated deadline. Though this seemed tough at first. we realized that pressure goaded us on to develop better and better application. This section provides me an opportunity to do self-introspection of what value we have added to our knowledge and skill set and to the project. During the project the real importance for following all the principles of system analysis and design dawned on me. we felt the necessity of going through the several stages because only such a process could makes one understand the problem at hand, more so due stores involved in their manipulation. 6.2 Proposal/scope of future enhancement Completion of the development process will result in a software package that will provide user-friendly environment, which is very easy to work with, even for people with very little knowledge of computer. Management of various tasks is incorporated in the package and will deliver the required information in a very easy to use and easy to access manner. This package will provide accuracy, efficiency, speed and easiness to the end user. Since the system is verified with valid as well as invalid data and is run with an insight into the necessary modifications that may require in the future, it can be maintained successfully without much hassles.
  • 52.
    52 References 1. Unleashed ASP.NET 2.WROX Professional ASP.NET 3.5 3. HTML for Dummies 4. www.educationsun.com 5. SQL for Dummies 6. www.google.com 7. www.paypal.com 8. www.wikipedia.com 9. www.youtube.com
  • 53.
    53 Appendix CODE Login and Registration: usingSystem; using System.Collections.Generic; using System.Linq; using System.Web; using System.Web.UI; using System.Web.UI.WebControls; using nsE-Comura; using System.Web.Security; public partial class _Default : System.Web.UI.Page { protected void Page_Load(object sender, EventArgs e) { } protected void Button3_Click(object sender, EventArgs e) { clsusr obj = new clsusr(); char typ; Int32 grpcod; Int32 a = obj.chkgrp(TextBox1.Text, TextBox2.Text, out grpcod,out typ); if (a == -1) { Label1.Text = "invalid id/password"; } else
  • 54.
    54 { Session["cod"] = a; Session["grpcod"]= grpcod; FormsAuthenticationTicket tk = new FormsAuthenticationTicket(1, TextBox1.Text, DateTime.Now, DateTime.Now.AddHours(5), false,typ.ToString()); string s = FormsAuthentication.Encrypt(tk); HttpCookie ck = new HttpCookie(FormsAuthentication.FormsCookieName, s); Response.Cookies.Add(ck); if (typ == 'A') { Response.Redirect("admin/frmcol.aspx"); } else if (typ == 'T') { Response.Redirect("teacher/frmdshbrd.aspx"); } else if (typ == 'S') { Response.Redirect("student/frmasg.aspx"); } } } } Registration: using System; using System.Collections.Generic; using System.Linq; using System.Web; using System.Web.UI; using System.Web.UI.WebControls; using nsE-Comura; public partial class _Default : System.Web.UI.Page {
  • 55.
    55 protected void Page_Load(objectsender, EventArgs e) { } protected void RadioButtonList1_SelectedIndexChanged(object sender, EventArgs e) { if (RadioButtonList1.SelectedIndex == 0) { Label1.Visible = false; txtgrpjoncod.Visible = false; } else { Label1.Visible = true; txtgrpjoncod.Visible = true; } } private void clear_rec() { txtconpwd.Text = string.Empty; txteml.Text = string.Empty; txtfstnam.Text = string.Empty; txtgrpjoncod.Text = string.Empty; txtlstnam.Text = string.Empty; txtpwd.Text = string.Empty; txtusrnam.Text = string.Empty; TextBox1.Text = string.Empty; } protected void ImageButton1_Click(object sender, ImageClickEventArgs e) { clsusr obj = new clsusr(); clsprpusr p = new clsprpusr(); p.p_usrnam = txtusrnam.Text; p.p_usrpwd = txtpwd.Text; p.p_urseml = txteml.Text; p.p_usrfstnam = txtfstnam.Text;
  • 56.
    56 p.p_usrlstnam = txtlstnam.Text; p.p_usrtyp= Convert.ToChar(RadioButtonList1.SelectedValue); p.p_usrsecques = DropDownList1.SelectedItem.ToString(); p.p_usrsecans = TextBox1.Text; if (RadioButtonList1.SelectedIndex == 0) { p.p_usrgrpcod = -1; } else { clsgrp obj1 = new clsgrp(); Int32 a = obj1.chkgrp(txtgrpjoncod.Text); if (a == -1) { Label2.Text = "invalid grpjoncod"; return; } p.p_usrgrpcod = a; } obj.save_rec(p); Label2.Text = "registration succesful"; clear_rec(); } protected void ImageButton2_Click(object sender, ImageClickEventArgs e) { clear_rec(); Label2.Text = string.Empty; } }
  • 57.
    57 Admin: 1.Country.aspx: using System; using System.Collections.Generic; usingSystem.Linq; using System.Web; using System.Web.UI; using System.Web.UI.WebControls; using nsE-Comura; public partial class admin_Default : System.Web.UI.Page { protected void Page_Load(object sender, EventArgs e) { } protected void GridView1_RowEditing(object sender, GridViewEditEventArgs e) { clscnt obj=new clscnt(); List<clsprpcnt> k = obj.find_rec(Convert.ToInt32(GridView1.DataKeys[e.NewEditIndex][0])); if (k.Count > 0) { TextBox1.Text = k[0].p_cntnam; ImageButton1.ImageUrl= "~/images/update_button.png"; ViewState["cod"] = GridView1.DataKeys[e.NewEditIndex][0]; } e.Cancel = true; } protected void GridView1_RowDeleting(object sender, GridViewDeleteEventArgs e) { clscnt obj = new clscnt(); clsprpcnt p = new clsprpcnt(); p.p_cntcod = Convert.ToInt32(GridView1.DataKeys[e.RowIndex][0]);
  • 58.
    58 obj.delete_rec(p); GridView1.DataBind(); e.Cancel = true; } protectedvoid ImageButton1_Click(object sender, ImageClickEventArgs e) { clsprpcnt p = new clsprpcnt(); clscnt obj = new clscnt(); p.p_cntnam = TextBox1.Text; Int32 a=obj.save_rec(p); if (ImageButton1.ImageUrl == "~/images/submit_button.png") { if (a == 1) { obj.save_rec(p); } else { //use custom validation over here. // PlaceHolder1.("already exists"); System.Windows.Forms.MessageBox.Show("Country Name Already Exists"); } } else { p.p_cntcod = Convert.ToInt32(ViewState["cod"]); obj.update_rec(p); ImageButton1.ImageUrl = "~/images/submit_button.png"; } TextBox1.Text = string.Empty; GridView1.DataBind(); } protected void ImageButton2_Click(object sender, ImageClickEventArgs e) { TextBox1.Text = string.Empty;
  • 59.
  • 60.
    60 College.aspx using System; using System.Collections.Generic; usingSystem.Linq; using System.Web; using System.Web.UI; using System.Web.UI.WebControls; using nsE-Comura; public partial class admin_Default : System.Web.UI.Page { protected void Page_Load(object sender, EventArgs e) { } protected void GridView1_RowEditing(object sender, GridViewEditEventArgs e) { clscol obj = new clscol(); Int32 colcod = Convert.ToInt32(GridView1.DataKeys[e.NewEditIndex][0]); List<clsprpcol> k = obj.find_rec(colcod); if (k.Count > 0) { TextBox1.Text = k[0].p_colnam; TextBox2.Text = k[0].p_colpstcod; ViewState["cod"] = colcod; ImageButton1.ImageUrl = "~/images/update_button.png"; } e.Cancel = true; } protected void GridView1_RowDeleting(object sender, GridViewDeleteEventArgs e) { clsprpcol p = new clsprpcol(); clscol obj = new clscol();
  • 61.
    61 p.p_colcod = Convert.ToInt32(GridView1.DataKeys[e.RowIndex][0]); obj.delete_rec(p); GridView1.DataBind(); e.Cancel= true; } protected void ImageButton1_Click(object sender, ImageClickEventArgs e) { clscol obj=new clscol(); clsprpcol p=new clsprpcol(); p.p_colcntcod = Convert.ToInt32(DropDownList1.SelectedValue); p.p_colnam = TextBox1.Text; p.p_colpstcod = TextBox2.Text; Int32 a = obj.save_rec(p); if (ImageButton1.ImageUrl == "~/images/submit_button.png") { if (a == 1) { obj.save_rec(p); } else { System.Windows.Forms.MessageBox.Show("College Exists"); } } else { p.p_colcod = Convert.ToInt32(ViewState["cod"]); obj.update_rec(p); ImageButton1.ImageUrl = "~/images/submit_button.png"; } TextBox1.Text = string.Empty; TextBox2.Text = string.Empty; GridView1.DataBind(); } protected void ImageButton2_Click(object sender, ImageClickEventArgs e) {
  • 62.
    62 TextBox1.Text = string.Empty; TextBox2.Text= string.Empty; ImageButton1.ImageUrl = "~/images/submit_button.png"; } }
  • 63.
    63 Teacher Module: Master page.master.cs usingSystem; using System.Collections.Generic; using System.Linq; using System.Web; using System.Web.UI; using System.Web.UI.WebControls; using nsE-Comura; using System.Data; using System.Web.Security; public partial class student_MasterPage_student : System.Web.UI.MasterPage { protected void Page_Load(object sender, EventArgs e) { clsprf obj = new clsprf(); DataSet ds = obj.find_prf(Convert.ToInt32(Session["cod"])); if (ds.Tables[0].Rows.Count > 0) { Image1.ImageUrl = "~/prfpics/" + Session["cod"] + ds.Tables[0].Rows[0]["prfpic"]; Label2.Text = ds.Tables[0].Rows[0]["usrfstnam"].ToString(); } else { Image1.ImageUrl = "~/images/pic1.jpg"; } } protected void lk1_Click(object sender, EventArgs e) { Session.Abandon(); FormsAuthentication.SignOut(); FormsAuthentication.RedirectToLoginPage(); } protected void Image1_Click(object sender, ImageClickEventArgs e) {
  • 64.
    64 } } Trash.aspx using System; using System.Collections.Generic; usingSystem.Linq; using System.Web; using System.Web.UI; using System.Web.UI.WebControls; using nsE-Comura; using System.Data; using System.Data.SqlClient; public partial class teacher_Default : System.Web.UI.Page { protected void Page_Load(object sender, EventArgs e) { if (Page.IsPostBack == false) { grid_bind(); gridasg_bind(); } } public void gridasg_bind() { clsasg obj = new clsasg(); DataSet ds = (DataSet)(obj.dspasgtrash(Convert.ToInt32(Session["cod"]))); GridView2.DataSource = ds; GridView2.DataBind(); } private void grid_bind() { clsgrp obj = new clsgrp();
  • 65.
    65 DataSet ds = (DataSet)(obj.dspgrptrsh(Convert.ToInt32(Session["cod"]))); GridView1.DataSource= ds; GridView1.DataBind(); } protected void LinkButton1_Click(object sender, EventArgs e) { Panel1.Visible = true; Panel2.Visible = false; grid_bind(); } protected void GridView1_RowEditing(object sender, GridViewEditEventArgs e) { Int32 grpcod = Convert.ToInt32(GridView1.DataKeys[e.NewEditIndex][0]); clsgrp obj = new clsgrp(); clsprpgrp p = new clsprpgrp(); p.p_grpcod = grpcod; p.p_grpsts = 'O'; obj.updgrpsts(p); grid_bind(); e.Cancel = true; } protected void GridView1_RowDeleting(object sender, GridViewDeleteEventArgs e) { Int32 grpcod = Convert.ToInt32(GridView1.DataKeys[e.RowIndex][0]); clsgrp obj = new clsgrp(); clsprpgrp p = new clsprpgrp(); p.p_grpcod = grpcod; obj.delete_rec(p); grid_bind(); } protected void LinkButton2_Click(object sender, EventArgs e) {
  • 66.
    66 Panel1.Visible = false; Panel2.Visible= true; } protected void GridView2_RowEditing(object sender, GridViewEditEventArgs e) { Int32 a = Convert.ToInt32(GridView2.DataKeys[e.NewEditIndex][0]); clsasg obj = new clsasg(); clsprpasg p = new clsprpasg(); p.p_asgcod = a; p.p_asgsts = 'U'; obj.updasgsts(p); gridasg_bind(); e.Cancel = true; } protected void GridView2_RowDeleting(object sender, GridViewDeleteEventArgs e) { Int32 a = Convert.ToInt32(GridView2.DataKeys[e.RowIndex][0]); clsasg obj = new clsasg(); clsprpasg p = new clsprpasg(); p.p_asgcod = a; obj.delete_rec(p); gridasg_bind(); e.Cancel = true; } } Frmshrasg.aspx using System; using System.Collections.Generic; using System.Linq; using System.Web; using System.Web.UI; using System.Web.UI.WebControls; using nsE-Comura; public partial class teacher_Default : System.Web.UI.Page {
  • 67.
    67 protected void Page_Load(objectsender, EventArgs e) { if (Page.IsPostBack == false) { clsasg obj = new clsasg(); List<clsprpasg> k = obj.find_rec(Convert.ToInt32(Request.QueryString["acod"])); Label3.Text = k[0].p_asgtit.ToUpper(); } } protected void ImageButton1_Click(object sender, ImageClickEventArgs e) { clsasgshr obj = new clsasgshr(); clsprpasgshr p = new clsprpasgshr(); p.p_asgshrtyp = 'G'; p.p_asgshrcod1 = Convert.ToInt32(DropDownList1.SelectedValue); p.p_asgshrduedat = Convert.ToDateTime(TextBox1.Text); p.p_asgshrasgcod = Convert.ToInt32(Request.QueryString["acod"]); obj.save_rec(p); TextBox1.Text = string.Empty; GridView1.DataBind(); } protected void ImageButton2_Click(object sender, ImageClickEventArgs e) { Response.Redirect("frmasg.aspx"); } } Frmquz.aspx using System; using System.Collections.Generic; using System.Linq; using System.Web; using System.Web.UI; using System.Web.UI.WebControls; using nsE-Comura;
  • 68.
    68 public partial classteacher_Default : System.Web.UI.Page { protected void Page_Load(object sender, EventArgs e) { } protected void LinkButton1_Click(object sender, EventArgs e) { Response.Redirect("frmnewquz.aspx"); } protected void GridView1_RowDeleting(object sender, GridViewDeleteEventArgs e) { Int32 a = Convert.ToInt32(GridView1.DataKeys[e.RowIndex][0]); clsquz obj = new clsquz(); clsprpquz p=new clsprpquz(); p.p_quzcod = a; obj.delete_rec(p); GridView1.DataBind(); e.Cancel = true; } protected void GridView1_RowEditing(object sender, GridViewEditEventArgs e) { Int32 a = Convert.ToInt32(GridView1.DataKeys[e.NewEditIndex][0]); Response.Redirect("frmnewquz.aspx?qcod=" + a.ToString()); } protected void GridView1_SelectedIndexChanged(object sender, EventArgs e) { Int32 a = Convert.ToInt32(GridView1.DataKeys[GridView1.SelectedIndex][0]); Response.Redirect("frmasgquz.aspx?qcod="+a.ToString()); } protected void Button1_Click(object sender, EventArgs e) { Response.Redirect("frmnewquz.aspx"); } }
  • 69.
    69 Frmpst.aspx using System; using System.Collections.Generic; usingSystem.Linq; using System.Web; using System.Web.UI; using System.Web.UI.WebControls; using nsE-Comura; public partial class teacher_Default : System.Web.UI.Page { protected void Page_Load(object sender, EventArgs e) { } protected void GridView1_RowDataBound(object sender, GridViewRowEventArgs e) { if (e.Row.RowType == DataControlRowType.DataRow) { string s = GridView1.DataKeys[e.Row.RowIndex][1].ToString(); LinkButton lk1 = (LinkButton)(e.Row.FindControl("lk1")); if (s == "") { lk1.Visible = true; } else { lk1.Visible = false; } } } protected void GridView1_RowDeleting(object sender, GridViewDeleteEventArgs e) { Int32 pstcod = Convert.ToInt32(GridView1.DataKeys[e.RowIndex][0]); ViewState["pstcod"] = pstcod; ModalPopupExtender1.Show();
  • 70.
    70 e.Cancel = true; } protectedvoid ImageButton1_Click(object sender, ImageClickEventArgs e) { clspst obj = new clspst(); clsprppst p = new clsprppst(); p.p_pstcod = Convert.ToInt32(ViewState["pstcod"]); p.p_pstrep = TextBox1.Text; string s = FileUpload1.FileName; if (s != null) { s = s.Substring(s.LastIndexOf('.')); p.p_pstfil = s; obj.update_rec(p); } if (s != null) { FileUpload1.PostedFile.SaveAs(Server.MapPath("../pstfil" +"//" +p.p_pstcod+s)); } TextBox1.Text = string.Empty; GridView1.DataBind(); } public string getvis(string s) { if (s != null) { return "visibility:visible"; } else { return "visibility:hidden"; } } } Frmprf.aspx
  • 71.
    71 using System; using System.Collections.Generic; usingSystem.Linq; using System.Web; using System.Web.UI; using System.Web.UI.WebControls; using System.Data; using nsE-Comura; public partial class teacher_Default : System.Web.UI.Page { protected void Page_Load(object sender, EventArgs e) { if (Page.IsPostBack == false) { clsprf obj = new clsprf(); DataSet d = obj.find_prf(Convert.ToInt32(Session["cod"])); if (d.Tables[0].Rows.Count > 0) { DropDownList1.DataBind(); DropDownList1.SelectedIndex = -1; DropDownList1.Items.FindByValue(d.Tables[0].Rows[0]["cntcod"].ToStrin g()).Selected = true; // DropDownList2.SelectedIndex = -1; DropDownList2.DataBind(); DropDownList2.Items.FindByValue(d.Tables[0].Rows[0]["prfcolcod"].ToSt ring()).Selected = true; DropDownList3.SelectedIndex = -1; DropDownList3.DataBind(); DropDownList3.Items.FindByValue(d.Tables[0].Rows[0]["prftimzon"].ToS tring()).Selected = true; ImageButton1.ImageUrl = "images/update_button.png"; ViewState["pic"] = d.Tables[0].Rows[0]["prfpic"]; ViewState["cod"] = d.Tables[0].Rows[0]["cntcod"]; Label3.Visible = true; }
  • 72.
    72 else { Label3.Visible = false; } } } protectedvoid ImageButton1_Click(object sender, ImageClickEventArgs e) { clsprpprf p = new clsprpprf(); clsprf obj = new clsprf(); p.p_prfcolcod = Convert.ToInt32(DropDownList2.SelectedValue); p.p_prftimzon = DropDownList3.SelectedValue; p.p_prfusrcod = Convert.ToInt32(Session["cod"]); string s; s = FileUpload1.FileName; if (s !="") s = s.Substring(s.LastIndexOf('.')); if (ImageButton1.ImageUrl == "images/submit_button.png") { p.p_prfpic = s; obj.save_rec(p); } else { p.p_prfpic = ViewState["pic"].ToString(); p.p_prfcod = Convert.ToInt32(ViewState["cod"]); obj.update_rec(p); } if (s !="") { FileUpload1.PostedFile.SaveAs(Server.MapPath("../prfpics" + "//" + Session["cod"] + s)); } Response.Redirect("frmdshbrd.aspx");
  • 73.
    73 } protected void ImageButton2_Click(objectsender, ImageClickEventArgs e) { Response.Redirect("frmdshbrd.aspx"); } protected void Button1_click(object sender, EventArgs e) { clsusr obj = new clsusr(); clsprpusr p = new clsprpusr(); Int32 a=Convert.ToInt32(obj.updpwd(Convert.ToInt32(Session["cod"]),Textbox1. Text)); if (a == 1) { p.p_usrcod = Convert.ToInt32(Session["cod"]); p.p_usrpwd = TextBox2.Text; obj.aftrchkpwd(p); Label6.Text = "Password Succesfully Changed"; } else { Label6.Text = "Old password Incorrect"; } Textbox1.Text = string.Empty; TextBox2.Text = string.Empty; TextBox3.Text = string.Empty; // Label6.Text = string.Empty; } protected void img_Click(object sender, ImageClickEventArgs e) { Label6.Text = string.Empty; Textbox1.Text = string.Empty; TextBox2.Text = string.Empty; TextBox3.Text = string.Empty; } }
  • 74.
    74 Frmnewquz.aspx using System; using System.Collections.Generic; usingSystem.Linq; using System.Web; using System.Web.UI; using System.Web.UI.WebControls; using nsE-Comura; public partial class teacher_Default : System.Web.UI.Page { protected void Page_Load(object sender, EventArgs e) { if (Page.IsPostBack == false) { bind(); bind_option(); if (Request.QueryString["qcod"] == null) { Label5.Text = "CREATE NEW QUIZ"; } else { Label5.Text = "UPDATE QUIZ"; clsquz obj = new clsquz(); List<clsprpquz> k = obj.find_rec(Convert.ToInt32(Request.QueryString["qcod"])); txtquztit.Text = k[0].p_quztit.ToString(); txtquzdur.Text =k[0].p_quzdur.ToString(); txtscr.Text = k[0].p_quztotscr.ToString(); txttotscr.Text = k[0].p_quztotscr.ToString(); txtcutoffscr.Text = k[0].p_quzcutoffscr.ToString(); ImageButton1.ImageUrl = "~/teacher/images/update_button.png"; ViewState["cod"] = k[0].p_quzcod; Label3.Text = k[0].p_quztit; Panel2.Visible = true; bind(); }
  • 75.
    75 } } private void clear_rec() { txtcutoffscr.Text= string.Empty; txtqstdsc.Text = string.Empty; txtquzdur.Text = string.Empty; txtquztit.Text = string.Empty; txtscr.Text = string.Empty; txttotscr.Text = string.Empty; } private void clear_recpanel2() { txtqstdsc.Text = string.Empty; txtscr.Text = string.Empty; } public void bind() { clsquzdet obj = new clsquzdet(); GridView1.DataSource = obj.disp_rec(Convert.ToInt32(ViewState["cod"])); GridView1.DataBind(); } protected void GridView1_RowDeleting(object sender, GridViewDeleteEventArgs e) { clsquzdet obj = new clsquzdet(); clsprpquzdet p = new clsprpquzdet(); Int32 a = Convert.ToInt32(GridView1.DataKeys[e.RowIndex][0]); p.p_quzdetcod = a; obj.delete_rec(p); bind(); e.Cancel = true; }
  • 76.
    76 protected void GridView1_RowEditing(objectsender, GridViewEditEventArgs e) { clsquzdet obj = new clsquzdet(); List<clsprpquzdet> k = obj.find_rec(Convert.ToInt32(GridView1.DataKeys[e.NewEditIndex][0])); RadioButtonList1.SelectedIndex = -1; RadioButtonList1.Items.FindByValue(k[0].p_quzdetqsttyp.ToString()).Selec ted = true; txtqstdsc.Text = k[0].p_quzqstdsc.ToString(); DropDownList1.SelectedIndex = -1; DropDownList1.Items.FindByValue(k[0].p_quzqstord.ToString()).Selected = true; txtscr.Text = k[0].p_quzqstscr.ToString(); ViewState["quzdetcod"] = GridView1.DataKeys[e.NewEditIndex][0]; ImageButton3.ImageUrl = "~/teacher/images/update_button.png"; e.Cancel = true; } protected void GridView1_SelectedIndexChanged(object sender, EventArgs e) { Int32 a = Convert.ToInt32(GridView1.DataKeys[GridView1.SelectedIndex][0]); ViewState["qstcod"] = a; Panel2.Visible = false; Panel3.Visible = true; clsquzdet cls = new clsquzdet(); List<clsprpquzdet> l = cls.find_rec(a); Label4.Text = l[0].p_quzqstdsc; bind_option(); } private void bind_option() { clsquzdetopt obj = new clsquzdetopt(); GridView2.DataSource = obj.disp_rec(Convert.ToInt32(ViewState["qstcod"])); GridView2.DataBind(); }
  • 77.
    77 protected void GridView2_RowEditing(objectsender, GridViewEditEventArgs e) { clsquzdetopt obj = new clsquzdetopt(); Int32 a = Convert.ToInt32(GridView2.DataKeys[e.NewEditIndex][1]); List<clsprpquzdetopt> k = obj.find_rec(a); txtoptdsc.Text = k[0].p_quzdetoptdsc; if (k[0].p_quzdetoptsts == 'T') { CheckBox1.Checked = true; } else { CheckBox1.Checked = false; } ViewState["optcod"] = a; ImageButton5.ImageUrl = "~/teacher/images/update_button.png"; bind_option(); e.Cancel = true; } protected void GridView2_RowDeleting(object sender, GridViewDeleteEventArgs e) { clsquzdetopt obj = new clsquzdetopt(); clsprpquzdetopt p = new clsprpquzdetopt(); p.p_quzdetoptcod = Convert.ToInt32(GridView2.DataKeys[e.RowIndex][1]); obj.delete_rec(p); bind_option(); e.Cancel = true; } protected void ImageButton1_Click(object sender, ImageClickEventArgs e) { clsquz obj = new clsquz(); clsprpquz p = new clsprpquz(); p.p_quztit = txtquztit.Text; p.p_quzdur = Convert.ToInt32(txtquzdur.Text); p.p_quztotscr = Convert.ToInt32(txttotscr.Text); p.p_quzcutoffscr = Convert.ToInt32(txtcutoffscr.Text);
  • 78.
    78 p.p_quzusrcod = Convert.ToInt32(Session["cod"]); if(ImageButton1.ImageUrl=="~/teacher/images/submit_button.png") { Int32 a = obj.save_rec(p); ViewState["cod"] = a; Panel1.Visible = false; Panel2.Visible = true; Label3.Text = txtquztit.Text.ToUpper(); } else { p.p_quzcod = Convert.ToInt32(ViewState["cod"]); obj.update_rec(p); } clear_rec(); } protected void ImageButton2_Click(object sender, ImageClickEventArgs e) { clear_rec(); } protected void ImageButton3_Click(object sender, ImageClickEventArgs e) { clsquzdet obj = new clsquzdet(); clsprpquzdet p = new clsprpquzdet(); p.p_quzdetquzcod = Convert.ToInt32(ViewState["cod"]); p.p_quzdetqsttyp = Convert.ToChar(RadioButtonList1.SelectedValue); p.p_quzqstdsc = txtqstdsc.Text; p.p_quzqstord = Convert.ToInt32(DropDownList1.SelectedValue); p.p_quzqstscr = Convert.ToInt32(txtscr.Text); if (ImageButton3.ImageUrl=="~/teacher/images/submit_button.png") { obj.save_rec(p); } else { p.p_quzdetcod = Convert.ToInt32(ViewState["quzdetcod"]); obj.update_rec(p);
  • 79.
    79 ImageButton3.ImageUrl="~/teacher/images/submit_button.png"; } clear_recpanel2(); bind(); } protected void ImageButton4_Click(objectsender, ImageClickEventArgs e) { clear_recpanel2(); } protected void ImageButton5_Click(object sender, ImageClickEventArgs e) { clsquzdetopt obj = new clsquzdetopt(); clsprpquzdetopt p = new clsprpquzdetopt(); p.p_quzdetquzdetcod = Convert.ToInt32(ViewState["qstcod"]); p.p_quzdetoptdsc = txtoptdsc.Text; if (CheckBox1.Checked == true) { p.p_quzdetoptsts = 'T'; } else { p.p_quzdetoptsts = 'F'; } if (ImageButton5.ImageUrl=="~/teacher/images/submit_button.png") { obj.save_rec(p); } else { p.p_quzdetoptcod = Convert.ToInt32(ViewState["optcod"]); obj.update_rec(p); ImageButton5.ImageUrl = "~/teacher/images/submit_button.png"; } txtoptdsc.Text = string.Empty;
  • 80.
    80 CheckBox1.Checked = false; bind_option(); } protectedvoid ImageButton6_Click(object sender, ImageClickEventArgs e) { Panel2.Visible = true; Panel3.Visible = false; } } Frmnewgrp.aspx using System; using System.Collections.Generic; using System.Linq; using System.Web; using System.Web.UI; using System.Web.UI.WebControls; using nsE-Comura; public partial class teacher_Default : System.Web.UI.Page { protected void Page_Load(object sender, EventArgs e) { if (Page.IsPostBack == false) { if (Request.QueryString["gcod"] == null) { Label4.Text = "CREATE NEW GROUP"; } else { Label4.Text = "EDIT GROUP"; clsgrp obj = new clsgrp();
  • 81.
    81 List<clsprpgrp> k = obj.find_rec(Convert.ToInt32(Request.QueryString["gcod"])); TextBox1.Text= k[0].p_grpnam; TextBox2.Text = k[0].p_grpsub; DropDownList1.SelectedIndex = -1; DropDownList1.Items.FindByText(k[0].p_grpgrd).Selected = true; string s = k[0].p_grpmgtreg; string[] r = s.Split(','); for (Int32 i = 0; i < r.Count(); i++) { CheckBoxList1.Items.FindByValue(r[i]).Selected = true; } ImageButton1.ImageUrl = "~/teacher/images/update_button.png"; } } } protected void ImageButton1_Click(object sender, ImageClickEventArgs e) { clsgrp obj = new clsgrp(); clsprpgrp t = new clsprpgrp(); t.p_grpusrcod=Convert.ToInt32(Session["cod"]); t.p_grpnam = TextBox1.Text; t.p_grpgrd = DropDownList1.SelectedValue; t.p_grpsub = TextBox2.Text; t.p_grpsts = 'O'; t.p_grpcrtdat = DateTime.Now; string s = Guid.NewGuid().ToString(); t.p_grpjoncod = s; string p = ""; int i; for (i = 0; i < CheckBoxList1.Items.Count; i++) { if (CheckBoxList1.Items[i].Selected == true) { p = p + CheckBoxList1.Items[i].Value + ","; }
  • 82.
    82 } if (p.Length >0) { p = p.Substring(0, p.Length - 1); } t.p_grpmgtreg = p; Int32 a = Convert.ToInt32(obj.save_rec(t)); if (ImageButton1.ImageUrl == "~/teacher/images/create_button.png") { if (a == 1) { obj.save_rec(t); } else { System.Windows.Forms.MessageBox.Show("Group Name Exists"); } Label3.Text = "GROUP JOINING CODE:" + s; } else { t.p_grpcod = Convert.ToInt32(Request.QueryString["gcod"]); obj.update_rec(t); } TextBox1.Text = string.Empty; TextBox2.Text = string.Empty; } } Frmlib.aspx using System; using System.Collections.Generic; using System.Linq; using System.Web;
  • 83.
    83 using System.Web.UI; using System.Web.UI.WebControls; usingnsE-Comura; public partial class teacher_Default : System.Web.UI.Page { protected void Page_Load(object sender, EventArgs e) { } protected void LinkButton1_Click(object sender, EventArgs e) { Panel1.Visible = true; } protected void ImageButton1_Click(object sender, ImageClickEventArgs e) { clslibres obj = new clslibres(); clsprplibres p = new clsprplibres(); p.p_libresusrcod = Convert.ToInt32(Session["cod"]); p.p_librestyp = Convert.ToChar(DropDownList1.SelectedValue); p.p_libresdsc = TextBox1.Text; p.p_libresshrsts = Convert.ToChar(RadioButtonList2.SelectedValue); obj.save_rec(p); TextBox1.Text = string.Empty; Panel1.Visible = false; GridView1.DataBind(); } protected void ImageButton2_Click(object sender, ImageClickEventArgs e) { Panel1.Visible = false; } } Frmdshbrd.aspx using System; using System.Collections.Generic; using System.Linq; using System.Web;
  • 84.
    84 using System.Web.UI; using System.Web.UI.WebControls; usingSystem.Data; using System.Data.SqlClient; using nsE-Comura; using System.Net.Mail; public partial class teacher_Default : System.Web.UI.Page { protected void Page_Load(object sender, EventArgs e) { if (Page.IsPostBack == false) { clsprf obj = new clsprf(); DataSet d = obj.find_prf(Convert.ToInt32(Session["cod"])); if (d.Tables[0].Rows.Count == 0) { Response.Redirect("frmprf.aspx"); } } } public string grpnos(Int32 grpcod) { clsgrp obj = new clsgrp(); DataSet ds = obj.dspgrpstu(grpcod); return ds.Tables[0].Rows.Count.ToString(); } protected void GridView1_RowDeleting(object sender, GridViewDeleteEventArgs e) { clsgrp obj = new clsgrp(); clsprpgrp p = new clsprpgrp(); p.p_grpcod = Convert.ToInt32(GridView1.DataKeys[e.RowIndex][0]); p.p_grpsts = 'C'; obj.updgrpsts(p); GridView1.DataBind(); e.Cancel = true; }
  • 85.
    85 protected void GridView1_SelectedIndexChanged(objectsender, EventArgs e) { string s = GridView1.DataKeys[GridView1.SelectedIndex][1].ToString(); ViewState["joncod"] = s; } protected void Button1_Click(object sender, EventArgs e) { string s = TextBox1.Text; string[] emlids = s.Split(','); for (Int32 i = 0; i < emlids.Count(); i++) { MailMessage mm = new MailMessage("admin@yahoo.com", emlids[i], "joingroup", "u r requested to join this group.the unique joining code for thr group is" + ViewState["joncod"] + "<a href=frmreg.aspx>click here</a>"); mm.IsBodyHtml = true; SmtpClient c = new SmtpClient("mail.connectzone.in", 25); c.Send(mm); } } } Frmasgquz.aspx using System; using System.Collections.Generic; using System.Linq; using System.Web; using System.Web.UI; using System.Web.UI.WebControls; using nsE-Comura; public partial class teacher_Default : System.Web.UI.Page { protected void Page_Load(object sender, EventArgs e) { if (Page.IsPostBack == false) {
  • 86.
    86 clsquz obj=new clsquz(); List<clsprpquz>k = obj.find_rec(Convert.ToInt32(Request.QueryString["qcod"])); Label3.Text = k[0].p_quztit.ToUpper(); } } protected void GridView1_RowDeleting(object sender, GridViewDeleteEventArgs e) { Int32 a = Convert.ToInt32(GridView1.DataKeys[e.RowIndex][0]); clsquzasg obj = new clsquzasg(); clsprpquzasg p = new clsprpquzasg(); p.p_quzasgcod = a; obj.delete_rec(p); GridView1.DataBind(); e.Cancel = true; } protected void ImageButton1_Click(object sender, ImageClickEventArgs e) { clsquzasg obj = new clsquzasg(); clsprpquzasg p = new clsprpquzasg(); p.p_quzasgquzcod = Convert.ToInt32(Request.QueryString["qcod"]); p.p_quzasggrpcod = Convert.ToInt32(DropDownList1.SelectedValue); p.p_quzasgdat = Convert.ToDateTime(TextBox1.Text); //Int32 a=obj.save_rec(p); //if (a == 1) //{ obj.save_rec(p); //} //else //{ // System.Windows.Forms.MessageBox.Show("Quiz Already Assigned Once"); //} GridView1.DataBind(); TextBox1.Text = string.Empty; }
  • 87.
    87 protected void ImageButton2_Click(objectsender, ImageClickEventArgs e) { TextBox1.Text = string.Empty; DropDownList1.SelectedIndex = -1; } } Frmasg.aspx using System; using System.Collections.Generic; using System.Linq; using System.Web; using System.Web.UI; using System.Web.UI.WebControls; using nsE-Comura; public partial class teacher_Default : System.Web.UI.Page { protected void Page_Load(object sender, EventArgs e) { } protected void LinkButton1_Click(object sender, EventArgs e) { Panel1.Visible = true; } protected void GridView1_RowDeleting(object sender, GridViewDeleteEventArgs e) { clsasg obj = new clsasg(); clsprpasg p = new clsprpasg(); p.p_asgcod = Convert.ToInt32(GridView1.DataKeys[e.RowIndex][0]); p.p_asgsts = 'T'; obj.updasgsts(p); GridView1.DataBind(); e.Cancel = true;
  • 88.
    88 } protected void GridView1_RowEditing(objectsender, GridViewEditEventArgs e) { Int32 a = Convert.ToInt32(GridView1.DataKeys[e.NewEditIndex][0]); Response.Redirect("frmshrasg.aspx?acod=" + a.ToString()); } protected void ImageButton1_Click(object sender, ImageClickEventArgs e) { clsasg obj = new clsasg(); clsprpasg p = new clsprpasg(); p.p_asgtit = TextBox1.Text; p.p_asgdsc = TextBox2.Text; string s = FileUpload1.FileName; if (s != "") { s = s.Substring(s.LastIndexOf('.')); } p.p_asgfil = s; p.p_asgusrcod = Convert.ToInt32(Session["cod"]); p.p_asgsts = 'U'; obj.save_rec(p); List<clsprpasg> k = obj.disp_rec(Convert.ToInt32(Session["cod"])); Int32 a = Convert.ToInt32(k[0].p_asgcod); if (s != "") { FileUpload1.PostedFile.SaveAs(Server.MapPath("../asgfiles" + "//" + a.ToString() + s)); } GridView1.DataBind(); TextBox1.Text = string.Empty; TextBox2.Text = string.Empty; Panel1.Visible = false; }
  • 89.
    89 protected void ImageButton2_Click(objectsender, ImageClickEventArgs e) { TextBox1.Text = string.Empty; TextBox2.Text = string.Empty; Panel1.Visible = false; } }
  • 90.
    90 References 1. Unleashed ASP.NET 2.WROX Professional ASP.NET 3.5 3. HTML for Dummies 4. www.educationsun.com 5. SQL for Dummies 6. www.google.com 7. www.paypal.com 8. www.wikipedia.com 9. www.youtube.com