Dr. Goodreader

Teaching readers how to diagnose
    and cure reading "clunks"
Rakitia Delk and I , Susan Stevens, developed Dr. Goodreader at
InterAmerican Academy in Guayaquil, Ecuador during the course of the
                          2005-2006 school year.
The school was in the process of turning from
textbook-based reading and writing instruction to
reading and writing workshop.

We were spear-
heading the effort.
which sounds like
we were doing
this:                                      But most
                                        of our work-
                                            sessions
                                              looked
                                            like this:
Even so, our beliefs in the reading research and best practices
took us back to the unit planning table. Night after night we
staggered home at 5 or 6 o’clock after hours of studying
research and planning.
Our goal was to teach reading strategies in a systematic
manner—and then to teach our students that they needed to
be able to choose which reading strategy to utilize at any
moment of time. So we read—a lot.
We decided to write a unit on each reading strategy because
good readers are active readers, and active readers use the
following strategies:

Metacognition: Metacognition is the act of thinking about
your thinking when you read. It is also called self-
monitoring. When readers are metacognitive they:

•   know what they know,

•   know what they don’t know, and

•   know how to apply fix-up strategies when
    they are confused.
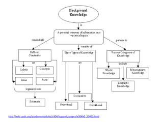
Activate background knowledge:
Background knowledge is everything you
bring to a book:

•your life experiences,
•the places you’ve been,
•your relationships,
•everything you’ve
heard, seen, smelled, touched, tasted, and
•even what you believe.

The very act of living your life adds to
background knowledge. After
metacognition, it is the most important
reading strategy.
Activating background knowledge, a.k.a. schema, includes:

Making connections from
    • text to self,
    • text to world, and
    • text to text.

We need to guide students to make connections that help their understanding
of what they’re reading as opposed to taking them down a rabbit trail.
http://wiki.updc.org/academymodules/a304/support/xpages/a304b0_20400.html
Visualize: Vizualization is making a movie in your mind when you
  read. Our visualizations are unique to us and our background
                              knowledge.
 If I read a book about growing up in northern Illinois, my visual
     images are possibly going to be more detailed than yours
                    because I lived there as a child.
     Storytelling is the best technique to help students learn to
                                visualize.
Infer: Inferring includes:
    • making predictions,
    •reading on the line (inferring at the word level using
    context clues and word substitution),
    •reading between the lines (making inferences about
    what the author has implied), and
    •reading beyond the lines (creating a unique meaning
    that combines background knowledge, the text, and
    personal response).

   Inferences are evidence-based guesses. Background
 knowledge generally helps us be successful, so in general,

    Text + Background Knowledge = Successful Inference.
Question: Readers need to question as they read. The most
basic and useful question is, “Does this make sense?”

Students ask questions that help them understand the
text, “Why did Sam do that?”

They also wonder, and hopefully end each book with big
questions that draw them beyond the book into deeper
thinking and learning.
Determine Importance: The meaning of this strategy is
self-evident, but this is the most difficult strategy to teach.

Like many of the strategies, it links back to background
knowledge. The more we know about what we are
reading, the easier it is to pick out the main idea and
important details.

Graphic organizers are
helpful when teaching
this strategy.




ohiorc.org
Synthesize: Condensing or summarizing reading material from one or more text.

     Much more deeply, it’s the idea of
     coming up with new ideas and new
     thinking based on what we read.

     Synthesis is how reading changes us.




http://reading-comprehension-assistance.wikispaces.com/
Evaluate: We evaluate when we judge the worth of what we
have read. There are many frameworks through which to
evaluate. For example, readers can evaluate the quality of
writing, or whether a piece of writing contains fact or opinion.




         catawbaschools.net

                                   searchlores.org
How many times
                                                                       do we hear a
                                                                       variation on, “I
                                                                       don’t get it.”

                                                                       Dr. Goodreader is
                                                                       designed for
                                                                       students to learn
                                                                       to self-diagnose
                                                                       their “clunks”
                                                                       and choose a fix-
                                                                       up strategy that
                                                                       will help and
                                                                       move forward.



http://www.flickr.com/photos/emagic/51069522/sizes/z/in/photostream/
Key Question: Does this make sense?

We teach this is the key question
whatever you are doing—
math, reading, writing.

Students need to be taught to ask this
question often. Some beginning readers
after every sentence.

When Rakitia did this with 3rd grade, she
taught the whole chart, but in smaller
pieces so as not to overwhelm them.
The next step is to fine the general area
of the problem:

Is it a problem with my mind?

Is it a problem at the word level?

Is it a problem at the sentence level?

Is it a problem at a larger level:
paragraph, page, or chapter?
•We spend a lot of time here, listing different types of distractions
and how to handle them.
•We often have noise from the hallway when we read or from leaf
blowers outside.
•We have noise in the classroom. Not only do we learn how to
deal with what is distracting us, but we learn not to be
distractions.
•In addition, we practice how not to BE a distraction. Like how to
close a door, etc.
The first part of “Did I clunk on a word?” gives fix-up strategies
that can be used to check if the word was read correctly.

How does a student know if this is the problem?

If the word they read doesn’t make sense.

Many students have a tendency to guess a word based on the first
letters. Breaking the word into syllables is another fix-up strategy
that could be added.
I
The second section of “Did I read this word correctly?”
has to do with coming across a word you don’t know.

The next question is, “Do we need to know this word?”

(You don’t always.)
I
Did I clunk on a sentence?
• Usually this is taken care of by rereading and paying attention
  to the punctuation, but we’ve broken this into mini steps.
• Sometimes we need to read slower to understand, and
• Sometimes we need to read faster.
When you clunk on a larger piece of text, you pull more fix-up
strategies into use.
• Rereading is the most oft used and is very successful.
• For younger students you’d probably want to stop the chart after
   study the pictures or retelling.
• Sometimes the author intentionally has you asking questions and
   you need to read ahead.
Helping students build background knowledge

• If you’re going to read a chapter book out
  loud, prepare a small PowerPoint about
  some of the ideas they may be unfamiliar
  with.
• Google images if you’re working with a
  student one-on-one.
• Hand students a book with lots of pictures to
  leaf through before they read about the Civil
  War, etc.
Helping students make the movie in their minds:

• Read to them and have them draw a section of what you
  have read. (Great assessment, by the way.)

• Model by drawing how you picture a passage. (You don’t
  need to be Da Vinci, Picasso is just fine!

• Remember to connect visualizing to background
  knowledge.

• Read chapter books and then show the part of the movie
  you just read. (Chapter by chapter)
Helping students use their story sense:

For example, fairy tales usually start with
“Once upon a time” and end with . . .

In a mystery, the author is trying to trick
you with the clues, you need to read
super-closely.
If a student has to use fix-up strategies too
     often, they didn’t use the Goldilock
     Principle when choosing the book.
You don’t want the book to be
Too hard . .
Or too easy . . .
But . . . Just right.
How Can You Implement Dr. Goodreader?

• You can teach an in-depth unit on each part
  of Dr. G, but that takes a lot of time.
• You can introduce a portion a week—
  especially with younger kids. When Rakitia
  did it she made laminated tools that went
  along with Dr. G.
• You can do a quick overview and then have
  students use Dr. G when they conference
  with you.
Resources:

Dr. Goodreader blog:
http://doctorgoodreader.edublogs.org/

If you would like a PDF copy of the whole
Dr. Goodreader book, just let me know and
I’ll e-mail it to you.

Dr.Goodreader

  • 1.
    Dr. Goodreader Teaching readershow to diagnose and cure reading "clunks"
  • 2.
    Rakitia Delk andI , Susan Stevens, developed Dr. Goodreader at InterAmerican Academy in Guayaquil, Ecuador during the course of the 2005-2006 school year.
  • 3.
    The school wasin the process of turning from textbook-based reading and writing instruction to reading and writing workshop. We were spear- heading the effort. which sounds like we were doing this: But most of our work- sessions looked like this:
  • 4.
    Even so, ourbeliefs in the reading research and best practices took us back to the unit planning table. Night after night we staggered home at 5 or 6 o’clock after hours of studying research and planning.
  • 5.
    Our goal wasto teach reading strategies in a systematic manner—and then to teach our students that they needed to be able to choose which reading strategy to utilize at any moment of time. So we read—a lot.
  • 6.
    We decided towrite a unit on each reading strategy because good readers are active readers, and active readers use the following strategies: Metacognition: Metacognition is the act of thinking about your thinking when you read. It is also called self- monitoring. When readers are metacognitive they: • know what they know, • know what they don’t know, and • know how to apply fix-up strategies when they are confused.
  • 7.
    Activate background knowledge: Backgroundknowledge is everything you bring to a book: •your life experiences, •the places you’ve been, •your relationships, •everything you’ve heard, seen, smelled, touched, tasted, and •even what you believe. The very act of living your life adds to background knowledge. After metacognition, it is the most important reading strategy.
  • 8.
    Activating background knowledge,a.k.a. schema, includes: Making connections from • text to self, • text to world, and • text to text. We need to guide students to make connections that help their understanding of what they’re reading as opposed to taking them down a rabbit trail.
  • 9.
  • 10.
    Visualize: Vizualization ismaking a movie in your mind when you read. Our visualizations are unique to us and our background knowledge. If I read a book about growing up in northern Illinois, my visual images are possibly going to be more detailed than yours because I lived there as a child. Storytelling is the best technique to help students learn to visualize.
  • 11.
    Infer: Inferring includes: • making predictions, •reading on the line (inferring at the word level using context clues and word substitution), •reading between the lines (making inferences about what the author has implied), and •reading beyond the lines (creating a unique meaning that combines background knowledge, the text, and personal response). Inferences are evidence-based guesses. Background knowledge generally helps us be successful, so in general, Text + Background Knowledge = Successful Inference.
  • 12.
    Question: Readers needto question as they read. The most basic and useful question is, “Does this make sense?” Students ask questions that help them understand the text, “Why did Sam do that?” They also wonder, and hopefully end each book with big questions that draw them beyond the book into deeper thinking and learning.
  • 13.
    Determine Importance: Themeaning of this strategy is self-evident, but this is the most difficult strategy to teach. Like many of the strategies, it links back to background knowledge. The more we know about what we are reading, the easier it is to pick out the main idea and important details. Graphic organizers are helpful when teaching this strategy. ohiorc.org
  • 14.
    Synthesize: Condensing orsummarizing reading material from one or more text. Much more deeply, it’s the idea of coming up with new ideas and new thinking based on what we read. Synthesis is how reading changes us. http://reading-comprehension-assistance.wikispaces.com/
  • 15.
    Evaluate: We evaluatewhen we judge the worth of what we have read. There are many frameworks through which to evaluate. For example, readers can evaluate the quality of writing, or whether a piece of writing contains fact or opinion. catawbaschools.net searchlores.org
  • 16.
    How many times do we hear a variation on, “I don’t get it.” Dr. Goodreader is designed for students to learn to self-diagnose their “clunks” and choose a fix- up strategy that will help and move forward. http://www.flickr.com/photos/emagic/51069522/sizes/z/in/photostream/
  • 17.
    Key Question: Doesthis make sense? We teach this is the key question whatever you are doing— math, reading, writing. Students need to be taught to ask this question often. Some beginning readers after every sentence. When Rakitia did this with 3rd grade, she taught the whole chart, but in smaller pieces so as not to overwhelm them.
  • 18.
    The next stepis to fine the general area of the problem: Is it a problem with my mind? Is it a problem at the word level? Is it a problem at the sentence level? Is it a problem at a larger level: paragraph, page, or chapter?
  • 19.
    •We spend alot of time here, listing different types of distractions and how to handle them. •We often have noise from the hallway when we read or from leaf blowers outside. •We have noise in the classroom. Not only do we learn how to deal with what is distracting us, but we learn not to be distractions. •In addition, we practice how not to BE a distraction. Like how to close a door, etc.
  • 20.
    The first partof “Did I clunk on a word?” gives fix-up strategies that can be used to check if the word was read correctly. How does a student know if this is the problem? If the word they read doesn’t make sense. Many students have a tendency to guess a word based on the first letters. Breaking the word into syllables is another fix-up strategy that could be added.
  • 21.
    I The second sectionof “Did I read this word correctly?” has to do with coming across a word you don’t know. The next question is, “Do we need to know this word?” (You don’t always.)
  • 22.
    I Did I clunkon a sentence? • Usually this is taken care of by rereading and paying attention to the punctuation, but we’ve broken this into mini steps. • Sometimes we need to read slower to understand, and • Sometimes we need to read faster.
  • 23.
    When you clunkon a larger piece of text, you pull more fix-up strategies into use. • Rereading is the most oft used and is very successful. • For younger students you’d probably want to stop the chart after study the pictures or retelling. • Sometimes the author intentionally has you asking questions and you need to read ahead.
  • 24.
    Helping students buildbackground knowledge • If you’re going to read a chapter book out loud, prepare a small PowerPoint about some of the ideas they may be unfamiliar with. • Google images if you’re working with a student one-on-one. • Hand students a book with lots of pictures to leaf through before they read about the Civil War, etc.
  • 25.
    Helping students makethe movie in their minds: • Read to them and have them draw a section of what you have read. (Great assessment, by the way.) • Model by drawing how you picture a passage. (You don’t need to be Da Vinci, Picasso is just fine! • Remember to connect visualizing to background knowledge. • Read chapter books and then show the part of the movie you just read. (Chapter by chapter)
  • 26.
    Helping students usetheir story sense: For example, fairy tales usually start with “Once upon a time” and end with . . . In a mystery, the author is trying to trick you with the clues, you need to read super-closely.
  • 27.
    If a studenthas to use fix-up strategies too often, they didn’t use the Goldilock Principle when choosing the book. You don’t want the book to be Too hard . . Or too easy . . . But . . . Just right.
  • 28.
    How Can YouImplement Dr. Goodreader? • You can teach an in-depth unit on each part of Dr. G, but that takes a lot of time. • You can introduce a portion a week— especially with younger kids. When Rakitia did it she made laminated tools that went along with Dr. G. • You can do a quick overview and then have students use Dr. G when they conference with you.
  • 29.
    Resources: Dr. Goodreader blog: http://doctorgoodreader.edublogs.org/ Ifyou would like a PDF copy of the whole Dr. Goodreader book, just let me know and I’ll e-mail it to you.

Editor's Notes

  • #14 We need to teach students to find important details not interesting details when determining importance.