DETECTING PROXIMITY
  EVENTS IN SENSOR
     NETWORKS



               By

    Balasuresh A –PR12CS1011
OBJECTIVE

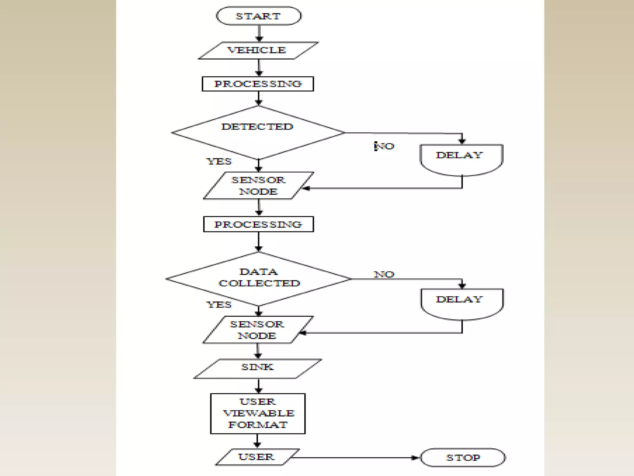
 To show a simulation of Vehicle Tracking in defined path as
well as unknown path in the terrain.

 Our Technique is to handle moving events

 We introduce the concept of Proximity Queries, which allows us
to report interesting events, observed by the nodes in the network
that lie within a certain distance from each other.
INTRODUCTION

 Sensor networks are often used to perform monitoring tasks

 concept of proximity queries - event is triggered when a user-
programmable predicate is satisfied on a sensor node

 everything based on the distributed routing index, and it is
maintained by the nodes in the network
WHAT IS PROXIMITY ?
 The quality or state of being next in time, place etc.;

 Immediate nearness, either in place, alliance.

                          Proximity Sensors

• A Proximity Sensor is a sensor able to detect the presence of
nearby objects without any physical contact.

• Different Proximity Sensors are there:
      Plastic detection – Photoelectric Proximity Sensor.
      Metal detection – Inductive Proximity Sensor.
COMPONENTS OF A
  SENSOR NODE
SENSORS NODES
SCATTERED IN THE
  SENSOR FIELD
TOPOLOGY
TRANSMITTING DATA
UNKNOWN PATH
WHAT ARE THE THINGS
          INCLUDED
 to correlate observations on different sensors - straightforward
implementations based on localized flooding - external processing
algorithms

 local indexing structures – maintaining routing index

 Bandwidth efficient algorithms - detecting proximity - designed
to handle moving event (i.e.) move along predefined or unknown
paths in the terrain.
Random-walk techniques

 Target at k different nodes – this technique will direct until
reaches its one of the k different destination.

spatial-temporal suppression techniques:

 reducing the cost of monitoring queries in sensor networks.

local routing table:

 In order to compute the next hop to route a message is
fundamental in the Border Gateway Protocol (BGP)
PROBLEMS OCCUR AND
      THEIR SOLUTION
(i) Sometimes we may get, like a problem of a situation where a
 lot of messages are wasted when no matching events are in the
 neighborhood.
Solution:
 Ssrc observes an event X, it initiates a search for matching events
 - at the same time the nodes that have observed these matching
 event-
(ii)Locating of events in the Corresponding Sensor Network

Solution:

            rumor-based approach - utilizes agents that upon the detection
of an event traverse the network propagating information about the
event.

             routing indices are maintained locally and are never
transmitted in the network - these indices are updated ‘‘incrementally’’
upon the announcement of an event.
(iii)Identify the neighbor node, to transmit the messages and
communication

Solution:

- GPSR (Greedy Perimeter Stateless Routing)

- allows point-to-point communication

- distant wireless nodes using the positions of the nodes

- packet’s destination to make packet forwarding



 Data-centric techniques
ROUTING INDICES

 2 major operations :

(i) How to update the routing index when the node receives
 information on new events

(ii) Given the routing index, how to determine the next hop list NH
 of the node
ISSUES
1) Track of packets, in between two nodes

2) Sometimes, if the two nodes received the same event, it is
difficult to find the target node by both of them.

3) Synchronize between two nodes indices.

4) Memory requirement for Indices.

5) Packets loss
CONCLUSION


 Our algorithms do not assume any specific sensor topology and
can also be applied to cases of clustered organizations.



 Accident detection – Service details
THANK YOU

Detecting proximity events in sensor networks

  • 1.
    DETECTING PROXIMITY EVENTS IN SENSOR NETWORKS By Balasuresh A –PR12CS1011
  • 2.
    OBJECTIVE  To showa simulation of Vehicle Tracking in defined path as well as unknown path in the terrain.  Our Technique is to handle moving events  We introduce the concept of Proximity Queries, which allows us to report interesting events, observed by the nodes in the network that lie within a certain distance from each other.
  • 3.
    INTRODUCTION  Sensor networksare often used to perform monitoring tasks  concept of proximity queries - event is triggered when a user- programmable predicate is satisfied on a sensor node  everything based on the distributed routing index, and it is maintained by the nodes in the network
  • 4.
    WHAT IS PROXIMITY?  The quality or state of being next in time, place etc.;  Immediate nearness, either in place, alliance. Proximity Sensors • A Proximity Sensor is a sensor able to detect the presence of nearby objects without any physical contact. • Different Proximity Sensors are there:  Plastic detection – Photoelectric Proximity Sensor.  Metal detection – Inductive Proximity Sensor.
  • 5.
    COMPONENTS OF A SENSOR NODE
  • 6.
  • 8.
  • 10.
  • 11.
  • 12.
    WHAT ARE THETHINGS INCLUDED  to correlate observations on different sensors - straightforward implementations based on localized flooding - external processing algorithms  local indexing structures – maintaining routing index  Bandwidth efficient algorithms - detecting proximity - designed to handle moving event (i.e.) move along predefined or unknown paths in the terrain.
  • 13.
    Random-walk techniques  Targetat k different nodes – this technique will direct until reaches its one of the k different destination. spatial-temporal suppression techniques:  reducing the cost of monitoring queries in sensor networks. local routing table:  In order to compute the next hop to route a message is fundamental in the Border Gateway Protocol (BGP)
  • 14.
    PROBLEMS OCCUR AND THEIR SOLUTION (i) Sometimes we may get, like a problem of a situation where a lot of messages are wasted when no matching events are in the neighborhood. Solution: Ssrc observes an event X, it initiates a search for matching events - at the same time the nodes that have observed these matching event-
  • 15.
    (ii)Locating of eventsin the Corresponding Sensor Network Solution: rumor-based approach - utilizes agents that upon the detection of an event traverse the network propagating information about the event. routing indices are maintained locally and are never transmitted in the network - these indices are updated ‘‘incrementally’’ upon the announcement of an event.
  • 16.
    (iii)Identify the neighbornode, to transmit the messages and communication Solution: - GPSR (Greedy Perimeter Stateless Routing) - allows point-to-point communication - distant wireless nodes using the positions of the nodes - packet’s destination to make packet forwarding  Data-centric techniques
  • 18.
    ROUTING INDICES  2major operations : (i) How to update the routing index when the node receives information on new events (ii) Given the routing index, how to determine the next hop list NH of the node
  • 19.
    ISSUES 1) Track ofpackets, in between two nodes 2) Sometimes, if the two nodes received the same event, it is difficult to find the target node by both of them. 3) Synchronize between two nodes indices. 4) Memory requirement for Indices. 5) Packets loss
  • 20.
    CONCLUSION  Our algorithmsdo not assume any specific sensor topology and can also be applied to cases of clustered organizations.  Accident detection – Service details
  • 21.