1 | P a g e
Spare Business Unit
Dealers Operations Checklist
On the basis of Evaluation Area
Medha Kumar Yadav
Mb.no -9849518106/9803293360
Email Id: medha808@gmail.com
Skype Id: medha126
2 | P a g e
Foreword
Dear Dealers Partners,
Greetings!!!!!
Hope everything at your side is well.
As you know we are going to improve our operation quality standard for better
customer service & satisfaction. In today’s competitive business for a company,
Quality Operation plays stellar role in improving overall business performance in
Spare Parts department. As we know customer expectation from dealership
services are increasing every day. Dealer’s operation checklist has been developed
with the objective of delivering best in class experience to customer through
implementation of standardized process and system. The parts activities are properly
controlled, can greatly influence the company’s success.
The Dealers operation checklist among other things is vitally important to the Spare Business
Unit (SBU) control, for effective operation, to achieve our business results while creating long
term relationship with the customers.
Kindly requested to maintain.
With Best wishes.
Medha kumar Yadav
3 | P a g e
Score
DEP Yes No
1 PAF-1-010 15
2 PAF-1-020 15
3 PAF-2-010 10
4 PAF-2-020 10
5 PAF-3-010 10
6 PAF-3-020 10
7 PAF-3-030 10
Sub total 80 50 0 0
8 PAA-1-010 5
9 PAA-1-020 10
10 PAA-1-030 5
11 PAA-1-040 5
12 PAA-1-050 10
13 PAA-2-010 10
14 PAA-2-020 5
15 PAA-2-030 10
16 PAA-3-010 10
17 PAA-3-020 10
18 PAA-3-030 10
19 PAA-4-010 10
20 PAA-4-020 10
21 PAA-4-030 5
22 PAA-4-040 5
Sub total 120 50 0 0
23 PAP-1-010 40
24 PAP-2-010 5
25 PAP-2-020 5
Sub total 50 50 0 0
Total 250
ASSESSMENT STANDARD
Spare parts
Score Possible Comments
150 0
Points Obtained
Run Market Research for Parts Pricings
Process C
Sell ​​genuineparts in service
Does System gives the suggested Order list for
Orders are sorted and prioritized for vehicles VOR
Administración y
Organización
B
"response rate monitors (order fill rate) to Dept. of
Participates in the marketing program sponsored by
History of service dept customers- Are used to
Does the local use of point of sale material (posters,
The local monitor "keeps track and lost sales?
Annual Stock take process and Cycle Count in
Image
Corporate
Facilities
A
Accessories are displayed and advertised, available
There are special items, Accessory Bundles
The parts Reception Area is clean and Well
All units are well lit
"This place has annual goals and monthly sales Rept.
Department Monitoring Parts Sales by Categories
Parts Bulletin Management
Monitor the Sales wrt to Vehicle inflow
Inform service / customer in case there is delay in
Discreapency Report Management
Update stock on arrival of new parts
■ Evaluation Areas
ITEM
Assessment score
Each issue of replacement, has a separate storage
Parts piking primary location, "stored in locations
Body / Irregular shaped parts Type and shape, are
Parts Pesonnel Seating and locations defined
0 Dependent Score
Dealers Operational EvaluationArea
4 | P a g e
INDEX
Dealer’s Parts Operations Checklist:
1. Facility
i) Accessory
o Accessories display Advertisement
o Sales Department Coordination
ii) Facilities
o Parts Facility Cleanliness and Safety
o Parts Department Illumination
iii) Parts Storage
o Individual location for each part no
o Stored by type and shape
2. Administration and Organization
General Management and Administration
o Job description Documentation
o Parts Sales Target & Reporting
o Parts Sales by Category
o Support Tools
o Tracking Lost Sales
3. Inventory Management
o Inventory Count
o Non-Moving and Obsolete parts
o Inventory Update
4. Key Performance Indicator
o Service Supply Factor
o ETA changes
o Parts Per Unit
5. Parts Marketing and Retention
o Marketing Program support and Participation
o Service and Marketing
o POP material
o Periodical Market Pre Research
6. Parts Process
i) Genuine Parts Loyalty
o Genuine Parts to sale
ii) Ordering
o System Pre Ordering
o Order Types
5 | P a g e
Facility
Accessory
Accessories Display andAdvertisement
Are current accessories displayed and advertised and available for purchase in the customer
contact area?
Criteria
Maximize retail accessory sales via accessory brochures, display racks/cabinets and seasonal
accessory promotions.
Why is this important?
The customers enter the parts department and must positively perceive the current M&M
accessories. Showing off accessories will create a demand, a wish for the customers to possess them. It
is essential to feature cabinets and displays of accessories which the customer can choose to have added
to their vehicle. Along with the many exterior accessories, there are also many interior accessories
which should be on display, such as AVN (Audio/Video/Navigation), keyless entry, and navigation
systems.
The customer contact area is the ideal surrounding for such a display as the customer can appealing in
the parts department, as well as in the sales area.
Hints
There are many simple and effective ways to present accessories to customers that result in immediate
sales. Be creative! If you’re not talking the extra steps to sell the customer the accessories out there,
your aftermarket competitors will.
6 | P a g e
How to improve?
Accessorize showroom vehicles because these are the ultimate display kits! The customer’s eye
influences buying decisions, most of which are based on the visual impression that a customer receives
of a display. Be sure to have working AVN (ELECTRONIC ACCESSORY) units on display that will allow
the customer to physically touch and interact with the product.
How to check?
Browse the parts department and evaluate if current accessories are nicely presented and if brochures
are available.
7 | P a g e
Sale Department Coordination
Are there special accessory items, packages coordinated with sales department and is sales personnel
incentivized to sell more accessories?
Criteria:
Introduce accessories in cooperation with vehicle sales in order to maximize accessory
Sales as well as parts sales.
Why is this important?
For all the accessories available these days for vehicles, the up-sell opportunities can be enormous for
the dealership. Accessories are a great area of opportunity for the parts and service departments
looking to increase sales and can be an easy up-sell opportunity for the sales department. Inform the
sales department about accessory packages, special promotions and supply materials which they can use
during the sales process. Incentives for successful parts sales by sales personnel will increase the
motivation to sell for your department.
Hints
Visualizing accessories on a vehicle is important to customers, since many will not buy what they cannot
see. Most dealers find that tastefully accessorized vehicles are sold quickly, many at higher gross profits
per unit. Look at fashion retail outlets. They have mannequins dressed in clothes and accessories so
their customers can picture themselves in ‘’that look’’. This powerful image allows the customer to see
just what the accessories do for the vehicle.
Another option may be to accessorize some of your loaner cars for your service opportunity to drive a
vehicle with the accessories. This can lead to increased sales of accessories not only by the customer
driving the loaner car, but by customers that see the accessorized loaner vehicle on the streets. Many
customer are willing to purchase accessories if they can see what they look like on the car and loaner
cars could afford them that opportunity.
How to improve?
Collaborate with the sales department! Coordinate period meetings between the sales and parts
departments and establish a good communication channel. Provide brochures and materials for sales and
inform them about seasonal promotions. You could coordinate them with new product launches. Do
not forget, sales personnel are encouraged to sell more accessories when they are incentivized!
How to check?
Look for programs including direct mail, co-op adverting, and participate in advertising campaigns.
8 | P a g e
FACILITIES
Parts Facility Cleanliness and Safety
Does the parts department maintain a clean, neat and
orderly parts department?
(Warehouse included)
Criteria:
Maintaining a clean and
orderly parts department
portrays high quality and
professionalism to your
customer and improves
the overall productivity.
Why is this important?
A clean parts department is
more efficient, and more importantly it is safer. Take care of the facilities
and equipment within the department to help ensure that your employees
and customers are cared for in a pleasant, clean and safer environment.
All surface such as floors, walls, ceilings, fixtures, furnishing and so on
must be clean.
Hints
Storing dangerous goods is subject to strict regulations. Make sure that your parts department complies
with all legal requirements. Take into account that consequences of not complying might be endangering
your business. Each dealership should assign one person the responsibility for the administration of
safety related issues.
How to improve?
Maintaining cleanliness helps build a spotless reputation
and enhances the customer’s experience! The common
denominator for cleanliness and safety is has to be a team
effort done on a daily basis.
How to check?
Observe all areas of the facility to assess cleanliness. In the
warehouse, periodically advise employees to clear aisles
and passageways and keep areas clean with materials
properly stacked. Remember, it costs time and money if
people cannot find what they are looking for! In the
customer area, keep counters and display racks clean and
tidy.
9 | P a g e
Parts Department Illumination
Are all areas of the parts department and storage area well lit?
Criteria:
All working areas shall be provided with
either natural or artificial illumination
which is adequate and suitable to provide
a reasonable safe place of employment.
Why is this important?
In general, lighting is important in the
work environment for the following
reasons:
-Efficient and accurate performance of
visual task: 80% of information about
surroundings is processed through the
eyes
-Work safety and health
-Productivity
-General feeling of well-being
Proper lighting can speed parts processing and reduce staff fatigue and mistakes. Fetching the wrong part
and going back to get right one costs precious time and makes work ineffective. A dimly lit parts
department can also lead to vehicle damages which could result in accidents for either the parts staff or
the customer.
Hints
Dark surfaces absorb light and light-colored surfaces reflect light. White paint reflects about 80% of the
light that strikes it, while concrete or wood may reflect only 20%-40%.The simple step of specifying
light-colored ceiling surface and structural elements will vastly improve both lighting efficiency and
lighting quality.
How to improve?
Install adequate illumination type and intensity in the warehouse (200*Lux) and the office space
(300*Lux) areas .Metal Halides (Bluish white) are recommended. For example, parallel lighting with parts
shelving to make sure that all parts numbers and items can be identified easily.
# Lux is measured using a lux meter.
How to check?
Make sure the overhead lighting runs parallel with parts shelving. Ask the parts personnel if they are
comfortable with the amount of illumination in their respective working areas.
10 | P a g e
PARTS STORAGE
Individual Location for Each Part Number
Does each part no has a separate storage location?
Criteria:
Each part should be store or located in a separate bin or areas for easy identification and retrieval.
Why is this important?
Separate locations are very important to maintain fast access to the needed spare parts. It guarantees a
maximum utilization of the available storage space and an optimal visual stock control. It also minimizes
searching time and increases your parts department productivity.
Hints
Design a layout (location). Which will optimize the tracking and control of spare parts. Some parts look
very similar and may be miskicked if stored in the same bin or shelf as other parts.
How to improve?
Label each space with its part no and create a layout (location).Part should not be stored in a parts
number sequence. All employees, even new employees, should be able to retrieved parts without
difficulty.
How to check?
Visually inspect your storage area and run some tests. Take various parts out of their bins without the
parts personnel noticing it and ask them to bring them back where they belong.
11 | P a g e
Stored byType and Shape
Are parts of the same type and same shapes stored together?
Criteria:
Storing parts by type and shape is fundamental to improve safety, quality, and operations efficiency.
Why is this important?
To ensure a maximum utilization of time and space and to decrease a possible damage to parts, an
appropriate arrangement of your storage space is necessary. Introducing this storage technique in your
parts warehouse will undoubtedly enhance your picking and binning operations. Moreover, parts may be
stored vertically, other parts horizontally to exploit limited space.
Hints
Locate similar units close to each other in order to avoid wasting stock space .Parts have to be located
in unique positions to establish fast , easy and safe access. Use special carriers or racks for these parts.
How to improve?
Parts from different shape like trim panels and oil filters should not be store within the same vicinity.
The dissimilar shape of these parts creates wasted spaces. Body panels should be stored vertically to
minimize time to retrieve them. Mufflers, hood and glass must be stored vertically. They may be hung
from above or can be stored on a rack. Any other parts that could be damaged by lying flat on top of
others parts must be stored vertically.
How to check?
Visually inspect your storage area and look at different ways in which you can optimize space and
binning/picking operations. Work closely with your distributor as they may propose and recommended
new storing technique based on type and shape.
12 | P a g e
General Management and Administration
Job Description Documentation
Are job descriptions provided for the parts manager and other parts personnel?
Criteria:
The dealership has update written documents which details the roles and responsibilities for each
position in the organization.
Why is this important?
The job description is the basic instrument used to define and measure the level of work being
performed by any given employee. Job description should clearly summarize the major duties and
responsibilities performed on the job as they relate to the four major factor-skill, responsibility, effort
and working conditions. A good job description is also imperative to facilitate new employee
orientation.
Hints
A complete job description:
-Contains the job title, basic qualification required, age and preferred experience.
-Details the primary, secondary and tertiary responsibilities.
-Outlines the mandatory and optional skill sets and competencies required.
-Throws light on performance evaluation parameters, career path and compensation and benefits
inclusive of fixed and variable pay and non-monetary compensation.
How to improve?
Management must put in writing a detailed job description and confirm with the matching staff member
if it corresponds with their roles and responsibilities. If any categories have been overlooked the job
description must be updated. Depending on the size of the dealership, multiple functions could be
handled by one person.
How to check?
Verify existing job descriptions. Prove them in cooperation with the employees in order to assess the
reliability of the documents.
13 | P a g e
Parts SalesTarget and Reporting
Does the dealership have yearly and monthly target objectives for the parts and accessory sales, fill rate,
inventory status and MOS (months of sales)?
Criteria:
The objective is to determine the after sales management’s responsibilities in the day to day running of
the dealers after sales business by recording and monitoring business performance results.
Why is this important?
Tracing your sales target is the basic for a good management. It gives you a clear picture of your
business activities and more importantly, it can help you plan your future activities. Dealerships should
make business improvement decision based on opportunities identified in the analysis of the business
performance indicators. It is important that all parts staffs are aware of the department’s objective and
they make efforts to achieve the targets and monitor progress.
Hints
Most managers/supervisors set objectives, but not with equal skill. An objective/target is simply a
statement of what is done and should be stated in terms of results .Objective should be SMART
(Specific, Measurable, Attainable, Result-Oriented, and Time –Limited)
How to improve?
Arrange regular, periodical discussions about targets and currents status. Tracking figures will allow you
to motivate people. When you find good results, make sure to recognize those who are responsible for
those results. Tracking may also lead you to areas which may need improvement. You may still need
further analysis to find out the cause of the problems in the dealership. For example, there are many
reason for sales decrease, low fill rate and high inventory, MOS. You’ll need to find out the exact cause
and take corrective actions.
How to check?
The parts manager should be dedicated to improving customer’s satisfaction and dealership parts sales
and profitability. Set sales objective, prepare an action plan and keep track of actual business figures
(Sales, fill rate, inventory level, MOS) daily, monthly, and annually.
14 | P a g e
Part Sales by Category
Does the pats department track sales by category?
Criteria:
Parts sales should be broken by ‘’Warranty parts sales, customer paid parts, wholesale, accessories, etc.
This will enable you to look at how you are doing, percentage wise, for each of the categories in
comparison to your total parts sales.
GOVT INDV INST RETAILER STOCKIST
SUB-
DEALER
Why is this important?
Tracking and analyzing sales is essential for a profitable parts operation.it can help you implement new
marketing strategies.
Analyzing parts sales categories allows you to analyze your strengths and weaknesses. For example, your
total parts sales may be in line with your objectives mainly because of your strong customer – paid parts
sales, but you may be weaker in other categories which may have growth opportunities, such as
wholesale.
Hints
Business performance indicators allow management to monitor progress towards achieving targets on a
daily basis. Having accurate information enables management to take corrective action if performance
fall behind expectations.
How to improve?
Identify categories which have greater growth potential and put together a team that will concentrate on
coming up with ideas to implement corrective actions which will grow sales in that specific category.
This may include special parts promotions, volume discounts, increase parts availability and so on.
How to check?
Segregate total sales by sales category and analyze statistics regularly.
15 | P a g e
SupportTools
Does the parts staff have all necessary tools?
(EPC, Parts bulletin, dealer’s system terminal….)
Criteria:
Support tools such as parts catalogs (e.g. Paper booklet, epc, parts bulletin, and information technology
(e.g. System, networks, and software) are very powerful tools that should be used to optimize your
parts business.
Why is this important?
Parts catalogs support the dealer parts staff in running the daily business. They help technicians identify
which parts are needed for a repair and/or parts managers for which parts need to be ordered.
Hints
Below are list of catalogs type and main systems that can be used in the business.
-DMS (Dealer Management System)
It is a software package that supports dealers with the daily running of their business. This system
typically covers parts ordering to distributors, dealer warehouse administration, and dealer parts pricing
and accounting.
RIM (Retail Inventory Management)
RIM systems are a development that some manufactures offer to their dealers. RIM systems connect to
distributors and allow distributors to manage dealer inventory by suggesting orders. For dealers this
means that most inventory ordering will be automatic resulting in higher dealer off – the shelf fill rates,
lower inventory and more parts manager time available.
How to improve?
It is recommended that dealers encourage the use of computers and system as a tools in their business.
Ensure that all items are usable and in working condition. Update parts information has to be available
any time for the staff to ensure accurate parts are being stocked and delivered to service department
and to customers. This is also important for ‘’Fix it right the first time.’’
How to check?
Make sure the parts staff is using the latest hard copy and software as well as parts catalogues in order
to guarantee the best and fastest service to your customers.
16 | P a g e
Tracking Lost Sales
Are Lost Sales documented and considered when adjusting the range and depth of your stock?
Criteria:
All counter personnel consistently register Lost Sales and the parts manager tracks them to make sure
stock range and depth reflects the demand.
Why is this important?
Lost Sales can be defined as a customer request for a part that the parts department cannot supply from
inventory. Thus, the parts department has lost s sale .Not tracking lost sales will result in the right parts
not being phased-in and if the parts department does not stock the right parts.
Hints
Most dealer management system (DMS) record demand for a part when it is sold; that usually means a
repair order or an invoice. Since demand is what is analyzed by DMS for further stocking considerations,
you also have to record instances then the sales is not ordered.
Consider adjusting stock range and depth to increase turnover. Stock range (number of parts to be
stocked) and depth (parts quantity to be stocked) should always reflect the demand .Lost Sales Data can
be recorded through the dealer parts system or by using a LOST SALES sheet. Once you know the
frequency of request, you can match it against your phase- in policy.
How to improve?
If the parts manager, in reviewing a lost sales or Emergency Purchase Report notices an increased
demand, the parts manager may then wish to take action and convert the part number to an active
stock number based on other information not available to the computer. The parts manager also, in the
case of active stocking parts, to increase the stocking level. , Most computer system will consider lost
sales as if they were actual sales in the calculation of the buying guide. In any event, a Lost Sales Report
should be reviewed at the production of every stock order.
How to check?
Lost Sales occur because of availability or cost. A lost due to availability is a sign that you need to track
repetitive demand of Lost Sales and respond at the appropriate time by physically stocking the part. A
lost due to cost usually signifies a potential problem with the price of the part.
Most DMS have a report that will tell you who is posting Lost Sales and how many, as well as the part
numbers invoiced. You probably want to run this report at least monthly, if not weekly. If you do not
have a DMS, you should do the same process manually.
17 | P a g e
18 | P a g e
Inventory Management
Inventory count
Are job descriptions provided for the parts manager and other parts personnel? Does the dealership
conduct periodic inventory and cycle count to ensure that stock quantities match the inventory
management system?
Criteria:
Physical inventory count and periodic cycle count should be performed to ensure inventory integrity.
Why is this important?
Cycle counting and physical inventory offers the ability to perform periodic physical counts on small
portions of your inventory. This allows you to count your inventory several times per year, giving you
more confidence in the shelf quantity accuracy. Moreover, annual physical inventories are absolutely
essential to allow the dealership a reconciliation of the inventory stocked versus the inventory shown in
the general ledger. However, an annual inventory alone is not satisfactory. A cycle count allowing the
parts manager to get through all of the parts on the shelf at least twice a year is recommended and is
preferred.
Hints
The parts department receives many benefits from accurate on – hand counts:
 Fewer unexpected variances at the time of the physical inventory (both count and vs. the
general ledger)
 The inventory management system ( Dealership Management System ) will stock better
inventory ( higher terns and better fill rate )
 Counter person confidence and productivity will increase. The counter person will trust the
system and will not have to verify the bins.
 Miss posting , damaged items, theft, etc. can be noticed earlier and addressed throughout the
year rather than trying to address shortage issues once a year.
How to improve?
A comprehensive cycle counting program is a valuable tool for ensuring that the quantities in your
computer system match with what is physically in the warehouse. By performing the cycle counts,
inspecting and verifying adjustments, and making the physical inventory adjustments to both the physical
inventory and general ledger, the annual physical adjustment with the general ledger should be minimal.
An added benefits is that the annual physical count will be quicker if systematic and consistent cycle
counting is used in the parts department. Cycle counting provides the dealership many operational and
accounting benefits. Order accuracy, fill-rate, inventory turns, customer satisfaction, and employee
productivity can all significantly improve.
How to check?
To ensure that stock levels remain accurate over time, you must investigate significant stock
discrepancies and take corrective action to prevent similar problems from reoccurring in the future.
Validate inventory reports and randomly picks parts from different parts class to examine how the
system fairs against your physical inventory.
19 | P a g e
Non –Moving and Obsolete Parts
Does the dealership control the percentage of non- moving (non-stock) parts and obsolete parts?
Criteria:
In a typical inventory, non- moving (non-stock) parts and obsolete parts should be less than 10% of the
total inventory value.
Non-Moving or non-stock parts are parts with no sales for more than 12 months.
Why is this important?
Parts managers must keep track of the aging of parts within the inventory so that they can use this
information in determining parts obsolescence and scrap. They must also identify and control profitable
parts to achieve a good stock order which will refill the shelves to current calculated buying guides
based on total demand.
Hints
To maximize space efficiency, standards must be created to determine which parts will be scrapped or
returned.
How to improve?
Having some non-moving parts in stock is unavoidable, but regularly monitor parts classification (fast
moving, medium moving, slow moving and new parts) and change the supply rule when you notice there
is a big change in parts demand. Economize storage space for fast moving parts. Non- moving parts
should monitored and registered. Try to limit your fixed capital in those parts on 10% or less of your
total inventory.
How to check?
Non – moving parts have a high possibility of becoming obsolete arts are not desired, but its natural and
it happens. It is the parts manager’s job to look at the aging status of each part. The part numbers with
oldest history and no demand should be converted to a dealer Phase – out status. Before any parts are
placed on the shelf or entered into the system, conditions should be predetermined and placed as
program rules within the system.
20 | P a g e
Inventory Update
Is on-hand quantity update soon after parts arrival and binning?
Criteria:
Stock orders should be received, binned and on-quantity updates on the dealers system should be
registered quickly to make those parts available for sale.
Why is this important?
It is imperative that system updates be made on all shipping, receiving and returning procedures for
inventory integrity. Without a prompt submission of the current input, the parts will not be available for
sale or service.
Hints
VOR, dealer non-stock items and back ordered items should be received and binned in the special order
bin or delivered to the service department immediately upon arrival.
How to improve?
Here are a few suggestions used by many dealers for receiving orders and getting parts into stock.
- Monitor the unloading of boxes and check the condition of boxes as it is brought in.
- Look for any visible damage. Always open fragile boxes to make sure that nothing is broken, and
carefully examine sheet metal for dents.
- Check the bill of loading to make sure all boxes have been delivered. Note any discrepancies
before signing the bill of lading.
- Immediately update your dealer system on hand quantity so that parts are available for sale.
How to check?
It is recommended that stock orders are received, binned and ready to sell within two hours of arrival
at the dealer.
An efficient parts update system update system is important to maintain accurate and up-to-date stock
information.
21 | P a g e
KEY PERFORMANCE INDICATOR
Service Supply Factor
Does the parts department monitor repair order service rate?
Criteria:
Repair order fill rate measures the percentage of repair orders for parts which were supplied
immediately from stock. The service rate should be monitored at least monthly and by customer type
(i.e., service rate for customer, internal service workshop).
Why is this important?
Repair order service rate is one way of measuring the satisfaction of serviced customers, because it
indicates the percentage of repair orders that were not delayed due to parts non- availability.
Number of Repair Orders requiring parts where all the
Required parts were in stock
R/O Base Service Rate = ----------------------------------------------------------------------------------------------
Total number of repair orders requiring parts
Tracking the figures will allow you to motivate the people. When you find a good result, make sure to
recognize those who are responsible for those results. Tracking may lead you to areas which need
improvement. You may still need further analysis to find out the cause of problems in the dealership.
There are many reasons you may have a low service rate, you will need to find out the exact cause of
and take corrective actions.
Hints
Parts availability is critical because it dictates how quickly technicians can complete a repair job on a
vehicle. Furthermore, a higher order fill rate is an important measure of customer satisfaction.
How to improve?
Monitor service parts fill rate that the parts system generates. This improves the dealer fill rate’, a
measure of whether the dealers is likely to have the parts in stock to carry out a repair or routine
maintenance on a vehicle.
How to check?
The service department is the Parts department’s most important customer. Therefore, it is important
that the dealership’s inventory consistently provides technicians with the parts they need. The total
recommended fill rate to the service department should be at least 90 % and monitored at least
monthly.
22 | P a g e
EstimatedTimeArrival (ETA) Changes
Does your parts staff inform the service department of parts ETA changes to allow appointment
rescheduling?
Criteria:
Establish standards for providing ETA information to the service department quickly and accurately in
case when additional parts are needed during a repair, and deliver parts to the service shop if these
items are in stock at the dealer.
Why is this important?
Parts and Service synchronization aims at reducing idle time for technicians, increasing service shop and
parts department productivity, and enhancing customer convenience and satisfaction.
To maximize customer satisfaction, it is essential that serviced vehicles are delivered back to the
customer according to the dealer’s commitment.
Hints
When a required the parts is not available from dealers stock, the faster it can be obtained the better
for the customer and the service department. The parts department will monitor the “Back order”
report daily and act promptly on any back ordered or special orders. The service advisor must be
notified immediately of any status changes.
How to improve?
The parts department should re- confirm parts availability for the next day’s appointments by double –
checking parts received against repair order copies or by actually pre- pulling parts for the next day’s
appointments and placing them into the pre-pull rack while confirming 100% availability.
The parts and service department should established a mutual improvement plan which has clear and
unified objectives. Then organize monthly meetings between the two departments to discuss parts
supply and ideas for further improvements of synchronization.
How to check?
Keep the service department informed on the status of special order parts on a daily basis, especially
changes in parts ETA, so that customer appointments can be changed if necessary.
23 | P a g e
Parts per Unit
Does the parts department track parts sales per assigned UIO?
Criteria:
Total parts sales divided by UIO (unit in operation) count should be performed in order to measure
yearly sales objective and market retention.
Why is this important?
Sales forecasting and tracking is key factor in any company’ success. Accurate sales forecasting allows a
dealers to effectively control inventory level and logistics and it provides for a mother running
operation. Measurable operating figure like yearly sales objective and market retention are an indication
of your strengths and weaknesses.
Hints
Market size estimation should be done at a product or commodity level. For example, if you wish to
develop market size estimates at a commodity level then broadly divide total parts population into 4
major commodity segments.
How to improve?
Calculate parts market size for each individual segment such as; maintenance/ service parts, light
mechanical repairs parts, collision parts, accessories and calculate your share.
Total Parts Market
Maintenance / Service
Units in Operation X Annual Parts Needed For Service (Cost)
Light Mechanical Repair Parts
Units in Operation X Failure Incident Rates X Repair Parts Needs per Incident (Cost)
Collision Parts
Units in Operation X Accident Rates X Repair Parts Needs per Incident (Cost)
Accessories
New Vehicle Sold X Yearly Installation Rates (New) X Average Price (New) + UIO>1 X Yearly
Installation Rates (Non- New) X Average Price (Non- New)
How to check?
Collect data which will improve your parts operations. For example, calculate dealer share of the overall
parts market periodically. Use these reports to ascertain your business volume on each vehicle in your
data file and take actions to increase parts sales.
24 | P a g e
Parts Marketing and Customer Retention
Marketing Program Support and Participation
Does the dealership support and participate in appropriate distributor – sponsored marketing
programs?
Criteria:
Support and participate in marketing programs such as direct mail, newspaper advertising and other
distributor – sponsored program such as exhaust program, tire program, oil program, etc.
Why is this important?
Customers are generally passive participants in the marketing program and the reality is that you are
more interested in selling to them. Your Challenges is to make the customers interested and satisfied so
that they become active participants and grow parts sales. Direct mail, newspaper advertising or other
distributor – sponsored co-op program needs dealership participation, without it making programs
cannot be successful.
Hints
The communication between you and your customers are becoming more critical as the customer has
more choice and a high quality personal service is often the catalyst for most decision making. Record
and maintain highly visible marketing programs that feel personal to the customer. In a highly
competitive environ of party products and parity performance, your active participations is invaluable to
set yourselves apart with respect to efficiency in servicing your customers.
How to improve?
The maintenance reminder system for example is probably the single most important tool you can
implement. Many dealership computer systems can produce customer lists with this information. Use
this in conjunction with direct mail or service reminder to increase service traffic and your parts
business. The dealer should maintain contact with customers to keep them informed of service
maintenance requirements and recommendations.
How to check?
Organize existing marketing programs sponsored by your distributor and evaluate the effectiveness of
your participation or support in these programs.
25 | P a g e
Service and Marketing
Are service department’s customer history files used to create marketing list?
Criteria:
Many dealership’s computer system can easily produce customer lists. It is important to use this
information to increase service traffic and parts sales in conjunction with direct mail or service
reminders.
Why is this important?
Customers are the lifeblood of any dealership and their expectations of your dealership are changing.
The objective of each dealer should be to modify the customer’s behavior by turning a one – time
purchasing encounter into a long term relationship. Marketing strategies in combination with service
customer data will help to increase customer loyalty and service traffic. It will enhance the business
volume and consequently parts profitability.
Hints
First impressions are especially important in direct mail. Make good use of your customer history and
print customized promotional materials that will increase your response rates.
How to improve?
Consider regular mailing with promotional offers. Try to a theme selection into something the customer
would like, understand, or be interested in.
 Seasonal or holiday promotion (winter, summer, New Year’s)
 Dealer related promotion (Anniversary, new model year introduction….)
 Safety Campaigns (Safety Awareness’ Month…)
 Sports (Motor sports, World Cups…)
Get total dealership involvement and participation in marketing activities. Be creative and adapt the
theme to the local community. If your customers can relate to you as a part of the community and feel
that you understand and like the same things they do, they will look at you more like a neighbor and
trust can be established.
How to check?
Initiate different marketing programs to improve your transaction volume. Point out high demand items
and try to increase their sales volume. Use your in- house knowledge and put together attractive
packages together with the service department to attract customers to your workshop.
26 | P a g e
POP Material
Does the dealer use POP (Point- of – Purchase) materials top promote genuine parts sales- like banners
and posters?
Criteria:
Update genuine parts POP materials is displayed in showroom, service and parts areas.
Why is this important?
Genuine parts display at the point- of – purchase in the showroom, service and parts area is a critical
element to raise consumer awareness of the benefits (fit, finish, quality) of genuine parts and re-enforce
the importance of fitting genuine parts to the vehicle. POP material must draw attention and provide
information on parts and incentives. Promotion materials such as pictures, brochures and incentives are
also key elements for brand recognition. By increasing consumer awareness about and preference for
genuine parts, there is a high probability that those parts will be purchased from dealers, the only source
of genuine parts.
Hints
POP displays create impact and attention on a number of levels. Great point-of-purchase should be: eye-
catching, colorful, flexible, clever, unusual and appealing. Products sell through successful displays!
How to improve?
The customer’s eye influences buying decisions, most of which are based on the visual impression that a
customer receives of a display. Decorate your showroom by adding recommended POP materials,
which will evoke customer needs and desires.
How to check?
Begin with a visual assessment of your showroom and parts & service area. Then proceed by contacting
your distributor to determine whether they have additional POP materials (posters, banners, brochures
etc.) that you can use in your showroom or service and parts areas. If the POP material is not available
from the distributor or the manufacturer, consider developing and producing these items yourself.
27 | P a g e
Mahindra
Genuine
Parts
Safe &Trouble
Free Driving
Superior Vehicle
Performance
Low Cost of
Ownership
Peace of
Mind
Why Mahindra Genuine Service Parts (MGSP)?
YOUR MAHINDRA SPARE PARTS ARE OFVITAL IMPORTANCE FORTHE
PERFORMANCE AND LONGEVITY OFYOURVEHICLE, NEVER
COMPROMISES.ALWAYS USE MAHINDRA GENUINE SPARE PARTS FORYOR
MAHINDRAVEHICLE.
28 | P a g e
Periodical Market Price Research
Does the dealership conduct a periodical market price research for major selected parts to keep parts
pricing competitive?
Criteria:
Get accurate and specific competitors, OEM and grey parts pricing information in order to enhance
your price positioning?
Why is this important?
The market impacts and directs all aspects of the dealership’s and ultimately will lead to success or
failure of the business. The dealership has to remain competitive and pricing is a key factor in the
product mix that is highly visible to customers. It is an important driver of end customer satisfaction.
Therefore, it is very important to conduct regular market research and monitor the competitiveness of
parts price. The competitive parts pricing helps to retain customer to maintain and repair their vehicles
in the authorized dealership. Hence, it contributes to increase parts division profit through selling more
genuine parts and providing better service.
Hints
The pricing strategy should begin with a thorough understanding of the market and competitive price
level. Conduct market price research considering various elements of the parts business such as other
OEM parts (e.g. a comparable TATA, Ford, Suzuki, Hyundai parts). Independent aftermarket, alternative
source of parts (Remanufactured parts, salvage), alternative channels (gray market) and so on.
How to improve?
There are several means in which you can conduct market price research:
 Work with a market price research company and acquire competitors’ price lists.
 Purchase ready – make reports with market pricing by major product segments (usually available
from a variety of independent research companies).
 Send out comparison shoppers to price and compare competitor’s offer.
 Ask buyers how they perceive the price and quality of each competitor’s offer.
How to check?
Generate random samples for major selected parts in periodical intervals. Compare pricing and draw an
appropriate conclusion. Observe neighboring dealerships, free workshops and the retail industry. Find
your price strategy within regional competition. Make use of attractive packages and prices.
29 | P a g e
Genuine Parts Loyalty
Genuine Parts for Sale
Are genuine parts sold and used in the parts and service department for vehicle repairs?
Criteria:
Dealership has to offer and use genuine parts, but batteries, chemicals, fluids and some accessories
which the manufacturer does not offer are excluded.
Why is this important?
Genuine products ensure the highest quality, safety and long product life. Non- genuine parts makers do
not guarantee their products appropriately. While imitation parts are cheaper, they could cost the
customer a lot more in the long run.
Hints
Only order and use genuine parts since they are designed to optimize the vehicles’ performance.
Imagine what could happen if the brake pads you just put on a customer’s vehicle were made from
compressed wood chips – on second thought , don’t !
• Mahindra Genuine Brake Pads provide
dependable stopping power regardless of speed.
• Maintain heat temperature & stable performance
even at very high operating temperatures.
• By minimizing frictional vibration, Mahindra
Genuine Brake Pads perform exceptionally well,
and with less noise & vibration.
• Mahindra Genuine brake pads minimize rotor
wear and &heat damage because of their
optimized design.
• Non- Genuine pads do not provide dependable
stopping power regardless of speed.
• Non –Genuine brake pads may fail to maintain
heat resistance at very high operating
temperature.
• Non- Genuine brake pads may increase noise
and vibration.
• Non- Genuine brake pads may increase rotor
wear or cause heat damage.
Mahindra Genuine Brake Pads Vs. Non Genuine Brake Pads
THE BEST IN QUALITY, PERFORMANCE, SAFETY AND VALUE FOR MONEY.
30 | P a g e
How to improve?
Utilize genuine parts material at your disposition to increase consumers about safe car maintenance
options that are available to them. Clearly state the risks associated with the buying imitation parts.
They typically don’t last as long as genuine parts ,making it necessary to replace them more frequently,
which ends up costing the owner more money. Considering these parts typically aren’t built according
to the vehicles specification, they can lead to other mechanical problems and system breakdowns.
Furthermore, fakes are often produced from substandard materials that don’t hold up or perform like
genuine parts. They could cause major safety problems for vehicle owners and their families.
How to check?
Encourage consumers to only purchase parts from authorized retailers and demand genuine parts .Setup
a “Genuine VS Non Genuine” Parts display in the customer area and offer genuine parts brochures.
31 | P a g e
• Value for money
• High fuel efficiency
• Reliable
• Ensures safety
• Enhances vehicle life
• Comfortable drive
• Give a perfect/seamless fit
• High cost of maintenance
• Low fuel efficiency
• High breakdowns
• More accident prone
• Reduces vehicle life
• Poor driving experience
• Never fit perfectly
THE BEST IN QUALITY, PERFORMANCE, SAFETY ANDVALUE
FOR MONEY.
32 | P a g e
Ordering
System Pre - Ordering
Does the dealership have a defined stocking policy and are automatically calculated stock replenishment
orders verified for irregularities?
Criteria:
In order to ensure maximum inventory efficiency, the system must be allowed to strictly apply proper
ordering parameters (Criteria).
 This only applies to general control parts. Special orders must be carefully examined before
submission.
Why is this important?
Having a clearly defined stocking policy (phase-in and phase out parameters) prevents sudden large
irregular orders from depleting stock of a specific part.
The decision to stock, or phase – in, apart is made when demand reaches a predetermined level in a
predetermined length of time in the computer (the industry standard is “3 demands within 12 months).
When sales fall below a certain level, then the parts is phased – out and placed back into non-stock
status. The system won’t suggest reorders unless the parts phases-in again.
Hints
Before any parts are placed on the shelf or entered into the system, parameters must be pre-
determined and placed as program rules within the system. It is absolutely critical that part managers
understand those parameters.
How to improve?
Demand on some parts numbers can suddenly accelerate and show erratic movement within a periodic
of time, such as one month which is not indicative of normal demand patterns. Some of these
occurrences are; warranty parts sales, parts changed by superseding parts numbers, seasonality, parts in
quality problems and so on. These irregularities should be monitored with special attention. If a part
shows a new pattern of sales after being phased- out, parts manager or the system should always have
the ability to reinstate the part into an active category.
How to check?
Stocking parameters can be changed according to the parts demand fluctuation. Periodical review of
stocking parameters is needed for better ordering and inventory management.
33 | P a g e
OrderTypes
Does the dealer order the following type of parts with separate order types?
1. Stock Order or Regular Order
2. VOR Order
3. Emergency Order or Rush Order
4. Special Order
Criteria:
These orders may be placed at different or same time but they must be separated in order to minimize
fluctuations in the stock replenishment cycle.
Why is this important?
Ideally, you would like to have all needed parts in stock before they become urgent, but we can’t truly
predict future demand .But VOR parts are extremely urgent parts, and they directly impact customer’s
satisfaction. The faster you get the parts, the quicker the customer will have their car back on the roads
and the delay in which this process occurs will determine your customer’s level of satisfaction.
Hints
VOR and special orders (parts campaign, seasonal parts, promotion parts…) should be separated from
stock replenishment orders in order to keep dealer stock levels lean.
How to improve?
In orders to decrease the frequency of VOR demands, stock orders have to be pre – ordered early
enough to establish a timely to parts and service. Try not to release emergency/VOR type parts order
too frequently. VOR items and back ordered items should be received and binned in a special order bin
or delivered to the service department immediately upon arrival.
How to check?
VOR orders are what they are, and should not include trim parts, sun visors, and other parts which do
not prevent the car from being on the roads.
Check VOR order’s percentage versus stock order’s percentage. If the VOR order’s percentage is
higher than the previous year or significantly high, you should double check your inventory level and
ordering system.
34 | P a g e
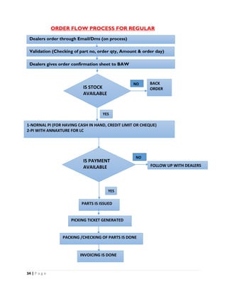
ORDER FLOW PROCESS FOR REGULAR
Dealers order through Email/Dms (on process)
Validation (Checking of part no, order qty, Amount & order day)
Dealers gives order confirmation sheet to BAW
BACK
ORDER
NO
1-NORNAL PI (FOR HAVING CASH IN HAND, CREDIT LIMIT OR CHEQUE)
2-PI WITH ANNAXTURE FOR LC
NO
YES
FOLLOW UP WITH DEALERS
IS PAYMENT
AVAILABLE
IS STOCK
AVAILABLE
YES
PARTS IS ISSUED
PICKING TICKET GENERATED
PACKING /CHECKING OF PARTS IS DONE
INVOICING IS DONE

Dealers operational checklist

  • 1.
    1 | Pa g e Spare Business Unit Dealers Operations Checklist On the basis of Evaluation Area Medha Kumar Yadav Mb.no -9849518106/9803293360 Email Id: medha808@gmail.com Skype Id: medha126
  • 2.
    2 | Pa g e Foreword Dear Dealers Partners, Greetings!!!!! Hope everything at your side is well. As you know we are going to improve our operation quality standard for better customer service & satisfaction. In today’s competitive business for a company, Quality Operation plays stellar role in improving overall business performance in Spare Parts department. As we know customer expectation from dealership services are increasing every day. Dealer’s operation checklist has been developed with the objective of delivering best in class experience to customer through implementation of standardized process and system. The parts activities are properly controlled, can greatly influence the company’s success. The Dealers operation checklist among other things is vitally important to the Spare Business Unit (SBU) control, for effective operation, to achieve our business results while creating long term relationship with the customers. Kindly requested to maintain. With Best wishes. Medha kumar Yadav
  • 3.
    3 | Pa g e Score DEP Yes No 1 PAF-1-010 15 2 PAF-1-020 15 3 PAF-2-010 10 4 PAF-2-020 10 5 PAF-3-010 10 6 PAF-3-020 10 7 PAF-3-030 10 Sub total 80 50 0 0 8 PAA-1-010 5 9 PAA-1-020 10 10 PAA-1-030 5 11 PAA-1-040 5 12 PAA-1-050 10 13 PAA-2-010 10 14 PAA-2-020 5 15 PAA-2-030 10 16 PAA-3-010 10 17 PAA-3-020 10 18 PAA-3-030 10 19 PAA-4-010 10 20 PAA-4-020 10 21 PAA-4-030 5 22 PAA-4-040 5 Sub total 120 50 0 0 23 PAP-1-010 40 24 PAP-2-010 5 25 PAP-2-020 5 Sub total 50 50 0 0 Total 250 ASSESSMENT STANDARD Spare parts Score Possible Comments 150 0 Points Obtained Run Market Research for Parts Pricings Process C Sell ​​genuineparts in service Does System gives the suggested Order list for Orders are sorted and prioritized for vehicles VOR Administración y Organización B "response rate monitors (order fill rate) to Dept. of Participates in the marketing program sponsored by History of service dept customers- Are used to Does the local use of point of sale material (posters, The local monitor "keeps track and lost sales? Annual Stock take process and Cycle Count in Image Corporate Facilities A Accessories are displayed and advertised, available There are special items, Accessory Bundles The parts Reception Area is clean and Well All units are well lit "This place has annual goals and monthly sales Rept. Department Monitoring Parts Sales by Categories Parts Bulletin Management Monitor the Sales wrt to Vehicle inflow Inform service / customer in case there is delay in Discreapency Report Management Update stock on arrival of new parts ■ Evaluation Areas ITEM Assessment score Each issue of replacement, has a separate storage Parts piking primary location, "stored in locations Body / Irregular shaped parts Type and shape, are Parts Pesonnel Seating and locations defined 0 Dependent Score Dealers Operational EvaluationArea
  • 4.
    4 | Pa g e INDEX Dealer’s Parts Operations Checklist: 1. Facility i) Accessory o Accessories display Advertisement o Sales Department Coordination ii) Facilities o Parts Facility Cleanliness and Safety o Parts Department Illumination iii) Parts Storage o Individual location for each part no o Stored by type and shape 2. Administration and Organization General Management and Administration o Job description Documentation o Parts Sales Target & Reporting o Parts Sales by Category o Support Tools o Tracking Lost Sales 3. Inventory Management o Inventory Count o Non-Moving and Obsolete parts o Inventory Update 4. Key Performance Indicator o Service Supply Factor o ETA changes o Parts Per Unit 5. Parts Marketing and Retention o Marketing Program support and Participation o Service and Marketing o POP material o Periodical Market Pre Research 6. Parts Process i) Genuine Parts Loyalty o Genuine Parts to sale ii) Ordering o System Pre Ordering o Order Types
  • 5.
    5 | Pa g e Facility Accessory Accessories Display andAdvertisement Are current accessories displayed and advertised and available for purchase in the customer contact area? Criteria Maximize retail accessory sales via accessory brochures, display racks/cabinets and seasonal accessory promotions. Why is this important? The customers enter the parts department and must positively perceive the current M&M accessories. Showing off accessories will create a demand, a wish for the customers to possess them. It is essential to feature cabinets and displays of accessories which the customer can choose to have added to their vehicle. Along with the many exterior accessories, there are also many interior accessories which should be on display, such as AVN (Audio/Video/Navigation), keyless entry, and navigation systems. The customer contact area is the ideal surrounding for such a display as the customer can appealing in the parts department, as well as in the sales area. Hints There are many simple and effective ways to present accessories to customers that result in immediate sales. Be creative! If you’re not talking the extra steps to sell the customer the accessories out there, your aftermarket competitors will.
  • 6.
    6 | Pa g e How to improve? Accessorize showroom vehicles because these are the ultimate display kits! The customer’s eye influences buying decisions, most of which are based on the visual impression that a customer receives of a display. Be sure to have working AVN (ELECTRONIC ACCESSORY) units on display that will allow the customer to physically touch and interact with the product. How to check? Browse the parts department and evaluate if current accessories are nicely presented and if brochures are available.
  • 7.
    7 | Pa g e Sale Department Coordination Are there special accessory items, packages coordinated with sales department and is sales personnel incentivized to sell more accessories? Criteria: Introduce accessories in cooperation with vehicle sales in order to maximize accessory Sales as well as parts sales. Why is this important? For all the accessories available these days for vehicles, the up-sell opportunities can be enormous for the dealership. Accessories are a great area of opportunity for the parts and service departments looking to increase sales and can be an easy up-sell opportunity for the sales department. Inform the sales department about accessory packages, special promotions and supply materials which they can use during the sales process. Incentives for successful parts sales by sales personnel will increase the motivation to sell for your department. Hints Visualizing accessories on a vehicle is important to customers, since many will not buy what they cannot see. Most dealers find that tastefully accessorized vehicles are sold quickly, many at higher gross profits per unit. Look at fashion retail outlets. They have mannequins dressed in clothes and accessories so their customers can picture themselves in ‘’that look’’. This powerful image allows the customer to see just what the accessories do for the vehicle. Another option may be to accessorize some of your loaner cars for your service opportunity to drive a vehicle with the accessories. This can lead to increased sales of accessories not only by the customer driving the loaner car, but by customers that see the accessorized loaner vehicle on the streets. Many customer are willing to purchase accessories if they can see what they look like on the car and loaner cars could afford them that opportunity. How to improve? Collaborate with the sales department! Coordinate period meetings between the sales and parts departments and establish a good communication channel. Provide brochures and materials for sales and inform them about seasonal promotions. You could coordinate them with new product launches. Do not forget, sales personnel are encouraged to sell more accessories when they are incentivized! How to check? Look for programs including direct mail, co-op adverting, and participate in advertising campaigns.
  • 8.
    8 | Pa g e FACILITIES Parts Facility Cleanliness and Safety Does the parts department maintain a clean, neat and orderly parts department? (Warehouse included) Criteria: Maintaining a clean and orderly parts department portrays high quality and professionalism to your customer and improves the overall productivity. Why is this important? A clean parts department is more efficient, and more importantly it is safer. Take care of the facilities and equipment within the department to help ensure that your employees and customers are cared for in a pleasant, clean and safer environment. All surface such as floors, walls, ceilings, fixtures, furnishing and so on must be clean. Hints Storing dangerous goods is subject to strict regulations. Make sure that your parts department complies with all legal requirements. Take into account that consequences of not complying might be endangering your business. Each dealership should assign one person the responsibility for the administration of safety related issues. How to improve? Maintaining cleanliness helps build a spotless reputation and enhances the customer’s experience! The common denominator for cleanliness and safety is has to be a team effort done on a daily basis. How to check? Observe all areas of the facility to assess cleanliness. In the warehouse, periodically advise employees to clear aisles and passageways and keep areas clean with materials properly stacked. Remember, it costs time and money if people cannot find what they are looking for! In the customer area, keep counters and display racks clean and tidy.
  • 9.
    9 | Pa g e Parts Department Illumination Are all areas of the parts department and storage area well lit? Criteria: All working areas shall be provided with either natural or artificial illumination which is adequate and suitable to provide a reasonable safe place of employment. Why is this important? In general, lighting is important in the work environment for the following reasons: -Efficient and accurate performance of visual task: 80% of information about surroundings is processed through the eyes -Work safety and health -Productivity -General feeling of well-being Proper lighting can speed parts processing and reduce staff fatigue and mistakes. Fetching the wrong part and going back to get right one costs precious time and makes work ineffective. A dimly lit parts department can also lead to vehicle damages which could result in accidents for either the parts staff or the customer. Hints Dark surfaces absorb light and light-colored surfaces reflect light. White paint reflects about 80% of the light that strikes it, while concrete or wood may reflect only 20%-40%.The simple step of specifying light-colored ceiling surface and structural elements will vastly improve both lighting efficiency and lighting quality. How to improve? Install adequate illumination type and intensity in the warehouse (200*Lux) and the office space (300*Lux) areas .Metal Halides (Bluish white) are recommended. For example, parallel lighting with parts shelving to make sure that all parts numbers and items can be identified easily. # Lux is measured using a lux meter. How to check? Make sure the overhead lighting runs parallel with parts shelving. Ask the parts personnel if they are comfortable with the amount of illumination in their respective working areas.
  • 10.
    10 | Pa g e PARTS STORAGE Individual Location for Each Part Number Does each part no has a separate storage location? Criteria: Each part should be store or located in a separate bin or areas for easy identification and retrieval. Why is this important? Separate locations are very important to maintain fast access to the needed spare parts. It guarantees a maximum utilization of the available storage space and an optimal visual stock control. It also minimizes searching time and increases your parts department productivity. Hints Design a layout (location). Which will optimize the tracking and control of spare parts. Some parts look very similar and may be miskicked if stored in the same bin or shelf as other parts. How to improve? Label each space with its part no and create a layout (location).Part should not be stored in a parts number sequence. All employees, even new employees, should be able to retrieved parts without difficulty. How to check? Visually inspect your storage area and run some tests. Take various parts out of their bins without the parts personnel noticing it and ask them to bring them back where they belong.
  • 11.
    11 | Pa g e Stored byType and Shape Are parts of the same type and same shapes stored together? Criteria: Storing parts by type and shape is fundamental to improve safety, quality, and operations efficiency. Why is this important? To ensure a maximum utilization of time and space and to decrease a possible damage to parts, an appropriate arrangement of your storage space is necessary. Introducing this storage technique in your parts warehouse will undoubtedly enhance your picking and binning operations. Moreover, parts may be stored vertically, other parts horizontally to exploit limited space. Hints Locate similar units close to each other in order to avoid wasting stock space .Parts have to be located in unique positions to establish fast , easy and safe access. Use special carriers or racks for these parts. How to improve? Parts from different shape like trim panels and oil filters should not be store within the same vicinity. The dissimilar shape of these parts creates wasted spaces. Body panels should be stored vertically to minimize time to retrieve them. Mufflers, hood and glass must be stored vertically. They may be hung from above or can be stored on a rack. Any other parts that could be damaged by lying flat on top of others parts must be stored vertically. How to check? Visually inspect your storage area and look at different ways in which you can optimize space and binning/picking operations. Work closely with your distributor as they may propose and recommended new storing technique based on type and shape.
  • 12.
    12 | Pa g e General Management and Administration Job Description Documentation Are job descriptions provided for the parts manager and other parts personnel? Criteria: The dealership has update written documents which details the roles and responsibilities for each position in the organization. Why is this important? The job description is the basic instrument used to define and measure the level of work being performed by any given employee. Job description should clearly summarize the major duties and responsibilities performed on the job as they relate to the four major factor-skill, responsibility, effort and working conditions. A good job description is also imperative to facilitate new employee orientation. Hints A complete job description: -Contains the job title, basic qualification required, age and preferred experience. -Details the primary, secondary and tertiary responsibilities. -Outlines the mandatory and optional skill sets and competencies required. -Throws light on performance evaluation parameters, career path and compensation and benefits inclusive of fixed and variable pay and non-monetary compensation. How to improve? Management must put in writing a detailed job description and confirm with the matching staff member if it corresponds with their roles and responsibilities. If any categories have been overlooked the job description must be updated. Depending on the size of the dealership, multiple functions could be handled by one person. How to check? Verify existing job descriptions. Prove them in cooperation with the employees in order to assess the reliability of the documents.
  • 13.
    13 | Pa g e Parts SalesTarget and Reporting Does the dealership have yearly and monthly target objectives for the parts and accessory sales, fill rate, inventory status and MOS (months of sales)? Criteria: The objective is to determine the after sales management’s responsibilities in the day to day running of the dealers after sales business by recording and monitoring business performance results. Why is this important? Tracing your sales target is the basic for a good management. It gives you a clear picture of your business activities and more importantly, it can help you plan your future activities. Dealerships should make business improvement decision based on opportunities identified in the analysis of the business performance indicators. It is important that all parts staffs are aware of the department’s objective and they make efforts to achieve the targets and monitor progress. Hints Most managers/supervisors set objectives, but not with equal skill. An objective/target is simply a statement of what is done and should be stated in terms of results .Objective should be SMART (Specific, Measurable, Attainable, Result-Oriented, and Time –Limited) How to improve? Arrange regular, periodical discussions about targets and currents status. Tracking figures will allow you to motivate people. When you find good results, make sure to recognize those who are responsible for those results. Tracking may also lead you to areas which may need improvement. You may still need further analysis to find out the cause of the problems in the dealership. For example, there are many reason for sales decrease, low fill rate and high inventory, MOS. You’ll need to find out the exact cause and take corrective actions. How to check? The parts manager should be dedicated to improving customer’s satisfaction and dealership parts sales and profitability. Set sales objective, prepare an action plan and keep track of actual business figures (Sales, fill rate, inventory level, MOS) daily, monthly, and annually.
  • 14.
    14 | Pa g e Part Sales by Category Does the pats department track sales by category? Criteria: Parts sales should be broken by ‘’Warranty parts sales, customer paid parts, wholesale, accessories, etc. This will enable you to look at how you are doing, percentage wise, for each of the categories in comparison to your total parts sales. GOVT INDV INST RETAILER STOCKIST SUB- DEALER Why is this important? Tracking and analyzing sales is essential for a profitable parts operation.it can help you implement new marketing strategies. Analyzing parts sales categories allows you to analyze your strengths and weaknesses. For example, your total parts sales may be in line with your objectives mainly because of your strong customer – paid parts sales, but you may be weaker in other categories which may have growth opportunities, such as wholesale. Hints Business performance indicators allow management to monitor progress towards achieving targets on a daily basis. Having accurate information enables management to take corrective action if performance fall behind expectations. How to improve? Identify categories which have greater growth potential and put together a team that will concentrate on coming up with ideas to implement corrective actions which will grow sales in that specific category. This may include special parts promotions, volume discounts, increase parts availability and so on. How to check? Segregate total sales by sales category and analyze statistics regularly.
  • 15.
    15 | Pa g e SupportTools Does the parts staff have all necessary tools? (EPC, Parts bulletin, dealer’s system terminal….) Criteria: Support tools such as parts catalogs (e.g. Paper booklet, epc, parts bulletin, and information technology (e.g. System, networks, and software) are very powerful tools that should be used to optimize your parts business. Why is this important? Parts catalogs support the dealer parts staff in running the daily business. They help technicians identify which parts are needed for a repair and/or parts managers for which parts need to be ordered. Hints Below are list of catalogs type and main systems that can be used in the business. -DMS (Dealer Management System) It is a software package that supports dealers with the daily running of their business. This system typically covers parts ordering to distributors, dealer warehouse administration, and dealer parts pricing and accounting. RIM (Retail Inventory Management) RIM systems are a development that some manufactures offer to their dealers. RIM systems connect to distributors and allow distributors to manage dealer inventory by suggesting orders. For dealers this means that most inventory ordering will be automatic resulting in higher dealer off – the shelf fill rates, lower inventory and more parts manager time available. How to improve? It is recommended that dealers encourage the use of computers and system as a tools in their business. Ensure that all items are usable and in working condition. Update parts information has to be available any time for the staff to ensure accurate parts are being stocked and delivered to service department and to customers. This is also important for ‘’Fix it right the first time.’’ How to check? Make sure the parts staff is using the latest hard copy and software as well as parts catalogues in order to guarantee the best and fastest service to your customers.
  • 16.
    16 | Pa g e Tracking Lost Sales Are Lost Sales documented and considered when adjusting the range and depth of your stock? Criteria: All counter personnel consistently register Lost Sales and the parts manager tracks them to make sure stock range and depth reflects the demand. Why is this important? Lost Sales can be defined as a customer request for a part that the parts department cannot supply from inventory. Thus, the parts department has lost s sale .Not tracking lost sales will result in the right parts not being phased-in and if the parts department does not stock the right parts. Hints Most dealer management system (DMS) record demand for a part when it is sold; that usually means a repair order or an invoice. Since demand is what is analyzed by DMS for further stocking considerations, you also have to record instances then the sales is not ordered. Consider adjusting stock range and depth to increase turnover. Stock range (number of parts to be stocked) and depth (parts quantity to be stocked) should always reflect the demand .Lost Sales Data can be recorded through the dealer parts system or by using a LOST SALES sheet. Once you know the frequency of request, you can match it against your phase- in policy. How to improve? If the parts manager, in reviewing a lost sales or Emergency Purchase Report notices an increased demand, the parts manager may then wish to take action and convert the part number to an active stock number based on other information not available to the computer. The parts manager also, in the case of active stocking parts, to increase the stocking level. , Most computer system will consider lost sales as if they were actual sales in the calculation of the buying guide. In any event, a Lost Sales Report should be reviewed at the production of every stock order. How to check? Lost Sales occur because of availability or cost. A lost due to availability is a sign that you need to track repetitive demand of Lost Sales and respond at the appropriate time by physically stocking the part. A lost due to cost usually signifies a potential problem with the price of the part. Most DMS have a report that will tell you who is posting Lost Sales and how many, as well as the part numbers invoiced. You probably want to run this report at least monthly, if not weekly. If you do not have a DMS, you should do the same process manually.
  • 17.
    17 | Pa g e
  • 18.
    18 | Pa g e Inventory Management Inventory count Are job descriptions provided for the parts manager and other parts personnel? Does the dealership conduct periodic inventory and cycle count to ensure that stock quantities match the inventory management system? Criteria: Physical inventory count and periodic cycle count should be performed to ensure inventory integrity. Why is this important? Cycle counting and physical inventory offers the ability to perform periodic physical counts on small portions of your inventory. This allows you to count your inventory several times per year, giving you more confidence in the shelf quantity accuracy. Moreover, annual physical inventories are absolutely essential to allow the dealership a reconciliation of the inventory stocked versus the inventory shown in the general ledger. However, an annual inventory alone is not satisfactory. A cycle count allowing the parts manager to get through all of the parts on the shelf at least twice a year is recommended and is preferred. Hints The parts department receives many benefits from accurate on – hand counts:  Fewer unexpected variances at the time of the physical inventory (both count and vs. the general ledger)  The inventory management system ( Dealership Management System ) will stock better inventory ( higher terns and better fill rate )  Counter person confidence and productivity will increase. The counter person will trust the system and will not have to verify the bins.  Miss posting , damaged items, theft, etc. can be noticed earlier and addressed throughout the year rather than trying to address shortage issues once a year. How to improve? A comprehensive cycle counting program is a valuable tool for ensuring that the quantities in your computer system match with what is physically in the warehouse. By performing the cycle counts, inspecting and verifying adjustments, and making the physical inventory adjustments to both the physical inventory and general ledger, the annual physical adjustment with the general ledger should be minimal. An added benefits is that the annual physical count will be quicker if systematic and consistent cycle counting is used in the parts department. Cycle counting provides the dealership many operational and accounting benefits. Order accuracy, fill-rate, inventory turns, customer satisfaction, and employee productivity can all significantly improve. How to check? To ensure that stock levels remain accurate over time, you must investigate significant stock discrepancies and take corrective action to prevent similar problems from reoccurring in the future. Validate inventory reports and randomly picks parts from different parts class to examine how the system fairs against your physical inventory.
  • 19.
    19 | Pa g e Non –Moving and Obsolete Parts Does the dealership control the percentage of non- moving (non-stock) parts and obsolete parts? Criteria: In a typical inventory, non- moving (non-stock) parts and obsolete parts should be less than 10% of the total inventory value. Non-Moving or non-stock parts are parts with no sales for more than 12 months. Why is this important? Parts managers must keep track of the aging of parts within the inventory so that they can use this information in determining parts obsolescence and scrap. They must also identify and control profitable parts to achieve a good stock order which will refill the shelves to current calculated buying guides based on total demand. Hints To maximize space efficiency, standards must be created to determine which parts will be scrapped or returned. How to improve? Having some non-moving parts in stock is unavoidable, but regularly monitor parts classification (fast moving, medium moving, slow moving and new parts) and change the supply rule when you notice there is a big change in parts demand. Economize storage space for fast moving parts. Non- moving parts should monitored and registered. Try to limit your fixed capital in those parts on 10% or less of your total inventory. How to check? Non – moving parts have a high possibility of becoming obsolete arts are not desired, but its natural and it happens. It is the parts manager’s job to look at the aging status of each part. The part numbers with oldest history and no demand should be converted to a dealer Phase – out status. Before any parts are placed on the shelf or entered into the system, conditions should be predetermined and placed as program rules within the system.
  • 20.
    20 | Pa g e Inventory Update Is on-hand quantity update soon after parts arrival and binning? Criteria: Stock orders should be received, binned and on-quantity updates on the dealers system should be registered quickly to make those parts available for sale. Why is this important? It is imperative that system updates be made on all shipping, receiving and returning procedures for inventory integrity. Without a prompt submission of the current input, the parts will not be available for sale or service. Hints VOR, dealer non-stock items and back ordered items should be received and binned in the special order bin or delivered to the service department immediately upon arrival. How to improve? Here are a few suggestions used by many dealers for receiving orders and getting parts into stock. - Monitor the unloading of boxes and check the condition of boxes as it is brought in. - Look for any visible damage. Always open fragile boxes to make sure that nothing is broken, and carefully examine sheet metal for dents. - Check the bill of loading to make sure all boxes have been delivered. Note any discrepancies before signing the bill of lading. - Immediately update your dealer system on hand quantity so that parts are available for sale. How to check? It is recommended that stock orders are received, binned and ready to sell within two hours of arrival at the dealer. An efficient parts update system update system is important to maintain accurate and up-to-date stock information.
  • 21.
    21 | Pa g e KEY PERFORMANCE INDICATOR Service Supply Factor Does the parts department monitor repair order service rate? Criteria: Repair order fill rate measures the percentage of repair orders for parts which were supplied immediately from stock. The service rate should be monitored at least monthly and by customer type (i.e., service rate for customer, internal service workshop). Why is this important? Repair order service rate is one way of measuring the satisfaction of serviced customers, because it indicates the percentage of repair orders that were not delayed due to parts non- availability. Number of Repair Orders requiring parts where all the Required parts were in stock R/O Base Service Rate = ---------------------------------------------------------------------------------------------- Total number of repair orders requiring parts Tracking the figures will allow you to motivate the people. When you find a good result, make sure to recognize those who are responsible for those results. Tracking may lead you to areas which need improvement. You may still need further analysis to find out the cause of problems in the dealership. There are many reasons you may have a low service rate, you will need to find out the exact cause of and take corrective actions. Hints Parts availability is critical because it dictates how quickly technicians can complete a repair job on a vehicle. Furthermore, a higher order fill rate is an important measure of customer satisfaction. How to improve? Monitor service parts fill rate that the parts system generates. This improves the dealer fill rate’, a measure of whether the dealers is likely to have the parts in stock to carry out a repair or routine maintenance on a vehicle. How to check? The service department is the Parts department’s most important customer. Therefore, it is important that the dealership’s inventory consistently provides technicians with the parts they need. The total recommended fill rate to the service department should be at least 90 % and monitored at least monthly.
  • 22.
    22 | Pa g e EstimatedTimeArrival (ETA) Changes Does your parts staff inform the service department of parts ETA changes to allow appointment rescheduling? Criteria: Establish standards for providing ETA information to the service department quickly and accurately in case when additional parts are needed during a repair, and deliver parts to the service shop if these items are in stock at the dealer. Why is this important? Parts and Service synchronization aims at reducing idle time for technicians, increasing service shop and parts department productivity, and enhancing customer convenience and satisfaction. To maximize customer satisfaction, it is essential that serviced vehicles are delivered back to the customer according to the dealer’s commitment. Hints When a required the parts is not available from dealers stock, the faster it can be obtained the better for the customer and the service department. The parts department will monitor the “Back order” report daily and act promptly on any back ordered or special orders. The service advisor must be notified immediately of any status changes. How to improve? The parts department should re- confirm parts availability for the next day’s appointments by double – checking parts received against repair order copies or by actually pre- pulling parts for the next day’s appointments and placing them into the pre-pull rack while confirming 100% availability. The parts and service department should established a mutual improvement plan which has clear and unified objectives. Then organize monthly meetings between the two departments to discuss parts supply and ideas for further improvements of synchronization. How to check? Keep the service department informed on the status of special order parts on a daily basis, especially changes in parts ETA, so that customer appointments can be changed if necessary.
  • 23.
    23 | Pa g e Parts per Unit Does the parts department track parts sales per assigned UIO? Criteria: Total parts sales divided by UIO (unit in operation) count should be performed in order to measure yearly sales objective and market retention. Why is this important? Sales forecasting and tracking is key factor in any company’ success. Accurate sales forecasting allows a dealers to effectively control inventory level and logistics and it provides for a mother running operation. Measurable operating figure like yearly sales objective and market retention are an indication of your strengths and weaknesses. Hints Market size estimation should be done at a product or commodity level. For example, if you wish to develop market size estimates at a commodity level then broadly divide total parts population into 4 major commodity segments. How to improve? Calculate parts market size for each individual segment such as; maintenance/ service parts, light mechanical repairs parts, collision parts, accessories and calculate your share. Total Parts Market Maintenance / Service Units in Operation X Annual Parts Needed For Service (Cost) Light Mechanical Repair Parts Units in Operation X Failure Incident Rates X Repair Parts Needs per Incident (Cost) Collision Parts Units in Operation X Accident Rates X Repair Parts Needs per Incident (Cost) Accessories New Vehicle Sold X Yearly Installation Rates (New) X Average Price (New) + UIO>1 X Yearly Installation Rates (Non- New) X Average Price (Non- New) How to check? Collect data which will improve your parts operations. For example, calculate dealer share of the overall parts market periodically. Use these reports to ascertain your business volume on each vehicle in your data file and take actions to increase parts sales.
  • 24.
    24 | Pa g e Parts Marketing and Customer Retention Marketing Program Support and Participation Does the dealership support and participate in appropriate distributor – sponsored marketing programs? Criteria: Support and participate in marketing programs such as direct mail, newspaper advertising and other distributor – sponsored program such as exhaust program, tire program, oil program, etc. Why is this important? Customers are generally passive participants in the marketing program and the reality is that you are more interested in selling to them. Your Challenges is to make the customers interested and satisfied so that they become active participants and grow parts sales. Direct mail, newspaper advertising or other distributor – sponsored co-op program needs dealership participation, without it making programs cannot be successful. Hints The communication between you and your customers are becoming more critical as the customer has more choice and a high quality personal service is often the catalyst for most decision making. Record and maintain highly visible marketing programs that feel personal to the customer. In a highly competitive environ of party products and parity performance, your active participations is invaluable to set yourselves apart with respect to efficiency in servicing your customers. How to improve? The maintenance reminder system for example is probably the single most important tool you can implement. Many dealership computer systems can produce customer lists with this information. Use this in conjunction with direct mail or service reminder to increase service traffic and your parts business. The dealer should maintain contact with customers to keep them informed of service maintenance requirements and recommendations. How to check? Organize existing marketing programs sponsored by your distributor and evaluate the effectiveness of your participation or support in these programs.
  • 25.
    25 | Pa g e Service and Marketing Are service department’s customer history files used to create marketing list? Criteria: Many dealership’s computer system can easily produce customer lists. It is important to use this information to increase service traffic and parts sales in conjunction with direct mail or service reminders. Why is this important? Customers are the lifeblood of any dealership and their expectations of your dealership are changing. The objective of each dealer should be to modify the customer’s behavior by turning a one – time purchasing encounter into a long term relationship. Marketing strategies in combination with service customer data will help to increase customer loyalty and service traffic. It will enhance the business volume and consequently parts profitability. Hints First impressions are especially important in direct mail. Make good use of your customer history and print customized promotional materials that will increase your response rates. How to improve? Consider regular mailing with promotional offers. Try to a theme selection into something the customer would like, understand, or be interested in.  Seasonal or holiday promotion (winter, summer, New Year’s)  Dealer related promotion (Anniversary, new model year introduction….)  Safety Campaigns (Safety Awareness’ Month…)  Sports (Motor sports, World Cups…) Get total dealership involvement and participation in marketing activities. Be creative and adapt the theme to the local community. If your customers can relate to you as a part of the community and feel that you understand and like the same things they do, they will look at you more like a neighbor and trust can be established. How to check? Initiate different marketing programs to improve your transaction volume. Point out high demand items and try to increase their sales volume. Use your in- house knowledge and put together attractive packages together with the service department to attract customers to your workshop.
  • 26.
    26 | Pa g e POP Material Does the dealer use POP (Point- of – Purchase) materials top promote genuine parts sales- like banners and posters? Criteria: Update genuine parts POP materials is displayed in showroom, service and parts areas. Why is this important? Genuine parts display at the point- of – purchase in the showroom, service and parts area is a critical element to raise consumer awareness of the benefits (fit, finish, quality) of genuine parts and re-enforce the importance of fitting genuine parts to the vehicle. POP material must draw attention and provide information on parts and incentives. Promotion materials such as pictures, brochures and incentives are also key elements for brand recognition. By increasing consumer awareness about and preference for genuine parts, there is a high probability that those parts will be purchased from dealers, the only source of genuine parts. Hints POP displays create impact and attention on a number of levels. Great point-of-purchase should be: eye- catching, colorful, flexible, clever, unusual and appealing. Products sell through successful displays! How to improve? The customer’s eye influences buying decisions, most of which are based on the visual impression that a customer receives of a display. Decorate your showroom by adding recommended POP materials, which will evoke customer needs and desires. How to check? Begin with a visual assessment of your showroom and parts & service area. Then proceed by contacting your distributor to determine whether they have additional POP materials (posters, banners, brochures etc.) that you can use in your showroom or service and parts areas. If the POP material is not available from the distributor or the manufacturer, consider developing and producing these items yourself.
  • 27.
    27 | Pa g e Mahindra Genuine Parts Safe &Trouble Free Driving Superior Vehicle Performance Low Cost of Ownership Peace of Mind Why Mahindra Genuine Service Parts (MGSP)? YOUR MAHINDRA SPARE PARTS ARE OFVITAL IMPORTANCE FORTHE PERFORMANCE AND LONGEVITY OFYOURVEHICLE, NEVER COMPROMISES.ALWAYS USE MAHINDRA GENUINE SPARE PARTS FORYOR MAHINDRAVEHICLE.
  • 28.
    28 | Pa g e Periodical Market Price Research Does the dealership conduct a periodical market price research for major selected parts to keep parts pricing competitive? Criteria: Get accurate and specific competitors, OEM and grey parts pricing information in order to enhance your price positioning? Why is this important? The market impacts and directs all aspects of the dealership’s and ultimately will lead to success or failure of the business. The dealership has to remain competitive and pricing is a key factor in the product mix that is highly visible to customers. It is an important driver of end customer satisfaction. Therefore, it is very important to conduct regular market research and monitor the competitiveness of parts price. The competitive parts pricing helps to retain customer to maintain and repair their vehicles in the authorized dealership. Hence, it contributes to increase parts division profit through selling more genuine parts and providing better service. Hints The pricing strategy should begin with a thorough understanding of the market and competitive price level. Conduct market price research considering various elements of the parts business such as other OEM parts (e.g. a comparable TATA, Ford, Suzuki, Hyundai parts). Independent aftermarket, alternative source of parts (Remanufactured parts, salvage), alternative channels (gray market) and so on. How to improve? There are several means in which you can conduct market price research:  Work with a market price research company and acquire competitors’ price lists.  Purchase ready – make reports with market pricing by major product segments (usually available from a variety of independent research companies).  Send out comparison shoppers to price and compare competitor’s offer.  Ask buyers how they perceive the price and quality of each competitor’s offer. How to check? Generate random samples for major selected parts in periodical intervals. Compare pricing and draw an appropriate conclusion. Observe neighboring dealerships, free workshops and the retail industry. Find your price strategy within regional competition. Make use of attractive packages and prices.
  • 29.
    29 | Pa g e Genuine Parts Loyalty Genuine Parts for Sale Are genuine parts sold and used in the parts and service department for vehicle repairs? Criteria: Dealership has to offer and use genuine parts, but batteries, chemicals, fluids and some accessories which the manufacturer does not offer are excluded. Why is this important? Genuine products ensure the highest quality, safety and long product life. Non- genuine parts makers do not guarantee their products appropriately. While imitation parts are cheaper, they could cost the customer a lot more in the long run. Hints Only order and use genuine parts since they are designed to optimize the vehicles’ performance. Imagine what could happen if the brake pads you just put on a customer’s vehicle were made from compressed wood chips – on second thought , don’t ! • Mahindra Genuine Brake Pads provide dependable stopping power regardless of speed. • Maintain heat temperature & stable performance even at very high operating temperatures. • By minimizing frictional vibration, Mahindra Genuine Brake Pads perform exceptionally well, and with less noise & vibration. • Mahindra Genuine brake pads minimize rotor wear and &heat damage because of their optimized design. • Non- Genuine pads do not provide dependable stopping power regardless of speed. • Non –Genuine brake pads may fail to maintain heat resistance at very high operating temperature. • Non- Genuine brake pads may increase noise and vibration. • Non- Genuine brake pads may increase rotor wear or cause heat damage. Mahindra Genuine Brake Pads Vs. Non Genuine Brake Pads THE BEST IN QUALITY, PERFORMANCE, SAFETY AND VALUE FOR MONEY.
  • 30.
    30 | Pa g e How to improve? Utilize genuine parts material at your disposition to increase consumers about safe car maintenance options that are available to them. Clearly state the risks associated with the buying imitation parts. They typically don’t last as long as genuine parts ,making it necessary to replace them more frequently, which ends up costing the owner more money. Considering these parts typically aren’t built according to the vehicles specification, they can lead to other mechanical problems and system breakdowns. Furthermore, fakes are often produced from substandard materials that don’t hold up or perform like genuine parts. They could cause major safety problems for vehicle owners and their families. How to check? Encourage consumers to only purchase parts from authorized retailers and demand genuine parts .Setup a “Genuine VS Non Genuine” Parts display in the customer area and offer genuine parts brochures.
  • 31.
    31 | Pa g e • Value for money • High fuel efficiency • Reliable • Ensures safety • Enhances vehicle life • Comfortable drive • Give a perfect/seamless fit • High cost of maintenance • Low fuel efficiency • High breakdowns • More accident prone • Reduces vehicle life • Poor driving experience • Never fit perfectly THE BEST IN QUALITY, PERFORMANCE, SAFETY ANDVALUE FOR MONEY.
  • 32.
    32 | Pa g e Ordering System Pre - Ordering Does the dealership have a defined stocking policy and are automatically calculated stock replenishment orders verified for irregularities? Criteria: In order to ensure maximum inventory efficiency, the system must be allowed to strictly apply proper ordering parameters (Criteria).  This only applies to general control parts. Special orders must be carefully examined before submission. Why is this important? Having a clearly defined stocking policy (phase-in and phase out parameters) prevents sudden large irregular orders from depleting stock of a specific part. The decision to stock, or phase – in, apart is made when demand reaches a predetermined level in a predetermined length of time in the computer (the industry standard is “3 demands within 12 months). When sales fall below a certain level, then the parts is phased – out and placed back into non-stock status. The system won’t suggest reorders unless the parts phases-in again. Hints Before any parts are placed on the shelf or entered into the system, parameters must be pre- determined and placed as program rules within the system. It is absolutely critical that part managers understand those parameters. How to improve? Demand on some parts numbers can suddenly accelerate and show erratic movement within a periodic of time, such as one month which is not indicative of normal demand patterns. Some of these occurrences are; warranty parts sales, parts changed by superseding parts numbers, seasonality, parts in quality problems and so on. These irregularities should be monitored with special attention. If a part shows a new pattern of sales after being phased- out, parts manager or the system should always have the ability to reinstate the part into an active category. How to check? Stocking parameters can be changed according to the parts demand fluctuation. Periodical review of stocking parameters is needed for better ordering and inventory management.
  • 33.
    33 | Pa g e OrderTypes Does the dealer order the following type of parts with separate order types? 1. Stock Order or Regular Order 2. VOR Order 3. Emergency Order or Rush Order 4. Special Order Criteria: These orders may be placed at different or same time but they must be separated in order to minimize fluctuations in the stock replenishment cycle. Why is this important? Ideally, you would like to have all needed parts in stock before they become urgent, but we can’t truly predict future demand .But VOR parts are extremely urgent parts, and they directly impact customer’s satisfaction. The faster you get the parts, the quicker the customer will have their car back on the roads and the delay in which this process occurs will determine your customer’s level of satisfaction. Hints VOR and special orders (parts campaign, seasonal parts, promotion parts…) should be separated from stock replenishment orders in order to keep dealer stock levels lean. How to improve? In orders to decrease the frequency of VOR demands, stock orders have to be pre – ordered early enough to establish a timely to parts and service. Try not to release emergency/VOR type parts order too frequently. VOR items and back ordered items should be received and binned in a special order bin or delivered to the service department immediately upon arrival. How to check? VOR orders are what they are, and should not include trim parts, sun visors, and other parts which do not prevent the car from being on the roads. Check VOR order’s percentage versus stock order’s percentage. If the VOR order’s percentage is higher than the previous year or significantly high, you should double check your inventory level and ordering system.
  • 34.
    34 | Pa g e ORDER FLOW PROCESS FOR REGULAR Dealers order through Email/Dms (on process) Validation (Checking of part no, order qty, Amount & order day) Dealers gives order confirmation sheet to BAW BACK ORDER NO 1-NORNAL PI (FOR HAVING CASH IN HAND, CREDIT LIMIT OR CHEQUE) 2-PI WITH ANNAXTURE FOR LC NO YES FOLLOW UP WITH DEALERS IS PAYMENT AVAILABLE IS STOCK AVAILABLE YES PARTS IS ISSUED PICKING TICKET GENERATED PACKING /CHECKING OF PARTS IS DONE INVOICING IS DONE