By Location   By Job Function   By Processes
WO Traveller to Floor                                      Traveller Close Out




Quote to PO Process   PO to Traveller                                Floor to Final Inspection




                                        Kitting Traveller to Floor                               Shipping to Invoice-Stock
CTR, Inc.

“Quote to PO” Procedure

                                                                                                                                                                                                                    Doc Control produces:
                                                                                                                                                                                               Start creating and   1.Part Labels                                           Double Check:
                                                                                                                                         Part List received at         Revision                                                                   Place labels and kit-
                                                                   Doc Control                                                                                                           No   breaking down Part    2. Manufactured Kit-List                              kit-lists verified by                  Problems?           No    Inform PM
                                                                                                                                         Document Control              Change?                                                                   lists into the M Drive
                                                                    CCed on                                                                                                                            List         3. Purchased Kit-List                                 other Doc Control
                                                                     email
 Document Control




                                                                                                                                                                                                                                                                                                                     Yes
                                                                                                                                                                         Yes
                                                                                                                                                                                                                                                       M Drive
                                                                                                                                                                 Begin Revision Change                                                                                     Talk to previous
                                                                                                                                                                                                                                                                                                                 Internal or
                                                                                                                                                                       Procedure                                                                                          personnel that held
                                                                                                                                                                                                                                                                                                   Internal       external?
                                                                                                                                                                                                                                                                            documentation
                                                                                       Part List                                                                                                                    Kit Lists Tab & Labels Tab
                                                                                                                                                                                                                                                                                                                                                                                                                                                                                                                                                                                                                                                         Doc Control
                                                                                                                                                                                                                                                                                                                                                                                                                                                                                                                                                                                                                                                          CCed on
                                                                                                                                                                                                                                                                                                                          External
                                                                                                                                                                                                                                                                                                                                                                                                                                                                                                                                                                                                                                                           email


                                                                                                                                                                                                                                                                                                              Contact Customer
                                                                                                                                                                                                                                                                                                               for clarification




                                                                                                                                                                                                                                                                                                                                                             M Drive
 Senior Program Manager (Pricing)




                                                                                                                                                                                                                                                                                                                                                                                                                                                                                                                                     M Drive                                       M Drive

                                                                                                                                                                                                                                                                                                                                                                                                                             Inform Assistant
                                                                                                                                                                                                                                                                                                                                                        Review Kit Lists and
                                                                                                                                                                                                                                                                                                                                          PM informed                                         Problems?                No      Quoter about
                                                                                                                                                                                                                                                                                                                                                              Tabs
                                                                Info Received by                                                          Give Part List to                                                                                                                                                                                                                                                                  Verified Kit Lists                                                                                                                                                     Final Quote
                                                                                       Review Part List           Problems?         No                                                                                                                                                                                                                                                                                                                                                                                                                Review part prices to                                              Final Quote Price
                                                                      email                                                              Document Control                                                                                                                                                                                                                                                                                                                                                                          PM reviews                                  Enter prices into        Price
                                                                                                                                                                                                                                                                                                                                                                                                                                                                                                                                                      ensure profit margin.                                             reviewed and then
                                                                                                                                                                                                                                                                                                                                                                                                        Yes                                                                                                                     formulated Kit-List                           formulated Kit-List   produced by
                                                                                                                                                                                                                                                                                                                                                                                                                                                                                                                                                           5 Methods                                                   emailed to Customer
                                                                                                                                                                                                                                                                                                                                                                                                                                                                                                                                                                                                      formulas

                                                                                                                     Yes?                                                                                                                                                                                                                                Talk to previous
                                                                                                                                                                                                                                                                                                                                                                                              Internal or
                                                                                                                                                                                                                                                                                                                                                        personnel that held
                                                                                                                                                                                                                                                                                                                                                                                               external?
                                                                                                                                                                                                                                                                                                                                                          documentation         Internal
                                                                                                                                                                                                                                                                                                                                                                                                                                                                                                                                                           PM begins
                                                                                                               Contact Customer                                                                                                                                                                                                                                                                       External                                                                                                                                          renegotiation w/
                                                                                                                for clarification                                                                                                                                                                                                                                                                                                                                                                                                                          customer

                                                                                                                                                                                                                                                                                                                                                                                           Contact Customer                                                                                                                                                                                         Quote Tab
                                                                                                                                                                                                                                                                                                                                                                                            for clarification




                                                                                                                                                                                                                                                                                                                                                                                                                             Assistant Quoter                                                               Apply pricing
                                                                                                                                                                                                                                                                                                                                                                                                                            enters M drive and    Review Kit Lists and                                   formulas to Kit-List   Info PM of formula
                                                                                                                                                                                                                                                                                                                                                                                                                 M Drive                                                               Problems?
                                                                                                                                                                                                                                                                                                                                                                                                                             opens verified Kit         Tabs                                               w/ Quote Sheet        inputting Kit-List
                                                                                                                                                                                                                                                                                                                                                                                                                                   Lists
 Assistant Quoter




                                                                                                                                                                                                                                                                                                                                                                                                                                                                                              Yes
                                                          Part List
                                                                                                                                                                                                                                                                                                                                                                                                                                                   Talk to previous
                                                                                                                                                                                                                                                                                                                                                                                                                                                                                       Internal or
                                                                                                                                                                                                                                                                                                                                                                                                                                                  personnel that held
                                                                                                                                                                                                                                                                                                                                                                                                                                                                                        external?
                                                                                                                                                                                                                                                                                                                                                                                                                                                    documentation        Internal
                                                                                                                                                                                                                                                                                                                                                                                                                                                                                                          Quote Tab
                                                                                                                                                                                                                                                                                                                                                                                                                                                                                              External



                                                                                                                                                                                                                                                                                                                                                                                                                                                                                    Contact Customer
                                                                                                                                                                                                                                                                                                                                                                                                                                                                                     for clarification




Stakeholders (Customer)

                                                                                                                                                                                                                                                                                                                                                                                           “Quote to PO” Procedure



                                                                                                                                                                                                                                                                                                                                                                                                                                                                                                                                                                                                                       Customer received       Quote                         PO to Traveller
                                                                                                                                                                                                                                                                                                                                                                                                                                                                                                                                                        Contact PM for                                                                                                 Yes
  Buyer




                                                                                                                                                                                                                                                                                                                                                                                                                                                                                                                                                                                                                            Quote            Accepted?                       Process Begins
                                    Quote to PO Process         Ask for Quote by                                                                                                                                                                                                                                                                               Customer gives                 Customer                                                                                                                                                   renegotiation
                                          Begins                email w/ Part List                                                                                                                                                                                                                                                                              clarification                 contacted.



                                                                                                                                                                                                                                                                                                                                                                                                                                                                                                                                                                                                                  No
  Document Control




                                                                                                 ADCN: Advanced Document Change Notice
                                                                Email part list with                                                                                                                                                                                                                                                                                                                                                               Customer gives                      Customer
                                    Quote to PO Process                                          DCN: Document Change Notice                                                                                                                                                      Customer gives                 Customer
                                                                either an ADCN or                                                                                                                                                                                                                                                                                                                                                                   clarification                      contacted.
                                          Begins
                                                                       DCN                                                                                                                                                                                                         clarification                 contacted.




                                                                                                                                                                                                                                                                                         Or                          Or
  Engineering




                                                                                                                                                                                                                                                                                  Customer gives                 Customer
                                                                                                                                                                                                                                                                                   clarification                 contacted.
CTR, Inc.

“PO to Traveller/s” Procedure
                                                                                                                                                                                                                                                                                                                                                  AKA Direct Shipping


                      VP CCed on
                         email                                                                                                                                                                                                                              Begin Risk
                                                                                                                       Give PO and                                                                                                      VP receives PO &                       Pass Risk              Risk Assessment        Is this a “Pull to                                                       “Direct Shipping” Procedures
                                                                               Begin Review           Print PO and                                                                                                                                         Assessment                          Yes                                                        Yes             Take to the Floor
                                                        Receive                                                         supporting                                                                                                      Acknowledgment                       Assessment?                   Signed               Stock” PO?                                                                  (Pull from Stock)
                                                                                 Process.              supporting                                                                                                                                            Process
                                                     Customer’s PO                                                   documents to Doc
                                                                            (PO Revision check)        documents
                                                                                                                          Control

                                                                                                                                                                                                                                                                                                                                    No
                                                                                                                                                                                                                                                                                               Delivery Date Criteria
 VP




                                                                                                                                                                                                                                                                                  No

                                                                                                                                                                                                                                                                                                                        Give PO, Risk Assessment,
                                                                                                                                                                                                                                                                                                                        and Acknowledgment to
                                                                       Supporting Document:                                                                                                                                                                                                                                    Doc Control
                                                                                                                                                                                                                                                                          Inform customer of
                                                                      Email of Quote Agreement                                                                                                                                                                                 situation




                                                                                                                                              No                                                                                                                                                                            Receive PO, Risk                                                                                                              Use copy to create      Traveller
                                                                                                                                                                                                                                                                                                                                                                   Review documents and
                                                                                                                                                                                                                                                                                                                            Assessment, and                                                     Make 1 Copy                  Original or copy?     Copy   WO Traveller and        Creation      Traveller to Floor
                                                                                                                                                                                                                                                                                                                                                                     apply corrections
                                                                                                  Doc Control           Doc Control                                                                                                                                                                                     Acknowledgment from VP                                                                                                              print drawings     Process Begins
                                                                                                                                                                                                                      Begin                Give PO &
                                                                                                   CCed on               receives        Is the package         Validate VP Revision   Does the Revision
                                                                                                                                                          Yes                                              No   Acknowledgement        Acknowledgment to
                                                                                                    email            PO and supporting     complete?             Change Decision           Change?
 Document Control




                                                                                                                                                                                                                     Process                  VP
                                                                                                                        documents.                                                                                                                                                                                                                                                                                               Original
                                                                                                                                                                                                                                                                                                                                                                Reason for Check:                                                                              M Drive
                                                                                                                                                                                                                                                                                                                                                                    Verify signature
                                                                                                                                                                                             Yes
                                                                                                                                                                                                                                                                                                                                                                    Verify Stamp of Approval                               Original placed File
                                                                                                                                                                                                                                                                                                                                                                    Verify delivery dates                                       Cabinet.
                                                                                                                                                                                                                                                                                                                                                                                                                             (Open Cabinet)
                                                                                                                                                                                        Begin Revision
                                                                                                                                                                                          Correction
                                                                                                                                                                                           Process



                                         Client PO
                                                                                                                                                                                           M Drive




Stakeholders (Customer)

                                                                                                                                                                                                                      “PO to Traveller/s” Procedure
                         Reply



                    Replied to Quote                                                                                                                                                                                                                       Client makes     Client Receives
                                       PO Created    Send PO to CTR
                         (if any)                                                                                                                                                                                                                             changes        Information
 Buyer




                    PO to Traveller
                    Process Begins
CTR, Inc.

                                                                                                                                                                                                       WO Traveller to Floor




                                                                                 Kits            Give WO Traveller to                       Kitting Traveller to
     Document Control




                                                                               (Kitting)                PM                                         Floor




                                                           What type of
                                      Traveller to Floor
                                                            Travellers?


                                                                      Stock: Build to Forecast
                                                                                                 Give WO Traveller to                       Kitting Traveller to
                                                                                 &
                                                                                                       Planning                                    Floor
                                                                       Details & Assemblies




                                                                                                                                                                                                           Reason for Check:
                                                                                                                                                                                                               Multi-Order Consolidation
                                                                                                                                                                                                               Rev Change Likelihood
                                                                                                                                                                                                               Resource Management
                                                                                                                                                                                                               Time to Delivery
                                                                                                                                                                                                               “Floor Flooding”




                                                                                                                                                                             Estimate Routings
                                                                                                                                                                          1. General Costs
                                                                                                                        Planning receives                 Review all WO   2. Check Routings                                                    Machining or
                                                                                                                                                                                                                     Criteria Check?    Pass
                                                                                                                          WO Traveller                      Travellers    3. Verify BOM                                                        Sheet Metal?                        Sheet Metal
                                                                                                                                                                          4. Verify Material
                                                                                                                                                                          5. Apply Back Date
     Planning




                                                                                                                                                                                                                          Fail
                                                                                                                                                                                                                                                Machining


                                                                                                                                                                                     WO Traveller/s                    Internal or
                                                                                                                                                                                                        Internal
                                                                                                                                                                                     place “On Hold”                    External?




                                                                                                                                                                                                                        External




                                                                                                                                                                                                                   Return to Document
                                                                                                                                                                                                                         Control
     Machine – VP of Manufacturing




                                                                                                                                                                                                                                                              Machine Supervisor
                                                                                                                                                                                                                                                                                                  Review WO                                     Inprocess Inspection         Floor to Machine
                                                                                                                                                                                                                                                                Receives WO                                              Issues?         No
                                                                                                                                                                                                                                                                                                  Traveller/s                                        Complete                   Processes
                                                                                                                                                                                                                                                                 Traveller/s



                                                                                                                                                                                                                                                                                                                           Yes

                                                                                                                                                                                                                                                                                                                                                                       Planning Approval

                                                                                                                                                                                                                                                                                                                    Return to Planning
     Sheet Metal- VP of Fabrication




                                                                                                                                                                                                                                                                                                 Sheet Supervisor
                                                                                                                                                                                                                                                                                                                         Review WO                                          Inprocess Inspection         Floor to Metal Sheet
                                                                                                                                                                                                                                                                                                   Receives WO                                     Issues?             No
                                                                                                                                                                                                                                                                                                                         Traveller/s                                             Complete                     Processes
                                                                                                                                                                                                                                                                                                    Traveller/s


                                                                                                                                                                                                                                                                                                                                                     Yes

                                                                                                                                                                                                                                                                                                                                                                                                   Planning Approval

                                                                                                                                                                                                                                                                                                                                              Return to Planning
CTR, Inc.

                                                                                                                                                                                                                                                                                              Kitting To Floor

                                                                                                                                                                                                                                                                                                         Build to Stock Process


                                                                                                                                                                                                                                                                                                                                                                  Consolidates Travellers
                                                                                                                                                                                                                                                                                                                                                                  in multiples of 10.
                                                                                                                                                                                                                                                                                M Drive                              M Drive
 Document Control




                                    Kitting Traveller to
                                           Floor                                                                                                                                                                                                                                                             Update Inventory items,                              WO Creation Processes
                                                                                                                                                                                                                                               Doc Control receives        Review Modified-
                                                                                                                                                                                                                                                                                                              detail drawings, and                                   for Details and                       Traveller to Floor
                                                                                                                                                                                                                                                  Printed BOM                Printed BOM
                                                                                                                                                                                                                                                                                                              assemblies drawings                                      Assemblies
                                                                                                                                                                                 PM’s Personal Inventory Checklist




                                                                                                                                                                                                                           Modified-Printed BOM




                                                                                                                                                                                                                                                                                                                                                                                                                           PO for Outside Manufactured Parts

                                                                                                                                                          Quantity X # of Kits                                                                    Give BOM to                                                  Research special items
                                                                                                                                                           on Print BOM list                                                                    Document Control                                                and vendor sources
 Senior Program Manager (Pricing)




                                                                                                                                                                  Yes
                                                                                                                                                                                                                      Printed BOM                                                                                       Yes
                                                                       No                                                                                                                                                                                                                                                                                                                             CTR PO

                                                                                                                                                                                                                       Scrub and Reconcile                                 Use notes and                                                                   Begin Purchasing of
                                     PM receives WO            Same kit repeat in 90              Consolidated         Check Bill of                         Consolidated                                                                                                                                          Special/new                                                                                                   Give PO to VP for
                                                                                       Yes                                               Print BOM list                          No    O/H Inventory?    Sure             BOM to build             Multi-Action          review for outside                                                No             Outside Manufacturing                     CTR PO created
                                        Traveller                     days?                       Kit Travellers      Materials (BOM)                           Kits?                                                                                                                                             Purchase Parts?                                                                                                    Signature
                                                                                                                                                                                                                     (Build vs OH Inventory)                             manufacture parts                                                                        Parts


                                                                                                                                                                                          No Sure


                                                                                             Build to Stock Process                                                                                                                              Give Traveller to
                                                                                                                                                                                       Inventory Check
                                                                                                                                        Printed BOM                                                                                                Procurment
                                                           Panasonic Open PO List                                                                                                                                                                                                                                                   Regardless of type (Electronic,
                                                                                                                                                                                                                                                                                                                                    manufacturing, etc)

                                                                   Build to Stock
                                                                      Process




                                                                                                                                                                                                                                                                                                                                                                  Signatures can also be performed by the
                                                                                                                                                                                                                                                                                                                                                                  Quality Manager


                                                                                                                                                                                                                                                                                                                                                                                                                                 VP or QC Manager
 VP




                                                                                                                                                                                                                                                                                                                                                                                                                                  receives PO for               VP/QC signs PO                 Receiving Process
                                                                                                                                                                                                                                                                                                                                                                                                                                     Signature



                                                                                                                                                                                                                                                                                                                                                                                                               CTR PO




                                                                                                                                                                                                                                                                                                                                                                                                                                                                                                                   PO for Electronic and Electric Parts
                                                                                                                                                                                                                                                                                                                                 Job is need before the                                                                                                                                                                                                                        Give PO to VP
                                                                                                                                                                                                                                                                                                                                 2 weeks.

                                                                                                                                                                                                                                                                                                                                                                                                                                                                                                                                                                                                Purchase Hardware
                                                                                                                                                                                                                                                                                                                                          Criteria                                                                                                                                                                                                                CTR PO

                                                                                                                                                                                                                                                                                                                                                                                                                                                                          Update E2 based                                                Begin Purchasing of
                                                                                                                                                                                                                                               Procurment receives          Check Panasonic             Perform an Urgency                                                                                                                                                                                                                                                                          File Purchasing
                                                                                                                                                                                                                                                                                                                                         Urgent?                             Multi-Action                                                                                  on Inventory                  Inventory O/H?       No        Electronic and electric   PO created   Multi-Action
                                                                                                                                                                                                                                                    Traveller                Open PO LIst                     Check                                                                                                                                                                                                                                                                                 Hardware List
 Procurement




                                                                                                                                                                                                                                                                                                                                                                                                                                                                              Results                                                           Parts



                                                                                                                                                                                                                                                                                                                                            No                                                                                                                                                                 Yes


                                                                                                                                                                                                                                                                                                                                       Consolidated                   Create Purchase                            Hand Purchase                                             Procurement is
                                                                                                                                                                                                                                                                                                                                     Travellers for the               Hardware List to                          Hardware List to                                         notified and handed
                                                                                                                                                                                                                                                                      Panasonic Open PO List                                              Month                      Consolidate Needs                         Shipping Supervisor                                              the PHL.                                               Pull Inventory from E2                    Urgent?       No      Wait 2 Weeks


                                                                                                                                                                                                                                                                                                                                                                                                                                               Purchase Hardware List
                                                                                                                                                                                                                                                                                                                                                                                                                                                                                                                                                                                    Yes

                                                                                                                                                                                                                                                                                                                                                                                                                                                                                                                                                                                                      Release Kitting
                                                                                                                                                                                                                                                                                                                                                                                                                                                                                                                                                                                                     Travellers to the
                                                                                                                                                                                                                                                                                                                                                             Purchase Hardware List                                                                                                                                                                                                                      Shipping




                                                                                                                                                                                                                                                                                                                                                                                                               Shipping Supervisor        Shipping Supervisor                    Inventory
                                                                                                                                                                                                                                                                                                                                                                                                               receives Hardware             assigns list to                     Checking
                                                                                                                                                                                                                                                                                                                                                                                                                       List               shipping personnel                      Process
                                                                                                                                                                                                                                                                                                                                                                                                                                                                                                                                                                                                    Shipping to Invoice/
                                                                                                                                                                                                                                                                                                                                                                                                                                                                                                                                                                                                           Stock
 Shipping




                                                                                                                                                                                                                                                                                                                                                                                                       Purchase Hardware List

                                                                                                                                                                                                                                                                                                                                                                                         Shipping Supervisor                                                             Shipping Supervisor
                                                                                                                                                                                                                                                                                                                                                                                          receives ‘Urgent’                                                                assigns Urgent
                                                                                                                                                                                                                                                                                                                                                                                            Request and                                                                  request to shipping
                                                                                                                                                                                                                                                                                                                                                                                              Traveller                                                                      personnel
CTR, Inc.

                                                                                                                                                                                                                                                                                                                                                                                                                                                                                                          Floor to Final Inspection

                                                    Detail or                       Supervisor gives
                        Floor to Metal Sheet
                                                   Assembly          Detail       Traveller to Material                                                                                                                                                                                                                                                                                                                                                                                                                                                                                                                                                                                                                                                                                                      Traveller Shortage
                             Processes                                                                                                                                                                                                                                                                                                                                                                                                                                                                                                                                                                                                                                                                                                                                               Multi-Action
                                                   Traveller?                           Handler                                                                                                                                                                                                                                                                                                                                                                                                                                                                                                                                                                                                                                                                                                                   Process
   Supervisor




                                                                                                                                                                  Supervisor is               Material Procurement                                                                                                                                                                                                                                                                    Supervisor is                                                                                                                                                                                                                                                                                                                                                Supervisor receives              Traveller Shortage
                                                    Assembly                                                                                                        notified                         Process                                                                                                                                                                                                                                                Troubleshooting Process                                                                                   Supervisor is
                                                                                                                                                                                                                                                                                                                                                                                                                                                                                        notified                                                                                              Troubleshooting Process                                                                                                                                                                                                                              Shortage Traveller                    Process
                                                                                                                                                                                                                                                                                                                                                                                                                                                                                                                                                                        notified

                                                 Supervisor gives                                                                                                                                                                                                                                                                                                                                                                                                                                                                                                                                                                                                                                                                            Supervisor/Expidter/PM                                                 Has Shortage
                                                   Traveller to                                                                                                                                                                                                                                                                                                                                                                                                                                                                                                                                                                                                                                                                              receives information of                Hold Traveller                Traveller or Extra
                                               Assembly Personnel                                                                                                                                                                                                                                                                                                                                                                                                                                                                                                                                                                                                                                                                                   shortage                                                       Pieces arrived?



                                                                                                                                                                                                                                                                                                                                                                                                                                                                                                                                                                                                                                                                                                                                                                                                                                             Yes
                                                                                                                                                                                                                                                                                                                                                                                                                                                                                                                                                                                                                                                                                                                                                                                                             No




                                                                                   Material handler              Is the material
                                                                                                                                               No             Report to Supervisor
                                                                                   receives Traveller                  OH?



                                                                                                                        Yes
   Material Handler




                                                                                                                                                                                                                                                           Scrap Process
                                                                                                                 Is the material                                                                                                                                                                                                                                                                                                                                                                                                                                                                                                                                                                                                                                                  Traveller Shortage
                                                                                                                                     Yes       Multi-Action                                                                                                                                                                                                                                                                                                                                                                                                                                                                                                                                                                                                                            Process
                                                                                                                OH running low?


                                                                                                                                                                                                                                                                                              Review Traveller to          Gives material and
                                                                                                                                No                                                    Clock into E2                  Pick Material                         Clock out of E2                      determine next              traveller to next                  X
                                                                                                                                                                                                                                                                                               routing operation              Work Center




                                                                                                                                                                                                                                                                                                                                                                                                                                                                                                                                                                                                                                                                                                              Due to Scrap or Misplacement



                                                                                                                                                                                                                                                                                                                                                            Control 1: Master Routing Changes
                                                                                                                                                                                                                                                                                                                                                                                                                                                                                                                                                                                                   Scrap Process                                                                                               Scrap Process
                                                                                                                                                                                                                                                                                                                                                                                                                                                                                                                                                                                                                              Yes                                                                                                                    Yes
                                                                                                                                                                                          Outside                                                                                                                                                                                                                                                                                                                                                                          No
                                                                                                                                                                    Shear OPS                                     Press Brake
                                                                                                                                                                                       Processing OPS                                         Touch Up OPS              Sub Out OPS                 Back Date OPS
                                                                                                                                                                                                                     OPS
                                                                                                                                                                                                                                                                                                                                                                                                                                                                                                                                                                                                                                                                                                                                                                                                                          Gives parts/
                                                                                                                                                                                                                                                                                                                                                                                                                                                                                                                                          Floor Inspector                                                                                                                                                                                                                                 Last routing
                                                                                                                                                                                                                                                                                                                                    Is the Operation missing                                                                         First Run Setup                                                             Inform Floor                                                                                                                                                                                                                                                                                             material and
                                                                                                                                                                                                                                                                                                                                                                                No                    Setup required?        Yes                                   Clock into E2       Setup OPS                                              Performs               Inspection Pass?   Yes       Clock out of E2        Part Shortage?                Begin Operations   Clock into E2   Perform Operation    Clock out of E2                  Part Shortage?            No              operation in       No                                           X
                                                                                                                                                                                                                                                                                                                                           in Traveller?                                                                                  Begins                                                                  Inspection                                                                                                                                                                                                                                                                                            traveller to next
                                                                                                    Floor Personnel                                                                                                                                                                                                                                                                                                                                                                                                                          Inspection                                                                                                                                                                                                                                    Traveller?
                                                                                                                                   Select an Next                                                                                                                                                                                                                                                                                                                                                                                                                                                                                                                                                                                                                                                                         Work Center
                                                                              X                    Receive Traveller
                                                                                                                                     Operation                                               Final
                                                                                                  and Matertial/Parts                                                                                                                         Counter Sink
                                                                                                                                                                    Punch OPS             Inspection               Milling OPS                                             Joggle OPS                 Stock OPS
                                                                                                                                                                                              OPS                                                OPS
                                                                                                                                                                                                                                                                                                                                                Yes                                                          No
   Floor Personnel




                                                                                                                                                                                        Inprocessing                                                                                                                                    Give Traveller to                                                                                                                                                                                                                                                                                                                                                                                                                                Final Piece or                                                              Shipping to Invoice/
                                                                                                                                                                    Deburr OPS                                     Lathe OPS                  Part Mark OPS                  Laser OPS                                                                                                                                                                                                                                                                                                                                                                                                                                                            Multi-Action         Assembly                               Final Piece         Multi-Action
                                                                                                                                                                                       Inspection OPS                                                                                                                                       Planning                                                                                                                                                                                                                                                                                                                                                                                                                                     for assembly?                                                                      Stock
                                                                                                                                                                                                                                                                                                                                                                                                                                                                                                                                            Inspection
                                                                                                               Material/Parts



                                                                                                                                                                                                                                                                                                                                                                                                                                                                                                                                                                                                                                                                                                                                                                                       Traveller Close Out                                                                  Parts




                                                                                                                                                                                                             Return to Floor                                                              Master
                                                                                                                                                                                                                                     Detail            Detail or                                                                       Planning receives
                                                                                                                                                                                                               Personnel                                                                 Routing              Review Traveller
                                                                                                                                                                                                                                                      Assembly?                                                                            Traveller
                                                                                                                                                                                                                                                                                         Updating
   Planning




                                                                                                                                                                                                           Return to Assembly
                                                                                                                                                                                                                                                Assembly
                                                                                                                                                                                                               Personnel




                                                                                                                                                                                                                                                                                                                                                                              Give Traveller to       Material/Parts
                                                                                                                                                                                                             Select an Next
                                                                                                                                                                                          Y                                                                                                                                                                                       Planning
                                                                                                                              Material/Parts                                                                   Operation
                                                                                                                                                                                                                                                    Kitting OPS                Back Date OPS
                                                                                                                                                                                                                                                                                                                                                                                                                                                                                         Scrap Process

                                                                                                                                                                                                                                                                                                                                                                                     Yes                                                                                                                                  Yes


                                                                                                                                                                                                                                                                                                                                                                                                                                                                                                                                                                                                                                          Traveller Close Out
   Assembly Personnel




                                               Assembly Personnel             Check Stock for                                                   Begin Pre-Assembly                   Ready for                                                                                      Final                                                                                                                                                                                                                                                        Last routing
                                                                                                                                                                                                       Yes Select an Operation                      Joggle OPS                                                                                                             Is the Operation missing
                                                receives Traveller               Details                                                              Process                        Assembly?                                                                                 Inspection OPS                                                                                                           No        Begin Operations          Clock into E2         Perform Operation     Clock out of E2             Part Shortage?   No          operation in   No         Y
                                                                                                                                                                                                                                                                                                                                                                                  in Traveller?
                                                                                                                                                                                                                                                                                                                                                                                                                                                                                                                                                  Traveller?


                                                                                                              INV Shelves                                                               No
                                                                                                                                                                                                                                                                                                                                                                                                                                                                                                                                                                                                          Multi-Action
                                                                                                                                                                                                                                                   Part Mark OPS


                                                                                                                                                                                                                                                                                                                                                                                                                                                                                                                                                                                                                                          Shipping to Invoice/
                                                                                                                                                                                                                                                                                                                                                                                                                                                                                                                                                                                                                                                 Stock




                                                                                                                                                                                                                                                                                                                                                                                                                                                                                                                                                                                                                                               Assembly
CTR, Inc.

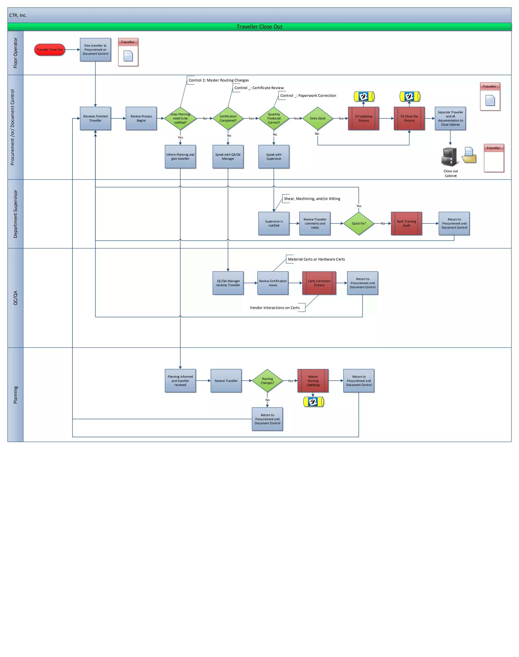
                                                                                                                                                   Traveller Close Out
                   Floor Operator




                                                                  Give traveller to
                                           Traveller Close Out    Procurement or
                                                                 Document Control




                                                                                                                      Control 2: Master Routing Changes
                                                                                                                                                  Control _: Certificate Review
Procurement /or/ Document Control




                                                                                                                                                                                   Control _: Paperwork Correction


                                                                                                                                                                                                                                                                            Separate Traveller
                                                                                                         Does Planning                                                 Quantity
                                                                 Receives Finished    Review Process                                   Certification                                                                                  E2 Updating            E2 Close Out        and all
                                                                                                          need to be         No                           Yes          Produced                Yes       Extra Stock       Yes
                                                                     Traveller            Begins                                       Completed?                                                                                       Process                Process      documentation to
                                                                                                           notified?                                                   Correct?
                                                                                                                                                                                                                                                                              Close Cabinet

                                                                                                                                                                           No                               No
                                                                                                                                            No
                                                                                                              Yes



                                                                                                       Inform Planning and          Speak with QA/QC                   Speak with
                                                                                                           give traveller               Manager                        Supervisor


                                                                                                                                                                                                                                                                                Close out
                                                                                                                                                                                                                                                                                 Cabinet
                   Department Supervisor




                                                                                                                                                                                      Shear, Machining, and/or Kitting
                                                                                                                                                                                                                                       Yes


                                                                                                                                                                                                     Review Traveller                                                             Return to
                                                                                                                                                                      Supervisor is                                                                        Back-Tracking
                                                                                                                                                                                                      comments and                  Quick Fix?        No                      Procurement and
                                                                                                                                                                        notified                                                                               Audit
                                                                                                                                                                                                          notes                                                               Document Control




                                                                                                                                                                                         Material Certs or Hardware Certs



                                                                                                                                                                                                                                       Return to
                                                                                                                                     QC/QA Manager                Review Certification                  Certs Correction
                                                                                                                                                                                                                                   Procurement and
                                                                                                                                    receives Traveller                  Issues                              Process
                                                                                                                                                                                                                                   Document Control
                   QC/QA




                                                                                                                                                          Vendor Interactions on Certs




                                                                                                       Planning informed                                                                                Master                       Return to
                                                                                                                                                                    Routing
                                                                                                          and traveller             Review Traveller                                     Yes           Routing                   Procurement and
                                                                                                                                                                   Changes?
                                                                                                            received                                                                                   Updating                  Document Control
                   Planning




                                                                                                                                                                      No



                                                                                                                                                                    Return to
                                                                                                                                                                Procurement and
                                                                                                                                                                Document Control
CTR Inc

                                                                                                                                                                                                                                                                                                                                                                                                                                                                               Shipping to Invoice

                                                                                                                                                                                                                                                                                                                                                                                                                                                                                                                                                                                                                                                                                                                                                                                                                                FEDEX

                                      “Direct Shipping”      Give PO and                                                                                                                                                                                                                                                                                                                                                                                                                                                                                                                                                                                                                                                                                                                                                                                                                                                                                                                                                                                                                       Invoice
                                         Procedures       Acknowledgement
                                      (Pull from Stock)   folder to Shipping                                                                                                                                                                                                                                                                                                                                                                                                                                                                                                                                                                                                                                                                                              VP receives                             VP notifies Shipping
                                                                                                                                                                                                                                                                                                                                                                                                                                                                                                                                                                                                                                                                                                                                                                                                Packing Slip
                                                                                                                                                                                                                                                                                                                                                                                                                                                                                                                                                                                                                                                                                                                                                                        Transportation                              Supervisor and
                                                                                                                                                                                                                                                                                                                                                                                                                                                                                                                                                                                                                                                                                                                                                                                                 creation                                                                                                                                                                                                   VP receives folder          Review folder and                                                       Give Accounting the             VP sends invoice to
                                                                                                                                                                                                                                                                                                                                                                                                                                                                                                                                                                                                                                                                                                                                                                          Setup info.                              hands packing slip                                                                                                                                                                                                                          Multi-Action                  Create Invoice
                                                                                                                                                                                                                                                                                                                                                                                                                                                                                                                                                                                                                                                                                                                                                                                                                                                                                                                                                                                                           and documentation             documentation                                                                Invoice                        Customer
    VP




                                                                                                                                                                                                                                                                                                                                                                                                                                                                                                                                                                                                                                                                                                                                                                                              Packing Slip                                                                                                                                                                                                                                                  VP gives folder and
                                                                                                                                                                                                                                                                                                                                                                                                                                                                                                                                                                                                                                                                                                                                                                                                                                                                                                                                                                                                                                                            documentation to
                                                                                                                                                                                                                                                                                                                                                                                                                                                                                                                                                                                                                                                                                                                                                                                                                                                                                                                                                                                                                                                               Doc Control
                                                                                                                                                                                                                                                                                                                                                                                                                                                                                                                                                                                                                                                                                                                                                                                                                                                                                                                                                                                                                                                                                                                                      Invoice




                                                                                                                                                                                                                                                                                      Place folder in its
                                                                                                                                        Doc Control receives          Review Revision          Was it                Search Cabinet for                 Is the folder                                           Inform Shipping
                                                                                                                                                                                                               Yes                                                           Yes           proper
                                                                                                                                        folder from Shipping          Change Checklist       completed?                   Folder                            there?                                                 Supervisor
                                                                                                                                                                                                                                                                                     alphanumeric order                                                                                                                                                                                                                                                                                                                                                                                                                                                                                                                                                                                                                                                                                                                                                                                                                         Doc Control receives                  Place folder in
                                                                                                                                                                                                                                                                                                                                                                                                                                                                                                                                                                                                                                                                                                                                                                                                                                                                                                                                                                                                                                                                                                                                                                                                        End
                                                                                                                                                                                                                                                                                                                                                                                                                                                                                                                                                                                                                                                                                                                                                                                                                                                                                                                                                                                                                                                                                                                                folder from Shipping                  “Close’ cabinet

                                                                                                                                                                                                                                                            No
                                                                                                                                                                                                                                                                                                                                                                                                                                                                                                                                                                                                                                                                                                                                                                                                                Copy of
                                                                                                                                                                                                                                                  Create Duplicate Folder
                                                                                                                                                                                                                                                                                                                                                                                                                                                                                                                                                                                                                                                                                                                                                                                                                Invoice
    Document Control




                                                                                                                                                                                                  No                                                                                  Place it in cabinet
                                                                                                                                                                                                                                                   (labeled as duplicate)
                                                                                                                                                                      Rev Change
                                                                                                                                                                       Checklist                                                                                                                                                                                                                                                                                                                                                                                                                                                                                                                                                                                                                                                                                                                                                                                                Copy of
                                                                                                                                                                                                                                                                                                                                                                                                                                                                                                                                                                                                                                                                                                                                                                                                          Copy of Packing Slip                                                                                                                                                  Invoice
                                                                                                                                                                                           Create folder for
                                                                                                                                                                                             new revision                                                                                                                                                                                                                                                                                                                                                                                                                                                                                                                                                                                                                                                                                                                                                                                                                                                                                                                                                                        Cabinet in Doc Control Area
                                                                                                                                                                                 M Drive    and place it in                                                             Cabinet in Shipping Area                                                                                                                                                                                                                                                                                                                                                                                                                                                                                                                                                                                                                                                                     Packing Slip
                                                                                                                                                                                               cabinet

                                                                                                                                                                                                                                      Part List


                                                                                                                                                                                           Inform Shipping
                                                                                                                                                                                              Supervisor




                                                                                                                                                                                                                                           Cabinet in Shipping Area
                                                                                                                                          Supervisor gives
                                                                                                                                           folder to Doc
                                                                                                                                              Control                                                                 Part List
                                                                                                                                                                                                                                                                                                                                                                                                                                                                                    Shortage List:Last Minute Items
                                                                                                                                                                                                                                                                                                                                        Kit Lists Tab
                                                                                              They (Panasonic) call it “WIP Shortage”                                                                                                                                                                                                                                                                                                                                                                                                                                                                                                     FEDEX
                                                                                                                                                                                                                                                                                                                                        & Labels Tab                                                                                                                                                                                                                                                                                                                                                                                 First Business Day Arrives

                                                                                                                                                 Yes                                                                                                                                                                                                                                                                                                                                                     No
    Shipping




                                                                                                                                                                         Assign folder/                                                                                                                                                 Traceability Process:                                                                                                                                                                                                                                                                                                                                                                                                                                                                                                                Place Left of Dock
                                                                                                                                                                                                                                                                                                                                                                          First Check:                                                                                                                Panasonic                                                                                                                                       Setup                                                                                                                                                                                                                                                                                                                                  Hand folder and
                                                                                 Shipping receives           Supervisor reviews            Issues that the                traveller to     Picker receives           Revision Check                                                            Pick the Parts                     1. Record WO# for Manuf parts                                            Place parts in the        Hand box and folder/traveller                                                                                                      Supervisor reviews                           Size and Weight of                                                                      Is it passed                                               Wait until upcoming
                                                                                                                                                                 No                                                                               Revision Check              Pass                                                                                   Find other personnel   Issues?   No                                                                  Issues?          No         Inspection                                                                                                                                  Transportation                Air or Ground?      Air                        Yes          It is a Friday?       Yes                                                                                                                                                                                                                          supporting
                                                                                  folder from VP.             folder/traveller.         supervisor cannot fix?           personnel for     folder/traveller             Process                                                                & Assemblies                       2. Record PO# for Purchase parts                                            package box              to supervisor for Review                                                                                                          approved folders.                           Boxes are recorded                                                                       4:30pm?                                                     Business Day
                                                                                                                                                                            Picking                                                                                                                                               3. Label Box/es
                                                                                                                                                                                                                                                                                                                                                                        to review work                                                                                                                Required?                                                                                                                                       Pickup                                                                                                                                                                                                                                                                                                                                 document to VP                                                             Stace and Sy

                                                                                                                                                                                                                                                                                                                                                                                                                                                                                                                                                                                                                                                                                                                                                                                                                                                                                    Air
                                                                                                                                                                                                                                                         Fail                                                                                                                               Yes                                                                                                                                                                                                                                                                                       Ground                     No
                                                                                                                                                                                                                                                                                                                                                                                                                                                                            Yes                          Yes
                                                                                                                                                                                                                                                                                                                                                                                                                                                                                                                                                                                                                                                                                                          Inform VP in order                                                                                                   Shipping Supervisor
                                                                                                                                                                                                                                                                                                                                                                                                                                                                                                                                                                                                                                                                                     Is it passed                                                                                                                                                      Supervisor reviews     Air, Ground, or                                  Transportation     Transportation            Transportation     Panasonic                     Create Shiplist of             Give Panasonic and             MGMT CCed
                                                                                                                                                                                                                                                                                                                                                                                                                                                                                                                                                                                                                                                                                                    No     to fill out FEDEX                                                                                                   receives packing slip                                               UPS   Place Right of Dock                                                                                      Yes
                                                                                                                                                                                                                                                                                                                                         Cheat Sheet                                                                                                                                                                                                                      Packages return                                                                                             3:30pm?
                                                                                                                                                                                                                                                                                                                                                                                                                                                                                                                                                                                                                                                                                                             information                                                                                                             from VP
                                                                                                                                                                                                                                                                                                                                                                                                                                                                                                                                                                                                                                                                                                                                                                                                                                                          packing slip              UPS                                            Arrives      Picks Ups Packages             Departs         Customer?                       Items shpped                 CTR MGMT Shiplist               on email
                                                                                                                                                                                                                                                                                                                                                                                                                                                                                                                                                                            from Source
                                                                                                                                                                                                                                                                                                                                                                                                                         Supervisor/Assistant
                                                                                                                                                                                                                                                                                                                                                                                                                                                                       Rework or Kitt               Hand over to                                                           Inspectors on
                                                                                                                                                                                                                                                                                                                                                                                                                             supervisor
                                                                                                                                                                                                                                                                                                                                                                                                                                                                         Shortage                 Panasonic’s Source                                                     Receiving Shelves                                                                                               Yes
                                                                                                                                                                                                                                                                                                                                                                                                                             Picks Parts
                                                                                                                                                                                                                                                                                                                                                                                                                                                                                                      Inspectors                                                                                                                                                                                                                                  No                                                                                                                              Ground
                                                                                                                                                                                                                                                                                                                                                                                                                                                                                                                                                           Receiving
                                                                                                                                                                                                                                                                                                                                                                                                                                                                          Rework                                                                            Shelves                          Green Dot of Approval                                                               It is a Friday?    No
                                                                                                                                                                                                                                                                                                                                                                                                                                                                                                                                                                                                                                                                                                          Wait next day and
                                                                                                                                                                                                                                                                                                                                                                                                                                                                                                                                                                                                                                                                                                           begin process
                                                                                                                                                                                                                                                                                                                                                                                                                                                                                                                                                                                                                                                                                                                                                                                                                                                                            Place Center of Dock
                                                                                                                                                                                                                                                                                                                                                                                                                                                                                                                                                                                                                                                                                                                                                                                                                                                                                                                                                                                                                        Shiplist Excel Sheet
                                                                                                                                                                                                                                                                                                                                                                                                                                                                     Rework Procedures
                                                                                                                                                                                                                                                                                              INV Shelves
                                                                                                                                                                                                                                                                                                                                                                                                                                                                                                                                                                                                                                                                                                                                                         Yes
                                                                                                                                                                                                                                                                                                                                                                                                                                                                                                                                                                                                                                                                   Next Day Passes
                                                                                                                                                                                                                                                                                                                                                                                                                           INV Shelves
    Procurement




                                                              Release Kitting
                                  Shipping to Invoice/
                                                             Travellers to the
                                         Stock
                                                                 Shipping
Floor / Assembly




                                                            Floor/Assembly
                                  Shipping to Invoice/
                                                          Personnel stock the
   Personnel




                                         Stock
                                                          parts and assemblies


                                                                                                     INV Shelves


                                                            Parts / Assemblies
    Accounting




                                                                                                                                                                                                                                                                                                                                                                                                                                                                                                                                                                                                                                                                                                                                                                                                                                                                                                                                                                                                                                                                                                                Accounting recieves
                                                                                                                                                                                                                                                                                                                                                                                                                                                                                                                                                                                                                                                                                                                                                                                                                                                                                                                                                                                                                                                                                                                                                                       A/R Process
                                                                                                                                                                                                                                                                                                                                                                                                                                                                                                                                                                                                                                                                                                                                                                                                                                                                                                                                                                                                                                                                                                                    the invoice




Stakeholders

                                                                                                                                                                                                                                                                                                                                                                                                                                                                                  Direct to Shipping
                                                                                                                                                                                                                                                                                                                                                                                                                                                                                                                                                                                                                                                                                                                                                                                                                                                                                                                                                                                                                                                                                                              Tammy
                                                                                                                                                                                                                                                                                                                                                                                                                                                                                                                                                                                                                                                                                                                                                                                                                                                                                                                                                                                                                                                                                                              Lisa B
                                                                                                                                                                                                                                                                                                                                                                                                                                                                                                                                                                                                                                                                                                                                                                                                                                                                                                                                                                                                                                                                                                              Lisa H
    Buyers




                                                                                                                                                                                                                                                                                                                                                                                                                                                                                                                                                                                                                                                                                                                                                                                                                                                                                                                                                                                                                                                                                  Panasonic
                                                                                                                                                                                                                                                                                                                                                                                                                                                                                                                                                                                                                                                                                                                                                                                                                                                                                                                                                                                                                                                                              Procurement Team                  End
                                                                                                                                                                                                                                                                                                                                                                                                                                                                                                                                                                                                                                                                                                                                                                                                                                                                                                                                                                                                                                                                               Receives Shiplist
    Panasonic Source Inspectors




                                                                                                                                                                                                                                                                                                                                                                                                                                                                                                  Panasonic’s Source
                                                                                                                                                                                                                                                                                                                                                                                                                                                                                                                          Does it pass             Panasonic’s Source   Return package and
                                                                                                                                                                                                                                                                                                                                                                                                                                                                                                  Inspectors receive                         Yes
                                                                                                                                                                                                                                                                                                                                                                                                                                                                                                                          inspection?              Inspectors approve      folder to CTR
                                                                                                                                                                                                                                                                                                                                                                                                                                                                                                      packages



                                                                                                                                                                                                                                                                                                                                                                                                                                                                                                                               No

                                                                                                                                                                                                                                                                                                                                                                                                                                                                                                                                                                                                                                                                                                                                                                                                                                                                                                                                                                                                                                                                                                                                         Invoice
                                                                                                                                                                                                                                                                                                                                                                                                                                                                                                                        Inspectors inform
                                                                                                                                                                                                                                                                                                                                                                                                                                                                                                                       shipping supervisor
                                                                                                                                                                                                                                                                                                                                                                                                                                                                                                                          on deficiencies
    Accounting




                                                                                                                                                                                                                                                                                                                                                                                                                                                                                                                                                                                                                                                                                                                                                                                                                                                                                                                                                                                                                                                                                                                                                                  Customer receives
                                                                                                                                                                                                                                                                                                                                                                                                                                                                                                                                                                                                                                                                                                                                                                                                                                                                                                                                                                                                                                                                                                                                                                                                  End
                                                                                                                                                                                                                                                                                                                                                                                                                                                                                                                                                                                                                                                                                                                                                                                                                                                                                                                                                                                                                                                                                                                                                                       Invoice
CTR, Inc.

                                                                                                                                                                                                     Phase
                                                                                               Reason for Changes:
                                                                                         Dimensional Changes
                                                                                         Hole Pattern Changes
                                                                                         Material Call Out
                                                   Review the                            Finishing Call Out                                    Notify Quality                  Place all open orders associated
                                                Revision Change   Compare “From”         Specification of Material Change                        Control                       with the revision on “On Hold”
                                                 w/ Rev Change    and “To” Review        Specification of Finish Change
                                                    Checklist         Changes                    (They affect CTR)
                                                  (ADCN/DCN)                                             Or
                                Rev Change                                          All of the Above, but for Non-CTR details
                                                                                              (They don’t affect CTR)
                                                     Detail
                                 Checklist
                                                                                                    Criteria
     Document Control




                        Begin Revision Change     Kit or Detail
                              Procedure            Change?                                       Does it affect
                                                                                                                                          Yes
                                                                                                    CTR?


                                                       Kit
                                                                                                      No


                                                                                                Update Revision
                                                                                                information and
                                                        ?                                                                       M Drive
                                                                                                    drawings


                                                                                                                                                                               Part List
                                                                                                                                                                               Revision




                                                                                                                                                                                                                           Floor production
                                                                                                                                                                   QC received                     Is production
                                                                                                                                                                                                                          associated with all   Rework, Salvage,
                                                                                                                                                                  notification of                 affected by the   Yes                                                Salvage       ?
                                                                                                                                                                                                                            those parts are        or Scrap.
                                                                                                                                                                 Revision Change                      change?
                                                                                                                                                                                                                               stopped.
     Quality Control




                                                                                                                                                                                                        No

                                                                                                                                                                                                                                                                                 Begin Rework
                                                                                                                                                                                                                                                              Rework
                                                                                                                                                                                                                                                                                  Procedures
                                                                                                                                                                                                                          Revision Change
                                                                                                                                                                                                        ?
                                                                                                                                                                                                                          Procedure Ends
                                                                                                                                                                                                                                                                                                 Notify PM


                                                                                                                                                                                                                                                               Scrap             Begin Scrap
                                                                                                                                                                                                                                                                                 Procedures
 Manager (Pricing)
  Senior Program




                                                                                                                                                                                                                                                                                                               Build revision cost
                                                                                                                                                                                                                                                                                                PM notified.
                                                                                                                                                                                                                                                                                                                    estimate

CTR Workflow Project

  • 1.
    By Location By Job Function By Processes
  • 2.
    WO Traveller toFloor Traveller Close Out Quote to PO Process PO to Traveller Floor to Final Inspection Kitting Traveller to Floor Shipping to Invoice-Stock
  • 3.
    CTR, Inc. “Quote toPO” Procedure Doc Control produces: Start creating and 1.Part Labels Double Check: Part List received at Revision Place labels and kit- Doc Control No breaking down Part 2. Manufactured Kit-List kit-lists verified by Problems? No Inform PM Document Control Change? lists into the M Drive CCed on List 3. Purchased Kit-List other Doc Control email Document Control Yes Yes M Drive Begin Revision Change Talk to previous Internal or Procedure personnel that held Internal external? documentation Part List Kit Lists Tab & Labels Tab Doc Control CCed on External email Contact Customer for clarification M Drive Senior Program Manager (Pricing) M Drive M Drive Inform Assistant Review Kit Lists and PM informed Problems? No Quoter about Tabs Info Received by Give Part List to Verified Kit Lists Final Quote Review Part List Problems? No Review part prices to Final Quote Price email Document Control PM reviews Enter prices into Price ensure profit margin. reviewed and then Yes formulated Kit-List formulated Kit-List produced by 5 Methods emailed to Customer formulas Yes? Talk to previous Internal or personnel that held external? documentation Internal PM begins Contact Customer External renegotiation w/ for clarification customer Contact Customer Quote Tab for clarification Assistant Quoter Apply pricing enters M drive and Review Kit Lists and formulas to Kit-List Info PM of formula M Drive Problems? opens verified Kit Tabs w/ Quote Sheet inputting Kit-List Lists Assistant Quoter Yes Part List Talk to previous Internal or personnel that held external? documentation Internal Quote Tab External Contact Customer for clarification Stakeholders (Customer) “Quote to PO” Procedure Customer received Quote PO to Traveller Contact PM for Yes Buyer Quote Accepted? Process Begins Quote to PO Process Ask for Quote by Customer gives Customer renegotiation Begins email w/ Part List clarification contacted. No Document Control ADCN: Advanced Document Change Notice Email part list with Customer gives Customer Quote to PO Process DCN: Document Change Notice Customer gives Customer either an ADCN or clarification contacted. Begins DCN clarification contacted. Or Or Engineering Customer gives Customer clarification contacted.
  • 4.
    CTR, Inc. “PO toTraveller/s” Procedure AKA Direct Shipping VP CCed on email Begin Risk Give PO and VP receives PO & Pass Risk Risk Assessment Is this a “Pull to “Direct Shipping” Procedures Begin Review Print PO and Assessment Yes Yes Take to the Floor Receive supporting Acknowledgment Assessment? Signed Stock” PO? (Pull from Stock) Process. supporting Process Customer’s PO documents to Doc (PO Revision check) documents Control No Delivery Date Criteria VP No Give PO, Risk Assessment, and Acknowledgment to Supporting Document: Doc Control Inform customer of Email of Quote Agreement situation No Receive PO, Risk Use copy to create Traveller Review documents and Assessment, and Make 1 Copy Original or copy? Copy WO Traveller and Creation Traveller to Floor apply corrections Doc Control Doc Control Acknowledgment from VP print drawings Process Begins Begin Give PO & CCed on receives Is the package Validate VP Revision Does the Revision Yes No Acknowledgement Acknowledgment to email PO and supporting complete? Change Decision Change? Document Control Process VP documents. Original Reason for Check: M Drive  Verify signature Yes  Verify Stamp of Approval Original placed File  Verify delivery dates Cabinet. (Open Cabinet) Begin Revision Correction Process Client PO M Drive Stakeholders (Customer) “PO to Traveller/s” Procedure Reply Replied to Quote Client makes Client Receives PO Created Send PO to CTR (if any) changes Information Buyer PO to Traveller Process Begins
  • 5.
    CTR, Inc. WO Traveller to Floor Kits Give WO Traveller to Kitting Traveller to Document Control (Kitting) PM Floor What type of Traveller to Floor Travellers? Stock: Build to Forecast Give WO Traveller to Kitting Traveller to & Planning Floor Details & Assemblies Reason for Check:  Multi-Order Consolidation  Rev Change Likelihood  Resource Management  Time to Delivery  “Floor Flooding” Estimate Routings 1. General Costs Planning receives Review all WO 2. Check Routings Machining or Criteria Check? Pass WO Traveller Travellers 3. Verify BOM Sheet Metal? Sheet Metal 4. Verify Material 5. Apply Back Date Planning Fail Machining WO Traveller/s Internal or Internal place “On Hold” External? External Return to Document Control Machine – VP of Manufacturing Machine Supervisor Review WO Inprocess Inspection Floor to Machine Receives WO Issues? No Traveller/s Complete Processes Traveller/s Yes Planning Approval Return to Planning Sheet Metal- VP of Fabrication Sheet Supervisor Review WO Inprocess Inspection Floor to Metal Sheet Receives WO Issues? No Traveller/s Complete Processes Traveller/s Yes Planning Approval Return to Planning
  • 6.
    CTR, Inc. Kitting To Floor Build to Stock Process Consolidates Travellers in multiples of 10. M Drive M Drive Document Control Kitting Traveller to Floor Update Inventory items, WO Creation Processes Doc Control receives Review Modified- detail drawings, and for Details and Traveller to Floor Printed BOM Printed BOM assemblies drawings Assemblies PM’s Personal Inventory Checklist Modified-Printed BOM PO for Outside Manufactured Parts Quantity X # of Kits Give BOM to Research special items on Print BOM list Document Control and vendor sources Senior Program Manager (Pricing) Yes Printed BOM Yes No CTR PO Scrub and Reconcile Use notes and Begin Purchasing of PM receives WO Same kit repeat in 90 Consolidated Check Bill of Consolidated Special/new Give PO to VP for Yes Print BOM list No O/H Inventory? Sure BOM to build Multi-Action review for outside No Outside Manufacturing CTR PO created Traveller days? Kit Travellers Materials (BOM) Kits? Purchase Parts? Signature (Build vs OH Inventory) manufacture parts Parts No Sure Build to Stock Process Give Traveller to Inventory Check Printed BOM Procurment Panasonic Open PO List Regardless of type (Electronic, manufacturing, etc) Build to Stock Process Signatures can also be performed by the Quality Manager VP or QC Manager VP receives PO for VP/QC signs PO Receiving Process Signature CTR PO PO for Electronic and Electric Parts Job is need before the Give PO to VP 2 weeks. Purchase Hardware Criteria CTR PO Update E2 based Begin Purchasing of Procurment receives Check Panasonic Perform an Urgency File Purchasing Urgent? Multi-Action on Inventory Inventory O/H? No Electronic and electric PO created Multi-Action Traveller Open PO LIst Check Hardware List Procurement Results Parts No Yes Consolidated Create Purchase Hand Purchase Procurement is Travellers for the Hardware List to Hardware List to notified and handed Panasonic Open PO List Month Consolidate Needs Shipping Supervisor the PHL. Pull Inventory from E2 Urgent? No Wait 2 Weeks Purchase Hardware List Yes Release Kitting Travellers to the Purchase Hardware List Shipping Shipping Supervisor Shipping Supervisor Inventory receives Hardware assigns list to Checking List shipping personnel Process Shipping to Invoice/ Stock Shipping Purchase Hardware List Shipping Supervisor Shipping Supervisor receives ‘Urgent’ assigns Urgent Request and request to shipping Traveller personnel
  • 7.
    CTR, Inc. Floor to Final Inspection Detail or Supervisor gives Floor to Metal Sheet Assembly Detail Traveller to Material Traveller Shortage Processes Multi-Action Traveller? Handler Process Supervisor Supervisor is Material Procurement Supervisor is Supervisor receives Traveller Shortage Assembly notified Process Troubleshooting Process Supervisor is notified Troubleshooting Process Shortage Traveller Process notified Supervisor gives Supervisor/Expidter/PM Has Shortage Traveller to receives information of Hold Traveller Traveller or Extra Assembly Personnel shortage Pieces arrived? Yes No Material handler Is the material No Report to Supervisor receives Traveller OH? Yes Material Handler Scrap Process Is the material Traveller Shortage Yes Multi-Action Process OH running low? Review Traveller to Gives material and No Clock into E2 Pick Material Clock out of E2 determine next traveller to next X routing operation Work Center Due to Scrap or Misplacement Control 1: Master Routing Changes Scrap Process Scrap Process Yes Yes Outside No Shear OPS Press Brake Processing OPS Touch Up OPS Sub Out OPS Back Date OPS OPS Gives parts/ Floor Inspector Last routing Is the Operation missing First Run Setup Inform Floor material and No Setup required? Yes Clock into E2 Setup OPS Performs Inspection Pass? Yes Clock out of E2 Part Shortage? Begin Operations Clock into E2 Perform Operation Clock out of E2 Part Shortage? No operation in No X in Traveller? Begins Inspection traveller to next Floor Personnel Inspection Traveller? Select an Next Work Center X Receive Traveller Operation Final and Matertial/Parts Counter Sink Punch OPS Inspection Milling OPS Joggle OPS Stock OPS OPS OPS Yes No Floor Personnel Inprocessing Give Traveller to Final Piece or Shipping to Invoice/ Deburr OPS Lathe OPS Part Mark OPS Laser OPS Multi-Action Assembly Final Piece Multi-Action Inspection OPS Planning for assembly? Stock Inspection Material/Parts Traveller Close Out Parts Return to Floor Master Detail Detail or Planning receives Personnel Routing Review Traveller Assembly? Traveller Updating Planning Return to Assembly Assembly Personnel Give Traveller to Material/Parts Select an Next Y Planning Material/Parts Operation Kitting OPS Back Date OPS Scrap Process Yes Yes Traveller Close Out Assembly Personnel Assembly Personnel Check Stock for Begin Pre-Assembly Ready for Final Last routing Yes Select an Operation Joggle OPS Is the Operation missing receives Traveller Details Process Assembly? Inspection OPS No Begin Operations Clock into E2 Perform Operation Clock out of E2 Part Shortage? No operation in No Y in Traveller? Traveller? INV Shelves No Multi-Action Part Mark OPS Shipping to Invoice/ Stock Assembly
  • 8.
    CTR, Inc. Traveller Close Out Floor Operator Give traveller to Traveller Close Out Procurement or Document Control Control 2: Master Routing Changes Control _: Certificate Review Procurement /or/ Document Control Control _: Paperwork Correction Separate Traveller Does Planning Quantity Receives Finished Review Process Certification E2 Updating E2 Close Out and all need to be No Yes Produced Yes Extra Stock Yes Traveller Begins Completed? Process Process documentation to notified? Correct? Close Cabinet No No No Yes Inform Planning and Speak with QA/QC Speak with give traveller Manager Supervisor Close out Cabinet Department Supervisor Shear, Machining, and/or Kitting Yes Review Traveller Return to Supervisor is Back-Tracking comments and Quick Fix? No Procurement and notified Audit notes Document Control Material Certs or Hardware Certs Return to QC/QA Manager Review Certification Certs Correction Procurement and receives Traveller Issues Process Document Control QC/QA Vendor Interactions on Certs Planning informed Master Return to Routing and traveller Review Traveller Yes Routing Procurement and Changes? received Updating Document Control Planning No Return to Procurement and Document Control
  • 9.
    CTR Inc Shipping to Invoice FEDEX “Direct Shipping” Give PO and Invoice Procedures Acknowledgement (Pull from Stock) folder to Shipping VP receives VP notifies Shipping Packing Slip Transportation Supervisor and creation VP receives folder Review folder and Give Accounting the VP sends invoice to Setup info. hands packing slip Multi-Action Create Invoice and documentation documentation Invoice Customer VP Packing Slip VP gives folder and documentation to Doc Control Invoice Place folder in its Doc Control receives Review Revision Was it Search Cabinet for Is the folder Inform Shipping Yes Yes proper folder from Shipping Change Checklist completed? Folder there? Supervisor alphanumeric order Doc Control receives Place folder in End folder from Shipping “Close’ cabinet No Copy of Create Duplicate Folder Invoice Document Control No Place it in cabinet (labeled as duplicate) Rev Change Checklist Copy of Copy of Packing Slip Invoice Create folder for new revision Cabinet in Doc Control Area M Drive and place it in Cabinet in Shipping Area Packing Slip cabinet Part List Inform Shipping Supervisor Cabinet in Shipping Area Supervisor gives folder to Doc Control Part List Shortage List:Last Minute Items Kit Lists Tab They (Panasonic) call it “WIP Shortage” FEDEX & Labels Tab First Business Day Arrives Yes No Shipping Assign folder/ Traceability Process: Place Left of Dock First Check: Panasonic Setup Hand folder and Shipping receives Supervisor reviews Issues that the traveller to Picker receives Revision Check Pick the Parts 1. Record WO# for Manuf parts Place parts in the Hand box and folder/traveller Supervisor reviews Size and Weight of Is it passed Wait until upcoming No Revision Check Pass Find other personnel Issues? No Issues? No Inspection Transportation Air or Ground? Air Yes It is a Friday? Yes supporting folder from VP. folder/traveller. supervisor cannot fix? personnel for folder/traveller Process & Assemblies 2. Record PO# for Purchase parts package box to supervisor for Review approved folders. Boxes are recorded 4:30pm? Business Day Picking 3. Label Box/es to review work Required? Pickup document to VP Stace and Sy Air Fail Yes Ground No Yes Yes Inform VP in order Shipping Supervisor Is it passed Supervisor reviews Air, Ground, or Transportation Transportation Transportation Panasonic Create Shiplist of Give Panasonic and MGMT CCed No to fill out FEDEX receives packing slip UPS Place Right of Dock Yes Cheat Sheet Packages return 3:30pm? information from VP packing slip UPS Arrives Picks Ups Packages Departs Customer? Items shpped CTR MGMT Shiplist on email from Source Supervisor/Assistant Rework or Kitt Hand over to Inspectors on supervisor Shortage Panasonic’s Source Receiving Shelves Yes Picks Parts Inspectors No Ground Receiving Rework Shelves Green Dot of Approval It is a Friday? No Wait next day and begin process Place Center of Dock Shiplist Excel Sheet Rework Procedures INV Shelves Yes Next Day Passes INV Shelves Procurement Release Kitting Shipping to Invoice/ Travellers to the Stock Shipping Floor / Assembly Floor/Assembly Shipping to Invoice/ Personnel stock the Personnel Stock parts and assemblies INV Shelves Parts / Assemblies Accounting Accounting recieves A/R Process the invoice Stakeholders Direct to Shipping Tammy Lisa B Lisa H Buyers Panasonic Procurement Team End Receives Shiplist Panasonic Source Inspectors Panasonic’s Source Does it pass Panasonic’s Source Return package and Inspectors receive Yes inspection? Inspectors approve folder to CTR packages No Invoice Inspectors inform shipping supervisor on deficiencies Accounting Customer receives End Invoice
  • 10.
    CTR, Inc. Phase Reason for Changes:  Dimensional Changes  Hole Pattern Changes  Material Call Out Review the  Finishing Call Out Notify Quality Place all open orders associated Revision Change Compare “From”  Specification of Material Change Control with the revision on “On Hold” w/ Rev Change and “To” Review  Specification of Finish Change Checklist Changes (They affect CTR) (ADCN/DCN) Or Rev Change All of the Above, but for Non-CTR details (They don’t affect CTR) Detail Checklist Criteria Document Control Begin Revision Change Kit or Detail Procedure Change? Does it affect Yes CTR? Kit No Update Revision information and ? M Drive drawings Part List Revision Floor production QC received Is production associated with all Rework, Salvage, notification of affected by the Yes Salvage ? those parts are or Scrap. Revision Change change? stopped. Quality Control No Begin Rework Rework Procedures Revision Change ? Procedure Ends Notify PM Scrap Begin Scrap Procedures Manager (Pricing) Senior Program Build revision cost PM notified. estimate