Outline
• Causes of arrest
• Principles of Resuscitation
- Basic Life Support (BLS).
- Advanced Cardiac Life Support (ACLS).
• Drugs used in C.P.R.
• Termination of C.P.R.
• Outcome and further management
• D.N.R.
Objective
At the end of this unite the students will be able to :
• Recognize the arrested pt.
• Provide BLS survey for adulate, child and Infant victim
• Provide ACLS survey
• Differentiate between shockable and non- shockable rhythm
• Provide post cardiac arrest care
• Identify medications used in CPR
• Know when to stope CPR
Cardiac Arrest vs. Heart Attack
• People often use these terms interchangeably, but they
are not the same
Cardiac Arrest vs. Heart Attack
Cardiac arrest is triggered by an electrical malfunction
in the heart that causes an irregular heartbeat
(arrhythmia). With its pumping action disrupted, the
heart cannot pump blood to the brain, lungs and other
organs.
Cardiac arrest is an “ELECTRICAL” problem
Cardiac Arrest vs. Heart Attack
• A blocked artery prevents oxygen-rich blood from
reaching a section of the heart. If the blocked artery is
not reopened quickly, the part of the heart normally
nourished by that artery begins to die.
A heart attack is “CIRCULATION” problem.
What is CPR?
Cardiopulmonary Resuscitation :
Life saving procedure (chest compression and breathing ),
performed when the heart stops beating help to keep the blood
flow active and can double or triple chances of survival after
cardiac arrest if don immediately by trained medical staff .
Causes of arrest
•Cardiac arrest occurs when the heart stops beating
unexpectedly may influenced by one of these causes
according American Heart Association “ AHA “
Causes of arrest
• Tension pneumothorax
• Tamponade, cardiac
• Toxins
• Thrombosis , pulmonary
• Thrombosis , coronary
• Hypovolemia
• Hypoxia
• Hydrogen ion “ acidosis “
• Hypothermia
• Hypo-/Hyperkalemia
• Five H’s & five T’s
•Recognition of cardiac arrest and activation of the emergency response
system
•Early high quality (CPR)
•Rapid defibrillation
•Basic and advanced emergency medical services
•Advanced life support and post-cardiac arrest care
Chain of Survival
principle of resuscitation
BLS “ Basic Life Support “ survey
ACLS “ Advance Cardiac Life Support” survey
BLS “ Basic Life Support “ survey
CHECK SCENE SAFTY
CHECK RESPONSE
SHOUT FOR HELP
CHECK PULS AND BREATHING
30 CHEST COMPRESSIONS
OPEN AIRWAY
2 RESCUE BREATHS
BLS “ Basic Life Support “ survey
CHECK SCENE SAFTY
CHECK RESPONSE
SHOUT FOR HELP
CHECK PULS AND BREATHING
30 CHEST COMPRESSIONS
OPEN AIRWAY
2 RESCUE BREATHS
BLS “ Basic Life Support “ survey
CHECK SCENE SAFTY
CHECK RESPONSE
SHOUT FOR HELP
CHECK PULS AND BREATHING
30 CHEST COMPRESSIONS
OPEN AIRWAY
2 RESCUE BREATHS
BLS “ Basic Life Support “ survey
CHECK SCENE SAFTY
CHECK RESPONSE
SHOUT FOR HELP
CHECK PULS AND BREATHING
30 CHEST COMPRESSIONS
OPEN AIRWAY
2 RESCUE BREATHS
BLS “ Basic Life Support “ survey
CHECK SCENE SAFTY
CHECK RESPONSE
SHOUT FOR HELP
CHECK PULS AND BREATHING
30 CHEST COMPRESSIONS
OPEN AIRWAY
2 RESCUE BREATHS
BLS “ Basic Life Support “ survey
CHECK SCENE SAFTY
CHECK RESPONSE
SHOUT FOR HELP
CHECK PULS AND BREATHING
30 CHEST COMPRESSIONS
OPEN AIRWAY
2 RESCUE BREATHS
BLS “ Basic Life Support “ survey
CHECK SCENE SAFTY
CHECK RESPONSE
SHOUT FOR HELP
CHECK PULS AND BREATHING
30 CHEST COMPRESSIONS
OPEN AIRWAY
2 RESCUE BREATHS
High-Quality CPR
• There are five critical components:
1. Minimize interruptions in chest compressions “less than 10 s”
2. Provide compressions of adequate rate”100-120” and depth “
at least 5cm no more than 6 cm “
3. Avoid leaning on the victim between compressions “
complete chest recoil “
4. Ensure proper hand placement “ lower half of sternum “
5. Avoid excessive ventilation
Automated External Defibrillator “ AED”
Use AEDs only when patients have the following 3
clinical findings:
• No response
• Absent or abnormal breathing (ie, no breathing or only gasping)
• No pulse
In the first few minutes after the onset of sudden cardiac arrest, the
patient may demonstrate agonal gasps, which are not adequate
breathing. A nonresponsive patient with agonal gasping who has no
pulse is in cardiac arrest
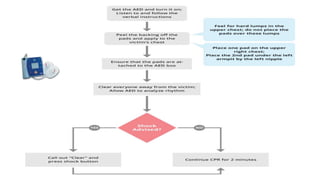
• dry the skin if necessary
• Do not place an AED pad over the
implanted pacemaker.
• Remove any medication patch that is
on the chest.
Instruct all bystanders to move away
while the AED analyzes rhythm. If
the AED detects a shockable rhythm
“VF, pulseless VT “ , it will verbally
tell you to not touch the victim
.
The AED will advise you to deliver a shock.
• After performing CPR for 2 minutes,
the AED will advise you to stop CPR
and will analyze the rhythm again.
• If the AED does NOT detect a
shockable” VF, pulseless VT” rhythm,
it will tell you to resume CPR
External
Defibrill
ator
BLS Algorithm
CPR - Copy.pptx

CPR - Copy.pptx

  • 1.
    Outline • Causes ofarrest • Principles of Resuscitation - Basic Life Support (BLS). - Advanced Cardiac Life Support (ACLS). • Drugs used in C.P.R. • Termination of C.P.R. • Outcome and further management • D.N.R.
  • 2.
    Objective At the endof this unite the students will be able to : • Recognize the arrested pt. • Provide BLS survey for adulate, child and Infant victim • Provide ACLS survey • Differentiate between shockable and non- shockable rhythm • Provide post cardiac arrest care • Identify medications used in CPR • Know when to stope CPR
  • 3.
    Cardiac Arrest vs.Heart Attack • People often use these terms interchangeably, but they are not the same
  • 4.
    Cardiac Arrest vs.Heart Attack Cardiac arrest is triggered by an electrical malfunction in the heart that causes an irregular heartbeat (arrhythmia). With its pumping action disrupted, the heart cannot pump blood to the brain, lungs and other organs. Cardiac arrest is an “ELECTRICAL” problem
  • 5.
    Cardiac Arrest vs.Heart Attack • A blocked artery prevents oxygen-rich blood from reaching a section of the heart. If the blocked artery is not reopened quickly, the part of the heart normally nourished by that artery begins to die. A heart attack is “CIRCULATION” problem.
  • 6.
    What is CPR? CardiopulmonaryResuscitation : Life saving procedure (chest compression and breathing ), performed when the heart stops beating help to keep the blood flow active and can double or triple chances of survival after cardiac arrest if don immediately by trained medical staff .
  • 7.
    Causes of arrest •Cardiacarrest occurs when the heart stops beating unexpectedly may influenced by one of these causes according American Heart Association “ AHA “
  • 8.
    Causes of arrest •Tension pneumothorax • Tamponade, cardiac • Toxins • Thrombosis , pulmonary • Thrombosis , coronary • Hypovolemia • Hypoxia • Hydrogen ion “ acidosis “ • Hypothermia • Hypo-/Hyperkalemia • Five H’s & five T’s
  • 9.
    •Recognition of cardiacarrest and activation of the emergency response system •Early high quality (CPR) •Rapid defibrillation •Basic and advanced emergency medical services •Advanced life support and post-cardiac arrest care Chain of Survival
  • 10.
    principle of resuscitation BLS“ Basic Life Support “ survey ACLS “ Advance Cardiac Life Support” survey
  • 12.
    BLS “ BasicLife Support “ survey CHECK SCENE SAFTY CHECK RESPONSE SHOUT FOR HELP CHECK PULS AND BREATHING 30 CHEST COMPRESSIONS OPEN AIRWAY 2 RESCUE BREATHS
  • 13.
    BLS “ BasicLife Support “ survey CHECK SCENE SAFTY CHECK RESPONSE SHOUT FOR HELP CHECK PULS AND BREATHING 30 CHEST COMPRESSIONS OPEN AIRWAY 2 RESCUE BREATHS
  • 14.
    BLS “ BasicLife Support “ survey CHECK SCENE SAFTY CHECK RESPONSE SHOUT FOR HELP CHECK PULS AND BREATHING 30 CHEST COMPRESSIONS OPEN AIRWAY 2 RESCUE BREATHS
  • 15.
    BLS “ BasicLife Support “ survey CHECK SCENE SAFTY CHECK RESPONSE SHOUT FOR HELP CHECK PULS AND BREATHING 30 CHEST COMPRESSIONS OPEN AIRWAY 2 RESCUE BREATHS
  • 16.
    BLS “ BasicLife Support “ survey CHECK SCENE SAFTY CHECK RESPONSE SHOUT FOR HELP CHECK PULS AND BREATHING 30 CHEST COMPRESSIONS OPEN AIRWAY 2 RESCUE BREATHS
  • 17.
    BLS “ BasicLife Support “ survey CHECK SCENE SAFTY CHECK RESPONSE SHOUT FOR HELP CHECK PULS AND BREATHING 30 CHEST COMPRESSIONS OPEN AIRWAY 2 RESCUE BREATHS
  • 18.
    BLS “ BasicLife Support “ survey CHECK SCENE SAFTY CHECK RESPONSE SHOUT FOR HELP CHECK PULS AND BREATHING 30 CHEST COMPRESSIONS OPEN AIRWAY 2 RESCUE BREATHS
  • 19.
    High-Quality CPR • Thereare five critical components: 1. Minimize interruptions in chest compressions “less than 10 s” 2. Provide compressions of adequate rate”100-120” and depth “ at least 5cm no more than 6 cm “ 3. Avoid leaning on the victim between compressions “ complete chest recoil “ 4. Ensure proper hand placement “ lower half of sternum “ 5. Avoid excessive ventilation
  • 20.
    Automated External Defibrillator“ AED” Use AEDs only when patients have the following 3 clinical findings: • No response • Absent or abnormal breathing (ie, no breathing or only gasping) • No pulse In the first few minutes after the onset of sudden cardiac arrest, the patient may demonstrate agonal gasps, which are not adequate breathing. A nonresponsive patient with agonal gasping who has no pulse is in cardiac arrest
  • 23.
    • dry theskin if necessary • Do not place an AED pad over the implanted pacemaker. • Remove any medication patch that is on the chest.
  • 24.
    Instruct all bystandersto move away while the AED analyzes rhythm. If the AED detects a shockable rhythm “VF, pulseless VT “ , it will verbally tell you to not touch the victim
  • 25.
    . The AED willadvise you to deliver a shock.
  • 27.
    • After performingCPR for 2 minutes, the AED will advise you to stop CPR and will analyze the rhythm again. • If the AED does NOT detect a shockable” VF, pulseless VT” rhythm, it will tell you to resume CPR
  • 28.
  • 29.