โ€œA CONCEPTUAL STUDY OF BUSINESS MANAGEMENT AND
ORGANIZATION SYSTEMโ€
SUBMITTED BY
PARTHA PRATIM GAUTAM
Reg No. 08KUCM6037
Under the guidance of
Prof. Ravi Shankar
Excel Business Academy
Ullal Main Road
Bangalore
STUDENT DECLARATION
I hereby declare that the project report entitled โ€œa conceptual study of business management
and organization system โ€“Apollo Munich Health Insurance Company Limited.โ€ Bangalore has
been done by me under the guidance of Prof. Ravi Shankar, Professor โ€“ MBA & PGPM, Excel
Business Academy, Bangalore. This project report has been submitted to Excel Business
Academy, Bangalore as a part of partial fulfillment for the award of the degree of Post Graduate
Program in Management from Excel Business Academy, Bangalore.
I also hereby declare that this project report has not been submitted at any time to any other
institute or university for the award of any degree.
Place: Bangalore
Date: Partha Pratim Gautam
CERTIFICATE BY GUIDE
This is to certify that Partha Pratim Gautam bearing Reg no. 08KUCM6037, a student of 1st
semester MBA and PGPM during the academic year 2010-2012 has successfully completed the
project report โ€œa conceptual study of business management and organization system โ€“
Apollo Munich Health Insurance Company Ltd.โ€ Under the guidance of Prof. Ravi Shankar,
Professor, Excel Business Academy, in partial fulfillment for the award of Post Graduate
Program in Management from Excel Business Academy, Bangalore.
His character and conduct was good during the study.
Place: Bangalore
Date: Prof. Ravi Shankar
ACKNOWLEDGEMENT
The satisfaction and euphoria that accompany the successful completion of any task would be
but incomplete without the mention of the people who made it possible, whose constant guidance
and encouragement crowned our efforts with success.
I consider it my privilege to express gratitude and thanks to the Management โ€“ Excel Business
Academy, Bangalore for giving me the opportunity to conduct this study.
I thank our Principal Prof. Thejaswi Naviloor, for the encouragement and intellectual influence
during the course of the project work.
I wish to express my heartfelt gratitude to Prof. Gurutej, Head โ€“ PGPM & Techno Management
Studies; Prof. Shreya K Rao, Head โ€“ MBA & TPD and my Project Guide Prof. Ravi Shankar
for their help and able guidance for the completion of the project successfully.
I am grateful to the Librarian of Excel Business Academy, for his support during my study.
Last but not the least, I would also like to thank each and everyone especially all my friends for
their cordiality & support during my project.
Date:
Place: Bangalore Partha Pratim Gautam
TABLE OF CONTENTS
CHAPTER
NO.
CONTENTS PAGE
NO.
1 1.1 Meaning of Business
1.2 Meaning of Management
1.3 Meaning of Business Administration
1.4 Difference between Business Management & Business
1.5 Difference between Business Management & Business
Administration
1.6 Types of Business
2 Organizational System (General Study)
2.1 Meaning of Organization
2.2 Types of Organization
2.3 Types of Ownership
2.4 Vision, mission & Goals of the company
2.5 Organization Structure & itโ€™s Types
2.6 Functional Patterns โ€“ People, policies, systems, problems if
any.
2.7 SWOT Analysis
3 Organizational System with respect to Apollo Munich Health
Insurance Company Ltd.
3.1 Introduction
3.2 Type of Organization
3.3 Type of Ownership
3.4 Vision, Mission & Goals of the company
3.5 Organizational Structure & Type
3.6 Functional Patterns
3.7 SWOT Analysis
4 Summary of Findings & Conclusion
4.1 Findings
4.2 Conclusion
5 Bibliography
6 Annexure
LIST OF TABLES AND CHARTS
TABLE CONTENTS PAGE
NO.
1
2
3
4
5
6
7
Executive summary
The new millennium saw the dawn of many developments and changes in
insurance industry. In the backdrop of this challenging market scenario it was
thought to be befitting to undertake a project study on customer awareness and
satisfaction towards the financial products, with special reference to pension plans.
Among the competitive and complex market scenario in India, it is difficult to
analyze the changing attitudes, likes, dislikes and satisfactory levels of customers.
The field is such that only the enduring and most outstanding will survive without
being choked. The attempt here is made to assess the awareness and preference of
people in a pension schemes.
On the outset itself the problem was identified and defined with the help of
convince sampling. The researcher carried out this survey keeping in mind the
need and importance of the proposed study. This has enabled the researcher to
easily determine the scope and objectives of this study. A descriptive approach was
considered ideal for the study as it entailed the ever-changing opinion of the
customers.
Survey has been successfully carried on among 100 respondents. They were
considered adequate to represent the entire characteristic of the population in
vogue. Primary data was collected using structured questionnaire as an effective
instrument. The collected data was tabulated for the purpose of consolidation and
logicality and the same was analyzed and interpreted in a judicious way to
facilitate systematic progression of the subject matter of the study.
The findings were taken up for drawing logical conclusions. Based on the findings
suitable suggestions and recommendations were brought out for the tangible
benefits of both the company and the dealer. The entire project is presented in the
form of a comprehensive study report using a chapter scheme developed logically
and sequentially in a systematic and orderly manner from the beginning to the end.
The respondents were presented with a well-structured questioner as a part of the
survey method, which was easy to fill up. The main source of data were the
questioner and other relevant business magazines books and broachers of the
companies providing pension plans.
Human life is an income-generating asset. This asset can be lost through the
unexpected death or mad non โ€“ functional through sickness or disability caused by
an accident, disability to earn because of age. It is certain that some day one will
have to stop working and as a result no income to sustain.
Insurance companies on the one hand help the individual in securing their life &
on the other hand sustain their position in the competitive market. Insurance
reduces the impact of old age & those who depend on the income generated by
the individual. It must however be noted, only economic or financial losses can be
compensated and the emotional support that the breadwinner provides can
neither be evaluated nor compensated.
The insurance companies help in reducing risk from an individual to a
group. Insurance premium collected by insurance companies are invested in
various developmental projects. Insurance provides relief to the insured from any
mishap reduces the burden of the government in providing relief to all citizens
and places large sums of money at the disposal of the government for
development of the economy.
MEANING OF BUSINESS
A business (also known as a company, enterprise, and firm) is a legally
recognized organization designed to provide goods or services, or both, to consumers,
businesses and governmental entities. Businesses are predominant
in capitalist economies. Most businesses are privately owned. A business is typically
formed to earn profit that will increase the wealth of its owners and grow the business
itself. The owners and operators of a business have as one of their main objectives the
receipt or generation of a financial return in exchange for work and acceptance of risk.
Notable exceptions include cooperative enterprises and state-owned enterprises.
Businesses can also be formed not-for-profit or be state-owned.
The etymology of "business" relates to the state of being busy either as an individual or
society as a whole, doing commercially viable and profitable work. The term "business"
has at least three usages, depending on the scope โ€” the singular usage (above) to
mean a particular company or corporation, the generalized usage to refer to a
particular market sector, such as "the music business" and compound forms such
as agribusiness, or the broadest meaning to include all activity by the community of
suppliers of goods and services. However, the exact definition of business, like much
else in the philosophy of business, is a matter of debate and complexity meanings.
For a large corporation, business administration is going to include international and
global business, as well as strategy and economics. In this instance, the definition of
business administration will include requirements of certain cultural differences and an
acute understanding of the global economy and its current fluidity. Also included in
business administration at this scale is the art and science of acquisition: when to buy a
company or property and why.
Business administration will always include the intangible quality of leadership; you can
obtain an MBA that specializes in just that. Along with leadership comes the task of
negotiation and conflict resolution, specifically with regard to personnel. Behavioral
psychology plays an important role in business administration: a misstep in an
adversarial situation with a union can take a company under, as it did Continental
Airlines some years ago.
MEANING OF BUSINESS ADMINISTRATION
The definition of business administration will have to include marketing; you won't have
a business to administer unless you sell your products. Ancillary to marketing is an
understanding of the new tools available for product distribution, and that will involve
understanding e-business and how it is rapidly evolving.
Whether you are working with distributors that are small businesses or you are starting
your own business, business administration includes an understanding of
entrepreneurship: tax structures for small businesses along with personnel issues at
that level, inventory and cash flow, and all the other small matters that make a big
difference to a new or small business.
A critical part of business administration is the awareness of risk. This might include the
risk of launching a new product, and the costs involved; the risk of an acquisition, the
risk of a competitive strategy, the company's exposure in opting for this health plan
instead of that one. There are risks involved in other personnel decisions and this area
is of tangible importance: company morale is a key to productivity and the resultant
profitability.
There are MBA courses taught in all of these areas, and MBA degrees that specialize in
many of them. The definition of business administration includes whatever knowledge is
required to make all of these components work productively, if not in complete
harmony.
DIFFERENCE BETWEEN BUSINESS MANAGEMENT AND
BUSINESS ANALYSIS
There can be a lot of confusion between the โ€˜administrationโ€™ and โ€˜managementโ€™
of businesses. In the practical world of business, they are very similar, and
generally have identical functions and responsibilities. Many may think that
administration is more about paper-pushing and clerical work,
while management is more about authority and decision-making. However,
unless clearly defined by a particular company, business management and
administration are generally the same.
Professionals in management are vital to any business or organization. These
managers are relied upon to establish and implement policies, as well as
strategies. Additionally, they are expected to help people involved in the
organization, work for a common goal, in the most effective way possible. These
professionals have studied management degree programs, which have helped
them become effective managers.
Management degree programs prepare individuals for planning, managing,
organizing, and running the essential procedures and tasks of organized bodies,
such as companies or firms. Courses also include many aspects that are vital to
any business, such as communications, production, logistics and purchasing, the
quantitative methods of accounting, administrative practices, decision-making,
marketing, information systems, and human resources management, and so
forth. They also handle training of the workforce.
The degree primes any person for entry-level management positions, like
supervisor, assistant manager, group leader, project manager, or office manager.
The areas or fields of work is broad, as one can work in advertising, finance,
benefits administration, insurance, human resources, wholesaling, retailing,
communication, and transportation.
A degree in Business Administration, on the other hand, exposes students to a
selection of core subjects. It also allows students to focus on a special academic
area. The core subjects normally include: Business law and ethics, accounting,
finance, economics, marketing, management information systems, organizational
behavior and management, operations management, strategic management, and
operations research.
Seemingly, even the specialized subjects in Administration courses are very similar to
that of Management. The prospective jobs and responsibilities are fairly the same as
well. Business Administration degree programs allow students to become experts in
areas of accounting, finance, entrepreneurship, management, marketing, business
computer applications, and business economics.
If there is any distinction between the two degrees, it will be the broader scope of
Business administration, as it concerns itself with the management and performance of
the operations of a company. Business Administration has various departments, like
accounting, marketing, management, and finance.
TYPES OF BUSINESS
There are many types of business entity defined in the legal systems of various
countries. These include corporations, cooperatives, partnerships, sole traders, limited
liability company and other specialized types of organization. Some of these types are
listed below, by country.
For guidance, approximate equivalents in the company law of English-speaking
countries are given in most cases, e.g. โ‰ˆ p.l.c. (UK), โ‰ˆ Ltd. (UK), โ‰ˆ limited partnership,
etc. It should be remembered, however, that the regulations governing particular types
of entity, even those described as roughly equivalent, may differ to a greater or lesser
extent between countries.
Depending on which type of business entity you choose will also influence the legal
structure
The most common types of business are:
Sole proprietorship is a type of business owned by a single person who is called a sole
proprietor. The sole proprietor receives all the profits and also assumes all the risks
and debts involved in the business.
Partnership is a type of business owned by two or more persons. The persons involved
are called partners. The partners participating in the business makes a financial
contribution, work contribution or both.
The partnership business is further classified into :
General partnership is a type of business where all the partners are involved in the
control and management of the business. All the partners are liable to the loss and
debts in the business.
Limited partnership is a type of business where there are two types of partners:
general partners and limited partners. The general partners are responsible for the
control and management of the business and are liable to the loss and debts. Whereas
the limited partners are just investors and have limited liability.
Limited Liability partnership is the type of business where the partners are not
personally liable for loss or debts of the other partners but are responsible for the loss
and debts occurred due to their negligence.
Corporation is a type of business where the persons have limited liability that is they
are not personally liable for the losses and debts in a business as the corporation can
raise capital by selling the shares. The persons involved in this type of business are
called โ€˜shareholdersโ€™.
Limited Liability Company is a combination of partnership and corporations. Like
corporation the persons involved in this type of business are not liable for the loss or
debts in a business. This type of business is easy to set up similar to partnership
business.
Franchises are a type of business where a company obtains a license from an
established business. This license helps the company to run their business by using the
business methods and trademarks of the established company. Examples for this type
of business are fast food chains, restaurants, etc...
Business Insurance :
Once a business has been established, it is necessary to protect the business from
risks. This can be achieved with business insurance.
The two main types of insurance for a business are :
Property insurance: This type of insurance offers protection to the buildings and
machineries installed within the building. An insurance agent may explain the extent
of coverage in case of damage.
Liability insurance: This type of insurance offers protection to the company when it is
legally liable to a third person or an organization. For example, when your company
loses a lawsuit.
MEANING OF ORGANIZATION
An organization (or organization โ€” spelling differences) is a social arrangement
which pursues collective goals, controls its own performance, and has a boundary
separating it from its environment. The word itself is derived from the Greek word
organon, itself derived from the better-known word ergon.
In the social sciences, organizations are the object of analysis for a number of
disciplines, such as sociology, economics, political science, psychology, management,
and organizational communication. In more specific contexts, particularly for
sociologists, the term "institution" may be preferred. The broader analysis of
organizations is commonly referred to as organizational studies, organizational
behavior or organization analysis. A number of different theories and perspectives exist,
some of which are compatible,
๏‚ง Organization โ€“ process-related: an entity is being (re-)organized (organization as
task or action).
๏‚ง Organization โ€“ institutional: an entity is an organization (organization as an actual
purposeful structure within a social context)
Organization โ€“ functional: organization as a function of how entities like businesses or
state authorities are used (organization as a permanent structure).
TYPES OF ORGANIZATION
Health insurance, like other forms of insurance, is a form of collectivism by means of
which people collectively pool their risk, in this case the risk of incurring medical
expenses. The collective is usually publicly owned or else is organized on a non-profit
basis for the members of the pool, though in some countries health insurance pools
may also be managed by for-profit companies. It is sometimes used more broadly to
include insurance covering disability or long-term nursing or custodial care needs. It
may be provided through a government-sponsored social insurance program, or from
private insurance companies. It may be purchased on a group basis (e.g., by a firm to
cover its employees) or purchased by an individual. In each case, the covered groups or
individuals pay premiums or taxes to help protect themselves from unexpected
healthcare expenses. Similar benefits paying for medical expenses may also be
provided through social welfare programs funded by the government.
By estimating the overall risk of healthcare expenses, a routine finance structure (such
as a monthly premium or annual tax) can be developed, ensuring that money is
available to pay for the healthcare benefits specified in the insurance agreement. The
benefit is administered by a central organization such as a government agency, private
business, or not-for-profit entity.
Types of Ownership
Sole Proprietorships
owned by one person,
usually the individual who has day-to-day responsibilities for running the business. Sole
proprietors own all the
assets of the business and the profits generated by it. They also assume complete
responsibility for any of its
liabilities or debts. In the eyes of the law and the public, you are one in the same with
the business.
Advantages of a Sole Proprietorship:
๏‚ท Easiest and least expensive form The vast majority of small businesses start out
as sole proprietorships. These firms are of ownership to organize.
๏‚ท Sole proprietors are in complete control, and within the parameters of the law,
may make decisions as they
see fit.
๏‚ท Sole proprietors receive all income generated by the business to keep or reinvest.
๏‚ท Profits from the business flow directly to the owner's personal tax return.
๏‚ท The business is easy to dissolve, if desired.
Disadvantages of a Sole Proprietorship:
๏‚ท Sole proprietors have unlimited liability and are legally responsible for all debts
against the business. Their
business and personal assets are at risk.
๏‚ท May be at a disadvantage in raising funds and are often limited to using funds
from personal savings or
consumer loans.
๏‚ท May have a hard time attracting high-caliber employees or those that are
motivated by the opportunity to
own a part of the business.
๏‚ท Some employee benefits such as owner's medical insurance premiums are not
directly deductible from
business income (only partially deductible as an adjustment to income).
Partnerships
In a Partnership, two or more people share ownership of a single business. Like
proprietorships, the law does not
distinguish between the business and its owners. The partners should have a legal
agreement that sets forth how
decisions will be made, profits will be shared, disputes will be resolved, how future
partners will be admitted to the
partnership, how partners can be bought out, and what steps will be taken to dissolve
the partnership when
needed. Yes, it's hard to think about a breakup when the business is just getting started,
but many partnerships
split up at crisis times, and unless there is a defined process, there will be even greater
problems. They also must
decide up-front how much time and capital each will contribute, etc.
Advantages of a Partnership:
๏‚ท Partnerships are relatively easy to establish; however time should be invested
in developing the partnership agreement.
๏‚ท With more than one owner, the ability to raise funds may be increased.
๏‚ท The profits from the business flow directly through to the partners' personal
tax returns.
๏‚ท Prospective employees may be attracted to the business if given the incentive
to become a partner.
๏‚ท The business usually will benefit from partners who have complementary skills.
Disadvantages of a Partnership:
๏‚ท Partners are jointly and individually liable for the actions of the other partners.
๏‚ท Profits must be shared with others.
๏‚ท Since decisions are shared, disagreements can occur.
๏‚ท Some employee benefits are not deductible from business income on tax returns.
๏‚ท The partnership may have a limited life; it may end upon the withdrawal or death
of a partner.
๏‚ท Types of Partnerships that should be considered:
1. General Partnership
Partners divide responsibility for management and liability as well as the shares of
profit or loss according to their internal agreement. Equal shares are assumed
unless there is a written agreement that states differently.
2. Limited Partnership and Partnership with limited liability
Limited means that most of the partners have limited liability (to the extent of their
investment) as well as limited input regarding management decisions, which
generally encourages investors for short-term projects or for investing in capital
assets. This form of ownership is not often used for operating retail or service
businesses. Forming a limited partnership is more complex and formal than that of
a Disadvantages of a Partnership:
๏‚ท Partners are jointly and individually liable for the actions of the other partners.
๏‚ท Profits must be shared with others.
๏‚ท Since decisions are shared, disagreements can occur.
๏‚ท Some employee benefits are not deductible from business income on tax returns.
๏‚ท The partnership may have a limited life; it may end upon the withdrawal or death
of a partner.
Corporations
A corporation chartered by the state in which it is headquartered is considered by law to
be a unique entity,
separate and apart from those who own it. A corporation can be taxed, it can be sued,
and it can enter into
contractual agreements. The owners of a corporation are its shareholders. The
shareholders elect a board of
directors to oversee the major policies and decisions. The corporation has a life of its
own and does not dissolve
when ownership changes.
Advantages of a Corporation:
๏‚ท Shareholders have limited liability for the corporation's debts or judgments against
the corporations.
๏‚ท Generally, shareholders can only be held accountable for their investment in stock
of the company. (Note
however, that officers can be held personally liable for their actions, such as the
failure to withhold and pay
employment taxes.)
๏‚ท Corporations can raise additional funds through the sale of stock.
๏‚ท A corporation may deduct the cost of benefits it provides to officers and
employees.
๏‚ท Can elect S corporation status if certain requirements are met. This election
enables company to be taxed
similar to a partnership.
Disadvantages of a Corporation:
๏‚ท The process of incorporation requires more time and money than other forms of
organization.
๏‚ท Corporations are monitored by federal, state and some local agencies, and as a
result may have more
paperwork to comply with regulations.
๏‚ท Incorporating may result in higher overall taxes. Dividends paid to shareholders
are not deductible from
business income; thus it can be taxed twice.
Federal Tax Forms for Regular or "C" Corporations:
(only a partial list and some may not apply)
๏‚ท Form 1120 or 1120-A: Corporation Income Tax Return
๏‚ท Form 1120-W Estimated Tax for Corporation
๏‚ท Form 8109-B Deposit Coupon
๏‚ท Form 4625 Depreciation
๏‚ท Employment Tax Forms
๏‚ท Other forms as needed for capital gains, sale of assets, alternative minimum tax,
etc.
Subchapters Corporations
A tax election only; this election enables the shareholder to treat the earnings and
profits as distributions and
have them pass through directly to their personal tax return. The catch here is that the
shareholder, if working for
the company, and if there is a profit, must pay him/herself wages, and must meet
standards of "reasonable
compensation". This can vary by geographical region as well as occupation, but the
basic rule is to pay yourself
what you would have to pay someone to do your job, as long as there is enough profit. If
you do not do this, the
IRS can reclassify all of the earnings and profit as wages, and you will be liable for all of
the payroll taxes on the
total amount.
Federal Tax Forms for Subchapter S Corporations:
(only a partial list and some may not apply)
๏‚ท Form 1120S: Income Tax Return for S Corporation
๏‚ท 1120S K-1: Shareholder's Share of Income, Credit, Deductions
๏‚ท Form 4625 Depreciation
๏‚ท Employment Tax Forms
๏‚ท Form 1040: Individual Income Tax Return
๏‚ท Schedule E: Supplemental Income and Loss
๏‚ท Schedule SE: Self-Employment Tax
๏‚ท Form 1040-ES: Estimated Tax for Individuals
๏‚ท Other forms as needed for capital gains, sale of assets, alternative minimum tax,
etc.
Limited Liability Company (LLC)
The LLC is a relatively new type of hybrid business structure that is now permissible in
most states. It is designed
to provide the limited liability features of a corporation and the tax efficiencies and
operational flexibility of a
partnership. Formation is more complex and formal than that of a general partnership.
The owners are members, and the duration of the LLC is usually determined when the
organization papers are
filed. The time limit can be continued, if desired, by a vote of the members at the time of
expiration. LLCs must not
have more than two of the four characteristics that define corporations: Limited liability
to the extent of assets,
continuity of life, centralization of management, and free transferability of ownership
interests.
Federal Tax Forms for LLC:
Taxed as partnership in most cases; corporation forms must be used if there are more
than 2 of the 4 corporate
characteristics, as described above.
In summary, deciding the form of ownership that best suits your business venture
should be given careful
consideration. Use your key advisers to assist you in the process.
INTRODUCTION
Insurance is an upcoming sector, in India the year 2000 was a landmark
year for insurance industry, in this year the insurance industry was liberalized
after more than fifty years.
Insurance sector was once a monopoly, with LIC as the only company, a
public sector enterprise. But nowadays the market opened up and there are many
private players competing in the market. There are fifteen private life insurance
companies has entered the industry
For the past five years private players have launched many innovations in
the industry in terms of products, market channels and advertisement of
products, agent training and customer services etc.
Definition
"Insurance is a contract between two parties whereby one party called insurer
undertakes in exchange for a fixed sum called premiums, to pay the other party
called insured a fixed amount of money on the happening of a certain event."
MARKET PENETRATION IN HEALTH CARE: MEDICAL INSURANCE POLICY`S
ENCOMPASSING DESCRIPTION
Customers have the power to debate about the incomprehension the concept of
market penetration in Medical insurance can produce. Most medical coverage
policies vary in cost and extent of coverage. Moreover, there isnโ€™t any one to
inform potential buyers about the policies that are most advantageous to get and
those you should avoid. The best medical policy plan customer should get will
depend on just what category of medical cover that customer want to have,
whether they need to consider others in their immediate family , their
requirements, besides other criteria. Features as well as alternative coverageโ€™s
differ widely amongst sorts of medical policy programs, and more so than the
differences, will find in policies from sundry insurers providing the plans. The
most likely discrepancy to show up amongst insurance providers is usually
insurance charges -- based on customer personal state of affairs, some insurance
providers` rates
Could be less then otherโ€™s
Still, thereโ€™s no call for insurance providers to qualify as an expert, nor do you
need to waste too many hours to figure out what medical insurance package is
most appropriate for customer circumstances. Understanding what type of policy
plan offers the attributes customer need will probably guide customer to an
appropriate selection without too much hassle.
MEDICAL INSURANCE
The policy provides for Financial Assistance against Hospitalization
Expenses towards disease / illness / injury in India including domiciliary
Hospitalization and day Care treatment.
Health Shield Online is a comprehensive Health Insurance package specially
designed to offer complete protection to the insured and his family. You can
cover your spouse, children (above 90 days) and dependent parents (up to 50
years) from all Health worries. However, renewal is accepted only up to 70 years.
With Health Shield, you will also have access to value added services like
cashless treatment (subject to conditions and authorizations) at a list of hospitals
provided by us, a 24 hour helpline and ambulance referral facility at no additional
cost. It has been designed to ensure that you and your family get the best medical
treatment at any time when you need it.
TYPES OF MEDICLAIM INSURANCE
๏ถ Individual Mediclaim
๏ถ Group Mediclaim
BASIC FEATURES
๏ถ Hospitalization Expenses
๏ถ Daycare Treatment
๏ถ Domiciliary Hospitalization
๏ถ Pre and Post Hospitalization
๏ถ Coverage of Pre-Existing Diseases
๏ถ Critical Illness Cover
๏ถ Donor Expenses
VALUE ADDED FEATURES
๏ถ Expenses of accompanying person at the Hospital
๏ถ Local Road Ambulance Services
๏ถ Recovery Benefit
๏ถ Cost of Health Check up
๏ถ Nursing Allowance
๏ถ Hospital Daily Allowance
A BUYERโ€™S GUIDE TO MEDICAL INSURANCE
With employers increasingly feeling they have to look after staff welfare,
providers are responding by redeveloping products.
Medical insurance (MI) has long been an attractive benefit among employees. On-
going negative press about the National Health Service (NHS) means that MI's
popularity is unlikely to wane any time soon. According to Bupa's Health of the
nation survey, published last month, MI is now the second most sought-after
benefit, falling only behind pensions.
But aside from providing an attractive benefit for employees, there is an
added dimension to healthcare in that employers are increasingly feeling they
have to look after staff welfare. This is just one of a number of factors that can
affect the usage and cost of MI. Thomas van every, chief medical officer of Patient
Choice, says: "Employers have to consider the lifestyles of their employees rather
than just their acute health. For example, obesity, smoking cessation, [and] stress
management are areas where employers are starting to provide services."
DUTY OF CARE
Investing in wellbeing services to complement MI schemes can help
employers to meet duty-of-care obligations towards their workforce. Mandy
Blanks, PR manager at Standard Life Healthcare, says: "Employers should be
aware of the duty of care to their employees.โ€ Cost is very much at the heart of
employers' decision to provide PMI and, in a competitive market; insurers are
clamoring for corporate business. "It is much easier to switch plans these days.
There is no need to stay with a product or provider you're not completely
satisfied with, as some companies are now offering easy switching, often on
continuous underwriting terms,".
HEALTH CARE TRUST
This move towards self insurance by employers, where they set up a corporate
healthcare trust fund to pay for medical costs, is also having an effect on the
market. "It is something employers should look at. To encourage employees to
take a greater interest in their own health, insurers are continuing to add to their
product propositions
SWOT ANALYSIS
Major Strengths:
Premium rates are increasing and so are commissions.
The variety of products is increasing.
Prospects expect more services from their brokers.
Major Weaknesses
Insurance companies are often slow to respond to changing needs.
There is an increasing trend of financial weakness among the companies.
There are more competitors for agencies to compete with banks and Internet players.
Opportunities
The ability to cross sell financial services is barely being tapped.
Technology is improving to the point that paperless transactions are available.
The client's increasing need for an "insurance consultant" can open new ways to
service the client and generate income.
Threats
The increasing cost and need for insurance might hit a point where a backlash will
occur.
Government regulations on issues like health care, mold and terrorism can quickly
change the direction of insurance. Increasing expenses and lower profit margins will hit
hard on the smaller agencies and insurance companies.
Increasing expenses and lower profit margins will hit hard on the smaller agencies and
insurance companies.
STUDY OF AN PARTICULAR ORGANIZATION
APOLLO MUNICH HEALTH INSURANCE COMPANY LIMITED
Apollo Munich Health Insurance Co. Ltd. (previously Apollo DKV
Insurance Co. Ltd) is a joint venture between Apollo Hospitals Group and Munich
Health, Munich Reโ€™s newest business segment.
The company offers comprehensive health insurance plans for individuals and their
families as well as for corporate houses. The company also offers individual
personal accident plans and travel insurance for individuals, families and senior
citizens. Apollo Munich is a specialized health insurance company in India that has
expertise in both health and insurance and is able to leverage this understanding for
the benefit of its customers.
With over 8065 beds across 46 hospitals in India and overseas, neighbourhood
diagnostic clinics, an extensive chain of Apollo Pharmacies, medical BPO as well
as health insurance services and clinical research divisions working on the cutting
edge of medical science, The Apollo Hospitals Group is Asiaโ€™s largest integrated
healthcare provider.
Munich Health draws on Munich Reโ€™s insurance and reinsurance competence with
over 5,000 employees and clients in more than 40 countries. Munich Re stands for
exceptional solution-based expertise, consistent risk management, financial
stability and client proximity. This is how Munich Re creates value for clients,
shareholders and staff. In the financial year 2008, the Group โ€“ which pursues an
integrated business model consisting of insurance and reinsurance โ€“ achieved a
profit of โ‚ฌ1.5bn on premium income of around โ‚ฌ38bn. It operates in all lines of
insurance, with around 44,000 employees throughout the world.
Munich Health is a strong brand within a strong group
Munich Re operates worldwide, turning risk into value. In the financial year 2008,
it achieved a profit of โ‚ฌ1,528m on premium income of around โ‚ฌ38bn. The Group
operates in all lines of business, with around 44,000 employees at over 50
locations throughout the world and is characterised by particularly pronounced
diversification, client focus and earnings stability. With premium income of
around โ‚ฌ22bn from reinsurance alone, it is one of the world's leading reinsurers.
The primary insurance operations are mainly concentrated in the ERGO Insurance
Group. One of the largest insurance groups in Europe, ERGO achieved a premium
income of over โ‚ฌ17bn in 2008. It is the European market leader in health and legal
expenses insurance, and 40 million clients in over 30 countries place their trust in
the services and security it provides. The global investments of Munich Re
amounting to โ‚ฌ175bn are managed by MEAG, which also makes its expertise
available to private and institutional investors outside the Group.
In healthcare, Munich Re pools its worldwide insurance and reinsurance
operations, as well as related services, under the Munich Health brand. More
than 5,000 experts at 26 locations cooperate closely within Munich Health to
develop excellent products and solutions for their clients and partners all over the
world. To best meet the often highly diverse needs of clients on the local level,
Munich Health has established a decentralised organisational structure, which is
managed from four regional business hubs in Princeton, Abu Dhabi, Singapore
and Munich. โ€œWe are thus in a position to closely support our some seven million
primary insurance clients and over 400 reinsurance clients,โ€ affirms Wolfgang
Strassl, CEO of Munich Health. In addition to risk expertise in the international
health market, Munich Health represents a broad spectrum of services and risk
transfer solution. These companies range from pure reinsurers and traditional
primary insurers to comprehensive providers of integrated insurance and
healthcare services. Since the implementation of the international health
strategy, premium and top-line growth averaging 20% annually is targeted. In the
2008 financial year, premium income was approximately โ‚ฌ2.7bn.
Apollo Hospitals Overview
It is often said that nothing happens, unless there is a dream first. At the genesis of
the Apollo story there was a dream. A dream so powerful, that it helped transform
the medical landscape in India.
The dream nurtured and grew within Dr. Prathap C Reddy, the founder Chairman
of Apollo Hospitals, until the point of inflection happened in 1983 . A young man
succumbing to an ailing heart was what it took to ignite Dr. Reddy's vision into a
reality - a vision where quality healthcare was given, where the pursuit of clinical
excellence was daily endeavor, India a hub in the medical tourism map and where
the Apollo family touches and enriches lives every minute, every day.
Apollo Hospitals started as a 150 bed hospital in Chennai in 1983. And it has to be
said, amidst much scepticism. India in the early 80's was not the easiest place for
private enterprise. Moreover private healthcare institutions were unknown and they
were not doing cutting edge work. 25 years later it is an amazing story of success,
achievement and most importantly, dreams realized.
As Apollo Hospitals has made colossal strides to reach where it is, more and more
facets of the founding vision have turned to reality. Today Apollo Hospitals is not
just one of the country's premier healthcare providers but has also played a
pioneering role in helping India become a center-of-excellence in global
healthcare.
The Apollo Hospitals group today includes over 8500 beds across 50 hospitals in
India and overseas, neighborhood diagnostic clinics, an extensive chain of Apollo
Pharmacies, medical BPO and health insurance services and clinical research
divisions that are working on the cutting edge of medical science.
However the largest achievement of the Apollo Group has been to take quality
healthcare to across the length and breadth of India. Of touching 10 million lives
and giving hope to an entire segment of the Indian population who did not have an
option beyond limited medical infrastructure.
Apollo has succeeded in being more than just a quality healthcare provider. It has
been a major player in scripting the medical landscape of the nation. This is
primarily because the group has continuously been at the helm of several game-
changing innovations in Indian healthcare.
By the start of the new millennium, Apollo Hospitals Group had become an
integrated healthcare organization with owned and managed hospitals, diagnostic
clinics, dispensing pharmacies and consultancy services. In addition, the group's
service offerings include healthcare at the patient's doorstep, clinical & diagnostic
services, medical business process outsourcing, third party administration services
and heath insurance. To enhance performance and service to customers, the
company also makes available the services to support the business of healthcare;
telemedicine services, education and training programs & research services and a
host of not- for- profit projects.
APOLLO HOSPITALS GROUP:
Munich Re Group:
Reinsurance, primary insurance and Munich Health โ€“ these are the three
pillars that form the basis of our integrated business model. We take on risks
worldwide of every type and complexity, and our experience, financial
strength, efficiency and first-class service make us the first choice for all
matters relating to risk. Our client relationships are built on trust and
cooperation.
Munich Re stands for exceptional solution-based expertise, consistent risk
management, financial stability and client proximity. In the financial year 2009,
the Munich Re Group achieved a profit of โ‚ฌ2.56bn on premium income of around
โ‚ฌ41bn. It operates in all lines of insurance, with around 47,000 employees
throughout the world.
Reinsurance
With premium income of around โ‚ฌ25bn from reinsurance alone, Munich Re is one
of the world's leading reinsurers. Especially when clients require solutions for
complex risks, Munich Re is a much sought-after business partner. Our roughly
13,300 staff in reinsurance possess unique global and local knowledge. Munich Re
attaches great importance to its client service, which regularly receives top ratings.
Primary insurance
Our primary insurance operations are mainly concentrated in the ERGO Insurance
Group. With premium income of over โ‚ฌ17bn, ERGO is one of the largest insurance
groups in Europe and Germany. 40 million clients in over 30 countries placing
their trust in the services and security it provides.
Munich Health
Under the Munich Health brand, Munich Re combines its global healthcare
knowledge in primary insurance and reinsurance. Over 5,000 experts at 26
locations use this wealth of knowledge to offer our international clients innovative
solutions and individual consultancy and services. Our unique business model
means we can respond quickly and effectively to changes in local markets, thus
ensuring the long-term success of our clients.
Asset management
The Groupโ€™s worldwide assets of โ‚ฌ180bn are managed by MEAG MUNICH
ERGO AssetManagement. Munich Reโ€™s subsidiary MEAG specialises in asset-
liability management for the Group and is responsible for matching insurance
liabilities with suitable investments. The quality of our asset management proved
its worth during the recent financial crisis, which Munich Re weathered with
relatively low losses and continued financial strength.
MEAG also makes its know-how available to institutional investors and private
clients. Currently, MEAG manages unit-trust assets totalling โ‚ฌ9bn.
๏‚ท FEATURES OF MEDICLAIM POLICY
๏ถ BASIC FEATURES
๏‚ท Hospitalization Expenses
๏‚ท Daycare Treatment
๏‚ท Domiciliary Hospitalization
๏‚ท Pre and Post Hospitalization
๏‚ท Coverage of Pre-Existing Diseases
๏‚ท Critical Illness Cover
Donor Expenses
๏ถ VALUE ADDED FEATURES
๏‚ท Expenses of accompanying person at the Hospital
๏‚ท Local Road Ambulance Services
๏‚ท Recovery Benefit
๏‚ท Cost of Health Check up
๏‚ท Nursing Allowance
๏‚ท Hospital Daily Allowance
๏ถ POLICY FEATURES
๏‚ท Income Tax Benefit
๏‚ท Family Floater ( 1, 1+1, 1+2, 2+2 )
๏‚ท Sum Insured
๏‚ท Pre-insurance Health Check up
๏‚ท Option in Policy Duration ( 1 & 2 years )
๏‚ท Renewal Discount
๏‚ท Cashless Facility (Through Third Party Administrators - TPA)
๏‚ท Age Slabs
EASY HEALTH INDIVIDUAL HEALTH INSURANCE PLAN / EASY HEALTH FAMILY
FLOATER INSURANCE PLAN
Critical Illness Benefit
Claims made in respect of any of the benefits below will not be subject to the
Sum Insured and will not affect either the entitlement to a Cumulative bonus
or a health check-up.
If the Schedule shows that the Critical Illness benefit is effective, then We will
pay the Critical Illness Sum Insured as a lump sum in addition to Our payment
under
1)a), provided that:
i) The Insured Person is first diagnosed as suffering from a Critical Illness
during the Policy Period, and
ii) The Insured Person survives for at least 30 days following such
diagnosis.
b) We will not make any payment if:
i. The Insured Person is first diagnosed as suffering from a
Critical Illness within 90 days of the commencement of the
Policy Period and the Insured Person has not previously been
insured continuously and without interruption under an Easy
Health Individual Health Insurance Plan or Easy Health Family
Floater Insurance Plan.
ii. The Insured Person has already made a claim for the same
Critical Illness.
iii. A claim for this benefit has already been made 3 times under
this Policy or any other policy issued by Us.
Interpretations & Definitions
The terms defined below have the meanings ascribed to them wherever they
appear in this Policy and, where appropriate, references to the singular
include references to the plural; references to the male include the female and
references to any statutory enactment include subsequent changes to the same:
Critical Illness means Cancer, Coronary Artery (Bypass) Surgery, First Heart Attack
(Myocardial Infarction), Kidney Failure (end stage renal disease), Major Organ
Transplantation, Multiple Sclerosis, Paralysis and Stroke all as defined below only:
i) Cancer:
A disease manifested by the presence of a malignant tumour
characterised by the uncontrolled growth and spread of malignant
cells, and the invasion of tissue. Diagnosis must be confirmed by
a specialist Medical Practitioner and evidenced by definite
histology. Cancer also includes leukaemia and malignant diseases
of the lymphatic system such as Hodgkinโ€™s Disease.
Excluded are:
Any CIN stage (cervical intraepithelial neoplasia)
Any pre-malignant tumour
Any non-invasive cancer (cancer in situ)
Prostate cancer stage 1 (T1a, 1b, 1c)
Basal cell carcinoma and squamous cell carcinoma
Malignant melanoma stage IA (T1a N0 M0)
Any malignant tumour in the presence of any Human
Immunodeficiency Virus.
The actual undergoing of open chest surgery for the correction of
one or more coronary arteries, which are narrowed or blocked, by
coronary artery bypass graft (CABG). The surgery must have
been proven to be necessary by means of coronary angiography
and realisation of the surgery must be confirmed by a specialist
Medical Practitioner.
Excluded are:
Angioplasty
Any other intra-arterial procedures
Key-hole surgery
Heart Attack (Myocardial Infarction):
The death of a portion of the heart muscle as a result of
inadequate blood supply to the relevant area. Diagnosis must be
confirmed by a specialist Medical Practitioner and evidenced by
all of the following criteria:
a history of typical chest pain
new characteristic electrocardiogram changes
elevation of infarction specific enzymes, Troponins or other
biochemical markers
Excluded are:
Non-ST-segment elevation myocardial infarction (NSTEMI) with
only elevation of Troponin I or TOther acute Coronary
Syndromes (e.g. stable/unstable Angina pectoris)
Silent myocardial infarction
ii) Kidney Failure (End Stage Renal Disease):
End stage renal disease presented as chronic irreversible failure
of both kidneys to function, as a result of which either regular
renal dialysis (haemodialysis or peritoneal dialysis) is instituted
or renal transplantation is carried out. Diagnosis must be
confirmed by a specialist Medical Practitioner.
iii) Major Organ Transplantation:
The actual undergoing of transplantation as the recipient of a heart,
lung, liver, pancreas, small bowel, kidney or bone marrow.
Realisation of the transplantation must be confirmed by a specialist
Medical Practitioner.
iv) Multiple Sclerosis:
Unequivocal diagnosis of Multiple Sclerosis by a specialist Medical
Practitioner evidenced by typical clinical symptoms of demyelination
and impairment of motor and sensory functions as well as by typical
MRI findings.
The diagnosis must be confirmed by a specialist Medical Practitioner
and evidenced by all of the following criteria:
๏‚ท Typical clinical symptoms (neurological abnormalities) of
demyelination manifested as an impairment of motor &
sensory functions.
๏‚ท The diagnosis must establish that the Insured Person has
exhibited these clinical symptoms (neurological abnormalities)
that have existed for a continuous period of at least 6 calendar
months or at least 2 clinically documented episodes at least 30
days apart.
๏‚ท Characteristic findings in the cerebrospinal fluid as well as
specific cerebral MRI lesions.
v) Paralysis:
Total and irreversible loss of use of two or more limbs through
paralysis due to Accident or Illness of the spinal cord. These
conditions must be medically documented by a specialist Medical
Practitioner for at least 90 days.
Excluded is: Paralysis due to Guillain-Barrรฉ-Syndrome
vi) Stroke:
Any cerebrovascular incident producing permanent neurological
sequelae and including infarction of brain tissue or haemorrhage
or embolisation from an extracranial source.
Diagnosis must be confirmed by a specialist Medical Practitioner
and evidenced by typical clinical symptoms as well as typical
findings in CCT Scan or MRI of the brain. Evidence of
neurological deficit for at least 90 days must be produced.
APOLLO MUNICH HEALTH INSURANCE PLANS
There are two health insurance plans in Apollo Munich.
They are:
1) Easy Health
2) Maxima
Features of Easy Health:
Schedule of Benefits โ€“ Easy Health Family Floater Insurance Plan
Standard Exclusive Premium
Sum Insured per
Policy
2.00, 3.00,
4.00, 5.00
3.00, 4.00,
5.00
7.50 4.00, 5.00
7.50,
10.00
1 a) In-patient
Treatment
Covered Covered Covered
1 b) Pre-
hospitalization
Covered Covered Covered
1 c) Post- Covered Covered Covered
hospitalization
1 d) Day Care
Procedures
Covered Covered Covered
1 e) Domiciliary
Treatment
Covered Covered Covered
2 a) Daily Cash
for choosing
Shared
Accommodation
Rs.500 per
day,
Maximum
Rs.3,000
Rs.500 per
day,
Maximum
Rs.3,000
Rs.800 per
day,
Maximum
Rs.4,800
Rs.500 per
day,
Maximum
Rs.3,000
Rs.800 per
day,
Maximum
Rs.4,800
2 b) Organ Donor Covered Covered Covered
2 c) Emergency
Ambulance
Upto Rs.
2000
Upto Rs. 2000 Upto Rs. 2000
2 d) Daily Cash
for
accompanying an
insured child
Not
Covered
Rs.300 per
day,
Maximum
Rs.9,000
Rs.500 per
day,
Maximum
Rs.15,000
Rs.300 per
day,
Maximum
Rs.9,000
Rs.500 per
day,
Maximum
Rs.15,000
2 e) Newborn
baby
Not
Covered
Optional Optional
3 a) Maternity
Expenses
Not
Covered
Normal
Delivery
Normal
Delivery
Normal
Delivery
Normal
Delivery
Waiting Period 4
years
Rs.
15,000*
Caesarean
Delivery
Rs.
25,000*
(*
Including
Pre/Post
Natal limit
of
Rs.1,500
and New
Born limit
of
Rs.2,000)
Rs.
25,000*
Caesarean
Delivery
Rs.
40,000*
(*
Including
Pre/Post
Natal limit
of Rs.
2,500 and
New Born
limit of
Rs.3500)
Rs.
15,000*
Caesarean
Delivery
Rs.
25,000*
(*
Including
Pre/Post
Natal limit
of
Rs.1,500
and New
Born limit
of
Rs.2,000)
Rs.
25,000*
Caesarean
Delivery
Rs.
40,000*
(*
Including
Pre/Post
Natal limit
of Rs.
2,500 and
New Born
limit of
Rs.3500)
3 b) Outpatient
Dental
Treatment
Waiting Period 3
years
Not
Covered
Not Covered
Upto 1 % of Sum
insured subject to a
Maximum of Rs. 5000
3 c) Spectacles, Not Not Covered Upto Rs. 5000
Contact Lenses,
Hearing Aid
Every Third Year
Covered
3 d) E-Opinion in
respect of a
Critical Illness
Not
Covered
Not Covered
Covered , One opinion
per policy year
4 Critical Illness
Not
Covered
Optional, if opted then
the Critical Illness Sum
Insured is as per the
Insured Persons Table
in the Schedule
Optional, if opted then
the Critical Illness Sum
Insured is as per the
Insured Persons Table
in the Schedule
5 Health Checkup
Upto 1% of
Sum
Insured
Every 4th
Year
Upto 1% of Sum
Insured subject to a
Maximum Rs. 5000 per
person
Every 3rd
Year
Upto 1% of Sum
Insured subject to a
Maximum Rs. 5000 per
person
Every 2nd
Year
Benefits under 3b), 3c), 3d) and 5) are subject to pre-authorisation by the TPA
Features of Maxima:
This plan includes both inpatient and outpatient treatment. Inpatient module is
same as Easy health. Out patient treatment is available by coupons with the
policy. Coupon details are described below.
Sum Insured per
Policy
Self 2 Adults
2 Adults +
Upto 2
Children
Part A- Outpatient Module
a) Outpatient
Consultations
*
a 1) Consultation
with General
Practitioner(s),
Physician,
Gynaecologist or
Paediatrician
a) 4
Consultati
ons
a1) 3
Consultations
a2) 1
a. 6
Consultati
ons
a1) 4
Consultations
a2) 2
a.) 8
Consultations
a1.) 6
Consultations
a2.) 2
a 2) Consultation
other than mention
in a1
Consultation Consultations Consultations
b) Diagnostic Tests
within specified
Network
Rs. 1,000 Rs. 1,000 Rs. 2,000
c) Pharmacy within
specified Network
Rs. 2,000 Rs. 2,500 Rs. 3,000
d) Outpatient
Dental Treatment
within specified
Network
Rs. 1,000 Rs. 1,000 Rs. 1,000
e) Spectacles,
Contact Lenses
within specified
Network
Rs. 1,000 Rs. 1,000 Rs. 1,000
f) Annual Health
Check-up within
specified Network
1 Entitlement
Certificate
2 Entitlement
Certificates
2 Entitlement
Certificates
* The reimbursement against non-network Outpatient Consultations
is restricted up to lower of actual expenses or Rs. 350 under benefit
a1) & Rs. 500 under benefit a2)
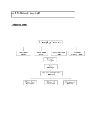
Functional chart:
SWOT ANALYSIS
Strengths of Apollo Munich Health Insurance
๏‚ง The background of Apollo Munich is itself a strength. The Apollo
Hospitals group is the largest service provider in health care and Munich
Re is the worldโ€™s biggest health insurer.
๏‚ง Product is more comprehensive to the customers.
๏‚ง Stand alone health insurance company
Weaknesses of Apollo Munich Health Insurance
๏‚ง More ad campaigns should be given.
๏‚ง Should open other measures of selling insurance.
Opportunities:
๏‚ท In India the insurable population is huge. Only 3% of Indian population have
health insurance. So opportunities are more to increase sales.
๏‚ท Because of many companies coming into insurance business the
advertisement on insurance has increased, which will improve the
knowledge of the individuals on insurance that is an opportunity for the
company.
Threats:
๏‚ท Apollo Munich Health Insurance has only one threat that is competition from
newly put up stand alone health insurance companies like Max Bupa and Star
Allied Health insurance
CONCEPTUAL DEFINITIONS
a) Insurance - Insurance is an economic institution based on the principle
of mutuality, the need for which arises owing to โ€œchance occurrences of
natureโ€ which can be easily estimated thus when one talks of insurance
the following aspects are important
๏‚ท Principle of mutuality
๏‚ท Economic activities.
๏‚ท Probability of occurrence of event.
๏‚ท Estimating and pricing the financial loss.
Thus insurance is designed to compensate a policyholder for loss suffered, by the
payment of money, repair, replacement or reinstatement. In every case of the
policyholder is entitled to be put back to the same financial position as he or she
was immediately before the event insured against occurred.
b) Insurer: -The Company that covers an individual under an insurance
policy called the โ€œinsurerโ€.
c) Insured: - An individual who is covered under the policy is called
the โ€œinsuredโ€ or โ€œpolicy holderโ€
Premium: - The amount that is paid by the policy holder toward the
sum assured to the insurer either monthly, quarterly, half yearly or annually is
called premium.
d) Maturity: - The period for which the insurance policy has been
taken is known as the maturity period.
e) Eventuality: - Death of a policyholder is known as eventuality.
f)Claims: - Claims refer to the demand for the commitment made by the
insurer at the time of entering in to the contract. The insurer has to be
satisfied that all condition set for the settlement of the claim have been
fulfilled.
g) Sum assured: - The sum for which the policyholder insures himself with
insurer is called the sum assured.
h) Annuities: - A specified capital sum is paid by a person in return for a
promise from the insurer to make a series of payments as long as the
person lives.
i) Assurance: - Events that must occur at some time, such as death, are
provided for by assurance.
j) Critical Illness: - An added coverage of paying out a lump sum on
diagnosis of specified critical illness or dread disease
Group insurance: - Group
insurance is a scheme that
provides insurance
benefits to a number of
people under a single policy.
k) Regular Endowment: - Regular premium savings policy provides
minimum life cover on death during the term offers invest & risk
protection.
l)Surrender: - Surrender is a voluntary termination of a contract by a
policyholder.
Table 1:
Table showing AGE PROFILE OF THE RESPONDENTS
Age Group Response Percentage
Figure 1:
Chart showing AGE PROFILE OF THE RESPONDENTS
Interpretation:
0%
10%
20%
30%
40%
50%
60%
70%
80%
90%
100%
Percentage
>50
40-50
30-40
30-40 12 12%
40-50 50 50%
>50 38 38%
Total 100 100%
From the above chart it is clear that 50% of the respondents fall
under the age group between 40-50, whereas 38% fall under the age group above
50years and 12% fall under the age group between 30-40 Years.
Table 2:
TABLE showing
ANNUAL INCOME OF
THE RESPONDENTS
Income Response Percentage
<2 Lakhs 17 17%
2-5 Lakhs 54 54%
>5 Lakhs 29 29%
Total 100 100%
Interpretation:
From the above table it is clear that 54% of the Respondents earns
between 2-5 lakhs, while 29% of the respondents are those who earn above 5
lakhs. There exists 17% of the respondents earns less than 2 lakhs.
TABLE 3 :
Table showing OCCUPATION OF THE RESPONDENTS
FIGURE 3 :
Chart showing OCCUPATION OF THE RESPONDENT
Occupation Response Percentage
Business 21 21%
Professional 24 24%
Employed 55 55%
Total 100 100%
Interpretation:
The nature of occupation plays a vital role in studying the ratio of
population. The above displayed statistical data shows that 21% of the
respondents are businessmen, 24% of them are professionals and 55% of the
respondents are found to be employees.
TABLE 4 :
Table showing RESULT OF PERCENTAGE OF SAVING SPEND FOR MEDICAL
EXPENSES
0% 20% 40% 60% 80% 100%
RESPONSE
BUSINESS
PROFESSIONAL
EMPLOYED
Savings Response Percentage
Upto10% 64 64%
Upto25% 19 19%
Upto50% 12 12%
>50% 5 5%
Total 100 100%
FIGURE 4 :
Chart showing RESULT OF PERCENTAGE OF SAVING SPEND FOR MEDICAL
EXPENSES
Interpretation: This shows that people save only up to 10% of their earnings for
the medical expenses. Hence, effective and efficient steps should be taken to woo
the customers to save that money for mediclaim insurance.
TABLE 5 :
Table showing PEOPLE WITH ENOUGH ASSETS STILL NEED A MEDICLAIM POLICY
Still need a policy Response Percentage
YES 61 61%
PERCENTAGE
0%
10%
20%
30%
40%
50%
60%
70%
UPTO 10% UPTO25% UPTO50% >50%
PERCENTAGE
NO 39 39%
TOTAL 100 100%
FIGURE 5 :
Chart showing PEOPLE WITH ENOUGH ASSET STILL NEED A MEDICLAIM POLICY
Interpretation:
The chart shows that respondents having enough assets to maintain their family
medical expenses, though but them still need medicliam insurance is 61%. But
there are people who donโ€™t need mediclaim insurance are 39%, hence company
have to take some stepโ€™s to reduce it.
Response
0%
10%
20%
30%
40%
50%
60%
70%
80%
YES NO
Response
TABLE 6 :
Table showing PEOPLE HAVE A MEDICAL COVER UNDER EMPLOYEE SCHEME
STILL NEED A MEDICLAIM POLICY
Still need a policy Response Percentage
YES 26 26%
NO 74 74%
TOTAL 100 100%
FIGURE 6:
Chart showing PEOPLE HAVE A MEDICAL COVER UNDER EMPLOYEE SCHEME
STILL NEED A MEDICLAIM POLICY
Interpretation:
The chart shows that respondents having a medical cover under employee
schemes still they need mediclaim policy is 26%, which is less then the
Response
YES
NO
respondents doesnโ€™t need a policy is 74% . So that company has to take some
action to cover the employed people.
TABLE 7 :
Table showing PURPOSE OF AVAILING MEDICLIAM INSURANCE
PURPOSE RESPONSE PERCENTAGE
HEALTH PROTECTION 48 48%
TAX BENEFITS 46 46%
OTHERS 6 6%
TOTAL 100 100%
FIGURE 7 :
Chart showing PURPOSE OF AVAILING MEDICLIAM INSURANCE
Interpretation:
The chart showโ€™s that the respondents avail mediclaim insurance for the purpose
of Health protection is 48%, Tax benefits is 46%, and others is 6%. Health
protection & Tax benefits are in nearest percent, company has to concentrate on
both the plans.
Figure 8 :
Table showing RESULT OF AWARENESS OF POLICY SCHEMEโ€™S
AWARENESS Response Percentage
YES 21 21%
NO 79 79%
Total 100 100%
RESPONSE
Health Protection
48%
Tax Benefits
46%
Others
6%
FIGURE 8 :
Chart showing RESULT OF AWARENESS OF POLICY SCHEMEโ€™S
Interpretation:
Although there is high brand equity among the target audience yet, it is to be
noted that the customers are not aware of the policyโ€™s provided by the company
meaning thereby, that, the company should concentrate more towards
promotional tools and increase its focus on product awareness rather than brand
awareness.
TABLE 9 :
Table showing MODE OFAWARENESS
Response
0%
10%
20%
30%
40%
50%
60%
70%
80%
90%
YES NO
Response
Mode Response Percentage
Media
advertising 42 42%
Friends &
relatives 9 9%
Hoardings 6 6%
Agents 43 43%
Total 100 100%
FIGURE 9 Chart showing MODE OFAWARENESS
Interpretation:
The chart showโ€™s that the mode of awareness of policyโ€™s to the respondents
through Media advertising is 42%, friends & relatives is 9%,agents is 43% and the
hoardings is 6%, company have to concentrate on media advertising, agentโ€™s so
tat the policy awareness spread to all the people.
0%
5%
10%
15%
20%
25%
30%
35%
40%
45%
Media
Advertising
Friends &
Relatives
Hoardings Agents
The most vital problem spotted is of ignorance. Insurer should be made aware of
the benefits. Nobody will invest until and unless he is fully convinced. Insured
should be made to realize that ignorance is no longer bliss and what they are
losing by not taking insurance.
The advisors may try to highlight some of the value added benefits of
Mediclaim insurance such as Income Tax Benefit, Family Floater, Sum Insured,
Pre-insurance Health Check up, Renewal Discount, Cashless Facility (Through
Third Party Administrators โ€“ TPA etc. these benefits are not offered by other
options single-handedly. So these are enough to drive the insurer towards
mediclaim insurance. Insurer could also try to increase the spectrum of services
offered
๏‚ท Apollo Munich has to add some extra features in it with aggressive marketing
promotional strategy.
๏‚ท The company should concentrate more towards promotional tools and increase
its focus on product awareness rather than brand awareness
๏‚ท Product must be improved.
๏‚ท Media Advertisement and Agents is the main source of attraction so the company
must advertise its products heavily.
With the globalized economy and immense competition among
countries for faster development of their respective economies, the significance
of Insurance and Foreign investment has taken manifold. Importance and the role
of Insurance, Mutual funds and FIIs role in the Indian stock market can be seen
from the fact that the recent surge in Sensex and NIFTY is attributed to the active
participation of FIIs in the Stock Market
Although relatively new entrants are in the market, Apollo Munich is
slowly but surely gaining a strong hold because of its background in Health Care
Industry.
A good brand is always welcomed and people are more aware and
conscious for the brand they choose. They are ready to invest for the quality
Health Care Services. Right now Apollo Munich is at its nascent stage and will
surely grab the major market under its belt.
a) Book References:
๏ถ Marketing Management (2002 Edition) โ€“ Philip Kotler
๏ถ Research methods for business (Fourth Edition)-Uma Sekaran
๏ถ Research Methodology (Second Edition)-C.R.Kothari
b) E Reference:
๏ถ www.apollomunich.com
๏ถ www.marketingteacher.com
๏ถ www.wikipedia.org

Copy of partha

  • 1.
    โ€œA CONCEPTUAL STUDYOF BUSINESS MANAGEMENT AND ORGANIZATION SYSTEMโ€ SUBMITTED BY PARTHA PRATIM GAUTAM Reg No. 08KUCM6037 Under the guidance of Prof. Ravi Shankar Excel Business Academy Ullal Main Road Bangalore
  • 2.
    STUDENT DECLARATION I herebydeclare that the project report entitled โ€œa conceptual study of business management and organization system โ€“Apollo Munich Health Insurance Company Limited.โ€ Bangalore has been done by me under the guidance of Prof. Ravi Shankar, Professor โ€“ MBA & PGPM, Excel Business Academy, Bangalore. This project report has been submitted to Excel Business Academy, Bangalore as a part of partial fulfillment for the award of the degree of Post Graduate Program in Management from Excel Business Academy, Bangalore. I also hereby declare that this project report has not been submitted at any time to any other institute or university for the award of any degree. Place: Bangalore Date: Partha Pratim Gautam
  • 3.
    CERTIFICATE BY GUIDE Thisis to certify that Partha Pratim Gautam bearing Reg no. 08KUCM6037, a student of 1st semester MBA and PGPM during the academic year 2010-2012 has successfully completed the project report โ€œa conceptual study of business management and organization system โ€“ Apollo Munich Health Insurance Company Ltd.โ€ Under the guidance of Prof. Ravi Shankar, Professor, Excel Business Academy, in partial fulfillment for the award of Post Graduate Program in Management from Excel Business Academy, Bangalore. His character and conduct was good during the study. Place: Bangalore Date: Prof. Ravi Shankar
  • 4.
    ACKNOWLEDGEMENT The satisfaction andeuphoria that accompany the successful completion of any task would be but incomplete without the mention of the people who made it possible, whose constant guidance and encouragement crowned our efforts with success. I consider it my privilege to express gratitude and thanks to the Management โ€“ Excel Business Academy, Bangalore for giving me the opportunity to conduct this study. I thank our Principal Prof. Thejaswi Naviloor, for the encouragement and intellectual influence during the course of the project work. I wish to express my heartfelt gratitude to Prof. Gurutej, Head โ€“ PGPM & Techno Management Studies; Prof. Shreya K Rao, Head โ€“ MBA & TPD and my Project Guide Prof. Ravi Shankar for their help and able guidance for the completion of the project successfully. I am grateful to the Librarian of Excel Business Academy, for his support during my study. Last but not the least, I would also like to thank each and everyone especially all my friends for their cordiality & support during my project. Date: Place: Bangalore Partha Pratim Gautam
  • 5.
    TABLE OF CONTENTS CHAPTER NO. CONTENTSPAGE NO. 1 1.1 Meaning of Business 1.2 Meaning of Management 1.3 Meaning of Business Administration 1.4 Difference between Business Management & Business 1.5 Difference between Business Management & Business Administration 1.6 Types of Business 2 Organizational System (General Study) 2.1 Meaning of Organization 2.2 Types of Organization 2.3 Types of Ownership 2.4 Vision, mission & Goals of the company 2.5 Organization Structure & itโ€™s Types 2.6 Functional Patterns โ€“ People, policies, systems, problems if any. 2.7 SWOT Analysis 3 Organizational System with respect to Apollo Munich Health Insurance Company Ltd. 3.1 Introduction 3.2 Type of Organization 3.3 Type of Ownership 3.4 Vision, Mission & Goals of the company 3.5 Organizational Structure & Type 3.6 Functional Patterns 3.7 SWOT Analysis 4 Summary of Findings & Conclusion 4.1 Findings 4.2 Conclusion 5 Bibliography 6 Annexure
  • 6.
    LIST OF TABLESAND CHARTS TABLE CONTENTS PAGE NO. 1 2 3 4 5 6 7
  • 7.
    Executive summary The newmillennium saw the dawn of many developments and changes in insurance industry. In the backdrop of this challenging market scenario it was thought to be befitting to undertake a project study on customer awareness and satisfaction towards the financial products, with special reference to pension plans. Among the competitive and complex market scenario in India, it is difficult to analyze the changing attitudes, likes, dislikes and satisfactory levels of customers. The field is such that only the enduring and most outstanding will survive without being choked. The attempt here is made to assess the awareness and preference of people in a pension schemes. On the outset itself the problem was identified and defined with the help of convince sampling. The researcher carried out this survey keeping in mind the need and importance of the proposed study. This has enabled the researcher to easily determine the scope and objectives of this study. A descriptive approach was considered ideal for the study as it entailed the ever-changing opinion of the customers. Survey has been successfully carried on among 100 respondents. They were considered adequate to represent the entire characteristic of the population in vogue. Primary data was collected using structured questionnaire as an effective instrument. The collected data was tabulated for the purpose of consolidation and
  • 8.
    logicality and thesame was analyzed and interpreted in a judicious way to facilitate systematic progression of the subject matter of the study. The findings were taken up for drawing logical conclusions. Based on the findings suitable suggestions and recommendations were brought out for the tangible benefits of both the company and the dealer. The entire project is presented in the form of a comprehensive study report using a chapter scheme developed logically and sequentially in a systematic and orderly manner from the beginning to the end. The respondents were presented with a well-structured questioner as a part of the survey method, which was easy to fill up. The main source of data were the questioner and other relevant business magazines books and broachers of the companies providing pension plans. Human life is an income-generating asset. This asset can be lost through the unexpected death or mad non โ€“ functional through sickness or disability caused by an accident, disability to earn because of age. It is certain that some day one will have to stop working and as a result no income to sustain. Insurance companies on the one hand help the individual in securing their life & on the other hand sustain their position in the competitive market. Insurance reduces the impact of old age & those who depend on the income generated by the individual. It must however be noted, only economic or financial losses can be compensated and the emotional support that the breadwinner provides can neither be evaluated nor compensated.
  • 9.
    The insurance companieshelp in reducing risk from an individual to a group. Insurance premium collected by insurance companies are invested in various developmental projects. Insurance provides relief to the insured from any mishap reduces the burden of the government in providing relief to all citizens and places large sums of money at the disposal of the government for development of the economy.
  • 10.
    MEANING OF BUSINESS Abusiness (also known as a company, enterprise, and firm) is a legally recognized organization designed to provide goods or services, or both, to consumers, businesses and governmental entities. Businesses are predominant in capitalist economies. Most businesses are privately owned. A business is typically formed to earn profit that will increase the wealth of its owners and grow the business itself. The owners and operators of a business have as one of their main objectives the receipt or generation of a financial return in exchange for work and acceptance of risk. Notable exceptions include cooperative enterprises and state-owned enterprises. Businesses can also be formed not-for-profit or be state-owned. The etymology of "business" relates to the state of being busy either as an individual or society as a whole, doing commercially viable and profitable work. The term "business" has at least three usages, depending on the scope โ€” the singular usage (above) to mean a particular company or corporation, the generalized usage to refer to a particular market sector, such as "the music business" and compound forms such as agribusiness, or the broadest meaning to include all activity by the community of suppliers of goods and services. However, the exact definition of business, like much else in the philosophy of business, is a matter of debate and complexity meanings. For a large corporation, business administration is going to include international and global business, as well as strategy and economics. In this instance, the definition of business administration will include requirements of certain cultural differences and an acute understanding of the global economy and its current fluidity. Also included in business administration at this scale is the art and science of acquisition: when to buy a company or property and why. Business administration will always include the intangible quality of leadership; you can obtain an MBA that specializes in just that. Along with leadership comes the task of
  • 11.
    negotiation and conflictresolution, specifically with regard to personnel. Behavioral psychology plays an important role in business administration: a misstep in an adversarial situation with a union can take a company under, as it did Continental Airlines some years ago. MEANING OF BUSINESS ADMINISTRATION The definition of business administration will have to include marketing; you won't have a business to administer unless you sell your products. Ancillary to marketing is an understanding of the new tools available for product distribution, and that will involve understanding e-business and how it is rapidly evolving. Whether you are working with distributors that are small businesses or you are starting your own business, business administration includes an understanding of entrepreneurship: tax structures for small businesses along with personnel issues at that level, inventory and cash flow, and all the other small matters that make a big difference to a new or small business. A critical part of business administration is the awareness of risk. This might include the risk of launching a new product, and the costs involved; the risk of an acquisition, the risk of a competitive strategy, the company's exposure in opting for this health plan instead of that one. There are risks involved in other personnel decisions and this area is of tangible importance: company morale is a key to productivity and the resultant profitability. There are MBA courses taught in all of these areas, and MBA degrees that specialize in many of them. The definition of business administration includes whatever knowledge is required to make all of these components work productively, if not in complete harmony.
  • 12.
    DIFFERENCE BETWEEN BUSINESSMANAGEMENT AND BUSINESS ANALYSIS There can be a lot of confusion between the โ€˜administrationโ€™ and โ€˜managementโ€™ of businesses. In the practical world of business, they are very similar, and generally have identical functions and responsibilities. Many may think that administration is more about paper-pushing and clerical work, while management is more about authority and decision-making. However, unless clearly defined by a particular company, business management and administration are generally the same. Professionals in management are vital to any business or organization. These managers are relied upon to establish and implement policies, as well as strategies. Additionally, they are expected to help people involved in the organization, work for a common goal, in the most effective way possible. These professionals have studied management degree programs, which have helped them become effective managers. Management degree programs prepare individuals for planning, managing, organizing, and running the essential procedures and tasks of organized bodies, such as companies or firms. Courses also include many aspects that are vital to any business, such as communications, production, logistics and purchasing, the quantitative methods of accounting, administrative practices, decision-making, marketing, information systems, and human resources management, and so forth. They also handle training of the workforce. The degree primes any person for entry-level management positions, like supervisor, assistant manager, group leader, project manager, or office manager. The areas or fields of work is broad, as one can work in advertising, finance, benefits administration, insurance, human resources, wholesaling, retailing, communication, and transportation.
  • 13.
    A degree inBusiness Administration, on the other hand, exposes students to a selection of core subjects. It also allows students to focus on a special academic area. The core subjects normally include: Business law and ethics, accounting, finance, economics, marketing, management information systems, organizational behavior and management, operations management, strategic management, and operations research. Seemingly, even the specialized subjects in Administration courses are very similar to that of Management. The prospective jobs and responsibilities are fairly the same as well. Business Administration degree programs allow students to become experts in areas of accounting, finance, entrepreneurship, management, marketing, business computer applications, and business economics. If there is any distinction between the two degrees, it will be the broader scope of Business administration, as it concerns itself with the management and performance of the operations of a company. Business Administration has various departments, like accounting, marketing, management, and finance. TYPES OF BUSINESS There are many types of business entity defined in the legal systems of various countries. These include corporations, cooperatives, partnerships, sole traders, limited liability company and other specialized types of organization. Some of these types are listed below, by country. For guidance, approximate equivalents in the company law of English-speaking countries are given in most cases, e.g. โ‰ˆ p.l.c. (UK), โ‰ˆ Ltd. (UK), โ‰ˆ limited partnership, etc. It should be remembered, however, that the regulations governing particular types of entity, even those described as roughly equivalent, may differ to a greater or lesser extent between countries.
  • 14.
    Depending on whichtype of business entity you choose will also influence the legal structure The most common types of business are: Sole proprietorship is a type of business owned by a single person who is called a sole proprietor. The sole proprietor receives all the profits and also assumes all the risks and debts involved in the business. Partnership is a type of business owned by two or more persons. The persons involved are called partners. The partners participating in the business makes a financial contribution, work contribution or both. The partnership business is further classified into : General partnership is a type of business where all the partners are involved in the control and management of the business. All the partners are liable to the loss and debts in the business. Limited partnership is a type of business where there are two types of partners: general partners and limited partners. The general partners are responsible for the control and management of the business and are liable to the loss and debts. Whereas the limited partners are just investors and have limited liability. Limited Liability partnership is the type of business where the partners are not personally liable for loss or debts of the other partners but are responsible for the loss and debts occurred due to their negligence. Corporation is a type of business where the persons have limited liability that is they are not personally liable for the losses and debts in a business as the corporation can raise capital by selling the shares. The persons involved in this type of business are called โ€˜shareholdersโ€™. Limited Liability Company is a combination of partnership and corporations. Like corporation the persons involved in this type of business are not liable for the loss or
  • 15.
    debts in abusiness. This type of business is easy to set up similar to partnership business. Franchises are a type of business where a company obtains a license from an established business. This license helps the company to run their business by using the business methods and trademarks of the established company. Examples for this type of business are fast food chains, restaurants, etc... Business Insurance : Once a business has been established, it is necessary to protect the business from risks. This can be achieved with business insurance. The two main types of insurance for a business are : Property insurance: This type of insurance offers protection to the buildings and machineries installed within the building. An insurance agent may explain the extent of coverage in case of damage. Liability insurance: This type of insurance offers protection to the company when it is legally liable to a third person or an organization. For example, when your company loses a lawsuit. MEANING OF ORGANIZATION An organization (or organization โ€” spelling differences) is a social arrangement which pursues collective goals, controls its own performance, and has a boundary separating it from its environment. The word itself is derived from the Greek word organon, itself derived from the better-known word ergon. In the social sciences, organizations are the object of analysis for a number of disciplines, such as sociology, economics, political science, psychology, management, and organizational communication. In more specific contexts, particularly for sociologists, the term "institution" may be preferred. The broader analysis of organizations is commonly referred to as organizational studies, organizational
  • 16.
    behavior or organizationanalysis. A number of different theories and perspectives exist, some of which are compatible, ๏‚ง Organization โ€“ process-related: an entity is being (re-)organized (organization as task or action). ๏‚ง Organization โ€“ institutional: an entity is an organization (organization as an actual purposeful structure within a social context) Organization โ€“ functional: organization as a function of how entities like businesses or state authorities are used (organization as a permanent structure). TYPES OF ORGANIZATION Health insurance, like other forms of insurance, is a form of collectivism by means of which people collectively pool their risk, in this case the risk of incurring medical expenses. The collective is usually publicly owned or else is organized on a non-profit basis for the members of the pool, though in some countries health insurance pools may also be managed by for-profit companies. It is sometimes used more broadly to include insurance covering disability or long-term nursing or custodial care needs. It may be provided through a government-sponsored social insurance program, or from private insurance companies. It may be purchased on a group basis (e.g., by a firm to cover its employees) or purchased by an individual. In each case, the covered groups or individuals pay premiums or taxes to help protect themselves from unexpected healthcare expenses. Similar benefits paying for medical expenses may also be provided through social welfare programs funded by the government. By estimating the overall risk of healthcare expenses, a routine finance structure (such as a monthly premium or annual tax) can be developed, ensuring that money is available to pay for the healthcare benefits specified in the insurance agreement. The benefit is administered by a central organization such as a government agency, private business, or not-for-profit entity.
  • 17.
    Types of Ownership SoleProprietorships owned by one person, usually the individual who has day-to-day responsibilities for running the business. Sole proprietors own all the assets of the business and the profits generated by it. They also assume complete responsibility for any of its liabilities or debts. In the eyes of the law and the public, you are one in the same with the business. Advantages of a Sole Proprietorship: ๏‚ท Easiest and least expensive form The vast majority of small businesses start out as sole proprietorships. These firms are of ownership to organize. ๏‚ท Sole proprietors are in complete control, and within the parameters of the law, may make decisions as they see fit. ๏‚ท Sole proprietors receive all income generated by the business to keep or reinvest. ๏‚ท Profits from the business flow directly to the owner's personal tax return. ๏‚ท The business is easy to dissolve, if desired. Disadvantages of a Sole Proprietorship: ๏‚ท Sole proprietors have unlimited liability and are legally responsible for all debts against the business. Their business and personal assets are at risk.
  • 18.
    ๏‚ท May beat a disadvantage in raising funds and are often limited to using funds from personal savings or consumer loans. ๏‚ท May have a hard time attracting high-caliber employees or those that are motivated by the opportunity to own a part of the business. ๏‚ท Some employee benefits such as owner's medical insurance premiums are not directly deductible from business income (only partially deductible as an adjustment to income). Partnerships In a Partnership, two or more people share ownership of a single business. Like proprietorships, the law does not distinguish between the business and its owners. The partners should have a legal agreement that sets forth how decisions will be made, profits will be shared, disputes will be resolved, how future partners will be admitted to the partnership, how partners can be bought out, and what steps will be taken to dissolve the partnership when needed. Yes, it's hard to think about a breakup when the business is just getting started, but many partnerships split up at crisis times, and unless there is a defined process, there will be even greater problems. They also must decide up-front how much time and capital each will contribute, etc. Advantages of a Partnership:
  • 19.
    ๏‚ท Partnerships arerelatively easy to establish; however time should be invested in developing the partnership agreement. ๏‚ท With more than one owner, the ability to raise funds may be increased. ๏‚ท The profits from the business flow directly through to the partners' personal tax returns. ๏‚ท Prospective employees may be attracted to the business if given the incentive to become a partner. ๏‚ท The business usually will benefit from partners who have complementary skills. Disadvantages of a Partnership: ๏‚ท Partners are jointly and individually liable for the actions of the other partners. ๏‚ท Profits must be shared with others. ๏‚ท Since decisions are shared, disagreements can occur. ๏‚ท Some employee benefits are not deductible from business income on tax returns. ๏‚ท The partnership may have a limited life; it may end upon the withdrawal or death of a partner. ๏‚ท Types of Partnerships that should be considered: 1. General Partnership Partners divide responsibility for management and liability as well as the shares of profit or loss according to their internal agreement. Equal shares are assumed unless there is a written agreement that states differently.
  • 20.
    2. Limited Partnershipand Partnership with limited liability Limited means that most of the partners have limited liability (to the extent of their investment) as well as limited input regarding management decisions, which generally encourages investors for short-term projects or for investing in capital assets. This form of ownership is not often used for operating retail or service businesses. Forming a limited partnership is more complex and formal than that of a Disadvantages of a Partnership: ๏‚ท Partners are jointly and individually liable for the actions of the other partners. ๏‚ท Profits must be shared with others. ๏‚ท Since decisions are shared, disagreements can occur. ๏‚ท Some employee benefits are not deductible from business income on tax returns. ๏‚ท The partnership may have a limited life; it may end upon the withdrawal or death of a partner. Corporations A corporation chartered by the state in which it is headquartered is considered by law to be a unique entity, separate and apart from those who own it. A corporation can be taxed, it can be sued, and it can enter into contractual agreements. The owners of a corporation are its shareholders. The shareholders elect a board of directors to oversee the major policies and decisions. The corporation has a life of its own and does not dissolve when ownership changes. Advantages of a Corporation:
  • 21.
    ๏‚ท Shareholders havelimited liability for the corporation's debts or judgments against the corporations. ๏‚ท Generally, shareholders can only be held accountable for their investment in stock of the company. (Note however, that officers can be held personally liable for their actions, such as the failure to withhold and pay employment taxes.) ๏‚ท Corporations can raise additional funds through the sale of stock. ๏‚ท A corporation may deduct the cost of benefits it provides to officers and employees. ๏‚ท Can elect S corporation status if certain requirements are met. This election enables company to be taxed similar to a partnership. Disadvantages of a Corporation: ๏‚ท The process of incorporation requires more time and money than other forms of organization. ๏‚ท Corporations are monitored by federal, state and some local agencies, and as a result may have more paperwork to comply with regulations. ๏‚ท Incorporating may result in higher overall taxes. Dividends paid to shareholders are not deductible from business income; thus it can be taxed twice.
  • 22.
    Federal Tax Formsfor Regular or "C" Corporations: (only a partial list and some may not apply) ๏‚ท Form 1120 or 1120-A: Corporation Income Tax Return ๏‚ท Form 1120-W Estimated Tax for Corporation ๏‚ท Form 8109-B Deposit Coupon ๏‚ท Form 4625 Depreciation ๏‚ท Employment Tax Forms ๏‚ท Other forms as needed for capital gains, sale of assets, alternative minimum tax, etc. Subchapters Corporations A tax election only; this election enables the shareholder to treat the earnings and profits as distributions and have them pass through directly to their personal tax return. The catch here is that the shareholder, if working for the company, and if there is a profit, must pay him/herself wages, and must meet standards of "reasonable compensation". This can vary by geographical region as well as occupation, but the basic rule is to pay yourself what you would have to pay someone to do your job, as long as there is enough profit. If you do not do this, the IRS can reclassify all of the earnings and profit as wages, and you will be liable for all of the payroll taxes on the total amount. Federal Tax Forms for Subchapter S Corporations: (only a partial list and some may not apply)
  • 23.
    ๏‚ท Form 1120S:Income Tax Return for S Corporation ๏‚ท 1120S K-1: Shareholder's Share of Income, Credit, Deductions ๏‚ท Form 4625 Depreciation ๏‚ท Employment Tax Forms ๏‚ท Form 1040: Individual Income Tax Return ๏‚ท Schedule E: Supplemental Income and Loss ๏‚ท Schedule SE: Self-Employment Tax ๏‚ท Form 1040-ES: Estimated Tax for Individuals ๏‚ท Other forms as needed for capital gains, sale of assets, alternative minimum tax, etc. Limited Liability Company (LLC) The LLC is a relatively new type of hybrid business structure that is now permissible in most states. It is designed to provide the limited liability features of a corporation and the tax efficiencies and operational flexibility of a partnership. Formation is more complex and formal than that of a general partnership. The owners are members, and the duration of the LLC is usually determined when the organization papers are filed. The time limit can be continued, if desired, by a vote of the members at the time of expiration. LLCs must not have more than two of the four characteristics that define corporations: Limited liability to the extent of assets, continuity of life, centralization of management, and free transferability of ownership interests. Federal Tax Forms for LLC:
  • 24.
    Taxed as partnershipin most cases; corporation forms must be used if there are more than 2 of the 4 corporate characteristics, as described above. In summary, deciding the form of ownership that best suits your business venture should be given careful consideration. Use your key advisers to assist you in the process. INTRODUCTION Insurance is an upcoming sector, in India the year 2000 was a landmark year for insurance industry, in this year the insurance industry was liberalized after more than fifty years. Insurance sector was once a monopoly, with LIC as the only company, a public sector enterprise. But nowadays the market opened up and there are many private players competing in the market. There are fifteen private life insurance companies has entered the industry For the past five years private players have launched many innovations in the industry in terms of products, market channels and advertisement of products, agent training and customer services etc. Definition "Insurance is a contract between two parties whereby one party called insurer undertakes in exchange for a fixed sum called premiums, to pay the other party called insured a fixed amount of money on the happening of a certain event."
  • 25.
    MARKET PENETRATION INHEALTH CARE: MEDICAL INSURANCE POLICY`S ENCOMPASSING DESCRIPTION Customers have the power to debate about the incomprehension the concept of market penetration in Medical insurance can produce. Most medical coverage policies vary in cost and extent of coverage. Moreover, there isnโ€™t any one to inform potential buyers about the policies that are most advantageous to get and those you should avoid. The best medical policy plan customer should get will depend on just what category of medical cover that customer want to have, whether they need to consider others in their immediate family , their requirements, besides other criteria. Features as well as alternative coverageโ€™s differ widely amongst sorts of medical policy programs, and more so than the differences, will find in policies from sundry insurers providing the plans. The most likely discrepancy to show up amongst insurance providers is usually insurance charges -- based on customer personal state of affairs, some insurance providers` rates
  • 26.
    Could be lessthen otherโ€™s Still, thereโ€™s no call for insurance providers to qualify as an expert, nor do you need to waste too many hours to figure out what medical insurance package is most appropriate for customer circumstances. Understanding what type of policy plan offers the attributes customer need will probably guide customer to an appropriate selection without too much hassle. MEDICAL INSURANCE The policy provides for Financial Assistance against Hospitalization Expenses towards disease / illness / injury in India including domiciliary Hospitalization and day Care treatment. Health Shield Online is a comprehensive Health Insurance package specially designed to offer complete protection to the insured and his family. You can cover your spouse, children (above 90 days) and dependent parents (up to 50 years) from all Health worries. However, renewal is accepted only up to 70 years. With Health Shield, you will also have access to value added services like cashless treatment (subject to conditions and authorizations) at a list of hospitals provided by us, a 24 hour helpline and ambulance referral facility at no additional cost. It has been designed to ensure that you and your family get the best medical treatment at any time when you need it.
  • 27.
    TYPES OF MEDICLAIMINSURANCE ๏ถ Individual Mediclaim ๏ถ Group Mediclaim BASIC FEATURES ๏ถ Hospitalization Expenses ๏ถ Daycare Treatment ๏ถ Domiciliary Hospitalization ๏ถ Pre and Post Hospitalization ๏ถ Coverage of Pre-Existing Diseases ๏ถ Critical Illness Cover ๏ถ Donor Expenses VALUE ADDED FEATURES ๏ถ Expenses of accompanying person at the Hospital ๏ถ Local Road Ambulance Services ๏ถ Recovery Benefit ๏ถ Cost of Health Check up ๏ถ Nursing Allowance ๏ถ Hospital Daily Allowance A BUYERโ€™S GUIDE TO MEDICAL INSURANCE
  • 28.
    With employers increasinglyfeeling they have to look after staff welfare, providers are responding by redeveloping products. Medical insurance (MI) has long been an attractive benefit among employees. On- going negative press about the National Health Service (NHS) means that MI's popularity is unlikely to wane any time soon. According to Bupa's Health of the nation survey, published last month, MI is now the second most sought-after benefit, falling only behind pensions. But aside from providing an attractive benefit for employees, there is an added dimension to healthcare in that employers are increasingly feeling they have to look after staff welfare. This is just one of a number of factors that can affect the usage and cost of MI. Thomas van every, chief medical officer of Patient Choice, says: "Employers have to consider the lifestyles of their employees rather than just their acute health. For example, obesity, smoking cessation, [and] stress management are areas where employers are starting to provide services." DUTY OF CARE Investing in wellbeing services to complement MI schemes can help employers to meet duty-of-care obligations towards their workforce. Mandy Blanks, PR manager at Standard Life Healthcare, says: "Employers should be aware of the duty of care to their employees.โ€ Cost is very much at the heart of employers' decision to provide PMI and, in a competitive market; insurers are
  • 29.
    clamoring for corporatebusiness. "It is much easier to switch plans these days. There is no need to stay with a product or provider you're not completely satisfied with, as some companies are now offering easy switching, often on continuous underwriting terms,". HEALTH CARE TRUST This move towards self insurance by employers, where they set up a corporate healthcare trust fund to pay for medical costs, is also having an effect on the market. "It is something employers should look at. To encourage employees to take a greater interest in their own health, insurers are continuing to add to their product propositions SWOT ANALYSIS Major Strengths: Premium rates are increasing and so are commissions. The variety of products is increasing. Prospects expect more services from their brokers. Major Weaknesses Insurance companies are often slow to respond to changing needs. There is an increasing trend of financial weakness among the companies. There are more competitors for agencies to compete with banks and Internet players. Opportunities The ability to cross sell financial services is barely being tapped. Technology is improving to the point that paperless transactions are available.
  • 30.
    The client's increasingneed for an "insurance consultant" can open new ways to service the client and generate income. Threats The increasing cost and need for insurance might hit a point where a backlash will occur. Government regulations on issues like health care, mold and terrorism can quickly change the direction of insurance. Increasing expenses and lower profit margins will hit hard on the smaller agencies and insurance companies. Increasing expenses and lower profit margins will hit hard on the smaller agencies and insurance companies. STUDY OF AN PARTICULAR ORGANIZATION APOLLO MUNICH HEALTH INSURANCE COMPANY LIMITED Apollo Munich Health Insurance Co. Ltd. (previously Apollo DKV Insurance Co. Ltd) is a joint venture between Apollo Hospitals Group and Munich Health, Munich Reโ€™s newest business segment. The company offers comprehensive health insurance plans for individuals and their families as well as for corporate houses. The company also offers individual
  • 31.
    personal accident plansand travel insurance for individuals, families and senior citizens. Apollo Munich is a specialized health insurance company in India that has expertise in both health and insurance and is able to leverage this understanding for the benefit of its customers. With over 8065 beds across 46 hospitals in India and overseas, neighbourhood diagnostic clinics, an extensive chain of Apollo Pharmacies, medical BPO as well as health insurance services and clinical research divisions working on the cutting edge of medical science, The Apollo Hospitals Group is Asiaโ€™s largest integrated healthcare provider. Munich Health draws on Munich Reโ€™s insurance and reinsurance competence with over 5,000 employees and clients in more than 40 countries. Munich Re stands for exceptional solution-based expertise, consistent risk management, financial stability and client proximity. This is how Munich Re creates value for clients, shareholders and staff. In the financial year 2008, the Group โ€“ which pursues an integrated business model consisting of insurance and reinsurance โ€“ achieved a profit of โ‚ฌ1.5bn on premium income of around โ‚ฌ38bn. It operates in all lines of insurance, with around 44,000 employees throughout the world. Munich Health is a strong brand within a strong group Munich Re operates worldwide, turning risk into value. In the financial year 2008, it achieved a profit of โ‚ฌ1,528m on premium income of around โ‚ฌ38bn. The Group operates in all lines of business, with around 44,000 employees at over 50 locations throughout the world and is characterised by particularly pronounced
  • 32.
    diversification, client focusand earnings stability. With premium income of around โ‚ฌ22bn from reinsurance alone, it is one of the world's leading reinsurers. The primary insurance operations are mainly concentrated in the ERGO Insurance Group. One of the largest insurance groups in Europe, ERGO achieved a premium income of over โ‚ฌ17bn in 2008. It is the European market leader in health and legal expenses insurance, and 40 million clients in over 30 countries place their trust in the services and security it provides. The global investments of Munich Re amounting to โ‚ฌ175bn are managed by MEAG, which also makes its expertise available to private and institutional investors outside the Group. In healthcare, Munich Re pools its worldwide insurance and reinsurance operations, as well as related services, under the Munich Health brand. More than 5,000 experts at 26 locations cooperate closely within Munich Health to develop excellent products and solutions for their clients and partners all over the world. To best meet the often highly diverse needs of clients on the local level, Munich Health has established a decentralised organisational structure, which is managed from four regional business hubs in Princeton, Abu Dhabi, Singapore and Munich. โ€œWe are thus in a position to closely support our some seven million primary insurance clients and over 400 reinsurance clients,โ€ affirms Wolfgang Strassl, CEO of Munich Health. In addition to risk expertise in the international health market, Munich Health represents a broad spectrum of services and risk transfer solution. These companies range from pure reinsurers and traditional primary insurers to comprehensive providers of integrated insurance and healthcare services. Since the implementation of the international health
  • 33.
    strategy, premium andtop-line growth averaging 20% annually is targeted. In the 2008 financial year, premium income was approximately โ‚ฌ2.7bn. Apollo Hospitals Overview It is often said that nothing happens, unless there is a dream first. At the genesis of the Apollo story there was a dream. A dream so powerful, that it helped transform the medical landscape in India.
  • 34.
    The dream nurturedand grew within Dr. Prathap C Reddy, the founder Chairman of Apollo Hospitals, until the point of inflection happened in 1983 . A young man succumbing to an ailing heart was what it took to ignite Dr. Reddy's vision into a reality - a vision where quality healthcare was given, where the pursuit of clinical excellence was daily endeavor, India a hub in the medical tourism map and where the Apollo family touches and enriches lives every minute, every day. Apollo Hospitals started as a 150 bed hospital in Chennai in 1983. And it has to be said, amidst much scepticism. India in the early 80's was not the easiest place for private enterprise. Moreover private healthcare institutions were unknown and they were not doing cutting edge work. 25 years later it is an amazing story of success, achievement and most importantly, dreams realized. As Apollo Hospitals has made colossal strides to reach where it is, more and more facets of the founding vision have turned to reality. Today Apollo Hospitals is not just one of the country's premier healthcare providers but has also played a pioneering role in helping India become a center-of-excellence in global healthcare. The Apollo Hospitals group today includes over 8500 beds across 50 hospitals in India and overseas, neighborhood diagnostic clinics, an extensive chain of Apollo Pharmacies, medical BPO and health insurance services and clinical research divisions that are working on the cutting edge of medical science. However the largest achievement of the Apollo Group has been to take quality healthcare to across the length and breadth of India. Of touching 10 million lives
  • 35.
    and giving hopeto an entire segment of the Indian population who did not have an option beyond limited medical infrastructure. Apollo has succeeded in being more than just a quality healthcare provider. It has been a major player in scripting the medical landscape of the nation. This is primarily because the group has continuously been at the helm of several game- changing innovations in Indian healthcare. By the start of the new millennium, Apollo Hospitals Group had become an integrated healthcare organization with owned and managed hospitals, diagnostic clinics, dispensing pharmacies and consultancy services. In addition, the group's service offerings include healthcare at the patient's doorstep, clinical & diagnostic services, medical business process outsourcing, third party administration services and heath insurance. To enhance performance and service to customers, the company also makes available the services to support the business of healthcare; telemedicine services, education and training programs & research services and a host of not- for- profit projects. APOLLO HOSPITALS GROUP:
  • 37.
    Munich Re Group: Reinsurance,primary insurance and Munich Health โ€“ these are the three pillars that form the basis of our integrated business model. We take on risks worldwide of every type and complexity, and our experience, financial strength, efficiency and first-class service make us the first choice for all matters relating to risk. Our client relationships are built on trust and cooperation. Munich Re stands for exceptional solution-based expertise, consistent risk management, financial stability and client proximity. In the financial year 2009, the Munich Re Group achieved a profit of โ‚ฌ2.56bn on premium income of around โ‚ฌ41bn. It operates in all lines of insurance, with around 47,000 employees throughout the world. Reinsurance With premium income of around โ‚ฌ25bn from reinsurance alone, Munich Re is one of the world's leading reinsurers. Especially when clients require solutions for complex risks, Munich Re is a much sought-after business partner. Our roughly 13,300 staff in reinsurance possess unique global and local knowledge. Munich Re attaches great importance to its client service, which regularly receives top ratings. Primary insurance Our primary insurance operations are mainly concentrated in the ERGO Insurance Group. With premium income of over โ‚ฌ17bn, ERGO is one of the largest insurance groups in Europe and Germany. 40 million clients in over 30 countries placing their trust in the services and security it provides.
  • 38.
    Munich Health Under theMunich Health brand, Munich Re combines its global healthcare knowledge in primary insurance and reinsurance. Over 5,000 experts at 26 locations use this wealth of knowledge to offer our international clients innovative solutions and individual consultancy and services. Our unique business model means we can respond quickly and effectively to changes in local markets, thus ensuring the long-term success of our clients. Asset management The Groupโ€™s worldwide assets of โ‚ฌ180bn are managed by MEAG MUNICH ERGO AssetManagement. Munich Reโ€™s subsidiary MEAG specialises in asset- liability management for the Group and is responsible for matching insurance liabilities with suitable investments. The quality of our asset management proved its worth during the recent financial crisis, which Munich Re weathered with relatively low losses and continued financial strength. MEAG also makes its know-how available to institutional investors and private clients. Currently, MEAG manages unit-trust assets totalling โ‚ฌ9bn. ๏‚ท FEATURES OF MEDICLAIM POLICY ๏ถ BASIC FEATURES ๏‚ท Hospitalization Expenses
  • 39.
    ๏‚ท Daycare Treatment ๏‚ทDomiciliary Hospitalization ๏‚ท Pre and Post Hospitalization ๏‚ท Coverage of Pre-Existing Diseases ๏‚ท Critical Illness Cover Donor Expenses ๏ถ VALUE ADDED FEATURES ๏‚ท Expenses of accompanying person at the Hospital ๏‚ท Local Road Ambulance Services ๏‚ท Recovery Benefit ๏‚ท Cost of Health Check up ๏‚ท Nursing Allowance ๏‚ท Hospital Daily Allowance ๏ถ POLICY FEATURES ๏‚ท Income Tax Benefit
  • 40.
    ๏‚ท Family Floater( 1, 1+1, 1+2, 2+2 ) ๏‚ท Sum Insured ๏‚ท Pre-insurance Health Check up ๏‚ท Option in Policy Duration ( 1 & 2 years ) ๏‚ท Renewal Discount ๏‚ท Cashless Facility (Through Third Party Administrators - TPA) ๏‚ท Age Slabs EASY HEALTH INDIVIDUAL HEALTH INSURANCE PLAN / EASY HEALTH FAMILY FLOATER INSURANCE PLAN Critical Illness Benefit Claims made in respect of any of the benefits below will not be subject to the Sum Insured and will not affect either the entitlement to a Cumulative bonus or a health check-up. If the Schedule shows that the Critical Illness benefit is effective, then We will pay the Critical Illness Sum Insured as a lump sum in addition to Our payment under
  • 41.
    1)a), provided that: i)The Insured Person is first diagnosed as suffering from a Critical Illness during the Policy Period, and ii) The Insured Person survives for at least 30 days following such diagnosis. b) We will not make any payment if: i. The Insured Person is first diagnosed as suffering from a Critical Illness within 90 days of the commencement of the Policy Period and the Insured Person has not previously been insured continuously and without interruption under an Easy Health Individual Health Insurance Plan or Easy Health Family Floater Insurance Plan. ii. The Insured Person has already made a claim for the same Critical Illness.
  • 42.
    iii. A claimfor this benefit has already been made 3 times under this Policy or any other policy issued by Us. Interpretations & Definitions The terms defined below have the meanings ascribed to them wherever they appear in this Policy and, where appropriate, references to the singular include references to the plural; references to the male include the female and references to any statutory enactment include subsequent changes to the same: Critical Illness means Cancer, Coronary Artery (Bypass) Surgery, First Heart Attack (Myocardial Infarction), Kidney Failure (end stage renal disease), Major Organ Transplantation, Multiple Sclerosis, Paralysis and Stroke all as defined below only: i) Cancer: A disease manifested by the presence of a malignant tumour characterised by the uncontrolled growth and spread of malignant cells, and the invasion of tissue. Diagnosis must be confirmed by a specialist Medical Practitioner and evidenced by definite histology. Cancer also includes leukaemia and malignant diseases of the lymphatic system such as Hodgkinโ€™s Disease.
  • 43.
    Excluded are: Any CINstage (cervical intraepithelial neoplasia) Any pre-malignant tumour Any non-invasive cancer (cancer in situ) Prostate cancer stage 1 (T1a, 1b, 1c) Basal cell carcinoma and squamous cell carcinoma Malignant melanoma stage IA (T1a N0 M0) Any malignant tumour in the presence of any Human Immunodeficiency Virus. The actual undergoing of open chest surgery for the correction of one or more coronary arteries, which are narrowed or blocked, by coronary artery bypass graft (CABG). The surgery must have been proven to be necessary by means of coronary angiography and realisation of the surgery must be confirmed by a specialist Medical Practitioner. Excluded are: Angioplasty Any other intra-arterial procedures Key-hole surgery Heart Attack (Myocardial Infarction): The death of a portion of the heart muscle as a result of inadequate blood supply to the relevant area. Diagnosis must be
  • 44.
    confirmed by aspecialist Medical Practitioner and evidenced by all of the following criteria: a history of typical chest pain new characteristic electrocardiogram changes elevation of infarction specific enzymes, Troponins or other biochemical markers Excluded are: Non-ST-segment elevation myocardial infarction (NSTEMI) with only elevation of Troponin I or TOther acute Coronary Syndromes (e.g. stable/unstable Angina pectoris) Silent myocardial infarction ii) Kidney Failure (End Stage Renal Disease): End stage renal disease presented as chronic irreversible failure of both kidneys to function, as a result of which either regular renal dialysis (haemodialysis or peritoneal dialysis) is instituted or renal transplantation is carried out. Diagnosis must be confirmed by a specialist Medical Practitioner. iii) Major Organ Transplantation: The actual undergoing of transplantation as the recipient of a heart, lung, liver, pancreas, small bowel, kidney or bone marrow. Realisation of the transplantation must be confirmed by a specialist Medical Practitioner.
  • 45.
    iv) Multiple Sclerosis: Unequivocaldiagnosis of Multiple Sclerosis by a specialist Medical Practitioner evidenced by typical clinical symptoms of demyelination and impairment of motor and sensory functions as well as by typical MRI findings. The diagnosis must be confirmed by a specialist Medical Practitioner and evidenced by all of the following criteria: ๏‚ท Typical clinical symptoms (neurological abnormalities) of demyelination manifested as an impairment of motor & sensory functions. ๏‚ท The diagnosis must establish that the Insured Person has exhibited these clinical symptoms (neurological abnormalities) that have existed for a continuous period of at least 6 calendar months or at least 2 clinically documented episodes at least 30 days apart. ๏‚ท Characteristic findings in the cerebrospinal fluid as well as specific cerebral MRI lesions. v) Paralysis: Total and irreversible loss of use of two or more limbs through paralysis due to Accident or Illness of the spinal cord. These
  • 46.
    conditions must bemedically documented by a specialist Medical Practitioner for at least 90 days. Excluded is: Paralysis due to Guillain-Barrรฉ-Syndrome vi) Stroke: Any cerebrovascular incident producing permanent neurological sequelae and including infarction of brain tissue or haemorrhage or embolisation from an extracranial source. Diagnosis must be confirmed by a specialist Medical Practitioner and evidenced by typical clinical symptoms as well as typical findings in CCT Scan or MRI of the brain. Evidence of neurological deficit for at least 90 days must be produced. APOLLO MUNICH HEALTH INSURANCE PLANS
  • 47.
    There are twohealth insurance plans in Apollo Munich. They are: 1) Easy Health 2) Maxima Features of Easy Health: Schedule of Benefits โ€“ Easy Health Family Floater Insurance Plan Standard Exclusive Premium Sum Insured per Policy 2.00, 3.00, 4.00, 5.00 3.00, 4.00, 5.00 7.50 4.00, 5.00 7.50, 10.00 1 a) In-patient Treatment Covered Covered Covered 1 b) Pre- hospitalization Covered Covered Covered 1 c) Post- Covered Covered Covered
  • 48.
    hospitalization 1 d) DayCare Procedures Covered Covered Covered 1 e) Domiciliary Treatment Covered Covered Covered 2 a) Daily Cash for choosing Shared Accommodation Rs.500 per day, Maximum Rs.3,000 Rs.500 per day, Maximum Rs.3,000 Rs.800 per day, Maximum Rs.4,800 Rs.500 per day, Maximum Rs.3,000 Rs.800 per day, Maximum Rs.4,800 2 b) Organ Donor Covered Covered Covered 2 c) Emergency Ambulance Upto Rs. 2000 Upto Rs. 2000 Upto Rs. 2000 2 d) Daily Cash for accompanying an insured child Not Covered Rs.300 per day, Maximum Rs.9,000 Rs.500 per day, Maximum Rs.15,000 Rs.300 per day, Maximum Rs.9,000 Rs.500 per day, Maximum Rs.15,000 2 e) Newborn baby Not Covered Optional Optional 3 a) Maternity Expenses Not Covered Normal Delivery Normal Delivery Normal Delivery Normal Delivery
  • 49.
    Waiting Period 4 years Rs. 15,000* Caesarean Delivery Rs. 25,000* (* Including Pre/Post Natallimit of Rs.1,500 and New Born limit of Rs.2,000) Rs. 25,000* Caesarean Delivery Rs. 40,000* (* Including Pre/Post Natal limit of Rs. 2,500 and New Born limit of Rs.3500) Rs. 15,000* Caesarean Delivery Rs. 25,000* (* Including Pre/Post Natal limit of Rs.1,500 and New Born limit of Rs.2,000) Rs. 25,000* Caesarean Delivery Rs. 40,000* (* Including Pre/Post Natal limit of Rs. 2,500 and New Born limit of Rs.3500) 3 b) Outpatient Dental Treatment Waiting Period 3 years Not Covered Not Covered Upto 1 % of Sum insured subject to a Maximum of Rs. 5000 3 c) Spectacles, Not Not Covered Upto Rs. 5000
  • 50.
    Contact Lenses, Hearing Aid EveryThird Year Covered 3 d) E-Opinion in respect of a Critical Illness Not Covered Not Covered Covered , One opinion per policy year 4 Critical Illness Not Covered Optional, if opted then the Critical Illness Sum Insured is as per the Insured Persons Table in the Schedule Optional, if opted then the Critical Illness Sum Insured is as per the Insured Persons Table in the Schedule 5 Health Checkup Upto 1% of Sum Insured Every 4th Year Upto 1% of Sum Insured subject to a Maximum Rs. 5000 per person Every 3rd Year Upto 1% of Sum Insured subject to a Maximum Rs. 5000 per person Every 2nd Year Benefits under 3b), 3c), 3d) and 5) are subject to pre-authorisation by the TPA
  • 51.
    Features of Maxima: Thisplan includes both inpatient and outpatient treatment. Inpatient module is same as Easy health. Out patient treatment is available by coupons with the policy. Coupon details are described below. Sum Insured per Policy Self 2 Adults 2 Adults + Upto 2 Children Part A- Outpatient Module a) Outpatient Consultations * a 1) Consultation with General Practitioner(s), Physician, Gynaecologist or Paediatrician a) 4 Consultati ons a1) 3 Consultations a2) 1 a. 6 Consultati ons a1) 4 Consultations a2) 2 a.) 8 Consultations a1.) 6 Consultations a2.) 2
  • 52.
    a 2) Consultation otherthan mention in a1 Consultation Consultations Consultations b) Diagnostic Tests within specified Network Rs. 1,000 Rs. 1,000 Rs. 2,000 c) Pharmacy within specified Network Rs. 2,000 Rs. 2,500 Rs. 3,000 d) Outpatient Dental Treatment within specified Network Rs. 1,000 Rs. 1,000 Rs. 1,000 e) Spectacles, Contact Lenses within specified Network Rs. 1,000 Rs. 1,000 Rs. 1,000 f) Annual Health Check-up within specified Network 1 Entitlement Certificate 2 Entitlement Certificates 2 Entitlement Certificates * The reimbursement against non-network Outpatient Consultations is restricted up to lower of actual expenses or Rs. 350 under benefit
  • 53.
    a1) & Rs.500 under benefit a2) Functional chart:
  • 54.
    SWOT ANALYSIS Strengths ofApollo Munich Health Insurance ๏‚ง The background of Apollo Munich is itself a strength. The Apollo Hospitals group is the largest service provider in health care and Munich Re is the worldโ€™s biggest health insurer. ๏‚ง Product is more comprehensive to the customers. ๏‚ง Stand alone health insurance company Weaknesses of Apollo Munich Health Insurance ๏‚ง More ad campaigns should be given. ๏‚ง Should open other measures of selling insurance. Opportunities: ๏‚ท In India the insurable population is huge. Only 3% of Indian population have health insurance. So opportunities are more to increase sales. ๏‚ท Because of many companies coming into insurance business the advertisement on insurance has increased, which will improve the
  • 55.
    knowledge of theindividuals on insurance that is an opportunity for the company. Threats: ๏‚ท Apollo Munich Health Insurance has only one threat that is competition from newly put up stand alone health insurance companies like Max Bupa and Star Allied Health insurance
  • 56.
    CONCEPTUAL DEFINITIONS a) Insurance- Insurance is an economic institution based on the principle of mutuality, the need for which arises owing to โ€œchance occurrences of natureโ€ which can be easily estimated thus when one talks of insurance the following aspects are important ๏‚ท Principle of mutuality ๏‚ท Economic activities. ๏‚ท Probability of occurrence of event. ๏‚ท Estimating and pricing the financial loss. Thus insurance is designed to compensate a policyholder for loss suffered, by the payment of money, repair, replacement or reinstatement. In every case of the policyholder is entitled to be put back to the same financial position as he or she was immediately before the event insured against occurred.
  • 57.
    b) Insurer: -TheCompany that covers an individual under an insurance policy called the โ€œinsurerโ€. c) Insured: - An individual who is covered under the policy is called the โ€œinsuredโ€ or โ€œpolicy holderโ€ Premium: - The amount that is paid by the policy holder toward the sum assured to the insurer either monthly, quarterly, half yearly or annually is called premium. d) Maturity: - The period for which the insurance policy has been taken is known as the maturity period. e) Eventuality: - Death of a policyholder is known as eventuality. f)Claims: - Claims refer to the demand for the commitment made by the insurer at the time of entering in to the contract. The insurer has to be satisfied that all condition set for the settlement of the claim have been fulfilled. g) Sum assured: - The sum for which the policyholder insures himself with insurer is called the sum assured. h) Annuities: - A specified capital sum is paid by a person in return for a promise from the insurer to make a series of payments as long as the person lives. i) Assurance: - Events that must occur at some time, such as death, are provided for by assurance. j) Critical Illness: - An added coverage of paying out a lump sum on diagnosis of specified critical illness or dread disease
  • 58.
    Group insurance: -Group insurance is a scheme that provides insurance benefits to a number of people under a single policy. k) Regular Endowment: - Regular premium savings policy provides minimum life cover on death during the term offers invest & risk protection. l)Surrender: - Surrender is a voluntary termination of a contract by a policyholder. Table 1: Table showing AGE PROFILE OF THE RESPONDENTS Age Group Response Percentage
  • 59.
    Figure 1: Chart showingAGE PROFILE OF THE RESPONDENTS Interpretation: 0% 10% 20% 30% 40% 50% 60% 70% 80% 90% 100% Percentage >50 40-50 30-40 30-40 12 12% 40-50 50 50% >50 38 38% Total 100 100%
  • 60.
    From the abovechart it is clear that 50% of the respondents fall under the age group between 40-50, whereas 38% fall under the age group above 50years and 12% fall under the age group between 30-40 Years. Table 2: TABLE showing ANNUAL INCOME OF THE RESPONDENTS Income Response Percentage <2 Lakhs 17 17% 2-5 Lakhs 54 54% >5 Lakhs 29 29% Total 100 100%
  • 61.
    Interpretation: From the abovetable it is clear that 54% of the Respondents earns between 2-5 lakhs, while 29% of the respondents are those who earn above 5 lakhs. There exists 17% of the respondents earns less than 2 lakhs. TABLE 3 : Table showing OCCUPATION OF THE RESPONDENTS FIGURE 3 : Chart showing OCCUPATION OF THE RESPONDENT Occupation Response Percentage Business 21 21% Professional 24 24% Employed 55 55% Total 100 100%
  • 62.
    Interpretation: The nature ofoccupation plays a vital role in studying the ratio of population. The above displayed statistical data shows that 21% of the respondents are businessmen, 24% of them are professionals and 55% of the respondents are found to be employees. TABLE 4 : Table showing RESULT OF PERCENTAGE OF SAVING SPEND FOR MEDICAL EXPENSES 0% 20% 40% 60% 80% 100% RESPONSE BUSINESS PROFESSIONAL EMPLOYED
  • 63.
    Savings Response Percentage Upto10%64 64% Upto25% 19 19% Upto50% 12 12% >50% 5 5% Total 100 100% FIGURE 4 :
  • 64.
    Chart showing RESULTOF PERCENTAGE OF SAVING SPEND FOR MEDICAL EXPENSES Interpretation: This shows that people save only up to 10% of their earnings for the medical expenses. Hence, effective and efficient steps should be taken to woo the customers to save that money for mediclaim insurance. TABLE 5 : Table showing PEOPLE WITH ENOUGH ASSETS STILL NEED A MEDICLAIM POLICY Still need a policy Response Percentage YES 61 61% PERCENTAGE 0% 10% 20% 30% 40% 50% 60% 70% UPTO 10% UPTO25% UPTO50% >50% PERCENTAGE
  • 65.
    NO 39 39% TOTAL100 100% FIGURE 5 : Chart showing PEOPLE WITH ENOUGH ASSET STILL NEED A MEDICLAIM POLICY Interpretation: The chart shows that respondents having enough assets to maintain their family medical expenses, though but them still need medicliam insurance is 61%. But there are people who donโ€™t need mediclaim insurance are 39%, hence company have to take some stepโ€™s to reduce it. Response 0% 10% 20% 30% 40% 50% 60% 70% 80% YES NO Response
  • 66.
    TABLE 6 : Tableshowing PEOPLE HAVE A MEDICAL COVER UNDER EMPLOYEE SCHEME STILL NEED A MEDICLAIM POLICY Still need a policy Response Percentage YES 26 26% NO 74 74% TOTAL 100 100% FIGURE 6:
  • 67.
    Chart showing PEOPLEHAVE A MEDICAL COVER UNDER EMPLOYEE SCHEME STILL NEED A MEDICLAIM POLICY Interpretation: The chart shows that respondents having a medical cover under employee schemes still they need mediclaim policy is 26%, which is less then the Response YES NO
  • 68.
    respondents doesnโ€™t needa policy is 74% . So that company has to take some action to cover the employed people. TABLE 7 : Table showing PURPOSE OF AVAILING MEDICLIAM INSURANCE PURPOSE RESPONSE PERCENTAGE HEALTH PROTECTION 48 48% TAX BENEFITS 46 46% OTHERS 6 6% TOTAL 100 100% FIGURE 7 : Chart showing PURPOSE OF AVAILING MEDICLIAM INSURANCE
  • 69.
    Interpretation: The chart showโ€™sthat the respondents avail mediclaim insurance for the purpose of Health protection is 48%, Tax benefits is 46%, and others is 6%. Health protection & Tax benefits are in nearest percent, company has to concentrate on both the plans. Figure 8 : Table showing RESULT OF AWARENESS OF POLICY SCHEMEโ€™S AWARENESS Response Percentage YES 21 21% NO 79 79% Total 100 100% RESPONSE Health Protection 48% Tax Benefits 46% Others 6%
  • 70.
    FIGURE 8 : Chartshowing RESULT OF AWARENESS OF POLICY SCHEMEโ€™S Interpretation: Although there is high brand equity among the target audience yet, it is to be noted that the customers are not aware of the policyโ€™s provided by the company meaning thereby, that, the company should concentrate more towards promotional tools and increase its focus on product awareness rather than brand awareness. TABLE 9 : Table showing MODE OFAWARENESS Response 0% 10% 20% 30% 40% 50% 60% 70% 80% 90% YES NO Response
  • 71.
    Mode Response Percentage Media advertising42 42% Friends & relatives 9 9% Hoardings 6 6% Agents 43 43% Total 100 100%
  • 72.
    FIGURE 9 Chartshowing MODE OFAWARENESS Interpretation: The chart showโ€™s that the mode of awareness of policyโ€™s to the respondents through Media advertising is 42%, friends & relatives is 9%,agents is 43% and the hoardings is 6%, company have to concentrate on media advertising, agentโ€™s so tat the policy awareness spread to all the people. 0% 5% 10% 15% 20% 25% 30% 35% 40% 45% Media Advertising Friends & Relatives Hoardings Agents
  • 73.
    The most vitalproblem spotted is of ignorance. Insurer should be made aware of the benefits. Nobody will invest until and unless he is fully convinced. Insured should be made to realize that ignorance is no longer bliss and what they are losing by not taking insurance. The advisors may try to highlight some of the value added benefits of Mediclaim insurance such as Income Tax Benefit, Family Floater, Sum Insured, Pre-insurance Health Check up, Renewal Discount, Cashless Facility (Through Third Party Administrators โ€“ TPA etc. these benefits are not offered by other options single-handedly. So these are enough to drive the insurer towards mediclaim insurance. Insurer could also try to increase the spectrum of services offered ๏‚ท Apollo Munich has to add some extra features in it with aggressive marketing promotional strategy. ๏‚ท The company should concentrate more towards promotional tools and increase its focus on product awareness rather than brand awareness ๏‚ท Product must be improved. ๏‚ท Media Advertisement and Agents is the main source of attraction so the company must advertise its products heavily.
  • 74.
    With the globalizedeconomy and immense competition among countries for faster development of their respective economies, the significance of Insurance and Foreign investment has taken manifold. Importance and the role of Insurance, Mutual funds and FIIs role in the Indian stock market can be seen from the fact that the recent surge in Sensex and NIFTY is attributed to the active participation of FIIs in the Stock Market Although relatively new entrants are in the market, Apollo Munich is slowly but surely gaining a strong hold because of its background in Health Care Industry. A good brand is always welcomed and people are more aware and conscious for the brand they choose. They are ready to invest for the quality
  • 75.
    Health Care Services.Right now Apollo Munich is at its nascent stage and will surely grab the major market under its belt. a) Book References: ๏ถ Marketing Management (2002 Edition) โ€“ Philip Kotler ๏ถ Research methods for business (Fourth Edition)-Uma Sekaran ๏ถ Research Methodology (Second Edition)-C.R.Kothari b) E Reference: ๏ถ www.apollomunich.com ๏ถ www.marketingteacher.com ๏ถ www.wikipedia.org