i
KATA PENGANTAR
Puji syukur kami panjatkan kehadirat Tuhan Yang Maha Esa Allah SWT atas berkah,
rahmat dan petunjuknya sehingga kami dapat menyelesaikan karya tulis ini. Karya tulis ini
berjudul Jandara (Jembatan Pandawa Nusantara) yang disusun dalam rangka mengikuti
Lomba Bridge Build Competition dengan tema “Kabayan” Teknik Sipil Politeknik Negeri
Jakarta dalam acara Civil Festival 2016.
Penyusunan karya tulis ini tidak lepas dari bantuan, dukungan dan perhatian berbagai
pihak. Oleh karena itu, kami menyampaikan terima kasih kepada.
1. Allah SWT dan Rasulullah SAW
2. Ibu dan Ayah tim penulis yang selalu memberikan motivasi serta do'a yang tak pernah
putus demi kesuksesan buah hatinya.
3. Bapak Prof. Dr. Ir Heru Setyawan, M. Eng, selaku selaku Wakil Rektor Bidang
Akademik dan Bidang Kemahasiswaan ITS
4. Bapak Budi Suswanto, ST, MT, PhD. selaku Ketua Jurusan Teknik Sipil ITS
5. Bapak Sigit Darmawan, M.EngSc., Ph.D selaku Ketua Program Studi Diploma Teknik
Sipil ITS
6. DS Champion Diploma Teknik Sipil ITS yang selalu memberi dukungan atas
penyusunan Karya Tulis ini.
Kami menyadari karya tulis ini tidak luput dari kekurangan, maka dari itu penulis
mengharapakan saran dan kritik demi kesempurnaan dan perbaikan karya tulis ilmiah ini.
Akhirnya, kami berharap karya tulis ini dapat memberikan sumbangan bagi Indonesia dalam
usaha peningkatan sumber daya manusia.
Surabaya, 18 Februari 2016
Penulis
2
DAFTAR ISI
KATA PENGANTAR................................................................................................................1
DAFTAR ISI...........................................................................................................................2
DAFTAR GAMBAR.................................................................................................................3
DAFTAR TABEL.....................................................................................................................4
BAB I PENDAHULUAN...........................................................................................................6
1.1 Latar Belakang..............................................................................................................6
1.2 Rumusan Masalah.........................................................................................................7
1.3 Tujuan .........................................................................................................................7
BAB II STUDI PUSTAKA.........................................................................................................8
2.1 Dasar Teori Perancangan...............................................................................................8
2.1.1 Deskripsi Umum Jembatan Rangka ...........................................................................8
2.1.2 Tipe Jembatan Rangka Batang ...............................................................................10
2.1.3 Kelebihan dan Kekurangan Struktur Rangka .............................................................13
2.1.4 Dasar Teori Perencanaan Jembatan........................................................................14
2.1.5 Konsep dan Beberapa Aspek Dasar Perencanaan Jembatan.......................................15
2.2 Material Kayu Balsa.....................................................................................................18
2.2.1 Perlemahan..........................................................................................................19
2.2.2 Batang Tertekan ...................................................................................................19
2.3 Perencanaan Gelagar Jembatan....................................................................................20
2.4 Perencanaan Rangka Batang Jembatan.........................................................................28
BAB III PERANCANGAN ......................................................................................................32
3.1 Material dan Metode Analisis.........................................................................................32
3.2 Spesifikasi Perancangan ..............................................................................................33
3.2.1 Konfigurasi Struktur...............................................................................................33
3.2.2 Filosofi Desain......................................................................................................34
3.3 Modelisasi Struktur ......................................................................................................36
3
3.4 Analisa Struktur.....................................................................................................37
3.4.1 Pembebanan........................................................................................................37
3.4.2 Beban Kombinasi..................................................................................................38
3.4.3 Analisa Gelagar Melintang......................................................................................38
3.4.4 Analisa Rangka Utama...........................................................................................42
3.4.5 Lendutan Jembatan...............................................................................................47
3.5 Desain Komponen dan Sambungan ...............................................................................48
3.5.1 Desain Komponen.................................................................................................48
3.6 Perlengkapan..............................................................................................................50
3.7 Metode Perakitan ........................................................................................................51
BAB IV RENCANA ANGGARAN BIAYA..................................................................................53
4.1 Rencana Anggaran Biaya Pembuatan Prototype..............................................................53
BAB V PENUTUP................................................................................................................55
5.1 Kesimpulan.................................................................................................................55
DAFTAR PUSTAKA..............................................................................................................56
DAFTAR GAMBAR
Gambar 2. 1 Contoh Jembatan Rangka .....................................................................................8
Gambar 2. 2Ilustrasi Tampak Atas dan Tampak Samping.............................................................9
Gambar 2. 3Ilustrasi Tampak Melintang.....................................................................................9
Gambar 2. 4 Tipe Jembatan Rangka .......................................................................................10
Gambar 2. 5 Tipe Rangka Warren...........................................................................................11
Gambar 2. 6 Tipe Rangka Pratt dan Howe................................................................................11
Gambar 2. 7 Tipe Rangka K-Truss..........................................................................................12
Gambar 2. 8 Proses Perencanaan...........................................................................................15
Gambar 2. 9 Diagram Alir Perencanaan...................................................................................17
Gambar 2. 10 Bentuk Fisik Kayu Balsa ....................................................................................19
Gambar 2. 11 Permodelan Balok Lentur...................................................................................20
4
Gambar 2. 12 Permodelan Balok Geser...................................................................................27
Gambar 2. 13 Permodelan batang tarik....................................................................................28
Gambar 2. 14 Permodelan batang tekan..................................................................................29
Gambar 3. 1 Konfigurasi Rangka Utama Jandara .....................................................................33
Gambar 3. 2 Konfigurasi Gelagar Jandara................................................................................33
Gambar 3. 3 Peta Lokasi Letak Jembatan ................................................................................34
Gambar 3. 4 Ilustrasi Mahabarata ...........................................................................................34
Gambar 3. 5 Ilustrasi Jembatan Pandawa Nusantara Tampak Samping........................................36
Gambar 3. 6 Ilustrasi Jembatan Pandawa Nusantara Tampak Samping........................................36
Gambar 3. 7 Ilustrasi Jembatan Pandawa Nusantara Tampak Samping........................................36
Gambar 3. 8 Ilustrasi Jembatan Pandawa Nusantara Tampak Samping........................................37
Gambar 3. 9 Ilustrasi Pembebanan Kombinasi..........................................................................38
Gambar 3. 10 Penamaan pada Gelagar Melintang.....................................................................38
Gambar 3. 11 Penambahan Beban Hidup di Setengah Bentang ..................................................42
Gambar 3. 12 Hasil Release Jandara.......................................................................................43
Gambar 3. 13 Keterangan Batang Tekan Tarik Jandara .............................................................43
Gambar 3. 14 Keterangan Penamaan Rangka..........................................................................43
Gambar 3. 15 Ilustrasi Pembebanan pada Jembatan .................................................................47
Gambar 3. 16 Lendutan yang terjadi pada setengah bentang......................................................48
DAFTAR TABEL
Tabel 2. 1 Nilai desain acuan untuk kayu gergajian....................................................................22
Tabel 2. 2 Koreksi untuk nilai kayu gergajian ( SNI 7973-2013 Pasal 4.3.1 ) ..................................23
Tabel 2. 3 Faktor layan basah ( SNI 7973-2013 Tabel 4.2.2 )......................................................23
Tabel 2. 4 Faktor temperatur ( SNI 7973-2013 Tabel 2.3.3 )........................................................24
Tabel 2. 5 Faktor penggunaan rebah ( SNI 7973-2013 Tabel 4.3.7 ).............................................25
Tabel 2. 6 Faktor tusukan ( SNI 7973-2013 Tabel 4.3.8 )............................................................25
Tabel 2. 7 Faktor konversi format( SNI 7973-2013 Pasal 2.3.5 )...................................................26
Tabel 2. 8 Faktor Ketahanan ( SNI 7973-2013 Pasal 2.3.3 )........................................................26
Tabel 2. 9 Faktor efek waktu ( SNI 7973-2013 Pasal 2.3.7 )........................................................26
5
Tabel 2. 10 Menentukan nilai Ke teoritis...................................................................................30
Tabel 3. 1 Hasil Gaya tiap Batang...........................................................................................44
Tabel 3. 2 Hasil Analisa setiap Batang.....................................................................................46
Tabel 4. 1 Perincian Biaya......................................................................................................53
6
BAB I
PENDAHULUAN
1.1 Latar Belakang
Negara Indonesia merupakan negara yang yang terletak di daerah khatulistiwa. Oleh
karena itu negara Indonesia mempunyai beraneka ragam kontur dataran berupa lembah,
pegunungan, sungai dan lautan. Hal tersebut mempersulit akses untuk menuju kewilayah
lainnya yang terpisah oleh sungai ataupun samudra. Sehingga mampu menghambat arus
perekonomian negara.
Untuk mengatasi hal tersebut maka harus meningkatkan tingkat infrastruktur terutama
untuk infrastruktur darat, yaitu harus di bangun jembatan. Jembatan merupakan suatu
konstruksi atau bangunan penyambung pada persilangan antara jalan dan penghalang yang
dibangun sesuai dengan situasi dan kondisi setempat serta berada pada posisi lebih rendah.
Bangunan penyambung tersebut dibuat untuk melintasi rintangan berupa sungai, saluran
irigasi, jurang, tepi pangkalan, laut, danau, lembah serta raya yang melintang tidak sebidang.
Dengan adanya jembatan maka akan mempercepat akses darat, Banyak segi positif
yang di dapat. Keuntungan tersebut meliputi aspek ekonomi, social dan budaya. Menurut
Untuk pembangunan jembatan di butuhkan perhitungan yang rumit dan harus teliti. Dengan
kemajuan IPTEK maka jembatan di bangun dengan mempertimbangkan aspek efisiensi, yaitu
dengan beban jembatan seminimal mungkin dan bahan seminimal mungkin mampu menahan
beban yang cukup besar dengan lendutan yang telah di rencanakan. Kekokohan sebuah
struktur jembatan dapat direalisasikan pada pemilihan konstruksi rangka dan bentuk profil
penyusun struktur jembatan.
Berdasarkan ketentuan pada BRIDGE BUILD COMPETITION KABAYAN “Kreatifitas
Jembatan Karya Nusantara” yang di adakan oleh pihak Politehnik Negeri Jakarta, di harapkan
“Jandara Bridge” (Jembatan Pandawa Bridge) yang di usulkan oleh Pandawa CT-69 dari
Diploma Sipil ITS mampu memenuhi ketentuan yang ada. Ketentuan lomba di antaranya,
Beban struktur jembatan maksimal sebesar 750 gram dan mampu menahan beban di tengah
bentang sebesar max 100 kg. Deformasi maksimal sebesar 1cm.
7
1.2 Rumusan Masalah
Berdasarkan latar belakang diatas maka kami rumuskan permasalahan yang akan
dibahas dalam proposal ini yaitu :
a. Bagaimana merencakan model jembatan yang kokoh, ringan dan memiliki filosofi
kekayaan akan Nusantara ?
b. Bagaimana merencanakan desain sebuah jembatan jalan raya rangka batang (model)
yang menggunakan profil 0.5 cm x 0.5 cm x 100 cm dan mampu menahan beban
sebesar 100 kg di tengah bentang, dengan lendutan tidak mencapai 1 cm dan berat
jembatan tidak melebihi 750 gr ?
1.3 Tujuan
Adapun tujuan penyusunan proposal ini berdasarkan rumusan masalah yang telah
ditentukan, antara lain sebagai berikut :
a. Bagaimana merencakan model jembatan yang kokoh, ringan dan memiliki filosofi
kekayaan akan Nusantara ?
b. Bagaimana merencanakan desain sebuah jembatan jalan raya rangka batang (model)
yang menggunakan profil 0.5 cm x 0.5 cm x 100 cm dan mampu menahan beban
sebesar 100 kg di tengah bentang, dengan lendutan tidak mencapai 1 cm dan berat
jembatan tidak melebihi 750 gr ?
8
BAB II
STUDI PUSTAKA
2.1 Dasar Teori Perancangan
Memperhatikan PeraturanBridge Build Competitiondalam rangka Civil Engineering
Festival oleh Politeknik Negeri Jakarta tahun 2016 yang menyatakan bahwa sistem perletakan
di kedua sisi jembatan adalah sendi dan sendi, maka konstruksi ini merupakan konstruksi dari
mekanika teknik statis tertentu. Proposal ini mengacu pada beberapa standar peraturan,
seperti SNI 031729-2002 tentang perencanaan struktur baja, RSNI T-02-2005 tentang
standart pembebananuntuk jembatan, RSNI T-03-2005 tentang perencanaan struktur baja
untuk jembatan dan RSNI T-04-2005 tentang perencanaan struktur beton untuk jembatan.
2.1.1 Deskripsi Umum Jembatan Rangka
Jembatan adalah suatu struktur yang melintaskan alur jalan, melintas rintangan
yang ada tanpa menutupnya. Dalam hal ini rintangan-rintangannya berupa sungai, jurang,
saluran irigasi, jalan raya, jalan kereta api, lembah, laut maupun selat. Jembatan sendiri
berdasarkan panjang bentangnya dikelompokkan menjadi 4 jenis yaitu :
(Pucket, 2007).
Gambar 2. 1 Contoh Jembatan Rangka
9
1.Small span bridges (lebih dari 15 m)
2.Medium span bridges (lebih dari 75 m)
3.Large span bridges (antara 50 – 150 m)
4.Extra large bridges (lebih dari 150 m)
Jembatan merupakan suatu sistem yang kompleks, dimana terdapat faktor-faktor
yang perlu untuk dikaji seperti sistem struktural yang sederhana, kuat dan ekonomis.
Jembatan terdiri dari beberapa bagian pokok penyusunnya yaitu :
1.Bangunan atas (lantai kendaraan, balok memanjang, balok melintangtrotoar, rangka batang,
ikatan angin atas bawah, ikatan rem)
2.Bangunan bawah (pilar, abutmen)
3.Pondasi (elastomer,pondasi pilar, perletakan sendi-rol)
4.Landasan (urugan/oprit, plat injak/expansiont joint, tembokpenghantar)
5.Bangunan pengaman jembatan (pengaman lereng pondasi/ abutmen,wing abutmen)
6.Kelengkapan Jembatan (sandaran, lampu penerangan, saluran air, kabellistrik dan telepon)
Gambar 2. 2Ilustrasi Tampak Atas dan Tampak Samping
Gambar 2. 3Ilustrasi Tampak Melintang
10
Sedangkan jembatan rangka baja merupakan jembatan yang tersusun dari batang -
batang yang memebentuk konstruksi rangka segitiga. Jembatan rangka dapat terbuat dari
bahan kayu atau logam (Supriyadi, 2007). Sistem struktur truss sering kita jumpai pada struktur
rangka atap dan rangka jembatan. Rangka batang / truss merupakan susunan dari elemen-
elemen yang saling dihubungkan dengan sambungan sehingga menjadi satu kesatuan yang
utuh (Hibeller, 1999).
Karena terbentuk dari bagian - bagian kecil yang saling dihubungkan truss memiliki
berat yang relatif ringan dibandingkan beton dan jenis lain. Sifat truss dianalisis dengan
beberapa asumsi dan penerapan hukum Newton yang sering kita kenal dengan statika, ketika
perhitungan perhitungan batang-batang yang menerima gaya. Sehingga dalam
menentukannya diasumsikan pint jointed, dimana komponen langsung bertemu. Selanjutnya
gaya – gaya yang bekerja pada anggota truss chord, vertical dan diagonal bertindak hanya
dalam kondisi tegang atau kompresi (Study by the Historical American Engineering Record,
2007).
2.1.2 Tipe Jembatan Rangka Batang
Jembatan rangka batang memiliki banyak tipe, karena banyak ahli yang
mengembangkan ide-ide untuk perkembangan jembatan di dunia. Diantaranya yang sering
dijumpai adalah :
Gambar 2. 4 Tipe Jembatan Rangka
11
1. Tipe Warren (Warren Truss)
Tipe jembatan ini dipatenkan oleh James Warren dan Willoghby Theobald M, pada
1848 di Britania Raya dan dengan cepat telah menjadi jenis jembatan yang umum digunakan
di dunia konstruksi. Jembatan rangka batang tipe Warren ini tidak memiliki batang vertikal pada
bentuk rangka yang berbentuk segitiga sama kaki atau segitiga sama sisi. Sebagian batang
diagonalnya mengalami gaya tekan dan sebagian lainnya mengalami gaya tarik.
2.Tipe Pratt (Pratt Truss)
Tipe jembatan rangka batang ini ditemukan oleh Thomas dan Caleb Pratt pada tahun
1844. Jembatan rangka batang tipe Pratt ini memiliki elemen diagonal yang mengarah
kebawah dan bertemu pada titik tengah batang jembatan bagian bawah. Elemen truss Pratt
merupakan batang vertical dan diagonal yang turun ke arah tengah, kebalikan dari rangka Pratt
adalah rangka Howe yang dipatenkan oleh William Howe di Massachussets, Amerika Serikat
pada tahun 1840. Jika unsur-unsur ketegangan murni digunakan dalam diagonal maka elemen
persimpangan mungkin diperlukan dekat pusat untuk menerima beban hidup terkonsentrasi
saat beban melintasi rentang. Untuk tipe rangka ini dapat dibagi lagi dengan inovasi pola
rangka dalam berbentuk Y dan K yang nantinya menjadi K-truss.
Gambar 2. 5 Tipe Rangka Warren
Gambar 2. 6 Tipe Rangka Pratt dan Howe
12
3. Tipe rangka K (K-truss)
Tipe rangka K merupakan konfigurasi rangka modifikasi dari tipe rangka Pratt,
karakteristik yang diadopsi dari rangka Pratt adalah bentuk rangka tepi trapesium dan memiliki
rangka vertikal pada tiap segmennya. Perbedaannya terletak pada rangka diagonal yang
dibuat menjadi sub-bagian yaitu atas dan bawah sehingga membentuk letter K. Tipe rangka K
ini digunakan untuk jembatan bentang panjang karena dapat mengurangi gaya tekan yang
bekerja pada batang diagonal, normalnya batang diagonal akan mengalami gaya tekan atau
tarik namun pada rangka K gaya tekan yang terjadi pada batang diagonal akan dibagi/
disalurkan pada dua batang diagonal letter K, sehingga gaya batang tekan atau tarik yang
terjadi lebih kecil. Sedangkan untuk batang tepinya dapat dimodifikasi bentuk trapesium,
trigonal-arch dan kotak. Untuk keperluan ekonomis dapat digunakan bentuk trigonal-arch
karena dapat meminimalisir penggunaan rangka tepi atas yang berlebihan seperti pada rangka
tepi bentuk kotak, sehingga struktur yang dihasilkanpun lebih ringan.
4. Tipe rangka Petit (Pennsylvania)
Pennsylvania (Petit) truss adalah variasi pada truss Pratt. Pratt truss menguatkan
diagonal di semua panel truss Pennsylvania menambah desain ini setengah-panjang struts
atau ikatan di bagian atas, bawah, atau kedua bagian panel. Hal ini dinamai Pennsylvania
Railroad, yang memelopori desain ini. Hal ini pernah digunakan selama ratusan jembatan di
Gambar 2. 7 Tipe Rangka K-Truss
13
Amerika Serikat, tetapi berhenti digunakan di tahun 1930-an, Contoh jenis truss ini termasuk
Jembatan Schell di Northfield, Massachusetts, dan Jembatan healsburg Memorial di
Healdsburg, California.
KELEBIHAN RANGKA PENSYLVANIA
1. Rangka ini mempunyai kerangka yang unik .
2. Rangka yang menguatkan diagonal di semua panel
3. Memiliki tingkat estetika yang indah.
4. Pengerjaannya simple.
5. Mempunyai banyak variasi baha,sehingga meminimalisir kebutuhan bahan.
2.1.3 Kelebihan dan Kekurangan Struktur Rangka
Menurut Mufida (2007), dibandingkan dengan struktur masif (balok penampang penuh)
keuntungan menggunakan struktur jembatan rangka yaitu elemen batang yang diperlukan
dapat disesuaikan (jenis bahannnya maupun dimensi penampangnya) dengan sifat dan besar
gaya yang harus didukung, keuntungan selanjutnya umumnya diperoleh struktur yang lebih
ringan, lebih kuat dan lebih kaku. Sedangkan kekurangan dari jembatan rangka yaitu
memerlukan ruang yang lebih besar dan proses pembuatannya lebih mahal.
Aswin Indraprastha (2008), mengemukakan kelebihan jembatan rangka batang antara lain :
1. Dapat menjembatani batang yang sangat panjang
2. Relatif lebih ringan
3. Elemen batang ukurannya kecil sehingga mudah dalam pengangkutan Sedangkan
kekurangannya :
1. Membutuhkan tenaga ahli dan pekerja yang banyak
2. Struktur dapat bergoyang
3. Memerlukan bracing lateral
4. Sulit dimodifikasi
5. Relatif tidak tahan api
Fungsi struktur rangka mempengaruhi pemilihan bentuk struktur rangka contohnya
bentuk struktur jembatan berbeda dengan bentuk struktur kuda-kuda, jenis dan besar beban
yang harus dipikul berbeda. Batang-batang yang panjang diusahakan tidak menerima gaya
14
desak. Hal ini menghindari bahaya tekuk pada batang batang langsing akibat beban desak
aksial. Jika digunakan kabel, maka kabel hanya untuk batang tarik.
Konsep kerja rangka batang (truss) dimulai dari elemen-elemen yang disambung pada
setiap joint membentuk konfigurasi yang stabil, dengan kata lain elemen tiap batang tidak
boleh bergerak ke segala arah dan gaya disebarluaskan setiap elemen batang sebelum
disalurkan ke tumpuan (abutment). Kerja rangka batang sering disebut sistem segitiga banyak
karena dalam perletakannya hanya diizinkan terjadi rotasi pada bagian yang disambung,
sedangkan bagian lainnya akan terjadi rotasi dan pergerakan arah horisontal.
Berdasarkan dari penjelasan beberapa pustaka yang telah menjelaskan tentang
jembatan rangka baja berikut kekurangan dan kelebihan dari masing-masing tipe truss, ada
kecenderungan bahwa Pratt truss merupakan tipe truss yang lebih efektif dan efisien
digunakan pada struktur jembatan umumnya. Selain itu ada juga K-truss yang juga digunakan
pada konfigurasi rangka tengah jembatan baja. Kombinasi kedua tipe truss tersebut akan
menghasilkan sebuah truss yang lebih efektif dalam pendistribusian gaya yang bekerja, serta
memperkecil gaya tekan yang terjadi pada elemen tepi atas jembatan sehingga tidak terjadi
tekuk yang besar.
2.1.4 Dasar Teori Perencanaan Jembatan
Perencanaan jembatan harus berdasarkan pada suatu prosedur yang memberikan
jaminan keamanan pada tingkat yang wajar, berupa kemungkinan yang dapat diterima untuk
mencapai suatu keadaan batas selama umur rencana jembatan (RSNI T-03-2005
Perencanaan Stuktur Baja Untuk Jembatan). Perencanaan kekuatan balok, pelat, kolom beton
bertulang sebagai komponen struktur jembatan yang diperhitungkan terhadap lentur, aksial,
geser dan puntir harus didasarkan pada cara Perencanaan berdasarkan Beban dan Kekuatan
Terfaktor (PBKT). Untuk perencanaan komponen struktur jembatan yang mengutamakan suatu
pembatasan tegangan kerja, seperti untuk perencanaan terhadap lentur dari komponen
struktur beton prategang penuh atau komponen struktur lain sesuai kebutuhan perilaku
deformasinya, atau sebagai cara perhitungan alternatif dapat digunakan cara perencanaan
batas layan.
Sedangkan menurut Perencanaan Jembatan Beton (DPU, 1995). Beberapa
pertimbangna yang menentukan diperlukannyya membangun sebuah jembatan yaitu :
1. Umur jembatan yang lama, telah terlalu tua sehingga perlu diganti dengan jembatan yang
baru.
15
2. Diperlukan jembatan yang sama sekali baru, sebab alat penyebrangan/ perlintasan yang
ada (misal: ponton) tidak dapat memenuhi kebutuhan yang ada.
3. Pada jalan yang sama sekali baru, diperlukan membangun jembatan yang baru.
Berdasarkan RSNI T-03-2005 Perencanaan Stuktur Baja Untuk Jembatan,
Perencanaan kekuatan elemen baja sebagai komponen struktur jembatan harus didasarkan
pada persyaratan yang berlaku di dalam standar. Dalam perencanaan tersebut harus
mempertimbangkan pengaruh terhadap jembatan yang mungkin terjadi, yaitu kondisi
pembebanan yang tidak direncanakan seperti dalam kondisi perang. Setiap jenis pembebanan
yang mungkin terjadi tersebut harus dapat diramalkan sebelumnya secara rasional. Namun
setiap aksi atau pengaruh yang mungkin terjadi dapat diramalkan sebelumnya secara rasional
harus dipertimbangkan dalam perencanaan.
2.1.5 Konsep dan Beberapa Aspek Dasar Perencanaan Jembatan
Merencanakan sebuah jembatan dimungkinkan adanya perbedaan antara ahli satu
dengan yang lainnya, tergantung latar belakang kemampuan dan pengalaman perencananya.
Akan tetapi perbedaan tersebut tidak akan menjadi penyebab gagalnya proses perencanaan
jembatan apabila sebelum proses pelaksanaan konstruksi jembatan, paling tidak seorang ahli
atau perencana telah mempunyai data, baik data sekunder maupun primer yang berkaitan
dengan proses pembangunan jembatan. Data tersebut merupakan bahan pemikiran dan
pertimbangan sebelum mengambil keputusan akhir. Proses tahapan perencanaan yang
ditunjukkan adalah seperti gambar dibawah ini :
Gambar 2. 8 Proses Perencanaan
16
Menurut Supriyadi (2007), data yang diperlukan dalam proses perencanaanjembatan antara
lain :
a.Lokasi jembatan :
1) Topografi,
2) Lingkungan, dan
3) Tanah Dasar.
b.Keperluan :
Melintasi sungai, jurang/ lembah, jalan, rel kereta api dll,
c.Bahan struktur :
1) Karakteristiknya,
2) Ketersediaannya, dan
3) Peraturan yang berlaku.
17
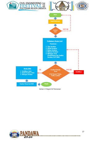
Gambar 2. 9 Diagram Alir Perencanaan
18
2.2 Material Kayu Balsa
Kayu balsa merupakan kayu yang masuk dalam suku Bombacaceae yang dalam
bahasa ilmiahnya sebut sebagai "Ochroma pyramidale atau juga Ochroma Lagopus" adalah
tumbuhan yang berasal asli dari America Selatan terutama dari Ekuador. Kayu ini masuk
dalam kelas kuat III – IV dengan berat jenis maximum 0,31 dan minimum 0,09 sehingga
memiliki berat jenis rata – rata 0,16
Ciri-ciri berwarna putih keabu-abuan ini memiliki kelebihan yang tidak terdapat pada
jenis kayu ringan lainnya yakni mampu menyerap getaran atau guncangan dengan baik. Oleh
sebab itu, di beberapa negara, khususnya negara yang sering terjadi gempa seperti Jepang,
kayu balsa ini banyak digunakan untuk membuat kerangka bangunan. Di daerah-daerah yang
rawan gempa ini, penggunaan kayu balsa dianggap lebih aman dari pada menggunakan bahan
material lain seperti beton, besi ataupun baja sebab tidak mudah roboh atau runtuh. Dan
kalaupun roboh, efek atau dampak kerusakan yang ditimbulkan jika menggunakan kayu balsa
masih jauh lebih baik dari pada dampak yang ditimbulkan dari bangunan berbeton maupun
bangunan yang menggunakan besi dan baja. Selain faktor dampak kerusakan yang kecil,
faktor keselamatan penggunanya juga menjadi pertimbangan. Kalau orang tertindi beton atau
besi, orang tersebut pasti cedera parah atau bahkan meninggal, tetapi jika tertindi kayu balsa,
orang itu masih bisa selamat sebab cedera yang dialami tidak terlalu parah.
Kayu balsa memiliki sifat yang ringan dan lentur , kayu jenis ini mempunyai berat jenis
0,29 kg, dan tidak gampang lapuk, disamping itu struktur kayu balsa memiliki tingkat kekuatan
dan ketahanan yang tinggi. Perlu di cermati bahwa kayu Balsa bukan kayu yang paling ringan .
Namun, kayu balsa dianggap sebagai kayu terkuat menurut beratnya. Ada jenis kayu yang
lebih ringan dari kayu Balsa, tetapi tidak memiliki kekuatan seperti Balsa. Keunikan lainnya
yaitu Balsa juga mampu menyerap goncangan dan getaran dengan baik dan dapat dengan
mudah dipotong, dibentuk, dan ditempel dengan perkakas tangan sederhana.
Rahasia untuk keringanan kayu balsa hanya dapat dilihat dengan mikroskop. Kayu
Balsa terstruktur oleh sel-sel yang besar dan berdinding sangat tipis, sehingga rasio padatan
untuk membuka ruang yang sekecil mungkin hanya sekitar 40% dari volume sepotong balsa
zat padat. Kayu Balsa menjadi begitu ringan karena memiliki sel besar dengan dinding sel
yang sangat tipis diisi dengan air saat pohon itu hidup. Sehingga ketika pohon yang dipanen
dan kering, air di dalam sel menguap, sehingga meninggalkan ruang yang sebagian besar
terbuka, yang membuat berat kayu kurang.
19
Untuk memperoleh batang kayu balsa dengan kualitas yang bagus, yaitu kayu yang
empuk dan ringan, sebaiknya menanam biji kayu balsa di daerah lembab atau dekat
air.Sebaliknya, jika kayu balsa ditanam di tanah yang keras dan kering, kayu pun akan keras.
Hal ini terpengaruh oleh intensitas air yang dapat diserap. Cara penanaman balsa yang baik
yaitu dengan jarak 4-5 meter antara pohon satu dengan pohon lainnya. Kayu yang pas akan
didapat setelah pohon berusia 4-5 tahun.
2.2.1 Perlemahan
Ada dua perlemahan yang umum terjadi pada konstruksi kayu, yaitu pada batang
penahan tarik dan batang penahan tekan
1. Pada batang penahan tarik dan bagian konstruksi yang dibebani dengan tegangan
lentur, perlemahan akibat lubang-lubang untuk alat penyambung dan sebagainya
harus diperhitungkan.
2. Untuk batang penahan tekan, perlemahan akibat alat-alat penyambung tidak perlu
diperhitungkan. Tetapi apabila ada lubang kayu yang tidak tertutup, maka lubang
tersebut harus diperhitungkan sebagai perlemahan
2.2.2 Batang Tertekan
Untuk batang yang menahan tegangan tekan, panjang tekuk Lk harus diambil sebesar
jarak antara dua titik yang berturutan yang bebas dari tekukan. Bagian-bagian konstruksi yang
akan menghindarkan tekukan, harus diperhitungkan terhadap gaya dalam arah tekukan
tersebut sebesar 1% dari gaya tekan yang terbesar yang bekerja pada batang-batang
disampingnya. Pada konstruksi rangka batang sebagai panjang tekuk harus diambil sebesar
garis bagan . Pada batang yang sebuah ujungnya terjepit sedang ujung lainnya bebas, sebagai
panjang tekuk harus diambil dua kali panajng batang itu.
Gambar 2. 10 Bentuk Fisik Kayu Balsa
20
Yang disebut angka kelangsingan λ adalah :
lk = panjang tekuk
imin = jari-jari lembam minimum
Imin = momen lembam minimum
Fbr = luas tampang bruto
Didalam suatu konstruksi tiap-tiap batang bertekan harus mempunyai λ ≤ 150. Untuk
menghindarkan bahaya tekuk pada batang tertekan, gaya yang ditahan oleh batang itu harus
digandakan dengan faktor tekuk ω sehingga:
σ = Tegangan yang timbul
S = Gaya yang timbul pada batang
ω = Faktor tekuk
2.3 Perencanaan Gelagar Jembatan
a. Momen lentur murni pada gelagar jembatan
Pada gelagar jembatan direncanakan dapat menahan 2 elemen gaya yaitugaya
momen lentur dan gaya geser. Momen atau tegangan lentur actual tidak bolehmelebihi nilai
desain acuan lentur terkoreksi sesuai dengan SNI 7973-2013 Pasal3.3.1. Gelagar jembatan
harus memenuhi persamaan berikut ini :
Gambar 2. 11 Permodelan Balok Lentur
21
Mu ≤ Sx . Fb’
Dimana,
Mu = Momen lentur terfaktor
Sx = Modulus elastisitas lentur
Fb’ = Kuat lentur terkoreksi
Untuk mencari modulus penampang berbentuk persegi maka harus menggunakan
persamaan sesuai dengan SNI 7973-2013 Pasal 3.3.2.2
Dimana,
b = Lebar penampang
d = Tinggi penampang
Nilai desain acuan untuk kayu yang dipilih secara visual dan kayu dimensi yang dipilih
secara mekanis dicantumkan di dalam tabel 1. Berikut merupakan carauntuk menentukan nilai
desain dan modulus elastisitas lentur acuan ( SNI 7973-2013 Pasal 4.2.1 )
22
Nilai desain acuan harus dikalikan dengan semua faktor koreksi yang berlaku untuk
menentukan nilai desain terkoreksi. Faktor-faktor koreksi untuk kayu gergajian ditunjukan
dalam tabel berikut ini:
Tabel 2. 1 Nilai desain acuan untuk kayu gergajian
23
Berikut ini merupakan cara untuk menentukan nilai faktor koreksi pada nilai desain
acuan untuk lentur murni :
1.Faktor Layan Basah ( Cm )
* Apabila Fb ≤ 8 MPa, Cm = 1,0
** Apabila Fc ≤ 5,2 MPa, Cm = 1,0
2.Faktor Temperatur ( Ct )
Tabel 2. 2 Koreksi untuk nilai kayu gergajian ( SNI 7973-2013 Pasal 4.3.1 )
Tabel 2. 3 Faktor layan basah ( SNI 7973-2013 Tabel 4.2.2 )
24
3. Faktor Stabilitas Balok ( CL )
- Apabila tinggi komponen struktur lentur tidak melebihi lebarnya, d ≤ b, tumpuan lateral
tidak diperlukan dan CL = 1,0
- Apabila komponen struktur lentur kayu gergajian persegi panjang ditumpu lateral
dengan mengikuti ketentuan 4.4.1 SNI 7973-2013, maka CL = 1,0
- Apabila tepi tekan komponen struktur lentur ditumpu di seluruh panjangnya untuk
mencegah peralihan lateral, dan ujung-ujung tumpu mempunyai tumpuan lateral untuk
mencegah rotasi, maka CL = 1,0
C
(FBE FB
√(
(FBE FB
)
FBE FB
Dimana,
Fb’ = Nilai desain lentur acuan dikalikan dengan semua faktor koreksi Cfu, CV, dan
CL
FBE= 1,20Emin’/RB
2
4. Faktor Ukuran ( CF )
Nilai desain lentur, tarik, dan tekan sejajar serat acuan untuk kayu demensi yang
tebalnya 50,8 mm sampai 101,6 mm yang dipilih secara visual harus dikalikan dengan
faktor koreksi yang ditetapkan yaitu 1,0 ( SNI 7973-2013 Pasal 4.3.6 )
5. Faktor Penggunaan Rebah ( Cfu )
Tabel 2. 4 Faktor temperatur ( SNI 7973-2013 Tabel 2.3.3 )
25
Apabila kayu yang tebalnya 50,8 sampai 101,6 mm dibebani di muka lebar, nilai
desain acuan , Fb harus dikalikan dengan faktor penggunaan rebah, Cfu yang telah
ditetapkan seperti tabel 5
6. Faktor Tusukan ( Ci )
Nilai desain acuan harus dikalikan dengan faktor tusukan, Ci berikut apabila kayu
dimensi dipotong sejajar serat pada tinggi maksimum 10,16 mm, panjang maksimum 9,53
mm, dan densitas tusukan sampai 11840/m2. Faktor tusukan harus ditentukan dengan
pengujian atau dengan perhitungan menggunakan penampang tereduksi untuk pola
tusukan yang melebihi batas-batas tersebut ( SNI 7973-2013 Pasal 4.3.8)
7. Faktor Komponen Struktur Berulang ( Cr )
Nilai desain lentur acuan, Fb untuk kayu dimensi yang tebalnya 50,8 mm sampai 101,6
mm harus dikalikan dengan faktor komponen struktur berulang, Cr = 1,15 apabila
komponen struktur tersebut digunakan sebagau joist, batang pada rangka batang, gording,
dek, balok lantai atau komponen struktur serupa yang satu sama lain berkontal atau
berjarak tidak lebih 610 mm as ke as, banyaknya tidak kurang dari tiga, dan dihubungan
satu sama lain dengan lantai, atap elemen-elemen pendistribusi beban lain yang memadai
untuk memikul beban desain ( SNI 7973-2013 Pasal 4.3.9 )
Tabel 2. 5 Faktor penggunaan rebah ( SNI 7973-2013 Tabel 4.3.7 )
Tabel 2. 6 Faktor tusukan ( SNI 7973-2013 Tabel 4.3.8 )
26
8. Faktor Konversi Format ( Kf )
Untuk DFBK, nilai desain acuan harus dikalikan dengan faktor konversi format, Kf
9. Faktor Ketahanan ( ϕ )
Untuk DFBK, nilai desain acuan harus dikalikan dengan faktor ketahanan, ϕ
10. Faktor Efek Waktu ( λ
Untuk DFBK, nilai desain acuan harus dikalikan dengan faktor efek waktu.
Tabel 2. 7 Faktor konversi format( SNI 7973-2013 Pasal 2.3.5 )
Tabel 2. 8 Faktor Ketahanan ( SNI 7973-2013 Pasal 2.3.3 )
Tabel 2. 9 Faktor efek waktu ( SNI 7973-2013 Pasal 2.3.7 )
27
a. Tahanan geser pada gelagar jembatan
Tahanan geser actual tidak boleh melebihi nilai desain acuan geser terkoreksi sesuai
dengan SNI 7973-2013 Pasal 3.4.1. Gelagar jembatan harus memenuhi persamaan berikut ini
:
Vu ≤ V’
V . Fv . b . d
Dimana,
Vu = Gaya geser terfaktor
V’ = Tahanan geser terkoreksi
Fv’ = Kuat geser terkoreksi
b = Lebar penampang
d = Tinggi penampang
Berikut ini merupakan cara untuk menentukan nilai faktor koreksi pada nilai desain acuan
untuk geser :
1. Faktor layan basah ( Tabel 3 )
2. Faktor temperatur ( Tabel 4 )
3. Faktor tusukan ( Tabel 6 )
4. Faktor konversi format ( Tabel 7 )
Gambar 2. 12 Permodelan Balok Geser
28
5. Faktor tahanan ( Tabel 8 ) 6. Faktor efek waktu ( Tabel 9 )
b. Lendutan pada batang lentur
Untuk membatasi perubahan-perubahan bangunan dari suatu konstruksi, sambungan
harus dilaksanakan sedemikian baiknya, sehingga pergeseran dari masing-masing bagian
kostruksi terdiri sekecil mungkin, terutama untuk konstruksi yang mengalami getaran-getaran
seperti jembatan.Lendutan pada batang lentur ditentukan oleh banyak factor (PKKI, 1961)
seperti :
- Gaya luar
- Bentang balok
- Momen inersia penampang
- Modulus elastisitas
Adapun persamaan untuk lendutan ijin komponen batang lentur yaitu :
- Pada konstruksi terlindung = L/300
- Pada konstruksi tidak terlindung = L/400
2.4 Perencanaan Rangka Batang Jembatan
a. Perencanaan rangka batang tarik
Gaya atau elemen tarik actual harus didasari atas luas penampang neto dan tidak
boleh melebihi nilai desain tarik terkoreksi. Batang tarik merupakan suatu eleman struktur
yang menerima gaya normal berupa gaya tarik. Komponen struktur tarik harus
direncanakan untuk memenuhi persamaan SNI 7973-2013 Pasal 4.3.1 sebagai berikut
Tu ≤ T’
T’ Ft’ . An
Dimana,
Tu = Gaya tarik terfaktor
T’ = Tahanan tarik terkoreksi
Ft’ = Kuat tarik terkoreksi ( Tabel 2 )
Gambar 2. 13 Permodelan batang tarik
29
An = Luas penampang
Berikut ini merupakan cara untuk menentukan nilai faktor koreksi pada nilai desain
acuan untuk tarik :
1. Faktor layan basah (Tabel 3)
2. Faktor temperatur (Tabel 4)
3. Faktor ukuran (SNI 7973-2013
Pasal 4.3.6)
4. Faktor tusukan (Tabel 6)
5. Faktor konversi format (Tabel 7)
6. Faktor ketahanan (Tabel 8)
7. Faktor efek waktu (Tabel 9)
b. Perencanaan rangka batang tekan
Gaya atau tegangan tekan sejajar serat actual tidak boleh melebihi nilai desain tekan
terkoreksi.Perhitungan fc harus didasari atas luas penampang neto.Apabila penampang
tereduksi terjadi dibagian kritis dari panjang kolom yang paling berpotensi mengalami
tekuk.Apabila penampang tereduksi tidak terjadi di bagian kritis dari panjang kolom yang
paling berpotensi mengalami tekuk, maka perhitungan fc harus didasarkan atas luas
penampang bruto. Selain itu, fc yang didasarkan atas luas penampang neto tidak boleh
melebihi nilai desain tekan acuan sejajar serat dikalikan dengan semua faktor koreksi
kecuali faktor stabilitas kolom Cp ( SNI 7973-2013 Pasal 3.6.3 )
Pu ≤ P’
P’ Fc’ . Ag
Dimana,
Pu = Gaya tekan terfaktor
P’ = Tahanan tekan terkoreksi
Fc’ = Kuat tekan sejajar serat terkoreksi ( Tabel 2 )
Ag = Luas penampang bruto
Berikut ini merupakan cara untuk menentukan nilai faktor koreksi pada nilai desain
acuan untuk tekan sejajar serat :
Gambar 2. 14 Permodelan batang tekan
30
1. Faktor layan basah ( Tabel 3 )
2. Faktor temperature ( Tabel 4 )
3. Faktor ukuran( SNI 7973-2013 Pasal 4.3.6 )
4. Faktor tusukan ( Tabel 6 )
5. Faktor stabilitas kolom
 Apabila komponen struktur tekan ditumpu di seluruh panjangnya untuk mencegah
peralihan lateral di semua arah, maka Cp = 1,0
 Panjang kolom efektif kolom, ℓe = ( Ke ) . ℓ
Faktor stabilitas kolom harus dihitung sebagai berikut
CP
(FCE FC
c
√(
(FCE FC
c
)
FCE FC
c
Dimana,
Fc’ = Nilai desain tekan lentur acuan sejajar serat dikalikan dengan semua factor
koreksi FCE = 0,822 . Emin’ / (ℓe/d)2
Tabel 2. 10 Menentukan nilai Ke teoritis
31
6. Faktor konversi format ( Tabel 7 )
7. Faktor ketahanan ( Tabel 8 )
8. Faktor efek waktu ( Tabel 9 )
32
BAB III
PERANCANGAN
3.1 Material dan Metode Analisis
Untuk material yang digunakan yaitu :
Profil Balsa : 5 mm x 5 mm x 1000 mm
Modulus Elastisitas : 5.000 Mpa
Berat Jenis Balsa : 200 kg/m3
Untuk code dan standard desain yang dipakai :
a. SNI 7973-2013 Spesifikasi Desain Untuk Konstruksi Kayu (Departemen Pekerjaan
Umum)
b. Tata Cara Perencanaan Kayu Indonesia (PKKI NI-5 Tahun 1961) (Departemen
Pekerjaan Umum)
c. RSNI T-02-2005 Pembebanan Pada Struktur Jembatan (Departemen Pekerjaan
Umum)
Metode analisis yang digunakan :
1. Struktur utama dianalisis dalam input 3D frame dengan program bantu SAP2000
2. Struktur utama didesain dengan metode elastis
3. Toleransi desain : allowable stress ratio ≤ 1,00 ; allowable displacement ≤ L/400 (untuk
beban lalu lintas)
4. Analisis pembebanan meliputi :
a. Beban mati yang meliputi berat sendiri dari masing – masing struktur jembatan dan
berat tambahan berupa pelat kendaraan yang berasal dari kertas karton t = 2 mm.
b. Beban hidup yang kami rencanakan adalah P = 100 kg (sesuai ketentuan pembebanan
pada Panduan Bridge Competition Civfest PNJ 2016) yang akan diletakkan di setengah
bentang sehingga dapat diambil gaya dalam yang paling tinggi.
33
3.2 Spesifikasi Perancangan
Pemilihan bentuk jembatan “Pandawa Nusantara” ini didasarkan pada beberapa aspek
yaitu aspek kekuatan, keindahan, kefektifan dan efisiensi yang dijelaskan sebagai berikut :
Nama jembatan : Jandara “Jembatan Pandawa Nusantara”
Jenis Jembatan :Jembatan Rangka (Pennsylvania) dan Lantai Kendaraan Bawah
(Truss)
Lebar Jembatan : 0,15 meter
Bentang Jembatan : 1 meter
Tinggi Rangka : 0.25 meter
Jumlah Segmen : 5 segmen
Lantai Kendaraan : Kertas karton t = 2 mm (0.21 gr/m3)
Tumpuan/perletakan : Sendi - Sendi
Sambungan : Lem perekat dan Tali jagung
3.2.1 Konfigurasi Struktur
Gambar 3. 1 Konfigurasi Rangka Utama Jandara
Gambar 3. 2 Konfigurasi Gelagar Jandara
34
Konfigurasi struktur Jembatan “Pandawa Nusantara” ini didasarkan pada berapa
jumlah segmen yang dimiliki, jembatan tersebut, yaitu terdiri dari 5 segmen yang mengartikan 5
ksatria nusantara.
3.2.2 Filosofi Desain
Berdasarkan penjelasan di atas, Jembatan “JANDARA” rencananya akan digunakan
untuk menggatikan jembatan beton bamboo yang berada di daerah Jebres-Surakarta-Solo.
Hal tersebut menginspirasi kami
untuk merancang jembatan dengan
konsep pewayangan. Karena kota solo
identik dengan kesenian wayang maka
dari itu untuk melestarikan budaya kami
mengimplementasikan kedalam bentuk
yang berbeda yaitu dengan
menjadikannya untuk sebuah konsep
jembatanya itu sebagai berikut :
“Jandara Bridge” ini terdiri dari 5
segment, hal tersebut kami ambil dari kisah
“MAHABARATA” dengan lakon PANDAWA. PANDAWA adalah sebutan lima bersaudara,
putra dari Pandudewanata. Kelima saudara tersebuta dalah Puntadewa (Yudistira), Werkudara
(Bima), Janaka (Arjuna), dan sikembar Nakula juga Sadewa.
Gambar 3. 4 Ilustrasi Mahabarata
Gambar 3. 3 Peta Lokasi Letak Jembatan
35
Segment 1 dan 5 di asumsikan sebagai segment Nakula Sadewa karena memiliki
sifat perwatakan jujur, setia, taat pada orang tua dan tahu membalas budi serta dapat menjaga
rahasia. Kedua kesatria ini adalah jelmaan dewa pengobatan yang bernama Aswin dan Aswan.
Segment 1 dan 5 ini merupakan segment yang berhubungan langsung dengan kedua
perletakan yang berada di ujung – ujung jembatan, maka dari itu dibutuhkan sosok yang setia
menjaga tumpuan seperti kedua sifat Nakula Sadewa.
Segment 2 merupakan segment yang menerima gaya yang besar sehingga di
butuhkan sosok kesatria yang memiliki kepribadian kuat seperti sosok kesatria yaitu Janaka
yang memiliki memiliki sifat perwatakan cerdik pandai, pendiam, lemah lembut budinya, teliti,
sopan - santun, berani dan suka melindungi yang lemah.
Segment 4 merupakan segment yang menerima gaya yang besar sama dengan
segment 2 sehingga di butuhkan sosok kesatria yang memiliki kepribadian kuat seperti sosok
kesatria yaitu Werkudara yang memiliki memiliki sifat perwatakan Bima memililki sifat dan
perwatakan gagah berani, teguh, kuat, tabah, patuh dan jujur.
Segment 3 merupakan segment penentu yang memiliki peran sentral di jembatan
tersebut. Segment itu diasumsikan seperti Raden Puntadewa. Puntadewa memiliki sifat sangat
bijaksana, tidak memiliki musuh, hampir tak pernah berdusta seumur hidupnya. Memiliki moral
yang sangat tinggi, suka mema’afkan serta suka mengampuni musuh yang sudah menyerah.
Sifat lainnya yang menonjol adalah adil, sabar, jujur, taat terhadap ajaran agama, penuh
percaya diri, dan berani berspekulasi. Dengan kebijaksanaan inilah sangat cocok untuk di
adopsi kedalam segment 3, karena merupakan segment yang merupakan titik pengujian
beban, dengan harapan kebijaksanaan akan mampu menahan segala ancaman dari luar
maupun dalam.
36
3.3 Modelisasi Struktur
Gambar 3. 5 Ilustrasi Jembatan Pandawa Nusantara Tampak Samping
Gambar 3. 7 Ilustrasi Jembatan Pandawa Nusantara Tampak Samping
Gambar 3. 6 Ilustrasi Jembatan Pandawa Nusantara Tampak Samping
37
3.4 Analisa Struktur
3.4.1 Pembebanan
Beban adalah gaya luar yang bekerja pada suatu struktur. Pada umumnya penentuan
besarnya beban hanya merupakan suatu estimasi saja. Meskipun beban yang bekerja pada
suatu lokasi dari stuktur dapat diketahui secara pasti, namun distribusi beban dari elemen ke
elemen, dalam suatu struktur umumnya memerlukan asumsi dan pendekatan.
 Beban Mati : Semua beban tetap yang berasal dari berat sendiri jembatan atau bagian
jembatan yang ditinjau, termasuk segala unsur tambahan yang dianggap merupakan
satu kesatuan tetap dengannya. (RSNI T-02-2005 pasal 3.6). Dalam hal ini meliputi
:berat sendiri profil, berat lantai kendaraan atau kertas karton 2 mm.
 Beban Hidup : Semua beban yang berasal dari berat kendaraan-kendaraan
bergerak/lalu lintas dan/atau pejalan kaki yang dianggap bekerja pada jembatan (RSNI
T02-2005 pasal 3.7). Dalam hal ini kami mengasumsikan beban hidup merupakan
beban statik 100 kg yang pembebanannya diletakkan di tengah
Gambar 3. 8 Ilustrasi Jembatan Pandawa Nusantara Tampak Samping
38
3.4.2 Beban Kombinasi
Berikut input beban pada struktur jembatan model ukuran 1 meter berdasarkan jenisnya :
1. Dead Load ( DL ), meliputi beban
- Dead = Berat sendiri ( kg/m ) meliputi profil gelagar utama, galagar melintang,
rangka utama, ikatan angin bawah
- Lantai kendaraan = Berat kertas karton 2 mm ( kg/m )
2. Live Load ( LL ), meliputi beban
- qL = Beban garis 100 kg arah melintang di setengah bentang jembatan
Dengan kombinasi beban sebagai berikut :
1. Untuk cek gaya aksial pada rangka batang 1,3
DL + 1,8 LL
2. Untuk cek displacement 1,0
DL + 1,0 LL
3.4.3 Analisa Gelagar Melintang
Gambar 3. 10 Penamaan pada Gelagar Melintang
Gambar 3. 9 Ilustrasi Pembebanan Kombinasi
39
Berdasarkan gambar diatas diketahui gelagar melintang terdiri dari frame : H1 s/d H1’.
Sehingga dapat ditentukan pembebanannya sebagai berikut :
3.4.3.1 Pembebanan Gelagar Melintang
Panjang gelagar = 15 cm
Jarak antar gelagar = 20 cm ( λ )
Berat karton 2 mm = BJ karton . Vol karton
Rencana profil = 1 x 1 cm
B = 10 mm D = 10 mm
A = 10 . 10 W = Berat Jenis . Luas Penampang
= 100 mm2 = 200 kg/m3 . 1 x 10-4 m2
= 1 x 10-4 m2 = 0.02 kg/m
a.Beban Mati
Berat profil = 0.02 x 1.1 = 0.022 kg/m
Berat multiplek = 0.21 x 1.3 = 0.273 kg/m
QDL = 0.295 kg/m
MDL = 1/8 x qDL x B²
= 1/8 x 0.295 x 0.1²
= 0.0003688 Kg.m
DL = 0.5 x qDL x B
= 0.5 x 0.327 x 0.1
= 0.01475 Kg
40
b. Beban Hidup
Beban hidup = 10 / B
= 10 / 0.15
= 66,677 kg/m
Mdl = 1/8 x Qdl x B²
= 1/8 x 66,677 x 0.1²
= 0,1875 Kg.m
Vdl = 0.5 x Qdl x B
= 0.5 x 66,677 x 0.1
= 5 kg
41
3.4.3.2 Kntrol Perhitungan
Faktor – faktor koreksi pada gelagar :
Fb = 2 ( Tabel 1 )
Ci = 0,8 ( Tabel 6 )
CM = 1 ( Tabel 3 )
Cr = 1,15 (SNI 7973-2013 Pasal 4.3.9 )
CT = 1 ( Tabel 4 )
Kf = 2,54 ( Tabel 7 )
CL = 1 ( SNI 7973-2013 Pasal 4.4.1 )
ϕ = 0,85 ( Tabel 8 )
CF = 1 ( SNI 7973-2013 Pasal 4.3.6 )
λ = 0,8 ( Tabel 9 )
Cfu = 1 ( Tabel 5 )
Fb’ = Fb .CM .CT .CL .CF .Cfu .Ci .Cr .Kf .ϕ .λ
= 2 . 1 . 1 .1 .1 .1 . 0,8 . 1,15 . 2,54 . 0,85 . 0,8
= 3,178 MPa
Sx = (b . d²)/6
= (10 . 20²)/6
= 666,667 mm2
M’ = Fb’ . Sx
= 3,178 .666,667
= 2118,699 N
Mu = 0,1875 . 9800
= 1837,5 N Mu < M’ 1837,5 N < 2118,699 N ( OK )
3.4.3.2 Kontrol Geser
Faktor – faktor koreksi gelagar melintang :
Fv = 0,23 MPa ( Tabel 1 )
42
Ci = 1 ( Tabel 6 )
CM = 0,97 ( Tabel 3 )
Kf = 2,88 ( Tabel 7 )
CT = 1 ( Tabel 4 )
Φ = 0,75 ( Tabel 8 )
CL = 1 ( SNI 7973-2013 Pasal 4.4.1 )
λ = 0,8 ( Tabel 9 )
Fv’ = Fv .CM .CT .CL .Ci .Kf .ϕ .λ
= 0,23 . 0,97 . 1 .1 .1 . 2,88 . 0,75 . 0,8
= 0,38552 MPa
V' = 2/3 . Fv'. b .d
= 2/3 . 0,28552 . 10 . 20
= 51,40 N
Vu = 5 x 9,8
= 49 N Vu < V’ 49 N < 51,40 N ( OK )
Berdasarkan perhitungan kontrol diatas, disepakati bahwa profil yang dipakai
untuk gelagar melintang memakai kayu balsa dengan penampang 10 x 20 mm sebagai
model jembatan kayu.
3.4.4 Analisa Rangka Utama
3.4.4.1 Pembebanan Rangka Utama
Pembebanan
Akibat beban mati = 0,4 kg
Akibat beban hidup = 100 kg
Gambar 3. 11 Penambahan Beban Hidup di Setengah Bentang
43
Berikut ini adalah gambar gaya – gaya batang yang terjadi pada jembatan
pandawa nusantara akibat beban 100 kg dengan menggunakan program bantu SAP 2000
v.14 dan perhitungan manual untuk mengontrol penampang bahan
Sedangkan untuk gaya aksial tiap batang diperoleh dari diagram gaya aksial tiap
batang seperti gambar di atas dan nilai gaya aksial :
Gambar 3. 14 Keterangan Penamaan Rangka
Gambar 3. 13 Keterangan Batang Tekan Tarik Jandara
Gambar 3. 12 Hasil Release Jandara
44
3.4.4.2 Kontrol Batang Tarik
1. Data desain kayu balsa :
- Ft = 1,7 MPa
- Ag = 100 mm2
- An = 100 / 1,25 = 80 mm2
2. Faktor koreksi
- Cm = 1 ( Tabel 3 )
- Ct = 1 ( Tabel 4 )
- Cf = 1 (SNI 7973-2013 Pasal 4.3.6)
- Ci = 0,8 ( Tabel 6 )
- Kf = 2,7 ( Tabel 7 )
- Φt = 0,8 ( Tabel 8 )
- λ = 0,8 ( tabel 9 )
3. Kuat tarik terkoreksi (Ft’)
Ft’ = Ft x Cm x Cf x Ci x Kf x Φt x λ
= 1,7 x 1 x 1 x 1 x 0,8 x 2,7 x 0,8 x 0,8
= 2,350 MPa
4. Tahanan tarik terkoreksi (T’)
T’ = Ft’ x An
= 2,350 x 80 mm2
= 188,0064 N
Tabel 3. 1 Hasil Gaya tiap Batang
45
Tu = 4,17 N (Batang B1=B1’)
Tu < T’ 4,17 N < 188,0064 N OK
3.4.4.3 Kontrol Batang Tarik
1. Data desain kayu balsa
- Fc tab = 1,7
- Fc = 0,8 x 1,7
= 1,36 Mpa
- Ag = 100 mm2
2. Panjang efektif (ℓe)
Ujung batang jepit-jepit, maka
Ke = 0,5 ( Tabel 10 )
ℓe = Ke x ℓ
=0,5 x 269,3
=134,65 mm2
3. Rasio kelangsingan (ℓe/d)
le/d = 134,65/10 = 13,47 < 50 ( OK )
4. Faktor – faktor koreksi :
- Cm = 0,8 ( Tabel 3 )
- Ct = 1 (Tabel 4)
- Cf =1 (SNI 7973-2013 Pasal
4.3.6)
- Ci = 0,8 (Tabel 6)
- Kf = 2,4 ( Tabel 7 )
- Φt = 0,9 ( Tabel 8 )
- λ = 0,6 ( Tabel 9 )
5. Kuat tekan Fc*
Fc* = Fc x Cm x Ct x Cf x Ci
= 1,7 x 0,8 x 1 x 1 x 0,8
= 1,088 MPa
46
6. Faktor Stabilitas (Cp)
Cp =
1 + ( Fce/Fc* )
- √ (
1 + ( Fce/Fc* )
)
2
-
( Fce/Fc* )
2 x C 2 x c c
=
1 + 10.41766
- √ (
1 + 10.417661
)
2
-
10.41766086
1.6 1.6 0.8
= 7.136038 - √ 50.92304 - 13.02207608
= 7.136038 - 6.156376
= 0.979662
7. Kontrol tahanan tekan terkoreksi
Fc’ = Fc x Cm x Ct x Cf x Ci x Cp x Kf x ϕ x λ
= 1,7 x 0,8 x 1 x 1 x 0,8 x 0,9797 x 2,4 x 0,9 x 0,6
= 1,381371 MPa
P’ = Fc’ x Ag
= 1,381 x 100
= 138,1 N
Pu = 31,16 N (Batang D3=D3’)
Pu < P’ 31,16 N < 138,1 N OK
Setelah melalui serangkaian diatas maka didapat hasil dari setiap batang sebagai
berikut :
Tabel 3. 2 Hasil Analisa setiap Batang
No Panjang b d Gaya Analisa Fu Fc'
Cek
Batang (mm) (mm) (mm) ( N ) Batang ( MPa ) ( MPa )
A1 = A1' 282.8 10 20 102.55 Tekan 0.51275 1.378236 OK
A2 = A2' 206.2 10 20 122.88 Tekan 0.6144 1.393631 OK
A3 = A3' 200 10 20 140.19 Tekan 0.70095 1.394635 OK
No Panjang b d Gaya Analisa Fu Fc'
Cek
Batang (mm) (mm) (mm) ( N ) Batang ( MPa ) ( MPa )
B1 = B1' 200 10 30 4.17 Tekan 0.0139 1.394635 OK
B2 = B2' 200 10 30 3.79 Tarik 0.012633333 1.394635 OK
B3 200 10 30 15.92 Tarik 0.053066667 1.394635 OK
47
No Panjang b d Gaya Analisa Fu Fc'
Cek
Batang (mm) (mm) (mm) ( N ) Batang ( MPa ) ( MPa )
C1 = C1' 200 10 10 3.91 Tekan 0.0391 1.394635 OK
C2 = C2' 250 10 10 22.64 Tarik 0.2264 1.38553 OK
No Panjang b d Gaya Analisa Fu Fc'
Cek
Batang (mm) (mm) (mm) ( N ) Batang ( MPa ) ( MPa )
D1 = D1' 141.4 10 10 1.37 Tarik 0.0137 1.402465 OK
D2 = D2' 141.4 10 10 0.11 Tekan 0.0011 1.402465 OK
D3 = D3' 282.8 10 10 65.3 Tarik 0.653 1.378236 OK
D4 = D4' 269.3 10 10 56.48 Tarik 0.5648 1.381371 OK
3.4.5 Lendutan Jembatan
Untuk balok konstruksi jembatan lendutan ijin sebesar :
δ ijin = L / 400
= 90 / 400
= 0,25 cm
Apabila jembatan dibebani dengan beban 100 kg di tengah bentang. Maka lendutan
yang terjadi pada jembatan dapat dilihat seperti gambar berikut ini :
Gambar 3. 15 Ilustrasi Pembebanan pada Jembatan
48
Lendutan yang terjadi = 0,03 cm
Lendutan ijin = 0,25 cm
δ ijin > δ actual 0,25 cm > 0,03 ( OK )
3.5 Desain Komponen dan Sambungan
3.5.1 Desain Komponen
Pada desain komponen Jembatan prototype ukuran 1 meter “Jembatan Pandawa
Nusantara” kami uraikan detail komponen jembatan mulai dari detail dimensi tiap segmen dan
detail sambungan penalian sebagai berikut :
3.5.1.1 Detail Segmen
Berdasarkan peraturan Bridge Build Competition Civil Festival PNJ 2016 yang
menyebutkan pembagian segmen jembatan minimal adalah 4 buah, maka kami membagi
jumlah segmen Jembatan Pandawa Nusantara kami menjadi 5 buah dengan pertimbangan
kemudahan saat pelaksanaan dan memiliki filosofi tersendiri, [Detail terlampir]
3.5.1.2 Detail Sambungan (Simpul)
Terdapat beberapa teknis simpul penalian yang akan kami terapkan dalam perakitan
prototype Jembatan Pandawa Nusantara “Jandara”, yaitu :
Gambar 3. 16 Lendutan yang terjadi pada setengah bentang
49
50
3.6 Perlengkapan
1. Tool Kit
2. Lem Perekat
3. Tali Jagung
4. K3
Kelengkapan K3 yang kami gunakan sebagai
berikut:
a. Sarung Tangan b. Sepatu Safety
c. Masker d. Baju proyek
5. Kebersihan area kerja
51
3.7 Metode Perakitan
a) Persiapan, Identifikasi dan Pemberian Simbol
Tahap persiapan ini meliputi persiapan barang, pemasangan safety line,
pemakaian baju proyek dan perlengkapan perancang sesuai K3. Semua bahan dan
alat untuk perakitan jembatan juga disiapkan. Setiap elemen batang dari jembatan
diberi tanda untuk menunjukan rencana penempatan komponen stuktur, untuk
memudahkan pengerjaan penyusunan dari setiap batang.
b) Penginstalan rangka jembatan Jandara
Setelah semua bahan terkumpul dalam meja kerja dan siap digunakan, tim
mulai merakit. Adapun langkah-langkah dalam pemasangan model jembatan sebagai
berikut:
52
1. Penempatan balok memanjang
Pada balok memanjang direncankan menggunakan dimensi 3 cm x 1 cm.
2. Pemasangan balok melintang
Tindih balok memanjang engan balok melintang (1 cm x 1 cm) sesuai
jarak yang telah ditentukan.
3. Pemasangan Rangka atap dan bresing atas
Pada model Jembatan Pandawa Nusantara, rangka atas direncanakan
menyerupai busur dengan dimensi 2 cm x 1 cm dan terdapat bresing
dengan dimensi 1 cm x 1 cm.
4. Pemasangan batang tegak
Pada sambungan batang tegak jembatan dengan rangka atas dan gelagar
memanjang digunakan lem dan tali sebagai alat penyambung.
5. Pemasangan deck jembatan
Deck jembatan pada model jembatan busur dibuat menerus, dan deck
dibuat dari bahan kertas karton setebal 2 mm sesuai dengan ketentuan
yang ada pada buku panduan Bridge Build Competition Kabayan PNJ
2016..
6. Finishing (Pengecatan, dan pengecekan seluruh komponen)
53
BAB IV
RENCANA ANGGARAN BIAYA
4.1 Rencana Anggaran Biaya Pembuatan Prototype
Untuk membuat jembatan model berukuran 1 meter x 0.15 meter dari “Jembatan
Pandawa Nusantara” (Jan Dara) direncanakan anggaran biaya pembuatan jembatan yang
meliputi biaya perakitan. Berikut ini adalah rincian dari anggaran biaya yang kami rencanakan :
Tabel 4. 1 Perincian Biaya
No.
Jenis
Komponen
Detail Kebutuhan Satuan
Harga
Satuan (Rp)
Total (Rp)
1 Kayu Balsa
1.1
Gelagar
Memanjang
(bwh)
5 mm x 5
mm x 1000
mm
24 bh 1000 24000
1.2
Gelagar
Memanjang
(ats)
5 mm x 5
mm x 1000
mm
18.848 bh 1000 18848
1.3
Gelagar
Melintang
(bwh)
5 mm x 5
mm x 1000
mm
1.02144 bh 1000 1021.44
1.4
Gelagar
Melintang
(ats)
5 mm x 5
mm x 1000
mm
2.4 bh 1000 2400
1.5
Rangka
Utama
5 mm x 5
mm x 1000
mm
20.552 bh 1000 20552
Jumlah 66821.44
2 Lem Perekat
2.1
Lem fox
kuning
35 gr 1 bh 26000 26000
Jumlah 26000
3 Tali Jagung
3.1
Benang
jagung
Super 2 gulungan 2000 4000
Jumlah 4000
4 Plat
4.1 Kertas karton
29.7 cm x 42
cm
1 lembar 2800 2800
Jumlah 2800
5 Finishing
54
5.1
Tinta Cat
(Spray)
Pylox 2 pcs 20000 40000
Jumlah 40000
Total Biaya Pembuatan Prototype 139621.44
Dari tabel di atas, untuk pembuatan 1 buah prototype “Jembatan Pandawa Nusantara” mulai
dari perakitan sejak awal hingga selesai membutuhkan biaya sebesar Rp. 139.621.00,- (seratus tiga
puluh sembilan ribu enam ratus dua puluh satu rupiah).
55
BAB V
PENUTUP
5.1 Kesimpulan
Berdasarkan penjelasan mengenai perencanaan jembatan dengan material kayu
balsa, kami simpulkan beberapa poin penting mengenai perencanaan Jembatan Pandawa
Nusantara (Jandara) kami yaitu :
1. Secara keseluruhan, baik tarik maupun tekan dalam sistem rangka batang
Jembatan Pandawa Nusantara telah memenuhi syarat, dengan lendutan di tengah
bentang, yaitu 0,03 cm. Kemudian berat sendiri struktur prototipe cukup ringan yaitu
0,4 kg. Hasil tersebut kami peroleh berdasarkan analisa menggunakan program
bantu SAP 2000.
2. Biaya yang diperlukan untuk membuat jembatan model tersebut sebesar Rp. 139.200
,- (seratus tiga puluh sembilan ribu dua ratus rupiah).
3. Kesesuaian perencanaan Jembatan Pandawa Nusantara dengan tema kompetisi
Kabayan yaitu “Kreatifitas Jembatan Karya Nusantara” kami tunjukkan dalam
beberapa poin penting yaitu filosofi antara Karya Nusantara – Arjuna – dan
Pandawa yang telah kami utarakan pada sub bab 3.2.2 Filosofi Desain.
56
DAFTAR PUSTAKA
 Badan Litbang PU Departemen Pekerjaan Umum. 2004. Perencanaan Struktur Beton
Jembatan (RSNI T-12-2004). Jakarta : Badan Standardisasi Nasional (BSN).
 Badan Litbang PU Departemen Pekerjaan Umum. 2005. Perencanaan Struktur Beton
Jembatan (RSNI T-03-2005). Jakarta : Badan Standardisasi Nasional (BSN).
 Badan Litbang PU Departemen Pekerjaan Umum. 2005. Standart Pembebanan Untuk
Jembatan (RSNI T-03-2005). Jakarta : Badan Standardisasi Nasional (BSN).
 Badan Litbang PU Departemen Pekerjaan Umum. 2002. Perencanaan Struktur Baja
(SNI 03-1729-2002). Jakarta : Badan Standardisasi Nasional (BSN).
 Badan Litbang PU Departemen Pekerjaan Umum. 2002. Tata cara Perhitungan
Struktur Beton (SNI 03-2847-2002). Jakarta : Badan Standardisasi Nasional (BSN).

contoh kayu balsa.pdf

  • 1.
    i KATA PENGANTAR Puji syukurkami panjatkan kehadirat Tuhan Yang Maha Esa Allah SWT atas berkah, rahmat dan petunjuknya sehingga kami dapat menyelesaikan karya tulis ini. Karya tulis ini berjudul Jandara (Jembatan Pandawa Nusantara) yang disusun dalam rangka mengikuti Lomba Bridge Build Competition dengan tema “Kabayan” Teknik Sipil Politeknik Negeri Jakarta dalam acara Civil Festival 2016. Penyusunan karya tulis ini tidak lepas dari bantuan, dukungan dan perhatian berbagai pihak. Oleh karena itu, kami menyampaikan terima kasih kepada. 1. Allah SWT dan Rasulullah SAW 2. Ibu dan Ayah tim penulis yang selalu memberikan motivasi serta do'a yang tak pernah putus demi kesuksesan buah hatinya. 3. Bapak Prof. Dr. Ir Heru Setyawan, M. Eng, selaku selaku Wakil Rektor Bidang Akademik dan Bidang Kemahasiswaan ITS 4. Bapak Budi Suswanto, ST, MT, PhD. selaku Ketua Jurusan Teknik Sipil ITS 5. Bapak Sigit Darmawan, M.EngSc., Ph.D selaku Ketua Program Studi Diploma Teknik Sipil ITS 6. DS Champion Diploma Teknik Sipil ITS yang selalu memberi dukungan atas penyusunan Karya Tulis ini. Kami menyadari karya tulis ini tidak luput dari kekurangan, maka dari itu penulis mengharapakan saran dan kritik demi kesempurnaan dan perbaikan karya tulis ilmiah ini. Akhirnya, kami berharap karya tulis ini dapat memberikan sumbangan bagi Indonesia dalam usaha peningkatan sumber daya manusia. Surabaya, 18 Februari 2016 Penulis
  • 2.
    2 DAFTAR ISI KATA PENGANTAR................................................................................................................1 DAFTARISI...........................................................................................................................2 DAFTAR GAMBAR.................................................................................................................3 DAFTAR TABEL.....................................................................................................................4 BAB I PENDAHULUAN...........................................................................................................6 1.1 Latar Belakang..............................................................................................................6 1.2 Rumusan Masalah.........................................................................................................7 1.3 Tujuan .........................................................................................................................7 BAB II STUDI PUSTAKA.........................................................................................................8 2.1 Dasar Teori Perancangan...............................................................................................8 2.1.1 Deskripsi Umum Jembatan Rangka ...........................................................................8 2.1.2 Tipe Jembatan Rangka Batang ...............................................................................10 2.1.3 Kelebihan dan Kekurangan Struktur Rangka .............................................................13 2.1.4 Dasar Teori Perencanaan Jembatan........................................................................14 2.1.5 Konsep dan Beberapa Aspek Dasar Perencanaan Jembatan.......................................15 2.2 Material Kayu Balsa.....................................................................................................18 2.2.1 Perlemahan..........................................................................................................19 2.2.2 Batang Tertekan ...................................................................................................19 2.3 Perencanaan Gelagar Jembatan....................................................................................20 2.4 Perencanaan Rangka Batang Jembatan.........................................................................28 BAB III PERANCANGAN ......................................................................................................32 3.1 Material dan Metode Analisis.........................................................................................32 3.2 Spesifikasi Perancangan ..............................................................................................33 3.2.1 Konfigurasi Struktur...............................................................................................33 3.2.2 Filosofi Desain......................................................................................................34 3.3 Modelisasi Struktur ......................................................................................................36
  • 3.
    3 3.4 Analisa Struktur.....................................................................................................37 3.4.1Pembebanan........................................................................................................37 3.4.2 Beban Kombinasi..................................................................................................38 3.4.3 Analisa Gelagar Melintang......................................................................................38 3.4.4 Analisa Rangka Utama...........................................................................................42 3.4.5 Lendutan Jembatan...............................................................................................47 3.5 Desain Komponen dan Sambungan ...............................................................................48 3.5.1 Desain Komponen.................................................................................................48 3.6 Perlengkapan..............................................................................................................50 3.7 Metode Perakitan ........................................................................................................51 BAB IV RENCANA ANGGARAN BIAYA..................................................................................53 4.1 Rencana Anggaran Biaya Pembuatan Prototype..............................................................53 BAB V PENUTUP................................................................................................................55 5.1 Kesimpulan.................................................................................................................55 DAFTAR PUSTAKA..............................................................................................................56 DAFTAR GAMBAR Gambar 2. 1 Contoh Jembatan Rangka .....................................................................................8 Gambar 2. 2Ilustrasi Tampak Atas dan Tampak Samping.............................................................9 Gambar 2. 3Ilustrasi Tampak Melintang.....................................................................................9 Gambar 2. 4 Tipe Jembatan Rangka .......................................................................................10 Gambar 2. 5 Tipe Rangka Warren...........................................................................................11 Gambar 2. 6 Tipe Rangka Pratt dan Howe................................................................................11 Gambar 2. 7 Tipe Rangka K-Truss..........................................................................................12 Gambar 2. 8 Proses Perencanaan...........................................................................................15 Gambar 2. 9 Diagram Alir Perencanaan...................................................................................17 Gambar 2. 10 Bentuk Fisik Kayu Balsa ....................................................................................19 Gambar 2. 11 Permodelan Balok Lentur...................................................................................20
  • 4.
    4 Gambar 2. 12Permodelan Balok Geser...................................................................................27 Gambar 2. 13 Permodelan batang tarik....................................................................................28 Gambar 2. 14 Permodelan batang tekan..................................................................................29 Gambar 3. 1 Konfigurasi Rangka Utama Jandara .....................................................................33 Gambar 3. 2 Konfigurasi Gelagar Jandara................................................................................33 Gambar 3. 3 Peta Lokasi Letak Jembatan ................................................................................34 Gambar 3. 4 Ilustrasi Mahabarata ...........................................................................................34 Gambar 3. 5 Ilustrasi Jembatan Pandawa Nusantara Tampak Samping........................................36 Gambar 3. 6 Ilustrasi Jembatan Pandawa Nusantara Tampak Samping........................................36 Gambar 3. 7 Ilustrasi Jembatan Pandawa Nusantara Tampak Samping........................................36 Gambar 3. 8 Ilustrasi Jembatan Pandawa Nusantara Tampak Samping........................................37 Gambar 3. 9 Ilustrasi Pembebanan Kombinasi..........................................................................38 Gambar 3. 10 Penamaan pada Gelagar Melintang.....................................................................38 Gambar 3. 11 Penambahan Beban Hidup di Setengah Bentang ..................................................42 Gambar 3. 12 Hasil Release Jandara.......................................................................................43 Gambar 3. 13 Keterangan Batang Tekan Tarik Jandara .............................................................43 Gambar 3. 14 Keterangan Penamaan Rangka..........................................................................43 Gambar 3. 15 Ilustrasi Pembebanan pada Jembatan .................................................................47 Gambar 3. 16 Lendutan yang terjadi pada setengah bentang......................................................48 DAFTAR TABEL Tabel 2. 1 Nilai desain acuan untuk kayu gergajian....................................................................22 Tabel 2. 2 Koreksi untuk nilai kayu gergajian ( SNI 7973-2013 Pasal 4.3.1 ) ..................................23 Tabel 2. 3 Faktor layan basah ( SNI 7973-2013 Tabel 4.2.2 )......................................................23 Tabel 2. 4 Faktor temperatur ( SNI 7973-2013 Tabel 2.3.3 )........................................................24 Tabel 2. 5 Faktor penggunaan rebah ( SNI 7973-2013 Tabel 4.3.7 ).............................................25 Tabel 2. 6 Faktor tusukan ( SNI 7973-2013 Tabel 4.3.8 )............................................................25 Tabel 2. 7 Faktor konversi format( SNI 7973-2013 Pasal 2.3.5 )...................................................26 Tabel 2. 8 Faktor Ketahanan ( SNI 7973-2013 Pasal 2.3.3 )........................................................26 Tabel 2. 9 Faktor efek waktu ( SNI 7973-2013 Pasal 2.3.7 )........................................................26
  • 5.
    5 Tabel 2. 10Menentukan nilai Ke teoritis...................................................................................30 Tabel 3. 1 Hasil Gaya tiap Batang...........................................................................................44 Tabel 3. 2 Hasil Analisa setiap Batang.....................................................................................46 Tabel 4. 1 Perincian Biaya......................................................................................................53
  • 6.
    6 BAB I PENDAHULUAN 1.1 LatarBelakang Negara Indonesia merupakan negara yang yang terletak di daerah khatulistiwa. Oleh karena itu negara Indonesia mempunyai beraneka ragam kontur dataran berupa lembah, pegunungan, sungai dan lautan. Hal tersebut mempersulit akses untuk menuju kewilayah lainnya yang terpisah oleh sungai ataupun samudra. Sehingga mampu menghambat arus perekonomian negara. Untuk mengatasi hal tersebut maka harus meningkatkan tingkat infrastruktur terutama untuk infrastruktur darat, yaitu harus di bangun jembatan. Jembatan merupakan suatu konstruksi atau bangunan penyambung pada persilangan antara jalan dan penghalang yang dibangun sesuai dengan situasi dan kondisi setempat serta berada pada posisi lebih rendah. Bangunan penyambung tersebut dibuat untuk melintasi rintangan berupa sungai, saluran irigasi, jurang, tepi pangkalan, laut, danau, lembah serta raya yang melintang tidak sebidang. Dengan adanya jembatan maka akan mempercepat akses darat, Banyak segi positif yang di dapat. Keuntungan tersebut meliputi aspek ekonomi, social dan budaya. Menurut Untuk pembangunan jembatan di butuhkan perhitungan yang rumit dan harus teliti. Dengan kemajuan IPTEK maka jembatan di bangun dengan mempertimbangkan aspek efisiensi, yaitu dengan beban jembatan seminimal mungkin dan bahan seminimal mungkin mampu menahan beban yang cukup besar dengan lendutan yang telah di rencanakan. Kekokohan sebuah struktur jembatan dapat direalisasikan pada pemilihan konstruksi rangka dan bentuk profil penyusun struktur jembatan. Berdasarkan ketentuan pada BRIDGE BUILD COMPETITION KABAYAN “Kreatifitas Jembatan Karya Nusantara” yang di adakan oleh pihak Politehnik Negeri Jakarta, di harapkan “Jandara Bridge” (Jembatan Pandawa Bridge) yang di usulkan oleh Pandawa CT-69 dari Diploma Sipil ITS mampu memenuhi ketentuan yang ada. Ketentuan lomba di antaranya, Beban struktur jembatan maksimal sebesar 750 gram dan mampu menahan beban di tengah bentang sebesar max 100 kg. Deformasi maksimal sebesar 1cm.
  • 7.
    7 1.2 Rumusan Masalah Berdasarkanlatar belakang diatas maka kami rumuskan permasalahan yang akan dibahas dalam proposal ini yaitu : a. Bagaimana merencakan model jembatan yang kokoh, ringan dan memiliki filosofi kekayaan akan Nusantara ? b. Bagaimana merencanakan desain sebuah jembatan jalan raya rangka batang (model) yang menggunakan profil 0.5 cm x 0.5 cm x 100 cm dan mampu menahan beban sebesar 100 kg di tengah bentang, dengan lendutan tidak mencapai 1 cm dan berat jembatan tidak melebihi 750 gr ? 1.3 Tujuan Adapun tujuan penyusunan proposal ini berdasarkan rumusan masalah yang telah ditentukan, antara lain sebagai berikut : a. Bagaimana merencakan model jembatan yang kokoh, ringan dan memiliki filosofi kekayaan akan Nusantara ? b. Bagaimana merencanakan desain sebuah jembatan jalan raya rangka batang (model) yang menggunakan profil 0.5 cm x 0.5 cm x 100 cm dan mampu menahan beban sebesar 100 kg di tengah bentang, dengan lendutan tidak mencapai 1 cm dan berat jembatan tidak melebihi 750 gr ?
  • 8.
    8 BAB II STUDI PUSTAKA 2.1Dasar Teori Perancangan Memperhatikan PeraturanBridge Build Competitiondalam rangka Civil Engineering Festival oleh Politeknik Negeri Jakarta tahun 2016 yang menyatakan bahwa sistem perletakan di kedua sisi jembatan adalah sendi dan sendi, maka konstruksi ini merupakan konstruksi dari mekanika teknik statis tertentu. Proposal ini mengacu pada beberapa standar peraturan, seperti SNI 031729-2002 tentang perencanaan struktur baja, RSNI T-02-2005 tentang standart pembebananuntuk jembatan, RSNI T-03-2005 tentang perencanaan struktur baja untuk jembatan dan RSNI T-04-2005 tentang perencanaan struktur beton untuk jembatan. 2.1.1 Deskripsi Umum Jembatan Rangka Jembatan adalah suatu struktur yang melintaskan alur jalan, melintas rintangan yang ada tanpa menutupnya. Dalam hal ini rintangan-rintangannya berupa sungai, jurang, saluran irigasi, jalan raya, jalan kereta api, lembah, laut maupun selat. Jembatan sendiri berdasarkan panjang bentangnya dikelompokkan menjadi 4 jenis yaitu : (Pucket, 2007). Gambar 2. 1 Contoh Jembatan Rangka
  • 9.
    9 1.Small span bridges(lebih dari 15 m) 2.Medium span bridges (lebih dari 75 m) 3.Large span bridges (antara 50 – 150 m) 4.Extra large bridges (lebih dari 150 m) Jembatan merupakan suatu sistem yang kompleks, dimana terdapat faktor-faktor yang perlu untuk dikaji seperti sistem struktural yang sederhana, kuat dan ekonomis. Jembatan terdiri dari beberapa bagian pokok penyusunnya yaitu : 1.Bangunan atas (lantai kendaraan, balok memanjang, balok melintangtrotoar, rangka batang, ikatan angin atas bawah, ikatan rem) 2.Bangunan bawah (pilar, abutmen) 3.Pondasi (elastomer,pondasi pilar, perletakan sendi-rol) 4.Landasan (urugan/oprit, plat injak/expansiont joint, tembokpenghantar) 5.Bangunan pengaman jembatan (pengaman lereng pondasi/ abutmen,wing abutmen) 6.Kelengkapan Jembatan (sandaran, lampu penerangan, saluran air, kabellistrik dan telepon) Gambar 2. 2Ilustrasi Tampak Atas dan Tampak Samping Gambar 2. 3Ilustrasi Tampak Melintang
  • 10.
    10 Sedangkan jembatan rangkabaja merupakan jembatan yang tersusun dari batang - batang yang memebentuk konstruksi rangka segitiga. Jembatan rangka dapat terbuat dari bahan kayu atau logam (Supriyadi, 2007). Sistem struktur truss sering kita jumpai pada struktur rangka atap dan rangka jembatan. Rangka batang / truss merupakan susunan dari elemen- elemen yang saling dihubungkan dengan sambungan sehingga menjadi satu kesatuan yang utuh (Hibeller, 1999). Karena terbentuk dari bagian - bagian kecil yang saling dihubungkan truss memiliki berat yang relatif ringan dibandingkan beton dan jenis lain. Sifat truss dianalisis dengan beberapa asumsi dan penerapan hukum Newton yang sering kita kenal dengan statika, ketika perhitungan perhitungan batang-batang yang menerima gaya. Sehingga dalam menentukannya diasumsikan pint jointed, dimana komponen langsung bertemu. Selanjutnya gaya – gaya yang bekerja pada anggota truss chord, vertical dan diagonal bertindak hanya dalam kondisi tegang atau kompresi (Study by the Historical American Engineering Record, 2007). 2.1.2 Tipe Jembatan Rangka Batang Jembatan rangka batang memiliki banyak tipe, karena banyak ahli yang mengembangkan ide-ide untuk perkembangan jembatan di dunia. Diantaranya yang sering dijumpai adalah : Gambar 2. 4 Tipe Jembatan Rangka
  • 11.
    11 1. Tipe Warren(Warren Truss) Tipe jembatan ini dipatenkan oleh James Warren dan Willoghby Theobald M, pada 1848 di Britania Raya dan dengan cepat telah menjadi jenis jembatan yang umum digunakan di dunia konstruksi. Jembatan rangka batang tipe Warren ini tidak memiliki batang vertikal pada bentuk rangka yang berbentuk segitiga sama kaki atau segitiga sama sisi. Sebagian batang diagonalnya mengalami gaya tekan dan sebagian lainnya mengalami gaya tarik. 2.Tipe Pratt (Pratt Truss) Tipe jembatan rangka batang ini ditemukan oleh Thomas dan Caleb Pratt pada tahun 1844. Jembatan rangka batang tipe Pratt ini memiliki elemen diagonal yang mengarah kebawah dan bertemu pada titik tengah batang jembatan bagian bawah. Elemen truss Pratt merupakan batang vertical dan diagonal yang turun ke arah tengah, kebalikan dari rangka Pratt adalah rangka Howe yang dipatenkan oleh William Howe di Massachussets, Amerika Serikat pada tahun 1840. Jika unsur-unsur ketegangan murni digunakan dalam diagonal maka elemen persimpangan mungkin diperlukan dekat pusat untuk menerima beban hidup terkonsentrasi saat beban melintasi rentang. Untuk tipe rangka ini dapat dibagi lagi dengan inovasi pola rangka dalam berbentuk Y dan K yang nantinya menjadi K-truss. Gambar 2. 5 Tipe Rangka Warren Gambar 2. 6 Tipe Rangka Pratt dan Howe
  • 12.
    12 3. Tipe rangkaK (K-truss) Tipe rangka K merupakan konfigurasi rangka modifikasi dari tipe rangka Pratt, karakteristik yang diadopsi dari rangka Pratt adalah bentuk rangka tepi trapesium dan memiliki rangka vertikal pada tiap segmennya. Perbedaannya terletak pada rangka diagonal yang dibuat menjadi sub-bagian yaitu atas dan bawah sehingga membentuk letter K. Tipe rangka K ini digunakan untuk jembatan bentang panjang karena dapat mengurangi gaya tekan yang bekerja pada batang diagonal, normalnya batang diagonal akan mengalami gaya tekan atau tarik namun pada rangka K gaya tekan yang terjadi pada batang diagonal akan dibagi/ disalurkan pada dua batang diagonal letter K, sehingga gaya batang tekan atau tarik yang terjadi lebih kecil. Sedangkan untuk batang tepinya dapat dimodifikasi bentuk trapesium, trigonal-arch dan kotak. Untuk keperluan ekonomis dapat digunakan bentuk trigonal-arch karena dapat meminimalisir penggunaan rangka tepi atas yang berlebihan seperti pada rangka tepi bentuk kotak, sehingga struktur yang dihasilkanpun lebih ringan. 4. Tipe rangka Petit (Pennsylvania) Pennsylvania (Petit) truss adalah variasi pada truss Pratt. Pratt truss menguatkan diagonal di semua panel truss Pennsylvania menambah desain ini setengah-panjang struts atau ikatan di bagian atas, bawah, atau kedua bagian panel. Hal ini dinamai Pennsylvania Railroad, yang memelopori desain ini. Hal ini pernah digunakan selama ratusan jembatan di Gambar 2. 7 Tipe Rangka K-Truss
  • 13.
    13 Amerika Serikat, tetapiberhenti digunakan di tahun 1930-an, Contoh jenis truss ini termasuk Jembatan Schell di Northfield, Massachusetts, dan Jembatan healsburg Memorial di Healdsburg, California. KELEBIHAN RANGKA PENSYLVANIA 1. Rangka ini mempunyai kerangka yang unik . 2. Rangka yang menguatkan diagonal di semua panel 3. Memiliki tingkat estetika yang indah. 4. Pengerjaannya simple. 5. Mempunyai banyak variasi baha,sehingga meminimalisir kebutuhan bahan. 2.1.3 Kelebihan dan Kekurangan Struktur Rangka Menurut Mufida (2007), dibandingkan dengan struktur masif (balok penampang penuh) keuntungan menggunakan struktur jembatan rangka yaitu elemen batang yang diperlukan dapat disesuaikan (jenis bahannnya maupun dimensi penampangnya) dengan sifat dan besar gaya yang harus didukung, keuntungan selanjutnya umumnya diperoleh struktur yang lebih ringan, lebih kuat dan lebih kaku. Sedangkan kekurangan dari jembatan rangka yaitu memerlukan ruang yang lebih besar dan proses pembuatannya lebih mahal. Aswin Indraprastha (2008), mengemukakan kelebihan jembatan rangka batang antara lain : 1. Dapat menjembatani batang yang sangat panjang 2. Relatif lebih ringan 3. Elemen batang ukurannya kecil sehingga mudah dalam pengangkutan Sedangkan kekurangannya : 1. Membutuhkan tenaga ahli dan pekerja yang banyak 2. Struktur dapat bergoyang 3. Memerlukan bracing lateral 4. Sulit dimodifikasi 5. Relatif tidak tahan api Fungsi struktur rangka mempengaruhi pemilihan bentuk struktur rangka contohnya bentuk struktur jembatan berbeda dengan bentuk struktur kuda-kuda, jenis dan besar beban yang harus dipikul berbeda. Batang-batang yang panjang diusahakan tidak menerima gaya
  • 14.
    14 desak. Hal inimenghindari bahaya tekuk pada batang batang langsing akibat beban desak aksial. Jika digunakan kabel, maka kabel hanya untuk batang tarik. Konsep kerja rangka batang (truss) dimulai dari elemen-elemen yang disambung pada setiap joint membentuk konfigurasi yang stabil, dengan kata lain elemen tiap batang tidak boleh bergerak ke segala arah dan gaya disebarluaskan setiap elemen batang sebelum disalurkan ke tumpuan (abutment). Kerja rangka batang sering disebut sistem segitiga banyak karena dalam perletakannya hanya diizinkan terjadi rotasi pada bagian yang disambung, sedangkan bagian lainnya akan terjadi rotasi dan pergerakan arah horisontal. Berdasarkan dari penjelasan beberapa pustaka yang telah menjelaskan tentang jembatan rangka baja berikut kekurangan dan kelebihan dari masing-masing tipe truss, ada kecenderungan bahwa Pratt truss merupakan tipe truss yang lebih efektif dan efisien digunakan pada struktur jembatan umumnya. Selain itu ada juga K-truss yang juga digunakan pada konfigurasi rangka tengah jembatan baja. Kombinasi kedua tipe truss tersebut akan menghasilkan sebuah truss yang lebih efektif dalam pendistribusian gaya yang bekerja, serta memperkecil gaya tekan yang terjadi pada elemen tepi atas jembatan sehingga tidak terjadi tekuk yang besar. 2.1.4 Dasar Teori Perencanaan Jembatan Perencanaan jembatan harus berdasarkan pada suatu prosedur yang memberikan jaminan keamanan pada tingkat yang wajar, berupa kemungkinan yang dapat diterima untuk mencapai suatu keadaan batas selama umur rencana jembatan (RSNI T-03-2005 Perencanaan Stuktur Baja Untuk Jembatan). Perencanaan kekuatan balok, pelat, kolom beton bertulang sebagai komponen struktur jembatan yang diperhitungkan terhadap lentur, aksial, geser dan puntir harus didasarkan pada cara Perencanaan berdasarkan Beban dan Kekuatan Terfaktor (PBKT). Untuk perencanaan komponen struktur jembatan yang mengutamakan suatu pembatasan tegangan kerja, seperti untuk perencanaan terhadap lentur dari komponen struktur beton prategang penuh atau komponen struktur lain sesuai kebutuhan perilaku deformasinya, atau sebagai cara perhitungan alternatif dapat digunakan cara perencanaan batas layan. Sedangkan menurut Perencanaan Jembatan Beton (DPU, 1995). Beberapa pertimbangna yang menentukan diperlukannyya membangun sebuah jembatan yaitu : 1. Umur jembatan yang lama, telah terlalu tua sehingga perlu diganti dengan jembatan yang baru.
  • 15.
    15 2. Diperlukan jembatanyang sama sekali baru, sebab alat penyebrangan/ perlintasan yang ada (misal: ponton) tidak dapat memenuhi kebutuhan yang ada. 3. Pada jalan yang sama sekali baru, diperlukan membangun jembatan yang baru. Berdasarkan RSNI T-03-2005 Perencanaan Stuktur Baja Untuk Jembatan, Perencanaan kekuatan elemen baja sebagai komponen struktur jembatan harus didasarkan pada persyaratan yang berlaku di dalam standar. Dalam perencanaan tersebut harus mempertimbangkan pengaruh terhadap jembatan yang mungkin terjadi, yaitu kondisi pembebanan yang tidak direncanakan seperti dalam kondisi perang. Setiap jenis pembebanan yang mungkin terjadi tersebut harus dapat diramalkan sebelumnya secara rasional. Namun setiap aksi atau pengaruh yang mungkin terjadi dapat diramalkan sebelumnya secara rasional harus dipertimbangkan dalam perencanaan. 2.1.5 Konsep dan Beberapa Aspek Dasar Perencanaan Jembatan Merencanakan sebuah jembatan dimungkinkan adanya perbedaan antara ahli satu dengan yang lainnya, tergantung latar belakang kemampuan dan pengalaman perencananya. Akan tetapi perbedaan tersebut tidak akan menjadi penyebab gagalnya proses perencanaan jembatan apabila sebelum proses pelaksanaan konstruksi jembatan, paling tidak seorang ahli atau perencana telah mempunyai data, baik data sekunder maupun primer yang berkaitan dengan proses pembangunan jembatan. Data tersebut merupakan bahan pemikiran dan pertimbangan sebelum mengambil keputusan akhir. Proses tahapan perencanaan yang ditunjukkan adalah seperti gambar dibawah ini : Gambar 2. 8 Proses Perencanaan
  • 16.
    16 Menurut Supriyadi (2007),data yang diperlukan dalam proses perencanaanjembatan antara lain : a.Lokasi jembatan : 1) Topografi, 2) Lingkungan, dan 3) Tanah Dasar. b.Keperluan : Melintasi sungai, jurang/ lembah, jalan, rel kereta api dll, c.Bahan struktur : 1) Karakteristiknya, 2) Ketersediaannya, dan 3) Peraturan yang berlaku.
  • 17.
    17 Gambar 2. 9Diagram Alir Perencanaan
  • 18.
    18 2.2 Material KayuBalsa Kayu balsa merupakan kayu yang masuk dalam suku Bombacaceae yang dalam bahasa ilmiahnya sebut sebagai "Ochroma pyramidale atau juga Ochroma Lagopus" adalah tumbuhan yang berasal asli dari America Selatan terutama dari Ekuador. Kayu ini masuk dalam kelas kuat III – IV dengan berat jenis maximum 0,31 dan minimum 0,09 sehingga memiliki berat jenis rata – rata 0,16 Ciri-ciri berwarna putih keabu-abuan ini memiliki kelebihan yang tidak terdapat pada jenis kayu ringan lainnya yakni mampu menyerap getaran atau guncangan dengan baik. Oleh sebab itu, di beberapa negara, khususnya negara yang sering terjadi gempa seperti Jepang, kayu balsa ini banyak digunakan untuk membuat kerangka bangunan. Di daerah-daerah yang rawan gempa ini, penggunaan kayu balsa dianggap lebih aman dari pada menggunakan bahan material lain seperti beton, besi ataupun baja sebab tidak mudah roboh atau runtuh. Dan kalaupun roboh, efek atau dampak kerusakan yang ditimbulkan jika menggunakan kayu balsa masih jauh lebih baik dari pada dampak yang ditimbulkan dari bangunan berbeton maupun bangunan yang menggunakan besi dan baja. Selain faktor dampak kerusakan yang kecil, faktor keselamatan penggunanya juga menjadi pertimbangan. Kalau orang tertindi beton atau besi, orang tersebut pasti cedera parah atau bahkan meninggal, tetapi jika tertindi kayu balsa, orang itu masih bisa selamat sebab cedera yang dialami tidak terlalu parah. Kayu balsa memiliki sifat yang ringan dan lentur , kayu jenis ini mempunyai berat jenis 0,29 kg, dan tidak gampang lapuk, disamping itu struktur kayu balsa memiliki tingkat kekuatan dan ketahanan yang tinggi. Perlu di cermati bahwa kayu Balsa bukan kayu yang paling ringan . Namun, kayu balsa dianggap sebagai kayu terkuat menurut beratnya. Ada jenis kayu yang lebih ringan dari kayu Balsa, tetapi tidak memiliki kekuatan seperti Balsa. Keunikan lainnya yaitu Balsa juga mampu menyerap goncangan dan getaran dengan baik dan dapat dengan mudah dipotong, dibentuk, dan ditempel dengan perkakas tangan sederhana. Rahasia untuk keringanan kayu balsa hanya dapat dilihat dengan mikroskop. Kayu Balsa terstruktur oleh sel-sel yang besar dan berdinding sangat tipis, sehingga rasio padatan untuk membuka ruang yang sekecil mungkin hanya sekitar 40% dari volume sepotong balsa zat padat. Kayu Balsa menjadi begitu ringan karena memiliki sel besar dengan dinding sel yang sangat tipis diisi dengan air saat pohon itu hidup. Sehingga ketika pohon yang dipanen dan kering, air di dalam sel menguap, sehingga meninggalkan ruang yang sebagian besar terbuka, yang membuat berat kayu kurang.
  • 19.
    19 Untuk memperoleh batangkayu balsa dengan kualitas yang bagus, yaitu kayu yang empuk dan ringan, sebaiknya menanam biji kayu balsa di daerah lembab atau dekat air.Sebaliknya, jika kayu balsa ditanam di tanah yang keras dan kering, kayu pun akan keras. Hal ini terpengaruh oleh intensitas air yang dapat diserap. Cara penanaman balsa yang baik yaitu dengan jarak 4-5 meter antara pohon satu dengan pohon lainnya. Kayu yang pas akan didapat setelah pohon berusia 4-5 tahun. 2.2.1 Perlemahan Ada dua perlemahan yang umum terjadi pada konstruksi kayu, yaitu pada batang penahan tarik dan batang penahan tekan 1. Pada batang penahan tarik dan bagian konstruksi yang dibebani dengan tegangan lentur, perlemahan akibat lubang-lubang untuk alat penyambung dan sebagainya harus diperhitungkan. 2. Untuk batang penahan tekan, perlemahan akibat alat-alat penyambung tidak perlu diperhitungkan. Tetapi apabila ada lubang kayu yang tidak tertutup, maka lubang tersebut harus diperhitungkan sebagai perlemahan 2.2.2 Batang Tertekan Untuk batang yang menahan tegangan tekan, panjang tekuk Lk harus diambil sebesar jarak antara dua titik yang berturutan yang bebas dari tekukan. Bagian-bagian konstruksi yang akan menghindarkan tekukan, harus diperhitungkan terhadap gaya dalam arah tekukan tersebut sebesar 1% dari gaya tekan yang terbesar yang bekerja pada batang-batang disampingnya. Pada konstruksi rangka batang sebagai panjang tekuk harus diambil sebesar garis bagan . Pada batang yang sebuah ujungnya terjepit sedang ujung lainnya bebas, sebagai panjang tekuk harus diambil dua kali panajng batang itu. Gambar 2. 10 Bentuk Fisik Kayu Balsa
  • 20.
    20 Yang disebut angkakelangsingan λ adalah : lk = panjang tekuk imin = jari-jari lembam minimum Imin = momen lembam minimum Fbr = luas tampang bruto Didalam suatu konstruksi tiap-tiap batang bertekan harus mempunyai λ ≤ 150. Untuk menghindarkan bahaya tekuk pada batang tertekan, gaya yang ditahan oleh batang itu harus digandakan dengan faktor tekuk ω sehingga: σ = Tegangan yang timbul S = Gaya yang timbul pada batang ω = Faktor tekuk 2.3 Perencanaan Gelagar Jembatan a. Momen lentur murni pada gelagar jembatan Pada gelagar jembatan direncanakan dapat menahan 2 elemen gaya yaitugaya momen lentur dan gaya geser. Momen atau tegangan lentur actual tidak bolehmelebihi nilai desain acuan lentur terkoreksi sesuai dengan SNI 7973-2013 Pasal3.3.1. Gelagar jembatan harus memenuhi persamaan berikut ini : Gambar 2. 11 Permodelan Balok Lentur
  • 21.
    21 Mu ≤ Sx. Fb’ Dimana, Mu = Momen lentur terfaktor Sx = Modulus elastisitas lentur Fb’ = Kuat lentur terkoreksi Untuk mencari modulus penampang berbentuk persegi maka harus menggunakan persamaan sesuai dengan SNI 7973-2013 Pasal 3.3.2.2 Dimana, b = Lebar penampang d = Tinggi penampang Nilai desain acuan untuk kayu yang dipilih secara visual dan kayu dimensi yang dipilih secara mekanis dicantumkan di dalam tabel 1. Berikut merupakan carauntuk menentukan nilai desain dan modulus elastisitas lentur acuan ( SNI 7973-2013 Pasal 4.2.1 )
  • 22.
    22 Nilai desain acuanharus dikalikan dengan semua faktor koreksi yang berlaku untuk menentukan nilai desain terkoreksi. Faktor-faktor koreksi untuk kayu gergajian ditunjukan dalam tabel berikut ini: Tabel 2. 1 Nilai desain acuan untuk kayu gergajian
  • 23.
    23 Berikut ini merupakancara untuk menentukan nilai faktor koreksi pada nilai desain acuan untuk lentur murni : 1.Faktor Layan Basah ( Cm ) * Apabila Fb ≤ 8 MPa, Cm = 1,0 ** Apabila Fc ≤ 5,2 MPa, Cm = 1,0 2.Faktor Temperatur ( Ct ) Tabel 2. 2 Koreksi untuk nilai kayu gergajian ( SNI 7973-2013 Pasal 4.3.1 ) Tabel 2. 3 Faktor layan basah ( SNI 7973-2013 Tabel 4.2.2 )
  • 24.
    24 3. Faktor StabilitasBalok ( CL ) - Apabila tinggi komponen struktur lentur tidak melebihi lebarnya, d ≤ b, tumpuan lateral tidak diperlukan dan CL = 1,0 - Apabila komponen struktur lentur kayu gergajian persegi panjang ditumpu lateral dengan mengikuti ketentuan 4.4.1 SNI 7973-2013, maka CL = 1,0 - Apabila tepi tekan komponen struktur lentur ditumpu di seluruh panjangnya untuk mencegah peralihan lateral, dan ujung-ujung tumpu mempunyai tumpuan lateral untuk mencegah rotasi, maka CL = 1,0 C (FBE FB √( (FBE FB ) FBE FB Dimana, Fb’ = Nilai desain lentur acuan dikalikan dengan semua faktor koreksi Cfu, CV, dan CL FBE= 1,20Emin’/RB 2 4. Faktor Ukuran ( CF ) Nilai desain lentur, tarik, dan tekan sejajar serat acuan untuk kayu demensi yang tebalnya 50,8 mm sampai 101,6 mm yang dipilih secara visual harus dikalikan dengan faktor koreksi yang ditetapkan yaitu 1,0 ( SNI 7973-2013 Pasal 4.3.6 ) 5. Faktor Penggunaan Rebah ( Cfu ) Tabel 2. 4 Faktor temperatur ( SNI 7973-2013 Tabel 2.3.3 )
  • 25.
    25 Apabila kayu yangtebalnya 50,8 sampai 101,6 mm dibebani di muka lebar, nilai desain acuan , Fb harus dikalikan dengan faktor penggunaan rebah, Cfu yang telah ditetapkan seperti tabel 5 6. Faktor Tusukan ( Ci ) Nilai desain acuan harus dikalikan dengan faktor tusukan, Ci berikut apabila kayu dimensi dipotong sejajar serat pada tinggi maksimum 10,16 mm, panjang maksimum 9,53 mm, dan densitas tusukan sampai 11840/m2. Faktor tusukan harus ditentukan dengan pengujian atau dengan perhitungan menggunakan penampang tereduksi untuk pola tusukan yang melebihi batas-batas tersebut ( SNI 7973-2013 Pasal 4.3.8) 7. Faktor Komponen Struktur Berulang ( Cr ) Nilai desain lentur acuan, Fb untuk kayu dimensi yang tebalnya 50,8 mm sampai 101,6 mm harus dikalikan dengan faktor komponen struktur berulang, Cr = 1,15 apabila komponen struktur tersebut digunakan sebagau joist, batang pada rangka batang, gording, dek, balok lantai atau komponen struktur serupa yang satu sama lain berkontal atau berjarak tidak lebih 610 mm as ke as, banyaknya tidak kurang dari tiga, dan dihubungan satu sama lain dengan lantai, atap elemen-elemen pendistribusi beban lain yang memadai untuk memikul beban desain ( SNI 7973-2013 Pasal 4.3.9 ) Tabel 2. 5 Faktor penggunaan rebah ( SNI 7973-2013 Tabel 4.3.7 ) Tabel 2. 6 Faktor tusukan ( SNI 7973-2013 Tabel 4.3.8 )
  • 26.
    26 8. Faktor KonversiFormat ( Kf ) Untuk DFBK, nilai desain acuan harus dikalikan dengan faktor konversi format, Kf 9. Faktor Ketahanan ( ϕ ) Untuk DFBK, nilai desain acuan harus dikalikan dengan faktor ketahanan, ϕ 10. Faktor Efek Waktu ( λ Untuk DFBK, nilai desain acuan harus dikalikan dengan faktor efek waktu. Tabel 2. 7 Faktor konversi format( SNI 7973-2013 Pasal 2.3.5 ) Tabel 2. 8 Faktor Ketahanan ( SNI 7973-2013 Pasal 2.3.3 ) Tabel 2. 9 Faktor efek waktu ( SNI 7973-2013 Pasal 2.3.7 )
  • 27.
    27 a. Tahanan geserpada gelagar jembatan Tahanan geser actual tidak boleh melebihi nilai desain acuan geser terkoreksi sesuai dengan SNI 7973-2013 Pasal 3.4.1. Gelagar jembatan harus memenuhi persamaan berikut ini : Vu ≤ V’ V . Fv . b . d Dimana, Vu = Gaya geser terfaktor V’ = Tahanan geser terkoreksi Fv’ = Kuat geser terkoreksi b = Lebar penampang d = Tinggi penampang Berikut ini merupakan cara untuk menentukan nilai faktor koreksi pada nilai desain acuan untuk geser : 1. Faktor layan basah ( Tabel 3 ) 2. Faktor temperatur ( Tabel 4 ) 3. Faktor tusukan ( Tabel 6 ) 4. Faktor konversi format ( Tabel 7 ) Gambar 2. 12 Permodelan Balok Geser
  • 28.
    28 5. Faktor tahanan( Tabel 8 ) 6. Faktor efek waktu ( Tabel 9 ) b. Lendutan pada batang lentur Untuk membatasi perubahan-perubahan bangunan dari suatu konstruksi, sambungan harus dilaksanakan sedemikian baiknya, sehingga pergeseran dari masing-masing bagian kostruksi terdiri sekecil mungkin, terutama untuk konstruksi yang mengalami getaran-getaran seperti jembatan.Lendutan pada batang lentur ditentukan oleh banyak factor (PKKI, 1961) seperti : - Gaya luar - Bentang balok - Momen inersia penampang - Modulus elastisitas Adapun persamaan untuk lendutan ijin komponen batang lentur yaitu : - Pada konstruksi terlindung = L/300 - Pada konstruksi tidak terlindung = L/400 2.4 Perencanaan Rangka Batang Jembatan a. Perencanaan rangka batang tarik Gaya atau elemen tarik actual harus didasari atas luas penampang neto dan tidak boleh melebihi nilai desain tarik terkoreksi. Batang tarik merupakan suatu eleman struktur yang menerima gaya normal berupa gaya tarik. Komponen struktur tarik harus direncanakan untuk memenuhi persamaan SNI 7973-2013 Pasal 4.3.1 sebagai berikut Tu ≤ T’ T’ Ft’ . An Dimana, Tu = Gaya tarik terfaktor T’ = Tahanan tarik terkoreksi Ft’ = Kuat tarik terkoreksi ( Tabel 2 ) Gambar 2. 13 Permodelan batang tarik
  • 29.
    29 An = Luaspenampang Berikut ini merupakan cara untuk menentukan nilai faktor koreksi pada nilai desain acuan untuk tarik : 1. Faktor layan basah (Tabel 3) 2. Faktor temperatur (Tabel 4) 3. Faktor ukuran (SNI 7973-2013 Pasal 4.3.6) 4. Faktor tusukan (Tabel 6) 5. Faktor konversi format (Tabel 7) 6. Faktor ketahanan (Tabel 8) 7. Faktor efek waktu (Tabel 9) b. Perencanaan rangka batang tekan Gaya atau tegangan tekan sejajar serat actual tidak boleh melebihi nilai desain tekan terkoreksi.Perhitungan fc harus didasari atas luas penampang neto.Apabila penampang tereduksi terjadi dibagian kritis dari panjang kolom yang paling berpotensi mengalami tekuk.Apabila penampang tereduksi tidak terjadi di bagian kritis dari panjang kolom yang paling berpotensi mengalami tekuk, maka perhitungan fc harus didasarkan atas luas penampang bruto. Selain itu, fc yang didasarkan atas luas penampang neto tidak boleh melebihi nilai desain tekan acuan sejajar serat dikalikan dengan semua faktor koreksi kecuali faktor stabilitas kolom Cp ( SNI 7973-2013 Pasal 3.6.3 ) Pu ≤ P’ P’ Fc’ . Ag Dimana, Pu = Gaya tekan terfaktor P’ = Tahanan tekan terkoreksi Fc’ = Kuat tekan sejajar serat terkoreksi ( Tabel 2 ) Ag = Luas penampang bruto Berikut ini merupakan cara untuk menentukan nilai faktor koreksi pada nilai desain acuan untuk tekan sejajar serat : Gambar 2. 14 Permodelan batang tekan
  • 30.
    30 1. Faktor layanbasah ( Tabel 3 ) 2. Faktor temperature ( Tabel 4 ) 3. Faktor ukuran( SNI 7973-2013 Pasal 4.3.6 ) 4. Faktor tusukan ( Tabel 6 ) 5. Faktor stabilitas kolom  Apabila komponen struktur tekan ditumpu di seluruh panjangnya untuk mencegah peralihan lateral di semua arah, maka Cp = 1,0  Panjang kolom efektif kolom, ℓe = ( Ke ) . ℓ Faktor stabilitas kolom harus dihitung sebagai berikut CP (FCE FC c √( (FCE FC c ) FCE FC c Dimana, Fc’ = Nilai desain tekan lentur acuan sejajar serat dikalikan dengan semua factor koreksi FCE = 0,822 . Emin’ / (ℓe/d)2 Tabel 2. 10 Menentukan nilai Ke teoritis
  • 31.
    31 6. Faktor konversiformat ( Tabel 7 ) 7. Faktor ketahanan ( Tabel 8 ) 8. Faktor efek waktu ( Tabel 9 )
  • 32.
    32 BAB III PERANCANGAN 3.1 Materialdan Metode Analisis Untuk material yang digunakan yaitu : Profil Balsa : 5 mm x 5 mm x 1000 mm Modulus Elastisitas : 5.000 Mpa Berat Jenis Balsa : 200 kg/m3 Untuk code dan standard desain yang dipakai : a. SNI 7973-2013 Spesifikasi Desain Untuk Konstruksi Kayu (Departemen Pekerjaan Umum) b. Tata Cara Perencanaan Kayu Indonesia (PKKI NI-5 Tahun 1961) (Departemen Pekerjaan Umum) c. RSNI T-02-2005 Pembebanan Pada Struktur Jembatan (Departemen Pekerjaan Umum) Metode analisis yang digunakan : 1. Struktur utama dianalisis dalam input 3D frame dengan program bantu SAP2000 2. Struktur utama didesain dengan metode elastis 3. Toleransi desain : allowable stress ratio ≤ 1,00 ; allowable displacement ≤ L/400 (untuk beban lalu lintas) 4. Analisis pembebanan meliputi : a. Beban mati yang meliputi berat sendiri dari masing – masing struktur jembatan dan berat tambahan berupa pelat kendaraan yang berasal dari kertas karton t = 2 mm. b. Beban hidup yang kami rencanakan adalah P = 100 kg (sesuai ketentuan pembebanan pada Panduan Bridge Competition Civfest PNJ 2016) yang akan diletakkan di setengah bentang sehingga dapat diambil gaya dalam yang paling tinggi.
  • 33.
    33 3.2 Spesifikasi Perancangan Pemilihanbentuk jembatan “Pandawa Nusantara” ini didasarkan pada beberapa aspek yaitu aspek kekuatan, keindahan, kefektifan dan efisiensi yang dijelaskan sebagai berikut : Nama jembatan : Jandara “Jembatan Pandawa Nusantara” Jenis Jembatan :Jembatan Rangka (Pennsylvania) dan Lantai Kendaraan Bawah (Truss) Lebar Jembatan : 0,15 meter Bentang Jembatan : 1 meter Tinggi Rangka : 0.25 meter Jumlah Segmen : 5 segmen Lantai Kendaraan : Kertas karton t = 2 mm (0.21 gr/m3) Tumpuan/perletakan : Sendi - Sendi Sambungan : Lem perekat dan Tali jagung 3.2.1 Konfigurasi Struktur Gambar 3. 1 Konfigurasi Rangka Utama Jandara Gambar 3. 2 Konfigurasi Gelagar Jandara
  • 34.
    34 Konfigurasi struktur Jembatan“Pandawa Nusantara” ini didasarkan pada berapa jumlah segmen yang dimiliki, jembatan tersebut, yaitu terdiri dari 5 segmen yang mengartikan 5 ksatria nusantara. 3.2.2 Filosofi Desain Berdasarkan penjelasan di atas, Jembatan “JANDARA” rencananya akan digunakan untuk menggatikan jembatan beton bamboo yang berada di daerah Jebres-Surakarta-Solo. Hal tersebut menginspirasi kami untuk merancang jembatan dengan konsep pewayangan. Karena kota solo identik dengan kesenian wayang maka dari itu untuk melestarikan budaya kami mengimplementasikan kedalam bentuk yang berbeda yaitu dengan menjadikannya untuk sebuah konsep jembatanya itu sebagai berikut : “Jandara Bridge” ini terdiri dari 5 segment, hal tersebut kami ambil dari kisah “MAHABARATA” dengan lakon PANDAWA. PANDAWA adalah sebutan lima bersaudara, putra dari Pandudewanata. Kelima saudara tersebuta dalah Puntadewa (Yudistira), Werkudara (Bima), Janaka (Arjuna), dan sikembar Nakula juga Sadewa. Gambar 3. 4 Ilustrasi Mahabarata Gambar 3. 3 Peta Lokasi Letak Jembatan
  • 35.
    35 Segment 1 dan5 di asumsikan sebagai segment Nakula Sadewa karena memiliki sifat perwatakan jujur, setia, taat pada orang tua dan tahu membalas budi serta dapat menjaga rahasia. Kedua kesatria ini adalah jelmaan dewa pengobatan yang bernama Aswin dan Aswan. Segment 1 dan 5 ini merupakan segment yang berhubungan langsung dengan kedua perletakan yang berada di ujung – ujung jembatan, maka dari itu dibutuhkan sosok yang setia menjaga tumpuan seperti kedua sifat Nakula Sadewa. Segment 2 merupakan segment yang menerima gaya yang besar sehingga di butuhkan sosok kesatria yang memiliki kepribadian kuat seperti sosok kesatria yaitu Janaka yang memiliki memiliki sifat perwatakan cerdik pandai, pendiam, lemah lembut budinya, teliti, sopan - santun, berani dan suka melindungi yang lemah. Segment 4 merupakan segment yang menerima gaya yang besar sama dengan segment 2 sehingga di butuhkan sosok kesatria yang memiliki kepribadian kuat seperti sosok kesatria yaitu Werkudara yang memiliki memiliki sifat perwatakan Bima memililki sifat dan perwatakan gagah berani, teguh, kuat, tabah, patuh dan jujur. Segment 3 merupakan segment penentu yang memiliki peran sentral di jembatan tersebut. Segment itu diasumsikan seperti Raden Puntadewa. Puntadewa memiliki sifat sangat bijaksana, tidak memiliki musuh, hampir tak pernah berdusta seumur hidupnya. Memiliki moral yang sangat tinggi, suka mema’afkan serta suka mengampuni musuh yang sudah menyerah. Sifat lainnya yang menonjol adalah adil, sabar, jujur, taat terhadap ajaran agama, penuh percaya diri, dan berani berspekulasi. Dengan kebijaksanaan inilah sangat cocok untuk di adopsi kedalam segment 3, karena merupakan segment yang merupakan titik pengujian beban, dengan harapan kebijaksanaan akan mampu menahan segala ancaman dari luar maupun dalam.
  • 36.
    36 3.3 Modelisasi Struktur Gambar3. 5 Ilustrasi Jembatan Pandawa Nusantara Tampak Samping Gambar 3. 7 Ilustrasi Jembatan Pandawa Nusantara Tampak Samping Gambar 3. 6 Ilustrasi Jembatan Pandawa Nusantara Tampak Samping
  • 37.
    37 3.4 Analisa Struktur 3.4.1Pembebanan Beban adalah gaya luar yang bekerja pada suatu struktur. Pada umumnya penentuan besarnya beban hanya merupakan suatu estimasi saja. Meskipun beban yang bekerja pada suatu lokasi dari stuktur dapat diketahui secara pasti, namun distribusi beban dari elemen ke elemen, dalam suatu struktur umumnya memerlukan asumsi dan pendekatan.  Beban Mati : Semua beban tetap yang berasal dari berat sendiri jembatan atau bagian jembatan yang ditinjau, termasuk segala unsur tambahan yang dianggap merupakan satu kesatuan tetap dengannya. (RSNI T-02-2005 pasal 3.6). Dalam hal ini meliputi :berat sendiri profil, berat lantai kendaraan atau kertas karton 2 mm.  Beban Hidup : Semua beban yang berasal dari berat kendaraan-kendaraan bergerak/lalu lintas dan/atau pejalan kaki yang dianggap bekerja pada jembatan (RSNI T02-2005 pasal 3.7). Dalam hal ini kami mengasumsikan beban hidup merupakan beban statik 100 kg yang pembebanannya diletakkan di tengah Gambar 3. 8 Ilustrasi Jembatan Pandawa Nusantara Tampak Samping
  • 38.
    38 3.4.2 Beban Kombinasi Berikutinput beban pada struktur jembatan model ukuran 1 meter berdasarkan jenisnya : 1. Dead Load ( DL ), meliputi beban - Dead = Berat sendiri ( kg/m ) meliputi profil gelagar utama, galagar melintang, rangka utama, ikatan angin bawah - Lantai kendaraan = Berat kertas karton 2 mm ( kg/m ) 2. Live Load ( LL ), meliputi beban - qL = Beban garis 100 kg arah melintang di setengah bentang jembatan Dengan kombinasi beban sebagai berikut : 1. Untuk cek gaya aksial pada rangka batang 1,3 DL + 1,8 LL 2. Untuk cek displacement 1,0 DL + 1,0 LL 3.4.3 Analisa Gelagar Melintang Gambar 3. 10 Penamaan pada Gelagar Melintang Gambar 3. 9 Ilustrasi Pembebanan Kombinasi
  • 39.
    39 Berdasarkan gambar diatasdiketahui gelagar melintang terdiri dari frame : H1 s/d H1’. Sehingga dapat ditentukan pembebanannya sebagai berikut : 3.4.3.1 Pembebanan Gelagar Melintang Panjang gelagar = 15 cm Jarak antar gelagar = 20 cm ( λ ) Berat karton 2 mm = BJ karton . Vol karton Rencana profil = 1 x 1 cm B = 10 mm D = 10 mm A = 10 . 10 W = Berat Jenis . Luas Penampang = 100 mm2 = 200 kg/m3 . 1 x 10-4 m2 = 1 x 10-4 m2 = 0.02 kg/m a.Beban Mati Berat profil = 0.02 x 1.1 = 0.022 kg/m Berat multiplek = 0.21 x 1.3 = 0.273 kg/m QDL = 0.295 kg/m MDL = 1/8 x qDL x B² = 1/8 x 0.295 x 0.1² = 0.0003688 Kg.m DL = 0.5 x qDL x B = 0.5 x 0.327 x 0.1 = 0.01475 Kg
  • 40.
    40 b. Beban Hidup Bebanhidup = 10 / B = 10 / 0.15 = 66,677 kg/m Mdl = 1/8 x Qdl x B² = 1/8 x 66,677 x 0.1² = 0,1875 Kg.m Vdl = 0.5 x Qdl x B = 0.5 x 66,677 x 0.1 = 5 kg
  • 41.
    41 3.4.3.2 Kntrol Perhitungan Faktor– faktor koreksi pada gelagar : Fb = 2 ( Tabel 1 ) Ci = 0,8 ( Tabel 6 ) CM = 1 ( Tabel 3 ) Cr = 1,15 (SNI 7973-2013 Pasal 4.3.9 ) CT = 1 ( Tabel 4 ) Kf = 2,54 ( Tabel 7 ) CL = 1 ( SNI 7973-2013 Pasal 4.4.1 ) ϕ = 0,85 ( Tabel 8 ) CF = 1 ( SNI 7973-2013 Pasal 4.3.6 ) λ = 0,8 ( Tabel 9 ) Cfu = 1 ( Tabel 5 ) Fb’ = Fb .CM .CT .CL .CF .Cfu .Ci .Cr .Kf .ϕ .λ = 2 . 1 . 1 .1 .1 .1 . 0,8 . 1,15 . 2,54 . 0,85 . 0,8 = 3,178 MPa Sx = (b . d²)/6 = (10 . 20²)/6 = 666,667 mm2 M’ = Fb’ . Sx = 3,178 .666,667 = 2118,699 N Mu = 0,1875 . 9800 = 1837,5 N Mu < M’ 1837,5 N < 2118,699 N ( OK ) 3.4.3.2 Kontrol Geser Faktor – faktor koreksi gelagar melintang : Fv = 0,23 MPa ( Tabel 1 )
  • 42.
    42 Ci = 1( Tabel 6 ) CM = 0,97 ( Tabel 3 ) Kf = 2,88 ( Tabel 7 ) CT = 1 ( Tabel 4 ) Φ = 0,75 ( Tabel 8 ) CL = 1 ( SNI 7973-2013 Pasal 4.4.1 ) λ = 0,8 ( Tabel 9 ) Fv’ = Fv .CM .CT .CL .Ci .Kf .ϕ .λ = 0,23 . 0,97 . 1 .1 .1 . 2,88 . 0,75 . 0,8 = 0,38552 MPa V' = 2/3 . Fv'. b .d = 2/3 . 0,28552 . 10 . 20 = 51,40 N Vu = 5 x 9,8 = 49 N Vu < V’ 49 N < 51,40 N ( OK ) Berdasarkan perhitungan kontrol diatas, disepakati bahwa profil yang dipakai untuk gelagar melintang memakai kayu balsa dengan penampang 10 x 20 mm sebagai model jembatan kayu. 3.4.4 Analisa Rangka Utama 3.4.4.1 Pembebanan Rangka Utama Pembebanan Akibat beban mati = 0,4 kg Akibat beban hidup = 100 kg Gambar 3. 11 Penambahan Beban Hidup di Setengah Bentang
  • 43.
    43 Berikut ini adalahgambar gaya – gaya batang yang terjadi pada jembatan pandawa nusantara akibat beban 100 kg dengan menggunakan program bantu SAP 2000 v.14 dan perhitungan manual untuk mengontrol penampang bahan Sedangkan untuk gaya aksial tiap batang diperoleh dari diagram gaya aksial tiap batang seperti gambar di atas dan nilai gaya aksial : Gambar 3. 14 Keterangan Penamaan Rangka Gambar 3. 13 Keterangan Batang Tekan Tarik Jandara Gambar 3. 12 Hasil Release Jandara
  • 44.
    44 3.4.4.2 Kontrol BatangTarik 1. Data desain kayu balsa : - Ft = 1,7 MPa - Ag = 100 mm2 - An = 100 / 1,25 = 80 mm2 2. Faktor koreksi - Cm = 1 ( Tabel 3 ) - Ct = 1 ( Tabel 4 ) - Cf = 1 (SNI 7973-2013 Pasal 4.3.6) - Ci = 0,8 ( Tabel 6 ) - Kf = 2,7 ( Tabel 7 ) - Φt = 0,8 ( Tabel 8 ) - λ = 0,8 ( tabel 9 ) 3. Kuat tarik terkoreksi (Ft’) Ft’ = Ft x Cm x Cf x Ci x Kf x Φt x λ = 1,7 x 1 x 1 x 1 x 0,8 x 2,7 x 0,8 x 0,8 = 2,350 MPa 4. Tahanan tarik terkoreksi (T’) T’ = Ft’ x An = 2,350 x 80 mm2 = 188,0064 N Tabel 3. 1 Hasil Gaya tiap Batang
  • 45.
    45 Tu = 4,17N (Batang B1=B1’) Tu < T’ 4,17 N < 188,0064 N OK 3.4.4.3 Kontrol Batang Tarik 1. Data desain kayu balsa - Fc tab = 1,7 - Fc = 0,8 x 1,7 = 1,36 Mpa - Ag = 100 mm2 2. Panjang efektif (ℓe) Ujung batang jepit-jepit, maka Ke = 0,5 ( Tabel 10 ) ℓe = Ke x ℓ =0,5 x 269,3 =134,65 mm2 3. Rasio kelangsingan (ℓe/d) le/d = 134,65/10 = 13,47 < 50 ( OK ) 4. Faktor – faktor koreksi : - Cm = 0,8 ( Tabel 3 ) - Ct = 1 (Tabel 4) - Cf =1 (SNI 7973-2013 Pasal 4.3.6) - Ci = 0,8 (Tabel 6) - Kf = 2,4 ( Tabel 7 ) - Φt = 0,9 ( Tabel 8 ) - λ = 0,6 ( Tabel 9 ) 5. Kuat tekan Fc* Fc* = Fc x Cm x Ct x Cf x Ci = 1,7 x 0,8 x 1 x 1 x 0,8 = 1,088 MPa
  • 46.
    46 6. Faktor Stabilitas(Cp) Cp = 1 + ( Fce/Fc* ) - √ ( 1 + ( Fce/Fc* ) ) 2 - ( Fce/Fc* ) 2 x C 2 x c c = 1 + 10.41766 - √ ( 1 + 10.417661 ) 2 - 10.41766086 1.6 1.6 0.8 = 7.136038 - √ 50.92304 - 13.02207608 = 7.136038 - 6.156376 = 0.979662 7. Kontrol tahanan tekan terkoreksi Fc’ = Fc x Cm x Ct x Cf x Ci x Cp x Kf x ϕ x λ = 1,7 x 0,8 x 1 x 1 x 0,8 x 0,9797 x 2,4 x 0,9 x 0,6 = 1,381371 MPa P’ = Fc’ x Ag = 1,381 x 100 = 138,1 N Pu = 31,16 N (Batang D3=D3’) Pu < P’ 31,16 N < 138,1 N OK Setelah melalui serangkaian diatas maka didapat hasil dari setiap batang sebagai berikut : Tabel 3. 2 Hasil Analisa setiap Batang No Panjang b d Gaya Analisa Fu Fc' Cek Batang (mm) (mm) (mm) ( N ) Batang ( MPa ) ( MPa ) A1 = A1' 282.8 10 20 102.55 Tekan 0.51275 1.378236 OK A2 = A2' 206.2 10 20 122.88 Tekan 0.6144 1.393631 OK A3 = A3' 200 10 20 140.19 Tekan 0.70095 1.394635 OK No Panjang b d Gaya Analisa Fu Fc' Cek Batang (mm) (mm) (mm) ( N ) Batang ( MPa ) ( MPa ) B1 = B1' 200 10 30 4.17 Tekan 0.0139 1.394635 OK B2 = B2' 200 10 30 3.79 Tarik 0.012633333 1.394635 OK B3 200 10 30 15.92 Tarik 0.053066667 1.394635 OK
  • 47.
    47 No Panjang bd Gaya Analisa Fu Fc' Cek Batang (mm) (mm) (mm) ( N ) Batang ( MPa ) ( MPa ) C1 = C1' 200 10 10 3.91 Tekan 0.0391 1.394635 OK C2 = C2' 250 10 10 22.64 Tarik 0.2264 1.38553 OK No Panjang b d Gaya Analisa Fu Fc' Cek Batang (mm) (mm) (mm) ( N ) Batang ( MPa ) ( MPa ) D1 = D1' 141.4 10 10 1.37 Tarik 0.0137 1.402465 OK D2 = D2' 141.4 10 10 0.11 Tekan 0.0011 1.402465 OK D3 = D3' 282.8 10 10 65.3 Tarik 0.653 1.378236 OK D4 = D4' 269.3 10 10 56.48 Tarik 0.5648 1.381371 OK 3.4.5 Lendutan Jembatan Untuk balok konstruksi jembatan lendutan ijin sebesar : δ ijin = L / 400 = 90 / 400 = 0,25 cm Apabila jembatan dibebani dengan beban 100 kg di tengah bentang. Maka lendutan yang terjadi pada jembatan dapat dilihat seperti gambar berikut ini : Gambar 3. 15 Ilustrasi Pembebanan pada Jembatan
  • 48.
    48 Lendutan yang terjadi= 0,03 cm Lendutan ijin = 0,25 cm δ ijin > δ actual 0,25 cm > 0,03 ( OK ) 3.5 Desain Komponen dan Sambungan 3.5.1 Desain Komponen Pada desain komponen Jembatan prototype ukuran 1 meter “Jembatan Pandawa Nusantara” kami uraikan detail komponen jembatan mulai dari detail dimensi tiap segmen dan detail sambungan penalian sebagai berikut : 3.5.1.1 Detail Segmen Berdasarkan peraturan Bridge Build Competition Civil Festival PNJ 2016 yang menyebutkan pembagian segmen jembatan minimal adalah 4 buah, maka kami membagi jumlah segmen Jembatan Pandawa Nusantara kami menjadi 5 buah dengan pertimbangan kemudahan saat pelaksanaan dan memiliki filosofi tersendiri, [Detail terlampir] 3.5.1.2 Detail Sambungan (Simpul) Terdapat beberapa teknis simpul penalian yang akan kami terapkan dalam perakitan prototype Jembatan Pandawa Nusantara “Jandara”, yaitu : Gambar 3. 16 Lendutan yang terjadi pada setengah bentang
  • 49.
  • 50.
    50 3.6 Perlengkapan 1. ToolKit 2. Lem Perekat 3. Tali Jagung 4. K3 Kelengkapan K3 yang kami gunakan sebagai berikut: a. Sarung Tangan b. Sepatu Safety c. Masker d. Baju proyek 5. Kebersihan area kerja
  • 51.
    51 3.7 Metode Perakitan a)Persiapan, Identifikasi dan Pemberian Simbol Tahap persiapan ini meliputi persiapan barang, pemasangan safety line, pemakaian baju proyek dan perlengkapan perancang sesuai K3. Semua bahan dan alat untuk perakitan jembatan juga disiapkan. Setiap elemen batang dari jembatan diberi tanda untuk menunjukan rencana penempatan komponen stuktur, untuk memudahkan pengerjaan penyusunan dari setiap batang. b) Penginstalan rangka jembatan Jandara Setelah semua bahan terkumpul dalam meja kerja dan siap digunakan, tim mulai merakit. Adapun langkah-langkah dalam pemasangan model jembatan sebagai berikut:
  • 52.
    52 1. Penempatan balokmemanjang Pada balok memanjang direncankan menggunakan dimensi 3 cm x 1 cm. 2. Pemasangan balok melintang Tindih balok memanjang engan balok melintang (1 cm x 1 cm) sesuai jarak yang telah ditentukan. 3. Pemasangan Rangka atap dan bresing atas Pada model Jembatan Pandawa Nusantara, rangka atas direncanakan menyerupai busur dengan dimensi 2 cm x 1 cm dan terdapat bresing dengan dimensi 1 cm x 1 cm. 4. Pemasangan batang tegak Pada sambungan batang tegak jembatan dengan rangka atas dan gelagar memanjang digunakan lem dan tali sebagai alat penyambung. 5. Pemasangan deck jembatan Deck jembatan pada model jembatan busur dibuat menerus, dan deck dibuat dari bahan kertas karton setebal 2 mm sesuai dengan ketentuan yang ada pada buku panduan Bridge Build Competition Kabayan PNJ 2016.. 6. Finishing (Pengecatan, dan pengecekan seluruh komponen)
  • 53.
    53 BAB IV RENCANA ANGGARANBIAYA 4.1 Rencana Anggaran Biaya Pembuatan Prototype Untuk membuat jembatan model berukuran 1 meter x 0.15 meter dari “Jembatan Pandawa Nusantara” (Jan Dara) direncanakan anggaran biaya pembuatan jembatan yang meliputi biaya perakitan. Berikut ini adalah rincian dari anggaran biaya yang kami rencanakan : Tabel 4. 1 Perincian Biaya No. Jenis Komponen Detail Kebutuhan Satuan Harga Satuan (Rp) Total (Rp) 1 Kayu Balsa 1.1 Gelagar Memanjang (bwh) 5 mm x 5 mm x 1000 mm 24 bh 1000 24000 1.2 Gelagar Memanjang (ats) 5 mm x 5 mm x 1000 mm 18.848 bh 1000 18848 1.3 Gelagar Melintang (bwh) 5 mm x 5 mm x 1000 mm 1.02144 bh 1000 1021.44 1.4 Gelagar Melintang (ats) 5 mm x 5 mm x 1000 mm 2.4 bh 1000 2400 1.5 Rangka Utama 5 mm x 5 mm x 1000 mm 20.552 bh 1000 20552 Jumlah 66821.44 2 Lem Perekat 2.1 Lem fox kuning 35 gr 1 bh 26000 26000 Jumlah 26000 3 Tali Jagung 3.1 Benang jagung Super 2 gulungan 2000 4000 Jumlah 4000 4 Plat 4.1 Kertas karton 29.7 cm x 42 cm 1 lembar 2800 2800 Jumlah 2800 5 Finishing
  • 54.
    54 5.1 Tinta Cat (Spray) Pylox 2pcs 20000 40000 Jumlah 40000 Total Biaya Pembuatan Prototype 139621.44 Dari tabel di atas, untuk pembuatan 1 buah prototype “Jembatan Pandawa Nusantara” mulai dari perakitan sejak awal hingga selesai membutuhkan biaya sebesar Rp. 139.621.00,- (seratus tiga puluh sembilan ribu enam ratus dua puluh satu rupiah).
  • 55.
    55 BAB V PENUTUP 5.1 Kesimpulan Berdasarkanpenjelasan mengenai perencanaan jembatan dengan material kayu balsa, kami simpulkan beberapa poin penting mengenai perencanaan Jembatan Pandawa Nusantara (Jandara) kami yaitu : 1. Secara keseluruhan, baik tarik maupun tekan dalam sistem rangka batang Jembatan Pandawa Nusantara telah memenuhi syarat, dengan lendutan di tengah bentang, yaitu 0,03 cm. Kemudian berat sendiri struktur prototipe cukup ringan yaitu 0,4 kg. Hasil tersebut kami peroleh berdasarkan analisa menggunakan program bantu SAP 2000. 2. Biaya yang diperlukan untuk membuat jembatan model tersebut sebesar Rp. 139.200 ,- (seratus tiga puluh sembilan ribu dua ratus rupiah). 3. Kesesuaian perencanaan Jembatan Pandawa Nusantara dengan tema kompetisi Kabayan yaitu “Kreatifitas Jembatan Karya Nusantara” kami tunjukkan dalam beberapa poin penting yaitu filosofi antara Karya Nusantara – Arjuna – dan Pandawa yang telah kami utarakan pada sub bab 3.2.2 Filosofi Desain.
  • 56.
    56 DAFTAR PUSTAKA  BadanLitbang PU Departemen Pekerjaan Umum. 2004. Perencanaan Struktur Beton Jembatan (RSNI T-12-2004). Jakarta : Badan Standardisasi Nasional (BSN).  Badan Litbang PU Departemen Pekerjaan Umum. 2005. Perencanaan Struktur Beton Jembatan (RSNI T-03-2005). Jakarta : Badan Standardisasi Nasional (BSN).  Badan Litbang PU Departemen Pekerjaan Umum. 2005. Standart Pembebanan Untuk Jembatan (RSNI T-03-2005). Jakarta : Badan Standardisasi Nasional (BSN).  Badan Litbang PU Departemen Pekerjaan Umum. 2002. Perencanaan Struktur Baja (SNI 03-1729-2002). Jakarta : Badan Standardisasi Nasional (BSN).  Badan Litbang PU Departemen Pekerjaan Umum. 2002. Tata cara Perhitungan Struktur Beton (SNI 03-2847-2002). Jakarta : Badan Standardisasi Nasional (BSN).