parsonsbehle.com
May 9, 2023 | Sheraton Salt Lake City Hotel
Confidentiality Issues Arising
Under ADA, FMLA, HIPAA
J. Kevin West
Official Title
H
I
P
A
A
ealth
ndustry
ortability and
ccountability
ct
2
HIPAA Vocabulary
 Hipaacrat: a bureaucrat who drafts HIPAA regulations
 Hipaanosis: What happens when one reads voluminous HIPAA regs
 Hipaacrit: employers who don’t protect employee health info
 Hipaatitus: disease caused by prolonged exposure to HIPAA
 Hipaachondriac: those who complain about HIPAA compliance
 Hipaadrone: someone who talks endlessly about HIPAA
 “I’m in a HIPAA trouble”: what you may be saying if you don’t listen
carefully today!
3
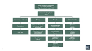
Health Insurance Portability and
Accountability Act HIPAA
Signed into law in August 1996
Administrative Simplification
Title II
Transactions & Code Sets
Transactions
Code Sets
Privacy
Uses and Disclosures
of Protected Health
Information
Organizational and
Administrative
Requirements
Client/Patient
Rights
Security
Security Standard
Requirements
Education and
Training
Protection of
Information
Requirements
Electronic
Signature
Requirements
National Identifier
National
Provider
Identifier
National
Employer
Identifier
National
Health Plan
Identifier
4
HIPAA History
2003-04 HIPAA Privacy and Security Rules take effect
From April 2003 to 2009, there were no changes to HIPAA
5
HIPAA History
HIPAA statute was amended in February 2009 (the “Hi-Tech
Act,” with most changes effective one year later)
“Final” omnibus rules for the Hi-Tech Act issued on January 28,
2013
6
HIPAA PRIVACY:
Rules for Employers
Who Must Comply With HIPAA?
Health care providers
Clearing houses
“Health plans”
“Covered Entities”
8
What is a Health Plan?
 Private health insurance companies (Blue Cross, Blue Shield)
 Government health insurers (Medicare, Medicaid)
 Employer sponsored group health plans or HMO’s
→ Fully insured plans
→ Self funded plans
 Includes FSA’s, dental and vision plans
9
What is Not a Health Plan?
 Excluded entities:
→ Worker’s comp insurers
→ Disability insurers
→ Life insurance companies
→ Property and casualty insurers
10
What is a Health Plan?
 The HIPAA law creates a legal fiction: i.e. that a health plan is a
separate legal entity from the employer
 But it’s not—a health plan is just a piece of paper (but keep
listening!)
 Therefore, we have to talk about the health plan “sharing”
information with the employer; and whether the employer is acting
in its role as an employer versus acting as a health plan
11
What is Protected Health Information (PHI)?
 Protected health information (PHI)=
1. “Individually identifiable health information,” (i.e., reasonably used to
identify an individual),
2. Which concerns the person’s past, present or future physical or mental
health, healthcare, or payment for health care,
3. That is created or received by a covered entity, and
4. Is transmitted or maintained in any form or medium (e.g., oral, paper, or
electronic).
12
What is Not Protected Health Information
(PHI)?
The definition of PHI does NOT include
“employment records held by a company
in its role as an employer.”
13
What is Not PHI?
Health information kept or maintained by employers while NOT
acting in the role of a health plan
Examples: - sick leave info
- FMLA leave
- ADA accommodation
- STD/LTD
14
HIPAA’s Basic Philosophy for Plan Sponsors
(Employers)
PHI should be confidential and not be accessible to,
or used by, employers in making employment related
decisions.
15
HIPAA Compliance Obligations
Q: What Are My HIPAA Obligations?
A: Depends on whether the health plan is:
→ Fully insured
→ Self-insured
→ Partially self-insured
16
Types of Health Plans
(or, How Does Your Health Benefits Package Fit In?)
Description
A. Health FSA with fewer than
50 employees and 100%
internally self-administered
Compliance
None
(excluded from HIPAA)
17
Types of Health Plans
(or, How Does Your Health Benefits Package Fit In?)
Description
B. Most other health FSA’s (i.e.,
more than 50 employees or
not self-administered)
Compliance Obligations
Full HIPAA compliance
18
Types of Health Plans
(or, How Does Your Health Benefits Package Fit In?)
Description
C. Dental or vision plans:
1. Fully insured and employer
keeps/receives only summary
and enrollment information
2. Fully insured, but employer
keeps/receives PHI
3. Self-insured
Compliance Obligations
Minimal HIPAA compliance
Full HIPAA compliance
Full HIPAA compliance
19
Types of Health Plans
(or, How Does Your Health Benefits Package Fit In?)
Description
D. Fully insured health plans or
HMO’s:
1. Employer keeps/receives only
summary/enrollment
information
2. Employer keeps/receives PHI
Compliance Obligations
Minimal HIPAA compliance
Full HIPAA compliance
20
Types of Health Plans
(or, How Does Your Health Benefits Package Fit In?)
Description
E. Self-insured health plans:
1. Less than 50 employees and
totally self-administered.
2. Self-insured
Compliance Obligations
None (excluded from HIPAA)
Full HIPAA compliance
21
What types of employer-sponsored health plans
require full HIPAA compliance?
YES
 Self-insured plans
 Flex plans
 Deductible plans and HSA’s
 Fully insured plans
(employer keeps PHI)
NO
 Fully insured plans
(employer keeps no PHI)
22
Totally or Partially Self-Insured Health Plans: What
Does “Compliance” Mean?
Full HIPAA
Compliance:
1. Notice of Privacy Practices (provided by the health plan)
2. Privacy officer
3. Personnel training
4. Written privacy policies
5. Amendment to plan docs
6. Physical, technical & administrative safeguards
7. Business Associate contracts
8. Define and “firewall” the health benefits department
9. Rights of Plan Participants
23
What Are My Compliance Obligations?
1. Notice of Privacy Practices
o Provided by insurer (for full insured plans)
o Provided by employer/plan sponsor for self-insured plans
o Must be provided to all plan participants in plan (providing to named
insured is sufficient)
24
What Are My Compliance Obligations?
Notice of Privacy Practices
(cont’d)
o Must be provided to all plan
participants
o Must be provided to new
participants upon enrolling
o Reminder notice must be
provided every 3 years
thereafter
25
What Are My Compliance Obligations?
2. Privacy Officer
o Privacy Officer: Person responsible
for overseeing overall compliance
with HIPAA rules
26
What Are My Compliance Obligations?
3. Employee training
 Must be completed for existing workforce
 Must be completed within a “reasonable
time” for workforce hired later
WHEN
27
What Are My Compliance Obligations?
 PHI may be accessed only by
appropriate company personnel (‘inner
circle” concept):
o Top management and executives
o Benefits personnel
o HR department personnel
WHO
28
What Are My Compliance Obligations?
4. Preparation of Written Policies
and Procedures
o Do you have a Privacy Manual
that meets all HIPAA
requirements?
o Use a competent HIPAA attorney
29
What Are My Compliance Obligations?
5. Amendment of Plan
Documents & Certification
o To reflect HIPAA
responsibilities, rights and rules
o To affirm to insurer or TPA that
plan sponsor will keep proper
“separation” and fulfill other
HIPAA obligations.
30
What Are My Compliance Obligations?
6. Administrative, Physical and
Technical Safeguards
 Physical plant layout
 Storage and retention of paper records
 Computer systems
o Passwords
o Location of monitors
o Technical personnel
 Fax and copy machines
 Internet security
31
What Are My Compliance Obligations?
7. Identify Business Associates
 Definition: A person or entity who
performs a function for a covered
entity that involves use or disclosure
of PHI.
 Examples: Brokers, Third-Party
Administrators
32
What Are My Compliance Obligations?
 Covered entities must provide “satisfactory assurances” that
business associates will comply with privacy restrictions
 “Satisfactory assurances” = business associate agreement
33
What Are My Compliance Obligations?
8. Firewalls to Keep PHI separate
o Employee PHI may not be
accessed by anyone without
legitimate need to know (i.e.,
without a legitimate benefits
purpose)
o “Inner circle” concept
(Management vs. benefits
department)
34
What Are My Compliance Obligations?
9. Rights of Plan Participants
o Notice
o Access to PHI (Paper or electronic)
o Confidential Communications
o Accounting
o Amendment
35
“More Stringent” State Laws Still Apply
State law is “more stringent” if it:
 Grants individuals greater rights of access to PHI; or
 Provides greater privacy protection to the individual
36
Utah Law
No major differences with HIPAA except as to substance
abuse, mental health and HIV status.
37
What Can Happen If You Don’t Comply?
 Enforcement by Office of Civil Rights (OCR)
 On-line complaint process makes it easy to complain
38
HIPAA Enforcement/Penalties
1. Civil penalties ranging from $100/day up to maximum of $1.5
million
2. If a HIPAA violation resulted from “willful neglect,” a penalty is
mandatory
39
HIPAA Enforcement/Penalties
3. State attorney general may investigate and enforce HIPAA
4. DHHS has additional funding and authority to audit and enforce
40
What Can Happen If You Don’t Comply?
 Idaho State University
 Medical info of 17,500 employees exposed on internet due to
insufficient security measures
 $400,000 settlement
41
What Can Happen if You Don’t Comply?
 State of Alaska Case
 Theft of USB hard drive with data on 500 people
 No training of workforce, risk analysis etc.
 $1.7 million settlement paid
42
Concluding Comments on HIPAA Privacy
 Management personnel need to understand the difference between
health plan information vs. other employee information.
 All employee health information (whether benefits related or not) is
protected under:
ADA
FMLA
Title VII (EEO)
State laws
43
The HIPAA Security Rule
Do you . . .
 Have employee health benefits information on your computer
system?
 Use email for communicating with insurance companies or other
brokers?
 Have a networked computer system that has Internet access?
If so, Security Rule compliance is vital to your organization.
45
What if. . .
 A virus wiped out or corrupted
employee benefits records or
accounting data for:
o Last 24 hours?
o Indefinitely?
 A fire destroyed your computer
system?
 An employee or hacker crashed
your system or deleted or stole key
data (e.g., embezzlement)
 You failed to destroy employee
benefits data on a computer that
you gave away?
How would it affect:
 Your ability to administer
health benefits for your
employees?
 Your hardware, software,
and other expensive
capital?
 Your relationships with
employees, brokers,
insurers?
46
Basic HIPAA Security Concepts
 The Privacy Rule governs PHI in any form – oral, written or
electronic
 The Security Rule governs only electronic PHI (ePHI)
47
What is ePHI?
 Information stored on computers, laptops, PDA’s,
floppy disks, databases, websites, etc… (“data at
rest”)
 Information transmitted via telephone lines,
Internet, e-mail (“data in motion”)
48
Examples of ePHI:
 Employee health benefits information stored on the Company’s
computer system
 Employee health benefits information transmitted via the Internet
 Electronic billing claims
 Electronic faxes (computer to computer faxes) but not paper to
paper faxes
 NOT voicemail, video conferencing
49
Basic Security Concepts
 Three basic goals of the HIPAA Security Rule: to ensure the
1) Confidentiality (only the right people see it)
2) Integrity (the information has not been improperly altered)
3) Availability (the right people can see the information when needed)
of ePHI
50
Basic Security Concepts
 The Security Rule consists of 18 standards, which are grouped
into 3 categories:
1) Administrative safeguards
2) Physical safeguards
3) Technical safeguards
51
Basic Security Concepts
 Basic goal of the Security Rules: To prevent or minimize “security
incidents” (i.e., a breach of confidentiality, integrity or availability)
52
Examples of Security Incidents
 A hacker or ex-employee accesses your Company’s
computer system (confidentiality)
 Your laptop is stolen with employee health benefits
data on its hard drive (confidentiality and availability)
 Your computer system crashes and all employee
health benefits data is lost (availability)
 A Company employee alters electronic records on
your computer system without authorization
(integrity)
53
A Review of the Security Rule Standards
Administrative safeguards
Physical safeguards
Technical safeguards
54
Administrative Safeguards
1. Appoint Security Officer
2. Train Company personnel
3. Security management
4. Information access management
5. Workforce security
6. Security incident procedures
7. Emergency plan
8. Evaluation procedures
9. Business associate agreements
55
Physical Safeguards
1. Facility access controls
2. Computer workstation security
3. Device and media controls
56
Technical Safeguards
1. Access Controls
2. Audit Controls
3. Integrity of ePHI
4. Person or entity authorization
5. Transmission security
57
Plan Participant Notification of Breach
If there is a breach (i.e., an unsecured disclosure of plan participant’s
PHI) the plan participant must be notified of such
58
Other Protections to Employee Health
Information
59
Other Protections to Health Information in
the Workplace
1. Title VII
o Employee health information may not be used for purposes of
workplace decisions.
o Special protections under the Pregnancy Discrimination Act: an
employer may not discriminate based on pregnancy, childbirth or
any medical condition related to such. Disclosure of health
information by an employer related to pregnancy or childbirth is a
violation of Title VII
60
2. The Americans and Disability Act (ADA)
o Protects disclosure of health information relating to disabilities
and requests for accommodation (e.g. the collaborative process)
o Health information must be kept on “separate forms,” in a file
separate from the personnel file and must be treated as
“confidential medical record.” 42 U.S.C. Section 12112(d); 29
C.F.R. Section 1630.14
61
4. The Genetic Nondiscrimination Act (GINA) has special
confidentiality protections for genetic information. See 29 C.F.R.
Section 1635.9
62
4. The FMLA
o Employee medical information relating to medical leave
must be kept in separate file and be treated as a
confidential medical record. 29 C.F.R. Section
825.500(g)
63
4. Tort Law
o The employee may have a civil lawsuit under Utah law for the
tort of Invasion of Privacy if medical records are disclosed
inappropriately
64
Thank You
 J. Kevin West
kwest@parsonsbehle.com
208.562.4908
65

Confidentiality Issues Arising Under the ADA, FMLA, HIPAA

  • 1.
    parsonsbehle.com May 9, 2023| Sheraton Salt Lake City Hotel Confidentiality Issues Arising Under ADA, FMLA, HIPAA J. Kevin West
  • 2.
  • 3.
    HIPAA Vocabulary  Hipaacrat:a bureaucrat who drafts HIPAA regulations  Hipaanosis: What happens when one reads voluminous HIPAA regs  Hipaacrit: employers who don’t protect employee health info  Hipaatitus: disease caused by prolonged exposure to HIPAA  Hipaachondriac: those who complain about HIPAA compliance  Hipaadrone: someone who talks endlessly about HIPAA  “I’m in a HIPAA trouble”: what you may be saying if you don’t listen carefully today! 3
  • 4.
    Health Insurance Portabilityand Accountability Act HIPAA Signed into law in August 1996 Administrative Simplification Title II Transactions & Code Sets Transactions Code Sets Privacy Uses and Disclosures of Protected Health Information Organizational and Administrative Requirements Client/Patient Rights Security Security Standard Requirements Education and Training Protection of Information Requirements Electronic Signature Requirements National Identifier National Provider Identifier National Employer Identifier National Health Plan Identifier 4
  • 5.
    HIPAA History 2003-04 HIPAAPrivacy and Security Rules take effect From April 2003 to 2009, there were no changes to HIPAA 5
  • 6.
    HIPAA History HIPAA statutewas amended in February 2009 (the “Hi-Tech Act,” with most changes effective one year later) “Final” omnibus rules for the Hi-Tech Act issued on January 28, 2013 6
  • 7.
  • 8.
    Who Must ComplyWith HIPAA? Health care providers Clearing houses “Health plans” “Covered Entities” 8
  • 9.
    What is aHealth Plan?  Private health insurance companies (Blue Cross, Blue Shield)  Government health insurers (Medicare, Medicaid)  Employer sponsored group health plans or HMO’s → Fully insured plans → Self funded plans  Includes FSA’s, dental and vision plans 9
  • 10.
    What is Nota Health Plan?  Excluded entities: → Worker’s comp insurers → Disability insurers → Life insurance companies → Property and casualty insurers 10
  • 11.
    What is aHealth Plan?  The HIPAA law creates a legal fiction: i.e. that a health plan is a separate legal entity from the employer  But it’s not—a health plan is just a piece of paper (but keep listening!)  Therefore, we have to talk about the health plan “sharing” information with the employer; and whether the employer is acting in its role as an employer versus acting as a health plan 11
  • 12.
    What is ProtectedHealth Information (PHI)?  Protected health information (PHI)= 1. “Individually identifiable health information,” (i.e., reasonably used to identify an individual), 2. Which concerns the person’s past, present or future physical or mental health, healthcare, or payment for health care, 3. That is created or received by a covered entity, and 4. Is transmitted or maintained in any form or medium (e.g., oral, paper, or electronic). 12
  • 13.
    What is NotProtected Health Information (PHI)? The definition of PHI does NOT include “employment records held by a company in its role as an employer.” 13
  • 14.
    What is NotPHI? Health information kept or maintained by employers while NOT acting in the role of a health plan Examples: - sick leave info - FMLA leave - ADA accommodation - STD/LTD 14
  • 15.
    HIPAA’s Basic Philosophyfor Plan Sponsors (Employers) PHI should be confidential and not be accessible to, or used by, employers in making employment related decisions. 15
  • 16.
    HIPAA Compliance Obligations Q:What Are My HIPAA Obligations? A: Depends on whether the health plan is: → Fully insured → Self-insured → Partially self-insured 16
  • 17.
    Types of HealthPlans (or, How Does Your Health Benefits Package Fit In?) Description A. Health FSA with fewer than 50 employees and 100% internally self-administered Compliance None (excluded from HIPAA) 17
  • 18.
    Types of HealthPlans (or, How Does Your Health Benefits Package Fit In?) Description B. Most other health FSA’s (i.e., more than 50 employees or not self-administered) Compliance Obligations Full HIPAA compliance 18
  • 19.
    Types of HealthPlans (or, How Does Your Health Benefits Package Fit In?) Description C. Dental or vision plans: 1. Fully insured and employer keeps/receives only summary and enrollment information 2. Fully insured, but employer keeps/receives PHI 3. Self-insured Compliance Obligations Minimal HIPAA compliance Full HIPAA compliance Full HIPAA compliance 19
  • 20.
    Types of HealthPlans (or, How Does Your Health Benefits Package Fit In?) Description D. Fully insured health plans or HMO’s: 1. Employer keeps/receives only summary/enrollment information 2. Employer keeps/receives PHI Compliance Obligations Minimal HIPAA compliance Full HIPAA compliance 20
  • 21.
    Types of HealthPlans (or, How Does Your Health Benefits Package Fit In?) Description E. Self-insured health plans: 1. Less than 50 employees and totally self-administered. 2. Self-insured Compliance Obligations None (excluded from HIPAA) Full HIPAA compliance 21
  • 22.
    What types ofemployer-sponsored health plans require full HIPAA compliance? YES  Self-insured plans  Flex plans  Deductible plans and HSA’s  Fully insured plans (employer keeps PHI) NO  Fully insured plans (employer keeps no PHI) 22
  • 23.
    Totally or PartiallySelf-Insured Health Plans: What Does “Compliance” Mean? Full HIPAA Compliance: 1. Notice of Privacy Practices (provided by the health plan) 2. Privacy officer 3. Personnel training 4. Written privacy policies 5. Amendment to plan docs 6. Physical, technical & administrative safeguards 7. Business Associate contracts 8. Define and “firewall” the health benefits department 9. Rights of Plan Participants 23
  • 24.
    What Are MyCompliance Obligations? 1. Notice of Privacy Practices o Provided by insurer (for full insured plans) o Provided by employer/plan sponsor for self-insured plans o Must be provided to all plan participants in plan (providing to named insured is sufficient) 24
  • 25.
    What Are MyCompliance Obligations? Notice of Privacy Practices (cont’d) o Must be provided to all plan participants o Must be provided to new participants upon enrolling o Reminder notice must be provided every 3 years thereafter 25
  • 26.
    What Are MyCompliance Obligations? 2. Privacy Officer o Privacy Officer: Person responsible for overseeing overall compliance with HIPAA rules 26
  • 27.
    What Are MyCompliance Obligations? 3. Employee training  Must be completed for existing workforce  Must be completed within a “reasonable time” for workforce hired later WHEN 27
  • 28.
    What Are MyCompliance Obligations?  PHI may be accessed only by appropriate company personnel (‘inner circle” concept): o Top management and executives o Benefits personnel o HR department personnel WHO 28
  • 29.
    What Are MyCompliance Obligations? 4. Preparation of Written Policies and Procedures o Do you have a Privacy Manual that meets all HIPAA requirements? o Use a competent HIPAA attorney 29
  • 30.
    What Are MyCompliance Obligations? 5. Amendment of Plan Documents & Certification o To reflect HIPAA responsibilities, rights and rules o To affirm to insurer or TPA that plan sponsor will keep proper “separation” and fulfill other HIPAA obligations. 30
  • 31.
    What Are MyCompliance Obligations? 6. Administrative, Physical and Technical Safeguards  Physical plant layout  Storage and retention of paper records  Computer systems o Passwords o Location of monitors o Technical personnel  Fax and copy machines  Internet security 31
  • 32.
    What Are MyCompliance Obligations? 7. Identify Business Associates  Definition: A person or entity who performs a function for a covered entity that involves use or disclosure of PHI.  Examples: Brokers, Third-Party Administrators 32
  • 33.
    What Are MyCompliance Obligations?  Covered entities must provide “satisfactory assurances” that business associates will comply with privacy restrictions  “Satisfactory assurances” = business associate agreement 33
  • 34.
    What Are MyCompliance Obligations? 8. Firewalls to Keep PHI separate o Employee PHI may not be accessed by anyone without legitimate need to know (i.e., without a legitimate benefits purpose) o “Inner circle” concept (Management vs. benefits department) 34
  • 35.
    What Are MyCompliance Obligations? 9. Rights of Plan Participants o Notice o Access to PHI (Paper or electronic) o Confidential Communications o Accounting o Amendment 35
  • 36.
    “More Stringent” StateLaws Still Apply State law is “more stringent” if it:  Grants individuals greater rights of access to PHI; or  Provides greater privacy protection to the individual 36
  • 37.
    Utah Law No majordifferences with HIPAA except as to substance abuse, mental health and HIV status. 37
  • 38.
    What Can HappenIf You Don’t Comply?  Enforcement by Office of Civil Rights (OCR)  On-line complaint process makes it easy to complain 38
  • 39.
    HIPAA Enforcement/Penalties 1. Civilpenalties ranging from $100/day up to maximum of $1.5 million 2. If a HIPAA violation resulted from “willful neglect,” a penalty is mandatory 39
  • 40.
    HIPAA Enforcement/Penalties 3. Stateattorney general may investigate and enforce HIPAA 4. DHHS has additional funding and authority to audit and enforce 40
  • 41.
    What Can HappenIf You Don’t Comply?  Idaho State University  Medical info of 17,500 employees exposed on internet due to insufficient security measures  $400,000 settlement 41
  • 42.
    What Can Happenif You Don’t Comply?  State of Alaska Case  Theft of USB hard drive with data on 500 people  No training of workforce, risk analysis etc.  $1.7 million settlement paid 42
  • 43.
    Concluding Comments onHIPAA Privacy  Management personnel need to understand the difference between health plan information vs. other employee information.  All employee health information (whether benefits related or not) is protected under: ADA FMLA Title VII (EEO) State laws 43
  • 44.
  • 45.
    Do you .. .  Have employee health benefits information on your computer system?  Use email for communicating with insurance companies or other brokers?  Have a networked computer system that has Internet access? If so, Security Rule compliance is vital to your organization. 45
  • 46.
    What if. ..  A virus wiped out or corrupted employee benefits records or accounting data for: o Last 24 hours? o Indefinitely?  A fire destroyed your computer system?  An employee or hacker crashed your system or deleted or stole key data (e.g., embezzlement)  You failed to destroy employee benefits data on a computer that you gave away? How would it affect:  Your ability to administer health benefits for your employees?  Your hardware, software, and other expensive capital?  Your relationships with employees, brokers, insurers? 46
  • 47.
    Basic HIPAA SecurityConcepts  The Privacy Rule governs PHI in any form – oral, written or electronic  The Security Rule governs only electronic PHI (ePHI) 47
  • 48.
    What is ePHI? Information stored on computers, laptops, PDA’s, floppy disks, databases, websites, etc… (“data at rest”)  Information transmitted via telephone lines, Internet, e-mail (“data in motion”) 48
  • 49.
    Examples of ePHI: Employee health benefits information stored on the Company’s computer system  Employee health benefits information transmitted via the Internet  Electronic billing claims  Electronic faxes (computer to computer faxes) but not paper to paper faxes  NOT voicemail, video conferencing 49
  • 50.
    Basic Security Concepts Three basic goals of the HIPAA Security Rule: to ensure the 1) Confidentiality (only the right people see it) 2) Integrity (the information has not been improperly altered) 3) Availability (the right people can see the information when needed) of ePHI 50
  • 51.
    Basic Security Concepts The Security Rule consists of 18 standards, which are grouped into 3 categories: 1) Administrative safeguards 2) Physical safeguards 3) Technical safeguards 51
  • 52.
    Basic Security Concepts Basic goal of the Security Rules: To prevent or minimize “security incidents” (i.e., a breach of confidentiality, integrity or availability) 52
  • 53.
    Examples of SecurityIncidents  A hacker or ex-employee accesses your Company’s computer system (confidentiality)  Your laptop is stolen with employee health benefits data on its hard drive (confidentiality and availability)  Your computer system crashes and all employee health benefits data is lost (availability)  A Company employee alters electronic records on your computer system without authorization (integrity) 53
  • 54.
    A Review ofthe Security Rule Standards Administrative safeguards Physical safeguards Technical safeguards 54
  • 55.
    Administrative Safeguards 1. AppointSecurity Officer 2. Train Company personnel 3. Security management 4. Information access management 5. Workforce security 6. Security incident procedures 7. Emergency plan 8. Evaluation procedures 9. Business associate agreements 55
  • 56.
    Physical Safeguards 1. Facilityaccess controls 2. Computer workstation security 3. Device and media controls 56
  • 57.
    Technical Safeguards 1. AccessControls 2. Audit Controls 3. Integrity of ePHI 4. Person or entity authorization 5. Transmission security 57
  • 58.
    Plan Participant Notificationof Breach If there is a breach (i.e., an unsecured disclosure of plan participant’s PHI) the plan participant must be notified of such 58
  • 59.
    Other Protections toEmployee Health Information 59
  • 60.
    Other Protections toHealth Information in the Workplace 1. Title VII o Employee health information may not be used for purposes of workplace decisions. o Special protections under the Pregnancy Discrimination Act: an employer may not discriminate based on pregnancy, childbirth or any medical condition related to such. Disclosure of health information by an employer related to pregnancy or childbirth is a violation of Title VII 60
  • 61.
    2. The Americansand Disability Act (ADA) o Protects disclosure of health information relating to disabilities and requests for accommodation (e.g. the collaborative process) o Health information must be kept on “separate forms,” in a file separate from the personnel file and must be treated as “confidential medical record.” 42 U.S.C. Section 12112(d); 29 C.F.R. Section 1630.14 61
  • 62.
    4. The GeneticNondiscrimination Act (GINA) has special confidentiality protections for genetic information. See 29 C.F.R. Section 1635.9 62
  • 63.
    4. The FMLA oEmployee medical information relating to medical leave must be kept in separate file and be treated as a confidential medical record. 29 C.F.R. Section 825.500(g) 63
  • 64.
    4. Tort Law oThe employee may have a civil lawsuit under Utah law for the tort of Invasion of Privacy if medical records are disclosed inappropriately 64
  • 65.
    Thank You  J.Kevin West kwest@parsonsbehle.com 208.562.4908 65