Compressor
IKML 1
BAHAGIAN PENDIDIKAN DAN LATIHAN
(KEMAHIRAN) MARA
KERTAS PENERANGAN
4. COMPRESSOR
AIR CONDITION
Compressor
IKML 2
TAJUK: TYPE , CONSTRUCTION , FUNCTION , ALIGMENT ,
DISMANTLE AND ASSEMBLE THE COMPRESSORS.
PENERANGAN
Pemampat adalah bahagian yang terutama bagi peti sejukdan mesin hawa-dingin. Ini
adalah sama seperti jantung pesawat sistem penyejuk. Peti sejuk moden dan
hawadingin menggunakan motor pemanpat penyejuk bentuk tertutup rapat. Motor dan
pesawat pemanpat dipasang jadi satu yunit diletak dalam kotak buatan dari besi.
Bahagian gerakan pesawat pemanpat direndam minyak, bagi menjaminkan dapat
pelicin yang baik supaya dapat diguna lama dan tidakperlu membaiki atau mengganti
alat pengganti. Setengah pusingan pemanpat menggunakan bentuk pesawat putar
(rotary) adalah lebih senyap. Hawadingin buatan baru pun gunakan pemanpat putar.
Setengah peti sejuk model lama menggunakan pemanpat bentuk terbuka, ini
bermaknalah motor dan pemanpat adalah terbahagi kepada dua bahagian
menggunakan talisawat manarik pemanpat berpusing. Bab ini sengaja memperke-
nalkan cara membaiki bentuk pesawat terbuka memudahkan kenal bahagian yang
mustahak.
Sistem penyejukan (refrigeration system) terbahagi kepada bentuk pesawat dan
bentuk tak pesawat (mechanical and nonmechanical). Pasangan penyejukan bentuk
pesawat menggunakan pemanpat untuk jantung. Bagaimanapun kegunaan alat pe-
manpat adalah sama, ia membolehkan sistem penyejukan menghasilkan satu tekanan
beza supaya bahan penyejukan dapat mengalir dalam sistem penyejukan dari satu
bahagian ke lain satu bahagian. Tekanan beza dalam keletakan tekanan tinggi dan
tekanan rendah membolehkan cecair bahan penyejukan dapat melintas injap kawalan
(control valve) hanyut masuk ke bahagian pembeku sejuk, bahagian ini dinamakan
pencairwap (evaporator). Tekanan wap gas bahan penyejukan dalam pencairwap
mestilah lebih tinggi daripada tekanan tabung simpanan penyejukan bahagian
penyedut gas, bagi wap gas punca tekanan rendah mengalir dari pencariwap mengalir
masuk ke dalam tabung simpanan.
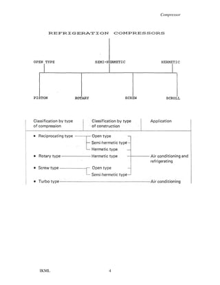
Jenis Pemanpat
Bentuk pemanpat pasangan peti sejuk keluarga atau pasangan penyejuk bentuk
kecil adalah terbahagi ke beberapa jenis:
Dari binaan dan kendalian terbahagi:
1. kebuk tunggal (single cylinder)
2. kebuk kembar (twin cylinder)
Dari cara tekanan terbahagi:
1. bentuk salingan (reciprocating)
2. bentuk putar (rotary)
Dari bentuk pusingan terbahagi:
1. bentuk memutar terus (direct drive)
2. bentuk memutar talisawat (belt drive)
Compressor
IKML 3
Dari pasangan sawat gerakan terbahagi:
1. bentuk putar talisawat terdiri (independent belt drive)
2. bentuk putar terus setengah rapat (semi-hermetic direct drive) motor dan
pemanpat dipasang dalam kotak terasing (motor and compressor in separate
housings)
3. bentuk putar terus sepenuh rapat (thermetic direct drive) motor dan pemanpat
dipasang dalam satu kotak yang sama (motor and compressor in same
housing).
Pemampat penyejuk kegunaan keluarga moden menggunakan bentuk pasangan
rapat salingan, bentuk peti sejuk lama dan bentuk pasangan penyejuk kecil
menggunakan bentuk terbuka (open type), pasangan ini mengasingkan motor dan
pemanpat dengan menggunakan talisawat memusingkannya.Bentuk pemanpat
salingan terbahagi kepada kebuk tunggal, atau kebuk kembar,keletakan susunan
dipasang melintang (horizontal) atau menengak (vertical).Ombol (piston), atau aci
engkol (cranshaft) digerak oleh lengan penyambung (rod tangkai — connecting rod),
bahagian lengan penyambung yang besar dipasang dengan aci engkol, dan sebelah
lag; dipasang dengan pin omboh (piston pin) sebab inilah dapat gerakan putaran
(rotating motion) aci engkol memutarkan gerakan salingan (reciprocating
motion)omboh.
Dasar Kendalian Pemampat
Bahan penyejukan dapat dimasukkan dan dikeluarkan daripada pemanpat
kerana dikawal oleh injap sedut (suction valve) dan injap buangcas (discharge valve)
yang dipasang atas papan injap (valve plate). Dua injap kawalan dipasang atas papan
itu membinajadi bahagian bawahtudung kebuk. Gerakan hentakan injap,
membolehkan bahan penyejukan cuma dapat melintas injap buangcas
mengeluarkannya, melalui injap sedut menyedut masuk. Oleh kerana ketika omboh
dalam perjalanan ke bawah adalah perjalanan menyedut, tekanan kebuk terkurang,
kerana tekanan gas dalam kebuk itu terendah daripada tekanan dalam tabung
penyedut. Gas penyedut yang disedut itu menolakkan injap sedut terbuka bagi gas
masuk ke dalamnya. Ketika omboh bergerak dengan hala sebalik adalah perjalanan
menekan, tekanan dalam kebuk akan meningkat, memaksakan injap sedut tertutup.
Oleh keranan tekanan kebuk bertambah, membolehkan injap buangcas terbuka, bagi
bahan penyejuk setelahditekan dapat masuk ke dalam pemeluwap. Ini menjadikan
tekanan tinggi bahan penyejuk. Sebab inilah perjalanan sedut gas ialah gas bahan
penyejuk dimasuk ke dalam kebuk, dan perjalanan menekan ialah menekan bahan
penyejuk dan dibuangcas keluar daripada kebuk. Dua injap bagi sedut dan keluar
dikawal oleh perubahan tekanan dalam kebuk itu.
Compressor
IKML 4
Compressor
IKML 5
Compressor
IKML 6
Reciprocating Type
i) Open Type
Pemampat terbuka
Pemampat terbuka dikemaskan dengan bol. Aci engkolnya terkeluar daripada blok
atau kotak engkol. Aci engkol digerakkan oleh takal dan tali-sawat atau terus
digerakkan oleh motor elektrik. Pemampat terbuka memerlukan adang aci engkol
supaya minyak dan bahan pendingin tidak terkeluar daripada pemampat dan udara
tidak masuk ke dalam pemampat. Gambarajah dibawah menunjukkan satu jenis
pemampat salingan terbuka yang digerakkan oleh takal dan talisawat. Pemampat ini
mempunyai satu silinder. Aci engkolnya jenis sipi. Rod rangkai dicagak pada sipi dan
disambung pada omboh. Aci engkol dilengkapkan dengan penimbal dan di-imbangi
dengan betui untuk memastikan pergerakan pemampat menjadi lancardan tidak
bergegar.
Pemampat jenis terbuka digerakkan oleh motor elektrik. Aci engkolnya yang terkeluar
daripada kotak engkol memerlukan adang aci engkol untuk mengelakkan minyak dan
bahan pendingin daripada terkeluar dari sistem, dan menghalang udara daripada
masuk ke dalam sistem. Adang aci engkol menggunakan dua permukaan yang
bergesel. Satu permukaan berpusing dengan aci engkol dan di-adang pada aci dengan
gelang-0 yang dibuat daripada bahan sintetik. Permukaan yang satu lagi dilekapkan
pada kotak engkol bersama gasket tahan bocor. Lihat Gambarajah kedua, iaitu
gambarajah yang menunjukkan keratan adang aci engkol.
Compressor
IKML 7
Compressor
IKML 8
Compressor
IKML 9
ii) Semi – Hermatic Type.
Kebanyakan unit – unit semi – Hermatik mengunakan Valted Assembly dan
dilengkapkan dengan servis valve. Pemampat dan motornya ditempatkan didalam satu
“ Housing “ . Jadi “ Crane Shaft – Seal dan Belting “ tidak perlu digunakan jika
berlaku kerosakan baik pulih pada pemampat dan motornya. Bahagian ini boleh
diservis dan alat dibahgian yang rosak boleh ditukar ganti.
Compressor
IKML 10
Compressor
IKML 11
iii) Hermatic Type
Pemampat Kedap Udara
Pemampat kedap udara ialah pemampat yang disambung terus dengan motor dan
diletakkan di dalam kubah yang dikimpal. Adang aci engkol tidak
diperlukan.Gambarajah dibawah menunjukkan sebuah pemampat salingan kedap
udara. Pemutar dipasang pada aci engkol. Sesetengah pemampat jenisini menem-
patkan pemampat dan motor di sebelah atas. Ada juga yang menempatkan motor di
bawah, dan pemampat di sebelah atas.
Untuk mengelakkan pemampat daripada bergegar, pemampat diletakkan di atas
pendakap kekuda berpegas di dalam kubah. Saluran sedutan dan saluran nyahcasnya
mudah lentur. Sambungan wayar elektrik keluar daripada kubah dipateri dan ditebat
supaya arus tidak mengalir pada badan kubah pemampat. Sistem pelinciran pemampat
ini menggunakan tenaga empar. Pemampat disejukkan oleh wap bahan pendingin
daripada saluran sedutan.
Motor pemampat kedap udara biasanya menggunakan geganti penghidup.
Compressor
IKML 12
Compressor
IKML 13
Rotary Type
Pemampat Putar
Pemampat putar terbahagi kepada dua jenis. Jenis pertama mempunyai dua atau lebih
bilah yang ber-pusing bersama aci (bilah putar). Jenis kedua pula mempunyai satu
bilah yang menetap untuk adang saluran sedutan daripada saluran nyahcas (bilah
pegun). Pemampat putar digunakan pada peti sejuk domestik, sistem dingin-beku dan
alat penyaman udara. Pemampat ini juga digunakan pada pemam-pat penggalak di
dalam bahagian tekanan rendah pada sistem-sistem mampatan berbilang peringkat
yang besar.
(a) Pemampat putar jenis bilah pegun
Pemampat jenis ini mempunyai dua bahagian, iaitu bahagian bergerak dan bahagian
penetap. Bahagian bergerak mengandungi komponen gelang keluli, sesendal dan
sawar gelonsor. Bahagian penetap pula mengandungi motor dan silinder keluli. Lihat
Gambarajah a.
Untuk mengetahui bagaimana pemampat putar jenis bilah pegun berfungsi, lihat
Gambarajah b. Sebagai contoh, ditunjukkan pemampat yang mem-punyai satu bilah
gelonsor atau bilah pembahagi. Pada kedudukan A, kita dapat melihat bilah gelongsor
sentiasa menekan pada gelang keluli. Bahan pendingin akan masuk ke dalam ruang di
antara gelang dan dinding silinder.
Compressor
IKML 14
Gambarajah b : Gerakan pemampat jenis bilah pegun.
Pada waktu yang sama, bahan pendingin di hadapan gelang dimam-patkan kerana
ruang di antara gelang dan silinder kerapkali menjadi kecil. Apabila gelang berputar
seperti dalam keadaan B, lebih banyak wap bahan pendingin masuk ke dalam silinder
dan gas bahan pendingin yang dimampat akan dinyahcaskan ke pemeluwap. Pada
kedudukan C, semua wap bahan pendingin yang dimampat dinyahcaskan ke
pemeluwap melalui liang nyahcas. Wap bahan pendingin yang baru akan masuk
melalui liang sedutan. Proses sedutan dan nyahcas akan berulang.
(b) Pemampat putar jenis bilah putar
Pemampat putar jenis bilah putar mempunyai bebe-rapa bilah di dalam rotor. Bilah ini
akan sentiasa ditekan ke dinding silinder oleh tenaga empar semasa rotor berpusing.
Gambarajah 1 menunjukkan cara-cara pemampat ini bekerja. Wap bahan pendingin
yang bertekanan rendah akan masuk melalui liang sedutan A. Pada kedudukan B,
proses sedutan masih berlaku. Apabila rotor berpusing pada kedudukan C, proses
sedutan berakhir. Kedudukan D menunjukkan proses sedutan nyahcas yang baru
berlaku. Nyahcas beriaku kerana ruang di antara silinder dan rotor kerapkali
berkurangan. Isi-padu yang berkurangan membuattekanan dan suhu menjadi tinggi.
Semasa gas bahan pendingin dinyahcaskan, gas ini akan melalui liang nyahcas kerana
tidak ada ruang lagi untuk bahan pendingin lalu di hadapan-nya. Pada masa ini,
kelegaannya ialah 0.025 mm. Kelegaan yang terlalu kecil ini bercampur dengan
minyak pelincir bagi mengelakkan kebocoran dari-pada berlaku di antara tekanan
tinggi dan tekanan rendah.
Compressor
IKML 15

component compressor

  • 1.
    Compressor IKML 1 BAHAGIAN PENDIDIKANDAN LATIHAN (KEMAHIRAN) MARA KERTAS PENERANGAN 4. COMPRESSOR AIR CONDITION
  • 2.
    Compressor IKML 2 TAJUK: TYPE, CONSTRUCTION , FUNCTION , ALIGMENT , DISMANTLE AND ASSEMBLE THE COMPRESSORS. PENERANGAN Pemampat adalah bahagian yang terutama bagi peti sejukdan mesin hawa-dingin. Ini adalah sama seperti jantung pesawat sistem penyejuk. Peti sejuk moden dan hawadingin menggunakan motor pemanpat penyejuk bentuk tertutup rapat. Motor dan pesawat pemanpat dipasang jadi satu yunit diletak dalam kotak buatan dari besi. Bahagian gerakan pesawat pemanpat direndam minyak, bagi menjaminkan dapat pelicin yang baik supaya dapat diguna lama dan tidakperlu membaiki atau mengganti alat pengganti. Setengah pusingan pemanpat menggunakan bentuk pesawat putar (rotary) adalah lebih senyap. Hawadingin buatan baru pun gunakan pemanpat putar. Setengah peti sejuk model lama menggunakan pemanpat bentuk terbuka, ini bermaknalah motor dan pemanpat adalah terbahagi kepada dua bahagian menggunakan talisawat manarik pemanpat berpusing. Bab ini sengaja memperke- nalkan cara membaiki bentuk pesawat terbuka memudahkan kenal bahagian yang mustahak. Sistem penyejukan (refrigeration system) terbahagi kepada bentuk pesawat dan bentuk tak pesawat (mechanical and nonmechanical). Pasangan penyejukan bentuk pesawat menggunakan pemanpat untuk jantung. Bagaimanapun kegunaan alat pe- manpat adalah sama, ia membolehkan sistem penyejukan menghasilkan satu tekanan beza supaya bahan penyejukan dapat mengalir dalam sistem penyejukan dari satu bahagian ke lain satu bahagian. Tekanan beza dalam keletakan tekanan tinggi dan tekanan rendah membolehkan cecair bahan penyejukan dapat melintas injap kawalan (control valve) hanyut masuk ke bahagian pembeku sejuk, bahagian ini dinamakan pencairwap (evaporator). Tekanan wap gas bahan penyejukan dalam pencairwap mestilah lebih tinggi daripada tekanan tabung simpanan penyejukan bahagian penyedut gas, bagi wap gas punca tekanan rendah mengalir dari pencariwap mengalir masuk ke dalam tabung simpanan. Jenis Pemanpat Bentuk pemanpat pasangan peti sejuk keluarga atau pasangan penyejuk bentuk kecil adalah terbahagi ke beberapa jenis: Dari binaan dan kendalian terbahagi: 1. kebuk tunggal (single cylinder) 2. kebuk kembar (twin cylinder) Dari cara tekanan terbahagi: 1. bentuk salingan (reciprocating) 2. bentuk putar (rotary) Dari bentuk pusingan terbahagi: 1. bentuk memutar terus (direct drive) 2. bentuk memutar talisawat (belt drive)
  • 3.
    Compressor IKML 3 Dari pasangansawat gerakan terbahagi: 1. bentuk putar talisawat terdiri (independent belt drive) 2. bentuk putar terus setengah rapat (semi-hermetic direct drive) motor dan pemanpat dipasang dalam kotak terasing (motor and compressor in separate housings) 3. bentuk putar terus sepenuh rapat (thermetic direct drive) motor dan pemanpat dipasang dalam satu kotak yang sama (motor and compressor in same housing). Pemampat penyejuk kegunaan keluarga moden menggunakan bentuk pasangan rapat salingan, bentuk peti sejuk lama dan bentuk pasangan penyejuk kecil menggunakan bentuk terbuka (open type), pasangan ini mengasingkan motor dan pemanpat dengan menggunakan talisawat memusingkannya.Bentuk pemanpat salingan terbahagi kepada kebuk tunggal, atau kebuk kembar,keletakan susunan dipasang melintang (horizontal) atau menengak (vertical).Ombol (piston), atau aci engkol (cranshaft) digerak oleh lengan penyambung (rod tangkai — connecting rod), bahagian lengan penyambung yang besar dipasang dengan aci engkol, dan sebelah lag; dipasang dengan pin omboh (piston pin) sebab inilah dapat gerakan putaran (rotating motion) aci engkol memutarkan gerakan salingan (reciprocating motion)omboh. Dasar Kendalian Pemampat Bahan penyejukan dapat dimasukkan dan dikeluarkan daripada pemanpat kerana dikawal oleh injap sedut (suction valve) dan injap buangcas (discharge valve) yang dipasang atas papan injap (valve plate). Dua injap kawalan dipasang atas papan itu membinajadi bahagian bawahtudung kebuk. Gerakan hentakan injap, membolehkan bahan penyejukan cuma dapat melintas injap buangcas mengeluarkannya, melalui injap sedut menyedut masuk. Oleh kerana ketika omboh dalam perjalanan ke bawah adalah perjalanan menyedut, tekanan kebuk terkurang, kerana tekanan gas dalam kebuk itu terendah daripada tekanan dalam tabung penyedut. Gas penyedut yang disedut itu menolakkan injap sedut terbuka bagi gas masuk ke dalamnya. Ketika omboh bergerak dengan hala sebalik adalah perjalanan menekan, tekanan dalam kebuk akan meningkat, memaksakan injap sedut tertutup. Oleh keranan tekanan kebuk bertambah, membolehkan injap buangcas terbuka, bagi bahan penyejuk setelahditekan dapat masuk ke dalam pemeluwap. Ini menjadikan tekanan tinggi bahan penyejuk. Sebab inilah perjalanan sedut gas ialah gas bahan penyejuk dimasuk ke dalam kebuk, dan perjalanan menekan ialah menekan bahan penyejuk dan dibuangcas keluar daripada kebuk. Dua injap bagi sedut dan keluar dikawal oleh perubahan tekanan dalam kebuk itu.
  • 4.
  • 5.
  • 6.
    Compressor IKML 6 Reciprocating Type i)Open Type Pemampat terbuka Pemampat terbuka dikemaskan dengan bol. Aci engkolnya terkeluar daripada blok atau kotak engkol. Aci engkol digerakkan oleh takal dan tali-sawat atau terus digerakkan oleh motor elektrik. Pemampat terbuka memerlukan adang aci engkol supaya minyak dan bahan pendingin tidak terkeluar daripada pemampat dan udara tidak masuk ke dalam pemampat. Gambarajah dibawah menunjukkan satu jenis pemampat salingan terbuka yang digerakkan oleh takal dan talisawat. Pemampat ini mempunyai satu silinder. Aci engkolnya jenis sipi. Rod rangkai dicagak pada sipi dan disambung pada omboh. Aci engkol dilengkapkan dengan penimbal dan di-imbangi dengan betui untuk memastikan pergerakan pemampat menjadi lancardan tidak bergegar. Pemampat jenis terbuka digerakkan oleh motor elektrik. Aci engkolnya yang terkeluar daripada kotak engkol memerlukan adang aci engkol untuk mengelakkan minyak dan bahan pendingin daripada terkeluar dari sistem, dan menghalang udara daripada masuk ke dalam sistem. Adang aci engkol menggunakan dua permukaan yang bergesel. Satu permukaan berpusing dengan aci engkol dan di-adang pada aci dengan gelang-0 yang dibuat daripada bahan sintetik. Permukaan yang satu lagi dilekapkan pada kotak engkol bersama gasket tahan bocor. Lihat Gambarajah kedua, iaitu gambarajah yang menunjukkan keratan adang aci engkol.
  • 7.
  • 8.
  • 9.
    Compressor IKML 9 ii) Semi– Hermatic Type. Kebanyakan unit – unit semi – Hermatik mengunakan Valted Assembly dan dilengkapkan dengan servis valve. Pemampat dan motornya ditempatkan didalam satu “ Housing “ . Jadi “ Crane Shaft – Seal dan Belting “ tidak perlu digunakan jika berlaku kerosakan baik pulih pada pemampat dan motornya. Bahagian ini boleh diservis dan alat dibahgian yang rosak boleh ditukar ganti.
  • 10.
  • 11.
    Compressor IKML 11 iii) HermaticType Pemampat Kedap Udara Pemampat kedap udara ialah pemampat yang disambung terus dengan motor dan diletakkan di dalam kubah yang dikimpal. Adang aci engkol tidak diperlukan.Gambarajah dibawah menunjukkan sebuah pemampat salingan kedap udara. Pemutar dipasang pada aci engkol. Sesetengah pemampat jenisini menem- patkan pemampat dan motor di sebelah atas. Ada juga yang menempatkan motor di bawah, dan pemampat di sebelah atas. Untuk mengelakkan pemampat daripada bergegar, pemampat diletakkan di atas pendakap kekuda berpegas di dalam kubah. Saluran sedutan dan saluran nyahcasnya mudah lentur. Sambungan wayar elektrik keluar daripada kubah dipateri dan ditebat supaya arus tidak mengalir pada badan kubah pemampat. Sistem pelinciran pemampat ini menggunakan tenaga empar. Pemampat disejukkan oleh wap bahan pendingin daripada saluran sedutan. Motor pemampat kedap udara biasanya menggunakan geganti penghidup.
  • 12.
  • 13.
    Compressor IKML 13 Rotary Type PemampatPutar Pemampat putar terbahagi kepada dua jenis. Jenis pertama mempunyai dua atau lebih bilah yang ber-pusing bersama aci (bilah putar). Jenis kedua pula mempunyai satu bilah yang menetap untuk adang saluran sedutan daripada saluran nyahcas (bilah pegun). Pemampat putar digunakan pada peti sejuk domestik, sistem dingin-beku dan alat penyaman udara. Pemampat ini juga digunakan pada pemam-pat penggalak di dalam bahagian tekanan rendah pada sistem-sistem mampatan berbilang peringkat yang besar. (a) Pemampat putar jenis bilah pegun Pemampat jenis ini mempunyai dua bahagian, iaitu bahagian bergerak dan bahagian penetap. Bahagian bergerak mengandungi komponen gelang keluli, sesendal dan sawar gelonsor. Bahagian penetap pula mengandungi motor dan silinder keluli. Lihat Gambarajah a. Untuk mengetahui bagaimana pemampat putar jenis bilah pegun berfungsi, lihat Gambarajah b. Sebagai contoh, ditunjukkan pemampat yang mem-punyai satu bilah gelonsor atau bilah pembahagi. Pada kedudukan A, kita dapat melihat bilah gelongsor sentiasa menekan pada gelang keluli. Bahan pendingin akan masuk ke dalam ruang di antara gelang dan dinding silinder.
  • 14.
    Compressor IKML 14 Gambarajah b: Gerakan pemampat jenis bilah pegun. Pada waktu yang sama, bahan pendingin di hadapan gelang dimam-patkan kerana ruang di antara gelang dan silinder kerapkali menjadi kecil. Apabila gelang berputar seperti dalam keadaan B, lebih banyak wap bahan pendingin masuk ke dalam silinder dan gas bahan pendingin yang dimampat akan dinyahcaskan ke pemeluwap. Pada kedudukan C, semua wap bahan pendingin yang dimampat dinyahcaskan ke pemeluwap melalui liang nyahcas. Wap bahan pendingin yang baru akan masuk melalui liang sedutan. Proses sedutan dan nyahcas akan berulang. (b) Pemampat putar jenis bilah putar Pemampat putar jenis bilah putar mempunyai bebe-rapa bilah di dalam rotor. Bilah ini akan sentiasa ditekan ke dinding silinder oleh tenaga empar semasa rotor berpusing. Gambarajah 1 menunjukkan cara-cara pemampat ini bekerja. Wap bahan pendingin yang bertekanan rendah akan masuk melalui liang sedutan A. Pada kedudukan B, proses sedutan masih berlaku. Apabila rotor berpusing pada kedudukan C, proses sedutan berakhir. Kedudukan D menunjukkan proses sedutan nyahcas yang baru berlaku. Nyahcas beriaku kerana ruang di antara silinder dan rotor kerapkali berkurangan. Isi-padu yang berkurangan membuattekanan dan suhu menjadi tinggi. Semasa gas bahan pendingin dinyahcaskan, gas ini akan melalui liang nyahcas kerana tidak ada ruang lagi untuk bahan pendingin lalu di hadapan-nya. Pada masa ini, kelegaannya ialah 0.025 mm. Kelegaan yang terlalu kecil ini bercampur dengan minyak pelincir bagi mengelakkan kebocoran dari-pada berlaku di antara tekanan tinggi dan tekanan rendah.
  • 15.