COMPETENCY BASED LEARNING MATERIAL
Sector : Industrial Arts
Qualification Title : Electronics Products Assembly
and Surviving NCII (EPAS NCII)
Unit of Competency : Maintain And Repair Electronically-
Controlled Domestic Appliances
Module Title : Maintain And Repair Electronically-
Controlled Domestic Appliances
Cavite Economic Zone.
DTS Program
Be a world class employee through DUAL Training Systems
Trainers Methodology
By: Developer SJBFTC. Inc.
September 17, 2015,
Module 1
Plan Training Session
Plan Training Session
Electronic Products
Assembly Assemble and
Servicing NC-II
Date Developed:
September 17,2015
Document No.Issued by:
SJBFTC Page 1Developed by:
Bosconian Trainers
Revision # 02
Data Gathering Instrument for Trainee’s Characteristics
Please answer the following instrument according to the characteristics
described below. Encircle the letter of your choice that best describes you
as a learner. Blank spaces are provided for some data that need your
response.
Characteristics of learners
Language,
literacy and
numeracy (LL&N)
Average grade in:
English
a. 95 and above
b. 90 to 94
c. 85 to 89
d. 80 to 84
a. 75 to 79
Average grade in:
Math
a. 95 and above
b. 90 to 94
c. 85 to 89
d. 80 to 84
e. 75 to 79
Cultural and
language
background
Ethnicity/culture:
a. Ifugao
b. Igorot
c. Ibanag
d. Gaddang
e. Muslim
f. Ibaloy
g. Others( please specify)_____________
Education &
general
knowledge
Highest Educational Attainment:
a. High School Level
b. High School Graduate
c. College Level
d. College Graduate
e. with units in Master’s degree
f. Masteral Graduate
g. With units in Doctoral Level
h. Doctoral Graduate
Sex a. Male
Plan Training Session
Electronic Products
Assembly Assemble and
Servicing NC-II
Date Developed:
September 17,2015
Document No.Issued by:
SJBFTC Page 2Developed by:
Bosconian Trainers
Revision # 02
Characteristics of learners
b. Female
Age Your age: _____
Physical ability 1. Disabilities(if any)_____________________
2. Existing Health Conditions (Existing illness if
any)
a. None
b. Asthma
c. Heart disease
d. Anemia
e. Hypertension
f. Diabetes
g. Others(please specify) ___________________
Previous
experience with
the topic
Basic Electronics and Electricity
a. Seminar
b. Previous/Current Work
c. Special Training
d. Research
Number of years as a competency trainer ______
Previous learning
experience
List down trainings related to EPAS
___________________________
___________________________
___________________________
Training Level
completed
NC 2 EPAS level
___________________________
___________________________
Special courses
Other courses related to EPAS
a. Units in education
b. Master’s degree units in education
c. Others(please specify)
_________________________
Learning styles a. Visual - The visual learner takes mental
pictures of information given, so in order for
this kind of learner to retain information, oral
or written, presentations of new information
must contain diagrams and drawings,
preferably in color. The visual learner can't
concentrate with a lot of activity around him
and will focus better and learn faster in a
quiet study environment.
b. Kinesthetic - described as the students in the
Plan Training Session
Electronic Products
Assembly Assemble and
Servicing NC-II
Date Developed:
September 17,2015
Document No.Issued by:
SJBFTC Page 3Developed by:
Bosconian Trainers
Revision # 02
Characteristics of learners
classroom, who have problems sitting still and
who often bounce their legs while tapping
their fingers on the desks. They are often
referred to as hyperactive students with
concentration issues.
c. Auditory- a learner who has the ability to
remember speeches and lectures in detail
but has a hard time with written text. Having
to read long texts is pointless and will not be
retained by the auditory learner unless it is
read aloud.
d. Activist - Learns by having a go
e. Reflector - Learns most from activities where
they can watch, listen and then review what
has happened.
f. Theorist - Learns most when ideas are linked
to existing theories and concepts.
g. Pragmatist - Learns most from learning
activities that are directly relevant to their
situation.
Other needs
a. Financially challenged
b. Working student
c. Solo parent
d. Others(please specify)
___________________________
Plan Training Session
Electronic Products
Assembly and Servicing NC-
II
Date Developed:
March 26,2015
Document No.Issued by:
SJBFTC.INC Page 4Developed by:
Bosconian Trainers
Revision # 02
TOPIC TO BE DISCUSS IN EPAS
1. POWER SUPPLY:
* Familiarization of all the components oand its terminals
* know the positive and negative terminals
* testing the voltages, resistance and current
* knowledge of how to trace the current
* knowledge in interpretation of the circuit
* actual pcb design
* general check up and testing and trouble shooting
* final exam
2. SENSOR ( light and sound )
* familiarization of all the components and functions of the sensor circuits
* know the positive and negative terminals
* testing the voltages, resistance, and current
* knowledge of how to trace the current
* knowledge in interpretation of the circuit
* actual pcb design
* general check up and testing and trouble shooting
* final exam
3. DOMESTIC HOME APPLIANCES (WASHING MACHINE and TV RECIEVER)
Plan Training Session
Electronic Products
Assembly and Servicing NC-
II
Date Developed:
March 26,2015
Document No.Issued by:
SJBFTC.INC Page 5Developed by:
Bosconian Trainers
Revision # 02
* familiarization of the parts of the appliances and functions
* disassembly and assembly
* reading and interpreting the diagram
* general check up, testing and trouble shooting
* final exam
4. CLOSED-CIRCUIT TELEVESION (CCTV)
* brief history
* familiarization of all the parts and module of CCTV and functions
* familiarization of all the terminals of the CCTV
* study the exact connection of all the part of CCTV
* knowledge in interpretation jof the circuit diagram
* general check up, testing and troubleshooting
* final exam
Plan Training Session
Electronic Products
Assembly and Servicing NC-
II
Date Developed:
March 26,2015
Document No.Issued by:
SJBFTC.INC Page 6Developed by:
Bosconian Trainers
Revision # 02
MODULE CONTENT
UNIT OF COMPETENCY: Power supply and other electronics circuit
MODULE TITLE : Power supply and other electronics circuit
MODULE DESCRIPTOR: This unit covers the knowledge, skills and attitudes
required to Power supply and other electronics circuit. Including diagnosing faults,
reassembling, testing and preparing reports.
LEARNING OUTCOMES:
At the end of this module you MUST be able to:
1. Prepare unit, tools, equipment and workplace for maintenance/repair.
2. Diagnose faults of electronically-controlled domestic appliances in Focus with
Power Supply.
3. Maintain/Repair Power Supply.
4. Reassemble and test repaired Power supply and other electronics circuit.
ASSESSMENT CRITERIA:
1.1 circuit analyzation
1.1-1 familiarization of all the components and its terminals
1.1-2 know the positive and negative terminals
1.1-3 study the functions of every component
1.1-4 tester reading (VOM) and study how to read the voltage, resistance and current
1.1-5 actual resistance reading of every component
1.1-6 PCB design and assembling of the power supply
1.1-7 knowledge in how to trace the current in the circuit
1.1-8 actual testing the voltages and current
1.1-9 knowledge in how to interpret the circuit and analyze
1.2-0 general check -up and testing and trouble shooting
1.2-1 final exam
Plan Training Session
Electronic Products
Assembly and Servicing NC-
II
Date Developed:
March 26,2015
Document No.Issued by:
SJBFTC.INC Page 7Developed by:
Bosconian Trainers
Revision # 02
LEARNING OUTCOME NO 1. 1
Supply and other electronics circuit
Contents:
To discuss about Prepare unit, tools, equipment and workplace for
maintenance/repair for Electronically Controlled Domestic appliances. One of
Example is power supply,
Conditions
The participants will have access to:
Tools Equipment Materials/ Supplies
 Step-down
transformer
 Soldering iron/gun
 Screwdriver
(assorted)
 Nut drivers
(assorted)
 Wrenches
(assorted)
 Allen wrench/key
 Multi-testers
(analog/digital)
 Utility knife
 Wire stripper
 Pliers (assorted)
 Work bench
 Flashlight
 Test light
 Cleaning brush
 Ball peen
hammer
 Soldering lead
 Wires, various
sizes
 Assorted
electronic
components
 Cleaning brush lead
free solder
 Resistors (different
values)
 Capacitors (different
values)
 Transformer
 Books and
References
 Technical manuals
 Documentation
forms
 Report forms
 LCD presention
Plan Training Session
Electronic Products
Assembly and Servicing NC-
II
Date Developed:
March 26,2015
Document No.Issued by:
SJBFTC.INC Page 8Developed by:
Bosconian Trainers
Revision # 02
Methodologies
 Demonstration
 Discussion
 LCD presention
Assessment Method:
 Interview (oral/ questionnaire)
 Observation
 Demonstration of Practical Skills
 Written examination
Plan Training Session
Electronic Products
Assembly and Servicing NC-
II
Date Developed:
March 26,2015
Document No.Issued by:
SJBFTC.INC Page 9Developed by:
Bosconian Trainers
Revision # 02
Learning Experiences
Learning Outcome 1.0
Prepare unit, tools, equipment and workplace for maintenance/repair
Learning Activities Special Instructions
Read Information Sheet No. 1.1 on
Identifying and performing different
Prepare unit, tools, equipment and
workplace for maintenance/repair
Answer Self Check 1.1 Compare answer to Answer key no. 1.1
Job Sheet No. 1.1 Selecting and Setting
Up Equipment
Refer performance to Criteria Checklist
1 .1
Plan Training Session
Electronic Products
Assembly and Servicing NC-
II
Date Developed:
March 26,2015
Document No.Issued by:
SJBFTC.INC Page 10Developed by:
Bosconian Trainers
Revision # 02
Information Sheet NO 1. 0
Power supply and other electronics circuit
Learning Objectives: Identify and perform different Power supply and other
electronics circuit, unit, tools, equipment and workplace for maintenance/repair
After reading this INFORMATION SHEET, YOU MUST be able to:
1. Define power supply.
2. Name the main components in a common linear AC to DC power supply
and explain the purpose and function of each.
3. Define rectifier and name two common types.
4. Name the component that transforms pulsating DC into constant DC.
5. Define ripple and identify its origins.
Definition and terms
A power supply is a device that supplies electric power to an electrical
load. The term is most commonly applied to electric power converters that
convert one form of electrical energy to another, though it may also refer to
devices that convert another form of energy to electrical energy. ...
Accidental - occurring unexpectedly, unintentionally, or by chance.
Alternating current - an electric current that is continually
varying in value and reversing its direction of flow at regular
interval
Anode - a positive electrode of semiconductor device
Capacitance - a property that exists whenever two
conductors are separated by insulating material, permitting
the storage of electricity
Capacitor - a component designed intentionally to
have a definite amount of capacitance
Circuit - an arrangement of one or more complete paths of electron flow.
Conductor - a wire, cable, or other body or medium that is
suitable for carrying electric current
Current - the rate of transfer of electricity from one point to another
De-soldering - a process of unsoldering unwanted parts or
components in the circuit with the support of a soldering tool
Dielectric material - a material that serves as insulator
because it has poor electric conductivity
Direct current - an electric current that
flows in one direction Discrete
components- separated or individual
Plan Training Session
Electronic Products
Assembly and Servicing NC-
II
Date Developed:
March 26,2015
Document No.Issued by:
SJBFTC.INC Page 11Developed by:
Bosconian Trainers
Revision # 02
components
Electronics - a branch of science and technology that deals
with the controlled flow of electrons
Flammable - tending to burn quickly
Hazards - risks; dangers
Malfunction - not in normal operating condition
Ohmmeter - an instrument that measures the amount of
resistance in certain component or circuits
Resistance - the opposition that a component or material offers to the flow
current
Resistor - a component designed intentionally to have a
definite amount of resistance
Soldering - a process of joining two metals caused by heat
Soldering technique - a strategy in which the solder (lead)
is being applied in a connection or in the printed circuit
board
Splicing - connecting two lengths of conductor
Technician - a person skilled in mechanical or industrial
techniques or in a particular technical field
Tool kit - a small bag or box equipped with hand tools
Troubleshooting - identifying and repairing faults in equipment
Voltage - the electrical pressure that exist between two points and capable
of
Producing a flow of current when a close circuit is connected
between the points.
Voltmeter - an instrument that measures the amount of
electromotive force in a component or circuit.
Plan Training Session
Electronic Products
Assembly and Servicing NC-
II
Date Developed:
March 26,2015
Document No.Issued by:
SJBFTC.INC Page 12Developed by:
Bosconian Trainers
Revision # 02
Acronyms
 A (amp) - Ampere
 AC - Alternating current
 AC/DC - Alternating current or Direct current
 A/D - Analog to digital
 ADC - Analog-to-digital converter
 AF - Audio frequency
 AFT - Automatic fine tuning
 AFC - Automatic frequency control
 AFC - Automatic flow controller, used in controlling the flow of gasses under
pressure into a vacuum system
 AGC - Automatic gain control
 Ah - Ampere hour
 Ai - Current gain
 AM - Amplitude modulation
 AM/FM - Amplitude modulation or Frequency modulation
 AMM - Analog multimeter
 antilog - Antilogarithm
 Ap - Power gain
 apc - Automatic phase control
 Av - Voltage gain
 AVC - Automatic volume control
 AWG - American wire gauge
 PCB - Printed Circuit Board
 PPE - Personal Protective Equipment
 VOM - Volt-Ohm-Milliameter
Plan Training Session
Electronic Products
Assembly and Servicing NC-
II
Date Developed:
March 26,2015
Document No.Issued by:
SJBFTC.INC Page 13Developed by:
Bosconian Trainers
Revision # 02
Lesson proper
Power Supply
• All electronic circuits need a power source to work.
• For electronic circuits made up of transistors and/or ICs, this power source
must be a DC voltage of a specific value.
Power Supply Characteristics
• The input is the 120 volt 60 Hz AC power line. Alternately, the input may be
240 volt AC.
• The power supply converts the AC into DC and provides one or more DC
output voltages.
• Main circuits in most power supplies.
Plan Training Session
Electronic Products
Assembly and Servicing NC-
II
Date Developed:
March 26,2015
Document No.Issued by:
SJBFTC.INC Page 14Developed by:
Bosconian Trainers
Revision # 02
Power Supply
• The AC line is first passed through a low pass filter of the form shown in figure.
Transformer
A transformer is commonly used to step the input AC voltage level down or up.
Rectifier
 The rectifier converts the AC sine wave into a pulsating DC wave.
Regulator
• The regulator is a circuit that helps maintain a fixed or constant output
voltage.
DC-DC Converter
• Most modern power supplies also contain one or more DC-DC converters
Plan Training Session
Electronic Products
Assembly and Servicing NC-
II
Date Developed:
March 26,2015
Document No.Issued by:
SJBFTC.INC Page 15Developed by:
Bosconian Trainers
Revision # 02
How Rectifiers Work
• The simplest form of rectifier is the half wave rectifier shown.
• Only the transformer, rectifier diode, and load (RL) are shown without the
filter and other components.
Bridge Rectifier
• Another widely used rectifier is the bridge rectifier. It uses four diodes.
• This is called a full wave rectifier as it produces an output pulse for each half
cycle of the input sine wave.
Plan Training Session
Electronic Products
Assembly and Servicing NC-
II
Date Developed:
March 26,2015
Document No.Issued by:
SJBFTC.INC Page 16Developed by:
Bosconian Trainers
Revision # 02
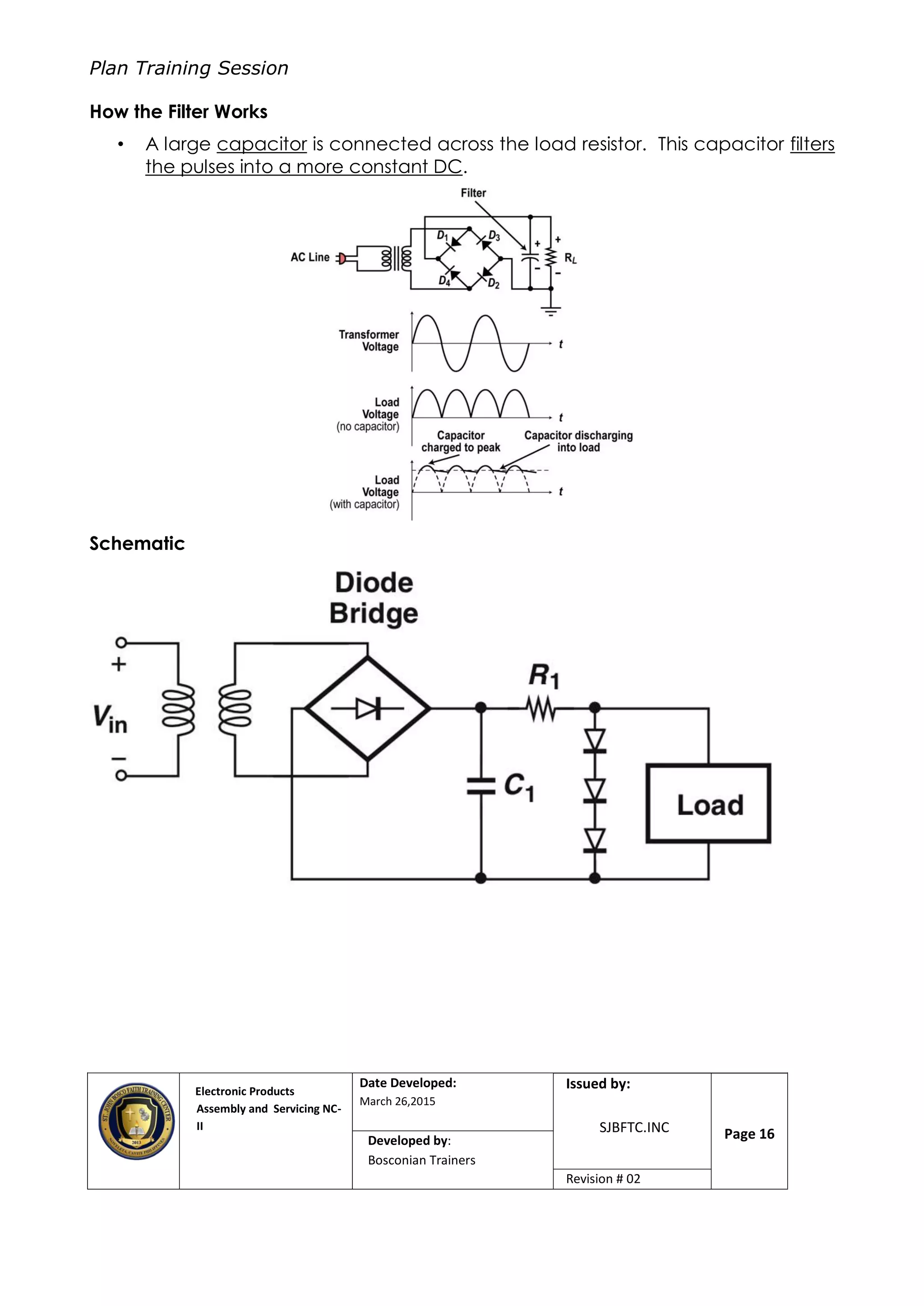
How the Filter Works
• A large capacitor is connected across the load resistor. This capacitor filters
the pulses into a more constant DC.
Schematic
Plan Training Session
Electronic Products
Assembly and Servicing NC-
II
Date Developed:
March 26,2015
Document No.Issued by:
SJBFTC.INC Page 17Developed by:
Bosconian Trainers
Revision # 02
Full-Wave Rectifier
Ripple
• The capacitor does a good job of smoothing the pulses from the rectifier
into a more constant DC.
The Regulator
• Most regulators are ICs .
• These are feedback control circuits that actually monitor the output voltage
to detect variations.
Actual PCB Lay out
Plan Training Session
Electronic Products
Assembly and Servicing NC-
II
Date Developed:
March 26,2015
Document No.Issued by:
SJBFTC.INC Page 18Developed by:
Bosconian Trainers
Revision # 02
JOB SHEET no.1.2.1
Title: Power supply and other electronics circuit and Prepare unit, tools,
equipment and workplace for maintenance/repair
Performance Objective: Given an instruction, you should be able to
Prepare unit, tools, equipment and workplace for
maintenance/repair
Supplies/Materials :basic electronics tools , paper and bullpen
Equipment : power supply. Basic tools and component.
Steps/Procedure:
a. Introduce yourself as a Consumer Electronics Technician
b. Explain the parts of power supply
c. Give information about power supply
d. Evaluate your performance on the topic
e. Answer assignment for next topic.
f. Applying 5 S before leaving in the classroom.
Assessment Method:
Observation
Demonstration of Practical Skills
Written examination
Plan Training Session
Electronic Products
Assembly and Servicing NC-
II
Date Developed:
March 26,2015
Document No.Issued by:
SJBFTC.INC Page 19Developed by:
Bosconian Trainers
Revision # 02
Self- Check no.1. 3.1
I. Test TRUE OR FALSE.
TRUE or FALSE. Read the statements carefully. Write True if the sentence is correct
and False if it is incorrect.
1. Power supply is a device that can produce resistance?
2. Its power supply converts A.C to D.C?
3. Example of power supply is cellphone charger?
4. Alternate current is the mean source of power supply?
5. D.C power supply means Direct current?
II. Question and Answer.
1. Ten lamps are connected in series across a power supply. The voltage across each lamp is
6.0 V. What is the voltage of the supply?
2. Ten lamps are connected in parallel across a 12 V supply. What is the voltage across each
lamp?
3. The ammeter below reads 1.0 A. All the resistors have the same value. What is the current
through the black resistor?
4. Look at the circuit below and answer the questions that follow:
A
Plan Training Session
Electronic Products
Assembly and Servicing NC-
II
Date Developed:
March 26,2015
Document No.Issued by:
SJBFTC.INC Page 20Developed by:
Bosconian Trainers
Revision # 02
Ammeter A5 reads 3 A. All the resistors have the same value of 10 Ω. What are the
readings on ammeters A1 to A8 and what is the terminal voltage of the battery?
5.
The voltmeter across R reads 24 V
(a) What is the voltage across the upper 10 Ω resistor?
(b) What is the current through the upper 10 Ω resistor?
(c) What is the voltage across the lower part of the parallel circuit?
(d) What is the reading on ammeter A2?
(e) What are the readings on ammeters A1 and A3?
(f) What is the value of R?
A5
A7A1
A8
A6
A4A3
A2
A1
A2
V
40V dc supply
R
10 30 Ω
Ω
10 A3
Plan Training Session
Electronic Products
Assembly and Servicing NC-
II
Date Developed:
March 26,2015
Document No.Issued by:
SJBFTC.INC Page 21Developed by:
Bosconian Trainers
Revision # 02
ANSWER KEY No1.3.2
1. False
2. True
3. True
4. True
5. True
Answers
1. 60 V
2. 12 V
3. 2 A
4. A1 = 11 A, A2=6 A, A3=2 A, A4=2 A, A5=3 A, A6=5 A, A7=11 A, A8=11 A
5(a) 16 V
5(b) 1.6 A
5(c) 16 V
5(d) 0.4 A
5(e) 2.0 A
5(f) 12 Ω
Plan Training Session
Electronic Products
Assembly and Servicing NC-
II
Date Developed:
March 26,2015
Document No.Issued by:
SJBFTC.INC Page 22Developed by:
Bosconian Trainers
Revision # 02
MODULE CONTENT
UNIT OF COMPETENCY: Sensor controller (light and sound)
MODULE TITLE: Sensor controller (light and sound)
MODULE DESCRIPTOR: able to perform maintain/ repair appliances Sensor controller
(light and sound).
EQUIPMENT
After reading this INFORMATION SHEET, YOU MUST be able to:
1. Able to know the maintain/ repair appliances.
2. Application of substitution technique.
3. Soldering/de soldering and wiring/cabling techniques.
4. Schematic diagram reading skills.
LEARNING OUTCOMES: Sensor controller (light and sound)
ASSESSMENT CRITERIA:
3.1 industrial electronic module, products and system
3.1-1 familiarization of all the parts and components, functions of a sensor circuit
3.1-2 study the uses and applications of a sensor
3.1-3 know the positive and negative terminals
3.1-4 testing the voltages current and resistance
3.1-5 know how to trace the current from input to output
3.1-6 knowledge in interpreting the circuit of a sensor
3.1-7 actual PCB design of a Sensor
3.1-8 general check-up, testing and trouble shooting
3.1-9 final exam
Plan Training Session
Electronic Products
Assembly and Servicing NC-
II
Date Developed:
March 26,2015
Document No.Issued by:
SJBFTC.INC Page 23Developed by:
Bosconian Trainers
Revision # 02
LEARNING OUTCOME NO 2. 0.
Sensor controller (light and sound)
Contents:
1. Service manual/schematic diagram/parts list.
2. Operating instructions/User/Owner’s manual.
3. Use and function of tools, equipment and testing instruments.
4. Applying 5 S
5. Define terms of Sensor controller (light and sound).
6. Diagnose faults of Sensor controller (light and sound).
Conditions: This Learning outcome covers the knowledge, skills and attitudes
required to Sensor controller (light and sound). Including diagnosing faults,
reassembling, testing and preparing reports.
Methodologies
 Modular (self-paced)
 Demonstration
 Discussion
Assessment Method:
 Review
 Lecture
 Actual demonstration
 Lecture and demonstration
 Lecture and demonstration
 Demonstration and observation
 Written test
Plan Training Session
Electronic Products
Assembly and Servicing NC-
II
Date Developed:
March 26,2015
Document No.Issued by:
SJBFTC.INC Page 24Developed by:
Bosconian Trainers
Revision # 02
Learning Experiences
Learning Outcome 2
Sensor controller (light and sound)
Learning Activities Special Instructions
Read Information Sheet No. 2.0 of
troubleshooting technique
Actual design on PCB on light Sensors
2.1.2
Demonstrate the Sensor lay out and
make your own Design. 2.1.3
Plan Training Session
Electronic Products
Assembly and Servicing NC-
II
Date Developed:
March 26,2015
Document No.Issued by:
SJBFTC.INC Page 25Developed by:
Bosconian Trainers
Revision # 02
Information Sheet NO 2. 0
Sensor controller (light and sound)
Learning Objectives: able to perform Reassemble and test repaired appliance in
Domestic Home Appliances (Washing machine and TV receiver.
Definition and terms
Acceleration
•Accelerometer
Biosignals
•Electrocardiogram (ECG)
•Electroencephalogram (EEG)
•Electromyography (EMG)
•Electrooculography (EOG)
•Electro palato graphy (EPG)
•Galvanic Skin Response (GSR)
Distance
•Capacitive
•Hall Effect
•Infrared
•Ultrasound
Flow
•Ultrasound
Force/pressure/strain/bend
•Air Pressure
•Fibre Optic Sensors
•Flexion
•Force-sensitive Resistor (FSR)
•Load Cell
•LuSense CPS² 155
•Miniature Pressure Transducer
•Piezoelectric Ceramic & Film
•Strain Gage
Humidity
Plan Training Session
Electronic Products
Assembly and Servicing NC-
II
Date Developed:
March 26,2015
Document No.Issued by:
SJBFTC.INC Page 26Developed by:
Bosconian Trainers
Revision # 02
•Hygrometer
Linear position
•Hall Effect
•Linear Position (Touch)
•Linear Potentiometer (Slider)
•Linear Variable Differential Transformer
(LVDT)
•LuSense CPS² 155
Orientation/inclination
•Accelerometer
•Inclinometer
•Magnetometers
Radio Frequency
•Radio Frequency Identification (RFID)
Rotary position
•Rotary Encoder
•Rotary Potentiometer
Rotary velocity
•Gyroscope
Switches
•On-Off Switch
Temperature
•Temperature Vibration
•Piezoelectric Ceramic & Film
Visible light intensity
•Fibre Optic Sensors
•Light-Dependent Resistor (LDR)
Plan Training Session
Electronic Products
Assembly and Servicing NC-
II
Date Developed:
March 26,2015
Document No.Issued by:
SJBFTC.INC Page 27Developed by:
Bosconian Trainers
Revision # 02
Lesson proper 2
INTRODUCTION
• A light dependant resistor (LDR) or a photo resistor or photocell is a light
controlled variable resistor. Its resistance changes with the light intensity that
falls on it.
• They are made up of semiconductor materials having high resistance.
WORKING OF LDR
A LDR works on the principle of photoconductivity.
Photo conductivity is an optical phenomenon in which the materials
conductivity reduces when light is absorbed by the material.
CHARACTERISTICS OF LDR
LDRs are light dependent devices whose resistance decreases when light falls
on them and increases in the dark.
When a light dependent resistor is kept in dark, its resistance is very high. This
resistance is called as dark resistance.
CONSTRUCTION OF LDR
A typical LDR Circuit symbol of LDR
Plan Training Session
Electronic Products
Assembly and Servicing NC-
II
Date Developed:
March 26,2015
Document No.Issued by:
SJBFTC.INC Page 28Developed by:
Bosconian Trainers
Revision # 02
Modern light dependent resistors are made of lead sulphide, lead selenide, indium
antimonide and most commonly cadmium sulphide (CdS) and cadmium selenide.
ADVANTAGES:
LDRs are cheap and are readily available in many sizes and shapes.
DISADVANTAGES:
Highly inaccurate with a response time of about tens or hundreds of milliseconds.
Light sensor: The LED lights up when the intensity of the light reaching the LDR
resistor is sufficient.
Example is Automatic Emergency Light: It senses darkness/night and turns
ON automatically. Similarly it senses day light and turns OFF automatically. Series
of LEDs are connected.
Plan Training Session
Electronic Products
Assembly and Servicing NC-
II
Date Developed:
March 26,2015
Document No.Issued by:
SJBFTC.INC Page 29Developed by:
Bosconian Trainers
Revision # 02
2. Audio Compressor: Audio compressors are devices which reduce the gain of the
audio amplifier when the amplitude of the signal is above a set value. This is done to
amplify soft sounds while preventing the loud sounds from clipping. Some compressors
use an LDR and a small lamp (LED) connected to the signal source to create changes
in signal gain.
3. Fire Alarm: The alarm works by sensing the smoke produced during fire. When there
is no smoke the light from the bulb will be directly falling on the LDR. The LDR resistance
will be low and so the voltage across it (below 0.7 V). The transistor will be OFF and
nothing happens. When there is sufficient smoke to mask the light from falling on LDR,
the LDR resistance increases and so do the voltage across it. The transistor will switch
ON which is connected to a tone player to play music.
4. Automatic Street Light: It automatically switches ON when the night falls and turns
OFF when the sun rises.
WATER LEVEL ALARM INDICATOR
Plan Training Session
Electronic Products
Assembly and Servicing NC-
II
Date Developed:
March 26,2015
Document No.Issued by:
SJBFTC.INC Page 30Developed by:
Bosconian Trainers
Revision # 02
CIRCUIT OPERATION
 is a simple water level alarm circuit that will produce
an audible alarm when the water level reaches a preset level.
 The circuit can be powered of a (3 to 12V) battery and is very handy to use.
 The circuit is based on an astable multivibrator wired around IC1 (NE 555).
 The operating frequency of the astable multivibrator here will depend on
capacitor C1, resistances R1, R2 and the resistance across the probes A&B.
IC NE555
 The 555 can be used to provide time delays, as an oscillator, and as a flip-flop
element.
IC NE555 [PIN DIAGRAM]
Plan Training Session
Electronic Products
Assembly and Servicing NC-
II
Date Developed:
March 26,2015
Document No.Issued by:
SJBFTC.INC Page 31Developed by:
Bosconian Trainers
Revision # 02
 PIN 1 “GROUND” low level (0 V)
 PIN 2 “TRIGGER” Voltage below 1/3 Vcc to trigger the pulse
 PIN 3 “OUT” Pulsating output
 PIN 4 “RESET” interrupts the timing interval at Output.
 PIN 5 “CONTROL VOLTAGE” Provides access to the internal voltage divider;
default 2/3 Vcc.
 PIN 6 “THRESHOLD “The pulse ends when the voltage is greater than Control.
 PIN 7 “DISCHARGE ” Open collector output; to discharge the capacitor.
 PIN 8 “VCC” Positive supply voltage is usually between 3 and 15 V.
RESISTOR
 Resistor is a passive component used to control current in a circuit.
 Its resistance is given by the ratio of voltage applied across its
Terminals to the current passing through it.
Buzzer
Plan Training Session
Electronic Products
Assembly and Servicing NC-
II
Date Developed:
March 26,2015
Document No.Issued by:
SJBFTC.INC Page 32Developed by:
Bosconian Trainers
Revision # 02
 The piezo buzzer produces sound based on reverse of the piezoelectric effect.
 The generation of pressure variation or strain by the application of electric potential
across a piezoelectric material is the underlying principle.
CAPACITOR
 Capacitor is a widely used electronic component. It stores electric charge and
then discharges it into the circuit.
BATTERY[12V]
 It is a collection of one or more electrochemical cells in which stored chemical
energy is converted into electrical energy.
 The principles of operation haven’t changed much since the time of Volta.
Application & advantages
 Water level indicator is used in applications like storage tanks, boilers etc. to
indicate level of water inside.
 Easily indicate when water level is full in tank with beep
Sound.
 Low cost
Plan Training Session
Electronic Products
Assembly and Servicing NC-
II
Date Developed:
March 26,2015
Document No.Issued by:
SJBFTC.INC Page 33Developed by:
Bosconian Trainers
Revision # 02
Fill in the blank
Equipment List
Equipment name Quantity used in a circuit Quantity used in
Whole Project
Transistor (npn)
LEDs (White)
Variable Resistor
Resistance (10K)
Resistance (1K)
LDR
Specifications
Equipment
name
Voltage Resistance Power Current
Transistor
LED
Variable
resistor
Resistance
Resistance
LDR
Circuit Diagram
Result/ Comments:
Plan Training Session
Electronic Products
Assembly and Servicing NC-
II
Date Developed:
March 26,2015
Document No.Issued by:
SJBFTC.INC Page 34Developed by:
Bosconian Trainers
Revision # 02
Key answer
Equipment List
Equipment name Quantity used in a circuit Quantity used in
Whole Project
Transistor (npn) 1 1
LEDs (White) 1 1
Variable Resistor 2 2
Resistance (10K) 1 1
Resistance (1K) 1 1
LDR 1 1
Specifications
Equipment
name
Voltage Resistance Power Current
Transistor 9 V 9 V
LED 2 V 2V
Variable
resistor
9 V 9 V
Resistance 1 10K
Resistance 2 1K
LDR
Circuit Diagram
Result/ Comments:
Base on result student
Plan Training Session
Electronic Products
Assembly and Servicing NC-
II
Date Developed:
March 26,2015
Document No.Issued by:
SJBFTC.INC Page 35Developed by:
Bosconian Trainers
Revision # 02
Learning Experiences
Learning Outcome 3
Domestic Home Appliances (Washing machine and TV
receiver
Learning Activities Special Instructions
Read Information Sheet No. 3.2 of
troubleshooting technique
Answer Self Check no. 3.1.2 Compare answer to Answer key no.
3.1.2
Operation Sheet No. 3
Application of substitution technique
Soldering/de soldering and
wiring/cabling techniques
Schematic diagram reading skills
Refer performance to Criteria
Checklist no. 3.2
Plan Training Session
Electronic Products
Assembly and Servicing NC-
II
Date Developed:
March 26,2015
Document No.Issued by:
SJBFTC.INC Page 36Developed by:
Bosconian Trainers
Revision # 02
Information Sheet NO 3. 0
Domestic Home Appliances (Washing machine and TV
receiver
Learning Objectives: able to perform Reassemble and test repaired
appliance in Domestic Home Appliances (Washing machine and TV receiver.
Definition and terms
Definition of Washing Machine.
Anti Crease Programme
At the end of the cycle, the drum performs extra turns to gently untangle
clothes. This helps to reduce creasing and makes ironing much easier.
AntiVibration Technology
This feature ensures Bosch washing machines are extremely quiet, with extra
insulation and a spiral wall design.
AquaSpa
The Aqua Spa system is a high-tech feature available on many Bosch
machines. It soaks the load more efficiently, using the perfect amount of water
and less energy.
AquAvoid
This anti-leak technology is available in all Blomberg machines. The water
supply to the machine is cut off in the event of an internal leak.
Audible End of Programme
A sound alerts you to the fact the cycle has finished.
B
Baby Care Program
Plan Training Session
Electronic Products
Assembly and Servicing NC-
II
Date Developed:
March 26,2015
Document No.Issued by:
SJBFTC.INC Page 37Developed by:
Bosconian Trainers
Revision # 02
This program is designed for the most delicate laundry items, such as baby
clothing and soft toys.
Built-in (BI)
A machine that slots inside your kitchen cupboards so it's hidden from view.
See 'Integrated'.
C
Child Safety Lock
This ensures children can't open the washing machine door while a cycle is in
progress. The term may also refer to a feature which locks the buttons on a
machine so they can't be used. This stops children from accidentally starting a
wash or changing your preferred settings.
Cycle Time
The average length of time a particular cycle or programme will take.
D
Delicate Wash Programme
A very gentle cycle which will safely wash delicate items.
Detergent Compartment
A drawer for liquid detergent and fabric softener.
Digital Display
An electronic screen which displays programme options and features such as
timers and settings.
Door Hinge Position
The position of the hinge dictates the direction in which the washing machine
door will open. For example, a door with a left hinge position will open to the
left.
Drum Volume
Plan Training Session
Electronic Products
Assembly and Servicing NC-
II
Date Developed:
March 26,2015
Document No.Issued by:
SJBFTC.INC Page 38Developed by:
Bosconian Trainers
Revision # 02
The amount the washing machine drum can hold in liters.
E
Eco Programme
An extra cool or energy efficient wash. Different types of machine may have
cool and eco settings under other names.
Eco Tech
Eco Tech is Hotpoint's unique grading system. Machines are awarded the Eco
Tech stamp of approval if they achieve an energy rating of A+.
Eco Time
This function is offered on many Indesit machines. It reduces the cycle time by
30% and uses up to 40% less water and energy. Eco Time provides savings on
your energy bills and is kinder to the environment.
EcoPerfect
The EcoPerfect option is an incredible energy saving solution available on Bosch
VarioPerfect washing machines. Choosing EcoPerfect can be 30% more
economical than even the most energy efficient appliances.
Energy Consumption
The average amount of electricity used by a washing machine during one cycle
or over a whole year.
Energy Rating
This rating indicates the energy efficiency of a washing machine or other
appliance. The highest rating is A+++. Machines with a higher rating are more
environmentally friendly and cost less money to run.
Energy Saver
An Indesit function which can be applied to a number of cycles. This allows you
to make energy savings of up to 70%.
Plan Training Session
Electronic Products
Assembly and Servicing NC-
II
Date Developed:
March 26,2015
Document No.Issued by:
SJBFTC.INC Page 39Developed by:
Bosconian Trainers
Revision # 02
Extra Rinse
This function provides an extra rinse and is useful for removing stubborn stains
and remaining traces of detergent.
F
Fifteen Minute Quick Wash
Many modern machines now offer a 15 minute quick wash programme which
performs a cycle in a quarter of an hour. This is a useful feature for cleaning
and freshening clothes in a hurry.
Flexidose
The Zanussi Flexidose drawer is an intelligent Detergent Compartment that
uses your detergent in the most effective way.
Freestanding
These machines stand independently and can be set-up anywhere in the
kitchen, garage or utility room.
Front-loading
Clothes are loaded into the washing machine from a porthole in the front.
G
H
Half Load Function
Select this function for smaller loads of washing to reduce the amount of water
and energy used in the cycle.
Hand Wash
A very gentle cycle suitable for items that would ordinarily be hand-washed.
I
Integrated
Plan Training Session
Electronic Products
Assembly and Servicing NC-
II
Date Developed:
March 26,2015
Document No.Issued by:
SJBFTC.INC Page 40Developed by:
Bosconian Trainers
Revision # 02
Integrated machines are built in to the existing kitchen layout and are often
hidden behind a cupboard door. See 'Built-in'.
Intelligent Wash System
Sensors within the drum detect the size of the load and alter the water level
and cycle time to correspond with it. This highly innovative feature saves time,
money and energy.
J
Jetsystem
The Zanussi Jetsystem automatically adjusts water level, cycle time and energy
consumption to accommodate the size of the load. This allows you to wash
smaller loads with minimal water and energy use.
K
L
M
Maximum Wash Capacity (kg)
The maximum amount of laundry (in weight) a machine can wash in one load.
For example, a family sized machine may have a maximum capacity of 8
kilograms.
Mini Load Setting
Similar to the half load function. The amount of water and energy used by a
cycle is reduced to accommodate a smaller amount of laundry.
N
Noise Level (db)
The amount of noise in decibels (a unit for measuring sound) a washing
machine makes whilst in use. The lower the number, the quieter the machine.
Number of Programmes
Plan Training Session
Electronic Products
Assembly and Servicing NC-
II
Date Developed:
March 26,2015
Document No.Issued by:
SJBFTC.INC Page 41Developed by:
Bosconian Trainers
Revision # 02
This indicates how many wash programmes available on a machine.
Programmes may include cool wash, half load, delicate, woollen, hand wash
and more.
O
P
Porthole
The entrance to the washing machine drum by which you can load clothes.
Pre Wash
This function is used to rinse and lightly wash clothes prior to the main cycle. It
is useful for stained and heavily soiled clothing.
Q
Quick Wash Cycle
This programme completes a full wash in less time; it is energy saving and
time-efficient.
R
Rinse Hold
A very smart feature that allows you to delay the final rinse until a more
convenient time.
S
Silent System Plus
A low-noise motor and noise insulation panels ensure AEG washing machines
are extremely quiet.
Silk Wash
A programme designed especially for washing delicate silk clothing.
Plan Training Session
Electronic Products
Assembly and Servicing NC-
II
Date Developed:
March 26,2015
Document No.Issued by:
SJBFTC.INC Page 42Developed by:
Bosconian Trainers
Revision # 02
SpeedPerfect
The SpeedPerfect function by Bosch allows you to reduce cycle times without
compromising on the performance and quality of the wash. It is available on
VarioPerfect machines.
Spin Performance
A rating awarded to machines which indicates how efficiently water is extracted
from clothes during the spin cycle.
Spin Speed (RPM)
The speed at which the drum spins during a wash. A higher speed means
clothes will be drier when they come out of the machine.
Start Timer Delay
This function allows you to load the drum, add your detergent and select a time
for the machine to start up to 24 hours in advance.
T
U
Unbalanced Load Control System
Modern technology from Beko which ensures laundry is evenly distributed
around the drum during the cycle.
V
Variable Spin Speed
This feature allows you to choose the spin speed of a cycle. You can select a
faster spin to extract more water and speed up the drying process, or slower
speeds to reduce creasing.
Variable Temperature
The majority of machines now allow you to set the temperature of a cycle
depending on your requirements.
VarioPerfect
Plan Training Session
Electronic Products
Assembly and Servicing NC-
II
Date Developed:
March 26,2015
Document No.Issued by:
SJBFTC.INC Page 43Developed by:
Bosconian Trainers
Revision # 02
A flexible technology by Bosch that allows you to tailor wash cycles to your
requirements. See 'EcoPerfect' and 'SpeedPerfect'.
W
Wash Performance
This is a rating awarded to indicate the overall cleaning power of a washing
machine.
Water Consumption
This is the average amount of water used by a machine during a cycle.
Wool Programme
A cycle designed to safely wash woollen garments. This cycle has slower spin
speeds to ensure items are not stretched.
Plan Training Session
Electronic Products
Assembly and Servicing NC-
II
Date Developed:
March 26,2015
Document No.Issued by:
SJBFTC.INC Page 44Developed by:
Bosconian Trainers
Revision # 02
Definition of Television.
 activity = something you do, especially in your free time
 affect = have an effect on
 amount = sum
 attract = catch the attention of
 audience = people who watch TV
 better off = to have a better standard of living than someone else
 broadcast = to send out television programs
 campaign = a series of events that lead to an election
 claim = to say that something is true
 critic = someone who criticizes a person or an idea, or is against it
 encourage = tries to make us think
 engage = take on, do
 enormous = very big
 gain = get
 get exercise = do sports
 glamorous = exciting, fascinating, expensive
 impact = influence
 lack = do not have enough
 perceive = see, observe
 politics = ideas and activities that are connected with the government
 popularity = to be famous, well-known
 present = show
 probably = most likely
 Super Bowl = the final game of the American football season, usually played
at the end of January or the beginning of February
 commercial broadcaster = television station that gets its money through
advertisements and commercials
 giant = very big company
 global reach = you can watch them in many countries around the world
 major = important
 network = group of TV stations that belong together and usually broadcast
the same programs
 notable = important
 public = free, open
 state-owned = controlled by the government
 telenovela = short TV series that is popular in South America
Plan Training Session
Electronic Products
Assembly and Servicing NC-
II
Date Developed:
March 26,2015
Document No.Issued by:
SJBFTC.INC Page 45Developed by:
Bosconian Trainers
Revision # 02
Lesson proper 3
What is a Washing Machine?
 A washing machine is an machine that washes clothes, linen
 Was made to help wash clothes easier
Plan Training Session
Electronic Products
Assembly and Servicing NC-
II
Date Developed:
March 26,2015
Document No.Issued by:
SJBFTC.INC Page 46Developed by:
Bosconian Trainers
Revision # 02
Inside of a Washing Machine
 Two Steel Tubs
◦ Outer = Seals water. Mounted so that inner can move without banging.
◦ Inner = Holds clothes and with the agitator in the middle with holes around
the side of the tub. Attached to gearbox
 There are 3 pulley
◦ One side of frame moves up
◦ Other side frame goes down
 Has Damping System
◦ Uses friction to absorb force of the dangling pulleys
Plumbing
 Before hose release water into tub, it is send through anti-siphon device
◦ Prevent water from being sucked back into the water line
Plan Training Session
Electronic Products
Assembly and Servicing NC-
II
Date Developed:
March 26,2015
Document No.Issued by:
SJBFTC.INC Page 47Developed by:
Bosconian Trainers
Revision # 02
Plumbing
 Water Inlet
◦ Water enters that way
◦ Nozzle to the right: Overflow port
Pump
 Re-circulates water and drains it
 Has 2 separate pump in one
◦ Bottom half: Hooked to drain line
◦ Top half: Re-circulates wash water
Control
 Cycle switch
 Speed and temp. control switch
Some Tips of Washing Machine in Problem & Possible Cause.
Problem Possible Cause
1.Wash Motor Not Working But Spin Motor Are
Working
Wash Motor Problem/Switch/Line
2. Spin Motor Not Working But Motor Is Working. Spin Motor Problem/ Switch Line/ Fan Belt
3. Both Spin & Wash Motor Are Not Working. AC Line Cord/Power Cord Problem/ Spin/
Wash Motor Problem.
Plan Training Session
Electronic Products
Assembly and Servicing NC-
II
Date Developed:
March 26,2015
Document No.Issued by:
SJBFTC.INC Page 48Developed by:
Bosconian Trainers
Revision # 02
Troubleshooting in single motor
The following symptoms are not trouble.
Plan Training Session
Electronic Products
Assembly and Servicing NC-
II
Date Developed:
March 26,2015
Document No.Issued by:
SJBFTC.INC Page 49Developed by:
Bosconian Trainers
Revision # 02
Plan Training Session
Electronic Products
Assembly and Servicing NC-
II
Date Developed:
March 26,2015
Document No.Issued by:
SJBFTC.INC Page 50Developed by:
Bosconian Trainers
Revision # 02
Plan Training Session
Electronic Products
Assembly and Servicing NC-
II
Date Developed:
March 26,2015
Document No.Issued by:
SJBFTC.INC Page 51Developed by:
Bosconian Trainers
Revision # 02
Plan Training Session
Electronic Products
Assembly and Servicing NC-
II
Date Developed:
March 26,2015
Document No.Issued by:
SJBFTC.INC Page 52Developed by:
Bosconian Trainers
Revision # 02
Plan Training Session
Electronic Products
Assembly and Servicing NC-
II
Date Developed:
March 26,2015
Document No.Issued by:
SJBFTC.INC Page 53Developed by:
Bosconian Trainers
Revision # 02
Plan Training Session
Electronic Products
Assembly and Servicing NC-
II
Date Developed:
March 26,2015
Document No.Issued by:
SJBFTC.INC Page 54Developed by:
Bosconian Trainers
Revision # 02
Plan Training Session
Electronic Products
Assembly and Servicing NC-
II
Date Developed:
March 26,2015
Document No.Issued by:
SJBFTC.INC Page 55Developed by:
Bosconian Trainers
Revision # 02
Trouble Shooting Examples
Plan Training Session
Electronic Products
Assembly and Servicing NC-
II
Date Developed:
March 26,2015
Document No.Issued by:
SJBFTC.INC Page 56Developed by:
Bosconian Trainers
Revision # 02
Self- Check no. 2.1.2
Test 1: Television - Multiple Choice Exercises
1. The first television broadcasts started in
a. Great Britain
b. the USA
c. Germany
2. The biggest TV audiences are attracted by
a. social events
b. sports
c. politics
3. In Europe, state-owned television
a. does not exist any more today
b. had a monopoly for a long time
c. gets less money than private companies
4. CNN became popular as a
a. news network
b. documentary channel
c. movie station
5. Cathode-ray tubes
a. shoot electrons to a screen covered with phosphor
b. work with two sheets of glass
c. have pixels that can be turned on and off
6. Digital TV signals
a. carry less data than analog signals
b. have a better picture quality than analog signals
c. cannot transmit images in high definition
7. The first public TV station in America was
a. PBS
b. ABC
c. CBS
8. Every color on television can be achieved by mixing together
a. red, yellow and blue
b. blue, green and white
c. red , blue and green
9. An analog signal in the form of an electromagnetic wave
a. can travel to satellites and back again
b. can travel directly from the TV station to people's homes
c. cannot travel for a long distance
10. The first big event that attracted millions of TV viewers was
a. the TV debate between John F. Kennedy and Richard Nixon
b. Who Wants To Be A Millionaire
c. the Vietnam war
Plan Training Session
Electronic Products
Assembly and Servicing NC-
II
Date Developed:
March 26,2015
Document No.Issued by:
SJBFTC.INC Page 57Developed by:
Bosconian Trainers
Revision # 02
11. Tele-novelas are short popular TV series in
a. South America
b. the United States
c. Europe
12. Commercial TV stations get most of their money
a. from fees from their viewers
b. from the government
c. by selling advertising time
Test II. Fill In the Missing Words Fill In the Correct Words.
Great Britain and America were the first countries to experiment with television in the 1930s and
40s. The three big American TV ABC, CBS and ABC were founded after World War II.
They brought television to a growing in the 1950s.
Television became the major of information. In 1960 the first TV in history was
broadcast between Richard Nixon and John F. Kennedy. Television also influenced the way people
thought about the in Vietnam.
In the 1980s the of America’s big TV stations was broken. New networks started
news, sports and music around the clock. CNN, an all-news network, became famous
for its of the Gulf War.
In the last decade TV channels focused on programs and reality shows. Among the
most are Who Wants to Be a Millionaire and Survivor.
advertising - audience - broadcasting - coverage - debate - entertainment - monopoly - networks
- popular - public - source - war
Plan Training Session
Electronic Products
Assembly and Servicing NC-
II
Date Developed:
March 26,2015
Document No.Issued by:
SJBFTC.INC Page 58Developed by:
Bosconian Trainers
Revision # 02
III. Enumeration
1. Classified into two types of Washing machines?
2. What are the basic Parts of Washing Machines?
3. Are the Tools Need when Dis assembles and Assemble of Washing
Machine.
Plan Training Session
Electronic Products
Assembly and Servicing NC-
II
Date Developed:
March 26,2015
Document No.Issued by:
SJBFTC.INC Page 59Developed by:
Bosconian Trainers
Revision # 02
ANSWER KEY No.2.1.2
Test 1: Television - Multiple Choice Exercises
1. A
2. B
3. B
4. A
5. A
6. B
7. A
8. C
9. C
10.A
11.A
12.C
Test II. Fill In the Missing Words Fill In the Correct Words.
Great Britain and America were the first countries to experiment with television in the 1930s and
40s. The three big American TV NETWORKS ABC, CBS and ABC were founded after World
War II. They brought television to a growing AUDIENCE in the 1950s.
Television became the major SOURCE of information. In 1960 the first TV DEBATE in history
was broadcast between Richard Nixon and John F. Kennedy. Television also influenced the way
people thought about the WAR in Vietnam.
In the 1980s the MONOPOLY of America’s big TV stations was broken. New networks started
BROADCASTING news, sports and music around the clock. CNN, an all-news network, became
famous for its COVERAGE of the Gulf War.
In the last decade TV channels focused on ENTERTAINMENT programs and reality shows.
Among the most POPULAR are Who Wants to Be a Millionaire and Survivor.
Plan Training Session
Electronic Products
Assembly and Servicing NC-
II
Date Developed:
March 26,2015
Document No.Issued by:
SJBFTC.INC Page 60Developed by:
Bosconian Trainers
Revision # 02
III. Enumeration
1. Single tub Machines and twin Tub Machines.
2. The basic parts are the fallowing.
a. Belt Drive Washing
b. Machine Shown
c. Inlet Connections
d. Air Dome Seal
e. Center Post Gasket
f. Outer Tub Seal
g. Pump
h. Hose Connectors
3. Basic Tool Need to assemble and Dis assemble of Washing Machines are
the fallowing.
Plan Training Session
Electronic Products
Assembly and Servicing NC-
II
Date Developed:
March 26,2015
Document No.Issued by:
SJBFTC.INC Page 61Developed by:
Bosconian Trainers
Revision # 02
IV. Drawn Schematic diagram. 2 kinds of Washing Machine and block Diagram
Television.
Plan Training Session
Electronic Products
Assembly and Servicing NC-
II
Date Developed:
March 26,2015
Document No.Issued by:
SJBFTC.INC Page 62Developed by:
Bosconian Trainers
Revision # 02
Block Diagram of Television.
Plan Training Session
Electronic Products
Assembly and Servicing NC-
II
Date Developed:
March 26,2015
Document No.Issued by:
SJBFTC.INC Page 63Developed by:
Bosconian Trainers
Revision # 02
Plan Training Session
Electronic Products
Assembly and Servicing NC-
II
Date Developed:
March 26,2015
Document No.Issued by:
SJBFTC.INC Page 64Developed by:
Bosconian Trainers
Revision # 02
CCTV (closed-circuit television) is a TV system in which signals are not publicly distributed but
are monitored, primarily for surveillance and security purposes. CCTV relies on strategic
placement of cameras, and observation of the camera's input on monitors somewhere
Categories
• How Do CCTV Camera Work?
• CCTV Camera Benefits
• CCTV System Types
• CCTV Camera Types
• Installation
• Configuration
CCTV System Types
CCTV systems are broadly divided into two
Types. These are:
1. Wired CCTV system
2. Wireless CCTV system.
CCTV Camera Benefits
CCTV is commonly used for a variety of purpose,
including:
• Maintaining perimeter security in medium-to high-
secure areas and installations.
• Observing behavior of incarcerated inmates and potentially dangerous patients in
medical facilities.
• Traffic monitoring
• Building and ground security
Plan Training Session
Electronic Products
Assembly and Servicing NC-
II
Date Developed:
March 26,2015
Document No.Issued by:
SJBFTC.INC Page 65Developed by:
Bosconian Trainers
Revision # 02
CCTV Camera Types
CCTV cameras are being installed everywhere for purpose of security and crime
prevention and detection. There are many type if CCTV cameras are available for this
purpose.
These are:
Indoor Camera
Indoor camera as its name suggests used for indoor security mechanism. These are
suitable for security in homes, schools, offices, hotels etc…
Outdoor camera
Outdoor camera is used for outdoor places.They are mostly used for entry and exist
points with limited night lighting.These cameras have hard Shell vandal-proof casings.
Indoor Camera
Outdoor camera
IR day/Night Camera
Dome Camera
Bullet Camera
Vandal Proof Camera
Hidden Camera
Pen Tilt Zoom Camera
Plan Training Session
Electronic Products
Assembly and Servicing NC-
II
Date Developed:
March 26,2015
Document No.Issued by:
SJBFTC.INC Page 66Developed by:
Bosconian Trainers
Revision # 02
IR day/Night Camera
IR day/night cameras are used for high alert security areas were surveillance needs
to happened day and night. These cameras are used by military personal, in parking lots
and high security zones.
Dome Camera
Cameras are installed inside a dark dome and are design in a way that they go
unnoticed by visitors. These cameras can be rotated and tilted
Manually. Dome cameras are used in public place like railway station,
busterminals, and other areas where there is a huge gathering of people.
Bullet Camera Vandal Proof Camera
Plan Training Session
Electronic Products
Assembly and Servicing NC-
II
Date Developed:
March 26,2015
Document No.Issued by:
SJBFTC.INC Page 67Developed by:
Bosconian Trainers
Revision # 02
Pan Tilt Zoom Camera Hidden Camera
Dome Camera
• Compact in size.
• Fixed/Vari focal lens.
• Aesthetically good.
• Low cost.
Plan Training Session
Electronic Products
Assembly and Servicing NC-
II
Date Developed:
March 26,2015
Document No.Issued by:
SJBFTC.INC Page 68Developed by:
Bosconian Trainers
Revision # 02
• Compact in size.
• Fixed/Vari focal lens.
• Night Vision (IR LEDs)
• Aesthetically good.
• Low cost.
• Fixed/Vari focal lens.
• Aesthetically good.
• Cost Effective.
• PAN/TILT feature
• Fixed/Vari focal lens.
• Aesthetically good.
• Night Vision
• Cost Effective.
• High Speed PAN/TILT feature
Plan Training Session
Electronic Products
Assembly and Servicing NC-
II
Date Developed:
March 26,2015
Document No.Issued by:
SJBFTC.INC Page 69Developed by:
Bosconian Trainers
Revision # 02
• Keypad
• Joystick
• Digital Display
C/CS Mount Camera
• Box type camera
• Separate lens
• Vari-focal lens
• High Resolution Image
Plan Training Session
Electronic Products
Assembly and Servicing NC-
II
Date Developed:
March 26,2015
Document No.Issued by:
SJBFTC.INC Page 70Developed by:
Bosconian Trainers
Revision # 02
• Vari-Focal capabilities
• Zoom feature
• Replaceable
Bullet Camera
• Metal Casing
• Vandal Proof
• Night Vision
• Outdoor application
• Fixed/Vari-focal lens
• Variable Viewing range.
Plan Training Session
Electronic Products
Assembly and Servicing NC-
II
Date Developed:
March 26,2015
Document No.Issued by:
SJBFTC.INC Page 71Developed by:
Bosconian Trainers
Revision # 02
DVRs
A digital video recorder (DVR), sometimes referred to by the merchandising term personal video
recorder (PVR), is a consumer electronics device or application software that records video in a digital
format to a disk drive, USB flash drive, SD memory card, SSD or other local or networked mass storage
device. The term includes set-top boxes (STB) with direct to disk recording facility, portable media players
(PMP) with recording, TV gateways with network and local recordings, recorders (PMR) as camcorders that
record onto Secure Digital memory cards and software for personal computers which enables video
capture and playback to and from a hard disk drive.[1]
A television set with built-in digital video-recording
facilities was introduced by LG in 2007,[2]
followed by other manufacturers.
• Available in 4 Specification
• 4 channel
• 8 channel
• 16 channel
• Audio IN
• Alarm/Sensor feature
• LAN Connectivity
• Full HD available
• Joystick Connectivity
• Remote access
Plan Training Session
Electronic Products
Assembly and Servicing NC-
II
Date Developed:
March 26,2015
Document No.Issued by:
SJBFTC.INC Page 72Developed by:
Bosconian Trainers
Revision # 02
Available in Analogue and IP based system.
Area of Application
 House
 Offices
 Hospitals
 Shops
 Manufacturing units
Installation
Plan Training Session
Electronic Products
Assembly and Servicing NC-
II
Date Developed:
March 26,2015
Document No.Issued by:
SJBFTC.INC Page 73Developed by:
Bosconian Trainers
Revision # 02
1. PTZ cameras are being used within a CCTV zone. What does PTZ stand for?
a) Pan Tilt Zone
b) Point Tilt Zoom
c) Pan Tilt Zoom
d) Point Tilt Zone
2. What does the Data Protection Act deal with?
a) Personal Information
b) All information
c) Covert Surveillance
d) Secret Information
3. What act of parliament is the Information Commissioner Code issued under?
a) Police & Criminal Evidence Act
b) Data Protection Act
c) Human Rights Act
d) Protection of Freedoms Act
4. If confidentiality if breached by a CCTV operator, whereby images are placed on you tube, what is likely
to happen?
a) Nothing, it is not crucial
Plan Training Session
Electronic Products
Assembly and Servicing NC-
II
Date Developed:
March 26,2015
Document No.Issued by:
SJBFTC.INC Page 74Developed by:
Bosconian Trainers
Revision # 02
b) Verbal warning from manager
c) Possible suspension and prosecution
d) Written warning
5. What is the main reason for control room security?
a) To keep the boss out
b) To preserve confidentiality
c) To keep out the Police
d) To copy images for colleagues
6. Under the Human Rights Act 1998, Privacy is covered by an article of which type?
a) Limited
b) Absolute
c) Qualified
d) Mandatory
7. A directed surveillance authority would be authorised by which rank of Police Officer?
a) Sergeant
b) Constable
c) Inspector
Plan Training Session
Electronic Products
Assembly and Servicing NC-
II
Date Developed:
March 26,2015
Document No.Issued by:
SJBFTC.INC Page 75Developed by:
Bosconian Trainers
Revision # 02
d) Superintendent
8. Freedom of Information applies to what type of organisation?
a) All retail premises with over 200 staff
b) Public authorities and those working for them
c) Universities and education establishments
d) Travel companies, airlines and ferry companies
9. What images might be viewed to complete the offence of voyerism?
a) Two men walking hand in hand in the street
b) A man and woman kissing on a park bench
c) A man and woman embracing at a bus stop
d) A man and woman engaged is sexual activity
10. If a CCTV operator attends court, the probably reason is what?
a) To prove you can do the job correctly
b) To identify the victims of a crime
c) To produce the images you recorded
d) To discuss how your system is maintained
Plan Training Session
Electronic Products
Assembly and Servicing NC-
II
Date Developed:
March 26,2015
Document No.Issued by:
SJBFTC.INC Page 76Developed by:
Bosconian Trainers
Revision # 02
11. An IED is what?
a) An improvised electrical device
b) An internal electronic device
c) An improbable economic discussion
d) An improvised explosive device
12. You see a group of well known thieves on cctv in the town centre, what would you do?
a) Ignore them, they are not offending and not of interest
b) Watch them closely all the time they are in town
c) Ignore them until called by the Police
d) Watch them but if no crime is committed move off to other views
13. What type of surveillance is carried out under RIPA
a) Covert
b) Co-ordinated
c) Focused
d) Overt
14. Signs should be placed so that the public are aware that they are entering a CCTV zone. Which of these
best describes the information a sign should contain?
Plan Training Session
Electronic Products
Assembly and Servicing NC-
II
Date Developed:
March 26,2015
Document No.Issued by:
SJBFTC.INC Page 77Developed by:
Bosconian Trainers
Revision # 02
a) Picture of a camera only in black outline
b) Picture of a camera and phone number of owners only
c) Name, phone number of operators and reasons for cameras?
d) The reasons for cameras being installed
15. Which principle in the Data Protection Act 1998 deal with keeping data secure?
a) 6
b) 3
c) 5
d) 7
16. How long should images be kept once recorded?
a) at least 31 days
b) no more than 30 days
c) at least 1 year
d) As long as is necessary
17. Which type of court would deal with an offence of theft?
a) Civil court
b) Magistrates Court
Plan Training Session
Electronic Products
Assembly and Servicing NC-
II
Date Developed:
March 26,2015
Document No.Issued by:
SJBFTC.INC Page 78Developed by:
Bosconian Trainers
Revision # 02
c) Tribunal
d) Public Enquiry Panel
18. When we produce images for evidence, we have to maintain continuity of evidence. This can be done
by creating a what?
a) Evidence trail
b) Evidence queue
c) Audit Trail
d) Audit queue
19. A hazard can best be described as what?
a) A computer left on overnight
b) A camera that is not responding
c) An office with flourescent lighting
d) Anything that has the potential for causing harm
20. What type of fire fighting method would you use for a chip fat fire?
a) Fire Blanket
b) Powder
c) C02
d) Water
Plan Training Session
Electronic Products
Assembly and Servicing NC-
II
Date Developed:
March 26,2015
Document No.Issued by:
SJBFTC.INC Page 79Developed by:
Bosconian Trainers
Revision # 02
Key Answers;
1.C
2.A
3.B
4.C
5.B
6.C
7.D
8.B
9.D
10.C
11. D
12. D
13. A
14. C
15.D
16. D
17. B
18. C
19. D
20. A
Plan Training Session
Electronic Products
Assembly and Servicing NC-
II
Date Developed:
March 26,2015
Document No.Issued by:
SJBFTC.INC Page 80Developed by:
Bosconian Trainers
Revision # 02
Program Electronic Products Assembly and Servicing NC-II
Activity Review on EPAS-NCII
Period: 1-4 week in schooling
Trainers Name: Mr. Juanito P. Banzon
Trainee Name: Student ID:
Company assign: End of Period:
JOB learning Guide
The job learning guide serves as the learning focus schedule provided to the trainer (S). This aims to
organize the knowledge and skills acquisition to the trainee in EPAS NCII by outlining specific for each
focused job activity.
This tools further aims trainee for the taking up of EPAS NCII by the time implementation of identified
activities and its effectives thru classroom and actual training.
Rating Scaling
1-3- Extension of training (NYC) for NOT YET COMPETENT
∞ Repeat entire training actual and exam equal to NYC(NOT YET COMPETENT)
4-7- Conditional (NYC) for NOT YET COMPETENT
∞ Review specific weakness if need and extent the training of review equal to NYC(NOT
YET COMPETENT)
8-10-Pass(C) for Competent
∞ Pass for all training give for his trainer also he/she can take the NCII in Tesda.
Learning Focus Learning
Activities
Duration Rating Remarks
1. OHS 1. Introduce
personal
safety
2. PPE
3. Electric,
earth wake
and fire
Safety.
4. Final Exam.
1-2 days
2. POWER SUPPLY 1.Familiarization of
all the components
and its terminals
1-7 days
Plan Training Session
Electronic Products
Assembly and Servicing NC-
II
Date Developed:
March 26,2015
Document No.Issued by:
SJBFTC.INC Page 81Developed by:
Bosconian Trainers
Revision # 02
2.know the positive
and negative
terminals
3. testing the
voltages, resistance
and current
4 knowledge of
how to trace the
current
5. knowledge in
interpretation of
the circuit
6.actual PCB design
7.general checkup
and testing and
trouble shooting
8. final exam
3. SENSOR ( light
and sound )
1. Familiarization
of all the
components and
functions of the
sensor circuits.
2.know the positive
and negative
terminals
3. testing the
voltages, resistance,
and current
4. knowledge of
how to trace the
current
5. knowledge in
interpretation of
the circuit
6. actual PCB
design
7. general checkup
and testing and
trouble shooting
8. final exam
1-7 days
4. DOMESTIC HOME
APPLIANCES
(WASHING
MACHINE and TV
RECIEVER)
1.familiarization of
the parts of the
appliances and
functions
2.disassembly and
assembly
3. reading and
1-7 days
Plan Training Session
Electronic Products
Assembly and Servicing NC-
II
Date Developed:
March 26,2015
Document No.Issued by:
SJBFTC.INC Page 82Developed by:
Bosconian Trainers
Revision # 02
interpreting the
diagram
4. general checkup,
testing and trouble
shooting
5.final exam
5. CLOSED-CIRCUIT
TELEVESION
(CCTV)
1. brief history
2.familiarization of
all the parts and
module of CCTV
and functions
3.familiarization of
all the terminals of
the CCTV
4.study the exact
connection of all
the part of CCTV
5.knowledge in
interpretation of
the circuit diagram
6. general checkup,
testing and
troubleshooting
7. final exam
1-7 days
Recommendation :
Student Evaluation remarks: Need to improve:
Final Rating: Operation head Signature/ Date:
Ms. Analy P. Mamburao
Operation head
Acknowledge:
Mr. Jerenato P. Alfante
Administrator/President
Mr. Chastane T. Legaspi
VP –Admin & Finance

Competency based learning material rev 2

  • 1.
    COMPETENCY BASED LEARNINGMATERIAL Sector : Industrial Arts Qualification Title : Electronics Products Assembly and Surviving NCII (EPAS NCII) Unit of Competency : Maintain And Repair Electronically- Controlled Domestic Appliances Module Title : Maintain And Repair Electronically- Controlled Domestic Appliances
  • 2.
    Cavite Economic Zone. DTSProgram Be a world class employee through DUAL Training Systems Trainers Methodology By: Developer SJBFTC. Inc. September 17, 2015,
  • 3.
  • 4.
    Plan Training Session ElectronicProducts Assembly Assemble and Servicing NC-II Date Developed: September 17,2015 Document No.Issued by: SJBFTC Page 1Developed by: Bosconian Trainers Revision # 02 Data Gathering Instrument for Trainee’s Characteristics Please answer the following instrument according to the characteristics described below. Encircle the letter of your choice that best describes you as a learner. Blank spaces are provided for some data that need your response. Characteristics of learners Language, literacy and numeracy (LL&N) Average grade in: English a. 95 and above b. 90 to 94 c. 85 to 89 d. 80 to 84 a. 75 to 79 Average grade in: Math a. 95 and above b. 90 to 94 c. 85 to 89 d. 80 to 84 e. 75 to 79 Cultural and language background Ethnicity/culture: a. Ifugao b. Igorot c. Ibanag d. Gaddang e. Muslim f. Ibaloy g. Others( please specify)_____________ Education & general knowledge Highest Educational Attainment: a. High School Level b. High School Graduate c. College Level d. College Graduate e. with units in Master’s degree f. Masteral Graduate g. With units in Doctoral Level h. Doctoral Graduate Sex a. Male
  • 5.
    Plan Training Session ElectronicProducts Assembly Assemble and Servicing NC-II Date Developed: September 17,2015 Document No.Issued by: SJBFTC Page 2Developed by: Bosconian Trainers Revision # 02 Characteristics of learners b. Female Age Your age: _____ Physical ability 1. Disabilities(if any)_____________________ 2. Existing Health Conditions (Existing illness if any) a. None b. Asthma c. Heart disease d. Anemia e. Hypertension f. Diabetes g. Others(please specify) ___________________ Previous experience with the topic Basic Electronics and Electricity a. Seminar b. Previous/Current Work c. Special Training d. Research Number of years as a competency trainer ______ Previous learning experience List down trainings related to EPAS ___________________________ ___________________________ ___________________________ Training Level completed NC 2 EPAS level ___________________________ ___________________________ Special courses Other courses related to EPAS a. Units in education b. Master’s degree units in education c. Others(please specify) _________________________ Learning styles a. Visual - The visual learner takes mental pictures of information given, so in order for this kind of learner to retain information, oral or written, presentations of new information must contain diagrams and drawings, preferably in color. The visual learner can't concentrate with a lot of activity around him and will focus better and learn faster in a quiet study environment. b. Kinesthetic - described as the students in the
  • 6.
    Plan Training Session ElectronicProducts Assembly Assemble and Servicing NC-II Date Developed: September 17,2015 Document No.Issued by: SJBFTC Page 3Developed by: Bosconian Trainers Revision # 02 Characteristics of learners classroom, who have problems sitting still and who often bounce their legs while tapping their fingers on the desks. They are often referred to as hyperactive students with concentration issues. c. Auditory- a learner who has the ability to remember speeches and lectures in detail but has a hard time with written text. Having to read long texts is pointless and will not be retained by the auditory learner unless it is read aloud. d. Activist - Learns by having a go e. Reflector - Learns most from activities where they can watch, listen and then review what has happened. f. Theorist - Learns most when ideas are linked to existing theories and concepts. g. Pragmatist - Learns most from learning activities that are directly relevant to their situation. Other needs a. Financially challenged b. Working student c. Solo parent d. Others(please specify) ___________________________
  • 7.
    Plan Training Session ElectronicProducts Assembly and Servicing NC- II Date Developed: March 26,2015 Document No.Issued by: SJBFTC.INC Page 4Developed by: Bosconian Trainers Revision # 02 TOPIC TO BE DISCUSS IN EPAS 1. POWER SUPPLY: * Familiarization of all the components oand its terminals * know the positive and negative terminals * testing the voltages, resistance and current * knowledge of how to trace the current * knowledge in interpretation of the circuit * actual pcb design * general check up and testing and trouble shooting * final exam 2. SENSOR ( light and sound ) * familiarization of all the components and functions of the sensor circuits * know the positive and negative terminals * testing the voltages, resistance, and current * knowledge of how to trace the current * knowledge in interpretation of the circuit * actual pcb design * general check up and testing and trouble shooting * final exam 3. DOMESTIC HOME APPLIANCES (WASHING MACHINE and TV RECIEVER)
  • 8.
    Plan Training Session ElectronicProducts Assembly and Servicing NC- II Date Developed: March 26,2015 Document No.Issued by: SJBFTC.INC Page 5Developed by: Bosconian Trainers Revision # 02 * familiarization of the parts of the appliances and functions * disassembly and assembly * reading and interpreting the diagram * general check up, testing and trouble shooting * final exam 4. CLOSED-CIRCUIT TELEVESION (CCTV) * brief history * familiarization of all the parts and module of CCTV and functions * familiarization of all the terminals of the CCTV * study the exact connection of all the part of CCTV * knowledge in interpretation jof the circuit diagram * general check up, testing and troubleshooting * final exam
  • 9.
    Plan Training Session ElectronicProducts Assembly and Servicing NC- II Date Developed: March 26,2015 Document No.Issued by: SJBFTC.INC Page 6Developed by: Bosconian Trainers Revision # 02 MODULE CONTENT UNIT OF COMPETENCY: Power supply and other electronics circuit MODULE TITLE : Power supply and other electronics circuit MODULE DESCRIPTOR: This unit covers the knowledge, skills and attitudes required to Power supply and other electronics circuit. Including diagnosing faults, reassembling, testing and preparing reports. LEARNING OUTCOMES: At the end of this module you MUST be able to: 1. Prepare unit, tools, equipment and workplace for maintenance/repair. 2. Diagnose faults of electronically-controlled domestic appliances in Focus with Power Supply. 3. Maintain/Repair Power Supply. 4. Reassemble and test repaired Power supply and other electronics circuit. ASSESSMENT CRITERIA: 1.1 circuit analyzation 1.1-1 familiarization of all the components and its terminals 1.1-2 know the positive and negative terminals 1.1-3 study the functions of every component 1.1-4 tester reading (VOM) and study how to read the voltage, resistance and current 1.1-5 actual resistance reading of every component 1.1-6 PCB design and assembling of the power supply 1.1-7 knowledge in how to trace the current in the circuit 1.1-8 actual testing the voltages and current 1.1-9 knowledge in how to interpret the circuit and analyze 1.2-0 general check -up and testing and trouble shooting 1.2-1 final exam
  • 10.
    Plan Training Session ElectronicProducts Assembly and Servicing NC- II Date Developed: March 26,2015 Document No.Issued by: SJBFTC.INC Page 7Developed by: Bosconian Trainers Revision # 02 LEARNING OUTCOME NO 1. 1 Supply and other electronics circuit Contents: To discuss about Prepare unit, tools, equipment and workplace for maintenance/repair for Electronically Controlled Domestic appliances. One of Example is power supply, Conditions The participants will have access to: Tools Equipment Materials/ Supplies  Step-down transformer  Soldering iron/gun  Screwdriver (assorted)  Nut drivers (assorted)  Wrenches (assorted)  Allen wrench/key  Multi-testers (analog/digital)  Utility knife  Wire stripper  Pliers (assorted)  Work bench  Flashlight  Test light  Cleaning brush  Ball peen hammer  Soldering lead  Wires, various sizes  Assorted electronic components  Cleaning brush lead free solder  Resistors (different values)  Capacitors (different values)  Transformer  Books and References  Technical manuals  Documentation forms  Report forms  LCD presention
  • 11.
    Plan Training Session ElectronicProducts Assembly and Servicing NC- II Date Developed: March 26,2015 Document No.Issued by: SJBFTC.INC Page 8Developed by: Bosconian Trainers Revision # 02 Methodologies  Demonstration  Discussion  LCD presention Assessment Method:  Interview (oral/ questionnaire)  Observation  Demonstration of Practical Skills  Written examination
  • 12.
    Plan Training Session ElectronicProducts Assembly and Servicing NC- II Date Developed: March 26,2015 Document No.Issued by: SJBFTC.INC Page 9Developed by: Bosconian Trainers Revision # 02 Learning Experiences Learning Outcome 1.0 Prepare unit, tools, equipment and workplace for maintenance/repair Learning Activities Special Instructions Read Information Sheet No. 1.1 on Identifying and performing different Prepare unit, tools, equipment and workplace for maintenance/repair Answer Self Check 1.1 Compare answer to Answer key no. 1.1 Job Sheet No. 1.1 Selecting and Setting Up Equipment Refer performance to Criteria Checklist 1 .1
  • 13.
    Plan Training Session ElectronicProducts Assembly and Servicing NC- II Date Developed: March 26,2015 Document No.Issued by: SJBFTC.INC Page 10Developed by: Bosconian Trainers Revision # 02 Information Sheet NO 1. 0 Power supply and other electronics circuit Learning Objectives: Identify and perform different Power supply and other electronics circuit, unit, tools, equipment and workplace for maintenance/repair After reading this INFORMATION SHEET, YOU MUST be able to: 1. Define power supply. 2. Name the main components in a common linear AC to DC power supply and explain the purpose and function of each. 3. Define rectifier and name two common types. 4. Name the component that transforms pulsating DC into constant DC. 5. Define ripple and identify its origins. Definition and terms A power supply is a device that supplies electric power to an electrical load. The term is most commonly applied to electric power converters that convert one form of electrical energy to another, though it may also refer to devices that convert another form of energy to electrical energy. ... Accidental - occurring unexpectedly, unintentionally, or by chance. Alternating current - an electric current that is continually varying in value and reversing its direction of flow at regular interval Anode - a positive electrode of semiconductor device Capacitance - a property that exists whenever two conductors are separated by insulating material, permitting the storage of electricity Capacitor - a component designed intentionally to have a definite amount of capacitance Circuit - an arrangement of one or more complete paths of electron flow. Conductor - a wire, cable, or other body or medium that is suitable for carrying electric current Current - the rate of transfer of electricity from one point to another De-soldering - a process of unsoldering unwanted parts or components in the circuit with the support of a soldering tool Dielectric material - a material that serves as insulator because it has poor electric conductivity Direct current - an electric current that flows in one direction Discrete components- separated or individual
  • 14.
    Plan Training Session ElectronicProducts Assembly and Servicing NC- II Date Developed: March 26,2015 Document No.Issued by: SJBFTC.INC Page 11Developed by: Bosconian Trainers Revision # 02 components Electronics - a branch of science and technology that deals with the controlled flow of electrons Flammable - tending to burn quickly Hazards - risks; dangers Malfunction - not in normal operating condition Ohmmeter - an instrument that measures the amount of resistance in certain component or circuits Resistance - the opposition that a component or material offers to the flow current Resistor - a component designed intentionally to have a definite amount of resistance Soldering - a process of joining two metals caused by heat Soldering technique - a strategy in which the solder (lead) is being applied in a connection or in the printed circuit board Splicing - connecting two lengths of conductor Technician - a person skilled in mechanical or industrial techniques or in a particular technical field Tool kit - a small bag or box equipped with hand tools Troubleshooting - identifying and repairing faults in equipment Voltage - the electrical pressure that exist between two points and capable of Producing a flow of current when a close circuit is connected between the points. Voltmeter - an instrument that measures the amount of electromotive force in a component or circuit.
  • 15.
    Plan Training Session ElectronicProducts Assembly and Servicing NC- II Date Developed: March 26,2015 Document No.Issued by: SJBFTC.INC Page 12Developed by: Bosconian Trainers Revision # 02 Acronyms  A (amp) - Ampere  AC - Alternating current  AC/DC - Alternating current or Direct current  A/D - Analog to digital  ADC - Analog-to-digital converter  AF - Audio frequency  AFT - Automatic fine tuning  AFC - Automatic frequency control  AFC - Automatic flow controller, used in controlling the flow of gasses under pressure into a vacuum system  AGC - Automatic gain control  Ah - Ampere hour  Ai - Current gain  AM - Amplitude modulation  AM/FM - Amplitude modulation or Frequency modulation  AMM - Analog multimeter  antilog - Antilogarithm  Ap - Power gain  apc - Automatic phase control  Av - Voltage gain  AVC - Automatic volume control  AWG - American wire gauge  PCB - Printed Circuit Board  PPE - Personal Protective Equipment  VOM - Volt-Ohm-Milliameter
  • 16.
    Plan Training Session ElectronicProducts Assembly and Servicing NC- II Date Developed: March 26,2015 Document No.Issued by: SJBFTC.INC Page 13Developed by: Bosconian Trainers Revision # 02 Lesson proper Power Supply • All electronic circuits need a power source to work. • For electronic circuits made up of transistors and/or ICs, this power source must be a DC voltage of a specific value. Power Supply Characteristics • The input is the 120 volt 60 Hz AC power line. Alternately, the input may be 240 volt AC. • The power supply converts the AC into DC and provides one or more DC output voltages. • Main circuits in most power supplies.
  • 17.
    Plan Training Session ElectronicProducts Assembly and Servicing NC- II Date Developed: March 26,2015 Document No.Issued by: SJBFTC.INC Page 14Developed by: Bosconian Trainers Revision # 02 Power Supply • The AC line is first passed through a low pass filter of the form shown in figure. Transformer A transformer is commonly used to step the input AC voltage level down or up. Rectifier  The rectifier converts the AC sine wave into a pulsating DC wave. Regulator • The regulator is a circuit that helps maintain a fixed or constant output voltage. DC-DC Converter • Most modern power supplies also contain one or more DC-DC converters
  • 18.
    Plan Training Session ElectronicProducts Assembly and Servicing NC- II Date Developed: March 26,2015 Document No.Issued by: SJBFTC.INC Page 15Developed by: Bosconian Trainers Revision # 02 How Rectifiers Work • The simplest form of rectifier is the half wave rectifier shown. • Only the transformer, rectifier diode, and load (RL) are shown without the filter and other components. Bridge Rectifier • Another widely used rectifier is the bridge rectifier. It uses four diodes. • This is called a full wave rectifier as it produces an output pulse for each half cycle of the input sine wave.
  • 19.
    Plan Training Session ElectronicProducts Assembly and Servicing NC- II Date Developed: March 26,2015 Document No.Issued by: SJBFTC.INC Page 16Developed by: Bosconian Trainers Revision # 02 How the Filter Works • A large capacitor is connected across the load resistor. This capacitor filters the pulses into a more constant DC. Schematic
  • 20.
    Plan Training Session ElectronicProducts Assembly and Servicing NC- II Date Developed: March 26,2015 Document No.Issued by: SJBFTC.INC Page 17Developed by: Bosconian Trainers Revision # 02 Full-Wave Rectifier Ripple • The capacitor does a good job of smoothing the pulses from the rectifier into a more constant DC. The Regulator • Most regulators are ICs . • These are feedback control circuits that actually monitor the output voltage to detect variations. Actual PCB Lay out
  • 21.
    Plan Training Session ElectronicProducts Assembly and Servicing NC- II Date Developed: March 26,2015 Document No.Issued by: SJBFTC.INC Page 18Developed by: Bosconian Trainers Revision # 02 JOB SHEET no.1.2.1 Title: Power supply and other electronics circuit and Prepare unit, tools, equipment and workplace for maintenance/repair Performance Objective: Given an instruction, you should be able to Prepare unit, tools, equipment and workplace for maintenance/repair Supplies/Materials :basic electronics tools , paper and bullpen Equipment : power supply. Basic tools and component. Steps/Procedure: a. Introduce yourself as a Consumer Electronics Technician b. Explain the parts of power supply c. Give information about power supply d. Evaluate your performance on the topic e. Answer assignment for next topic. f. Applying 5 S before leaving in the classroom. Assessment Method: Observation Demonstration of Practical Skills Written examination
  • 22.
    Plan Training Session ElectronicProducts Assembly and Servicing NC- II Date Developed: March 26,2015 Document No.Issued by: SJBFTC.INC Page 19Developed by: Bosconian Trainers Revision # 02 Self- Check no.1. 3.1 I. Test TRUE OR FALSE. TRUE or FALSE. Read the statements carefully. Write True if the sentence is correct and False if it is incorrect. 1. Power supply is a device that can produce resistance? 2. Its power supply converts A.C to D.C? 3. Example of power supply is cellphone charger? 4. Alternate current is the mean source of power supply? 5. D.C power supply means Direct current? II. Question and Answer. 1. Ten lamps are connected in series across a power supply. The voltage across each lamp is 6.0 V. What is the voltage of the supply? 2. Ten lamps are connected in parallel across a 12 V supply. What is the voltage across each lamp? 3. The ammeter below reads 1.0 A. All the resistors have the same value. What is the current through the black resistor? 4. Look at the circuit below and answer the questions that follow: A
  • 23.
    Plan Training Session ElectronicProducts Assembly and Servicing NC- II Date Developed: March 26,2015 Document No.Issued by: SJBFTC.INC Page 20Developed by: Bosconian Trainers Revision # 02 Ammeter A5 reads 3 A. All the resistors have the same value of 10 Ω. What are the readings on ammeters A1 to A8 and what is the terminal voltage of the battery? 5. The voltmeter across R reads 24 V (a) What is the voltage across the upper 10 Ω resistor? (b) What is the current through the upper 10 Ω resistor? (c) What is the voltage across the lower part of the parallel circuit? (d) What is the reading on ammeter A2? (e) What are the readings on ammeters A1 and A3? (f) What is the value of R? A5 A7A1 A8 A6 A4A3 A2 A1 A2 V 40V dc supply R 10 30 Ω Ω 10 A3
  • 24.
    Plan Training Session ElectronicProducts Assembly and Servicing NC- II Date Developed: March 26,2015 Document No.Issued by: SJBFTC.INC Page 21Developed by: Bosconian Trainers Revision # 02 ANSWER KEY No1.3.2 1. False 2. True 3. True 4. True 5. True Answers 1. 60 V 2. 12 V 3. 2 A 4. A1 = 11 A, A2=6 A, A3=2 A, A4=2 A, A5=3 A, A6=5 A, A7=11 A, A8=11 A 5(a) 16 V 5(b) 1.6 A 5(c) 16 V 5(d) 0.4 A 5(e) 2.0 A 5(f) 12 Ω
  • 25.
    Plan Training Session ElectronicProducts Assembly and Servicing NC- II Date Developed: March 26,2015 Document No.Issued by: SJBFTC.INC Page 22Developed by: Bosconian Trainers Revision # 02 MODULE CONTENT UNIT OF COMPETENCY: Sensor controller (light and sound) MODULE TITLE: Sensor controller (light and sound) MODULE DESCRIPTOR: able to perform maintain/ repair appliances Sensor controller (light and sound). EQUIPMENT After reading this INFORMATION SHEET, YOU MUST be able to: 1. Able to know the maintain/ repair appliances. 2. Application of substitution technique. 3. Soldering/de soldering and wiring/cabling techniques. 4. Schematic diagram reading skills. LEARNING OUTCOMES: Sensor controller (light and sound) ASSESSMENT CRITERIA: 3.1 industrial electronic module, products and system 3.1-1 familiarization of all the parts and components, functions of a sensor circuit 3.1-2 study the uses and applications of a sensor 3.1-3 know the positive and negative terminals 3.1-4 testing the voltages current and resistance 3.1-5 know how to trace the current from input to output 3.1-6 knowledge in interpreting the circuit of a sensor 3.1-7 actual PCB design of a Sensor 3.1-8 general check-up, testing and trouble shooting 3.1-9 final exam
  • 26.
    Plan Training Session ElectronicProducts Assembly and Servicing NC- II Date Developed: March 26,2015 Document No.Issued by: SJBFTC.INC Page 23Developed by: Bosconian Trainers Revision # 02 LEARNING OUTCOME NO 2. 0. Sensor controller (light and sound) Contents: 1. Service manual/schematic diagram/parts list. 2. Operating instructions/User/Owner’s manual. 3. Use and function of tools, equipment and testing instruments. 4. Applying 5 S 5. Define terms of Sensor controller (light and sound). 6. Diagnose faults of Sensor controller (light and sound). Conditions: This Learning outcome covers the knowledge, skills and attitudes required to Sensor controller (light and sound). Including diagnosing faults, reassembling, testing and preparing reports. Methodologies  Modular (self-paced)  Demonstration  Discussion Assessment Method:  Review  Lecture  Actual demonstration  Lecture and demonstration  Lecture and demonstration  Demonstration and observation  Written test
  • 27.
    Plan Training Session ElectronicProducts Assembly and Servicing NC- II Date Developed: March 26,2015 Document No.Issued by: SJBFTC.INC Page 24Developed by: Bosconian Trainers Revision # 02 Learning Experiences Learning Outcome 2 Sensor controller (light and sound) Learning Activities Special Instructions Read Information Sheet No. 2.0 of troubleshooting technique Actual design on PCB on light Sensors 2.1.2 Demonstrate the Sensor lay out and make your own Design. 2.1.3
  • 28.
    Plan Training Session ElectronicProducts Assembly and Servicing NC- II Date Developed: March 26,2015 Document No.Issued by: SJBFTC.INC Page 25Developed by: Bosconian Trainers Revision # 02 Information Sheet NO 2. 0 Sensor controller (light and sound) Learning Objectives: able to perform Reassemble and test repaired appliance in Domestic Home Appliances (Washing machine and TV receiver. Definition and terms Acceleration •Accelerometer Biosignals •Electrocardiogram (ECG) •Electroencephalogram (EEG) •Electromyography (EMG) •Electrooculography (EOG) •Electro palato graphy (EPG) •Galvanic Skin Response (GSR) Distance •Capacitive •Hall Effect •Infrared •Ultrasound Flow •Ultrasound Force/pressure/strain/bend •Air Pressure •Fibre Optic Sensors •Flexion •Force-sensitive Resistor (FSR) •Load Cell •LuSense CPS² 155 •Miniature Pressure Transducer •Piezoelectric Ceramic & Film •Strain Gage Humidity
  • 29.
    Plan Training Session ElectronicProducts Assembly and Servicing NC- II Date Developed: March 26,2015 Document No.Issued by: SJBFTC.INC Page 26Developed by: Bosconian Trainers Revision # 02 •Hygrometer Linear position •Hall Effect •Linear Position (Touch) •Linear Potentiometer (Slider) •Linear Variable Differential Transformer (LVDT) •LuSense CPS² 155 Orientation/inclination •Accelerometer •Inclinometer •Magnetometers Radio Frequency •Radio Frequency Identification (RFID) Rotary position •Rotary Encoder •Rotary Potentiometer Rotary velocity •Gyroscope Switches •On-Off Switch Temperature •Temperature Vibration •Piezoelectric Ceramic & Film Visible light intensity •Fibre Optic Sensors •Light-Dependent Resistor (LDR)
  • 30.
    Plan Training Session ElectronicProducts Assembly and Servicing NC- II Date Developed: March 26,2015 Document No.Issued by: SJBFTC.INC Page 27Developed by: Bosconian Trainers Revision # 02 Lesson proper 2 INTRODUCTION • A light dependant resistor (LDR) or a photo resistor or photocell is a light controlled variable resistor. Its resistance changes with the light intensity that falls on it. • They are made up of semiconductor materials having high resistance. WORKING OF LDR A LDR works on the principle of photoconductivity. Photo conductivity is an optical phenomenon in which the materials conductivity reduces when light is absorbed by the material. CHARACTERISTICS OF LDR LDRs are light dependent devices whose resistance decreases when light falls on them and increases in the dark. When a light dependent resistor is kept in dark, its resistance is very high. This resistance is called as dark resistance. CONSTRUCTION OF LDR A typical LDR Circuit symbol of LDR
  • 31.
    Plan Training Session ElectronicProducts Assembly and Servicing NC- II Date Developed: March 26,2015 Document No.Issued by: SJBFTC.INC Page 28Developed by: Bosconian Trainers Revision # 02 Modern light dependent resistors are made of lead sulphide, lead selenide, indium antimonide and most commonly cadmium sulphide (CdS) and cadmium selenide. ADVANTAGES: LDRs are cheap and are readily available in many sizes and shapes. DISADVANTAGES: Highly inaccurate with a response time of about tens or hundreds of milliseconds. Light sensor: The LED lights up when the intensity of the light reaching the LDR resistor is sufficient. Example is Automatic Emergency Light: It senses darkness/night and turns ON automatically. Similarly it senses day light and turns OFF automatically. Series of LEDs are connected.
  • 32.
    Plan Training Session ElectronicProducts Assembly and Servicing NC- II Date Developed: March 26,2015 Document No.Issued by: SJBFTC.INC Page 29Developed by: Bosconian Trainers Revision # 02 2. Audio Compressor: Audio compressors are devices which reduce the gain of the audio amplifier when the amplitude of the signal is above a set value. This is done to amplify soft sounds while preventing the loud sounds from clipping. Some compressors use an LDR and a small lamp (LED) connected to the signal source to create changes in signal gain. 3. Fire Alarm: The alarm works by sensing the smoke produced during fire. When there is no smoke the light from the bulb will be directly falling on the LDR. The LDR resistance will be low and so the voltage across it (below 0.7 V). The transistor will be OFF and nothing happens. When there is sufficient smoke to mask the light from falling on LDR, the LDR resistance increases and so do the voltage across it. The transistor will switch ON which is connected to a tone player to play music. 4. Automatic Street Light: It automatically switches ON when the night falls and turns OFF when the sun rises. WATER LEVEL ALARM INDICATOR
  • 33.
    Plan Training Session ElectronicProducts Assembly and Servicing NC- II Date Developed: March 26,2015 Document No.Issued by: SJBFTC.INC Page 30Developed by: Bosconian Trainers Revision # 02 CIRCUIT OPERATION  is a simple water level alarm circuit that will produce an audible alarm when the water level reaches a preset level.  The circuit can be powered of a (3 to 12V) battery and is very handy to use.  The circuit is based on an astable multivibrator wired around IC1 (NE 555).  The operating frequency of the astable multivibrator here will depend on capacitor C1, resistances R1, R2 and the resistance across the probes A&B. IC NE555  The 555 can be used to provide time delays, as an oscillator, and as a flip-flop element. IC NE555 [PIN DIAGRAM]
  • 34.
    Plan Training Session ElectronicProducts Assembly and Servicing NC- II Date Developed: March 26,2015 Document No.Issued by: SJBFTC.INC Page 31Developed by: Bosconian Trainers Revision # 02  PIN 1 “GROUND” low level (0 V)  PIN 2 “TRIGGER” Voltage below 1/3 Vcc to trigger the pulse  PIN 3 “OUT” Pulsating output  PIN 4 “RESET” interrupts the timing interval at Output.  PIN 5 “CONTROL VOLTAGE” Provides access to the internal voltage divider; default 2/3 Vcc.  PIN 6 “THRESHOLD “The pulse ends when the voltage is greater than Control.  PIN 7 “DISCHARGE ” Open collector output; to discharge the capacitor.  PIN 8 “VCC” Positive supply voltage is usually between 3 and 15 V. RESISTOR  Resistor is a passive component used to control current in a circuit.  Its resistance is given by the ratio of voltage applied across its Terminals to the current passing through it. Buzzer
  • 35.
    Plan Training Session ElectronicProducts Assembly and Servicing NC- II Date Developed: March 26,2015 Document No.Issued by: SJBFTC.INC Page 32Developed by: Bosconian Trainers Revision # 02  The piezo buzzer produces sound based on reverse of the piezoelectric effect.  The generation of pressure variation or strain by the application of electric potential across a piezoelectric material is the underlying principle. CAPACITOR  Capacitor is a widely used electronic component. It stores electric charge and then discharges it into the circuit. BATTERY[12V]  It is a collection of one or more electrochemical cells in which stored chemical energy is converted into electrical energy.  The principles of operation haven’t changed much since the time of Volta. Application & advantages  Water level indicator is used in applications like storage tanks, boilers etc. to indicate level of water inside.  Easily indicate when water level is full in tank with beep Sound.  Low cost
  • 36.
    Plan Training Session ElectronicProducts Assembly and Servicing NC- II Date Developed: March 26,2015 Document No.Issued by: SJBFTC.INC Page 33Developed by: Bosconian Trainers Revision # 02 Fill in the blank Equipment List Equipment name Quantity used in a circuit Quantity used in Whole Project Transistor (npn) LEDs (White) Variable Resistor Resistance (10K) Resistance (1K) LDR Specifications Equipment name Voltage Resistance Power Current Transistor LED Variable resistor Resistance Resistance LDR Circuit Diagram Result/ Comments:
  • 37.
    Plan Training Session ElectronicProducts Assembly and Servicing NC- II Date Developed: March 26,2015 Document No.Issued by: SJBFTC.INC Page 34Developed by: Bosconian Trainers Revision # 02 Key answer Equipment List Equipment name Quantity used in a circuit Quantity used in Whole Project Transistor (npn) 1 1 LEDs (White) 1 1 Variable Resistor 2 2 Resistance (10K) 1 1 Resistance (1K) 1 1 LDR 1 1 Specifications Equipment name Voltage Resistance Power Current Transistor 9 V 9 V LED 2 V 2V Variable resistor 9 V 9 V Resistance 1 10K Resistance 2 1K LDR Circuit Diagram Result/ Comments: Base on result student
  • 38.
    Plan Training Session ElectronicProducts Assembly and Servicing NC- II Date Developed: March 26,2015 Document No.Issued by: SJBFTC.INC Page 35Developed by: Bosconian Trainers Revision # 02 Learning Experiences Learning Outcome 3 Domestic Home Appliances (Washing machine and TV receiver Learning Activities Special Instructions Read Information Sheet No. 3.2 of troubleshooting technique Answer Self Check no. 3.1.2 Compare answer to Answer key no. 3.1.2 Operation Sheet No. 3 Application of substitution technique Soldering/de soldering and wiring/cabling techniques Schematic diagram reading skills Refer performance to Criteria Checklist no. 3.2
  • 39.
    Plan Training Session ElectronicProducts Assembly and Servicing NC- II Date Developed: March 26,2015 Document No.Issued by: SJBFTC.INC Page 36Developed by: Bosconian Trainers Revision # 02 Information Sheet NO 3. 0 Domestic Home Appliances (Washing machine and TV receiver Learning Objectives: able to perform Reassemble and test repaired appliance in Domestic Home Appliances (Washing machine and TV receiver. Definition and terms Definition of Washing Machine. Anti Crease Programme At the end of the cycle, the drum performs extra turns to gently untangle clothes. This helps to reduce creasing and makes ironing much easier. AntiVibration Technology This feature ensures Bosch washing machines are extremely quiet, with extra insulation and a spiral wall design. AquaSpa The Aqua Spa system is a high-tech feature available on many Bosch machines. It soaks the load more efficiently, using the perfect amount of water and less energy. AquAvoid This anti-leak technology is available in all Blomberg machines. The water supply to the machine is cut off in the event of an internal leak. Audible End of Programme A sound alerts you to the fact the cycle has finished. B Baby Care Program
  • 40.
    Plan Training Session ElectronicProducts Assembly and Servicing NC- II Date Developed: March 26,2015 Document No.Issued by: SJBFTC.INC Page 37Developed by: Bosconian Trainers Revision # 02 This program is designed for the most delicate laundry items, such as baby clothing and soft toys. Built-in (BI) A machine that slots inside your kitchen cupboards so it's hidden from view. See 'Integrated'. C Child Safety Lock This ensures children can't open the washing machine door while a cycle is in progress. The term may also refer to a feature which locks the buttons on a machine so they can't be used. This stops children from accidentally starting a wash or changing your preferred settings. Cycle Time The average length of time a particular cycle or programme will take. D Delicate Wash Programme A very gentle cycle which will safely wash delicate items. Detergent Compartment A drawer for liquid detergent and fabric softener. Digital Display An electronic screen which displays programme options and features such as timers and settings. Door Hinge Position The position of the hinge dictates the direction in which the washing machine door will open. For example, a door with a left hinge position will open to the left. Drum Volume
  • 41.
    Plan Training Session ElectronicProducts Assembly and Servicing NC- II Date Developed: March 26,2015 Document No.Issued by: SJBFTC.INC Page 38Developed by: Bosconian Trainers Revision # 02 The amount the washing machine drum can hold in liters. E Eco Programme An extra cool or energy efficient wash. Different types of machine may have cool and eco settings under other names. Eco Tech Eco Tech is Hotpoint's unique grading system. Machines are awarded the Eco Tech stamp of approval if they achieve an energy rating of A+. Eco Time This function is offered on many Indesit machines. It reduces the cycle time by 30% and uses up to 40% less water and energy. Eco Time provides savings on your energy bills and is kinder to the environment. EcoPerfect The EcoPerfect option is an incredible energy saving solution available on Bosch VarioPerfect washing machines. Choosing EcoPerfect can be 30% more economical than even the most energy efficient appliances. Energy Consumption The average amount of electricity used by a washing machine during one cycle or over a whole year. Energy Rating This rating indicates the energy efficiency of a washing machine or other appliance. The highest rating is A+++. Machines with a higher rating are more environmentally friendly and cost less money to run. Energy Saver An Indesit function which can be applied to a number of cycles. This allows you to make energy savings of up to 70%.
  • 42.
    Plan Training Session ElectronicProducts Assembly and Servicing NC- II Date Developed: March 26,2015 Document No.Issued by: SJBFTC.INC Page 39Developed by: Bosconian Trainers Revision # 02 Extra Rinse This function provides an extra rinse and is useful for removing stubborn stains and remaining traces of detergent. F Fifteen Minute Quick Wash Many modern machines now offer a 15 minute quick wash programme which performs a cycle in a quarter of an hour. This is a useful feature for cleaning and freshening clothes in a hurry. Flexidose The Zanussi Flexidose drawer is an intelligent Detergent Compartment that uses your detergent in the most effective way. Freestanding These machines stand independently and can be set-up anywhere in the kitchen, garage or utility room. Front-loading Clothes are loaded into the washing machine from a porthole in the front. G H Half Load Function Select this function for smaller loads of washing to reduce the amount of water and energy used in the cycle. Hand Wash A very gentle cycle suitable for items that would ordinarily be hand-washed. I Integrated
  • 43.
    Plan Training Session ElectronicProducts Assembly and Servicing NC- II Date Developed: March 26,2015 Document No.Issued by: SJBFTC.INC Page 40Developed by: Bosconian Trainers Revision # 02 Integrated machines are built in to the existing kitchen layout and are often hidden behind a cupboard door. See 'Built-in'. Intelligent Wash System Sensors within the drum detect the size of the load and alter the water level and cycle time to correspond with it. This highly innovative feature saves time, money and energy. J Jetsystem The Zanussi Jetsystem automatically adjusts water level, cycle time and energy consumption to accommodate the size of the load. This allows you to wash smaller loads with minimal water and energy use. K L M Maximum Wash Capacity (kg) The maximum amount of laundry (in weight) a machine can wash in one load. For example, a family sized machine may have a maximum capacity of 8 kilograms. Mini Load Setting Similar to the half load function. The amount of water and energy used by a cycle is reduced to accommodate a smaller amount of laundry. N Noise Level (db) The amount of noise in decibels (a unit for measuring sound) a washing machine makes whilst in use. The lower the number, the quieter the machine. Number of Programmes
  • 44.
    Plan Training Session ElectronicProducts Assembly and Servicing NC- II Date Developed: March 26,2015 Document No.Issued by: SJBFTC.INC Page 41Developed by: Bosconian Trainers Revision # 02 This indicates how many wash programmes available on a machine. Programmes may include cool wash, half load, delicate, woollen, hand wash and more. O P Porthole The entrance to the washing machine drum by which you can load clothes. Pre Wash This function is used to rinse and lightly wash clothes prior to the main cycle. It is useful for stained and heavily soiled clothing. Q Quick Wash Cycle This programme completes a full wash in less time; it is energy saving and time-efficient. R Rinse Hold A very smart feature that allows you to delay the final rinse until a more convenient time. S Silent System Plus A low-noise motor and noise insulation panels ensure AEG washing machines are extremely quiet. Silk Wash A programme designed especially for washing delicate silk clothing.
  • 45.
    Plan Training Session ElectronicProducts Assembly and Servicing NC- II Date Developed: March 26,2015 Document No.Issued by: SJBFTC.INC Page 42Developed by: Bosconian Trainers Revision # 02 SpeedPerfect The SpeedPerfect function by Bosch allows you to reduce cycle times without compromising on the performance and quality of the wash. It is available on VarioPerfect machines. Spin Performance A rating awarded to machines which indicates how efficiently water is extracted from clothes during the spin cycle. Spin Speed (RPM) The speed at which the drum spins during a wash. A higher speed means clothes will be drier when they come out of the machine. Start Timer Delay This function allows you to load the drum, add your detergent and select a time for the machine to start up to 24 hours in advance. T U Unbalanced Load Control System Modern technology from Beko which ensures laundry is evenly distributed around the drum during the cycle. V Variable Spin Speed This feature allows you to choose the spin speed of a cycle. You can select a faster spin to extract more water and speed up the drying process, or slower speeds to reduce creasing. Variable Temperature The majority of machines now allow you to set the temperature of a cycle depending on your requirements. VarioPerfect
  • 46.
    Plan Training Session ElectronicProducts Assembly and Servicing NC- II Date Developed: March 26,2015 Document No.Issued by: SJBFTC.INC Page 43Developed by: Bosconian Trainers Revision # 02 A flexible technology by Bosch that allows you to tailor wash cycles to your requirements. See 'EcoPerfect' and 'SpeedPerfect'. W Wash Performance This is a rating awarded to indicate the overall cleaning power of a washing machine. Water Consumption This is the average amount of water used by a machine during a cycle. Wool Programme A cycle designed to safely wash woollen garments. This cycle has slower spin speeds to ensure items are not stretched.
  • 47.
    Plan Training Session ElectronicProducts Assembly and Servicing NC- II Date Developed: March 26,2015 Document No.Issued by: SJBFTC.INC Page 44Developed by: Bosconian Trainers Revision # 02 Definition of Television.  activity = something you do, especially in your free time  affect = have an effect on  amount = sum  attract = catch the attention of  audience = people who watch TV  better off = to have a better standard of living than someone else  broadcast = to send out television programs  campaign = a series of events that lead to an election  claim = to say that something is true  critic = someone who criticizes a person or an idea, or is against it  encourage = tries to make us think  engage = take on, do  enormous = very big  gain = get  get exercise = do sports  glamorous = exciting, fascinating, expensive  impact = influence  lack = do not have enough  perceive = see, observe  politics = ideas and activities that are connected with the government  popularity = to be famous, well-known  present = show  probably = most likely  Super Bowl = the final game of the American football season, usually played at the end of January or the beginning of February  commercial broadcaster = television station that gets its money through advertisements and commercials  giant = very big company  global reach = you can watch them in many countries around the world  major = important  network = group of TV stations that belong together and usually broadcast the same programs  notable = important  public = free, open  state-owned = controlled by the government  telenovela = short TV series that is popular in South America
  • 48.
    Plan Training Session ElectronicProducts Assembly and Servicing NC- II Date Developed: March 26,2015 Document No.Issued by: SJBFTC.INC Page 45Developed by: Bosconian Trainers Revision # 02 Lesson proper 3 What is a Washing Machine?  A washing machine is an machine that washes clothes, linen  Was made to help wash clothes easier
  • 49.
    Plan Training Session ElectronicProducts Assembly and Servicing NC- II Date Developed: March 26,2015 Document No.Issued by: SJBFTC.INC Page 46Developed by: Bosconian Trainers Revision # 02 Inside of a Washing Machine  Two Steel Tubs ◦ Outer = Seals water. Mounted so that inner can move without banging. ◦ Inner = Holds clothes and with the agitator in the middle with holes around the side of the tub. Attached to gearbox  There are 3 pulley ◦ One side of frame moves up ◦ Other side frame goes down  Has Damping System ◦ Uses friction to absorb force of the dangling pulleys Plumbing  Before hose release water into tub, it is send through anti-siphon device ◦ Prevent water from being sucked back into the water line
  • 50.
    Plan Training Session ElectronicProducts Assembly and Servicing NC- II Date Developed: March 26,2015 Document No.Issued by: SJBFTC.INC Page 47Developed by: Bosconian Trainers Revision # 02 Plumbing  Water Inlet ◦ Water enters that way ◦ Nozzle to the right: Overflow port Pump  Re-circulates water and drains it  Has 2 separate pump in one ◦ Bottom half: Hooked to drain line ◦ Top half: Re-circulates wash water Control  Cycle switch  Speed and temp. control switch Some Tips of Washing Machine in Problem & Possible Cause. Problem Possible Cause 1.Wash Motor Not Working But Spin Motor Are Working Wash Motor Problem/Switch/Line 2. Spin Motor Not Working But Motor Is Working. Spin Motor Problem/ Switch Line/ Fan Belt 3. Both Spin & Wash Motor Are Not Working. AC Line Cord/Power Cord Problem/ Spin/ Wash Motor Problem.
  • 51.
    Plan Training Session ElectronicProducts Assembly and Servicing NC- II Date Developed: March 26,2015 Document No.Issued by: SJBFTC.INC Page 48Developed by: Bosconian Trainers Revision # 02 Troubleshooting in single motor The following symptoms are not trouble.
  • 52.
    Plan Training Session ElectronicProducts Assembly and Servicing NC- II Date Developed: March 26,2015 Document No.Issued by: SJBFTC.INC Page 49Developed by: Bosconian Trainers Revision # 02
  • 53.
    Plan Training Session ElectronicProducts Assembly and Servicing NC- II Date Developed: March 26,2015 Document No.Issued by: SJBFTC.INC Page 50Developed by: Bosconian Trainers Revision # 02
  • 54.
    Plan Training Session ElectronicProducts Assembly and Servicing NC- II Date Developed: March 26,2015 Document No.Issued by: SJBFTC.INC Page 51Developed by: Bosconian Trainers Revision # 02
  • 55.
    Plan Training Session ElectronicProducts Assembly and Servicing NC- II Date Developed: March 26,2015 Document No.Issued by: SJBFTC.INC Page 52Developed by: Bosconian Trainers Revision # 02
  • 56.
    Plan Training Session ElectronicProducts Assembly and Servicing NC- II Date Developed: March 26,2015 Document No.Issued by: SJBFTC.INC Page 53Developed by: Bosconian Trainers Revision # 02
  • 57.
    Plan Training Session ElectronicProducts Assembly and Servicing NC- II Date Developed: March 26,2015 Document No.Issued by: SJBFTC.INC Page 54Developed by: Bosconian Trainers Revision # 02
  • 58.
    Plan Training Session ElectronicProducts Assembly and Servicing NC- II Date Developed: March 26,2015 Document No.Issued by: SJBFTC.INC Page 55Developed by: Bosconian Trainers Revision # 02 Trouble Shooting Examples
  • 59.
    Plan Training Session ElectronicProducts Assembly and Servicing NC- II Date Developed: March 26,2015 Document No.Issued by: SJBFTC.INC Page 56Developed by: Bosconian Trainers Revision # 02 Self- Check no. 2.1.2 Test 1: Television - Multiple Choice Exercises 1. The first television broadcasts started in a. Great Britain b. the USA c. Germany 2. The biggest TV audiences are attracted by a. social events b. sports c. politics 3. In Europe, state-owned television a. does not exist any more today b. had a monopoly for a long time c. gets less money than private companies 4. CNN became popular as a a. news network b. documentary channel c. movie station 5. Cathode-ray tubes a. shoot electrons to a screen covered with phosphor b. work with two sheets of glass c. have pixels that can be turned on and off 6. Digital TV signals a. carry less data than analog signals b. have a better picture quality than analog signals c. cannot transmit images in high definition 7. The first public TV station in America was a. PBS b. ABC c. CBS 8. Every color on television can be achieved by mixing together a. red, yellow and blue b. blue, green and white c. red , blue and green 9. An analog signal in the form of an electromagnetic wave a. can travel to satellites and back again b. can travel directly from the TV station to people's homes c. cannot travel for a long distance 10. The first big event that attracted millions of TV viewers was a. the TV debate between John F. Kennedy and Richard Nixon b. Who Wants To Be A Millionaire c. the Vietnam war
  • 60.
    Plan Training Session ElectronicProducts Assembly and Servicing NC- II Date Developed: March 26,2015 Document No.Issued by: SJBFTC.INC Page 57Developed by: Bosconian Trainers Revision # 02 11. Tele-novelas are short popular TV series in a. South America b. the United States c. Europe 12. Commercial TV stations get most of their money a. from fees from their viewers b. from the government c. by selling advertising time Test II. Fill In the Missing Words Fill In the Correct Words. Great Britain and America were the first countries to experiment with television in the 1930s and 40s. The three big American TV ABC, CBS and ABC were founded after World War II. They brought television to a growing in the 1950s. Television became the major of information. In 1960 the first TV in history was broadcast between Richard Nixon and John F. Kennedy. Television also influenced the way people thought about the in Vietnam. In the 1980s the of America’s big TV stations was broken. New networks started news, sports and music around the clock. CNN, an all-news network, became famous for its of the Gulf War. In the last decade TV channels focused on programs and reality shows. Among the most are Who Wants to Be a Millionaire and Survivor. advertising - audience - broadcasting - coverage - debate - entertainment - monopoly - networks - popular - public - source - war
  • 61.
    Plan Training Session ElectronicProducts Assembly and Servicing NC- II Date Developed: March 26,2015 Document No.Issued by: SJBFTC.INC Page 58Developed by: Bosconian Trainers Revision # 02 III. Enumeration 1. Classified into two types of Washing machines? 2. What are the basic Parts of Washing Machines? 3. Are the Tools Need when Dis assembles and Assemble of Washing Machine.
  • 62.
    Plan Training Session ElectronicProducts Assembly and Servicing NC- II Date Developed: March 26,2015 Document No.Issued by: SJBFTC.INC Page 59Developed by: Bosconian Trainers Revision # 02 ANSWER KEY No.2.1.2 Test 1: Television - Multiple Choice Exercises 1. A 2. B 3. B 4. A 5. A 6. B 7. A 8. C 9. C 10.A 11.A 12.C Test II. Fill In the Missing Words Fill In the Correct Words. Great Britain and America were the first countries to experiment with television in the 1930s and 40s. The three big American TV NETWORKS ABC, CBS and ABC were founded after World War II. They brought television to a growing AUDIENCE in the 1950s. Television became the major SOURCE of information. In 1960 the first TV DEBATE in history was broadcast between Richard Nixon and John F. Kennedy. Television also influenced the way people thought about the WAR in Vietnam. In the 1980s the MONOPOLY of America’s big TV stations was broken. New networks started BROADCASTING news, sports and music around the clock. CNN, an all-news network, became famous for its COVERAGE of the Gulf War. In the last decade TV channels focused on ENTERTAINMENT programs and reality shows. Among the most POPULAR are Who Wants to Be a Millionaire and Survivor.
  • 63.
    Plan Training Session ElectronicProducts Assembly and Servicing NC- II Date Developed: March 26,2015 Document No.Issued by: SJBFTC.INC Page 60Developed by: Bosconian Trainers Revision # 02 III. Enumeration 1. Single tub Machines and twin Tub Machines. 2. The basic parts are the fallowing. a. Belt Drive Washing b. Machine Shown c. Inlet Connections d. Air Dome Seal e. Center Post Gasket f. Outer Tub Seal g. Pump h. Hose Connectors 3. Basic Tool Need to assemble and Dis assemble of Washing Machines are the fallowing.
  • 64.
    Plan Training Session ElectronicProducts Assembly and Servicing NC- II Date Developed: March 26,2015 Document No.Issued by: SJBFTC.INC Page 61Developed by: Bosconian Trainers Revision # 02 IV. Drawn Schematic diagram. 2 kinds of Washing Machine and block Diagram Television.
  • 65.
    Plan Training Session ElectronicProducts Assembly and Servicing NC- II Date Developed: March 26,2015 Document No.Issued by: SJBFTC.INC Page 62Developed by: Bosconian Trainers Revision # 02 Block Diagram of Television.
  • 66.
    Plan Training Session ElectronicProducts Assembly and Servicing NC- II Date Developed: March 26,2015 Document No.Issued by: SJBFTC.INC Page 63Developed by: Bosconian Trainers Revision # 02
  • 67.
    Plan Training Session ElectronicProducts Assembly and Servicing NC- II Date Developed: March 26,2015 Document No.Issued by: SJBFTC.INC Page 64Developed by: Bosconian Trainers Revision # 02 CCTV (closed-circuit television) is a TV system in which signals are not publicly distributed but are monitored, primarily for surveillance and security purposes. CCTV relies on strategic placement of cameras, and observation of the camera's input on monitors somewhere Categories • How Do CCTV Camera Work? • CCTV Camera Benefits • CCTV System Types • CCTV Camera Types • Installation • Configuration CCTV System Types CCTV systems are broadly divided into two Types. These are: 1. Wired CCTV system 2. Wireless CCTV system. CCTV Camera Benefits CCTV is commonly used for a variety of purpose, including: • Maintaining perimeter security in medium-to high- secure areas and installations. • Observing behavior of incarcerated inmates and potentially dangerous patients in medical facilities. • Traffic monitoring • Building and ground security
  • 68.
    Plan Training Session ElectronicProducts Assembly and Servicing NC- II Date Developed: March 26,2015 Document No.Issued by: SJBFTC.INC Page 65Developed by: Bosconian Trainers Revision # 02 CCTV Camera Types CCTV cameras are being installed everywhere for purpose of security and crime prevention and detection. There are many type if CCTV cameras are available for this purpose. These are: Indoor Camera Indoor camera as its name suggests used for indoor security mechanism. These are suitable for security in homes, schools, offices, hotels etc… Outdoor camera Outdoor camera is used for outdoor places.They are mostly used for entry and exist points with limited night lighting.These cameras have hard Shell vandal-proof casings. Indoor Camera Outdoor camera IR day/Night Camera Dome Camera Bullet Camera Vandal Proof Camera Hidden Camera Pen Tilt Zoom Camera
  • 69.
    Plan Training Session ElectronicProducts Assembly and Servicing NC- II Date Developed: March 26,2015 Document No.Issued by: SJBFTC.INC Page 66Developed by: Bosconian Trainers Revision # 02 IR day/Night Camera IR day/night cameras are used for high alert security areas were surveillance needs to happened day and night. These cameras are used by military personal, in parking lots and high security zones. Dome Camera Cameras are installed inside a dark dome and are design in a way that they go unnoticed by visitors. These cameras can be rotated and tilted Manually. Dome cameras are used in public place like railway station, busterminals, and other areas where there is a huge gathering of people. Bullet Camera Vandal Proof Camera
  • 70.
    Plan Training Session ElectronicProducts Assembly and Servicing NC- II Date Developed: March 26,2015 Document No.Issued by: SJBFTC.INC Page 67Developed by: Bosconian Trainers Revision # 02 Pan Tilt Zoom Camera Hidden Camera Dome Camera • Compact in size. • Fixed/Vari focal lens. • Aesthetically good. • Low cost.
  • 71.
    Plan Training Session ElectronicProducts Assembly and Servicing NC- II Date Developed: March 26,2015 Document No.Issued by: SJBFTC.INC Page 68Developed by: Bosconian Trainers Revision # 02 • Compact in size. • Fixed/Vari focal lens. • Night Vision (IR LEDs) • Aesthetically good. • Low cost. • Fixed/Vari focal lens. • Aesthetically good. • Cost Effective. • PAN/TILT feature • Fixed/Vari focal lens. • Aesthetically good. • Night Vision • Cost Effective. • High Speed PAN/TILT feature
  • 72.
    Plan Training Session ElectronicProducts Assembly and Servicing NC- II Date Developed: March 26,2015 Document No.Issued by: SJBFTC.INC Page 69Developed by: Bosconian Trainers Revision # 02 • Keypad • Joystick • Digital Display C/CS Mount Camera • Box type camera • Separate lens • Vari-focal lens • High Resolution Image
  • 73.
    Plan Training Session ElectronicProducts Assembly and Servicing NC- II Date Developed: March 26,2015 Document No.Issued by: SJBFTC.INC Page 70Developed by: Bosconian Trainers Revision # 02 • Vari-Focal capabilities • Zoom feature • Replaceable Bullet Camera • Metal Casing • Vandal Proof • Night Vision • Outdoor application • Fixed/Vari-focal lens • Variable Viewing range.
  • 74.
    Plan Training Session ElectronicProducts Assembly and Servicing NC- II Date Developed: March 26,2015 Document No.Issued by: SJBFTC.INC Page 71Developed by: Bosconian Trainers Revision # 02 DVRs A digital video recorder (DVR), sometimes referred to by the merchandising term personal video recorder (PVR), is a consumer electronics device or application software that records video in a digital format to a disk drive, USB flash drive, SD memory card, SSD or other local or networked mass storage device. The term includes set-top boxes (STB) with direct to disk recording facility, portable media players (PMP) with recording, TV gateways with network and local recordings, recorders (PMR) as camcorders that record onto Secure Digital memory cards and software for personal computers which enables video capture and playback to and from a hard disk drive.[1] A television set with built-in digital video-recording facilities was introduced by LG in 2007,[2] followed by other manufacturers. • Available in 4 Specification • 4 channel • 8 channel • 16 channel • Audio IN • Alarm/Sensor feature • LAN Connectivity • Full HD available • Joystick Connectivity • Remote access
  • 75.
    Plan Training Session ElectronicProducts Assembly and Servicing NC- II Date Developed: March 26,2015 Document No.Issued by: SJBFTC.INC Page 72Developed by: Bosconian Trainers Revision # 02 Available in Analogue and IP based system. Area of Application  House  Offices  Hospitals  Shops  Manufacturing units Installation
  • 76.
    Plan Training Session ElectronicProducts Assembly and Servicing NC- II Date Developed: March 26,2015 Document No.Issued by: SJBFTC.INC Page 73Developed by: Bosconian Trainers Revision # 02 1. PTZ cameras are being used within a CCTV zone. What does PTZ stand for? a) Pan Tilt Zone b) Point Tilt Zoom c) Pan Tilt Zoom d) Point Tilt Zone 2. What does the Data Protection Act deal with? a) Personal Information b) All information c) Covert Surveillance d) Secret Information 3. What act of parliament is the Information Commissioner Code issued under? a) Police & Criminal Evidence Act b) Data Protection Act c) Human Rights Act d) Protection of Freedoms Act 4. If confidentiality if breached by a CCTV operator, whereby images are placed on you tube, what is likely to happen? a) Nothing, it is not crucial
  • 77.
    Plan Training Session ElectronicProducts Assembly and Servicing NC- II Date Developed: March 26,2015 Document No.Issued by: SJBFTC.INC Page 74Developed by: Bosconian Trainers Revision # 02 b) Verbal warning from manager c) Possible suspension and prosecution d) Written warning 5. What is the main reason for control room security? a) To keep the boss out b) To preserve confidentiality c) To keep out the Police d) To copy images for colleagues 6. Under the Human Rights Act 1998, Privacy is covered by an article of which type? a) Limited b) Absolute c) Qualified d) Mandatory 7. A directed surveillance authority would be authorised by which rank of Police Officer? a) Sergeant b) Constable c) Inspector
  • 78.
    Plan Training Session ElectronicProducts Assembly and Servicing NC- II Date Developed: March 26,2015 Document No.Issued by: SJBFTC.INC Page 75Developed by: Bosconian Trainers Revision # 02 d) Superintendent 8. Freedom of Information applies to what type of organisation? a) All retail premises with over 200 staff b) Public authorities and those working for them c) Universities and education establishments d) Travel companies, airlines and ferry companies 9. What images might be viewed to complete the offence of voyerism? a) Two men walking hand in hand in the street b) A man and woman kissing on a park bench c) A man and woman embracing at a bus stop d) A man and woman engaged is sexual activity 10. If a CCTV operator attends court, the probably reason is what? a) To prove you can do the job correctly b) To identify the victims of a crime c) To produce the images you recorded d) To discuss how your system is maintained
  • 79.
    Plan Training Session ElectronicProducts Assembly and Servicing NC- II Date Developed: March 26,2015 Document No.Issued by: SJBFTC.INC Page 76Developed by: Bosconian Trainers Revision # 02 11. An IED is what? a) An improvised electrical device b) An internal electronic device c) An improbable economic discussion d) An improvised explosive device 12. You see a group of well known thieves on cctv in the town centre, what would you do? a) Ignore them, they are not offending and not of interest b) Watch them closely all the time they are in town c) Ignore them until called by the Police d) Watch them but if no crime is committed move off to other views 13. What type of surveillance is carried out under RIPA a) Covert b) Co-ordinated c) Focused d) Overt 14. Signs should be placed so that the public are aware that they are entering a CCTV zone. Which of these best describes the information a sign should contain?
  • 80.
    Plan Training Session ElectronicProducts Assembly and Servicing NC- II Date Developed: March 26,2015 Document No.Issued by: SJBFTC.INC Page 77Developed by: Bosconian Trainers Revision # 02 a) Picture of a camera only in black outline b) Picture of a camera and phone number of owners only c) Name, phone number of operators and reasons for cameras? d) The reasons for cameras being installed 15. Which principle in the Data Protection Act 1998 deal with keeping data secure? a) 6 b) 3 c) 5 d) 7 16. How long should images be kept once recorded? a) at least 31 days b) no more than 30 days c) at least 1 year d) As long as is necessary 17. Which type of court would deal with an offence of theft? a) Civil court b) Magistrates Court
  • 81.
    Plan Training Session ElectronicProducts Assembly and Servicing NC- II Date Developed: March 26,2015 Document No.Issued by: SJBFTC.INC Page 78Developed by: Bosconian Trainers Revision # 02 c) Tribunal d) Public Enquiry Panel 18. When we produce images for evidence, we have to maintain continuity of evidence. This can be done by creating a what? a) Evidence trail b) Evidence queue c) Audit Trail d) Audit queue 19. A hazard can best be described as what? a) A computer left on overnight b) A camera that is not responding c) An office with flourescent lighting d) Anything that has the potential for causing harm 20. What type of fire fighting method would you use for a chip fat fire? a) Fire Blanket b) Powder c) C02 d) Water
  • 82.
    Plan Training Session ElectronicProducts Assembly and Servicing NC- II Date Developed: March 26,2015 Document No.Issued by: SJBFTC.INC Page 79Developed by: Bosconian Trainers Revision # 02 Key Answers; 1.C 2.A 3.B 4.C 5.B 6.C 7.D 8.B 9.D 10.C 11. D 12. D 13. A 14. C 15.D 16. D 17. B 18. C 19. D 20. A
  • 83.
    Plan Training Session ElectronicProducts Assembly and Servicing NC- II Date Developed: March 26,2015 Document No.Issued by: SJBFTC.INC Page 80Developed by: Bosconian Trainers Revision # 02 Program Electronic Products Assembly and Servicing NC-II Activity Review on EPAS-NCII Period: 1-4 week in schooling Trainers Name: Mr. Juanito P. Banzon Trainee Name: Student ID: Company assign: End of Period: JOB learning Guide The job learning guide serves as the learning focus schedule provided to the trainer (S). This aims to organize the knowledge and skills acquisition to the trainee in EPAS NCII by outlining specific for each focused job activity. This tools further aims trainee for the taking up of EPAS NCII by the time implementation of identified activities and its effectives thru classroom and actual training. Rating Scaling 1-3- Extension of training (NYC) for NOT YET COMPETENT ∞ Repeat entire training actual and exam equal to NYC(NOT YET COMPETENT) 4-7- Conditional (NYC) for NOT YET COMPETENT ∞ Review specific weakness if need and extent the training of review equal to NYC(NOT YET COMPETENT) 8-10-Pass(C) for Competent ∞ Pass for all training give for his trainer also he/she can take the NCII in Tesda. Learning Focus Learning Activities Duration Rating Remarks 1. OHS 1. Introduce personal safety 2. PPE 3. Electric, earth wake and fire Safety. 4. Final Exam. 1-2 days 2. POWER SUPPLY 1.Familiarization of all the components and its terminals 1-7 days
  • 84.
    Plan Training Session ElectronicProducts Assembly and Servicing NC- II Date Developed: March 26,2015 Document No.Issued by: SJBFTC.INC Page 81Developed by: Bosconian Trainers Revision # 02 2.know the positive and negative terminals 3. testing the voltages, resistance and current 4 knowledge of how to trace the current 5. knowledge in interpretation of the circuit 6.actual PCB design 7.general checkup and testing and trouble shooting 8. final exam 3. SENSOR ( light and sound ) 1. Familiarization of all the components and functions of the sensor circuits. 2.know the positive and negative terminals 3. testing the voltages, resistance, and current 4. knowledge of how to trace the current 5. knowledge in interpretation of the circuit 6. actual PCB design 7. general checkup and testing and trouble shooting 8. final exam 1-7 days 4. DOMESTIC HOME APPLIANCES (WASHING MACHINE and TV RECIEVER) 1.familiarization of the parts of the appliances and functions 2.disassembly and assembly 3. reading and 1-7 days
  • 85.
    Plan Training Session ElectronicProducts Assembly and Servicing NC- II Date Developed: March 26,2015 Document No.Issued by: SJBFTC.INC Page 82Developed by: Bosconian Trainers Revision # 02 interpreting the diagram 4. general checkup, testing and trouble shooting 5.final exam 5. CLOSED-CIRCUIT TELEVESION (CCTV) 1. brief history 2.familiarization of all the parts and module of CCTV and functions 3.familiarization of all the terminals of the CCTV 4.study the exact connection of all the part of CCTV 5.knowledge in interpretation of the circuit diagram 6. general checkup, testing and troubleshooting 7. final exam 1-7 days Recommendation : Student Evaluation remarks: Need to improve: Final Rating: Operation head Signature/ Date: Ms. Analy P. Mamburao Operation head Acknowledge: Mr. Jerenato P. Alfante Administrator/President Mr. Chastane T. Legaspi VP –Admin & Finance