Running head: COMMUNICATIONS AUDIT WITHIN SEATTLE ARMY RECRUITING          1




           Communications Audit within Seattle Army Recruiting Battalion

                                 Margaret Shartel

                                Gonzaga University

                          Organizational Communication

                                    COML 504

                                   Dr. Joe Ayres

                                September 28, 2011
COMMUNICATIONS AUDIT WITHIN SEATTLE ARMY RECRUITING                                                2


                                      EXECUTIVE SUMMARY

       This communication audit examines in depth the communication that takes place within

an Army Recruiting Battalion that is geographically dispersed across several states within the

Pacific Northwest. The Battalion, while geographically scattered, also has many levels of

Department of the Army civilian employees making up the bulk of the headquarters staff, several

small companies headed by a junior officer and a senior non-commissioned officer as well as

several junior non-commissioned officers in leadership roles separated between 42 stations. The

findings presented within this audit were gathered through extensive field observations of

training, focus groups conducted at the company (rather than headquarters) level, survey

questionnaires, and interviews with mid-level supervisors, the chief of staff and the battalion

commander. Through the exhaustive research, many parallel communication strengths and

weaknesses were analyzed so that a clear picture of training communication, internal

communication and external communication can be recognized and/or addressed.



       The results of the four methods (observation, focus-groups, surveys and interviews) used

to gain analytical insight into the overall organizational communication of the Battalion show a

strong desire to consistently meet the commanders communicated intent. Communication

between staff sections were often described as ―good, but there is always room for improvement‖

and communication between the staff and the company command groups (CCG‘s) were also

rated as good. However, the audit also noted that communication had broken down between the

commander‘s intent and the station level implementing the previously stated intent.
Further, the audit also identified several key areas where there is room for improvement

and accordingly, this audit concludes with recommendations of not only areas of improvement,

but areas where communication is going well and can be expanded upon in the future. This audit

also contains the raw data collected throughout the study for further review and expansion of the

audit if requested at a later time.
Table of Contents
The Purpose of this Study ………………………………………...5

Description of the Recruiting Battalion……..…………………….7
       The Structure of the Battalion……………………………..7
       Grass Roots Advisory Board……………………………...12

Research Methods……………………………………………..….13
       Limitations…………………………………….…………..13
       Methodology……………………………………………...14

Organizational Analysis……………………………………………16
       Systems Lens of the Organization....………………………..21
       Formal and Informal Communication ………………….….26
       Organizational Communication as Strategy...……………...33
       Staff Motivation..............................................................…...35

Summary of Major Findings..……………………………………...37

Conclusions and Recommendations…………………………….....39

References…………………………………………….……………43

Appendices
Notwithstanding that the success of any Recruiting Battalion at any given time is

determined by mission requirements, market share and many other factors, the underlying trend

to being able to recruit the high-quality, dynamic applicants needed for today‘s Army depends

almost solely on the ability to communicate. In an era of a quickly changing demographic, and a

highly social and interactive one at that, the ability to adapt to that change and still fill the needs

of the Army is an intensive communicative process emphasized not only from the Battalion

down, but from the United States Army Recruiting Command (USAREC) down. ―Although

many people accept the concept of communication as being important to organizational

effectiveness, they often oversimplify its role, considering communication to be a mere message

exchange or a simple technique that if followed, can automatically mold a person into an

effective communicator.‖ (Downs & Adrian, 2004). The ability to not only recruit, but retain

future soldiers is an integral part of the Battalion‘s recruiting mission, and therfore deeply

informed by internal and external communication as well as soldier and civilian training.

        Accordingly, the Battalion Commander recognized the need for a full communication

audit of his battalion staff, company leadership, and non-commissioned officers on the ground

recruiting and the process of retaining qualified applicants. In an effort to reach the recruiting

potential and market share of a seemingly difficult area to recruit in, and understanding that ―it is

through communication that employees obtain information, make sense of situations they

encounter, and decide how to act,‖ (Conrad & Poole, 2005) this audit was conducted. The

comprehensive purpose of this study was to define areas necessary to improve upon within

thebattalion‘s specific communication realm as well as

                To analyze how the organization communicates with external audiences,

                stakeholders, the general public and the Battalion‘s grass-roots advisory board.
To observe how communication moves through the battalion, whether follow-up

               is conducted in a timely manner, or if internal communication channels can be

               improved upon for an increase in not only productivity but also job satisfaction

               To provide a cursey overview of training mechanisms within the civilian staff and

               the soldiers within the battalion footprint to identify if trainingstructures should be

               increased or decreased accordingly

               To estimate the awareness of the commanders intent for the recruiting year 2012

               and the interaction required to emphasize the future soldier training program

               To highlight how communication can support defined organizational outcomes

               for the coming year

       and finally,

               To provide recoomondations to improve the overall functioning of the

               communications process in the battalion.

       The overall purpose of this study, consequently, is to define the organizational

communication process currently within the battalion, and to determine how to better engage the

staff and soldiers of the battalion in an effort to fully implement the commanders intent of

battalion excellence within USAREC for Recruiting Year 2012.
ORGANIZATIONAL DESCRIPTION

                 In order to fully audit and recommend courses of action, it is important to

understand the command structure of the organization, the mission and the intent for the coming

year.

                                     MISSION OF THE BATTALION

          The Battalion‘s core mission is to support the needs of the Army by recruiting highly

qualified applicants to fill key vacancies within the officer and enlisted ranks of the Regular

Army (RA) and the Army Reserve (AR). The public website states the mission as the following:

    “Seattle Recruiting Battalion will recruit with integrity the high quality men and women

    necessary to meet the needs of the United States Army and Army Reserve through leader

        development, quality training, and caring of soldiers and families.” (Seattle Recruiting

                                           Battalion, 2009).

As for Key Values, every single soldier learns the values throughout their career of Loyalty,

Duty, Respect, Selfless-Service, Honor, Integrity and Personal Courage (providing them with the

acronymn LDRSHIP=leadership) as well as the warrior ethos to guide their principle decission

making during their years of service. However, the Battalion Commander of Seattle Recruiting

Battalion has set aside four guiding principles in order to adhere to his key values and produce

mission success, they are:

                         Care: There is no way to define the emphasis of caring throughout our

              command. Those in leadership positions must care for soldiers, civilians, family

              members and future soldiers. There is no greater leadership challenge than caring.
Integrety and Honor: Our business is based on trust, if we comprimise our

          integrity then we lose our honor and our trust among not only the command, but the

          community as a whole.

                      Teamwork: We are a team comprised of teams, the ability to work within

          not only our individual teams but also to work up and down the chain, through the

          community as a team is key to our mission success. Every part of our teams, from

          sections, to units and to our civilian counterparts and advisory board define the

          essence of teamwork within the organization and throughout the community.

                      Personal and Professional Excellence: There are no monetary gains such

          as bonuses or [monetary based] awards in our business for soldiers. The drive from

          personnel must come from inside them to exceed the standards set before all other

          soldiers and give 110% to our mission. The desire to recruit to our market potential

          rather than our mission emphasizes this personal and professional excellence.



       Therefore, this audit must take the mission, vision, values and future operations into

account when reviewing all data pertinent to the organizational communication.
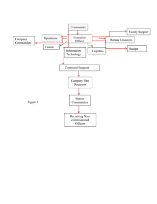
STRUCTURE OF THE BATTALION

        The Battalion is organized with a command group consisting of a Battalion Commander,

an Executive Officer, and a Battalion Command Sergeant Major all of whom share one

administrative assistant (civilian). Within the staff, which is headquartered with the command

group, there is a section for personnel, (1 officer and 2 civilian staff members), an operations

section (1 officer, 4 enlisted and 2 civilian staff), a Fusion cell (1 Mission Market Analysis, 2

Advertising and Public Affairs, and 1 Education Services staff members—all civilian), a training

section (with between 3 and 5 training non-commissioned officers), a Family Services Assistant

(civilian), a Budget Analyst (civilian), 2 computer networking personnel (civilian) and a

Logistics section with 4 civilian personnel. Those 30 some personnel make up the battalion staff

and run the day-to-day operations of the battalion supporting 272 non-commissioned officers in

everything dealing with being a soldier, recruiting a soldier and helping maintain a soldier before

they ship off to basic training.

        Outside the Battalion area there are 7 companies commanded by a captain, a first

sergeant and with a company secretary (generally, there is currently one company without a

company secretary due to budget and contracting constraints). Between the seven companies, 42

stations are set up in key areas throughout the battalion ―footprint‖ or recruiting zones, which

cover areas within four separate states. This is a general lay-out of any recruiting battalion only

the numbers of recruiting non-commissioned officers, number of stations, and to some extent the

number of companies change. The size of the ‗footprint‘ is also different in any of the 43

recruiting battalions in the country. Each Battalion reports to one of 7 Brigades, which all report

to the United States Army Recruiting Command (USAREC). Figure 1 illustrates the general

layout of the battalion structure:
Commander
                                                                              Family Support

                  Operations          Executive
Company                                                           Human Resources
                                       Officer
Commanders
                   Fusion
                                                                               Budget
                   Cell          Information          Logistics
                                 Technology



                                Command Sergeant
                               Major


                                    Company First
                                      Sergeants



                                       Station
       Figure 1                      Commanders



                                    Recruiting Non-
                                     commissioned
                                       Officers
COMMUNICATIONS AUDIT WITHIN SEATTLE ARMY RECRUITING                                               11


                Communications Audit within Seattle Army Recruiting Battalion

        Description of this structure indicates a mix of traditional hierarchy combined with a

team-based organization. No one section takes absolute precedence over another in the day-to-

day operations of the organization; however the hierarchy of rank and position are still adhered

to. The commander has the ultimate say, and he works not only through the traditional channels

of the executive officer and company commanders, but also directly works with staff sections in

order to provide a more egalitarian feel in the office. The hierarchy of the non-commissioned

officer chain is more pronounced than within the battalion staff sections, even though the

personnel involved tend to be more geographically dispersed than company commands and

headquarters elements. For example, the Battalion Command Sergeant Major is in Seattle, while

the Alaska Company First Sergeant is in Anchorage, and his soldiers are throughout the state of

Alaska. The geographical differences as well as limits of technology may pose a communication

breakdown risk later in the audit.

        If the organization were only a traditional hierarchical bureaucracy, clear lines of

decision making would follow traditional lines of the organizational chart and lead one to think

that:

        ―Various groups of employees have specialized skills necessary to complete their

        assigned tasks efficiently and effectively, [and]… lines of authority are clear to all…

        Decision making and control are centralized. This means that all major decisions facing

        the organization are made by the people who occupy the positions at the top of the

        organizational hierarchy. Of course, all members of the organization are responsible for

        making routine decisions in their areas of responsibility. But they must base their

        decisions on policies and procedures that are established at the top.‖ (p. 69)
However, with the mixed nature of the two separate areas of the organization (the staff

headquarters element and the field recruiting element) it is easier to view the organization as a

networked organization:

       ―the team based structure of a network implies that leaders must be able to promote

teamwork…Because teams are self-managing, leaders should take on the role of coach, rather

than directive leader advising the team and helping it to solve problems…Managers and

members of units in networked organizations must also manage relationships with other units

and organizations, because integrating functions are so important.‖ (Conrad & Poole, 2005).

This mixed structure will be discussed furtherin the audit.



Grass Roots Advisory Board

       On the periphery of the organization lies the local Grass Roots Advisory Board. This

board was created in 2009 in order to engage local business leaders, educators and politicians in

order to define the role of Army Recruiting in the battalion footprint. The board is made up of

several regional leaders who provide guidance on issues such as school access, local

organizations willing to help discuss the Army in a proactive and positive way, and implement

knowledge of the notion of the Army not being a ‗second choice‘ anymore. The board mainly

works with the battalion leadership on issues of battalion wide importance, though each region

within the Washington State portion of the battalion has a leadership post on the board. The

interaction of the board will be discussed further in the audit.
RESEARCH METHODS

       This audit used a variety of different forms of research in order to gain a thorough in-

depth understanding of three main communicative processes in the Seattle Recruiting Battalion.

From intensive interviews as far out in the battalion footprint as possible, to review of external

communication methods used on the World Wide Web, any resource available was used to gain

the bigger picture of the communication within Seattle Recruiting Battalion.



                                           LIMITATIONS

       While this research was certainly limited by the time allowed in finalizing the audit, the

research was also stalled by the researcher, who did not include a thorough study of the Army

section of the Military Entrance Processing center located near the battalion headquarters and

where several members of battalion staff also work, and each recruiting NCO takes their recruits

to process into the Army. Since this research was limited not only by the class time constraints,

it was also conducted at the very end of a recruiting year, wherein much of the staff and soldiers

were traveling or not available due to the nature of year-end processing or training. Also related

to the time-limits of the audit conducted, the researcher was unable to engage the advisory board

fully in the research methods used throughout the rest of the battalion.

       Further, full access was granted to the researcher from battalion headquarters, however,

this did not mean that anyone in the organization could be forced to take a survey or relent to an

interview; participation was voluntary. It should be noted, however, that the entire organization

gave the researcher all access needed, the entire communicationsoffice refused participation in

either completing the 20 question survey directly related to their positions, or allowing an

interview or observation. The external communication information was reviewed from
interviews of others in the battalion staff who work directly with or whom the communications

office works directly for in order to measure engagement. Also, in reviewing the online presence

of the recruiting battalion, the research was limited to stations and companies the researcher was

a ‗fan‘ of on Facebook in order to conduct a thorough study of external interaction from the

recruiter level.

        Nonetheless, these limitations had to be addressed as the audit went on, changing the

methodologies throughout the process.



                                          METHODOLOGY

        Since the battalion also reports to a brigade, which reports to a command and further up

the chain of command through the pentagon and to the commander in chief, the scope of the

research conducted needed to be limited to a free standing battalion within the reach of the

researcher. After an off-the-record discussion with the battalion commander, it was decided that

a study of internal, external and to a smaller extent training communication be reviewed. This

was to be accomplished from training observation, observation of communication in the office

environment, survey questionnaires and in-depth interviews after the surveys were completed.

Interviews were conducted after the surveys because of the nature of the relationship of the

researcher to the battalion as the researcher is a former employee of the battalion, and therefore

answers to surveys may have been informed by who was conducting the audit.

        The interviews were limited by time to the battalion leadership, mid-level supervisors and

on the ground recruiters. Questions began with cursory overview of what the audit process was

about, and a formal review that the researcher kept all questions in strict confidentiality,

including who answered what questions. Also, the researcher heavily emphasized that the she no
longer worked for the battalion, nor had ties in any way related to the organization save the

current project being conducted for educational purposes. This was conducted this way in order

to allow the free-flowing of information between researcher and interview subject to gain the

fullest understanding of where communication stood from several levels within the organization.
ORGANIZATIONAL ANALYSIS

          In order to gain insight into the organization before research fully began, the research

sought out how the organization communicated currently without emphasis on the project at

hand. This was done through a combination of narrative analysis and observation between

battalion leadership and a recruiting company. A variety of external sources were used,

including:

          External Media: Through the web presence review of the organization, including the

review of the official website, the battalion blog and the Facebook pages of stations, it was noted

that updates are not being performed, nor is there a story of the battalion from a narrative

perspective. A review of media interaction was asked for, though not provided save during a few

interviews, and this was in the end, determined to be hearsay. It should be noted, however, that

the position held by the researcher did in fact create the external communications plan, and

implement it prior to her position being eliminated. The researcher‘s contract ran out in August

of 2011, and through formal interviews it was noted that no battalion level Facebook posts, no

blog entries, or tweets existed since that time—further there was no record of media advisories or

press releases being sent out. There had been external partnership events, but no stories related

to the impact on either recruiting or adding to the narrative of the organization were available for

review.

          Internal Communication: Review of the internal command information newsletters also

did not tell a story about the battalion, it was slapped together without regard for audience,

storytelling, or gaining any interest of the organization. There was not a newsletter produced

since October of 2010. Informative emails were in abundance, however, through quiet

observation it was noted that most personnel glossed over these emails in lieu of ―something
productive‖ or ―job related‖. The information between battalion and the advisory board was

scattered—some had pieces of information, and some had other pieces of information.

Information sharing was not emphasized, especially in the Fusion Cell, which houses the

communication office, although emails went between the personnel readily, a communication

breakdown was emphasized by out-right open hostility toward the chief of the office, as noted

during several observation periods. Through cursory observations it was also noted that internal

customer service was lacking (as well as external). When the researcher entered the

communications office in order to explain the nature of the audit, the secretary held a hand up to

the researcher‘s face and stated, ―I don‘t have time for you.‖ The staff handbook is still in

production phase and available electronically—therefore it could not be reviewed as in-depth as

the researcher wished.

       Training: In reviewing training, it was noted that traditionally the training is far different

when the battalion leadership is around—which is actually pretty traditional in organizations.

The actual training conducted emphasized mandatory training sent down from higher

headquarters, and training for individuals working to advance their military career. Therefore

questions were raised and asked about civilian training mechanisms available and its emphasis in

the near future because this audit is a forward looking document as requested by the battalion

leadership. The main question of the audit, therefore, is ―how can the battalion communicate

better in the future in order to reach mission success and success throughout the command in

recruiting year 2012.‖

       Therefore through an informal review of the organization the decision to emphasize a

thorough command wide review of external communication, internal communication (including
internal customer service and a review of the advisory board) and how training communication

took place, was made.

       To fully understand the communication within the battalion, such questions as ―Do you

know what the advisory board is‖ and ―how do you communication throughout the battalion‖

had to be asked. These questions were first emphasized in surveys conducted separately at

battalion headquarters and in the recruiting field, in order to gain insight into any differences in

communication that may become noticeable. It was decided to ask fully open ended questions

during the interview process in order to not lead the interview subjects in any one direction.

       While other areas of communication will be looked at in a very slight way, these were the

emphasizing traits of the audit as it unfolded and changed due to the time the audit was

conducted. Further, a review of the current communications programs were reviewed, an noted

further in the study—as well as an in-depth examination of the operations office, who seem to be

taking the future communication needs of the battalion and creating programs to benefit the

organization and decrease its communication shortfalls.

       In addition to fact finding through external organizational research and un-obstructive

observation, this study relied heavily upon interviews. The first two interviews were with the

battalion commander and were mainly fact finding discussions. During this process we

discussed the commander‘s vision, his intent for the organization and where he preferred we

emphasize some information gathering. These interviews were conducted off the record with

little to no note-taking as a means to gain trust in what the researcher hoped to accomplish.

       The next interviews consisted of departmental heads, such as the supervisor of logistics,

or the executive officer. There were also individual interviews conducted off site with recruiters,

company level officers and first sergeants. Interviews lasted between 15 minutes and 1 hour 30
minutes. They were free response, phrased in such a way as to not lead an answer. If a certain

question led to another line of inquiry it was followed, thus the difference in time between each

of the interviews conducted.

       Therefore the following basic questions were used from Assessing Organizational

Communication: Strategic Communication Audits by Cal Downs and Allyson Adrian:

               ―Describe the Way decisions are made in your section? The Organization?

               ―Describe the Organizations primary objectives for [recruiting year] 2012. What

               would success look like?‖

               ―What are the major communication strengths of the organization? The

               weaknesses?‖

               ―How would you describe the general communication climate here?‖

               ―How does the communication climate effect your job satisfaction? Would you

               consider this reaction typical?‖

       Interviews were set up in person along with a five minute (more or less) overview of the

general questions the researcher would be asking. Rarely was an interview set up over the

phone, and if so it was due to time constraints or locational difficulty. For example, one follow

up interview had to be conducted with the battalion commander while he was traveling to his

stations, in which case the interview question was provided ahead of time so that he could gather

his thoughts about that question.

       Further there was a heavy interaction during a focus group with one specific company

chose for its distant location from the battalion and thusly furthest away from daily face-to-face

interaction with battalion leadership and staff. Observations at recruiting stations with and
without company or battalion leadership led to some of the differences in communication

methods between the lower echelons of staff and leadership.

       Finally, although actually conducted after the initial interviews with the commander, but

before most observation and training was a survey. The survey consisted of 20 questions relating

to many aspects of internal and external communication. It was limited however, as the end of

the recruiting year posed the difficulty of producing enough information from a short survey so

that personnel would be willing to take it. In the battalion staff, headquarters element, 25 paper

surveys were handed to the staff, of which 11 were returned. Further, an electronic survey was

sent to every recruiter, NCO and company staff element (amounting to about 200 surveys sent

out) of which 38 were completed, and 89 additional started. Due to the limitations of the

program where the survey online was completed, the 89 which were began but not completed are

not included in the final report. While the survey should have provided the most insight, the

limitations and lack of desire for staff to complete (or possibly time limits in their respective

positions) still allowed for some valuable insight. However, it should be noted that the

interviews provided the most information as did focus groups and observation, even without the

primary survey as a strong enough method of data collection.

       Thusly, through the in-depth observational analysis, interviews, survey questionnaires

and focus groups a better interpretive review of the organization and potential directions for the

future could be gained.
ORGANIZATIONAL SYSTEMS AS A LENS TO VIEW SEATTLE RECRUITING BATTALION

       One of the most important means to understand the communication within Seattle

Recruiting Battalion is to recognize not only the extensive network it covers, but also how the

interactions of the different hierarchies within the battalion operate and communicate amongst

themselves. ―Most of us have been taught to break things into manageable parts, to focus on a

single problem and look for its cause‖ (Conrad & Poole, 2005). If looking for a single cause, the

battalion will use a Band-Aid to cover the bullet hole, rather than address the long-standing

communication issues and moving forward. There are far too many minor issues, and major

issues as well that defeat morale, decrease productivity and eliminate the command and control

the organization must have in order to function. In reviewing Seattle Recruiting Battalion, not

only the organization must be looked at, but the processes that define the organization as well—

whether they are inherent or implied.

       In looking at Seattle Battalion as a system in and of itself, one must look at the

components that make up the system: ―If the components are units or departments, relationships

include authority (which departments have authority over which other), communication (which

departments communicate with one another), and work (where departments fit into the work-

flow of the organization; which departments work with which)‖ (Conrad & Poole, 2005).

Secondly, in looking at the processes which define Seattle recruiting battalion, it was important

to also look at inherent and implied. The processes are much defined, though not recognized

throughout the battalion like this: ―A cake is created from separate ingredients, but a cake is

totally different from the assembled raw ingredients. In much the same way, an organizational

system is more than the sum of its individual members and units and their relationships with each
other.‖(Conrad & Poole, 2005). In this case there is no definition within the battalion of either

the organization, or the sum of its parts.

       When interviews began within the battalion, the most common response to ―describe the

communication atmosphere here in battalion‖ was ―non-existent.‖ Implying that at its core, the

battalion itself not only lacked in-depth communication, but also a process that created

information flow within sections and between sections and the field. The concept of wholeness

here would be important, for if the battalion could become a whole system, or a whole team, with

a defined narrative and defined goal, then ―the variables can be defined independently, but their

influence is due to how they interact with each other‖ within the system. However, there must

first be a defined system and a defined process.

       Therefore, in order to understand this process and the systems at work within the

battalion, analysis of both parts are reviewed. Throughout the remaining analysis of the systems

and subsystems within Seattle Recruiting Battalion, the audit will focus on the process of moving

forward with an eye to the battalion commander‘s construct of an egalitarian organization,

flattened at the top with a ―discipline in thought and deed.‖ (Robinson, 2011)

       Since this study was vastly limited on time, it was impossible to discuss communication

within all of the systems and subsystems within the battalion. Therefore, only the 1-5 corridor

companies and stations available to the researcher were addressed, the further out from the

battalion the system or subsystem was, the less likely the researcher was to communicate with

them. However, it is important to note that within the battalion, subsystems such as station level

future soldiers, stations themselves and suprasystems such as the army advisory board do interact

with and influence the communication within the battalion. For example, the advisory board is

set up in order to bring a different notion of service to the population through interaction with
centers of influence such as business leaders, educational leaders and political leaders throughout

the state—however, the advisory board is limited to Washington State, and lacks sufficient

external funding to encompass all of the particular state at any given time.

       Nonetheless, the data presented in the audit showed an acute breakdown of subsystems

defining roles, and key to being a ―mover and shaker‖ within the organization was defined

almost wholly by membership to certain sub-groups—implied membership or actual. Therefore

the main conclusions are as follows: The management teams (first line supervisors) see a need to

improve internal and external communications as well as institute training mechanisms

throughout the battalion, not only for the soldier staff but for the civilian staff as well. Those that

are not in leadership roles define a lack of communication throughout the battalion, and readily

place the blame on the ―flavor of the month,‖ however through observations rather than survey

and interview techniques, the flavor of the month ends up being someone who communicates

more often with battalion leadership for whatever given purpose. Further, there is a lack of

defined roles in the organization leaving everyone at every level to feel they have command and

control over things that should be elevated, regardless of the flatness of the organizational

hierarchy. The personnel within the organization often feel ―out of the loop‖ on numerous

topics, whether they are briefed to the individuals or the organization as a whole. The internal

communication mechanisms need a process; a strategy in order for personnel to feel inside the

organization, but this, in and of itself may breed more detriment to the process or systems

already in place.

       In contrast, those in leadership roles feel they give the information needed to create the

products needed for mission success but feel limited because of lack of timely information from

higher level headquarters (brigade and command). However, the single greatest question raised
without a defined answer is: ―what would communication success look like for RY 2012?‖ This

question had as many answers as times it was asked, e.g., there was no battalion-level defined

response; that is to say, no one knew.

       While line-staff did not participate in formal interviews, most personnel were asked off

line many of the questions relating to the interviews given to supervisors and battalion

leadership. Many expressed the notion that the company commanders of the organization are in a

new set of defined roles and that this could be where the communication breakdown, both

internally and externally could be stemming from. One interviewee explained it as this: ―In a

typical Army organization, the First Sergeant fills the role of an administrative driving force.

They ensure the soldier needs are met, while the commander would fill the role of operations,

making sure mission is met. Here in recruiting, those roles are reversed—long term for the first

sergeant, but only for a two year period with commanders.‖ Because the roles are reversed, and

reversed early on for first sergeants who have typically been in the recruiting field for years, the

first sergeant cannot guide the commander in a way that a typical ―line-unit‖ company command

group would function. Since this switch is so immediate and forceful for the new commander, it

is difficult to train them to communicate with battalion staff and their subordinates in a new way,

before it is time to have them move to their next Army position which will likely not be in

recruiting.

       Interestingly, when asked about communication of initiatives throughout the battalion

footprint, only 18.75% of respondents felt that initiatives were communicated throughout the

footprint. The same question produced a response of neutral, some-what disagree, and disagree

strongly among over 45% of those surveyed. When asked to expand upon this question in an

interview setting many respondents either described where they believed the ―communication
breakdown‖ was, or said simply ―It‘s getting better, now.‖ If, however, ―Communication

effectiveness is often judged in terms of normative ideals, that is, those that are assumed to be

characteristic of properly functioning organizations,‖ (Downs & Adrian, 2004) then getting

better or placing blame does not create a cohesive environment to moving forward in

organizational communication at the battalion level.
THE DIVISIVE MIX OF FORMAL AND INFORMAL COMMUNICATION

       Through observations and interviews, the audit showed a confused dynamic of formal

communication being disregarded, and informal communication being taken as initiative. Formal

Communication broke down first (during observation) from the communications office, who

organized a partnership game with a local sports franchise, but would not follow through on

information sharing until all the personnel had reported the names of the soldiers going. Because

the communication office held onto information in order to give it to everyone at once, improper

and inadequate information was given to the field and one soldier showed up in an improper

uniform at the last minute, unable to change into something more fitting for the event. (She wore

pumps and a skirt to an event wherein she had to help run a flag across a mud-soaked field at full

speed). This breakdown of formal communication led to a sense of animosity from the field

directed not only at the communications office but toward the entire battalion. Further the

statement was made during the same focus group: ―Nothing is going to change, no matter what

we say, no matter if we complain. The battalion leadership doesn‘t care, or they would take care

of the fact that people ‗up there‘ refuse to give us what we need to do our mission.‖ (Focus

Group, 2011). However, since this was a focus group, it must be noted that: ―Comments must be

interpreted in context as auditors try to get a ‗feel‘ for the organization and as they try to draw

out the subtle, complex aspects of organizational processes and relationships.‖(Downs & Adrian,

2004). In this case, there was very little subtlety, this subgroup of the organization felt alienated

and separate from the organization as a whole, and set out to ―just do our mission.‖(Focus

Group, 2011).

       Further, within the realm of formal communication there were many narrative pieces

missing from the battalion. There has not been an update to the website, internal or external
since the battalion commander took over in 2010, there has not been an internal newsletter since

October 2010—and the battalion newsletters before that time told no narrative of the

organization, which would create a sense of organizational cohesion. There was no formal

internal email format unless there was a big event of change that needed to be addressed quickly.

However, one can argue that the biggest issue with internal communication within the battalion

is not that there is a lack of product for the organization, but rather a lack of organizational

narrative. In the narrative, it would be useful to explain that the battalion commander sees his

organization as a network—and sets the strategy accordingly. Because the organizational leader

emphasizes team-work in a flattened organization, the commander must ―be able to deal with

workforce management in a responsive, creative manner.‖ (Conrad & Poole, 2005). However,

because of past processes not being the same dynamic, personnel in the field do not know how to

react to the commander‘s ideal of egalitarian teamwork and instead say, ―If there is a set of rules

for our organizational dynamics, a hierarchy that should be followed,it should be implemented

without regard to other people‘s feelings.‖(Focus Group, 2011).

       Informal communication is another matter entirely, because it stems from the same

inadequate processes that the formal communication of the battalion stems from. One

interviewee stated about the informal lines of communication that ―there is a lack of protocol,

there is no knowledge of how to manage civilian personnel, and because of that the bad

personnel will be here forever.‖ ((1), 2011). In this instance the interviewee was relating to

personnel who do not work within the dynamic of the office and because of inadequate personnel

staffing, those who are the most detriment to the organization will likely be there until they can

retire. Informal communication also began a rumor mill, which is alive and well throughout the

battalion. It is through these internal forms of rumor management that the subsystems in the
battalion thrive. Mentioned in the survey results were statements such as ―I get information from

those who ‗have the ear of the commander‘‖ and a disagreement with being able to go to the

command on any issue because ―I have seen informal discipline and shutting-out when someone

used the open-door policy.‖ It must be noted, however, that this may not be in direct relationship

to the current command—as the former command is brought up regularly as a description of

repression in the organization. Many informal interviews and anonymous surveys, however,

noted what was described as ―blatant favoritism‖ stemming from the command group—however,

analytically one can go back to the subsystems within the battalion lacking knowledge of who

really runs the office—even with the obvious statement that the commander does.

       Nonetheless, it must be noted that these formal and informal communication breakdowns

were monitored in the battalion headquarters—and further, there were two subsystems that were

not in the mix of the informal communication lines: Logistics and Operations. While Logistics

stayed out of the rumor mill as a whole, and internalized all their processes in a very effective

manner, Operations took on the role of informing the battalion when the need presented itself.

       While logistics sees not only ―a ton of informal norms‖ of communication within the

battalion, but also the network of ―confidants who are avenues of information‖ ((2), 2011), the

office as a whole communicates not only amongst themselves at a very high level, but also

throughout the battalion. However, the section supervisor mentioned a lack of personal

interaction during VCS (virtual classroom service) meetings and conferences. Further he notes

that there is not enough personal interface between the sections that the sections do not

understand that they are in actuality dependent upon each other.

       Where the Logistics section tries to stay out of informal lines of communication, the

Operations section sets up processes to defeat them, taking on a role of informational gatekeeper
and releaser. The section has implemented information flows through in-depth taskings,

operational orders, and a streamlined avenue of share-point releases of PowerPoints and

informational papers. However, the section supervisor notes that it takes both sides for the

information to flow—for if he posts something there is no guarantee it will be read or followed,

regardless of how many people it pertains through in the battalion.

       Formal meetings and the interaction gained during them were a definitive topic for the

audit analysis—for while all staff meetings rarely existed, instead less formal pot-lucks were

given for team-building and morale purposes two separate questions were asked with some-what

different responses.


Formal meetings accomplish what they should

Order Answer                       Responses Percent
1     I agree                      12        32%
2     I somewhat agree             14        37%
3     I neither agree nor disagree 6         16%
4     I somewhat disagree          4         11%
5     I disagree                   2         5%
 And


There is a goal to face-to-face meetings and those goals are communicated clearly
to those in attendance.

Order Answer                       Responses Percent
1     I agree                      10        26%
2     I somewhat agree             19        50%
3     I neither agree nor disagree 6         16%
4     I somewhat disagree          1         3%
5     I disagree                   2         5%
In this case, 69% of respondents agreed in some manner that formal meetings accomplish

what they should, but 76% reported that there was a purpose to meetings, and the purpose is

communicated. It should be further noted, that generally formal meetings are held between the

battalion executive officer and the staff supervisors or leads and this response group is from the

field organizations. However, when the staff-sections only are looked at in the survey, there is a

higher propensity for the answer of ―neither agree nor disagree‖ with a write-in of ‗sometimes‘

being included mostly by section leads. Generally section members do not feel adequately

communicated with regarding the meetings their supervisors went to.

         Therefore the first major conclusion is that within the lack-of-narrative philosophy, there

is a lack of communication between staff leads and staff as well as between commanders and

non-commissioned officers. Again, this audit returns to most personnel feeling that they are in

charge of every-day decisions (and profess such through the informal communications in the

battalion) and leaders (especially those in undefined roles) acting as gatekeepers of information.

It is also important to remember that this organization is a new network organization – it has not

been egalitarian as it is now, before the new commander took the reins. Therefore, ―It is often not

easy to determine who is responsible for what in network organizations. Unless units [within the

organization]specifically work out how they will coordinate activities and constantly

communicate with each other, important things can fall through the cracks.‖(Conrad & Poole,

2005).

         In returning to the divisive nature of the informal and formal communications channels, it

is important to note that this commander has a liberal open door policy, and tries to walk through

the organization at regular intervals in order to gain the feel of the organization at that time.

(Robinson, 2011). The commander observes regularly, and communicates on many levels with
the organizational members, however the chief of staff is the executive officer—he is tasked with

implementing the commander‘s intent through the formal channels of communication. It should

be noted also, that over 65% of the organization stated that they agree with the statement: ―I can

go to the command on any issue.‖ Considering the nature of the responses in retrospect the audit

should have included the question: ―when I go to the command, my grievances are heard and

addressed.‖ The problem therefore is not the formal or informal lines of communication, but the

centralized units those two conflicting notions breed—and the informal rigidity now seen in the

headquarters. ―Another reason why networks tend to become rigid is that the units in highest

prestige, centrally, and closeness tend to grow more powerful over time. They have the

information that other units do not have; they enjoy the status due to their centrality; they can

control the flow of information.‖(Conrad & Poole, 2005).

       Another notable piece of information was the lack outside the battalion headquarters

knowledge of the subsystem of the grass roots advisory board. The Fusion Cell, the Command

Leadership, and Operations all knew the intent and function of the board, but the recruiter level

was blissfully unaware. Because the board can be such an important part of the battalion

communication process, this lack of knowledge was telling in that an outside, volunteer

organization that can really help mission accomplishment in fitting within the commander‘s key

values is unknown and underutilized. Over 60% of the headquarters staff wrote in ―N/A‖ or ―I

don‘t work with the WSAAB‖ on their surveys on all three questions relating to the board.

While 27% percent of the field stated they agree or somewhat agree that ―I am regularly told of

advisory board help available.‖ 32% of the field understood the purpose of the advisory board,

and 34% of the recruiter force believes the board is effective in meeting mission goals. By

engaging this subsystem in the communication plan of the organization, further productivity and
recruiting use can be met. The board was created in 2009 and one survey responded: ―The long-

term effectiveness of the board may not ever be realized.‖

       Two other notable trends noted were lack of civilian training, and lack of supervisor stake

in training across the board, as well as lack of future soldier communication skills. Since future

soldiers communication skills is, while not entirely separate from this audit, a system in and of

itself, it should be addressed separately as a training module for the staff and NCO‘s who need to

know how to communicate with this new generation of recruits.

       Overall, while many interviewers stated there is always room for improvement within the

battalion communication methods, most noted that it did not affect their personal job satisfaction.

Again, this audit was limited on time, and not all personnel were involved in the study—the

interviews were generally conducted at battalion headquarters.

       Since this organization showed such a pervasive interdependence on formal and informal

communication channels, it was impossible not to review one without alluding to the other. And

since informal communication channels are opened during meetings, holding those via VCS may

not ensure camaraderie or esprit de corps are built in more formal, recognized ways.
ORGANIZATIONAL COMMUNICATION AS STRATEGY

               Every military organization has a strategy to implement in order to meet mission

requirements, and within this rule, Seattle Recruiting Battalion is no different. It is one thing,

however to have a strategy, it is another entirely to express that strategy to the soldiers tasked to

implement and follow through on strategy. Within the term as used by Seattle recruiting

battalion it is important to remember:

       1) ―The term strategy derives from the ancient Greek term for ―artifice‖ or ―trick,‖ and

           its early use referred to suppressing the enemy in battle.‖

       2) ―The person who conceived the strategy, the strategos, was a general‖ (in this case a

           Lt. Col.).

       3) They knew that situations often changed and the strategos had to adapt. In our day

           too strategy has an element of improvisation and cannot follow a rigid plan.‖

           (Conrad & Poole, 2005)

       A srategy therefore of defining a narrative of the organization, of implementing change

and following through must come from not only the commander, but across the levels of staff

leads. If the organization is going to be flattened at the top and more egalitarian, it must be so in

all respects, or further rigidness will ensue, and those percieving themselves to have positions of

power over others with naturally move to enforce their notion of power-holding. It may seem

counter-productive, but a standard of conduct, or a standard of information sharing must be

developed, implemented and disseminated throughout the battalion footprint. While the

commander has a leadership philosophy, a set of key values, there is no connecting of the dots

amongst the staff elements in order to see the communication vision through.
Since ―communication is generally defined as a process through which people, acting

together, create, sustain, and manage meanings through the use of verbal and non-verbal signs

and symbols withing a particular context,‖ (Conrad & Poole, 2005) the strategy of the battalion

communication must include all those parts. Through the analytical review of the surveys and

interviews, the battalion currently has the people and management of meanings, but is lacking in

the acting together, (not in the notion of one on one conversation, but as a team) nor can they

create or sustain the processes there to provide the command with proper communications. ―Just

as we created relationships through conversation, we also create organizations through

conversation,‖ (Conrad & Poole, 2005) therefore without a narrative of the organization, a story

that makes Seattle Recruiting Battalion unique, the organization can not be created in a flattened

way without stakeholders pushing the conversation forward—and further, being heard by the

inteded recievers. ―The miracle of organizational communication processes is that they allow

large numbers of people, from very different backgrounds, ways of thinking, needs and goals to

coordinate their actions and create ―organizations‖ that at least seem to be stable containers

within which information flows from person to person.‖ (Conrad & Poole, 2005).

       In reviewing the communication as a strategic notion, also, within the battalion, what

would success for 2012 look like? Several staff members were asked this question during the

interview process, and always a numerical quotient was given. The general consensus, therefore

was ―success would bring the battalion to number x on the list of battalions within USAREC.‖ If

the audit takes this at face value, that a numerica quotient exists so that the battalion can describe

how well or how poorly they are doing, then certainly a strategy must exist to bring that

numerical score to fruition. The strategy, therefore of narrative of the organization and

organizational goals must be vocalized and realized by all levels of staff.
STAFF MOTIVATION

       Since Seattle Recruiting Battalion is inherently hierarchical (by nature as a military

organization), but with a staff level of a networked organization, defining what will engage staff

motivation is difficult at best. Since networked staffs are generally motivated through three

defined processes, we will look at those:

       1) A network of trust. ―Trust is the ideal cement for the network organizations. They

           have little or no hierarchy, so hierarchy cannot be a source of authority to coordinate

           control.‖ (Conrad & Poole, 2005)

       2) Inspiration or meaningful tasks. ―A meaningful task or goal can inspire units and

           individuals in the network to work hard and ensure they coordinate with other units.‖

           (Conrad & Poole, 2005)

       3) Formal systems of monitoring and control. ―Networked systems may attempt to

           develop structures to formally coordinate unit activities.‖ (Conrad & Poole, 2005)

       Therefore within these three frames of reference, where would Seattle Recruiting

       Battalion stand, according to the communication audit study conducted? Since trust was

       not formally reviewed, only analysis of the information provided can be rendered.

       Earlier, a communication breakdown in the communications office produced animosity

       from the field recruiters to the battalion staff and command, in one mentioned instance.

       However, considering that the follow-on statement was ―Nothing is going to change, no

       matter what we say, no matter if we complain. The battalion leadership doesn‘t care, or

       they would take care of the fact that people ‗up there‘ refuse to give us what we need to

       do our mission‖ (Focus Group, 2011) one could deduce that trust is not inherant in the
organization as it now fucntions-especially between certain staff elements and the field-

        force.

        Next, we look at inspiration, and meaningful tasks. The battalion commander states as

one of his key values, Personal and Professional Excellence: ―There are no monitary gains such

as bonuses or monetary based awards in our business for soldiers. The drive within personnel

must come from inside them to exceed the standards set before all other soldiers and give 110%

to our mission. The desire to recruit to our market potential rather than our mission emphasizes

this personal and professional excellence.‖ (Robinson, 2011). In this context there is a need for

inherant good deeds done for the betterment of the organization. However, there is little

insipration, nor description of meaningful tasks within the organization.

        Finally, formal systems of conduct and control. While the battalion is flattened and

egalitarian at the top, there currently is no established method of recourse if a staff member is not

meeting their fair share of duties, or keeping with their end of the organizational bargin. Because

there is so little recourse, staff members revert to ―the way its always been done,‖ and rarely are

inadequacies at the staff level adressed. To be fair, while this is an anaylisis from empircal

evidence given in the form of focus groups and interviews, there is a difficulty in removing

difficient civilian personnel and senior soldiers from certain positions because of the lengthly

paperwork process required by the Office of Personnel Management and Humand Resources

Command. The process of couseling and removing those who do not adhear to the battalion

mentality may in essence breed the lack of buy-in of the commanders organizational structure at

the staff level.
SUMMARY OF MAJOR FINDINGS

       Through focus groups, interviews, survey questionares and observational analysis, Seattle

Recruiting Battalion can be viewed through many interpretive lenses as certain models of

organizational behavior. The complex network of structures, from the traditional heirarchy seen

in the field to the flattened egalitarian nature of the organizational headquarters staff, serve as an

interesting mix of dynamics. Through a systematic look at the different organizational levels

that the communication between those involved, each individual, section and subsystem within

the organization views the organization and by proxy its communication differently.



Strengths fo the organization as defined by the audit:



   1) The battalion as a whole generally strives for success at the individual and organizational

       level. Every person interviewed or spoken with described recognition that there is always

       room for improvement, and that they want to improve as a organization.

   2) Staff officers and civilians generally have a good communicative relationship—they

       work together as a team, or strive to. Further, communication between the executive

       officer (chief of staff) and staff supervisors is also good.

   3) Proceedures and processes of communicating the commanders intent to the field are

       currently being set up, and the process is moving forward.



Weaknesses of the organization as defined by the audit are as follows:

   1) There is little buy-in at the staff level of the commander‘s initiatives, reccomondations

       and desire to generate a egalitarian networked organization.
2) External communication is non-existant, and internal communication suffers without a

   battalion narrative to engender the staff, recruiters and future soldiers to the positive

   relationship the commander desires with the community.

3) The informal communication channels are devisive and often dismiss the formal

   communication sent out by the command. Rumors abound throughout the battalion,

   though in more hushed terms than previously noticed by the command.
CONCLUSIONS AND RECCOMONDATIONS

       A change of the magnitude the Seattle Recruiting Battalion is in the middle of cannot

ever take place in a singe meeting, memo or communication audit. However, certain issues and

reccomondations to those issues must be addressed at the staff level because ―the flatness of

networked organizations necessitates a negotiator for the manager.‖ (Conrad & Poole, 2005).

Failing to negotiate in a flattened organization or communicate across the disciplines within the

organization can lead to burn out, turn-over and loss of highly productive and motivated

individuals who can move the battalion forward in the coming years.

       When asked what one would do if they were in charge for a day, one respondent said: ―I

would enforce the nature of the hierarchical organization. I would ensure enforcement and

follow-though were adheared to and that no one individual on the staff had more of a say than

anyone but the commander.‖ ((3), 2011). This juxtapostion of the commanders intent of a

flattened organization and a reoccuring theme of ―lack of command and control‖ should be

addressed as soon as possible. Without staff buy-in of a flattened organization, the commander

is viewed as weak and ineffectual by the traditional hierarchical standards of a military

organization. In describing his purpose as part of the greater narrative of the organization, a

better buy in from the staff level may be possible and create a better sense of unity and

coheision.

       That being said, if the commander is going to be egalitarian, be egalitarian. Nowhere in

in networked organizations can (perceived) favortism take place without creating a more (non)

traditional hierarchy. One staff member commented during an interview, ―It‘s all about who can

talk to the commander, who he wants to hear.‖ ((2), 2011). If moving forward in the direction of

an innovative, productive team who works for the good of the organization is the desired effect
of this transition of organizational behavior, the commander must be egalitarian in responding to

individual‘s voices. Ideas and processes seem to be stiffled, according to the feelings of certain

staff members based on percieved favoritism. If ideas and processes are addressed accordingly,

heard, then innovation and production can increase. The innovation and production can not be

quantified by monetary value either, to borrow a quote from Steve Jobs, ―It‘s not about money.

It‘s about the people you have, how you‘re led, and how much you get it.‖ (Valentino-DeVries,

2011). The team mentality must be fostered at the local level, and internal customer service must

be expanded upon.

       While being completely egalitarian may not be feasible right away—the very nature of

the positions within the battalion dictate that at some points some subsystems are in fact more

important than others, the notion of honest and transparent communication can be. A system of

communicating not only within the organization can be created, in the form of something simple

like a weekly email from the battalion commander or executive officer telling the office

personnel where they stand as a battalion. If the key values are going to be implemented at the

battalion level to be disseminated throughout the companies as well, explain that. Why is this

direction being pursued? ―Team-based organizations should give rewards to teams rather than

basing salaries and promotions individual performance. But most people are accustomed to

expect rewards based on an individual basis, as specified in the traditional strategy and passed on

to the relational strategy.‖ (Conrad & Poole, 2005).

       However, in direct relationship to moving forward, the battalion can certainly implement

some form of participatory decision making. If the organization will be involved in a flattening

at the top, and buy-in can be achieved, by following through on a program of PDM, though time-

consuming, morale should increase, as well as buy-into the tenants of leadership and key values
in relationship to Seattle Recruiting Battalion‘s stated mission for RY2012. Nonetheless,

―Regardless of its particular form, PDM will increase organizational performance only if certain

requirements are met:

       1) Subordinates must want to be involved in the decision making…

       2) Supervisors must be willing to allow their subordinates participate legitimately…

       3) The issues being discussed must be important to the participants…

       4) All the participants must have expertise and information relevant to the problems

           being discussed…

       5) Managers must foster and support the beliefs, values, and attitudes neccisary to

           legitimate participatory systems…‖ (Conrad & Poole, 2005).

       In engaging and creating a new form of PDM, it could take the simple form of opening

the lines of staff communication through formal or informal meeting held in the conference

room. By inviting participants within the flattened organization, this will foster a desire of

organizational involvement, provide them with a legitimate say in the organization and its

processes, validate experience and knowledge of individuals on the team, and create a sense of

connectedness to the organization.

       Further, the organization must have an external voice. This notion goes without saying,

except it is not being utilized. In this time of lowered budget for advertising, the battalion must

learn to actually communicate and not rely on the tired methods used when they had a budget 4

times the size it is currently. Again, the researcher must take certain ownership in this lack of

external voice—as it was her position before it was eliminated. The information for continuing

an external communication program is at the battalion level, perhaps in hands that cannot

implement them. Just as an internal narrative must be constructed, so must the external
narrative—the website must be updated, communication lines with the media and potential

external publication produced on the web should be looked into. Not one media advisory or

press release could be found to review for current operations. This information, as stated above is

in the hands of the battalion, as well as templates in constructing a battalion story—it was

expected to be reviewed during the audit process, but instead the information was not found in

the communications office. This is wholly the responsibility of the researcher and not the

battalion leadership or communications office—for not providing it to the communications office

and instead following the process of the fusion cell. The external media, or bloggers or even

potential recruits do not hear about the battalion and its education initiatives in the community

through new media or word-of-mouth. If market share is going to be reached for RY 2012, new

innovative ways of communicating with the target demographic must be implemented or the

battalion will recruit numbers and not the high quality recruits it is capable of recruiting. In

recruiting those high-quality recruits, therefore, the battalion can be a force of shaping the Army

of the future, they can have a say in the next generation of soldiers.

       Finally the single thing most lacking in the organization and which should be addressed

first, is the team. The team needs more informal methods of communication. Setting up training

and conferences via VCS, while generally more productive, does not allow for interaction and

engagement. The organization all sits at their desks during VCS meetings, without cross-talk, or

innovative ideas during the meetings. ―But innovation comes from people meeting up in the

hallways or calling each other at 10:30 at night with a new idea, or because they realized

something that shoots holes in how we‘ve been thinking about a problem. It‘s ad hoc meetings of

six people called by someone who thinks he has figured out the coolest new thing ever and who

wants to know what other people think of his idea.‖(Valentino-DeVries, 2011). Without the
cross-talk in meetings or the internal search of those new ideas, a flattened and transparent

organization will do nothing. Without a team really honestly being a team, and with a narrative

to move the organization forward, the hierarchy will return, and everyone in the organization will

return to their independent, ―it‘s not in my job description‖ mentality.
Bibliography
(1), A. (2011, 09 30). (M. Shartel, Interviewer)
(2), A. (2011, 10 03). Communication in Seattle Battalion. (M. Shartel, Interviewer)
(3), A. (2011, 09 30). Seattle Recruiting Battalion Communication. (M. Shartel, Interviewer)
Seattle Recruiting Battalion. (2009). Retrieved September 20, 2011, from
        http://www.usarec.army.mil/6thbde/6lbn/
Conrad, C., & Poole, M. S. (2005). Strategic Organizational Communication in a Global
        Economy. Belmont, Ca: Wadsworth, Cengage Learning.
Downs, C. W., & Adrian, A. D. (2004). Assessing Organizational Communication. New York,
        NY: The Guilford Press.
Focus Group, 7. C. (2011, 09 22). Communications Audit Focus Group Meeting. (M. Shartel,
        Interviewer)
Robinson, L. C. (2011, 10 09). Seattle Army Recruiting Battalion Commander. (M. Shartel,
        Interviewer)
Valentino-DeVries, J. (2011, 08 24). Washington Street Journal Blogs. Retrieved 10 09, 2011,
        from Digits: http://blogs.wsj.com/digits/2011/08/24/steve-jobss-best-quotes/
The following Appendices should follow from here:

                1) Example of Battalion Newsletter

                2) Example of Media Advisory

                3) Example of In-processing checklist

                4) Example of Tasking Email

                5) Example of OPORDER

                6) Example of Social Media OPORDER (sent from USAREC)



        While the researcher saw these items, they were not provided in a timely enough manner

to include in this final product.

Communications Audit Seattle Army Recruiting Battalion

  • 1.
    Running head: COMMUNICATIONSAUDIT WITHIN SEATTLE ARMY RECRUITING 1 Communications Audit within Seattle Army Recruiting Battalion Margaret Shartel Gonzaga University Organizational Communication COML 504 Dr. Joe Ayres September 28, 2011
  • 2.
    COMMUNICATIONS AUDIT WITHINSEATTLE ARMY RECRUITING 2 EXECUTIVE SUMMARY This communication audit examines in depth the communication that takes place within an Army Recruiting Battalion that is geographically dispersed across several states within the Pacific Northwest. The Battalion, while geographically scattered, also has many levels of Department of the Army civilian employees making up the bulk of the headquarters staff, several small companies headed by a junior officer and a senior non-commissioned officer as well as several junior non-commissioned officers in leadership roles separated between 42 stations. The findings presented within this audit were gathered through extensive field observations of training, focus groups conducted at the company (rather than headquarters) level, survey questionnaires, and interviews with mid-level supervisors, the chief of staff and the battalion commander. Through the exhaustive research, many parallel communication strengths and weaknesses were analyzed so that a clear picture of training communication, internal communication and external communication can be recognized and/or addressed. The results of the four methods (observation, focus-groups, surveys and interviews) used to gain analytical insight into the overall organizational communication of the Battalion show a strong desire to consistently meet the commanders communicated intent. Communication between staff sections were often described as ―good, but there is always room for improvement‖ and communication between the staff and the company command groups (CCG‘s) were also rated as good. However, the audit also noted that communication had broken down between the commander‘s intent and the station level implementing the previously stated intent.
  • 3.
    Further, the auditalso identified several key areas where there is room for improvement and accordingly, this audit concludes with recommendations of not only areas of improvement, but areas where communication is going well and can be expanded upon in the future. This audit also contains the raw data collected throughout the study for further review and expansion of the audit if requested at a later time.
  • 4.
    Table of Contents ThePurpose of this Study ………………………………………...5 Description of the Recruiting Battalion……..…………………….7 The Structure of the Battalion……………………………..7 Grass Roots Advisory Board……………………………...12 Research Methods……………………………………………..….13 Limitations…………………………………….…………..13 Methodology……………………………………………...14 Organizational Analysis……………………………………………16 Systems Lens of the Organization....………………………..21 Formal and Informal Communication ………………….….26 Organizational Communication as Strategy...……………...33 Staff Motivation..............................................................…...35 Summary of Major Findings..……………………………………...37 Conclusions and Recommendations…………………………….....39 References…………………………………………….……………43 Appendices
  • 5.
    Notwithstanding that thesuccess of any Recruiting Battalion at any given time is determined by mission requirements, market share and many other factors, the underlying trend to being able to recruit the high-quality, dynamic applicants needed for today‘s Army depends almost solely on the ability to communicate. In an era of a quickly changing demographic, and a highly social and interactive one at that, the ability to adapt to that change and still fill the needs of the Army is an intensive communicative process emphasized not only from the Battalion down, but from the United States Army Recruiting Command (USAREC) down. ―Although many people accept the concept of communication as being important to organizational effectiveness, they often oversimplify its role, considering communication to be a mere message exchange or a simple technique that if followed, can automatically mold a person into an effective communicator.‖ (Downs & Adrian, 2004). The ability to not only recruit, but retain future soldiers is an integral part of the Battalion‘s recruiting mission, and therfore deeply informed by internal and external communication as well as soldier and civilian training. Accordingly, the Battalion Commander recognized the need for a full communication audit of his battalion staff, company leadership, and non-commissioned officers on the ground recruiting and the process of retaining qualified applicants. In an effort to reach the recruiting potential and market share of a seemingly difficult area to recruit in, and understanding that ―it is through communication that employees obtain information, make sense of situations they encounter, and decide how to act,‖ (Conrad & Poole, 2005) this audit was conducted. The comprehensive purpose of this study was to define areas necessary to improve upon within thebattalion‘s specific communication realm as well as To analyze how the organization communicates with external audiences, stakeholders, the general public and the Battalion‘s grass-roots advisory board.
  • 6.
    To observe howcommunication moves through the battalion, whether follow-up is conducted in a timely manner, or if internal communication channels can be improved upon for an increase in not only productivity but also job satisfaction To provide a cursey overview of training mechanisms within the civilian staff and the soldiers within the battalion footprint to identify if trainingstructures should be increased or decreased accordingly To estimate the awareness of the commanders intent for the recruiting year 2012 and the interaction required to emphasize the future soldier training program To highlight how communication can support defined organizational outcomes for the coming year and finally, To provide recoomondations to improve the overall functioning of the communications process in the battalion. The overall purpose of this study, consequently, is to define the organizational communication process currently within the battalion, and to determine how to better engage the staff and soldiers of the battalion in an effort to fully implement the commanders intent of battalion excellence within USAREC for Recruiting Year 2012.
  • 7.
    ORGANIZATIONAL DESCRIPTION In order to fully audit and recommend courses of action, it is important to understand the command structure of the organization, the mission and the intent for the coming year. MISSION OF THE BATTALION The Battalion‘s core mission is to support the needs of the Army by recruiting highly qualified applicants to fill key vacancies within the officer and enlisted ranks of the Regular Army (RA) and the Army Reserve (AR). The public website states the mission as the following: “Seattle Recruiting Battalion will recruit with integrity the high quality men and women necessary to meet the needs of the United States Army and Army Reserve through leader development, quality training, and caring of soldiers and families.” (Seattle Recruiting Battalion, 2009). As for Key Values, every single soldier learns the values throughout their career of Loyalty, Duty, Respect, Selfless-Service, Honor, Integrity and Personal Courage (providing them with the acronymn LDRSHIP=leadership) as well as the warrior ethos to guide their principle decission making during their years of service. However, the Battalion Commander of Seattle Recruiting Battalion has set aside four guiding principles in order to adhere to his key values and produce mission success, they are: Care: There is no way to define the emphasis of caring throughout our command. Those in leadership positions must care for soldiers, civilians, family members and future soldiers. There is no greater leadership challenge than caring.
  • 8.
    Integrety and Honor:Our business is based on trust, if we comprimise our integrity then we lose our honor and our trust among not only the command, but the community as a whole. Teamwork: We are a team comprised of teams, the ability to work within not only our individual teams but also to work up and down the chain, through the community as a team is key to our mission success. Every part of our teams, from sections, to units and to our civilian counterparts and advisory board define the essence of teamwork within the organization and throughout the community. Personal and Professional Excellence: There are no monetary gains such as bonuses or [monetary based] awards in our business for soldiers. The drive from personnel must come from inside them to exceed the standards set before all other soldiers and give 110% to our mission. The desire to recruit to our market potential rather than our mission emphasizes this personal and professional excellence. Therefore, this audit must take the mission, vision, values and future operations into account when reviewing all data pertinent to the organizational communication.
  • 9.
    STRUCTURE OF THEBATTALION The Battalion is organized with a command group consisting of a Battalion Commander, an Executive Officer, and a Battalion Command Sergeant Major all of whom share one administrative assistant (civilian). Within the staff, which is headquartered with the command group, there is a section for personnel, (1 officer and 2 civilian staff members), an operations section (1 officer, 4 enlisted and 2 civilian staff), a Fusion cell (1 Mission Market Analysis, 2 Advertising and Public Affairs, and 1 Education Services staff members—all civilian), a training section (with between 3 and 5 training non-commissioned officers), a Family Services Assistant (civilian), a Budget Analyst (civilian), 2 computer networking personnel (civilian) and a Logistics section with 4 civilian personnel. Those 30 some personnel make up the battalion staff and run the day-to-day operations of the battalion supporting 272 non-commissioned officers in everything dealing with being a soldier, recruiting a soldier and helping maintain a soldier before they ship off to basic training. Outside the Battalion area there are 7 companies commanded by a captain, a first sergeant and with a company secretary (generally, there is currently one company without a company secretary due to budget and contracting constraints). Between the seven companies, 42 stations are set up in key areas throughout the battalion ―footprint‖ or recruiting zones, which cover areas within four separate states. This is a general lay-out of any recruiting battalion only the numbers of recruiting non-commissioned officers, number of stations, and to some extent the number of companies change. The size of the ‗footprint‘ is also different in any of the 43 recruiting battalions in the country. Each Battalion reports to one of 7 Brigades, which all report to the United States Army Recruiting Command (USAREC). Figure 1 illustrates the general layout of the battalion structure:
  • 10.
    Commander Family Support Operations Executive Company Human Resources Officer Commanders Fusion Budget Cell Information Logistics Technology Command Sergeant Major Company First Sergeants Station Figure 1 Commanders Recruiting Non- commissioned Officers
  • 11.
    COMMUNICATIONS AUDIT WITHINSEATTLE ARMY RECRUITING 11 Communications Audit within Seattle Army Recruiting Battalion Description of this structure indicates a mix of traditional hierarchy combined with a team-based organization. No one section takes absolute precedence over another in the day-to- day operations of the organization; however the hierarchy of rank and position are still adhered to. The commander has the ultimate say, and he works not only through the traditional channels of the executive officer and company commanders, but also directly works with staff sections in order to provide a more egalitarian feel in the office. The hierarchy of the non-commissioned officer chain is more pronounced than within the battalion staff sections, even though the personnel involved tend to be more geographically dispersed than company commands and headquarters elements. For example, the Battalion Command Sergeant Major is in Seattle, while the Alaska Company First Sergeant is in Anchorage, and his soldiers are throughout the state of Alaska. The geographical differences as well as limits of technology may pose a communication breakdown risk later in the audit. If the organization were only a traditional hierarchical bureaucracy, clear lines of decision making would follow traditional lines of the organizational chart and lead one to think that: ―Various groups of employees have specialized skills necessary to complete their assigned tasks efficiently and effectively, [and]… lines of authority are clear to all… Decision making and control are centralized. This means that all major decisions facing the organization are made by the people who occupy the positions at the top of the organizational hierarchy. Of course, all members of the organization are responsible for making routine decisions in their areas of responsibility. But they must base their decisions on policies and procedures that are established at the top.‖ (p. 69)
  • 12.
    However, with themixed nature of the two separate areas of the organization (the staff headquarters element and the field recruiting element) it is easier to view the organization as a networked organization: ―the team based structure of a network implies that leaders must be able to promote teamwork…Because teams are self-managing, leaders should take on the role of coach, rather than directive leader advising the team and helping it to solve problems…Managers and members of units in networked organizations must also manage relationships with other units and organizations, because integrating functions are so important.‖ (Conrad & Poole, 2005). This mixed structure will be discussed furtherin the audit. Grass Roots Advisory Board On the periphery of the organization lies the local Grass Roots Advisory Board. This board was created in 2009 in order to engage local business leaders, educators and politicians in order to define the role of Army Recruiting in the battalion footprint. The board is made up of several regional leaders who provide guidance on issues such as school access, local organizations willing to help discuss the Army in a proactive and positive way, and implement knowledge of the notion of the Army not being a ‗second choice‘ anymore. The board mainly works with the battalion leadership on issues of battalion wide importance, though each region within the Washington State portion of the battalion has a leadership post on the board. The interaction of the board will be discussed further in the audit.
  • 13.
    RESEARCH METHODS This audit used a variety of different forms of research in order to gain a thorough in- depth understanding of three main communicative processes in the Seattle Recruiting Battalion. From intensive interviews as far out in the battalion footprint as possible, to review of external communication methods used on the World Wide Web, any resource available was used to gain the bigger picture of the communication within Seattle Recruiting Battalion. LIMITATIONS While this research was certainly limited by the time allowed in finalizing the audit, the research was also stalled by the researcher, who did not include a thorough study of the Army section of the Military Entrance Processing center located near the battalion headquarters and where several members of battalion staff also work, and each recruiting NCO takes their recruits to process into the Army. Since this research was limited not only by the class time constraints, it was also conducted at the very end of a recruiting year, wherein much of the staff and soldiers were traveling or not available due to the nature of year-end processing or training. Also related to the time-limits of the audit conducted, the researcher was unable to engage the advisory board fully in the research methods used throughout the rest of the battalion. Further, full access was granted to the researcher from battalion headquarters, however, this did not mean that anyone in the organization could be forced to take a survey or relent to an interview; participation was voluntary. It should be noted, however, that the entire organization gave the researcher all access needed, the entire communicationsoffice refused participation in either completing the 20 question survey directly related to their positions, or allowing an interview or observation. The external communication information was reviewed from
  • 14.
    interviews of othersin the battalion staff who work directly with or whom the communications office works directly for in order to measure engagement. Also, in reviewing the online presence of the recruiting battalion, the research was limited to stations and companies the researcher was a ‗fan‘ of on Facebook in order to conduct a thorough study of external interaction from the recruiter level. Nonetheless, these limitations had to be addressed as the audit went on, changing the methodologies throughout the process. METHODOLOGY Since the battalion also reports to a brigade, which reports to a command and further up the chain of command through the pentagon and to the commander in chief, the scope of the research conducted needed to be limited to a free standing battalion within the reach of the researcher. After an off-the-record discussion with the battalion commander, it was decided that a study of internal, external and to a smaller extent training communication be reviewed. This was to be accomplished from training observation, observation of communication in the office environment, survey questionnaires and in-depth interviews after the surveys were completed. Interviews were conducted after the surveys because of the nature of the relationship of the researcher to the battalion as the researcher is a former employee of the battalion, and therefore answers to surveys may have been informed by who was conducting the audit. The interviews were limited by time to the battalion leadership, mid-level supervisors and on the ground recruiters. Questions began with cursory overview of what the audit process was about, and a formal review that the researcher kept all questions in strict confidentiality, including who answered what questions. Also, the researcher heavily emphasized that the she no
  • 15.
    longer worked forthe battalion, nor had ties in any way related to the organization save the current project being conducted for educational purposes. This was conducted this way in order to allow the free-flowing of information between researcher and interview subject to gain the fullest understanding of where communication stood from several levels within the organization.
  • 16.
    ORGANIZATIONAL ANALYSIS In order to gain insight into the organization before research fully began, the research sought out how the organization communicated currently without emphasis on the project at hand. This was done through a combination of narrative analysis and observation between battalion leadership and a recruiting company. A variety of external sources were used, including: External Media: Through the web presence review of the organization, including the review of the official website, the battalion blog and the Facebook pages of stations, it was noted that updates are not being performed, nor is there a story of the battalion from a narrative perspective. A review of media interaction was asked for, though not provided save during a few interviews, and this was in the end, determined to be hearsay. It should be noted, however, that the position held by the researcher did in fact create the external communications plan, and implement it prior to her position being eliminated. The researcher‘s contract ran out in August of 2011, and through formal interviews it was noted that no battalion level Facebook posts, no blog entries, or tweets existed since that time—further there was no record of media advisories or press releases being sent out. There had been external partnership events, but no stories related to the impact on either recruiting or adding to the narrative of the organization were available for review. Internal Communication: Review of the internal command information newsletters also did not tell a story about the battalion, it was slapped together without regard for audience, storytelling, or gaining any interest of the organization. There was not a newsletter produced since October of 2010. Informative emails were in abundance, however, through quiet observation it was noted that most personnel glossed over these emails in lieu of ―something
  • 17.
    productive‖ or ―jobrelated‖. The information between battalion and the advisory board was scattered—some had pieces of information, and some had other pieces of information. Information sharing was not emphasized, especially in the Fusion Cell, which houses the communication office, although emails went between the personnel readily, a communication breakdown was emphasized by out-right open hostility toward the chief of the office, as noted during several observation periods. Through cursory observations it was also noted that internal customer service was lacking (as well as external). When the researcher entered the communications office in order to explain the nature of the audit, the secretary held a hand up to the researcher‘s face and stated, ―I don‘t have time for you.‖ The staff handbook is still in production phase and available electronically—therefore it could not be reviewed as in-depth as the researcher wished. Training: In reviewing training, it was noted that traditionally the training is far different when the battalion leadership is around—which is actually pretty traditional in organizations. The actual training conducted emphasized mandatory training sent down from higher headquarters, and training for individuals working to advance their military career. Therefore questions were raised and asked about civilian training mechanisms available and its emphasis in the near future because this audit is a forward looking document as requested by the battalion leadership. The main question of the audit, therefore, is ―how can the battalion communicate better in the future in order to reach mission success and success throughout the command in recruiting year 2012.‖ Therefore through an informal review of the organization the decision to emphasize a thorough command wide review of external communication, internal communication (including
  • 18.
    internal customer serviceand a review of the advisory board) and how training communication took place, was made. To fully understand the communication within the battalion, such questions as ―Do you know what the advisory board is‖ and ―how do you communication throughout the battalion‖ had to be asked. These questions were first emphasized in surveys conducted separately at battalion headquarters and in the recruiting field, in order to gain insight into any differences in communication that may become noticeable. It was decided to ask fully open ended questions during the interview process in order to not lead the interview subjects in any one direction. While other areas of communication will be looked at in a very slight way, these were the emphasizing traits of the audit as it unfolded and changed due to the time the audit was conducted. Further, a review of the current communications programs were reviewed, an noted further in the study—as well as an in-depth examination of the operations office, who seem to be taking the future communication needs of the battalion and creating programs to benefit the organization and decrease its communication shortfalls. In addition to fact finding through external organizational research and un-obstructive observation, this study relied heavily upon interviews. The first two interviews were with the battalion commander and were mainly fact finding discussions. During this process we discussed the commander‘s vision, his intent for the organization and where he preferred we emphasize some information gathering. These interviews were conducted off the record with little to no note-taking as a means to gain trust in what the researcher hoped to accomplish. The next interviews consisted of departmental heads, such as the supervisor of logistics, or the executive officer. There were also individual interviews conducted off site with recruiters, company level officers and first sergeants. Interviews lasted between 15 minutes and 1 hour 30
  • 19.
    minutes. They werefree response, phrased in such a way as to not lead an answer. If a certain question led to another line of inquiry it was followed, thus the difference in time between each of the interviews conducted. Therefore the following basic questions were used from Assessing Organizational Communication: Strategic Communication Audits by Cal Downs and Allyson Adrian: ―Describe the Way decisions are made in your section? The Organization? ―Describe the Organizations primary objectives for [recruiting year] 2012. What would success look like?‖ ―What are the major communication strengths of the organization? The weaknesses?‖ ―How would you describe the general communication climate here?‖ ―How does the communication climate effect your job satisfaction? Would you consider this reaction typical?‖ Interviews were set up in person along with a five minute (more or less) overview of the general questions the researcher would be asking. Rarely was an interview set up over the phone, and if so it was due to time constraints or locational difficulty. For example, one follow up interview had to be conducted with the battalion commander while he was traveling to his stations, in which case the interview question was provided ahead of time so that he could gather his thoughts about that question. Further there was a heavy interaction during a focus group with one specific company chose for its distant location from the battalion and thusly furthest away from daily face-to-face interaction with battalion leadership and staff. Observations at recruiting stations with and
  • 20.
    without company orbattalion leadership led to some of the differences in communication methods between the lower echelons of staff and leadership. Finally, although actually conducted after the initial interviews with the commander, but before most observation and training was a survey. The survey consisted of 20 questions relating to many aspects of internal and external communication. It was limited however, as the end of the recruiting year posed the difficulty of producing enough information from a short survey so that personnel would be willing to take it. In the battalion staff, headquarters element, 25 paper surveys were handed to the staff, of which 11 were returned. Further, an electronic survey was sent to every recruiter, NCO and company staff element (amounting to about 200 surveys sent out) of which 38 were completed, and 89 additional started. Due to the limitations of the program where the survey online was completed, the 89 which were began but not completed are not included in the final report. While the survey should have provided the most insight, the limitations and lack of desire for staff to complete (or possibly time limits in their respective positions) still allowed for some valuable insight. However, it should be noted that the interviews provided the most information as did focus groups and observation, even without the primary survey as a strong enough method of data collection. Thusly, through the in-depth observational analysis, interviews, survey questionnaires and focus groups a better interpretive review of the organization and potential directions for the future could be gained.
  • 21.
    ORGANIZATIONAL SYSTEMS ASA LENS TO VIEW SEATTLE RECRUITING BATTALION One of the most important means to understand the communication within Seattle Recruiting Battalion is to recognize not only the extensive network it covers, but also how the interactions of the different hierarchies within the battalion operate and communicate amongst themselves. ―Most of us have been taught to break things into manageable parts, to focus on a single problem and look for its cause‖ (Conrad & Poole, 2005). If looking for a single cause, the battalion will use a Band-Aid to cover the bullet hole, rather than address the long-standing communication issues and moving forward. There are far too many minor issues, and major issues as well that defeat morale, decrease productivity and eliminate the command and control the organization must have in order to function. In reviewing Seattle Recruiting Battalion, not only the organization must be looked at, but the processes that define the organization as well— whether they are inherent or implied. In looking at Seattle Battalion as a system in and of itself, one must look at the components that make up the system: ―If the components are units or departments, relationships include authority (which departments have authority over which other), communication (which departments communicate with one another), and work (where departments fit into the work- flow of the organization; which departments work with which)‖ (Conrad & Poole, 2005). Secondly, in looking at the processes which define Seattle recruiting battalion, it was important to also look at inherent and implied. The processes are much defined, though not recognized throughout the battalion like this: ―A cake is created from separate ingredients, but a cake is totally different from the assembled raw ingredients. In much the same way, an organizational system is more than the sum of its individual members and units and their relationships with each
  • 22.
    other.‖(Conrad & Poole,2005). In this case there is no definition within the battalion of either the organization, or the sum of its parts. When interviews began within the battalion, the most common response to ―describe the communication atmosphere here in battalion‖ was ―non-existent.‖ Implying that at its core, the battalion itself not only lacked in-depth communication, but also a process that created information flow within sections and between sections and the field. The concept of wholeness here would be important, for if the battalion could become a whole system, or a whole team, with a defined narrative and defined goal, then ―the variables can be defined independently, but their influence is due to how they interact with each other‖ within the system. However, there must first be a defined system and a defined process. Therefore, in order to understand this process and the systems at work within the battalion, analysis of both parts are reviewed. Throughout the remaining analysis of the systems and subsystems within Seattle Recruiting Battalion, the audit will focus on the process of moving forward with an eye to the battalion commander‘s construct of an egalitarian organization, flattened at the top with a ―discipline in thought and deed.‖ (Robinson, 2011) Since this study was vastly limited on time, it was impossible to discuss communication within all of the systems and subsystems within the battalion. Therefore, only the 1-5 corridor companies and stations available to the researcher were addressed, the further out from the battalion the system or subsystem was, the less likely the researcher was to communicate with them. However, it is important to note that within the battalion, subsystems such as station level future soldiers, stations themselves and suprasystems such as the army advisory board do interact with and influence the communication within the battalion. For example, the advisory board is set up in order to bring a different notion of service to the population through interaction with
  • 23.
    centers of influencesuch as business leaders, educational leaders and political leaders throughout the state—however, the advisory board is limited to Washington State, and lacks sufficient external funding to encompass all of the particular state at any given time. Nonetheless, the data presented in the audit showed an acute breakdown of subsystems defining roles, and key to being a ―mover and shaker‖ within the organization was defined almost wholly by membership to certain sub-groups—implied membership or actual. Therefore the main conclusions are as follows: The management teams (first line supervisors) see a need to improve internal and external communications as well as institute training mechanisms throughout the battalion, not only for the soldier staff but for the civilian staff as well. Those that are not in leadership roles define a lack of communication throughout the battalion, and readily place the blame on the ―flavor of the month,‖ however through observations rather than survey and interview techniques, the flavor of the month ends up being someone who communicates more often with battalion leadership for whatever given purpose. Further, there is a lack of defined roles in the organization leaving everyone at every level to feel they have command and control over things that should be elevated, regardless of the flatness of the organizational hierarchy. The personnel within the organization often feel ―out of the loop‖ on numerous topics, whether they are briefed to the individuals or the organization as a whole. The internal communication mechanisms need a process; a strategy in order for personnel to feel inside the organization, but this, in and of itself may breed more detriment to the process or systems already in place. In contrast, those in leadership roles feel they give the information needed to create the products needed for mission success but feel limited because of lack of timely information from higher level headquarters (brigade and command). However, the single greatest question raised
  • 24.
    without a definedanswer is: ―what would communication success look like for RY 2012?‖ This question had as many answers as times it was asked, e.g., there was no battalion-level defined response; that is to say, no one knew. While line-staff did not participate in formal interviews, most personnel were asked off line many of the questions relating to the interviews given to supervisors and battalion leadership. Many expressed the notion that the company commanders of the organization are in a new set of defined roles and that this could be where the communication breakdown, both internally and externally could be stemming from. One interviewee explained it as this: ―In a typical Army organization, the First Sergeant fills the role of an administrative driving force. They ensure the soldier needs are met, while the commander would fill the role of operations, making sure mission is met. Here in recruiting, those roles are reversed—long term for the first sergeant, but only for a two year period with commanders.‖ Because the roles are reversed, and reversed early on for first sergeants who have typically been in the recruiting field for years, the first sergeant cannot guide the commander in a way that a typical ―line-unit‖ company command group would function. Since this switch is so immediate and forceful for the new commander, it is difficult to train them to communicate with battalion staff and their subordinates in a new way, before it is time to have them move to their next Army position which will likely not be in recruiting. Interestingly, when asked about communication of initiatives throughout the battalion footprint, only 18.75% of respondents felt that initiatives were communicated throughout the footprint. The same question produced a response of neutral, some-what disagree, and disagree strongly among over 45% of those surveyed. When asked to expand upon this question in an interview setting many respondents either described where they believed the ―communication
  • 25.
    breakdown‖ was, orsaid simply ―It‘s getting better, now.‖ If, however, ―Communication effectiveness is often judged in terms of normative ideals, that is, those that are assumed to be characteristic of properly functioning organizations,‖ (Downs & Adrian, 2004) then getting better or placing blame does not create a cohesive environment to moving forward in organizational communication at the battalion level.
  • 26.
    THE DIVISIVE MIXOF FORMAL AND INFORMAL COMMUNICATION Through observations and interviews, the audit showed a confused dynamic of formal communication being disregarded, and informal communication being taken as initiative. Formal Communication broke down first (during observation) from the communications office, who organized a partnership game with a local sports franchise, but would not follow through on information sharing until all the personnel had reported the names of the soldiers going. Because the communication office held onto information in order to give it to everyone at once, improper and inadequate information was given to the field and one soldier showed up in an improper uniform at the last minute, unable to change into something more fitting for the event. (She wore pumps and a skirt to an event wherein she had to help run a flag across a mud-soaked field at full speed). This breakdown of formal communication led to a sense of animosity from the field directed not only at the communications office but toward the entire battalion. Further the statement was made during the same focus group: ―Nothing is going to change, no matter what we say, no matter if we complain. The battalion leadership doesn‘t care, or they would take care of the fact that people ‗up there‘ refuse to give us what we need to do our mission.‖ (Focus Group, 2011). However, since this was a focus group, it must be noted that: ―Comments must be interpreted in context as auditors try to get a ‗feel‘ for the organization and as they try to draw out the subtle, complex aspects of organizational processes and relationships.‖(Downs & Adrian, 2004). In this case, there was very little subtlety, this subgroup of the organization felt alienated and separate from the organization as a whole, and set out to ―just do our mission.‖(Focus Group, 2011). Further, within the realm of formal communication there were many narrative pieces missing from the battalion. There has not been an update to the website, internal or external
  • 27.
    since the battalioncommander took over in 2010, there has not been an internal newsletter since October 2010—and the battalion newsletters before that time told no narrative of the organization, which would create a sense of organizational cohesion. There was no formal internal email format unless there was a big event of change that needed to be addressed quickly. However, one can argue that the biggest issue with internal communication within the battalion is not that there is a lack of product for the organization, but rather a lack of organizational narrative. In the narrative, it would be useful to explain that the battalion commander sees his organization as a network—and sets the strategy accordingly. Because the organizational leader emphasizes team-work in a flattened organization, the commander must ―be able to deal with workforce management in a responsive, creative manner.‖ (Conrad & Poole, 2005). However, because of past processes not being the same dynamic, personnel in the field do not know how to react to the commander‘s ideal of egalitarian teamwork and instead say, ―If there is a set of rules for our organizational dynamics, a hierarchy that should be followed,it should be implemented without regard to other people‘s feelings.‖(Focus Group, 2011). Informal communication is another matter entirely, because it stems from the same inadequate processes that the formal communication of the battalion stems from. One interviewee stated about the informal lines of communication that ―there is a lack of protocol, there is no knowledge of how to manage civilian personnel, and because of that the bad personnel will be here forever.‖ ((1), 2011). In this instance the interviewee was relating to personnel who do not work within the dynamic of the office and because of inadequate personnel staffing, those who are the most detriment to the organization will likely be there until they can retire. Informal communication also began a rumor mill, which is alive and well throughout the battalion. It is through these internal forms of rumor management that the subsystems in the
  • 28.
    battalion thrive. Mentionedin the survey results were statements such as ―I get information from those who ‗have the ear of the commander‘‖ and a disagreement with being able to go to the command on any issue because ―I have seen informal discipline and shutting-out when someone used the open-door policy.‖ It must be noted, however, that this may not be in direct relationship to the current command—as the former command is brought up regularly as a description of repression in the organization. Many informal interviews and anonymous surveys, however, noted what was described as ―blatant favoritism‖ stemming from the command group—however, analytically one can go back to the subsystems within the battalion lacking knowledge of who really runs the office—even with the obvious statement that the commander does. Nonetheless, it must be noted that these formal and informal communication breakdowns were monitored in the battalion headquarters—and further, there were two subsystems that were not in the mix of the informal communication lines: Logistics and Operations. While Logistics stayed out of the rumor mill as a whole, and internalized all their processes in a very effective manner, Operations took on the role of informing the battalion when the need presented itself. While logistics sees not only ―a ton of informal norms‖ of communication within the battalion, but also the network of ―confidants who are avenues of information‖ ((2), 2011), the office as a whole communicates not only amongst themselves at a very high level, but also throughout the battalion. However, the section supervisor mentioned a lack of personal interaction during VCS (virtual classroom service) meetings and conferences. Further he notes that there is not enough personal interface between the sections that the sections do not understand that they are in actuality dependent upon each other. Where the Logistics section tries to stay out of informal lines of communication, the Operations section sets up processes to defeat them, taking on a role of informational gatekeeper
  • 29.
    and releaser. Thesection has implemented information flows through in-depth taskings, operational orders, and a streamlined avenue of share-point releases of PowerPoints and informational papers. However, the section supervisor notes that it takes both sides for the information to flow—for if he posts something there is no guarantee it will be read or followed, regardless of how many people it pertains through in the battalion. Formal meetings and the interaction gained during them were a definitive topic for the audit analysis—for while all staff meetings rarely existed, instead less formal pot-lucks were given for team-building and morale purposes two separate questions were asked with some-what different responses. Formal meetings accomplish what they should Order Answer Responses Percent 1 I agree 12 32% 2 I somewhat agree 14 37% 3 I neither agree nor disagree 6 16% 4 I somewhat disagree 4 11% 5 I disagree 2 5% And There is a goal to face-to-face meetings and those goals are communicated clearly to those in attendance. Order Answer Responses Percent 1 I agree 10 26% 2 I somewhat agree 19 50% 3 I neither agree nor disagree 6 16% 4 I somewhat disagree 1 3% 5 I disagree 2 5%
  • 30.
    In this case,69% of respondents agreed in some manner that formal meetings accomplish what they should, but 76% reported that there was a purpose to meetings, and the purpose is communicated. It should be further noted, that generally formal meetings are held between the battalion executive officer and the staff supervisors or leads and this response group is from the field organizations. However, when the staff-sections only are looked at in the survey, there is a higher propensity for the answer of ―neither agree nor disagree‖ with a write-in of ‗sometimes‘ being included mostly by section leads. Generally section members do not feel adequately communicated with regarding the meetings their supervisors went to. Therefore the first major conclusion is that within the lack-of-narrative philosophy, there is a lack of communication between staff leads and staff as well as between commanders and non-commissioned officers. Again, this audit returns to most personnel feeling that they are in charge of every-day decisions (and profess such through the informal communications in the battalion) and leaders (especially those in undefined roles) acting as gatekeepers of information. It is also important to remember that this organization is a new network organization – it has not been egalitarian as it is now, before the new commander took the reins. Therefore, ―It is often not easy to determine who is responsible for what in network organizations. Unless units [within the organization]specifically work out how they will coordinate activities and constantly communicate with each other, important things can fall through the cracks.‖(Conrad & Poole, 2005). In returning to the divisive nature of the informal and formal communications channels, it is important to note that this commander has a liberal open door policy, and tries to walk through the organization at regular intervals in order to gain the feel of the organization at that time. (Robinson, 2011). The commander observes regularly, and communicates on many levels with
  • 31.
    the organizational members,however the chief of staff is the executive officer—he is tasked with implementing the commander‘s intent through the formal channels of communication. It should be noted also, that over 65% of the organization stated that they agree with the statement: ―I can go to the command on any issue.‖ Considering the nature of the responses in retrospect the audit should have included the question: ―when I go to the command, my grievances are heard and addressed.‖ The problem therefore is not the formal or informal lines of communication, but the centralized units those two conflicting notions breed—and the informal rigidity now seen in the headquarters. ―Another reason why networks tend to become rigid is that the units in highest prestige, centrally, and closeness tend to grow more powerful over time. They have the information that other units do not have; they enjoy the status due to their centrality; they can control the flow of information.‖(Conrad & Poole, 2005). Another notable piece of information was the lack outside the battalion headquarters knowledge of the subsystem of the grass roots advisory board. The Fusion Cell, the Command Leadership, and Operations all knew the intent and function of the board, but the recruiter level was blissfully unaware. Because the board can be such an important part of the battalion communication process, this lack of knowledge was telling in that an outside, volunteer organization that can really help mission accomplishment in fitting within the commander‘s key values is unknown and underutilized. Over 60% of the headquarters staff wrote in ―N/A‖ or ―I don‘t work with the WSAAB‖ on their surveys on all three questions relating to the board. While 27% percent of the field stated they agree or somewhat agree that ―I am regularly told of advisory board help available.‖ 32% of the field understood the purpose of the advisory board, and 34% of the recruiter force believes the board is effective in meeting mission goals. By engaging this subsystem in the communication plan of the organization, further productivity and
  • 32.
    recruiting use canbe met. The board was created in 2009 and one survey responded: ―The long- term effectiveness of the board may not ever be realized.‖ Two other notable trends noted were lack of civilian training, and lack of supervisor stake in training across the board, as well as lack of future soldier communication skills. Since future soldiers communication skills is, while not entirely separate from this audit, a system in and of itself, it should be addressed separately as a training module for the staff and NCO‘s who need to know how to communicate with this new generation of recruits. Overall, while many interviewers stated there is always room for improvement within the battalion communication methods, most noted that it did not affect their personal job satisfaction. Again, this audit was limited on time, and not all personnel were involved in the study—the interviews were generally conducted at battalion headquarters. Since this organization showed such a pervasive interdependence on formal and informal communication channels, it was impossible not to review one without alluding to the other. And since informal communication channels are opened during meetings, holding those via VCS may not ensure camaraderie or esprit de corps are built in more formal, recognized ways.
  • 33.
    ORGANIZATIONAL COMMUNICATION ASSTRATEGY Every military organization has a strategy to implement in order to meet mission requirements, and within this rule, Seattle Recruiting Battalion is no different. It is one thing, however to have a strategy, it is another entirely to express that strategy to the soldiers tasked to implement and follow through on strategy. Within the term as used by Seattle recruiting battalion it is important to remember: 1) ―The term strategy derives from the ancient Greek term for ―artifice‖ or ―trick,‖ and its early use referred to suppressing the enemy in battle.‖ 2) ―The person who conceived the strategy, the strategos, was a general‖ (in this case a Lt. Col.). 3) They knew that situations often changed and the strategos had to adapt. In our day too strategy has an element of improvisation and cannot follow a rigid plan.‖ (Conrad & Poole, 2005) A srategy therefore of defining a narrative of the organization, of implementing change and following through must come from not only the commander, but across the levels of staff leads. If the organization is going to be flattened at the top and more egalitarian, it must be so in all respects, or further rigidness will ensue, and those percieving themselves to have positions of power over others with naturally move to enforce their notion of power-holding. It may seem counter-productive, but a standard of conduct, or a standard of information sharing must be developed, implemented and disseminated throughout the battalion footprint. While the commander has a leadership philosophy, a set of key values, there is no connecting of the dots amongst the staff elements in order to see the communication vision through.
  • 34.
    Since ―communication isgenerally defined as a process through which people, acting together, create, sustain, and manage meanings through the use of verbal and non-verbal signs and symbols withing a particular context,‖ (Conrad & Poole, 2005) the strategy of the battalion communication must include all those parts. Through the analytical review of the surveys and interviews, the battalion currently has the people and management of meanings, but is lacking in the acting together, (not in the notion of one on one conversation, but as a team) nor can they create or sustain the processes there to provide the command with proper communications. ―Just as we created relationships through conversation, we also create organizations through conversation,‖ (Conrad & Poole, 2005) therefore without a narrative of the organization, a story that makes Seattle Recruiting Battalion unique, the organization can not be created in a flattened way without stakeholders pushing the conversation forward—and further, being heard by the inteded recievers. ―The miracle of organizational communication processes is that they allow large numbers of people, from very different backgrounds, ways of thinking, needs and goals to coordinate their actions and create ―organizations‖ that at least seem to be stable containers within which information flows from person to person.‖ (Conrad & Poole, 2005). In reviewing the communication as a strategic notion, also, within the battalion, what would success for 2012 look like? Several staff members were asked this question during the interview process, and always a numerical quotient was given. The general consensus, therefore was ―success would bring the battalion to number x on the list of battalions within USAREC.‖ If the audit takes this at face value, that a numerica quotient exists so that the battalion can describe how well or how poorly they are doing, then certainly a strategy must exist to bring that numerical score to fruition. The strategy, therefore of narrative of the organization and organizational goals must be vocalized and realized by all levels of staff.
  • 35.
    STAFF MOTIVATION Since Seattle Recruiting Battalion is inherently hierarchical (by nature as a military organization), but with a staff level of a networked organization, defining what will engage staff motivation is difficult at best. Since networked staffs are generally motivated through three defined processes, we will look at those: 1) A network of trust. ―Trust is the ideal cement for the network organizations. They have little or no hierarchy, so hierarchy cannot be a source of authority to coordinate control.‖ (Conrad & Poole, 2005) 2) Inspiration or meaningful tasks. ―A meaningful task or goal can inspire units and individuals in the network to work hard and ensure they coordinate with other units.‖ (Conrad & Poole, 2005) 3) Formal systems of monitoring and control. ―Networked systems may attempt to develop structures to formally coordinate unit activities.‖ (Conrad & Poole, 2005) Therefore within these three frames of reference, where would Seattle Recruiting Battalion stand, according to the communication audit study conducted? Since trust was not formally reviewed, only analysis of the information provided can be rendered. Earlier, a communication breakdown in the communications office produced animosity from the field recruiters to the battalion staff and command, in one mentioned instance. However, considering that the follow-on statement was ―Nothing is going to change, no matter what we say, no matter if we complain. The battalion leadership doesn‘t care, or they would take care of the fact that people ‗up there‘ refuse to give us what we need to do our mission‖ (Focus Group, 2011) one could deduce that trust is not inherant in the
  • 36.
    organization as itnow fucntions-especially between certain staff elements and the field- force. Next, we look at inspiration, and meaningful tasks. The battalion commander states as one of his key values, Personal and Professional Excellence: ―There are no monitary gains such as bonuses or monetary based awards in our business for soldiers. The drive within personnel must come from inside them to exceed the standards set before all other soldiers and give 110% to our mission. The desire to recruit to our market potential rather than our mission emphasizes this personal and professional excellence.‖ (Robinson, 2011). In this context there is a need for inherant good deeds done for the betterment of the organization. However, there is little insipration, nor description of meaningful tasks within the organization. Finally, formal systems of conduct and control. While the battalion is flattened and egalitarian at the top, there currently is no established method of recourse if a staff member is not meeting their fair share of duties, or keeping with their end of the organizational bargin. Because there is so little recourse, staff members revert to ―the way its always been done,‖ and rarely are inadequacies at the staff level adressed. To be fair, while this is an anaylisis from empircal evidence given in the form of focus groups and interviews, there is a difficulty in removing difficient civilian personnel and senior soldiers from certain positions because of the lengthly paperwork process required by the Office of Personnel Management and Humand Resources Command. The process of couseling and removing those who do not adhear to the battalion mentality may in essence breed the lack of buy-in of the commanders organizational structure at the staff level.
  • 37.
    SUMMARY OF MAJORFINDINGS Through focus groups, interviews, survey questionares and observational analysis, Seattle Recruiting Battalion can be viewed through many interpretive lenses as certain models of organizational behavior. The complex network of structures, from the traditional heirarchy seen in the field to the flattened egalitarian nature of the organizational headquarters staff, serve as an interesting mix of dynamics. Through a systematic look at the different organizational levels that the communication between those involved, each individual, section and subsystem within the organization views the organization and by proxy its communication differently. Strengths fo the organization as defined by the audit: 1) The battalion as a whole generally strives for success at the individual and organizational level. Every person interviewed or spoken with described recognition that there is always room for improvement, and that they want to improve as a organization. 2) Staff officers and civilians generally have a good communicative relationship—they work together as a team, or strive to. Further, communication between the executive officer (chief of staff) and staff supervisors is also good. 3) Proceedures and processes of communicating the commanders intent to the field are currently being set up, and the process is moving forward. Weaknesses of the organization as defined by the audit are as follows: 1) There is little buy-in at the staff level of the commander‘s initiatives, reccomondations and desire to generate a egalitarian networked organization.
  • 38.
    2) External communicationis non-existant, and internal communication suffers without a battalion narrative to engender the staff, recruiters and future soldiers to the positive relationship the commander desires with the community. 3) The informal communication channels are devisive and often dismiss the formal communication sent out by the command. Rumors abound throughout the battalion, though in more hushed terms than previously noticed by the command.
  • 39.
    CONCLUSIONS AND RECCOMONDATIONS A change of the magnitude the Seattle Recruiting Battalion is in the middle of cannot ever take place in a singe meeting, memo or communication audit. However, certain issues and reccomondations to those issues must be addressed at the staff level because ―the flatness of networked organizations necessitates a negotiator for the manager.‖ (Conrad & Poole, 2005). Failing to negotiate in a flattened organization or communicate across the disciplines within the organization can lead to burn out, turn-over and loss of highly productive and motivated individuals who can move the battalion forward in the coming years. When asked what one would do if they were in charge for a day, one respondent said: ―I would enforce the nature of the hierarchical organization. I would ensure enforcement and follow-though were adheared to and that no one individual on the staff had more of a say than anyone but the commander.‖ ((3), 2011). This juxtapostion of the commanders intent of a flattened organization and a reoccuring theme of ―lack of command and control‖ should be addressed as soon as possible. Without staff buy-in of a flattened organization, the commander is viewed as weak and ineffectual by the traditional hierarchical standards of a military organization. In describing his purpose as part of the greater narrative of the organization, a better buy in from the staff level may be possible and create a better sense of unity and coheision. That being said, if the commander is going to be egalitarian, be egalitarian. Nowhere in in networked organizations can (perceived) favortism take place without creating a more (non) traditional hierarchy. One staff member commented during an interview, ―It‘s all about who can talk to the commander, who he wants to hear.‖ ((2), 2011). If moving forward in the direction of an innovative, productive team who works for the good of the organization is the desired effect
  • 40.
    of this transitionof organizational behavior, the commander must be egalitarian in responding to individual‘s voices. Ideas and processes seem to be stiffled, according to the feelings of certain staff members based on percieved favoritism. If ideas and processes are addressed accordingly, heard, then innovation and production can increase. The innovation and production can not be quantified by monetary value either, to borrow a quote from Steve Jobs, ―It‘s not about money. It‘s about the people you have, how you‘re led, and how much you get it.‖ (Valentino-DeVries, 2011). The team mentality must be fostered at the local level, and internal customer service must be expanded upon. While being completely egalitarian may not be feasible right away—the very nature of the positions within the battalion dictate that at some points some subsystems are in fact more important than others, the notion of honest and transparent communication can be. A system of communicating not only within the organization can be created, in the form of something simple like a weekly email from the battalion commander or executive officer telling the office personnel where they stand as a battalion. If the key values are going to be implemented at the battalion level to be disseminated throughout the companies as well, explain that. Why is this direction being pursued? ―Team-based organizations should give rewards to teams rather than basing salaries and promotions individual performance. But most people are accustomed to expect rewards based on an individual basis, as specified in the traditional strategy and passed on to the relational strategy.‖ (Conrad & Poole, 2005). However, in direct relationship to moving forward, the battalion can certainly implement some form of participatory decision making. If the organization will be involved in a flattening at the top, and buy-in can be achieved, by following through on a program of PDM, though time- consuming, morale should increase, as well as buy-into the tenants of leadership and key values
  • 41.
    in relationship toSeattle Recruiting Battalion‘s stated mission for RY2012. Nonetheless, ―Regardless of its particular form, PDM will increase organizational performance only if certain requirements are met: 1) Subordinates must want to be involved in the decision making… 2) Supervisors must be willing to allow their subordinates participate legitimately… 3) The issues being discussed must be important to the participants… 4) All the participants must have expertise and information relevant to the problems being discussed… 5) Managers must foster and support the beliefs, values, and attitudes neccisary to legitimate participatory systems…‖ (Conrad & Poole, 2005). In engaging and creating a new form of PDM, it could take the simple form of opening the lines of staff communication through formal or informal meeting held in the conference room. By inviting participants within the flattened organization, this will foster a desire of organizational involvement, provide them with a legitimate say in the organization and its processes, validate experience and knowledge of individuals on the team, and create a sense of connectedness to the organization. Further, the organization must have an external voice. This notion goes without saying, except it is not being utilized. In this time of lowered budget for advertising, the battalion must learn to actually communicate and not rely on the tired methods used when they had a budget 4 times the size it is currently. Again, the researcher must take certain ownership in this lack of external voice—as it was her position before it was eliminated. The information for continuing an external communication program is at the battalion level, perhaps in hands that cannot implement them. Just as an internal narrative must be constructed, so must the external
  • 42.
    narrative—the website mustbe updated, communication lines with the media and potential external publication produced on the web should be looked into. Not one media advisory or press release could be found to review for current operations. This information, as stated above is in the hands of the battalion, as well as templates in constructing a battalion story—it was expected to be reviewed during the audit process, but instead the information was not found in the communications office. This is wholly the responsibility of the researcher and not the battalion leadership or communications office—for not providing it to the communications office and instead following the process of the fusion cell. The external media, or bloggers or even potential recruits do not hear about the battalion and its education initiatives in the community through new media or word-of-mouth. If market share is going to be reached for RY 2012, new innovative ways of communicating with the target demographic must be implemented or the battalion will recruit numbers and not the high quality recruits it is capable of recruiting. In recruiting those high-quality recruits, therefore, the battalion can be a force of shaping the Army of the future, they can have a say in the next generation of soldiers. Finally the single thing most lacking in the organization and which should be addressed first, is the team. The team needs more informal methods of communication. Setting up training and conferences via VCS, while generally more productive, does not allow for interaction and engagement. The organization all sits at their desks during VCS meetings, without cross-talk, or innovative ideas during the meetings. ―But innovation comes from people meeting up in the hallways or calling each other at 10:30 at night with a new idea, or because they realized something that shoots holes in how we‘ve been thinking about a problem. It‘s ad hoc meetings of six people called by someone who thinks he has figured out the coolest new thing ever and who wants to know what other people think of his idea.‖(Valentino-DeVries, 2011). Without the
  • 43.
    cross-talk in meetingsor the internal search of those new ideas, a flattened and transparent organization will do nothing. Without a team really honestly being a team, and with a narrative to move the organization forward, the hierarchy will return, and everyone in the organization will return to their independent, ―it‘s not in my job description‖ mentality.
  • 44.
    Bibliography (1), A. (2011,09 30). (M. Shartel, Interviewer) (2), A. (2011, 10 03). Communication in Seattle Battalion. (M. Shartel, Interviewer) (3), A. (2011, 09 30). Seattle Recruiting Battalion Communication. (M. Shartel, Interviewer) Seattle Recruiting Battalion. (2009). Retrieved September 20, 2011, from http://www.usarec.army.mil/6thbde/6lbn/ Conrad, C., & Poole, M. S. (2005). Strategic Organizational Communication in a Global Economy. Belmont, Ca: Wadsworth, Cengage Learning. Downs, C. W., & Adrian, A. D. (2004). Assessing Organizational Communication. New York, NY: The Guilford Press. Focus Group, 7. C. (2011, 09 22). Communications Audit Focus Group Meeting. (M. Shartel, Interviewer) Robinson, L. C. (2011, 10 09). Seattle Army Recruiting Battalion Commander. (M. Shartel, Interviewer) Valentino-DeVries, J. (2011, 08 24). Washington Street Journal Blogs. Retrieved 10 09, 2011, from Digits: http://blogs.wsj.com/digits/2011/08/24/steve-jobss-best-quotes/
  • 45.
    The following Appendicesshould follow from here: 1) Example of Battalion Newsletter 2) Example of Media Advisory 3) Example of In-processing checklist 4) Example of Tasking Email 5) Example of OPORDER 6) Example of Social Media OPORDER (sent from USAREC) While the researcher saw these items, they were not provided in a timely enough manner to include in this final product.