COMPUTER SCIENCE PROJECT
BONAFIDE CERTIFICATE
External Examiner
Seal of Institution
This is to certify that this bonafide project work
“Speed Typing App” in the subject of Computer
Science has been completed by Nandan Ramesh of
Class XII A in the academic year 2020-2021 and is
submitted for the AISSCE practical examination
conducted by CBSE at PSBB Learning Leadership
Academy, Bangalore.
Internal Examiner
School Principal
ACKNOWLEDGEMENT
WHY THIS PROJECT ?
In today’s technologically advancing
world, it has become essential for
everyone to learn how to use
computers and its functions, for even
day-to-day tasks like-
‱ Writing important Emails
‱ Online Examinations
‱ Research papers
‱ Maintaining Personal Blogs
‱ Coding / Programming 
... and
many more
What’s the most important factor
common in all these tasks is the basic
skill of ‘typing’ on a keyboard. This
may sound simple but when one has
got limited time on hand, learning
how to type not only ‘fast’ but with
good ‘accuracy’, can reduce one’s
workload considerably and even
provide a sense of relief and
completion.
Thus, through this project, I wish to
help in improving one’s typing speed
and accuracy.
INDEX
INTRODUCTION
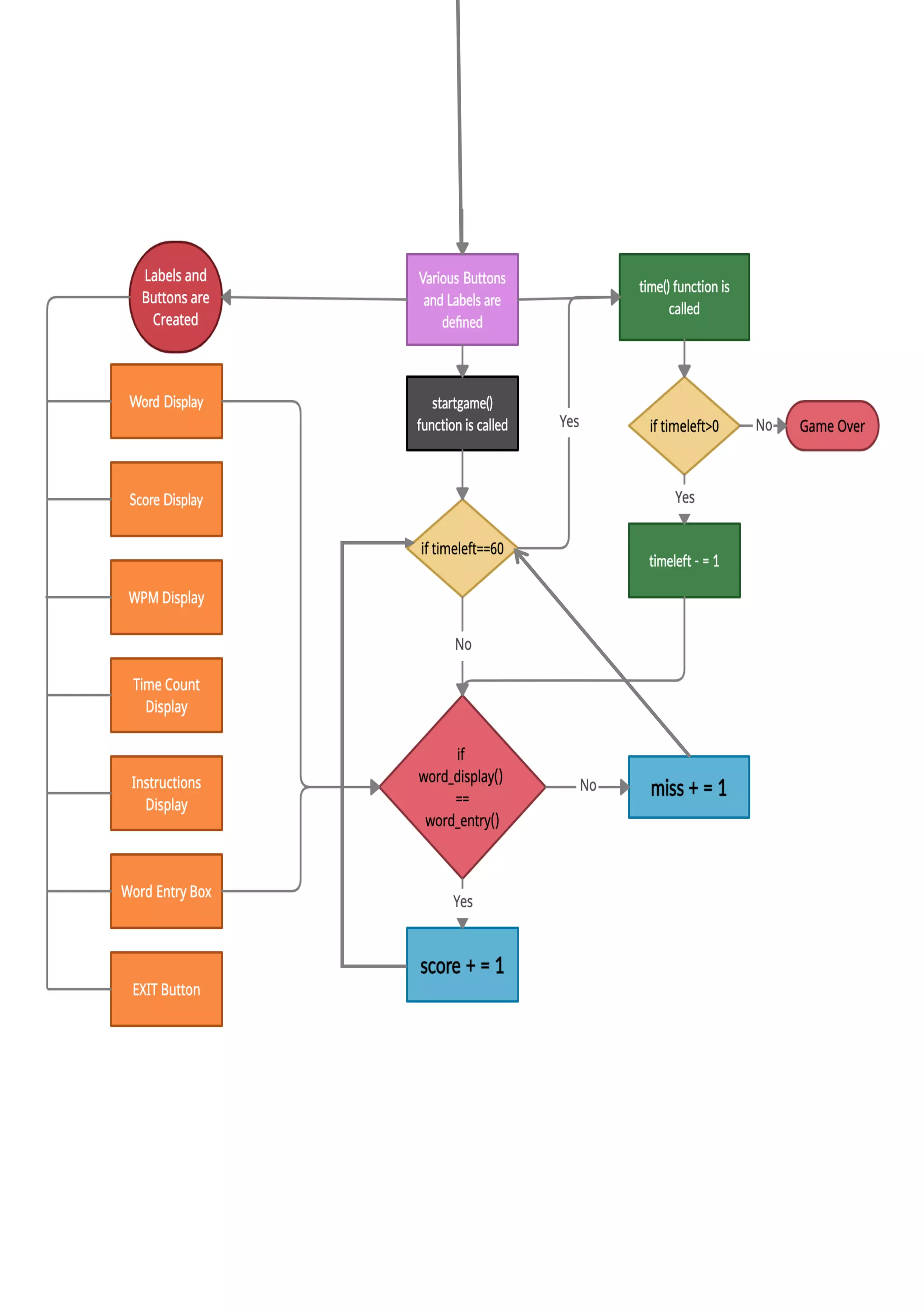
FLOWCHART
ALGORITHM
PROGRAM CODE
OUTPUTS
LIMITATIONS
SCOPE OF IMPROVEMENT
BIBLIOGRAPHY
INTRODUCTION
‱ Typing is the process of writing or inputting text by
pressing keys on a typewriter, computer
keyboard, cell phone, or calculator. It can be
distinguished from other means of text input, such
as handwriting and speech recognition. Text can be
in the form of letters, numbers and other symbols.
‱ Words per minute (WPM) is a measure of typing
speed, commonly used in recruitment. For the
purposes of WPM measurement a word is
standardized to five characters or keystrokes.
Therefore, "brown" counts as one word, but
"mozzarella" counts as two. The benefits of a
standardized measurement of input speed are that
it enables comparison across language and
hardware boundaries.
‱ In one study of average computer users, the
average rate for transcription was 33 words per
minute, and 19 words per minute for composition. In
the same study, when the group was divided into
"fast", "moderate" and "slow" groups, the average
speeds were 40 wpm, 35 wpm, and 23 wpm
respectively.
‱ An average professional typist reaches 50 to 80
wpm, while some positions can require 80 to 95 wpm
(usually the minimum required for dispatch
positions and other typing jobs), and some
advanced typists work at speeds above 120
wpm. Two-finger typists, sometimes also referred to
as "hunt and peck" typists, commonly reach
sustained speeds of about 37 wpm for memorized
text and 27 wpm when copying text, but in bursts
may be able to reach speeds of 60 to 70 wpm.
ALGORITHM
topic( ) Function
‱ Define the function
‱ Create a pointer variable topic_window
‱ Display title ‘Choose a Topic”
‱ Set dimensions for topic_window
Ă  Define 4 nested topic functions tech( ), science( ), sports( ), literature( )
Ă  Each nested function will create a file pointer to its specific text file containing related words and
store the individual words by read( ) and split( ) method
Ă  Each topic function then creates a button to be displayed on the topic_window, with specific
dimensions.
Ă  The fetched words are sent to the function typing_page( ) as arguments.
typing_page( ) Function
‱ Function is defined with ‘input_words’ as a parameter.
‱ Create a pointer variable type_window
‱ Display the title “ This is a speed test ! “
‱ Set the dimensions for type_window
‱ Use random function to shuffle the input_words
Ă  Create the different labels and buttons to be displayed on the type_window :
o Word_display
o Score_display
o Wpm_count
o Wpm_heading
o Time display
o Time_count
o Instructions display
o Word_entry box
o Exit button
Ă  Each Label / Button will have the details :
o Window to be displayed on ( type_window)
o Text to be displayed (if applicable)
o Font of the displayed text
o Background colour of Label / Button
o Foreground colour of Label / Button
o Location of Label / Button on user’s screen
Ă  Exit button will end the type_window loop and quit the window.
time( ) Function
‱ Define the function
‱ Create global variables ( timeleft, score, miss, wpm )
‱ Check if timeleft is greater than 11 , else makes the time counter red
‱ Check if timeleft is greater than 0, if yes, it will get decremented by 1 and displayed on the window
‱ If no, the game has ended, the details such as,
o WPM
o SCORE
o MISSES
o TOTAL SCORE
‱ Above details will be printed and the timeleft is made 60 again to restart the game run.
start_game( ) Function
‱ Define the function
‱ Create global variables ( score, miss, wpm, word_concad )
‱ Check if timeleft is equal to 60
‱ If yes, then call the time( ) function for the timer to run on the typing window
‱ As the user enters words into the entry box, check if entered word is equal to the displayed word
‱ If yes, a score of 1 is added
‱ Concatenate the user entered characters into word_concad. The length of this string divided by 5
will give us the WPM (Words Per Minute)
‱ Display the updated score and WPM count
‱ If entered word is not equal to displayed word, then ‘miss’ is increased by 1
‱ The words are then shuffled again using random module and word at the first position of word list
is displayed on the window again until the timeleft becomes 0.
mysql( ) Function
‱ Define the function
‱ Create a database connection using mysql.connector function with -
o Host
o User
o Passwrd
o database
‱ Create a cursor object that temporarily stores the data that is transferred between the python
program and the database
‱ Call the user( ) function to generate a random value / set of numbers to be used as a UserID in the
table where the data will be stored.
‱ Insert the values-
o UserID
o WPM
o Total Score
o Correct Words
o Wrong Words
o Time Taken
‱ Execute the query using the execute( ) function
‱ Commit the changes to the database using the commit( ) function
user( ) Function
‱ Define the function
‱ Create a global variable ‘userID’
‱ Use random.randrange( ) function to generate a random number
‱ This UserID value can now be used in the database to store data
PROGRAM
CODE
# importing required modules
from tkinter import *
import random
from tkinter import messagebox
import mysql.connector as ms
# GLOBAL VARIABLES #
userID = 0
score = 0
timeleft = 60
count = 0
miss = 0
wpm = 0
words_slide = ''
word_concad = ''
tech_words = []
science_words = []
literature_words = []
sports_words = []
# MAIN FUNCTIONS #
# FUNCTION FOR SELECTING TOPIC #
def topic():
topic_window = Tk()
topic_window.title("CHOOSE A TOPIC")
topic_window.geometry("{0}x{1}+0+0".format(topic_window.winfo_screenwidth(),
topic_window.winfo_screenheight()))
# CREATING VARIOUS TOPIC BUTTONS #
# TECH WORDS FETCH SUB-FUNCTION #
def tech():
global tech_words
fh = open("tech_words.txt")
reader = fh.read()
tech_words = reader.split('|')
typing_page(tech_words)
type_window.bind('<Return>', lambda event: start_game(event, tech_words))
tech = Button(topic_window,
text="TECH",
width=92,
height=23,
fg="green",
bg="navy",
highlightbackground="#000000",
command=tech)
tech.grid(row=0, column=0)
# importing required modules
from tkinter import *
import random
from tkinter import messagebox
import mysql.connector as ms
# GLOBAL VARIABLES #
userID = 0
score = 0
timeleft = 60
count = 0
miss = 0
wpm = 0
words_slide = ''
word_concad = ''
tech_words = []
science_words = []
literature_words = []
sports_words = []
# MAIN FUNCTIONS #
# FUNCTION FOR SELECTING TOPIC #
def topic():
topic_window = Tk()
topic_window.title("CHOOSE A TOPIC")
topic_window.geometry("{0}x{1}+0+0".format(topic_window.winfo_screenwidth(),
topic_window.winfo_screenheight()))
# CREATING VARIOUS TOPIC BUTTONS #
# TECH WORDS FETCH SUB-FUNCTION #
def tech():
global tech_words
fh = open("tech_words.txt")
reader = fh.read()
tech_words = reader.split('|')
typing_page(tech_words)
type_window.bind('<Return>', lambda event: start_game(event, tech_words))
tech = Button(topic_window,
text="TECH",
width=92,
height=23,
fg="green",
bg="navy",
highlightbackground="#000000",
command=tech)
tech.grid(row=0, column=0)
# SCIENCE WORDS FETCH SUB-FUNCTION #
def science():
global science_words
fh = open("science_words.txt")
reader = fh.read()
science_words = reader.split('|')
typing_page(science_words)
type_window.bind('<Return>', lambda event: start_game(event,
science_words))
science_button = Button(topic_window,
text="SCIENCE",
width=92,
height=23,
fg="blue",
bg="black",
highlightbackground="#000000",
command=science)
science_button.config(background="black")
science_button.grid(row=0, column=1)
# LITERATURE WORDS FETCH SUB-FUNCTION #
def lit():
global literature_words
fh = open("literature_words.txt")
reader = fh.read()
literature_words = reader.split('|')
typing_page(literature_words)
type_window.bind('<Return>', lambda event: start_game(event,
literature_words))
lit = Button(topic_window,
text="LITERATURE",
width=92,
height=23,
fg="red",
bg="orange",
highlightbackground="#000000",
command=lit)
lit.grid(row=1, column=0)
# SPORTS WORDS FETCH SUB-FUNCTION #
def sports():
global sports_words
fh = open("sports_words.txt")
reader = fh.read()
sports_words = reader.split('|')
typing_page(sports_words)
type_window.bind('<Return>', lambda event: start_game(event, sports_words))
sport = Button(topic_window,
text="SPORTS",
width=92,
height=23,
fg="orange",
bg="green",
highlightbackground="#000000",
command=sports)
sport.grid(row=1, column=1)
# TYPING PAGE ALL WIDGETS FUNCTION #
def typing_page(input_words): # input_words refers to type of word-set called
(science,tech,lit,sports)
global type_window
type_window = Tk()
type_window.title("THIS IS A SPEED TEST !")
type_window.geometry("{0}x{1}+0+0".format(type_window.winfo_screenwidth(),
type_window.winfo_screenheight()))
type_window.configure(bg='SkyBlue4')
random.shuffle(input_words)
# WORD FETCHED FROM FILE DISPLAY #
global word_display
word_display = Label(type_window,
text=input_words[0],
font=('arial', 50, 'italic bold'),
bg="SkyBlue4",
fg="yellow")
word_display.place(x=525, y=250)
score_heading = Label(type_window,
text='Words Correct : ',
font=('arial', 35, 'italic bold'),
bg="SkyBlue4",
fg="PaleTurquoise1")
score_heading.place(x=10, y=100)
# WORDS CORRECT COUNT #
global score_display
score_display = Label(type_window,
text=score,
font=('arial', 35, 'italic bold'),
bg="SkyBlue4",
fg="PaleTurquoise1")
score_display.place(x=80, y=180)
# WPM DISPLAY #
wpm_heading = Label(type_window,
text="Your WPM :",
font=('arial', 25, 'italic bold'),
bg="SkyBlue4",
fg="PaleTurquoise1")
wpm_heading.place(x=100, y=450)
global wpm_count
wpm_count = Label(type_window,
text=wpm,
font=('arial', 25, 'italic bold'),
bg="SkyBlue4",
fg="PaleTurquoise1")
wpm_count.place(x=100, y=500)
# TIME COUNTDOWN DISPLAY #
timer = Label(type_window,
text='Time Left :',
font=('arial', 35, 'italic bold'),
bg="SkyBlue4",
fg="PaleTurquoise1")
timer.place(x=900, y=100)
# TYPING PAGE ALL WIDGETS FUNCTION #
def typing_page(input_words):
global type_window
type_window = Tk()
type_window.title("THIS IS A SPEED TEST !")
type_window.geometry("{0}x{1}+0+0".format(type_window.winfo_screenwidth(),
type_window.winfo_screenheight()))
type_window.configure(bg='SkyBlue4')
random.shuffle(input_words)
# WORD FETCHED FROM FILE DISPLAY #
global word_display
word_display = Label(type_window,
text=input_words[0],
font=('arial', 50, 'italic bold'),
bg="SkyBlue4",
fg="yellow")
word_display.place(x=525, y=250)
score_heading = Label(type_window,
text='Words Correct : ',
font=('arial', 35, 'italic bold'),
bg="SkyBlue4",
fg="PaleTurquoise1")
score_heading.place(x=10, y=100)
# WORDS CORRECT COUNT #
global score_display
score_display = Label(type_window,
text=score,
font=('arial', 35, 'italic bold'),
bg="SkyBlue4",
fg="PaleTurquoise1")
score_display.place(x=80, y=180)
# WPM DISPLAY #
wpm_heading = Label(type_window,
text="Your WPM :",
font=('arial', 25, 'italic bold'),
bg="SkyBlue4",
fg="PaleTurquoise1")
wpm_heading.place(x=100, y=450)
global wpm_count
wpm_count = Label(type_window,
text=wpm,
font=('arial', 25, 'italic bold'),
bg="SkyBlue4",
fg="PaleTurquoise1")
wpm_count.place(x=100, y=500)
# TIME COUNTDOWN DISPLAY #
timer = Label(type_window,
text='Time Left :',
font=('arial', 35, 'italic bold'),
bg="SkyBlue4",
fg="PaleTurquoise1")
timer.place(x=900, y=100)
global time_count
time_count = Label(type_window,
text=timeleft,
font=('arial', 35, 'italic bold'),
bg="SkyBlue4",
fg="PaleTurquoise1")
time_count.place(x=980, y=180)
# STARTING INSTRUCTION #
global instructions
instructions = Label(type_window,
text='Type Word And Hit Enter Button',
font=('arial', 30, 'italic bold'),
bg="SkyBlue4",
fg="PaleTurquoise1")
instructions.place(x=420, y=450)
# WORD ENTRY BOX #
global word_entry
word_entry = Entry(type_window,
font=('arial', 35, 'italic bold'),
bd=10,
justify='center')
word_entry.place(x=450, y=350)
word_entry.focus_set()
# EXIT BUTTON #
exit_button = Button(type_window,
text="EXIT",
command=type_window.quit)
exit_button.pack()
# TIME COUNTDOWN FUNCTION #
def time():
global timeleft, score, miss, wpm
if timeleft >= 11:
pass
else:
time_count.configure(fg='red')
if timeleft > 0:
timeleft -= 1
time_count.configure(text=timeleft)
time_count.after(1000, time)
else:
instructions.configure(
text='WPM = {} | Correct = {} | Wrong = {} | Net Score = {}'.format(wpm,
score,
miss,
score -
miss))
rr = messagebox.askretrycancel('Notification', 'To Play Again Hit Retry')
if rr:
score = 0
timeleft = 60
miss = 0
wpm = 0
time_count.configure(text=timeleft)
word_display.configure(text=words[0])
score_display.configure(text=score)
wpm_count.configure(text=wpm)
global time_count
time_count = Label(type_window,
text=timeleft,
font=('arial', 35, 'italic bold'),
bg="SkyBlue4",
fg="PaleTurquoise1")
time_count.place(x=980, y=180)
# STARTING INSTRUCTION #
global instructions
instructions = Label(type_window,
text='Type Word And Hit Enter Button',
font=('arial', 30, 'italic bold'),
bg="SkyBlue4",
fg="PaleTurquoise1")
instructions.place(x=420, y=450)
# WORD ENTRY BOX #
global word_entry
word_entry = Entry(type_window,
font=('arial', 35, 'italic bold'),
bd=10,
justify='center')
word_entry.place(x=450, y=350)
word_entry.focus_set()
# EXIT BUTTON #
exit_button = Button(type_window,
text="EXIT",
command=type_window.quit)
exit_button.pack()
# TIME COUNTDOWN FUNCTION #
def time():
global timeleft, score, miss, wpm
if timeleft >= 11:
pass
else:
time_count.configure(fg='red')
if timeleft > 0:
timeleft -= 1
time_count.configure(text=timeleft)
time_count.after(1000, time)
else:
instructions.configure(
text='WPM = {} | Correct = {} | Wrong = {} | Net Score = {}'.format(wpm,
score,
miss,
score -
miss))
rr = messagebox.askretrycancel('Notification', 'To Play Again Hit Retry')
if rr:
score = 0
timeleft = 60
miss = 0
wpm = 0
time_count.configure(text=timeleft)
word_display.configure(text=words[0])
score_display.configure(text=score)
wpm_count.configure(text=wpm)
# START GAME FUNCTION #
def start_game(event,words):
global score, miss, wpm, word_concad
if timeleft == 60:
time()
instructions.configure(text='')
for i in range(len(word_entry.get())):
for j in range(len(word_display['text'])):
if word_entry.get()[i] == word_display['text'][j]:
word_concad += word_entry.get()[i]
wpm = ((len(word_concad) / 5) / 1)
score_display.configure(text=score)
wpm_count.configure(text=wpm)
if word_entry.get() == word_display['text']:
score += 1
else:
miss += 1
random.shuffle(words)
word_display.configure(text=words[0])
word_entry.delete(0, END)
mysql()
# SLIDING LABEL FUNCTION #
def sliding_words():
global count, words_slide
text = 'Welcome to SPEED TYPING APP !!'
if count >= len(text):
count = 0
words_slide = ''
words_slide += text[count]
count += 1
font.configure(text=words_slide)
font.after(100, sliding_words)
# SETTING UP OPENING WINDOW #
window = Tk()
window.title("SPEED TYPING APP")
opening_label = Label(window)
opening_label.img = PhotoImage(file="photo.gif", master=window)
opening_label.config(image=opening_label.img)
window.geometry("{0}x{1}+0+0".format(window.winfo_screenwidth(),
window.winfo_screenheight()))
# FONT LABEL FOR SLIDING TEXT #
font = Label(window,
text='',
font=('arial', 40, 'italic bold'),
bg='black',
fg='red',
width=40)
font.place(x=45, y=10)
# CHOOSING TOPIC BUTTON #
chose = Button(window,
text="LET'S START !",
width=15,
height=3,
fg="black",
font=("aleo", 30, 'bold'),
command=topic,
justify="center")
chose.place(x=450, y=300)
# MYSQL CONNECT FUNCTION #
def user():
global userID
userID = random.randrange(0, 999999999)
def mysql():
mycon = ms.connect(host="localhost",
user="root",
passwd="Nandan1804",
database="typing_speed_app")
cursor = mycon.cursor()
user()
val = "INSERT INTO scores(UserID,WPM,Score,Correct,Wrong,Time)
VALUES({},{},{},{},{},{})".format(userID,
wpm,
(score - miss),
score,
miss,
60)
cursor.execute(val)
mycon.commit()
############################################
sliding_words()
opening_label.pack()
window.mainloop()
OUTPUT
Opening Page
Topic Page
Type Page before start
Type Page during game
Type Page after game
Science Mode
Literature Mode
Mysql table after game
LIMITATION
S
‱ The dimensions of the
windows may not be suitable
for all screen sizes, it may
become jumbled up when
used on a different screen
size.
‱ There will be a small lag
between typing two words
each time, this may lead to a
lower WPM count and score.
‱ The database connection will
not work unless the database
exists on the device already.
A new database will have to
be made on each new device
for it to work.
SCOPE FOR
IMPROVEMENT
‱ A better and more efficient
formula can be created for
calculating the WPM of the user
accurately.
‱ More words can be added for
each topic to avoid repetition of
words during the speed test.
‱ An option can be added to let the
user choose for how long he/she
wants to do the speed test ( 2 mins
, 5 mins , etc.)
‱ There can be a multiplayer
feature where a user can compete
with other users and compare
their scores, WPM, etc.
BIBLIOGRAPHY
o www.wikipedia.com
o www.slideshare.com
o docs.python.org
o www.realpython.com
o www.geeksforgeeks.org
o www.stackoverflow.com
§ Computer Science with
Python by Sumita Arora
§ NCERT Material

Class 12 CBSE Computer Science Investigatory Project

  • 1.
  • 2.
    BONAFIDE CERTIFICATE External Examiner Sealof Institution This is to certify that this bonafide project work “Speed Typing App” in the subject of Computer Science has been completed by Nandan Ramesh of Class XII A in the academic year 2020-2021 and is submitted for the AISSCE practical examination conducted by CBSE at PSBB Learning Leadership Academy, Bangalore. Internal Examiner School Principal
  • 3.
  • 4.
    WHY THIS PROJECT? In today’s technologically advancing world, it has become essential for everyone to learn how to use computers and its functions, for even day-to-day tasks like- ‱ Writing important Emails ‱ Online Examinations ‱ Research papers ‱ Maintaining Personal Blogs ‱ Coding / Programming 
... and many more What’s the most important factor common in all these tasks is the basic skill of ‘typing’ on a keyboard. This may sound simple but when one has got limited time on hand, learning how to type not only ‘fast’ but with good ‘accuracy’, can reduce one’s workload considerably and even provide a sense of relief and completion. Thus, through this project, I wish to help in improving one’s typing speed and accuracy.
  • 5.
  • 6.
  • 7.
    ‱ Typing isthe process of writing or inputting text by pressing keys on a typewriter, computer keyboard, cell phone, or calculator. It can be distinguished from other means of text input, such as handwriting and speech recognition. Text can be in the form of letters, numbers and other symbols. ‱ Words per minute (WPM) is a measure of typing speed, commonly used in recruitment. For the purposes of WPM measurement a word is standardized to five characters or keystrokes. Therefore, "brown" counts as one word, but "mozzarella" counts as two. The benefits of a standardized measurement of input speed are that it enables comparison across language and hardware boundaries. ‱ In one study of average computer users, the average rate for transcription was 33 words per minute, and 19 words per minute for composition. In the same study, when the group was divided into "fast", "moderate" and "slow" groups, the average speeds were 40 wpm, 35 wpm, and 23 wpm respectively. ‱ An average professional typist reaches 50 to 80 wpm, while some positions can require 80 to 95 wpm (usually the minimum required for dispatch positions and other typing jobs), and some advanced typists work at speeds above 120 wpm. Two-finger typists, sometimes also referred to as "hunt and peck" typists, commonly reach sustained speeds of about 37 wpm for memorized text and 27 wpm when copying text, but in bursts may be able to reach speeds of 60 to 70 wpm.
  • 11.
  • 12.
    topic( ) Function ‱Define the function ‱ Create a pointer variable topic_window ‱ Display title ‘Choose a Topic” ‱ Set dimensions for topic_window à Define 4 nested topic functions tech( ), science( ), sports( ), literature( ) à Each nested function will create a file pointer to its specific text file containing related words and store the individual words by read( ) and split( ) method à Each topic function then creates a button to be displayed on the topic_window, with specific dimensions. à The fetched words are sent to the function typing_page( ) as arguments. typing_page( ) Function ‱ Function is defined with ‘input_words’ as a parameter. ‱ Create a pointer variable type_window ‱ Display the title “ This is a speed test ! “ ‱ Set the dimensions for type_window ‱ Use random function to shuffle the input_words à Create the different labels and buttons to be displayed on the type_window : o Word_display o Score_display o Wpm_count o Wpm_heading o Time display o Time_count o Instructions display o Word_entry box o Exit button à Each Label / Button will have the details : o Window to be displayed on ( type_window) o Text to be displayed (if applicable) o Font of the displayed text o Background colour of Label / Button o Foreground colour of Label / Button o Location of Label / Button on user’s screen à Exit button will end the type_window loop and quit the window.
  • 13.
    time( ) Function ‱Define the function ‱ Create global variables ( timeleft, score, miss, wpm ) ‱ Check if timeleft is greater than 11 , else makes the time counter red ‱ Check if timeleft is greater than 0, if yes, it will get decremented by 1 and displayed on the window ‱ If no, the game has ended, the details such as, o WPM o SCORE o MISSES o TOTAL SCORE ‱ Above details will be printed and the timeleft is made 60 again to restart the game run. start_game( ) Function ‱ Define the function ‱ Create global variables ( score, miss, wpm, word_concad ) ‱ Check if timeleft is equal to 60 ‱ If yes, then call the time( ) function for the timer to run on the typing window ‱ As the user enters words into the entry box, check if entered word is equal to the displayed word ‱ If yes, a score of 1 is added ‱ Concatenate the user entered characters into word_concad. The length of this string divided by 5 will give us the WPM (Words Per Minute) ‱ Display the updated score and WPM count ‱ If entered word is not equal to displayed word, then ‘miss’ is increased by 1 ‱ The words are then shuffled again using random module and word at the first position of word list is displayed on the window again until the timeleft becomes 0.
  • 14.
    mysql( ) Function ‱Define the function ‱ Create a database connection using mysql.connector function with - o Host o User o Passwrd o database ‱ Create a cursor object that temporarily stores the data that is transferred between the python program and the database ‱ Call the user( ) function to generate a random value / set of numbers to be used as a UserID in the table where the data will be stored. ‱ Insert the values- o UserID o WPM o Total Score o Correct Words o Wrong Words o Time Taken ‱ Execute the query using the execute( ) function ‱ Commit the changes to the database using the commit( ) function user( ) Function ‱ Define the function ‱ Create a global variable ‘userID’ ‱ Use random.randrange( ) function to generate a random number ‱ This UserID value can now be used in the database to store data
  • 15.
  • 16.
    # importing requiredmodules from tkinter import * import random from tkinter import messagebox import mysql.connector as ms # GLOBAL VARIABLES # userID = 0 score = 0 timeleft = 60 count = 0 miss = 0 wpm = 0 words_slide = '' word_concad = '' tech_words = [] science_words = [] literature_words = [] sports_words = [] # MAIN FUNCTIONS # # FUNCTION FOR SELECTING TOPIC # def topic(): topic_window = Tk() topic_window.title("CHOOSE A TOPIC") topic_window.geometry("{0}x{1}+0+0".format(topic_window.winfo_screenwidth(), topic_window.winfo_screenheight())) # CREATING VARIOUS TOPIC BUTTONS # # TECH WORDS FETCH SUB-FUNCTION # def tech(): global tech_words fh = open("tech_words.txt") reader = fh.read() tech_words = reader.split('|') typing_page(tech_words) type_window.bind('<Return>', lambda event: start_game(event, tech_words)) tech = Button(topic_window, text="TECH", width=92, height=23, fg="green", bg="navy", highlightbackground="#000000", command=tech) tech.grid(row=0, column=0) # importing required modules from tkinter import * import random from tkinter import messagebox import mysql.connector as ms # GLOBAL VARIABLES # userID = 0 score = 0 timeleft = 60 count = 0 miss = 0 wpm = 0 words_slide = '' word_concad = '' tech_words = [] science_words = [] literature_words = [] sports_words = [] # MAIN FUNCTIONS # # FUNCTION FOR SELECTING TOPIC # def topic(): topic_window = Tk() topic_window.title("CHOOSE A TOPIC") topic_window.geometry("{0}x{1}+0+0".format(topic_window.winfo_screenwidth(), topic_window.winfo_screenheight())) # CREATING VARIOUS TOPIC BUTTONS # # TECH WORDS FETCH SUB-FUNCTION # def tech(): global tech_words fh = open("tech_words.txt") reader = fh.read() tech_words = reader.split('|') typing_page(tech_words) type_window.bind('<Return>', lambda event: start_game(event, tech_words)) tech = Button(topic_window, text="TECH", width=92, height=23, fg="green", bg="navy", highlightbackground="#000000", command=tech) tech.grid(row=0, column=0)
  • 17.
    # SCIENCE WORDSFETCH SUB-FUNCTION # def science(): global science_words fh = open("science_words.txt") reader = fh.read() science_words = reader.split('|') typing_page(science_words) type_window.bind('<Return>', lambda event: start_game(event, science_words)) science_button = Button(topic_window, text="SCIENCE", width=92, height=23, fg="blue", bg="black", highlightbackground="#000000", command=science) science_button.config(background="black") science_button.grid(row=0, column=1) # LITERATURE WORDS FETCH SUB-FUNCTION # def lit(): global literature_words fh = open("literature_words.txt") reader = fh.read() literature_words = reader.split('|') typing_page(literature_words) type_window.bind('<Return>', lambda event: start_game(event, literature_words)) lit = Button(topic_window, text="LITERATURE", width=92, height=23, fg="red", bg="orange", highlightbackground="#000000", command=lit) lit.grid(row=1, column=0) # SPORTS WORDS FETCH SUB-FUNCTION # def sports(): global sports_words fh = open("sports_words.txt") reader = fh.read() sports_words = reader.split('|') typing_page(sports_words) type_window.bind('<Return>', lambda event: start_game(event, sports_words)) sport = Button(topic_window, text="SPORTS", width=92, height=23, fg="orange", bg="green", highlightbackground="#000000", command=sports) sport.grid(row=1, column=1)
  • 18.
    # TYPING PAGEALL WIDGETS FUNCTION # def typing_page(input_words): # input_words refers to type of word-set called (science,tech,lit,sports) global type_window type_window = Tk() type_window.title("THIS IS A SPEED TEST !") type_window.geometry("{0}x{1}+0+0".format(type_window.winfo_screenwidth(), type_window.winfo_screenheight())) type_window.configure(bg='SkyBlue4') random.shuffle(input_words) # WORD FETCHED FROM FILE DISPLAY # global word_display word_display = Label(type_window, text=input_words[0], font=('arial', 50, 'italic bold'), bg="SkyBlue4", fg="yellow") word_display.place(x=525, y=250) score_heading = Label(type_window, text='Words Correct : ', font=('arial', 35, 'italic bold'), bg="SkyBlue4", fg="PaleTurquoise1") score_heading.place(x=10, y=100) # WORDS CORRECT COUNT # global score_display score_display = Label(type_window, text=score, font=('arial', 35, 'italic bold'), bg="SkyBlue4", fg="PaleTurquoise1") score_display.place(x=80, y=180) # WPM DISPLAY # wpm_heading = Label(type_window, text="Your WPM :", font=('arial', 25, 'italic bold'), bg="SkyBlue4", fg="PaleTurquoise1") wpm_heading.place(x=100, y=450) global wpm_count wpm_count = Label(type_window, text=wpm, font=('arial', 25, 'italic bold'), bg="SkyBlue4", fg="PaleTurquoise1") wpm_count.place(x=100, y=500) # TIME COUNTDOWN DISPLAY # timer = Label(type_window, text='Time Left :', font=('arial', 35, 'italic bold'), bg="SkyBlue4", fg="PaleTurquoise1") timer.place(x=900, y=100) # TYPING PAGE ALL WIDGETS FUNCTION # def typing_page(input_words): global type_window type_window = Tk() type_window.title("THIS IS A SPEED TEST !") type_window.geometry("{0}x{1}+0+0".format(type_window.winfo_screenwidth(), type_window.winfo_screenheight())) type_window.configure(bg='SkyBlue4') random.shuffle(input_words) # WORD FETCHED FROM FILE DISPLAY # global word_display word_display = Label(type_window, text=input_words[0], font=('arial', 50, 'italic bold'), bg="SkyBlue4", fg="yellow") word_display.place(x=525, y=250) score_heading = Label(type_window, text='Words Correct : ', font=('arial', 35, 'italic bold'), bg="SkyBlue4", fg="PaleTurquoise1") score_heading.place(x=10, y=100) # WORDS CORRECT COUNT # global score_display score_display = Label(type_window, text=score, font=('arial', 35, 'italic bold'), bg="SkyBlue4", fg="PaleTurquoise1") score_display.place(x=80, y=180) # WPM DISPLAY # wpm_heading = Label(type_window, text="Your WPM :", font=('arial', 25, 'italic bold'), bg="SkyBlue4", fg="PaleTurquoise1") wpm_heading.place(x=100, y=450) global wpm_count wpm_count = Label(type_window, text=wpm, font=('arial', 25, 'italic bold'), bg="SkyBlue4", fg="PaleTurquoise1") wpm_count.place(x=100, y=500) # TIME COUNTDOWN DISPLAY # timer = Label(type_window, text='Time Left :', font=('arial', 35, 'italic bold'), bg="SkyBlue4", fg="PaleTurquoise1") timer.place(x=900, y=100)
  • 19.
    global time_count time_count =Label(type_window, text=timeleft, font=('arial', 35, 'italic bold'), bg="SkyBlue4", fg="PaleTurquoise1") time_count.place(x=980, y=180) # STARTING INSTRUCTION # global instructions instructions = Label(type_window, text='Type Word And Hit Enter Button', font=('arial', 30, 'italic bold'), bg="SkyBlue4", fg="PaleTurquoise1") instructions.place(x=420, y=450) # WORD ENTRY BOX # global word_entry word_entry = Entry(type_window, font=('arial', 35, 'italic bold'), bd=10, justify='center') word_entry.place(x=450, y=350) word_entry.focus_set() # EXIT BUTTON # exit_button = Button(type_window, text="EXIT", command=type_window.quit) exit_button.pack() # TIME COUNTDOWN FUNCTION # def time(): global timeleft, score, miss, wpm if timeleft >= 11: pass else: time_count.configure(fg='red') if timeleft > 0: timeleft -= 1 time_count.configure(text=timeleft) time_count.after(1000, time) else: instructions.configure( text='WPM = {} | Correct = {} | Wrong = {} | Net Score = {}'.format(wpm, score, miss, score - miss)) rr = messagebox.askretrycancel('Notification', 'To Play Again Hit Retry') if rr: score = 0 timeleft = 60 miss = 0 wpm = 0 time_count.configure(text=timeleft) word_display.configure(text=words[0]) score_display.configure(text=score) wpm_count.configure(text=wpm) global time_count time_count = Label(type_window, text=timeleft, font=('arial', 35, 'italic bold'), bg="SkyBlue4", fg="PaleTurquoise1") time_count.place(x=980, y=180) # STARTING INSTRUCTION # global instructions instructions = Label(type_window, text='Type Word And Hit Enter Button', font=('arial', 30, 'italic bold'), bg="SkyBlue4", fg="PaleTurquoise1") instructions.place(x=420, y=450) # WORD ENTRY BOX # global word_entry word_entry = Entry(type_window, font=('arial', 35, 'italic bold'), bd=10, justify='center') word_entry.place(x=450, y=350) word_entry.focus_set() # EXIT BUTTON # exit_button = Button(type_window, text="EXIT", command=type_window.quit) exit_button.pack() # TIME COUNTDOWN FUNCTION # def time(): global timeleft, score, miss, wpm if timeleft >= 11: pass else: time_count.configure(fg='red') if timeleft > 0: timeleft -= 1 time_count.configure(text=timeleft) time_count.after(1000, time) else: instructions.configure( text='WPM = {} | Correct = {} | Wrong = {} | Net Score = {}'.format(wpm, score, miss, score - miss)) rr = messagebox.askretrycancel('Notification', 'To Play Again Hit Retry') if rr: score = 0 timeleft = 60 miss = 0 wpm = 0 time_count.configure(text=timeleft) word_display.configure(text=words[0]) score_display.configure(text=score) wpm_count.configure(text=wpm)
  • 20.
    # START GAMEFUNCTION # def start_game(event,words): global score, miss, wpm, word_concad if timeleft == 60: time() instructions.configure(text='') for i in range(len(word_entry.get())): for j in range(len(word_display['text'])): if word_entry.get()[i] == word_display['text'][j]: word_concad += word_entry.get()[i] wpm = ((len(word_concad) / 5) / 1) score_display.configure(text=score) wpm_count.configure(text=wpm) if word_entry.get() == word_display['text']: score += 1 else: miss += 1 random.shuffle(words) word_display.configure(text=words[0]) word_entry.delete(0, END) mysql() # SLIDING LABEL FUNCTION # def sliding_words(): global count, words_slide text = 'Welcome to SPEED TYPING APP !!' if count >= len(text): count = 0 words_slide = '' words_slide += text[count] count += 1 font.configure(text=words_slide) font.after(100, sliding_words) # SETTING UP OPENING WINDOW # window = Tk() window.title("SPEED TYPING APP") opening_label = Label(window) opening_label.img = PhotoImage(file="photo.gif", master=window) opening_label.config(image=opening_label.img) window.geometry("{0}x{1}+0+0".format(window.winfo_screenwidth(), window.winfo_screenheight())) # FONT LABEL FOR SLIDING TEXT # font = Label(window, text='', font=('arial', 40, 'italic bold'), bg='black', fg='red', width=40) font.place(x=45, y=10)
  • 21.
    # CHOOSING TOPICBUTTON # chose = Button(window, text="LET'S START !", width=15, height=3, fg="black", font=("aleo", 30, 'bold'), command=topic, justify="center") chose.place(x=450, y=300) # MYSQL CONNECT FUNCTION # def user(): global userID userID = random.randrange(0, 999999999) def mysql(): mycon = ms.connect(host="localhost", user="root", passwd="Nandan1804", database="typing_speed_app") cursor = mycon.cursor() user() val = "INSERT INTO scores(UserID,WPM,Score,Correct,Wrong,Time) VALUES({},{},{},{},{},{})".format(userID, wpm, (score - miss), score, miss, 60) cursor.execute(val) mycon.commit() ############################################ sliding_words() opening_label.pack() window.mainloop()
  • 22.
  • 23.
  • 24.
    Type Page beforestart Type Page during game
  • 25.
  • 26.
  • 27.
  • 28.
    LIMITATION S ‱ The dimensionsof the windows may not be suitable for all screen sizes, it may become jumbled up when used on a different screen size. ‱ There will be a small lag between typing two words each time, this may lead to a lower WPM count and score. ‱ The database connection will not work unless the database exists on the device already. A new database will have to be made on each new device for it to work.
  • 29.
    SCOPE FOR IMPROVEMENT ‱ Abetter and more efficient formula can be created for calculating the WPM of the user accurately. ‱ More words can be added for each topic to avoid repetition of words during the speed test. ‱ An option can be added to let the user choose for how long he/she wants to do the speed test ( 2 mins , 5 mins , etc.) ‱ There can be a multiplayer feature where a user can compete with other users and compare their scores, WPM, etc.
  • 30.
    BIBLIOGRAPHY o www.wikipedia.com o www.slideshare.com odocs.python.org o www.realpython.com o www.geeksforgeeks.org o www.stackoverflow.com § Computer Science with Python by Sumita Arora § NCERT Material