Project On:
Accounts
Department of
Bahawalpur Civil
Hospital
Submitted By:
• Ruquia Batool 02
• Lubna Mueen Arbi 06
• Nabila Iqbal 51
• Areesha Fareed 53
• Maneeza Iqbal 60
• Maryum Areej 92
Islamia University Bahawalpur (Dep of Commerce)
Contents
Acknowledgment ....................................................................................................................................3
Executive Summary.................................................................................................................................4
Profile of Bahawalpur Civil Hospital Hospital ...........................................................................................6
Introduction ............................................................................................................................................8
Organizational.......................................................................................................................................11
Structure ...............................................................................................................................................11
Organization’s Culture.........................................................................................................................12
HOSPITAL CONTROL SYSTEM .................................................................................................................15
Accounts Department............................................................................................................................17
Methods of Procurement in Bahawalpur Civil Hospital ..........................................................................17
Method of procurement.......................................................................................................................17
Submission of bids...............................................................................................................................18
(1) A bidder shall submit a bid in a sealed package or packages in such manner that the contents of
the bid are fully enclosed and cannot be known until duly opened....................................................18
(2) A procuring agency shall specify the manner and method of submission and receipt of bids in an
unambiguous and clear manner in the bidding documents................................................................18
Bidding documents..............................................................................................................................18
(1) A procuring agency shall formulate precise and unambiguous bidding documents that shall be
made available to the bidders immediately after the publication of the invitation to bid. ................18
(2) For competitive bidding, whether open or limited, the bidding documents shall include the
following: .............................................................................................................................................18
 Invitation to bid............................................................................................................................18
 Instructions to bidders.................................................................................................................18
 Form of bid...................................................................................................................................18
 Form of contract...........................................................................................................................18
 General or special conditions of contract ....................................................................................18
Contingency Bill.....................................................................................................................................19
Procedure of Contingency bill .............................................................................................................19
Late delivery ........................................................................................................................................20
Form of Bills ..........................................................................................................................................21
Salary ....................................................................................................................................................34
Cashier ship...........................................................................................................................................36
Islamia University Bahawalpur (Dep of Commerce)
To provide procedures, guidelines, and explanations for handling, processing, and recording cash
receipts.................................................................................................................................................36
Upon receipt, all cash must be recorded, temporarily stored in a secure place, and promptly
deposited into bank account. All bank accounts are opened, closed, and managed by the Treasury
Department..........................................................................................................................................36
Audit.....................................................................................................................................................37
Islamia University Bahawalpur (Dep of Commerce)
Acknowledgment
In the name of Allah who is the most magnificent and the merciful, He is the one who grant
us with knowledge and courage of doing things that we are not worthy of doing. The
compilation of this report was a daunting task which was eventually made easy with the
grace of Allah.
We are grateful to our parents for their non-dwindling support as they stood by us
in every hour of need while making this report. We are deeply honored to be a student of
Islamia University Bahawalpur which enabled me to do an internship. We are especially
thankful to our Supervisor Professor Sir Azhar Shaikh who guided us throughout this
internship with his suggestions and guidance.
In the end we are thankful to the Admin Officer of Administration Department of
Bahawalpur Civil Hospital and other staff of administration who enabled us learns from our
six week internship. We are thankful for the support which the staff members extended us
as they taught us the basics and the working of the departments. Without their support this
internship would not have been this much interesting.
Islamia University Bahawalpur (Dep of Commerce)
Executive Summary
Bahawalpur Civil Hospital, public health care Centre is the 2nd civil hospital in
Bahawalpur. Bahawalpur Civil Hospital starts its operation in 1994 as the first largest
cancer equipped hospital according to accepted standards in Pakistan.
Bahawalpur Civil Hospital is the second largest hospital in terms of health
treatment. Except of this hospital, there are many other lab centers and funds collection
canter. There is work in progress on two more hospitals in Peshawar and Karachi.
Bahawalpur Civil Hospital competes on the basis of its modern equipment,
technology, research center to treat Kids diseases and Gyne and effective strategies to run
the organization. This prompts its management and doctors to serve their suffered needy
patients diligently. Bahawalpur Civil Hospital follows the modern technology to maintain
data which hospital information system, hired the excellent capable doctors and give them
a friendly environment.
Bahawalpur Civil Hospital has developed departments with the executive
management. Each department has head of department who runs the management of
department.
In the hospital, employee from the executives to the lower staff and even the patient
visitors are bound to follow the rules and regulation executed by the top management.
Democratic leadership, open communication, disciplined, responsibility are the common
moral values indulge in the culture of organization.
Now after the great success, Bahawalpur Civil Hospital focus on to expand the hospital
and improved systems in organization. This hospital proves as a leading organization by
their modern patterns, outstanding doctors and management. This can be the benchmark
for the other hospitals of Pakistan. They can expand their expertise beyond the health care
treatment.
Islamia University Bahawalpur (Dep of Commerce)
Islamia University Bahawalpur (Dep of Commerce)
Profile of Bahawalpur Civil
Hospital
Bahawalpur Civil Hospital is a state-of-the-art health care center after Bahawalpur Victoria
Hospital located in Bahawalpur, Pakistan. It is a project of the Chief Minister of the Punjab,
Mian Muhammad Shahbaz Sharif, for resolving the problems of the large population of
Bahawalpur District, Sindh, Baluchistan and almost half of Punjab in near future, to reduce
the burden of patients on Bahawalpur Victoria Hospital Pakistan and trying to pave the
way to progress of this country.
Project highlights
Name of the Project: Bahawalpur Civil Hospital
Multispecialty Number of Beds: 410 Beds
Land Plot Size: 6330 Sq. Yards.(Land has been purchased)
Latitude: 29°24'44.54"
Longitude: 71°43'11.95"
Means of Financing: Funds from Govt
Inauguration: 4th MARCH 2013
Staff: 523
Islamia University Bahawalpur (Dep of Commerce)
Introduction
Islamia University Bahawalpur (Dep of Commerce)
Introduction
About
Bahawalpur Civil Hospital is a comprehensive healthcare provider in Bahawalpur. The 410
beds facility is equipped with the latest medical technology offering affordable medical
treatment with personalized care. This combined with highly skilled medical, nursing,
administration and paramedical staff makes Bahawalpur Civil Hospital is one of the most
trusted healthcare providers in Bahawalpur.
Following international management practices, the hospital caters to patients from
Bahawalpur and near regions. Luxurious patient rooms range from presidential suites to
general ward categories. Attractive health insurance plan makes it possible for people to
avail complete medical benefits. Various health check-up packages for different age groups
are available at the preventive health check department of Bahawalpur Civil Hospital. One
year ago it is established on 4th MARCH 2013 with operation theatres and surgical wards.
Purpose
It is established for resolving the problems of the large population of Bahawalpur District
in near future, to reduce the burden of patients on Bahawalpur Victoria Hospital Pakistan
and trying to pave the way to progress of this country , this institution also provides
specialized Health care facilities to a vast area including Sindh, Baluchistan and almost half
of Punjab
The Civil Hospital Difference
Civil Hospital facilities provide trusted affordable care to masses of district Bahawalpur
with an emphasis on themost prevalent medical issues of a region, from births and
children's health towaterborne illnesses, broken bones, diabetes and other health
challenges.The clean, modern facilities have many qualities that set them apart and
makethem the preferred choice for business class, workers and their families.
Proximity
Each facility is located close to patients and is right-sized to become a true community
health center where people receive care in their own neighborhoods.
Patient focused
Every waiting room is equipped with a plasma display screen and information cell to tell
every patient exactly how many people are ahead of them and when they will be seen.
There are elevator facilities for patients.
Islamia University Bahawalpur (Dep of Commerce)
Specialties and Services
Anesthesiology, Cardiology, Dermatology, Ear, Nose and Throat, General Surgery, Internal
Medicine, Maxillofacial Surgery, Obstetrics and Gynecology, Ophthalmology, Orthopedic
Surgery, Pediatrics, Psychiatry and Urology are the services provided in hospital.
Advanced technology
Both hospitals (BWP Victoria hospital and BWP Civil Hospital) are connected by a common
software operating system that allows for seamless record-keeping, diagnostics and billing.
"The designs are a result of their belief that hospitals in the 21st century were going to be
much smaller than those built in the past, and that they would rely heavily on advance
technology. Civil Hospital is advance technology equipped, but due to newly established
some activities are performed manually like stock taking, record of payment and receipts
and receipts of almoner ship.
Excellence and trust
Hospital is staffed with highly trained doctors recruited from and working in their native
country and district to provide care that is compatible with the culture of the region. Each
facility also has its own pharmacy where patients can trust that they receive safe, quality
medications that are not outdated, tampered with or contaminated. So we can say that “at
Civil Hospital the practice is in accordance with medical by-laws that require the highest
ethical standards in medicine,"
Affordability
The emphasis on efficient administration, accurate diagnosis and effective care helps keep
costs affordable for patients. With 410 beds, hospitals can offer higher quality care and
allow patients to return home sooner. The average stay at a hospital is less than two days.
The total fee charged for delivering health facilities to a child at one of their hospital
facilities, including overnight stays, doctor fees, and other charges, is less than Rs.100.
Some of the current ventures
Bahawalpur Civil Hospital is affiliated with some hospitals, which assist in training
personnel and providing collaboration on the latest innovations in treatment and research.
These affiliations include
 Quid E Azam Medical college Bahawalpur.
Beside Civil Hospital Quid E Azam Medical college Bahawalpur have also following
institutes
Islamia University Bahawalpur (Dep of Commerce)
 Jubilee Female Hospital
 School of Nursing
Facilities
Civil Hospital has all facilities open and providing care, and some in under construction.
The most common type of facility is a community hospital, providing primary and
secondary medical services. They usually have no more than 410 beds andare staffed by as
many as 523 employees including doctors , nurses, admin staff, ward boys , cleaner, drivers
These facilities are provided on ground, first and second floor and include inpatient rooms
on the topfloor, operating rooms, emergency room and pharmacy on the ground floor anda
basement for admin block, stock rooms
Future Plan (Programs)
1. Eye
2. ENT (Ear Nose Teeth)
Wards
1. General ODP (Outdoor patient)
2. Gwynne ODP(Outdoor patient)
Islamia University Bahawalpur (Dep of Commerce)
Organizational
Structure
Islamia University Bahawalpur (Dep of Commerce)
Organizing
 Assign task and responsibility
 Coordinate diverse organizational task
 Establishes relationship among individual, groups and departments
 Establishes formal line of authority
 Allocate organizational resources
Purpose of organizing
Divide work to be done specific jobs
Organization’s Culture
 Bahawalpur Civil Hospital has a very strong and corporate culture.
 They have people oriented culture where they take decisions and account the effects
of them on the people of an organization.
 They have innovative culture in which they encourage their employees to be
innovative and risk takers to some extents.
 Eatables are not allowed in any department because that department has its own
kitchen.
 Employees must reach and leave the office in time and check attendance regularly.
Employees are learning culture
The employees are learning culture through rituals.
Location & Market
In Pakistan the Bahawalpur Civil Hospital is situated at Jhangi wala Road Bahawalpur and
covers all over Pakistan
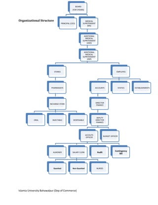
Organizational Structure
Bahawalpur Civil Hospital is organic and highly structured organization. As they have very
uncertain environment because they have to face new challenges concerning treatment
Islamia University Bahawalpur (Dep of Commerce)
Work Specialization
They have divided their work in different departments and every individual does his own
job, like Accounts Department and Store Department.
Departmentalization
Bahawalpur Civil Hospital has highly functional departmentalization. Such as Accounts
Department and Store Department.
Centralization
Civil Hospital Bahawalpur is practicing a centralized decision making style. Managers and
officers usually gives their opinions in meeting held on continuous bases but decision is
finally depends upon supervisors of each department. They encourage participation in
deciding work methods and goals at some extent and use feedbacks as an oppurtunities for
coaching employees.
Formalization
Bahawalpur Civil Hospital has standard rules and procedures to guide the behavior of the
employee.
Span of Control
Bahawalpur Civil Hospital has a flat structure and have a wider span of control
Technology
Bahawalpur Civil Hospital is equipped with highly advanced and modern machinery and
the organization off and on spent a large amount of money on making their machinery and
equipment updated
Islamia University Bahawalpur (Dep of Commerce)
BOARD
(FOR 3YEARS)
PRINCIPAL (CEO)
MEDICAL
SUPRITENDENT
(MS)
ADDITIONAL
MEDICAL
SUPRITENDENT
(AMS)
ADDITIONAL
MEDICAL
SUPRITENDENT
(AMS
STORES
PHARMASISTS
INCHARGE STORE
ORAL INJECTABLE DESPOSABLE
EMPLOYES
ACCOUNTS
DIRECTOR
FINANCE
DEPUTY
DIRECTOR
FINANCE
ACCOUTS
OFFICER
ALMONER SALARY CLERK
Gazetted Non-Gazetted NURSES
Audit
Contingency
Bill
BUDGET OFFICER
STATICS ESTABLISHMENTS
Organizational Structure
Islamia University Bahawalpur (Dep of Commerce)
EFFECTIVE CONYROL SYSTEM OF Bahawalpur Civil Hospital
 Accuracy
 Time lines
 Economy
 Flexibility
 Understandability
 Reasonable criteria
 Strategic placement
HOSPITAL CONTROL SYSTEM
Hospital’s control system is comprises of following steps.
• They have rules and procedures made by principal of hospital who is also principal
of QAMC and is ultimately answerable to Lahore secretariat to measure the
performance of the hospital.
• Then they evaluate their performance against their target and standard.
• After evaluating their performance if they find any deviation in the performance
from the rules and procedures they take appropriate action.
Types of control
Bahawalpur Civil Hospital is applying different types of control at different levels (head of
departments) in order to measure the performance closet to the standards (rules and
polices defined by HR) and to evaluate the efficiency of the organization.
• Forward control
• Feedback control
• Quality control
Civil Hospital Bahawalpur is applying FOWARD CONTROL at INPUT LEVEL and evaluate
the resources of the hospital .it is using FEEDBACK CONTROL at OUTPUT LEVEL and they
get this feedback from the patients. They keep channel open with the patients and consider
them as their partner and keep open communication. They also use QUALITY CONTROL as
modern controlling concept.
Islamia University Bahawalpur (Dep of Commerce)
Accounts Department
Islamia University Bahawalpur (Dep of Commerce)
Accounts Department
Methods of Procurement in Bahawalpur Civil Hospital
Method of procurement
Civil Hospital purchase goods according to two basis
 Single quotation if transaction up to 20,000/-
 Tender if transaction up to above 100,000/-
Principal method of procurement
Principal method of procurement in Government organization is through tender, bids are
invited by advertising in at least one national daily newspaper.
Open competitive bidding
Subject to rules 24 to 38 of PPRA the procuring agencies shall engage in open competitive
bidding if the cost of procurement is more than the prescribed financial limit.
function
head of
department
Account Officer
Asma Munir
Contingency
Salary
Cashier
Audit
Islamia University Bahawalpur (Dep of Commerce)
Submission of bids
(1) A bidder shall submit a bid in a sealed package or packages in such manner that the
contents of the bid are fully enclosed and cannot be known until duly opened.
(2) A procuring agency shall specify the manner and method of submission and receipt of
bids in an unambiguous and clear manner in the bidding documents.
Bidding documents
(1) A procuring agency shall formulate precise and unambiguous bidding documents that
shall be made available to the bidders immediately after the publication of the invitation to
bid.
(2) For competitive bidding, whether open or limited, the bidding documents shall include
the following:
 Invitation to bid
 Instructions to bidders
 Form of bid
 Form of contract
 General or special conditions of contract
 Specifications and drawings or performance criteria (where applicable)
 List of goods or bill of quantities (where applicable)
 Delivery time or completion schedule
 Qualification criteria (where applicable)
 Bid evaluation criteria
 Format of all securities required (where applicable)
 Details of standards (if any) that are to be used in assessing the quality of goods,
works or services specified; and
 Any other detail not inconsistent with these rules that the procuring agency may
deem necessary
 An Other Information
Islamia University Bahawalpur (Dep of Commerce)
Bid security
The procuring agency may require the bidders to furnish a bid security not exceeding five
per cent of the bid price.
Bid validity
A procuring agency, keeping in view the nature of the procurement, shall subject the bid to
a bid validity period. Bids will be valid up to time mentioned in procurement documents.
Opening of bids
The date for opening of bids and the last date for the submission of bids shall be the same;
and, bids shall be opened at the time specified in the bidding documents which shall not be
less than thirty minutes after the closing time for the submission of the bids and will be in
the presence of all bidders
Evaluation
According to some specific criteria bids are evaluated
Selection or Rejection
After evaluation bids are accepted or rejected
Contingency Bill
Contingency bills are prepared by a disbursement officer. Contingence bill is all about
receipts and payments. The contingency bill rules and regulations are provided in STR 21
and PPRA Punjab Procurement Act. That provide information about how contingency bills
are prepared. In a contingency bill some types of accounts are maintained for example Fuel,
Sale, Medical and store accounts. For stationery fuel general type of things the contingency
bill is not required. These things are provided on demand.
Contingency bills are normally used in hospital for procurement of equipment, supplies,
medicine, stock and other material.
Procedure of Contingency bill
When there is need for purchase something the Hospital admin follow this procedure.
Firstly the purchase department makes a contact with supplier. Then issue a purchase
Islamia University Bahawalpur (Dep of Commerce)
order with the consent of authorities. Supplier will submit security to buyer. After receipt
of supplies items are recorded in documents.
In a stock register the entry of every supply must be entered in order to make it legal
contract and able to make the payments to the supplier.
After verification disbursement officer sanction gross amount from related authority and
also calculate deductions like
 Tax
 Late delivery
 Security 5%
 Shelf life
 Recovery
 DTL deductions (drug test laboratory)
After making all adjustments gross amount is sanctioned and tax amount is collected and
after particular time period submitted to FBR
Late delivery
If the supplier is fails to make the delivery on time then he is liable to pay 2%.30 days on
gross amount.
In a contingency bill the amount of tax is also deducted in following cases.
If the supplier is authorized distributor or manufacture the tax charged at 1%.
Exemptions
Sometime supplier has exemption certificate for tax or in case exempted goods the supplier
should attach documents with the bill. If the documents are not attached with the
documents then tax charged at 4 % on supplies and 7% on services.
Payment of contingency bill is a complete process which require many documents and
authority signatures and verifications
Mode of Withdrawal
Before any money is withdrawn from Government account by means of cheque, a bill in
the prescribed form is to be prepared. A bill is a statement of claims against the
Government, containing specification of the nature and amount of the claims, either in
gross or by items, and includes such a statement presented in the form of a simple receipt.
Islamia University Bahawalpur (Dep of Commerce)
The bill forms on which claims for pay, allowances, contingencies etc. are to be prepared
and the detailed procedure to be observed in the preparation and presentation of such
claims is to be regulated by the relevant provisions in the Central Government Account
(Receipts and Payments) Rules. Some important points to be kept in view in preparing bills
are enumerated in the ensuing paragraphs.
Form of Bills
Bills should be prepared in the prescribed forms e.g.
1. Pay Bill
2. TA Bill
3. Contingent Bills
4. Sub-Vouchers for petty contingent expenditure
Accounts classification on bills
Charges relating to two or more major heads should not be included in one bill. The full
accounts classification must be recorded on each bill by the drawing officer. The
classification should also show whether the expenditure is voted or charged and Plan or
Non- plan. Its allocation between departments or between Central Government and State
Governments wherever necessary should also be indicated on the bill.
Instruction’s for Preparation of bills
a. Corrections and alterations in the money columns and the total of a bill whether
made in words or figures should be neatly made by scoring out the incorrect entry
and making a fresh one. These corrections should be attested by the dated
signatures of the drawing officer as many times as such corrections and alterations
occur. Erasures and over-writing are prohibited.
b. All bills must be filled in and signed in ink, entries and signature with ball point pens
are also permissible provided they are clear and legible.
c. The total amount of each bill should, as far as whole rupees are concerned, be
written in words as well as in figures, care being taken to leave no space for
interpolation. The total should also be expressed in red ink as being below a
specified amount in whole rupees.
Islamia University Bahawalpur (Dep of Commerce)
d. When bills are presented/drawn on account of charges incurred under any special
orders, an attested copy of the sanction must be attached to the bill.
e. In the following cases, copies of sanction orders should also be attached to the bill
in which the amount is drawn / claimed in pursuance of such sanctions :-
 Orders relating to loans/advances granted to Government servants
 Orders relating to promotion/appointment of Government servants.
Specimen Signatures of DDO (drawing and disbursement officer)
Every drawing officer should send a specimen of his signature to the PAO or Cheque-
drawing DDO as the case may be, through some superior officer whose specimen signature
is already with PAO/Cheque-drawing DDO.
Essential Conditions governing expenditure from public funds
1. No Drawing Officer should incur any expenditure or enter into liability involving
expenditure or transfer of moneys for investment or deposit from Government
account unless such expenditure or transfer, as the case may be, has been
sanctioned by general or special orders of Government or by any authority to whom
power has been duly delegated in this behalf.
2. All charges actually incurred must be paid and drawn at once, and under no
circumstance be allowed to spill over to be paid from the grant of another year.
Islamia University Bahawalpur (Dep of Commerce)
3. No money should be drawn from the PAO/Cheque-drawing DDO unless it is
required for immediate disbursement. It is not permissible to draw money in
anticipation of demands or to prevent lapse of budget grant.
4. The drawing officer entrusted with payment of money should obtain a voucher
setting forth full and clear particulars of the claim, every voucher must have
attached an acknowledgement of the payment signed by the person by whom or on
whose behalf the claim is put forward.
Procedure for Budgetary control by DDO’s
1. The drawing officer should ensure that no amount is drawn in excess of the budget
allotment. In order to exercise an effective check in this regard, an Expenditure
Control Register should be maintained showing the appropriation by sub-heads and
units of appropriation. At the time of signing each bill, it should be ensured that the
amount of the bill under signature is covered by the budget allotment. A Liability
Register should also be maintained.
Procedure for drawl of pay & other fixed allowances
1. A separate pay bill should be prepared for
 establishments whose charges are debit able to different heads of accounts
 personnel to whom salary is payable individually by cheques;
2. Each of the bills may be prepared by including both permanent and temporary
establishments and indicating the description of each section prominently along
with the sanctioned number of posts included therein. The detailed instructions in
Rule should be kept in view while preparing the pay bills.
3. The rate of pay claimed should always be noted and when pay is drawn for a portion
of a month, the actual period for which these payments are claimed should be stated
against the name of the Government servant in the body of the bill. The other
instructions printed on the form of the bill should also be followed carefully.
Islamia University Bahawalpur (Dep of Commerce)
4. Separate bills may be presented for pay and allowances or leave salary due for part
of a month which may be paid before the end of the month in respect of cases
mentioned, in Rule.
5. A suitable register should be maintained by every disbursing officer for recording all
amounts disallowed by the PAO under Rules. Separate columns may be provided to
show the name and office of the person from whom the recovery is to be effected,
the nature and amount of the over-payment and the method by which it has been
adjusted.
6. The DDO should attend promptly to all objections and orders communicated to him
by PAO.
7. When the PAO disallows a payment as unauthorized, the DDO is bound not only to
recover the amount disallowed without heeding any objection or protest, but to
decline to pay it in future till the PAO authorizes the resumption of the payment.
Procedure for drawl of Travelling allowances of Govt servants
The bills should be prepared in Form, the instructions printed on the form being strictly
observed. When a journey has been performed by a circuitous route, the reasons for doing
so must invariably be stated in the bill.
When actual expenses are drawn on account of carriage of horses or conveyances details of
horses or conveyances transported should be furnished in the bill. Necessary Certificate
regarding the number and relationship of the members of family should also be furnished
whenever allowance in respect of family is claimed by a Government servant.
Certificate of drawing officer on TA Bill
All bills should bear a certificate of the drawing officer in the following form “Certified that
I have satisfied myself that the amounts included in the bills drawn one/two/three months
previous to this date,with the exception of those detailed below(total amount of which has
been refunded by deduction from the bill) have been disbursed to the Government servants
named therein and their receipts taken on the office copy of the bill or in a separate
acquaintance roll''.
Islamia University Bahawalpur (Dep of Commerce)
Countersign-nature of Bill by controlling officer
No bill requiring previous countersignature of a controlling authority should be presented
before such countersignature has been obtained.
Some of the important checks to be kept in mind by the DDOs before submission of T.A.
bills (both tour or transfer) to P&AO are given below:-
(i) TA bills have been prepared in duplicate (one for payment and the other for office
copy).
(ii) A copy of tour program duly approved by the competent authority has been attached
with the bill. In absence of the tour program it should be ensured that the bill has been
countersigned by the competent authority.
(iii) The official has performed the journey according to his entitlement. The claim should
be restricted to the entitled class unless travel by higher class has been allowed by the
competent authority
(iv)That the travel by air to non-entitled officers has been approved by the competent
authority.
(v) That in case of travel by road between places connected by rail, the road mileage is
linked to rail mileage by entitled class.
(vi)If the official has stayed in a hotel while on tour, the claim for hotel rate of DA has been
supported by vouchers for payment of lodging charges.
(vii) The DA for the total period of absence from Headquarters should be worked out.
Islamia University Bahawalpur (Dep of Commerce)
(viii) If the bill is in order, the DDO before preferring the claim to P&AO he should
calculate the total amount payable. The advance, if any, taken shall be adjusted in full or
surplus got refunded from the employee.
(ix) In case of TA bill on transfer, whether the claim for transfer grant, packing
allowances, personal effects, transportation of conveyance etc. has been prepared in terms
of provisions of rules.
Important checks for drawl of L.T.C claims
Some important checks to be exercised by the DDOs before preferring these bills to the
PAO/Cheque drawing DDOs are given below:-
(i) L.T.C. Bill should be prepared in duplicate one for payment and other as office copy)
and the claim should be passed keeping in view of the provisions of L.T.C. Rules.
(ii) The D.D.O. should examine whether the Govt. servant has completed one year of
continuous service on the date of journey.
(iii) Whether the claim has been preferred within one month/three months of the date of
completion of the return journey.
(iv) Whether the claim is for the journey performed within Pakistan.
(v) If the journey was performed by road transport or steamer service in conjunction with
the railway, whether such services are recognized.
Islamia University Bahawalpur (Dep of Commerce)
(vi) Whether the home town is the permanent home town recorded in the service book,or
as declared by the officer for this purpose.
(vii) The DDO is also to examine the relationship of the members of the family and their
age as has been mentioned in the claim by the government servant with reference to the
official records.
(viii) Whether the official is entitled to the class of accommodation by which he has
travelled.
(ix) Whether the claim is by the shortest route.
(x) Whether the government servant has intimated to the Head of Office about availing of
L.T.C.
(xi) Check serial numbers of railway tickets/cash receipts/bus tickets.
(xii) He is to examine whether a note of journey has been recorded in the service book.
(xiii) Whether the concession has been availed only once during a block of two or four
calendar years, or during its grace period.
(xiv) Whether any advance taken has been adjusted in full or surplus refunded.
Islamia University Bahawalpur (Dep of Commerce)
Meaning of term Contingent charges
The term "contingent charges'' or "contingencies'' means and includes all incidental other
expenses (including on stores) which are incurred for the management of an office as an
office or for the working of technical establishment such as laboratory, workshop,
industrial installation, store depot and the like but other than expenditure which has been
specifically classified as following under some other head of expenditure e.g.,`work',`tools
and plant'.
Responsibility of the drawing officer for pending Contingent expenses
 Every Government Officer shall exercise the same vigilance in respect of petty
contingent expenses as a person of ordinary prudence may be expected to exercise
in spending his own money.
 The drawing officer is responsible for seeing that the rules regarding the
preparation of bills are observed, and that the money is either required for
immediate disbursement or has already been paid from the permanent advance.
 The expenditure should be kept within the available appropriation and all steps
taken to obtain additional appropriation if the original one has either been exceeded
or is likely to be exceeded.
 In the case of contract contingencies the proposed expenditure should not cause any
excess over the contract grant.
Instructions relating to affixing pay orders, & manner of cancellation of
vouchers etc.
Every voucher must bear a pay order signed or initialed by the responsible disbursing
officer, specifying the amount payable both in words and figures. All pay orders must be
signed by hand and in ink.
Islamia University Bahawalpur (Dep of Commerce)
All paid vouchers must be stamped 'paid' or so cancelled that they cannot be used a second
time. Stamps affixed to vouchers must also be cancelled so that they may not be used again.
All vouchers to bills which are not required to be sent to PAO in terms of Rules must be
cancelled in such a manner that they cannot be used subsequently for presenting
fraudulent claims or other fraudulent purposes.
Safe custody of vouchers etc. not submitted to PAOs
Vouchers and acquaintances which are not required to be submitted to the Pay & Accounts
Office should be filed and retained carefully in the office concerned as important
documents till they are destroyed under the orders of competent authority.
Certificates with contingent bills.
Contingent bills for wages of mazdoors engaged on manual labor and paid at daily or
monthly rates, rents, electricity and other connected charges incurred on the hire of private
building, bills which include charges on account of purchase of goods on which sales tax
has been charged, expenditure on light refreshment at formal meetings should be
supported by certificates prescribed in Rules.
Cancellation & destruction of sub-vouchers
The following rules for the prevention of fraudulent use of sub-vouchers should be
observed in the matter of cancellation and destruction of sub-vouchers:-
(i) Unless, in any case, it is distinctly provided otherwise by any rule or order, no sub-
voucher may be destroyed until after a lapse of three years.
Islamia University Bahawalpur (Dep of Commerce)
(ii) Every sub-voucher which is not required under the rules to be forwarded either to the
PAO or to a Controlling Officer alongwith the bills but is recorded in the office to which the
expenditure relates, must be duly cancelled by means of a rubber stamp or by an
endorsement in red ink across the voucher. The cancellation should be made at the time
when the contingent bill in which the sub-vouchers are included is actually signed. If the
amount of a sub-voucher exceeds the permanent advance, the cancellation should be made
immediately the payment is made and entered in the contingent register.
(iii) In all cases in which sub-vouchers are not required to be submitted to the Pay and
Accounts Office or to the Controlling Officer, the Drawing officers should certify in the bill
that sub-vouchers other than those attached to the bill have been so defaced or mutilated
that they cannot be used again. A similar certificate should be furnished by the controlling
authority in respect of sub-vouchers submitted to him by Drawing Officers but which he is
not required to submit to the Pay & Accounts Office.
Record of Contingent Expenditure
A register of contingent expenditure should be maintained in each office and the initials of
the head of office or of a G.O. to whom this duty has been delegated by him should be
entered against the date of payment of each item.
As each payment is made, entries must be made in the contingent register of the date of
payment, the name of payee and the number of sub-vouchers in the three columns to the
left and the amount in the proper column.
A progressive total of all the columns must be made immediately after the monthly total so
as to include all payments under each head to enable the DDO to watch the progress of
expenditure.
Islamia University Bahawalpur (Dep of Commerce)
Bills for Contingent Charges
Where it is necessary to draw money for contingent expenses, or in any case at the end of
each month, a red ink line should be drawn across the page of the register(s), the several
columns added up and several totals posted in separate bills for each class of contingent
expenditure. The head of the office or the officer to whom this duty has been delegated
should carefully scrutinize entries in the register(s) with the sub-vouchers, initial them and
sign the bill which will then be dated and numbered and presented for payment to the Pay
& Account Office/Cheque Drawing DDO.
Fully Vouched Contingent Charges
Officers whose contingent bills do not require counter-signature and who do not embody in
their bills, charges of any officer dealing separately with the PAO need not submit monthly
bills. They should draw money from the PAO by bills showing full details of the charges.
Scales related charges & special contingencies
Moneys required for meeting contingent charges should not be drawn in advance in
Abstract bills except in the following cases and that too on the fulfilment of the conditions
mentioned therein.
(i) Charges regulated by scales and special contingencies which require the previous
sanction of a superior authority before they can be incurred, should be drawn in the
Abstract bill but full description of the charges should be furnished in the Abstract bill. In
the case of special contingencies the orders of the sanctioning authority must also be
quoted.
(ii) When expenditure for which a lumpsum is granted under a single special sanction, is
continued over more than one month, the second and subsequent month's bills should bear
a note of how much has been spent up to date under the sanction.
Abstract contingent bill
A certificate should be attached to every abstract bill to the effect that the detailed
contingent bills have been submitted to the controlling officer in respect of abstract
Islamia University Bahawalpur (Dep of Commerce)
contingent bills drawn during the month previous to that in which the bill in question is
presented for payment. On no account may an abstract contingent bill be cashed without
this certificate.
Counter-signed Contingencies
In the case of bills requiring counter-signature after payment, the contingent charges
should be drawn in the abstract bill and the numbers assigned to the sub-vouchers
pertaining to each entry in the abstract bill should be detailed against the entry concerned,
the amount being given only in those cases where a sub-voucher is for more than Rs. 50. In
other words abstract bills should be drawn only after the supporting sub-vouchers have
been received, but only payment is yet to be made on them.
The detailed bills should be presented to the controlling officer promptly for
countersignature and transmission to the PAO.
Medical Attendance Bills
The DDOs are advised to bear in mind the following checks for examining the medical
claims/bills.
1. The bill for medical reimbursement should be prepared in prescribed form.
2. The amounts drawn in the bills must be supported by proper receipts and vouchers in
all cases, submitted by the govt.
3. DDO is to examine as to whether the fees charged by the Authorized Medical Attendant
is in accordance with the prescribed rates.
Islamia University Bahawalpur (Dep of Commerce)
4. He is to examine that all the sub-vouchers for purchase of medicines or pertaining to
various tests etc. are duly countersigned by the medical officer and by the competent
authority accepting the claim of medical reimbursement.
5. Special case is to be taken in regard to the diet charges because these are normally
included in the hospital bills submitted by the govt. servants, as these charges are not
reimbursable except in case of group `D’ employees who are to undergo treatment of
T.B./mental diseases or leprosy etc.
6. Details in regard to dependents of the govt. servants and residential addresses must be
obtained from the government servants for keeping the same in the relevant records.
7. Individual-wise ledger of medical claims should be kept by the DDO so as to check the
unduly heavy medical claims.
Conveyance Allowance
The rates and conditions governing the grant of Conveyance Allowances are contained in
rules. Before admitting the claims the following checks may be examined by the DDOs:-
(i) The DDO is to examine that the conveyance allowance is not claimed by the officials
during joining time, leave or any period of temporary transfer.
(ii) The daily allowance or mileage allowance should not be allowed for journeys within 8
km. radius.
(iii) The conveyance allowance should be allowed to those officials who pay on an
average (computed for 3 months) minimum 20 visits outside their normal duty hours in a
month.
Islamia University Bahawalpur (Dep of Commerce)
(iv) If the average number of visits is less than 20 in a month but not below 6,
proportionate reduction in conveyance allowance should be done by the DDO.
(v) If the average visit of an official falls below 6 in a month, the conveyance allowance be
not allowed to him by the DDO.
(vi) If the conveyance is not maintained or not used for official journeys/hospital visits
for more than 15 days at a time in a month the proportionate reduction in conveyance
allowance should be done by the DDO.
(vii) A certificate is to be obtained from those officers who draw at the minimum rates of
conveyance allowance or who do not use their own conveyance, to the effect that the
transport expenditure incurred in connection with official duty/visit, is not less than the
amount claimed. It is required to be furnished by the DDO along with monthly pay bill.
Salary
The reward that is getting in return of performing services is known as salary.
Software use
They use Fox pro software for salary. In this software salary and other accounts made.in
which they give first employee code. And made new employee entry by entering her
employee account number, salary slip, and scale. And by this process new employee
accounts will create. Employee account will not be deleted whether employee is retired or
left the hospital
Types of salary
(1)Casual
(2) Unearned
Deduction
(1)Benevolent
(2)Welfare fund
Islamia University Bahawalpur (Dep of Commerce)
(3)Gratuity provident fund.
(4) Income tax.
(5)Punjab Govt society housing foundation.
Status of employee
(1)Adhoc employee (self-renewal 16 above scale)
(2)Contract- (auto renewal 15 scale)
(3)Regular (1-22 scale)
Report of employee
(1)Attendance certificate of employee
(2)Charge report.
(3)Non accommodation certificate.
(4)Payroll slip
Islamia University Bahawalpur (Dep of Commerce)
Cashier ship
The cashier is a person who will make use of technical and financial skills to track and
manage patient cash flows, hospital payments. In Bahawalpur Civil Hospital Cashier also
perform function of almoner ship
Objective
To provide procedures, guidelines, and explanations for handling, processing, and
recording cash receipts.
Custody
Upon receipt, all cash must be recorded, temporarily stored in a secure place, and
promptly deposited into bank account. All bank accounts are opened, closed, and managed
by the Treasury Department.
Necessary Qualifications:
• Strong math and computer skills
• Ability to work in a fast-paced, high stress environment
• Experience in healthcare billing preferred
• Knowledge of QuickBooks financial software a plus
• Very strong written and oral communication skills
Position Responsibilities:
 Main operations
o Receipts
o Payments
 Assist receptionist with patient coordination; schedule follow-up visits and answer
calls/book appointments as necessary
 Manage up-to-date clinic income records by sending and receiving bank checks and
documenting all relevant transactions
 Handle all payments to clinic suppliers and accurately enter daily payment activities
(credit, cash, check, payment for previous visit) into any software management
system
 Fill out and file insurance forms for payment as requested
 Receive EFTs for corporate/insurance payments
 Create daily, weekly, and monthly reports from hospital financial data
 Clear account, perform cash exchange transactions (cashier workplace), and supply
cash to the counter.
 Register closing duties, i.e. count-down register, detail record, and submit register
drawer to the supervisor.
Islamia University Bahawalpur (Dep of Commerce)
 Make sure the compliance with all of policies and standards
 At some point, job description will also include training new or assistant cashiers or
overseeing new cashiers to ensure that things are moving smoothly.
Finance Department Administration
All Accountable Books and documents, for example receipts and payments are to be
numbered and recorded in a manual register. Receipts are recorded with blue pen and
payments are with red pen.
Two types of cheque:
 Commercial cheque
 SDA Cheque
Commercial Cheque
Two side of commercial cheque, one side give the customer and other side keeps itself. The
amount written in the words and number, name of person who receive payment is existing
on the commercial cheque.
SDA Cheque:
The SDA Cheque is the abbreviation of the Special Drawing Account cheque. The entry that
is done on it known as red entry. Three officials sign on it. It is always done with one rupee
increase from actual amount, and it is written with the red pen.
Audit
Audit of Bahawalpur Civil Hospital is conducted in QAMC.
Islamia University Bahawalpur (Dep of Commerce)
Deduction Report
Sr. No Employee
Code
Name of
Employee
Designation Scale GP Fund Time
Islamia University Bahawalpur (Dep of Commerce)
Islamia University Bahawalpur (Dep of Commerce)
Vacancy Position
Sr. No Employee
Code
Name of
Employee
Designation Scale GP Fund Gross Pay
1 3455 Ward boy 4 2344 7000
2 3456 Nurse 8 2367 10000
3 3457 Accountant 17 5436 22000
Islamia University Bahawalpur (Dep of Commerce)
Islamia University Bahawalpur (Dep of Commerce)
Acquaintance Roll
Sr. No Employee
Code
Name of
Employee
Designation FN A/C NO Net
payable
Islamia University Bahawalpur (Dep of Commerce)
Islamia University Bahawalpur (Dep of Commerce)
ATTENDENCE CERTIFICATE
Civil Hospital Bahawalpur
For month of 2014
Department
Sr.
NO
Name Father
Name
Designation Regular
Contract/Adhoc
Employee
Code
Bank
A/C
Leaves
Islamia University Bahawalpur (Dep of Commerce)

Civil report

  • 1.
    Project On: Accounts Department of BahawalpurCivil Hospital Submitted By: • Ruquia Batool 02 • Lubna Mueen Arbi 06 • Nabila Iqbal 51 • Areesha Fareed 53 • Maneeza Iqbal 60 • Maryum Areej 92
  • 2.
    Islamia University Bahawalpur(Dep of Commerce) Contents Acknowledgment ....................................................................................................................................3 Executive Summary.................................................................................................................................4 Profile of Bahawalpur Civil Hospital Hospital ...........................................................................................6 Introduction ............................................................................................................................................8 Organizational.......................................................................................................................................11 Structure ...............................................................................................................................................11 Organization’s Culture.........................................................................................................................12 HOSPITAL CONTROL SYSTEM .................................................................................................................15 Accounts Department............................................................................................................................17 Methods of Procurement in Bahawalpur Civil Hospital ..........................................................................17 Method of procurement.......................................................................................................................17 Submission of bids...............................................................................................................................18 (1) A bidder shall submit a bid in a sealed package or packages in such manner that the contents of the bid are fully enclosed and cannot be known until duly opened....................................................18 (2) A procuring agency shall specify the manner and method of submission and receipt of bids in an unambiguous and clear manner in the bidding documents................................................................18 Bidding documents..............................................................................................................................18 (1) A procuring agency shall formulate precise and unambiguous bidding documents that shall be made available to the bidders immediately after the publication of the invitation to bid. ................18 (2) For competitive bidding, whether open or limited, the bidding documents shall include the following: .............................................................................................................................................18  Invitation to bid............................................................................................................................18  Instructions to bidders.................................................................................................................18  Form of bid...................................................................................................................................18  Form of contract...........................................................................................................................18  General or special conditions of contract ....................................................................................18 Contingency Bill.....................................................................................................................................19 Procedure of Contingency bill .............................................................................................................19 Late delivery ........................................................................................................................................20 Form of Bills ..........................................................................................................................................21 Salary ....................................................................................................................................................34 Cashier ship...........................................................................................................................................36
  • 3.
    Islamia University Bahawalpur(Dep of Commerce) To provide procedures, guidelines, and explanations for handling, processing, and recording cash receipts.................................................................................................................................................36 Upon receipt, all cash must be recorded, temporarily stored in a secure place, and promptly deposited into bank account. All bank accounts are opened, closed, and managed by the Treasury Department..........................................................................................................................................36 Audit.....................................................................................................................................................37
  • 4.
    Islamia University Bahawalpur(Dep of Commerce) Acknowledgment In the name of Allah who is the most magnificent and the merciful, He is the one who grant us with knowledge and courage of doing things that we are not worthy of doing. The compilation of this report was a daunting task which was eventually made easy with the grace of Allah. We are grateful to our parents for their non-dwindling support as they stood by us in every hour of need while making this report. We are deeply honored to be a student of Islamia University Bahawalpur which enabled me to do an internship. We are especially thankful to our Supervisor Professor Sir Azhar Shaikh who guided us throughout this internship with his suggestions and guidance. In the end we are thankful to the Admin Officer of Administration Department of Bahawalpur Civil Hospital and other staff of administration who enabled us learns from our six week internship. We are thankful for the support which the staff members extended us as they taught us the basics and the working of the departments. Without their support this internship would not have been this much interesting.
  • 5.
    Islamia University Bahawalpur(Dep of Commerce) Executive Summary Bahawalpur Civil Hospital, public health care Centre is the 2nd civil hospital in Bahawalpur. Bahawalpur Civil Hospital starts its operation in 1994 as the first largest cancer equipped hospital according to accepted standards in Pakistan. Bahawalpur Civil Hospital is the second largest hospital in terms of health treatment. Except of this hospital, there are many other lab centers and funds collection canter. There is work in progress on two more hospitals in Peshawar and Karachi. Bahawalpur Civil Hospital competes on the basis of its modern equipment, technology, research center to treat Kids diseases and Gyne and effective strategies to run the organization. This prompts its management and doctors to serve their suffered needy patients diligently. Bahawalpur Civil Hospital follows the modern technology to maintain data which hospital information system, hired the excellent capable doctors and give them a friendly environment. Bahawalpur Civil Hospital has developed departments with the executive management. Each department has head of department who runs the management of department. In the hospital, employee from the executives to the lower staff and even the patient visitors are bound to follow the rules and regulation executed by the top management. Democratic leadership, open communication, disciplined, responsibility are the common moral values indulge in the culture of organization. Now after the great success, Bahawalpur Civil Hospital focus on to expand the hospital and improved systems in organization. This hospital proves as a leading organization by their modern patterns, outstanding doctors and management. This can be the benchmark for the other hospitals of Pakistan. They can expand their expertise beyond the health care treatment.
  • 6.
  • 7.
    Islamia University Bahawalpur(Dep of Commerce) Profile of Bahawalpur Civil Hospital Bahawalpur Civil Hospital is a state-of-the-art health care center after Bahawalpur Victoria Hospital located in Bahawalpur, Pakistan. It is a project of the Chief Minister of the Punjab, Mian Muhammad Shahbaz Sharif, for resolving the problems of the large population of Bahawalpur District, Sindh, Baluchistan and almost half of Punjab in near future, to reduce the burden of patients on Bahawalpur Victoria Hospital Pakistan and trying to pave the way to progress of this country. Project highlights Name of the Project: Bahawalpur Civil Hospital Multispecialty Number of Beds: 410 Beds Land Plot Size: 6330 Sq. Yards.(Land has been purchased) Latitude: 29°24'44.54" Longitude: 71°43'11.95" Means of Financing: Funds from Govt Inauguration: 4th MARCH 2013 Staff: 523
  • 8.
    Islamia University Bahawalpur(Dep of Commerce) Introduction
  • 9.
    Islamia University Bahawalpur(Dep of Commerce) Introduction About Bahawalpur Civil Hospital is a comprehensive healthcare provider in Bahawalpur. The 410 beds facility is equipped with the latest medical technology offering affordable medical treatment with personalized care. This combined with highly skilled medical, nursing, administration and paramedical staff makes Bahawalpur Civil Hospital is one of the most trusted healthcare providers in Bahawalpur. Following international management practices, the hospital caters to patients from Bahawalpur and near regions. Luxurious patient rooms range from presidential suites to general ward categories. Attractive health insurance plan makes it possible for people to avail complete medical benefits. Various health check-up packages for different age groups are available at the preventive health check department of Bahawalpur Civil Hospital. One year ago it is established on 4th MARCH 2013 with operation theatres and surgical wards. Purpose It is established for resolving the problems of the large population of Bahawalpur District in near future, to reduce the burden of patients on Bahawalpur Victoria Hospital Pakistan and trying to pave the way to progress of this country , this institution also provides specialized Health care facilities to a vast area including Sindh, Baluchistan and almost half of Punjab The Civil Hospital Difference Civil Hospital facilities provide trusted affordable care to masses of district Bahawalpur with an emphasis on themost prevalent medical issues of a region, from births and children's health towaterborne illnesses, broken bones, diabetes and other health challenges.The clean, modern facilities have many qualities that set them apart and makethem the preferred choice for business class, workers and their families. Proximity Each facility is located close to patients and is right-sized to become a true community health center where people receive care in their own neighborhoods. Patient focused Every waiting room is equipped with a plasma display screen and information cell to tell every patient exactly how many people are ahead of them and when they will be seen. There are elevator facilities for patients.
  • 10.
    Islamia University Bahawalpur(Dep of Commerce) Specialties and Services Anesthesiology, Cardiology, Dermatology, Ear, Nose and Throat, General Surgery, Internal Medicine, Maxillofacial Surgery, Obstetrics and Gynecology, Ophthalmology, Orthopedic Surgery, Pediatrics, Psychiatry and Urology are the services provided in hospital. Advanced technology Both hospitals (BWP Victoria hospital and BWP Civil Hospital) are connected by a common software operating system that allows for seamless record-keeping, diagnostics and billing. "The designs are a result of their belief that hospitals in the 21st century were going to be much smaller than those built in the past, and that they would rely heavily on advance technology. Civil Hospital is advance technology equipped, but due to newly established some activities are performed manually like stock taking, record of payment and receipts and receipts of almoner ship. Excellence and trust Hospital is staffed with highly trained doctors recruited from and working in their native country and district to provide care that is compatible with the culture of the region. Each facility also has its own pharmacy where patients can trust that they receive safe, quality medications that are not outdated, tampered with or contaminated. So we can say that “at Civil Hospital the practice is in accordance with medical by-laws that require the highest ethical standards in medicine," Affordability The emphasis on efficient administration, accurate diagnosis and effective care helps keep costs affordable for patients. With 410 beds, hospitals can offer higher quality care and allow patients to return home sooner. The average stay at a hospital is less than two days. The total fee charged for delivering health facilities to a child at one of their hospital facilities, including overnight stays, doctor fees, and other charges, is less than Rs.100. Some of the current ventures Bahawalpur Civil Hospital is affiliated with some hospitals, which assist in training personnel and providing collaboration on the latest innovations in treatment and research. These affiliations include  Quid E Azam Medical college Bahawalpur. Beside Civil Hospital Quid E Azam Medical college Bahawalpur have also following institutes
  • 11.
    Islamia University Bahawalpur(Dep of Commerce)  Jubilee Female Hospital  School of Nursing Facilities Civil Hospital has all facilities open and providing care, and some in under construction. The most common type of facility is a community hospital, providing primary and secondary medical services. They usually have no more than 410 beds andare staffed by as many as 523 employees including doctors , nurses, admin staff, ward boys , cleaner, drivers These facilities are provided on ground, first and second floor and include inpatient rooms on the topfloor, operating rooms, emergency room and pharmacy on the ground floor anda basement for admin block, stock rooms Future Plan (Programs) 1. Eye 2. ENT (Ear Nose Teeth) Wards 1. General ODP (Outdoor patient) 2. Gwynne ODP(Outdoor patient)
  • 12.
    Islamia University Bahawalpur(Dep of Commerce) Organizational Structure
  • 13.
    Islamia University Bahawalpur(Dep of Commerce) Organizing  Assign task and responsibility  Coordinate diverse organizational task  Establishes relationship among individual, groups and departments  Establishes formal line of authority  Allocate organizational resources Purpose of organizing Divide work to be done specific jobs Organization’s Culture  Bahawalpur Civil Hospital has a very strong and corporate culture.  They have people oriented culture where they take decisions and account the effects of them on the people of an organization.  They have innovative culture in which they encourage their employees to be innovative and risk takers to some extents.  Eatables are not allowed in any department because that department has its own kitchen.  Employees must reach and leave the office in time and check attendance regularly. Employees are learning culture The employees are learning culture through rituals. Location & Market In Pakistan the Bahawalpur Civil Hospital is situated at Jhangi wala Road Bahawalpur and covers all over Pakistan Organizational Structure Bahawalpur Civil Hospital is organic and highly structured organization. As they have very uncertain environment because they have to face new challenges concerning treatment
  • 14.
    Islamia University Bahawalpur(Dep of Commerce) Work Specialization They have divided their work in different departments and every individual does his own job, like Accounts Department and Store Department. Departmentalization Bahawalpur Civil Hospital has highly functional departmentalization. Such as Accounts Department and Store Department. Centralization Civil Hospital Bahawalpur is practicing a centralized decision making style. Managers and officers usually gives their opinions in meeting held on continuous bases but decision is finally depends upon supervisors of each department. They encourage participation in deciding work methods and goals at some extent and use feedbacks as an oppurtunities for coaching employees. Formalization Bahawalpur Civil Hospital has standard rules and procedures to guide the behavior of the employee. Span of Control Bahawalpur Civil Hospital has a flat structure and have a wider span of control Technology Bahawalpur Civil Hospital is equipped with highly advanced and modern machinery and the organization off and on spent a large amount of money on making their machinery and equipment updated
  • 15.
    Islamia University Bahawalpur(Dep of Commerce) BOARD (FOR 3YEARS) PRINCIPAL (CEO) MEDICAL SUPRITENDENT (MS) ADDITIONAL MEDICAL SUPRITENDENT (AMS) ADDITIONAL MEDICAL SUPRITENDENT (AMS STORES PHARMASISTS INCHARGE STORE ORAL INJECTABLE DESPOSABLE EMPLOYES ACCOUNTS DIRECTOR FINANCE DEPUTY DIRECTOR FINANCE ACCOUTS OFFICER ALMONER SALARY CLERK Gazetted Non-Gazetted NURSES Audit Contingency Bill BUDGET OFFICER STATICS ESTABLISHMENTS Organizational Structure
  • 16.
    Islamia University Bahawalpur(Dep of Commerce) EFFECTIVE CONYROL SYSTEM OF Bahawalpur Civil Hospital  Accuracy  Time lines  Economy  Flexibility  Understandability  Reasonable criteria  Strategic placement HOSPITAL CONTROL SYSTEM Hospital’s control system is comprises of following steps. • They have rules and procedures made by principal of hospital who is also principal of QAMC and is ultimately answerable to Lahore secretariat to measure the performance of the hospital. • Then they evaluate their performance against their target and standard. • After evaluating their performance if they find any deviation in the performance from the rules and procedures they take appropriate action. Types of control Bahawalpur Civil Hospital is applying different types of control at different levels (head of departments) in order to measure the performance closet to the standards (rules and polices defined by HR) and to evaluate the efficiency of the organization. • Forward control • Feedback control • Quality control Civil Hospital Bahawalpur is applying FOWARD CONTROL at INPUT LEVEL and evaluate the resources of the hospital .it is using FEEDBACK CONTROL at OUTPUT LEVEL and they get this feedback from the patients. They keep channel open with the patients and consider them as their partner and keep open communication. They also use QUALITY CONTROL as modern controlling concept.
  • 17.
    Islamia University Bahawalpur(Dep of Commerce) Accounts Department
  • 18.
    Islamia University Bahawalpur(Dep of Commerce) Accounts Department Methods of Procurement in Bahawalpur Civil Hospital Method of procurement Civil Hospital purchase goods according to two basis  Single quotation if transaction up to 20,000/-  Tender if transaction up to above 100,000/- Principal method of procurement Principal method of procurement in Government organization is through tender, bids are invited by advertising in at least one national daily newspaper. Open competitive bidding Subject to rules 24 to 38 of PPRA the procuring agencies shall engage in open competitive bidding if the cost of procurement is more than the prescribed financial limit. function head of department Account Officer Asma Munir Contingency Salary Cashier Audit
  • 19.
    Islamia University Bahawalpur(Dep of Commerce) Submission of bids (1) A bidder shall submit a bid in a sealed package or packages in such manner that the contents of the bid are fully enclosed and cannot be known until duly opened. (2) A procuring agency shall specify the manner and method of submission and receipt of bids in an unambiguous and clear manner in the bidding documents. Bidding documents (1) A procuring agency shall formulate precise and unambiguous bidding documents that shall be made available to the bidders immediately after the publication of the invitation to bid. (2) For competitive bidding, whether open or limited, the bidding documents shall include the following:  Invitation to bid  Instructions to bidders  Form of bid  Form of contract  General or special conditions of contract  Specifications and drawings or performance criteria (where applicable)  List of goods or bill of quantities (where applicable)  Delivery time or completion schedule  Qualification criteria (where applicable)  Bid evaluation criteria  Format of all securities required (where applicable)  Details of standards (if any) that are to be used in assessing the quality of goods, works or services specified; and  Any other detail not inconsistent with these rules that the procuring agency may deem necessary  An Other Information
  • 20.
    Islamia University Bahawalpur(Dep of Commerce) Bid security The procuring agency may require the bidders to furnish a bid security not exceeding five per cent of the bid price. Bid validity A procuring agency, keeping in view the nature of the procurement, shall subject the bid to a bid validity period. Bids will be valid up to time mentioned in procurement documents. Opening of bids The date for opening of bids and the last date for the submission of bids shall be the same; and, bids shall be opened at the time specified in the bidding documents which shall not be less than thirty minutes after the closing time for the submission of the bids and will be in the presence of all bidders Evaluation According to some specific criteria bids are evaluated Selection or Rejection After evaluation bids are accepted or rejected Contingency Bill Contingency bills are prepared by a disbursement officer. Contingence bill is all about receipts and payments. The contingency bill rules and regulations are provided in STR 21 and PPRA Punjab Procurement Act. That provide information about how contingency bills are prepared. In a contingency bill some types of accounts are maintained for example Fuel, Sale, Medical and store accounts. For stationery fuel general type of things the contingency bill is not required. These things are provided on demand. Contingency bills are normally used in hospital for procurement of equipment, supplies, medicine, stock and other material. Procedure of Contingency bill When there is need for purchase something the Hospital admin follow this procedure. Firstly the purchase department makes a contact with supplier. Then issue a purchase
  • 21.
    Islamia University Bahawalpur(Dep of Commerce) order with the consent of authorities. Supplier will submit security to buyer. After receipt of supplies items are recorded in documents. In a stock register the entry of every supply must be entered in order to make it legal contract and able to make the payments to the supplier. After verification disbursement officer sanction gross amount from related authority and also calculate deductions like  Tax  Late delivery  Security 5%  Shelf life  Recovery  DTL deductions (drug test laboratory) After making all adjustments gross amount is sanctioned and tax amount is collected and after particular time period submitted to FBR Late delivery If the supplier is fails to make the delivery on time then he is liable to pay 2%.30 days on gross amount. In a contingency bill the amount of tax is also deducted in following cases. If the supplier is authorized distributor or manufacture the tax charged at 1%. Exemptions Sometime supplier has exemption certificate for tax or in case exempted goods the supplier should attach documents with the bill. If the documents are not attached with the documents then tax charged at 4 % on supplies and 7% on services. Payment of contingency bill is a complete process which require many documents and authority signatures and verifications Mode of Withdrawal Before any money is withdrawn from Government account by means of cheque, a bill in the prescribed form is to be prepared. A bill is a statement of claims against the Government, containing specification of the nature and amount of the claims, either in gross or by items, and includes such a statement presented in the form of a simple receipt.
  • 22.
    Islamia University Bahawalpur(Dep of Commerce) The bill forms on which claims for pay, allowances, contingencies etc. are to be prepared and the detailed procedure to be observed in the preparation and presentation of such claims is to be regulated by the relevant provisions in the Central Government Account (Receipts and Payments) Rules. Some important points to be kept in view in preparing bills are enumerated in the ensuing paragraphs. Form of Bills Bills should be prepared in the prescribed forms e.g. 1. Pay Bill 2. TA Bill 3. Contingent Bills 4. Sub-Vouchers for petty contingent expenditure Accounts classification on bills Charges relating to two or more major heads should not be included in one bill. The full accounts classification must be recorded on each bill by the drawing officer. The classification should also show whether the expenditure is voted or charged and Plan or Non- plan. Its allocation between departments or between Central Government and State Governments wherever necessary should also be indicated on the bill. Instruction’s for Preparation of bills a. Corrections and alterations in the money columns and the total of a bill whether made in words or figures should be neatly made by scoring out the incorrect entry and making a fresh one. These corrections should be attested by the dated signatures of the drawing officer as many times as such corrections and alterations occur. Erasures and over-writing are prohibited. b. All bills must be filled in and signed in ink, entries and signature with ball point pens are also permissible provided they are clear and legible. c. The total amount of each bill should, as far as whole rupees are concerned, be written in words as well as in figures, care being taken to leave no space for interpolation. The total should also be expressed in red ink as being below a specified amount in whole rupees.
  • 23.
    Islamia University Bahawalpur(Dep of Commerce) d. When bills are presented/drawn on account of charges incurred under any special orders, an attested copy of the sanction must be attached to the bill. e. In the following cases, copies of sanction orders should also be attached to the bill in which the amount is drawn / claimed in pursuance of such sanctions :-  Orders relating to loans/advances granted to Government servants  Orders relating to promotion/appointment of Government servants. Specimen Signatures of DDO (drawing and disbursement officer) Every drawing officer should send a specimen of his signature to the PAO or Cheque- drawing DDO as the case may be, through some superior officer whose specimen signature is already with PAO/Cheque-drawing DDO. Essential Conditions governing expenditure from public funds 1. No Drawing Officer should incur any expenditure or enter into liability involving expenditure or transfer of moneys for investment or deposit from Government account unless such expenditure or transfer, as the case may be, has been sanctioned by general or special orders of Government or by any authority to whom power has been duly delegated in this behalf. 2. All charges actually incurred must be paid and drawn at once, and under no circumstance be allowed to spill over to be paid from the grant of another year.
  • 24.
    Islamia University Bahawalpur(Dep of Commerce) 3. No money should be drawn from the PAO/Cheque-drawing DDO unless it is required for immediate disbursement. It is not permissible to draw money in anticipation of demands or to prevent lapse of budget grant. 4. The drawing officer entrusted with payment of money should obtain a voucher setting forth full and clear particulars of the claim, every voucher must have attached an acknowledgement of the payment signed by the person by whom or on whose behalf the claim is put forward. Procedure for Budgetary control by DDO’s 1. The drawing officer should ensure that no amount is drawn in excess of the budget allotment. In order to exercise an effective check in this regard, an Expenditure Control Register should be maintained showing the appropriation by sub-heads and units of appropriation. At the time of signing each bill, it should be ensured that the amount of the bill under signature is covered by the budget allotment. A Liability Register should also be maintained. Procedure for drawl of pay & other fixed allowances 1. A separate pay bill should be prepared for  establishments whose charges are debit able to different heads of accounts  personnel to whom salary is payable individually by cheques; 2. Each of the bills may be prepared by including both permanent and temporary establishments and indicating the description of each section prominently along with the sanctioned number of posts included therein. The detailed instructions in Rule should be kept in view while preparing the pay bills. 3. The rate of pay claimed should always be noted and when pay is drawn for a portion of a month, the actual period for which these payments are claimed should be stated against the name of the Government servant in the body of the bill. The other instructions printed on the form of the bill should also be followed carefully.
  • 25.
    Islamia University Bahawalpur(Dep of Commerce) 4. Separate bills may be presented for pay and allowances or leave salary due for part of a month which may be paid before the end of the month in respect of cases mentioned, in Rule. 5. A suitable register should be maintained by every disbursing officer for recording all amounts disallowed by the PAO under Rules. Separate columns may be provided to show the name and office of the person from whom the recovery is to be effected, the nature and amount of the over-payment and the method by which it has been adjusted. 6. The DDO should attend promptly to all objections and orders communicated to him by PAO. 7. When the PAO disallows a payment as unauthorized, the DDO is bound not only to recover the amount disallowed without heeding any objection or protest, but to decline to pay it in future till the PAO authorizes the resumption of the payment. Procedure for drawl of Travelling allowances of Govt servants The bills should be prepared in Form, the instructions printed on the form being strictly observed. When a journey has been performed by a circuitous route, the reasons for doing so must invariably be stated in the bill. When actual expenses are drawn on account of carriage of horses or conveyances details of horses or conveyances transported should be furnished in the bill. Necessary Certificate regarding the number and relationship of the members of family should also be furnished whenever allowance in respect of family is claimed by a Government servant. Certificate of drawing officer on TA Bill All bills should bear a certificate of the drawing officer in the following form “Certified that I have satisfied myself that the amounts included in the bills drawn one/two/three months previous to this date,with the exception of those detailed below(total amount of which has been refunded by deduction from the bill) have been disbursed to the Government servants named therein and their receipts taken on the office copy of the bill or in a separate acquaintance roll''.
  • 26.
    Islamia University Bahawalpur(Dep of Commerce) Countersign-nature of Bill by controlling officer No bill requiring previous countersignature of a controlling authority should be presented before such countersignature has been obtained. Some of the important checks to be kept in mind by the DDOs before submission of T.A. bills (both tour or transfer) to P&AO are given below:- (i) TA bills have been prepared in duplicate (one for payment and the other for office copy). (ii) A copy of tour program duly approved by the competent authority has been attached with the bill. In absence of the tour program it should be ensured that the bill has been countersigned by the competent authority. (iii) The official has performed the journey according to his entitlement. The claim should be restricted to the entitled class unless travel by higher class has been allowed by the competent authority (iv)That the travel by air to non-entitled officers has been approved by the competent authority. (v) That in case of travel by road between places connected by rail, the road mileage is linked to rail mileage by entitled class. (vi)If the official has stayed in a hotel while on tour, the claim for hotel rate of DA has been supported by vouchers for payment of lodging charges. (vii) The DA for the total period of absence from Headquarters should be worked out.
  • 27.
    Islamia University Bahawalpur(Dep of Commerce) (viii) If the bill is in order, the DDO before preferring the claim to P&AO he should calculate the total amount payable. The advance, if any, taken shall be adjusted in full or surplus got refunded from the employee. (ix) In case of TA bill on transfer, whether the claim for transfer grant, packing allowances, personal effects, transportation of conveyance etc. has been prepared in terms of provisions of rules. Important checks for drawl of L.T.C claims Some important checks to be exercised by the DDOs before preferring these bills to the PAO/Cheque drawing DDOs are given below:- (i) L.T.C. Bill should be prepared in duplicate one for payment and other as office copy) and the claim should be passed keeping in view of the provisions of L.T.C. Rules. (ii) The D.D.O. should examine whether the Govt. servant has completed one year of continuous service on the date of journey. (iii) Whether the claim has been preferred within one month/three months of the date of completion of the return journey. (iv) Whether the claim is for the journey performed within Pakistan. (v) If the journey was performed by road transport or steamer service in conjunction with the railway, whether such services are recognized.
  • 28.
    Islamia University Bahawalpur(Dep of Commerce) (vi) Whether the home town is the permanent home town recorded in the service book,or as declared by the officer for this purpose. (vii) The DDO is also to examine the relationship of the members of the family and their age as has been mentioned in the claim by the government servant with reference to the official records. (viii) Whether the official is entitled to the class of accommodation by which he has travelled. (ix) Whether the claim is by the shortest route. (x) Whether the government servant has intimated to the Head of Office about availing of L.T.C. (xi) Check serial numbers of railway tickets/cash receipts/bus tickets. (xii) He is to examine whether a note of journey has been recorded in the service book. (xiii) Whether the concession has been availed only once during a block of two or four calendar years, or during its grace period. (xiv) Whether any advance taken has been adjusted in full or surplus refunded.
  • 29.
    Islamia University Bahawalpur(Dep of Commerce) Meaning of term Contingent charges The term "contingent charges'' or "contingencies'' means and includes all incidental other expenses (including on stores) which are incurred for the management of an office as an office or for the working of technical establishment such as laboratory, workshop, industrial installation, store depot and the like but other than expenditure which has been specifically classified as following under some other head of expenditure e.g.,`work',`tools and plant'. Responsibility of the drawing officer for pending Contingent expenses  Every Government Officer shall exercise the same vigilance in respect of petty contingent expenses as a person of ordinary prudence may be expected to exercise in spending his own money.  The drawing officer is responsible for seeing that the rules regarding the preparation of bills are observed, and that the money is either required for immediate disbursement or has already been paid from the permanent advance.  The expenditure should be kept within the available appropriation and all steps taken to obtain additional appropriation if the original one has either been exceeded or is likely to be exceeded.  In the case of contract contingencies the proposed expenditure should not cause any excess over the contract grant. Instructions relating to affixing pay orders, & manner of cancellation of vouchers etc. Every voucher must bear a pay order signed or initialed by the responsible disbursing officer, specifying the amount payable both in words and figures. All pay orders must be signed by hand and in ink.
  • 30.
    Islamia University Bahawalpur(Dep of Commerce) All paid vouchers must be stamped 'paid' or so cancelled that they cannot be used a second time. Stamps affixed to vouchers must also be cancelled so that they may not be used again. All vouchers to bills which are not required to be sent to PAO in terms of Rules must be cancelled in such a manner that they cannot be used subsequently for presenting fraudulent claims or other fraudulent purposes. Safe custody of vouchers etc. not submitted to PAOs Vouchers and acquaintances which are not required to be submitted to the Pay & Accounts Office should be filed and retained carefully in the office concerned as important documents till they are destroyed under the orders of competent authority. Certificates with contingent bills. Contingent bills for wages of mazdoors engaged on manual labor and paid at daily or monthly rates, rents, electricity and other connected charges incurred on the hire of private building, bills which include charges on account of purchase of goods on which sales tax has been charged, expenditure on light refreshment at formal meetings should be supported by certificates prescribed in Rules. Cancellation & destruction of sub-vouchers The following rules for the prevention of fraudulent use of sub-vouchers should be observed in the matter of cancellation and destruction of sub-vouchers:- (i) Unless, in any case, it is distinctly provided otherwise by any rule or order, no sub- voucher may be destroyed until after a lapse of three years.
  • 31.
    Islamia University Bahawalpur(Dep of Commerce) (ii) Every sub-voucher which is not required under the rules to be forwarded either to the PAO or to a Controlling Officer alongwith the bills but is recorded in the office to which the expenditure relates, must be duly cancelled by means of a rubber stamp or by an endorsement in red ink across the voucher. The cancellation should be made at the time when the contingent bill in which the sub-vouchers are included is actually signed. If the amount of a sub-voucher exceeds the permanent advance, the cancellation should be made immediately the payment is made and entered in the contingent register. (iii) In all cases in which sub-vouchers are not required to be submitted to the Pay and Accounts Office or to the Controlling Officer, the Drawing officers should certify in the bill that sub-vouchers other than those attached to the bill have been so defaced or mutilated that they cannot be used again. A similar certificate should be furnished by the controlling authority in respect of sub-vouchers submitted to him by Drawing Officers but which he is not required to submit to the Pay & Accounts Office. Record of Contingent Expenditure A register of contingent expenditure should be maintained in each office and the initials of the head of office or of a G.O. to whom this duty has been delegated by him should be entered against the date of payment of each item. As each payment is made, entries must be made in the contingent register of the date of payment, the name of payee and the number of sub-vouchers in the three columns to the left and the amount in the proper column. A progressive total of all the columns must be made immediately after the monthly total so as to include all payments under each head to enable the DDO to watch the progress of expenditure.
  • 32.
    Islamia University Bahawalpur(Dep of Commerce) Bills for Contingent Charges Where it is necessary to draw money for contingent expenses, or in any case at the end of each month, a red ink line should be drawn across the page of the register(s), the several columns added up and several totals posted in separate bills for each class of contingent expenditure. The head of the office or the officer to whom this duty has been delegated should carefully scrutinize entries in the register(s) with the sub-vouchers, initial them and sign the bill which will then be dated and numbered and presented for payment to the Pay & Account Office/Cheque Drawing DDO. Fully Vouched Contingent Charges Officers whose contingent bills do not require counter-signature and who do not embody in their bills, charges of any officer dealing separately with the PAO need not submit monthly bills. They should draw money from the PAO by bills showing full details of the charges. Scales related charges & special contingencies Moneys required for meeting contingent charges should not be drawn in advance in Abstract bills except in the following cases and that too on the fulfilment of the conditions mentioned therein. (i) Charges regulated by scales and special contingencies which require the previous sanction of a superior authority before they can be incurred, should be drawn in the Abstract bill but full description of the charges should be furnished in the Abstract bill. In the case of special contingencies the orders of the sanctioning authority must also be quoted. (ii) When expenditure for which a lumpsum is granted under a single special sanction, is continued over more than one month, the second and subsequent month's bills should bear a note of how much has been spent up to date under the sanction. Abstract contingent bill A certificate should be attached to every abstract bill to the effect that the detailed contingent bills have been submitted to the controlling officer in respect of abstract
  • 33.
    Islamia University Bahawalpur(Dep of Commerce) contingent bills drawn during the month previous to that in which the bill in question is presented for payment. On no account may an abstract contingent bill be cashed without this certificate. Counter-signed Contingencies In the case of bills requiring counter-signature after payment, the contingent charges should be drawn in the abstract bill and the numbers assigned to the sub-vouchers pertaining to each entry in the abstract bill should be detailed against the entry concerned, the amount being given only in those cases where a sub-voucher is for more than Rs. 50. In other words abstract bills should be drawn only after the supporting sub-vouchers have been received, but only payment is yet to be made on them. The detailed bills should be presented to the controlling officer promptly for countersignature and transmission to the PAO. Medical Attendance Bills The DDOs are advised to bear in mind the following checks for examining the medical claims/bills. 1. The bill for medical reimbursement should be prepared in prescribed form. 2. The amounts drawn in the bills must be supported by proper receipts and vouchers in all cases, submitted by the govt. 3. DDO is to examine as to whether the fees charged by the Authorized Medical Attendant is in accordance with the prescribed rates.
  • 34.
    Islamia University Bahawalpur(Dep of Commerce) 4. He is to examine that all the sub-vouchers for purchase of medicines or pertaining to various tests etc. are duly countersigned by the medical officer and by the competent authority accepting the claim of medical reimbursement. 5. Special case is to be taken in regard to the diet charges because these are normally included in the hospital bills submitted by the govt. servants, as these charges are not reimbursable except in case of group `D’ employees who are to undergo treatment of T.B./mental diseases or leprosy etc. 6. Details in regard to dependents of the govt. servants and residential addresses must be obtained from the government servants for keeping the same in the relevant records. 7. Individual-wise ledger of medical claims should be kept by the DDO so as to check the unduly heavy medical claims. Conveyance Allowance The rates and conditions governing the grant of Conveyance Allowances are contained in rules. Before admitting the claims the following checks may be examined by the DDOs:- (i) The DDO is to examine that the conveyance allowance is not claimed by the officials during joining time, leave or any period of temporary transfer. (ii) The daily allowance or mileage allowance should not be allowed for journeys within 8 km. radius. (iii) The conveyance allowance should be allowed to those officials who pay on an average (computed for 3 months) minimum 20 visits outside their normal duty hours in a month.
  • 35.
    Islamia University Bahawalpur(Dep of Commerce) (iv) If the average number of visits is less than 20 in a month but not below 6, proportionate reduction in conveyance allowance should be done by the DDO. (v) If the average visit of an official falls below 6 in a month, the conveyance allowance be not allowed to him by the DDO. (vi) If the conveyance is not maintained or not used for official journeys/hospital visits for more than 15 days at a time in a month the proportionate reduction in conveyance allowance should be done by the DDO. (vii) A certificate is to be obtained from those officers who draw at the minimum rates of conveyance allowance or who do not use their own conveyance, to the effect that the transport expenditure incurred in connection with official duty/visit, is not less than the amount claimed. It is required to be furnished by the DDO along with monthly pay bill. Salary The reward that is getting in return of performing services is known as salary. Software use They use Fox pro software for salary. In this software salary and other accounts made.in which they give first employee code. And made new employee entry by entering her employee account number, salary slip, and scale. And by this process new employee accounts will create. Employee account will not be deleted whether employee is retired or left the hospital Types of salary (1)Casual (2) Unearned Deduction (1)Benevolent (2)Welfare fund
  • 36.
    Islamia University Bahawalpur(Dep of Commerce) (3)Gratuity provident fund. (4) Income tax. (5)Punjab Govt society housing foundation. Status of employee (1)Adhoc employee (self-renewal 16 above scale) (2)Contract- (auto renewal 15 scale) (3)Regular (1-22 scale) Report of employee (1)Attendance certificate of employee (2)Charge report. (3)Non accommodation certificate. (4)Payroll slip
  • 37.
    Islamia University Bahawalpur(Dep of Commerce) Cashier ship The cashier is a person who will make use of technical and financial skills to track and manage patient cash flows, hospital payments. In Bahawalpur Civil Hospital Cashier also perform function of almoner ship Objective To provide procedures, guidelines, and explanations for handling, processing, and recording cash receipts. Custody Upon receipt, all cash must be recorded, temporarily stored in a secure place, and promptly deposited into bank account. All bank accounts are opened, closed, and managed by the Treasury Department. Necessary Qualifications: • Strong math and computer skills • Ability to work in a fast-paced, high stress environment • Experience in healthcare billing preferred • Knowledge of QuickBooks financial software a plus • Very strong written and oral communication skills Position Responsibilities:  Main operations o Receipts o Payments  Assist receptionist with patient coordination; schedule follow-up visits and answer calls/book appointments as necessary  Manage up-to-date clinic income records by sending and receiving bank checks and documenting all relevant transactions  Handle all payments to clinic suppliers and accurately enter daily payment activities (credit, cash, check, payment for previous visit) into any software management system  Fill out and file insurance forms for payment as requested  Receive EFTs for corporate/insurance payments  Create daily, weekly, and monthly reports from hospital financial data  Clear account, perform cash exchange transactions (cashier workplace), and supply cash to the counter.  Register closing duties, i.e. count-down register, detail record, and submit register drawer to the supervisor.
  • 38.
    Islamia University Bahawalpur(Dep of Commerce)  Make sure the compliance with all of policies and standards  At some point, job description will also include training new or assistant cashiers or overseeing new cashiers to ensure that things are moving smoothly. Finance Department Administration All Accountable Books and documents, for example receipts and payments are to be numbered and recorded in a manual register. Receipts are recorded with blue pen and payments are with red pen. Two types of cheque:  Commercial cheque  SDA Cheque Commercial Cheque Two side of commercial cheque, one side give the customer and other side keeps itself. The amount written in the words and number, name of person who receive payment is existing on the commercial cheque. SDA Cheque: The SDA Cheque is the abbreviation of the Special Drawing Account cheque. The entry that is done on it known as red entry. Three officials sign on it. It is always done with one rupee increase from actual amount, and it is written with the red pen. Audit Audit of Bahawalpur Civil Hospital is conducted in QAMC.
  • 39.
    Islamia University Bahawalpur(Dep of Commerce) Deduction Report Sr. No Employee Code Name of Employee Designation Scale GP Fund Time
  • 40.
  • 41.
    Islamia University Bahawalpur(Dep of Commerce) Vacancy Position Sr. No Employee Code Name of Employee Designation Scale GP Fund Gross Pay 1 3455 Ward boy 4 2344 7000 2 3456 Nurse 8 2367 10000 3 3457 Accountant 17 5436 22000
  • 42.
  • 43.
    Islamia University Bahawalpur(Dep of Commerce) Acquaintance Roll Sr. No Employee Code Name of Employee Designation FN A/C NO Net payable
  • 44.
  • 45.
    Islamia University Bahawalpur(Dep of Commerce) ATTENDENCE CERTIFICATE Civil Hospital Bahawalpur For month of 2014 Department Sr. NO Name Father Name Designation Regular Contract/Adhoc Employee Code Bank A/C Leaves
  • 46.