1
Chapter Six
ER to Relational Mapping
1
Basic terms
SID Name Major GPA
1234 John CS 2.8
5678 Mary EE 3.6
tuple/relational
instance
Attribute
4 Degree
Cardinality=2
A Schema / Relation
2
From ER Model to Relational Mapping
• Mapping: The act of determining how
objects and their relationships are persisted in
permanent data storage in relational
databases.
• Design a relational database schema
• Based on a conceptual and logical schema
design
• Three basic rules to convert ER model into
relations
3
From ER Model to Relational Model
So… how do we convert an ER diagram into a table??
 Rule 1: entity Names will automatically be table names
 Rule 2: Mapping of attributes: attributes will be columns
of the respective tables.
 atomic or single valued or derived or stored attributes
will be columns
 composite attributes: the parent attribute will be
ignored and the decomposed attributes (child
attributes) will be columns of the table.
 Multi- valued attributes: will be mapped to a new table
where the primary key of the main table will be posted
for cross referencing.
 Rule 3: relationships: relation ships will be mapped by
using a foreign key attributes. 4
Example – Strong Entity Set
SID Name Major GPA
1234 John CS 2.8
5678 Mary EE 3.6
Student
SID Name
Major GPA
Advisor Professor
SSN Name
Dept
SSN Name Dept
9999 Smith Math
8888 Lee CS
5
Representation of Weak Entity Set
• Weak Entity Set Cannot exists alone
• To build a table/schema for weak entity
set
– Construct a table with one column for each attribute in
the weak entity set
– Remember to include discriminator
– Augment one extra column on the right side of the
table, put in there the primary key of the Strong Entity
Set (the entity set that the weak entity set is
depending on)
– Primary Key of the weak entity set = Discriminator +
foreign key
6
Example – Weak Entity Set
Age Name Parent_SID
10 Bart 1234
8 Lisa 5678
Student
SID Name
Major GPA
Name
Age
Childrenowns
* Primary key of Children is Parent_SID + Name 7
Representation of Relationship Set
 Unary/Binary Relationship set
 Depends on the cardinality and participation of the relationship
 Two possible approaches
 N-ary (multiple) Relationship set
 Primary Key Issue
 Identifying Relationship
 No relational model representation necessary
8
Representing Relationship Set
Unary/Binary Relationship
• For one-to-one relationship w/out total participation
– Build a table with two columns, one column for each
participating entity set’s primary key. Add successive
columns, one for each descriptive attributes of the
relationship set (if any).
• For one-to-one relationship with one entity set having
total participation
– Augment one extra column on the right side of the
table of the entity set with total participation, put in
there the primary key of the entity set without
complete participation as per to the relationship.
9
Example – One-to-One Relationship Set
SID Maj_ID Co S_Degree
9999 07 1234
8888 05 5678
Student
SID Name
Major GPA
ID Code
Majorstudy
* Primary key can be either SID or Maj_ID_Co
Degree
10
Example – One-to-One Relationship Set
SID Name Major GPA LP_S/N Hav_Cond
9999 Bart Economy -4.0 123-456 Own
8888 Lisa Physics 4.0 567-890 Loan
Student
SID Name
Major GPA
S/N #
LaptopHave
* Primary key can be either SID or LP_S/N
Condition
Brand
1:1
Relationship
11
Representing Relationship Set
Unary/Binary Relationship
• For one-to-many relationship w/out total
participation
– Same thing as one-to-one
• For one-to-many/many-to-one relationship with
one entity set having total participation on
“many” side
– Augment one extra column on the right side of
the table of the entity set on the “many” side,
put in there the primary key of the entity set
on the “one” side as per to the relationship.
12
Example – Many-to-One Relationship Set
SID Name Major GPA Pro_SSN Ad_Sem
9999 Bart Economy -4.0 123-456 Fall 2006
8888 Lisa Physics 4.0 567-890 Fall 2005
Student
SID Name
Major GPA
SSN
Professor
* Primary key of this table is SID
Semester
Name
N:1
Relationship
Dept
Advisor
13
Representing Relationship Set
Unary/Binary Relationship
• For many-to-many relationship
– Same thing as one-to-one relationship without
total participation.
– Primary key of this new schema is the union
of the foreign keys of both entity sets.
– No augmentation approach possible…
14
Representing Relationship Set
N-ary Relationship
– Build a new table with as many columns as there are
attributes for the union of the primary keys of all
participating entity sets.
– Augment additional columns for descriptive attributes
of the relationship set (if necessary)
– The primary key of this table is the union of all
primary keys of entity sets that are on “many” side
– That is it, we are done.
15
Example – N-ary Relationship Set
P-Key1 P-Key2 P-Key3 A-Key D-Attribute
9999 8888 7777 6666 Yes
1234 5678 9012 3456 No
E-Set 1
P-Key1
Another Set
* Primary key of this table is P-Key1 + P-Key2 + P-Key3
D-Attribute
A relationship
A-Key
E-Set 2
P-Key2
E-Set 3
P-Key3
16
Representing Relationship Set
Identifying Relationship
• This is what you have to know
– You DON’T have to build a table/schema for the
identifying relationship set once you have built a
table/schema for the corresponding weak entity set
– Reason:
• A special case of one-to-many with total participation
• Reduce Redundancy
17
Representing Composite Attribute
• Relational Model Indivisibility Rule Applies
• One column for each component attribute
• NO column for the composite attribute itself
Professor
SSN Name
Address
SSN Name Street City
9999 Dr. Smith 50 1st
St. Fake City
8888 Dr. Lee 1 B St. San Jose
Street City
18
Representing Multivalue Attribute
• For each multivalue attribute in an entity
set/relationship set
– Build a new relation schema with two columns
– One column for the primary keys of the entity
set/relationship set that has the multivalue attribute
– Another column for the multivalue attributes. Each
cell of this column holds only one value. So each
value is represented as an unique tuple
– Primary key for this schema is the union of all
attributes
19
Example – Multivalue attribute
SID Name Major GPA
1234 John CS 2.8
5678 Homer EE 3.6
Student
SID Name
Major GPA
Stud_SID Children
1234 Johnson
1234 Mary
5678 Bart
5678 Lisa
5678 Maggie
Children
The primary key for this
table is Student_SID +
Children, the union of all
attributes
20
Mapping EER Model Constructs to
Relations
Options for Mapping Specialization or Generalization.
Convert each specialization with m subclasses {S1, S2,….,Sm} and
generalized superclass C, where the attributes of C are {k,a1,…an} and
k is the (primary) key, into relational schemas using one of the four
following options:
Multiple relations-Superclass and subclasses.
Create a relation L for C with attributes Attrs(L) = {k,a1,…an} and PK(L) = k.
Create a relation Li for each subclass Si, 1 < i < m, with the attributesAttrs(Li) =
{k} U {attributes of Si} and PK(Li)=k. This option works for any specialization
(total or partial, disjoint of over-lapping).
Multiple relations-Subclass relations only
Create a relation Li for each subclass Si, 1 < i < m, with the attributes Attr(Li) =
{attributes of Si} U {k,a1…,an} and PK(Li) = k. This option only works for a
specialization whose subclasses are total (every entity in the superclass must
belong to (at least) one of the subclasses).
21
EER diagram
notation for an
attribute-
defined
specialization
on JobType.
22
Options for mapping specialization or generalization.
(a) Mapping the EER schema.
23
Generalization. (b) Generalizing CAR and TRUCK into the
superclass VEHICLE.
24
Options for mapping specialization or generalization.
(b) Mapping the EER schema .
25
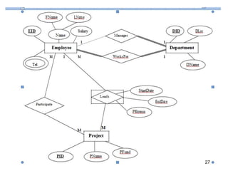
Exercise
• The following ER has been designed to represent
the requirement of an organization to capture
Employee Department and Project information.
And Employee works for department where an
employee might be assigned to manage a
department. Employees might participate on
different projects within the organization. An
employee might as well be assigned to lead a
project where the starting and ending date of
his/her project leadership and bonus will be
registered.
26
27
Answer
28
Answer(cont…)
29
Answer(cont…)
30
Answer(cont…)
31

Ch 6

  • 1.
    1 Chapter Six ER toRelational Mapping 1
  • 2.
    Basic terms SID NameMajor GPA 1234 John CS 2.8 5678 Mary EE 3.6 tuple/relational instance Attribute 4 Degree Cardinality=2 A Schema / Relation 2
  • 3.
    From ER Modelto Relational Mapping • Mapping: The act of determining how objects and their relationships are persisted in permanent data storage in relational databases. • Design a relational database schema • Based on a conceptual and logical schema design • Three basic rules to convert ER model into relations 3
  • 4.
    From ER Modelto Relational Model So… how do we convert an ER diagram into a table??  Rule 1: entity Names will automatically be table names  Rule 2: Mapping of attributes: attributes will be columns of the respective tables.  atomic or single valued or derived or stored attributes will be columns  composite attributes: the parent attribute will be ignored and the decomposed attributes (child attributes) will be columns of the table.  Multi- valued attributes: will be mapped to a new table where the primary key of the main table will be posted for cross referencing.  Rule 3: relationships: relation ships will be mapped by using a foreign key attributes. 4
  • 5.
    Example – StrongEntity Set SID Name Major GPA 1234 John CS 2.8 5678 Mary EE 3.6 Student SID Name Major GPA Advisor Professor SSN Name Dept SSN Name Dept 9999 Smith Math 8888 Lee CS 5
  • 6.
    Representation of WeakEntity Set • Weak Entity Set Cannot exists alone • To build a table/schema for weak entity set – Construct a table with one column for each attribute in the weak entity set – Remember to include discriminator – Augment one extra column on the right side of the table, put in there the primary key of the Strong Entity Set (the entity set that the weak entity set is depending on) – Primary Key of the weak entity set = Discriminator + foreign key 6
  • 7.
    Example – WeakEntity Set Age Name Parent_SID 10 Bart 1234 8 Lisa 5678 Student SID Name Major GPA Name Age Childrenowns * Primary key of Children is Parent_SID + Name 7
  • 8.
    Representation of RelationshipSet  Unary/Binary Relationship set  Depends on the cardinality and participation of the relationship  Two possible approaches  N-ary (multiple) Relationship set  Primary Key Issue  Identifying Relationship  No relational model representation necessary 8
  • 9.
    Representing Relationship Set Unary/BinaryRelationship • For one-to-one relationship w/out total participation – Build a table with two columns, one column for each participating entity set’s primary key. Add successive columns, one for each descriptive attributes of the relationship set (if any). • For one-to-one relationship with one entity set having total participation – Augment one extra column on the right side of the table of the entity set with total participation, put in there the primary key of the entity set without complete participation as per to the relationship. 9
  • 10.
    Example – One-to-OneRelationship Set SID Maj_ID Co S_Degree 9999 07 1234 8888 05 5678 Student SID Name Major GPA ID Code Majorstudy * Primary key can be either SID or Maj_ID_Co Degree 10
  • 11.
    Example – One-to-OneRelationship Set SID Name Major GPA LP_S/N Hav_Cond 9999 Bart Economy -4.0 123-456 Own 8888 Lisa Physics 4.0 567-890 Loan Student SID Name Major GPA S/N # LaptopHave * Primary key can be either SID or LP_S/N Condition Brand 1:1 Relationship 11
  • 12.
    Representing Relationship Set Unary/BinaryRelationship • For one-to-many relationship w/out total participation – Same thing as one-to-one • For one-to-many/many-to-one relationship with one entity set having total participation on “many” side – Augment one extra column on the right side of the table of the entity set on the “many” side, put in there the primary key of the entity set on the “one” side as per to the relationship. 12
  • 13.
    Example – Many-to-OneRelationship Set SID Name Major GPA Pro_SSN Ad_Sem 9999 Bart Economy -4.0 123-456 Fall 2006 8888 Lisa Physics 4.0 567-890 Fall 2005 Student SID Name Major GPA SSN Professor * Primary key of this table is SID Semester Name N:1 Relationship Dept Advisor 13
  • 14.
    Representing Relationship Set Unary/BinaryRelationship • For many-to-many relationship – Same thing as one-to-one relationship without total participation. – Primary key of this new schema is the union of the foreign keys of both entity sets. – No augmentation approach possible… 14
  • 15.
    Representing Relationship Set N-aryRelationship – Build a new table with as many columns as there are attributes for the union of the primary keys of all participating entity sets. – Augment additional columns for descriptive attributes of the relationship set (if necessary) – The primary key of this table is the union of all primary keys of entity sets that are on “many” side – That is it, we are done. 15
  • 16.
    Example – N-aryRelationship Set P-Key1 P-Key2 P-Key3 A-Key D-Attribute 9999 8888 7777 6666 Yes 1234 5678 9012 3456 No E-Set 1 P-Key1 Another Set * Primary key of this table is P-Key1 + P-Key2 + P-Key3 D-Attribute A relationship A-Key E-Set 2 P-Key2 E-Set 3 P-Key3 16
  • 17.
    Representing Relationship Set IdentifyingRelationship • This is what you have to know – You DON’T have to build a table/schema for the identifying relationship set once you have built a table/schema for the corresponding weak entity set – Reason: • A special case of one-to-many with total participation • Reduce Redundancy 17
  • 18.
    Representing Composite Attribute •Relational Model Indivisibility Rule Applies • One column for each component attribute • NO column for the composite attribute itself Professor SSN Name Address SSN Name Street City 9999 Dr. Smith 50 1st St. Fake City 8888 Dr. Lee 1 B St. San Jose Street City 18
  • 19.
    Representing Multivalue Attribute •For each multivalue attribute in an entity set/relationship set – Build a new relation schema with two columns – One column for the primary keys of the entity set/relationship set that has the multivalue attribute – Another column for the multivalue attributes. Each cell of this column holds only one value. So each value is represented as an unique tuple – Primary key for this schema is the union of all attributes 19
  • 20.
    Example – Multivalueattribute SID Name Major GPA 1234 John CS 2.8 5678 Homer EE 3.6 Student SID Name Major GPA Stud_SID Children 1234 Johnson 1234 Mary 5678 Bart 5678 Lisa 5678 Maggie Children The primary key for this table is Student_SID + Children, the union of all attributes 20
  • 21.
    Mapping EER ModelConstructs to Relations Options for Mapping Specialization or Generalization. Convert each specialization with m subclasses {S1, S2,….,Sm} and generalized superclass C, where the attributes of C are {k,a1,…an} and k is the (primary) key, into relational schemas using one of the four following options: Multiple relations-Superclass and subclasses. Create a relation L for C with attributes Attrs(L) = {k,a1,…an} and PK(L) = k. Create a relation Li for each subclass Si, 1 < i < m, with the attributesAttrs(Li) = {k} U {attributes of Si} and PK(Li)=k. This option works for any specialization (total or partial, disjoint of over-lapping). Multiple relations-Subclass relations only Create a relation Li for each subclass Si, 1 < i < m, with the attributes Attr(Li) = {attributes of Si} U {k,a1…,an} and PK(Li) = k. This option only works for a specialization whose subclasses are total (every entity in the superclass must belong to (at least) one of the subclasses). 21
  • 22.
    EER diagram notation foran attribute- defined specialization on JobType. 22
  • 23.
    Options for mappingspecialization or generalization. (a) Mapping the EER schema. 23
  • 24.
    Generalization. (b) GeneralizingCAR and TRUCK into the superclass VEHICLE. 24
  • 25.
    Options for mappingspecialization or generalization. (b) Mapping the EER schema . 25
  • 26.
    Exercise • The followingER has been designed to represent the requirement of an organization to capture Employee Department and Project information. And Employee works for department where an employee might be assigned to manage a department. Employees might participate on different projects within the organization. An employee might as well be assigned to lead a project where the starting and ending date of his/her project leadership and bonus will be registered. 26
  • 27.
  • 28.
  • 29.
  • 30.
  • 31.