Community Based Disaster Preparedness
Institutionalization and Achievement
DIPECHO Partners in Bangladesh
12 August 2014
Dhaka
Bangladesh
Multi-hazard map
Context
 Geography, land-river characteristics and changing climate.
 Large population, rapid urbanization - multiple vulnerabilities.
 Existing strong Disaster Management regulatory framework.
 Commitments reflected in National Plan for Disaster Management .
 Strengthening Disaster Management Committee is mandated by
DM Act.
 Increasing need for harmonized approach for Disaster Risk
Reduction.
 Standing order on Disaster enforcement needs reactivation
Disaster Management Committee at all levels.
 Integration of Disaster Risk Reduction into Development is must.
DIPECHO Partners in
Bangladesh
Working area
Caritas
DeSHARI
• Save the children
• Muslim Aid
• Dan Church Aid
• Action Contra la farm
• Christine Aid
NARRI
• ActionAid
• OXFAM
• Islamic Relief
• Concern Universal
• Concern Worldwide
• Solidarities International
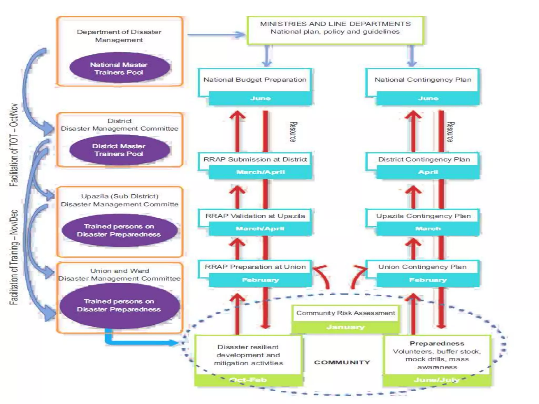
Evolution of the Institutionalisation
process
 DIPECHO II-VI rounds had produced many good practices.
 Community Based Disaster Preparedness institutionalisation model
evolved through consultation, negotiation and working together.
 Alignment with national laws, policies, rules and regulations were
primary contributing factors.
 Development of Harmonised training module on Disaster Risk
Reduction to Disaster Management Committees.
 Standardisation process is being facilitated by the model.
 DG DDM issued a circular to District Commissioners.
Mode of operation
 Development of Harmonised training module.
 Setting up of Masters Trainers pool.
 Community/Urban Risk Assessment.
 Conduct Risk Assessment.
 Develop Risk Reduction Action Plan.
 Secure Annual Development Plan and other allocation.
 Prioritise Inclusion (women, children, people with Disability and Elderly people).
 Policy work on Earthquake resilient curriculum, BNBC,
EWS, HFA, etc.
 Cooperation within (SDIP, KDIP) across(DeSHARI, Caritas, others).
Achievement – Completed
 Endorsed the model.
 Harmonized Training Modules
 Trained Masters Trainers Pools
 Conducted and updated URA and CRA
 Risk Reduction Action Plans developed at Unions
and validated at Upazila.
 Securing Annual Development Plan allocation.
 Small scale mitigation are being co-funded
 Trained and institutionalized Urban volunteers
Project Inception workshops at
Union and Upazila
Achievement – On progress
 Enforcement of building code.
 Risk informed planning and budgeting.
 Flood early warning dissemination.
 Resilient in training curriculums.
 Disaster Management Plan (Contingency plan).
Community Consultation at
rural area
Good practices
 Model endorsed by DDM with circular to Deputy
Commissionaires to support.
 Harmonization of different training modules.
 Using government endorsed tools and techniques
(e.g. CRA/URA from CDMP).
 Adjusting project and community scheme cycle with
budget calendar .
 Development of Inclusion Guidelines .
 Taking legal provisions as reference.
Art Competition Volunteers in
at school Action
Challenges
 Time consuming to coordinate with government authorities.
 Less understanding of Act and law.
 Loss of knowledge due to frequent transfer of Government staff .
 Leveraging resources from different government sources.
 Limited geographical coverage to demonstrate in scale.
 Political interference at local level.
 Engagement Disaster Management Committee members in
many forums and committees giving less priority .
Volunteers mobilization
Concluding
 Geo extension (replication) of the CRA/RRAP/ADP.
 Co-funding RRAP through GOB matching fund.
 Making Safety net programme (e.g. Cash for Work schemes)
resilient.
 Explore alternative resistant and affordable livelihood options
(mele, Kasbon etc.)
 Strong support of local stakeholders (UNO, PIO, AEO, SAO) are
very important.
 Engage on Climate Changes issues and access funds
Community volunteers make
resilient community
UDMC in their monthly
meeting
Thank you very much

CBDP Model and Achievement

  • 2.
    Community Based DisasterPreparedness Institutionalization and Achievement DIPECHO Partners in Bangladesh 12 August 2014 Dhaka
  • 3.
  • 4.
    Context  Geography, land-rivercharacteristics and changing climate.  Large population, rapid urbanization - multiple vulnerabilities.  Existing strong Disaster Management regulatory framework.  Commitments reflected in National Plan for Disaster Management .  Strengthening Disaster Management Committee is mandated by DM Act.  Increasing need for harmonized approach for Disaster Risk Reduction.  Standing order on Disaster enforcement needs reactivation Disaster Management Committee at all levels.  Integration of Disaster Risk Reduction into Development is must.
  • 5.
    DIPECHO Partners in Bangladesh Workingarea Caritas DeSHARI • Save the children • Muslim Aid • Dan Church Aid • Action Contra la farm • Christine Aid NARRI • ActionAid • OXFAM • Islamic Relief • Concern Universal • Concern Worldwide • Solidarities International
  • 6.
    Evolution of theInstitutionalisation process  DIPECHO II-VI rounds had produced many good practices.  Community Based Disaster Preparedness institutionalisation model evolved through consultation, negotiation and working together.  Alignment with national laws, policies, rules and regulations were primary contributing factors.  Development of Harmonised training module on Disaster Risk Reduction to Disaster Management Committees.  Standardisation process is being facilitated by the model.  DG DDM issued a circular to District Commissioners.
  • 8.
    Mode of operation Development of Harmonised training module.  Setting up of Masters Trainers pool.  Community/Urban Risk Assessment.  Conduct Risk Assessment.  Develop Risk Reduction Action Plan.  Secure Annual Development Plan and other allocation.  Prioritise Inclusion (women, children, people with Disability and Elderly people).  Policy work on Earthquake resilient curriculum, BNBC, EWS, HFA, etc.  Cooperation within (SDIP, KDIP) across(DeSHARI, Caritas, others).
  • 10.
    Achievement – Completed Endorsed the model.  Harmonized Training Modules  Trained Masters Trainers Pools  Conducted and updated URA and CRA  Risk Reduction Action Plans developed at Unions and validated at Upazila.  Securing Annual Development Plan allocation.  Small scale mitigation are being co-funded  Trained and institutionalized Urban volunteers
  • 11.
    Project Inception workshopsat Union and Upazila
  • 12.
    Achievement – Onprogress  Enforcement of building code.  Risk informed planning and budgeting.  Flood early warning dissemination.  Resilient in training curriculums.  Disaster Management Plan (Contingency plan).
  • 13.
  • 14.
    Good practices  Modelendorsed by DDM with circular to Deputy Commissionaires to support.  Harmonization of different training modules.  Using government endorsed tools and techniques (e.g. CRA/URA from CDMP).  Adjusting project and community scheme cycle with budget calendar .  Development of Inclusion Guidelines .  Taking legal provisions as reference.
  • 15.
    Art Competition Volunteersin at school Action
  • 16.
    Challenges  Time consumingto coordinate with government authorities.  Less understanding of Act and law.  Loss of knowledge due to frequent transfer of Government staff .  Leveraging resources from different government sources.  Limited geographical coverage to demonstrate in scale.  Political interference at local level.  Engagement Disaster Management Committee members in many forums and committees giving less priority .
  • 17.
  • 18.
    Concluding  Geo extension(replication) of the CRA/RRAP/ADP.  Co-funding RRAP through GOB matching fund.  Making Safety net programme (e.g. Cash for Work schemes) resilient.  Explore alternative resistant and affordable livelihood options (mele, Kasbon etc.)  Strong support of local stakeholders (UNO, PIO, AEO, SAO) are very important.  Engage on Climate Changes issues and access funds
  • 19.
  • 20.
    UDMC in theirmonthly meeting
  • 21.

Editor's Notes

  • #7 ECHO endorsed on 23 September 2013 DG DDM approved on 25 November 2013