Embed presentation
Download to read offline





![Communicating the Technology“We feel confident as a group that our mathematical techniques [are mathematically sound]. Although, upon further investigation we have came to the conclusion that this representation of your data doesn’t work…”](https://image.slidesharecdn.com/calculusictcmtalk-100311093930-phpapp02/85/Integrating-spreadsheets-visualization-tools-and-computational-knowledge-engines-in-a-liberal-arts-calculus-course-6-320.jpg)


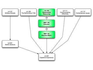
The document discusses integrating spreadsheets, visualization tools, and computational knowledge engines into a liberal arts calculus course. Students used Excel to work on calculus projects and analyze real-world data sets. They communicated their results in written reports that included evaluating their teammates' contributions. The projects aimed to develop students' technical skills while meeting liberal arts standards for written communication, grammar, and professional tone.





![Communicating the Technology“We feel confident as a group that our mathematical techniques [are mathematically sound]. Although, upon further investigation we have came to the conclusion that this representation of your data doesn’t work…”](https://image.slidesharecdn.com/calculusictcmtalk-100311093930-phpapp02/85/Integrating-spreadsheets-visualization-tools-and-computational-knowledge-engines-in-a-liberal-arts-calculus-course-6-320.jpg)

