Name of Module: Principles of Economics (FNBE0315)
Report Title:‘The Nutty Bun’ Charity Drive Report
Group Members: Haziq Zariful(0314131)
: Garnette Dayang Robert (0315491)
: Kawthar Rashid Jeewa (0314832)
: Ayuni Nordin
: Kishant Kumar

Charity Drive Report 1
Table of Content
Content

Page

Cover page

1

Table of Content

2

Executive Summary

3

Objectives

3

Target Market

3-4

Competition Analsysis

4

Product & Packaging

5-6

Pricing

6-7

Promotion

7-9

Sponsors

9

Distribution

9-10

Green Measures

10

Human Resource Planning

11

Evaluations of Results

12

Appendices

13

References

14

2

Charity Drive Report
Executive Summary
The Business studies group consisting of Haziq Zariful, Garnette Robert, Kawthar
Jeewa, Ayuni Nordin & Kishant Kumar aims to achieve a target amount of
RM2000 to be given to the charity organization that is Trinity Home for children.
The group sells Arizona drinks; jam tarts & bracelets, carefully placing the right
pricing & promotion in order to achieve this goal. Even promoting using blogs &
flyers to create awareness of the charity team. They must also plan well as a
business team to properly organize information & improvements during the
event. In the end, the group achieved a net profit of RM2010 & donated them.
Objectives
a) Our charity organization is the ‘Trinity Children Centre Home’; a sanctuary for
orphaned, abandoned, battered, abused and neglected children(Tccpj.com.my,
n.d.). The reason we chose this organization is because they help kids who have
been through hardships & open opportunities for these kids, guiding their way to
a brighter future.
b) Our target sales would be RM2716, which would make a RM1079 profit after
subtracting the Cost of goods sold of RM1637. The target sponsorship was more
than RM1000 so that we can reach the overall/total target cash money of
RM2000. Before the event, we did not have a target donation amount, until we
realized there were unsuccessful products, so to play it safe, we started asking
for donations & placed a target of more than RM200.
Target Market
a) Our customers are mostly students & lecturers from Taylor’s University.
Most of them are from Architect Degree course since their course does not
take a break in February unlike other degree programs. There were also
foundation course students, from the most recent intake of January 2014,
other than that; there were also a lot of Foundation in communication
students who were our customers.
Charity Drive Report 3
b) Most of the students were opted to buy the Arizona drinks & bracelets
while most of the lecturers were opted to buy the jam tarts
c) Most of them didn’t mind spending for their wants as the low price of the
products would probably not affect their income.
Competition Analysis
a) Our two main competitors would be Lee Joyee’s group, consisting of
Shirley Liew, Hui Sim and Ker Neng Peh & Phua Jing Sern’s group,
consisting of Daniesh Ashik, Eugene Peng & Wilson.
b) Joyee’s group sells phone cases & provides Henna services while Jing
Sern’s group sells popsicles & a variety of buscuits.
c) The strength of Joyee’s group is their Henna services, which is popular in
Malaysia & Taylor’s University; hence there would be a lot of customers.
Their vulnerability however is that there is only 1 henna paste syringe,
hence, a large number of customers would have to wait for their turn.
Also, they oversupplied their phone cases, causes their profit to not be
maximized.
The strength of Jing Sern’s group is their marketing, they have different
types of large posters while the group members interact with customers
more easily & well. The products they sell are also substitute goods for
our products; the popsicles can be substituted from our refreshments,
while their biscuits can be substituted from our jam tarts. Their
vulnerability is how they have few products & were sold at a low price,
which would mean they have a lower profit.
d) The customers would pay for the Henna services as they are popular in
Malaysia & Taylor’s University as body art while the group also made a
professional performance when doing so. Customers would buy from Jng
Sern’s group because of the way they interact with customers, persuading
them to buy their products.

4

Charity Drive Report
Products & Packaging
Products
a) The charity group is selling 3 products: Arizona drinks,Jam tarts &
bracelets.
Arizona drinks – Iced tea drinks imported from America made by
beverage company ‘Arizona’, ranging different types of flavors such as
green tea with red apple, cranberry tea & iced peach tea.
Jam Tarts – Homemade, pineapple-flavored jam tarts with 20 numbers
inside a container
Bracelets – Homemade Sarawak bracelets made by group leader,
Garnette’s, grandmother with 2 different types for either male or female.
b) The customers would like the Arizona drinks due to the taller height of the
cans, which provides more of the drink compared to a canned drink from
a vending machine. Moreover, the iced tea is cooled which, in many
flavors, can quench the thirst of the students/lecturers who have been
working all day.
The jam tarts provide an addictive taste along with the sweetness of the
pineapple jam placed on top. They offer a light on-the-go snack for the
busy customers.
The bracelets that were sold have different varieties in color & shapes,
often catching the eyes of passersby and eventual customers who yearn
for a colorful accessory.
Packaging
a) The Arizona drinks were canned in different colors depending on the
flavor; the jam tarts were placed in small containers upon purchase from
supplier whereas the bracelets were placed in baskets (only after the 2nd
day of the event)
b) The Arizona drinks have definitely attracted customers due to the tall
stature of the cans & also their eye-catching colors that varies depending
on flavors.
Charity Drive Report 5
The packaging for the jam tarts however weren’t attractive for the
customers because of its unprofessional look that is of a transparent
container, showing how it’s homemade.
The bracelets, on the other hand, which were placed in baskets, were
organized so that it shows the striking colors to attract customers.

Pricing
a) The Arizona drinks, in all honesty, were sold at RM9, not at the required
minimum of twice the cost price in fear of a low quantity demand from
customers. The bracelets were sold at RM8 for the female bracelets while
the male bracelets were RM5. The jam tarts were sold at a price of RM12.
b) The Arizona drinks were bought at RM5.50 per unit, the jam tarts were
bought at RM8 per container containing 20 jam tarts, whereas the
bracelet were bought at RM3 for the ones sold at RM5 while it is RM6 for
the ones sold at RM8.

6

Charity Drive Report
c) The Arizona drinks & bracelets were definitely eye-catching due to their
colors & variation. The Arizona drinks were our most popular product;
hence, the price was increased by RM1 after the 2nd day of the event.
d) The difficult products to sell were the jam tarts bracelets. The bracelets
had a promotion of ‘2 for RM14/9’ for the ones sold at RM8/5 respectively.
Anticipating the difficulty in selling, the jam tarts were given a same
promotion, a ‘2 for RM20’, which is a RM4 decrease. However, this
promotion was ineffective, hence we tried giving samples (packed by the
supplier) whenever people gave donations or when asked. Nevertheless, it
still couldn’t promote the product well & thus we went on with a
promotion of ‘buy 2 jam tarts, get Arizona drinks for half price’.
Promotion
a) Our main marketing message is, ‘Your change can make their change’.
‘Their’ refers to the charity organization we are helping, which is a
Christian home for homeless children. The message shows how the
people’s money, even as small change, can make an impact to the
children.
b) Our main promoting tools are Blog
(http://kawtharjeewa.wix.com/arizoners) & flyers.
c) The reason we use ‘2 for RM__’ strategies for both the bracelets &jam
tarts is so that we can remove the large stock while maximizing profit.
While the price is reduced, it is still higher than the cost price (eg. 2
bracelets for RM14, each bracelet in the promotion is sold at RM7, which
is still RM2 higher than the cost price).
The reason we gave samples for the jam tarts is so that customers can
taste the jam tarts and buy more later or spread their sensation to friends.
We used ‘buy 2 jam tarts, get Arizona drinks for half price’ strategies
because we can tactically use the popularity of the drinks in order to sell

Charity Drive Report 7
more of the jam tarts. It is also a combination that offers customers a
meal of snacks & a drink.
We used Wix.com (a blog site) as a promotion tool because of the way it
organizes our information well while the flyers conveniently help
customers understand our products & information before deciding on
what to buy.

8

Charity Drive Report
Sponsorship
a) All sponsors we’ve approached are individuals who isn’t sponsoring by
representing a company & there were 5 sponsors in total
b) All sponsors personally know a different group member each, while two of
the sponsors also supply two different products that we sell.
c) The sponsors gave cash money in a total amount of RM1410, while the
suppliers sponsored 20 bracelets & 100 containers of jam tarts, offering
with a lower price.
d) We approached the sponsors via messaging while the suppliers also had a
face-to-face meeting with one of our group members per supplier.
Distribution
a) The products that we sold were prepared in advanced for a week’s stock
(by our prediction). At the start of the event, Ayuni transported the
Arizona drinks while Kishant transported the jam tarts, both by separate
Charity Drive Report 9
cars. Both of them were also brought with boxes in order to carry them to
the booth more easily. The bracelets were brought by Garnette, in a
plastic seal bag from Sarawak when she went back for Chinese New Year.
During the event, to make it more convenient, Haziq & Garnette kept the
products since they lived in the student residence & would bring them
back to the booth the next day.
b) The products were ready by early morning so customers didn’t have to
wait to get the products that they bought.
c) The customers cannot order the products online or via phone.
Green Measures
a) The Arizona drinks are made of recyclable tin cans but can only be
recycled if thrown into a recycling bin, so we encourage customers to do
so after they bought them.
b) The jam tarts are placed inside a reusable plastic container whereas the
boxes used to transport both the jam tarts & drinks to the booth were old
boxes reused & is still stored for future reuses.
c) The products were distributed early on in an anticipated week’s stock so
that we wouldn’t have to drive to get more during the event. Also, they
are dividedly stored in Haziq’s & Garnette’s rooms in the student residence
so they wouldn’t have to be transported by car.
d) The Arizona drinks would be thrown to recycle bins while the container for
the jam tarts would either be thrown as garbage or reused.
e) Instead of using a small refrigerator, we placed the drinks inside a cooler
with ice inside, however, water would be wasted when the ice melts, that
is why we limit the packs of ice used to 4 per day.

10

Charity Drive Report
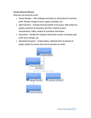
Human Resource Planning
What they do during the event:
Project Manager – Plan strategies and tactics to sell products & maximize
profit. Decides changes of price, supply, promotion, etc.
Sales Executive – Evaluate financial position of the group. Sells product by
guiding customers & interacting with them. Identify product
improvements. Collect, Analyze & Summarize Information.
Accountant – Handles the receipts & documents number of products sold,
profit, price changes, etc.
Advertising Executive – Create posters, distribute flyers & products to
people outside the charity drive area to promote our booth.

Project Manager

Garnette Robert

Sales Executive

Haziq Zariful &
Kawthar

Accountant

Ayuni Nordin

Marketing/Advertising

Kawthar & Kishant

Deputy Accountant

Garnette Robert

Charity Drive Report 11
Evaluation of Results
a) Profit & Loss Statement For 'The Nutty Bun'
For the week 10th Feb to 16th Feb 2014
Revenues
RM
Sales
: Arizona drinks (RM9)
: Jam Tarts (RM12)
: Male Bracelets (RM5)
: Female Bracelets (RM8)

RM

RM

1386
372
40
72

NET SALES
Cost of Goods Sold
Cost of goods sold
: Arizona drinks (RM5.50)
: Jam Tarts (RM8)
: Male Bracelets (RM3)
: Female Bracelets (RM6)

1870

847
720
24
46

Gross Profit
Add: Donations
Add: Sponsorship Revenue
Adjusted Gross Profit
Operating Expenses
Discount Expenses
NET PROFIT

b)

1637
233
397
1410
2040

30
2010

What we did right is how we promote unsuccessful products, which proved

effective, also using the popularity of successful products to sell more of the
unsuccessful ones. We adapted to changes & identified product improvements. The
promotions also didn’t affect a large expense, at RM30 only.
Our flaws however was that we predicted a wrong number of stock we might sell,
causing a large decrease in profit. A large difference was the jam tarts, which made
a loss of RM348, as we supplied 90& only 31 were sold. Other than that, we made a
low profit also because we didn’t sell our products twice their cost price.
c) If we repeated the event, we would do so differently, such as selling various
unique products, also supplying them only when we needed to, not early on
before the event.

12

Charity Drive Report
Sponsorship receipt
Appendix

Jam Tarts receipt

Donation Receipt from Charity
organization

Arizona Drinks
Receipt (1)

Arizona Drinks
Receipt (2)

Bracelet Receipt from
sponsorship

Charity Drive Report 13
References
[1]Hiring.monster.com. n.d. Project Manager Job Description Sample |

Monster.com. [Online] Available at: http://hiring.monster.com/hr/hr-bestpractices/recruiting-hiring-advice/job-descriptions/project-manager-jobdescription-sample.aspx [Accessed: 10 Feb 2014].
[2] Hiring.monster.com. n.d. Sales Executive Job Description Sample |
Monster.com. [Online] Available at: http://hiring.monster.com/hr/hr-bestpractices/recruiting-hiring-advice/job-descriptions/sales-executive-job-descriptionsample.aspx [Accessed: 10 Feb 2014].
[3] Socialmediatoday.com. n.d. Charitable Marketing Strategies | Social Media
Today. [Online] Available at:
http://socialmediatoday.com/smatista/1814396/charitable-marketing-strategies-8ideas-small-businesses [Accessed: 10 Feb 2014].
[4] Tccpj.com.my. n.d. Trinity Community Centre Petaling Jaya. [online]
Available at: http://www.tccpj.com.my/index.cfm?menuid=7&parentid=35
[Accessed: 21 Feb 2014].

14

Charity Drive Report

Business studies - charity report

  • 1.
    Name of Module:Principles of Economics (FNBE0315) Report Title:‘The Nutty Bun’ Charity Drive Report Group Members: Haziq Zariful(0314131) : Garnette Dayang Robert (0315491) : Kawthar Rashid Jeewa (0314832) : Ayuni Nordin : Kishant Kumar Charity Drive Report 1
  • 2.
    Table of Content Content Page Coverpage 1 Table of Content 2 Executive Summary 3 Objectives 3 Target Market 3-4 Competition Analsysis 4 Product & Packaging 5-6 Pricing 6-7 Promotion 7-9 Sponsors 9 Distribution 9-10 Green Measures 10 Human Resource Planning 11 Evaluations of Results 12 Appendices 13 References 14 2 Charity Drive Report
  • 3.
    Executive Summary The Businessstudies group consisting of Haziq Zariful, Garnette Robert, Kawthar Jeewa, Ayuni Nordin & Kishant Kumar aims to achieve a target amount of RM2000 to be given to the charity organization that is Trinity Home for children. The group sells Arizona drinks; jam tarts & bracelets, carefully placing the right pricing & promotion in order to achieve this goal. Even promoting using blogs & flyers to create awareness of the charity team. They must also plan well as a business team to properly organize information & improvements during the event. In the end, the group achieved a net profit of RM2010 & donated them. Objectives a) Our charity organization is the ‘Trinity Children Centre Home’; a sanctuary for orphaned, abandoned, battered, abused and neglected children(Tccpj.com.my, n.d.). The reason we chose this organization is because they help kids who have been through hardships & open opportunities for these kids, guiding their way to a brighter future. b) Our target sales would be RM2716, which would make a RM1079 profit after subtracting the Cost of goods sold of RM1637. The target sponsorship was more than RM1000 so that we can reach the overall/total target cash money of RM2000. Before the event, we did not have a target donation amount, until we realized there were unsuccessful products, so to play it safe, we started asking for donations & placed a target of more than RM200. Target Market a) Our customers are mostly students & lecturers from Taylor’s University. Most of them are from Architect Degree course since their course does not take a break in February unlike other degree programs. There were also foundation course students, from the most recent intake of January 2014, other than that; there were also a lot of Foundation in communication students who were our customers. Charity Drive Report 3
  • 4.
    b) Most ofthe students were opted to buy the Arizona drinks & bracelets while most of the lecturers were opted to buy the jam tarts c) Most of them didn’t mind spending for their wants as the low price of the products would probably not affect their income. Competition Analysis a) Our two main competitors would be Lee Joyee’s group, consisting of Shirley Liew, Hui Sim and Ker Neng Peh & Phua Jing Sern’s group, consisting of Daniesh Ashik, Eugene Peng & Wilson. b) Joyee’s group sells phone cases & provides Henna services while Jing Sern’s group sells popsicles & a variety of buscuits. c) The strength of Joyee’s group is their Henna services, which is popular in Malaysia & Taylor’s University; hence there would be a lot of customers. Their vulnerability however is that there is only 1 henna paste syringe, hence, a large number of customers would have to wait for their turn. Also, they oversupplied their phone cases, causes their profit to not be maximized. The strength of Jing Sern’s group is their marketing, they have different types of large posters while the group members interact with customers more easily & well. The products they sell are also substitute goods for our products; the popsicles can be substituted from our refreshments, while their biscuits can be substituted from our jam tarts. Their vulnerability is how they have few products & were sold at a low price, which would mean they have a lower profit. d) The customers would pay for the Henna services as they are popular in Malaysia & Taylor’s University as body art while the group also made a professional performance when doing so. Customers would buy from Jng Sern’s group because of the way they interact with customers, persuading them to buy their products. 4 Charity Drive Report
  • 5.
    Products & Packaging Products a)The charity group is selling 3 products: Arizona drinks,Jam tarts & bracelets. Arizona drinks – Iced tea drinks imported from America made by beverage company ‘Arizona’, ranging different types of flavors such as green tea with red apple, cranberry tea & iced peach tea. Jam Tarts – Homemade, pineapple-flavored jam tarts with 20 numbers inside a container Bracelets – Homemade Sarawak bracelets made by group leader, Garnette’s, grandmother with 2 different types for either male or female. b) The customers would like the Arizona drinks due to the taller height of the cans, which provides more of the drink compared to a canned drink from a vending machine. Moreover, the iced tea is cooled which, in many flavors, can quench the thirst of the students/lecturers who have been working all day. The jam tarts provide an addictive taste along with the sweetness of the pineapple jam placed on top. They offer a light on-the-go snack for the busy customers. The bracelets that were sold have different varieties in color & shapes, often catching the eyes of passersby and eventual customers who yearn for a colorful accessory. Packaging a) The Arizona drinks were canned in different colors depending on the flavor; the jam tarts were placed in small containers upon purchase from supplier whereas the bracelets were placed in baskets (only after the 2nd day of the event) b) The Arizona drinks have definitely attracted customers due to the tall stature of the cans & also their eye-catching colors that varies depending on flavors. Charity Drive Report 5
  • 6.
    The packaging forthe jam tarts however weren’t attractive for the customers because of its unprofessional look that is of a transparent container, showing how it’s homemade. The bracelets, on the other hand, which were placed in baskets, were organized so that it shows the striking colors to attract customers. Pricing a) The Arizona drinks, in all honesty, were sold at RM9, not at the required minimum of twice the cost price in fear of a low quantity demand from customers. The bracelets were sold at RM8 for the female bracelets while the male bracelets were RM5. The jam tarts were sold at a price of RM12. b) The Arizona drinks were bought at RM5.50 per unit, the jam tarts were bought at RM8 per container containing 20 jam tarts, whereas the bracelet were bought at RM3 for the ones sold at RM5 while it is RM6 for the ones sold at RM8. 6 Charity Drive Report
  • 7.
    c) The Arizonadrinks & bracelets were definitely eye-catching due to their colors & variation. The Arizona drinks were our most popular product; hence, the price was increased by RM1 after the 2nd day of the event. d) The difficult products to sell were the jam tarts bracelets. The bracelets had a promotion of ‘2 for RM14/9’ for the ones sold at RM8/5 respectively. Anticipating the difficulty in selling, the jam tarts were given a same promotion, a ‘2 for RM20’, which is a RM4 decrease. However, this promotion was ineffective, hence we tried giving samples (packed by the supplier) whenever people gave donations or when asked. Nevertheless, it still couldn’t promote the product well & thus we went on with a promotion of ‘buy 2 jam tarts, get Arizona drinks for half price’. Promotion a) Our main marketing message is, ‘Your change can make their change’. ‘Their’ refers to the charity organization we are helping, which is a Christian home for homeless children. The message shows how the people’s money, even as small change, can make an impact to the children. b) Our main promoting tools are Blog (http://kawtharjeewa.wix.com/arizoners) & flyers. c) The reason we use ‘2 for RM__’ strategies for both the bracelets &jam tarts is so that we can remove the large stock while maximizing profit. While the price is reduced, it is still higher than the cost price (eg. 2 bracelets for RM14, each bracelet in the promotion is sold at RM7, which is still RM2 higher than the cost price). The reason we gave samples for the jam tarts is so that customers can taste the jam tarts and buy more later or spread their sensation to friends. We used ‘buy 2 jam tarts, get Arizona drinks for half price’ strategies because we can tactically use the popularity of the drinks in order to sell Charity Drive Report 7
  • 8.
    more of thejam tarts. It is also a combination that offers customers a meal of snacks & a drink. We used Wix.com (a blog site) as a promotion tool because of the way it organizes our information well while the flyers conveniently help customers understand our products & information before deciding on what to buy. 8 Charity Drive Report
  • 9.
    Sponsorship a) All sponsorswe’ve approached are individuals who isn’t sponsoring by representing a company & there were 5 sponsors in total b) All sponsors personally know a different group member each, while two of the sponsors also supply two different products that we sell. c) The sponsors gave cash money in a total amount of RM1410, while the suppliers sponsored 20 bracelets & 100 containers of jam tarts, offering with a lower price. d) We approached the sponsors via messaging while the suppliers also had a face-to-face meeting with one of our group members per supplier. Distribution a) The products that we sold were prepared in advanced for a week’s stock (by our prediction). At the start of the event, Ayuni transported the Arizona drinks while Kishant transported the jam tarts, both by separate Charity Drive Report 9
  • 10.
    cars. Both ofthem were also brought with boxes in order to carry them to the booth more easily. The bracelets were brought by Garnette, in a plastic seal bag from Sarawak when she went back for Chinese New Year. During the event, to make it more convenient, Haziq & Garnette kept the products since they lived in the student residence & would bring them back to the booth the next day. b) The products were ready by early morning so customers didn’t have to wait to get the products that they bought. c) The customers cannot order the products online or via phone. Green Measures a) The Arizona drinks are made of recyclable tin cans but can only be recycled if thrown into a recycling bin, so we encourage customers to do so after they bought them. b) The jam tarts are placed inside a reusable plastic container whereas the boxes used to transport both the jam tarts & drinks to the booth were old boxes reused & is still stored for future reuses. c) The products were distributed early on in an anticipated week’s stock so that we wouldn’t have to drive to get more during the event. Also, they are dividedly stored in Haziq’s & Garnette’s rooms in the student residence so they wouldn’t have to be transported by car. d) The Arizona drinks would be thrown to recycle bins while the container for the jam tarts would either be thrown as garbage or reused. e) Instead of using a small refrigerator, we placed the drinks inside a cooler with ice inside, however, water would be wasted when the ice melts, that is why we limit the packs of ice used to 4 per day. 10 Charity Drive Report
  • 11.
    Human Resource Planning Whatthey do during the event: Project Manager – Plan strategies and tactics to sell products & maximize profit. Decides changes of price, supply, promotion, etc. Sales Executive – Evaluate financial position of the group. Sells product by guiding customers & interacting with them. Identify product improvements. Collect, Analyze & Summarize Information. Accountant – Handles the receipts & documents number of products sold, profit, price changes, etc. Advertising Executive – Create posters, distribute flyers & products to people outside the charity drive area to promote our booth. Project Manager Garnette Robert Sales Executive Haziq Zariful & Kawthar Accountant Ayuni Nordin Marketing/Advertising Kawthar & Kishant Deputy Accountant Garnette Robert Charity Drive Report 11
  • 12.
    Evaluation of Results a)Profit & Loss Statement For 'The Nutty Bun' For the week 10th Feb to 16th Feb 2014 Revenues RM Sales : Arizona drinks (RM9) : Jam Tarts (RM12) : Male Bracelets (RM5) : Female Bracelets (RM8) RM RM 1386 372 40 72 NET SALES Cost of Goods Sold Cost of goods sold : Arizona drinks (RM5.50) : Jam Tarts (RM8) : Male Bracelets (RM3) : Female Bracelets (RM6) 1870 847 720 24 46 Gross Profit Add: Donations Add: Sponsorship Revenue Adjusted Gross Profit Operating Expenses Discount Expenses NET PROFIT b) 1637 233 397 1410 2040 30 2010 What we did right is how we promote unsuccessful products, which proved effective, also using the popularity of successful products to sell more of the unsuccessful ones. We adapted to changes & identified product improvements. The promotions also didn’t affect a large expense, at RM30 only. Our flaws however was that we predicted a wrong number of stock we might sell, causing a large decrease in profit. A large difference was the jam tarts, which made a loss of RM348, as we supplied 90& only 31 were sold. Other than that, we made a low profit also because we didn’t sell our products twice their cost price. c) If we repeated the event, we would do so differently, such as selling various unique products, also supplying them only when we needed to, not early on before the event. 12 Charity Drive Report
  • 13.
    Sponsorship receipt Appendix Jam Tartsreceipt Donation Receipt from Charity organization Arizona Drinks Receipt (1) Arizona Drinks Receipt (2) Bracelet Receipt from sponsorship Charity Drive Report 13
  • 14.
    References [1]Hiring.monster.com. n.d. ProjectManager Job Description Sample | Monster.com. [Online] Available at: http://hiring.monster.com/hr/hr-bestpractices/recruiting-hiring-advice/job-descriptions/project-manager-jobdescription-sample.aspx [Accessed: 10 Feb 2014]. [2] Hiring.monster.com. n.d. Sales Executive Job Description Sample | Monster.com. [Online] Available at: http://hiring.monster.com/hr/hr-bestpractices/recruiting-hiring-advice/job-descriptions/sales-executive-job-descriptionsample.aspx [Accessed: 10 Feb 2014]. [3] Socialmediatoday.com. n.d. Charitable Marketing Strategies | Social Media Today. [Online] Available at: http://socialmediatoday.com/smatista/1814396/charitable-marketing-strategies-8ideas-small-businesses [Accessed: 10 Feb 2014]. [4] Tccpj.com.my. n.d. Trinity Community Centre Petaling Jaya. [online] Available at: http://www.tccpj.com.my/index.cfm?menuid=7&parentid=35 [Accessed: 21 Feb 2014]. 14 Charity Drive Report