Модель процесса
производства жульена
ПОДГОТОВИЛИ:
ИВАНОВ ВЛАДИСЛАВ
МОРОЗ ВИКТОРИЯ
ДЕМИДОВИЧ НИКОЛАЙ
КОЗЛОВ ВЛАДИСЛАВ
СУРДОВ АРТЕМ
ЯНУШКЕВИЧ АРТЕМ
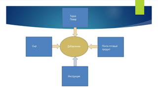
Жульен
Ингредиенты
Филе куриное - 400 г (2 половинки)
Грибы шампиньоны - 300 г
Лук репчатый - 100 г
Сливки 20-30% - 200 мл
Сыр твердый - 150 г
Масло растительное - 2 ст. ложки
Соль - по вкусу
Перец черный молотый - по вкусу
Зелень - для украшения
Стоимость ингредиентов
Стоимость ингредиентов
Стоимость ингредиентов
Стоимость ингредиентов
Инструкция приготовления
Инструкция приготовления
Инструкция приготовления
Инструкция приготовления
Инструкция приготовления
IDEF0
Дерево целей
Blyudo
Blyudo
Blyudo
Blyudo

Blyudo