AX-SoM-XC7Z020
Processor module
Your main resource for projects based on Xilinx Zynq XC7Z020
Full datasheet
Page 2 Full datasheet: Processor module based on Xilinx Zynq XC7Z020
Document history
HISTORYHISTORYHISTORYHISTORY
VERSIONVERSIONVERSIONVERSION VERSIONVERSIONVERSIONVERSION VERSIONVERSIONVERSIONVERSION
1.0.0
4-sep-2012
17:26
First draft version
1.1.0
12-nov-2012
10:16
Pin tables added
1.2.0
06-feb-2012
09:16
Components and connectors locating added. Name of motherboard connectors
fixed.
1.3.0
15-feb-2012
09:16
Fixed issue in Pinout.
Full datasheet
Page 3 Full datasheet: Processor module based on Xilinx Zynq XC7Z020
1. General information
The module AX-SOM-XC7Z020 – is high performance, high integrated and compact
module with optimal price. This module - ideal solution for building such embedded
devices as: medical equipment, video equipment, industrial controllers (PLCs),
multimedia devices and others, where a lot of peripheral modules is used and high
performance requires.
For module ready next BSPs:
Embedded Linux
Windows Embedded Compact 7
eCOS 3.0
FreeRTOS
Full datasheet
Page 4 Full datasheet: Processor module based on Xilinx Zynq XC7Z020
1.1. Short description
Xilinx Zynq XC7Z020:
o 667-, 733-, 800 MHz ARM® 2 x Cortex-A9 MPCore
o VFP and NEON® SIMD instructions support
o TrustZone® support
o 3 x Watchdog timers
o L1 32KB I-Cache/32KB D-Cache, 512KB L2 Cache
o Hardware encryption blocks (AES, SHA)
o 85K Logic Cells Artix-7 FPGA
o 2x AXI 32b Master, 2x AXI 32b Slave
o 4x AXI 64b/32b memory windows between FPGA and PS
o AXI 64b ACP
o DMA
Up to 8Gbit DDR3 RAM
Up to 8Gbit NAND Flash
Up to 64Mbit QSPI Flash
Network: 2 x EMAC/GMAC (10/100/1G) with IEEE 1588v2 support
2 x USB 2.0 High Speed OTG (480 Mbit/s)
2 x MMC/SD/SDIO
2 x CAN 2.0 A/B
2 x UART
2 x I2C
2 x SPI
2 x XADC (12b)
GPIO
33,333MHz main oscillator
Power supply range for module 3,0…5,5V
Possible to set various I/O bank voltage
Module dimensions 56mm x 50mm
Small board to board connectors with 0,6mm step (Hirose FX8-120S-SV)
Full datasheet
Page 5 Full datasheet: Processor module based on Xilinx Zynq XC7Z020
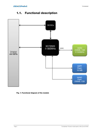
1.1. Functional description
Fig. 1: Functional diagram of the module
XC7Z020
@ 800MHz
DC/DCs
QSPI
Flash
16 MB
NAND
Flash
256MB..1GB
DDR3
256MB..1GB
@ 533MHzConnectors
2 x Hirose2 x Hirose2 x Hirose2 x Hirose
FX8FX8FX8FX8----120S120S120S120S----SVSVSVSV
DDRC
Full datasheet
Page 6 Full datasheet: Processor module based on Xilinx Zynq XC7Z020
1.1. Description of the functional blocks
1.1.1. Xilinx Zynq-7000 XC7Z020 platform
Used Xilinx Zynq XC7Z020 in CLG484 package as main SoC.
1.1.2. DDR3 memory
By default, is used DDR3 Samsung K4B1G1646G-BCH9, with 256MBytes size
(Can be expanded up to 1GByte).
Beginning of DDR3 – 0x0000 0000 (Depends on OCM configuration).
1.1.3. QSPI Flash memory
By default, is used QSPI Flash Flash memory Numonyx N25Q128A11B1241F with
16MBytes.
QSPI Flash memory connected to QSPI0 bus.
1.1.4. NAND Flash memory
By default, is used NAND Flash memory Samsung MT29F4G08ABBDAHC-IT:D,
with 512MBytes size (Can be expanded up to 1GByte).
Bus connected to NAND interface with 8-bit bus width.
Take care about MIO: QSPI and NAND are using some same pins.Take care about MIO: QSPI and NAND are using some same pins.Take care about MIO: QSPI and NAND are using some same pins.Take care about MIO: QSPI and NAND are using some same pins.
1.1.5. Power supply
For VCCINT and VCCPINT (1,0V) are used DC/DC Micrel MIC22705YML. For
VCCO_DDR and PS_DDR (1,5V) are used LDO Micrel MIC38300HYHL. For VCCAUX,
VCCPAUX, VCCBRAM, VCCO_0, RSVDVCC, VCCADC, VCCO_MIO0_500, QSPI Flash,
NAND Flash (1,8V) are used LDO Micrel MIC38300HYHL. For DDR3 VREF_DDR is used TI
TPS51200DRC. For power sequencing is used Analog Devices ADM1185ARMZ-1.
1.1.6. Boot mode for Xilinx Zynq-7000 XC7Z020
User can select next boot modes according EPP Technical reference manual and
using BOOT_DEV[2:1] pins:
BOOT_DEV[2:1] = 00000000 ---- JTAG bootJTAG bootJTAG bootJTAG boot (need set JTAG_INDEP to 0)
BOOT_DEV[2:1] = 01010101 ---- NAND bootNAND bootNAND bootNAND boot
BOOT_DEV[2:1] = 10101010 ---- QSPI bootQSPI bootQSPI bootQSPI boot
BOOT_DEV[2:1] = 11111111 ---- SD bootSD bootSD bootSD boot
“1” means connection to 1,8V and “0” means connection to GND.
Full datasheet
Page 7 Full datasheet: Processor module based on Xilinx Zynq XC7Z020
1.2. Connector description
For connection with motherboard 2 x Hirose FX8-120P-SV connectors (with 0,6 mm
step) are used.
1.2.1. The physical location of the connectors
Fig. 2: Locating components on the front of the module
Xilinx
Zynq
DDR3
NAND QSPI
Flash
DC/DC
DDR3
««««DONEDONEDONEDONE»»»» LEDLEDLEDLED
««««nPORnPORnPORnPOR»»»» LEDLEDLEDLED
LDO
LDO
Full datasheet
Page 8 Full datasheet: Processor module based on Xilinx Zynq XC7Z020
Fig. 3: Locating connectors on the rear of the module
1.2.2. Signal description on X1-X2 connectors
Please take care about supported I/O voltage when connecting to pins.
Pin type:
MIO_1.8V - PS Digital I/O with 1,8V levels;
MIO_S - PS Digital I/O with selected voltage levels;
FPGA I/O - PL I/O with selected voltage levels;
Analog - Analog I/O;
Power in - Power input line;
Power out - Power output line;
Ground - Ground;
- - Other.
X1 (MIO)
X2 (FPGA)
1
2 120
119
1
2
119
120
Full datasheet
Page 9 Full datasheet: Processor module based on Xilinx Zynq XC7Z020
1.1.1.1. X1 connector (PS MIO)
Pin
number
Signal Name GPIO Type Processor’s ball Note
1 VCC_IN Power in
2 ZNQ_TDI H13
3 VCC_IN Power in
4 ZNQ_TDO G14
5 VCC_IN Power in
6 ZNQ_TMS G12
7 VCC_IN Power in
8 ZNQ_TCK G11
9 VCC_IN Power in
10 nPOR
11 VCC_IN Power in
12 VCCBATT G9
13 VCC_IN Power in
14 nSRST
15 VCC_IN Power in
16 VCC_1.8V
17 VCC_IN Power in
18 GND Ground
19 VCC_IN Power in
20 MIO[49] GPIO1_49 C14
21 VCC_IN Power in
22 MIO[22] GPIO0_22 A14
23 VCC_IN Power in
24 MIO[37] GPIO1_37 B14
25 VCC_IN Power in
26 MIO[26] GPIO0_26 A13
27 VCC_IN Power in
28 MIO[34] GPIO1_34 B12
29 VCC_IN Power in
30 MIO[28] GPIO0_28 A12
31 GND Ground
32 MIO[43] GPIO1_43 B11
33 GND Ground
34 MIO[30] GPIO0_30 A11
35 GND Ground
36 MIO[47] GPIO1_47 B10
37 GND Ground
38 MIO[45] GPIO1_45 B9
39 GND Ground
40 MIO[35] GPIO1_35 F14
41 GND Ground
42 MIO[40] GPIO1_40 E14
43 GND Ground
44 GND Ground
45 GND Ground
46 MIO[39] GPIO1_39 C13
47 GND Ground
48 MIO[50] GPIO1_50 D13
49 GND Ground
50 MIO[44] GPIO1_44 E13
51 GND Ground
52 MIO[38] GPIO1_38 F13
53 GND Ground
54 MIO[53] GPIO1_53 C12
55 VCCMIO_1
56 MIO[46] GPIO1_46 D12
Full datasheet
Page 10 Full datasheet: Processor module based on Xilinx Zynq XC7Z020
57 VCCMIO_1
58 MIO[25] GPIO0_25 F12
59 VCCMIO_1
60 MIO[33] GPIO1_33 G13
61 GND Ground
62 MIO[23] GPIO0_23 E11
63 GND Ground
64 MIO[48] GPIO1_48 D11
65 GND Ground
66 MIO[19] GPIO0_19 E10
67 VCCMIO_1_INPUT Power in
68 MIO[21] GPIO0_21 F11
69 VCCMIO_1_INPUT Power in
70 GND Ground
71 VCCMIO_1_INPUT Power in
72 MIO[51] GPIO1_51 C10
73 GND Ground
74 MIO[52] GPIO1_52 D10
75 GND Ground
76 MIO[31] GPIO0_31 F9
77 GND Ground
78 MIO[27] GPIO0_27 D7
79 GND Ground
80 MIO[32] GPIO1_32 C7
81 GND Ground
82 MIO[36] GPIO1_36 A9
83 GND Ground
84 MIO[17] GPIO0_17 E9
85 GND Ground
86 MIO[41] GPIO1_41 C8
87 GND Ground
88 MIO[42] GPIO1_42 D8
89 GND Ground
90 MIO[29] GPIO0_29 E8
91 GND Ground
92 MIO[16] GPIO0_16 D6
93 GND Ground
94 MIO[20] GPIO0_20 A8
95 GND Ground
96 GND Ground
97 GND Ground
98 MIO[24] GPIO0_24 B7
99 GND Ground
100 MIO[18] GPIO0_18 A7
101 GND Ground
102 GND Ground
103 GND Ground
104 MIO_VREF F8
105 GND Ground
106 GND Ground
107 GND Ground
108 PLL_BYP GPIO0_6 Connected via 20kOm to
A4 ball of Zynq EPP
109 GND Ground
110 JTAG_INDEP GPIO0_2 Connected via 20kOm to
A2 ball of Zynq EPP
111 GND Ground
112 BOOT_DEV[2] GPIO0_5 Connected via 20kOm to
A3 ball of Zynq EPP
113 GND Ground
114 BOOT_DEV[1] GPIO0_4 Connected via 20kOm to
E4 ball of Zynq EPP
115 GND Ground
Full datasheet
Page 11 Full datasheet: Processor module based on Xilinx Zynq XC7Z020
116 MIO1_1V8 GPIO0_8 Connected via 20kOm to
E5 ball of Zynq EPP
117 GND Ground
118 VCC_1.8V
119 GND Ground
120 GND Ground
1.1.1.2. X2 connector (FPGA)
Pin
number
Signal Name GPIO Type Processor’s ball Note
1 IO_0_13 R7
2 GND Ground
3 IO_L15N_T2_DQS_13 AB1
4 IO_L21N_T3_DQS_13 V4
5 IO_L15P_T2_DQS_13 AB2
6 IO_L21P_T3_DQS_13 V5
7 IO_L16N_T2_13 AB4
8 IO_L20P_T3_13 T4
9 IO_L16P_T2_13 AB5
10 IO_L20N_T3_13 U4
11 IO_L17N_T2_13 AB6
12 IO_L24N_T3_13 W5
13 IO_L17P_T2_13 AB7
14 IO_L24P_T3_13 W6
15 IO_L11N_T1_SRCC_13 AA8
16 IO_L18P_T2_13 Y4
17 IO_L11P_T1_SRCC_13 AA9
18 IO_L18N_T2_13 AA4
19 IO_L9N_T1_DQS_13 AB9
20 IO_L22N_T3_13 U5
21 IO_L9P_T1_DQS_13 AB10
22 IO_L22P_T3_13 U6
23 IO_L8P_T1_13 AA11
24 IO_L13N_T2_MRCC_13 Y5
25 IO_L8N_T1_13 AB11
26 IO_L13P_T2_MRCC_13 Y6
27 IO_L7P_T1_13 AA12
28 IO_L23N_T3_13 W7
29 IO_L7N_T1_13 AB12
30 IO_L23P_T3_13 V7
31 IO_L12P_T1_MRCC_13 Y9
32 IO_L14N_T2_SRCC_13 AA6
33 IO_L12N_T1_MRCC_13 Y8
34 IO_L14P_T2_SRCC_13 AA7
35 IO_L6N_T0_VREF_13 U9
36 IO_L2N_T0_13 W8
37 IO_L6P_T0_13 U10
38 IO_L2P_T0_13 V8
39 IO_L5N_T0_13 U11
40 IO_L19N_T3_VREF_13 T6
41 IO_L5P_T0_13 U12
42 IO_L19P_T3_13 R6
43 VCCIO_13
44 IO_L3N_T0_DQS_13 W10
45 VCCIO_13
46 IO_L3P_T0_DQS_13 W11
47 VCCIO_13
48 IO_L10N_T1_13 Y10
49 GND Ground
50 IO_L10P_T1_13 Y11
51 GND Ground
Full datasheet
Page 12 Full datasheet: Processor module based on Xilinx Zynq XC7Z020
52 IO_25_13 U7
53 GND Ground
54 IO_L1N_T0_13 V9
55 VCCIO_13_INPUT Power in
56 IO_L1P_T0_13 V10
57 VCCIO_13_INPUT Power in
58 IO_L4N_T0_13 W12
59 VCCIO_13_INPUT Power in
60 IO_L4P_T0_13 V12
61 IO_0_35 H17
62 IO_25_35 H18
63 IO_L24P_T3_AD15P_35 H22
64 IO_L4P_T0_35 G15
65 IO_L24N_T3_AD15N_35 G22
66 IO_L4N_T0_35 G16
67 IO_L23P_T3_35 F21
68 IO_L6P_T0_35 G17
69 IO_L23N_T3_35 F22
70 IO_L6N_T0_VREF_35 F17
71 IO_L17P_T2_AD5P_35 E21
72 IO_L19P_T3_35 H19
73 IO_L17N_T2_AD5N_35 D21
74 IO_L19N_T3_VREF_35 H20
75 IO_L16P_T2_35 D22
76 IO_L22N_T3_AD7N_35 G21
77 IO_L16N_T2_35 C22
78 IO_L22P_T3_AD7P_35 G20
79 IO_L18N_T2_AD13N_35 B22
80 IO_L20P_T3_AD6P_35 G19
81 IO_L18P_T2_AD13P_35 B21
82 IO_L20N_T3_AD6N_35 F19
83 IO_L2N_T0_AD8N_35 D17
84 IO_L21N_T3_DQS_AD14N_35 E20
85 IO_L2P_T0_AD8P_35 D16
86 IO_L21P_T3_DQS_AD14P_35 E19
87 IO_L11P_T1_SRCC_35 C17
88 IO_L5N_T0_AD9N_35 E18
89 IO_L11N_T1_SRCC_35 C18
90 IO_L5P_T0_AD9P_35 F18
91 IO_L8N_T1_AD10N_35 B17
92 IO_L1P_T0_AD0P_35 F16
93 IO_L8P_T1_AD10P_35 B16
94 IO_L1N_T0_AD0N_35 E16
95 IO_L7P_T1_AD2P_35 C15
96 IO_L3P_T0_DQS_AD1P_35 E15
97 IO_L7N_T1_AD2N_35 B15
98 IO_L3N_T0_DQS_AD1N_35 D15
99 IO_L15N_T2_DQS_AD12N_35 A22
100 IO_L14P_T2_AD4P_SRCC_35 D20
101 IO_L15P_T2_DQS_AD12P_35 A21
102 IO_L14N_T2_AD4N_SRCC_35 C20
103 VCCIO_35
104 IO_L13N_T2_MRCC_35 B20
105 VCCIO_35
106 IO_L13P_T2_MRCC_35 B19
107 VCCIO_35
108 IO_L12N_T1_MRCC_35 C19
109 GND Ground
110 IO_L12P_T1_MRCC_35 D18
111 GND Ground
112 IO_L10N_T1_AD11N_35 A19
113 GND Ground
114 IO_L10P_T1_AD11P_35 A18
Full datasheet
Page 13 Full datasheet: Processor module based on Xilinx Zynq XC7Z020
115 VCCIO_35_INPUT Power in
116 IO_L9N_T1_DQS_AD3N_35 A17
117 VCCIO_35_INPUT Power in
118 IO_L9P_T1_DQS_AD3P_35 A16
119 VCCIO_35_INPUT Power in
120 GND Ground
Full datasheet
Page 14 Full datasheet: Processor module based on Xilinx Zynq XC7Z020
1.2. Mechanical Outline
Fig. 4: Mechanical outline (top view)
Full datasheet
Page 15 Full datasheet: Processor module based on Xilinx Zynq XC7Z020
Fig. 5: Mechanical outline and Bottom Connectors (bottom view)
• DXF or STEP model on request
Full datasheet
Page 16 Full datasheet: Processor module based on Xilinx Zynq XC7Z020
1.3. Electrical specification
Parameter Min Normal Max Unit
Power supply,
VCC_IN
3,0 3,3 5,5 V
Power consumption TBD TBD TBD mA
Please note that the output of the 1.0 V regulator is limited to 4 A. Please use the Xilinx XPower
Analyzer to estimate the power consumption of your design.
1.4. Order code
AXAXAXAX----SoMSoMSoMSoM----XC7Z020CESXC7Z020CESXC7Z020CESXC7Z020CES----RxRxRxRx----NxNxNxNx----SSSS16161616----IIII
XC7Z020CES – Engineering sample;
XC7Z020 – Final version of Zynq SoC (now not accessible);
Rx – DDR3 RAM size, [256, 512, 1024] – example: 256 MBytes DDR3 RAM – R256;
Nx – NAND Flash size, [256, 512, 1024] – example: 256 MBytes NAND Flash – N256;
I – industrial temp range.
Order example:
AX-SoM-XC7Z020CES-R256-N256,
with this order code, on module will be installed next configuration: Xilinx XC7Z020CES, 256 MBytes
DDR3 RAM, 256 MBytes NAND Flash and without QSPI Flash. All components in commercial
temperature range.
By default, this module shipped with Embedded Linux OS.

Ax som-xc7z020-user_manual_en

  • 1.
    AX-SoM-XC7Z020 Processor module Your mainresource for projects based on Xilinx Zynq XC7Z020
  • 2.
    Full datasheet Page 2Full datasheet: Processor module based on Xilinx Zynq XC7Z020 Document history HISTORYHISTORYHISTORYHISTORY VERSIONVERSIONVERSIONVERSION VERSIONVERSIONVERSIONVERSION VERSIONVERSIONVERSIONVERSION 1.0.0 4-sep-2012 17:26 First draft version 1.1.0 12-nov-2012 10:16 Pin tables added 1.2.0 06-feb-2012 09:16 Components and connectors locating added. Name of motherboard connectors fixed. 1.3.0 15-feb-2012 09:16 Fixed issue in Pinout.
  • 3.
    Full datasheet Page 3Full datasheet: Processor module based on Xilinx Zynq XC7Z020 1. General information The module AX-SOM-XC7Z020 – is high performance, high integrated and compact module with optimal price. This module - ideal solution for building such embedded devices as: medical equipment, video equipment, industrial controllers (PLCs), multimedia devices and others, where a lot of peripheral modules is used and high performance requires. For module ready next BSPs: Embedded Linux Windows Embedded Compact 7 eCOS 3.0 FreeRTOS
  • 4.
    Full datasheet Page 4Full datasheet: Processor module based on Xilinx Zynq XC7Z020 1.1. Short description Xilinx Zynq XC7Z020: o 667-, 733-, 800 MHz ARM® 2 x Cortex-A9 MPCore o VFP and NEON® SIMD instructions support o TrustZone® support o 3 x Watchdog timers o L1 32KB I-Cache/32KB D-Cache, 512KB L2 Cache o Hardware encryption blocks (AES, SHA) o 85K Logic Cells Artix-7 FPGA o 2x AXI 32b Master, 2x AXI 32b Slave o 4x AXI 64b/32b memory windows between FPGA and PS o AXI 64b ACP o DMA Up to 8Gbit DDR3 RAM Up to 8Gbit NAND Flash Up to 64Mbit QSPI Flash Network: 2 x EMAC/GMAC (10/100/1G) with IEEE 1588v2 support 2 x USB 2.0 High Speed OTG (480 Mbit/s) 2 x MMC/SD/SDIO 2 x CAN 2.0 A/B 2 x UART 2 x I2C 2 x SPI 2 x XADC (12b) GPIO 33,333MHz main oscillator Power supply range for module 3,0…5,5V Possible to set various I/O bank voltage Module dimensions 56mm x 50mm Small board to board connectors with 0,6mm step (Hirose FX8-120S-SV)
  • 5.
    Full datasheet Page 5Full datasheet: Processor module based on Xilinx Zynq XC7Z020 1.1. Functional description Fig. 1: Functional diagram of the module XC7Z020 @ 800MHz DC/DCs QSPI Flash 16 MB NAND Flash 256MB..1GB DDR3 256MB..1GB @ 533MHzConnectors 2 x Hirose2 x Hirose2 x Hirose2 x Hirose FX8FX8FX8FX8----120S120S120S120S----SVSVSVSV DDRC
  • 6.
    Full datasheet Page 6Full datasheet: Processor module based on Xilinx Zynq XC7Z020 1.1. Description of the functional blocks 1.1.1. Xilinx Zynq-7000 XC7Z020 platform Used Xilinx Zynq XC7Z020 in CLG484 package as main SoC. 1.1.2. DDR3 memory By default, is used DDR3 Samsung K4B1G1646G-BCH9, with 256MBytes size (Can be expanded up to 1GByte). Beginning of DDR3 – 0x0000 0000 (Depends on OCM configuration). 1.1.3. QSPI Flash memory By default, is used QSPI Flash Flash memory Numonyx N25Q128A11B1241F with 16MBytes. QSPI Flash memory connected to QSPI0 bus. 1.1.4. NAND Flash memory By default, is used NAND Flash memory Samsung MT29F4G08ABBDAHC-IT:D, with 512MBytes size (Can be expanded up to 1GByte). Bus connected to NAND interface with 8-bit bus width. Take care about MIO: QSPI and NAND are using some same pins.Take care about MIO: QSPI and NAND are using some same pins.Take care about MIO: QSPI and NAND are using some same pins.Take care about MIO: QSPI and NAND are using some same pins. 1.1.5. Power supply For VCCINT and VCCPINT (1,0V) are used DC/DC Micrel MIC22705YML. For VCCO_DDR and PS_DDR (1,5V) are used LDO Micrel MIC38300HYHL. For VCCAUX, VCCPAUX, VCCBRAM, VCCO_0, RSVDVCC, VCCADC, VCCO_MIO0_500, QSPI Flash, NAND Flash (1,8V) are used LDO Micrel MIC38300HYHL. For DDR3 VREF_DDR is used TI TPS51200DRC. For power sequencing is used Analog Devices ADM1185ARMZ-1. 1.1.6. Boot mode for Xilinx Zynq-7000 XC7Z020 User can select next boot modes according EPP Technical reference manual and using BOOT_DEV[2:1] pins: BOOT_DEV[2:1] = 00000000 ---- JTAG bootJTAG bootJTAG bootJTAG boot (need set JTAG_INDEP to 0) BOOT_DEV[2:1] = 01010101 ---- NAND bootNAND bootNAND bootNAND boot BOOT_DEV[2:1] = 10101010 ---- QSPI bootQSPI bootQSPI bootQSPI boot BOOT_DEV[2:1] = 11111111 ---- SD bootSD bootSD bootSD boot “1” means connection to 1,8V and “0” means connection to GND.
  • 7.
    Full datasheet Page 7Full datasheet: Processor module based on Xilinx Zynq XC7Z020 1.2. Connector description For connection with motherboard 2 x Hirose FX8-120P-SV connectors (with 0,6 mm step) are used. 1.2.1. The physical location of the connectors Fig. 2: Locating components on the front of the module Xilinx Zynq DDR3 NAND QSPI Flash DC/DC DDR3 ««««DONEDONEDONEDONE»»»» LEDLEDLEDLED ««««nPORnPORnPORnPOR»»»» LEDLEDLEDLED LDO LDO
  • 8.
    Full datasheet Page 8Full datasheet: Processor module based on Xilinx Zynq XC7Z020 Fig. 3: Locating connectors on the rear of the module 1.2.2. Signal description on X1-X2 connectors Please take care about supported I/O voltage when connecting to pins. Pin type: MIO_1.8V - PS Digital I/O with 1,8V levels; MIO_S - PS Digital I/O with selected voltage levels; FPGA I/O - PL I/O with selected voltage levels; Analog - Analog I/O; Power in - Power input line; Power out - Power output line; Ground - Ground; - - Other. X1 (MIO) X2 (FPGA) 1 2 120 119 1 2 119 120
  • 9.
    Full datasheet Page 9Full datasheet: Processor module based on Xilinx Zynq XC7Z020 1.1.1.1. X1 connector (PS MIO) Pin number Signal Name GPIO Type Processor’s ball Note 1 VCC_IN Power in 2 ZNQ_TDI H13 3 VCC_IN Power in 4 ZNQ_TDO G14 5 VCC_IN Power in 6 ZNQ_TMS G12 7 VCC_IN Power in 8 ZNQ_TCK G11 9 VCC_IN Power in 10 nPOR 11 VCC_IN Power in 12 VCCBATT G9 13 VCC_IN Power in 14 nSRST 15 VCC_IN Power in 16 VCC_1.8V 17 VCC_IN Power in 18 GND Ground 19 VCC_IN Power in 20 MIO[49] GPIO1_49 C14 21 VCC_IN Power in 22 MIO[22] GPIO0_22 A14 23 VCC_IN Power in 24 MIO[37] GPIO1_37 B14 25 VCC_IN Power in 26 MIO[26] GPIO0_26 A13 27 VCC_IN Power in 28 MIO[34] GPIO1_34 B12 29 VCC_IN Power in 30 MIO[28] GPIO0_28 A12 31 GND Ground 32 MIO[43] GPIO1_43 B11 33 GND Ground 34 MIO[30] GPIO0_30 A11 35 GND Ground 36 MIO[47] GPIO1_47 B10 37 GND Ground 38 MIO[45] GPIO1_45 B9 39 GND Ground 40 MIO[35] GPIO1_35 F14 41 GND Ground 42 MIO[40] GPIO1_40 E14 43 GND Ground 44 GND Ground 45 GND Ground 46 MIO[39] GPIO1_39 C13 47 GND Ground 48 MIO[50] GPIO1_50 D13 49 GND Ground 50 MIO[44] GPIO1_44 E13 51 GND Ground 52 MIO[38] GPIO1_38 F13 53 GND Ground 54 MIO[53] GPIO1_53 C12 55 VCCMIO_1 56 MIO[46] GPIO1_46 D12
  • 10.
    Full datasheet Page 10Full datasheet: Processor module based on Xilinx Zynq XC7Z020 57 VCCMIO_1 58 MIO[25] GPIO0_25 F12 59 VCCMIO_1 60 MIO[33] GPIO1_33 G13 61 GND Ground 62 MIO[23] GPIO0_23 E11 63 GND Ground 64 MIO[48] GPIO1_48 D11 65 GND Ground 66 MIO[19] GPIO0_19 E10 67 VCCMIO_1_INPUT Power in 68 MIO[21] GPIO0_21 F11 69 VCCMIO_1_INPUT Power in 70 GND Ground 71 VCCMIO_1_INPUT Power in 72 MIO[51] GPIO1_51 C10 73 GND Ground 74 MIO[52] GPIO1_52 D10 75 GND Ground 76 MIO[31] GPIO0_31 F9 77 GND Ground 78 MIO[27] GPIO0_27 D7 79 GND Ground 80 MIO[32] GPIO1_32 C7 81 GND Ground 82 MIO[36] GPIO1_36 A9 83 GND Ground 84 MIO[17] GPIO0_17 E9 85 GND Ground 86 MIO[41] GPIO1_41 C8 87 GND Ground 88 MIO[42] GPIO1_42 D8 89 GND Ground 90 MIO[29] GPIO0_29 E8 91 GND Ground 92 MIO[16] GPIO0_16 D6 93 GND Ground 94 MIO[20] GPIO0_20 A8 95 GND Ground 96 GND Ground 97 GND Ground 98 MIO[24] GPIO0_24 B7 99 GND Ground 100 MIO[18] GPIO0_18 A7 101 GND Ground 102 GND Ground 103 GND Ground 104 MIO_VREF F8 105 GND Ground 106 GND Ground 107 GND Ground 108 PLL_BYP GPIO0_6 Connected via 20kOm to A4 ball of Zynq EPP 109 GND Ground 110 JTAG_INDEP GPIO0_2 Connected via 20kOm to A2 ball of Zynq EPP 111 GND Ground 112 BOOT_DEV[2] GPIO0_5 Connected via 20kOm to A3 ball of Zynq EPP 113 GND Ground 114 BOOT_DEV[1] GPIO0_4 Connected via 20kOm to E4 ball of Zynq EPP 115 GND Ground
  • 11.
    Full datasheet Page 11Full datasheet: Processor module based on Xilinx Zynq XC7Z020 116 MIO1_1V8 GPIO0_8 Connected via 20kOm to E5 ball of Zynq EPP 117 GND Ground 118 VCC_1.8V 119 GND Ground 120 GND Ground 1.1.1.2. X2 connector (FPGA) Pin number Signal Name GPIO Type Processor’s ball Note 1 IO_0_13 R7 2 GND Ground 3 IO_L15N_T2_DQS_13 AB1 4 IO_L21N_T3_DQS_13 V4 5 IO_L15P_T2_DQS_13 AB2 6 IO_L21P_T3_DQS_13 V5 7 IO_L16N_T2_13 AB4 8 IO_L20P_T3_13 T4 9 IO_L16P_T2_13 AB5 10 IO_L20N_T3_13 U4 11 IO_L17N_T2_13 AB6 12 IO_L24N_T3_13 W5 13 IO_L17P_T2_13 AB7 14 IO_L24P_T3_13 W6 15 IO_L11N_T1_SRCC_13 AA8 16 IO_L18P_T2_13 Y4 17 IO_L11P_T1_SRCC_13 AA9 18 IO_L18N_T2_13 AA4 19 IO_L9N_T1_DQS_13 AB9 20 IO_L22N_T3_13 U5 21 IO_L9P_T1_DQS_13 AB10 22 IO_L22P_T3_13 U6 23 IO_L8P_T1_13 AA11 24 IO_L13N_T2_MRCC_13 Y5 25 IO_L8N_T1_13 AB11 26 IO_L13P_T2_MRCC_13 Y6 27 IO_L7P_T1_13 AA12 28 IO_L23N_T3_13 W7 29 IO_L7N_T1_13 AB12 30 IO_L23P_T3_13 V7 31 IO_L12P_T1_MRCC_13 Y9 32 IO_L14N_T2_SRCC_13 AA6 33 IO_L12N_T1_MRCC_13 Y8 34 IO_L14P_T2_SRCC_13 AA7 35 IO_L6N_T0_VREF_13 U9 36 IO_L2N_T0_13 W8 37 IO_L6P_T0_13 U10 38 IO_L2P_T0_13 V8 39 IO_L5N_T0_13 U11 40 IO_L19N_T3_VREF_13 T6 41 IO_L5P_T0_13 U12 42 IO_L19P_T3_13 R6 43 VCCIO_13 44 IO_L3N_T0_DQS_13 W10 45 VCCIO_13 46 IO_L3P_T0_DQS_13 W11 47 VCCIO_13 48 IO_L10N_T1_13 Y10 49 GND Ground 50 IO_L10P_T1_13 Y11 51 GND Ground
  • 12.
    Full datasheet Page 12Full datasheet: Processor module based on Xilinx Zynq XC7Z020 52 IO_25_13 U7 53 GND Ground 54 IO_L1N_T0_13 V9 55 VCCIO_13_INPUT Power in 56 IO_L1P_T0_13 V10 57 VCCIO_13_INPUT Power in 58 IO_L4N_T0_13 W12 59 VCCIO_13_INPUT Power in 60 IO_L4P_T0_13 V12 61 IO_0_35 H17 62 IO_25_35 H18 63 IO_L24P_T3_AD15P_35 H22 64 IO_L4P_T0_35 G15 65 IO_L24N_T3_AD15N_35 G22 66 IO_L4N_T0_35 G16 67 IO_L23P_T3_35 F21 68 IO_L6P_T0_35 G17 69 IO_L23N_T3_35 F22 70 IO_L6N_T0_VREF_35 F17 71 IO_L17P_T2_AD5P_35 E21 72 IO_L19P_T3_35 H19 73 IO_L17N_T2_AD5N_35 D21 74 IO_L19N_T3_VREF_35 H20 75 IO_L16P_T2_35 D22 76 IO_L22N_T3_AD7N_35 G21 77 IO_L16N_T2_35 C22 78 IO_L22P_T3_AD7P_35 G20 79 IO_L18N_T2_AD13N_35 B22 80 IO_L20P_T3_AD6P_35 G19 81 IO_L18P_T2_AD13P_35 B21 82 IO_L20N_T3_AD6N_35 F19 83 IO_L2N_T0_AD8N_35 D17 84 IO_L21N_T3_DQS_AD14N_35 E20 85 IO_L2P_T0_AD8P_35 D16 86 IO_L21P_T3_DQS_AD14P_35 E19 87 IO_L11P_T1_SRCC_35 C17 88 IO_L5N_T0_AD9N_35 E18 89 IO_L11N_T1_SRCC_35 C18 90 IO_L5P_T0_AD9P_35 F18 91 IO_L8N_T1_AD10N_35 B17 92 IO_L1P_T0_AD0P_35 F16 93 IO_L8P_T1_AD10P_35 B16 94 IO_L1N_T0_AD0N_35 E16 95 IO_L7P_T1_AD2P_35 C15 96 IO_L3P_T0_DQS_AD1P_35 E15 97 IO_L7N_T1_AD2N_35 B15 98 IO_L3N_T0_DQS_AD1N_35 D15 99 IO_L15N_T2_DQS_AD12N_35 A22 100 IO_L14P_T2_AD4P_SRCC_35 D20 101 IO_L15P_T2_DQS_AD12P_35 A21 102 IO_L14N_T2_AD4N_SRCC_35 C20 103 VCCIO_35 104 IO_L13N_T2_MRCC_35 B20 105 VCCIO_35 106 IO_L13P_T2_MRCC_35 B19 107 VCCIO_35 108 IO_L12N_T1_MRCC_35 C19 109 GND Ground 110 IO_L12P_T1_MRCC_35 D18 111 GND Ground 112 IO_L10N_T1_AD11N_35 A19 113 GND Ground 114 IO_L10P_T1_AD11P_35 A18
  • 13.
    Full datasheet Page 13Full datasheet: Processor module based on Xilinx Zynq XC7Z020 115 VCCIO_35_INPUT Power in 116 IO_L9N_T1_DQS_AD3N_35 A17 117 VCCIO_35_INPUT Power in 118 IO_L9P_T1_DQS_AD3P_35 A16 119 VCCIO_35_INPUT Power in 120 GND Ground
  • 14.
    Full datasheet Page 14Full datasheet: Processor module based on Xilinx Zynq XC7Z020 1.2. Mechanical Outline Fig. 4: Mechanical outline (top view)
  • 15.
    Full datasheet Page 15Full datasheet: Processor module based on Xilinx Zynq XC7Z020 Fig. 5: Mechanical outline and Bottom Connectors (bottom view) • DXF or STEP model on request
  • 16.
    Full datasheet Page 16Full datasheet: Processor module based on Xilinx Zynq XC7Z020 1.3. Electrical specification Parameter Min Normal Max Unit Power supply, VCC_IN 3,0 3,3 5,5 V Power consumption TBD TBD TBD mA Please note that the output of the 1.0 V regulator is limited to 4 A. Please use the Xilinx XPower Analyzer to estimate the power consumption of your design. 1.4. Order code AXAXAXAX----SoMSoMSoMSoM----XC7Z020CESXC7Z020CESXC7Z020CESXC7Z020CES----RxRxRxRx----NxNxNxNx----SSSS16161616----IIII XC7Z020CES – Engineering sample; XC7Z020 – Final version of Zynq SoC (now not accessible); Rx – DDR3 RAM size, [256, 512, 1024] – example: 256 MBytes DDR3 RAM – R256; Nx – NAND Flash size, [256, 512, 1024] – example: 256 MBytes NAND Flash – N256; I – industrial temp range. Order example: AX-SoM-XC7Z020CES-R256-N256, with this order code, on module will be installed next configuration: Xilinx XC7Z020CES, 256 MBytes DDR3 RAM, 256 MBytes NAND Flash and without QSPI Flash. All components in commercial temperature range. By default, this module shipped with Embedded Linux OS.