ACUTE RESPIRATORY
INFECTIONS (ARIs)
PRESENTED BY : KAMAL S.
SUPERVISED BY :DR FAIZ SULIEMAN
❖ARIs are the most common causes of both illness and mortality in children under five, who average three to six
episodes of ARIs annually regardless of where they live or what their economic situation is
❖The World Health Organization (WHO) estimates that 2 million children under five die of pneumonia each year
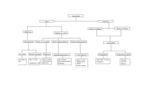
UPPER AND LOWER RESPIRATORY INFECTIONS
–UPPER : Includes rhinitis (common cold), sinusitis, acute ear infections, acute pharyngitis or tonsillopharyngitis,
epiglottitis, and laryngitis
–LOWER : Includes pneumonia and bronchiolitis
COMMON COLD
- A highly infectious viral upper respiratory illness caused by over 100 different virus type
- Sign and symptoms : Nasal discharge, nasal stuffiness, throat irritation resulting in a cough. Infants - likely to have fever
(38C or more) and feeding and sleep difficulties however older children may complain of myalgia, lethargy and anorexia.
- The uncomplicated cold has illness duration of about 7 days. A persistent fever with worsening symptoms beyond 7
days may indicate secondary bacterial infection
- Investigations not required
- Antibiotic therapy is not useful. It is a self-limiting illness and no specific therapy is indicated. However general measure
may help including : fever relief, nasal obstruction/stuffiness relief, frequent fluid intake/small frequent feeds, avoidance
of environmental tobacco smoke.
RHINOSINUSITIS
– Infections of the sinuses caused by community acquired (S. Pneumoniae, H. Influenzas, S. Pyogenes), Nosocomial
sinusitis (S. Aureus, Pseudomonas Aeruginosa, Serraria Mercescens) and fungal
– Signs and symptoms : sneezing, nasal discharge, facial pressure, fever, purulent discharge, headache
– Anterior rhinoscopy/ Nasal endoscopy, Culture and sensivity, CT scans
– Antibiotic (amoxicillin/Augmentin), intranasal/oral cortricosteroids, NS irrigation, antihistamine, analgesics,
decongestants, mucolytic, anti- piratic
SORE THROAT
- Acute pharyngitis, tonsillitis, acute exudative tonsillitis and pharyngotonsillitis. Uncommon in children less than 1 year
of age
- Viruses remain the most common cause for sore throat. Group A ? -hemolytic Streptococcus (GABHS), the most
important bacterial cause of sore throat is accountable for only 1 or 2 of 10 children with sore throat.
- Conjunctivitis, rhinitis, cough, hoarseness, coryza, anterior stomatitis, discrete ulcerative lesions, viral exanthem and
diarrhoea strongly suggest a viral aetiology.
- symptoms strongly suggest strep throat
- A membranous exudate is present on the tonsils, consider diphtheria especially in the under-immunized child, and
infectious mononucleosis. A syndrome of purulent nasal discharge, pharyngitis and persistent fever : secondary infection
with S. pneumococcus or H. influenzae.
- Throat swab C+S should not be routinely done as it is neither specific nor sensitive.
- Early management :
1. Provide a full explanation of the likely course of the illness to the parents. The child can be treated at home unless
he/she is unable to drink, has stridor, or develops complications,
2. Ensure adequate oral hydration,
3. Adequate analgesia is usually all that is required (paracetamol)
- Antibiotic required if severe or suspected Strep throat :
- Relieve nasal congestion when it interferes with feeding. NS or intranasal anti-decongestants (not recommended for
less than 3 months of age). Oral antihistamines/ codeine not recommended.
- Bacterial disease, suppurative complications are uncommon in young children and include the following: 1) sinusitis, 2)
otitis media, 3)cervical adenitis, 4) peritonsillar abscess (quinsy), 5) retropharyngeal abscess, 6) pneumonia
- Acute glomerulonephritis and rheumatic fever may follow streptococcal infections, hence early diagnosis and
treatment is crucial
ACUTE EAR INFECTION (OTITIS MEDIA)
– S. Pneumonia and H. Influenzas is the leading cause in all age group. Some cases may be viral. Mycoplasma pneumonia
: inflammation of the tympanic membrane (bullous myringitis)
– Children anatomically have shorter and wider eustachian tubes
– Symptoms and signs : presence of fluid in the middle ear (effusion), pain, drainage, hearing loss
- otoscopy
- Management :
1. OME : steroid <6weeks
2.Children six months or older with otorrhea/severe signs
or symptoms (moderate or severe otalgia, otalgia for
at least 48 hours, or temperature of 102.2°F [39°C] or higher):
antibiotic therapy for 10 days
3. Treat pain
CROUP
- Croup affects children between 6 months to 6 years with the peak incidence between the age of 1-2 years
- Most common cause is parainfluenza virus (74%) followed by respiratory syncytial virus, influenza virus, adenovirus,
enterovirus, measles, mumps and rhinoviruses
- low-grade fever and a prodrome of cough and coryza for 12-72 hours followed by : 1) increasingly bark-like cough and
hoarseness, 2) stridor that may occur when excited, at rest or both, 3) respiratory distress of varying degree
- xray : steeple sign
- Clinical Assessment of Croup
1. Mild: Stridor with excitement or at rest, with no respiratory distress.
2. Moderate: Stridor at rest with intercostal, subcostal or sternal recession.
3. Severe: Stridor at rest with marked recession, decreased air entry and altered level of consciousness.
- SpO2 monitoring
VIRAL BRONCHIOLITIS
- Viral bronchiolitis is a common respiratory illness especially in infants between 1 to 6 months1.
Respiratory syncytial virus
(RSV) remains the commonest cause of acute bronchiolitis in Malaysia
- Typically p/w : mild coryza, low grade fever, cough. Tachypnoea, chest wall recession, wheeze and respiratory distress
subsequently develop. Report the infant may sound “chesty” especially at night and may appear breathless after feeding.
- Hyperinflated and auscultation usually reveals fine crepitations and sometimes rhonchi.
- The distance between the home and primary health care facility, parental anxiety and social circumstances should be
taken into consideration.
- O2 therapy : pulse oximetry (SpO₂) > 93% and monitor for signs of impending respiratory failure: Inability to maintain
satisfactory SpO₂ on inspired oxygen > 40%, or a rising pCO₂.
- Humanised RSV specific monoclonal antibody (Palivizumab) can be given seasonally from November-January.
Prophylaxis is administered at a dose of 15 mg/kg monthly (beneficial most for chronic lung disease and preterm baby
<32weeks)
Pharmacotherapy
3% saline solution
via nebulizer
increase mucus
clearance & reduce
hosp. stay among
non-severe acute
bronchiolits.
Inhaled β₂-agonists
Pooled data
indicated a modest
clinical
improvement with
the use of β₂-
agonist
Inhaled steroids
show no
meaningful benefit
Antibiotics recommended for:
Recurrent apnoea
and circulatory
impairment.
Possibility of
septicaemia.
Acute clinical
deterioration.
High white cell
count.
Progressive
infiltrative changes
on chest radiograph.
Chest physiotherapy
using vibration
and percussion is
not
recommended in
infants
hospitalized with
acute
bronchiolitis who
are not admitted
into ICU
PNEUMONIA
- Risk factors : 1)low weight for age, 2)lack of breast feeding, 3)failure to complete immunization, 4)presence of coughing
siblings at home, 5)overcrowding in bedroom
- 2 clinical definitions of pneumonia:
1. bronchopneumonia which is a febrile illness with cough, respiratory distress with evidence of localised or generalised
patchy infiltrates on chest x-ray
2. lobar pneumonia which is similar to bronchopneumonia except that the physical findings and radiographs indicate
lobar consolidation.
- Investigations include : CXR, FBC, Blood C+S, serology test (cold agglutinin), pleural fluid analysis (if occurs)
- Bacterial pneumonia typically exhibits a focal lobar consolidation, in this case in the right upper lobe (white arrows)
- Viral pneumonia manifests with a more diffuse “interstitial” pattern in both lungs
- Radiological features suggestive of Staphylococcal pneumonia include the presence of multilobar consolidation,
cavitation, pneumatocoeles, spontaneous pneumothorax, empyema and pleural effusion.
Pneumonia Typical Atypical
Aetiology S. Pneumoniae, H. Influenza
Mycoplasma pneumonia,
chlamydophila pneumonia,
legionella, TB, Viral, Fungal
Presentation
Acute onset of fever, chesty
productive cough, SOB, and
pleuritic chest pain
Gradual onset of headache,
sorethroat, myalgia, arthralgia, dry
cough, low grade fever
CXR Lobar infiltrates
Patches over interstitial region,
groundless appearance
- Tachypnea (respiratory rate)
- recommended antibiotic for severe pneumonia
Criteria for hospitalization
Children aged 3 months
and below, whatever the
severity of pneumonia.
• Fever ( more than 38.5
⁰C ), refusal to feed and
vomiting
Fast breathing with or
without cyanosis
Associated systemic
manifestation
Failure of previous antibiotic
therapy
Recurrent pneumonia or
severe U/L disorder, e.g.
Immunodeficiency
- IVD needed when patient has reduced oral intake. Avoid overhydration.
- Oxygen therapy reduced mortality for severe pneumonia. Keep SpO2> 95%.
- Anti tussive is not needed as it inhibits airway clearance.
- Chest physiotherapy
- Outpatient treatment : mild pneumonia, oral antibiotics at an appropriate dose for an adequate duration is effective for
treatment. Advised to return in two days for reassessment or earlier if the child appears to deteriorate.
REFERENCE
– Paediatrics Protocols for Malaysian Hospitals. 4th edition.
– Clinical Practice Guidelines on Pneumonia and Respiratory Tract Infections in Children
– Acute Respiratory Infections in Children. Disease Control Priorities in Developing Countries | Eric A. F. Simoes, Thomas
Cherian, Jeffrey Chow, and others
– Clinical Practice Guidelines on Management of Otitis Media with Effusion in Children
– Clinical Practice Guidelines on Rhinosinusitis
Thank you

ARI new.pptx

  • 1.
    ACUTE RESPIRATORY INFECTIONS (ARIs) PRESENTEDBY : KAMAL S. SUPERVISED BY :DR FAIZ SULIEMAN
  • 2.
    ❖ARIs are themost common causes of both illness and mortality in children under five, who average three to six episodes of ARIs annually regardless of where they live or what their economic situation is ❖The World Health Organization (WHO) estimates that 2 million children under five die of pneumonia each year
  • 3.
    UPPER AND LOWERRESPIRATORY INFECTIONS –UPPER : Includes rhinitis (common cold), sinusitis, acute ear infections, acute pharyngitis or tonsillopharyngitis, epiglottitis, and laryngitis –LOWER : Includes pneumonia and bronchiolitis
  • 4.
    COMMON COLD - Ahighly infectious viral upper respiratory illness caused by over 100 different virus type - Sign and symptoms : Nasal discharge, nasal stuffiness, throat irritation resulting in a cough. Infants - likely to have fever (38C or more) and feeding and sleep difficulties however older children may complain of myalgia, lethargy and anorexia. - The uncomplicated cold has illness duration of about 7 days. A persistent fever with worsening symptoms beyond 7 days may indicate secondary bacterial infection
  • 5.
    - Investigations notrequired - Antibiotic therapy is not useful. It is a self-limiting illness and no specific therapy is indicated. However general measure may help including : fever relief, nasal obstruction/stuffiness relief, frequent fluid intake/small frequent feeds, avoidance of environmental tobacco smoke.
  • 6.
    RHINOSINUSITIS – Infections ofthe sinuses caused by community acquired (S. Pneumoniae, H. Influenzas, S. Pyogenes), Nosocomial sinusitis (S. Aureus, Pseudomonas Aeruginosa, Serraria Mercescens) and fungal – Signs and symptoms : sneezing, nasal discharge, facial pressure, fever, purulent discharge, headache – Anterior rhinoscopy/ Nasal endoscopy, Culture and sensivity, CT scans – Antibiotic (amoxicillin/Augmentin), intranasal/oral cortricosteroids, NS irrigation, antihistamine, analgesics, decongestants, mucolytic, anti- piratic
  • 8.
    SORE THROAT - Acutepharyngitis, tonsillitis, acute exudative tonsillitis and pharyngotonsillitis. Uncommon in children less than 1 year of age - Viruses remain the most common cause for sore throat. Group A ? -hemolytic Streptococcus (GABHS), the most important bacterial cause of sore throat is accountable for only 1 or 2 of 10 children with sore throat.
  • 9.
    - Conjunctivitis, rhinitis,cough, hoarseness, coryza, anterior stomatitis, discrete ulcerative lesions, viral exanthem and diarrhoea strongly suggest a viral aetiology. - symptoms strongly suggest strep throat - A membranous exudate is present on the tonsils, consider diphtheria especially in the under-immunized child, and infectious mononucleosis. A syndrome of purulent nasal discharge, pharyngitis and persistent fever : secondary infection with S. pneumococcus or H. influenzae.
  • 10.
    - Throat swabC+S should not be routinely done as it is neither specific nor sensitive. - Early management : 1. Provide a full explanation of the likely course of the illness to the parents. The child can be treated at home unless he/she is unable to drink, has stridor, or develops complications, 2. Ensure adequate oral hydration, 3. Adequate analgesia is usually all that is required (paracetamol) - Antibiotic required if severe or suspected Strep throat : - Relieve nasal congestion when it interferes with feeding. NS or intranasal anti-decongestants (not recommended for less than 3 months of age). Oral antihistamines/ codeine not recommended.
  • 11.
    - Bacterial disease,suppurative complications are uncommon in young children and include the following: 1) sinusitis, 2) otitis media, 3)cervical adenitis, 4) peritonsillar abscess (quinsy), 5) retropharyngeal abscess, 6) pneumonia - Acute glomerulonephritis and rheumatic fever may follow streptococcal infections, hence early diagnosis and treatment is crucial
  • 12.
    ACUTE EAR INFECTION(OTITIS MEDIA) – S. Pneumonia and H. Influenzas is the leading cause in all age group. Some cases may be viral. Mycoplasma pneumonia : inflammation of the tympanic membrane (bullous myringitis) – Children anatomically have shorter and wider eustachian tubes – Symptoms and signs : presence of fluid in the middle ear (effusion), pain, drainage, hearing loss
  • 13.
    - otoscopy - Management: 1. OME : steroid <6weeks 2.Children six months or older with otorrhea/severe signs or symptoms (moderate or severe otalgia, otalgia for at least 48 hours, or temperature of 102.2°F [39°C] or higher): antibiotic therapy for 10 days 3. Treat pain
  • 14.
    CROUP - Croup affectschildren between 6 months to 6 years with the peak incidence between the age of 1-2 years - Most common cause is parainfluenza virus (74%) followed by respiratory syncytial virus, influenza virus, adenovirus, enterovirus, measles, mumps and rhinoviruses - low-grade fever and a prodrome of cough and coryza for 12-72 hours followed by : 1) increasingly bark-like cough and hoarseness, 2) stridor that may occur when excited, at rest or both, 3) respiratory distress of varying degree - xray : steeple sign
  • 16.
    - Clinical Assessmentof Croup 1. Mild: Stridor with excitement or at rest, with no respiratory distress. 2. Moderate: Stridor at rest with intercostal, subcostal or sternal recession. 3. Severe: Stridor at rest with marked recession, decreased air entry and altered level of consciousness. - SpO2 monitoring
  • 17.
    VIRAL BRONCHIOLITIS - Viralbronchiolitis is a common respiratory illness especially in infants between 1 to 6 months1. Respiratory syncytial virus (RSV) remains the commonest cause of acute bronchiolitis in Malaysia - Typically p/w : mild coryza, low grade fever, cough. Tachypnoea, chest wall recession, wheeze and respiratory distress subsequently develop. Report the infant may sound “chesty” especially at night and may appear breathless after feeding. - Hyperinflated and auscultation usually reveals fine crepitations and sometimes rhonchi.
  • 18.
    - The distancebetween the home and primary health care facility, parental anxiety and social circumstances should be taken into consideration. - O2 therapy : pulse oximetry (SpO₂) > 93% and monitor for signs of impending respiratory failure: Inability to maintain satisfactory SpO₂ on inspired oxygen > 40%, or a rising pCO₂. - Humanised RSV specific monoclonal antibody (Palivizumab) can be given seasonally from November-January. Prophylaxis is administered at a dose of 15 mg/kg monthly (beneficial most for chronic lung disease and preterm baby <32weeks)
  • 19.
    Pharmacotherapy 3% saline solution vianebulizer increase mucus clearance & reduce hosp. stay among non-severe acute bronchiolits. Inhaled β₂-agonists Pooled data indicated a modest clinical improvement with the use of β₂- agonist Inhaled steroids show no meaningful benefit Antibiotics recommended for: Recurrent apnoea and circulatory impairment. Possibility of septicaemia. Acute clinical deterioration. High white cell count. Progressive infiltrative changes on chest radiograph. Chest physiotherapy using vibration and percussion is not recommended in infants hospitalized with acute bronchiolitis who are not admitted into ICU
  • 20.
    PNEUMONIA - Risk factors: 1)low weight for age, 2)lack of breast feeding, 3)failure to complete immunization, 4)presence of coughing siblings at home, 5)overcrowding in bedroom - 2 clinical definitions of pneumonia: 1. bronchopneumonia which is a febrile illness with cough, respiratory distress with evidence of localised or generalised patchy infiltrates on chest x-ray 2. lobar pneumonia which is similar to bronchopneumonia except that the physical findings and radiographs indicate lobar consolidation.
  • 21.
    - Investigations include: CXR, FBC, Blood C+S, serology test (cold agglutinin), pleural fluid analysis (if occurs) - Bacterial pneumonia typically exhibits a focal lobar consolidation, in this case in the right upper lobe (white arrows) - Viral pneumonia manifests with a more diffuse “interstitial” pattern in both lungs - Radiological features suggestive of Staphylococcal pneumonia include the presence of multilobar consolidation, cavitation, pneumatocoeles, spontaneous pneumothorax, empyema and pleural effusion.
  • 22.
    Pneumonia Typical Atypical AetiologyS. Pneumoniae, H. Influenza Mycoplasma pneumonia, chlamydophila pneumonia, legionella, TB, Viral, Fungal Presentation Acute onset of fever, chesty productive cough, SOB, and pleuritic chest pain Gradual onset of headache, sorethroat, myalgia, arthralgia, dry cough, low grade fever CXR Lobar infiltrates Patches over interstitial region, groundless appearance
  • 23.
  • 24.
    - recommended antibioticfor severe pneumonia
  • 25.
    Criteria for hospitalization Childrenaged 3 months and below, whatever the severity of pneumonia. • Fever ( more than 38.5 ⁰C ), refusal to feed and vomiting Fast breathing with or without cyanosis Associated systemic manifestation Failure of previous antibiotic therapy Recurrent pneumonia or severe U/L disorder, e.g. Immunodeficiency
  • 26.
    - IVD neededwhen patient has reduced oral intake. Avoid overhydration. - Oxygen therapy reduced mortality for severe pneumonia. Keep SpO2> 95%. - Anti tussive is not needed as it inhibits airway clearance. - Chest physiotherapy - Outpatient treatment : mild pneumonia, oral antibiotics at an appropriate dose for an adequate duration is effective for treatment. Advised to return in two days for reassessment or earlier if the child appears to deteriorate.
  • 27.
    REFERENCE – Paediatrics Protocolsfor Malaysian Hospitals. 4th edition. – Clinical Practice Guidelines on Pneumonia and Respiratory Tract Infections in Children – Acute Respiratory Infections in Children. Disease Control Priorities in Developing Countries | Eric A. F. Simoes, Thomas Cherian, Jeffrey Chow, and others – Clinical Practice Guidelines on Management of Otitis Media with Effusion in Children – Clinical Practice Guidelines on Rhinosinusitis
  • 28.