8/3/2016 An Assignment On
Planning And Orgznizing
P a g e | 1
Submitted to
Md. Motiar Rahman
Lecturer of
DepartmentofBusinessAdministration
Z.H. Sikder University of Science and Technology
Submitted by
TOF – Team of friends
Dept. Business administrtion
11th
batch
P a g e | 2
Letter of transmittal
Date: 3 Aug 2016
Md. Motiar Rahman
Lecturer Of B.B.A.
Department of Business Administration
Subject: Submission of An Assignmentfocused on “ Planningn And Organizing”.
Sir,
Here is our study assignment that you assigned us; to submit as a partial
requirement you’re your course namely ‘Principles Of Management.’ While
preparingthis assignmentwe havegonethroughthe faceto faceconversationwith
the respondents as well as internet, newspaper, journals & different study
assignment that are available in the secondary sources. Actually this study is very
much relevant with our courseand we have learnt a lot about practical field of this
course, & hope that will be very much beneficial for our Principles of Finance
decision making.Wehaveputour besteffortyetit is verylikely that the assignment
may havesome mistakeand that are unintentional. I hopethat the assignmentwill
meet your expectation. We shall be glad to answer any kind of question about any
matter relating to this assignment and shall be pleased to provide further
clarification if necessary.
Yours Faithfully,
The Edutainer.
P a g e | 3
TOF – Team Of Friend
Student name Student ID Student email
Sujon miah 150216009 Sujon009@gmail.com
Rifat Sikder 150316009 Smrifat97@gmail.com
Omar Faruq 150316023 Omarf0165@gmail.com
Robin bepary 150316011 Robin.berpary@yahoo.com
Simul Karmokar 140316047 Karmokar47@gmail.com
Karmokar
P a g e | 4
Introduction
Planning (alsocalled forethought) isthe process of thinkingaboutand organizingthe activitiesrequired
to achieve a desired goal.
Whengovernmentofficials,business leaders,andcitizenscome togethertobuildcommunitiesthatenrich
people's lives, that's planning.
Planningmeanshousingchoice.Planningmeanssafe communitiesandabettercommute.Planningmeans
communities of lasting value.
Planningisone of the most importantprojectmanagementandtime managementtechniques.Planning
is preparing a sequence of action steps to achieve some specific goal. If you do it effectively, you can
reduce much the necessary time and effort of achieving the goal.
A planis like a map.When followingaplan,youcan alwayssee how much you have progressedtowards
your project goal and how far you are from your destination. Knowing where you are is essential for
making good decisions on where to go or what to do next.
Planning Process
An effectivemanagement planning process includes evaluating long-term corporateobjectives.
Management planning is the process of assessing an organization's goals and creating a
realistic, detailed plan of action for meeting those goals.
Much like writing a business plan, a management plan takes into consideration short- and long-
term corporate strategies. The basic steps in the management planning process involve creating
a road map that outlines each task the company must accomplish to meet its overall objectives.
P a g e | 5
Establish Goals
The first step of the management planning process is to identify specific company goals. This
portion of the planning process should include a detailed overview of each goal, including the
reason for its selection and the anticipated outcomes of goal-related projects. Where possible,
objectives should be described in quantitative or qualitative terms. An example of a goal is to
raise profits by 25 percent over a 12-month period.
Identify Resources
Each goal should have financial and human resources projections associated with its completion.
For example, a management plan may identify how many sales people it will require and how
much it will cost to meet the goal of increasing sales by 25 percent.
Establish Goal-Related Tasks
Each goal should have tasks or projects associated with its achievement. For example, if a goal is
to raise profits by 25 percent, a manager will need to outline the tasks required to meet that
objective. Examples of tasks might include increasing the sales staffor developing advanced sales
training techniques.
Prioritize Goals and Tasks
Prioritizing goals and tasks is about ordering objectives in terms of their importance. The tasks
deemed most important will theoretically be approached and completed first. The prioritizing
process may also reflect steps necessary in completing a task or achieving a goal. For example, if
a goal is to increase sales by 25 percent and an associated task is to increase sales staff, the
company will need to complete the steps toward achieving that objective in chronological order.
P a g e | 6
Create Assignments and Timelines
As the company prioritizes projects, it must establish timelines for completing associated tasks
and assign individuals to complete them. This portion of the management planning process
should consider the abilities of staff members and the time necessary to realistically complete
assignments. For example, the sales manager in this scenario may be given monthly earning
quotas to stay on track for the goal of increasing sales by 25 percent.
Establish Evaluation Methods
A management planning process should include a strategy for evaluating the progress toward
goalcompletion throughout an establishedtime period. One way to do this is through requesting
a monthly progress report from department heads.
Identify Alternative Courses of Action
Even the best-laid plans can sometimes be thrown off track by unanticipated events. A
management plan should include a contingency plan if certain aspects of the master plan prove
to be unattainable. Alternative courses of action can be incorporated into each segment of the
planning process, or for the plan in its entirety.
Planning (also called forethought) is the process of thinking about and organizing the activities
required to achieve a desired goal. It involves the creation and maintenance of a plan, such as
psychological aspects that require conceptual skills. There are even a couple of tests to measure
someone’s capability of planning well. As such, planning is a fundamental property of intelligent
behavior.
Types of planning
• Automated planning and scheduling
• Business plan
P a g e | 7
• Comprehensive planning
• Contingency planning
• Economic planning
• Enterprise architecture planning
• Environmental planning
• Event planning and production
• Financial planning
• Marketing plan
• Network resource planning
• Operational planning
• Regional planning
• Site planning
• Strategic planning
• Succession planning
Level’s Of Planning
 Strategic Planning
 Long term and provides broad goals and direction for the entire business.
 Operational Planning
 Short term and identifies specific activities for each area of business.
P a g e | 8
Strategic Planning
 Step 1 – External Analysis
 Managers study factors outside the firm that can affect effective
operations: customers, competitors, the economy, government.
 Step 2 – Internal Analysis
 Managers study factors inside the business that can affect success:
operations, finances, personnel, other resources.
 Step 3 – Mission
 Managers agree on the most important purposes or directions for the
firm based on the information collected
The first 3 steps are referred to as SWOT analysis – the examination of strengths and
weaknesses along with opportunities and threats, Mission Statement – short, specific
statement of the businesses purpose.
 Step 4 – Goals
 Managers develop outcomes for the business to achieve that fit within
the mission.
 Step 5 – Strategies
 Managers identify the effects expected from each area of the firm if goals
are to be achieved.
P a g e | 9
Operational Planning
 How will the work be done
 Who will do the work
 What resources willbe need
 For a specific area of the business
It can include
 Developing budgets
 Planning inventory levels
 Purchasing raw materials
 Setting production levels and etc.
Planning Tools
We have so many planning tools, some of plannign tools are given below :
 Goals
 Budgets
 Schedules
 Standards
 Policies
 Procedures
 Research
P a g e | 10
Goals
A specific statement of a result the business expects to achieve is called goal.
 Characteristics of goals
 Goals must be specific and meaningful
 Goals must be achievable
 Goals should be clearly communicated
 Goals should be consistent with each other and with overall
company goals
Budgets
A specific financial plan is known as Budget. Financial budget assist managers in determining
the best way to use available money.
Schedules
A time plan for reaching objectives. Valuable in planning the most effective use of time.
Standards
A specific measure against which something is judged is known as standard
 Standard are set for
 Goods and services produced
 Quality
 Amount of time tasks should take, etc.
P a g e | 11
Procedures
List of steps to be followed for performing certain work. A flowchart can be used to show the
order in the steps in a work procedure.
Research
To do a good deal of planning, managers need a lot of information. Research is used to collect
data and provide information needed to improve their planning decisions
P a g e | 12
Introduction
Organizing is a systematic process of structuring, integrating, co-ordinating task goals, and
activities to resources in order to attain objectives.
The organizing of information could be seen since humans began to write. Prior to that, history
was passed down only through song and word. As can be seen with religion, books and spoken
word, science (through journals and studies) organizing not only is history, but also supports the
communication of history. Recording ideas in a written text, as opposed to verbally
communicating with someone, and more specifically cataloging ideas and thoughts, is also an
attempt to organize information.
Science books are notable by their organization of a specific subject. Encyclopedias usually
organize subjects into a single place, for faster indexing and seeking of meanings.
Importance of organizing
 Organizations are often troubled by how to organize, particularly when a new strategy
is developed.
 Changing market conditions or new technology requires change.
 Organizations seek efficiencies through improvements in organizing.
Characteristics
The following are the important characteristics of organization.
 Specialization and division of work:
The entire philosophy of organization is centered on the concepts of specialization and division
of work. The division of work is assigning responsibility for each organizational component to a
P a g e | 13
specific individual or group thereof. It becomes specialization when the responsibility for a
specific task lies with a designated expert in that field. The efforts of the operatives are
coordinated to allow the process at hand to function correctly. Certain operatives occupy
positions of management at various points in the process to ensure coordination.
 Orientation towards goals:
Every organization has its own purposes and objectives. Organizing is the function employed to
achieve the overall goals of the organization. Organization harmonizes the individual goals of the
employees with overall objectives of the firm.
 Composition of individuals and groups:
Individuals form a group and the groups form an organization. Thus, organization is the
composition of individual and groups. Individuals are grouped into departments and their work
is coordinated and directed towards organizational goals.
 Continuity:
An organization is a group of people with a defined relationship in which they work together to
achieve the goals of that organization. This relationship does not come to end after completing
each task. Organization is a never ending process.
Purpose
 Helps to achieve organizational goal:
Organization is employed to achieve the overall objectives of business firms. Organization
focuses attention of individuals objectives towards overall objectives.
 Optimum use of resources:
To make optimum use of resources such as men, material, money, machine and method, it is
necessary to design an organization properly. Work should be divided and right people should be
given right jobs to reduce the wastage of resources in an organization.
P a g e | 14
 To perform managerial function:
Planning, Organizing, Staffing, Directing and Controlling cannot be implemented without proper
organization.
 Facilitates growth and diversification:
A good organization structure is essential for expanding business activity. Organization structure
determines the input resources needed for expansion of a business activity similarlyorganization
is essential for product diversification such as establishing a new product line.
 Humane treatment of employees:
Organization has to operate for the betterment of employees and must not encourage monotony
of work due to higher degree of specialization. Now, organization has adapted the modern
concept of systems approach based on human relations and it discards the traditional
productivity and specialization approach.
Chain of command
Chain of command is the vertical lines of a command structure that is used for the purposes of overall
responsibilityandaccountability inthe achievingof statedgoalsandobjectivesthroughthe use of orders
one directionandreportsof compliance inthe otherdirection.Chainof commanddiffersfromhorizontal
linesinanorganizationwhichare basicallythe communicationandcoordinatinglinesof the organization.
Authority, responsibility, and accountability
 Authority is a manager's formal and legitimate right to make decisions, issue orders, and
allocate resources to achieve organizationally desired outcomes.
 Responsibility means an employee's duty to perform assigned task or activities.
 Accountability means that those with authority and responsibility must report and justify
task outcomes to those above them in the chain of command.
P a g e | 15
Span of management
Categories:
 Direct single relationship.
 Direct group relationships.
 Cross relationship.
Factors influencing larger span of management:
 Work performed by subordinates is stable and routine.
 Subordinates perform similar work tasks.
 Subordinates are concentrated in a single location.
 Subordinates are highly trained and need little direction in performing tasks.
 Rules and procedures defining task activities are available.
 Support systems and personnel are available for the managers.
 Little time is required in non-supervisory activities such as coordination with other
departments or planning.
 Managers' personal preferences and styles favor a large span.
Departmentalization
Departmentalization is the basis on which individuals are grouped into departments and
departments into total organizations. Approach options include:
 Line organization
 Line-and- Staff Organization
 Functional
 Divisional
 Matrix
P a g e | 16
 Team
 Network
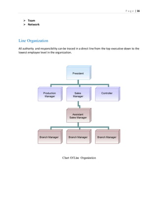
Line Organization
All authority and responsibility can be traced in a direct line from the top executive down to the
lowest employee level in the organization.
Chart Of Line Organization
P a g e | 17
Line and Staff Organization
Managers have direct control over the units and employees they supervise but have access to
staff specialist for assistance. It is designed to solve the problem of complexity and still retain
the advantages of definite and direct lines of authority.
Matrix Organization
 Combines workers into temporary work teams to complete specific projects.
 Employees report to a project manager with authority and responsibility for the project.
 They work with that manager until the project is finished.
P a g e | 18
Team Organization
Teams work in an organization to improve quality, complete projects and change processes. A
team must have some components to ensure the success of the project or objective. Each member
of the team brings a talent and skill to the table, which contributes to the overall success of the
group.
Improving Business Organization
 Centralized Organization
 A few top managers do all major planning and decision making.
 Decentralized Organization
 Business divided into smaller units, unit managers have almost total responsibility
and authority for the operation of the unit.
 Flattened Organization
 Has fewer levels of management.
Functional
organization is a type of organizational structure that uses the principle of specialization based
on function or role.
It allows decisions to be decentralized since issues are delegated to specialized persons or units,
leaving them the responsibility of implementing, evaluating, or controlling the given procedures
or goals.
P a g e | 19
Conclusion of planning and organizing
Planning
Planning is a process consisting of several steps. The process begins with environmental scanning
which simply means that planners must be aware of the critical contingencies facing their
organization in terms of economic conditions, their competitors, and their customers. Planners
must then attempt to forecast future conditions. These forecasts form the basis for planning.
Planners must establish objectives, which are statements of what needs to be achieved and
when. Planners must then identify alternative courses of action for achieving objectives. After
evaluating the various alternatives, planners must make decisions about the best courses of
action for achieving objectives. They must then formulate necessary steps and ensure effective
implementation of plans. Finally, planners must constantly evaluate the success of their plans
and take corrective action when necessary.
Organizing
Organizing at the level of a particular job involves how best to design individual jobs to most
effectively use human resources. Traditionally, job design was based on principles of division of
labor and specialization, which assumed that the more narrow the job content, the more
proficient the individual performing the job could become. However, experience has shown that
it is possible for jobs to become too narrow and specialized. For example, how would you like to
screw lids on jars one day after another, as you might have done many decades ago ifyou worked
in company that made and sold jellies and jams? When this happens, negative outcomes result,
including decreased job satisfaction and organizational commitment, increased absenteeism,
and turnover.
Recently, many organizations have attempted to strike a balance between the need for worker
specializationand the need for workers to have jobs that entail variety and autonomy. Many jobs
are now designedbased on such principles as empowerment, job enrichment and teamwork. For
example, HUI Manufacturing, a custom sheet metal fabricator, has done away with traditional
“departments” to focus on listening and responding to customer needs. From company-wide
meetings to team huddles, HUI employees know and understand their customers and how HUI
might service them best.
P a g e | 20

An Assignment On Planing & Organizing (Principles Of Management)

  • 1.
    8/3/2016 An AssignmentOn Planning And Orgznizing
  • 2.
    P a ge | 1 Submitted to Md. Motiar Rahman Lecturer of DepartmentofBusinessAdministration Z.H. Sikder University of Science and Technology Submitted by TOF – Team of friends Dept. Business administrtion 11th batch
  • 3.
    P a ge | 2 Letter of transmittal Date: 3 Aug 2016 Md. Motiar Rahman Lecturer Of B.B.A. Department of Business Administration Subject: Submission of An Assignmentfocused on “ Planningn And Organizing”. Sir, Here is our study assignment that you assigned us; to submit as a partial requirement you’re your course namely ‘Principles Of Management.’ While preparingthis assignmentwe havegonethroughthe faceto faceconversationwith the respondents as well as internet, newspaper, journals & different study assignment that are available in the secondary sources. Actually this study is very much relevant with our courseand we have learnt a lot about practical field of this course, & hope that will be very much beneficial for our Principles of Finance decision making.Wehaveputour besteffortyetit is verylikely that the assignment may havesome mistakeand that are unintentional. I hopethat the assignmentwill meet your expectation. We shall be glad to answer any kind of question about any matter relating to this assignment and shall be pleased to provide further clarification if necessary. Yours Faithfully, The Edutainer.
  • 4.
    P a ge | 3 TOF – Team Of Friend Student name Student ID Student email Sujon miah 150216009 Sujon009@gmail.com Rifat Sikder 150316009 Smrifat97@gmail.com Omar Faruq 150316023 Omarf0165@gmail.com Robin bepary 150316011 Robin.berpary@yahoo.com Simul Karmokar 140316047 Karmokar47@gmail.com Karmokar
  • 5.
    P a ge | 4 Introduction Planning (alsocalled forethought) isthe process of thinkingaboutand organizingthe activitiesrequired to achieve a desired goal. Whengovernmentofficials,business leaders,andcitizenscome togethertobuildcommunitiesthatenrich people's lives, that's planning. Planningmeanshousingchoice.Planningmeanssafe communitiesandabettercommute.Planningmeans communities of lasting value. Planningisone of the most importantprojectmanagementandtime managementtechniques.Planning is preparing a sequence of action steps to achieve some specific goal. If you do it effectively, you can reduce much the necessary time and effort of achieving the goal. A planis like a map.When followingaplan,youcan alwayssee how much you have progressedtowards your project goal and how far you are from your destination. Knowing where you are is essential for making good decisions on where to go or what to do next. Planning Process An effectivemanagement planning process includes evaluating long-term corporateobjectives. Management planning is the process of assessing an organization's goals and creating a realistic, detailed plan of action for meeting those goals. Much like writing a business plan, a management plan takes into consideration short- and long- term corporate strategies. The basic steps in the management planning process involve creating a road map that outlines each task the company must accomplish to meet its overall objectives.
  • 6.
    P a ge | 5 Establish Goals The first step of the management planning process is to identify specific company goals. This portion of the planning process should include a detailed overview of each goal, including the reason for its selection and the anticipated outcomes of goal-related projects. Where possible, objectives should be described in quantitative or qualitative terms. An example of a goal is to raise profits by 25 percent over a 12-month period. Identify Resources Each goal should have financial and human resources projections associated with its completion. For example, a management plan may identify how many sales people it will require and how much it will cost to meet the goal of increasing sales by 25 percent. Establish Goal-Related Tasks Each goal should have tasks or projects associated with its achievement. For example, if a goal is to raise profits by 25 percent, a manager will need to outline the tasks required to meet that objective. Examples of tasks might include increasing the sales staffor developing advanced sales training techniques. Prioritize Goals and Tasks Prioritizing goals and tasks is about ordering objectives in terms of their importance. The tasks deemed most important will theoretically be approached and completed first. The prioritizing process may also reflect steps necessary in completing a task or achieving a goal. For example, if a goal is to increase sales by 25 percent and an associated task is to increase sales staff, the company will need to complete the steps toward achieving that objective in chronological order.
  • 7.
    P a ge | 6 Create Assignments and Timelines As the company prioritizes projects, it must establish timelines for completing associated tasks and assign individuals to complete them. This portion of the management planning process should consider the abilities of staff members and the time necessary to realistically complete assignments. For example, the sales manager in this scenario may be given monthly earning quotas to stay on track for the goal of increasing sales by 25 percent. Establish Evaluation Methods A management planning process should include a strategy for evaluating the progress toward goalcompletion throughout an establishedtime period. One way to do this is through requesting a monthly progress report from department heads. Identify Alternative Courses of Action Even the best-laid plans can sometimes be thrown off track by unanticipated events. A management plan should include a contingency plan if certain aspects of the master plan prove to be unattainable. Alternative courses of action can be incorporated into each segment of the planning process, or for the plan in its entirety. Planning (also called forethought) is the process of thinking about and organizing the activities required to achieve a desired goal. It involves the creation and maintenance of a plan, such as psychological aspects that require conceptual skills. There are even a couple of tests to measure someone’s capability of planning well. As such, planning is a fundamental property of intelligent behavior. Types of planning • Automated planning and scheduling • Business plan
  • 8.
    P a ge | 7 • Comprehensive planning • Contingency planning • Economic planning • Enterprise architecture planning • Environmental planning • Event planning and production • Financial planning • Marketing plan • Network resource planning • Operational planning • Regional planning • Site planning • Strategic planning • Succession planning Level’s Of Planning  Strategic Planning  Long term and provides broad goals and direction for the entire business.  Operational Planning  Short term and identifies specific activities for each area of business.
  • 9.
    P a ge | 8 Strategic Planning  Step 1 – External Analysis  Managers study factors outside the firm that can affect effective operations: customers, competitors, the economy, government.  Step 2 – Internal Analysis  Managers study factors inside the business that can affect success: operations, finances, personnel, other resources.  Step 3 – Mission  Managers agree on the most important purposes or directions for the firm based on the information collected The first 3 steps are referred to as SWOT analysis – the examination of strengths and weaknesses along with opportunities and threats, Mission Statement – short, specific statement of the businesses purpose.  Step 4 – Goals  Managers develop outcomes for the business to achieve that fit within the mission.  Step 5 – Strategies  Managers identify the effects expected from each area of the firm if goals are to be achieved.
  • 10.
    P a ge | 9 Operational Planning  How will the work be done  Who will do the work  What resources willbe need  For a specific area of the business It can include  Developing budgets  Planning inventory levels  Purchasing raw materials  Setting production levels and etc. Planning Tools We have so many planning tools, some of plannign tools are given below :  Goals  Budgets  Schedules  Standards  Policies  Procedures  Research
  • 11.
    P a ge | 10 Goals A specific statement of a result the business expects to achieve is called goal.  Characteristics of goals  Goals must be specific and meaningful  Goals must be achievable  Goals should be clearly communicated  Goals should be consistent with each other and with overall company goals Budgets A specific financial plan is known as Budget. Financial budget assist managers in determining the best way to use available money. Schedules A time plan for reaching objectives. Valuable in planning the most effective use of time. Standards A specific measure against which something is judged is known as standard  Standard are set for  Goods and services produced  Quality  Amount of time tasks should take, etc.
  • 12.
    P a ge | 11 Procedures List of steps to be followed for performing certain work. A flowchart can be used to show the order in the steps in a work procedure. Research To do a good deal of planning, managers need a lot of information. Research is used to collect data and provide information needed to improve their planning decisions
  • 13.
    P a ge | 12 Introduction Organizing is a systematic process of structuring, integrating, co-ordinating task goals, and activities to resources in order to attain objectives. The organizing of information could be seen since humans began to write. Prior to that, history was passed down only through song and word. As can be seen with religion, books and spoken word, science (through journals and studies) organizing not only is history, but also supports the communication of history. Recording ideas in a written text, as opposed to verbally communicating with someone, and more specifically cataloging ideas and thoughts, is also an attempt to organize information. Science books are notable by their organization of a specific subject. Encyclopedias usually organize subjects into a single place, for faster indexing and seeking of meanings. Importance of organizing  Organizations are often troubled by how to organize, particularly when a new strategy is developed.  Changing market conditions or new technology requires change.  Organizations seek efficiencies through improvements in organizing. Characteristics The following are the important characteristics of organization.  Specialization and division of work: The entire philosophy of organization is centered on the concepts of specialization and division of work. The division of work is assigning responsibility for each organizational component to a
  • 14.
    P a ge | 13 specific individual or group thereof. It becomes specialization when the responsibility for a specific task lies with a designated expert in that field. The efforts of the operatives are coordinated to allow the process at hand to function correctly. Certain operatives occupy positions of management at various points in the process to ensure coordination.  Orientation towards goals: Every organization has its own purposes and objectives. Organizing is the function employed to achieve the overall goals of the organization. Organization harmonizes the individual goals of the employees with overall objectives of the firm.  Composition of individuals and groups: Individuals form a group and the groups form an organization. Thus, organization is the composition of individual and groups. Individuals are grouped into departments and their work is coordinated and directed towards organizational goals.  Continuity: An organization is a group of people with a defined relationship in which they work together to achieve the goals of that organization. This relationship does not come to end after completing each task. Organization is a never ending process. Purpose  Helps to achieve organizational goal: Organization is employed to achieve the overall objectives of business firms. Organization focuses attention of individuals objectives towards overall objectives.  Optimum use of resources: To make optimum use of resources such as men, material, money, machine and method, it is necessary to design an organization properly. Work should be divided and right people should be given right jobs to reduce the wastage of resources in an organization.
  • 15.
    P a ge | 14  To perform managerial function: Planning, Organizing, Staffing, Directing and Controlling cannot be implemented without proper organization.  Facilitates growth and diversification: A good organization structure is essential for expanding business activity. Organization structure determines the input resources needed for expansion of a business activity similarlyorganization is essential for product diversification such as establishing a new product line.  Humane treatment of employees: Organization has to operate for the betterment of employees and must not encourage monotony of work due to higher degree of specialization. Now, organization has adapted the modern concept of systems approach based on human relations and it discards the traditional productivity and specialization approach. Chain of command Chain of command is the vertical lines of a command structure that is used for the purposes of overall responsibilityandaccountability inthe achievingof statedgoalsandobjectivesthroughthe use of orders one directionandreportsof compliance inthe otherdirection.Chainof commanddiffersfromhorizontal linesinanorganizationwhichare basicallythe communicationandcoordinatinglinesof the organization. Authority, responsibility, and accountability  Authority is a manager's formal and legitimate right to make decisions, issue orders, and allocate resources to achieve organizationally desired outcomes.  Responsibility means an employee's duty to perform assigned task or activities.  Accountability means that those with authority and responsibility must report and justify task outcomes to those above them in the chain of command.
  • 16.
    P a ge | 15 Span of management Categories:  Direct single relationship.  Direct group relationships.  Cross relationship. Factors influencing larger span of management:  Work performed by subordinates is stable and routine.  Subordinates perform similar work tasks.  Subordinates are concentrated in a single location.  Subordinates are highly trained and need little direction in performing tasks.  Rules and procedures defining task activities are available.  Support systems and personnel are available for the managers.  Little time is required in non-supervisory activities such as coordination with other departments or planning.  Managers' personal preferences and styles favor a large span. Departmentalization Departmentalization is the basis on which individuals are grouped into departments and departments into total organizations. Approach options include:  Line organization  Line-and- Staff Organization  Functional  Divisional  Matrix
  • 17.
    P a ge | 16  Team  Network Line Organization All authority and responsibility can be traced in a direct line from the top executive down to the lowest employee level in the organization. Chart Of Line Organization
  • 18.
    P a ge | 17 Line and Staff Organization Managers have direct control over the units and employees they supervise but have access to staff specialist for assistance. It is designed to solve the problem of complexity and still retain the advantages of definite and direct lines of authority. Matrix Organization  Combines workers into temporary work teams to complete specific projects.  Employees report to a project manager with authority and responsibility for the project.  They work with that manager until the project is finished.
  • 19.
    P a ge | 18 Team Organization Teams work in an organization to improve quality, complete projects and change processes. A team must have some components to ensure the success of the project or objective. Each member of the team brings a talent and skill to the table, which contributes to the overall success of the group. Improving Business Organization  Centralized Organization  A few top managers do all major planning and decision making.  Decentralized Organization  Business divided into smaller units, unit managers have almost total responsibility and authority for the operation of the unit.  Flattened Organization  Has fewer levels of management. Functional organization is a type of organizational structure that uses the principle of specialization based on function or role. It allows decisions to be decentralized since issues are delegated to specialized persons or units, leaving them the responsibility of implementing, evaluating, or controlling the given procedures or goals.
  • 20.
    P a ge | 19 Conclusion of planning and organizing Planning Planning is a process consisting of several steps. The process begins with environmental scanning which simply means that planners must be aware of the critical contingencies facing their organization in terms of economic conditions, their competitors, and their customers. Planners must then attempt to forecast future conditions. These forecasts form the basis for planning. Planners must establish objectives, which are statements of what needs to be achieved and when. Planners must then identify alternative courses of action for achieving objectives. After evaluating the various alternatives, planners must make decisions about the best courses of action for achieving objectives. They must then formulate necessary steps and ensure effective implementation of plans. Finally, planners must constantly evaluate the success of their plans and take corrective action when necessary. Organizing Organizing at the level of a particular job involves how best to design individual jobs to most effectively use human resources. Traditionally, job design was based on principles of division of labor and specialization, which assumed that the more narrow the job content, the more proficient the individual performing the job could become. However, experience has shown that it is possible for jobs to become too narrow and specialized. For example, how would you like to screw lids on jars one day after another, as you might have done many decades ago ifyou worked in company that made and sold jellies and jams? When this happens, negative outcomes result, including decreased job satisfaction and organizational commitment, increased absenteeism, and turnover. Recently, many organizations have attempted to strike a balance between the need for worker specializationand the need for workers to have jobs that entail variety and autonomy. Many jobs are now designedbased on such principles as empowerment, job enrichment and teamwork. For example, HUI Manufacturing, a custom sheet metal fabricator, has done away with traditional “departments” to focus on listening and responding to customer needs. From company-wide meetings to team huddles, HUI employees know and understand their customers and how HUI might service them best.
  • 21.
    P a ge | 20