A
Project Report on
Export Documentation & Procedure
Submitted By
Aditya Ramachandran
BBM (IB)
Register no - 11RWC18005
Project Report Submitted To
BANGALORE UNIVERSITY.
IN PARTIAL FULFILMENT OF THE REQUIREMENTS FOR THE AWARD OF
DEGREE OF BACHELOR IN BUSINESS MANAGEMENT ( INTERNATIONAL
BUSINESS ) FOR THE ACADEMIC YEAR 2011-14.
Under The Guidance Of
Prof. Gopan
Export Documentation & Procedure
2
T.JOHN COLLEGE
ACKNOWLEDGEMENT
Life of human beings is full of interactions. No one is self-sufficient by himself
whenever anyone is doing some serious and important work a lot of help from the people
concerned is needed & one less specially obliged towards them. I cannot forget acknowledging
them in few words as without the guidance & co-ordination of them in my project report would
not have been possible. A large number of individual contributed to this project. I am thankful to
all of them for their help and encouragement.
First of all I owe my heartfelt gratitude to my guide prof. Mr Gopan for his noble
guidance throughout the completion of the project.
I would like to extend my heartfelt thanks to Mr. M.V. Sagar, DGM-HR of Texport
Industries Pvt Ltd Bangalore branch for giving me an opportunity to work on this project.
I would like to thank Mr. Padmanabhan GM Shipping of Texport Industries Pvt Ltd
Bangalore branch for their guidance, inspiration, and constructive suggestions, which helped me
in the project.
I must also thank the management of Texport Industries Pvt Ltd to provide excellent
opportunity and environment to be able to pull my project through. Cooperation of the staff is
also gratefully acknowledged.
Last but not the least, also give my sincere thanks to all the people directly or
indirectly have helped and encouraged me in finding the way to collect the requisite information
and completing the project effectively and timely.
Aditya Ramachandran
BBM (IB)
Export Documentation & Procedure
3
T.JOHN COLLEGE
Roll Num 11RWC18005
DECLARATION
I declare that the project entitled “ EXPORT DOCUMENTATION & PROCEDURE”
with reference to Texport Industries Pvt Ltd submitted by me for the degree of Bachelor Of
Business Management is the record of work carried out by me based on my knowledge and one
month work experience with Texport Industries as an intern and has not formed a basis for the
award of any other degree.
Export Documentation & Procedure
4
T.JOHN COLLEGE
INDEX
Subject Page No.
Introduction 6
Introduction To The Indian Textile Industry 8
Need For The Study 22
Objective Of The Study 23
Research Design 24
Limitations Of The Study 25
Company Profile 26
Essential Documents Involved In The Export Of Goods 31
Checklist On Documents UCP 600 & ISBP 37
Common Defects In Documentation 39
E.C.G.C Cover For Exports 40
Overview Of Export Procedure 41
Steps Involved In Export Transaction 46
Tables & Flowcharts 48
Bibliography 64
Export Documentation & Procedure
5
T.JOHN COLLEGE
INTRODUCTION
WORLD trade in textiles and clothing has had a long history of managed trade. It has
been subject to regulation in one form or another for more than 55 years. Since the first voluntary
export quota was negotiated by USA on Japanese textiles exports in 1935, there has been a
plethora of national, bilateral and international rules governing the trade in textiles and clothing
culminating in 1974 in the Arrangement Regarding International Trade in Textiles, commonly
known as the Multi-Fiber Arrangement (MFA), negotiated within the framework of the General
Agreement on Tariffs and Trade (GATT). The MFA was intended to operate within a
multilateral framework and its fundamental objective had been the expansion and progressive
liberalization of trade in textiles, while avoiding the disruption of individual markets and
individual lines of production in both importing and exporting countries. In practice, the trade in
textiles is broadly defined and is subject to the provisions of bilateral agreements, which restrict
specific products, usually by means of quotas (officially, quantitative restrictions or
restraints).With the World Trade Organization (WTO) coming into force from 1 January 1995,
the MFA has ceased to exist and the Agreement on Textiles and Clothing (ATC), which is part of
the Final Act of the Uruguay Round of Multilateral Trade Negotiations of the GATT, has taken
its place. The ATC envisages complete integration of the entire textiles sector into the
multilateral Indian Garments Industry in the Post-MFA Period.
Framework:-
The GATT at the end of a ten-year transition period. In other words, the quota system
in the textiles sector will completely disappear at the end of the ten years and international trade
in textiles and clothing will be conducted on a non-discriminatory basis as it happens to be the
case in respect of all other goods. While existing MFA restrictions are being phased out, new
restrictions of the MFA variety, i.e. of a discriminatory nature, are permitted under the provision
of "transitional safe guards". This is to be applied to products which are still under MFA
Export Documentation & Procedure
6
T.JOHN COLLEGE
restrictions. There is an increasing evidence of developed countries resorting to these safeguards.
Almost simultaneously with the announcement of the
integration of unrestricted products on 1January 1995, the USA called on the exporting countries
to exercise voluntary restraints on their exports considered sensitive by the USA, failing which
they would be subject to the US quotas.
During WTO’s short span of existence, the USA has already initiated 20 actions to
institute new quotas. Japan which never used the MFA is now considering the application of
transitional safeguards. It is quite certain that the removal of MFA protection does not imply that
the industries concerned will be deprived of all protection. Tariffs were the main protection tool
for the industrialized world’s textile and apparel sectors until the introduction of Voluntary
Export Restraints (VER’s) and the MFA system. Thus, the permanence of tariffs at high levels in
developed countries, in part, is adding significantly to the protection of their markets. Since each
importing country will unilaterally select the products to be integrated into GATT, it is difficult
to foresee which of the MFA restrictions will be phased out in the early stages, although it can be
expected that the most sensitive products in which the growth rates are the lowest and quota
levels consistently filled, will be left to be liberalized at the final stage. Developing-exporting
countries should not, therefore, expect to benefit from meaningful trade liberalization in textiles
in the immediate future.
The transition period, nonetheless, should be used to identify the strengths and
weaknesses in the production base. It should be a period for carrying out structural adjustments
in the industries.
Export Documentation & Procedure
7
T.JOHN COLLEGE
INTRODUCTION TO THE INDIAN TEXTILE INDUSTRY
The Indian Textile Industry is one of the largest in the world with a massive raw material
and textile manufacturing base. Our economy is largely dependent on the textile manufacturing
and trade in addition to other major industries. About 27% of the foreign exchange earnings are
on account of export of textile & clothing alone. The textiles and clothing sector contributes
about 14% to the industrial production and 4% to the gross domestic product [GDP] of the
country. Around 8% of the total excise revenue collection is contributed by the textile industry.
The Textile Industry in India traditionally, after agriculture, is the only industry that
has generated huge employment for both skilled and unskilled labor in textiles. The textile
industry continues to be the second largest employment generating sector in India. The textile
industry accounts for as large as 21% of the total employment generated in the economy. It
offers direct employment to over 35 million in the country. Indirect employment including the
manpower engaged in agriculture based raw-materials production like cotton and related trade &
handling could be stated to be about another 60 million. During 2009-2010, Indian textiles
industry was pegged at US$55 billion, 64% of which services domestic demand. In 2010, there
were 2,500 textile weaving factories and 4,135 textile finishing factories in all of India.
The Indian Textile Industry is constituted of the following segments: Readymade
Garments, Cotton Textiles including Handlooms, Silk and Art silk textiles, woolen textiles,
Handicrafts, Coir, and Jute.
Readymade Garments Industry in India:-
The Indian textiles have carved out a niche for themselves in international market by
overcoming various hurdles, including attempts by the local industry to undermine its success.
Not only has it become a major foreign exchange earner, it is also one of the thrust items in the
Indian export basket. This is reflected by the surge in the export of textiles for the financial year
1994-95, with a growth of over 27%. Almost all sectors of textiles performed well and exceeded
their targets set up by the industry. Export Promotion Councils for the third successive year, an
encouraging signal as it has been achieved against several obstacles. Liberalization of the Indian
Export Documentation & Procedure
8
T.JOHN COLLEGE
economy and deli censing of the textiles industry, have helped to strengthen the sector in recent
years. The readymade garments industry in India has come a long way to reach the present stage
where it enjoys the status of being the largest net foreign exchange earner for the country and the
fifth largest gross forex earner.
From only a small number of units two decades back, there is now a proliferation of
garment units. Readymade garments are poised to be a major contributor to India’s total exports
of textiles. The garment exports from India have been experiencing robust growth rates since the
early eighties. The growth rate had crossed 40% in rupee terms as early as 1987 and in dollar
terms had averaged 36.3% during the same year. The year 1992 exhibited the peak growth rate of
48.5% in rupee terms. However, there have been some lean years too. A prominent example is
that of the year 1991 when garment exports registered a negative growth rate of 3.8% in dollar
terms. However, although there have been fluctuations over the short term, the long-term trend
has been a healthy one due to which there has been a rapid expansion in the number of people
entering this trade.
The long-term growth rate over the period 1985 - 1994 averaged approximately 33% in
rupee terms. Most of this growth has occurred in India’s major markets, viz. the European Union
(EU) and the USA. Of the non-quota countries, the top four have been the UAE, Japan,
Switzerland and Russia. However, this growth has occurred mainly through the contribution of
the power loom sector. A comparative analysis of different sectors in India in terms of
production of fabrics, shows the importance of the power loom and the handloom sectors in
fabric production in India. During 1988 to 1994, while the power loom and the handloom sectors
registered growth rates of approximately 20% and 10% respectively, the mill sector showed a
decline. On account of this factor, the share of the mill sector in total production of fabrics also
fell from 14.5% in 1988 - 89 to 9.1% in 1993 – 94. Greater attention has been paid in India to the
knitted sector which has increased its share in quantity terms from 39.13% in 1990 to 42.77% in
1994 .
Export Documentation & Procedure
9
T.JOHN COLLEGE
Specific Advantages of the Indian Garments Industry
There are tremendous possibilities for future growth in exports of readymade garments.
The Indian readymade garments industry has many advantages over its counterparts in other
countries. India has the second largest labor force in the world to feed labor-intensive garments
industry. Its basic raw material, namely fabric, is mainly indigenous. Unlike Bangladesh, which
is a relatively new entrant in international trade, India is one of the well established exporting
countries. In developing world, it became the largest exporter after the World War-II. Although
it has lost its primacy to others, it has continued to expand its trade, diversify its markets and
change the product mix of its exports. It is still a leading exporter. Its trade mostly consists of
products made out of domestically produced cotton. Its trade a few decades ago was mostly of
cotton yarn and fabrics. Presently, it has developed a very sizeable base of exports of clothing
from a very small one a decade or so ago. Quality requirements for textiles and clothing sold on
the European market are evolving rapidly, as competition in this sector increases and consumer
concerns for environmental, health and safety factors gain momentum.
Some of the recent developments in the quality requirements for textile and textile goods
marketed in the EU include the ban first instituted by Germany owing to the heightened
environmental consciousness on garments dyed with azo, benzidine and other similar amines.
Slowly, other European countries such as Sweden, Switzerland, etc. are also adopting this route.
There is a likelihood that the USA and Canada may also follow suit. Hence, the Indian garment
manufacturers should get themselves ready to face such an eventuality. Exporters of textiles
goods must, therefore, be in a position to adapt their products and processing techniques to
comply with new environmental regulations being introduced to their products and processing
techniques. The Indian dye industry is stepping up investment in plant and machinery to meet
these new challenges. The Government of India is providing the necessary support to both
producers and exporters in meeting their market requirements. The Cotton Advantage Besides
the clear labor advantage, the industry is now fully geared to undertake production and export of
all types of readymade garments made of all varieties of fiber. There is a growing trend abroad
favoring cotton fabric as compared to synthetics. International market studies indicate that the
Export Documentation & Procedure
10
T.JOHN COLLEGE
textiles industry is shifting to Asia and in the years to come, India will have a competitive
advantage in the textiles sector due to the availability of cotton, synthetic fiber, etc. Indian cotton
fabric and garments made from them are very popular because of the texture and comfort. Cotton
cloth is locally available and all the other necessary materials for production of readymade
garments are also available locally.
History shows that from ancient times India has the reputation of having used natural
textile dyes and known for its eco-friendly textiles. It is no denying the fact that the preparation
of the fibers, spinning, warping and mounting on the loom, weaving, bleaching and dyeing with
natural colours became a habit with our weavers. Such varied skills with an associated level of
manual dexterity were passed from generation to generation and acquired and developed through
long practice besides the natural aptitude is very much necessary.
The Drive Towards Modernization:-
Government policies have played an important role in accelerating the export of
readymade garments. The Government has identified readymade garments as a thrust area and is
providing the support required to boost exports from this sector. Most of the machines required
for garment projects can be procured easily. Machines can also be imported under open general
license. Besides, foreign machinery manufacturers are already well established in India through
their agents. The industry is now well equipped to combat the tides of changes that take place
continuously in the fashion world. There, indeed, has occurred a vast improvement in the latest
technologies and systems adopted in the Indian garments industry. Modernization is expected to
help in both product and market diversification as well as better price realization for various
categories of garments. In the case of stitching machines, indigenously made ordinary slow
speed sewing machines used for stitching of garments take up approximately 79 per cent share
while the share of high speed machines is only 20%. Multi-needle, chain stitch machines and
zigzag stitching machines are having a small share. In case of specialized machines, the share of
Export Documentation & Procedure
11
T.JOHN COLLEGE
slow speed over lock machines is 29%, high speed over lock machines 19%, multi-needle over
lock machines 4%, button holing machines 12% and embroidery machines 19%. In the case of
processing machines, indigenous machines are having a predominance and the share of
indigenous machines in this category is more than 90%. Thus, there exists a need to modernize
specific sectors of this industry. The sewing sector, in particular, does not seem to be getting due
importance. Today, modern multipurpose sewing machines are available, which could easily be
installed for multipurpose activity.
Modern multi-head embroidery machines with microprocessor aided designing facility
are also required to be installed in place of ordinary slow speed, single headed embroidery
machines to improve the aesthetic of the garment by developing attractive embroidery work,
which could be an attractive proposition to foreign buyers. Both computer aided design and
pattern making machines are new introductions to this industry. Both are now becoming essential
to develop new products and new designs with different colour combinations and shades. This
also saves time and enables quick delivery to customers. With respect to modern management
practices, adoption of flexible manufacturing, quick response and productivity improvement
techniques, modern sampling and trend forecasting methods, and improved logistics planning
will become absolutely essential in the next few years The Indian garments industry today has
no source of such know-how. Fortunately for India, the concentration of the garments industry
in relatively few clusters — in Mumbai, Delhi, Bangalore, Tirupur, and Chennai—may facilitate
the promulgation of solutions to its problems.
Improvements in Communication Technology:-
Garment exporters are adopting long-term strategies that exploit information to achieve
greater sophistication in planning and flexibility in operations to respond quickly to market
shifts. The objective is to abbreviate lead times, reduce inventory levels, increase inventory
turns and avoid stock outs and markdowns. Garment exporters are now establishing their
production schedules closer to the selling season based on quick response strategy that links
apparel retailing and manufacturing operations to make available the right product at the
Export Documentation & Procedure
12
T.JOHN COLLEGE
right time. The domestic sector is also rapidly changing its structure vastly because of the
changing taste of urban people who have now shifted to readymade garments. The Indian
clothing industry has started combining the prevailing technology with flexibility to cater to
the market demand and with changing fashions and short production runs. Communication
from the vendor is particularly crucial at the start of production. It is incumbent on vendors,
even if production is proceeding on schedule, to keep merchandisers and production staff
apprised of progress. Because distance often precludes frequent on-site visits by the buying
office, communication founded on trust is important at all levels. As production nears
completion, preparations must be made for quality control audits. Merchandisers expect
production problems to be resolved prior to shipment. Internally, a merchandiser/production
staff is viewed negatively for production problems. For retailers which accept customer
returns at any time, quality issues are extremely important and can delay shipments. The
earlier method of relatively slow communication could work because business volumes were
small. But now that people are dealing with buyers in far flung places like Japan or Frankfurt,
they cannot afford to waste time. Any delay might result in the buyer finding another
exporter from India or another country. Hence, there exists a need for people who are trained
to make quick decisions.
Export Documentation & Procedure
13
T.JOHN COLLEGE
Over-Emphasis on Power looms :-
When India began to export readymade garments in early seventies, it was the so-called
“India look” of the handloom garments which caught the fancy for American and European
markets. By eighties, handloom garments were almost totally replaced in the fashion world by
mill made garments, including power looms-based ones. The recent trend is a declining one for
handloom garments as there are complications in its use relating particularly to dyes and colours.
Export of handloom garments fell nearly 15 to 20 per cent in the latter part of the eighties,
largely due to the uneven fabric quality. The export of mill made garments have continually
increased their share and now account for nearly72 per cent of total exports. The large part of
cotton fabrics used by the garments industry has come from the power looms sector. Although
the power looms sector, at present, meets the fabric requirement of garment units in a major way,
it itself is in need of massive restructuring. About 82 per cent of the looms are more than 15
years old. Besides, the fabric produced by these looms is not very cost-competitive. That is why,
it has been represented time and again that the excise duty on power loom and mill fabrics
should be reduced to enhance their export capability. Besides, while most of the well-established
mills have been modernizing over the past five years, the progress has been slow in the rest of
the sector.
The industry, therefore, feels that the import of fabrics should be allowed under OGL to
enable garment exporters to get fabrics of international standard at reasonable prices from other
sources. Need for Revision in EXIM Policy Provisions Governing Garments Industry(i)
Restrictions on Imports of Fabric(a) Shortage of High-Quality Fabrics Garment manufacturers
import some blended, and certain printed fabrics, as domestic production may be either too
costly or may not be able to satisfy time constraints. There certainly is need to ease import
licensing procedures to increase availability of fabric and accessories for the apparel industry to
increase its product variety. Most of the world trade in apparel products is of synthetic and
blended fabrics whereas India’s main fabric base is cotton. Hence, in order to earn more foreign
exchange through higher price realization, we have to shift to more of synthetic/MMF fabric
based garments.
Export Documentation & Procedure
14
T.JOHN COLLEGE
The contribution of the mill sector which alone can produce synthetic fabric has been
gradually declining over the years. Further, the indigenous mills like to export their fabric rather
than giving them to garment exporters, because it is more lucrative for them to do so. For
example, certain specialized quality fabrics such as Denim, Corduroy, Twills, Rayons, Coated
Fabrics, etc. are not available in sufficient quantum in the country and, hence, the exporters are
losing orders of garments made out of such fabrics to the other competitors. Besides, the cost of
some fabrics, for example linen, is quite prohibitive. Exporters feel that if they are allowed to
import flax yarn for weaving it into linen fabric for ultimate conversion into garments, they could
be more competitive in international markets. At present, the only route open is the Special
Import License (SIL) route for which they have to pay a high premium which unduly increases
the cost of production. Exporters, therefore, suggest that in the Scheme of Back-to-Back Letter
of Credit wherein import of specified fabric s and trimmings is permitted, import of specialized
yarns such as flax and other synthetic fabrics may also be allowed for import by garment
exporters. There is also considerable demand for reduction of duties on imports of fabric.
Problems relating to Development of Samples:-
In addition, exporters say that development of samples out of specialized fabrics is also
difficult as import of fabrics is not allowed without export obligations. Exporters would,
therefore, prefer to be allowed to import fabrics for the preparation of samples at least to the
extent of 2 per cent of f.o.b. value of their exports or up to 10 percent of past performance. The
EXIM Policy has a provision for imports of prototype only, which means garment samples can
be imported but not the fabric or the raw material. The situation may ease out, however, due to
the bilateral agreements that India has entered into with the EU and the USA. Under the
agreements, India has agreed to give a phased tariff liberalization schedule for import of
textile/clothing items at varying rates for periods commencing from 3 to 7 years. This should
enable the Indian manufacturers to get important raw materials at close to international prices.
Indian exporters will also be able to take part in the growing Outward Processing Trade(OPT)
with the EU. Presently, the main beneficiaries of OPT are clothing manufacturers in North Africa
Export Documentation & Procedure
15
T.JOHN COLLEGE
and Central Europe who make garments from fabrics supplied by European firms. This would
provide for additional 10per cent quantities for the Indian apparel export over and above the
restraints currently applicable. Besides, according to the mechanism worked out jointly under
this agreement, entry of low priced and poor quality textile products into India will be
discouraged. This should ensure, amongst other things, availability of high quality fabric for the
Indian producers. Although similar facility has not been provided for any apparel item, imports
are permitted against special import licenses.
Inadequate Availability of Accessories:-
The domestic accessories industry is also not developed. Exporters are dependent on
imports even for small items such as zips and fixtures for which they have to pay a high import
duty going up to 65 per cent in some cases. The high-fashion segment of the garments industry
faces greater problems, as the use of accessories is larger there. The quality of accessories locally
produced has not been found to meet international standards. Some exporters cite cases of huge
compensation paid to buyers whenever domestic accessories were used in garments. Hence,
industry demands that there should be a substantial reduction in duties payable on imports of
both fabric and accessories. There are other demands relating to the deletion of or at least new
additions to the list of trimmings and embellishments provided for under the Export - Import
Policy. Exporters feel that there should be no restriction on the type of accessories allowed to be
imported and the import of accessories should be de-linked from the import of fabric. Further,
the industry is also of the view that there should be no list of trimmings permissible for imports
and that trimmings should not attract a higher import duty than that leviable on fabric.
Export Documentation & Procedure
16
T.JOHN COLLEGE
NEED FOR THE STUDY
Export in simple words means “selling goods abroad” or it refers to “the outflow of
goods and services and inflow of foreign exchange”.
Every country has its own rules and regulations regarding the foreign trade. For the
fulfillment of all the rules and regulations of different countries an export company has to
maintain and fulfill different documentation requirement. The documentation procedure depends
on the type of goods, process of manufacturing, type of industry and the country to which goods
is to be exported.
In order to complete an order for knitted garment, many activities like communication
between different departments, the process of outsourcing raw materials, payment process,
quality control, packing and shipment of goods etc are undertaken. Different departments work
in synchronicity & various documents are prepared in the process. Hence a single mistake or lack
of proper planning can lead to the rejection of the whole order or increase the cost.
Today’s world is the global village in which every country is trading with other countries
in the form of export or import. This field has a great scope because today each company
whether it is small or big wants to engage in foreign trade.
Hence, it is very important to study the export procedure and documents involved in it.
Hence, selecting this project is a judicious decision.
Export Documentation & Procedure
17
T.JOHN COLLEGE
OBJECTIVE OF THE STUDY
The main objectives of the research were:
a) To understand the various essential documents required in
 The Pre-shipment stage
 The Post-shipment stage
b) To know the different steps involved in the export procedure.
Export Documentation & Procedure
18
T.JOHN COLLEGE
RESEARCH DESIGN
Research design is the based framework, which provides guidelines for the
research process. It is a map or blue print according to which the research is to be
conducted. The research design specifies the methods for data collection & data
analysis determine the source of data. Most specifically it was a kind of
“Descriptive research” who takes care of who, when, where, what, how and why
aspect of the investigation.
Research : DESCRIPTIVE
Research Method : OBSERVATIONAL
Tools used : INTERNET & TELEPHONE
Data Source : PRIMARY & SECONDARY
Export Documentation & Procedure
19
T.JOHN COLLEGE
LIMITATIONS OF THE STUDY
 It takes into account only the practical implications of documentation.
 Disclosure of certain sensitive information.
 Formalities at both the stages of shipment are subject to change by the
home or foreign country’s norms.
 Limitation of time.
 Erroneous findings.
 Not an exact tool for forecasting.
Export Documentation & Procedure
20
T.JOHN COLLEGE
COMPANY PROFILE
1. Firm Constitution Limited liabilities
Registered under Companies Act.
2. Corporate Office Texport Garments
Texport Industries Ltd.
Plot No: 88, St No:15,
MIDC, Andheri East,
Mumbai. 400 093.
3 Product Mix
Woven Men’s Shirts, Blouses, Jackets, Trousers, Shorts,
Night wear Skirts, Dresses etc
4. Markets.
U.S.A. 75%
EUROPE 10%
CANADA 10%
OTHERS 5%
5. Bankers
Canara Bank,
Fort Market Branch, Frere Road, Mumbai
Indusind Bank, Acme Plaza, Andheri Kurla Road,
Mumbai
Export Documentation & Procedure
21
T.JOHN COLLEGE
SAILENT FEATURES
Two Divisions Woven & Knit
1. Production Facilities Woven:-
a) Item Produced :- Men & Boys
Shirts, Jackets, Trousers,
Shorts Blazers.
Ladies & Girls Blouses, Skirts, Dresses,
Pants etc.
b) Capacity :- 600,000 pcs/month.
2. Production Facilities KnitWear
a) Items Produced :- T-shirts, Polo Shirts, Knitted Tops,
Night Wear, Children KnitWear With
embroidery
b) Capacity :- 400,000 pcs/month.
Export Documentation & Procedure
22
T.JOHN COLLEGE
3. Quality Assurance System AQL 2.5
 Quality assurance team oversees fabric weaving centers constantly in order to
produce flawless fabric.
 Each fabric is under the vigilance of Independent QA team.
 Every yard of fabric and each garment is audited by quality control department.
 In house testing lab is set up in Fabric Procurement centers factories to
monitor the quality standard.
4. CAD/CAM and Pattern Grading
 GGT Model advanced system for Pattern Grading which is being used to take
accurate consumption for bulk production in our factories.
 Art work system also designs the textiles for weaving and printing supporting by
the drape system.
5. Embroidery facilities
Centralized Embroidery Plant with 9 Barudan 20 head computerized embroidery
machines.
6. In House Garment Process
In House ultra modern processing house for processing garments.
Capacity – 20,000 garments per day.
7. In House Laboratory Equipped with latest model equipment’s for testing
dimensional stability, colour fastness, colours matching, light fastness etc….
Export Documentation & Procedure
23
T.JOHN COLLEGE
8. Merchandising Department:
Managed by qualified fashion designer staff, supported by professional textile
Technologists sourcing the fabric / accessories.
9. Sampling Department:
Well-equipped sampling section capacity 500 garments per day. Fabric Procurement
having town office at the main fabric weaving centers-Salem in South India and
Ludhiana in North India headed by a Q.C. manager with In-house Lab and Q.C. team.
The office responsible for :
 Identification of potential Fabric Manufacturer.
 Evaluation of their strength in Production capacity, Processing houses, Weaving
standard, Quality control system.
 Placement of fabric orders with the approved Manufacturers.
 Deskloom developments as per requirements.
 Quality Control through In House Lab at yarn processing stage, weaving stage,
Prior- to- despatch to factories etc…
 Strict follow-up to meet the date of delivery.
10. Shipping Department :
 (Logistics) Headed by shipping manager responsible for shipments as per Buyer’s
guidelines and accurate documentation.
 Computerized system for documentation for Shipping and other data base
operation.
Export Documentation & Procedure
24
T.JOHN COLLEGE
11. Strength:
 Ability to execute orders for large quantity within the least lead
Period of 60 days ( including fabric/ accessories procurement)
 Competitive prices.
 Large quota holding.
12. Production centers:
Production centers are situated both in South India as well as North India. In South India
there are 11 production centers in Bangalore and 5 in Tirupur and in North India there are
4 production centers in Mumbai.
13. Fabric Sourcing Centers:
The fabric sourcing center for weaving is in Salem & for knit fabric is in Ludhiana.
14. CLIENTELE:-
USA, CANADA, EUROPE, SWITZERLAND, FRANCE, AUSTRALIA, JAPAN,
NEWZELAND, SOUTH AFRICA & NETHERLANDS.
VISION
“The vision of the Company is to become a leading manufacturer and exporter of apparel
by continuously excelling in Quality, Service and Customer Satisfaction using the best
technology, processes and people”.
MISSION
“To become the most preferred one-stop for readymade garments and ready to cut fabrics”.
“To constantly update the technology and skill sets to cater to the ever changing needs of
the apparel and textile industry”.
Export Documentation & Procedure
25
T.JOHN COLLEGE
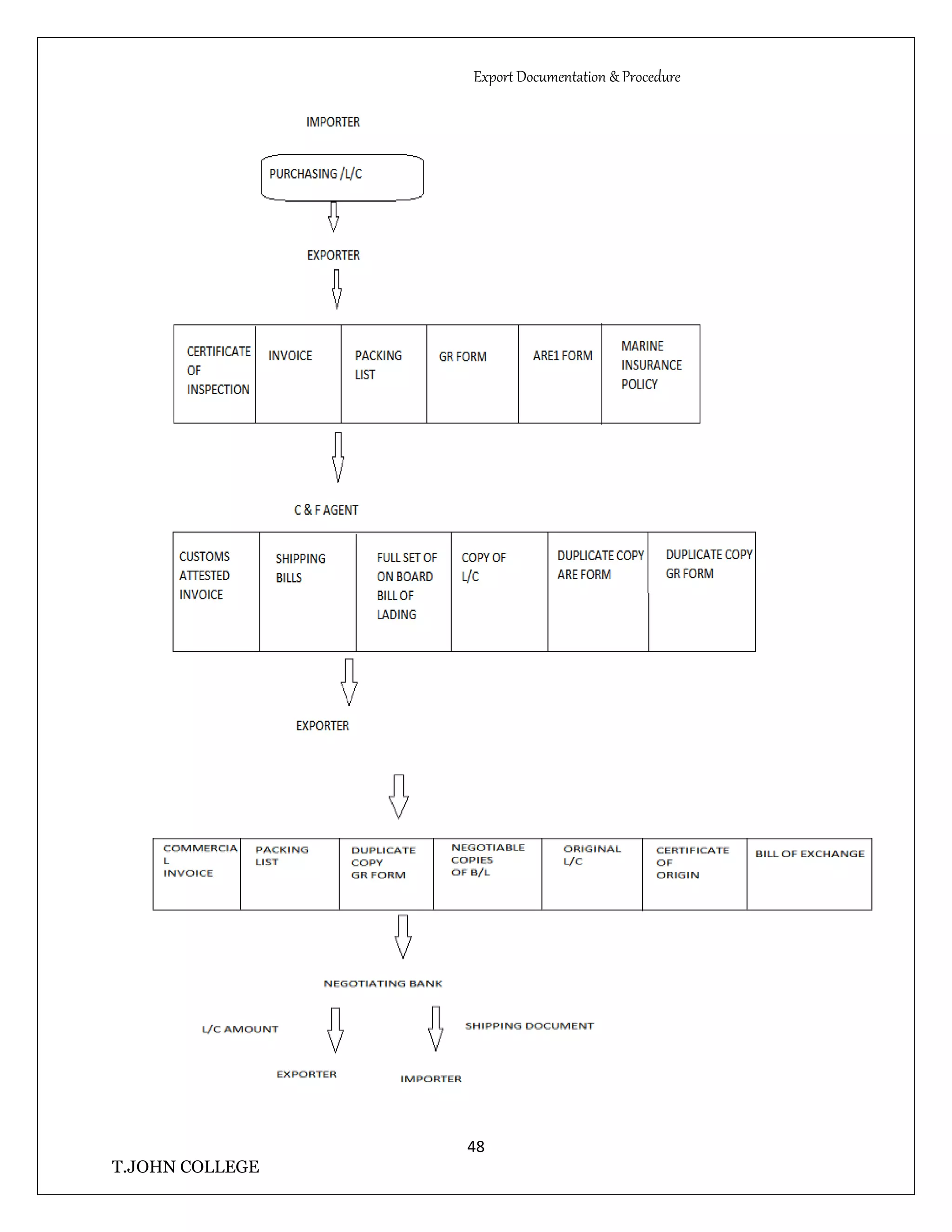
ESSENTIAL DOCUMENTS INVOLVED IN THE EXPORT OF GOODS
Letter Of Credit (L/C)
A letter of credit is a document issued by a financial institution, or a similar party,
assuring payment to a seller of goods and/or services provided certain documents have been
presented to the bank. These are documents that prove that the seller has performed the duties
under an underlying contract (e.g., sale of goods contract) and the goods (or services) have been
supplied as agreed. In return for these documents, the beneficiary receives payment from the
financial institution that issued the letter of credit. The letter of credit serves as a guarantee to the
seller that it will be paid regardless of whether the buyer ultimately fails to pay. In this way, the
risk that the buyer will fail to pay is transferred from the seller to the letter of credit's issuer. The
letter of credit can also be used to ensure that all the agreed upon standards and quality of goods
are met by the supplier, provided that these requirements are reflected in the documents
described in the letter of credit.
Types Of L/C
 Back to back L/C :- Traders often use back to back arrangements to pay the ultimate
supplier. A trader receives a L/C from the buyer and then opens another L/C in favour of
the supplier. The first L/C serves as a collateral for the second credit.
 Deferred payment L/C :- Here the buyer accepts the documents related to the L/C and
agrees to pay the issuing bank after a fixed period, this credit gives the buyer a grace
period.
 Red Clause L/C :- This provide the seller with cash prior to shipment to finance
production of goods. The buyers issuing bank may advance some or all of the funds.
 Revolving L/C :- Here the issuing bank restores the credit to its original amount once it
has been used or drawn down, usually these arrangements limit the number of times the
buyer may draw its line over a predetermined period.
 Transferrable L/C :- This type of credit allows the seller to transfer all or part of the
proceeds of the original letter of credit to a second beneficiary, usually the ultimate
supplier of the goods. The letter of credit must clearly state that it is transferrable for its
to be considered as such.
Export Documentation & Procedure
26
T.JOHN COLLEGE
Performa Invoice
Performa Invoice as the name suggests is a Performa of the invoice. It is prepared by an
exporter and sent to the importer for necessary acceptance. It suggests to a buyer what the actual
invoice would look like and is sent to him when he is ready to purchase the goods.
Packing List
This statement gives the packing details of goods in a prescribed format. It is a very
useful document for customs at the time of examination and for warehouse keeper of the buyer to
maintain a record of inventory and to effect delivery.
Commercial Invoice
An invoice is very important as it contains the names of the exporter, importer, and the
consignee, and the description of goods. It has to be signed by the exporter. Other documents are
prepared by deriving information from the invoice. It is required to be presented before different
authorities for different purposes.
Certificate of Origin
This certificate issued by the local Chamber of Commerce indicates that the goods,
which are being exported, are actually manufactured in a specific country mentioned therein. It is
sent by the exporter to the importer and is useful for the clearance of the goods from the customs
authority of the importing country.
Shipping Bill / Bill Of Entry
It is a requisite for seeking the permission of customs to export goods. It contains a
description of export goods by sea/air. It contains a description of export goods, number & kind
of packages, shipping marks, value of goods, the name of the vessel, the country of destination,
etc. On the other hand, importer have to submit copies of document called Bill Of Entry for
customs clearance. Later, a copy has to be given to the bank for verification.
Export Documentation & Procedure
27
T.JOHN COLLEGE
ARE-1 Form
This form is an application for the removal of excisable goods from the factory premises
for export purposes. The ARE-1 Form has multiple copies which are distributed to different
authorities, including Customs, Range office of Excise, Refund office of Excise, etc.
Bill Of Exchange
It is an instrument in writing, containing an order, signed by the maker, directing a
certain person to pay a certain sum of money only to the order of a person to the bearer of the
instrument. It is commonly known as a draft.
Inspection Certificate
It is required by some importers and countries in order to get the specifications of the
goods shipped attested. The attestation is usually performed by the government agency or by
independent testing organizations.
Exchange Declaration Form (GR/SDF Form)
The RBI has prescribed a GR form (SDF), a PP form, and SOFTEX forms to declare the
export transactions. The GR form contains :
a) Name and address of the exporter and description of goods.
b) Name and address of the authorized dealer through whom proceeds of the exports have
been or will be realized.
c) Details of commission and discount due to foreign agent or buyer.
d) The full export value, giving break up of FOB, Freight, Insurance, Discount, and
Commission, etc.
Insurance Certificate
This document, obtained from the freight forwarder, is used to assure the consignee that
insurance will cover the loss or damage to the cargo during transit (Marine / air insurance).
Export Documentation & Procedure
28
T.JOHN COLLEGE
Consular Invoice
This invoice is needed to be submitted for certification to the embassy of the country
concerned. Its main purpose is to enable the importers country to collect accurate and
authenticated information about the value, volume, quantity, source etc of the import for
assessing import duties and for statistical purposes. It helps the importer to get goods cleared
through customs without any undue delay.
Warranty Of Title
Given by a seller to a buyer of goods that states that the title being conveyed is good and that
the transfer is rightful. This is a method of certifying clear title to product transfer. It is generally
issued to the purchaser and issuing bank expressing an agreement to indemnify & hold both
parties harmless.
Letter Of Indemnity
Indemnification is generally used to warranty that shipping documents will be provided in
good order when available.
Carting Order
Carting order is the final clearance given by the customs department to either load cargo or
to transport the cargo after import clearance. This is very important document demanded at the
port of disembarkation or when you want to use / dispose of the materials.
Mates Receipt
This is a document used in the shipment of a cargo. When the goods are received by or for
the sea carrier, a “mate’s receipt” is issued either directly by the ship or by the ship’s agents. This
is the first evidence that the goods are received and statements on the document describe the
quantity of goods, any identifying marks and the apparent condition.
Export Documentation & Procedure
29
T.JOHN COLLEGE
Bill Of Lading
This document is issued by the shipping company acknowledging the receipt of the goods
mentioned in the bill, for shipment on board of the vessel.
The B/L is the legal document to be referred in case of any dispute over the shipment.
It contains:
 The shipping company’s name and address
 The consignee’s name and address
 The port of loading and port of discharge
 Shipping marks and particulars
 Number of packages and the goods
 Gross weight and net weight
 Freight details and the name of the vessel
 Signature of the shipping company’s agent.
Airway Bill
This receipt issued by an airlines company or its agent for carriage of goods is a contract
between the owner of the goods and the carrier. It should indicate freight pre-paid or freight to
collect. The first three digits of the airway bill number represent the code, which identifies the
carrier.
Air freight Calculation
Airlines that are members of the International Air Transport Association (IATA) are bound
by the membership to comply with tariffs issued by IATA. However since 11th
September 2002,
airfreight rates cover transportation from the airport of loading to the airport of discharge.
Airline freight rates are based on “Chargeable Weights”, because the volume or weight that
can be loaded into an aircraft is limited. The chargeable rate of a shipment will be either the
“actual gross mass” or the “volumetric weight”, whichever is the highest. The chargeable weight
is calculated as follows : 1 metric ton = 6 cubic meters.
Export Documentation & Procedure
30
T.JOHN COLLEGE
Sea freight Calculation
Sea freight calculations can broadly be divided into two main components; break bulk and
containerized.
Break bulk cargo calculation: - It refers to a cargo that is unitized, palletized or strapped. This
cargo is measured along the greatest length, width and height of the entire shipment. The cargo is
also weighed. Shipping lines quote break bulk cargo per “freight ton”, which is either 1 metric
ton or 1 cubic meter, which ever yields the greater revenue.
Full container load calculations & surcharges :- Freight rates for container as a unit of freight
irrespective of the commodity or commodities loaded therein, (FAK) Freight All Kinds. The
shipping lines quote per box (container) either a six or twelve meter container. From time to
time, abnormal or exceptional costs arise in respect of which no provision has been made in the
tariffs. For example a shipping line cannot predict the movement of the US Dollar or the sudden
increase of the international oil price. These increases have to be taken into account by the
shipping line in order to ensure that the shipping line continues to operate at a profit. These
increases are called Surcharges. All shipping lines accordingly retain the right to impose an
adjustment factor upon the rates taking into account of this fluctuations. All surcharges are
expressed as a percentage of the basic freight rate. Surcharges are regularly reviewed in the light
of unforeseen circumstances, which may arise and bring cause for a surcharge increase.
 War surcharges :- The outbreak of hostilities between nations can have a serious affect
upon carriers servicing international trade even though they may sail under a neutral flag.
Carriers sailing within the vicinity of a war zone may impose a war surcharge on freight
to compensate for the higher risks involved and the higher levels of insurance premium
which they may be obliged to pay.
 Port congestion surcharge :- Congestion in a port for a period of time can involve
considerable idle time for vessels serving that port. When a ship lies idle, this creates a
huge amount of loss for the ship’s owner. Shipping lines therefore have the right to
impose a surcharge on the freight to recover revenue lost. Another factor which
influences port congestion may be labor disputes. It is calculates as a percentage of
freight rate.
Export Documentation & Procedure
31
T.JOHN COLLEGE
CHECKLIST ON DOCUMENTS UCP 600 & ISBP
A Document to be acceptable under a documentary credit, must comply with the terms and
conditions of each individual documentary credit and the article of uniform custom and practice
for documentary credits (UCP 600).
1. Draft
 The draft is drawn and signed by the beneficiary of the credit.
 The draft is drawn on the “ISSUING BANK ONLY” indicated in the credit.
 The currency and amount are consistent with that of the invoice.
 The amount available or permissible by the credit is not exceeded.
 The amount in words is equal to the amount in figures.
 The draft indicate a place and date of issue.
 The tenure confirms to the requirement in the credit.
 The draft shows the maturity date and a place of payment.
 The draft bears a clause that it is drawn under a certain credit, if required.
2. Commercial invoice
 The invoice is issued by the beneficiary of the credit.
 The invoice is made out in the name of the applicant for the credit.
 Addresses of the beneficiary and the applicant need not to be the same as
those stated in the credit or any other stipulated document.
 The currency equal to that of the credit and the draft (if any).
 The amount does not exceed the amount available or permissible by the
credit.
 The invoice does not include goods such as “used” or “second hand” unless
authorized.
 No extra goods, charges or interest is included unless allowed by the credit.
3. Certificate of origin
 Indicates the origin required in the credit.
 May be issued by the beneficiary itself unless otherwise stated in the credit.
Export Documentation & Procedure
32
T.JOHN COLLEGE
4. Insurance Document
 The document is issued by an insurance company, an underwriter or their agents
or their proxies and has been signed accordingly to requirement.
 The insurance covers the risks mentioned in the credit.
 The insurance is affective from the date of loading on board, dispatch, or taking
in charge.
 The currency of the insurance is that of the credit and the description of the cargo
complies.
 All issued originals are presented (if issued in more than 1 original)
 An insurance policy is acceptable in lieu of an insurance certificate.
5 Marine / Ocean bill of lading (B/L)
 Indicates the name of the carrier and is signed accordance with the UCP 600.
 Shows that on board notation has been made in accordance with UCP 600.
 A full set of originals (all issued originals) is presented unless otherwise stated in
the credit.
 Presentation of an original B/L is made within 21 days after the date of shipment
unless otherwise stated in credit.
 Port of loading and port of discharge are indicated in the credit.
 All data on cargo is compliant, the description on goods may be general or not in
consistent.
 The shipper may be different from the beneficiary unless otherwise stipulated in
the credit.
 The B/L is clean. i.e does not indicate any defective condition of the goods and / or
packing.
 The terms of carriage are contained in the document or a reference to them is
made.
 Any alteration and / or correction has been authenticated by the issuer or his agent.
The agent may be the same or different from the issuing agent as per ISBP.
Export Documentation & Procedure
33
T.JOHN COLLEGE
COMMON DEFECTS IN DOCUMENTATION
 L/C has expired prior to presentation of draft.
 Bill Of Lading evidences delivery prior to or after the date range stated in the credit.
 Stale dated documents.
 Changes included in the invoice not authorized in the credit.
 Inconsistent description of goods.
 Insurance document errors.
 Invoice amount not equal to draft amount.
 Ports of loading and destination not as specified in the credit.
 Description of merchandise is not as stated in credit.
 A document required by the credit is not presented.
 Names of documents not exact as described in the credit. Beneficiary information must
be exact.
 Invoice or statement is not signed as stipulated in the letter of credit.
Export Documentation & Procedure
34
T.JOHN COLLEGE
E.C.G.C COVER FOR EXPORTS
E.C.G.C or “Export Credit Guarantee Corporation Of India Ltd”, was set up in 1957.
E.C.G.C is a company wholly owned by the government of India.
Payments for exports are open to risk even at the best of times. The risk have assumed
large proportions today due to the far reaching political and economical changes that are
sweeping the world. An outbreak of war or civil war may block or delay the payments for the
goods exported. Economic difficulties or balance of payments problem may lead a country to
impose restrictions on either import of certain goods or on transfer of payment for goods
imported. The commercial risks of the foreign buyer going bankrupt or losing his capacity to pay
are heightened due to the political and economic uncertainties.
The loss of a large payment may spell disaster for any exporter, whatever his prudence and
competence. On the other hand, too cautious an attitude in evaluating risks and selecting buyers
may result in loss of hard to get business opportunities.
The various schemes under ECGC are as follows :-
1. Standard policies
 Commercial risks
 Political risks
2 Specific policies
3 Financial guarantees
4 Overseas investment insurance scheme
5 Special schemes.
Export Documentation & Procedure
35
T.JOHN COLLEGE
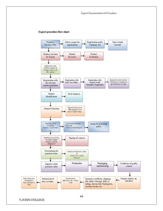
OVERVIEW OF EXPORT PROCEDURE
STAGE 1 :- Registration procedure
Exporter is required to register his organization with number of institution & authorities.
The registration stage also includes
 Registration of the organization :- The form of organization selected by the exporter must
be registered under the appropriate act of the country.
 Opening bank account.
 Registration with export promotion council :-
It is obligatory for exporter and he has to obtain the “Registration – cum- membership
certificate” (RCMC)
 Obtaining membership of chamber of commerce and useful for securing certificate of
origin.
 Obtaining GAN num / PAN.
 Register for the obtaining IEC number from DGFT.
For obtaining IEC number, Exporter has to apply to Regional licensing authority in
duplicate with the following documents :-
I. Two copies of passport size photo duly attested by customer.
II. Photocopy of PAN
III. Details of current bank account.
IV. RCMC from EPC
V. Photocopy of industrial license.
VI. Certificate of incorporation by the registrar of companies
VII. DD for payment of fee of rupees 1000
VIII. Declaration that exporter isn’t on RBI’s caution list.
IX. Any other document.
Registration for BIN
Filling IT returns with www.nic.in/eximpol.com
Export Documentation & Procedure
36
T.JOHN COLLEGE
STAGE 2 :- Pre-Shipment Stage
Pre-shipment stage consists of following steps :-
 Approaching Foreign Buyers
 Enquiry and offer
 Confirmation of Order
 Opening of L/C
 Arrangement of Pre-shipment Finance
 Production of Procurement of goods
 Packing and Marking
 Pre-shipment inspection
 Central Excise Clearance
The exporters are totally exempted from, the payment of central excise duty.
 Obtaining Insurance Cover The exporter must take appropriate policies in order to insure
risks :-
a) ECGC policy in order to cover credit risks.
b) Marine policy
STAGE 3 :- Shipment Procedure
 Reservation of space in the ship :- The exporter has to contact the shipping company well
in advance for booking the required space in the vessel for shipment of his consignment
through his C&F agent and has to provide information about date of shipment, clause and
net weight of each package.
 Arrangement of internal transport from factory / warehouse to the post of shipment ;
transporting goods by road or rail from his own place to shipment. There are different
procedures for removing export consignment to the post, following the ARE procedure,
but it would be advisable to get the consignment sealed by the Central Excise Authorities
at the factory premises itself so that open inspection by custom authority at the port is
avoided.
Export Documentation & Procedure
37
T.JOHN COLLEGE
 Preparation and processing of shipping documents :- When goods reach the port of
shipment, the exporter hands over the complete set of documents to the forwarding agent;
which are submitted to the customs appraiser at the customer house.
 Shipping bill ( 5 copies )
 Commercial invoice ( in duplicate)
 L/C together with the export contract
 Certificate of origin
 GR form (original and duplicate)
 ARE -1 form (original and duplicate)
 Packing list or packing note
 Excise invoice etc.
 Customs Clearance :-
 Carting order
 Storing the goods in shed
 Examination of goods
 Let Ship Order
 Loading of goods
 Payment of port dues
 Obtaining B/L
 Customs EDI System :-
On 15th
September 2004 Government Of India introduced computerized processing
of shipping bills under the Indian customs EDI (Electronic data interchange) system.
About 20 ports in India have adopted EDI, only statuary declaration will be
manually screened, with exemption of minor variance custom clearance remains same
under computerized processing of documents.
Advantages of EDI :-
 Ease of operation
 Less of running around
 Economical
 Improved service
 Prompt service
 Exporters main gainers
 Smooth and clear out operations
Export Documentation & Procedure
38
T.JOHN COLLEGE
STAGE 4 :- Realizing Export Incentives
Incentive is an expectation that encourages people to behave in a certain way.
The Government Of India has framed several schemes to promote exports and to
obtain foreign exchange. These schemes grants incentives and other benefits.
A few Exemption for Indian exporters are :-
 Registration with Excise authorities. They get exemptions and they have two options
i.e., both deposit excise duty at time of clearance from factory and later claim return or
open bond account with Marine Time Collector Of Central Excise.
 Obtaining PAN
 Registration with sales tax authorities. He should register with authorities of his state.
 Registration with VAT authorities. It should be done with the concerned authorities of
the state.
 Registration with ECGC of India
Facilities to Indian Exporters are :-
 Marketing Development Assistance (MDA)
 Market Access Initiator (MAI)
 Free Trade Zone (FTZ)
 Export Financing
 EXIM Bank Finance
 Advance License/ Duty exemption entitlement scheme (DEEC) and duty drawback
 Manufacture Under Bond
STAGE 5 :- Post Shipment Stage
 Submission of document by the agents to the exporter
 Presentation of documents to the bank for the purpose of negotiation
 Dispatch of documents
 Documentary bill of exchange
 Letter of Indemnify
 Realization of export proceeds
 Processing GR form
Export Documentation & Procedure
39
T.JOHN COLLEGE
Types of Post Shipment Finance:-
 Export bill discounted
 Advance against bills sent for collection
 Advance against goods sent on consignment basis
 Advance against drawback duties
 Advance against undrawn bills
 Advance against deemed exports
Export Documentation & Procedure
40
T.JOHN COLLEGE
STEPS INVOLVED IN EXPORT TRANSACTION
Step 1
In the case of first time exporters – importers, they need to apply to the Director General Of
Foreign Trade (DGFT) regional office for getting IEC number.
Step 2
The exporter has to register with the concerned export promotion council in order to obtain
various permissible benefits given by the government, they need to get registered with sales tax
office & even ECGC.
Step 3
The exporter can now go in for procuring orders, by first sending a sample, if required. The
importer sends a purchase order once both exporter and importer have agreed upon the terms and
conditions of the contract like pricing, documents, freight charges, currency etc
Step 4
With export order in hand, the exporter starts manufacturing goods or buying them from other
manufacturers.
Step 5
The exporter makes arrangements for quality control and obtains a certificate confirming the
quality of the goods from inspector of quality control.
Step 6
Exportable are then dispatched to ports / airports for transit.
Step 7
The export firm has to apply to an insurance company for marine / air insurance cover.
Step 8
The exporter contacts the C&F agent for storing the goods in warehouses. A document called
shipping bill required for allowing shipment by customs authority is presented by the forwarding
agent.
Export Documentation & Procedure
41
T.JOHN COLLEGE
Step 9
Once the goods are loaded into the ship, a receipt called Mates Receipt is issued by the captain to
the ship superintendent of the port.
Step 10
The superintendent calculates port charges and handover to the exporter/ C&F agent.
Step 11
After making the port payments, the C&F agent or exporter gets the Bill Of Lading (B/L) or
Airway Bill from the official agent of the shipping company or the airline.
Step 12
Exporter applies to the relevant Chamber Of Commerce for obtaining Certificate Of Origin,
stating that the goods originated from India.
Step 13
The exporter sends a set of documents to the importer stating the date of shipment, name of
vessel etc
Step 14
Within 21 days after shipment the exporter must present all the documents at his bank which
scrutinizes these documents against the original Letter Of Credit / Purchase order.
Step 15
The exporter’s bank sends these documents to the importer’s bank which should make the
payment on or before the due date.
Export Documentation & Procedure
42
T.JOHN COLLEGE
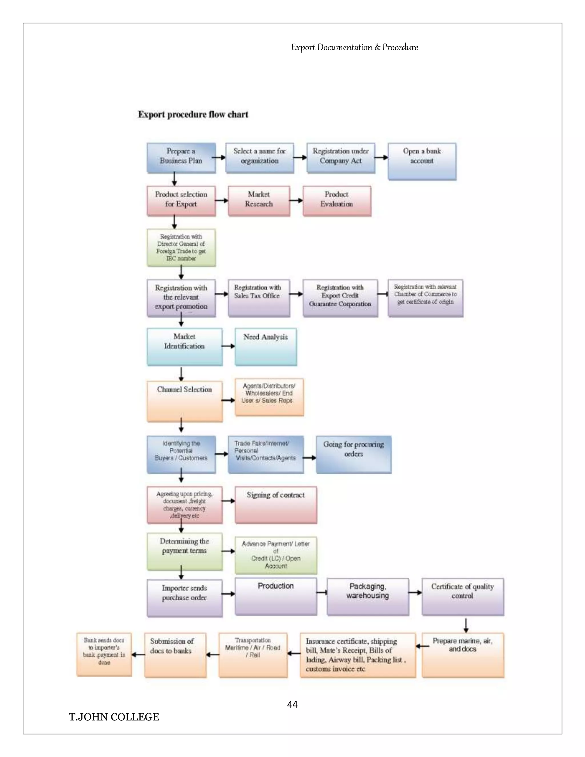
EXPORT PROCEDURE AND DOCUMENTATION
Export Documentation & Procedure
43
T.JOHN COLLEGE
Export Documentation & Procedure
44
T.JOHN COLLEGE
Export Documentation & Procedure
45
T.JOHN COLLEGE
Export Documentation & Procedure
46
T.JOHN COLLEGE
Export Documentation & Procedure
47
T.JOHN COLLEGE
Export Documentation & Procedure
48
T.JOHN COLLEGE
Export Documentation & Procedure
49
T.JOHN COLLEGE
TYPES OF CONTAINER USED IN SHIPMENT
HIGHCUBE BULKERS
REEFERS
Export Documentation & Procedure
50
T.JOHN COLLEGE
FLAT RACKS
DRY CONTAINER
Export Documentation & Procedure
51
T.JOHN COLLEGE
TANKS
ROOLTRALERS
Export Documentation & Procedure
52
T.JOHN COLLEGE
OPEN TOPS
Export Documentation & Procedure
53
T.JOHN COLLEGE
DIMENTIONS
STANDARD CONTAINER
Standard 20’
Inside
length
Inside
width
Inside
height
Door
width
Door
height
Capacity Tare
weight
Maxi
cargo
19’4’’ 7’8’’ 7’10’’ 7’8’’ 7’6’’ 1,172CuFt 4,916lbs 47,900lbs
5.900m 2.350m 2.393m 2.342m 2.280m 33.2CBM 2,230Kg 21,770Kg
Standard 40’
Inside
length
Inside
width
Inside
height
Door
width
Door
height
Capacity Tare
weight
Maxi
cargo
FLAT RACK CONTAINER
Flat rack 20’
Inside
length
Inside
width
Inside
height
Door
width
Door
height
Capacity Tare
weight
Maxi
cargo
18’5’’ 7’3’’ 7’4’’ --------- --------- --------------- 5,578lbs 47,333lbs
5.620m 2.200m 2.233m --------- --------- --------------- 2,530Kg 21,470Kg
Flat rack 40’
Inside
length
Inside
width
Inside
height
Door
width
Door
height
Capacity Tare
weight
Maxi
cargo
39’7’’ 6’10’’ 6’5’’ -------- --------- --------------- 12,081lbs 85,800lbs
12.080m 2.438m 2.103m -------- --------- --------------- 5,480Kg 39,000Kg
Export Documentation & Procedure
54
T.JOHN COLLEGE
FLATT RACK COLLAPSIBLE CONTAINER
Flat rack collapsible 20’
Inside
length
Inside
width
Inside
height
Door
width
Door
height
Capacity Tare
weight
Maxi
cargo
18’6’’ 7’3’’ 7’4’’ --------- --------- --------------- 6,061lbs 61,117lbs
5.618m 2.208m 2.233m --------- --------- --------------- 2,750Kg 17,730Kg
Flat rack collapsible 40’
Inside
length
Inside
width
Inside
height
Door
width
Door
height
Capacity Tare
weight
Maxi
cargo
39’7’’ 6’10’’ 6’5’’ -------- --------- --------------- 12,081lbs 85,800lbs
12.080m 2.126m 2.043m -------- --------- --------------- 5,800Kg 39,000Kg
REEFER CONTAINER
Reefer 20’
Inside
length
Inside
width
Inside
height
Door
width
Door
height
Capacity Tare
weight
Maxi
cargo
17’8’’ 7’5’’ 7’5’’ 7’5’’ 7’3’’ 1,000CuFt 7,040lbs 45,760lbs
5.425m 2.275m 2.260m 2.258m 2.216m 28.3CBM 3,200Kg 20,800Kg
Reefer 40’
Inside
length
Inside
width
Inside
height
Door
width
Door
height
Capacity Tare
weight
Maxi
cargo
37’8’’ 7’5’’ 7’2’’ 7’5’’ 7’0’’ 2,040CuFt 10,780lbs 56,276lbs
11.493m 2.270m 2.197m 2.282m 2.155m 57.8CBM 4,900Kg 25,580Kg
Export Documentation & Procedure
55
T.JOHN COLLEGE
REEFER HIGH CUBE CONTAINER
Reefer High Cube 40’
Inside
length
Inside
width
Inside
height
Door
width
Door
height
Capacity Tare
weight
Maxi
cargo
37’11’’ 7’6’’ 8’2’’ 7’6’’ 8’0’’ 2,344CuFt 9,900lbs 57,761lbs
11.557m 2.294m 2.500m 2.294m 2.440m 66.6CBM 4,500Kg 25,980Kg
HIGH CUBE CONTAINER
High Cube 40’
Inside
length
Inside
width
Inside
height
Door
width
Door
height
Capacity Tare
weight
Maxi
cargo
39’5’’ 7’8’’ 8’10’’ 7’8’’ 8’5’’ 2,694CuFt 8,750lbs 58,450lbs
12.036m 2.350m 2.697m 2.338m 2.338m 76.3CBM 3,970Kg 26,510Kg
PLATEFORM CONTAINER
Platform 20’
Inside
length
Inside
width
Inside
height
Door
width
Door
height
Capacity Tare
weight
Maxi
cargo
19’11’’ 8’0’’ 7’4’’ --------- --------- --------------- 6,061lbs 52,896lbs
6.058m 2.438m 2.233m --------- --------- --------------- 2,750Kg 24,000Kg
Platform 40’
Inside
length
Inside
width
Inside
height
Door
width
Door
height
Capacity Tare
weight
Maxi
cargo
40’0’’ 8’0’’ 6’5’’ -------- --------- --------------- 12,783lbs 86,397lbs
12.180m 2.400m 1.950m -------- --------- --------------- 5,800Kg 39,200Kg
Export Documentation & Procedure
56
T.JOHN COLLEGE
INTERNATIONAL TRANSACTION (Export Procedure)
1 Importer Orders Goods
2 Exporters Agree To Fill Order
3 Importer Arranges For Letter Of Credit
6 Goods Shipped To France
10 & 11 12 Bank tells importer 13
Importer pays bank
Exporter sells documents arrive
Draft to bank
7 Exporter presents
Draft to bank
14 Bank of New York presents matured draft
And gets payment
8 Bank of New York Presents draft to Bank of Paris
9 Bank of Paris returns accepted draft
5 Bank of New York informs 4 Bank of Paris sends letter of credit to Bank of
New York
Exporter of letter of credit
American
Exporter
French
Exporter
Bank of
New York
Bank of
Paris
Export Documentation & Procedure
57
T.JOHN COLLEGE
Export Documentation & Procedure
58
T.JOHN COLLEGE
BIBLIOGRAPHY
Export Import Documentation - Prof. D.C pai
Logistics in International Business - Prof. Rajeev Aserkar
F.E.M.A Act - Munish Bhandari
REFERENCES – INTERNET
www.texportgarments.com
www.texprocil.com
www.google.co.in
www.ask.com

An analysis of Export documentation process

  • 1.
    A Project Report on ExportDocumentation & Procedure Submitted By Aditya Ramachandran BBM (IB) Register no - 11RWC18005 Project Report Submitted To BANGALORE UNIVERSITY. IN PARTIAL FULFILMENT OF THE REQUIREMENTS FOR THE AWARD OF DEGREE OF BACHELOR IN BUSINESS MANAGEMENT ( INTERNATIONAL BUSINESS ) FOR THE ACADEMIC YEAR 2011-14. Under The Guidance Of Prof. Gopan
  • 2.
    Export Documentation &Procedure 2 T.JOHN COLLEGE ACKNOWLEDGEMENT Life of human beings is full of interactions. No one is self-sufficient by himself whenever anyone is doing some serious and important work a lot of help from the people concerned is needed & one less specially obliged towards them. I cannot forget acknowledging them in few words as without the guidance & co-ordination of them in my project report would not have been possible. A large number of individual contributed to this project. I am thankful to all of them for their help and encouragement. First of all I owe my heartfelt gratitude to my guide prof. Mr Gopan for his noble guidance throughout the completion of the project. I would like to extend my heartfelt thanks to Mr. M.V. Sagar, DGM-HR of Texport Industries Pvt Ltd Bangalore branch for giving me an opportunity to work on this project. I would like to thank Mr. Padmanabhan GM Shipping of Texport Industries Pvt Ltd Bangalore branch for their guidance, inspiration, and constructive suggestions, which helped me in the project. I must also thank the management of Texport Industries Pvt Ltd to provide excellent opportunity and environment to be able to pull my project through. Cooperation of the staff is also gratefully acknowledged. Last but not the least, also give my sincere thanks to all the people directly or indirectly have helped and encouraged me in finding the way to collect the requisite information and completing the project effectively and timely. Aditya Ramachandran BBM (IB)
  • 3.
    Export Documentation &Procedure 3 T.JOHN COLLEGE Roll Num 11RWC18005 DECLARATION I declare that the project entitled “ EXPORT DOCUMENTATION & PROCEDURE” with reference to Texport Industries Pvt Ltd submitted by me for the degree of Bachelor Of Business Management is the record of work carried out by me based on my knowledge and one month work experience with Texport Industries as an intern and has not formed a basis for the award of any other degree.
  • 4.
    Export Documentation &Procedure 4 T.JOHN COLLEGE INDEX Subject Page No. Introduction 6 Introduction To The Indian Textile Industry 8 Need For The Study 22 Objective Of The Study 23 Research Design 24 Limitations Of The Study 25 Company Profile 26 Essential Documents Involved In The Export Of Goods 31 Checklist On Documents UCP 600 & ISBP 37 Common Defects In Documentation 39 E.C.G.C Cover For Exports 40 Overview Of Export Procedure 41 Steps Involved In Export Transaction 46 Tables & Flowcharts 48 Bibliography 64
  • 5.
    Export Documentation &Procedure 5 T.JOHN COLLEGE INTRODUCTION WORLD trade in textiles and clothing has had a long history of managed trade. It has been subject to regulation in one form or another for more than 55 years. Since the first voluntary export quota was negotiated by USA on Japanese textiles exports in 1935, there has been a plethora of national, bilateral and international rules governing the trade in textiles and clothing culminating in 1974 in the Arrangement Regarding International Trade in Textiles, commonly known as the Multi-Fiber Arrangement (MFA), negotiated within the framework of the General Agreement on Tariffs and Trade (GATT). The MFA was intended to operate within a multilateral framework and its fundamental objective had been the expansion and progressive liberalization of trade in textiles, while avoiding the disruption of individual markets and individual lines of production in both importing and exporting countries. In practice, the trade in textiles is broadly defined and is subject to the provisions of bilateral agreements, which restrict specific products, usually by means of quotas (officially, quantitative restrictions or restraints).With the World Trade Organization (WTO) coming into force from 1 January 1995, the MFA has ceased to exist and the Agreement on Textiles and Clothing (ATC), which is part of the Final Act of the Uruguay Round of Multilateral Trade Negotiations of the GATT, has taken its place. The ATC envisages complete integration of the entire textiles sector into the multilateral Indian Garments Industry in the Post-MFA Period. Framework:- The GATT at the end of a ten-year transition period. In other words, the quota system in the textiles sector will completely disappear at the end of the ten years and international trade in textiles and clothing will be conducted on a non-discriminatory basis as it happens to be the case in respect of all other goods. While existing MFA restrictions are being phased out, new restrictions of the MFA variety, i.e. of a discriminatory nature, are permitted under the provision of "transitional safe guards". This is to be applied to products which are still under MFA
  • 6.
    Export Documentation &Procedure 6 T.JOHN COLLEGE restrictions. There is an increasing evidence of developed countries resorting to these safeguards. Almost simultaneously with the announcement of the integration of unrestricted products on 1January 1995, the USA called on the exporting countries to exercise voluntary restraints on their exports considered sensitive by the USA, failing which they would be subject to the US quotas. During WTO’s short span of existence, the USA has already initiated 20 actions to institute new quotas. Japan which never used the MFA is now considering the application of transitional safeguards. It is quite certain that the removal of MFA protection does not imply that the industries concerned will be deprived of all protection. Tariffs were the main protection tool for the industrialized world’s textile and apparel sectors until the introduction of Voluntary Export Restraints (VER’s) and the MFA system. Thus, the permanence of tariffs at high levels in developed countries, in part, is adding significantly to the protection of their markets. Since each importing country will unilaterally select the products to be integrated into GATT, it is difficult to foresee which of the MFA restrictions will be phased out in the early stages, although it can be expected that the most sensitive products in which the growth rates are the lowest and quota levels consistently filled, will be left to be liberalized at the final stage. Developing-exporting countries should not, therefore, expect to benefit from meaningful trade liberalization in textiles in the immediate future. The transition period, nonetheless, should be used to identify the strengths and weaknesses in the production base. It should be a period for carrying out structural adjustments in the industries.
  • 7.
    Export Documentation &Procedure 7 T.JOHN COLLEGE INTRODUCTION TO THE INDIAN TEXTILE INDUSTRY The Indian Textile Industry is one of the largest in the world with a massive raw material and textile manufacturing base. Our economy is largely dependent on the textile manufacturing and trade in addition to other major industries. About 27% of the foreign exchange earnings are on account of export of textile & clothing alone. The textiles and clothing sector contributes about 14% to the industrial production and 4% to the gross domestic product [GDP] of the country. Around 8% of the total excise revenue collection is contributed by the textile industry. The Textile Industry in India traditionally, after agriculture, is the only industry that has generated huge employment for both skilled and unskilled labor in textiles. The textile industry continues to be the second largest employment generating sector in India. The textile industry accounts for as large as 21% of the total employment generated in the economy. It offers direct employment to over 35 million in the country. Indirect employment including the manpower engaged in agriculture based raw-materials production like cotton and related trade & handling could be stated to be about another 60 million. During 2009-2010, Indian textiles industry was pegged at US$55 billion, 64% of which services domestic demand. In 2010, there were 2,500 textile weaving factories and 4,135 textile finishing factories in all of India. The Indian Textile Industry is constituted of the following segments: Readymade Garments, Cotton Textiles including Handlooms, Silk and Art silk textiles, woolen textiles, Handicrafts, Coir, and Jute. Readymade Garments Industry in India:- The Indian textiles have carved out a niche for themselves in international market by overcoming various hurdles, including attempts by the local industry to undermine its success. Not only has it become a major foreign exchange earner, it is also one of the thrust items in the Indian export basket. This is reflected by the surge in the export of textiles for the financial year 1994-95, with a growth of over 27%. Almost all sectors of textiles performed well and exceeded their targets set up by the industry. Export Promotion Councils for the third successive year, an encouraging signal as it has been achieved against several obstacles. Liberalization of the Indian
  • 8.
    Export Documentation &Procedure 8 T.JOHN COLLEGE economy and deli censing of the textiles industry, have helped to strengthen the sector in recent years. The readymade garments industry in India has come a long way to reach the present stage where it enjoys the status of being the largest net foreign exchange earner for the country and the fifth largest gross forex earner. From only a small number of units two decades back, there is now a proliferation of garment units. Readymade garments are poised to be a major contributor to India’s total exports of textiles. The garment exports from India have been experiencing robust growth rates since the early eighties. The growth rate had crossed 40% in rupee terms as early as 1987 and in dollar terms had averaged 36.3% during the same year. The year 1992 exhibited the peak growth rate of 48.5% in rupee terms. However, there have been some lean years too. A prominent example is that of the year 1991 when garment exports registered a negative growth rate of 3.8% in dollar terms. However, although there have been fluctuations over the short term, the long-term trend has been a healthy one due to which there has been a rapid expansion in the number of people entering this trade. The long-term growth rate over the period 1985 - 1994 averaged approximately 33% in rupee terms. Most of this growth has occurred in India’s major markets, viz. the European Union (EU) and the USA. Of the non-quota countries, the top four have been the UAE, Japan, Switzerland and Russia. However, this growth has occurred mainly through the contribution of the power loom sector. A comparative analysis of different sectors in India in terms of production of fabrics, shows the importance of the power loom and the handloom sectors in fabric production in India. During 1988 to 1994, while the power loom and the handloom sectors registered growth rates of approximately 20% and 10% respectively, the mill sector showed a decline. On account of this factor, the share of the mill sector in total production of fabrics also fell from 14.5% in 1988 - 89 to 9.1% in 1993 – 94. Greater attention has been paid in India to the knitted sector which has increased its share in quantity terms from 39.13% in 1990 to 42.77% in 1994 .
  • 9.
    Export Documentation &Procedure 9 T.JOHN COLLEGE Specific Advantages of the Indian Garments Industry There are tremendous possibilities for future growth in exports of readymade garments. The Indian readymade garments industry has many advantages over its counterparts in other countries. India has the second largest labor force in the world to feed labor-intensive garments industry. Its basic raw material, namely fabric, is mainly indigenous. Unlike Bangladesh, which is a relatively new entrant in international trade, India is one of the well established exporting countries. In developing world, it became the largest exporter after the World War-II. Although it has lost its primacy to others, it has continued to expand its trade, diversify its markets and change the product mix of its exports. It is still a leading exporter. Its trade mostly consists of products made out of domestically produced cotton. Its trade a few decades ago was mostly of cotton yarn and fabrics. Presently, it has developed a very sizeable base of exports of clothing from a very small one a decade or so ago. Quality requirements for textiles and clothing sold on the European market are evolving rapidly, as competition in this sector increases and consumer concerns for environmental, health and safety factors gain momentum. Some of the recent developments in the quality requirements for textile and textile goods marketed in the EU include the ban first instituted by Germany owing to the heightened environmental consciousness on garments dyed with azo, benzidine and other similar amines. Slowly, other European countries such as Sweden, Switzerland, etc. are also adopting this route. There is a likelihood that the USA and Canada may also follow suit. Hence, the Indian garment manufacturers should get themselves ready to face such an eventuality. Exporters of textiles goods must, therefore, be in a position to adapt their products and processing techniques to comply with new environmental regulations being introduced to their products and processing techniques. The Indian dye industry is stepping up investment in plant and machinery to meet these new challenges. The Government of India is providing the necessary support to both producers and exporters in meeting their market requirements. The Cotton Advantage Besides the clear labor advantage, the industry is now fully geared to undertake production and export of all types of readymade garments made of all varieties of fiber. There is a growing trend abroad favoring cotton fabric as compared to synthetics. International market studies indicate that the
  • 10.
    Export Documentation &Procedure 10 T.JOHN COLLEGE textiles industry is shifting to Asia and in the years to come, India will have a competitive advantage in the textiles sector due to the availability of cotton, synthetic fiber, etc. Indian cotton fabric and garments made from them are very popular because of the texture and comfort. Cotton cloth is locally available and all the other necessary materials for production of readymade garments are also available locally. History shows that from ancient times India has the reputation of having used natural textile dyes and known for its eco-friendly textiles. It is no denying the fact that the preparation of the fibers, spinning, warping and mounting on the loom, weaving, bleaching and dyeing with natural colours became a habit with our weavers. Such varied skills with an associated level of manual dexterity were passed from generation to generation and acquired and developed through long practice besides the natural aptitude is very much necessary. The Drive Towards Modernization:- Government policies have played an important role in accelerating the export of readymade garments. The Government has identified readymade garments as a thrust area and is providing the support required to boost exports from this sector. Most of the machines required for garment projects can be procured easily. Machines can also be imported under open general license. Besides, foreign machinery manufacturers are already well established in India through their agents. The industry is now well equipped to combat the tides of changes that take place continuously in the fashion world. There, indeed, has occurred a vast improvement in the latest technologies and systems adopted in the Indian garments industry. Modernization is expected to help in both product and market diversification as well as better price realization for various categories of garments. In the case of stitching machines, indigenously made ordinary slow speed sewing machines used for stitching of garments take up approximately 79 per cent share while the share of high speed machines is only 20%. Multi-needle, chain stitch machines and zigzag stitching machines are having a small share. In case of specialized machines, the share of
  • 11.
    Export Documentation &Procedure 11 T.JOHN COLLEGE slow speed over lock machines is 29%, high speed over lock machines 19%, multi-needle over lock machines 4%, button holing machines 12% and embroidery machines 19%. In the case of processing machines, indigenous machines are having a predominance and the share of indigenous machines in this category is more than 90%. Thus, there exists a need to modernize specific sectors of this industry. The sewing sector, in particular, does not seem to be getting due importance. Today, modern multipurpose sewing machines are available, which could easily be installed for multipurpose activity. Modern multi-head embroidery machines with microprocessor aided designing facility are also required to be installed in place of ordinary slow speed, single headed embroidery machines to improve the aesthetic of the garment by developing attractive embroidery work, which could be an attractive proposition to foreign buyers. Both computer aided design and pattern making machines are new introductions to this industry. Both are now becoming essential to develop new products and new designs with different colour combinations and shades. This also saves time and enables quick delivery to customers. With respect to modern management practices, adoption of flexible manufacturing, quick response and productivity improvement techniques, modern sampling and trend forecasting methods, and improved logistics planning will become absolutely essential in the next few years The Indian garments industry today has no source of such know-how. Fortunately for India, the concentration of the garments industry in relatively few clusters — in Mumbai, Delhi, Bangalore, Tirupur, and Chennai—may facilitate the promulgation of solutions to its problems. Improvements in Communication Technology:- Garment exporters are adopting long-term strategies that exploit information to achieve greater sophistication in planning and flexibility in operations to respond quickly to market shifts. The objective is to abbreviate lead times, reduce inventory levels, increase inventory turns and avoid stock outs and markdowns. Garment exporters are now establishing their production schedules closer to the selling season based on quick response strategy that links apparel retailing and manufacturing operations to make available the right product at the
  • 12.
    Export Documentation &Procedure 12 T.JOHN COLLEGE right time. The domestic sector is also rapidly changing its structure vastly because of the changing taste of urban people who have now shifted to readymade garments. The Indian clothing industry has started combining the prevailing technology with flexibility to cater to the market demand and with changing fashions and short production runs. Communication from the vendor is particularly crucial at the start of production. It is incumbent on vendors, even if production is proceeding on schedule, to keep merchandisers and production staff apprised of progress. Because distance often precludes frequent on-site visits by the buying office, communication founded on trust is important at all levels. As production nears completion, preparations must be made for quality control audits. Merchandisers expect production problems to be resolved prior to shipment. Internally, a merchandiser/production staff is viewed negatively for production problems. For retailers which accept customer returns at any time, quality issues are extremely important and can delay shipments. The earlier method of relatively slow communication could work because business volumes were small. But now that people are dealing with buyers in far flung places like Japan or Frankfurt, they cannot afford to waste time. Any delay might result in the buyer finding another exporter from India or another country. Hence, there exists a need for people who are trained to make quick decisions.
  • 13.
    Export Documentation &Procedure 13 T.JOHN COLLEGE Over-Emphasis on Power looms :- When India began to export readymade garments in early seventies, it was the so-called “India look” of the handloom garments which caught the fancy for American and European markets. By eighties, handloom garments were almost totally replaced in the fashion world by mill made garments, including power looms-based ones. The recent trend is a declining one for handloom garments as there are complications in its use relating particularly to dyes and colours. Export of handloom garments fell nearly 15 to 20 per cent in the latter part of the eighties, largely due to the uneven fabric quality. The export of mill made garments have continually increased their share and now account for nearly72 per cent of total exports. The large part of cotton fabrics used by the garments industry has come from the power looms sector. Although the power looms sector, at present, meets the fabric requirement of garment units in a major way, it itself is in need of massive restructuring. About 82 per cent of the looms are more than 15 years old. Besides, the fabric produced by these looms is not very cost-competitive. That is why, it has been represented time and again that the excise duty on power loom and mill fabrics should be reduced to enhance their export capability. Besides, while most of the well-established mills have been modernizing over the past five years, the progress has been slow in the rest of the sector. The industry, therefore, feels that the import of fabrics should be allowed under OGL to enable garment exporters to get fabrics of international standard at reasonable prices from other sources. Need for Revision in EXIM Policy Provisions Governing Garments Industry(i) Restrictions on Imports of Fabric(a) Shortage of High-Quality Fabrics Garment manufacturers import some blended, and certain printed fabrics, as domestic production may be either too costly or may not be able to satisfy time constraints. There certainly is need to ease import licensing procedures to increase availability of fabric and accessories for the apparel industry to increase its product variety. Most of the world trade in apparel products is of synthetic and blended fabrics whereas India’s main fabric base is cotton. Hence, in order to earn more foreign exchange through higher price realization, we have to shift to more of synthetic/MMF fabric based garments.
  • 14.
    Export Documentation &Procedure 14 T.JOHN COLLEGE The contribution of the mill sector which alone can produce synthetic fabric has been gradually declining over the years. Further, the indigenous mills like to export their fabric rather than giving them to garment exporters, because it is more lucrative for them to do so. For example, certain specialized quality fabrics such as Denim, Corduroy, Twills, Rayons, Coated Fabrics, etc. are not available in sufficient quantum in the country and, hence, the exporters are losing orders of garments made out of such fabrics to the other competitors. Besides, the cost of some fabrics, for example linen, is quite prohibitive. Exporters feel that if they are allowed to import flax yarn for weaving it into linen fabric for ultimate conversion into garments, they could be more competitive in international markets. At present, the only route open is the Special Import License (SIL) route for which they have to pay a high premium which unduly increases the cost of production. Exporters, therefore, suggest that in the Scheme of Back-to-Back Letter of Credit wherein import of specified fabric s and trimmings is permitted, import of specialized yarns such as flax and other synthetic fabrics may also be allowed for import by garment exporters. There is also considerable demand for reduction of duties on imports of fabric. Problems relating to Development of Samples:- In addition, exporters say that development of samples out of specialized fabrics is also difficult as import of fabrics is not allowed without export obligations. Exporters would, therefore, prefer to be allowed to import fabrics for the preparation of samples at least to the extent of 2 per cent of f.o.b. value of their exports or up to 10 percent of past performance. The EXIM Policy has a provision for imports of prototype only, which means garment samples can be imported but not the fabric or the raw material. The situation may ease out, however, due to the bilateral agreements that India has entered into with the EU and the USA. Under the agreements, India has agreed to give a phased tariff liberalization schedule for import of textile/clothing items at varying rates for periods commencing from 3 to 7 years. This should enable the Indian manufacturers to get important raw materials at close to international prices. Indian exporters will also be able to take part in the growing Outward Processing Trade(OPT) with the EU. Presently, the main beneficiaries of OPT are clothing manufacturers in North Africa
  • 15.
    Export Documentation &Procedure 15 T.JOHN COLLEGE and Central Europe who make garments from fabrics supplied by European firms. This would provide for additional 10per cent quantities for the Indian apparel export over and above the restraints currently applicable. Besides, according to the mechanism worked out jointly under this agreement, entry of low priced and poor quality textile products into India will be discouraged. This should ensure, amongst other things, availability of high quality fabric for the Indian producers. Although similar facility has not been provided for any apparel item, imports are permitted against special import licenses. Inadequate Availability of Accessories:- The domestic accessories industry is also not developed. Exporters are dependent on imports even for small items such as zips and fixtures for which they have to pay a high import duty going up to 65 per cent in some cases. The high-fashion segment of the garments industry faces greater problems, as the use of accessories is larger there. The quality of accessories locally produced has not been found to meet international standards. Some exporters cite cases of huge compensation paid to buyers whenever domestic accessories were used in garments. Hence, industry demands that there should be a substantial reduction in duties payable on imports of both fabric and accessories. There are other demands relating to the deletion of or at least new additions to the list of trimmings and embellishments provided for under the Export - Import Policy. Exporters feel that there should be no restriction on the type of accessories allowed to be imported and the import of accessories should be de-linked from the import of fabric. Further, the industry is also of the view that there should be no list of trimmings permissible for imports and that trimmings should not attract a higher import duty than that leviable on fabric.
  • 16.
    Export Documentation &Procedure 16 T.JOHN COLLEGE NEED FOR THE STUDY Export in simple words means “selling goods abroad” or it refers to “the outflow of goods and services and inflow of foreign exchange”. Every country has its own rules and regulations regarding the foreign trade. For the fulfillment of all the rules and regulations of different countries an export company has to maintain and fulfill different documentation requirement. The documentation procedure depends on the type of goods, process of manufacturing, type of industry and the country to which goods is to be exported. In order to complete an order for knitted garment, many activities like communication between different departments, the process of outsourcing raw materials, payment process, quality control, packing and shipment of goods etc are undertaken. Different departments work in synchronicity & various documents are prepared in the process. Hence a single mistake or lack of proper planning can lead to the rejection of the whole order or increase the cost. Today’s world is the global village in which every country is trading with other countries in the form of export or import. This field has a great scope because today each company whether it is small or big wants to engage in foreign trade. Hence, it is very important to study the export procedure and documents involved in it. Hence, selecting this project is a judicious decision.
  • 17.
    Export Documentation &Procedure 17 T.JOHN COLLEGE OBJECTIVE OF THE STUDY The main objectives of the research were: a) To understand the various essential documents required in  The Pre-shipment stage  The Post-shipment stage b) To know the different steps involved in the export procedure.
  • 18.
    Export Documentation &Procedure 18 T.JOHN COLLEGE RESEARCH DESIGN Research design is the based framework, which provides guidelines for the research process. It is a map or blue print according to which the research is to be conducted. The research design specifies the methods for data collection & data analysis determine the source of data. Most specifically it was a kind of “Descriptive research” who takes care of who, when, where, what, how and why aspect of the investigation. Research : DESCRIPTIVE Research Method : OBSERVATIONAL Tools used : INTERNET & TELEPHONE Data Source : PRIMARY & SECONDARY
  • 19.
    Export Documentation &Procedure 19 T.JOHN COLLEGE LIMITATIONS OF THE STUDY  It takes into account only the practical implications of documentation.  Disclosure of certain sensitive information.  Formalities at both the stages of shipment are subject to change by the home or foreign country’s norms.  Limitation of time.  Erroneous findings.  Not an exact tool for forecasting.
  • 20.
    Export Documentation &Procedure 20 T.JOHN COLLEGE COMPANY PROFILE 1. Firm Constitution Limited liabilities Registered under Companies Act. 2. Corporate Office Texport Garments Texport Industries Ltd. Plot No: 88, St No:15, MIDC, Andheri East, Mumbai. 400 093. 3 Product Mix Woven Men’s Shirts, Blouses, Jackets, Trousers, Shorts, Night wear Skirts, Dresses etc 4. Markets. U.S.A. 75% EUROPE 10% CANADA 10% OTHERS 5% 5. Bankers Canara Bank, Fort Market Branch, Frere Road, Mumbai Indusind Bank, Acme Plaza, Andheri Kurla Road, Mumbai
  • 21.
    Export Documentation &Procedure 21 T.JOHN COLLEGE SAILENT FEATURES Two Divisions Woven & Knit 1. Production Facilities Woven:- a) Item Produced :- Men & Boys Shirts, Jackets, Trousers, Shorts Blazers. Ladies & Girls Blouses, Skirts, Dresses, Pants etc. b) Capacity :- 600,000 pcs/month. 2. Production Facilities KnitWear a) Items Produced :- T-shirts, Polo Shirts, Knitted Tops, Night Wear, Children KnitWear With embroidery b) Capacity :- 400,000 pcs/month.
  • 22.
    Export Documentation &Procedure 22 T.JOHN COLLEGE 3. Quality Assurance System AQL 2.5  Quality assurance team oversees fabric weaving centers constantly in order to produce flawless fabric.  Each fabric is under the vigilance of Independent QA team.  Every yard of fabric and each garment is audited by quality control department.  In house testing lab is set up in Fabric Procurement centers factories to monitor the quality standard. 4. CAD/CAM and Pattern Grading  GGT Model advanced system for Pattern Grading which is being used to take accurate consumption for bulk production in our factories.  Art work system also designs the textiles for weaving and printing supporting by the drape system. 5. Embroidery facilities Centralized Embroidery Plant with 9 Barudan 20 head computerized embroidery machines. 6. In House Garment Process In House ultra modern processing house for processing garments. Capacity – 20,000 garments per day. 7. In House Laboratory Equipped with latest model equipment’s for testing dimensional stability, colour fastness, colours matching, light fastness etc….
  • 23.
    Export Documentation &Procedure 23 T.JOHN COLLEGE 8. Merchandising Department: Managed by qualified fashion designer staff, supported by professional textile Technologists sourcing the fabric / accessories. 9. Sampling Department: Well-equipped sampling section capacity 500 garments per day. Fabric Procurement having town office at the main fabric weaving centers-Salem in South India and Ludhiana in North India headed by a Q.C. manager with In-house Lab and Q.C. team. The office responsible for :  Identification of potential Fabric Manufacturer.  Evaluation of their strength in Production capacity, Processing houses, Weaving standard, Quality control system.  Placement of fabric orders with the approved Manufacturers.  Deskloom developments as per requirements.  Quality Control through In House Lab at yarn processing stage, weaving stage, Prior- to- despatch to factories etc…  Strict follow-up to meet the date of delivery. 10. Shipping Department :  (Logistics) Headed by shipping manager responsible for shipments as per Buyer’s guidelines and accurate documentation.  Computerized system for documentation for Shipping and other data base operation.
  • 24.
    Export Documentation &Procedure 24 T.JOHN COLLEGE 11. Strength:  Ability to execute orders for large quantity within the least lead Period of 60 days ( including fabric/ accessories procurement)  Competitive prices.  Large quota holding. 12. Production centers: Production centers are situated both in South India as well as North India. In South India there are 11 production centers in Bangalore and 5 in Tirupur and in North India there are 4 production centers in Mumbai. 13. Fabric Sourcing Centers: The fabric sourcing center for weaving is in Salem & for knit fabric is in Ludhiana. 14. CLIENTELE:- USA, CANADA, EUROPE, SWITZERLAND, FRANCE, AUSTRALIA, JAPAN, NEWZELAND, SOUTH AFRICA & NETHERLANDS. VISION “The vision of the Company is to become a leading manufacturer and exporter of apparel by continuously excelling in Quality, Service and Customer Satisfaction using the best technology, processes and people”. MISSION “To become the most preferred one-stop for readymade garments and ready to cut fabrics”. “To constantly update the technology and skill sets to cater to the ever changing needs of the apparel and textile industry”.
  • 25.
    Export Documentation &Procedure 25 T.JOHN COLLEGE ESSENTIAL DOCUMENTS INVOLVED IN THE EXPORT OF GOODS Letter Of Credit (L/C) A letter of credit is a document issued by a financial institution, or a similar party, assuring payment to a seller of goods and/or services provided certain documents have been presented to the bank. These are documents that prove that the seller has performed the duties under an underlying contract (e.g., sale of goods contract) and the goods (or services) have been supplied as agreed. In return for these documents, the beneficiary receives payment from the financial institution that issued the letter of credit. The letter of credit serves as a guarantee to the seller that it will be paid regardless of whether the buyer ultimately fails to pay. In this way, the risk that the buyer will fail to pay is transferred from the seller to the letter of credit's issuer. The letter of credit can also be used to ensure that all the agreed upon standards and quality of goods are met by the supplier, provided that these requirements are reflected in the documents described in the letter of credit. Types Of L/C  Back to back L/C :- Traders often use back to back arrangements to pay the ultimate supplier. A trader receives a L/C from the buyer and then opens another L/C in favour of the supplier. The first L/C serves as a collateral for the second credit.  Deferred payment L/C :- Here the buyer accepts the documents related to the L/C and agrees to pay the issuing bank after a fixed period, this credit gives the buyer a grace period.  Red Clause L/C :- This provide the seller with cash prior to shipment to finance production of goods. The buyers issuing bank may advance some or all of the funds.  Revolving L/C :- Here the issuing bank restores the credit to its original amount once it has been used or drawn down, usually these arrangements limit the number of times the buyer may draw its line over a predetermined period.  Transferrable L/C :- This type of credit allows the seller to transfer all or part of the proceeds of the original letter of credit to a second beneficiary, usually the ultimate supplier of the goods. The letter of credit must clearly state that it is transferrable for its to be considered as such.
  • 26.
    Export Documentation &Procedure 26 T.JOHN COLLEGE Performa Invoice Performa Invoice as the name suggests is a Performa of the invoice. It is prepared by an exporter and sent to the importer for necessary acceptance. It suggests to a buyer what the actual invoice would look like and is sent to him when he is ready to purchase the goods. Packing List This statement gives the packing details of goods in a prescribed format. It is a very useful document for customs at the time of examination and for warehouse keeper of the buyer to maintain a record of inventory and to effect delivery. Commercial Invoice An invoice is very important as it contains the names of the exporter, importer, and the consignee, and the description of goods. It has to be signed by the exporter. Other documents are prepared by deriving information from the invoice. It is required to be presented before different authorities for different purposes. Certificate of Origin This certificate issued by the local Chamber of Commerce indicates that the goods, which are being exported, are actually manufactured in a specific country mentioned therein. It is sent by the exporter to the importer and is useful for the clearance of the goods from the customs authority of the importing country. Shipping Bill / Bill Of Entry It is a requisite for seeking the permission of customs to export goods. It contains a description of export goods by sea/air. It contains a description of export goods, number & kind of packages, shipping marks, value of goods, the name of the vessel, the country of destination, etc. On the other hand, importer have to submit copies of document called Bill Of Entry for customs clearance. Later, a copy has to be given to the bank for verification.
  • 27.
    Export Documentation &Procedure 27 T.JOHN COLLEGE ARE-1 Form This form is an application for the removal of excisable goods from the factory premises for export purposes. The ARE-1 Form has multiple copies which are distributed to different authorities, including Customs, Range office of Excise, Refund office of Excise, etc. Bill Of Exchange It is an instrument in writing, containing an order, signed by the maker, directing a certain person to pay a certain sum of money only to the order of a person to the bearer of the instrument. It is commonly known as a draft. Inspection Certificate It is required by some importers and countries in order to get the specifications of the goods shipped attested. The attestation is usually performed by the government agency or by independent testing organizations. Exchange Declaration Form (GR/SDF Form) The RBI has prescribed a GR form (SDF), a PP form, and SOFTEX forms to declare the export transactions. The GR form contains : a) Name and address of the exporter and description of goods. b) Name and address of the authorized dealer through whom proceeds of the exports have been or will be realized. c) Details of commission and discount due to foreign agent or buyer. d) The full export value, giving break up of FOB, Freight, Insurance, Discount, and Commission, etc. Insurance Certificate This document, obtained from the freight forwarder, is used to assure the consignee that insurance will cover the loss or damage to the cargo during transit (Marine / air insurance).
  • 28.
    Export Documentation &Procedure 28 T.JOHN COLLEGE Consular Invoice This invoice is needed to be submitted for certification to the embassy of the country concerned. Its main purpose is to enable the importers country to collect accurate and authenticated information about the value, volume, quantity, source etc of the import for assessing import duties and for statistical purposes. It helps the importer to get goods cleared through customs without any undue delay. Warranty Of Title Given by a seller to a buyer of goods that states that the title being conveyed is good and that the transfer is rightful. This is a method of certifying clear title to product transfer. It is generally issued to the purchaser and issuing bank expressing an agreement to indemnify & hold both parties harmless. Letter Of Indemnity Indemnification is generally used to warranty that shipping documents will be provided in good order when available. Carting Order Carting order is the final clearance given by the customs department to either load cargo or to transport the cargo after import clearance. This is very important document demanded at the port of disembarkation or when you want to use / dispose of the materials. Mates Receipt This is a document used in the shipment of a cargo. When the goods are received by or for the sea carrier, a “mate’s receipt” is issued either directly by the ship or by the ship’s agents. This is the first evidence that the goods are received and statements on the document describe the quantity of goods, any identifying marks and the apparent condition.
  • 29.
    Export Documentation &Procedure 29 T.JOHN COLLEGE Bill Of Lading This document is issued by the shipping company acknowledging the receipt of the goods mentioned in the bill, for shipment on board of the vessel. The B/L is the legal document to be referred in case of any dispute over the shipment. It contains:  The shipping company’s name and address  The consignee’s name and address  The port of loading and port of discharge  Shipping marks and particulars  Number of packages and the goods  Gross weight and net weight  Freight details and the name of the vessel  Signature of the shipping company’s agent. Airway Bill This receipt issued by an airlines company or its agent for carriage of goods is a contract between the owner of the goods and the carrier. It should indicate freight pre-paid or freight to collect. The first three digits of the airway bill number represent the code, which identifies the carrier. Air freight Calculation Airlines that are members of the International Air Transport Association (IATA) are bound by the membership to comply with tariffs issued by IATA. However since 11th September 2002, airfreight rates cover transportation from the airport of loading to the airport of discharge. Airline freight rates are based on “Chargeable Weights”, because the volume or weight that can be loaded into an aircraft is limited. The chargeable rate of a shipment will be either the “actual gross mass” or the “volumetric weight”, whichever is the highest. The chargeable weight is calculated as follows : 1 metric ton = 6 cubic meters.
  • 30.
    Export Documentation &Procedure 30 T.JOHN COLLEGE Sea freight Calculation Sea freight calculations can broadly be divided into two main components; break bulk and containerized. Break bulk cargo calculation: - It refers to a cargo that is unitized, palletized or strapped. This cargo is measured along the greatest length, width and height of the entire shipment. The cargo is also weighed. Shipping lines quote break bulk cargo per “freight ton”, which is either 1 metric ton or 1 cubic meter, which ever yields the greater revenue. Full container load calculations & surcharges :- Freight rates for container as a unit of freight irrespective of the commodity or commodities loaded therein, (FAK) Freight All Kinds. The shipping lines quote per box (container) either a six or twelve meter container. From time to time, abnormal or exceptional costs arise in respect of which no provision has been made in the tariffs. For example a shipping line cannot predict the movement of the US Dollar or the sudden increase of the international oil price. These increases have to be taken into account by the shipping line in order to ensure that the shipping line continues to operate at a profit. These increases are called Surcharges. All shipping lines accordingly retain the right to impose an adjustment factor upon the rates taking into account of this fluctuations. All surcharges are expressed as a percentage of the basic freight rate. Surcharges are regularly reviewed in the light of unforeseen circumstances, which may arise and bring cause for a surcharge increase.  War surcharges :- The outbreak of hostilities between nations can have a serious affect upon carriers servicing international trade even though they may sail under a neutral flag. Carriers sailing within the vicinity of a war zone may impose a war surcharge on freight to compensate for the higher risks involved and the higher levels of insurance premium which they may be obliged to pay.  Port congestion surcharge :- Congestion in a port for a period of time can involve considerable idle time for vessels serving that port. When a ship lies idle, this creates a huge amount of loss for the ship’s owner. Shipping lines therefore have the right to impose a surcharge on the freight to recover revenue lost. Another factor which influences port congestion may be labor disputes. It is calculates as a percentage of freight rate.
  • 31.
    Export Documentation &Procedure 31 T.JOHN COLLEGE CHECKLIST ON DOCUMENTS UCP 600 & ISBP A Document to be acceptable under a documentary credit, must comply with the terms and conditions of each individual documentary credit and the article of uniform custom and practice for documentary credits (UCP 600). 1. Draft  The draft is drawn and signed by the beneficiary of the credit.  The draft is drawn on the “ISSUING BANK ONLY” indicated in the credit.  The currency and amount are consistent with that of the invoice.  The amount available or permissible by the credit is not exceeded.  The amount in words is equal to the amount in figures.  The draft indicate a place and date of issue.  The tenure confirms to the requirement in the credit.  The draft shows the maturity date and a place of payment.  The draft bears a clause that it is drawn under a certain credit, if required. 2. Commercial invoice  The invoice is issued by the beneficiary of the credit.  The invoice is made out in the name of the applicant for the credit.  Addresses of the beneficiary and the applicant need not to be the same as those stated in the credit or any other stipulated document.  The currency equal to that of the credit and the draft (if any).  The amount does not exceed the amount available or permissible by the credit.  The invoice does not include goods such as “used” or “second hand” unless authorized.  No extra goods, charges or interest is included unless allowed by the credit. 3. Certificate of origin  Indicates the origin required in the credit.  May be issued by the beneficiary itself unless otherwise stated in the credit.
  • 32.
    Export Documentation &Procedure 32 T.JOHN COLLEGE 4. Insurance Document  The document is issued by an insurance company, an underwriter or their agents or their proxies and has been signed accordingly to requirement.  The insurance covers the risks mentioned in the credit.  The insurance is affective from the date of loading on board, dispatch, or taking in charge.  The currency of the insurance is that of the credit and the description of the cargo complies.  All issued originals are presented (if issued in more than 1 original)  An insurance policy is acceptable in lieu of an insurance certificate. 5 Marine / Ocean bill of lading (B/L)  Indicates the name of the carrier and is signed accordance with the UCP 600.  Shows that on board notation has been made in accordance with UCP 600.  A full set of originals (all issued originals) is presented unless otherwise stated in the credit.  Presentation of an original B/L is made within 21 days after the date of shipment unless otherwise stated in credit.  Port of loading and port of discharge are indicated in the credit.  All data on cargo is compliant, the description on goods may be general or not in consistent.  The shipper may be different from the beneficiary unless otherwise stipulated in the credit.  The B/L is clean. i.e does not indicate any defective condition of the goods and / or packing.  The terms of carriage are contained in the document or a reference to them is made.  Any alteration and / or correction has been authenticated by the issuer or his agent. The agent may be the same or different from the issuing agent as per ISBP.
  • 33.
    Export Documentation &Procedure 33 T.JOHN COLLEGE COMMON DEFECTS IN DOCUMENTATION  L/C has expired prior to presentation of draft.  Bill Of Lading evidences delivery prior to or after the date range stated in the credit.  Stale dated documents.  Changes included in the invoice not authorized in the credit.  Inconsistent description of goods.  Insurance document errors.  Invoice amount not equal to draft amount.  Ports of loading and destination not as specified in the credit.  Description of merchandise is not as stated in credit.  A document required by the credit is not presented.  Names of documents not exact as described in the credit. Beneficiary information must be exact.  Invoice or statement is not signed as stipulated in the letter of credit.
  • 34.
    Export Documentation &Procedure 34 T.JOHN COLLEGE E.C.G.C COVER FOR EXPORTS E.C.G.C or “Export Credit Guarantee Corporation Of India Ltd”, was set up in 1957. E.C.G.C is a company wholly owned by the government of India. Payments for exports are open to risk even at the best of times. The risk have assumed large proportions today due to the far reaching political and economical changes that are sweeping the world. An outbreak of war or civil war may block or delay the payments for the goods exported. Economic difficulties or balance of payments problem may lead a country to impose restrictions on either import of certain goods or on transfer of payment for goods imported. The commercial risks of the foreign buyer going bankrupt or losing his capacity to pay are heightened due to the political and economic uncertainties. The loss of a large payment may spell disaster for any exporter, whatever his prudence and competence. On the other hand, too cautious an attitude in evaluating risks and selecting buyers may result in loss of hard to get business opportunities. The various schemes under ECGC are as follows :- 1. Standard policies  Commercial risks  Political risks 2 Specific policies 3 Financial guarantees 4 Overseas investment insurance scheme 5 Special schemes.
  • 35.
    Export Documentation &Procedure 35 T.JOHN COLLEGE OVERVIEW OF EXPORT PROCEDURE STAGE 1 :- Registration procedure Exporter is required to register his organization with number of institution & authorities. The registration stage also includes  Registration of the organization :- The form of organization selected by the exporter must be registered under the appropriate act of the country.  Opening bank account.  Registration with export promotion council :- It is obligatory for exporter and he has to obtain the “Registration – cum- membership certificate” (RCMC)  Obtaining membership of chamber of commerce and useful for securing certificate of origin.  Obtaining GAN num / PAN.  Register for the obtaining IEC number from DGFT. For obtaining IEC number, Exporter has to apply to Regional licensing authority in duplicate with the following documents :- I. Two copies of passport size photo duly attested by customer. II. Photocopy of PAN III. Details of current bank account. IV. RCMC from EPC V. Photocopy of industrial license. VI. Certificate of incorporation by the registrar of companies VII. DD for payment of fee of rupees 1000 VIII. Declaration that exporter isn’t on RBI’s caution list. IX. Any other document. Registration for BIN Filling IT returns with www.nic.in/eximpol.com
  • 36.
    Export Documentation &Procedure 36 T.JOHN COLLEGE STAGE 2 :- Pre-Shipment Stage Pre-shipment stage consists of following steps :-  Approaching Foreign Buyers  Enquiry and offer  Confirmation of Order  Opening of L/C  Arrangement of Pre-shipment Finance  Production of Procurement of goods  Packing and Marking  Pre-shipment inspection  Central Excise Clearance The exporters are totally exempted from, the payment of central excise duty.  Obtaining Insurance Cover The exporter must take appropriate policies in order to insure risks :- a) ECGC policy in order to cover credit risks. b) Marine policy STAGE 3 :- Shipment Procedure  Reservation of space in the ship :- The exporter has to contact the shipping company well in advance for booking the required space in the vessel for shipment of his consignment through his C&F agent and has to provide information about date of shipment, clause and net weight of each package.  Arrangement of internal transport from factory / warehouse to the post of shipment ; transporting goods by road or rail from his own place to shipment. There are different procedures for removing export consignment to the post, following the ARE procedure, but it would be advisable to get the consignment sealed by the Central Excise Authorities at the factory premises itself so that open inspection by custom authority at the port is avoided.
  • 37.
    Export Documentation &Procedure 37 T.JOHN COLLEGE  Preparation and processing of shipping documents :- When goods reach the port of shipment, the exporter hands over the complete set of documents to the forwarding agent; which are submitted to the customs appraiser at the customer house.  Shipping bill ( 5 copies )  Commercial invoice ( in duplicate)  L/C together with the export contract  Certificate of origin  GR form (original and duplicate)  ARE -1 form (original and duplicate)  Packing list or packing note  Excise invoice etc.  Customs Clearance :-  Carting order  Storing the goods in shed  Examination of goods  Let Ship Order  Loading of goods  Payment of port dues  Obtaining B/L  Customs EDI System :- On 15th September 2004 Government Of India introduced computerized processing of shipping bills under the Indian customs EDI (Electronic data interchange) system. About 20 ports in India have adopted EDI, only statuary declaration will be manually screened, with exemption of minor variance custom clearance remains same under computerized processing of documents. Advantages of EDI :-  Ease of operation  Less of running around  Economical  Improved service  Prompt service  Exporters main gainers  Smooth and clear out operations
  • 38.
    Export Documentation &Procedure 38 T.JOHN COLLEGE STAGE 4 :- Realizing Export Incentives Incentive is an expectation that encourages people to behave in a certain way. The Government Of India has framed several schemes to promote exports and to obtain foreign exchange. These schemes grants incentives and other benefits. A few Exemption for Indian exporters are :-  Registration with Excise authorities. They get exemptions and they have two options i.e., both deposit excise duty at time of clearance from factory and later claim return or open bond account with Marine Time Collector Of Central Excise.  Obtaining PAN  Registration with sales tax authorities. He should register with authorities of his state.  Registration with VAT authorities. It should be done with the concerned authorities of the state.  Registration with ECGC of India Facilities to Indian Exporters are :-  Marketing Development Assistance (MDA)  Market Access Initiator (MAI)  Free Trade Zone (FTZ)  Export Financing  EXIM Bank Finance  Advance License/ Duty exemption entitlement scheme (DEEC) and duty drawback  Manufacture Under Bond STAGE 5 :- Post Shipment Stage  Submission of document by the agents to the exporter  Presentation of documents to the bank for the purpose of negotiation  Dispatch of documents  Documentary bill of exchange  Letter of Indemnify  Realization of export proceeds  Processing GR form
  • 39.
    Export Documentation &Procedure 39 T.JOHN COLLEGE Types of Post Shipment Finance:-  Export bill discounted  Advance against bills sent for collection  Advance against goods sent on consignment basis  Advance against drawback duties  Advance against undrawn bills  Advance against deemed exports
  • 40.
    Export Documentation &Procedure 40 T.JOHN COLLEGE STEPS INVOLVED IN EXPORT TRANSACTION Step 1 In the case of first time exporters – importers, they need to apply to the Director General Of Foreign Trade (DGFT) regional office for getting IEC number. Step 2 The exporter has to register with the concerned export promotion council in order to obtain various permissible benefits given by the government, they need to get registered with sales tax office & even ECGC. Step 3 The exporter can now go in for procuring orders, by first sending a sample, if required. The importer sends a purchase order once both exporter and importer have agreed upon the terms and conditions of the contract like pricing, documents, freight charges, currency etc Step 4 With export order in hand, the exporter starts manufacturing goods or buying them from other manufacturers. Step 5 The exporter makes arrangements for quality control and obtains a certificate confirming the quality of the goods from inspector of quality control. Step 6 Exportable are then dispatched to ports / airports for transit. Step 7 The export firm has to apply to an insurance company for marine / air insurance cover. Step 8 The exporter contacts the C&F agent for storing the goods in warehouses. A document called shipping bill required for allowing shipment by customs authority is presented by the forwarding agent.
  • 41.
    Export Documentation &Procedure 41 T.JOHN COLLEGE Step 9 Once the goods are loaded into the ship, a receipt called Mates Receipt is issued by the captain to the ship superintendent of the port. Step 10 The superintendent calculates port charges and handover to the exporter/ C&F agent. Step 11 After making the port payments, the C&F agent or exporter gets the Bill Of Lading (B/L) or Airway Bill from the official agent of the shipping company or the airline. Step 12 Exporter applies to the relevant Chamber Of Commerce for obtaining Certificate Of Origin, stating that the goods originated from India. Step 13 The exporter sends a set of documents to the importer stating the date of shipment, name of vessel etc Step 14 Within 21 days after shipment the exporter must present all the documents at his bank which scrutinizes these documents against the original Letter Of Credit / Purchase order. Step 15 The exporter’s bank sends these documents to the importer’s bank which should make the payment on or before the due date.
  • 42.
    Export Documentation &Procedure 42 T.JOHN COLLEGE EXPORT PROCEDURE AND DOCUMENTATION
  • 43.
    Export Documentation &Procedure 43 T.JOHN COLLEGE
  • 44.
    Export Documentation &Procedure 44 T.JOHN COLLEGE
  • 45.
    Export Documentation &Procedure 45 T.JOHN COLLEGE
  • 46.
    Export Documentation &Procedure 46 T.JOHN COLLEGE
  • 47.
    Export Documentation &Procedure 47 T.JOHN COLLEGE
  • 48.
    Export Documentation &Procedure 48 T.JOHN COLLEGE
  • 49.
    Export Documentation &Procedure 49 T.JOHN COLLEGE TYPES OF CONTAINER USED IN SHIPMENT HIGHCUBE BULKERS REEFERS
  • 50.
    Export Documentation &Procedure 50 T.JOHN COLLEGE FLAT RACKS DRY CONTAINER
  • 51.
    Export Documentation &Procedure 51 T.JOHN COLLEGE TANKS ROOLTRALERS
  • 52.
    Export Documentation &Procedure 52 T.JOHN COLLEGE OPEN TOPS
  • 53.
    Export Documentation &Procedure 53 T.JOHN COLLEGE DIMENTIONS STANDARD CONTAINER Standard 20’ Inside length Inside width Inside height Door width Door height Capacity Tare weight Maxi cargo 19’4’’ 7’8’’ 7’10’’ 7’8’’ 7’6’’ 1,172CuFt 4,916lbs 47,900lbs 5.900m 2.350m 2.393m 2.342m 2.280m 33.2CBM 2,230Kg 21,770Kg Standard 40’ Inside length Inside width Inside height Door width Door height Capacity Tare weight Maxi cargo FLAT RACK CONTAINER Flat rack 20’ Inside length Inside width Inside height Door width Door height Capacity Tare weight Maxi cargo 18’5’’ 7’3’’ 7’4’’ --------- --------- --------------- 5,578lbs 47,333lbs 5.620m 2.200m 2.233m --------- --------- --------------- 2,530Kg 21,470Kg Flat rack 40’ Inside length Inside width Inside height Door width Door height Capacity Tare weight Maxi cargo 39’7’’ 6’10’’ 6’5’’ -------- --------- --------------- 12,081lbs 85,800lbs 12.080m 2.438m 2.103m -------- --------- --------------- 5,480Kg 39,000Kg
  • 54.
    Export Documentation &Procedure 54 T.JOHN COLLEGE FLATT RACK COLLAPSIBLE CONTAINER Flat rack collapsible 20’ Inside length Inside width Inside height Door width Door height Capacity Tare weight Maxi cargo 18’6’’ 7’3’’ 7’4’’ --------- --------- --------------- 6,061lbs 61,117lbs 5.618m 2.208m 2.233m --------- --------- --------------- 2,750Kg 17,730Kg Flat rack collapsible 40’ Inside length Inside width Inside height Door width Door height Capacity Tare weight Maxi cargo 39’7’’ 6’10’’ 6’5’’ -------- --------- --------------- 12,081lbs 85,800lbs 12.080m 2.126m 2.043m -------- --------- --------------- 5,800Kg 39,000Kg REEFER CONTAINER Reefer 20’ Inside length Inside width Inside height Door width Door height Capacity Tare weight Maxi cargo 17’8’’ 7’5’’ 7’5’’ 7’5’’ 7’3’’ 1,000CuFt 7,040lbs 45,760lbs 5.425m 2.275m 2.260m 2.258m 2.216m 28.3CBM 3,200Kg 20,800Kg Reefer 40’ Inside length Inside width Inside height Door width Door height Capacity Tare weight Maxi cargo 37’8’’ 7’5’’ 7’2’’ 7’5’’ 7’0’’ 2,040CuFt 10,780lbs 56,276lbs 11.493m 2.270m 2.197m 2.282m 2.155m 57.8CBM 4,900Kg 25,580Kg
  • 55.
    Export Documentation &Procedure 55 T.JOHN COLLEGE REEFER HIGH CUBE CONTAINER Reefer High Cube 40’ Inside length Inside width Inside height Door width Door height Capacity Tare weight Maxi cargo 37’11’’ 7’6’’ 8’2’’ 7’6’’ 8’0’’ 2,344CuFt 9,900lbs 57,761lbs 11.557m 2.294m 2.500m 2.294m 2.440m 66.6CBM 4,500Kg 25,980Kg HIGH CUBE CONTAINER High Cube 40’ Inside length Inside width Inside height Door width Door height Capacity Tare weight Maxi cargo 39’5’’ 7’8’’ 8’10’’ 7’8’’ 8’5’’ 2,694CuFt 8,750lbs 58,450lbs 12.036m 2.350m 2.697m 2.338m 2.338m 76.3CBM 3,970Kg 26,510Kg PLATEFORM CONTAINER Platform 20’ Inside length Inside width Inside height Door width Door height Capacity Tare weight Maxi cargo 19’11’’ 8’0’’ 7’4’’ --------- --------- --------------- 6,061lbs 52,896lbs 6.058m 2.438m 2.233m --------- --------- --------------- 2,750Kg 24,000Kg Platform 40’ Inside length Inside width Inside height Door width Door height Capacity Tare weight Maxi cargo 40’0’’ 8’0’’ 6’5’’ -------- --------- --------------- 12,783lbs 86,397lbs 12.180m 2.400m 1.950m -------- --------- --------------- 5,800Kg 39,200Kg
  • 56.
    Export Documentation &Procedure 56 T.JOHN COLLEGE INTERNATIONAL TRANSACTION (Export Procedure) 1 Importer Orders Goods 2 Exporters Agree To Fill Order 3 Importer Arranges For Letter Of Credit 6 Goods Shipped To France 10 & 11 12 Bank tells importer 13 Importer pays bank Exporter sells documents arrive Draft to bank 7 Exporter presents Draft to bank 14 Bank of New York presents matured draft And gets payment 8 Bank of New York Presents draft to Bank of Paris 9 Bank of Paris returns accepted draft 5 Bank of New York informs 4 Bank of Paris sends letter of credit to Bank of New York Exporter of letter of credit American Exporter French Exporter Bank of New York Bank of Paris
  • 57.
    Export Documentation &Procedure 57 T.JOHN COLLEGE
  • 58.
    Export Documentation &Procedure 58 T.JOHN COLLEGE BIBLIOGRAPHY Export Import Documentation - Prof. D.C pai Logistics in International Business - Prof. Rajeev Aserkar F.E.M.A Act - Munish Bhandari REFERENCES – INTERNET www.texportgarments.com www.texprocil.com www.google.co.in www.ask.com