報告者:凌銀霞 日 期: 97/10/19 國外遊學打工專案   專案執行計畫簡報
   簡報大綱     專案概述 專案的主要工作項目 專案角色與工作分派 專案的主時程 專案的預算 專案風險規劃 專案監控 個人心得分享
專案概述 利用寒暑假時間出國遊學打工,體驗不同民俗風情生活,並且學習語文增加自我信心 。 專案緣起 專案目的 為了增進語文能力。 學習獨立生活。   增進溝通能力。
增進語文能力。 增加自信能力。 增進與不同文化的人溝通能力。 打工遊學時間地點確認 申請條件 費用評估預算 專案的預期效益 專案執行策略 專案概述
專案概述 ~ 專案執行策略 打工遊學時間地點確認: 97/07~08/30, 澳洲坎培拉 資料來源:澳洲旅遊局 坎培拉
申請條件 專案概述 ~ 專案執行策略 1. 年齡: 18~30 歲 ( 未滿 31 歲前 ) 2. 語文學校:每年 1 、 4 、 7 、 10 月 3. 打工條件:同一雇主不能超過 6 個月 4. 辦理簽證時間: 5 天 5. 簽證效期: 12 個月 6. 申請資料:護照正本、身分證、表格、 檢康檢查報告、簽證費用 (5900NT) 7. 財力證明: (1) 足夠財力購買離開澳洲機票 (2) 生活所需費用 ( 一般至少需 5000AUD)
費用條件評估 專案概述 ~ 專案執行策略 +5000 +5000 8. 財力證明 ( 包含生活費、往返機票 ) -200/ 週 +200/ 週 +185/ 次 +88/ 單程 +300/ 週 +150 +207~210 費用 (AUD) -1000/ 週 7. 打工費用 (15~20 小時 / 週 ) +185 5. 住宿費安排費 +600 6. 住宿費 1221 總額 +176 4. 接機費 +900 3. 密集英語課程 (1~12 週都可 ) +150 2. 註冊費 +210 1. 簽證費 總費用 (AUD) 項目
專案的主要工作項目 工作分解結構圖 (WBS) 時間 / 地點 (5%)﹝1﹞ 行程規劃 (35%)﹝3﹞ 打工地點 (40%) 【 3.2 】 費用評估 (25%)﹝4﹞ 語文學校 (25%) 【 4.2 】 資格條件 (25%)﹝2﹞ 申請資格 (30%) 【 2.2 】 國外遊學打工專案 時間選定 (50%) 【 1.1 】 地點選定 (50%) 【 1.2 】 語文學校  (40%) 【 3.1 】 仲介費用 (25%) 【 4.3 】 執行打工遊學計畫 (10%)﹝5﹞ 存錢 / 執行計畫 (80%) 【 5.1 】 專案結案 (20%) 【 5.2 】 城市導覽 (20%) 【 3.3 】 申請費用 (20%) 【 4.1 】 其他費用 (20%) 【 4.4 】 需求條件 (50%) 【 2.3 】 如何辦理 (20%) 【 2.1 】
專案的角色與工作分派 專案組織 活動執行組 凌銀霞 ( 發起人 ) 策劃小組 執行小組 申請條件 整合組 費用評估組 打工遊學資料搜尋組 學校 / 打工規劃組 行程規劃組
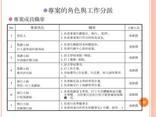
專案成員職掌 專案的角色與工作分派 No 專案角色 職掌 主辦人員 1 發起人 1. 負責專案計劃提出、執行、 監控 。  2. 負責專案進行符合時程及成本。  凌銀霞 2 策劃小組 打工遊學資料搜尋組 1. 負責在網路找尋相關資料。 2. 負責代辦中心資料收集。 凌銀霞 3 策劃小組 申請條件整合組 1. 語文學校地點 / 期限。 2. 打工種類 / 地點。 凌銀霞 4 策劃小組 費用評估組 1. 語文學校費用。 2. 打工仲介費。 3. 其他費用 ( 住宿費、生活費、財力證明費用… ) 凌銀霞 5 執行小組 學校 / 打工規劃組 1. 負責擬定語文學校學習計畫。 2. 負責擬定打工規劃學習計畫。 凌銀霞 6 執行小組 行程規劃組 1. 負責規劃語文學習、打工生活體驗與城市觀光導覽, 包括要注意此行程可能會碰到風險或狀況。 凌銀霞 7 執行小組 活動執行組 1. 負責行前準備事宜 2. 負責到達目的所有相關事宜 ( 手續、接待… ) 凌銀霞
專案里程碑 專案的主時程
專案的預算 專案成本估算方式 存錢 / 執行計畫 5.1 專案結案 5.2 打工地點 3.2 城市導覽 3.3 WBS ID 任務 / 工作項目名稱 任務的資源成本 備註 1 時間 / 地點 1.1 時間選定 1.2 地點選定 2 資格條件 2.1 如何辦理 2.2 申請資格 2.3 需求條件 3 行程規劃 3.1 語文學校 4 費用評估 4.1 申請費用 210  AUD 簽證費用 4.2 語文學校 1050  AUD 含註冊費 4.3 仲介費用 150~300  AUD 打工、住宿介紹 4.4 其他費用 5800  AUD 財力證明、住宿費用、接機費 5 執行打工遊學計畫 總成本 7360  AUD
專案風險總表 專案風險規劃 風險 編號 風險描述 影響之專案目標 可能性 嚴重性 風險等級 風險回應措施 4-01-001 專案發起人或成員對於計畫行程地點意見分歧 範疇 時程 2 4 R3 專案成員對於行程規劃選擇意見分歧 , 最後決定權已投票方式決議 4-02-001 資格審查時間延誤 範疇 時程 成本 3 3 R1 導致所有行程必須延誤,委由代辦遊學打工公司處理。 4-03-001 計畫預算不足 範疇 時程 成本 品質 3 4 R2 1. 檢視所有細項是否可刪減 2. 銀行遊學貸款 3. 向親人商借 4-04-001 計畫行程變異 ( 增加停留時間規劃 ) 時程 成本 品質 4 5 R1 1. 增加停留時間,預留計劃備案 2. 簽證時間選用 1 年期 3. 費用增加,原計畫 50% 費用
專案度量項目 專案監控
專案監控措施 專案監控
 困難 --- 踏出第一步的勇氣  挑戰 --- 獨立的生活、 不同民俗風情 自我抗壓性   收獲 --- 增加自信心 增進語文能力 增進溝通能力 個人心得分享
THE END 報 告 完 畢 ☆  很多時候 ☆ ☆ 只要相信 ☆ ☆ 幸福就會如影隨形 ☆ 但願 ~~~ 你、我 都能…心想事成

專案管理計畫 遊學打工專案971019 凌銀霞

  • 1.
    報告者:凌銀霞 日 期: 97/10/19國外遊學打工專案 專案執行計畫簡報
  • 2.
    簡報大綱  專案概述 專案的主要工作項目 專案角色與工作分派 專案的主時程 專案的預算 專案風險規劃 專案監控 個人心得分享
  • 3.
    專案概述 利用寒暑假時間出國遊學打工,體驗不同民俗風情生活,並且學習語文增加自我信心 。專案緣起 專案目的 為了增進語文能力。 學習獨立生活。 增進溝通能力。
  • 4.
    增進語文能力。 增加自信能力。 增進與不同文化的人溝通能力。打工遊學時間地點確認 申請條件 費用評估預算 專案的預期效益 專案執行策略 專案概述
  • 5.
    專案概述 ~ 專案執行策略打工遊學時間地點確認: 97/07~08/30, 澳洲坎培拉 資料來源:澳洲旅遊局 坎培拉
  • 6.
    申請條件 專案概述 ~專案執行策略 1. 年齡: 18~30 歲 ( 未滿 31 歲前 ) 2. 語文學校:每年 1 、 4 、 7 、 10 月 3. 打工條件:同一雇主不能超過 6 個月 4. 辦理簽證時間: 5 天 5. 簽證效期: 12 個月 6. 申請資料:護照正本、身分證、表格、 檢康檢查報告、簽證費用 (5900NT) 7. 財力證明: (1) 足夠財力購買離開澳洲機票 (2) 生活所需費用 ( 一般至少需 5000AUD)
  • 7.
    費用條件評估 專案概述 ~專案執行策略 +5000 +5000 8. 財力證明 ( 包含生活費、往返機票 ) -200/ 週 +200/ 週 +185/ 次 +88/ 單程 +300/ 週 +150 +207~210 費用 (AUD) -1000/ 週 7. 打工費用 (15~20 小時 / 週 ) +185 5. 住宿費安排費 +600 6. 住宿費 1221 總額 +176 4. 接機費 +900 3. 密集英語課程 (1~12 週都可 ) +150 2. 註冊費 +210 1. 簽證費 總費用 (AUD) 項目
  • 8.
    專案的主要工作項目 工作分解結構圖 (WBS)時間 / 地點 (5%)﹝1﹞ 行程規劃 (35%)﹝3﹞ 打工地點 (40%) 【 3.2 】 費用評估 (25%)﹝4﹞ 語文學校 (25%) 【 4.2 】 資格條件 (25%)﹝2﹞ 申請資格 (30%) 【 2.2 】 國外遊學打工專案 時間選定 (50%) 【 1.1 】 地點選定 (50%) 【 1.2 】 語文學校 (40%) 【 3.1 】 仲介費用 (25%) 【 4.3 】 執行打工遊學計畫 (10%)﹝5﹞ 存錢 / 執行計畫 (80%) 【 5.1 】 專案結案 (20%) 【 5.2 】 城市導覽 (20%) 【 3.3 】 申請費用 (20%) 【 4.1 】 其他費用 (20%) 【 4.4 】 需求條件 (50%) 【 2.3 】 如何辦理 (20%) 【 2.1 】
  • 9.
    專案的角色與工作分派 專案組織 活動執行組凌銀霞 ( 發起人 ) 策劃小組 執行小組 申請條件 整合組 費用評估組 打工遊學資料搜尋組 學校 / 打工規劃組 行程規劃組
  • 10.
    專案成員職掌 專案的角色與工作分派 No專案角色 職掌 主辦人員 1 發起人 1. 負責專案計劃提出、執行、 監控 。 2. 負責專案進行符合時程及成本。 凌銀霞 2 策劃小組 打工遊學資料搜尋組 1. 負責在網路找尋相關資料。 2. 負責代辦中心資料收集。 凌銀霞 3 策劃小組 申請條件整合組 1. 語文學校地點 / 期限。 2. 打工種類 / 地點。 凌銀霞 4 策劃小組 費用評估組 1. 語文學校費用。 2. 打工仲介費。 3. 其他費用 ( 住宿費、生活費、財力證明費用… ) 凌銀霞 5 執行小組 學校 / 打工規劃組 1. 負責擬定語文學校學習計畫。 2. 負責擬定打工規劃學習計畫。 凌銀霞 6 執行小組 行程規劃組 1. 負責規劃語文學習、打工生活體驗與城市觀光導覽, 包括要注意此行程可能會碰到風險或狀況。 凌銀霞 7 執行小組 活動執行組 1. 負責行前準備事宜 2. 負責到達目的所有相關事宜 ( 手續、接待… ) 凌銀霞
  • 11.
  • 12.
    專案的預算 專案成本估算方式 存錢/ 執行計畫 5.1 專案結案 5.2 打工地點 3.2 城市導覽 3.3 WBS ID 任務 / 工作項目名稱 任務的資源成本 備註 1 時間 / 地點 1.1 時間選定 1.2 地點選定 2 資格條件 2.1 如何辦理 2.2 申請資格 2.3 需求條件 3 行程規劃 3.1 語文學校 4 費用評估 4.1 申請費用 210 AUD 簽證費用 4.2 語文學校 1050 AUD 含註冊費 4.3 仲介費用 150~300 AUD 打工、住宿介紹 4.4 其他費用 5800 AUD 財力證明、住宿費用、接機費 5 執行打工遊學計畫 總成本 7360 AUD
  • 13.
    專案風險總表 專案風險規劃 風險編號 風險描述 影響之專案目標 可能性 嚴重性 風險等級 風險回應措施 4-01-001 專案發起人或成員對於計畫行程地點意見分歧 範疇 時程 2 4 R3 專案成員對於行程規劃選擇意見分歧 , 最後決定權已投票方式決議 4-02-001 資格審查時間延誤 範疇 時程 成本 3 3 R1 導致所有行程必須延誤,委由代辦遊學打工公司處理。 4-03-001 計畫預算不足 範疇 時程 成本 品質 3 4 R2 1. 檢視所有細項是否可刪減 2. 銀行遊學貸款 3. 向親人商借 4-04-001 計畫行程變異 ( 增加停留時間規劃 ) 時程 成本 品質 4 5 R1 1. 增加停留時間,預留計劃備案 2. 簽證時間選用 1 年期 3. 費用增加,原計畫 50% 費用
  • 14.
  • 15.
  • 16.
     困難 ---踏出第一步的勇氣  挑戰 --- 獨立的生活、 不同民俗風情 自我抗壓性  收獲 --- 增加自信心 增進語文能力 增進溝通能力 個人心得分享
  • 17.
    THE END 報告 完 畢 ☆ 很多時候 ☆ ☆ 只要相信 ☆ ☆ 幸福就會如影隨形 ☆ 但願 ~~~ 你、我 都能…心想事成