Embed presentation
Download to read offline













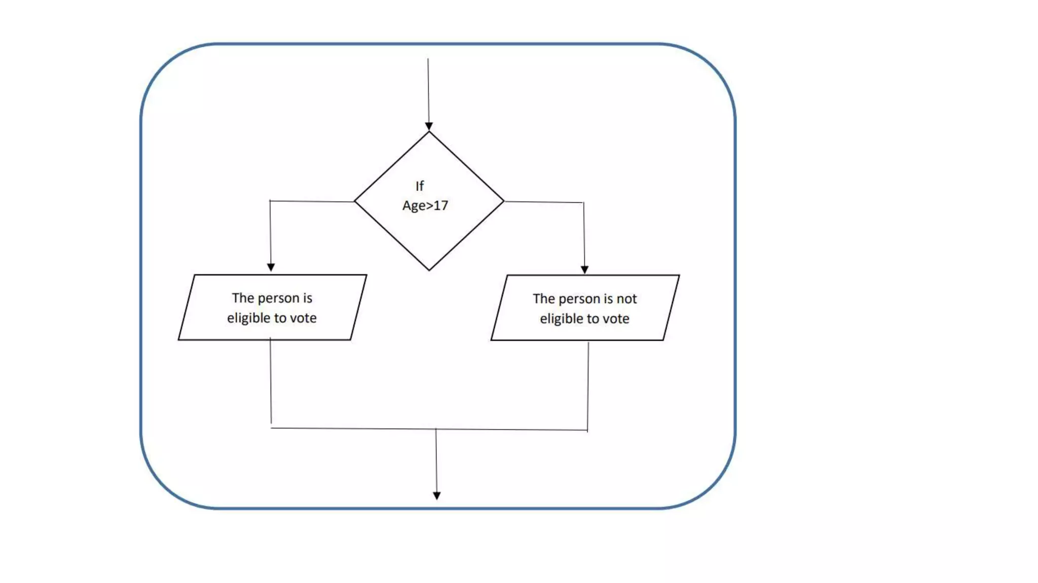
This document discusses the C programming language. It notes that C was developed in 1972 by Dennis Ritchie at Bell Laboratories and is highly portable, being used in operating systems like Windows, UNIX, and Linux. C is a general-purpose language well-suited for enterprise applications, games, graphics programs, and applications involving calculations. The document also outlines how C programs are written in text files with a .c extension and edited using text editors, and how algorithms and flowcharts can help design C programs.












