บทที่ 4
รูปแบบการพัฒนาหลักสูตร
มโนทัศน์(Concept)
คุณสมบัติ ที่ ส ำคั ญ ที่ สุ ด ข อง ห ลัก สู ต ร คื อ หลักสู ตร ค ว ำ มเ ป็ น พ ล วัต
และปรับเปลี่ยนไปตำมควำมต้องกำรและควำมเปลี่ยนแปลงของสังคม จำกคุณสมบัติดังกล่ำว
กำรพัฒนำหลักสูตรจึงเป็นกิจกรรมที่เกิดขึ้นอย่ำงต่อเนื่อง ตลอดเวลำที่สภำพสังคมเปลี่ยนแปลงไป
ดังนั้น กำรจัดกำรศึกษำให้สนองควำมต้องกำรของสังคมที่เปลี่ยนแปลงจึงเป็นสิ่งจำเ ป็ น
และกำรเปลี่ยนแปลงหลักสูตรในลักษณะของกำรพัฒนำหลักสูตรเป็นสิ่งที่หลีกเลี่ยงไม่ได้
ผลการเรียนรู้(Learning Outcome)
1. มีควำมรู้ ควำมเข้ำใจเกี่ยวกับควำมหมำยของกำรพัฒนำหลักสูตร
2. มีควำมรู้ ควำมเข้ำใจ หลักกำร รูปแบบกำรพัฒนำหลักสูตร
สาระเนื้อหา(Content)
รูปแบบการพัฒนาหลักสูตร
รูปแบบของกำรพัฒนำหลักสูตรส่วนมำกจะพัฒนำมำจำกแนวคิดของนักกำรศึกษำชำวต่ำงป
ร ะ เ ท ศ ซึ่ ง แ ต่ ล ะ รู ป แ บ บ จ ะ มี ร ำ ย ล ะ เ อี ย ด ที่ แ ต ก ต่ ำ ง กั น ไ ป
แต่กระบวนกำรและขั้นตอนควรประกอบด้วยกำรศึกษำวิเครำะห์ข้อมูลพื้นฐำนที่ซึ่งประกอบด้วยปรัช
ญ ำ ก ำ ร ศึ ก ษ ำ ผู้เ รี ย น สั ง ค ม ส ภ ำ พ แ ว ด ล้อ มแ ล ะ เ ท ค โ น โ ล ยี แ ล ะ อื่ น ๆ
เพื่อนำมำกำหนดจุดมุ่งหมำยเลือกเนื้อหำสำระและประสบกำรณ์กำรเรียนรู้จัดลงในหลักสูตร
แล้วนำหลักสูตรไปทดลองใช้เพื่อหำข้อบกพร่องเพื่อนำมำแก้ไขหลักสูตรที่สมบูรณ์และนำไปใช้
สุดท้ำยทำกำรประเมินผลหลักสูตรและนำผลจำกกำรประเมินไปปรับปรุงแก้ไขหลักสูตรต่อไป
กระบวนกำรพัฒนำหลักสูตรจะเป็นไปอย่ำงต่อเนื่องอย่ำงเป็น วัฏจักร
กำรพัฒนำหลักสูตร หน้ำ 2
1. ความหมายของการพัฒนาหลักสูตร
กำรพัฒนำหลักสูตรเป็นภำรกิจที่สำคัญและกว้ำงขวำง จึงมีผู้ให้ควำมหมำยของคำว่ำ
กำรพัฒนำหลักสูตรเกิดขึ้นกำรพัฒนำหลักสูตรไว้หลำยกรณี เช่น
กู๊ด (Good, 1973: 157-158) ได้ให้ควำมเห็นว่ำ กำรพัฒนำหลักสูตรเกิดขึ้นได้ 2ลักษณะ คือ
กำรปรับปรุงและเปลี่ยนแปลงหลักสูตร กำรปรับปรุงหลักสูตรเป็นวิธีกำรพัฒนำหลักสูตรอย่ำงหนึ่ง
เพื่อให้เหมำะกับโรงเรียนและระบบโรงเรียน จุดมุ่งหมำยของกำรสอน วัสดุอุปกรณ์
วิธี ก ำ ร ส อ น ร ว ม ทั้ ง ป ร ะ ม ว ล ผ ล ส่ว น ค ำ ว่ำ ก ำ ร เ ป ลี่ ย น แ ป ล ง ห ลัก สู ต ร
หมำยถึงกำรแก้ไขหลักสูตรให้แตกต่ำงไปจำกเดิม เป็นกำรสร้ำงโอกำสทำงกำรเรียนขึ้นใหม่
เ ช ย์ เ ล อ ร์ แ ล ะ อ เ ล็ ก ซ ำ น เ ด อ ร์ ( Saylor and Alexander, 1974: 7)
ให้คำจำกัดควำมหมำยของกำรพัฒนำหลักสูตรว่ำ หมำยถึงกำรจัดทำหลักสูตรเดิมที่มีอยู่แล้วให้ดีขึ้น
ห รื อ เ ป็ น ก ำ ร จั ด ท ำ ห ลั ก สู ต ร ใ ห ม่โ ด ย ไ ม่มี ห ลั ก สู ต ร เ ดิ ม อ ยู่ ก่ อ น
กำรพัฒนำหลักสูตรอำจหมำยรวมถึงกำรสร้ำงเอกสำรอื่นสำหรับนักเรียนด้วย
ท ำ บ ำ ( Taba, 1962 : 454) ไ ด้ ก ล่ำ ว ไ ว้ว่ำ ก ำ ร พั ฒ น ำ ห ลั ก สู ต ร
หมำยถึงกำรเปลี่ยนแปลงและปรับปรุงสูตรเดิมให้ได้ผลดียิ่งขึ้นทั้งในด้ำนกำรวำงจุดม่งหมำย
ก ำ ร จัด เ นื้ อ ห ำ วิช ำ ก ำ ร เ รี ย น ก ำ ร ส อ น ก ำ ร วัด แ ล ะ ก ำ ร ป ร ะ เ มิน ผ ล อื่ น ๆ
เ พื่ อ ใ ห้ บ ร ร ลุ ถึ ง จุ ด ม่ ง ห ม ำ ย อั น ใ ห ม่ ที่ ว ำ ง ไ ว้
กำรเปลี่ยนแปลงหลักสูตรเป็ นกำรเปลี่ยนแปลง ทั้งระบบหรื อเปลี่ยนแปลง ทั้ง ห มด
ตั้ ง จุ ด มุ่ ง ห ม ำ ย แ ล ะ วิ ธี ก ำ ร
และกำรเปลี่ยนแปลงหลักสูตรนี้จะมีผลกระทบทำงด้ำนควำมคิดและควำมรู้สึกของผู้ที่เกี่ยวข้องทุกฝ่ำ
ย ส่ ว น ก ำ ร ป รั บ ป รุ ง ห ลั ก สู ต ร
หมำยถึงกำรเปลี่ยนแปลงหลักสูตรเพียงบำงส่วนโดยไม่เปลี่ยนแปลงแนวควำมคิดพื้นฐำนหรือรูปแบ
บของหลักสูตร
สงัด อุทรำนันท์ (2532: 30) กล่ำวว่ำกำรพัฒนำหลักสูตรมีควำมหมำยอยู่2ลักษณะ คือ
1. ก ำ ร ท ำ ห ลั ก สู ต ร ที่ มี อ ยู่ แ ล้ ว ใ ห้ ดี ขึ้ น ห รื อ ส ม บู ร ณ์ ขึ้ น แ ล ะ 2 .
กำรสร้ำงหลักสูตรขึ้นมำใหม่โดยไม่มีหลักสูตรเดิมเป็นพื้นฐำน
วิชัย วงษ์ใหญ่(2525: 10) กล่ำวว่ำ กำรพัฒนำหลักสูตรคือกำรพยำยำมวำงโครงกำร
ที่ จ ะ ช่ว ย ใ ห้ นั ก เ รี ย น ไ ด้ เ รี ย น รู้ ต ร ง ต ำ ม จุ ด มุ่ง ห ม ำ ย ที่ ก ำ ห น ด ไ ว้
หรือกำรพัฒนำหลักสูตรและกำรสอนระบบโครงสร้ำงของกำรจัดโปรแกรมกำรสอน
กำรกำหนดจุดมุ่งหมำย เนื้อหำสำระ กำรปรับปรุงตำรำ แบบเรียน คู่มือครู และสื่อกำรเรียนต่ำงๆ
ก ำ ร วัด แ ล ะ ก ำ ร ป ร ะ เ มิ น ผ ล ก ำ ร ใ ช้ ห ลั ก สู ต ร ก ำ ร ป รั บ ป รุ ง แ ก้ ไ ข
กำรพัฒนำหลักสูตร หน้ำ 3
และกำรให้กำรอบรมครูผู้ใช้หลักสูตรให้เป็นไปตำมวัตถุประสงค์ของกำรพัฒนำหลักสูตรและกำรสอ
น รวมทั้งกำรบริกำรและกำรบริหำรหลักสูตร
ในกำรพัฒนำหลักสูตร เซย์เลอร์และอเล็กซำนเดอร์ (Saylor andAlexander, 1974: 8-9)
ชี้ให้เห็นว่ำกำรจัดทำหรือพัฒนำหลักสูตรนั้นมีงำนที่ต้องทำสำคัญๆ อยู่3 ประกำร คือ
1 .
กำรพิจำรณำและกำรกำหนดเป้ำหมำยเบื้องต้นที่สำคัญของหลักสูตรที่จัดทำนั้นว่ำมีเป้ำหมำยเพื่ออะไร
ทั้งโดยส่วนรวมและส่วนย่อยของหลักสูตรนั้นๆ อย่ำงเด่นชัด
2. กำรเลือกกิจกรรมกำรเรียนกำรสอนและวัสดุประกอบกำรเรียนกำรส อน
กำรเ ลือก สร รเ นื้ อ หำเ พื่ อส ำ ระ เ พื่ อ ก ำร อ่ำน กำรเ ขียน กำรทำแบ บ ฝึ ก หั ด
และหัวข้อสำหรับกำรอภิปรำยตลอดจนกิจกรรมทั้งในและนอกห้องเรียน เป็นต้น
3. กำรกำหน ดระ บบกำรจัดวัสดุอุปกรณ์และ กำรจัดกำรเ รี ยน กำรสอน
ตลอดทั้งกำรทดลองที่เป็นประโยชน์ เหมำะสมกับกำรเรียนกำรสอนแต่ละวิชำและแต่ละชั้นเรียน
บำงครั้งเรำจะพบว่ำกำรพัฒนำหลักสูตรเป็นกระบวนกำรหรือขั้นตอนของกำรตัดสินใจเลือ
กหำทำงเลือกทำงกำรเรียนกำรสอนที่เหมำะสม หรือเป็นที่รวบรวมของทำงเลือกที่เหมำะสมต่ำงๆ
เ ข้ ำ ด้ ว ย กั น จ น เ ป็ น ร ะ บ บ ที่ ส ำ ม ำ ร ถ ป ฏิ บั ติ ไ ด้
และถ้ำหำกหลักสูตรมุ่งที่จะกำหนดสำหรับผู้เรียนหลำยกลุ่มหลำยประเภทโดยใช้วิธีกำรต่ำงๆ
และโอกำสต่ำงๆ กันแล้วนักพัฒนำหลักสูตรต้องคำนึงถึงภูมิหลักขององค์ประกอบต่ำงๆ
อย่ำง ละ เ อียดและ รอบคอบก่อน จะ ตัดสิ น ใ จเ ลือ กทำง เ ลือ กใ ดทำง เ ลือ ก ห นึ่ ง
และเมื่อตัดสินใจเลือกแล้วก็ต้องคำนึงถึงผลลัพธ์ที่เกิดขึ้นซึ่งอำจมีผลกระทบต่อสิ่งอื่นๆ เป็น
วัฏจักร
2. หลักการพัฒนาหลักสูตร
จำกควำมคิดเห็นของนักกำรศึกษำในเรื่องของควำมหมำยของกำรพัฒนำหลักสูตรที่กล่ำวมำ
จ ะ เ ห็ น ไ ด้ ว่ำ ก ำ ร พั ฒ น ำ ห ลั ก สู ต ร เ ป็ น ก ร ะ บ ว น ก ำ ร ที่ มี ขั้ น ต อ น ๆ
อย่ำงเป็นระบบระเบียบและเพื่อให้งำนกำรพัฒนำหลักสูตรดำเนินไปสู่จุดมุ่งหมำยของกำรพัฒนำอย่ำง
แท้จริงเรำจึงต้องคำนึงถึงหลักในกำรพัฒนำหลักสูตร
1.
กำรพัฒนำหลักสูตรจำเป็นต้องมีผู้นำที่เชี่ยวชำญและมีควำมสำมำรถในงำนพัฒนำหลักสูตรเป็นอย่ำงดี
กำรพัฒนำหลักสูตร หน้ำ 4
2.
กำรพัฒนำหลักสูตรจำเป็นต้องได้รับควำมร่วมมือและกำรประสำนงำนอย่ำงดีจำกบุคคลที่เกี่ยวข้องทุก
ฝ่ำยทุกระดับ
3.
กำรพัฒนำหลักสูตรจำเป็นต้องมีกำรดำเนินกำรเป็นระบบระเบียบแบบแผนต่อเนื่องกัน ไป
เริ่มตั้งแต่กำรวำงจุดมุ่งหมำยในกำรพัฒนำหลักสูตรนั้นจนถึงกำรประเมินผลกำรพัฒนำหลักสูตรในกำ
รดำเนินงำนจะต้องคำนึงถึงจุดเริ่มต้นในกำรเปลี่ยนแปลงว่ำ กำรพัฒนำหลักสูตรที่จุดใด
จะเป็นกำรพัฒนำส่วนย่อยหรือกำรพัฒนำทั้งระบบ และจุดดำเนินกำรอย่ำงไรในขั้นต่อไป
สิ่งเหล่ำนั้นเป็นสิ่งที่ผู้มีหน้ำที่ในกำรพัฒนำหลักสูตรไม่ว่ำจะเป็นผู้เชี่ยวชำญทำงด้ำนกำรจัดหลักสูตร
ค รู ผู้ ส อ น ห รื อ นั ก วิ ช ำ ก ำ ร ท ำ ง ด้ ำ น ก ำ ร ศึ ก ษ ำ แ ล ะ บุ ค ค ล ต่ำ ง ๆ
ที่ เ กี่ ย ว ข้ อ ง จ ะ ต้ อ ง ร่ ว ม มื อ กั น พิ จ ำ ร ณ ำ อ ย่ ำ ง ร อ บ ค อ บ
และดำเนินกำรอย่ำงมีระเบียบระบบแบบแผนทีละขั้นตอน
4. ก ำ ร พั ฒ น ำ ห ลั ก สู ต ร จ ะ ต้ อ ง ร ว ม ถึ ง ผ ล ง ำ น ต่ ำ ง ๆ
ทำงด้ำนหลักสูตรที่ได้สร้ำงขึ้นมำใหม่อย่ำงมีประสิทธิภำพ ไม่ว่ำจะเป็นเอกสำรหลักสูตร เนื้อหำวิชำ
กำรทำกำรทดสอบหลักสูตรกำรนำหลักสูตรไปใช้ หรือกำรจัดกำรเรียนกำรสอน
5.
กำรพัฒนำหลักสูตรที่มีประสิทธิภำพจะต้องมีกำรฝึกฝนอบรมครูประจำกำรให้มีควำมเข้ำใจในหลักสู
ตรใหม่ควำมคิดใหม่ แนวทำงกำรจัดกำรเรียนกำรสอนตำมหลักสูตรใหม่
6. กำรพัฒนำหลักสู ตรจะ ต้อง คำนึง ถึง ประโยชน์ใน ด้ำน กำรพัฒนำ จิ ตใ จ
และทัศนคติของผู้เรียนด้วย
3. ผลที่ได้จากการพัฒนาหลักสูตร
กำรพัฒน ำห ลักสู ตรเ ป็ น ง ำน ที่ มีกระ บ วน กำร และ ขั้น ตอน ที่ ซับ ซ้ อ น
และเป็นงำนที่ต้องอำศัยผู้เชี่ยวชำญทำงด้ำนกำรจัดหลักสูตร นักวิชำกำร นักพัฒนำหลักสูตร
ให้มำทำงำนร่วมกันกับบุคคลหลำยฝ่ ำย และต้องได้รับควำมร่วมมือจำกทุกฝ่ ำยด้วยดี
กำรพัฒนำหลักสูตรจึงจะประสบควำมสำเร็จเมื่อกำรพัฒนำหลักสูตรสำเร็จลุล่วงตำมจุดหมำยแห่งกำร
พัฒนำแล้วย่อมก่อให้เกิดประโยชน์ ดังนี้
1. เป็ นกำรพัฒนำกำรศึกษำของชำติให้บรรลุตำมวัตถุประสงค์ตำมที่วำง ไว้
เพื่อให้กำรศึกษำของชำติเป็นกำรศึกษำเพื่อพัฒนำผู้เรียนให้สอดคล้องกับควำมเจริญของสังคมและขอ
งโลก
กำรพัฒนำหลักสูตร หน้ำ 5
2.
เป็นกำรพัฒนำระบบกำรศึกษำให้เจริญก้ำวหน้ำทันต่อกำรเปลี่ยนแปลงของสังคมและโลก
โดยเฉพำะในยุคที่เรียกว่ำ โลกยุคโลกำภิวัตน์
3.
เพื่อให้ครูผู้สอนมีควำมรู้ควำมเข้ำใจและควำมสำมรถในกำรพัฒนำกำรเรียนกำรสอนแก่ผู้เรียนดังต่อไ
ปนี้
3.1 มีควำมสำมำรถเปลี่ยนกับทักษะในด้ำนต่ำงๆ
3.2 มีควำมรู้เพียงพอที่จะศึกษำในระดับสูงขึ้นไป
3.3 ประพฤติตนเป็นพลเมืองดีของสังคม
3.4 มีจิตใจและร่ำงกำยที่สมบูรณ์แข็งแรง
3.5 มีควำมเข้ำใจและรักษำควำมงำมตำมธรรมชำติ
3.6 มีวัฒนธรรมและศีลธรรมอันดีงำม
3.7 มีควำมสนใจและเชี่ยวชำญในด้ำนใดด้ำนหนึ่งเป็นพิเศษ
3.8 มีควำมสนใจในกำรดำรงชีวิตในสังคมได้อย่ำงเหมำะสม
3.9 มีควำมสำมำรถในกำรแก้ปัญหำในชีวิตและในสังคมได้
4. กระบวนการในการพัฒนาหลักสูตร
ถ้ำหลักสูตรได้รับกำรพิจำรณำว่ำเป็นทุกสิ่งทุกอย่ำงซึ่งเกิดขึ้นในกำรวำงแผนกำรเรียนกำรส
อนในสถำบันกำรศึกษำแล้ว กำรพัฒนำหลักสูตรก็จะเป็นกำรพัฒนำแผนเพื่อจัดโปรแกรมกำรศึกษำ
ซึ่งหมำยถึงกำรให้นิยำมและกำรเลือกจุดประสงค์ของกำรศึกษำ เลือกประสบกำรณ์กำรเรียนรู้
และกำรประเมินโปรแกรมกำรศึกษำ กำรพัฒนำหลักสูตรเป็นงำนปฏิบัติมิใช่งำน ทฤษฎี
เป็นควำมพยำยำมที่จะออกแบบระบบ เพื่อให้ประสบควำมสำเร็จตำมจุดมุ่งหมำยของกำรศึกษำ
และระบบนี้จะต้องเป็นประโยชน์ที่แท้จริงปรำกฏต่อสังคมและต่อมนุษย์ ซึ่งมีควำมมุ่งหมำย
มี ค ว ำ ม ฝั ก ใ ฝ่ ใ น สิ่ ง ที่ ต น ช อ บ มี ก ล ไ ก ก ำ ร เ ค ลื่ อ น ไ ห ว ดั ง นั้ น
ขั้นตอนที่จำเป็นขั้นแรกในกำรพัฒนำหลักสูตร คือ กำรตรวจและวิเครำะห์สถำนกำรณ์สำคัญๆ
ซึ่ ง เ ป็ น ค ว ำ ม มุ่ง ห ม ำ ย ป ล ำ ย ท ำ ง ข อ ง ก ำ ร พั ฒ น ำ ห ลั ก สู ต ร คื อ
กำรเปลี่ยนแปลงของนักเรียนและครู ครูที่กลำยเป็นผู้ที่มีควำมรู้มำกขึ้น มีทักษะมำกขึ้น
แ ล ะ มี ค ว ำ ม ไ ม่ ห ยุ ด นิ่ ง ม ำ ก ขึ้ น
ครูซึ่งมีคุณสมบัติดังกล่ำวนี้ จะเป็ นผู้ที่ให้บริกำรแก่นักเรียน ได้อย่ำง มีประสิทธิ ภ ำพ
รำยละเอียดต่อไปนี้จะกล่ำวถึงกำรดำเนินงำนพัฒนำหลักสูตร และแนวคิดกำรพัฒนำหลักสูตร
กำรพัฒนำหลักสูตร หน้ำ 6
แดเนียล แทนเนอร์ และลอร์เรล แทนเนอร์ (D. Tanner & L. Tanner. 1995 : 385)
กล่ำวว่ำปัจจัยและอิทธิพลหลักสูตรมีปฏิสัมพันธ์จำกปรัชญำสังคม พฤติกรรมมนุษย์
และควำมรู้ที่ยิ่งใหญ่กว้ำงขวำงสิ่งเหล่ำนั้นมีอิทธิพลต่อผู้เรียนโดยแปรสภำพมำเป็นเนื้อหำวิชำสำหรับ
กำรเ รี ยน กำรสอน เ พื่อใ ห้เ กิดควำมเ หมำะ สมกับกำรพัฒน ำ คน ใ น สัง ค มใ ห ม่
ซึ่งเรียกว่ำกระบวนกำรทัศน์ด้วยหลักสูตร
มำร์ช และวิลลิส (Marsh & Willis. 1995 : 278) ได้สรุปแนวคิดในกำรพัฒนำหลักสูตร ว่ำ
กระ บวน กำรพัฒน ำหลักสู ตรและ กำรเปลี่ยน แปลงหลักสู ตรแม้มีหลำยแน วคิด
แต่เมื่อสรุปรวมควำมคิดแล้วล้วนอยู่บนพื้นฐำนควำมต่อเนื่องเป็นอนุกรมโดยเริ่มจำกแรงกดดันและผ
ลกระทบจำกปัจจัยบริบทและควำมก้ำวหน้ำทำงเทคโนโลยีสู่กำรปรับปรุงหลักสู ตร
ก ำ ร น ำ ห ลัก สู ต ร ไ ป สู่ส ถ ำ บัน เ พื่ อ ใ ช้จ ะ ไ ด้รั บ แ ร ง ก ด ดัน จ ำ ก ปั จ จัย ต่ำ ง ๆ
ทำให้เกิดกำรเปลี่ยนแปลงปรับปรุงหลักสูตรขึ้นมำอีกในระยะต่อไปต่อเนื่องดังภำพประกอบ 2
กำรพัฒนำหลักสูตร หน้ำ 7
กำรพัฒนำหลักสูตร หน้ำ 8
ใ น ก ำ ร ว ำ ง แ ผ น พั ฒ น ำ ห ลั ก สู ต ร
เพื่อดำเนินงำนพัฒนำหลักสูตรมีแรงผลักดันและปัจจัยอิทธิพลหลำยระดับตั้งแต่ระดับโรงเรียน
ร ะ ดั บ ชุ ม ช น ค ร อ บ ค รั ว สั ง ค ม ป ร ะ เ ท ศ ช ำ ติ จ น ถึ ง ร ะ ดั บ น ำ น ำ ช ำ ติ
พลังผลักดันของสังคมเป็นตัวเร่งสำคัญในกำรวำงแผนหลักสูตร (ParkayW.and Glen Hass, 2000 : 275)
องค์ประกอบในกำรดำเนินงำนพัฒนำหลักสูตรประกอบด้วยคณะกรรมกำรดำเนินงำนจัดทำหลัก
สู ต ร ศึ ก ษ ำ วิ เ ค ร ำ ะ ห์ ส ภ ำ พ ข อ ง สั ง ค ม ใ น ปั จ จุ บั น
พร้อมทั้งวิเครำะห์หลักสูตรเดิมเพื่อนำข้อมูลที่ได้มำพิจำรณำร่วมกับข้อมูลพื้นฐำน ต่ำง ๆ
ใ น ก ำ ร พั ฒ น ำ ห ลั ก สู ต ร ป รั บ ป รุ ง แ ก้ไ ข แ ล้ ว ก ำ ห น ด จุ ด ป ร ะ ส ง ค์ ใ ห ม่
อ ง ค์ ป ร ะ ก อ บ ใ น แ ต่ ล่ ะ ส่ ว น จ ะ มี ค ว ำ ม สั ม พั น ธ์ กั น แ ล ะ เ ท่ ำ เ ที ย ม กัน
จะขำดองค์ประกอบใดองค์ประกอบหนึ่งไม่ได้ ได้แก่
1. กำรกำหนดควำมมุ่งหมำยจะต้องชัดเจนว่ำต้องให้ผู้เรียนในระดับนั้นๆ มีคุณสมบัติอย่ำงไร
เมื่อกำหนดควำมมุ่งหมำยแล้วจะได้ใช้เป็นแนวทำงในกำรกำหนดเนื้อหำวิชำและประสบกำรณ์ในกำรเรียนรู้
ต่อไป
2. กำรวำง แผน กำหน ดโครง สร้ำง ของ หลักสู ตร และ กำรเ ลือกเ นื้ อหำวิชำ
ในหลักสูตรจะต้องกำหนดโครงสร้ำงอะไรบ้ำง เช่น จะต้องใช้เวลำศึกษำนำ นเ ท่ำไร
จ ะ ต้ อ ง เ รี ย น ทั้ ง ห ม ด กี่ ห น่ ว ย ก ำ ร เ รี ย น จึ ง จ ะ จ บ ห ลั ก สู ต ร ไ ด้
จะ ต้อง เ ข้ำเ รี ยน กี่คำ บ ต่อ สัป ด ำห์ ต่อ ภ ำ คเ รี ยน มีกำ ร วัด แ ละ ป ระ เ มิน ผล อ ย่ำ ง ไ ร
ระบบกำรให้คะแนนเป็ นอย่ำงไร มีวิชำใดบ้ำงที่จะต้องเรียนบังคับเท่ำไร และเลือกเท่ำไร
และวิชำเหล่ำนั้นประกอบไปด้วยเนื้อหำอะไรมีประสบกำรณ์อะไรบ้ำง
3. กำรทดล อง ใ ช้ห ลักสู ต รห รื อ กระ บ วน ก ำรเ รี ยน กำ ร สอน ห รื อ วิ ธี ก ำ ร
และกำรจัดกำรเกี่ยวกับหลักสูตรเพื่อให้กำรเรียนกำรสอนเป็นไปตำมควำมมุ่งหมำยของหลักสูตรอย่ำงมีประ
สิ ทธิ ภ ำพ จำเ ป็ น ต้อง จัด ห ำ แ ละ ป รั บ ป รุ ง ก ระ บ วน ก ำ รส อ น กำรจัดชั้น เ รี ย น
กำรใ ช้อุปกรณ์กำ รวัดผลและ ประ เ มิน ผล และ กำรจัดกิจกรรมเ สริ มทำง วิช ำ ก ำ ร
ตลอดจนกำรสอนซ่อมเสริมให้กำรนำหลักสูตรไปใช้เกิดประโยชน์สูงสุด
4. กำรประเมินผลหลักสูตร เป็นกำรประเมินคุณค่ำของหลักสูตรว่ำมีคุณภำพเป็นอย่ำงไร
เป็นกระบวนกำรที่ใช้พิจำรณำว่ำควำมมุ่งหมำยเป็นอย่ำงไร เนื้อหำวิชำและประสบกำรณ์ตรงกับควำม
มุ่งหมำยหรือไม่ กำรเรียนกำรสอนมีปัญหำและอุปสรรคอะไรบ้ำงและกำรประเมินผลอย่ำง ไร
ดังภำพประกอบ 3
กำรพัฒนำหลักสูตร หน้ำ 9
ภำพประกอบ 3 แสดงกระบวนกำรพัฒนำหลักสูตร
ที่มำ : สงัด อุทรำนันท์ (2532 :24)
5. รูปแบบในการพัฒนาหลักสูตร
ปรับปรุง
แก้ไข
ศึกษำและวิเคร
ำะห์สหภำพสัง
คมและหลักสู
ตรเดิม
ประเมิน
ผล
คณะกรรมกำร
กำรดำเนินงำน
พัฒนำหลักสูต
ร
กำหนดควำ
มมุ่งหมำย
นำไปทด
ลองใช้
กำหนดโครงส
ร้ำงและเนื้อหำ
วิชำ
ศึกษำและวิเครำะ
ห์สภำพสังคมแล
ะหลักสูตรเดิม
แนวคิด (ปรัชญำ)
และผลกำรศึกษำค้นคว้ำทำงจิตวิทยำข้อมูลเกี่ยวกับนักเรี
ยนและกำรประกอบอำชีพข้อมูลควำมก้ำวหน้ำทำงวิชำก
ำร วิทยำศำสตร์ เทคโนโลยี
บทบำทของสถำบันกำรศึกษำ
และสื่อสำรมวลชนข้อมูลสภำพเศรษฐกิจ สังคม
กำรเมือง ค่ำนิยม และวัฒนธรรม
กำรพัฒนำหลักสูตร หน้ำ 10
รู ป แ บ บ ใ น ก ำ ร พั ฒ น ำ ห ลั ก สู ต ร เ ป็ น สิ่ ง ส ำ คั ญ แ ล ะ จ ำ เ ป็ น
เ นื่ อ ง จ ำ ก รู ป แ บ บ ห ลั ก สู ต ร เ ป รี ย บ เ ส มื อ น พิ ม พ์ เ ขี ย ว ( Blue Print)
ที่ ใ ช้ เ ป็ น แ น ว ท ำ ง ก ำ ร พั ฒ น ำ ห ลั ก สู ต ร จ ำ ก ผู้เ ชี่ ย ว ช ำ ญ ท ำ ง ด้ ำ น ห ลั ก สู ต ร
นักวิชำกำรจึงมีควำมสำคัญเพื่อเป็นพื้นฐำนสำหรับกำรวิจัยครั้งนี้ รูปแบบกำรพัฒนำหลักสูตรที่สำคัญมีดังนี้
5.1 รูปแบบการพัฒนาหลักสูตรจากแนวคิดต่างประเทศ
5.1.1 รูปแบบการพัฒนาหลักสูตรตามแนวคิดของไทเลอร์ (Ralph W. Tyler)
ไทเลอร์ได้นำเสนอแนวคิดพื้นฐำนเกี่ยวกับกำรพัฒนำหลักสูตรและกำรสอนซึ่งก็คือหลักกำรและเ
หตุผลใ น กำรพัฒนำหลักสู ตร(Tyler Rationale) ว่ำใ น กำรพัฒนำหลักสู ตรและ กำรสอน
ต้องตอบคำถำมพื้นฐำนที่สำคัญ 4 ประกำร คือ (Tyler, 1949: 3)
1. จุ ด มุ่ ง ห ม ำ ย ท ำ ง ก ำ ร ศึ ก ษ ำ ( Educational Purposes)
อะไรบ้ำงที่โรงเรียนต้องกำรให้ผู้เรียนได้เรียนรู้
2. ป ร ะ ส บ ก ำ ร ณ์ ท ำ ง ก ำ ร ศึ ก ษ ำ ( Educational Experiences)
อะไรบ้ำงที่โรงเรียนจะต้องจัดให้ เพื่อช่วยให้บรรลุจุดมุ่งหมำย
3. จะจัดประสบกำรณ์ทำงกำรศึกษำอย่ำงไรจึงจะทำให้สอนมีประสิทธิภำพ
4.
ประเมินประสิทธิภำพของกำรจัดประสบกำรณ์กำรเรียนอย่ำงไรจึงจะทรำบได้ว่ำผู้เรียนได้บรรลุเป้ำหมำยทำ
งกำรศึกษำ
ไทเลอร์ได้วำงรูปแบบโครงสร้ำงของหลักสูตรโดยใช้วิธีกำรและเป้ำหมำยปลำยทำง (Means
and ends approsch) ดังนี้ (วิชัย วงษ์ใหญ่, 2537: 10-11)
ในกำรกำหนดจุดมุ่งหมำยนั้น ในขั้นแรกต้องกำหนดเป็ นจุดมุ่งหมำยชั่วครำวก่อน
โ ด ย ต้ อ ง น ำ บ ริ บ ท ที่ เ กี่ ย ว ข้ อ ง เ ช่ น บ ริ บ ท ท ำ ง ด้ ำ น สั ง ค ม
ด้วยกำรนำสิ่งที่สังคมคำดหวังว่ำต้องกำรให้ผู้เรียนมีคุณลักษณะอย่ำงไร และมีกำรศึกษำตัวผู้เรียน เช่น
ค ว ำ มต้อ ง ก ำ ร ค ว ำ มส น ใ จ ฐ ำ น ะ ท ำ ง เ ศ ร ษ ฐ กิจ ข อ ง ค ร อ บ ค รั ว เ ป็ น ต้น
น อ ก จ ำ ก นั้ น ยัง ต้อ ง ศึ ก ษ ำ แ น ว คิ ด ข อ ง นั ก วิช ำ ก ำ ร ( วิชัย ว ง ษ์ ใ ห ญ่, 2537 : 12)
ค ว ำ ม เ ชื่ อ ค่ำ นิ ย ม ข อ ง สั ง ค ม เ ป็ น สิ่ ง จ ำ เ ป็ น ที่ ต้ อ ง วิ เ ค ร ำ ะ ห์ ใ ห้ ชั ด เ จ น
เพรำะกำรศึกษำสังคมค่ำนิยมขนบประเพณี วัฒนธรรมจะให้คำตอบว่ำสังคมต้องกำรจัดกำรศึกษำเพื่ออะไร
แ ล ะ จ ะ จั ด ก ำ ร ศึ ก ษ ำ ส ำ ห รั บ ใ ค ร
สิ่งเหล่ำนี้ ช่วยให้แสวงหำคำตอบที่ชัดเจนในกำรกำหนดเป้ำหมำยหรือทิศทำงของกำรศึกษำ
(ดังภำพประกอบ 4)
กำรพัฒนำหลักสูตร หน้ำ 11
แหล่งข้อมูลเพื่อ
นำมำกำหนด
จุดมุ่งหมำยชั่วครำว
ภำพประกอบ 4 รูปแบบกำรพัฒนำหลักสูตรของไทเลอร์
(วิชัย วงษ์ใหญ่, 2537 : 11)
กำรพัฒนำหลักสูตรและกำรเสนอของไทเลอร์ มีลักษณะสำคัญคือ (วิชัย วงษ์ใหญ่, 2537 : 12-
14)
1. จุดมุ่งหมำยเป็นตัวกำหนดควบคุมกำรเลือกและจัดประสบกำรณ์กำรเรียนดังนั้น
ก ำ ร ก ำ ห น ด จุ ด มุ่ ง ห ม ำ ย จึ ง มี 2 ขั้ น ต อ น คื อ
ตอนแรกเป็นกำรกำหนดจุดมุ่งหมำยชั่วครำวแล้วจึงหำวิธีกำรและเกณฑ์จำกทฤษฎีกำรเรียนรู้ปรัชญำกำรศึก
กำรศึกษำสังคม
กำรศึกษำผู้เรียน
กำรศึกษำแนวคิดขอ
งนักวิชำกำร
ปรัชญำสังคม
กำหนด
จุดมุ่งหมำยชั่วครำว
ทฤษฎีกำรเรียนรู้
ปรัชญำกำรศึกษำ
ปรัชญำสังคม
จุดมุ่งหมำย
กำรเลือกและกำรจัดประสบกำรณ์กำ
รเรียน
กำรประเมินผล
ข้อมูลในกำรกำหนด
เกณฑ์ที่ตรวจสอบพิ
จำรณำกลั่นกรองเป็
นจุดมุ่งหมำยจริง
องค์ประกอบ
ของหลักสูตร
กำรพัฒนำหลักสูตร หน้ำ 12
ษำและปรัชญำสังคมมำกลั่นกรองจุดมุ่งหมำยชั่วครำว เพื่อให้ได้มำเป็นจุดมุ่งหมำยที่แท้จริงของหลักสูตร
พื้นฐำนทำงจิตวิทยำและปรัชญำในกำรพัฒนำหลักสูตรจะเข้ำมำมีบทบำทและช่วยในกำรตรวจสอบเพื่อหำค
วำมชัดเจนของกำรกำหนดจุดมุ่งหมำยขั้นนี้เพื่อตอบคำถำมและหำควำมชัดเจนว่ำกำรจัดหลักสูตรเพื่อตอบส
นองใคร ตอบสนองผู้เรียนหรือสังคม
2 .
กำรเลือกและจัดประสบกำรณ์กำรเรียนที่คำดหวังว่ำจะให้ผู้เรียนมีประสบกำรณ์กำรจัดกิจกรรมในกำรเรียน
ก ำ ร ส อ น แ ล ะ ส่ ว น เ ส ริ ม ห ลั ก สู ต ร นั้ น มี อ ะ ไ ร
ทั้งนี้ เพื่อให้กระบวนกำรเรียนกำรสอนดำเนินไปเพื่อตอบสนองจุดมุ่งหมำยที่กำห น ดไ ว้
ไทเลอร์ได้เสนอเกณฑ์ในกำรพิจำรณำเลือกประสบกำรณ์กำรเรียนรู้ไว้ดังนี้
2.1 ผู้เรียนควรมีโอกำสฝึกพฤติกรรมและกำรเรียนรู้เนื้อหำตำมที่ระบุไว้ในจุดมุ่งหมำย
2 . 2
กิจกรรมและประสบกำรณ์นั้นทำให้ผู้เรียนพอใจปฏิบัติกำรเรียนรู้อำจนำไปสู่จุดมุ่งหมำยที่กำหนดไว้เพียงข้
อเดียวก็ได้
2.3 กิจกรรมและประสบกำรณ์นั้นอยู่ในข่ำยควำมพอใจที่พึงปฏิบัติได้
2 . 4 กิ จ ก ร ร ม แ ล ะ ป ร ะ ส บ ก ำ ร ณ์ ห ล ำ ย ๆ
ด้ำนของกำรเรียนรู้อำจนำไปสู่จุดมุ่งหมำยที่กำหนดไว้เพียงข้อเดียวก็ได้
2.5 กิจกรรมและประสบกำรณ์เรียนรู้เพียงหนึ่งอย่ำงอำจตรวจสอบจุดมุ่งหมำยหลำยๆ
ข้อได้
3. กำรจัดประสบกำรณ์กำรเรียนรู้ว่ำต้องคำนึงถึงควำมสัมพันธ์ในด้ำนเวลำต่อเ วลำ
และเนื้อหำต่อเนื้อหำ เรี ยกว่ำควำมสัมพันธ์แบบแนวตั้ง (Vertical) กับแนวนอน (Horizontal)
ซึ่งมีเกณฑ์ในกำรจัดดังนี้
3 . 1 ค ว ำ ม ต่ อ เ นื่ อ ง ( Continuity)
หมำยถึงควำมสัมพันธ์ในแนวตั้งของส่วนองค์ประกอบหลักของตัวหลักสูตรจำกระดับหนึ่งไปยังอีกระดับห
นึ่งที่สูงขึ้นไป เช่น ในวิชำทักษะ ต้องเปิดโอกำสให้มีกำรฝึกทักษะในกิจกรรมและประสบกำรณ์บ่อยๆ
และต่อเนื่องกัน
3 . 2 ก ำ ร จั ด ช่ ว ง ล ำ ดั บ ( Sequence)
หมำยถึงควำมสัมพันธ์แนวตั้งของส่วนองค์ประกอบหลักของตัวหลักสูตรจำกสิ่งที่เกิดขึ้นก่อนไปสู่สิ่งที่เกิด
ขึ้ น ภ ำ ย ห ลั ง ห รื อ จ ำ ก สิ่ ง ที่ มี ค ว ำ ม ง่ ำ ย ไ ป สู่ ที่ มี ค ว ำ ม ย ำ ก ดั ง นั้ น
กำรจัดกิจกรรมและประสบกำรณ์ให้มีกำรเรียงลำดับก่อนหลังเพื่อให้ได้เรียนเนื้อหำที่ลึกซึ้งยิ่งขึ้น
3 . 3 บู ร ณ ำ ก ำ ร ( Integration) ห ม ำ ย ถึ ง
ค ว ำ ม สั ม พั น ธ์ กัน ใ น แ น ว น อ น ข อ ง อ ง ค์ ป ร ะ ก อ บ ห ลั ก ข อ ง ตั ว ห ลั ก สู ต ร
จำกหัวข้อเนื้อหำหนึ่งไปยังอีกหัวข้อหนึ่งของรำยวิชำ หรือจำกรำยวิชำหนึ่งไปยังรำยวิชำอื่นๆ
กำรพัฒนำหลักสูตร หน้ำ 13
ที่ มี ค ว ำ ม เ กี่ ย ว ข้ อ ง กั น
กำรจัดประสบกำรณ์จึงควรเป็นในลักษณะที่ช่วยให้ผู้เรียนได้เพิ่มพูนควำมคิดเห็นและได้แสดงพฤติกรรมที่
ส อ ด ค ล้ อ ง กั น
เนื้อหำที่เรียนเป็นกำรเพิ่มควำมสำมำรถทั้งหมดของผู้เรียนที่ได้ประสบกำรณ์ในสถำนกำรณ์ต่ำงๆ กัน
ป ร ะ ส บ ก ำ ร ณ์ ก ำ ร เ รี ย น รู้ จึ ง เ ป็ น แ บ บ แ ผ น ข อ ง ป ฏิ สั ม พั น ธ์ ( Interaction)
ระหว่ำงผู้เรียนกับสถำนกำรณ์สิ่งแวดล้อม
4 .
กำรประเมินผลเพื่อตรวจสอบดูว่ำกำรจัดกำรเรียนกำรสอนได้บรรลุตำมจุดมุ่งหมำยตำมที่กำหนดไว้หรือไม่
สมควรมีกำรปรับแก้ในส่วนใดบ้ำง พิจำรณำจำกสิ่งต่อไปนี้
4.1 กำหนดจุดมุ่งหมำยที่จะวัดและพฤติกรรมที่คำดหวัง
4.2 วัดและวิเครำะห์สถำนกำรณ์ที่ทำให้เกิดพฤติกรรมเหล่ำนั้น
4.3 ศึกษำสำรวจข้อมูลเพื่อสร้ำงเครื่องมือวัดพฤติกรรมเหล่ำนั้นได้อย่ำงเหมำะสม
4.4 ตรวจสอบคุณภำพของเครื่องมือ โดยใช้เกณฑ์ในกำรพิจำรณำดังนี้
1. ควำมเป็นปรนัย (Objectivity)
2. ควำมเชื่อมั่นได้ (Reliability)
3. ควำมเที่ยงตรง (Validity)
4. ควำมถูกต้อง (Accuracy)
4 . 5
กำรพิจำรณำผลประเมินให้เป็นประโยชน์เพื่ออธิบำยผลกำรเรียนรู้เป็นรำยบุคคลหรือเป็ นกลุ่ม
กำรอธิบำยถึงส่วนดีของหลักสูตรหรือสิ่งที่ต้องปรับแก้เพื่อเป็นแนวทำงในกำรปรับปรุงหลักสูตรให้มีคุณภำ
พยิ่งขึ้น
5.1.2 รูปแบบการพัฒนาหลักสูตรตามแนวความคิดของทาบา (Taba)
แนวคิดของทำบำในกำรพัฒนำหลักสูตรใช้วีแบบรำกหญ้ำ (Grass-roots approach)
มีควำมเชื่อว่ำหลักสูตรควรได้รับกำรออกแบบโดยครูผู้สอนมำกกว่ำพัฒนำจำกองค์กรที่อยู่ในระดับสูงขึ้น
ประกอบด้วยขั้นตอนต่ำงๆ ดังนี้ (Taba, 1962 : 456-459)
1. วิเครำะห์ควำมต้องกำร (Diagnosis of needs) ใช้วิธีสำรวจสภำพปัญหำ ควำมต้องกำร
และควำมจำเป็นของผู้เรียนและของสังคม
2 . ก ำ ห น ด จุ ด มุ่ ง ห ม ำ ย ( Formulation of objectives)
ด้วยข้อมูลที่ได้จำกำรวิเครำะห์ควำมต้องกำร
3 . คั ด เ ลื อ ก เ นื้ อ ห ำ ส ำ ร ะ ( Selection of content)
เ มื่อกำหน ดจุดมุ่ง หมำยแล้วก็ต้อง เ ลือกเ นื้ อหำสำระ ซึ่ ง สอดคล้อง กับจุดมุ่ง ห มำ ย
และต้องคำนึงถึงพัฒนำกำรของผู้เรียนด้วย
กำรพัฒนำหลักสูตร หน้ำ 14
4 . ก ำ ร จั ด ร ว บ ร ว ม เ นื้ อ ห ำ ส ำ ร ะ ( Organization of content)
เ นื้ อ ห ำ ส ำ ร ะ ที่ ร ว บ ร ว ม ต้ อ ง ค ำ นึ ง ถึ ง ค ว ำ ม ย ำ ก ง่ ำ ย แ ล ะ ค ว ำ ม ต่ อ เ นื่ อ ง
รวมทั้งจัดให้เหมำะสมกับพัฒนำกำรและควำมสนใจของผู้เรียน
5. คัดเ ลือกประ สบกำร ณ์กำ รเ รี ยน รู้ ( Selection of learning experiences)
กำรคัดเลือกประสบกำรณ์เรียนรู้ให้สอดคล้องกับจุดมุ่งหมำยและเนื้อหำวิชำ
6. กำรจัดรวบรวมประสบกำรณ์กำรเรียนรู้ (Organization of leaning experiences)
กำรจัดประสบกำรณ์กำรเรียนรู้ควรคำนึงถึงควำมต่อเนื่องของเนื้อหำสำระ
7. กำหนดวิธีวัดและประเมินผล (Determination of what to evaluate and the ways and
means of doing it)
มีกำรประเมินเพื่อตรวจสอบว่ำประสบกำรณ์กำรเรียนที่จัดให้บรรลุจุดมุ่งหมำยที่กำหนดไว้หรือไม่
และกำหนดวิธีกำรประเมินรวมทั้งเครื่องมือที่ใช้ในกำรประเมินด้วยดังภำพประกอบ 5
ภำพประกอบ 5 รูปแบบกำรพัฒนำหลักสูตรตำมแนวคิดของทำบำ
1. วิเครำะห์ควำมต้องกำร (Diagnosis of needs)
2. กำหนดจุดมุ่งหมำย (Formulation of objectives)
3. คัดเลือกเนื้อหำสำระ (Selection of content)
4. กำรจัดรวบรวมเนื้อหำสำระ - ควำมคิดรวบยอด (Key concepts)
(Organization of content) - ควำมคิดหลัก (Main ideas)
- ข้อเท็จจริง (Facts)
5. กำรคัดเลือกประสบกำรณ์กำรเรียนรู้ (Selection of leaning experiences)
6. กำรจัดรวบรวมประสบกำรณ์กำรเรียนรู้ (Organization of leaning experiences)
(กลวิธีกำรสอนเพื่อพัฒนำพุทธิพิสัย และเจตพิสัย)
7. กำหนดวิธีวัดและประเมินผล (Determination of what toevaluate)
กำรพัฒนำหลักสูตร หน้ำ 15
(Taba, 1962 : 456-459)
จำกกำรพัฒนำหลักสูตรแนวคิดของทำบำจะเริ่มที่จุดใดจุดหนึ่งก่อนก็ได้ แต่เมื่อเริ่มที่
จุ ด ใ ด แ ล้ ว จ ะ ต้ อ ง ท ำ ก ำ ร ศึ ก ษ ำ ใ ห้ ค ร บ ก ร ะ บ ว น ก ำ ร ทั้ ง 7 ขั้ น ต อ น
จุ ด เ ด่น ใ น แ น ว คิ ด ข อ ง ท ำ บ ำ คื อ เ รื่ อ ง ยุ ท ธ วิ ธี ก ำ ร ส อ น ( Teaching Strategies)
และประสบกำรณ์กำรเรียนรู้เป็นกระบวนกำรที่ต้องคำนึงถึง มีอยู่ 2ประกำร คือ (วิชัย วงษ์ใหญ่, 2537 :15-
16)
1 . ยุ ท ธ วิ ธี ก ำ ร ส อ น แ ล ะ ป ร ะ ส บ ก ำ ร ณ์ เ รี ย น รู้
เ ป็ น เ ค รื่ อ ง ก ำ ห น ด ส ถ ำ น ก ำ ร ณ์ เ งื่ อ น ไ ข ก ำ ร เ รี ย น รู้
กำรจัดกิจกรรมกำรเรียนกำรสอนแต่ละครั้งมีวัตถุประสงค์เกี่ยวกับกำรเรียนรู้ที่เกิดขึ้นเป็นผลผลิต ดังนั้น
กำรจัดรูปแบบของกำรเรียนกำรสอนต้องแสดงลำดับขั้นตอนของกำรเรียนรู้ด้วย
2 .
ยุทธวิธีกำรสอนเป็นสิ่งที่หลอมรวมหลำยสิ่งหลำยอย่ำงเข้ำมำไว้ด้วยกันกำรพิจำรณำตัดสินใจเกี่ยวกับยุทธวิ
ธีกำรสอนควรคำนึงถึงสิ่งต่อไปนี้ คือ
2.1 กำรจัดเนื้อหำ ต้องกำหนดให้ชัดเจนว่ำรำยวิชำนั้นๆ มุ่งให้ผู้เรียนเรียนรู้แบบใด
ก ว้ำ ง ห รื อ ลึ ก ม ำ ก น้ อ ย เ พี ย ง ใ ด แ ล ะ ไ ด้เ รี ย ง ล ำ ดั บ เ นื้ อ ห ำ วิช ำ ไ ว้อ ย่ ำ ง ไ ร
ก ำ ร ก ำ ห น ด โ ค ร ง ส ร้ ำ ง ไ ด้ก ร ะ ท ำ ชัด เ จ น ส อ ด ค ล้อ ง กับ โ ค ร ง ก ำ ร ใ น ร ะ ดับ ใ ด
เพรำะแต่ละระดับมีจุดประสงค์เนื้อหำสำระที่มีควำมเกี่ยวข้องสัมพันธ์กัน
2.2 หน่วยกำรเรียน สอดคล้องกับวัตถุประสงค์ที่บ่งชี้ถึงกำรวัดและประเมินได้ชัดเจน
มีรำยละเอียดและมีควำมยืดหยุ่นเพื่อเปิดโอกำสให้ครูและนักเรียนมีส่วนร่วมในกำรวำงแผนกำรเรียนและทำ
กิ จ ก ร ร ม ต ำ ม ค ว ำ ม ต้ อ ง ก ำ ร แ ล ะ ค ว ำ ม ส น ใ จ
กำรตรวจสอบควำมรู้พื้นฐำนของผู้เรียนจะช่วยให้ผู้เรียนได้เรียนรู้ในกำรพัฒนำกระบวนกำรเรียนได้เป็นลำ
ดั บ ขั้ น ต อ น เ พื่ อ น ำ ไ ป สู่ ข้ อ ค้ น พ บ
ข้อสรุปที่เป็ นห ลักกำรที่มุ่งเน้นควำมคำดห วังเกี่ยวกับกำรเรียน รู้ที่จะเกิดขึ้น กับผู้เ รี ยน
และกำรกระตุ้นให้ผู้เรียนเกิดกำรเรียนรู้ด้วยตนเองดังภำพประกอบ 6
กาหนดโดยการวิเคราะห์ กาหนดวัตถุประสงค์ การกาหนดจุดประสงค์
วิเคราะห์และการจาแนก แต่ละระดับ
1. วัฒนธรรมและควำมต้องกำรของ 1. ชนิดของพฤติกรรม 1. จุดมุ่งหมำยทั่วไปของกำรศึกษำ
สังคมและผู้เรียน 2. เนื้อหำวิชำ 2. จุดมุ่งหมำยระดับโรงเรียน
2. กระบวนกำรเรียนรู้และหลักกำร 3. ควำมต้องกำรด้ำนต่ำงๆ 3. จุดมุ่งหมำยระดับชั้นเรียน
เรียนรู้ของผู้เรียน
3. ธรรมชำติควำมรู้ในศำสตร์ต่ำงๆ
และวิธีกำรแสวงหำควำมรู้
4. อุดมกำรณ์ของประชำธิปไตย
กำรพัฒนำหลักสูตร หน้ำ 16
ภำพ 7.5 รูปแบบกำรพัฒนำหลักสูตรและกำรสอนของทำบำ (วิชัยวงษ์ใหญ่, 2537:17)
ภำพประกอบ 6 รูปแบบกำรพัฒนำหลักสูตรและกำรสอนของทำบำ (วิชัย วงษ์ใหญ่, 2537:17)
กาหนดความรู้ การเลือกเนื้อหาและ สถาบันองค์กรที่เกี่ยวข้อง
ประสบการณ์การเรียนและ
ลักษณะการจัด
1. ลักษณะ, ธรรมชำติของควำมรู้ เนื้อหำสำระ 1. โรงเรียน, กำรบริหำร
ของศำสตร์ต่ำงๆ กิจกรรมและ ใช้ทรัพยำกร
2. ควำมรู้เกี่ยวกับกำรพัฒนำผู้เรียน ประสบกำรณ์ 2. องค์กรอื่นๆ ที่เกี่ยวข้อง
3. กำรเรียน กับกำรศึกษำบทบำทและ
4. พัฒนำผู้เรียน หน้ำที่ของแต่ละหน่วยงำน
สิ่งที่ต้องคานึง การจัดหลักสูตรรูปแบบ ผู้รับผิดชอบของบุคคล/
ของหลักสูตร หน่วยงาน
1. ควำมต่อเนื่องของควำมรู้ รำยงำน หมวดวิชำ มุ่งเน้นด้ำน 1.โรงเรียน
2. บูรณำกำรทำงควำมรู้ ชีวิตและสังคม กิจกรรมและ 2.คณะครูและเจ้ำหน้ำที่
ประสบกำรณ์ กิจกรรมของผู้เรียน 3.วิธีกำรที่จะใช้บุคลำกร
จุดรวม แนวคิดต่ำงๆ ให้เกิดประโยชน์จำก
กำรเรียนรู้
การกาหนดโดย ขอบข่ายของการเรียง ผู้ดาเนินการต้องคานึงถึง
ลาดับหลักสูตร
ลักษณะการจัด
1. ขอบข่ำยของกระบวนกำร 1. กำรเรียนรู้ลำดับขั้นตอน รูปแบบของกำรจัดหลักสูตร
เรียนรู้ กำรเรียนรู้ ประเภทต่ำงๆ
2. ขอบเขตควำมต่อเนื่องของ 2. ขอบข่ำยและขั้นตอนของกำรจัด หลักสำคัญในกำรกำรจัดหลักสูตร
กระบวนกำรเรียนรู้ กระบวนกำรเรียนรู้
กำรพัฒนำหลักสูตร หน้ำ 17
5.1.3 รูปแบบการพัฒนาหลักสูตรตามแนวคิดของเซย์เลอร์ อเล็กซานเดอร์ และเลวิส (J.
Galen Saylor, William M. Alexander and Arthur J. Lewis)
แ น ว คิ ด ข อ ง เ ซ ย์ เ ล อ ร์ อ เ ล็ ก ซ ำ น เ ด อ ร์ แ ล ะ เ ล วิส ป ร ะ ก อ บ ด้ว ย
กระบวนกำรพัฒนำหลักสูตรที่สำคัญ 4 ขั้นตอน คือ (Saylor and Alexander,1974 : 265; Saylor,Alexander
and Lewis, 1981: 181)
1. เป้ำหมำย วัตถุประสงค์ และควำมครอบคลุม ( Goals, Objective and domains)
ห ลั ก สู ต ร ต้ อ ง ป ร ะ ก อ บ ด้ ว ย เ ป้ ำ ห ม ำ ย วั ต ถุ ป ร ะ ส ง ค์
และในแต่ละเป้ำหมำยควรบ่งบอกถึงควำมครอบคลุมของหลักสูตร (Curriculum Domain) วัตถุประสงค์
พัฒนำกำรส่วนบุคคล มนุษยสัมพันธ์ ทักษะกำรเรียนรู้ที่ต่อเนื่อง และควำมชำนำญเฉพำะ ด้ำน
ซึ่งกำหนดจำกควำมเป็นโลกำภิวัฒน์ ควำมต้องกำรของสังคมที่อยู่อำศัยกฎหมำย ข้อบังคับ เป็นต้น
2 . ก ำ ร อ อ ก แ บ ห ลั ก สู ต ร ( Curriculum Design)
คือกำรวำงแผนเพื่อตัดสินใจเกี่ยวกับกำรเลือกและจัดเนื้อหำสำระและจัดประสบกำรณ์กำรเรียนรู้ที่สอดคล้อ
งกับเป้ำหมำย วัตถุประสงค์ โดยคำนึงถึงปรัชญำ ควำมต้องกำรของสังคมและผู้เรียนมำพิจำรณำด้วย
3 . ก ำ ร น ำ ห ลั ก สู ต ร ไ ป ใ ช้ ( Curriculum implementation)
ครูต้องเป็นผู้วำงแผนและวำงแผนกำรจัดกำรเรียนกำรสอนในรูปแบบต่ำงๆ ( Instructional Plans)
รวมทั้ง กำรจัดทำ สื่ อ กำรเ รี ยน กำร สอน เ ช่น ตำรำ แบบเ รี ยน วัสดุอุปกรณ์ ต่ำ ง ๆ
เพื่อช่วยให้ผู้เรียนได้เรียนรู้ในสิ่งที่ครูตั้งเป้ำหมำยไว้
4 . ก ำ ร ป ร ะ เ มิ น ผ ล ห ลั ก สู ต ร ( Curriculum Evaluation)
ครูและผู้ที่มีส่วนเกี่ยวข้องร่วมกันตัดสินใจเพื่อเลือกวิธีกำรประเมินผลที่สำมำรถประเมินได้ว่ำ
หลักสูตรที่พัฒนำขึ้นได้ผลตำมควำมมุ่งหมำยกำรประเมินหลักสูตรจะเป็นข้อมูลสำคัญที่บอกผู้ที่มีส่วนเกี่ยว
ข้ อ ง ไ ด้ ว่ ำ ค ว ร จ ะ ป รั บ ป รุ ง ห ลั ก สู ต ร ใ น จุ ด ใ ด
เพื่อประกอบกำรตัดสินใจในกำรวำงแผนกำรใช้หลักสูตรในอนำคต
รูปแบบกำรพัฒนำหลักสูตรตำมแนวคิดของเซย์เลอร์ อเล็กซำนเดอร์ และเลวิส
แสดงดังภำพประกอบ 7
กำรพัฒนำหลักสูตร หน้ำ 18
(1) ให้ข้อมูลย้อนกลับและปรับปรุง
(2) (3) (4)
ภำพประกอบ 7 รูปแบบกำรพัฒนำหลักสูตรตำมแนวคิดของเซย์เลอร์ อเล็กซำนเดอร์ และเลวิส
(Saylor and Alexander, 1974 : 275; Saylor. Alexander and Lawis.1981 : 181)
5.1.4 รูปแบบการพัฒนาหลักสูตรตามแนวคิดของโอลิวา (Oliva) (Oliva.1982 : 172)
1 . จุ ด มุ่ ง ห ม ำ ย ข อ ง ก ำ ร ศึ ก ษ ำ ( Aims of Education)
และหลักกำรปรัชญำและจิตวิทยำจำกกำรวิเครำะห์ควำมต้องกำรจำเป็นของสังคมและผู้เรียน
2. วิเ ครำะ ห์ ควำมต้อง กำรจำเ ป็ น ของ ชุมช น ที่สถำน ศึกษำนั้ นๆ ตั้ง อยู่
ควำมต้องกำรจำเป็นของผู้เรียนในชุมชน และเนื้อหำวิชำที่จำเป็นเพื่อใช้ในกำรจัดกำรเรียนกำรสอน
3. เป้ำหมำยของหลักสูตร (Curriculum Goals) โดยอำศัยข้อมูลจำกขั้น 1และ 2
4. จุดประสงค์ของหลักสูตร (Curriculum Objectives) โดยอำศัยข้อมูลจำกขั้นที่ 1, 2 และ 3
แตกต่ำง จำกขั้น ที่ 3 คือมีลักษณะ เ ฉพ ำะเจำะ จงเพื่อน ำไปสู่กำรประยุกต์ใช้หลักสูตร
และกำรกำหนดโครงสร้ำงหลักสูตร
5. รวบรวมและ น ำไปใ ช้ ( Organization and Implementation of the Curriculum)
เป็นขั้นของกำรกำหนดโครงสร้ำงหลักสูตร
6. กำหนดเป้ำหมำยของกำรสอน (Instructional Goals) ของแต่ละระดับ
7. กำหนดจุดประสงค์ของกำรจัดกำรเรียนกำรสอน (Instructional Objective) ใน แต่ละวิชำ
8 . เ ลื อ ก ยุ ท ธ วิ ธี ใ น ก ำ ร ส อ น ( Selection of Strategies)
เป็นขั้นที่ผู้เรียนเลือกยุทธวิธีที่เหมำะสมกับผู้เรียน
เป้าหมายจุดประสงค์และ
ความครอบคลุม
กำรออกแบบหลักสู
ตร
กำรนำหลักสูตรไปใช้ กำรประเมินผลหลักสู
ตร
-
ออกแบบโดยนักพัฒนำห
ลักสูตร
-
เลือกเนื้อหำสำระและประ
สบกำรณ์กำรเรียนรู้ที่เหม
ำะสมกับผู้เรียน
-
ครูเป็นผู้วำงแผนจัดทำแผน
กำรสอน
-จัดทำสื่อกำรเรียนกำรสอน
-
ครูเป็นผู้มีส่วนเกี่ยวข้องเลือกวิธีป
ระเมินที่มีประสิทธิภำพ
-
นำข้อมูลที่ใช้จำกกำรประเมินมำป
รับปรุงแก้ไขหลักสูตร
กำรพัฒนำหลักสูตร หน้ำ 19
9. เลือกเทคนิควิธีกำรประเมินผลก่อนที่นำไปสอนจริงคือ 9A(Preliminaryselective of
evaluation techniques) และกำหนดวิธีประเมินผลหลังจำกกิจกรรมกำรเรียนกำรสอนสิ้นสุดคือ 9B (Find
selection of evaluation techniques)
1 0 . น ำ ยุ ท ธ วิ ธี ไ ป ใ ช้ ป ฏิ บั ติ จ ริ ง ( Implementation of Strategies)
เป็นขั้นของกำรใช้วิธีกำรที่กำหนดในขั้นที่ 8
1 1 . ป ร ะ เ มิ น ผ ล จ ำ ก ก ำ ร เ รี ย น ก ำ ร ส อ น ( Evaluation of Instruction)
เ ป็ น ขั้ น ที่ เ มื่ อ ก ำ ร ด ำ เ นิ น ก ำ ร จั ด ก ำ ร เ รี ย น ก ำ ร ส อ น เ ส ร็ จ สิ้ น
ก็มีกำรประเมินผลตำมที่ได้เลือกหรือกำหนดวิธีกำรประเมิน ขั้นที่ 9
12. ประเมินหลักสูตร (Evaluation of curriculum) เป็นขั้นตอนสุดท้ำยที่ทำให้วงจรครบถ้วน
กำรประเมินผลที่มิใช่ประเมินผู้เรียนและผู้สอน แต่เป็นกำรประเมินหลักสูตรที่จัดทำขึ้น
5.1.5 รูปแบบการพัฒนาหลักสูตรตามแนวคิดของมัลคอล์ม สกิลเบ็ก
ส กิล เ บ็ ก ( Sklibeck,1984 : 230- 239; สิ ท ธิ ชัย เ ท ว ธี ร ะ รั ต น์ , 2543 : 43)
ได้เ สน อแน วคิดเ กี่ยวกับรู ปแ บบ ของ หลักสู ตรใ น ลักษณะ ที่เ ป็ น พ ล วัต จุดเ ด่น คื อ
กำรวิเครำะห์สถำนกำรณ์ซึ่งเป็นยุทธศำสตร์ที่สำคัญในกำรพัฒนำหลักสูตร ทั้งนี้ สกิลเบ็กเชื่อว่ำ
สถำน กำรณ์เ ป็ น อง ค์ ประ กอ บ สำ คัญใ น กำ รก ำหน ดค วำ มแ ตก ต่ำง ข อง ห ลัก สู ต ร
เ พ ร ำ ะ ไ ม่ ส ำ ม ำ ร ถ ค ำ ด เ ห ตุ ก ำ ร ณ์ สิ่ ง ที่ เ กิ ด ขึ้ น ภ ำ ย ห น้ ำ ไ ด้
กำรกำหนดวัตถุประสงค์ของกำรเรียนรู้ไว้ก่อนมีกำรสำรวจสถำนกำรณ์จริงจึงขำดควำมน่ำเชื่อถือ ดังนั้น
กำรพัฒนำหลักสูตรโดยโรงเรียนเป็นผู้พัฒนำหลักสูตรเอง (School-basedcurriculum development หรือ
SBCD) เป็นวิธีที่สำมำรถนำไปปฏิบัติให้สอดคล้องกับควำมเป็นจริงได้ กำรวิเครำะห์องค์ประกอบต่ำงๆ
ที่ เ ป็ น ป ร ำ ก ฏ ก ำ ร ณ์ ข อ ง สั ง ค ม แ ต่ ล ะ แ ห่ ง มี ค ว ำ ม แ ต ก ต่ ำ ง กั น
ทำให้ไม่สำมำรถเจำะจงใช้รูปแบบหลักสูตรที่เป็นแบบเดียวกันได้ ดังนั้น รูปแบบหลักสูตรจึงเป็นพลวัต
แนวคิดกำรพัฒนำหลักสูตรของสกิลเบ็ก ประกอบด้วย 5 ขั้นตอน ดังต่อไปนี้
ขั้ น ต อ น ที่ 1 ก า ร วิ เ ค ร า ะ ห์ ส ถ า น ก า ร ณ์ ( Analyze the situation)
วิ เ ค ร ำ ะ ห์ ปั จ จั ย ที่ ท ำ ใ ห้ เ กิ ด ก ำ ร เ ป ลี่ ย น แ ป ล ง เ กี่ ย ว กั บ ห ลั ก สู ต ร
ซึ่งส่งผลถึงโรงเรียนให้มีกำรพัฒนำหลักสูตรให้นำไปปฏิบัติได้จริงและบังเกิดผลให้นักเรียนได้เรียนรู้
ซึ่งปัจจัยที่ก่อให้เกิดกำรเปลี่ยนแปลงประกอบด้วย ปัจจัยภำยนอกและปัจจัยภำยใน
ก. ปัจจัยภายนอก ได้แก่
กำรพัฒนำหลักสูตร หน้ำ 20
1 . ก ำ ร เ ป ลี่ ย น แ ป ล ง ท ำ ง สั ง ค ม แ ล ะ วั ฒ น ธ ร ร ม
ควำมคำดหวัง ของ ผู้ปกครอง ควำ มต้อง กำ รของ น ำยจ้ำง ควำมต้อง กำรของ สั ง ค ม
ควำมสัมพันธ์ระหว่ำงผู้ใหญ่กับเด็ก และอุดมคติของสังคม
2. กำรเปลี่ยนแปลงระบบกำรศึกษำและหลักสูตร ซึ่งประกอบด้วย นโยบำยกำรศึกษำ
ระบบกำรสอน อำนำจในกำรตัดสินใจของท้องถิ่น ผู้จบกำรศึกษำที่สอดคล้องกับควำมต้องกำรของสังคม
เป็นต้น
3. กำรเปลี่ยนแปลงเนื้อหำวิชำ กำรจัดกำรเรียนกำรสอนให้สอดคล้องกับยุคสมัย
4. กำรเพิ่มศักยภำพของครูอำจำรย์ ในกำรเรียนกำรสอนให้เหมำะสมกับยุคสมัย
5. กำรนำทรัพยำกรใช้ในโรงเรียน เพื่อพัฒนำกำรจัดกำรเรียนกำรสอน
ข. ปัจจัยภายใน ได้แก่
1. เจตคติ ควำมสำมำรถและควำมต้องกำรทำงกำรศึกษำของนักเรียน
2 . ค่ ำ นิ ย ม เ จ ต ค ติ ทั ก ษ ะ ป ร ะ ส บ ก ำ ร ณ์ ข อ ง ค รู
ที่เป็นจุดเด่นและจุดด้อยของกำรจัดกำรเรียนกำรสอน
3 . ค ว ำ ม ค ำ ด ห วัง ข อ ง โ ร ง เ รี ย น โ ค ร ง ส ร้ ำ ง ก ำ ร บ ริ ห ำ ร ง ำ น
ก ำ ร ก ร ะ จ ำ ย อ ำ น ำ จ ก ำ ร บ ริ ห ำ ร ก ำ ร ศึ ก ษ ำ วิธี จัด ป ร ะ ส บ ก ำ ร ณ์ ใ ห้ นั ก เ รี ย น
แรงจูงใจใฝ่สัมฤทธิ์ของนักเรียนบรรทัดฐำนทำงสังคม กำรจัดกำรกับกำรเปลี่ยนแปลงที่ไม่พึงประสงค์
4 . วั ส ดุ อุ ป ก ร ณ์ ท รั พ ย ำ ก ร ง บ ป ร ะ ม ำ ณ แ ผ น ง ำ น
และศักยภำพในกำรจัดกำรเรียนกำรสอนของโรงเรียน
5. กำรยอมรับและกำรรับรู้ปัญหำที่เกิดขึ้นจำกกำรนำหลักสูตรมำใช้
ขั้ น ต อ น ที่ 2 ก า ร ก า ห น ด วั ต ถุ ป ร ะ ส ง ค์ ( Define Objectives)
ก ำ ร วิ เ ค ร ำ ะ ห์ ส ถ ำ น ก ำ ร ณ์ ใ น ขั้ น ต อ น ที่ 1
เพื่อนำไปกำหนดวัตถุประสงค์ซึ่งกำรกำหนดวัตถุประสงค์แปลงเปลี่ยนไปตำมปัจจัยภำยนอกและภำยใน
สะท้อนควำมเป็ น จริง ของ สถำนกำรณ์ที่เ ป็ นอยู่ สอดคล้องกับค่ำนิ ยม ทิศทำงที่กำหน ด
ร ว ม ทั้ ง ผ ล ลั พ ธ์ ที่ ค ำ ด ห วั ง จ ำ ก ก ำ ร จั ด ก ำ ร ศึ ก ษ ำ
กำรกำหนดวัตถุประสงค์ควรเขียนในลักษณะกำรเรียนรู้ที่คำดหวังจำกนักเรียนและกระบวนกำรจัดกำรเรียน
ก ำ ร ส อ น ข อ ง ค รู ที่ ใ ห้ บ ร ร ลุ วั ต ถุ ป ร ะ ส ง ค์
ซึ่งกำรกำหน ดวัตถุประ สง ค์ประ กอบด้วยวัตถุประ สง ค์ทั่วไปกับวัตถุประ สง ค์เ ฉพ ำะ
ในกำรกำหนดวัตถุประสงค์ต้องเกิดจำกกำรมีส่วนร่วมของผู้ที่เกี่ยวข้องเช่น นักเรียน ครู ผู้ปกครอง ชุมชน
และนักวิชำกำร เป็นต้น
ขั้นตอนที่ 3การออกแบบการจัดการเรียนการสอน (Designtheteachinglearning
programme) เป็นกำรออกแบบกำรเรียนกำรสอนต้องให้สอดคล้องกับวัตถุประสงค์ของกำรจัดกำรศึกษำ
โ ร ง เ รี ย น ต้ อ ง ต อ บ ค ำ ถ ำ ม พื้ น ฐ ำ น เ ช่ น จ ะ ส อ น อ ะ ไ ร
กำรพัฒนำหลักสูตร หน้ำ 21
และนักเรียนจะเรียนรู้อะไรซึ่งต้องศึกษำเอกสำรที่เกี่ยวข้องเกี่ยวกับรำยวิชำที่นำมำจัดกำรเรียนกำรสอน
กำรกำหนดแบบแผนกำรสอนและกำรเรียนรู้เกี่ยวข้องกับกำรตัดสินใจในเรื่องต่ำงๆ ดังนี้
3.1 ข้อมูลพื้นฐำนหรือทิศทำงของหลักสูตรที่กำหนดไว้ในหลักสูตรแกนกลำง
เป็นวิชำบังคับหรือวิชำเลือกตำมควำมสนใจ
3.2 กำรจัดกลุ่มและกำรบูรณำกำรของสำระวิชำต่ำงๆ
3.3 กำรจัดกลุ่มนั กเ รี ยน ซึ่ ง อำจจัดตำ มค ว ำ มสน ใ จ ข อง นั ก เ รี ย น
จัดให้เด็กเรียนเก่งเรียนด้วยกันและไม่เก่งเรียนด้วยกัน หรือจัดให้เด็กที่มีควำมสนใจต่ำงกันเรียนด้วยกัน
3.4 ควำมสัมพันธ์ของวิชำต่ำงๆ กับเป้ำหมำยของหลักสูตร
3.5 กำรเรียงลำดับของเนื้อหำกำรสอน
3.6 สถำนที่ ทรัพยำกร อุปกรณ์และเครื่องใช้ไฟฟ้ำ
3.7 ออกแบบวิธีกำรจัดกำรเรียนกำรสอน
3.8 แต่งตั้งคณะทำงำน
3.9 จัดทำตำรำงและกิจกรรมในกำรปฏิบัติงำน
ขั้ น ต อน ที่ 4 การน าห ลั กสู ต รไปใช้ ( Interpret and implement the programme)
กำรวำงแผนและกำรออกแบบหลักสูตรก็เพื่อให้หลักสูตรนั้นนำไปสู่กำรปฏิบัติให้บังเกิดผลตำมวัตถุประสง
ค์ที่วำงไว้ ซึ่งดูจำกผลกำรประเมินผลลัพธ์สุดท้ำยว่ำกำรเรียนกำรสอนเป็ นไปตำมควำมต้องกำรหรือไม่
มี แ ผ น ง ำ น ใ ด ที่ มี ค ว ำ ม พ ร้ อ ม ม ำ ก ที่ สุ ด แ ล ะ รั บ ร อ ง คุ ณ ภ ำ พ ไ ด้ ดั ง นั้ น
ครูต้องมีจิตสำนึกในควำมเป็นมืออำชีพที่ต้องติดตำมควบคุม ดูแล และประเมินผลอย่ำงสม่ำเสมอ
เ พื่ อ พิ จ ำ ร ณ ำ ว่ำ สิ่ ง ที่ อ อ ก แ บ บ แ ล ะ ด ำ เ นิ น ก ำ ร อ ยู่ มี ป ร ะ โ ย ช น์ คุ้ ม ค่ ำ
กำรพัฒนำหลักสูตรโรงเรียนจำกบุคคลใดบุคคลหนึ่ ง เช่นผู้บริหำรโรงเรียน หัวหน้ำภำค
อำจไม่ประสบควำมสำเร็จเนื่องจำกปัญหำกำรขำดกำรเอำใจใส่จำกครู ผู้ที่มีส่วนเกี่ยวข้อง
ดัง นั้ น ก ำ ร บ ริ ห ำ ร ห ลั ก สู ต ร ที่ ท ำ ใ ห้ เ กิ ด ก ำ ร ย อ มรั บ แ ล ะ น ำ ไ ป ใ ช้ไ ด้จ ริ ง ๆ
ต้องดำเนินกำรโดยผู้ที่อยู่ในโรงเรียนซึ่งก็คือครูนั่นเองครูเป็นผู้ที่ใกล้ชิดและทรำบข้อมูลเกี่ยวกับควำมสนใจ
ค ว ำ ม ต้ อ ง ก ำ ร ข อ ง นั ก เ รี ย น เ ป็ น อ ย่ ำ ง ดี ดั ง นั้ น
กำรปฏิบัติเพื่อพัฒนำหลักสูตรต้องเหมำะสมและต้องสอดคล้องกับศักยภำพของครู กำรนำไปใช้ขึ้นอยู่กับครู
ครูต้องเป็นบุคลำกรหลักในกำรออกแบบและกำรนำไปใช้ นั่นคือ ครูต้องเป็นผู้พัฒนำหลักสูตรดัวยตนเอง
ดีกว่ำรูปแบบกำรพัฒนำหลักสูตรที่บุคคลอื่นเป็นผู้จัดทำให้
ขั้นตอนที่ 5การประเมินการเรียนรู้และการประเมินผลหลักสูตร (Assessandevaluate)
กำรประเมินกำรเรียนรู้ (Assessment) เป็นกำรตัดสินคุณค่ำในศักยภำพกำรเรียนรู้และกำรปฏิบัติของผู้เรียนรู้
ส่วนกำรประเมินผล (Evaluation) หมำยถึงกำรรวบรวมหลักฐำนเพื่อนำมำตัดสินคุณค่ำเกี่ยวกับหลักสูตร
ซึ่งประกอบด้วย กำรวำงแผน กำรออกแบบ กำรนำไปใช้ รวมทั้งผลกำรปฏิบัติหรือผลกำรเรียนรู้ของผู้เรียน
ซึ่งกำรประเมินกำรปฏิบัติของผู้เรียนเป็นกำรกำหนดเกณฑ์ที่ผู้เรียนต้องบรรลุ เช่น กำรกำหนดชิ้นงำน
กำรพัฒนำหลักสูตร หน้ำ 22
ก ำ ร สั ง เ ก ต ก ำ ร บั น ทึ ก ก ำ ร ท ำ ง ำ น ก ำ ร ส อ น ก ำ ร ร ำ ย ง ำ น ผ ล
กำรประ เ มิน กำรเ รี ยน รู้ของ ผู้เ รี ยน ต้อง มีแน ว ทำง ที่หลำ กหลำยเ พื่อใ ห้คร อ บ ค ลุ ม
รวมทั้งเป็นกระบวนกำรที่ต่อเนื่องทุกครั้ง ดังนั้น กำรประเมินจึงไม่ใช่กิจกรรมที่กระทำรวบยอดครั้งเดียว
แ ต่ เ ป็ น ก ำ ร ป ร ะ เ มิ น เ พื่ อ พั ฒ น ำ ผู้ เ รี ย น
รวมทั้ง ผู้ออกแบบ ห ลัก สู ต รด้วย กำร กระ ท ำเ ช่น นี้ เ ป็ น วง จร ต่อเ นื่ อง กัน ไปเ รื่ อ ย ๆ
เพื่อนำไปสู่กำรปรับปรุงผู้เรียนและหลักสูตรให้ดียิ่งขึ้น
รูปแบบกำรพัฒนำหลักสูตรตำมแนวคิดของสกิลเบ็กแสดงดังภำพประกอบ 8ดังนี้
ภำพประกอบ 8 รูปแบบกำรพัฒนำหลักสูตรตำมแนวคิดของสกิลเบ็ก ( Skilbeck , 1984 :230-239 )
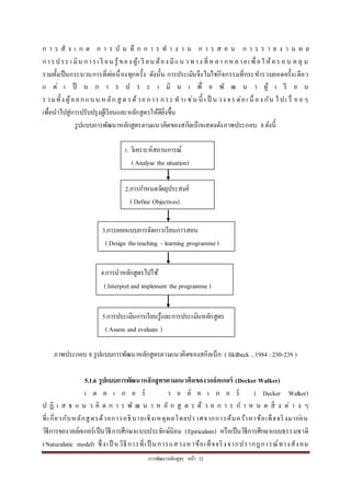
5.1.6 รูปแบบการพัฒนาหลักสูตรตามแนวคิดของวอล์คเกอร์ (Decker Walker)
เ ด ค เ ก อ ร์ ว อ ล์ ค เ ก อ ร์ ( Decker Walker)
ป ฏิ เ ส ธ แ น ว คิ ด ก ำ ร พั ฒ น ำ ห ลั ก สู ต ร ด้ ว ย ก ำ ร ก ำ ห น ด สิ่ ง ต่ ำ ง ๆ
ที่เกี่ยวกับหลักสูตรด้วยกำรอธิบำยเชิงเหตุผลโดยปรำศจำกกำรค้นคว้ำหำข้อเท็จจริงมำก่อน
วิธีกำรของวอล์คเกอร์เป็นวิธีกำรศึกษำแบบประจักษ์นิยม (Epiricalism) หรือเป็นวิธีกำรศึกษำแบบธรรมชำติ
(Naturalistic model) ซึ่งเป็ นวิธีกำรที่เป็ นกำรแสวงหำข้อเท็จจริงจำกปรำกฏกำรณ์ทำงสังคม
1.กำ 1. วิเครำะห์สถำนกำรณ์
( Analyse the situation)
2.กำรกำหนดวัตถุประสงค์
( Define Objectives)
3.กำรออกแบบกำรจัดกำรเรียนกำรสอน
( Design theteaching –learning programme )
4.กำรนำหลักสูตรไปใช้
( Interpretand implement the programme )
5.กำรประเมินกำรเรียนรู้และกำรประเมินหลักสูตร
( Assess and evaluate )
กำรพัฒนำหลักสูตร หน้ำ 23
และผ่ำนกระบวนกำรพิจำรณำไตร่ตรองอย่ำงเหมำะสมก่อนกำรตัดสินใจออกแบบหลักสู ตร
ส่วนผลกำรพิจำรณำจะออกมำเช่นไรก็ยอมรับตำมสภำพกำรณ์ซึ่งเป็นวิธีคล้ำยกับเติบโตของสิ่งต่ำงๆ
ในธรรมชำติ (Marsh , 1986 , curricula ; An Analytical Introduction :53-57)
รู ป แ บ บ ก ำ ร พั ฒ น ำ ห ลั ก สู ต ร ต ำ ม แ น ว คิ ด ข อ ง ว อ ล์ ค เ ก อ ร์
แบ่งเป็นกระบวนกำรพัฒนำหลักสูตรออกเป็น 3ขั้นตอน คือ (Walker , 1971 , curriculum Theory Network :
58-59)
ขั้นตอนที่ 1 ศึกษาข้อมูลพื้นฐาน ซึ่งได้มำจำกกำรศึกษำเชิงประจักษ์ที่ได้จำกมุมมองต่ำงๆ
ค ว ำ ม เ ชื่ อ ค่ ำ นิ ย ม ท ฤ ษ ฎี แ น ว คิ ด เ ป้ ำ ห ม ำ ย
เ พื่ อ เ ป็ น ข้อ มูล พื้ น ฐ ำ น ใ น ก ำ ร พิ จ ำ ร ณ ำ ส ร้ ำ ง ห ลัก สู ต ร ต่อ ไ ป ใ น อ น ำ ค ต ทั้ ง นี้
มีควำมจำเป็นที่ต้องวิเครำะห์ปัญหำต่ำงๆ ไว้ล่วงหน้ำซึ่งเป็นประโยชน์ในกำรดำเนินกำรขั้นต่อไป
ขั้ น ต อ น ที่ 2 ก า ร พิ จ า ร ณ า ไ ต ร่ ต ร อ ง ( Deliberates)
ซึ่งเป็นกำรนำข้อมูลพื้นฐำนทั่วไปที่ได้จำกกำรวิเครำะห์ปัญหำต่ำงเข้ำมำสู่กระบวนกำรปรึกษำหรือกำรอภิป
รำย กำรวิพ ำกษ์วิจำรณ์เ พื่อพิจำรณำทำง เ ลือ กต่ำง ๆ ก่อน ที่จะ ออกแบบหลัก สู ต ร
โดยกำรถ่วงน้ำหนักทำงเลือกต่ำงๆ (eight alternatives) ในทุกๆ ด้ำนอย่ำงเป็นรูปธรรม ทั้งในเชิงต้นทุน
ค่ ำ ใ ช้ จ่ ำ ย แ ล ะ ป ร ะ โ ย ช น์ ที่ ไ ด้ รั บ ม ำ
กำรพิจำรณำทำง เ ลือกนี้ จะ ก่อให้เ กิดควำมไม่แน่ใจว่ำเ ป็ นทำง เลือกที่ดีที่สุ ด ดัง นั้ น
จึงสำมำรถที่จะยอมรับหรือปฏิเสธได้อย่ำงเต็มที่ก่อนกำรกำหนดทิศทำงที่ถูกต้องในกำรออกแบบหลักสู ตรต่
อไป
ขั้ น ต อ น ที่ 3 ก า ร อ อ ก แ บ บ ห ลั ก สู ต ร ( Curriculum design)
เ ป็ น ก ำ ร วิ นิ จ ฉั ย เ กี่ ย ว กั บ ส ำ ร ะ ส ำ คั ญ ข อ ง ห ลั ก สู ต ร ก่ อ น
โ ด ย ค ำ นึ ง ถึ ง อ ง ค์ ป ร ะ ก อ บ อ ย่ำ ง ร อ บ ด้ำ น ข อ ง ก ร ะ บ ว น ก ำ ร พัฒ น ำ ห ลั ก สู ต ร
ซึ่ ง ไ ม่ ก ำ ห น ด รู ป แ บ บ ห ลั ก สู ต ร ไ ว้ ล่ ว ง ห น้ ำ
แต่ใ ช้ใ น กำรแสวงหำควำมเ หมำะ สมที่สอดคล้อง กับควำมเ ป็ น จริ งของ สถำนกำรณ์
เ ป็ น กำรเ ลือกที่ผ่ำน กำรกลั่นกรอง มำแล้ว และ มีควำมชัดเ จน ใน องค์ประกอบต่ำงๆ
โดยสำมำรถชี้ เ ฉพำะเจำะจง ควำมต้อง กำรห ลักสู ตรของชุมช นได้ชัดเจน มำกยิ่งกว่ำ
รูปแบบของหลักสูตรเชิงวัตถุประสงค์กำรออกแบบหลักสูตรเชิงพลวัตเป็นพรรณนำควำมเชื่อมโยงจำกข้อมู
ลพื้นฐำน โดยนำตัวแปรต่ำงๆ ที่เกี่ยวข้องมำสู่กระบวนกำรพิจำรณำไตร่ตรองอย่ำงรอบคอบ (Deliberations)
ซึ่ ง เ ป็ น ก ำ ร เ ลื อ ก วิ ธี ที่ ดี ที่ สุ ด จ ำ ก นั้ น เ ริ่ ม ก้ ำ ว ไ ป สู่ จุ ด สุ ด ท้ ำ ย คื อ
กำรออกแบบหลักสูตรที่มีลักษณะเฉพำะเจำะจง
กำรพัฒนำหลักสูตร หน้ำ 24
รูปแบบกำรพัฒนำหลักสูตรตำมแนวคิดของวอล์คเกอร์ แสดงดังภำพประกอบ 9
ภำพประกอบ 9 รูปแบบกำรพัฒนำหลักสูตรตำมแนวคิดของวอล์คเกอร์
( สิทธิชัย เทวธีรัตน์ , 2543: 40)
5.2 รูปแบบการพัฒนาหลักสูตรของไทย
กำรพัฒนำหลักสูตรเพื่อใช้ในกำรจัดกำรเรียนกำรสอนขั้นพื้นฐำนเท่ำที่ผ่ำนมำเป็นหน้ำที่ของหน่ว
ยงำนระดับนโยบำย โดยกรมวิชำกำร เป็นผู้พัฒนำหลักสูตรแกนกลำงหรือหลักสูตรระดับชำติ
รวมทั้งเป็นผู้จัดเนื้อหำสำระแบบเรียน สื่อรำยวิชำต่ำงๆ ให้โรงเรียนใช้เหมือนกันทั่วประเ ทศ
แม้ว่ำในคู่มือหลักสูตรประถมศึกษำ พุทธศักรำช 2521 (ฉบับปรับปรุง พุทธศักรำช 2533)
เ ปิ ดโอกำสใ ห้โรง เ รี ยนพัฒนำหลักสู ตรให้สอดคล้อง กับบริ บทของ โรง เรี ยน ได้เอง
แต่ก็มีโรงเรียนจำนวนไม่น้อยมำกคือประมำณร้อยละ 27 (สำนักงำนคณะกรรมกำรกำรศึกษำแห่งชำติ.2543 :
296) ที่ มี ห ลั ก สู ต ร ส อ ด ค ล้ อ ง กั บ ท้ อ ง ถิ่ น แ ล ะ ผู้ เ รี ย น ดั ง นั้ น
กำรศึกษำรูปแบบกำรพัฒนำหลักสูตรที่มุ่งส่งเสริมให้สถำนศึกษำสำมำรถพัฒนำหลักสูตรได้ในบริบทของป
ระเทศจำกแนวคิดของหน่วยงำนต่ำงๆ ซึ่งมีส่วนสำคัญในกำรกำหนดรูปแบบ รวมทั้งแนวคิดของนักวิชำกำร
อันนำไปสู่กำรสังเครำะห์เป็นรูปแบบสำหรับกำรพัฒนำหลักสูตรโรงเรียนในครั้งนี้ มีดังต่อไปนี้
5.2.1 รูปแบบการพัฒนาหลักสูตรของกรมวิชาการ
ก ร ม วิ ช ำ ก ำ ร ก ร ะ ท ร ว ง ศึ ก ษ ำ ธิ ก ำ ร ( 2539 : 2- 35)
ได้กำหนดให้โรงเรียนสำมำรถพัฒนำหลักสูตรเองได้ภำยใต้แนวทำงกำรพัฒนำหลักสูตรท้องถิ่นซึ่งมีรูปแบ
บกำรดำเนินงำนพัฒนำหลักสูตร 4 ลักษณะ ดังต่อไปนี้
1. กำรพัฒนำหลักสูตรโดยกำรปรับกิจกรรมกำรเรียนกำรสอน
2. กำรพัฒนำหลักสูตรโดยกำรปรับรำยละเอียดของเนื้อหำ
ควำมเชื่อค่ำนิยม
ทฤษฎี
แนวคิด เป้ำหมำย
ข้อมูลพื้นฐำนทั่วไป
(Platform )
กำรพิจำรณำไตร่ตรอง
(Deliberation )
กำรออกแบบหลักสูตร
(Curriculum design )
กำรพัฒนำหลักสูตร หน้ำ 25
3. กำรพัฒนำหลักสูตรโดยกำรพัฒนำสื่อกำรเรียนกำรสอน
4. กำรพัฒนำหลักสูตรโดยกำรจัดทำวิชำ/รำยวิชำเพิ่มเติมขึ้นมำใหม่
1. การพัฒนาหลักสูตรโดยการปรับกิจกรรมการเรียนการสอน
ก ำ ร พั ฒ น ำ ห ลั ก สู ต ร โ ด ย ก ำ ร ป รั บ กิ จ ก ร ร ม ก ำ ร เ รี ย น ก ำ ร ส อ น
โดยศึกษำจำกคำอธิบำยหรือคำอธิบำยวิชำที่กำหนด ซึ่งประกอบด้วยส่วนต่ำงๆ คือ
1 . 1 กิ จ ก ร ร ม ไ ด้ แ ก่
ส่วนที่ระบุถึงแนวกำรจัดกิจกรรมกำรเรียนกำรสอนที่ต้องจัดให้แก่ผู้เรียนสังเกตได้จำกคำว่ำ ศึกษำค้นคว้ำ
ทดลอง สำรวจ ฝึก ปฏิบัติ วิเครำะห์ อภิปรำย ฯลฯ
1 . 2 เ นื้ อ ห ำ ไ ด้ แ ก่
ส่วนที่ระบุถึงหัวข้อหรือขอบข่ำยของเนื้อหำที่จะนำมำให้ผู้เรียนหรือฝึกเพื่อให้บรรลุตำมจุดประสงค์
1.3 จุดประสงค์ ได้แก่ ส่วนที่ระบุถึงพฤติกรรมที่ต้องกำรให้เกิดขึ้นกับผู้เ รี ยน
ห ลัง จ ำ ก ที่ ไ ด้เ รี ย น รู้ ห รื อ ฝึ ก ทั ก ษ ะ ต ำ มที่ ไ ด้ ร ะ บุ ไ ป แ ล้ว ใ น ข้ อ 1. 1 แ ล ะ 1. 2
พฤติกรรมที่ต้องกำรให้เกิดขึ้นนี้ประกอบด้วนส่วนที่เป็นควำมรู้ ทักษะ เจตคติ และกระบวนกำร
ผลที่ได้จำกกำ รศึ กษำ วิเ ครำะ ห์ คำอธิ บำย หรื อคำอธิ บำยรำย วิช ำ นี้
ช่วยทำให้ผู้สอน มองเห็ นภ ำพง ำน สอน ของเนื้ อห ำห รื อรำยวิช ำดัง กล่ำวได้ชัดเ จน ขึ้ น
ว่ำต้องจัดกิจกรรมกำรเรียนกำรสอนวิธีใด มีขอบข่ำยเนื้อหำที่ต้องเรียนรู้หรือฝึ กทักษะอะ ไรบ้ำง
และประกำรสุดท้ำยต้องกำรให้ผู้เรียนมีหรือเกิดพฤติกรรมทั้งในด้ำนควำมรู้ ทักษะ เจตคติ
รวมทั้งกำรจัดกำรอะไรบ้ำง กิจกรรมต่ำงๆ ที่วิเครำะห์ออกมำนี้ หลักสูตรกำหนดไว้กว้ำงๆ
เ ป็ น ห น้ ำ ที่ ข อ ง โ ร ง เ รี ย น ที่ ต้อ ง พิจ ำ ร ณ ำ ว่ำ กิจ ก ร ร มดัง ก ล่ำ ว ค ว ร จัด โ ด ย วิธี ใ ด
จัดอย่ำงไรให้เหมำะสมสอดคล้องกับสภำพและควำมต้องกำรของท้องถิ่น เนื้อหำและตัวผู้เรียน เช่น
กิจกรรม “ศึกษำ” สำมำรถจะจัดรูปแบบหรือวิธีกำร “ศึกษำ” ได้หลำยวิธี เช่น
- ฟังคำอธิบำยจำกครู
- ค้นคว้ำจำกห้องสมุดของโรงเรียน
- ค้นคว้ำจำกแหล่งวิทยำกำรอื่นๆ
- เชิญผู้ทรงคุณวุฒิในท้องถิ่นมำบรรยำย
- ออกไปสัมภำษณ์ผู้ทรงคุณวุฒิหรือผู้เกี่ยวข้องในท้องถิ่น
- ออกไปสำรวจดูสภำพจริงในพื้นที่
- สังเกตสิ่งแวดล้อม
- ออกไปทัศนศึกษำ
- รวบรวมข้อมูลจำกแหล่งต่ำงๆ
- นำหรือพัฒนำภูมิปัญญำท้องถิ่นมำใช้
กำรพัฒนำหลักสูตร หน้ำ 26
- วิ เ ค ร ำ ะ ห์ ข้ อ มู ล ที่ ไ ด้ เ ช่ น
ควำมสัมพันธ์ด้ำนควำมเหมือนและควำมแตกต่ำงสิ่งที่เป็นเหตุและผล
ฯลฯ
จ ะ เ ห็ น ไ ด้ว่ำ กิจ ก ร ร มก ำ ร “ ศึ ก ษ ำ ” นั้ น โ ร ง เ รี ย น ส ำ ม ำ ร ถ “ ศึ ก ษ ำ ”
ตำมที่กำหนดได้ด้วยวิธีกำรต่ำงๆ หลำยวิธี และแต่ละวิธีมีขั้นตอนของกำรปฏิบัติที่แตกต่ำงกันออกไป
ไม่ว่ำโรงเรียนต้องตัดสินใจเลือกหรือปรับกิจกรรมกำรเรียนกำรสอนเป็ นลักษณะใดก็ตำม
กิจกรรมที่จัดนั้นต้องเป็นกิจกรรมที่ทำให้ผู้เรียนได้ลงมือปฏิบัติและได้เรียนรู้จริงเกี่ยวกับท้องถิ่นของตนเอง
ได้มำกที่สุด ต้องจัดให้สอดคล้องกับแนวทำงกำรพัฒนำที่ได้จำกกำรวำงแผนอย่ำงมียุทธศำสตร์ของโรงเรียน
ที่สำคัญต้องไม่ทำให้จุดประสงค์กำรเรียนรู้เปลี่ยนแปลงไป
2. การพัฒนาหลักสูตรโดยการปรับรายละเอียดของเนื้อหา
ก ำ ร พั ฒ น ำ ห ลั ก สู ต ร ลั ก ษ ณ ะ นี้
เป็ นกำรดำเนินกำรต่อเนื่องจำกที่โรงเรียนได้วิเครำะห์เนื้อหำ/คำอธิบำยรำยวิชำมำแล้ว
โรงเรียนต้องนำเอำผลกำรวิเครำะห์ในส่วนที่เป็นเนื้อหำมำวิเครำะห์ต่อไปอีกว่ำจำกหัวข้อหรือขอบข่ำยเนื้อ
หำที่หลักสูตรกำหนดไว้ในแต่ละหัวข้อนั้นควรมีกำรเพิ่มเติมวิเครำะห์รำยละเอียดอะไรอีกบ้ำงว่ำพัฒนำหลัก
สู ต ร โ ด ย ก ำ ร ป รั บ ร ำ ย ล ะ เ อี ย ด เ นื้ อ ห ำ นี้
โรงเรียนสำมำรถพิจำรณำกำหนดรำยละเอียดเนื้อหำเพิ่มเติมให้สอดคล้องกับสภำพและควำมต้องกำรของท้
อ ง ถิ่ น ไ ด้ อ ย่ ำ ง เ ต็ ม ที่
โดยต้องไม่ทำให้จุดประสงค์กำรเรียนรู้เปลี่ยนไปและต้องไม่คำนึงถึงควำมเหมำะสมของเวลำและผู้เรียนด้ว
ยกำรพัฒนำหลักสูตรในลักษณะนี้ โรงเรียนสำมำรถดำเนินกำรได้เอง
3. การพัฒนาหลักสูตรโดยการพัฒนาสื่อการเรียนการสอน
กำรพัฒนำหลักสูตรในลักษณะของกำรพัฒนำสื่อกำรเรียนกำรสอน ด้วยกำรเลือก
ปรับปรุงหรือจัดทำสื่อกำรเรียนกำรสอนขึ้นใหม่ มีลักษณะดังนี้
3. 1 ป ร ะ เ ภ ท ข อ ง สื่ อ ก ำ ร เ รี ย น ก ำ ร ส อ น
จำแนกประเภทตำมลักษณะของสื่อกำรเรียนกำรสอนได้ดังนี้
3. 1. 1 ห นั ง สื อ เ รี ย น
เป็นหนังสือที่กระทรวงศึกษำธิกำรกำหนดให้ใช้สำหรับกำรเรียนมีสำระตรงที่ระบุไว้ในหลักสูตรอย่ำงถูกต้
อง อำจมีลักษณะเป็นเล่ม เป็นแผ่นหรือเป็นชุดก็ได้
3. 1. 2 คู่มือ ค รู แ ผ น ก ำ ร ส อ น แ น ว ก ำ ร ส อ น ห รื อ เ อ ก ส ำ ร อื่ น ๆ
ที่จัดทำขึ้นเพื่อช่วยครูในกำรจัดกิจกรรมกำรเรียนกำรสอนแต่ละรำยวิชำให้เป็นไปตำมจุดประสงค์ของหลัก
สูตร
3. 1. 3 ห นั ง สื อ เ ส ริ ม ป ร ะ ส บ ก ำ ร ณ์
เป็ นหนังสือที่จัดทำขึ้น โดยคำนึ งถึง ประ โยชน์ใน ด้ำน กำรศึกษำห ำควำมรู้ของ ตน เ อง
กำรพัฒนำหลักสูตร หน้ำ 27
ควำมสนุกสนำนเพลิดเพลิน ควำมซำบซึ้งในคุณค่ำของภำษำ กำรเสริมสร้ำงทักษะและนิสัยรักกำรอ่ำน
ก ำ ร เ พิ่ ม พูน ค ว ำ ม รู้ ค ว ำ ม เ ข้ำ ใ จ ใ น สิ่ ง ที่ เ รี ย น รู้ ต ำ ม ห ลัก สู ต ร ใ ห้ก ว้ำ ง ข วำง ขึ้ น
ห นั ง สื อ ป ร ะ เ ภ ท นี้ โ ร ง เ รี ย น ค ว ร จั ด ไ ว้บ ริ ก ำ ร ค รู แ ล ะ นั ก เ รี ย น ใ น โ ร ง เ รี ย น
หนังสือเสริมประสบกำรณ์จำแนกออกเป็น 4 ประเภท คือ
1. ห นั ง สื อ อ่ ำ น น อ ก เ ว ล ำ
เป็นหนังสือที่กระทรวงศึกษำธิกำรกำหนดให้ใช้ในกำรเรียนวิชำใดวิชำหนึ่งตำมหลักสูตรนอกเหนือจำกหนั
ง สื อ เ รี ย น ส ำ ห รั บ ใ ห้ นั ก เ รี ย น อ่ ำ น น อ ก เ ว ล ำ เ รี ย น
โดยถือว่ำกิจกรรมกำรเรียนกำรสอนเกี่ยวกับหนังสือนี้เป็นส่วนหนึ่งของกำรเรียนตำมหลักสูตร
2. ห นั ง สื อ อ่ ำ น เ พิ่ ม เ ติ ม
เป็นหนังสือที่มีสำระอิงหลักสูตรสำหรับให้นักเรียนอ่ำนเพื่อศึกษำหำควำมรู้เพิ่มเติมด้วยตนเอง
ต ำ มค ว ำ มเ ห มำ ะ ส มกับ วัย แ ล ะ ค ว ำ มส ำ มำ ร ถ ใ น ก ำ ร อ่ำ น ข อ ง แ ต่ล ะ บุ ค ค ล
หนังสือประเภทนี้เคยเรียกว่ำหนังสืออ่ำนประกอบ
3. หนังสืออุเทศ เป็ นหนังสือสำหรับใช้ค้นคว้ำอ้ำงอิงเกี่ยวกับกำรเรียน
โดยมีกำรเรียบเรียงเชิงวิชำกำร
4. ห นั ง สื อ ส่ ง เ ส ริ ม ก ำ ร อ่ ำ น
เป็นหนังสือที่จัดทำขึ้นโดยมีวัตถุประสงค์เน้นไปในทำงส่งเสริมให้ผู้อ่ำนเกิดทักษะในกำรอ่ำน
และ มีนิ สัยรักกำร อ่ำน มำ กยิ่ง ขึ้ น อำ จเ ป็ น ห นัง สื อว รร ณ คดี น วนิ ยำย นิ ยำย ฯล ฯ
ที่มีลักษณะไม่ขัดต่อวัฒนธรรม ประเพณีและศีลธรรมอันดีงำม ให้ควำมรู้ มีคติและสำระประโยชน์
3.1.4 แบบฝึ กหัด เ ป็ น สื่ อกำรเ รี ยน สำหรั บใ ห้ผู้เ รี ยน ไ ด้ฝึ ก ป ฏิ บั ติ
เพื่อช่วยเสริมให้เกิดทักษะและควำมแตกฉำนในบทเรียน
3.1.5 สื่อกำรเรียนกำรสอนอื่นๆ เช่น สื่อประสมวีดีทัศน์ เทปบันทึกเสียง ภำพพลิก
แผ่นภำพ เป็นต้น
สื่ อ ก ำ ร เ รี ย น ก ำ ร ส อ น ดัง ก ล่ำ ว ข้ำง ต้น โ ร ง เ รี ย น ส ำมำ ร ถ เ ลือกใ ช้
ปรับปรุงหรือจัดทำขึ้นเพื่อใช้ในกำรจัดกิจกรรมกำรเรียนกำรสอนได้ตำมควำมเหมำะสม
3.2 กำรเลือกใช้สื่อกำรเรียนกำรสอน
เนื่องจำกสื่อกำรเรียน กำรสอน มีหลำยประเภ ทตำมที่กล่ำวมำข้ำง ต้น แ ล้ว
และ สื่ อกำรเ รี ยน กำรส อน แต่ละ ประ เ ภ ท ก็มีลัก ษณะ เ ฉพ ำะ ที่แต ก ต่ำง กัน อ อ ก ไ ป
อี ก ทั้ ง สื่ อ ก ำ ร เ รี ย น ก ำ ร ส อ น ที่ ผ ลิ ต จ ำ ก ส่ว น ก ล ำ ง ก็ มัก จ ะ ใ ห้ เ นื้ อ ห ำ ทั่ ว ไ ป ๆ
ซึ่ ง ไ ม่ เ จ ำ ะ จ ง เ ฉ พ ำ ะ ท้ อ ง ถิ่ น ใ ด ท้ อ ง ถิ่ น ห นึ่ ง
ฉะนั้นโรงเรียนจึงควรเลือกใช้สื่อกำรเรียนกำรสอนให้เหมำะสมกับสภำพของท้องถิ่นตน โดยมีขั้นตอนดังนี้
3.2.1 วิเครำะห์หลักสูตร โดยวิเครำะห์จุดประสงค์ คำอธิบำย/คำอธิบำยรำยวิชำ
และคำบเวลำเรียน ที่ปรำกฏในหลักสูตรว่ำ วิชำ/รำยวิชำนั้นมุ่งให้ผู้เรียนเกิดควำมรู้ เจตคติ ค่ำนิยม ทักษะ
กำรพัฒนำหลักสูตร หน้ำ 28
และ กำรปฏิ บัติอ ย่ำง ไ ร มีขอบข่ำ ยเ นื้ อห ำเ พี ยง ใ ด และ มีคำบเ ว ลำเ รี ย น เ ท่ำ ไ ร
เพื่อนำมำกำหนดสื่อกำรเรียนกำรสอนอย่ำงเหมำะสมและมีประสิทธิภำพ
3. 2. 2 ส ำ ร ว จ ร ว บ ร ว ม สื่ อ ก ำ ร เ รี ย น ก ำ ร ส อ น
ที่มีเนื้อหำสำระเกี่ยวข้องหรือสอดคล้องกับจุดประสงค์และคำอธิบำย/คำอธิบำยรำยวิชำจำกแหล่งต่ำงๆ เช่น
ห้ อ ง ส มุ ด ส ถ ำ บั น ก ำ ร ศึ ก ษ ำ ใ น ท้ อ ง ถิ่ น ร้ ำ น จ ำ ห น่ ำ ย ห นั ง ฯ ล ฯ
เพื่อนำมำศึกษำวิเครำะห์ควำมเหมำะสมและสอดคล้องกับหลักสูตร
3.2.3 วิเครำะห์สื่อกำรเรียนกำรสอน ที่ได้จำกกำรสำรวจและรวบรวมไว้ตำม ข้อ
3. 2. 2
เพื่อพิจำรณำว่ำสื่อกำรเรียนกำรสอนดังกล่ำวสำมำรถนำมำใช้ประกอบกำรเรียนกำรสอนตำมหลักสูตรได้หรื
อไม่เพียงใด
3.3 กำรปรับปรุงสื่อกำรเรียนกำรสอน
โรงเรียนอำจปรับปรุงสื่อกำรเรียนกำรสอนทั้งหนังสือเรียน คู่มือครู แผนกำรสอน
แนวกำรสอนหนังสือเสริมประสบกำรณ์ ให้ครอบคลุมเนื้อหำที่ปรับรำยละเอียด หรือให้เป็นปัจจุบันได้
3.4 กำรจัดทำสื่อกำรเรียนกำรสอน
เมื่อโรงเรียนได้วิเครำะห์สื่อกำรเรียนกำรสอนเพื่อเลือกใช้ให้เหมำะสมกับสภำพของท้องถิ่นแล้วพ
บ ว่ ำ
มีควำมจำเป็นที่โรงเรียนจะต้องจัดทำสื่อกำรเรียนกำรสอนขึ้นใหม่เพื่อให้สำมำรถนำไปใช้จัดกิจกรรมกำรเรี
ยนกำรสอนให้มีประสิทธิภำพยิ่งขึ้น เช่น หนังสือเรียน คู่มือครู แผนกำรสอน หนังสือเสริมประสบกำรณ์
แบบฝึกหัด สื่อกำรเรียนกำรสอนอื่นๆ เป็นต้น
4. การพัฒ น าห ลั กสู ต รโด ย การจัด ทาวิ ชา/ ราย วิ ชาเ พิ่มเ ติมขึ้น ม า ใ ห ม่
แนวการจัดทาวิชา/รายวิชาเพิ่มเติม
กำรพัฒนำหลักสูตรลักษณะนี้เป็นกำรจัดทำวิชำหรือรำยวิชำขึ้นใหม่ หลังจำกที่ศึกษำมำแล้วพบว่ำ
สิ่งที่ควรพัฒนำนั้นไม่มีปรำกฏอยู่ในหลักสูตรของกลุ่มประสบกำรณ์หรือรำยวิชำ/กลุ่มวิชำใ ดๆ
ในหลักสูตรแกน กลำง กำรพัฒนำห ลักสู ตรโดยกำรจัดทำรำยวิช ำ/รำยวิช ำขึ้น ใ ห ม่นี้
ควรดำเนินกำรในรูปแบบของคณะทำงำนโดยมีขั้นตอนกำรจัดทำดังนี้
1 . ศึ ก ษ ำ จุ ด ห ม ำ ย ข อ ง ห ลั ก สู ต ร จุ ด ป ร ะ ส ง ค์ แ ล ะ โ ค ร ง ส ร้ ำ ง
เ นื้ อหำของ กลุ่ม ประ ส บก ำร ณ์/ กลุ่มวิช ำ/ร ำย วิช ำ ต่ำง ๆ จำกหลักสู ต รแ กน ก ล ำ ง
เพื่อใช้เป็นข้อมูลพื้นฐำนประกอบกำรพิจำรณำจัดทำและเพื่อป้องกันไม่ให้เกิดกำรซ้ำซ้อนกับเนื้อหำที่มีอยู่
2 .
นำเอำผลกำรศึกษำผลกำรวิเครำะห์สภำพที่ควรจะเป็นของกำรจัดกำรศึกษำที่สอดคล้องกับควำมเปลี่ยนแปล
งของท้องถิ่น ที่ได้จำกกำรวำงแผนอย่ำงมียุทธศำสตร์มำใช้เป็นข้อมูลในกำรกำหนดจุดประสงค์และเนื้อหำ
กำรพัฒนำหลักสูตร หน้ำ 29
3. กำหนดจุดประสงค์ของวิชำ/รำยวิชำที่จะดำเนินกำรจัดทำขึ้นใหม่ โดย
3 . 1 วิเ ค ร ำ ะ ห์ จ ำ ก ปั ญ ห ำ /ค ว ำ ม ต้อ ง ก ำ ร ข อ ง ท้อ ง ถิ่ น ซึ่ ง ไ ด้แ ก่
สิ่งที่ต้องกำรให้รู้พฤติกรรมที่ต้องกำรให้เกิดและเงื่อนไขต่ำงๆ (ถ้ำมี)
3 . 2
กำหนดจุดประสงค์ให้ครอบคลุมกับสภำพที่ต้องกำรให้เกิดกับผู้เรียนเมื่อเรียนจบรำยวิช ำนั้น
ไม่ใช่กำรดำเนินกำรงำนหรือกิจกรรม
4 . ก ำ ห น ด เ นื้ อ ห ำ โ ด ย ก ำ ร วิ เ ค ร ำ ะ ห์ จ ำ ก จุ ด ป ร ะ ส ง ค์
ซึ่งระบุคำหลักของจุดประสงค์รำยวิชำนั้น ซึ่งประกอบด้วยส่วนที่เป็นควำมรู้ (สิ่งที่ให้ผู้เรียน/ศึกษำ)
และส่วนที่เป็นทักษะ (สิ่งที่ต้องกำรฝึก) เนื้อหำที่กำหนดนี้ต้อง
4.1 สอดคล้องกับจุดประสงค์รำยวิชำ
4.2 ประกอบด้วยส่วนที่เป็นควำมรู้และทักษะ
4.3 เหมำะสมกับวัยและพื้นควำมรู้ของผู้เรียน
4.4 เหมำะสมกับคำบเรียน
4.5 ไม่ขัดต่อควำมมั่นคงของชำติ ระบบกำรปกครองตำมหลังประชำธิ ปไตย
อันมีพระมหำกษัตริย์เป็นประมุข และไม่ขัดต่อศีลธรรมอันดี
5. กำหนดคำบเ วลำเรี ยน สำหรับคำอธิ บำ ยหรื อรำยวิช ำที่จัดทำขึ้ น ใ ห ม่
ใ น ก ำ ร ก ำ ห น ด ค ำ บ เ ว ล ำ ต้อ ง เ ป็ น ไ ป ต ำ มเ งื่ อ น ไ ข เ ช่น ร ะ ดับ ป ร ะ ถ มศึ ก ษ ำ
จำนวนคำบเวลำเรียนที่กำหนดขึ้นนั้นต้องไม่ทำให้คำบเวลำเรียนสำหรับกลุ่มประสบกำรณ์/หน่วยย่อยที่มีอยู่
เปลี่ยนแปลงไป
6 . เ ขี ย น ค ำ อ ธิ บ ำ ย / ค ำ อ ธิ บ ำ ย ร ำ ย วิ ช ำ
ให้เป็นไปตำมรูปแบบที่กำหนดไว้ในหลักสูตรแม่บทโดยระบุแนวกำรจัดกิจกรรมกำรเรียนกำรสอน
เนื้อหำและจุดประสงค์กำรเรียนรู้ของรำยวิชำ ตำมแบบฟอร์มที่กำหนด
7. จัดทำเอกสำรชี้แจงรำยละเอียดประกอบกำรจัดทำวิชำหรือรำยวิชำที่จัดทำขึ้นใหม่
ตำมแบบฟอร์มที่กำหนด โดยให้มีรำยละเอียดเนื้อหำ ประกอบด้วย
7.1 เหตุผลควำมจำเป็น
7.2 จุดประสงค์ (ของวิชำ/รำยวิชำที่จัดทำ)
7.3 ขอบข่ำยเนื้อหำ
7.4 แนวกำรจัดกิจกรรมกำรเรียนกำรสอน
7.5 สื่อกำรเรียนกำรสอนที่สำมำรถนำมำใช้ในกำรจัดกิจกรรมกำรสอน
7.6 แนวกำรวัดผลประเมินผล
8 . ใ น ก ำ ร เ ส น อ ข อ อ นุ มั ติ ใ ห้ ส่ ง เ อ ก ส ำ ร ใ น ข้ อ 6 แ ล ะ 7
ใ ห้ แ ก่ ห น่ ว ย ง ำ น ที่ ท ำ ห น้ ำ ที่ พิ จ ำ ร ณ ำ อ นุ มั ติ
กำรพัฒนำหลักสูตร หน้ำ 30
เมื่อได้รับอนุมัติและกระทรวงศึกษำธิกำรให้ใช้คำอธิบำย/คำอธิบำยรำยวิชำดังกล่ำวแล้วจึงนำเอำคำอธิ บำยห
รื อ ร ำ ย วิช ำ ดัง ก ล่ำ ว มำ จัด ท ำ ก ำ ร เ รี ย น ก ำ ร ส อ น ใ น โ ร ง เ รี ย น แ ล ะ ต้อ ง ไ ม่ลื มว่ำ
เนื้อหำรำยวิชำที่ทำขึ้นใ ห ม่ต้อง ไม่เ ป็ นเนื้ อห ำที่ซ้ ำซ้อน กับเนื้ อหำที่มีอยู่แล้วใน แ ม่บ ท
เ นื้ อหำใ น กลุ่มประ ส บ กำ ร ณ์/ร ำ ย วิช ำ/ ก ลุ่มวิช ำเ ดี ย ว กัน ห รื อ ต่ำง ก ลุ่มกัน ก็ ต ำ ม
ดังนั้นต้องตรวจสอบรำยละเอียดของเนื้อหำก่อนลงมือพัฒนำ
สำหรับเกณฑ์ที่ใช้ในกำรพิจำรณำอนุมัติคำอธิบำย/คำอธิบำยรำยวิชำที่จัดทำประกอบด้วยเกณฑ์ต่ำ
งๆดังนี้
1. สนองและสอดคล้องกับหลักกำร จุดหมำย และโครงสร้ำงของหลักสูตร
2 .
เป็นส่วนหนึ่งของโครงสร้ำงควำมรู้ในแต่ละกลุ่มประสบกำรณ์หรือกลุ่มวิชำตำมที่โครงสร้ำงหลักสูตรทั้ง 3
ระดับกำหนดไว้
3 . ส อ ด ค ล้ อ ง แ ล ะ ส น อ ง ต่ อ ส ภ ำ พ เ ศ ร ษ ฐ กิ จ สั ง ค ม
และควำมต้องกำรของท้องถิ่นอย่ำงแท้จริง
4. มีควำมสมบูรณ์และควำมพร้อมเพียงพอในกำรนำไปใช้ในกำรเรียนกำรสอน ปัจจัย
กระบวนกำร ผลผลิตและผลกระทบ
5. เป็ นผลผลิตจำกกำรนำข้อมูลในระดับท้องถิ่นมำพัฒนำกำรเรียนกำรสอน
ทั้งในด้ำนหลักสูตร สื่อกำรเรียนกำรสอน และเทคนิคกำรสอน
6 .
ไม่เป็นเนื้อหำวิชำ/รำยวิชำที่ซ้ำซ้อนกับเนื้อหำวิชำหรือรำยวิชำที่มีอยู่ในหลักสูตรแกนกลำง
7. ไม่มีเนื้อหำที่กล่ำวมำโดยตรงกับพำดพิงในลักษณะที่ลบหลู่สถำบันชำติ ศำสนำ
พระมหำกษัตริย์ ไม่ขัดต่อหลักกำรปกครองระบบประชำธิปไตย ไม่ขัดกับหลักศีลธรรมอัน ดี
และไม่กระทบกระเทือนต่อควำมมั่นคงของชำติ
8 . มี รู ป แ บ บ แ ล ะ วิ ธี ก ำ ร เ ขี ย น ส อ ด ค ล้ อ ง
และเป็นไปตำมที่หลักสูตรของกระทรวงศึกษำธิกำรกำหนด
จำกรูปแบบกำรพัฒนำหลักสูตรด้วยกำรปรับกิจกรรม ปรับเนื้อหำ ปรับปรุงสื่อ
แ ล ะ เ พิ่ ม เ ติ ม ร ำ ย วิ ช ำ ดั ง ก ล่ ำ ว ม ำ แ ล้ ว
กรมวิชำกำรได้กำหนดขั้นตอนกำรดำเนินกำรพัฒนำหลักสูตรตำมควำมต้องกำรของท้อง ถิ่น
และปรับปรุงแบบกำรพัฒนำหลักสูตรด้วยกำรเพิ่มกิจกรรมกำรจัดทำสื่อใหม่เพิ่มเติมขึ้นมำซึ่งขั้นตอนในกำร
พัฒนำหลักสูตรตำมควำมต้องกำรของท้องถิ่น (กรมวิชำกำร กระทรวงศึกษำธิกำร, 2543: 4-6) มีดังนี้
1. ศึกษำวิเครำะห์ข้อมูลพื้นฐำนในเรื่องต่ำงๆ เช่น
1.1 ด้ำนกำรศึกษำ
กำรพัฒนำหลักสูตร หน้ำ 31
1.2 ด้ำนเศรษฐกิจ
1.3 ด้ำนสังคมวัฒนธรรม
1.4 ด้ำนสิ่งแวดล้อม
1.5 ด้ำนกำรสื่อสำร/คมนำคม
1.6 ด้ำนประชำกร
2. ศึกษำวิเครำะห์หลักสูตรในด้ำนต่ำงๆ ดังนี้
2.1 หลักกำร จุดหมำย และโครงสร้ำง
2.2 จุดประสงค์และคำอธิบำยรำยวิชำ
3. วำงแผนและจัดทำหลักสูตรตำมควำมต้องกำรของท้องถิ่นในลักษณะต่ำงๆ เช่น
3.1 กำรปรับกิจกรรมกำรเรียนกำรสอน
3.2 กำรปรับรำยละเอียดเนื้อหำ
3.3 ปรับปรุง และ/หรือเลือกใช้สื่อกำรเรียนกำรสอน
3.4 จัดทำสื่อกำรเรียนขึ้นใหม่
3.5 จัดทำคำอธิบำยและรำยวิชำเพิ่มเติม
4. กำหนดแนวทำงกำรจัดกำรเรียนรู้
5. จัดทำแผนกำรสอน
กำรพัฒน ำห ลักสู ตรตำมควำมต้อง กำรของท้องถิ่น ในลักษณะที่ 3.1- 3.4
ส ถ ำ น ศึ ก ษ ำ ไ ม่จ ำ เ ป็ น ต อ ง ข อ อ นุ มัติ / ข อ อ นุ ญ ำ ต จ ำ ก ก ร ะ ท ร ว ง ศึ ก ษ ำ ธิ ก ำ ร
สถำน ศึกษำสำมำรถดำเ นิ น จัดทำคำอธิ บำย ห รื อคำอธิ บำยรำยวิช ำขึ้ น มำใ ห ม่แล้ว
สถำนศึกษำจะต้องดำเนินกำรเสนอในกระทรวงศึกษำธิกำรหรือผู้ที่ได้รับกำรอนุมัติและกระทรวงศึกษำธิกำ
รประกำศให้ใช้ได้แล้วจึงจะสำมำรถนำไปใช้ในกำรจัดกำรเรียนกำรสอนในสถำนศึกษำได้ ดังภำพประกอบ
10 ดังนี้
กำรพัฒนำหลักสูตร หน้ำ 32
5.2.2 รูปแบบการพัฒนาหลักสูตรของกรมการศึกษานอกโรงเรียน
ก ร ม ก ำ ร ศึ ก ษ ำ น อ ก โ ร ง เ รี ย น ก ร ะ ท ร ว ง ศึ ก ษ ำ ธิ ก ำ ร ( 2541 : 2)
เปิดโอกำสให้สถำนศึกษำพัฒนำหลักสูตรได้เอง โดยพัฒนำ “หลักสูตรท้องถิ่น” และให้ควำมหมำยว่ำ
เป็นหลักสูตรที่สร้ำงขึ้นจำกสภำพปัญหำและควำมต้องกำรของผู้เรียนหรือสร้ำงจำกหลักสูตรแกนกลำงที่ปรั
บ ใ ห้ เ ข้ ำ กั บ ส ภ ำ พ ชี วิ ต จ ริ ง ข อ ง ผู้ เ รี ย น ต ำ ม ท้ อ ง ถิ่ น ต่ ำ ง ๆ
หรือสร้ำงจำกเหตุกำรณ์ที่เกิดขึ้นในปัจจุบันที่มีผลกระทบต่อผู้เรียน หลักสูตรท้องถิ่นมีควำมสอดคล้อง
เหมำะสมกับสภำพเศรษฐกิจและสังคมของ ท้องถิ่นนั้นๆ เน้นกำรเรียนรู้ชีวิตของตนเอง
ปรับตนเองให้ทันกับกำรเปลี่ยนแปลงของวิทยำกำร กำรใช้เทคโนโลยีและข่ำวสำรข้อมูลในกำรเรียนรู้ต่ำงๆ
ผู้เรียนได้เรียนรู้ตำมสภำพชีวิตจริงของตนเอง สำมำรถนำเอำควำมรู้ไปใช้ในกำรพัฒนำตนเอง พัฒนำอำชีพ
พัฒนำเศรษฐกิจ และสังคมของครอบครัวและท้องถิ่นได้
วิเครำะห์สภำพและควำมต้องกำร
ชุมช
น
สถำนศึกษ
ำ
ครู
วิเครำะห์หลักสูตร
(กิจกรรม/เนื้อหำ/จุดประสงค์ )
กำหนดแนวทำงพัฒน
ำหลักสูตร
ปรับกิจกรรม
ปรับเนื้อหำ
ปรับปรุงสื่อ
จัดทำสื่อ
เพิ่มเติมรำยวิชำ
กำหนดแนวทำงจัดกำ
รเรียนรู้
จัดทำแผนกำรสอน
ผู้เรียน
ภำพประกอบ 10 รูปแบบกำรพัฒนำหลักสูตรของกรมวิชำกำร
(กรมวิชำกำร กระทรวงศึกษำธิกำร , 2543 : 6 )
กำรพัฒนำหลักสูตร หน้ำ 33
รูปแบบกำรพัฒนำหลักสูตรของกรมกำรศึกษำนอกโรงเรียนที่นำหลักสูตรแกนกลำงมำปรับให้เข้ำ
กับสภำพของผู้เรียน ซึ่งแตกต่ำงไปตำมท้องถิ่นต่ำงๆ มีขั้นตอนกำรดำเนินกำรดังนี้
ขั้นตอนที่ 1การวิเคราะห์หลักสูตรแกนกลางที่สัมพันธ์กับสภาพปัญหาของชุมชน
ก ำ ร วิ เ ค ร ำ ะ ห์ ห ลั ก สู ต ร แ ก น ก ล ำ ง
ครูและผู้เรียนต้องร่วมกันศึกษำหลักสูตรแกนกลำงที่กรมกำรศึกษำนอกโรงเรียนสร้ำงขึ้น
ก ำ ห น ด ห ม ว ด วิ ช ำ ต่ ำ ง ๆ ที่ ผู้ เ รี ย น แ ต่ ล ะ ร ะ ดั บ ต้ อ ง เ รี ย น
เนื้อหำหลักสูตรแกนกลำงที่กำหนดเป็นเนื้อหำกลำงทั่วไปตำมหลักทฤษฎีของหมวดวิช ำนั้นๆ
ศึกษำรำยละเอียดของแต่ละหมวดวิชำ วิเครำะห์หัวข้อของเนื้อหำดังนี้
1.1 ศึกษำหลักสูตรแกนกลำงในระดับที่นำมำจัดกำรเรียนกำรสอน (ประถม มัธยมต้น
มัธยมปลำย ทุกหมวดวิชำ)
1 . 2
วิเครำะห์หัวข้อเนื้อหำที่ต้องพัฒนำเป็นหลักสูตรท้องถิ่นตำมสภำพปัญหำของชุมชนที่สำรวจมำแล้ว
และสอดคล้องกับวิถีชีวิตของท้องถิ่น
1 . 3
พิจำรณำหัวข้อเนื้อหำในหมวดวิชำอื่นที่เกี่ยวข้องนำมำจัดหมวดหมู่ด้วยกันในลักษณะบูรณำกำรเนื้อหำ
ขั้นตอนที่ 2การจัดหมวดหมู่สภาพปัญหาและความต้องการที่ส่งผลต่อผู้เรียน
นำสภำพปัญหำและควำมต้องกำรที่สำรวจและวิเครำะห์แล้วมำพิจำรณำร่วมกับหัวข้อเนื้อหำ
หมวดวิชำใดวิชำหนึ่งตำมหลักสูตรที่กำหนดเป็นหมวดวิชำแกนในกำรพัฒนำเป็นหลักสูตรโรงเรียนแล้วจัด
หมวดหมู่ของเนื้อหำที่สอดคล้องกับสภำพปัญหำและควำมต้องกำรหลังจำกนั้นจัดลำดับควำมสำคัญตำมสภ
ำพปัญหำของท้องถิ่นที่พบ
ขั้นตอนที่ 3การเขียนแผนการสอนโดยดาเนินการดังนี้
3.1 กำรกำหนดหัวข้อปัญหำ (theme) หัวข้อเนื้อหำของกำรเรียนกำรสอน
3. 2 ก ำ ร เ ขี ย น ส ำ ร ะ ส ำ คั ญ ( concept)
เ ป็ น บ ท ส รุ ป ใ จ ค ว ำ ม ส ำ คั ญ ข อ ง เ รื่ อ ง เ น้ น ค ว ำ ม คิ ด ร ว บ ย อ ด ห ลั ก ก ำ ร
ทักษะหรือลักษณะนิสัยที่ต้องกำรปลูกฝังให้เกิดกับผู้เรียน
3.3 กำรกำหนดขอบเขตเนื้อหำ ให้ระบุว่ำหัวข้อเนื้อหำครอบคลุมและสัมพันธ์กับ
วิชำใด
3. 4
กำหนดจุดประสงค์ทั่วไปหรือจุดประสงค์ปลำยทำงเป็นจุดประสงค์ที่คำดว่ำผู้เรียนจะมีกำรเปลี่ยนแปลงพฤ
ติกรรมอย่ำงไร หรือเกิดกำรเปลี่ยนแปลงด้ำนควำมรู้ ทักษะและทัศนะคติอย่ำงไรเมื่อเรียนจบเรื่องนั้นแล้ว
กำรพัฒนำหลักสูตร หน้ำ 34
3. 5 ก ำ ร ก ำ ห น ด จุ ด ป ร ะ ส ง ค์ เ ฉ พ ำ ะ ห รื อ จุ ด ป ร ะ ส ง ค์ น ำ ท ำ ง
เป็นกำรกำหนดเป้ำหมำยของกำรเรียนกำรสอนในแต่ละหัวเรื่องย่อยที่ปรำรถนำให้เกิดกับผู้เรียน
นิยมเขียนในลักษณะของจุดประสงค์เชิงพฤติกรรม
3. 6 ก ำ ร ก ำ ห น ด กิ จ ก ร ร ม ก ำ ร เ รี ย น ก ำ ร ส อ น
ให้กำหนดกิจกรรมตำมขั้นตอนของทฤษฎีเชิงระบบ (System Approach)
3. 7 สื่ อ ก ำ ร เ รี ย น ก ำ ร ส อ น
ต้องระบุให้ชัดเจนว่ำในกำรเรี ยนกำรสอนแต่ละหัวข้อเนื้อหำต้องใช้อุปกรณ์อะไร บ้ำง
และสำมำรถจัดหำจำกที่ใด โดยวิธีใด ต้องระบุเป็นรำยข้อตำมจุดประสงค์
3. 8 ก ำ ร ป ร ะ เ มิ น ผ ล
เป็นกำรเขียนแนวทำงกำรประเมินผลของกำรปฏิบัติกิจกรรมแต่ละขั้นตอนตำมจุดประสงค์ที่กำหนด
โดยให้ผู้เรียนรวบรวมผลงำนไว้ นำเสนอครูประจำกลุ่ม โดยกำรพรรณนำงำนที่รวบรวมไว้ เกี่ยวกับอะไร
มีจุดมุ่งหมำยอย่ำง ไร ผู้เรียนมีควำมรู้สึ กอย่ำงไรต่อกำรรวบรวมผลงำน และมีแน วคิด
มีกำรพัฒนำอะไรต่อไป มีควำมพึงพอใจกับชิ้นงำนมำกน้อยเพียงใด
ขั้นตอนที่ 4การจัดกิจกรรมการเรียนการสอน
ครูและผู้เรียนร่วมกันพัฒนำโดยมีสถำนศึกษำอำนวยควำมสะดวกและกำกับดูแลเพื่อให้เกิดกำรเรี
ย น รู้ ต ำ ม ส ภ ำ พ จ ริ ง
ซึ่งสถำนศึกษำโดยศูนย์กำรศึกษำนอกโรงเรียนจังหวัดเป็นผู้อนุมัติหลักสูตรที่ครูและผู้เรียนร่วมกันพัฒนำขึ้
นตำมควำมต้องกำรทำงนโยบำยของรัฐควำมต้องกำรทำงกำรศึกษำและควำมต้องกำรในกำรพัฒนำตนเองขอ
งผู้เรียน โดยมีวิธีดำเนินตำมลำดับ ดังนี้
4. 1 ค รู น ำ ห ลั ก สู ต ร ท้ อ ง ง ถิ่ น ที่ พั ฒ น ำ แ ล้ ว
น ำ เ ส น อ ศู น ย์ บ ริ ก ำ ร ก ำ ร ศึ ก ษ ำ น อ ก โ ร ง เ รี ย น อ ำ เ ภ อ
เ พื่ อ น ำ เ ส น อ ศู น ย์ ก ำ ร ศึ ก ษ ำ น อ ก โ ร ง เ รี ย น จั ง ห วั ด เ ป็ น ร ำ ย ภ ำ ค เ รี ย น
แต่ในกรณีไม่ต้องขออนุมัติใหม่หรือในกรณีหลักสูตรวิชำชีพให้นำเสนอเป็ นครำวๆ ไป
ที่พัฒนำหลักสูตรท้องถิ่นจำกหลักสูตรแกนกลำง
4.2 ครูและผู้เรียนร่วมกันกำหนดระยะเวลำในกำรจัดกิจกรรมกำรเรียนกำรสอน
ตำมสภ ำพ ควำมเ ป็ น ไป ได้ โดยใ ห้ควำมสำคัญกับ กระ บวน กำรหำ ค วำ มรู้ ( Input)
ก ร ะ บ ว น ก ำ ร น ำ ค ว ำ ม รู้ ที่ ไ ด้ รั บ ไ ป ป รั บ / ป ร ะ ยุ ก ต์ ใ ช้ ( Process)
และกระบวนกำรแสดงผลของควำมรู้หรือกำรเรียนรู้ที่สำมำรถประยุกต์ใช้กับชีวิต (Output)
4.3 จัดกิจกรรมกำรเรียนกำรสอนตำมกระบวนกำร โดยยึดวิธีของทฤษฎีเชิงระบบ
(Systems Approach: I-P-O)
ขั้นตอนที่5การประเมินผล
กำรพัฒนำหลักสูตร หน้ำ 35
กำรประเมินผลเน้นกำรประเมินผลตำมสภำพที่แท้จริง ( Authentic assessment)
ซึ่ ง ป ร ะ เ มิน อิ ง ค ว ำ ม ส ำ ม ำ ร ถ แ ล ะ ก ำ ร พัฒ น ำ ผู้เ รี ย น มุ่ง เ น้ น ค ว ำ ม ก้ำ ว ห น้ ำ
กำรเปลี่ยนแปลงที่เป็นชีวิตจริงของผู้เรียนแต่ละคนสะท้อนให้เห็นสภำพของงำนและสิ่งที่ผู้เรียนได้ปฏิบัติ
โ ด ย ผู้ เ รี ย น เ ป็ น ผู้ ส ร้ ำ ง ค ำ ต อ บ ด้ ำ น ก ำ ร แ ส ด ง
กำรสร้ำงสรรค์ผลผลิตของงำนเป็ นกำรประเมินผลงำนของผู้เรียนที่ได้ทำจริง ปฏิบัติจริง
ใ น แต่ละ ขั้น ตอน ข อง ก ระ บว น กำ รเ รี ยน ห รื อกระ บว น ก ำร ร ว บ ร ว มเ ห ตุ ก ำ ร ณ์
ข้อมูลที่ผู้เรียนทำได้และแปลควำมหมำยของข้อมูลหรือเหตุกำรณ์แล้วตัดสินใจจำกข้อมูลพื้นฐำนเหล่ำนั้น
ในทำงปฏิบัตินิยมใช้วิธีกำรประเมินจำกแฟ้มสะสมงำน (Portfolio) ซึ่งเป็นหลักฐำนแสดงควำมสำมำรถ
ควำมก้ำวหน้ำของผู้เรียน จำกกำรรวบรวมข้อมูลผลผลิต กำรแสดงออก กำรประเมินจำกสภำพจริง
ในงำนที่มีควำมหมำยและมีเกณฑ์มำตรฐำนที่ชัดเจนจะสะท้อนถึงควำมสำมำรถ กำรถ่ำยทอดควำมรู้ที่ได้รับ
โครงสร้ำงและประมวลควำมรู้ควำมคิดในขั้นสูงรวมทั้งคุณภำพของกำรแสดงออกและผลผลิตที่มีคุณภำพ
สรุปแบบกำรพัฒนำหลักสูตรของกรมกำรศึกษำนอกโรงเรียน ดังภำพประกอบ 11
ภำพประกอบ 11 รูปแบบกำรพัฒนำหลักสูตรของกรรมกำรศึกษำนอกโรงเรียน
(กรมกำรศึกษำนอกโรงเรียน กระทรวงศึกษำธิกำร, 2541:29)
รูปแบบที่เกี่ยวข้องกับกำรพัฒนำหลักสูตรของโรงเรียน ดังมีผู้นำเสนอในรูปแบบต่ำงๆ กัน
กล่ำวโดยสรุปดังตำรำง 1 ดังนี้
กำรวิเครำะห์หลักสูตรแกนกลำงและ
วิเครำะห์สภำพปัญหำของชุมชน
กำรจัดหมวดหมู่สภำพปัญหำและควำ
มต้องกำรส่งผลต่อผู้เรียน
กำรจัดกิจกรรมกำรเรียนกำรสอน
กำรเขียนแผนกำรสอน
กำรประเมินผล
กำรพัฒนำหลักสูตร หน้ำ 36
ตาราง 1แสดงรูปแบบ/สำระของรูปแบบกำรพัฒนำหลักสูตร
ผู้เสนอ รูปแบบ/สาระ
ไทเลอร์ หลักกำรและเหตุผลของกำรพัฒนำหลักสูตร ต้องคำนึงถึงพื้นฐำนที่สำคัญ
4 ประกำร คือ จุดมุ่งหมำย ประสบกำรณ์ กำรจัดประสบกำรณ์กำรเรียนรู้
และประเมินอย่ำงไรจึงจะทรำบว่ำผู้เรียนบรรลุเป้ำหมำย
ทำบำ ก ำ ร พัฒ น ำ ห ลัก สู ต ร แ บ บ ร ำ ก ห ญ้ำ ( Grass- roots approach)
หลักสูตรควรได้รับกำรออกแบบโดยครูผู้สอนมำกกว่ำพัฒนำจำกองค์กรที่อยู่
สูงขึ้น โดยมีขั้นตอนในกำรพัฒนำห ลักสู ตร 7 ขั้นตอน คือ 1.
วิเครำะห์ควำมต้องกำร
2. กำหนดจุดมุ่งหมำย 3. คัดเลือกเนื้อหำ 4. กำรจัดรวบรวมเนื้อหำสำระ
5 . ก ำ ร คั ด เ ลื อ ก ป ร ะ ส บ ก ำ ร ณ์ ก ำ ร เ รี ย น รู้ 6 .
กำรจัดรวบรวมประสบกำรณ์กำรเรียนรู้ 7. กำหนดวิธีวัดและประเมินผล
เซย์เลอร์
อเล็กซำนเดอร์
และเลวิส
กำรพัฒนำหลักสูตร ประกอบด้วยกระบวนกำรพัฒนำหลักสูตรที่สำคัญ
4 ขั้นตอน คือ 1. วัตถุประสงค์ของหลักสูตร 2. กำรออกแบบหลักสูตร
3. กำรนำหลักสูตรไปใช้ 4. กำรประเมินผลหลักสูตร
โอลิวำ กำรพัฒนำหลักสูตรมีอง ค์ประ กอบที่สำคัญ 12 ขั้นตอน คือ 1.
จุดหมำยของกำรศึกษำ 2. ควำมต้องกำรจำเป็นของผู้เรียนและชุมชน 3.
เป้ำหมำยหลักสูตร 4. จุดประสงค์หลักสูตร 5. นำหลักสูตรไปใช้ 6.
เ ป้ ำ ห ม ำ ย ก ำ ร จั ด ก ำ ร เ รี ย น ก ำ ร ส อ น แ ต่ล ะ ร ะ ดั บ 7 .
จุดประสงค์กำรจัดกำรเรียนแต่ละรำยวิชำ8. เลือกยุทธวิธีในกำรสอน 9.
เ ลือกเ ทคนิ ควิธี ก ำร ป ระ เ มิน ผ ลก่อน น ำ ไ ปส อน จริ ง 10.
นำยุทธวิธีไปปฏิบัติจริง 11. ประเมินผลกำรจัดกำรเรียนกำรสอน
สกิลเบ็ก กำรพัฒนำหลักสูตรที่เป็ นพลวัต ประกอบด้วย 5 ขั้นตอน คือ 1.
กำรวิเ ครำะ ห์ สถำน กำรณ์ 2 . กำรกำหน ดวัตถุประ สง ค์ 3 .
กำรออกแบบกำรจัดกำรเรียนกำรสอน 4. กำรนำหลักสูตรไปใช้ 5.
กำรประเมินกำรเรียนรู้และกำรประเมินผลหลักสูตร
วอล์คเกอร์ กำรพัฒนำหลักสูตรตำมแนวคิดเชิงประจักษ์นิยม ประกอบด้วยขั้นตอน
3 ขั้นตอน คือ 1. กำรศึกษำขั้นพื้นฐำน 2. กำรพิจำรณำไตร่ตรอง
กำรพัฒนำหลักสูตร หน้ำ 37
ผู้เสนอ รูปแบบ/สาระ
3. กำรออกแบบหลักสูตร
กรมวิชำกำร ก ำ ร พัฒ น ำ ห ลัก สู ต ร ป ร ะ ก อ บ ด้ ว ย 5 ขั้ น ต อ น คื อ 1 .
ศึกษำวิเครำะ ห์ ข้อมูลพื้นฐำน 2. ศึกษำวิเครำะ ห์หลักสู ตร 3.
วำงแผนและจัดทำหลักสูตร
4. กำหนดแนวทำงกำรจัดกำรเรียนรู้ 5. จัดทำแผนกำรสอน
กรมกำรศึกษำนอกโรงเรี
ยน
กำรพัฒนำหลักสูตรประกอบด้วย 5ขั้นตอน คือ 1. กำรวิเครำะห์หลักสูตร
แ ก น ก ล ำ ง 2 .
กำรจัดหมวดหมู่สภำพปัญหำและควำมต้องกำรที่ส่งผลต่อผู้เรียน 3.
กำรเขียนแผนกำรสอน 4. กำรจัดกิจกรรมกำรเรียนกำรสอน
5. กำรประเมินผลผู้เรียน
แนวคิดเกี่ยวกับรูปแบบกระบวนกำรสร้ำงหรือพัฒนำหลักสูตรของไทยนั้นยังมีน้อยมำก
ส่วนมำกจะเป็นรูปแบบตำมแนวคิดของชำวต่ำงประเทศ ซึ่งนักกำรศึกษำหลำยท่ำนได้เสนอรูปแบบไว้ดังนี้
5.2.4 รูปแบบการพัฒนาหลักสูตรของไทเลอร์ (Tyler)
ใน ค.ศ. 1949 ไทเลอร์ได้เขียนหนังสือเรื่อง Basic Principles of Curriculum andInstruction
ซึ่งเสนอแนวคิดพื้นฐำนในกำรพัฒนำหลักสูตรที่รู้จักกันดี คือ หลักสูตรและเหตุผลพื้นฐำน 4 ประกำร คือ
1. มีควำมมุ่งหมำยทำงกำรศึกษำอะไรบ้ำงที่โรงเรียนควรจะแสวงหำ
2 .
มีประสบกำรณ์ทำงกำรศึกษำอะไรบ้ำงที่โรงเรียนควรจัดขึ้นเพื่อช่วยให้บรรลุจุดประสงค์ที่กำหนดไว้
3. จะจัดประสบกำรณ์ทำงกำรศึกษำอย่ำงไร จึงจะทำให้กำรสอนมีประสิทธิภำพ
4 . จ ะ ป ร ะ เ มิ น ผ ล ข อ ง ป ร ะ ส บ ก ำ ร ณ์ ใ น ก ำ ร เ รี ย น อ ย่ ำ ง ไ ร
จึงจะตัดสินได้ว่ำบรรลุถึงจุดประสงค์ที่กำหนดไว้
จ ำ ก พื้ น ฐ ำ น ทั้ ง 4 ข้ อ ชี้ ใ ห้ เ ห็ น ว่ ำ
กำรสร้ำงหรือพัฒนำหลักสูตรต้องคำนึงถึงกำรกำหนดจุดมุ่งหมำย กำรกำหนดประสบกำรณ์ทำงกำรศึกษำ
กำรจัดประสบกำรณ์ทำงกำรศึกษำให้ผู้เรียน และกำรประเมินสัมฤทธิ์ผลของหลักสูตรด้วย
รูปแบบของการพัฒนาหลักสูตรของไทเลอร์เริ่มจาก
1. การกาหนดจุดมุ่งหมาย ก่อนจะกำหนดจุดมุ่งหมำยของหลักสูตรอย่ำงกว้ำงๆ นั้น
จะต้องอำศัยข้อมูลจำกแหล่ง ต่ำงๆ เช่น แหล่งแรกคือสังคม ได้แก่ ค่ำนิยม ควำมเ ชื่อ
และแนวปฏิบัติในกำรดำรงชีวิตในสังคม โครงสร้ำงที่สำคัญทำงสังคม และควำมมุ่งหวังทำงสังคม เป็นต้น
แหล่ง ที่สอง เ กี่ยวกับผู้เ รี ยน ซึ่ ง เ กี่ยวกับควำมต้อง กำร ควำมสน ใ จ ควำมสำมำ ร ถ
กำรพัฒนำหลักสูตร หน้ำ 38
และคุณลักษณะที่ประเทศชำติต้องกำร และแหล่งที่สำมก็คือ คำแนะนำของผู้เชี่ยวชำญสำขำวิชำกำรต่ำงๆ
หรือจำกผลกำรวิจัยที่สรุปให้ข้อคิดเกี่ยวกับกำรจัดทำหลักสูตรจัดกำรเรียนกำรสอนแล้วนำมำประมวลเข้ำด้ว
ยกันจนเป็นจุดมุ่งหมำยอย่ำงกว้ำงๆ ของหลักสูตรหรือจุดประสงค์ชั่วครำว (Tentative Objectives)
จำกนั้นจุดประสงค์ชั่วครำวจะได้รับกำรกลั่นกรองจำกข้อมูลด้ำนปรัชญำกำรศึกษำ ปรัชญำสังคม
และจิตวิทยำกำรเรียนรู้ ซึ่งจะตัดทอนจุดประสงค์ที่ไม่จำเป็นออกและทำให้จุดประสงค์มีควำมชัดเจนขึ้น
จุ ด ป ร ะ ส ง ค์ ที่ ไ ด้ นี้ เ ป็ น จุ ด ป ร ะ ส ง ค์ ที่ แ ท้ จ ริ ง ใ น ก ำ ร พั ฒ น ำ ห ลั ก สู ต ร
จำกนั้นจึงเลือกและจัดประสบกำรณ์กำรเรียนรู้หรือประสบกำรณ์ทำงกำรศึกษำสำหรับผู้เรียนเพื่อให้บรรลุจุ
ดประสงค์ที่กำหนดขึ้น
2 . ก า ร เ ลื อ ก แ ล ะ จั ด ป ร ะ ส บ ก า ร ณ์ ก า ร เ รี ย น
กำรเลือกและจัดประสบกำรณ์กำรเรียนที่คำดหวัง จะ ให้ผู้เรี ยน มีประ สบกำรณ์อย่ำง ไร
กิจ ก ร ร ม ที่ จั ด ทั้ ง ใ น ก ำ ร เ รี ย น ก ำ ร ส อ น แ ล ะ ส่ ว น เ ส ริ ม ห ลั ก สู ต ร นั้ น มี อ ะ ไ ร
ทั้งนี้ก็เพื่อจะให้กระบวนกำรกำรเรียนกำรสอนดำเนินไปเพื่อตอบสนองจุดมุ่งหมำยที่กำหน ดไว้
ไทเลอร์ได้เสนอเกณฑ์ในกำรพิจำรณำเลือกประสบกำรณ์กำรเรียนรู้ไว้ดังนี้
2.1 ผู้เรียนควรมีโอกำสฝึกพฤติกรรม และเรียนรู้เนื้อหำตำมที่ระบุไว้ในจุดประสงค์
2 . 2
กิจกรรมและประสบกำรณ์นั้นควรจะทำให้ผู้เรียนพึงพอใจที่จะปฏิบัติตำมพฤติกรรมที่ได้ระบุไว้ในจุดประส
งค์
2.3 กิจกรรมและประสบกำรณ์นั้นควรจะอยู่ในขอบข่ำยควำมพอใจที่พึงปฏิบัติได้
2 . 4 กิ จ ก ร ร ม แ ล ะ ป ร ะ ส บ ก ำ ร ณ์ ห ล ำ ย ๆ
ด้ำนของกำรเรียนรู้อำจนำไปสู่จุดประสงค์ที่กำหนดไว้เพียงข้อเดียว
2 . 5
ในทำนองเดียวกันกิจกรรมและประสบกำรณ์กำรเรียนรู้เพียงหนึ่งอย่ำงอำจตอบสนองจุดประสงค์หลำยๆ
ข้อได้
น อ ก จ ำ ก นั้ น
ไทเลอร์ยังเน้นเกี่ยวกับกำรพิจำรณำกำรจัดประสบกำรณ์กำรเรียนรู้ว่ำต้องคำนึงถึงควำมสัมพันธ์ในด้ำนเวลำ
ต่อเวลำ และเนื้อหำต่อเนื้อหำ เรียกว่ำเป็นควำมสัมพันธ์แบบ แนวตั้ง (Vertical) กับ แนวนอน (Horizontal)
ซึ่งมีเกณฑ์ในกำรจัดดังนี้
1 . ค ว ำ ม ต่ อ เ นื่ อ ง ( Continuity) ห ม ำ ย ถึ ง
ควำมสัมพันธ์ในแนวตั้งของส่วนองค์ประกอบหลักของตัวหลักสูตรจำกระดับหนึ่งไปยังอีกระดับหนึ่งที่สูงขึ้
นไป เช่น ในวิชำทักษะต้องเปิ ดโอกำสให้มีกำรฝึ กทักษะในกิจกรรมและประสบกำรณ์บ่อยๆ
และต่อเนื่องกัน
กำรพัฒนำหลักสูตร หน้ำ 39
2 . ก ำ ร จั ด ช่ ว ง ล ำ ดั บ ( sequence) ห ม ำ ย ถึ ง
ควำมสัมพันธ์ในแนวตั้งของส่วนองค์ประกอบหลักของหลักสูตรจำกสิ่งที่เกิดขึ้นก่อนไปสู่สิ่งที่เกิดขึ้นภำยห
ลั ง ห รื อ จ ำ ก สิ่ ง ที่ มี ค ว ำ ม ง่ ำ ย ไ ป สู่ ที่ มี ค ว ำ ม ย ำ ก ดั ง นั้ น
กำรจัดกิจกรรมและประสบกำรณ์ให้มีกำรเรียนลำดับก่อนหลังเพื่อให้ได้เรียนเนื้อหำที่ลึกซึ้งยิ่งขึ้น
3 . บู ร ณ ำ ก ำ ร ( Integration) ห ม ำ ย ถึ ง
ค ว ำ ม สั ม พั น ธ์ กัน ใ น แ น ว น อ น ข อ ง อ ง ค์ ป ร ะ ก อ บ ห ลั ก ข อ ง ตั ว ห ลั ก สู ต ร
จำกหัวข้อเนื้อหำหนึ่งไปยังอีกหัวข้อเนื้อหำหนึ่งของรำยวิชำ หรือจำกรำยวิชำหนึ่งไปยังอีกรำยวิชำอื่นๆ
ที่ มี ค ว ำ ม เ กี่ ย ว ข้ อ ง กั น
กำรจัดประสบกำรณ์จึงควรเป็นลักษณะที่ช่วยให้ผู้เรียนได้เพิ่มพูนควำมคิดเห็นและได้แสดงพฤติกรรมที่สอ
ด ค ล้ อ ง กั น
เนื้อหำที่เรียนเป็นกำรเพิ่มควำมสำมำรถของผู้เรียนให้ใช้ประสบกำรณ์ได้ในสถำนกำรณ์ที่แตกต่ำงกัน
ป ร ะ ส บ ก ำ ร ณ์ ก ำ ร เ รี ย น รู้ จึ ง เ ป็ น แ บ บ แ ผ น ข อ ง ป ฏิ สั ม พั น ธ์ ( Interaction)
ระหว่ำงผู้เรียนกับสถำนกำรณ์แวดล้อม
3. ก า ร ป ร ะ เ มิ น ผ ล
เพื่อที่จะตรวจสอบดูว่ำกำรจัดกำรเรียนกำรสอนให้บรรลุตำมจุดประสงค์ตำมที่กำหนดไว้หรื อไม่
สมควรจะมีกำรปรับแก้ไขส่วนใดบ้ำง ควรพิจำรณำจำกสิ่งต่อไปนี้
3.1 กำหนดจุดประสงค์ที่จะวัดและพฤติกรรมที่คำดหวัง
3.2 วัดและวิเครำะห์สถำนกำรณ์ที่จะทำให้เกิดพฤติกรรมเหล่ำนั้น
3.3 ศึกษำสำรวจข้อมูลเพื่อสร้ำงเครื่องมือที่จะวัดพฤติกรรมเหล่ำนั้นได้อย่ำงเหมำะสม
3.4 ตรวจสอบคุณภำพของเครื่องมือโดยใช้เกณฑ์ในกำรพิจำรณำดังนี้
3.4.1 ควำมเป็นปรนัย (Objectivity)
3.4.2 ควำมเชื่อมั่นได้ (Reliability)
3.4.3 ควำมเที่ยงตรง (Validity)
3.4.4 ควำมถูกต้อง (Accuracy)
3. 5
กำรพิจำรณำผลกำรประเมินให้เป็นประโยชน์เพื่ออธิบำยผลกำรเรียนรู้เป็นรำยบุคคลหรือเป็ นกลุ่ม
กำรอธิบำยถึงส่วนดีของหลักสูตรหรือสิ่งที่จะต้องปรับแก้เพื่อเป็นแนวทำงในกำรปรับปรุงหลักสูตรให้มีคุณ
ภำพยิ่งขึ้น
จ ำ ก รู ป แ บ บ ก ำ ร พั ฒ น ำ ห ลั ก สู ต ร แ ล ะ ก ำ ร ส อ น ข อ ง ไ ท เ ล อ ร์
เ มื่ อ ไ ด้ ศึ ก ษ ำ วิ เ ค ร ำ ะ ห์ แ ล ะ จ ะ พ บ ว่ ำ
กำรพัฒนำหลักสูตรของกระทรวงศึกษำธิกำรมีส่วนคล้ำยกับวิธีกำรของไทเลอร์มำก เช่น
ก ำ ร ก ำ ห น ด จุ ด ป ร ะ ส ง ค์ ข อ ง ห ลั ก สู ต ร
กำรพัฒนำหลักสูตร หน้ำ 40
ไทเลอร์ได้ใช้สังคมปัจจุบันเป็นพื้นฐำนและกำรจัดกำรศึกษำของเรำในปัจจุบันนี้ได้ทำกำรศึกษำวิเครำะห์สัง
ค ม จ น ส รุ ป อ อ ก ม ำ เ ป็ น แ น ว คิ ด ใ น ก ำ ร จั ด ก ำ ร ศึ ก ษ ำ ว่ ำ เ ป็ น
“ ก ำ ร ศึ ก ษ ำ เ พื่ อ พั ฒ น ำ ต น แ ล ะ ท ำ ป ร ะ โ ย ช น์ ใ ห้ กั บ สั ง ค ม ”
แนวคิดของไทเลอร์ได้สนับสนุนให้ผู้เรียนมีส่วนร่วมในกำรพัฒนำหลักสูตร และกระบวนกำรเรียนกำรสอน
และนอกจำกนี้กำรพัฒนำหลักสูตรจะต้องคำนึงถึงสภำพแวดล้อมภำยนอกที่สัมพันธ์กับกำรเรียนรู้ของผู้เรีย
นอีกด้วย
แหล่งข้อมูลเพื่อนำมำกำ
หนดจุดหมำยชั่วครำว
ข้อมูลในกำรกำหนดเกณฑ์ที่ต
รวจสอบพิจำรณำกลั่นกรอง
กำรศึกษำสังคม
กำรศึกษำผู้เรียน
กำรศึกษำแนวคิดของนั
กวิชำกำร
ปรัชญำสังคม
ปรัชญำกำรศึกษำ
กำหนดจุดมุ่งหมำยชั่ว
ครำว
ทฤษฎีกำรเรียนรู้
ปรัชญำกำรศึกษำ
ปรัชญำสังคม
จุดหมำย
กำรพัฒนำหลักสูตร หน้ำ 41
ภำพประกอบ 12 รูปแบบกำรพัฒนำหลักสูตรของไทเลอร์ (วิชัย วงษ์ใหญ่, 2537 : 11)
สรุป(Summary)
กำรพัฒน ำหลักสู ตรเ ป็ นกระบวนกำรสำคัญในกำรพัฒนำกำรศึกษำของชำติ
เพรำะฉะนั้นกำรพัฒนำหลักสูตรจึงเป็นภำรกิจสำคัญที่ผู้มีหน้ำที่รับผิดชอบและผู้ที่มีส่วนเกี่ยวข้องจะต้องเล็ง
เห็นถึงควำมสำคัญและทำหน้ำที่ในจุดนี้อย่ำงเต็มควำมสำมำรถ เพื่อให้ได้หลักสูตรที่มีประสิทธิภำพ
ส ำ ม ำ ร ถ ใ ช้ เ ป็ น เ ค รื่ อ ง มื อ ที่ ดี ใ น ก ำ ร จั ก ก ำ ร ศึ ก ษ ำ เ พื่ อ พั ฒ น ำ ป ร ะ เ ท ศ
ตำมจุดมุ่งหมำยในกำรพัฒนำหลักสูตรนั้นจะต้องมีกำรวำงแผนเพื่อกำรพัฒนำนับแต่กำรศึกษำและวิเครำะห์
ข้อมูลพื้น ฐ ำน กำรศึกษ ำห ลักเ ก ณฑ์ แ ละ ขั้น ต อน ก ำรเ ลื อ ก รู ปแ บ บ ที่เ ห ม ำ ะ ส ม
กระบวนกำรพัฒนำหลักสูตรเป็นกระบวนกำรที่ต่อเนื่องและเกี่ยวข้องกับหลำยฝ่ำยอย่ำงกว้ำงขวำง
ที่ ส ำ ม ำ ร ถ พั ฒ น ำ ไ ด้ ทั้ ง ก ร ะ บ ว น ก ำ ร นั บ แ ต่ก ำ ร ก ำ ห น ด จุ ด มุ่ง ห ม ำ ย
กำรจัดเ นื้ อหำสำระ ของ หลักสู ตรกำรน ำหลักสู ตรไปใ ช้ กำรประ เ มิน ผลหลักสู ต ร
และกำรปรับปรุงเปลี่ยนแปลงหลักสูตรหรือพัฒนำหลักสูตรเฉพำะส่วนที่ต้องกำรปรับปรุงแก้ไข
ไม่ว่ำจะเป็ นกำรพัฒนำหลักสูตรรำยวิชำ หรือพัฒนำในส่วนของกำรนำ หลักสู ตรไ ปใ ช้
ห รื อ ก ำ ร จั ด ก ำ ร เ รี ย น ก ำ ร ส อ น ก็ ต ำ ม
จุดประสงค์สำคัญก็คือกำรให้ได้มำซึ่งหลักสูตรที่มีประสิทธิภำพสำมำรถนำมำจัดกำรเรียนกำรสอนได้สอดค
ล้องกับควำมต้องกำรของผู้เรียนสังคมและประเทศชำติ สำมำรถพัฒนำผู้เรียนให้มีควำมเจริญทั้งด้ำนควำมรู้
ควำมคิด สติปัญญำ และสำมำรถรับผิดชอบต่อตนเองและสังคมได้
องค์ประกอบของหลักสูต
ร
กำรเลือกและกำรจัดประส
บกำรณ์กำรเรียน
กำรประเมินผล

บทที่ 4

  • 1.
    บทที่ 4 รูปแบบการพัฒนาหลักสูตร มโนทัศน์(Concept) คุณสมบัติ ที่ส ำคั ญ ที่ สุ ด ข อง ห ลัก สู ต ร คื อ หลักสู ตร ค ว ำ มเ ป็ น พ ล วัต และปรับเปลี่ยนไปตำมควำมต้องกำรและควำมเปลี่ยนแปลงของสังคม จำกคุณสมบัติดังกล่ำว กำรพัฒนำหลักสูตรจึงเป็นกิจกรรมที่เกิดขึ้นอย่ำงต่อเนื่อง ตลอดเวลำที่สภำพสังคมเปลี่ยนแปลงไป ดังนั้น กำรจัดกำรศึกษำให้สนองควำมต้องกำรของสังคมที่เปลี่ยนแปลงจึงเป็นสิ่งจำเ ป็ น และกำรเปลี่ยนแปลงหลักสูตรในลักษณะของกำรพัฒนำหลักสูตรเป็นสิ่งที่หลีกเลี่ยงไม่ได้ ผลการเรียนรู้(Learning Outcome) 1. มีควำมรู้ ควำมเข้ำใจเกี่ยวกับควำมหมำยของกำรพัฒนำหลักสูตร 2. มีควำมรู้ ควำมเข้ำใจ หลักกำร รูปแบบกำรพัฒนำหลักสูตร สาระเนื้อหา(Content) รูปแบบการพัฒนาหลักสูตร รูปแบบของกำรพัฒนำหลักสูตรส่วนมำกจะพัฒนำมำจำกแนวคิดของนักกำรศึกษำชำวต่ำงป ร ะ เ ท ศ ซึ่ ง แ ต่ ล ะ รู ป แ บ บ จ ะ มี ร ำ ย ล ะ เ อี ย ด ที่ แ ต ก ต่ ำ ง กั น ไ ป แต่กระบวนกำรและขั้นตอนควรประกอบด้วยกำรศึกษำวิเครำะห์ข้อมูลพื้นฐำนที่ซึ่งประกอบด้วยปรัช ญ ำ ก ำ ร ศึ ก ษ ำ ผู้เ รี ย น สั ง ค ม ส ภ ำ พ แ ว ด ล้อ มแ ล ะ เ ท ค โ น โ ล ยี แ ล ะ อื่ น ๆ เพื่อนำมำกำหนดจุดมุ่งหมำยเลือกเนื้อหำสำระและประสบกำรณ์กำรเรียนรู้จัดลงในหลักสูตร แล้วนำหลักสูตรไปทดลองใช้เพื่อหำข้อบกพร่องเพื่อนำมำแก้ไขหลักสูตรที่สมบูรณ์และนำไปใช้ สุดท้ำยทำกำรประเมินผลหลักสูตรและนำผลจำกกำรประเมินไปปรับปรุงแก้ไขหลักสูตรต่อไป กระบวนกำรพัฒนำหลักสูตรจะเป็นไปอย่ำงต่อเนื่องอย่ำงเป็น วัฏจักร
  • 2.
    กำรพัฒนำหลักสูตร หน้ำ 2 1.ความหมายของการพัฒนาหลักสูตร กำรพัฒนำหลักสูตรเป็นภำรกิจที่สำคัญและกว้ำงขวำง จึงมีผู้ให้ควำมหมำยของคำว่ำ กำรพัฒนำหลักสูตรเกิดขึ้นกำรพัฒนำหลักสูตรไว้หลำยกรณี เช่น กู๊ด (Good, 1973: 157-158) ได้ให้ควำมเห็นว่ำ กำรพัฒนำหลักสูตรเกิดขึ้นได้ 2ลักษณะ คือ กำรปรับปรุงและเปลี่ยนแปลงหลักสูตร กำรปรับปรุงหลักสูตรเป็นวิธีกำรพัฒนำหลักสูตรอย่ำงหนึ่ง เพื่อให้เหมำะกับโรงเรียนและระบบโรงเรียน จุดมุ่งหมำยของกำรสอน วัสดุอุปกรณ์ วิธี ก ำ ร ส อ น ร ว ม ทั้ ง ป ร ะ ม ว ล ผ ล ส่ว น ค ำ ว่ำ ก ำ ร เ ป ลี่ ย น แ ป ล ง ห ลัก สู ต ร หมำยถึงกำรแก้ไขหลักสูตรให้แตกต่ำงไปจำกเดิม เป็นกำรสร้ำงโอกำสทำงกำรเรียนขึ้นใหม่ เ ช ย์ เ ล อ ร์ แ ล ะ อ เ ล็ ก ซ ำ น เ ด อ ร์ ( Saylor and Alexander, 1974: 7) ให้คำจำกัดควำมหมำยของกำรพัฒนำหลักสูตรว่ำ หมำยถึงกำรจัดทำหลักสูตรเดิมที่มีอยู่แล้วให้ดีขึ้น ห รื อ เ ป็ น ก ำ ร จั ด ท ำ ห ลั ก สู ต ร ใ ห ม่โ ด ย ไ ม่มี ห ลั ก สู ต ร เ ดิ ม อ ยู่ ก่ อ น กำรพัฒนำหลักสูตรอำจหมำยรวมถึงกำรสร้ำงเอกสำรอื่นสำหรับนักเรียนด้วย ท ำ บ ำ ( Taba, 1962 : 454) ไ ด้ ก ล่ำ ว ไ ว้ว่ำ ก ำ ร พั ฒ น ำ ห ลั ก สู ต ร หมำยถึงกำรเปลี่ยนแปลงและปรับปรุงสูตรเดิมให้ได้ผลดียิ่งขึ้นทั้งในด้ำนกำรวำงจุดม่งหมำย ก ำ ร จัด เ นื้ อ ห ำ วิช ำ ก ำ ร เ รี ย น ก ำ ร ส อ น ก ำ ร วัด แ ล ะ ก ำ ร ป ร ะ เ มิน ผ ล อื่ น ๆ เ พื่ อ ใ ห้ บ ร ร ลุ ถึ ง จุ ด ม่ ง ห ม ำ ย อั น ใ ห ม่ ที่ ว ำ ง ไ ว้ กำรเปลี่ยนแปลงหลักสูตรเป็ นกำรเปลี่ยนแปลง ทั้งระบบหรื อเปลี่ยนแปลง ทั้ง ห มด ตั้ ง จุ ด มุ่ ง ห ม ำ ย แ ล ะ วิ ธี ก ำ ร และกำรเปลี่ยนแปลงหลักสูตรนี้จะมีผลกระทบทำงด้ำนควำมคิดและควำมรู้สึกของผู้ที่เกี่ยวข้องทุกฝ่ำ ย ส่ ว น ก ำ ร ป รั บ ป รุ ง ห ลั ก สู ต ร หมำยถึงกำรเปลี่ยนแปลงหลักสูตรเพียงบำงส่วนโดยไม่เปลี่ยนแปลงแนวควำมคิดพื้นฐำนหรือรูปแบ บของหลักสูตร สงัด อุทรำนันท์ (2532: 30) กล่ำวว่ำกำรพัฒนำหลักสูตรมีควำมหมำยอยู่2ลักษณะ คือ 1. ก ำ ร ท ำ ห ลั ก สู ต ร ที่ มี อ ยู่ แ ล้ ว ใ ห้ ดี ขึ้ น ห รื อ ส ม บู ร ณ์ ขึ้ น แ ล ะ 2 . กำรสร้ำงหลักสูตรขึ้นมำใหม่โดยไม่มีหลักสูตรเดิมเป็นพื้นฐำน วิชัย วงษ์ใหญ่(2525: 10) กล่ำวว่ำ กำรพัฒนำหลักสูตรคือกำรพยำยำมวำงโครงกำร ที่ จ ะ ช่ว ย ใ ห้ นั ก เ รี ย น ไ ด้ เ รี ย น รู้ ต ร ง ต ำ ม จุ ด มุ่ง ห ม ำ ย ที่ ก ำ ห น ด ไ ว้ หรือกำรพัฒนำหลักสูตรและกำรสอนระบบโครงสร้ำงของกำรจัดโปรแกรมกำรสอน กำรกำหนดจุดมุ่งหมำย เนื้อหำสำระ กำรปรับปรุงตำรำ แบบเรียน คู่มือครู และสื่อกำรเรียนต่ำงๆ ก ำ ร วัด แ ล ะ ก ำ ร ป ร ะ เ มิ น ผ ล ก ำ ร ใ ช้ ห ลั ก สู ต ร ก ำ ร ป รั บ ป รุ ง แ ก้ ไ ข
  • 3.
    กำรพัฒนำหลักสูตร หน้ำ 3 และกำรให้กำรอบรมครูผู้ใช้หลักสูตรให้เป็นไปตำมวัตถุประสงค์ของกำรพัฒนำหลักสูตรและกำรสอ นรวมทั้งกำรบริกำรและกำรบริหำรหลักสูตร ในกำรพัฒนำหลักสูตร เซย์เลอร์และอเล็กซำนเดอร์ (Saylor andAlexander, 1974: 8-9) ชี้ให้เห็นว่ำกำรจัดทำหรือพัฒนำหลักสูตรนั้นมีงำนที่ต้องทำสำคัญๆ อยู่3 ประกำร คือ 1 . กำรพิจำรณำและกำรกำหนดเป้ำหมำยเบื้องต้นที่สำคัญของหลักสูตรที่จัดทำนั้นว่ำมีเป้ำหมำยเพื่ออะไร ทั้งโดยส่วนรวมและส่วนย่อยของหลักสูตรนั้นๆ อย่ำงเด่นชัด 2. กำรเลือกกิจกรรมกำรเรียนกำรสอนและวัสดุประกอบกำรเรียนกำรส อน กำรเ ลือก สร รเ นื้ อ หำเ พื่ อส ำ ระ เ พื่ อ ก ำร อ่ำน กำรเ ขียน กำรทำแบ บ ฝึ ก หั ด และหัวข้อสำหรับกำรอภิปรำยตลอดจนกิจกรรมทั้งในและนอกห้องเรียน เป็นต้น 3. กำรกำหน ดระ บบกำรจัดวัสดุอุปกรณ์และ กำรจัดกำรเ รี ยน กำรสอน ตลอดทั้งกำรทดลองที่เป็นประโยชน์ เหมำะสมกับกำรเรียนกำรสอนแต่ละวิชำและแต่ละชั้นเรียน บำงครั้งเรำจะพบว่ำกำรพัฒนำหลักสูตรเป็นกระบวนกำรหรือขั้นตอนของกำรตัดสินใจเลือ กหำทำงเลือกทำงกำรเรียนกำรสอนที่เหมำะสม หรือเป็นที่รวบรวมของทำงเลือกที่เหมำะสมต่ำงๆ เ ข้ ำ ด้ ว ย กั น จ น เ ป็ น ร ะ บ บ ที่ ส ำ ม ำ ร ถ ป ฏิ บั ติ ไ ด้ และถ้ำหำกหลักสูตรมุ่งที่จะกำหนดสำหรับผู้เรียนหลำยกลุ่มหลำยประเภทโดยใช้วิธีกำรต่ำงๆ และโอกำสต่ำงๆ กันแล้วนักพัฒนำหลักสูตรต้องคำนึงถึงภูมิหลักขององค์ประกอบต่ำงๆ อย่ำง ละ เ อียดและ รอบคอบก่อน จะ ตัดสิ น ใ จเ ลือ กทำง เ ลือ กใ ดทำง เ ลือ ก ห นึ่ ง และเมื่อตัดสินใจเลือกแล้วก็ต้องคำนึงถึงผลลัพธ์ที่เกิดขึ้นซึ่งอำจมีผลกระทบต่อสิ่งอื่นๆ เป็น วัฏจักร 2. หลักการพัฒนาหลักสูตร จำกควำมคิดเห็นของนักกำรศึกษำในเรื่องของควำมหมำยของกำรพัฒนำหลักสูตรที่กล่ำวมำ จ ะ เ ห็ น ไ ด้ ว่ำ ก ำ ร พั ฒ น ำ ห ลั ก สู ต ร เ ป็ น ก ร ะ บ ว น ก ำ ร ที่ มี ขั้ น ต อ น ๆ อย่ำงเป็นระบบระเบียบและเพื่อให้งำนกำรพัฒนำหลักสูตรดำเนินไปสู่จุดมุ่งหมำยของกำรพัฒนำอย่ำง แท้จริงเรำจึงต้องคำนึงถึงหลักในกำรพัฒนำหลักสูตร 1. กำรพัฒนำหลักสูตรจำเป็นต้องมีผู้นำที่เชี่ยวชำญและมีควำมสำมำรถในงำนพัฒนำหลักสูตรเป็นอย่ำงดี
  • 4.
    กำรพัฒนำหลักสูตร หน้ำ 4 2. กำรพัฒนำหลักสูตรจำเป็นต้องได้รับควำมร่วมมือและกำรประสำนงำนอย่ำงดีจำกบุคคลที่เกี่ยวข้องทุก ฝ่ำยทุกระดับ 3. กำรพัฒนำหลักสูตรจำเป็นต้องมีกำรดำเนินกำรเป็นระบบระเบียบแบบแผนต่อเนื่องกันไป เริ่มตั้งแต่กำรวำงจุดมุ่งหมำยในกำรพัฒนำหลักสูตรนั้นจนถึงกำรประเมินผลกำรพัฒนำหลักสูตรในกำ รดำเนินงำนจะต้องคำนึงถึงจุดเริ่มต้นในกำรเปลี่ยนแปลงว่ำ กำรพัฒนำหลักสูตรที่จุดใด จะเป็นกำรพัฒนำส่วนย่อยหรือกำรพัฒนำทั้งระบบ และจุดดำเนินกำรอย่ำงไรในขั้นต่อไป สิ่งเหล่ำนั้นเป็นสิ่งที่ผู้มีหน้ำที่ในกำรพัฒนำหลักสูตรไม่ว่ำจะเป็นผู้เชี่ยวชำญทำงด้ำนกำรจัดหลักสูตร ค รู ผู้ ส อ น ห รื อ นั ก วิ ช ำ ก ำ ร ท ำ ง ด้ ำ น ก ำ ร ศึ ก ษ ำ แ ล ะ บุ ค ค ล ต่ำ ง ๆ ที่ เ กี่ ย ว ข้ อ ง จ ะ ต้ อ ง ร่ ว ม มื อ กั น พิ จ ำ ร ณ ำ อ ย่ ำ ง ร อ บ ค อ บ และดำเนินกำรอย่ำงมีระเบียบระบบแบบแผนทีละขั้นตอน 4. ก ำ ร พั ฒ น ำ ห ลั ก สู ต ร จ ะ ต้ อ ง ร ว ม ถึ ง ผ ล ง ำ น ต่ ำ ง ๆ ทำงด้ำนหลักสูตรที่ได้สร้ำงขึ้นมำใหม่อย่ำงมีประสิทธิภำพ ไม่ว่ำจะเป็นเอกสำรหลักสูตร เนื้อหำวิชำ กำรทำกำรทดสอบหลักสูตรกำรนำหลักสูตรไปใช้ หรือกำรจัดกำรเรียนกำรสอน 5. กำรพัฒนำหลักสูตรที่มีประสิทธิภำพจะต้องมีกำรฝึกฝนอบรมครูประจำกำรให้มีควำมเข้ำใจในหลักสู ตรใหม่ควำมคิดใหม่ แนวทำงกำรจัดกำรเรียนกำรสอนตำมหลักสูตรใหม่ 6. กำรพัฒนำหลักสู ตรจะ ต้อง คำนึง ถึง ประโยชน์ใน ด้ำน กำรพัฒนำ จิ ตใ จ และทัศนคติของผู้เรียนด้วย 3. ผลที่ได้จากการพัฒนาหลักสูตร กำรพัฒน ำห ลักสู ตรเ ป็ น ง ำน ที่ มีกระ บ วน กำร และ ขั้น ตอน ที่ ซับ ซ้ อ น และเป็นงำนที่ต้องอำศัยผู้เชี่ยวชำญทำงด้ำนกำรจัดหลักสูตร นักวิชำกำร นักพัฒนำหลักสูตร ให้มำทำงำนร่วมกันกับบุคคลหลำยฝ่ ำย และต้องได้รับควำมร่วมมือจำกทุกฝ่ ำยด้วยดี กำรพัฒนำหลักสูตรจึงจะประสบควำมสำเร็จเมื่อกำรพัฒนำหลักสูตรสำเร็จลุล่วงตำมจุดหมำยแห่งกำร พัฒนำแล้วย่อมก่อให้เกิดประโยชน์ ดังนี้ 1. เป็ นกำรพัฒนำกำรศึกษำของชำติให้บรรลุตำมวัตถุประสงค์ตำมที่วำง ไว้ เพื่อให้กำรศึกษำของชำติเป็นกำรศึกษำเพื่อพัฒนำผู้เรียนให้สอดคล้องกับควำมเจริญของสังคมและขอ งโลก
  • 5.
    กำรพัฒนำหลักสูตร หน้ำ 5 2. เป็นกำรพัฒนำระบบกำรศึกษำให้เจริญก้ำวหน้ำทันต่อกำรเปลี่ยนแปลงของสังคมและโลก โดยเฉพำะในยุคที่เรียกว่ำโลกยุคโลกำภิวัตน์ 3. เพื่อให้ครูผู้สอนมีควำมรู้ควำมเข้ำใจและควำมสำมรถในกำรพัฒนำกำรเรียนกำรสอนแก่ผู้เรียนดังต่อไ ปนี้ 3.1 มีควำมสำมำรถเปลี่ยนกับทักษะในด้ำนต่ำงๆ 3.2 มีควำมรู้เพียงพอที่จะศึกษำในระดับสูงขึ้นไป 3.3 ประพฤติตนเป็นพลเมืองดีของสังคม 3.4 มีจิตใจและร่ำงกำยที่สมบูรณ์แข็งแรง 3.5 มีควำมเข้ำใจและรักษำควำมงำมตำมธรรมชำติ 3.6 มีวัฒนธรรมและศีลธรรมอันดีงำม 3.7 มีควำมสนใจและเชี่ยวชำญในด้ำนใดด้ำนหนึ่งเป็นพิเศษ 3.8 มีควำมสนใจในกำรดำรงชีวิตในสังคมได้อย่ำงเหมำะสม 3.9 มีควำมสำมำรถในกำรแก้ปัญหำในชีวิตและในสังคมได้ 4. กระบวนการในการพัฒนาหลักสูตร ถ้ำหลักสูตรได้รับกำรพิจำรณำว่ำเป็นทุกสิ่งทุกอย่ำงซึ่งเกิดขึ้นในกำรวำงแผนกำรเรียนกำรส อนในสถำบันกำรศึกษำแล้ว กำรพัฒนำหลักสูตรก็จะเป็นกำรพัฒนำแผนเพื่อจัดโปรแกรมกำรศึกษำ ซึ่งหมำยถึงกำรให้นิยำมและกำรเลือกจุดประสงค์ของกำรศึกษำ เลือกประสบกำรณ์กำรเรียนรู้ และกำรประเมินโปรแกรมกำรศึกษำ กำรพัฒนำหลักสูตรเป็นงำนปฏิบัติมิใช่งำน ทฤษฎี เป็นควำมพยำยำมที่จะออกแบบระบบ เพื่อให้ประสบควำมสำเร็จตำมจุดมุ่งหมำยของกำรศึกษำ และระบบนี้จะต้องเป็นประโยชน์ที่แท้จริงปรำกฏต่อสังคมและต่อมนุษย์ ซึ่งมีควำมมุ่งหมำย มี ค ว ำ ม ฝั ก ใ ฝ่ ใ น สิ่ ง ที่ ต น ช อ บ มี ก ล ไ ก ก ำ ร เ ค ลื่ อ น ไ ห ว ดั ง นั้ น ขั้นตอนที่จำเป็นขั้นแรกในกำรพัฒนำหลักสูตร คือ กำรตรวจและวิเครำะห์สถำนกำรณ์สำคัญๆ ซึ่ ง เ ป็ น ค ว ำ ม มุ่ง ห ม ำ ย ป ล ำ ย ท ำ ง ข อ ง ก ำ ร พั ฒ น ำ ห ลั ก สู ต ร คื อ กำรเปลี่ยนแปลงของนักเรียนและครู ครูที่กลำยเป็นผู้ที่มีควำมรู้มำกขึ้น มีทักษะมำกขึ้น แ ล ะ มี ค ว ำ ม ไ ม่ ห ยุ ด นิ่ ง ม ำ ก ขึ้ น ครูซึ่งมีคุณสมบัติดังกล่ำวนี้ จะเป็ นผู้ที่ให้บริกำรแก่นักเรียน ได้อย่ำง มีประสิทธิ ภ ำพ รำยละเอียดต่อไปนี้จะกล่ำวถึงกำรดำเนินงำนพัฒนำหลักสูตร และแนวคิดกำรพัฒนำหลักสูตร
  • 6.
    กำรพัฒนำหลักสูตร หน้ำ 6 แดเนียลแทนเนอร์ และลอร์เรล แทนเนอร์ (D. Tanner & L. Tanner. 1995 : 385) กล่ำวว่ำปัจจัยและอิทธิพลหลักสูตรมีปฏิสัมพันธ์จำกปรัชญำสังคม พฤติกรรมมนุษย์ และควำมรู้ที่ยิ่งใหญ่กว้ำงขวำงสิ่งเหล่ำนั้นมีอิทธิพลต่อผู้เรียนโดยแปรสภำพมำเป็นเนื้อหำวิชำสำหรับ กำรเ รี ยน กำรสอน เ พื่อใ ห้เ กิดควำมเ หมำะ สมกับกำรพัฒน ำ คน ใ น สัง ค มใ ห ม่ ซึ่งเรียกว่ำกระบวนกำรทัศน์ด้วยหลักสูตร มำร์ช และวิลลิส (Marsh & Willis. 1995 : 278) ได้สรุปแนวคิดในกำรพัฒนำหลักสูตร ว่ำ กระ บวน กำรพัฒน ำหลักสู ตรและ กำรเปลี่ยน แปลงหลักสู ตรแม้มีหลำยแน วคิด แต่เมื่อสรุปรวมควำมคิดแล้วล้วนอยู่บนพื้นฐำนควำมต่อเนื่องเป็นอนุกรมโดยเริ่มจำกแรงกดดันและผ ลกระทบจำกปัจจัยบริบทและควำมก้ำวหน้ำทำงเทคโนโลยีสู่กำรปรับปรุงหลักสู ตร ก ำ ร น ำ ห ลัก สู ต ร ไ ป สู่ส ถ ำ บัน เ พื่ อ ใ ช้จ ะ ไ ด้รั บ แ ร ง ก ด ดัน จ ำ ก ปั จ จัย ต่ำ ง ๆ ทำให้เกิดกำรเปลี่ยนแปลงปรับปรุงหลักสูตรขึ้นมำอีกในระยะต่อไปต่อเนื่องดังภำพประกอบ 2
  • 7.
  • 8.
    กำรพัฒนำหลักสูตร หน้ำ 8 ใน ก ำ ร ว ำ ง แ ผ น พั ฒ น ำ ห ลั ก สู ต ร เพื่อดำเนินงำนพัฒนำหลักสูตรมีแรงผลักดันและปัจจัยอิทธิพลหลำยระดับตั้งแต่ระดับโรงเรียน ร ะ ดั บ ชุ ม ช น ค ร อ บ ค รั ว สั ง ค ม ป ร ะ เ ท ศ ช ำ ติ จ น ถึ ง ร ะ ดั บ น ำ น ำ ช ำ ติ พลังผลักดันของสังคมเป็นตัวเร่งสำคัญในกำรวำงแผนหลักสูตร (ParkayW.and Glen Hass, 2000 : 275) องค์ประกอบในกำรดำเนินงำนพัฒนำหลักสูตรประกอบด้วยคณะกรรมกำรดำเนินงำนจัดทำหลัก สู ต ร ศึ ก ษ ำ วิ เ ค ร ำ ะ ห์ ส ภ ำ พ ข อ ง สั ง ค ม ใ น ปั จ จุ บั น พร้อมทั้งวิเครำะห์หลักสูตรเดิมเพื่อนำข้อมูลที่ได้มำพิจำรณำร่วมกับข้อมูลพื้นฐำน ต่ำง ๆ ใ น ก ำ ร พั ฒ น ำ ห ลั ก สู ต ร ป รั บ ป รุ ง แ ก้ไ ข แ ล้ ว ก ำ ห น ด จุ ด ป ร ะ ส ง ค์ ใ ห ม่ อ ง ค์ ป ร ะ ก อ บ ใ น แ ต่ ล่ ะ ส่ ว น จ ะ มี ค ว ำ ม สั ม พั น ธ์ กั น แ ล ะ เ ท่ ำ เ ที ย ม กัน จะขำดองค์ประกอบใดองค์ประกอบหนึ่งไม่ได้ ได้แก่ 1. กำรกำหนดควำมมุ่งหมำยจะต้องชัดเจนว่ำต้องให้ผู้เรียนในระดับนั้นๆ มีคุณสมบัติอย่ำงไร เมื่อกำหนดควำมมุ่งหมำยแล้วจะได้ใช้เป็นแนวทำงในกำรกำหนดเนื้อหำวิชำและประสบกำรณ์ในกำรเรียนรู้ ต่อไป 2. กำรวำง แผน กำหน ดโครง สร้ำง ของ หลักสู ตร และ กำรเ ลือกเ นื้ อหำวิชำ ในหลักสูตรจะต้องกำหนดโครงสร้ำงอะไรบ้ำง เช่น จะต้องใช้เวลำศึกษำนำ นเ ท่ำไร จ ะ ต้ อ ง เ รี ย น ทั้ ง ห ม ด กี่ ห น่ ว ย ก ำ ร เ รี ย น จึ ง จ ะ จ บ ห ลั ก สู ต ร ไ ด้ จะ ต้อง เ ข้ำเ รี ยน กี่คำ บ ต่อ สัป ด ำห์ ต่อ ภ ำ คเ รี ยน มีกำ ร วัด แ ละ ป ระ เ มิน ผล อ ย่ำ ง ไ ร ระบบกำรให้คะแนนเป็ นอย่ำงไร มีวิชำใดบ้ำงที่จะต้องเรียนบังคับเท่ำไร และเลือกเท่ำไร และวิชำเหล่ำนั้นประกอบไปด้วยเนื้อหำอะไรมีประสบกำรณ์อะไรบ้ำง 3. กำรทดล อง ใ ช้ห ลักสู ต รห รื อ กระ บ วน ก ำรเ รี ยน กำ ร สอน ห รื อ วิ ธี ก ำ ร และกำรจัดกำรเกี่ยวกับหลักสูตรเพื่อให้กำรเรียนกำรสอนเป็นไปตำมควำมมุ่งหมำยของหลักสูตรอย่ำงมีประ สิ ทธิ ภ ำพ จำเ ป็ น ต้อง จัด ห ำ แ ละ ป รั บ ป รุ ง ก ระ บ วน ก ำ รส อ น กำรจัดชั้น เ รี ย น กำรใ ช้อุปกรณ์กำ รวัดผลและ ประ เ มิน ผล และ กำรจัดกิจกรรมเ สริ มทำง วิช ำ ก ำ ร ตลอดจนกำรสอนซ่อมเสริมให้กำรนำหลักสูตรไปใช้เกิดประโยชน์สูงสุด 4. กำรประเมินผลหลักสูตร เป็นกำรประเมินคุณค่ำของหลักสูตรว่ำมีคุณภำพเป็นอย่ำงไร เป็นกระบวนกำรที่ใช้พิจำรณำว่ำควำมมุ่งหมำยเป็นอย่ำงไร เนื้อหำวิชำและประสบกำรณ์ตรงกับควำม มุ่งหมำยหรือไม่ กำรเรียนกำรสอนมีปัญหำและอุปสรรคอะไรบ้ำงและกำรประเมินผลอย่ำง ไร ดังภำพประกอบ 3
  • 9.
    กำรพัฒนำหลักสูตร หน้ำ 9 ภำพประกอบ3 แสดงกระบวนกำรพัฒนำหลักสูตร ที่มำ : สงัด อุทรำนันท์ (2532 :24) 5. รูปแบบในการพัฒนาหลักสูตร ปรับปรุง แก้ไข ศึกษำและวิเคร ำะห์สหภำพสัง คมและหลักสู ตรเดิม ประเมิน ผล คณะกรรมกำร กำรดำเนินงำน พัฒนำหลักสูต ร กำหนดควำ มมุ่งหมำย นำไปทด ลองใช้ กำหนดโครงส ร้ำงและเนื้อหำ วิชำ ศึกษำและวิเครำะ ห์สภำพสังคมแล ะหลักสูตรเดิม แนวคิด (ปรัชญำ) และผลกำรศึกษำค้นคว้ำทำงจิตวิทยำข้อมูลเกี่ยวกับนักเรี ยนและกำรประกอบอำชีพข้อมูลควำมก้ำวหน้ำทำงวิชำก ำร วิทยำศำสตร์ เทคโนโลยี บทบำทของสถำบันกำรศึกษำ และสื่อสำรมวลชนข้อมูลสภำพเศรษฐกิจ สังคม กำรเมือง ค่ำนิยม และวัฒนธรรม
  • 10.
    กำรพัฒนำหลักสูตร หน้ำ 10 รูป แ บ บ ใ น ก ำ ร พั ฒ น ำ ห ลั ก สู ต ร เ ป็ น สิ่ ง ส ำ คั ญ แ ล ะ จ ำ เ ป็ น เ นื่ อ ง จ ำ ก รู ป แ บ บ ห ลั ก สู ต ร เ ป รี ย บ เ ส มื อ น พิ ม พ์ เ ขี ย ว ( Blue Print) ที่ ใ ช้ เ ป็ น แ น ว ท ำ ง ก ำ ร พั ฒ น ำ ห ลั ก สู ต ร จ ำ ก ผู้เ ชี่ ย ว ช ำ ญ ท ำ ง ด้ ำ น ห ลั ก สู ต ร นักวิชำกำรจึงมีควำมสำคัญเพื่อเป็นพื้นฐำนสำหรับกำรวิจัยครั้งนี้ รูปแบบกำรพัฒนำหลักสูตรที่สำคัญมีดังนี้ 5.1 รูปแบบการพัฒนาหลักสูตรจากแนวคิดต่างประเทศ 5.1.1 รูปแบบการพัฒนาหลักสูตรตามแนวคิดของไทเลอร์ (Ralph W. Tyler) ไทเลอร์ได้นำเสนอแนวคิดพื้นฐำนเกี่ยวกับกำรพัฒนำหลักสูตรและกำรสอนซึ่งก็คือหลักกำรและเ หตุผลใ น กำรพัฒนำหลักสู ตร(Tyler Rationale) ว่ำใ น กำรพัฒนำหลักสู ตรและ กำรสอน ต้องตอบคำถำมพื้นฐำนที่สำคัญ 4 ประกำร คือ (Tyler, 1949: 3) 1. จุ ด มุ่ ง ห ม ำ ย ท ำ ง ก ำ ร ศึ ก ษ ำ ( Educational Purposes) อะไรบ้ำงที่โรงเรียนต้องกำรให้ผู้เรียนได้เรียนรู้ 2. ป ร ะ ส บ ก ำ ร ณ์ ท ำ ง ก ำ ร ศึ ก ษ ำ ( Educational Experiences) อะไรบ้ำงที่โรงเรียนจะต้องจัดให้ เพื่อช่วยให้บรรลุจุดมุ่งหมำย 3. จะจัดประสบกำรณ์ทำงกำรศึกษำอย่ำงไรจึงจะทำให้สอนมีประสิทธิภำพ 4. ประเมินประสิทธิภำพของกำรจัดประสบกำรณ์กำรเรียนอย่ำงไรจึงจะทรำบได้ว่ำผู้เรียนได้บรรลุเป้ำหมำยทำ งกำรศึกษำ ไทเลอร์ได้วำงรูปแบบโครงสร้ำงของหลักสูตรโดยใช้วิธีกำรและเป้ำหมำยปลำยทำง (Means and ends approsch) ดังนี้ (วิชัย วงษ์ใหญ่, 2537: 10-11) ในกำรกำหนดจุดมุ่งหมำยนั้น ในขั้นแรกต้องกำหนดเป็ นจุดมุ่งหมำยชั่วครำวก่อน โ ด ย ต้ อ ง น ำ บ ริ บ ท ที่ เ กี่ ย ว ข้ อ ง เ ช่ น บ ริ บ ท ท ำ ง ด้ ำ น สั ง ค ม ด้วยกำรนำสิ่งที่สังคมคำดหวังว่ำต้องกำรให้ผู้เรียนมีคุณลักษณะอย่ำงไร และมีกำรศึกษำตัวผู้เรียน เช่น ค ว ำ มต้อ ง ก ำ ร ค ว ำ มส น ใ จ ฐ ำ น ะ ท ำ ง เ ศ ร ษ ฐ กิจ ข อ ง ค ร อ บ ค รั ว เ ป็ น ต้น น อ ก จ ำ ก นั้ น ยัง ต้อ ง ศึ ก ษ ำ แ น ว คิ ด ข อ ง นั ก วิช ำ ก ำ ร ( วิชัย ว ง ษ์ ใ ห ญ่, 2537 : 12) ค ว ำ ม เ ชื่ อ ค่ำ นิ ย ม ข อ ง สั ง ค ม เ ป็ น สิ่ ง จ ำ เ ป็ น ที่ ต้ อ ง วิ เ ค ร ำ ะ ห์ ใ ห้ ชั ด เ จ น เพรำะกำรศึกษำสังคมค่ำนิยมขนบประเพณี วัฒนธรรมจะให้คำตอบว่ำสังคมต้องกำรจัดกำรศึกษำเพื่ออะไร แ ล ะ จ ะ จั ด ก ำ ร ศึ ก ษ ำ ส ำ ห รั บ ใ ค ร สิ่งเหล่ำนี้ ช่วยให้แสวงหำคำตอบที่ชัดเจนในกำรกำหนดเป้ำหมำยหรือทิศทำงของกำรศึกษำ (ดังภำพประกอบ 4)
  • 11.
    กำรพัฒนำหลักสูตร หน้ำ 11 แหล่งข้อมูลเพื่อ นำมำกำหนด จุดมุ่งหมำยชั่วครำว ภำพประกอบ4 รูปแบบกำรพัฒนำหลักสูตรของไทเลอร์ (วิชัย วงษ์ใหญ่, 2537 : 11) กำรพัฒนำหลักสูตรและกำรเสนอของไทเลอร์ มีลักษณะสำคัญคือ (วิชัย วงษ์ใหญ่, 2537 : 12- 14) 1. จุดมุ่งหมำยเป็นตัวกำหนดควบคุมกำรเลือกและจัดประสบกำรณ์กำรเรียนดังนั้น ก ำ ร ก ำ ห น ด จุ ด มุ่ ง ห ม ำ ย จึ ง มี 2 ขั้ น ต อ น คื อ ตอนแรกเป็นกำรกำหนดจุดมุ่งหมำยชั่วครำวแล้วจึงหำวิธีกำรและเกณฑ์จำกทฤษฎีกำรเรียนรู้ปรัชญำกำรศึก กำรศึกษำสังคม กำรศึกษำผู้เรียน กำรศึกษำแนวคิดขอ งนักวิชำกำร ปรัชญำสังคม กำหนด จุดมุ่งหมำยชั่วครำว ทฤษฎีกำรเรียนรู้ ปรัชญำกำรศึกษำ ปรัชญำสังคม จุดมุ่งหมำย กำรเลือกและกำรจัดประสบกำรณ์กำ รเรียน กำรประเมินผล ข้อมูลในกำรกำหนด เกณฑ์ที่ตรวจสอบพิ จำรณำกลั่นกรองเป็ นจุดมุ่งหมำยจริง องค์ประกอบ ของหลักสูตร
  • 12.
    กำรพัฒนำหลักสูตร หน้ำ 12 ษำและปรัชญำสังคมมำกลั่นกรองจุดมุ่งหมำยชั่วครำวเพื่อให้ได้มำเป็นจุดมุ่งหมำยที่แท้จริงของหลักสูตร พื้นฐำนทำงจิตวิทยำและปรัชญำในกำรพัฒนำหลักสูตรจะเข้ำมำมีบทบำทและช่วยในกำรตรวจสอบเพื่อหำค วำมชัดเจนของกำรกำหนดจุดมุ่งหมำยขั้นนี้เพื่อตอบคำถำมและหำควำมชัดเจนว่ำกำรจัดหลักสูตรเพื่อตอบส นองใคร ตอบสนองผู้เรียนหรือสังคม 2 . กำรเลือกและจัดประสบกำรณ์กำรเรียนที่คำดหวังว่ำจะให้ผู้เรียนมีประสบกำรณ์กำรจัดกิจกรรมในกำรเรียน ก ำ ร ส อ น แ ล ะ ส่ ว น เ ส ริ ม ห ลั ก สู ต ร นั้ น มี อ ะ ไ ร ทั้งนี้ เพื่อให้กระบวนกำรเรียนกำรสอนดำเนินไปเพื่อตอบสนองจุดมุ่งหมำยที่กำห น ดไ ว้ ไทเลอร์ได้เสนอเกณฑ์ในกำรพิจำรณำเลือกประสบกำรณ์กำรเรียนรู้ไว้ดังนี้ 2.1 ผู้เรียนควรมีโอกำสฝึกพฤติกรรมและกำรเรียนรู้เนื้อหำตำมที่ระบุไว้ในจุดมุ่งหมำย 2 . 2 กิจกรรมและประสบกำรณ์นั้นทำให้ผู้เรียนพอใจปฏิบัติกำรเรียนรู้อำจนำไปสู่จุดมุ่งหมำยที่กำหนดไว้เพียงข้ อเดียวก็ได้ 2.3 กิจกรรมและประสบกำรณ์นั้นอยู่ในข่ำยควำมพอใจที่พึงปฏิบัติได้ 2 . 4 กิ จ ก ร ร ม แ ล ะ ป ร ะ ส บ ก ำ ร ณ์ ห ล ำ ย ๆ ด้ำนของกำรเรียนรู้อำจนำไปสู่จุดมุ่งหมำยที่กำหนดไว้เพียงข้อเดียวก็ได้ 2.5 กิจกรรมและประสบกำรณ์เรียนรู้เพียงหนึ่งอย่ำงอำจตรวจสอบจุดมุ่งหมำยหลำยๆ ข้อได้ 3. กำรจัดประสบกำรณ์กำรเรียนรู้ว่ำต้องคำนึงถึงควำมสัมพันธ์ในด้ำนเวลำต่อเ วลำ และเนื้อหำต่อเนื้อหำ เรี ยกว่ำควำมสัมพันธ์แบบแนวตั้ง (Vertical) กับแนวนอน (Horizontal) ซึ่งมีเกณฑ์ในกำรจัดดังนี้ 3 . 1 ค ว ำ ม ต่ อ เ นื่ อ ง ( Continuity) หมำยถึงควำมสัมพันธ์ในแนวตั้งของส่วนองค์ประกอบหลักของตัวหลักสูตรจำกระดับหนึ่งไปยังอีกระดับห นึ่งที่สูงขึ้นไป เช่น ในวิชำทักษะ ต้องเปิดโอกำสให้มีกำรฝึกทักษะในกิจกรรมและประสบกำรณ์บ่อยๆ และต่อเนื่องกัน 3 . 2 ก ำ ร จั ด ช่ ว ง ล ำ ดั บ ( Sequence) หมำยถึงควำมสัมพันธ์แนวตั้งของส่วนองค์ประกอบหลักของตัวหลักสูตรจำกสิ่งที่เกิดขึ้นก่อนไปสู่สิ่งที่เกิด ขึ้ น ภ ำ ย ห ลั ง ห รื อ จ ำ ก สิ่ ง ที่ มี ค ว ำ ม ง่ ำ ย ไ ป สู่ ที่ มี ค ว ำ ม ย ำ ก ดั ง นั้ น กำรจัดกิจกรรมและประสบกำรณ์ให้มีกำรเรียงลำดับก่อนหลังเพื่อให้ได้เรียนเนื้อหำที่ลึกซึ้งยิ่งขึ้น 3 . 3 บู ร ณ ำ ก ำ ร ( Integration) ห ม ำ ย ถึ ง ค ว ำ ม สั ม พั น ธ์ กัน ใ น แ น ว น อ น ข อ ง อ ง ค์ ป ร ะ ก อ บ ห ลั ก ข อ ง ตั ว ห ลั ก สู ต ร จำกหัวข้อเนื้อหำหนึ่งไปยังอีกหัวข้อหนึ่งของรำยวิชำ หรือจำกรำยวิชำหนึ่งไปยังรำยวิชำอื่นๆ
  • 13.
    กำรพัฒนำหลักสูตร หน้ำ 13 ที่มี ค ว ำ ม เ กี่ ย ว ข้ อ ง กั น กำรจัดประสบกำรณ์จึงควรเป็นในลักษณะที่ช่วยให้ผู้เรียนได้เพิ่มพูนควำมคิดเห็นและได้แสดงพฤติกรรมที่ ส อ ด ค ล้ อ ง กั น เนื้อหำที่เรียนเป็นกำรเพิ่มควำมสำมำรถทั้งหมดของผู้เรียนที่ได้ประสบกำรณ์ในสถำนกำรณ์ต่ำงๆ กัน ป ร ะ ส บ ก ำ ร ณ์ ก ำ ร เ รี ย น รู้ จึ ง เ ป็ น แ บ บ แ ผ น ข อ ง ป ฏิ สั ม พั น ธ์ ( Interaction) ระหว่ำงผู้เรียนกับสถำนกำรณ์สิ่งแวดล้อม 4 . กำรประเมินผลเพื่อตรวจสอบดูว่ำกำรจัดกำรเรียนกำรสอนได้บรรลุตำมจุดมุ่งหมำยตำมที่กำหนดไว้หรือไม่ สมควรมีกำรปรับแก้ในส่วนใดบ้ำง พิจำรณำจำกสิ่งต่อไปนี้ 4.1 กำหนดจุดมุ่งหมำยที่จะวัดและพฤติกรรมที่คำดหวัง 4.2 วัดและวิเครำะห์สถำนกำรณ์ที่ทำให้เกิดพฤติกรรมเหล่ำนั้น 4.3 ศึกษำสำรวจข้อมูลเพื่อสร้ำงเครื่องมือวัดพฤติกรรมเหล่ำนั้นได้อย่ำงเหมำะสม 4.4 ตรวจสอบคุณภำพของเครื่องมือ โดยใช้เกณฑ์ในกำรพิจำรณำดังนี้ 1. ควำมเป็นปรนัย (Objectivity) 2. ควำมเชื่อมั่นได้ (Reliability) 3. ควำมเที่ยงตรง (Validity) 4. ควำมถูกต้อง (Accuracy) 4 . 5 กำรพิจำรณำผลประเมินให้เป็นประโยชน์เพื่ออธิบำยผลกำรเรียนรู้เป็นรำยบุคคลหรือเป็ นกลุ่ม กำรอธิบำยถึงส่วนดีของหลักสูตรหรือสิ่งที่ต้องปรับแก้เพื่อเป็นแนวทำงในกำรปรับปรุงหลักสูตรให้มีคุณภำ พยิ่งขึ้น 5.1.2 รูปแบบการพัฒนาหลักสูตรตามแนวความคิดของทาบา (Taba) แนวคิดของทำบำในกำรพัฒนำหลักสูตรใช้วีแบบรำกหญ้ำ (Grass-roots approach) มีควำมเชื่อว่ำหลักสูตรควรได้รับกำรออกแบบโดยครูผู้สอนมำกกว่ำพัฒนำจำกองค์กรที่อยู่ในระดับสูงขึ้น ประกอบด้วยขั้นตอนต่ำงๆ ดังนี้ (Taba, 1962 : 456-459) 1. วิเครำะห์ควำมต้องกำร (Diagnosis of needs) ใช้วิธีสำรวจสภำพปัญหำ ควำมต้องกำร และควำมจำเป็นของผู้เรียนและของสังคม 2 . ก ำ ห น ด จุ ด มุ่ ง ห ม ำ ย ( Formulation of objectives) ด้วยข้อมูลที่ได้จำกำรวิเครำะห์ควำมต้องกำร 3 . คั ด เ ลื อ ก เ นื้ อ ห ำ ส ำ ร ะ ( Selection of content) เ มื่อกำหน ดจุดมุ่ง หมำยแล้วก็ต้อง เ ลือกเ นื้ อหำสำระ ซึ่ ง สอดคล้อง กับจุดมุ่ง ห มำ ย และต้องคำนึงถึงพัฒนำกำรของผู้เรียนด้วย
  • 14.
    กำรพัฒนำหลักสูตร หน้ำ 14 4. ก ำ ร จั ด ร ว บ ร ว ม เ นื้ อ ห ำ ส ำ ร ะ ( Organization of content) เ นื้ อ ห ำ ส ำ ร ะ ที่ ร ว บ ร ว ม ต้ อ ง ค ำ นึ ง ถึ ง ค ว ำ ม ย ำ ก ง่ ำ ย แ ล ะ ค ว ำ ม ต่ อ เ นื่ อ ง รวมทั้งจัดให้เหมำะสมกับพัฒนำกำรและควำมสนใจของผู้เรียน 5. คัดเ ลือกประ สบกำร ณ์กำ รเ รี ยน รู้ ( Selection of learning experiences) กำรคัดเลือกประสบกำรณ์เรียนรู้ให้สอดคล้องกับจุดมุ่งหมำยและเนื้อหำวิชำ 6. กำรจัดรวบรวมประสบกำรณ์กำรเรียนรู้ (Organization of leaning experiences) กำรจัดประสบกำรณ์กำรเรียนรู้ควรคำนึงถึงควำมต่อเนื่องของเนื้อหำสำระ 7. กำหนดวิธีวัดและประเมินผล (Determination of what to evaluate and the ways and means of doing it) มีกำรประเมินเพื่อตรวจสอบว่ำประสบกำรณ์กำรเรียนที่จัดให้บรรลุจุดมุ่งหมำยที่กำหนดไว้หรือไม่ และกำหนดวิธีกำรประเมินรวมทั้งเครื่องมือที่ใช้ในกำรประเมินด้วยดังภำพประกอบ 5 ภำพประกอบ 5 รูปแบบกำรพัฒนำหลักสูตรตำมแนวคิดของทำบำ 1. วิเครำะห์ควำมต้องกำร (Diagnosis of needs) 2. กำหนดจุดมุ่งหมำย (Formulation of objectives) 3. คัดเลือกเนื้อหำสำระ (Selection of content) 4. กำรจัดรวบรวมเนื้อหำสำระ - ควำมคิดรวบยอด (Key concepts) (Organization of content) - ควำมคิดหลัก (Main ideas) - ข้อเท็จจริง (Facts) 5. กำรคัดเลือกประสบกำรณ์กำรเรียนรู้ (Selection of leaning experiences) 6. กำรจัดรวบรวมประสบกำรณ์กำรเรียนรู้ (Organization of leaning experiences) (กลวิธีกำรสอนเพื่อพัฒนำพุทธิพิสัย และเจตพิสัย) 7. กำหนดวิธีวัดและประเมินผล (Determination of what toevaluate)
  • 15.
    กำรพัฒนำหลักสูตร หน้ำ 15 (Taba,1962 : 456-459) จำกกำรพัฒนำหลักสูตรแนวคิดของทำบำจะเริ่มที่จุดใดจุดหนึ่งก่อนก็ได้ แต่เมื่อเริ่มที่ จุ ด ใ ด แ ล้ ว จ ะ ต้ อ ง ท ำ ก ำ ร ศึ ก ษ ำ ใ ห้ ค ร บ ก ร ะ บ ว น ก ำ ร ทั้ ง 7 ขั้ น ต อ น จุ ด เ ด่น ใ น แ น ว คิ ด ข อ ง ท ำ บ ำ คื อ เ รื่ อ ง ยุ ท ธ วิ ธี ก ำ ร ส อ น ( Teaching Strategies) และประสบกำรณ์กำรเรียนรู้เป็นกระบวนกำรที่ต้องคำนึงถึง มีอยู่ 2ประกำร คือ (วิชัย วงษ์ใหญ่, 2537 :15- 16) 1 . ยุ ท ธ วิ ธี ก ำ ร ส อ น แ ล ะ ป ร ะ ส บ ก ำ ร ณ์ เ รี ย น รู้ เ ป็ น เ ค รื่ อ ง ก ำ ห น ด ส ถ ำ น ก ำ ร ณ์ เ งื่ อ น ไ ข ก ำ ร เ รี ย น รู้ กำรจัดกิจกรรมกำรเรียนกำรสอนแต่ละครั้งมีวัตถุประสงค์เกี่ยวกับกำรเรียนรู้ที่เกิดขึ้นเป็นผลผลิต ดังนั้น กำรจัดรูปแบบของกำรเรียนกำรสอนต้องแสดงลำดับขั้นตอนของกำรเรียนรู้ด้วย 2 . ยุทธวิธีกำรสอนเป็นสิ่งที่หลอมรวมหลำยสิ่งหลำยอย่ำงเข้ำมำไว้ด้วยกันกำรพิจำรณำตัดสินใจเกี่ยวกับยุทธวิ ธีกำรสอนควรคำนึงถึงสิ่งต่อไปนี้ คือ 2.1 กำรจัดเนื้อหำ ต้องกำหนดให้ชัดเจนว่ำรำยวิชำนั้นๆ มุ่งให้ผู้เรียนเรียนรู้แบบใด ก ว้ำ ง ห รื อ ลึ ก ม ำ ก น้ อ ย เ พี ย ง ใ ด แ ล ะ ไ ด้เ รี ย ง ล ำ ดั บ เ นื้ อ ห ำ วิช ำ ไ ว้อ ย่ ำ ง ไ ร ก ำ ร ก ำ ห น ด โ ค ร ง ส ร้ ำ ง ไ ด้ก ร ะ ท ำ ชัด เ จ น ส อ ด ค ล้อ ง กับ โ ค ร ง ก ำ ร ใ น ร ะ ดับ ใ ด เพรำะแต่ละระดับมีจุดประสงค์เนื้อหำสำระที่มีควำมเกี่ยวข้องสัมพันธ์กัน 2.2 หน่วยกำรเรียน สอดคล้องกับวัตถุประสงค์ที่บ่งชี้ถึงกำรวัดและประเมินได้ชัดเจน มีรำยละเอียดและมีควำมยืดหยุ่นเพื่อเปิดโอกำสให้ครูและนักเรียนมีส่วนร่วมในกำรวำงแผนกำรเรียนและทำ กิ จ ก ร ร ม ต ำ ม ค ว ำ ม ต้ อ ง ก ำ ร แ ล ะ ค ว ำ ม ส น ใ จ กำรตรวจสอบควำมรู้พื้นฐำนของผู้เรียนจะช่วยให้ผู้เรียนได้เรียนรู้ในกำรพัฒนำกระบวนกำรเรียนได้เป็นลำ ดั บ ขั้ น ต อ น เ พื่ อ น ำ ไ ป สู่ ข้ อ ค้ น พ บ ข้อสรุปที่เป็ นห ลักกำรที่มุ่งเน้นควำมคำดห วังเกี่ยวกับกำรเรียน รู้ที่จะเกิดขึ้น กับผู้เ รี ยน และกำรกระตุ้นให้ผู้เรียนเกิดกำรเรียนรู้ด้วยตนเองดังภำพประกอบ 6 กาหนดโดยการวิเคราะห์ กาหนดวัตถุประสงค์ การกาหนดจุดประสงค์ วิเคราะห์และการจาแนก แต่ละระดับ 1. วัฒนธรรมและควำมต้องกำรของ 1. ชนิดของพฤติกรรม 1. จุดมุ่งหมำยทั่วไปของกำรศึกษำ สังคมและผู้เรียน 2. เนื้อหำวิชำ 2. จุดมุ่งหมำยระดับโรงเรียน 2. กระบวนกำรเรียนรู้และหลักกำร 3. ควำมต้องกำรด้ำนต่ำงๆ 3. จุดมุ่งหมำยระดับชั้นเรียน เรียนรู้ของผู้เรียน 3. ธรรมชำติควำมรู้ในศำสตร์ต่ำงๆ และวิธีกำรแสวงหำควำมรู้ 4. อุดมกำรณ์ของประชำธิปไตย
  • 16.
    กำรพัฒนำหลักสูตร หน้ำ 16 ภำพ7.5 รูปแบบกำรพัฒนำหลักสูตรและกำรสอนของทำบำ (วิชัยวงษ์ใหญ่, 2537:17) ภำพประกอบ 6 รูปแบบกำรพัฒนำหลักสูตรและกำรสอนของทำบำ (วิชัย วงษ์ใหญ่, 2537:17) กาหนดความรู้ การเลือกเนื้อหาและ สถาบันองค์กรที่เกี่ยวข้อง ประสบการณ์การเรียนและ ลักษณะการจัด 1. ลักษณะ, ธรรมชำติของควำมรู้ เนื้อหำสำระ 1. โรงเรียน, กำรบริหำร ของศำสตร์ต่ำงๆ กิจกรรมและ ใช้ทรัพยำกร 2. ควำมรู้เกี่ยวกับกำรพัฒนำผู้เรียน ประสบกำรณ์ 2. องค์กรอื่นๆ ที่เกี่ยวข้อง 3. กำรเรียน กับกำรศึกษำบทบำทและ 4. พัฒนำผู้เรียน หน้ำที่ของแต่ละหน่วยงำน สิ่งที่ต้องคานึง การจัดหลักสูตรรูปแบบ ผู้รับผิดชอบของบุคคล/ ของหลักสูตร หน่วยงาน 1. ควำมต่อเนื่องของควำมรู้ รำยงำน หมวดวิชำ มุ่งเน้นด้ำน 1.โรงเรียน 2. บูรณำกำรทำงควำมรู้ ชีวิตและสังคม กิจกรรมและ 2.คณะครูและเจ้ำหน้ำที่ ประสบกำรณ์ กิจกรรมของผู้เรียน 3.วิธีกำรที่จะใช้บุคลำกร จุดรวม แนวคิดต่ำงๆ ให้เกิดประโยชน์จำก กำรเรียนรู้ การกาหนดโดย ขอบข่ายของการเรียง ผู้ดาเนินการต้องคานึงถึง ลาดับหลักสูตร ลักษณะการจัด 1. ขอบข่ำยของกระบวนกำร 1. กำรเรียนรู้ลำดับขั้นตอน รูปแบบของกำรจัดหลักสูตร เรียนรู้ กำรเรียนรู้ ประเภทต่ำงๆ 2. ขอบเขตควำมต่อเนื่องของ 2. ขอบข่ำยและขั้นตอนของกำรจัด หลักสำคัญในกำรกำรจัดหลักสูตร กระบวนกำรเรียนรู้ กระบวนกำรเรียนรู้
  • 17.
    กำรพัฒนำหลักสูตร หน้ำ 17 5.1.3รูปแบบการพัฒนาหลักสูตรตามแนวคิดของเซย์เลอร์ อเล็กซานเดอร์ และเลวิส (J. Galen Saylor, William M. Alexander and Arthur J. Lewis) แ น ว คิ ด ข อ ง เ ซ ย์ เ ล อ ร์ อ เ ล็ ก ซ ำ น เ ด อ ร์ แ ล ะ เ ล วิส ป ร ะ ก อ บ ด้ว ย กระบวนกำรพัฒนำหลักสูตรที่สำคัญ 4 ขั้นตอน คือ (Saylor and Alexander,1974 : 265; Saylor,Alexander and Lewis, 1981: 181) 1. เป้ำหมำย วัตถุประสงค์ และควำมครอบคลุม ( Goals, Objective and domains) ห ลั ก สู ต ร ต้ อ ง ป ร ะ ก อ บ ด้ ว ย เ ป้ ำ ห ม ำ ย วั ต ถุ ป ร ะ ส ง ค์ และในแต่ละเป้ำหมำยควรบ่งบอกถึงควำมครอบคลุมของหลักสูตร (Curriculum Domain) วัตถุประสงค์ พัฒนำกำรส่วนบุคคล มนุษยสัมพันธ์ ทักษะกำรเรียนรู้ที่ต่อเนื่อง และควำมชำนำญเฉพำะ ด้ำน ซึ่งกำหนดจำกควำมเป็นโลกำภิวัฒน์ ควำมต้องกำรของสังคมที่อยู่อำศัยกฎหมำย ข้อบังคับ เป็นต้น 2 . ก ำ ร อ อ ก แ บ ห ลั ก สู ต ร ( Curriculum Design) คือกำรวำงแผนเพื่อตัดสินใจเกี่ยวกับกำรเลือกและจัดเนื้อหำสำระและจัดประสบกำรณ์กำรเรียนรู้ที่สอดคล้อ งกับเป้ำหมำย วัตถุประสงค์ โดยคำนึงถึงปรัชญำ ควำมต้องกำรของสังคมและผู้เรียนมำพิจำรณำด้วย 3 . ก ำ ร น ำ ห ลั ก สู ต ร ไ ป ใ ช้ ( Curriculum implementation) ครูต้องเป็นผู้วำงแผนและวำงแผนกำรจัดกำรเรียนกำรสอนในรูปแบบต่ำงๆ ( Instructional Plans) รวมทั้ง กำรจัดทำ สื่ อ กำรเ รี ยน กำร สอน เ ช่น ตำรำ แบบเ รี ยน วัสดุอุปกรณ์ ต่ำ ง ๆ เพื่อช่วยให้ผู้เรียนได้เรียนรู้ในสิ่งที่ครูตั้งเป้ำหมำยไว้ 4 . ก ำ ร ป ร ะ เ มิ น ผ ล ห ลั ก สู ต ร ( Curriculum Evaluation) ครูและผู้ที่มีส่วนเกี่ยวข้องร่วมกันตัดสินใจเพื่อเลือกวิธีกำรประเมินผลที่สำมำรถประเมินได้ว่ำ หลักสูตรที่พัฒนำขึ้นได้ผลตำมควำมมุ่งหมำยกำรประเมินหลักสูตรจะเป็นข้อมูลสำคัญที่บอกผู้ที่มีส่วนเกี่ยว ข้ อ ง ไ ด้ ว่ ำ ค ว ร จ ะ ป รั บ ป รุ ง ห ลั ก สู ต ร ใ น จุ ด ใ ด เพื่อประกอบกำรตัดสินใจในกำรวำงแผนกำรใช้หลักสูตรในอนำคต รูปแบบกำรพัฒนำหลักสูตรตำมแนวคิดของเซย์เลอร์ อเล็กซำนเดอร์ และเลวิส แสดงดังภำพประกอบ 7
  • 18.
    กำรพัฒนำหลักสูตร หน้ำ 18 (1)ให้ข้อมูลย้อนกลับและปรับปรุง (2) (3) (4) ภำพประกอบ 7 รูปแบบกำรพัฒนำหลักสูตรตำมแนวคิดของเซย์เลอร์ อเล็กซำนเดอร์ และเลวิส (Saylor and Alexander, 1974 : 275; Saylor. Alexander and Lawis.1981 : 181) 5.1.4 รูปแบบการพัฒนาหลักสูตรตามแนวคิดของโอลิวา (Oliva) (Oliva.1982 : 172) 1 . จุ ด มุ่ ง ห ม ำ ย ข อ ง ก ำ ร ศึ ก ษ ำ ( Aims of Education) และหลักกำรปรัชญำและจิตวิทยำจำกกำรวิเครำะห์ควำมต้องกำรจำเป็นของสังคมและผู้เรียน 2. วิเ ครำะ ห์ ควำมต้อง กำรจำเ ป็ น ของ ชุมช น ที่สถำน ศึกษำนั้ นๆ ตั้ง อยู่ ควำมต้องกำรจำเป็นของผู้เรียนในชุมชน และเนื้อหำวิชำที่จำเป็นเพื่อใช้ในกำรจัดกำรเรียนกำรสอน 3. เป้ำหมำยของหลักสูตร (Curriculum Goals) โดยอำศัยข้อมูลจำกขั้น 1และ 2 4. จุดประสงค์ของหลักสูตร (Curriculum Objectives) โดยอำศัยข้อมูลจำกขั้นที่ 1, 2 และ 3 แตกต่ำง จำกขั้น ที่ 3 คือมีลักษณะ เ ฉพ ำะเจำะ จงเพื่อน ำไปสู่กำรประยุกต์ใช้หลักสูตร และกำรกำหนดโครงสร้ำงหลักสูตร 5. รวบรวมและ น ำไปใ ช้ ( Organization and Implementation of the Curriculum) เป็นขั้นของกำรกำหนดโครงสร้ำงหลักสูตร 6. กำหนดเป้ำหมำยของกำรสอน (Instructional Goals) ของแต่ละระดับ 7. กำหนดจุดประสงค์ของกำรจัดกำรเรียนกำรสอน (Instructional Objective) ใน แต่ละวิชำ 8 . เ ลื อ ก ยุ ท ธ วิ ธี ใ น ก ำ ร ส อ น ( Selection of Strategies) เป็นขั้นที่ผู้เรียนเลือกยุทธวิธีที่เหมำะสมกับผู้เรียน เป้าหมายจุดประสงค์และ ความครอบคลุม กำรออกแบบหลักสู ตร กำรนำหลักสูตรไปใช้ กำรประเมินผลหลักสู ตร - ออกแบบโดยนักพัฒนำห ลักสูตร - เลือกเนื้อหำสำระและประ สบกำรณ์กำรเรียนรู้ที่เหม ำะสมกับผู้เรียน - ครูเป็นผู้วำงแผนจัดทำแผน กำรสอน -จัดทำสื่อกำรเรียนกำรสอน - ครูเป็นผู้มีส่วนเกี่ยวข้องเลือกวิธีป ระเมินที่มีประสิทธิภำพ - นำข้อมูลที่ใช้จำกกำรประเมินมำป รับปรุงแก้ไขหลักสูตร
  • 19.
    กำรพัฒนำหลักสูตร หน้ำ 19 9.เลือกเทคนิควิธีกำรประเมินผลก่อนที่นำไปสอนจริงคือ 9A(Preliminaryselective of evaluation techniques) และกำหนดวิธีประเมินผลหลังจำกกิจกรรมกำรเรียนกำรสอนสิ้นสุดคือ 9B (Find selection of evaluation techniques) 1 0 . น ำ ยุ ท ธ วิ ธี ไ ป ใ ช้ ป ฏิ บั ติ จ ริ ง ( Implementation of Strategies) เป็นขั้นของกำรใช้วิธีกำรที่กำหนดในขั้นที่ 8 1 1 . ป ร ะ เ มิ น ผ ล จ ำ ก ก ำ ร เ รี ย น ก ำ ร ส อ น ( Evaluation of Instruction) เ ป็ น ขั้ น ที่ เ มื่ อ ก ำ ร ด ำ เ นิ น ก ำ ร จั ด ก ำ ร เ รี ย น ก ำ ร ส อ น เ ส ร็ จ สิ้ น ก็มีกำรประเมินผลตำมที่ได้เลือกหรือกำหนดวิธีกำรประเมิน ขั้นที่ 9 12. ประเมินหลักสูตร (Evaluation of curriculum) เป็นขั้นตอนสุดท้ำยที่ทำให้วงจรครบถ้วน กำรประเมินผลที่มิใช่ประเมินผู้เรียนและผู้สอน แต่เป็นกำรประเมินหลักสูตรที่จัดทำขึ้น 5.1.5 รูปแบบการพัฒนาหลักสูตรตามแนวคิดของมัลคอล์ม สกิลเบ็ก ส กิล เ บ็ ก ( Sklibeck,1984 : 230- 239; สิ ท ธิ ชัย เ ท ว ธี ร ะ รั ต น์ , 2543 : 43) ได้เ สน อแน วคิดเ กี่ยวกับรู ปแ บบ ของ หลักสู ตรใ น ลักษณะ ที่เ ป็ น พ ล วัต จุดเ ด่น คื อ กำรวิเครำะห์สถำนกำรณ์ซึ่งเป็นยุทธศำสตร์ที่สำคัญในกำรพัฒนำหลักสูตร ทั้งนี้ สกิลเบ็กเชื่อว่ำ สถำน กำรณ์เ ป็ น อง ค์ ประ กอ บ สำ คัญใ น กำ รก ำหน ดค วำ มแ ตก ต่ำง ข อง ห ลัก สู ต ร เ พ ร ำ ะ ไ ม่ ส ำ ม ำ ร ถ ค ำ ด เ ห ตุ ก ำ ร ณ์ สิ่ ง ที่ เ กิ ด ขึ้ น ภ ำ ย ห น้ ำ ไ ด้ กำรกำหนดวัตถุประสงค์ของกำรเรียนรู้ไว้ก่อนมีกำรสำรวจสถำนกำรณ์จริงจึงขำดควำมน่ำเชื่อถือ ดังนั้น กำรพัฒนำหลักสูตรโดยโรงเรียนเป็นผู้พัฒนำหลักสูตรเอง (School-basedcurriculum development หรือ SBCD) เป็นวิธีที่สำมำรถนำไปปฏิบัติให้สอดคล้องกับควำมเป็นจริงได้ กำรวิเครำะห์องค์ประกอบต่ำงๆ ที่ เ ป็ น ป ร ำ ก ฏ ก ำ ร ณ์ ข อ ง สั ง ค ม แ ต่ ล ะ แ ห่ ง มี ค ว ำ ม แ ต ก ต่ ำ ง กั น ทำให้ไม่สำมำรถเจำะจงใช้รูปแบบหลักสูตรที่เป็นแบบเดียวกันได้ ดังนั้น รูปแบบหลักสูตรจึงเป็นพลวัต แนวคิดกำรพัฒนำหลักสูตรของสกิลเบ็ก ประกอบด้วย 5 ขั้นตอน ดังต่อไปนี้ ขั้ น ต อ น ที่ 1 ก า ร วิ เ ค ร า ะ ห์ ส ถ า น ก า ร ณ์ ( Analyze the situation) วิ เ ค ร ำ ะ ห์ ปั จ จั ย ที่ ท ำ ใ ห้ เ กิ ด ก ำ ร เ ป ลี่ ย น แ ป ล ง เ กี่ ย ว กั บ ห ลั ก สู ต ร ซึ่งส่งผลถึงโรงเรียนให้มีกำรพัฒนำหลักสูตรให้นำไปปฏิบัติได้จริงและบังเกิดผลให้นักเรียนได้เรียนรู้ ซึ่งปัจจัยที่ก่อให้เกิดกำรเปลี่ยนแปลงประกอบด้วย ปัจจัยภำยนอกและปัจจัยภำยใน ก. ปัจจัยภายนอก ได้แก่
  • 20.
    กำรพัฒนำหลักสูตร หน้ำ 20 1. ก ำ ร เ ป ลี่ ย น แ ป ล ง ท ำ ง สั ง ค ม แ ล ะ วั ฒ น ธ ร ร ม ควำมคำดหวัง ของ ผู้ปกครอง ควำ มต้อง กำ รของ น ำยจ้ำง ควำมต้อง กำรของ สั ง ค ม ควำมสัมพันธ์ระหว่ำงผู้ใหญ่กับเด็ก และอุดมคติของสังคม 2. กำรเปลี่ยนแปลงระบบกำรศึกษำและหลักสูตร ซึ่งประกอบด้วย นโยบำยกำรศึกษำ ระบบกำรสอน อำนำจในกำรตัดสินใจของท้องถิ่น ผู้จบกำรศึกษำที่สอดคล้องกับควำมต้องกำรของสังคม เป็นต้น 3. กำรเปลี่ยนแปลงเนื้อหำวิชำ กำรจัดกำรเรียนกำรสอนให้สอดคล้องกับยุคสมัย 4. กำรเพิ่มศักยภำพของครูอำจำรย์ ในกำรเรียนกำรสอนให้เหมำะสมกับยุคสมัย 5. กำรนำทรัพยำกรใช้ในโรงเรียน เพื่อพัฒนำกำรจัดกำรเรียนกำรสอน ข. ปัจจัยภายใน ได้แก่ 1. เจตคติ ควำมสำมำรถและควำมต้องกำรทำงกำรศึกษำของนักเรียน 2 . ค่ ำ นิ ย ม เ จ ต ค ติ ทั ก ษ ะ ป ร ะ ส บ ก ำ ร ณ์ ข อ ง ค รู ที่เป็นจุดเด่นและจุดด้อยของกำรจัดกำรเรียนกำรสอน 3 . ค ว ำ ม ค ำ ด ห วัง ข อ ง โ ร ง เ รี ย น โ ค ร ง ส ร้ ำ ง ก ำ ร บ ริ ห ำ ร ง ำ น ก ำ ร ก ร ะ จ ำ ย อ ำ น ำ จ ก ำ ร บ ริ ห ำ ร ก ำ ร ศึ ก ษ ำ วิธี จัด ป ร ะ ส บ ก ำ ร ณ์ ใ ห้ นั ก เ รี ย น แรงจูงใจใฝ่สัมฤทธิ์ของนักเรียนบรรทัดฐำนทำงสังคม กำรจัดกำรกับกำรเปลี่ยนแปลงที่ไม่พึงประสงค์ 4 . วั ส ดุ อุ ป ก ร ณ์ ท รั พ ย ำ ก ร ง บ ป ร ะ ม ำ ณ แ ผ น ง ำ น และศักยภำพในกำรจัดกำรเรียนกำรสอนของโรงเรียน 5. กำรยอมรับและกำรรับรู้ปัญหำที่เกิดขึ้นจำกกำรนำหลักสูตรมำใช้ ขั้ น ต อ น ที่ 2 ก า ร ก า ห น ด วั ต ถุ ป ร ะ ส ง ค์ ( Define Objectives) ก ำ ร วิ เ ค ร ำ ะ ห์ ส ถ ำ น ก ำ ร ณ์ ใ น ขั้ น ต อ น ที่ 1 เพื่อนำไปกำหนดวัตถุประสงค์ซึ่งกำรกำหนดวัตถุประสงค์แปลงเปลี่ยนไปตำมปัจจัยภำยนอกและภำยใน สะท้อนควำมเป็ น จริง ของ สถำนกำรณ์ที่เ ป็ นอยู่ สอดคล้องกับค่ำนิ ยม ทิศทำงที่กำหน ด ร ว ม ทั้ ง ผ ล ลั พ ธ์ ที่ ค ำ ด ห วั ง จ ำ ก ก ำ ร จั ด ก ำ ร ศึ ก ษ ำ กำรกำหนดวัตถุประสงค์ควรเขียนในลักษณะกำรเรียนรู้ที่คำดหวังจำกนักเรียนและกระบวนกำรจัดกำรเรียน ก ำ ร ส อ น ข อ ง ค รู ที่ ใ ห้ บ ร ร ลุ วั ต ถุ ป ร ะ ส ง ค์ ซึ่งกำรกำหน ดวัตถุประ สง ค์ประ กอบด้วยวัตถุประ สง ค์ทั่วไปกับวัตถุประ สง ค์เ ฉพ ำะ ในกำรกำหนดวัตถุประสงค์ต้องเกิดจำกกำรมีส่วนร่วมของผู้ที่เกี่ยวข้องเช่น นักเรียน ครู ผู้ปกครอง ชุมชน และนักวิชำกำร เป็นต้น ขั้นตอนที่ 3การออกแบบการจัดการเรียนการสอน (Designtheteachinglearning programme) เป็นกำรออกแบบกำรเรียนกำรสอนต้องให้สอดคล้องกับวัตถุประสงค์ของกำรจัดกำรศึกษำ โ ร ง เ รี ย น ต้ อ ง ต อ บ ค ำ ถ ำ ม พื้ น ฐ ำ น เ ช่ น จ ะ ส อ น อ ะ ไ ร
  • 21.
    กำรพัฒนำหลักสูตร หน้ำ 21 และนักเรียนจะเรียนรู้อะไรซึ่งต้องศึกษำเอกสำรที่เกี่ยวข้องเกี่ยวกับรำยวิชำที่นำมำจัดกำรเรียนกำรสอน กำรกำหนดแบบแผนกำรสอนและกำรเรียนรู้เกี่ยวข้องกับกำรตัดสินใจในเรื่องต่ำงๆดังนี้ 3.1 ข้อมูลพื้นฐำนหรือทิศทำงของหลักสูตรที่กำหนดไว้ในหลักสูตรแกนกลำง เป็นวิชำบังคับหรือวิชำเลือกตำมควำมสนใจ 3.2 กำรจัดกลุ่มและกำรบูรณำกำรของสำระวิชำต่ำงๆ 3.3 กำรจัดกลุ่มนั กเ รี ยน ซึ่ ง อำจจัดตำ มค ว ำ มสน ใ จ ข อง นั ก เ รี ย น จัดให้เด็กเรียนเก่งเรียนด้วยกันและไม่เก่งเรียนด้วยกัน หรือจัดให้เด็กที่มีควำมสนใจต่ำงกันเรียนด้วยกัน 3.4 ควำมสัมพันธ์ของวิชำต่ำงๆ กับเป้ำหมำยของหลักสูตร 3.5 กำรเรียงลำดับของเนื้อหำกำรสอน 3.6 สถำนที่ ทรัพยำกร อุปกรณ์และเครื่องใช้ไฟฟ้ำ 3.7 ออกแบบวิธีกำรจัดกำรเรียนกำรสอน 3.8 แต่งตั้งคณะทำงำน 3.9 จัดทำตำรำงและกิจกรรมในกำรปฏิบัติงำน ขั้ น ต อน ที่ 4 การน าห ลั กสู ต รไปใช้ ( Interpret and implement the programme) กำรวำงแผนและกำรออกแบบหลักสูตรก็เพื่อให้หลักสูตรนั้นนำไปสู่กำรปฏิบัติให้บังเกิดผลตำมวัตถุประสง ค์ที่วำงไว้ ซึ่งดูจำกผลกำรประเมินผลลัพธ์สุดท้ำยว่ำกำรเรียนกำรสอนเป็ นไปตำมควำมต้องกำรหรือไม่ มี แ ผ น ง ำ น ใ ด ที่ มี ค ว ำ ม พ ร้ อ ม ม ำ ก ที่ สุ ด แ ล ะ รั บ ร อ ง คุ ณ ภ ำ พ ไ ด้ ดั ง นั้ น ครูต้องมีจิตสำนึกในควำมเป็นมืออำชีพที่ต้องติดตำมควบคุม ดูแล และประเมินผลอย่ำงสม่ำเสมอ เ พื่ อ พิ จ ำ ร ณ ำ ว่ำ สิ่ ง ที่ อ อ ก แ บ บ แ ล ะ ด ำ เ นิ น ก ำ ร อ ยู่ มี ป ร ะ โ ย ช น์ คุ้ ม ค่ ำ กำรพัฒนำหลักสูตรโรงเรียนจำกบุคคลใดบุคคลหนึ่ ง เช่นผู้บริหำรโรงเรียน หัวหน้ำภำค อำจไม่ประสบควำมสำเร็จเนื่องจำกปัญหำกำรขำดกำรเอำใจใส่จำกครู ผู้ที่มีส่วนเกี่ยวข้อง ดัง นั้ น ก ำ ร บ ริ ห ำ ร ห ลั ก สู ต ร ที่ ท ำ ใ ห้ เ กิ ด ก ำ ร ย อ มรั บ แ ล ะ น ำ ไ ป ใ ช้ไ ด้จ ริ ง ๆ ต้องดำเนินกำรโดยผู้ที่อยู่ในโรงเรียนซึ่งก็คือครูนั่นเองครูเป็นผู้ที่ใกล้ชิดและทรำบข้อมูลเกี่ยวกับควำมสนใจ ค ว ำ ม ต้ อ ง ก ำ ร ข อ ง นั ก เ รี ย น เ ป็ น อ ย่ ำ ง ดี ดั ง นั้ น กำรปฏิบัติเพื่อพัฒนำหลักสูตรต้องเหมำะสมและต้องสอดคล้องกับศักยภำพของครู กำรนำไปใช้ขึ้นอยู่กับครู ครูต้องเป็นบุคลำกรหลักในกำรออกแบบและกำรนำไปใช้ นั่นคือ ครูต้องเป็นผู้พัฒนำหลักสูตรดัวยตนเอง ดีกว่ำรูปแบบกำรพัฒนำหลักสูตรที่บุคคลอื่นเป็นผู้จัดทำให้ ขั้นตอนที่ 5การประเมินการเรียนรู้และการประเมินผลหลักสูตร (Assessandevaluate) กำรประเมินกำรเรียนรู้ (Assessment) เป็นกำรตัดสินคุณค่ำในศักยภำพกำรเรียนรู้และกำรปฏิบัติของผู้เรียนรู้ ส่วนกำรประเมินผล (Evaluation) หมำยถึงกำรรวบรวมหลักฐำนเพื่อนำมำตัดสินคุณค่ำเกี่ยวกับหลักสูตร ซึ่งประกอบด้วย กำรวำงแผน กำรออกแบบ กำรนำไปใช้ รวมทั้งผลกำรปฏิบัติหรือผลกำรเรียนรู้ของผู้เรียน ซึ่งกำรประเมินกำรปฏิบัติของผู้เรียนเป็นกำรกำหนดเกณฑ์ที่ผู้เรียนต้องบรรลุ เช่น กำรกำหนดชิ้นงำน
  • 22.
    กำรพัฒนำหลักสูตร หน้ำ 22 กำ ร สั ง เ ก ต ก ำ ร บั น ทึ ก ก ำ ร ท ำ ง ำ น ก ำ ร ส อ น ก ำ ร ร ำ ย ง ำ น ผ ล กำรประ เ มิน กำรเ รี ยน รู้ของ ผู้เ รี ยน ต้อง มีแน ว ทำง ที่หลำ กหลำยเ พื่อใ ห้คร อ บ ค ลุ ม รวมทั้งเป็นกระบวนกำรที่ต่อเนื่องทุกครั้ง ดังนั้น กำรประเมินจึงไม่ใช่กิจกรรมที่กระทำรวบยอดครั้งเดียว แ ต่ เ ป็ น ก ำ ร ป ร ะ เ มิ น เ พื่ อ พั ฒ น ำ ผู้ เ รี ย น รวมทั้ง ผู้ออกแบบ ห ลัก สู ต รด้วย กำร กระ ท ำเ ช่น นี้ เ ป็ น วง จร ต่อเ นื่ อง กัน ไปเ รื่ อ ย ๆ เพื่อนำไปสู่กำรปรับปรุงผู้เรียนและหลักสูตรให้ดียิ่งขึ้น รูปแบบกำรพัฒนำหลักสูตรตำมแนวคิดของสกิลเบ็กแสดงดังภำพประกอบ 8ดังนี้ ภำพประกอบ 8 รูปแบบกำรพัฒนำหลักสูตรตำมแนวคิดของสกิลเบ็ก ( Skilbeck , 1984 :230-239 ) 5.1.6 รูปแบบการพัฒนาหลักสูตรตามแนวคิดของวอล์คเกอร์ (Decker Walker) เ ด ค เ ก อ ร์ ว อ ล์ ค เ ก อ ร์ ( Decker Walker) ป ฏิ เ ส ธ แ น ว คิ ด ก ำ ร พั ฒ น ำ ห ลั ก สู ต ร ด้ ว ย ก ำ ร ก ำ ห น ด สิ่ ง ต่ ำ ง ๆ ที่เกี่ยวกับหลักสูตรด้วยกำรอธิบำยเชิงเหตุผลโดยปรำศจำกกำรค้นคว้ำหำข้อเท็จจริงมำก่อน วิธีกำรของวอล์คเกอร์เป็นวิธีกำรศึกษำแบบประจักษ์นิยม (Epiricalism) หรือเป็นวิธีกำรศึกษำแบบธรรมชำติ (Naturalistic model) ซึ่งเป็ นวิธีกำรที่เป็ นกำรแสวงหำข้อเท็จจริงจำกปรำกฏกำรณ์ทำงสังคม 1.กำ 1. วิเครำะห์สถำนกำรณ์ ( Analyse the situation) 2.กำรกำหนดวัตถุประสงค์ ( Define Objectives) 3.กำรออกแบบกำรจัดกำรเรียนกำรสอน ( Design theteaching –learning programme ) 4.กำรนำหลักสูตรไปใช้ ( Interpretand implement the programme ) 5.กำรประเมินกำรเรียนรู้และกำรประเมินหลักสูตร ( Assess and evaluate )
  • 23.
    กำรพัฒนำหลักสูตร หน้ำ 23 และผ่ำนกระบวนกำรพิจำรณำไตร่ตรองอย่ำงเหมำะสมก่อนกำรตัดสินใจออกแบบหลักสูตร ส่วนผลกำรพิจำรณำจะออกมำเช่นไรก็ยอมรับตำมสภำพกำรณ์ซึ่งเป็นวิธีคล้ำยกับเติบโตของสิ่งต่ำงๆ ในธรรมชำติ (Marsh , 1986 , curricula ; An Analytical Introduction :53-57) รู ป แ บ บ ก ำ ร พั ฒ น ำ ห ลั ก สู ต ร ต ำ ม แ น ว คิ ด ข อ ง ว อ ล์ ค เ ก อ ร์ แบ่งเป็นกระบวนกำรพัฒนำหลักสูตรออกเป็น 3ขั้นตอน คือ (Walker , 1971 , curriculum Theory Network : 58-59) ขั้นตอนที่ 1 ศึกษาข้อมูลพื้นฐาน ซึ่งได้มำจำกกำรศึกษำเชิงประจักษ์ที่ได้จำกมุมมองต่ำงๆ ค ว ำ ม เ ชื่ อ ค่ ำ นิ ย ม ท ฤ ษ ฎี แ น ว คิ ด เ ป้ ำ ห ม ำ ย เ พื่ อ เ ป็ น ข้อ มูล พื้ น ฐ ำ น ใ น ก ำ ร พิ จ ำ ร ณ ำ ส ร้ ำ ง ห ลัก สู ต ร ต่อ ไ ป ใ น อ น ำ ค ต ทั้ ง นี้ มีควำมจำเป็นที่ต้องวิเครำะห์ปัญหำต่ำงๆ ไว้ล่วงหน้ำซึ่งเป็นประโยชน์ในกำรดำเนินกำรขั้นต่อไป ขั้ น ต อ น ที่ 2 ก า ร พิ จ า ร ณ า ไ ต ร่ ต ร อ ง ( Deliberates) ซึ่งเป็นกำรนำข้อมูลพื้นฐำนทั่วไปที่ได้จำกกำรวิเครำะห์ปัญหำต่ำงเข้ำมำสู่กระบวนกำรปรึกษำหรือกำรอภิป รำย กำรวิพ ำกษ์วิจำรณ์เ พื่อพิจำรณำทำง เ ลือ กต่ำง ๆ ก่อน ที่จะ ออกแบบหลัก สู ต ร โดยกำรถ่วงน้ำหนักทำงเลือกต่ำงๆ (eight alternatives) ในทุกๆ ด้ำนอย่ำงเป็นรูปธรรม ทั้งในเชิงต้นทุน ค่ ำ ใ ช้ จ่ ำ ย แ ล ะ ป ร ะ โ ย ช น์ ที่ ไ ด้ รั บ ม ำ กำรพิจำรณำทำง เ ลือกนี้ จะ ก่อให้เ กิดควำมไม่แน่ใจว่ำเ ป็ นทำง เลือกที่ดีที่สุ ด ดัง นั้ น จึงสำมำรถที่จะยอมรับหรือปฏิเสธได้อย่ำงเต็มที่ก่อนกำรกำหนดทิศทำงที่ถูกต้องในกำรออกแบบหลักสู ตรต่ อไป ขั้ น ต อ น ที่ 3 ก า ร อ อ ก แ บ บ ห ลั ก สู ต ร ( Curriculum design) เ ป็ น ก ำ ร วิ นิ จ ฉั ย เ กี่ ย ว กั บ ส ำ ร ะ ส ำ คั ญ ข อ ง ห ลั ก สู ต ร ก่ อ น โ ด ย ค ำ นึ ง ถึ ง อ ง ค์ ป ร ะ ก อ บ อ ย่ำ ง ร อ บ ด้ำ น ข อ ง ก ร ะ บ ว น ก ำ ร พัฒ น ำ ห ลั ก สู ต ร ซึ่ ง ไ ม่ ก ำ ห น ด รู ป แ บ บ ห ลั ก สู ต ร ไ ว้ ล่ ว ง ห น้ ำ แต่ใ ช้ใ น กำรแสวงหำควำมเ หมำะ สมที่สอดคล้อง กับควำมเ ป็ น จริ งของ สถำนกำรณ์ เ ป็ น กำรเ ลือกที่ผ่ำน กำรกลั่นกรอง มำแล้ว และ มีควำมชัดเ จน ใน องค์ประกอบต่ำงๆ โดยสำมำรถชี้ เ ฉพำะเจำะจง ควำมต้อง กำรห ลักสู ตรของชุมช นได้ชัดเจน มำกยิ่งกว่ำ รูปแบบของหลักสูตรเชิงวัตถุประสงค์กำรออกแบบหลักสูตรเชิงพลวัตเป็นพรรณนำควำมเชื่อมโยงจำกข้อมู ลพื้นฐำน โดยนำตัวแปรต่ำงๆ ที่เกี่ยวข้องมำสู่กระบวนกำรพิจำรณำไตร่ตรองอย่ำงรอบคอบ (Deliberations) ซึ่ ง เ ป็ น ก ำ ร เ ลื อ ก วิ ธี ที่ ดี ที่ สุ ด จ ำ ก นั้ น เ ริ่ ม ก้ ำ ว ไ ป สู่ จุ ด สุ ด ท้ ำ ย คื อ กำรออกแบบหลักสูตรที่มีลักษณะเฉพำะเจำะจง
  • 24.
    กำรพัฒนำหลักสูตร หน้ำ 24 รูปแบบกำรพัฒนำหลักสูตรตำมแนวคิดของวอล์คเกอร์แสดงดังภำพประกอบ 9 ภำพประกอบ 9 รูปแบบกำรพัฒนำหลักสูตรตำมแนวคิดของวอล์คเกอร์ ( สิทธิชัย เทวธีรัตน์ , 2543: 40) 5.2 รูปแบบการพัฒนาหลักสูตรของไทย กำรพัฒนำหลักสูตรเพื่อใช้ในกำรจัดกำรเรียนกำรสอนขั้นพื้นฐำนเท่ำที่ผ่ำนมำเป็นหน้ำที่ของหน่ว ยงำนระดับนโยบำย โดยกรมวิชำกำร เป็นผู้พัฒนำหลักสูตรแกนกลำงหรือหลักสูตรระดับชำติ รวมทั้งเป็นผู้จัดเนื้อหำสำระแบบเรียน สื่อรำยวิชำต่ำงๆ ให้โรงเรียนใช้เหมือนกันทั่วประเ ทศ แม้ว่ำในคู่มือหลักสูตรประถมศึกษำ พุทธศักรำช 2521 (ฉบับปรับปรุง พุทธศักรำช 2533) เ ปิ ดโอกำสใ ห้โรง เ รี ยนพัฒนำหลักสู ตรให้สอดคล้อง กับบริ บทของ โรง เรี ยน ได้เอง แต่ก็มีโรงเรียนจำนวนไม่น้อยมำกคือประมำณร้อยละ 27 (สำนักงำนคณะกรรมกำรกำรศึกษำแห่งชำติ.2543 : 296) ที่ มี ห ลั ก สู ต ร ส อ ด ค ล้ อ ง กั บ ท้ อ ง ถิ่ น แ ล ะ ผู้ เ รี ย น ดั ง นั้ น กำรศึกษำรูปแบบกำรพัฒนำหลักสูตรที่มุ่งส่งเสริมให้สถำนศึกษำสำมำรถพัฒนำหลักสูตรได้ในบริบทของป ระเทศจำกแนวคิดของหน่วยงำนต่ำงๆ ซึ่งมีส่วนสำคัญในกำรกำหนดรูปแบบ รวมทั้งแนวคิดของนักวิชำกำร อันนำไปสู่กำรสังเครำะห์เป็นรูปแบบสำหรับกำรพัฒนำหลักสูตรโรงเรียนในครั้งนี้ มีดังต่อไปนี้ 5.2.1 รูปแบบการพัฒนาหลักสูตรของกรมวิชาการ ก ร ม วิ ช ำ ก ำ ร ก ร ะ ท ร ว ง ศึ ก ษ ำ ธิ ก ำ ร ( 2539 : 2- 35) ได้กำหนดให้โรงเรียนสำมำรถพัฒนำหลักสูตรเองได้ภำยใต้แนวทำงกำรพัฒนำหลักสูตรท้องถิ่นซึ่งมีรูปแบ บกำรดำเนินงำนพัฒนำหลักสูตร 4 ลักษณะ ดังต่อไปนี้ 1. กำรพัฒนำหลักสูตรโดยกำรปรับกิจกรรมกำรเรียนกำรสอน 2. กำรพัฒนำหลักสูตรโดยกำรปรับรำยละเอียดของเนื้อหำ ควำมเชื่อค่ำนิยม ทฤษฎี แนวคิด เป้ำหมำย ข้อมูลพื้นฐำนทั่วไป (Platform ) กำรพิจำรณำไตร่ตรอง (Deliberation ) กำรออกแบบหลักสูตร (Curriculum design )
  • 25.
    กำรพัฒนำหลักสูตร หน้ำ 25 3.กำรพัฒนำหลักสูตรโดยกำรพัฒนำสื่อกำรเรียนกำรสอน 4. กำรพัฒนำหลักสูตรโดยกำรจัดทำวิชำ/รำยวิชำเพิ่มเติมขึ้นมำใหม่ 1. การพัฒนาหลักสูตรโดยการปรับกิจกรรมการเรียนการสอน ก ำ ร พั ฒ น ำ ห ลั ก สู ต ร โ ด ย ก ำ ร ป รั บ กิ จ ก ร ร ม ก ำ ร เ รี ย น ก ำ ร ส อ น โดยศึกษำจำกคำอธิบำยหรือคำอธิบำยวิชำที่กำหนด ซึ่งประกอบด้วยส่วนต่ำงๆ คือ 1 . 1 กิ จ ก ร ร ม ไ ด้ แ ก่ ส่วนที่ระบุถึงแนวกำรจัดกิจกรรมกำรเรียนกำรสอนที่ต้องจัดให้แก่ผู้เรียนสังเกตได้จำกคำว่ำ ศึกษำค้นคว้ำ ทดลอง สำรวจ ฝึก ปฏิบัติ วิเครำะห์ อภิปรำย ฯลฯ 1 . 2 เ นื้ อ ห ำ ไ ด้ แ ก่ ส่วนที่ระบุถึงหัวข้อหรือขอบข่ำยของเนื้อหำที่จะนำมำให้ผู้เรียนหรือฝึกเพื่อให้บรรลุตำมจุดประสงค์ 1.3 จุดประสงค์ ได้แก่ ส่วนที่ระบุถึงพฤติกรรมที่ต้องกำรให้เกิดขึ้นกับผู้เ รี ยน ห ลัง จ ำ ก ที่ ไ ด้เ รี ย น รู้ ห รื อ ฝึ ก ทั ก ษ ะ ต ำ มที่ ไ ด้ ร ะ บุ ไ ป แ ล้ว ใ น ข้ อ 1. 1 แ ล ะ 1. 2 พฤติกรรมที่ต้องกำรให้เกิดขึ้นนี้ประกอบด้วนส่วนที่เป็นควำมรู้ ทักษะ เจตคติ และกระบวนกำร ผลที่ได้จำกกำ รศึ กษำ วิเ ครำะ ห์ คำอธิ บำย หรื อคำอธิ บำยรำย วิช ำ นี้ ช่วยทำให้ผู้สอน มองเห็ นภ ำพง ำน สอน ของเนื้ อห ำห รื อรำยวิช ำดัง กล่ำวได้ชัดเ จน ขึ้ น ว่ำต้องจัดกิจกรรมกำรเรียนกำรสอนวิธีใด มีขอบข่ำยเนื้อหำที่ต้องเรียนรู้หรือฝึ กทักษะอะ ไรบ้ำง และประกำรสุดท้ำยต้องกำรให้ผู้เรียนมีหรือเกิดพฤติกรรมทั้งในด้ำนควำมรู้ ทักษะ เจตคติ รวมทั้งกำรจัดกำรอะไรบ้ำง กิจกรรมต่ำงๆ ที่วิเครำะห์ออกมำนี้ หลักสูตรกำหนดไว้กว้ำงๆ เ ป็ น ห น้ ำ ที่ ข อ ง โ ร ง เ รี ย น ที่ ต้อ ง พิจ ำ ร ณ ำ ว่ำ กิจ ก ร ร มดัง ก ล่ำ ว ค ว ร จัด โ ด ย วิธี ใ ด จัดอย่ำงไรให้เหมำะสมสอดคล้องกับสภำพและควำมต้องกำรของท้องถิ่น เนื้อหำและตัวผู้เรียน เช่น กิจกรรม “ศึกษำ” สำมำรถจะจัดรูปแบบหรือวิธีกำร “ศึกษำ” ได้หลำยวิธี เช่น - ฟังคำอธิบำยจำกครู - ค้นคว้ำจำกห้องสมุดของโรงเรียน - ค้นคว้ำจำกแหล่งวิทยำกำรอื่นๆ - เชิญผู้ทรงคุณวุฒิในท้องถิ่นมำบรรยำย - ออกไปสัมภำษณ์ผู้ทรงคุณวุฒิหรือผู้เกี่ยวข้องในท้องถิ่น - ออกไปสำรวจดูสภำพจริงในพื้นที่ - สังเกตสิ่งแวดล้อม - ออกไปทัศนศึกษำ - รวบรวมข้อมูลจำกแหล่งต่ำงๆ - นำหรือพัฒนำภูมิปัญญำท้องถิ่นมำใช้
  • 26.
    กำรพัฒนำหลักสูตร หน้ำ 26 -วิ เ ค ร ำ ะ ห์ ข้ อ มู ล ที่ ไ ด้ เ ช่ น ควำมสัมพันธ์ด้ำนควำมเหมือนและควำมแตกต่ำงสิ่งที่เป็นเหตุและผล ฯลฯ จ ะ เ ห็ น ไ ด้ว่ำ กิจ ก ร ร มก ำ ร “ ศึ ก ษ ำ ” นั้ น โ ร ง เ รี ย น ส ำ ม ำ ร ถ “ ศึ ก ษ ำ ” ตำมที่กำหนดได้ด้วยวิธีกำรต่ำงๆ หลำยวิธี และแต่ละวิธีมีขั้นตอนของกำรปฏิบัติที่แตกต่ำงกันออกไป ไม่ว่ำโรงเรียนต้องตัดสินใจเลือกหรือปรับกิจกรรมกำรเรียนกำรสอนเป็ นลักษณะใดก็ตำม กิจกรรมที่จัดนั้นต้องเป็นกิจกรรมที่ทำให้ผู้เรียนได้ลงมือปฏิบัติและได้เรียนรู้จริงเกี่ยวกับท้องถิ่นของตนเอง ได้มำกที่สุด ต้องจัดให้สอดคล้องกับแนวทำงกำรพัฒนำที่ได้จำกกำรวำงแผนอย่ำงมียุทธศำสตร์ของโรงเรียน ที่สำคัญต้องไม่ทำให้จุดประสงค์กำรเรียนรู้เปลี่ยนแปลงไป 2. การพัฒนาหลักสูตรโดยการปรับรายละเอียดของเนื้อหา ก ำ ร พั ฒ น ำ ห ลั ก สู ต ร ลั ก ษ ณ ะ นี้ เป็ นกำรดำเนินกำรต่อเนื่องจำกที่โรงเรียนได้วิเครำะห์เนื้อหำ/คำอธิบำยรำยวิชำมำแล้ว โรงเรียนต้องนำเอำผลกำรวิเครำะห์ในส่วนที่เป็นเนื้อหำมำวิเครำะห์ต่อไปอีกว่ำจำกหัวข้อหรือขอบข่ำยเนื้อ หำที่หลักสูตรกำหนดไว้ในแต่ละหัวข้อนั้นควรมีกำรเพิ่มเติมวิเครำะห์รำยละเอียดอะไรอีกบ้ำงว่ำพัฒนำหลัก สู ต ร โ ด ย ก ำ ร ป รั บ ร ำ ย ล ะ เ อี ย ด เ นื้ อ ห ำ นี้ โรงเรียนสำมำรถพิจำรณำกำหนดรำยละเอียดเนื้อหำเพิ่มเติมให้สอดคล้องกับสภำพและควำมต้องกำรของท้ อ ง ถิ่ น ไ ด้ อ ย่ ำ ง เ ต็ ม ที่ โดยต้องไม่ทำให้จุดประสงค์กำรเรียนรู้เปลี่ยนไปและต้องไม่คำนึงถึงควำมเหมำะสมของเวลำและผู้เรียนด้ว ยกำรพัฒนำหลักสูตรในลักษณะนี้ โรงเรียนสำมำรถดำเนินกำรได้เอง 3. การพัฒนาหลักสูตรโดยการพัฒนาสื่อการเรียนการสอน กำรพัฒนำหลักสูตรในลักษณะของกำรพัฒนำสื่อกำรเรียนกำรสอน ด้วยกำรเลือก ปรับปรุงหรือจัดทำสื่อกำรเรียนกำรสอนขึ้นใหม่ มีลักษณะดังนี้ 3. 1 ป ร ะ เ ภ ท ข อ ง สื่ อ ก ำ ร เ รี ย น ก ำ ร ส อ น จำแนกประเภทตำมลักษณะของสื่อกำรเรียนกำรสอนได้ดังนี้ 3. 1. 1 ห นั ง สื อ เ รี ย น เป็นหนังสือที่กระทรวงศึกษำธิกำรกำหนดให้ใช้สำหรับกำรเรียนมีสำระตรงที่ระบุไว้ในหลักสูตรอย่ำงถูกต้ อง อำจมีลักษณะเป็นเล่ม เป็นแผ่นหรือเป็นชุดก็ได้ 3. 1. 2 คู่มือ ค รู แ ผ น ก ำ ร ส อ น แ น ว ก ำ ร ส อ น ห รื อ เ อ ก ส ำ ร อื่ น ๆ ที่จัดทำขึ้นเพื่อช่วยครูในกำรจัดกิจกรรมกำรเรียนกำรสอนแต่ละรำยวิชำให้เป็นไปตำมจุดประสงค์ของหลัก สูตร 3. 1. 3 ห นั ง สื อ เ ส ริ ม ป ร ะ ส บ ก ำ ร ณ์ เป็ นหนังสือที่จัดทำขึ้น โดยคำนึ งถึง ประ โยชน์ใน ด้ำน กำรศึกษำห ำควำมรู้ของ ตน เ อง
  • 27.
    กำรพัฒนำหลักสูตร หน้ำ 27 ควำมสนุกสนำนเพลิดเพลินควำมซำบซึ้งในคุณค่ำของภำษำ กำรเสริมสร้ำงทักษะและนิสัยรักกำรอ่ำน ก ำ ร เ พิ่ ม พูน ค ว ำ ม รู้ ค ว ำ ม เ ข้ำ ใ จ ใ น สิ่ ง ที่ เ รี ย น รู้ ต ำ ม ห ลัก สู ต ร ใ ห้ก ว้ำ ง ข วำง ขึ้ น ห นั ง สื อ ป ร ะ เ ภ ท นี้ โ ร ง เ รี ย น ค ว ร จั ด ไ ว้บ ริ ก ำ ร ค รู แ ล ะ นั ก เ รี ย น ใ น โ ร ง เ รี ย น หนังสือเสริมประสบกำรณ์จำแนกออกเป็น 4 ประเภท คือ 1. ห นั ง สื อ อ่ ำ น น อ ก เ ว ล ำ เป็นหนังสือที่กระทรวงศึกษำธิกำรกำหนดให้ใช้ในกำรเรียนวิชำใดวิชำหนึ่งตำมหลักสูตรนอกเหนือจำกหนั ง สื อ เ รี ย น ส ำ ห รั บ ใ ห้ นั ก เ รี ย น อ่ ำ น น อ ก เ ว ล ำ เ รี ย น โดยถือว่ำกิจกรรมกำรเรียนกำรสอนเกี่ยวกับหนังสือนี้เป็นส่วนหนึ่งของกำรเรียนตำมหลักสูตร 2. ห นั ง สื อ อ่ ำ น เ พิ่ ม เ ติ ม เป็นหนังสือที่มีสำระอิงหลักสูตรสำหรับให้นักเรียนอ่ำนเพื่อศึกษำหำควำมรู้เพิ่มเติมด้วยตนเอง ต ำ มค ว ำ มเ ห มำ ะ ส มกับ วัย แ ล ะ ค ว ำ มส ำ มำ ร ถ ใ น ก ำ ร อ่ำ น ข อ ง แ ต่ล ะ บุ ค ค ล หนังสือประเภทนี้เคยเรียกว่ำหนังสืออ่ำนประกอบ 3. หนังสืออุเทศ เป็ นหนังสือสำหรับใช้ค้นคว้ำอ้ำงอิงเกี่ยวกับกำรเรียน โดยมีกำรเรียบเรียงเชิงวิชำกำร 4. ห นั ง สื อ ส่ ง เ ส ริ ม ก ำ ร อ่ ำ น เป็นหนังสือที่จัดทำขึ้นโดยมีวัตถุประสงค์เน้นไปในทำงส่งเสริมให้ผู้อ่ำนเกิดทักษะในกำรอ่ำน และ มีนิ สัยรักกำร อ่ำน มำ กยิ่ง ขึ้ น อำ จเ ป็ น ห นัง สื อว รร ณ คดี น วนิ ยำย นิ ยำย ฯล ฯ ที่มีลักษณะไม่ขัดต่อวัฒนธรรม ประเพณีและศีลธรรมอันดีงำม ให้ควำมรู้ มีคติและสำระประโยชน์ 3.1.4 แบบฝึ กหัด เ ป็ น สื่ อกำรเ รี ยน สำหรั บใ ห้ผู้เ รี ยน ไ ด้ฝึ ก ป ฏิ บั ติ เพื่อช่วยเสริมให้เกิดทักษะและควำมแตกฉำนในบทเรียน 3.1.5 สื่อกำรเรียนกำรสอนอื่นๆ เช่น สื่อประสมวีดีทัศน์ เทปบันทึกเสียง ภำพพลิก แผ่นภำพ เป็นต้น สื่ อ ก ำ ร เ รี ย น ก ำ ร ส อ น ดัง ก ล่ำ ว ข้ำง ต้น โ ร ง เ รี ย น ส ำมำ ร ถ เ ลือกใ ช้ ปรับปรุงหรือจัดทำขึ้นเพื่อใช้ในกำรจัดกิจกรรมกำรเรียนกำรสอนได้ตำมควำมเหมำะสม 3.2 กำรเลือกใช้สื่อกำรเรียนกำรสอน เนื่องจำกสื่อกำรเรียน กำรสอน มีหลำยประเภ ทตำมที่กล่ำวมำข้ำง ต้น แ ล้ว และ สื่ อกำรเ รี ยน กำรส อน แต่ละ ประ เ ภ ท ก็มีลัก ษณะ เ ฉพ ำะ ที่แต ก ต่ำง กัน อ อ ก ไ ป อี ก ทั้ ง สื่ อ ก ำ ร เ รี ย น ก ำ ร ส อ น ที่ ผ ลิ ต จ ำ ก ส่ว น ก ล ำ ง ก็ มัก จ ะ ใ ห้ เ นื้ อ ห ำ ทั่ ว ไ ป ๆ ซึ่ ง ไ ม่ เ จ ำ ะ จ ง เ ฉ พ ำ ะ ท้ อ ง ถิ่ น ใ ด ท้ อ ง ถิ่ น ห นึ่ ง ฉะนั้นโรงเรียนจึงควรเลือกใช้สื่อกำรเรียนกำรสอนให้เหมำะสมกับสภำพของท้องถิ่นตน โดยมีขั้นตอนดังนี้ 3.2.1 วิเครำะห์หลักสูตร โดยวิเครำะห์จุดประสงค์ คำอธิบำย/คำอธิบำยรำยวิชำ และคำบเวลำเรียน ที่ปรำกฏในหลักสูตรว่ำ วิชำ/รำยวิชำนั้นมุ่งให้ผู้เรียนเกิดควำมรู้ เจตคติ ค่ำนิยม ทักษะ
  • 28.
    กำรพัฒนำหลักสูตร หน้ำ 28 และกำรปฏิ บัติอ ย่ำง ไ ร มีขอบข่ำ ยเ นื้ อห ำเ พี ยง ใ ด และ มีคำบเ ว ลำเ รี ย น เ ท่ำ ไ ร เพื่อนำมำกำหนดสื่อกำรเรียนกำรสอนอย่ำงเหมำะสมและมีประสิทธิภำพ 3. 2. 2 ส ำ ร ว จ ร ว บ ร ว ม สื่ อ ก ำ ร เ รี ย น ก ำ ร ส อ น ที่มีเนื้อหำสำระเกี่ยวข้องหรือสอดคล้องกับจุดประสงค์และคำอธิบำย/คำอธิบำยรำยวิชำจำกแหล่งต่ำงๆ เช่น ห้ อ ง ส มุ ด ส ถ ำ บั น ก ำ ร ศึ ก ษ ำ ใ น ท้ อ ง ถิ่ น ร้ ำ น จ ำ ห น่ ำ ย ห นั ง ฯ ล ฯ เพื่อนำมำศึกษำวิเครำะห์ควำมเหมำะสมและสอดคล้องกับหลักสูตร 3.2.3 วิเครำะห์สื่อกำรเรียนกำรสอน ที่ได้จำกกำรสำรวจและรวบรวมไว้ตำม ข้อ 3. 2. 2 เพื่อพิจำรณำว่ำสื่อกำรเรียนกำรสอนดังกล่ำวสำมำรถนำมำใช้ประกอบกำรเรียนกำรสอนตำมหลักสูตรได้หรื อไม่เพียงใด 3.3 กำรปรับปรุงสื่อกำรเรียนกำรสอน โรงเรียนอำจปรับปรุงสื่อกำรเรียนกำรสอนทั้งหนังสือเรียน คู่มือครู แผนกำรสอน แนวกำรสอนหนังสือเสริมประสบกำรณ์ ให้ครอบคลุมเนื้อหำที่ปรับรำยละเอียด หรือให้เป็นปัจจุบันได้ 3.4 กำรจัดทำสื่อกำรเรียนกำรสอน เมื่อโรงเรียนได้วิเครำะห์สื่อกำรเรียนกำรสอนเพื่อเลือกใช้ให้เหมำะสมกับสภำพของท้องถิ่นแล้วพ บ ว่ ำ มีควำมจำเป็นที่โรงเรียนจะต้องจัดทำสื่อกำรเรียนกำรสอนขึ้นใหม่เพื่อให้สำมำรถนำไปใช้จัดกิจกรรมกำรเรี ยนกำรสอนให้มีประสิทธิภำพยิ่งขึ้น เช่น หนังสือเรียน คู่มือครู แผนกำรสอน หนังสือเสริมประสบกำรณ์ แบบฝึกหัด สื่อกำรเรียนกำรสอนอื่นๆ เป็นต้น 4. การพัฒ น าห ลั กสู ต รโด ย การจัด ทาวิ ชา/ ราย วิ ชาเ พิ่มเ ติมขึ้น ม า ใ ห ม่ แนวการจัดทาวิชา/รายวิชาเพิ่มเติม กำรพัฒนำหลักสูตรลักษณะนี้เป็นกำรจัดทำวิชำหรือรำยวิชำขึ้นใหม่ หลังจำกที่ศึกษำมำแล้วพบว่ำ สิ่งที่ควรพัฒนำนั้นไม่มีปรำกฏอยู่ในหลักสูตรของกลุ่มประสบกำรณ์หรือรำยวิชำ/กลุ่มวิชำใ ดๆ ในหลักสูตรแกน กลำง กำรพัฒนำห ลักสู ตรโดยกำรจัดทำรำยวิช ำ/รำยวิช ำขึ้น ใ ห ม่นี้ ควรดำเนินกำรในรูปแบบของคณะทำงำนโดยมีขั้นตอนกำรจัดทำดังนี้ 1 . ศึ ก ษ ำ จุ ด ห ม ำ ย ข อ ง ห ลั ก สู ต ร จุ ด ป ร ะ ส ง ค์ แ ล ะ โ ค ร ง ส ร้ ำ ง เ นื้ อหำของ กลุ่ม ประ ส บก ำร ณ์/ กลุ่มวิช ำ/ร ำย วิช ำ ต่ำง ๆ จำกหลักสู ต รแ กน ก ล ำ ง เพื่อใช้เป็นข้อมูลพื้นฐำนประกอบกำรพิจำรณำจัดทำและเพื่อป้องกันไม่ให้เกิดกำรซ้ำซ้อนกับเนื้อหำที่มีอยู่ 2 . นำเอำผลกำรศึกษำผลกำรวิเครำะห์สภำพที่ควรจะเป็นของกำรจัดกำรศึกษำที่สอดคล้องกับควำมเปลี่ยนแปล งของท้องถิ่น ที่ได้จำกกำรวำงแผนอย่ำงมียุทธศำสตร์มำใช้เป็นข้อมูลในกำรกำหนดจุดประสงค์และเนื้อหำ
  • 29.
    กำรพัฒนำหลักสูตร หน้ำ 29 3.กำหนดจุดประสงค์ของวิชำ/รำยวิชำที่จะดำเนินกำรจัดทำขึ้นใหม่ โดย 3 . 1 วิเ ค ร ำ ะ ห์ จ ำ ก ปั ญ ห ำ /ค ว ำ ม ต้อ ง ก ำ ร ข อ ง ท้อ ง ถิ่ น ซึ่ ง ไ ด้แ ก่ สิ่งที่ต้องกำรให้รู้พฤติกรรมที่ต้องกำรให้เกิดและเงื่อนไขต่ำงๆ (ถ้ำมี) 3 . 2 กำหนดจุดประสงค์ให้ครอบคลุมกับสภำพที่ต้องกำรให้เกิดกับผู้เรียนเมื่อเรียนจบรำยวิช ำนั้น ไม่ใช่กำรดำเนินกำรงำนหรือกิจกรรม 4 . ก ำ ห น ด เ นื้ อ ห ำ โ ด ย ก ำ ร วิ เ ค ร ำ ะ ห์ จ ำ ก จุ ด ป ร ะ ส ง ค์ ซึ่งระบุคำหลักของจุดประสงค์รำยวิชำนั้น ซึ่งประกอบด้วยส่วนที่เป็นควำมรู้ (สิ่งที่ให้ผู้เรียน/ศึกษำ) และส่วนที่เป็นทักษะ (สิ่งที่ต้องกำรฝึก) เนื้อหำที่กำหนดนี้ต้อง 4.1 สอดคล้องกับจุดประสงค์รำยวิชำ 4.2 ประกอบด้วยส่วนที่เป็นควำมรู้และทักษะ 4.3 เหมำะสมกับวัยและพื้นควำมรู้ของผู้เรียน 4.4 เหมำะสมกับคำบเรียน 4.5 ไม่ขัดต่อควำมมั่นคงของชำติ ระบบกำรปกครองตำมหลังประชำธิ ปไตย อันมีพระมหำกษัตริย์เป็นประมุข และไม่ขัดต่อศีลธรรมอันดี 5. กำหนดคำบเ วลำเรี ยน สำหรับคำอธิ บำ ยหรื อรำยวิช ำที่จัดทำขึ้ น ใ ห ม่ ใ น ก ำ ร ก ำ ห น ด ค ำ บ เ ว ล ำ ต้อ ง เ ป็ น ไ ป ต ำ มเ งื่ อ น ไ ข เ ช่น ร ะ ดับ ป ร ะ ถ มศึ ก ษ ำ จำนวนคำบเวลำเรียนที่กำหนดขึ้นนั้นต้องไม่ทำให้คำบเวลำเรียนสำหรับกลุ่มประสบกำรณ์/หน่วยย่อยที่มีอยู่ เปลี่ยนแปลงไป 6 . เ ขี ย น ค ำ อ ธิ บ ำ ย / ค ำ อ ธิ บ ำ ย ร ำ ย วิ ช ำ ให้เป็นไปตำมรูปแบบที่กำหนดไว้ในหลักสูตรแม่บทโดยระบุแนวกำรจัดกิจกรรมกำรเรียนกำรสอน เนื้อหำและจุดประสงค์กำรเรียนรู้ของรำยวิชำ ตำมแบบฟอร์มที่กำหนด 7. จัดทำเอกสำรชี้แจงรำยละเอียดประกอบกำรจัดทำวิชำหรือรำยวิชำที่จัดทำขึ้นใหม่ ตำมแบบฟอร์มที่กำหนด โดยให้มีรำยละเอียดเนื้อหำ ประกอบด้วย 7.1 เหตุผลควำมจำเป็น 7.2 จุดประสงค์ (ของวิชำ/รำยวิชำที่จัดทำ) 7.3 ขอบข่ำยเนื้อหำ 7.4 แนวกำรจัดกิจกรรมกำรเรียนกำรสอน 7.5 สื่อกำรเรียนกำรสอนที่สำมำรถนำมำใช้ในกำรจัดกิจกรรมกำรสอน 7.6 แนวกำรวัดผลประเมินผล 8 . ใ น ก ำ ร เ ส น อ ข อ อ นุ มั ติ ใ ห้ ส่ ง เ อ ก ส ำ ร ใ น ข้ อ 6 แ ล ะ 7 ใ ห้ แ ก่ ห น่ ว ย ง ำ น ที่ ท ำ ห น้ ำ ที่ พิ จ ำ ร ณ ำ อ นุ มั ติ
  • 30.
    กำรพัฒนำหลักสูตร หน้ำ 30 เมื่อได้รับอนุมัติและกระทรวงศึกษำธิกำรให้ใช้คำอธิบำย/คำอธิบำยรำยวิชำดังกล่ำวแล้วจึงนำเอำคำอธิบำยห รื อ ร ำ ย วิช ำ ดัง ก ล่ำ ว มำ จัด ท ำ ก ำ ร เ รี ย น ก ำ ร ส อ น ใ น โ ร ง เ รี ย น แ ล ะ ต้อ ง ไ ม่ลื มว่ำ เนื้อหำรำยวิชำที่ทำขึ้นใ ห ม่ต้อง ไม่เ ป็ นเนื้ อห ำที่ซ้ ำซ้อน กับเนื้ อหำที่มีอยู่แล้วใน แ ม่บ ท เ นื้ อหำใ น กลุ่มประ ส บ กำ ร ณ์/ร ำ ย วิช ำ/ ก ลุ่มวิช ำเ ดี ย ว กัน ห รื อ ต่ำง ก ลุ่มกัน ก็ ต ำ ม ดังนั้นต้องตรวจสอบรำยละเอียดของเนื้อหำก่อนลงมือพัฒนำ สำหรับเกณฑ์ที่ใช้ในกำรพิจำรณำอนุมัติคำอธิบำย/คำอธิบำยรำยวิชำที่จัดทำประกอบด้วยเกณฑ์ต่ำ งๆดังนี้ 1. สนองและสอดคล้องกับหลักกำร จุดหมำย และโครงสร้ำงของหลักสูตร 2 . เป็นส่วนหนึ่งของโครงสร้ำงควำมรู้ในแต่ละกลุ่มประสบกำรณ์หรือกลุ่มวิชำตำมที่โครงสร้ำงหลักสูตรทั้ง 3 ระดับกำหนดไว้ 3 . ส อ ด ค ล้ อ ง แ ล ะ ส น อ ง ต่ อ ส ภ ำ พ เ ศ ร ษ ฐ กิ จ สั ง ค ม และควำมต้องกำรของท้องถิ่นอย่ำงแท้จริง 4. มีควำมสมบูรณ์และควำมพร้อมเพียงพอในกำรนำไปใช้ในกำรเรียนกำรสอน ปัจจัย กระบวนกำร ผลผลิตและผลกระทบ 5. เป็ นผลผลิตจำกกำรนำข้อมูลในระดับท้องถิ่นมำพัฒนำกำรเรียนกำรสอน ทั้งในด้ำนหลักสูตร สื่อกำรเรียนกำรสอน และเทคนิคกำรสอน 6 . ไม่เป็นเนื้อหำวิชำ/รำยวิชำที่ซ้ำซ้อนกับเนื้อหำวิชำหรือรำยวิชำที่มีอยู่ในหลักสูตรแกนกลำง 7. ไม่มีเนื้อหำที่กล่ำวมำโดยตรงกับพำดพิงในลักษณะที่ลบหลู่สถำบันชำติ ศำสนำ พระมหำกษัตริย์ ไม่ขัดต่อหลักกำรปกครองระบบประชำธิปไตย ไม่ขัดกับหลักศีลธรรมอัน ดี และไม่กระทบกระเทือนต่อควำมมั่นคงของชำติ 8 . มี รู ป แ บ บ แ ล ะ วิ ธี ก ำ ร เ ขี ย น ส อ ด ค ล้ อ ง และเป็นไปตำมที่หลักสูตรของกระทรวงศึกษำธิกำรกำหนด จำกรูปแบบกำรพัฒนำหลักสูตรด้วยกำรปรับกิจกรรม ปรับเนื้อหำ ปรับปรุงสื่อ แ ล ะ เ พิ่ ม เ ติ ม ร ำ ย วิ ช ำ ดั ง ก ล่ ำ ว ม ำ แ ล้ ว กรมวิชำกำรได้กำหนดขั้นตอนกำรดำเนินกำรพัฒนำหลักสูตรตำมควำมต้องกำรของท้อง ถิ่น และปรับปรุงแบบกำรพัฒนำหลักสูตรด้วยกำรเพิ่มกิจกรรมกำรจัดทำสื่อใหม่เพิ่มเติมขึ้นมำซึ่งขั้นตอนในกำร พัฒนำหลักสูตรตำมควำมต้องกำรของท้องถิ่น (กรมวิชำกำร กระทรวงศึกษำธิกำร, 2543: 4-6) มีดังนี้ 1. ศึกษำวิเครำะห์ข้อมูลพื้นฐำนในเรื่องต่ำงๆ เช่น 1.1 ด้ำนกำรศึกษำ
  • 31.
    กำรพัฒนำหลักสูตร หน้ำ 31 1.2ด้ำนเศรษฐกิจ 1.3 ด้ำนสังคมวัฒนธรรม 1.4 ด้ำนสิ่งแวดล้อม 1.5 ด้ำนกำรสื่อสำร/คมนำคม 1.6 ด้ำนประชำกร 2. ศึกษำวิเครำะห์หลักสูตรในด้ำนต่ำงๆ ดังนี้ 2.1 หลักกำร จุดหมำย และโครงสร้ำง 2.2 จุดประสงค์และคำอธิบำยรำยวิชำ 3. วำงแผนและจัดทำหลักสูตรตำมควำมต้องกำรของท้องถิ่นในลักษณะต่ำงๆ เช่น 3.1 กำรปรับกิจกรรมกำรเรียนกำรสอน 3.2 กำรปรับรำยละเอียดเนื้อหำ 3.3 ปรับปรุง และ/หรือเลือกใช้สื่อกำรเรียนกำรสอน 3.4 จัดทำสื่อกำรเรียนขึ้นใหม่ 3.5 จัดทำคำอธิบำยและรำยวิชำเพิ่มเติม 4. กำหนดแนวทำงกำรจัดกำรเรียนรู้ 5. จัดทำแผนกำรสอน กำรพัฒน ำห ลักสู ตรตำมควำมต้อง กำรของท้องถิ่น ในลักษณะที่ 3.1- 3.4 ส ถ ำ น ศึ ก ษ ำ ไ ม่จ ำ เ ป็ น ต อ ง ข อ อ นุ มัติ / ข อ อ นุ ญ ำ ต จ ำ ก ก ร ะ ท ร ว ง ศึ ก ษ ำ ธิ ก ำ ร สถำน ศึกษำสำมำรถดำเ นิ น จัดทำคำอธิ บำย ห รื อคำอธิ บำยรำยวิช ำขึ้ น มำใ ห ม่แล้ว สถำนศึกษำจะต้องดำเนินกำรเสนอในกระทรวงศึกษำธิกำรหรือผู้ที่ได้รับกำรอนุมัติและกระทรวงศึกษำธิกำ รประกำศให้ใช้ได้แล้วจึงจะสำมำรถนำไปใช้ในกำรจัดกำรเรียนกำรสอนในสถำนศึกษำได้ ดังภำพประกอบ 10 ดังนี้
  • 32.
    กำรพัฒนำหลักสูตร หน้ำ 32 5.2.2รูปแบบการพัฒนาหลักสูตรของกรมการศึกษานอกโรงเรียน ก ร ม ก ำ ร ศึ ก ษ ำ น อ ก โ ร ง เ รี ย น ก ร ะ ท ร ว ง ศึ ก ษ ำ ธิ ก ำ ร ( 2541 : 2) เปิดโอกำสให้สถำนศึกษำพัฒนำหลักสูตรได้เอง โดยพัฒนำ “หลักสูตรท้องถิ่น” และให้ควำมหมำยว่ำ เป็นหลักสูตรที่สร้ำงขึ้นจำกสภำพปัญหำและควำมต้องกำรของผู้เรียนหรือสร้ำงจำกหลักสูตรแกนกลำงที่ปรั บ ใ ห้ เ ข้ ำ กั บ ส ภ ำ พ ชี วิ ต จ ริ ง ข อ ง ผู้ เ รี ย น ต ำ ม ท้ อ ง ถิ่ น ต่ ำ ง ๆ หรือสร้ำงจำกเหตุกำรณ์ที่เกิดขึ้นในปัจจุบันที่มีผลกระทบต่อผู้เรียน หลักสูตรท้องถิ่นมีควำมสอดคล้อง เหมำะสมกับสภำพเศรษฐกิจและสังคมของ ท้องถิ่นนั้นๆ เน้นกำรเรียนรู้ชีวิตของตนเอง ปรับตนเองให้ทันกับกำรเปลี่ยนแปลงของวิทยำกำร กำรใช้เทคโนโลยีและข่ำวสำรข้อมูลในกำรเรียนรู้ต่ำงๆ ผู้เรียนได้เรียนรู้ตำมสภำพชีวิตจริงของตนเอง สำมำรถนำเอำควำมรู้ไปใช้ในกำรพัฒนำตนเอง พัฒนำอำชีพ พัฒนำเศรษฐกิจ และสังคมของครอบครัวและท้องถิ่นได้ วิเครำะห์สภำพและควำมต้องกำร ชุมช น สถำนศึกษ ำ ครู วิเครำะห์หลักสูตร (กิจกรรม/เนื้อหำ/จุดประสงค์ ) กำหนดแนวทำงพัฒน ำหลักสูตร ปรับกิจกรรม ปรับเนื้อหำ ปรับปรุงสื่อ จัดทำสื่อ เพิ่มเติมรำยวิชำ กำหนดแนวทำงจัดกำ รเรียนรู้ จัดทำแผนกำรสอน ผู้เรียน ภำพประกอบ 10 รูปแบบกำรพัฒนำหลักสูตรของกรมวิชำกำร (กรมวิชำกำร กระทรวงศึกษำธิกำร , 2543 : 6 )
  • 33.
    กำรพัฒนำหลักสูตร หน้ำ 33 รูปแบบกำรพัฒนำหลักสูตรของกรมกำรศึกษำนอกโรงเรียนที่นำหลักสูตรแกนกลำงมำปรับให้เข้ำ กับสภำพของผู้เรียนซึ่งแตกต่ำงไปตำมท้องถิ่นต่ำงๆ มีขั้นตอนกำรดำเนินกำรดังนี้ ขั้นตอนที่ 1การวิเคราะห์หลักสูตรแกนกลางที่สัมพันธ์กับสภาพปัญหาของชุมชน ก ำ ร วิ เ ค ร ำ ะ ห์ ห ลั ก สู ต ร แ ก น ก ล ำ ง ครูและผู้เรียนต้องร่วมกันศึกษำหลักสูตรแกนกลำงที่กรมกำรศึกษำนอกโรงเรียนสร้ำงขึ้น ก ำ ห น ด ห ม ว ด วิ ช ำ ต่ ำ ง ๆ ที่ ผู้ เ รี ย น แ ต่ ล ะ ร ะ ดั บ ต้ อ ง เ รี ย น เนื้อหำหลักสูตรแกนกลำงที่กำหนดเป็นเนื้อหำกลำงทั่วไปตำมหลักทฤษฎีของหมวดวิช ำนั้นๆ ศึกษำรำยละเอียดของแต่ละหมวดวิชำ วิเครำะห์หัวข้อของเนื้อหำดังนี้ 1.1 ศึกษำหลักสูตรแกนกลำงในระดับที่นำมำจัดกำรเรียนกำรสอน (ประถม มัธยมต้น มัธยมปลำย ทุกหมวดวิชำ) 1 . 2 วิเครำะห์หัวข้อเนื้อหำที่ต้องพัฒนำเป็นหลักสูตรท้องถิ่นตำมสภำพปัญหำของชุมชนที่สำรวจมำแล้ว และสอดคล้องกับวิถีชีวิตของท้องถิ่น 1 . 3 พิจำรณำหัวข้อเนื้อหำในหมวดวิชำอื่นที่เกี่ยวข้องนำมำจัดหมวดหมู่ด้วยกันในลักษณะบูรณำกำรเนื้อหำ ขั้นตอนที่ 2การจัดหมวดหมู่สภาพปัญหาและความต้องการที่ส่งผลต่อผู้เรียน นำสภำพปัญหำและควำมต้องกำรที่สำรวจและวิเครำะห์แล้วมำพิจำรณำร่วมกับหัวข้อเนื้อหำ หมวดวิชำใดวิชำหนึ่งตำมหลักสูตรที่กำหนดเป็นหมวดวิชำแกนในกำรพัฒนำเป็นหลักสูตรโรงเรียนแล้วจัด หมวดหมู่ของเนื้อหำที่สอดคล้องกับสภำพปัญหำและควำมต้องกำรหลังจำกนั้นจัดลำดับควำมสำคัญตำมสภ ำพปัญหำของท้องถิ่นที่พบ ขั้นตอนที่ 3การเขียนแผนการสอนโดยดาเนินการดังนี้ 3.1 กำรกำหนดหัวข้อปัญหำ (theme) หัวข้อเนื้อหำของกำรเรียนกำรสอน 3. 2 ก ำ ร เ ขี ย น ส ำ ร ะ ส ำ คั ญ ( concept) เ ป็ น บ ท ส รุ ป ใ จ ค ว ำ ม ส ำ คั ญ ข อ ง เ รื่ อ ง เ น้ น ค ว ำ ม คิ ด ร ว บ ย อ ด ห ลั ก ก ำ ร ทักษะหรือลักษณะนิสัยที่ต้องกำรปลูกฝังให้เกิดกับผู้เรียน 3.3 กำรกำหนดขอบเขตเนื้อหำ ให้ระบุว่ำหัวข้อเนื้อหำครอบคลุมและสัมพันธ์กับ วิชำใด 3. 4 กำหนดจุดประสงค์ทั่วไปหรือจุดประสงค์ปลำยทำงเป็นจุดประสงค์ที่คำดว่ำผู้เรียนจะมีกำรเปลี่ยนแปลงพฤ ติกรรมอย่ำงไร หรือเกิดกำรเปลี่ยนแปลงด้ำนควำมรู้ ทักษะและทัศนะคติอย่ำงไรเมื่อเรียนจบเรื่องนั้นแล้ว
  • 34.
    กำรพัฒนำหลักสูตร หน้ำ 34 3.5 ก ำ ร ก ำ ห น ด จุ ด ป ร ะ ส ง ค์ เ ฉ พ ำ ะ ห รื อ จุ ด ป ร ะ ส ง ค์ น ำ ท ำ ง เป็นกำรกำหนดเป้ำหมำยของกำรเรียนกำรสอนในแต่ละหัวเรื่องย่อยที่ปรำรถนำให้เกิดกับผู้เรียน นิยมเขียนในลักษณะของจุดประสงค์เชิงพฤติกรรม 3. 6 ก ำ ร ก ำ ห น ด กิ จ ก ร ร ม ก ำ ร เ รี ย น ก ำ ร ส อ น ให้กำหนดกิจกรรมตำมขั้นตอนของทฤษฎีเชิงระบบ (System Approach) 3. 7 สื่ อ ก ำ ร เ รี ย น ก ำ ร ส อ น ต้องระบุให้ชัดเจนว่ำในกำรเรี ยนกำรสอนแต่ละหัวข้อเนื้อหำต้องใช้อุปกรณ์อะไร บ้ำง และสำมำรถจัดหำจำกที่ใด โดยวิธีใด ต้องระบุเป็นรำยข้อตำมจุดประสงค์ 3. 8 ก ำ ร ป ร ะ เ มิ น ผ ล เป็นกำรเขียนแนวทำงกำรประเมินผลของกำรปฏิบัติกิจกรรมแต่ละขั้นตอนตำมจุดประสงค์ที่กำหนด โดยให้ผู้เรียนรวบรวมผลงำนไว้ นำเสนอครูประจำกลุ่ม โดยกำรพรรณนำงำนที่รวบรวมไว้ เกี่ยวกับอะไร มีจุดมุ่งหมำยอย่ำง ไร ผู้เรียนมีควำมรู้สึ กอย่ำงไรต่อกำรรวบรวมผลงำน และมีแน วคิด มีกำรพัฒนำอะไรต่อไป มีควำมพึงพอใจกับชิ้นงำนมำกน้อยเพียงใด ขั้นตอนที่ 4การจัดกิจกรรมการเรียนการสอน ครูและผู้เรียนร่วมกันพัฒนำโดยมีสถำนศึกษำอำนวยควำมสะดวกและกำกับดูแลเพื่อให้เกิดกำรเรี ย น รู้ ต ำ ม ส ภ ำ พ จ ริ ง ซึ่งสถำนศึกษำโดยศูนย์กำรศึกษำนอกโรงเรียนจังหวัดเป็นผู้อนุมัติหลักสูตรที่ครูและผู้เรียนร่วมกันพัฒนำขึ้ นตำมควำมต้องกำรทำงนโยบำยของรัฐควำมต้องกำรทำงกำรศึกษำและควำมต้องกำรในกำรพัฒนำตนเองขอ งผู้เรียน โดยมีวิธีดำเนินตำมลำดับ ดังนี้ 4. 1 ค รู น ำ ห ลั ก สู ต ร ท้ อ ง ง ถิ่ น ที่ พั ฒ น ำ แ ล้ ว น ำ เ ส น อ ศู น ย์ บ ริ ก ำ ร ก ำ ร ศึ ก ษ ำ น อ ก โ ร ง เ รี ย น อ ำ เ ภ อ เ พื่ อ น ำ เ ส น อ ศู น ย์ ก ำ ร ศึ ก ษ ำ น อ ก โ ร ง เ รี ย น จั ง ห วั ด เ ป็ น ร ำ ย ภ ำ ค เ รี ย น แต่ในกรณีไม่ต้องขออนุมัติใหม่หรือในกรณีหลักสูตรวิชำชีพให้นำเสนอเป็ นครำวๆ ไป ที่พัฒนำหลักสูตรท้องถิ่นจำกหลักสูตรแกนกลำง 4.2 ครูและผู้เรียนร่วมกันกำหนดระยะเวลำในกำรจัดกิจกรรมกำรเรียนกำรสอน ตำมสภ ำพ ควำมเ ป็ น ไป ได้ โดยใ ห้ควำมสำคัญกับ กระ บวน กำรหำ ค วำ มรู้ ( Input) ก ร ะ บ ว น ก ำ ร น ำ ค ว ำ ม รู้ ที่ ไ ด้ รั บ ไ ป ป รั บ / ป ร ะ ยุ ก ต์ ใ ช้ ( Process) และกระบวนกำรแสดงผลของควำมรู้หรือกำรเรียนรู้ที่สำมำรถประยุกต์ใช้กับชีวิต (Output) 4.3 จัดกิจกรรมกำรเรียนกำรสอนตำมกระบวนกำร โดยยึดวิธีของทฤษฎีเชิงระบบ (Systems Approach: I-P-O) ขั้นตอนที่5การประเมินผล
  • 35.
    กำรพัฒนำหลักสูตร หน้ำ 35 กำรประเมินผลเน้นกำรประเมินผลตำมสภำพที่แท้จริง( Authentic assessment) ซึ่ ง ป ร ะ เ มิน อิ ง ค ว ำ ม ส ำ ม ำ ร ถ แ ล ะ ก ำ ร พัฒ น ำ ผู้เ รี ย น มุ่ง เ น้ น ค ว ำ ม ก้ำ ว ห น้ ำ กำรเปลี่ยนแปลงที่เป็นชีวิตจริงของผู้เรียนแต่ละคนสะท้อนให้เห็นสภำพของงำนและสิ่งที่ผู้เรียนได้ปฏิบัติ โ ด ย ผู้ เ รี ย น เ ป็ น ผู้ ส ร้ ำ ง ค ำ ต อ บ ด้ ำ น ก ำ ร แ ส ด ง กำรสร้ำงสรรค์ผลผลิตของงำนเป็ นกำรประเมินผลงำนของผู้เรียนที่ได้ทำจริง ปฏิบัติจริง ใ น แต่ละ ขั้น ตอน ข อง ก ระ บว น กำ รเ รี ยน ห รื อกระ บว น ก ำร ร ว บ ร ว มเ ห ตุ ก ำ ร ณ์ ข้อมูลที่ผู้เรียนทำได้และแปลควำมหมำยของข้อมูลหรือเหตุกำรณ์แล้วตัดสินใจจำกข้อมูลพื้นฐำนเหล่ำนั้น ในทำงปฏิบัตินิยมใช้วิธีกำรประเมินจำกแฟ้มสะสมงำน (Portfolio) ซึ่งเป็นหลักฐำนแสดงควำมสำมำรถ ควำมก้ำวหน้ำของผู้เรียน จำกกำรรวบรวมข้อมูลผลผลิต กำรแสดงออก กำรประเมินจำกสภำพจริง ในงำนที่มีควำมหมำยและมีเกณฑ์มำตรฐำนที่ชัดเจนจะสะท้อนถึงควำมสำมำรถ กำรถ่ำยทอดควำมรู้ที่ได้รับ โครงสร้ำงและประมวลควำมรู้ควำมคิดในขั้นสูงรวมทั้งคุณภำพของกำรแสดงออกและผลผลิตที่มีคุณภำพ สรุปแบบกำรพัฒนำหลักสูตรของกรมกำรศึกษำนอกโรงเรียน ดังภำพประกอบ 11 ภำพประกอบ 11 รูปแบบกำรพัฒนำหลักสูตรของกรรมกำรศึกษำนอกโรงเรียน (กรมกำรศึกษำนอกโรงเรียน กระทรวงศึกษำธิกำร, 2541:29) รูปแบบที่เกี่ยวข้องกับกำรพัฒนำหลักสูตรของโรงเรียน ดังมีผู้นำเสนอในรูปแบบต่ำงๆ กัน กล่ำวโดยสรุปดังตำรำง 1 ดังนี้ กำรวิเครำะห์หลักสูตรแกนกลำงและ วิเครำะห์สภำพปัญหำของชุมชน กำรจัดหมวดหมู่สภำพปัญหำและควำ มต้องกำรส่งผลต่อผู้เรียน กำรจัดกิจกรรมกำรเรียนกำรสอน กำรเขียนแผนกำรสอน กำรประเมินผล
  • 36.
    กำรพัฒนำหลักสูตร หน้ำ 36 ตาราง1แสดงรูปแบบ/สำระของรูปแบบกำรพัฒนำหลักสูตร ผู้เสนอ รูปแบบ/สาระ ไทเลอร์ หลักกำรและเหตุผลของกำรพัฒนำหลักสูตร ต้องคำนึงถึงพื้นฐำนที่สำคัญ 4 ประกำร คือ จุดมุ่งหมำย ประสบกำรณ์ กำรจัดประสบกำรณ์กำรเรียนรู้ และประเมินอย่ำงไรจึงจะทรำบว่ำผู้เรียนบรรลุเป้ำหมำย ทำบำ ก ำ ร พัฒ น ำ ห ลัก สู ต ร แ บ บ ร ำ ก ห ญ้ำ ( Grass- roots approach) หลักสูตรควรได้รับกำรออกแบบโดยครูผู้สอนมำกกว่ำพัฒนำจำกองค์กรที่อยู่ สูงขึ้น โดยมีขั้นตอนในกำรพัฒนำห ลักสู ตร 7 ขั้นตอน คือ 1. วิเครำะห์ควำมต้องกำร 2. กำหนดจุดมุ่งหมำย 3. คัดเลือกเนื้อหำ 4. กำรจัดรวบรวมเนื้อหำสำระ 5 . ก ำ ร คั ด เ ลื อ ก ป ร ะ ส บ ก ำ ร ณ์ ก ำ ร เ รี ย น รู้ 6 . กำรจัดรวบรวมประสบกำรณ์กำรเรียนรู้ 7. กำหนดวิธีวัดและประเมินผล เซย์เลอร์ อเล็กซำนเดอร์ และเลวิส กำรพัฒนำหลักสูตร ประกอบด้วยกระบวนกำรพัฒนำหลักสูตรที่สำคัญ 4 ขั้นตอน คือ 1. วัตถุประสงค์ของหลักสูตร 2. กำรออกแบบหลักสูตร 3. กำรนำหลักสูตรไปใช้ 4. กำรประเมินผลหลักสูตร โอลิวำ กำรพัฒนำหลักสูตรมีอง ค์ประ กอบที่สำคัญ 12 ขั้นตอน คือ 1. จุดหมำยของกำรศึกษำ 2. ควำมต้องกำรจำเป็นของผู้เรียนและชุมชน 3. เป้ำหมำยหลักสูตร 4. จุดประสงค์หลักสูตร 5. นำหลักสูตรไปใช้ 6. เ ป้ ำ ห ม ำ ย ก ำ ร จั ด ก ำ ร เ รี ย น ก ำ ร ส อ น แ ต่ล ะ ร ะ ดั บ 7 . จุดประสงค์กำรจัดกำรเรียนแต่ละรำยวิชำ8. เลือกยุทธวิธีในกำรสอน 9. เ ลือกเ ทคนิ ควิธี ก ำร ป ระ เ มิน ผ ลก่อน น ำ ไ ปส อน จริ ง 10. นำยุทธวิธีไปปฏิบัติจริง 11. ประเมินผลกำรจัดกำรเรียนกำรสอน สกิลเบ็ก กำรพัฒนำหลักสูตรที่เป็ นพลวัต ประกอบด้วย 5 ขั้นตอน คือ 1. กำรวิเ ครำะ ห์ สถำน กำรณ์ 2 . กำรกำหน ดวัตถุประ สง ค์ 3 . กำรออกแบบกำรจัดกำรเรียนกำรสอน 4. กำรนำหลักสูตรไปใช้ 5. กำรประเมินกำรเรียนรู้และกำรประเมินผลหลักสูตร วอล์คเกอร์ กำรพัฒนำหลักสูตรตำมแนวคิดเชิงประจักษ์นิยม ประกอบด้วยขั้นตอน 3 ขั้นตอน คือ 1. กำรศึกษำขั้นพื้นฐำน 2. กำรพิจำรณำไตร่ตรอง
  • 37.
    กำรพัฒนำหลักสูตร หน้ำ 37 ผู้เสนอรูปแบบ/สาระ 3. กำรออกแบบหลักสูตร กรมวิชำกำร ก ำ ร พัฒ น ำ ห ลัก สู ต ร ป ร ะ ก อ บ ด้ ว ย 5 ขั้ น ต อ น คื อ 1 . ศึกษำวิเครำะ ห์ ข้อมูลพื้นฐำน 2. ศึกษำวิเครำะ ห์หลักสู ตร 3. วำงแผนและจัดทำหลักสูตร 4. กำหนดแนวทำงกำรจัดกำรเรียนรู้ 5. จัดทำแผนกำรสอน กรมกำรศึกษำนอกโรงเรี ยน กำรพัฒนำหลักสูตรประกอบด้วย 5ขั้นตอน คือ 1. กำรวิเครำะห์หลักสูตร แ ก น ก ล ำ ง 2 . กำรจัดหมวดหมู่สภำพปัญหำและควำมต้องกำรที่ส่งผลต่อผู้เรียน 3. กำรเขียนแผนกำรสอน 4. กำรจัดกิจกรรมกำรเรียนกำรสอน 5. กำรประเมินผลผู้เรียน แนวคิดเกี่ยวกับรูปแบบกระบวนกำรสร้ำงหรือพัฒนำหลักสูตรของไทยนั้นยังมีน้อยมำก ส่วนมำกจะเป็นรูปแบบตำมแนวคิดของชำวต่ำงประเทศ ซึ่งนักกำรศึกษำหลำยท่ำนได้เสนอรูปแบบไว้ดังนี้ 5.2.4 รูปแบบการพัฒนาหลักสูตรของไทเลอร์ (Tyler) ใน ค.ศ. 1949 ไทเลอร์ได้เขียนหนังสือเรื่อง Basic Principles of Curriculum andInstruction ซึ่งเสนอแนวคิดพื้นฐำนในกำรพัฒนำหลักสูตรที่รู้จักกันดี คือ หลักสูตรและเหตุผลพื้นฐำน 4 ประกำร คือ 1. มีควำมมุ่งหมำยทำงกำรศึกษำอะไรบ้ำงที่โรงเรียนควรจะแสวงหำ 2 . มีประสบกำรณ์ทำงกำรศึกษำอะไรบ้ำงที่โรงเรียนควรจัดขึ้นเพื่อช่วยให้บรรลุจุดประสงค์ที่กำหนดไว้ 3. จะจัดประสบกำรณ์ทำงกำรศึกษำอย่ำงไร จึงจะทำให้กำรสอนมีประสิทธิภำพ 4 . จ ะ ป ร ะ เ มิ น ผ ล ข อ ง ป ร ะ ส บ ก ำ ร ณ์ ใ น ก ำ ร เ รี ย น อ ย่ ำ ง ไ ร จึงจะตัดสินได้ว่ำบรรลุถึงจุดประสงค์ที่กำหนดไว้ จ ำ ก พื้ น ฐ ำ น ทั้ ง 4 ข้ อ ชี้ ใ ห้ เ ห็ น ว่ ำ กำรสร้ำงหรือพัฒนำหลักสูตรต้องคำนึงถึงกำรกำหนดจุดมุ่งหมำย กำรกำหนดประสบกำรณ์ทำงกำรศึกษำ กำรจัดประสบกำรณ์ทำงกำรศึกษำให้ผู้เรียน และกำรประเมินสัมฤทธิ์ผลของหลักสูตรด้วย รูปแบบของการพัฒนาหลักสูตรของไทเลอร์เริ่มจาก 1. การกาหนดจุดมุ่งหมาย ก่อนจะกำหนดจุดมุ่งหมำยของหลักสูตรอย่ำงกว้ำงๆ นั้น จะต้องอำศัยข้อมูลจำกแหล่ง ต่ำงๆ เช่น แหล่งแรกคือสังคม ได้แก่ ค่ำนิยม ควำมเ ชื่อ และแนวปฏิบัติในกำรดำรงชีวิตในสังคม โครงสร้ำงที่สำคัญทำงสังคม และควำมมุ่งหวังทำงสังคม เป็นต้น แหล่ง ที่สอง เ กี่ยวกับผู้เ รี ยน ซึ่ ง เ กี่ยวกับควำมต้อง กำร ควำมสน ใ จ ควำมสำมำ ร ถ
  • 38.
    กำรพัฒนำหลักสูตร หน้ำ 38 และคุณลักษณะที่ประเทศชำติต้องกำรและแหล่งที่สำมก็คือ คำแนะนำของผู้เชี่ยวชำญสำขำวิชำกำรต่ำงๆ หรือจำกผลกำรวิจัยที่สรุปให้ข้อคิดเกี่ยวกับกำรจัดทำหลักสูตรจัดกำรเรียนกำรสอนแล้วนำมำประมวลเข้ำด้ว ยกันจนเป็นจุดมุ่งหมำยอย่ำงกว้ำงๆ ของหลักสูตรหรือจุดประสงค์ชั่วครำว (Tentative Objectives) จำกนั้นจุดประสงค์ชั่วครำวจะได้รับกำรกลั่นกรองจำกข้อมูลด้ำนปรัชญำกำรศึกษำ ปรัชญำสังคม และจิตวิทยำกำรเรียนรู้ ซึ่งจะตัดทอนจุดประสงค์ที่ไม่จำเป็นออกและทำให้จุดประสงค์มีควำมชัดเจนขึ้น จุ ด ป ร ะ ส ง ค์ ที่ ไ ด้ นี้ เ ป็ น จุ ด ป ร ะ ส ง ค์ ที่ แ ท้ จ ริ ง ใ น ก ำ ร พั ฒ น ำ ห ลั ก สู ต ร จำกนั้นจึงเลือกและจัดประสบกำรณ์กำรเรียนรู้หรือประสบกำรณ์ทำงกำรศึกษำสำหรับผู้เรียนเพื่อให้บรรลุจุ ดประสงค์ที่กำหนดขึ้น 2 . ก า ร เ ลื อ ก แ ล ะ จั ด ป ร ะ ส บ ก า ร ณ์ ก า ร เ รี ย น กำรเลือกและจัดประสบกำรณ์กำรเรียนที่คำดหวัง จะ ให้ผู้เรี ยน มีประ สบกำรณ์อย่ำง ไร กิจ ก ร ร ม ที่ จั ด ทั้ ง ใ น ก ำ ร เ รี ย น ก ำ ร ส อ น แ ล ะ ส่ ว น เ ส ริ ม ห ลั ก สู ต ร นั้ น มี อ ะ ไ ร ทั้งนี้ก็เพื่อจะให้กระบวนกำรกำรเรียนกำรสอนดำเนินไปเพื่อตอบสนองจุดมุ่งหมำยที่กำหน ดไว้ ไทเลอร์ได้เสนอเกณฑ์ในกำรพิจำรณำเลือกประสบกำรณ์กำรเรียนรู้ไว้ดังนี้ 2.1 ผู้เรียนควรมีโอกำสฝึกพฤติกรรม และเรียนรู้เนื้อหำตำมที่ระบุไว้ในจุดประสงค์ 2 . 2 กิจกรรมและประสบกำรณ์นั้นควรจะทำให้ผู้เรียนพึงพอใจที่จะปฏิบัติตำมพฤติกรรมที่ได้ระบุไว้ในจุดประส งค์ 2.3 กิจกรรมและประสบกำรณ์นั้นควรจะอยู่ในขอบข่ำยควำมพอใจที่พึงปฏิบัติได้ 2 . 4 กิ จ ก ร ร ม แ ล ะ ป ร ะ ส บ ก ำ ร ณ์ ห ล ำ ย ๆ ด้ำนของกำรเรียนรู้อำจนำไปสู่จุดประสงค์ที่กำหนดไว้เพียงข้อเดียว 2 . 5 ในทำนองเดียวกันกิจกรรมและประสบกำรณ์กำรเรียนรู้เพียงหนึ่งอย่ำงอำจตอบสนองจุดประสงค์หลำยๆ ข้อได้ น อ ก จ ำ ก นั้ น ไทเลอร์ยังเน้นเกี่ยวกับกำรพิจำรณำกำรจัดประสบกำรณ์กำรเรียนรู้ว่ำต้องคำนึงถึงควำมสัมพันธ์ในด้ำนเวลำ ต่อเวลำ และเนื้อหำต่อเนื้อหำ เรียกว่ำเป็นควำมสัมพันธ์แบบ แนวตั้ง (Vertical) กับ แนวนอน (Horizontal) ซึ่งมีเกณฑ์ในกำรจัดดังนี้ 1 . ค ว ำ ม ต่ อ เ นื่ อ ง ( Continuity) ห ม ำ ย ถึ ง ควำมสัมพันธ์ในแนวตั้งของส่วนองค์ประกอบหลักของตัวหลักสูตรจำกระดับหนึ่งไปยังอีกระดับหนึ่งที่สูงขึ้ นไป เช่น ในวิชำทักษะต้องเปิ ดโอกำสให้มีกำรฝึ กทักษะในกิจกรรมและประสบกำรณ์บ่อยๆ และต่อเนื่องกัน
  • 39.
    กำรพัฒนำหลักสูตร หน้ำ 39 2. ก ำ ร จั ด ช่ ว ง ล ำ ดั บ ( sequence) ห ม ำ ย ถึ ง ควำมสัมพันธ์ในแนวตั้งของส่วนองค์ประกอบหลักของหลักสูตรจำกสิ่งที่เกิดขึ้นก่อนไปสู่สิ่งที่เกิดขึ้นภำยห ลั ง ห รื อ จ ำ ก สิ่ ง ที่ มี ค ว ำ ม ง่ ำ ย ไ ป สู่ ที่ มี ค ว ำ ม ย ำ ก ดั ง นั้ น กำรจัดกิจกรรมและประสบกำรณ์ให้มีกำรเรียนลำดับก่อนหลังเพื่อให้ได้เรียนเนื้อหำที่ลึกซึ้งยิ่งขึ้น 3 . บู ร ณ ำ ก ำ ร ( Integration) ห ม ำ ย ถึ ง ค ว ำ ม สั ม พั น ธ์ กัน ใ น แ น ว น อ น ข อ ง อ ง ค์ ป ร ะ ก อ บ ห ลั ก ข อ ง ตั ว ห ลั ก สู ต ร จำกหัวข้อเนื้อหำหนึ่งไปยังอีกหัวข้อเนื้อหำหนึ่งของรำยวิชำ หรือจำกรำยวิชำหนึ่งไปยังอีกรำยวิชำอื่นๆ ที่ มี ค ว ำ ม เ กี่ ย ว ข้ อ ง กั น กำรจัดประสบกำรณ์จึงควรเป็นลักษณะที่ช่วยให้ผู้เรียนได้เพิ่มพูนควำมคิดเห็นและได้แสดงพฤติกรรมที่สอ ด ค ล้ อ ง กั น เนื้อหำที่เรียนเป็นกำรเพิ่มควำมสำมำรถของผู้เรียนให้ใช้ประสบกำรณ์ได้ในสถำนกำรณ์ที่แตกต่ำงกัน ป ร ะ ส บ ก ำ ร ณ์ ก ำ ร เ รี ย น รู้ จึ ง เ ป็ น แ บ บ แ ผ น ข อ ง ป ฏิ สั ม พั น ธ์ ( Interaction) ระหว่ำงผู้เรียนกับสถำนกำรณ์แวดล้อม 3. ก า ร ป ร ะ เ มิ น ผ ล เพื่อที่จะตรวจสอบดูว่ำกำรจัดกำรเรียนกำรสอนให้บรรลุตำมจุดประสงค์ตำมที่กำหนดไว้หรื อไม่ สมควรจะมีกำรปรับแก้ไขส่วนใดบ้ำง ควรพิจำรณำจำกสิ่งต่อไปนี้ 3.1 กำหนดจุดประสงค์ที่จะวัดและพฤติกรรมที่คำดหวัง 3.2 วัดและวิเครำะห์สถำนกำรณ์ที่จะทำให้เกิดพฤติกรรมเหล่ำนั้น 3.3 ศึกษำสำรวจข้อมูลเพื่อสร้ำงเครื่องมือที่จะวัดพฤติกรรมเหล่ำนั้นได้อย่ำงเหมำะสม 3.4 ตรวจสอบคุณภำพของเครื่องมือโดยใช้เกณฑ์ในกำรพิจำรณำดังนี้ 3.4.1 ควำมเป็นปรนัย (Objectivity) 3.4.2 ควำมเชื่อมั่นได้ (Reliability) 3.4.3 ควำมเที่ยงตรง (Validity) 3.4.4 ควำมถูกต้อง (Accuracy) 3. 5 กำรพิจำรณำผลกำรประเมินให้เป็นประโยชน์เพื่ออธิบำยผลกำรเรียนรู้เป็นรำยบุคคลหรือเป็ นกลุ่ม กำรอธิบำยถึงส่วนดีของหลักสูตรหรือสิ่งที่จะต้องปรับแก้เพื่อเป็นแนวทำงในกำรปรับปรุงหลักสูตรให้มีคุณ ภำพยิ่งขึ้น จ ำ ก รู ป แ บ บ ก ำ ร พั ฒ น ำ ห ลั ก สู ต ร แ ล ะ ก ำ ร ส อ น ข อ ง ไ ท เ ล อ ร์ เ มื่ อ ไ ด้ ศึ ก ษ ำ วิ เ ค ร ำ ะ ห์ แ ล ะ จ ะ พ บ ว่ ำ กำรพัฒนำหลักสูตรของกระทรวงศึกษำธิกำรมีส่วนคล้ำยกับวิธีกำรของไทเลอร์มำก เช่น ก ำ ร ก ำ ห น ด จุ ด ป ร ะ ส ง ค์ ข อ ง ห ลั ก สู ต ร
  • 40.
    กำรพัฒนำหลักสูตร หน้ำ 40 ไทเลอร์ได้ใช้สังคมปัจจุบันเป็นพื้นฐำนและกำรจัดกำรศึกษำของเรำในปัจจุบันนี้ได้ทำกำรศึกษำวิเครำะห์สัง คม จ น ส รุ ป อ อ ก ม ำ เ ป็ น แ น ว คิ ด ใ น ก ำ ร จั ด ก ำ ร ศึ ก ษ ำ ว่ ำ เ ป็ น “ ก ำ ร ศึ ก ษ ำ เ พื่ อ พั ฒ น ำ ต น แ ล ะ ท ำ ป ร ะ โ ย ช น์ ใ ห้ กั บ สั ง ค ม ” แนวคิดของไทเลอร์ได้สนับสนุนให้ผู้เรียนมีส่วนร่วมในกำรพัฒนำหลักสูตร และกระบวนกำรเรียนกำรสอน และนอกจำกนี้กำรพัฒนำหลักสูตรจะต้องคำนึงถึงสภำพแวดล้อมภำยนอกที่สัมพันธ์กับกำรเรียนรู้ของผู้เรีย นอีกด้วย แหล่งข้อมูลเพื่อนำมำกำ หนดจุดหมำยชั่วครำว ข้อมูลในกำรกำหนดเกณฑ์ที่ต รวจสอบพิจำรณำกลั่นกรอง กำรศึกษำสังคม กำรศึกษำผู้เรียน กำรศึกษำแนวคิดของนั กวิชำกำร ปรัชญำสังคม ปรัชญำกำรศึกษำ กำหนดจุดมุ่งหมำยชั่ว ครำว ทฤษฎีกำรเรียนรู้ ปรัชญำกำรศึกษำ ปรัชญำสังคม จุดหมำย
  • 41.
    กำรพัฒนำหลักสูตร หน้ำ 41 ภำพประกอบ12 รูปแบบกำรพัฒนำหลักสูตรของไทเลอร์ (วิชัย วงษ์ใหญ่, 2537 : 11) สรุป(Summary) กำรพัฒน ำหลักสู ตรเ ป็ นกระบวนกำรสำคัญในกำรพัฒนำกำรศึกษำของชำติ เพรำะฉะนั้นกำรพัฒนำหลักสูตรจึงเป็นภำรกิจสำคัญที่ผู้มีหน้ำที่รับผิดชอบและผู้ที่มีส่วนเกี่ยวข้องจะต้องเล็ง เห็นถึงควำมสำคัญและทำหน้ำที่ในจุดนี้อย่ำงเต็มควำมสำมำรถ เพื่อให้ได้หลักสูตรที่มีประสิทธิภำพ ส ำ ม ำ ร ถ ใ ช้ เ ป็ น เ ค รื่ อ ง มื อ ที่ ดี ใ น ก ำ ร จั ก ก ำ ร ศึ ก ษ ำ เ พื่ อ พั ฒ น ำ ป ร ะ เ ท ศ ตำมจุดมุ่งหมำยในกำรพัฒนำหลักสูตรนั้นจะต้องมีกำรวำงแผนเพื่อกำรพัฒนำนับแต่กำรศึกษำและวิเครำะห์ ข้อมูลพื้น ฐ ำน กำรศึกษ ำห ลักเ ก ณฑ์ แ ละ ขั้น ต อน ก ำรเ ลื อ ก รู ปแ บ บ ที่เ ห ม ำ ะ ส ม กระบวนกำรพัฒนำหลักสูตรเป็นกระบวนกำรที่ต่อเนื่องและเกี่ยวข้องกับหลำยฝ่ำยอย่ำงกว้ำงขวำง ที่ ส ำ ม ำ ร ถ พั ฒ น ำ ไ ด้ ทั้ ง ก ร ะ บ ว น ก ำ ร นั บ แ ต่ก ำ ร ก ำ ห น ด จุ ด มุ่ง ห ม ำ ย กำรจัดเ นื้ อหำสำระ ของ หลักสู ตรกำรน ำหลักสู ตรไปใ ช้ กำรประ เ มิน ผลหลักสู ต ร และกำรปรับปรุงเปลี่ยนแปลงหลักสูตรหรือพัฒนำหลักสูตรเฉพำะส่วนที่ต้องกำรปรับปรุงแก้ไข ไม่ว่ำจะเป็ นกำรพัฒนำหลักสูตรรำยวิชำ หรือพัฒนำในส่วนของกำรนำ หลักสู ตรไ ปใ ช้ ห รื อ ก ำ ร จั ด ก ำ ร เ รี ย น ก ำ ร ส อ น ก็ ต ำ ม จุดประสงค์สำคัญก็คือกำรให้ได้มำซึ่งหลักสูตรที่มีประสิทธิภำพสำมำรถนำมำจัดกำรเรียนกำรสอนได้สอดค ล้องกับควำมต้องกำรของผู้เรียนสังคมและประเทศชำติ สำมำรถพัฒนำผู้เรียนให้มีควำมเจริญทั้งด้ำนควำมรู้ ควำมคิด สติปัญญำ และสำมำรถรับผิดชอบต่อตนเองและสังคมได้ องค์ประกอบของหลักสูต ร กำรเลือกและกำรจัดประส บกำรณ์กำรเรียน กำรประเมินผล