บทที่ 4
รูปแบบการพัฒนาหลักสูตร
มโนทัศน์(Concept)
คุณ ส มบั ติ ที่ ส ำคั ญ ที่ สุ ด ข อ ง ห ลัก สู ต ร คือ ห ลัก สู ต ร ค วำมเป็ น พ ล วัต
และปรับเปลี่ยนไปตำมควำมต้องกำรและควำมเปลี่ยนแปลงของสังคม จำกคุณสมบัติดังกล่ำว
กำรพัฒนำหลักสูตรจึงเป็นกิจกรรมที่เกิดขึ้นอย่ำงต่อเนื่อง ตลอดเวลำที่สภำพสังคมเปลี่ยนแปลงไป
ดังนั้น กำรจัดกำรศึกษำให้สนองควำมต้องกำรของสังคมที่เปลี่ยนแปลงจึงเป็ นสิ่งจำเป็ น
และกำรเปลี่ยนแปลงหลักสูตรในลักษณะของกำรพัฒนำหลักสูตรเป็นสิ่งที่หลีกเลี่ยงไม่ได้
ผลการเรียนรู้(Learning Outcome)
1. มีควำมรู้ ควำมเข้ำใจเกี่ยวกับควำมหมำยของกำรพัฒนำหลักสูตร
2. มีควำมรู้ ควำมเข้ำใจ หลักกำร รูปแบบกำรพัฒนำหลักสูตร
สาระเนื้อหา(Content)
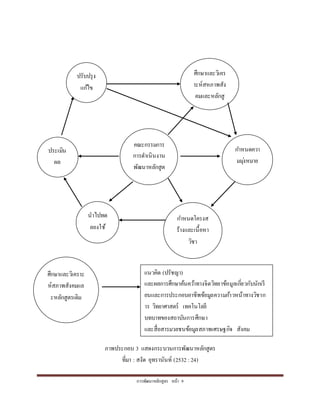
รูปแบบการพัฒนาหลักสูตร
รูปแบบของกำรพัฒนำหลักสูตรส่วนมำกจะพัฒนำมำจำกแนวคิดของนักกำรศึกษำชำวต่ำงป
ร ะ เ ท ศ ซึ่ ง แ ต่ ล ะ รู ป แ บ บ จ ะ มี ร ำ ย ล ะ เ อี ย ด ที่ แ ต ก ต่ ำ ง กั น ไ ป
แต่กระบวนกำรและขั้นตอนควรประกอบด้วยกำรศึกษำวิเครำะห์ข้อมูลพื้นฐำนที่ซึ่งประกอบด้วยปรัช
ญ ำก ำ ร ศึ ก ษ ำ ผู้ เรี ย น สั ง ค ม ส ภ ำพ แ ว ด ล้ อ มแ ล ะ เ ท ค โ น โ ล ยี แ ล ะ อื่ น ๆ
เพื่อนำมำกำหนดจุดมุ่งหมำยเลือกเนื้อหำสำระและประสบกำรณ์กำรเรียนรู้จัดลงในหลักสูตร
แล้วนำหลักสูตรไปทดลองใช้เพื่อหำข้อบกพร่องเพื่อนำมำแก้ไขหลักสูตรที่สมบูรณ์และนำไปใช้
สุดท้ำยทำกำรประเมินผลหลักสูตรและนำผลจำกกำรประเมินไปปรับปรุงแก้ไขหลักสูตรต่อไป
กระบวนกำรพัฒนำหลักสูตรจะเป็นไปอย่ำงต่อเนื่องอย่ำงเป็น วัฏจักร
กำรพัฒนำหลักสูตร หน้ำ 2
1. ความหมายของการพัฒนาหลักสูตร
กำรพัฒนำหลักสูตรเป็ นภำรกิจที่สำคัญและกว้ำงขวำง จึงมีผู้ให้ควำมหมำยของคำว่ำ
กำรพัฒนำหลักสูตรเกิดขึ้นกำรพัฒนำหลักสูตรไว้หลำยกรณี เช่น
กู๊ด (Good,1973:157-158) ได้ให้ควำมเห็นว่ำ กำรพัฒนำหลักสูตรเกิดขึ้นได้ 2ลักษณะ คือ
กำรปรับปรุงและเปลี่ยนแปลงหลักสูตรกำรปรับปรุงหลักสูตรเป็นวิธีกำรพัฒนำหลักสูตรอย่ำงหนึ่ง
เพื่อให้เหมำะกับโรงเรียนและ ระบบโรงเรียน จุดมุ่งหมำยของกำรสอน วัสดุอุปกรณ์
วิธี ก ำร ส อ น ร ว ม ทั้ ง ป ร ะ ม ว ล ผ ล ส่ ว น ค ำว่ำ ก ำร เ ป ลี่ ย น แ ป ล ง ห ลัก สู ต ร
หมำยถึงกำรแก้ไขหลักสูตรให้แตกต่ำงไปจำกเดิม เป็นกำรสร้ำงโอกำสทำงกำรเรียนขึ้นใหม่
เ ช ย์ เ ล อ ร์ แ ล ะ อ เ ล็ ก ซ ำ น เ ด อ ร์ ( Saylor and Alexander, 1974: 7)
ให้คำจำกัดควำมหมำยของกำรพัฒนำหลักสูตรว่ำหมำยถึงกำรจัดทำหลักสูตรเดิมที่มีอยู่แล้วให้ดีขึ้น
ห รื อ เ ป็ น ก ำ ร จั ด ท ำ ห ลั ก สู ต ร ใ ห ม่โ ด ย ไ ม่มี ห ลั ก สู ต ร เ ดิ ม อ ยู่ ก่อ น
กำรพัฒนำหลักสูตรอำจหมำยรวมถึงกำรสร้ำงเอกสำรอื่นสำหรับนักเรียนด้วย
ท ำ บ ำ ( Taba, 1962 : 454) ไ ด้ ก ล่ ำ ว ไ ว้ ว่ำ ก ำ ร พั ฒ น ำ ห ลั ก สู ต ร
หมำยถึงกำรเปลี่ยนแปลงและปรับปรุงสูตรเดิมให้ได้ผลดียิ่งขึ้นทั้งในด้ำนกำรวำงจุดม่งหมำย
ก ำร จัด เนื้ อ ห ำวิช ำ ก ำร เ รี ย น ก ำร ส อ น ก ำ ร วัด แ ล ะ ก ำ รป ระ เมิ น ผ ล อื่ น ๆ
เ พื่ อ ใ ห้ บ ร ร ลุ ถึ ง จุ ด ม่ ง ห ม ำ ย อั น ใ ห ม่ ที่ ว ำ ง ไ ว้
กำรเปลี่ยน แปลงห ลักสูตรเป็ น กำรเปลี่ยน แปลงทั้งระ บบห รือเปลี่ยน แปลงทั้งห มด
ตั้ ง จุ ด มุ่ ง ห ม ำ ย แ ล ะ วิ ธี ก ำ ร
และกำรเปลี่ยนแปลงหลักสูตรนี้จะมีผลกระทบทำงด้ำนควำมคิดและควำมรู้สึกของผู้ที่เกี่ยวข้องทุกฝ่ำ
ย ส่ ว น ก ำ ร ป รั บ ป รุ ง ห ลั ก สู ต ร
หมำยถึงกำรเปลี่ยนแปลงหลักสูตรเพียงบำงส่วนโดยไม่เปลี่ยนแปลงแนวควำมคิดพื้นฐำนหรือรูปแบ
บของหลักสูตร
สงัด อุทรำนันท์ (2532:30) กล่ำวว่ำกำรพัฒนำหลักสูตรมีควำมหมำยอยู่2ลักษณะ คือ
1. ก ำ ร ท ำ ห ลั ก สู ต ร ที่ มี อ ยู่แ ล้ ว ใ ห้ ดี ขึ้ น ห รื อ ส ม บู ร ณ์ ขึ้ น แ ล ะ 2 .
กำรสร้ำงหลักสูตรขึ้นมำใหม่โดยไม่มีหลักสูตรเดิมเป็นพื้นฐำน
วิชัย วงษ์ใหญ่(2525: 10) กล่ำวว่ำ กำรพัฒนำหลักสูตรคือกำรพยำยำมวำงโครงกำร
ที่ จ ะ ช่ ว ย ใ ห้ นั ก เ รี ย น ไ ด้ เ รี ย น รู้ ต ร ง ต ำ ม จุ ด มุ่ง ห ม ำ ย ที่ ก ำ ห น ด ไ ว้
หรือกำรพัฒนำหลักสู ตรและกำรสอน ระบบโครงสร้ำงของกำรจัดโปรแกรมก ำรสอน
กำรกำหนดจุดมุ่งหมำย เนื้อหำสำระ กำรปรับปรุงตำรำ แบบเรียน คู่มือครู และสื่อกำรเรียนต่ำงๆ
ก ำ ร วัด แ ล ะ ก ำ ร ป ร ะ เ มิ น ผ ล ก ำ ร ใ ช้ ห ลั ก สู ต ร ก ำ ร ป รั บ ป รุ ง แ ก้ ไ ข
กำรพัฒนำหลักสูตร หน้ำ 3
และกำรให้กำรอบรมครูผู้ใช้หลักสูตรให้เป็นไปตำมวัตถุประสงค์ของกำรพัฒนำหลักสูตรและกำรสอ
น รวมทั้งกำรบริกำรและกำรบริหำรหลักสูตร
ในกำรพัฒนำหลักสูตร เซย์เลอร์และอเล็กซำนเดอร์ (Saylor and Alexander,1974: 8-9)
ชี้ให้เห็นว่ำกำรจัดทำหรือพัฒนำหลักสูตรนั้นมีงำนที่ต้องทำสำคัญๆ อยู่3 ประกำร คือ
1 .
กำรพิจำรณำและกำรกำหนดเป้ำหมำยเบื้องต้นที่สำคัญของหลักสูตรที่จัดทำนั้นว่ำมีเป้ำหมำยเพื่ออะไร
ทั้งโดยส่วนรวมและส่วนย่อยของหลักสูตรนั้นๆ อย่ำงเด่นชัด
2. กำรเลือกกิจกรรมกำรเรียน กำรสอนและวัสดุประกอบกำรเรียน กำรสอน
กำร เลื อ ก ส ร รเนื้ อ ห ำเพื่ อ ส ำระ เพื่ อ ก ำร อ่ำน ก ำร เขี ยน ก ำรท ำแ บ บ ฝึ ก หั ด
และหัวข้อสำหรับกำรอภิปรำยตลอดจนกิจกรรมทั้งในและนอกห้องเรียน เป็นต้น
3. กำรกำห น ดระ บ บกำรจัดวัส ดุอุป กรณ์ และ กำรจัดกำรเรี ยน กำรสอ น
ตลอดทั้งกำรทดลองที่เป็นประโยชน์ เหมำะสมกับกำรเรียนกำรสอนแต่ละวิชำและแต่ละชั้นเรียน
บำงครั้งเรำจะพบว่ำกำรพัฒนำหลักสูตรเป็นกระบวนกำรหรือขั้นตอนของกำรตัดสินใจเลือ
กหำทำงเลือกทำงกำรเรียนกำรสอนที่เหมำะสมหรือเป็นที่รวบรวมของทำงเลือกที่เหมำะสมต่ำงๆ
เ ข้ ำ ด้ ว ย กั น จ น เ ป็ น ร ะ บ บ ที่ ส ำ ม ำ ร ถ ป ฏิ บั ติ ไ ด้
และถ้ำหำกหลักสูตรมุ่งที่จะกำหนดสำหรับผู้เรียนหลำยกลุ่มหลำยประเภทโดยใช้วิธีกำรต่ำงๆ
และโอกำสต่ำงๆ กันแล้วนักพัฒนำหลักสูตรต้องคำนึงถึงภูมิหลักขององค์ประกอบต่ำงๆ
อย่ำง ละ เอียด และ รอ บค อบ ก่อน จะ ตัดสิ น ใ จเลื อกท ำง เลือก ใด ทำง เลื อกห นึ่ ง
และเมื่อตัดสินใจเลือกแล้วก็ต้องคำนึงถึงผลลัพธ์ที่เกิดขึ้นซึ่งอำจมีผลกระทบต่อสิ่งอื่นๆ เป็ น
วัฏจักร
2. หลักการพัฒนาหลักสูตร
จำกควำมคิดเห็นของนักกำรศึกษำในเรื่องของควำมหมำยของกำรพัฒนำหลักสูตรที่กล่ำวมำ
จ ะ เ ห็ น ไ ด้ ว่ำ ก ำ ร พั ฒ น ำ ห ลั ก สู ต ร เ ป็ น ก ร ะ บ ว น ก ำ ร ที่ มี ขั้ น ต อ น ๆ
อย่ำงเป็นระบบระเบียบและเพื่อให้งำนกำรพัฒนำหลักสูตรดำเนินไปสู่จุดมุ่งหมำยของกำรพัฒนำอย่ำง
แท้จริงเรำจึงต้องคำนึงถึงหลักในกำรพัฒนำหลักสูตร
1.
กำรพัฒนำหลักสูตรจำเป็นต้องมีผู้นำที่เชี่ยวชำญและมีควำมสำมำรถในงำนพัฒนำหลักสูตรเป็นอย่ำงดี
กำรพัฒนำหลักสูตร หน้ำ 4
2.
กำรพัฒนำหลักสูตรจำเป็นต้องได้รับควำมร่วมมือและกำรประสำนงำนอย่ำงดีจำกบุคคลที่เกี่ยวข้องทุก
ฝ่ำยทุกระดับ
3.
กำรพัฒนำหลักสูตรจำเป็นต้องมีกำรดำเนินกำรเป็ นระบบระเบียบแบบแผนต่อเนื่องกันไป
เริ่มตั้งแต่กำรวำงจุดมุ่งหมำยในกำรพัฒนำหลักสูตรนั้นจนถึงกำรประเมินผลกำรพัฒนำหลักสูตรในกำ
รดำเนินงำนจะต้องคำนึงถึงจุดเริ่มต้นในกำรเปลี่ยนแปลงว่ำ กำรพัฒนำหลักสูตรที่จุดใด
จะเป็นกำรพัฒนำส่วนย่อยหรือกำรพัฒนำทั้งระบบ และจุดดำเนินกำรอย่ำงไรในขั้นต่อไป
สิ่งเหล่ำนั้นเป็นสิ่งที่ผู้มีหน้ำที่ในกำรพัฒนำหลักสูตรไม่ว่ำจะเป็นผู้เชี่ยวชำญทำงด้ำนกำรจัดหลักสูตร
ค รู ผู้ ส อ น ห รื อ นั ก วิ ช ำ ก ำ ร ท ำ ง ด้ ำ น ก ำ ร ศึ ก ษ ำ แ ล ะ บุ ค ค ล ต่ ำ ง ๆ
ที่ เ กี่ ย ว ข้ อ ง จ ะ ต้ อ ง ร่ ว ม มื อ กั น พิ จ ำ ร ณ ำ อ ย่ ำ ง ร อ บ ค อ บ
และดำเนินกำรอย่ำงมีระเบียบระบบแบบแผนทีละขั้นตอน
4. ก ำ ร พั ฒ น ำ ห ลั ก สู ต ร จ ะ ต้ อ ง ร ว ม ถึ ง ผ ล ง ำ น ต่ ำ ง ๆ
ทำงด้ำนหลักสูตรที่ได้สร้ำงขึ้นมำใหม่อย่ำงมีประสิทธิภำพ ไม่ว่ำจะเป็นเอกสำรหลักสูตร เนื้อหำวิชำ
กำรทำกำรทดสอบหลักสูตรกำรนำหลักสูตรไปใช้ หรือกำรจัดกำรเรียนกำรสอน
5.
กำรพัฒนำหลักสูตรที่มีประสิทธิภำพจะต้องมีกำรฝึกฝนอบรมครูประจำกำรให้มีควำมเข้ำใจในหลักสู
ตรใหม่ควำมคิดใหม่ แนวทำงกำรจัดกำรเรียนกำรสอนตำมหลักสูตรใหม่
6.กำรพัฒ น ำหลักสู ตรจะ ต้องคำนึ งถึงประ โยช น์ ใน ด้ำน กำรพัฒน ำจิตใ จ
และทัศนคติของผู้เรียนด้วย
3. ผลที่ได้จากการพัฒนาหลักสูตร
กำรพัฒ น ำห ลักสู ต รเป็ น ง ำน ที่มีกระ บ วน กำรแล ะ ขั้น ต อน ที่ ซับซ้อ น
และเป็นงำนที่ต้องอำศัยผู้เชี่ยวชำญทำงด้ำนกำรจัดหลักสูตร นักวิชำกำร นักพัฒนำหลักสูตร
ให้มำทำงำน ร่วมกัน กับบุคคลหลำยฝ่ ำย และต้องได้รับควำมร่วมมือจำกทุกฝ่ ำยด้วยดี
กำรพัฒนำหลักสูตรจึงจะประสบควำมสำเร็จเมื่อกำรพัฒนำหลักสูตรสำเร็จลุล่วงตำมจุดหมำยแห่งกำร
พัฒนำแล้วย่อมก่อให้เกิดประโยชน์ ดังนี้
1.เป็ น กำรพัฒน ำกำรศึกษำของช ำติให้บรรลุตำมวัตถุประสงค์ตำมที่วำงไว้
เพื่อให้กำรศึกษำของชำติเป็นกำรศึกษำเพื่อพัฒนำผู้เรียนให้สอดคล้องกับควำมเจริญของสังคมและขอ
งโลก
กำรพัฒนำหลักสูตร หน้ำ 5
2.
เป็ นกำรพัฒนำระบบกำรศึกษำให้เจริญก้ำวหน้ำทันต่อกำรเปลี่ยนแปลงของสังคมและโลก
โดยเฉพำะในยุคที่เรียกว่ำ โลกยุคโลกำภิวัตน์
3.
เพื่อให้ครูผู้สอนมีควำมรู้ควำมเข้ำใจและควำมสำมรถในกำรพัฒนำกำรเรียนกำรสอนแก่ผู้เรียนดังต่อไ
ปนี้
3.1 มีควำมสำมำรถเปลี่ยนกับทักษะในด้ำนต่ำงๆ
3.2 มีควำมรู้เพียงพอที่จะศึกษำในระดับสูงขึ้นไป
3.3 ประพฤติตนเป็นพลเมืองดีของสังคม
3.4 มีจิตใจและร่ำงกำยที่สมบูรณ์แข็งแรง
3.5 มีควำมเข้ำใจและรักษำควำมงำมตำมธรรมชำติ
3.6 มีวัฒนธรรมและศีลธรรมอันดีงำม
3.7 มีควำมสนใจและเชี่ยวชำญในด้ำนใดด้ำนหนึ่งเป็นพิเศษ
3.8 มีควำมสนใจในกำรดำรงชีวิตในสังคมได้อย่ำงเหมำะสม
3.9 มีควำมสำมำรถในกำรแก้ปัญหำในชีวิตและในสังคมได้
4. กระบวนการในการพัฒนาหลักสูตร
ถ้ำหลักสูตรได้รับกำรพิจำรณำว่ำเป็นทุกสิ่งทุกอย่ำงซึ่งเกิดขึ้นในกำรวำงแผนกำรเรียนกำรส
อนในสถำบันกำรศึกษำแล้ว กำรพัฒนำหลักสูตรก็จะเป็นกำรพัฒนำแผนเพื่อจัดโปรแกรมกำรศึกษำ
ซึ่งหมำยถึงกำรให้นิยำมและกำรเลือกจุดประสงค์ของกำรศึกษำ เลือกประสบกำรณ์กำรเรียนรู้
และกำรประเมินโปรแกรมกำรศึกษำ กำรพัฒนำหลักสูตรเป็ นงำนปฏิบัติมิใช่งำนทฤษฎี
เป็นควำมพยำยำมที่จะออกแบบระบบ เพื่อให้ประสบควำมสำเร็จตำมจุดมุ่งหมำยของกำรศึกษำ
และระบบนี้จะต้องเป็นประโยชน์ที่แท้จริงปรำกฏต่อสังคมและต่อมนุษย์ ซึ่งมีควำมมุ่งหมำย
มี ค ว ำ ม ฝั ก ใ ฝ่ ใ น สิ่ ง ที่ ต น ช อ บ มี ก ล ไ ก ก ำ ร เ ค ลื่ อ น ไ ห ว ดั ง นั้ น
ขั้นตอนที่จำเป็นขั้นแรกในกำรพัฒนำหลักสูตร คือ กำรตรวจและวิเครำะห์สถำนกำรณ์สำคัญๆ
ซึ่ ง เ ป็ น ค ว ำ ม มุ่ ง ห ม ำ ย ป ล ำ ย ท ำ ง ข อ ง ก ำ ร พั ฒ น ำ ห ลั ก สู ต ร คื อ
กำรเปลี่ยนแปลงของนักเรียนและครู ครูที่กลำยเป็ น ผู้ที่มีควำมรู้มำกขึ้น มีทักษะมำกขึ้น
แ ล ะ มี ค ว ำ ม ไ ม่ ห ยุ ด นิ่ ง ม ำ ก ขึ้ น
ครูซึ่งมีคุณสมบัติดังกล่ำวนี้ จะ เป็ น ผู้ที่ให้บริกำรแก่นักเรียน ได้อย่ำงมีประ สิทธิภ ำพ
รำยละเอียดต่อไปนี้จะกล่ำวถึงกำรดำเนินงำนพัฒนำหลักสูตร และแนวคิดกำรพัฒนำหลักสูตร
กำรพัฒนำหลักสูตร หน้ำ 6
แดเนี ยล แทน เน อร์ และลอร์เรล แทน เน อร์ (D. Tanner & L. Tanner. 1995 : 385)
กล่ำวว่ำปัจจัยและอิทธิพ ลหลักสูตรมีปฏิสัมพัน ธ์จำกปรัชญำสังคม พ ฤติกรรมมนุ ษย์
และควำมรู้ที่ยิ่งใหญ่กว้ำงขวำงสิ่งเหล่ำนั้นมีอิทธิพลต่อผู้เรียนโดยแปรสภำพมำเป็นเนื้อหำวิชำสำหรับ
กำรเรี ยน ก ำรส อน เพื่ อใ ห้ เกิดควำมเห มำะ สมกับ กำรพัฒ น ำคน ใน สัง คมให ม่
ซึ่งเรียกว่ำกระบวนกำรทัศน์ด้วยหลักสูตร
มำร์ช และวิลลิส (Marsh& Willis.1995: 278) ได้สรุปแนวคิดในกำรพัฒนำหลักสูตร ว่ำ
กระ บวน กำรพัฒ น ำห ลักสู ตรและ กำรเป ลี่ยน แปลงห ลักสู ตรแม้มีห ลำยแน วคิด
แต่เมื่อสรุปรวมควำมคิดแล้วล้วนอยู่บนพื้นฐำนควำมต่อเนื่องเป็นอนุกรมโดยเริ่มจำกแรงกดดันและผ
ลกระทบจำกปั จจัยบริบทและควำมก้ำวหน้ำทำงเทคโน โลยีสู่กำรปรับปรุงหลักสูตร
ก ำร น ำห ลัก สู ต ร ไ ป สู่ส ถ ำบั น เพื่ อ ใ ช้จ ะ ไ ด้รั บ แ รง ก ด ดัน จำ ก ปั จ จัยต่ำง ๆ
ทำให้เกิดกำรเปลี่ยนแปลงปรับปรุงหลักสูตรขึ้นมำอีกในระยะต่อไปต่อเนื่องดังภำพประกอบ 2
กำรพัฒนำหลักสูตร หน้ำ 7
กำรพัฒนำหลักสูตร หน้ำ 8
ใ น ก ำ ร ว ำ ง แ ผ น พั ฒ น ำ ห ลั ก สู ต ร
เพื่อดำเนิน งำน พัฒนำหลักสูตรมีแรงผลักดันและปัจจัยอิทธิพลห ลำยระดับตั้งแต่ระดับโรงเรียน
ร ะ ดั บ ชุ ม ช น ค ร อ บ ค รั ว สั ง ค ม ป ร ะ เ ท ศ ช ำ ติ จ น ถึ ง ร ะ ดั บ น ำ น ำ ช ำ ติ
พลังผลักดันของสังคมเป็นตัวเร่งสำคัญในกำรวำงแผนหลักสูตร (ParkayW.and Glen Hass, 2000 : 275)
องค์ประกอบในกำรดำเนินงำนพัฒนำหลักสูตรประกอบด้วยคณะกรรมกำรดำเนินงำนจัดทำหลักสูตร
ศึ ก ษ ำ วิ เ ค ร ำ ะ ห์ ส ภ ำ พ ข อ ง สั ง ค ม ใ น ปั จ จุ บั น
พร้อมทั้งวิเครำะห์หลักสูตรเดิมเพื่อนำข้อมูลที่ได้มำพิจำรณำร่วมกับข้อมูลพื้นฐำนต่ำงๆในกำรพัฒนำหลักสูตร
ปรับปรุงแก้ไข แล้วกำหนดจุดประสงค์ใหม่ องค์ประกอบในแต่ล่ะส่วนจะมีควำมสัมพันธ์กันและเท่ำเทียมกัน
จะขำดองค์ประกอบใดองค์ประกอบหนึ่งไม่ได้ ได้แก่
1. กำรกำหนดควำมมุ่งหมำยจะต้องชัดเจนว่ำต้องให้ผู้เรียนในระดับนั้นๆ มีคุณสมบัติอย่ำงไร
เมื่อกำหนดควำมมุ่งหมำยแล้วจะได้ใช้เป็นแนวทำงในกำรกำหนดเนื้อหำวิชำและประสบกำรณ์ในกำรเรี ยนรู้ต่อไ
ป
2. ก ำรวำง แ ผน กำห น ด โค รง ส ร้ำง ข อง ห ลักสู ต ร แ ละ กำรเลื อก เนื้ อ ห ำวิช ำ
ใน หลักสู ตรจะ ต้องกำห น ดโครง สร้ำงอะ ไรบ้ำง เช่น จะ ต้อง ใช้เวลำศึกษ ำน ำน เท่ำไร
จ ะ ต้ อ ง เ รี ย น ทั้ ง ห ม ด กี่ ห น่ ว ย ก ำ ร เ รี ย น จึ ง จ ะ จ บ ห ลั ก สู ต ร ไ ด้
จะต้องเข้ำเรียนกี่คำบต่อสัปดำห์ต่อภำคเรียนมีกำรวัดและประเมินผลอย่ำงไร ระบบกำรให้คะแนนเป็นอย่ำงไร
มี วิ ช ำ ใ ด บ้ ำ ง ที่ จ ะ ต้ อ ง เ รี ย น บั ง คั บ เ ท่ ำ ไ ร แ ล ะ เ ลื อ ก เ ท่ ำ ไ ร
และวิชำเหล่ำนั้นประกอบไปด้วยเนื้อหำอะไรมีประสบกำรณ์อะไรบ้ำง
3. ก ำร ท ด ล อ ง ใ ช้ ห ลัก สู ต รห รื อ ก ร ะ บ วน ก ำร เรี ย น ก ำร ส อ น ห รื อ วิธี ก ำ ร
และกำรจัดกำรเกี่ยวกับหลักสูตรเพื่อให้กำรเรียนกำรสอนเป็นไปตำมควำมมุ่งหมำยของหลักสูตรอย่ำงมีประสิท
ธิ ภ ำ พ จ ำ เ ป็ น ต้ อ ง จั ด ห ำ แ ล ะ ป รั บ ป รุ ง ก ร ะ บ ว น ก ำร ส อ น ก ำร จัด ชั้ น เ รี ย น
กำร ใ ช้ อุป ก รณ์ ก ำร วัด ผ ล แ ล ะ ป ระ เมิน ผ ล แล ะ ก ำรจัด กิจก รร มเส ริ มท ำง วิช ำก ำร
ตลอดจนกำรสอนซ่อมเสริมให้กำรนำหลักสูตรไปใช้เกิดประโยชน์สูงสุด
4. กำรประเมินผลหลักสูตร เป็นกำรประเมินคุณค่ำของหลักสูตรว่ำมีคุณภำพเป็ นอย่ำงไร
เป็นกระบวนกำรที่ใช้พิจำรณำว่ำควำมมุ่งหมำยเป็ นอย่ำงไร เนื้อหำวิชำและประสบกำรณ์ตรงกับควำม
มุ่งหมำยหรือไม่ กำรเรียนกำรสอนมีปัญหำและอุปสรรคอะไรบ้ำงและกำรประเมินผลอย่ำงไร ดังภำพประกอบ
3
กำรพัฒนำหลักสูตร หน้ำ 9
ภำพประกอบ 3 แสดงกระบวนกำรพัฒนำหลักสูตร
ที่มำ : สงัด อุทรำนันท์ (2532 :24)
ปรับปรุง
แก้ไข
ศึกษำและวิเคร
ำะห์สหภำพสัง
คมและหลักสู
ตรเดิม
ประเมิน
ผล
คณะกรรมกำร
กำรดำเนินงำน
พัฒนำหลักสูต
ร
กำหนดควำ
มมุ่งหมำย
นำไปทด
ลองใช้
กำหนดโครงส
ร้ำงและเนื้อหำ
วิชำ
ศึกษำและวิเครำะ
ห์สภำพสังคมแล
ะหลักสูตรเดิม
แนวคิด (ปรัชญำ)
และผลกำรศึกษำค้นคว้ำทำงจิตวิทยำข้อมูลเกี่ยวกับนักเรี
ยนและกำรประกอบอำชีพข้อมูลควำมก้ำวหน้ำทำงวิชำก
ำร วิทยำศำสตร์ เทคโนโลยี
บทบำทของสถำบันกำรศึกษำ
และสื่อสำรมวลชนข้อมูลสภำพเศรษฐกิจ สังคม
กำรเมือง ค่ำนิยม และวัฒนธรรม
กำรพัฒนำหลักสูตร หน้ำ 10
5. รูปแบบในการพัฒนาหลักสูตร
รู ป แ บ บ ใ น ก ำ ร พั ฒ น ำ ห ลั ก สู ต ร เ ป็ น สิ่ ง ส ำ คั ญ แ ล ะ จ ำ เ ป็ น
เ นื่ อ ง จ ำ ก รู ป แ บ บ ห ลั ก สู ต ร เ ป รี ย บ เ ส มื อ น พิ ม พ์ เ ขี ย ว ( Blue Print)
ที่ ใ ช้ เป็ น แ น ว ท ำ ง ก ำ ร พั ฒ น ำ ห ลั ก สู ต ร จ ำ ก ผู้ เ ชี่ ย ว ช ำ ญ ท ำง ด้ ำ น ห ลั ก สู ต ร
นักวิชำกำรจึงมีควำมสำคัญเพื่อเป็นพื้นฐำนสำหรับกำรวิจัยครั้งนี้ รูปแบบกำรพัฒนำหลักสูตรที่สำคัญมีดังนี้
5.1 รูปแบบการพัฒนาหลักสูตรจากแนวคิดต่างประเทศ
5.1.1 รูปแบบการพัฒนาหลักสูตรตามแนวคิดของไทเลอร์ (Ralph W. Tyler)
ไทเลอร์ได้นำเสนอแนวคิดพื้นฐำนเกี่ยวกับกำรพัฒนำหลักสูตรและกำรสอนซึ่งก็คือหลักกำรและเหตุ
ผล ใ น ก ำรพั ฒ น ำห ลัก สู ต ร( Tyler Rationale) ว่ำใ น ก ำร พั ฒ น ำห ลัก สู ต ร แ ล ะ ก ำรส อ น
ต้องตอบคำถำมพื้นฐำนที่สำคัญ 4 ประกำร คือ (Tyler, 1949: 3)
1. จุ ด มุ่ ง ห ม ำ ย ท ำ ง ก ำ ร ศึ ก ษ ำ ( Educational Purposes)
อะไรบ้ำงที่โรงเรียนต้องกำรให้ผู้เรียนได้เรียนรู้
2.ประสบกำรณ์ทำงกำรศึกษำ (EducationalExperiences) อะไรบ้ำงที่โรงเรียนจะต้องจัดให้
เพื่อช่วยให้บรรลุจุดมุ่งหมำย
3. จะจัดประสบกำรณ์ทำงกำรศึกษำอย่ำงไรจึงจะทำให้สอนมีประสิทธิภำพ
4.
ประเมินประสิทธิภำพของกำรจัดประสบกำรณ์กำรเรียนอย่ำงไรจึงจะทรำบได้ว่ำผู้เรียนได้บรรลุเป้ำหมำยทำงกำ
รศึกษำ
ไทเลอร์ได้วำงรูปแบบโครงสร้ำงของหลักสูตรโดยใช้วิธีกำรและเป้ำหมำยปลำยทำง (Means and
ends approsch) ดังนี้ (วิชัย วงษ์ใหญ่, 2537: 10-11)
ใน กำรกำห นดจุดมุ่งหมำยนั้น ในขั้น แรกต้องกำหน ดเป็ นจุดมุ่งหมำยชั่วครำวก่อน
โ ด ย ต้ อ ง น ำ บ ริ บ ท ที่ เ กี่ ย ว ข้ อ ง เ ช่ น บ ริ บ ท ท ำ ง ด้ ำ น สั ง ค ม
ด้วยกำรนำสิ่งที่สังคมคำดหวังว่ำต้องกำรให้ผู้เรียนมีคุณลักษณะอย่ำงไร และมีกำรศึกษำตัวผู้เรียน เช่น
ค ว ำ ม ต้ อ ง ก ำ ร ค ว ำ ม ส น ใ จ ฐ ำ น ะ ท ำ ง เ ศ ร ษ ฐ กิ จ ข อ ง ค ร อ บ ค รั ว เ ป็ น ต้ น
น อ ก จ ำก นั้ น ยั ง ต้ อ ง ศึ ก ษ ำ แ น ว คิ ด ข อ ง นั ก วิช ำก ำ ร ( วิชั ย ว ง ษ์ ใ ห ญ่ , 2537 : 12)
กำรพัฒนำหลักสูตร หน้ำ 11
ควำมเชื่อค่ำนิยมของสังคมเป็นสิ่งจำเป็นที่ต้องวิเครำะห์ให้ชัดเจน เพรำะกำรศึกษำสังคมค่ำนิยมขนบประเพณี
วัฒนธรรมจะให้คำตอบว่ำสังคมต้องกำรจัดกำรศึกษำเพื่ออะไร แล ะจะจัดกำรศึกษำสำหรับใคร
สิ่งเหล่ำนี้ช่วยให้แสวงหำคำตอบที่ชัดเจนในกำรกำหนดเป้ำหมำยหรือทิศทำงของกำรศึกษำ (ดังภำพประกอบ 4)
แหล่งข้อมูลเพื่อ
นำมำกำหนด
จุดมุ่งหมำยชั่วครำว
กำรศึกษำสังคม
กำรศึกษำผู้เรียน
กำรศึกษำแนวคิดขอ
งนักวิชำกำร
ปรัชญำสังคม
กำหนด
จุดมุ่งหมำยชั่วครำว
ทฤษฎีกำรเรียนรู้
ปรัชญำกำรศึกษำ
ปรัชญำสังคม
จุดมุ่งหมำย
กำรเลือกและกำรจัดประสบกำรณ์กำ
รเรียน
กำรประเมินผล
ข้อมูลในกำรกำหนด
เกณฑ์ที่ตรวจสอบพิ
จำรณำกลั่นกรองเป็
นจุดมุ่งหมำยจริง
องค์ประกอบ
ของหลักสูตร
กำรพัฒนำหลักสูตร หน้ำ 12
ภำพประกอบ 4 รูปแบบกำรพัฒนำหลักสูตรของไทเลอร์
(วิชัย วงษ์ใหญ่, 2537: 11)
กำรพัฒนำหลักสูตรและกำรเสนอของไทเลอร์ มีลักษณะสำคัญคือ (วิชัย วงษ์ใหญ่, 2537 :12-14)
1. จุดมุ่งหมำยเป็ น ตัวกำหนดควบคุมกำรเลือกและจัดประสบกำรณ์กำรเรียนดังนั้ น
ก ำ ร ก ำ ห น ด จุ ด มุ่ ง ห ม ำ ย จึ ง มี 2 ขั้ น ต อ น คื อ
ตอนแรกเป็นกำรกำหนดจุดมุ่งหมำยชั่วครำวแล้วจึงหำวิธีกำรและเกณฑ์จำกทฤษฎีกำรเรียนรู้ปรัชญำกำรศึกษำแ
ละปรัชญำสังคมมำกลั่นกรองจุดมุ่งหมำยชั่วครำว เพื่อให้ได้มำเป็ นจุดมุ่งหมำยที่แท้จริงของหลักสูตร
พื้นฐำนทำงจิตวิทยำและปรัชญำในกำรพัฒนำหลักสูตรจะเข้ำมำมีบทบำทและช่วยในกำรตรวจสอบเพื่อหำควำม
ชัดเจนของกำรกำหนดจุดมุ่งหมำยขั้นนี้เพื่อตอบคำถำมและหำควำมชัดเจนว่ำกำรจัดหลักสูตรเพื่อตอบสนองใคร
ตอบสนองผู้เรียนหรือสังคม
2 .
กำรเลือกและจัดประสบกำรณ์กำรเรียนที่คำดหวังว่ำจะให้ผู้เรียนมีประสบกำรณ์กำรจัดกิจกรรมในกำรเรียนกำร
ส อ น แ ล ะ ส่ ว น เ ส ริ ม ห ลั ก สู ต ร นั้ น มี อ ะ ไ ร
ทั้ง นี้ เพื่ อให้ กระบวน กำรเรียน กำรสอน ดำเนิ น ไปเพื่ อตอบสน อง จุดมุ่งห มำยที่กำห น ดไว้
ไทเลอร์ได้เสนอเกณฑ์ในกำรพิจำรณำเลือกประสบกำรณ์กำรเรียนรู้ไว้ดังนี้
2.1 ผู้เรียนควรมีโอกำสฝึกพฤติกรรมและกำรเรียนรู้เนื้อหำตำมที่ระบุไว้ในจุดมุ่งหมำย
2 . 2
กิจกรรมและประสบกำรณ์นั้นทำให้ผู้เรียนพอใจปฏิบัติกำรเรียนรู้อำจนำไปสู่จุดมุ่งหมำยที่กำหนดไว้เพียงข้อเดีย
วก็ได้
2.3 กิจกรรมและประสบกำรณ์นั้นอยู่ในข่ำยควำมพอใจที่พึงปฏิบัติได้
2 . 4 กิ จ ก ร ร ม แ ล ะ ป ร ะ ส บ ก ำ ร ณ์ ห ล ำ ย ๆ
ด้ำนของกำรเรียนรู้อำจนำไปสู่จุดมุ่งหมำยที่กำหนดไว้เพียงข้อเดียวก็ได้
2.5 กิจกรรมและประสบกำรณ์เรียนรู้เพียงหนึ่งอย่ำงอำจตรวจสอบจุดมุ่งหมำยหลำยๆ ข้อได้
3. กำรจัดประสบกำรณ์กำรเรียนรู้ว่ำต้องคำนึ งถึงควำมสัมพันธ์ในด้ำน เวลำต่อเวลำ
และ เนื้ อห ำต่อเนื้ อห ำ เรียกว่ำควำมสัมพัน ธ์ แบบแน วตั้ง (Vertical) กับแน วน อน (Horizontal)
ซึ่งมีเกณฑ์ในกำรจัดดังนี้
3 . 1 ค ว ำ ม ต่ อ เ นื่ อ ง ( Continuity)
หมำยถึงควำมสัมพันธ์ในแนวตั้งของส่วนองค์ประกอบหลักของตัวหลักสูตรจำกระดับหนึ่งไปยังอีกระดับหนึ่งที่
กำรพัฒนำหลักสูตร หน้ำ 13
สูงขึ้นไป เช่น ในวิชำทักษะ ต้องเปิ ดโอกำสให้มีกำรฝึ กทักษะในกิจกรรมและประสบกำรณ์บ่อยๆ
และต่อเนื่องกัน
3 . 2 ก ำ ร จั ด ช่ ว ง ล ำ ดั บ ( Sequence)
หมำยถึงควำมสัมพันธ์แนวตั้งของส่วนองค์ประกอบหลักของตัวหลักสูตรจำกสิ่งที่เกิดขึ้นก่อนไปสู่สิ่งที่เกิดขึ้นภ
ำ ย ห ลั ง ห รื อ จ ำ ก สิ่ ง ที่ มี ค ว ำ ม ง่ ำ ย ไ ป สู่ ที่ มี ค ว ำ ม ย ำ ก ดั ง นั้ น
กำรจัดกิจกรรมและประสบกำรณ์ให้มีกำรเรียงลำดับก่อนหลังเพื่อให้ได้เรียนเนื้อหำที่ลึกซึ้งยิ่งขึ้น
3 . 3 บู ร ณ ำ ก ำ ร ( Integration) ห ม ำ ย ถึ ง
ค ว ำ ม สั ม พั น ธ์ กัน ใ น แ น ว น อ น ข อ ง อ ง ค์ ป ร ะ ก อ บ ห ลั ก ข อ ง ตั ว ห ลั ก สู ต ร
จำกหัวข้อเนื้อหำหนึ่ งไปยังอีกหัวข้อหนึ่ งของรำยวิชำ หรือจำกรำยวิช ำหนึ่ งไปยังรำยวิชำอื่น ๆ
ที่ มี ค ว ำ ม เ กี่ ย ว ข้ อ ง กั น
กำรจัดประสบกำรณ์จึงควรเป็นในลักษณะที่ช่วยให้ผู้เรียนได้เพิ่มพูนควำมคิดเห็นและได้แสดงพฤติกรรมที่สอด
คล้องกัน เนื้อหำที่เรียนเป็นกำรเพิ่มควำมสำมำรถทั้งหมดของผู้เรียนที่ได้ประสบกำรณ์ในสถำนกำรณ์ต่ำงๆ กัน
ประสบกำรณ์กำรเรียนรู้จึงเป็นแบบแผนของปฏิสัมพันธ์ (Interaction) ระหว่ำงผู้เรียนกับสถำนกำรณ์สิ่งแวดล้อม
4 .
กำรประเมินผลเพื่อตรวจสอบดูว่ำกำรจัดกำรเรียนกำรสอนได้บรรลุตำมจุดมุ่งหมำยตำมที่กำหนดไว้หรือไม่
สมควรมีกำรปรับแก้ในส่วนใดบ้ำง พิจำรณำจำกสิ่งต่อไปนี้
4.1 กำหนดจุดมุ่งหมำยที่จะวัดและพฤติกรรมที่คำดหวัง
4.2 วัดและวิเครำะห์สถำนกำรณ์ที่ทำให้เกิดพฤติกรรมเหล่ำนั้น
4.3 ศึกษำสำรวจข้อมูลเพื่อสร้ำงเครื่องมือวัดพฤติกรรมเหล่ำนั้นได้อย่ำงเหมำะสม
4.4 ตรวจสอบคุณภำพของเครื่องมือ โดยใช้เกณฑ์ในกำรพิจำรณำดังนี้
1. ควำมเป็นปรนัย (Objectivity)
2. ควำมเชื่อมั่นได้ (Reliability)
3. ควำมเที่ยงตรง (Validity)
4. ควำมถูกต้อง (Accuracy)
4 . 5
กำรพิจำรณำผลประเมินให้เป็ นประโยชน์ เพื่ออธิบำยผลกำรเรียนรู้เป็ นรำยบุคคลหรือเป็ น กลุ่ม
กำรอธิบำยถึงส่วนดีของหลักสูตรหรือสิ่งที่ต้องปรับแก้เพื่อเป็นแนวทำงในกำรปรับปรุงหลักสูตรให้มีคุณภำพยิ่ง
ขึ้น
5.1.2 รูปแบบการพัฒนาหลักสูตรตามแนวความคิดของทาบา (Taba)
กำรพัฒนำหลักสูตร หน้ำ 14
แนวคิดของทำบำในกำรพัฒนำหลักสู ตรใช้วีแบบรำกหญ้ำ ( Grass-roots approach)
มีควำมเชื่อว่ำหลักสูตรควรได้รับกำรออกแบบโดยครูผู้สอนมำกกว่ำพัฒนำจำกองค์กรที่อยู่ในระดับสูงขึ้น
ประกอบด้วยขั้นตอนต่ำงๆ ดังนี้ (Taba, 1962 :456-459)
1. วิเครำะห์ควำมต้องกำร (Diagnosisof needs) ใช้วิธีสำรวจสภำพปัญหำ ควำมต้องกำร
และควำมจำเป็นของผู้เรียนและของสังคม
2 . ก ำ ห น ด จุ ด มุ่ ง ห ม ำ ย ( Formulation of objectives)
ด้วยข้อมูลที่ได้จำกำรวิเครำะห์ควำมต้องกำร
3 . คั ด เ ลื อ ก เ นื้ อ ห ำ ส ำ ร ะ ( Selection of content)
เมื่อ ก ำห น ด จุด มุ่ง ห มำย แล้วก็ต้อ ง เลื อ กเนื้ อ ห ำส ำร ะ ซึ่ ง ส อ ดค ล้อ ง กับ จุด มุ่ง ห มำย
และต้องคำนึงถึงพัฒนำกำรของผู้เรียนด้วย
4 . ก ำ ร จั ด ร ว บ ร ว ม เ นื้ อ ห ำ ส ำ ร ะ ( Organization of content)
เ นื้ อ ห ำ ส ำ ร ะ ที่ ร ว บ ร ว ม ต้ อ ง ค ำ นึ ง ถึ ง ค ว ำ ม ย ำ ก ง่ ำ ย แ ล ะ ค ว ำ ม ต่ อ เ นื่ อ ง
รวมทั้งจัดให้เหมำะสมกับพัฒนำกำรและควำมสนใจของผู้เรียน
5 . คั ด เ ลื อ ก ป ร ะ ส บ ก ำ ร ณ์ ก ำ ร เรี ย น รู้ ( Selection of learning experiences)
กำรคัดเลือกประสบกำรณ์เรียนรู้ให้สอดคล้องกับจุดมุ่งหมำยและเนื้อหำวิชำ
6. กำรจัดรวบรวมประสบกำรณ์ กำรเรียน รู้ ( Organization of leaning experiences)
กำรจัดประสบกำรณ์กำรเรียนรู้ควรคำนึงถึงควำมต่อเนื่องของเนื้อหำสำระ
7. กำหนดวิธีวัดและประเมินผล (Determination of what to evaluateand the ways and
means of doing it)
มีกำรประเมินเพื่อตรวจสอบว่ำประสบกำรณ์กำรเรียนที่จัดให้บรรลุจุดมุ่งหมำยที่กำหนดไว้หรือไม่
และกำหนดวิธีกำรประเมินรวมทั้งเครื่องมือที่ใช้ในกำรประเมินด้วยดังภำพประกอบ 5
1. วิเครำะห์ควำมต้องกำร (Diagnosis of needs)
2. กำหนดจุดมุ่งหมำย (Formulation of objectives)
3. คัดเลือกเนื้อหำสำระ (Selection of content)
4. กำรจัดรวบรวมเนื้อหำสำระ - ควำมคิดรวบยอด (Key concepts)
(Organization of content) - ควำมคิดหลัก (Main ideas)
- ข้อเท็จจริง (Facts)
กำรพัฒนำหลักสูตร หน้ำ 15
ภำพประกอบ 5 รูปแบบกำรพัฒนำหลักสูตรตำมแนวคิดของทำบำ
(Taba, 1962 :456-459)
จำกกำรพัฒนำหลักสูตรแนวคิดของทำบำจะเริ่มที่จุดใดจุดหนึ่งก่อนก็ได้ แต่เมื่อเริ่มที่
จุ ด ใ ด แ ล้ ว จ ะ ต้ อ ง ท ำ ก ำ ร ศึ ก ษ ำ ใ ห้ ค ร บ ก ร ะ บ ว น ก ำ ร ทั้ ง 7 ขั้ น ต อ น
จุ ด เ ด่ น ใ น แ น ว คิ ด ข อ ง ท ำ บ ำ คื อ เ รื่ อ ง ยุ ท ธ วิ ธี ก ำ ร ส อ น ( Teaching Strategies)
และประสบกำรณ์กำรเรียนรู้เป็นกระบวนกำรที่ต้องคำนึงถึง มีอยู่ 2ประกำร คือ (วิชัย วงษ์ใหญ่, 2537 : 15-16)
1.ยุทธวิธีกำรสอนและประสบกำรณ์เรียนรู้ เป็นเครื่องกำหนดสถำนกำรณ์เงื่อนไขกำรเรียนรู้
กำรจัดกิจกรรมกำรเรียนกำรสอนแต่ละครั้งมีวัตถุประสงค์เกี่ยวกับกำรเรียนรู้ที่เกิดขึ้นเป็นผลผลิต ดังนั้น
กำรจัดรูปแบบของกำรเรียนกำรสอนต้องแสดงลำดับขั้นตอนของกำรเรียนรู้ด้วย
2 .
ยุทธวิธีกำรสอนเป็นสิ่งที่หลอมรวมหลำยสิ่งหลำยอย่ำงเข้ำมำไว้ด้วยกันกำรพิจำรณำตัดสินใจเกี่ยวกับยุทธวิธีกำ
รสอนควรคำนึงถึงสิ่งต่อไปนี้ คือ
2.1 กำรจัดเนื้อหำ ต้องกำหนดให้ชัดเจนว่ำรำยวิชำนั้นๆ มุ่งให้ผู้เรียนเรียนรู้แบบใด
ก ว้ำ ง ห รื อ ลึ ก ม ำ ก น้ อ ย เ พี ย ง ใ ด แ ล ะ ไ ด้ เ รี ย ง ล ำ ดั บ เนื้ อ ห ำ วิ ช ำ ไ ว้อ ย่ำ ง ไ ร
ก ำ ร ก ำ ห น ด โ ค ร ง ส ร้ ำง ไ ด้ ก ร ะ ท ำ ชั ด เ จ น ส อ ด ค ล้ อ ง กับ โ ค ร ง ก ำร ใ น ร ะ ดับ ใ ด
เพรำะแต่ละระดับมีจุดประสงค์เนื้อหำสำระที่มีควำมเกี่ยวข้องสัมพันธ์กัน
2.2 หน่วยกำรเรียน สอดคล้องกับวัตถุประสงค์ที่บ่งชี้ถึงกำรวัดและประเมินได้ชัดเจน
มีรำยละเอียดและมีควำมยืดหยุ่นเพื่อเปิดโอกำสให้ครูและนักเรียนมีส่วนร่วมในกำรวำงแผนกำรเรียนและทำกิจ
5. กำรคัดเลือกประสบกำรณ์กำรเรียนรู้ (Selection of leaning experiences)
6. กำรจัดรวบรวมประสบกำรณ์กำรเรียนรู้ (Organization of leaning experiences)
(กลวิธีกำรสอนเพื่อพัฒนำพุทธิพิสัย และเจตพิสัย)
7. กำหนดวิธีวัดและประเมินผล (Determination of what toevaluate)
กำรพัฒนำหลักสูตร หน้ำ 16
ก ร ร ม ต ำ ม ค ว ำ ม ต้ อ ง ก ำ ร แ ล ะ ค ว ำ ม ส น ใ จ
กำรตรวจสอบควำมรู้พื้นฐำนของผู้เรียนจะช่วยให้ผู้เรียนได้เรียนรู้ในกำรพัฒนำกระบวนกำรเรียนได้เป็นลำดับขั้
น ต อ น เ พื่ อ น ำ ไ ป สู่ ข้ อ ค้ น พ บ
ข้อส รุป ที่เป็ น ห ลักกำรที่ มุ่งเน้ น ควำมคำดห วังเกี่ยวกับกำรเรียน รู้ที่ จะ เกิดขึ้ น กับ ผู้เรี ยน
และกำรกระตุ้นให้ผู้เรียนเกิดกำรเรียนรู้ด้วยตนเองดังภำพประกอบ 6
กาหนดโดยการวิเคราะห์ กาหนดวัตถุประสงค์ การกาหนดจุดประสงค์
วิเคราะห์และการจาแนก แต่ละระดับ
1. วัฒนธรรมและควำมต้องกำรของ 1. ชนิดของพฤติกรรม 1. จุดมุ่งหมำยทั่วไปของกำรศึกษำ
สังคมและผู้เรียน 2. เนื้อหำวิชำ 2. จุดมุ่งหมำยระดับโรงเรียน
2. กระบวนกำรเรียนรู้และหลักกำร 3. ควำมต้องกำรด้ำนต่ำงๆ 3. จุดมุ่งหมำยระดับชั้นเรียน
เรียนรู้ของผู้เรียน
3. ธรรมชำติควำมรู้ในศำสตร์ต่ำงๆ
และวิธีกำรแสวงหำควำมรู้
4. อุดมกำรณ์ของประชำธิปไตย
กาหนดความรู้ การเลือกเนื้อหาและ สถาบันองค์กรที่เกี่ยวข้อง
ประสบการณ์การเรียนและ
ลักษณะการจัด
1.ลักษณะ, ธรรมชำติของควำมรู้ เนื้อหำสำระ 1. โรงเรียน, กำรบริหำร
ของศำสตร์ต่ำงๆ กิจกรรมและ ใช้ทรัพยำกร
2.ควำมรู้เกี่ยวกับกำรพัฒนำผู้เรียน ประสบกำรณ์ 2. องค์กรอื่นๆ ที่เกี่ยวข้อง
3.กำรเรียน กับกำรศึกษำบทบำทและ
4. พัฒนำผู้เรียน หน้ำที่ของแต่ละหน่วยงำน
สิ่งที่ต้องคานึง การจัดหลักสูตรรูปแบบ ผู้รับผิดชอบของบุคคล/
ของหลักสูตร หน่วยงาน
1. ควำมต่อเนื่องของควำมรู้ รำยงำน หมวดวิชำ มุ่งเน้นด้ำน 1.โรงเรียน
2.บูรณำกำรทำงควำมรู้ ชีวิตและสังคม กิจกรรมและ 2.คณะครูและเจ้ำหน้ำที่
ประสบกำรณ์ กิจกรรมของผู้เรียน 3.วิธีกำรที่จะใช้บุคลำกร
จุดรวม แนวคิดต่ำงๆ ให้เกิดประโยชน์จำก
กำรเรียนรู้
กำรพัฒนำหลักสูตร หน้ำ 17
ภำพ 7.5 รูปแบบกำรพัฒนำหลักสูตรและกำรสอนของทำบำ (วิชัยวงษ์ใหญ่, 2537:17)
ภำพประกอบ 6 รูปแบบกำรพัฒนำหลักสูตรและกำรสอนของทำบำ (วิชัย วงษ์ใหญ่, 2537:17)
5.1.3รูปแบบการพัฒนาหลักสูตรตามแนวคิดของเซย์เลอร์ อเล็กซานเดอร์ และเลวิส (J.
Galen Saylor, William M. Alexander and Arthur J. Lewis)
แ น ว คิ ด ข อ ง เ ซ ย์ เ ล อ ร์ อ เ ล็ ก ซ ำ น เ ด อ ร์ แ ล ะ เล วิ ส ป ร ะ ก อ บ ด้ ว ย
กระบวนกำรพัฒนำหลักสูตรที่สำคัญ 4 ขั้นตอน คือ (Saylor andAlexander,1974: 265; Saylor,Alexander and
Lewis, 1981: 181)
1. เป้ำห มำย วัตถุประ สง ค์ และ ค วำมครอบ คลุม ( Goals, Objective and domains)
ห ลั ก สู ต ร ต้ อ ง ป ร ะ ก อ บ ด้ ว ย เ ป้ ำ ห ม ำ ย วั ต ถุ ป ร ะ ส ง ค์
และในแต่ละเป้ำหมำยควรบ่งบอกถึงควำมครอบคลุมของหลักสูตร (Curriculum Domain) วัตถุประสงค์
พัฒนำกำรส่วน บุคคล มนุ ษยสัมพันธ์ ทักษะกำรเรียนรู้ที่ต่อเนื่อง และควำมชำนำญเฉพ ำะด้ ำน
ซึ่งกำหนดจำกควำมเป็นโลกำภิวัฒน์ ควำมต้องกำรของสังคมที่อยู่อำศัยกฎหมำย ข้อบังคับ เป็นต้น
2 . ก ำ ร อ อ ก แ บ ห ลั ก สู ต ร ( Curriculum Design)
คือกำรวำงแผนเพื่อตัดสินใจเกี่ยวกับกำรเลือกและจัดเนื้อหำสำระและจัดประสบกำรณ์กำรเรียนรู้ที่สอดคล้องกับ
เป้ำหมำย วัตถุประสงค์ โดยคำนึงถึงปรัชญำ ควำมต้องกำรของสังคมและผู้เรียนมำพิจำรณำด้วย
3 . ก ำ ร น ำ ห ลั ก สู ต ร ไ ป ใ ช้ ( Curriculum implementation)
ครูต้องเป็ น ผู้วำงแผน และวำงแผนกำรจัดกำรเรียนกำรสอน ในรูปแบบต่ำงๆ ( InstructionalPlans)
รว ม ทั้ ง ก ำร จัด ท ำสื่ อ ก ำรเรี ย น ก ำรส อ น เช่น ต ำร ำ แ บ บ เรี ย น วัส ดุ อุ ป ก รณ์ ต่ำง ๆ
เพื่อช่วยให้ผู้เรียนได้เรียนรู้ในสิ่งที่ครูตั้งเป้ำหมำยไว้
4 . ก ำ ร ป ร ะ เ มิ น ผ ล ห ลั ก สู ต ร ( Curriculum Evaluation)
ครูและผู้ที่มีส่วนเกี่ยวข้องร่วมกันตัดสิน ใจเพื่อเลือกวิธีกำรประเมินผลที่สำมำรถประเมินได้ว่ำ
หลักสูตรที่พัฒนำขึ้นได้ผลตำมควำมมุ่งหมำยกำรประเมินหลักสูตรจะเป็นข้อมูลสำคัญที่บอกผู้ที่มีส่วนเกี่ยวข้อง
ได้ว่ำควรจะปรับปรุงหลักสูตรในจุดใด เพื่อประกอบกำรตัดสินใจในกำรวำงแผนกำรใช้หลักสูตรในอนำคต
กำรพัฒนำหลักสูตร หน้ำ 18
รูปแบบกำรพัฒนำหลักสูตรตำมแนวคิดของเซย์เลอร์ อเล็กซำนเดอร์ แล ะ เลวิส
แสดงดังภำพประกอบ 7
(1) ให้ข้อมูลย้อนกลับและปรับปรุง
(2) (3) (4)
ภำพประกอบ 7 รูปแบบกำรพัฒนำหลักสูตรตำมแนวคิดของเซย์เลอร์ อเล็กซำนเดอร์ และเลวิส
(Saylor and Alexander, 1974: 275 ; Saylor. Alexander and Lawis.1981 : 181)
5.1.4 รูปแบบการพัฒนาหลักสูตรตามแนวคิดของโอลิวา (Oliva) (Oliva.1982 : 172)
1 . จุ ด มุ่ ง ห ม ำ ย ข อ ง ก ำ ร ศึ ก ษ ำ ( Aims of Education)
และหลักกำรปรัชญำและจิตวิทยำจำกกำรวิเครำะห์ควำมต้องกำรจำเป็นของสังคมและผู้เรียน
เป้าหมายจุดประสงค์และ
ความครอบคลุม
กำรออกแบบหลักสู
ตร
กำรนำหลักสูตรไปใช้ กำรประเมินผลหลักสู
ตร
-
ออกแบบโดยนักพัฒนำห
ลักสูตร
-
เลือกเนื้อหำสำระและประ
สบกำรณ์กำรเรียนรู้ที่เหม
ำะสมกับผู้เรียน
-
ครูเป็นผู้วำงแผนจัดทำแผน
กำรสอน
-จัดทำสื่อกำรเรียนกำรสอน
-
ครูเป็นผู้มีส่วนเกี่ยวข้องเลือกวิธีป
ระเมินที่มีประสิทธิภำพ
-
นำข้อมูลที่ใช้จำกกำรประเมินมำป
รับปรุงแก้ไขหลักสูตร
กำรพัฒนำหลักสูตร หน้ำ 19
2. วิเค รำะ ห์ ค วำม ต้อง กำรจ ำเป็ น ข อ ง ชุม ช น ที่ ส ถ ำน ศึ ก ษ ำนั้ น ๆ ตั้ง อ ยู่
ควำมต้องกำรจำเป็นของผู้เรียนในชุมชน และเนื้อหำวิชำที่จำเป็นเพื่อใช้ในกำรจัดกำรเรียนกำรสอน
3. เป้ำหมำยของหลักสูตร (Curriculum Goals) โดยอำศัยข้อมูลจำกขั้น 1และ 2
4.จุดประสงค์ของหลักสูตร (Curriculum Objectives) โดยอำศัยข้อมูลจำกขั้นที่ 1,2และ 3
แตกต่ำง จำกขั้ น ที่ 3 คือ มีลักษ ณ ะ เฉ พ ำะ เจำะ จง เพื่ อน ำไป สู่กำรป ระ ยุกต์ใ ช้ห ลัก สู ต ร
และกำรกำหนดโครงสร้ำงหลักสูตร
5 . ร ว บ ร ว ม แ ล ะ น ำ ไ ป ใ ช้ ( Organization and Implementation of the Curriculum)
เป็นขั้นของกำรกำหนดโครงสร้ำงหลักสูตร
6. กำหนดเป้ำหมำยของกำรสอน (Instructional Goals) ของแต่ละระดับ
7. กำหนดจุดประสงค์ของกำรจัดกำรเรียนกำรสอน (Instructional Objective) ใน แต่ละวิชำ
8 . เ ลื อ ก ยุ ท ธ วิ ธี ใ น ก ำ ร ส อ น ( Selection of Strategies)
เป็นขั้นที่ผู้เรียนเลือกยุทธวิธีที่เหมำะสมกับผู้เรียน
9. เลือกเทคนิควิธีกำรประเมินผลก่อนที่นำไปสอนจริงคือ 9A(Preliminary selective of
evaluationtechniques) และกำหนดวิธีประเมินผลหลังจำกกิจกรรมกำรเรียนกำรสอนสิ้นสุดคือ 9B (Find
selection of evaluation techniques)
1 0 . น ำ ยุ ท ธ วิ ธี ไ ป ใ ช้ ป ฏิ บั ติ จ ริ ง ( Implementation of Strategies)
เป็นขั้นของกำรใช้วิธีกำรที่กำหนดในขั้นที่ 8
1 1 . ป ร ะ เ มิ น ผ ล จ ำ ก ก ำ ร เ รี ย น ก ำ ร ส อ น ( Evaluation of Instruction)
เ ป็ น ขั้ น ที่ เ มื่ อ ก ำ ร ด ำ เ นิ น ก ำ ร จั ด ก ำ ร เ รี ย น ก ำ ร ส อ น เ ส ร็ จ สิ้ น
ก็มีกำรประเมินผลตำมที่ได้เลือกหรือกำหนดวิธีกำรประเมิน ขั้นที่ 9
12. ประเมินหลักสูตร (Evaluationof curriculum) เป็นขั้นตอนสุดท้ำยที่ทำให้วงจรครบถ้วน
กำรประเมินผลที่มิใช่ประเมินผู้เรียนและผู้สอน แต่เป็นกำรประเมินหลักสูตรที่จัดทำขึ้น
5.1.5 รูปแบบการพัฒนาหลักสูตรตามแนวคิดของมัลคอล์ม สกิลเบ็ก
ส กิ ล เ บ็ ก ( Sklibeck,1984 : 230-239; สิ ท ธิ ชั ย เ ท ว ธี ร ะ รั ต น์ , 2543 : 43)
ได้เส น อ แ น วคิ ดเกี่ยว กับ รู ป แ บ บ ข อ ง ห ลักสู ตร ใ น ลัก ษ ณ ะ ที่ เป็ น พ ล วัต จุ ดเด่น คื อ
กำรวิเครำะห์สถำนกำรณ์ซึ่งเป็ นยุทธศำสตร์ที่สำคัญในกำรพัฒน ำหลักสูตร ทั้งนี้ สกิลเบ็กเชื่อว่ำ
ส ถ ำน ก ำรณ์ เป็ น อ ง ค์ ป ร ะ ก อ บ ส ำคัญ ใ น ก ำรก ำห น ด ค วำมแ ต ก ต่ำง ข อ ง ห ลัก สู ต ร
เ พ ร ำ ะ ไ ม่ ส ำ ม ำ ร ถ ค ำ ด เ ห ตุ ก ำ ร ณ์ สิ่ ง ที่ เ กิ ด ขึ้ น ภ ำ ย ห น้ ำ ไ ด้
กำรกำหนดวัตถุประสงค์ของกำรเรียนรู้ไว้ก่อนมีกำรสำรวจสถำนกำรณ์จริงจึงขำดควำมน่ำเชื่อถือ ดังนั้น
กำรพัฒนำหลักสูตร หน้ำ 20
กำรพัฒนำหลักสูตรโดยโรงเรียนเป็นผู้พัฒนำหลักสูตรเอง (School-basedcurriculum development หรือ SBCD)
เป็ น วิธีที่สำมำรถนำไปปฏิบัติให้สอดคล้องกับควำมเป็ นจริงได้ กำรวิเครำะห์องค์ประกอบต่ำงๆ
ที่ เ ป็ น ป ร ำ ก ฏ ก ำ ร ณ์ ข อ ง สั ง ค ม แ ต่ ล ะ แ ห่ ง มี ค ว ำ ม แ ต ก ต่ ำ ง กั น
ทำให้ไม่สำมำรถเจำะจงใช้รูปแบบหลักสูตรที่เป็นแบบเดียวกันได้ดังนั้น รูปแบบหลักสูตรจึงเป็นพลวัต
แนวคิดกำรพัฒนำหลักสูตรของสกิลเบ็ก ประกอบด้วย 5 ขั้นตอน ดังต่อไปนี้
ขั้ น ต อ น ที่ 1 ก า ร วิ เ ค ร า ะ ห์ ส ถ า น ก า ร ณ์ (Analyze the situation)
วิ เ ค ร ำ ะ ห์ ปั จ จั ย ที่ ท ำ ใ ห้ เ กิ ด ก ำ ร เ ป ลี่ ย น แ ป ล ง เ กี่ ย ว กั บ ห ลั ก สู ต ร
ซึ่งส่งผลถึงโรงเรียนให้มีกำรพัฒนำหลักสูตรให้นำไปปฏิบัติได้จริงและบังเกิดผลให้นักเรียนได้เรียนรู้
ซึ่งปัจจัยที่ก่อให้เกิดกำรเปลี่ยนแปลงประกอบด้วย ปัจจัยภำยนอกและปัจจัยภำยใน
ก. ปัจจัยภายนอก ได้แก่
1 . ก ำ ร เ ป ลี่ ย น แ ป ล ง ท ำ ง สั ง ค ม แ ล ะ วั ฒ น ธ ร ร ม
คว ำมคำด ห วัง ข อ ง ผู้ป ก ค รอ ง คว ำมต้อง ก ำรข อ ง น ำยจ้ำง ค ว ำมต้อ ง กำร ข อง สั ง ค ม
ควำมสัมพันธ์ระหว่ำงผู้ใหญ่กับเด็ก และอุดมคติของสังคม
2.กำรเปลี่ยนแปลงระบบกำรศึกษำและหลักสูตร ซึ่งประกอบด้วย นโยบำยกำรศึกษำ
ระบบกำรสอน อำนำจในกำรตัดสินใจของท้องถิ่น ผู้จบกำรศึกษำที่สอดคล้องกับควำมต้องกำรของสังคม
เป็นต้น
3. กำรเปลี่ยนแปลงเนื้อหำวิชำ กำรจัดกำรเรียนกำรสอนให้สอดคล้องกับยุคสมัย
4. กำรเพิ่มศักยภำพของครูอำจำรย์ ในกำรเรียนกำรสอนให้เหมำะสมกับยุคสมัย
5. กำรนำทรัพยำกรใช้ในโรงเรียน เพื่อพัฒนำกำรจัดกำรเรียนกำรสอน
ข. ปัจจัยภายใน ได้แก่
1. เจตคติ ควำมสำมำรถและควำมต้องกำรทำงกำรศึกษำของนักเรียน
2 . ค่ ำ นิ ย ม เ จ ต ค ติ ทั ก ษ ะ ป ร ะ ส บ ก ำ ร ณ์ ข อ ง ค รู
ที่เป็นจุดเด่นและจุดด้อยของกำรจัดกำรเรียนกำรสอน
3 . ค ว ำ ม ค ำ ด ห วัง ข อ ง โ ร ง เ รี ย น โ ค ร ง ส ร้ ำ ง ก ำ ร บ ริ ห ำ ร ง ำ น
ก ำ ร ก ร ะ จ ำ ย อ ำ น ำ จ ก ำ ร บ ริ ห ำ ร ก ำ ร ศึ ก ษ ำ วิ ธี จัด ป ร ะ ส บ ก ำ ร ณ์ ใ ห้ นั ก เรี ย น
แรงจูงใจใฝ่สัมฤทธิ์ของนักเรียนบรรทัดฐำนทำงสังคม กำรจัดกำรกับกำรเปลี่ยนแปลงที่ไม่พึงประสงค์
กำรพัฒนำหลักสูตร หน้ำ 21
4 . วั ส ดุ อุ ป ก ร ณ์ ท รั พ ย ำ ก ร ง บ ป ร ะ ม ำ ณ แ ผ น ง ำ น
และศักยภำพในกำรจัดกำรเรียนกำรสอนของโรงเรียน
5. กำรยอมรับและกำรรับรู้ปัญหำที่เกิดขึ้นจำกกำรนำหลักสูตรมำใช้
ขั้ น ต อ น ที่ 2 ก า ร ก า ห น ด วั ต ถุ ป ร ะ ส ง ค์ ( Define Objectives)
ก ำ ร วิ เ ค ร ำ ะ ห์ ส ถ ำ น ก ำ ร ณ์ ใ น ขั้ น ต อ น ที่ 1
เพื่อนำไปกำหนดวัตถุประสงค์ซึ่งกำรกำหนดวัตถุประสงค์แปลงเปลี่ยนไปตำมปัจจัยภำยนอกและภำยใน
สะ ท้อน ควำมเป็ น จริง ของส ถำน กำรณ์ ที่เป็ น อยู่ สอดคล้องกับ ค่ำนิ ยม ทิศทำง ที่กำห น ด
ร ว ม ทั้ ง ผ ล ลั พ ธ์ ที่ ค ำ ด ห วั ง จ ำ ก ก ำ ร จั ด ก ำ ร ศึ ก ษ ำ
กำรกำหนดวัตถุประสงค์ควรเขียนในลักษณะกำรเรียนรู้ที่คำดหวังจำกนักเรียนและกระบวนกำรจัดกำรเรียนกำร
ส อ น ข อ ง ค รู ที่ ใ ห้ บ ร ร ลุ วั ต ถุ ป ร ะ ส ง ค์
ซึ่ ง กำรกำห น ดวัตถุป ระ สง ค์ป ระ กอบด้วยวัตถุป ระ สง ค์ทั่วไปกับ วัตถุป ระ ส ง ค์เฉพ ำะ
ในกำรกำหนดวัตถุประสงค์ต้องเกิดจำกกำรมีส่วนร่วมของผู้ที่เกี่ยวข้องเช่น นักเรียน ครู ผู้ปกครอง ชุมชน
และนักวิชำกำร เป็นต้น
ขั้นตอนที่ 3การออกแบบการจัดการเรียนการสอน (Designtheteachinglearning programme)
เป็ น กำรออกแบบกำรเรียน กำรสอนต้องให้สอดคล้องกับวัตถุประสงค์ของกำรจัดกำรศึกษำ
โ ร ง เ รี ย น ต้ อ ง ต อ บ ค ำ ถ ำ ม พื้ น ฐ ำ น เ ช่ น จ ะ ส อ น อ ะ ไ ร
และนักเรียนจะเรียนรู้อะไรซึ่งต้องศึกษำเอกสำรที่เกี่ยวข้องเกี่ยวกับรำยวิชำที่นำมำจัดกำรเรียนกำรสอน
กำรกำหนดแบบแผนกำรสอนและกำรเรียนรู้เกี่ยวข้องกับกำรตัดสินใจในเรื่องต่ำงๆ ดังนี้
3.1ข้อมูลพื้นฐำน หรือทิศทำงของหลักสูตรที่กำหนดไว้ในหลักสูตรแกนกลำง
เป็นวิชำบังคับหรือวิชำเลือกตำมควำมสนใจ
3.2 กำรจัดกลุ่มและกำรบูรณำกำรของสำระวิชำต่ำงๆ
3.3 ก ำร จัด ก ลุ่ม นั ก เ รี ย น ซึ่ ง อ ำจ จัด ต ำม ค ว ำ มส น ใ จ ข อ ง นั ก เรี ย น
จัดให้เด็กเรียนเก่งเรียนด้วยกันและไม่เก่งเรียนด้วยกัน หรือจัดให้เด็กที่มีควำมสนใจต่ำงกันเรียนด้วยกัน
3.4 ควำมสัมพันธ์ของวิชำต่ำงๆ กับเป้ำหมำยของหลักสูตร
3.5 กำรเรียงลำดับของเนื้อหำกำรสอน
3.6 สถำนที่ ทรัพยำกร อุปกรณ์และเครื่องใช้ไฟฟ้ำ
3.7 ออกแบบวิธีกำรจัดกำรเรียนกำรสอน
3.8 แต่งตั้งคณะทำงำน
3.9 จัดทำตำรำงและกิจกรรมในกำรปฏิบัติงำน
กำรพัฒนำหลักสูตร หน้ำ 22
ขั้ น ต อ น ที่ 4 ก าร น าห ลั ก สู ต ร ไป ใช้ ( Interpret and implement the programme)
กำรวำงแผนและกำรออกแบบหลักสูตรก็เพื่อให้หลักสูตรนั้นนำไปสู่กำรปฏิบัติให้บังเกิดผลตำมวัตถุประสงค์ที่ว
ำงไว้ซึ่งดูจำกผลกำรประเมินผลลัพธ์สุดท้ำยว่ำกำรเรียนกำรสอนเป็ นไปตำมควำมต้องกำรหรือไม่
มี แ ผ น ง ำ น ใ ด ที่ มี ค ว ำ ม พ ร้ อ ม ม ำ ก ที่ สุ ด แ ล ะ รั บ ร อ ง คุ ณ ภ ำ พ ไ ด้ ดั ง นั้ น
ครูต้องมีจิตสำนึกใน ควำมเป็ นมืออำชีพ ที่ต้องติดตำมควบคุม ดูแล และประเมินผลอย่ำงสม่ำเสมอ
เ พื่ อ พิ จ ำ ร ณ ำ ว่ำ สิ่ ง ที่ อ อ ก แ บ บ แ ล ะ ด ำ เ นิ น ก ำ ร อ ยู่ มี ป ร ะ โ ย ช น์ คุ้ ม ค่ ำ
กำรพัฒ น ำหลักสู ตรโรงเรียน จำกบุคคลใดบุคคลหนึ่ ง เช่น ผู้บริหำรโรง เรียน หัวหน้ำภ ำค
อำจไม่ประสบควำมสำเร็จเนื่ องจำกปั ญหำกำรขำดกำรเอำใจใส่จำกครู ผู้ที่มีส่วน เกี่ยวข้อง
ดั ง นั้ น ก ำร บ ริ ห ำ ร ห ลั ก สู ต ร ที่ ท ำ ใ ห้ เกิ ด ก ำร ย อ ม รั บ แ ล ะ น ำ ไ ป ใ ช้ ไ ด้ จ ริ ง ๆ
ต้องดำเนินกำรโดยผู้ที่อยู่ในโรงเรียนซึ่งก็คือครูนั่นเองครูเป็นผู้ที่ใกล้ชิดและทรำบข้อมูลเกี่ยวกับควำมสนใจ
ค ว ำ ม ต้ อ ง ก ำ ร ข อ ง นั ก เ รี ย น เ ป็ น อ ย่ ำ ง ดี ดั ง นั้ น
กำรปฏิบัติเพื่อพัฒนำหลักสูตรต้องเหมำะสมและต้องสอดคล้องกับศักยภำพของครู กำรนำไปใช้ขึ้นอยู่กับครู
ครูต้องเป็นบุคลำกรหลักในกำรออกแบบและกำรนำไปใช้นั่นคือ ครูต้องเป็นผู้พัฒนำหลักสูตรดัวยตนเอง
ดีกว่ำรูปแบบกำรพัฒนำหลักสูตรที่บุคคลอื่นเป็นผู้จัดทำให้
ขั้นตอนที่ 5การประเมินการเรียนรู้และการประเมินผลหลักสูตร (Assessand evaluate)
กำรประเมินกำรเรียนรู้ (Assessment) เป็นกำรตัดสินคุณค่ำในศักยภำพกำรเรียนรู้และกำรปฏิบัติของผู้เรียนรู้
ส่วนกำรประเมินผล (Evaluation) หมำยถึงกำรรวบรวมหลักฐำนเพื่อนำมำตัดสินคุณค่ำเกี่ยวกับหลักสูตร
ซึ่งประกอบด้วย กำรวำงแผน กำรออกแบบ กำรนำไปใช้รวมทั้งผลกำรปฏิบัติหรือผลกำรเรียนรู้ของผู้เรียน
ซึ่งกำรประเมินกำรปฏิบัติของผู้เรียนเป็นกำรกำหนดเกณฑ์ที่ผู้เรียนต้องบรรลุ เช่น กำรกำหนดชิ้นงำน
ก ำ ร สั ง เ ก ต ก ำ ร บั น ทึ ก ก ำ ร ท ำ ง ำ น ก ำ ร ส อ น ก ำ ร ร ำ ย ง ำ น ผ ล
กำรป ระ เมิน ก ำรเรี ยน รู้ข อ ง ผู้เรี ยน ต้อ ง มีแน วท ำง ที่ ห ลำก ห ลำย เพื่ อ ใ ห้ ค รอ บ ค ลุ ม
รวมทั้งเป็นกระบวนกำรที่ต่อเนื่องทุกครั้ง ดังนั้น กำรประเมินจึงไม่ใช่กิจกรรมที่กระทำรวบยอดครั้งเดียว
แ ต่ เ ป็ น ก ำ ร ป ร ะ เ มิ น เ พื่ อ พั ฒ น ำ ผู้ เ รี ย น
รวม ทั้ ง ผู้ออ ก แ บ บ ห ลัก สู ต รด้ว ยก ำรก ระ ท ำเช่น นี้ เป็ น วง จรต่อ เนื่ อง กัน ไ ป เรื่ อ ย ๆ
เพื่อนำไปสู่กำรปรับปรุงผู้เรียนและหลักสูตรให้ดียิ่งขึ้น
รูปแบบกำรพัฒนำหลักสูตรตำมแนวคิดของสกิลเบ็กแสดงดังภำพประกอบ 8ดังนี้
1.กำ 1. วิเครำะห์สถำนกำรณ์
( Analyse the situation)
กำรพัฒนำหลักสูตร หน้ำ 23
ภำพประกอบ 8 รูปแบบกำรพัฒนำหลักสูตรตำมแนวคิดของสกิลเบ็ก ( Skilbeck , 1984 :230-239 )
5.1.6 รูปแบบการพัฒนาหลักสูตรตามแนวคิดของวอล์คเกอร์ (Decker Walker)
เ ด ค เ ก อ ร์ ว อ ล์ ค เ ก อ ร์ ( Decker Walker)
ป ฏิ เ ส ธ แ น ว คิ ด ก ำ ร พั ฒ น ำ ห ลั ก สู ต ร ด้ ว ย ก ำ ร ก ำ ห น ด สิ่ ง ต่ ำ ง ๆ
ที่เกี่ยวกับหลักสูตรด้วยกำรอธิ บำยเชิงเหตุผลโดยปรำศจำกกำรค้น คว้ำหำข้อเท็จจริงมำก่อน
วิธีกำรของวอล์คเกอร์เป็นวิธีกำรศึกษำแบบประจักษ์นิยม(Epiricalism) หรือเป็นวิธีกำรศึกษำแบบธรรมชำติ
(Naturalistic model) ซึ่ ง เป็ น วิธี กำรที่เป็ น กำรแสวงห ำข้อเท็จจริง จำกปรำกฏกำรณ์ ทำงสัง คม
และผ่ำนกระบวนกำรพิจำรณำไตร่ตรองอย่ำงเหมำะ สมก่อน กำรตัดสิน ใจออกแบบหลักสูตร
ส่วนผลกำรพิจำรณำจะออกมำเช่นไรก็ยอมรับตำมสภำพกำรณ์ซึ่งเป็นวิธีคล้ำยกับเติบโตของสิ่งต่ำงๆ
ในธรรมชำติ (Marsh , 1986 , curricula ; An Analytical Introduction :53-57)
รู ป แ บ บ ก ำ ร พั ฒ น ำ ห ลั ก สู ต ร ต ำ ม แ น ว คิ ด ข อ ง ว อ ล์ ค เ ก อ ร์
แบ่งเป็นกระบวนกำรพัฒนำหลักสูตรออกเป็น 3ขั้นตอน คือ (Walker , 1971,curriculum TheoryNetwork: 58-
59)
2.กำรกำหนดวัตถุประสงค์
( Define Objectives)
3.กำรออกแบบกำรจัดกำรเรียนกำรสอน
( Design theteaching –learning programme)
4.กำรนำหลักสูตรไปใช้
( Interpretand implement the programme )
5.กำรประเมินกำรเรียนรู้และกำรประเมินหลักสูตร
( Assess and evaluate )
กำรพัฒนำหลักสูตร หน้ำ 24
ขั้นตอนที่ 1 ศึกษาข้อมูลพื้นฐาน ซึ่งได้มำจำกกำรศึกษำเชิงประจักษ์ที่ได้จำกมุมมองต่ำงๆ
ควำมเชื่อค่ำนิยมทฤษฎีแนวคิดเป้ำหมำยเพื่อเป็นข้อมูลพื้นฐำนในกำรพิจำรณำสร้ำงหลักสูตรต่อไปในอนำคต
ทั้งนี้ มีควำมจำเป็นที่ต้องวิเครำะห์ปัญหำต่ำงๆ ไว้ล่วงหน้ำซึ่งเป็นประโยชน์ในกำรดำเนินกำรขั้นต่อไป
ขั้ น ต อ น ที่ 2 ก า ร พิ จ า ร ณ า ไ ต ร่ ต ร อ ง ( Deliberates)
ซึ่งเป็นกำรนำข้อมูลพื้นฐำนทั่วไปที่ได้จำกกำรวิเครำะห์ปัญหำต่ำงเข้ำมำสู่กระบวนกำรปรึกษำหรือกำรอภิปรำย
กำรวิพำกษ์วิจำรณ์เพื่อพิจำรณำทำงเลือกต่ำงๆ ก่อนที่จะออกแบบหลักสูตร โดยกำรถ่วงน้ำหนักทำงเลือกต่ำงๆ
(eight alternatives) ในทุกๆ ด้ำนอย่ำงเป็นรูปธรรม ทั้งในเชิงต้นทุน ค่ำใช้จ่ำยและประโยชน์ที่ได้รับมำ
กำรพิ จำรณ ำท ำง เลือ กนี้ จะ ก่อใ ห้ เกิดควำม ไม่แน่ ใ จว่ำเป็ น ท ำง เลือก ที่ ดีที่ สุ ด ดัง นั้ น
จึงสำมำรถที่จะยอมรับหรือปฏิเสธได้อย่ำงเต็มที่ก่อนกำรกำหนดทิศทำงที่ถูกต้องในกำรออกแบบหลักสู ตรต่อไ
ป
ขั้ น ต อ น ที่ 3 ก า ร อ อ ก แ บ บ ห ลั ก สู ต ร ( Curriculum design)
เ ป็ น ก ำ ร วิ นิ จ ฉั ย เ กี่ ย ว กั บ ส ำ ร ะ ส ำ คั ญ ข อ ง ห ลั ก สู ต ร ก่ อ น
โ ด ย ค ำ นึ ง ถึ ง อ ง ค์ ป ร ะ ก อ บ อ ย่ำ ง ร อ บ ด้ ำน ข อ ง ก ร ะ บ ว น ก ำ ร พั ฒ น ำห ลั ก สู ต ร
ซึ่ ง ไ ม่ ก ำ ห น ด รู ป แ บ บ ห ลั ก สู ต ร ไ ว้ ล่ ว ง ห น้ ำ
แต่ใ ช้ใ น ก ำรแส วง ห ำควำมเห มำะ ส มที่ส อ ดคล้อง กับ ค วำมเ ป็ น จริ ง ขอ ง สถ ำน กำรณ์
เป็ น ก ำรเลือ กที่ ผ่ำน ก ำรก ลั่น ก รอง ม ำแ ล้ว แ ละ มีควำมชัด เจน ใ น อง ค์ ประ กอ บ ต่ำง ๆ
โด ยสำมำรถชี้ เฉ พ ำะ เจำะ จง ควำมต้อ ง กำรห ลักสู ตรขอ ง ชุม ช น ได้ชัด เจน ม ำกยิ่ง ก ว่ำ
รูปแบบของหลักสูตรเชิงวัตถุประสงค์กำรออกแบบหลักสูตรเชิงพลวัตเป็นพรรณนำควำมเชื่อมโยงจำกข้อมูลพื้
นฐำน โดยนำตัวแปรต่ำงๆ ที่เกี่ยวข้องมำสู่กระบวนกำรพิจำรณำไตร่ตรองอย่ำงรอบคอบ (Deliberations)
ซึ่งเป็นกำรเลือกวิธีที่ดีที่สุดจำกนั้นเริ่มก้ำวไปสู่จุดสุดท้ำย คือ กำรออกแบบหลักสูตรที่มีลักษณะเฉพำะเจำะจง
รูปแบบกำรพัฒนำหลักสูตรตำมแนวคิดของวอล์คเกอร์ แสดงดังภำพประกอบ 9
ควำมเชื่อค่ำนิยม
ทฤษฎี
แนวคิด เป้ำหมำย
ข้อมูลพื้นฐำนทั่วไป
(Platform )
กำรพัฒนำหลักสูตร หน้ำ 25
ภำพประกอบ 9 รูปแบบกำรพัฒนำหลักสูตรตำมแนวคิดของวอล์คเกอร์
( สิทธิชัย เทวธีรัตน์ , 2543: 40)
5.2 รูปแบบการพัฒนาหลักสูตรของไทย
กำรพัฒนำหลักสูตรเพื่อใช้ในกำรจัดกำรเรียนกำรสอนขั้นพื้นฐำนเท่ำที่ผ่ำนมำเป็นหน้ำที่ของหน่วยงำ
นระ ดับน โยบำย โดยกรมวิช ำกำร เป็ น ผู้พัฒ น ำหลักสู ตรแกนกลำงหรือหลักสูตรระดับช ำติ
รวมทั้งเป็ น ผู้จัดเนื้ อหำสำระแบบเรียน สื่อรำยวิชำต่ำงๆ ให้โรงเรียนใช้เห มือน กันทั่วประเทศ
แม้ว่ำใ น คู่มือหลักสู ตรประ ถมศึก ษำ พุทธศักรำช 2521 (ฉบับปรับปรุ ง พุทธศักรำช 2533)
เปิ ดโอ กำส ใ ห้ โรง เรี ยน พัฒ น ำห ลักสู ตรใ ห้ ส อด คล้อ ง กับ บ ริ บท ขอ ง โรงเรี ยน ได้เอ ง
แต่ก็มีโรงเรียนจำนวนไม่น้อยมำกคือประมำณร้อยละ 27(สำนักงำนคณะกรรมกำรกำรศึกษำแห่งชำติ.2543 :
296) ที่ มี ห ลั ก สู ต ร ส อ ด ค ล้ อ ง กั บ ท้ อ ง ถิ่ น แ ล ะ ผู้ เ รี ย น ดั ง นั้ น
กำรศึกษำรูปแบบกำรพัฒนำหลักสูตรที่มุ่งส่งเสริมให้สถำนศึกษำสำมำรถพัฒนำหลักสูตรได้ในบริบทของประเ
ทศจำกแนวคิดของหน่วยงำนต่ำงๆ ซึ่งมีส่วนสำคัญในกำรกำหนดรูปแบบ รวมทั้งแนวคิดของนักวิชำกำร
อันนำไปสู่กำรสังเครำะห์เป็นรูปแบบสำหรับกำรพัฒนำหลักสูตรโรงเรียนในครั้งนี้ มีดังต่อไปนี้
5.2.1 รูปแบบการพัฒนาหลักสูตรของกรมวิชาการ
ก ร ม วิ ช ำ ก ำ ร ก ร ะ ท ร ว ง ศึ ก ษ ำ ธิ ก ำ ร ( 2539 : 2-35)
ได้กำหนดให้โรงเรียนสำมำรถพัฒนำหลักสูตรเองได้ภำยใต้แนวทำงกำรพัฒนำหลักสูตรท้องถิ่นซึ่งมีรูปแบบกำ
รดำเนินงำนพัฒนำหลักสูตร 4 ลักษณะ ดังต่อไปนี้
1. กำรพัฒนำหลักสูตรโดยกำรปรับกิจกรรมกำรเรียนกำรสอน
2. กำรพัฒนำหลักสูตรโดยกำรปรับรำยละเอียดของเนื้อหำ
3. กำรพัฒนำหลักสูตรโดยกำรพัฒนำสื่อกำรเรียนกำรสอน
4. กำรพัฒนำหลักสูตรโดยกำรจัดทำวิชำ/รำยวิชำเพิ่มเติมขึ้นมำใหม่
1. การพัฒนาหลักสูตรโดยการปรับกิจกรรมการเรียนการสอน
กำรพิจำรณำไตร่ตรอง
(Deliberation )
กำรออกแบบหลักสูตร
(Curriculum design )
กำรพัฒนำหลักสูตร หน้ำ 26
ก ำ ร พั ฒ น ำ ห ลั ก สู ต ร โ ด ย ก ำ ร ป รั บ กิ จ ก ร ร ม ก ำ ร เ รี ย น ก ำ ร ส อ น
โดยศึกษำจำกคำอธิบำยหรือคำอธิบำยวิชำที่กำหนด ซึ่งประกอบด้วยส่วนต่ำงๆ คือ
1 . 1 กิ จ ก ร ร ม ไ ด้ แ ก่
ส่วนที่ระบุถึงแนวกำรจัดกิจกรรมกำรเรียนกำรสอนที่ต้องจัดให้แก่ผู้เรียนสังเกตได้จำกคำว่ำ ศึกษำค้นคว้ำ
ทดลอง สำรวจ ฝึก ปฏิบัติ วิเครำะห์ อภิปรำย ฯลฯ
1 . 2 เ นื้ อ ห ำ ไ ด้ แ ก่
ส่วนที่ระบุถึงหัวข้อหรือขอบข่ำยของเนื้อหำที่จะนำมำให้ผู้เรียนหรือฝึกเพื่อให้บรรลุตำมจุดประสงค์
1.3 จุดป ระ สงค์ ได้แก่ส่วน ที่ระ บุถึง พ ฤติกรรมที่ต้อง กำรให้ เกิดขึ้น กับผู้เรียน
ห ลั ง จ ำ ก ที่ ไ ด้ เรี ย น รู้ ห รื อ ฝึ ก ทั ก ษ ะ ต ำ ม ที่ ไ ด้ ร ะ บุ ไ ป แ ล้ ว ใ น ข้ อ 1.1 แ ล ะ 1.2
พฤติกรรมที่ต้องกำรให้เกิดขึ้นนี้ประกอบด้วนส่วนที่เป็นควำมรู้ ทักษะ เจตคติ และกระบวนกำร
ผ ล ที่ ไ ด้ จ ำก ก ำร ศึ ก ษ ำ วิเค ร ำ ะ ห์ ค ำ อ ธิ บ ำย ห รื อ ค ำอ ธิ บ ำย ร ำย วิช ำ นี้
ช่วยท ำใ ห้ผู้ส อน มองเห็ น ภ ำพ ง ำน สอน ของ เนื้ อห ำห รื อรำยวิช ำดังกล่ำวได้ชัดเจน ขึ้ น
ว่ำต้องจัดกิจกรรมกำรเรียน กำรสอนวิธีใด มีขอบข่ำยเนื้ อหำที่ต้องเรียนรู้หรือฝึ กทักษะอะไรบ้ำง
และ ประ กำรสุ ดท้ำยต้องกำรให้ผู้เรียน มีห รือเกิดพ ฤติกรรมทั้งใน ด้ำน ควำมรู้ ทักษะ เจตคติ
รวมทั้งกำรจัดกำรอะไรบ้ำง กิจกรรมต่ำงๆ ที่วิเครำะห์ ออกมำนี้ หลักสู ตรกำหน ดไว้กว้ำง ๆ
เป็ น ห น้ ำ ที่ ข อ ง โ ร ง เรี ย น ที่ ต้ อ ง พิ จ ำร ณ ำว่ำกิ จ ก ร ร มดั ง ก ล่ำว ค ว ร จัด โ ด ย วิธี ใ ด
จัดอย่ำงไรให้เหมำะสมสอดคล้องกับสภำพและควำมต้องกำรของท้องถิ่น เนื้อหำและตัวผู้เรียน เช่น
กิจกรรม “ศึกษำ” สำมำรถจะจัดรูปแบบหรือวิธีกำร “ศึกษำ” ได้หลำยวิธี เช่น
- ฟังคำอธิบำยจำกครู
- ค้นคว้ำจำกห้องสมุดของโรงเรียน
- ค้นคว้ำจำกแหล่งวิทยำกำรอื่นๆ
- เชิญผู้ทรงคุณวุฒิในท้องถิ่นมำบรรยำย
- ออกไปสัมภำษณ์ผู้ทรงคุณวุฒิหรือผู้เกี่ยวข้องในท้องถิ่น
- ออกไปสำรวจดูสภำพจริงในพื้นที่
- สังเกตสิ่งแวดล้อม
- ออกไปทัศนศึกษำ
- รวบรวมข้อมูลจำกแหล่งต่ำงๆ
- นำหรือพัฒนำภูมิปัญญำท้องถิ่นมำใช้
- วิเครำะห์ข้อมูลที่ได้ เช่น ควำมสัมพันธ์ด้ำนควำมเหมือนและควำมแตกต่ำงสิ่งที่เป็นเหตุและผล
กำรพัฒนำหลักสูตร หน้ำ 27
ฯลฯ
จะเห็นได้ว่ำกิจกรรมกำร “ศึกษำ”นั้น โรงเรียนสำมำรถ “ศึกษำ”ตำมที่กำหนดได้ด้วยวิธีกำรต่ำงๆ
ห ล ำ ย วิ ธี แ ล ะ แ ต่ ล ะ วิ ธี มี ขั้ น ต อ น ข อ ง ก ำ ร ป ฏิ บั ติ ที่ แ ต ก ต่ ำ ง กั น อ อ ก ไ ป
ไม่ว่ำโรงเรียน ต้องตัดสิน ใจเลือกหรือปรับกิจกรรมกำรเรียน กำรสอน เป็ น ลักษณะใดก็ตำม
กิจกรรมที่จัดนั้นต้องเป็นกิจกรรมที่ทำให้ผู้เรียนได้ลงมือปฏิบัติและได้เรียนรู้จริงเกี่ยวกับท้องถิ่นของตนเองได้ม
ำกที่สุด ต้องจัดให้สอดคล้องกับแนวทำงกำรพัฒนำที่ได้จำกกำรวำงแผนอย่ำงมียุทธศำสตร์ของโรงเรียน
ที่สำคัญต้องไม่ทำให้จุดประสงค์กำรเรียนรู้เปลี่ยนแปลงไป
2. การพัฒนาหลักสูตรโดยการปรับรายละเอียดของเนื้อหา
ก ำ ร พั ฒ น ำ ห ลั ก สู ต ร ลั ก ษ ณ ะ นี้
เป็ น กำรดำเนิ น กำรต่อเนื่ อง จำกที่โรง เรียน ได้วิเครำะห์ เนื้ อหำ/คำอธิ บำยรำยวิช ำมำแล้ว
โรงเรียนต้องนำเอำผลกำรวิเครำะห์ในส่วนที่เป็นเนื้อหำมำวิเครำะห์ต่อไปอีกว่ำจำกหัวข้อหรือขอบข่ำยเนื้อหำที่
หลักสูตรกำหนดไว้ในแต่ละหัวข้อนั้นควรมีกำรเพิ่มเติมวิเครำะห์รำยละเอียดอะไรอีกบ้ำงว่ำพัฒนำหลักสูตรโดย
ก ำ ร ป รั บ ร ำ ย ล ะ เ อี ย ด เ นื้ อ ห ำ นี้
โรงเรียนสำมำรถพิจำรณำกำหนดรำยละเอียดเนื้อหำเพิ่มเติมให้สอดคล้องกับสภำพและควำมต้องกำรของท้องถิ่
น ไ ด้ อ ย่ ำ ง เ ต็ ม ที่
โดยต้องไม่ทำให้จุดประสงค์กำรเรียนรู้เปลี่ยนไปและต้องไม่คำนึงถึงควำมเหมำะสมของเวลำและผู้เรียนด้วยกำ
รพัฒนำหลักสูตรในลักษณะนี้ โรงเรียนสำมำรถดำเนินกำรได้เอง
3. การพัฒนาหลักสูตรโดยการพัฒนาสื่อการเรียนการสอน
กำรพัฒน ำหลักสูตรในลักษณะของกำรพัฒน ำสื่ อกำรเรียนกำรสอน ด้วยกำรเลือก
ปรับปรุงหรือจัดทำสื่อกำรเรียนกำรสอนขึ้นใหม่ มีลักษณะดังนี้
3.1 ป ร ะ เ ภ ท ข อ ง สื่ อ ก ำ ร เ รี ย น ก ำ ร ส อ น
จำแนกประเภทตำมลักษณะของสื่อกำรเรียนกำรสอนได้ดังนี้
3.1.1 ห นั ง สื อ เ รี ย น
เป็นหนังสือที่กระทรวงศึกษำธิกำรกำหนดให้ใช้สำหรับกำรเรียนมีสำระตรงที่ระบุไว้ในหลักสูตรอย่ำงถูกต้อง
อำจมีลักษณะเป็นเล่ม เป็นแผ่นหรือเป็นชุดก็ได้
3.1.2 คู่มื อ ค รู แ ผ น ก ำ ร ส อ น แ น ว ก ำ ร ส อ น ห รื อ เ อ ก ส ำ ร อื่ น ๆ
ที่จัดทำขึ้นเพื่อช่วยครูในกำรจัดกิจกรรมกำรเรียนกำรสอนแต่ละรำยวิชำให้เป็นไปตำมจุดประสงค์ของหลักสูตร
3.1.3 ห นั ง สื อ เ ส ริ ม ป ร ะ ส บ ก ำ ร ณ์
เป็นหนังสือที่จัดทำขึ้นโดยคำนึงถึงประโยชน์ในด้ำนกำรศึกษำหำควำมรู้ของตนเอง ควำมสนุกสนำนเพลิดเพลิน
กำรพัฒนำหลักสูตร หน้ำ 28
ควำมซำบซึ้งในคุณค่ำของภำษำ กำรเสริมสร้ำงทักษะและ นิสัยรักกำรอ่ำน กำรเพิ่มพูนควำมรู้
ค ว ำ ม เ ข้ ำ ใ จ ใ น สิ่ ง ที่ เ รี ย น รู้ ต ำ ม ห ลั ก สู ต ร ใ ห้ ก ว้ ำ ง ข ว ำ ง ขึ้ น
ห นั ง สื อ ป ร ะ เภ ท นี้ โ ร ง เ รี ย น ค ว ร จั ด ไ ว้บ ริ ก ำ ร ค รู แ ล ะ นั ก เ รี ย น ใ น โ ร ง เ รี ย น
หนังสือเสริมประสบกำรณ์จำแนกออกเป็น 4 ประเภท คือ
1. ห นั ง สื อ อ่ ำ น น อ ก เ ว ล ำ
เป็นหนังสือที่กระทรวงศึกษำธิกำรกำหนดให้ใช้ในกำรเรียนวิชำใดวิชำหนึ่งตำมหลักสูตรนอกเหนือจำกหนังสือ
เ รี ย น ส ำ ห รั บ ใ ห้ นั ก เ รี ย น อ่ ำ น น อ ก เ ว ล ำ เ รี ย น
โดยถือว่ำกิจกรรมกำรเรียนกำรสอนเกี่ยวกับหนังสือนี้เป็นส่วนหนึ่งของกำรเรียนตำมหลักสูตร
2. ห นั ง สื อ อ่ ำ น เ พิ่ ม เ ติ ม
เป็ น หนังสือที่มีสำระอิงหลักสูตรสำหรับให้นักเรียน อ่ำนเพื่อศึกษำห ำควำมรู้เพิ่มเติมด้วยตนเอง
ต ำ ม ค ว ำ ม เห ม ำ ะ ส ม กับ วัย แ ล ะ ค ว ำ ม ส ำ ม ำ ร ถ ใ น ก ำ ร อ่ำ น ข อ ง แ ต่ล ะ บุ ค ค ล
หนังสือประเภทนี้เคยเรียกว่ำหนังสืออ่ำนประกอบ
3.ห นังสื ออุเทศ เป็ น หนัง สือสำหรับใช้ค้น คว้ำอ้ำงอิงเกี่ยวกับกำรเรียน
โดยมีกำรเรียบเรียงเชิงวิชำกำร
4. ห นั ง สื อ ส่ ง เ ส ริ ม ก ำ ร อ่ ำ น
เป็ น หนังสือที่จัดทำขึ้นโดยมีวัตถุประสงค์เน้นไปในทำงส่งเสริมให้ผู้อ่ำนเกิดทักษะในกำรอ่ำน
และมีนิสัยรักกำรอ่ำนมำกยิ่งขึ้นอำจเป็นหนังสือวรรณคดีนวนิยำย นิยำย ฯลฯที่มีลักษณะไม่ขัดต่อวัฒนธรรม
ประเพณีและศีลธรรมอันดีงำม ให้ควำมรู้ มีคติและสำระประโยชน์
3.1.4 แ บ บ ฝึ ก หั ด เป็ น สื่ อ ก ำ รเ รี ย น ส ำห รับ ใ ห้ ผู้เรี ย น ได้ ฝึ ก ป ฏิ บั ติ
เพื่อช่วยเสริมให้เกิดทักษะและควำมแตกฉำนในบทเรียน
3.1.5สื่อกำรเรียนกำรสอนอื่นๆ เช่น สื่อประสม วีดีทัศน์ เทปบันทึกเสียง ภำพพลิก
แผ่นภำพ เป็นต้น
สื่ อ ก ำ ร เรี ย น ก ำร ส อ น ดั ง ก ล่ำ ว ข้ ำง ต้ น โ ร ง เรี ย น ส ำม ำร ถ เลื อ ก ใ ช้
ปรับปรุงหรือจัดทำขึ้นเพื่อใช้ในกำรจัดกิจกรรมกำรเรียนกำรสอนได้ตำมควำมเหมำะสม
3.2 กำรเลือกใช้สื่อกำรเรียนกำรสอน
เนื่ อง จำกสื่ อกำรเรียน กำรสอน มีห ลำยประ เภ ทตำมที่กล่ำวมำข้ำง ต้น แล้ว
แล ะ สื่ อ ก ำรเรี ย น กำร ส อ น แต่ล ะ ป ระ เภ ท ก็มีลัก ษ ณ ะ เฉ พ ำะ ที่ แต ก ต่ำง กัน ออ ก ไ ป
อี ก ทั้ ง สื่ อ ก ำร เ รี ย น ก ำร ส อ น ที่ ผ ลิ ต จ ำก ส่ ว น ก ล ำ ง ก็ มัก จ ะ ใ ห้ เนื้ อ ห ำ ทั่ ว ไ ป ๆ
กำรพัฒนำหลักสูตร หน้ำ 29
ซึ่ ง ไ ม่ เ จ ำ ะ จ ง เ ฉ พ ำ ะ ท้ อ ง ถิ่ น ใ ด ท้ อ ง ถิ่ น ห นึ่ ง
ฉะนั้นโรงเรียนจึงควรเลือกใช้สื่อกำรเรียนกำรสอนให้เหมำะสมกับสภำพของท้องถิ่นตน โดยมีขั้นตอนดังนี้
3.2.1วิเครำะห์ หลักสูตร โดยวิเครำะห์ จุดประสงค์ คำอธิบำย/คำอธิบำยรำยวิช ำ
และคำบเวลำเรียน ที่ปรำกฏในหลักสูตรว่ำ วิชำ/รำยวิชำนั้นมุ่งให้ผู้เรียนเกิดควำมรู้ เจตคติ ค่ำนิยม ทักษะ
แ ล ะ ก ำ รป ฏิ บั ติ อ ย่ำง ไ ร มีข อ บ ข่ำ ย เนื้ อ ห ำ เพี ยง ใ ด แ ล ะ มีค ำ บ เว ล ำ เรี ย น เท่ำ ไ ร
เพื่อนำมำกำหนดสื่อกำรเรียนกำรสอนอย่ำงเหมำะสมและมีประสิทธิภำพ
3.2.2 ส ำ ร ว จ ร ว บ ร ว ม สื่ อ ก ำ ร เ รี ย น ก ำ ร ส อ น
ที่มีเนื้อหำสำระเกี่ยวข้องหรือสอดคล้องกับจุดประสงค์และคำอธิบำย/คำอธิบำยรำยวิชำจำกแหล่งต่ำงๆเช่น
ห้ อ ง ส มุ ด ส ถ ำ บั น ก ำ ร ศึ ก ษ ำ ใ น ท้ อ ง ถิ่ น ร้ ำ น จ ำ ห น่ ำ ย ห นั ง ฯ ล ฯ
เพื่อนำมำศึกษำวิเครำะห์ควำมเหมำะสมและสอดคล้องกับหลักสูตร
3.2.3วิเครำะห์สื่อกำรเรียนกำรสอน ที่ได้จำกกำรสำรวจและรวบรวมไว้ตำม ข้อ
3.2.2
เพื่อพิจำรณำว่ำสื่อกำรเรียนกำรสอนดังกล่ำวสำมำรถนำมำใช้ประกอบกำรเรียนกำรสอนตำมหลักสูตรได้หรือไม่
เพียงใด
3.3 กำรปรับปรุงสื่อกำรเรียนกำรสอน
โรงเรียนอำจปรับปรุงสื่อกำรเรียนกำรสอนทั้งหนังสือเรียน คู่มือครู แผน กำรสอน
แนวกำรสอนหนังสือเสริมประสบกำรณ์ ให้ครอบคลุมเนื้อหำที่ปรับรำยละเอียด หรือให้เป็นปัจจุบันได้
3.4 กำรจัดทำสื่อกำรเรียนกำรสอน
เมื่อโรงเรียนได้วิเครำะห์สื่อกำรเรียนกำรสอนเพื่อเลือกใช้ให้เหมำะสมกับสภำพของท้องถิ่นแล้วพบว่ำ
มีควำมจำเป็นที่โรงเรียนจะต้องจัดทำสื่อกำรเรียนกำรสอนขึ้นใหม่เพื่อให้สำมำรถนำไปใช้จัดกิจกรรมกำรเรียนก
ำรสอนให้มีประสิทธิภำพยิ่งขึ้น เช่น หนังสือเรียน คู่มือครู แผนกำรสอน หนังสือเสริมประสบกำรณ์ แบบฝึกหัด
สื่อกำรเรียนกำรสอนอื่นๆ เป็นต้น
4. ก าร พั ฒ น าห ลั ก สู ต ร โด ย ก ารจั ด ท าวิ ช า/ราย วิ ช าเพิ่ ม เติ ม ขึ้ น ม าให ม่
แนวการจัดทาวิชา/รายวิชาเพิ่มเติม
กำรพัฒนำหลักสูตรลักษณะนี้เป็นกำรจัดทำวิชำหรือรำยวิชำขึ้นใหม่หลังจำกที่ศึกษำมำแล้วพบว่ำ
สิ่งที่ควรพัฒนำนั้นไม่มีปรำกฏอยู่ใน หลักสู ตรของกลุ่มประสบกำรณ์ห รือรำยวิชำ/กลุ่มวิชำใดๆ
ใน ห ลักสู ตรแกน กล ำง กำรพัฒ น ำห ลักสู ตรโดยกำรจัดท ำรำยวิช ำ/รำยวิช ำขึ้ น ใ ห ม่นี้
ควรดำเนินกำรในรูปแบบของคณะทำงำนโดยมีขั้นตอนกำรจัดทำดังนี้
กำรพัฒนำหลักสูตร หน้ำ 30
1 . ศึ ก ษ ำ จุ ด ห ม ำ ย ข อ ง ห ลั ก สู ต ร จุ ด ป ร ะ ส ง ค์ แ ล ะ โ ค ร ง ส ร้ ำ ง
เนื้ อ ห ำข อ ง ก ลุ่ม ป ร ะ ส บ ก ำร ณ์ /ก ลุ่มวิช ำ/ร ำย วิช ำต่ำง ๆ จ ำก ห ลัก สู ต ร แ ก น ก ล ำ ง
เพื่อใช้เป็นข้อมูลพื้นฐำนประกอบกำรพิจำรณำจัดทำและเพื่อป้องกันไม่ให้เกิดกำรซ้ำซ้อนกับเนื้อหำที่มีอยู่
2 .
นำเอำผลกำรศึกษำผลกำรวิเครำะห์สภำพที่ควรจะเป็นของกำรจัดกำรศึกษำที่สอดคล้องกับควำมเปลี่ยนแปลงขอ
งท้องถิ่น ที่ได้จำกกำรวำงแผนอย่ำงมียุทธศำสตร์มำใช้เป็นข้อมูลในกำรกำหนดจุดประสงค์และเนื้อหำ
3. กำหนดจุดประสงค์ของวิชำ/รำยวิชำที่จะดำเนินกำรจัดทำขึ้นใหม่ โดย
3 .1 วิเ ค ร ำ ะ ห์ จ ำ ก ปั ญ ห ำ /ค ว ำม ต้ อ ง ก ำ ร ข อ ง ท้ อ ง ถิ่ น ซึ่ ง ไ ด้ แ ก่
สิ่งที่ต้องกำรให้รู้พฤติกรรมที่ต้องกำรให้เกิดและเงื่อนไขต่ำงๆ (ถ้ำมี)
3 . 2
กำห นดจุดประสงค์ให้ครอบคลุมกับสภำพ ที่ต้องกำรให้เกิดกับผู้เรียน เมื่อเรียน จบรำยวิชำนั้ น
ไม่ใช่กำรดำเนินกำรงำนหรือกิจกรรม
4.กำหนดเนื้อหำโดยกำรวิเครำะห์จำกจุดประสงค์ซึ่งระบุคำหลักของจุดประสงค์รำยวิชำนั้น
ซึ่งประกอบด้วยส่วนที่เป็ นควำมรู้ (สิ่งที่ให้ผู้เรียน/ศึกษำ) และส่วนที่เป็ นทักษะ (สิ่งที่ต้องกำรฝึก)
เนื้อหำที่กำหนดนี้ต้อง
4.1 สอดคล้องกับจุดประสงค์รำยวิชำ
4.2 ประกอบด้วยส่วนที่เป็นควำมรู้และทักษะ
4.3 เหมำะสมกับวัยและพื้นควำมรู้ของผู้เรียน
4.4 เหมำะสมกับคำบเรียน
4.5ไม่ขัดต่อควำมมั่น คงของชำติ ระบบกำรปกครองตำมห ลังประช ำธิ ปไตย
อันมีพระมหำกษัตริย์เป็นประมุข และไม่ขัดต่อศีลธรรมอันดี
5. กำห น ดคำบ เวลำเรี ยน ส ำห รับ คำอธิ บ ำยห รื อรำยวิช ำที่ จัดท ำขึ้ น ใ ห ม่
ใ น ก ำ ร ก ำ ห น ด ค ำ บ เ ว ล ำ ต้ อ ง เป็ น ไ ป ต ำ มเ งื่ อ น ไ ข เช่ น ร ะ ดั บ ป ร ะ ถ ม ศึ ก ษ ำ
จำนวนคำบเวลำเรียนที่กำหนดขึ้นนั้นต้องไม่ทำให้คำบเวลำเรียนสำหรับกลุ่มประสบกำรณ์/หน่วยย่อยที่มีอยู่เปลี่
ยนแปลงไป
6 . เ ขี ย น ค ำ อ ธิ บ ำ ย / ค ำ อ ธิ บ ำ ย ร ำ ย วิ ช ำ
ให้เป็ นไปตำมรูปแบบที่กำหนดไว้ในหลักสูตรแม่บทโดยระบุแนวกำรจัดกิจกรรมกำรเรียนกำรสอน
เนื้อหำและจุดประสงค์กำรเรียนรู้ของรำยวิชำ ตำมแบบฟอร์มที่กำหนด
กำรพัฒนำหลักสูตร หน้ำ 31
7. จัดทำเอกสำรชี้แจงรำยละเอียดประกอบกำรจัดทำวิชำหรือรำยวิชำที่จัดทำขึ้นใหม่
ตำมแบบฟอร์มที่กำหนด โดยให้มีรำยละเอียดเนื้อหำ ประกอบด้วย
7.1 เหตุผลควำมจำเป็น
7.2 จุดประสงค์ (ของวิชำ/รำยวิชำที่จัดทำ)
7.3 ขอบข่ำยเนื้อหำ
7.4 แนวกำรจัดกิจกรรมกำรเรียนกำรสอน
7.5 สื่อกำรเรียนกำรสอนที่สำมำรถนำมำใช้ในกำรจัดกิจกรรมกำรสอน
7.6 แนวกำรวัดผลประเมินผล
8 . ใ น ก ำ ร เ ส น อ ข อ อ นุ มั ติ ใ ห้ ส่ ง เ อ ก ส ำ ร ใ น ข้ อ 6 แ ล ะ 7
ใ ห้ แ ก่ ห น่ ว ย ง ำ น ที่ ท ำ ห น้ ำ ที่ พิ จ ำ ร ณ ำ อ นุ มั ติ
เมื่อได้รับอนุมัติและกระทรวงศึกษำธิกำรให้ใช้คำอธิบำย/คำอธิบำยรำยวิชำดังกล่ำวแล้วจึงนำเอำคำอธิบำยหรือร
ำย วิ ช ำ ดั ง ก ล่ำ ว ม ำ จั ด ท ำ ก ำ ร เ รี ย น ก ำ ร ส อ น ใ น โ ร ง เ รี ย น แ ล ะ ต้ อ ง ไ ม่ลื ม ว่ำ
เนื้ อห ำรำยวิช ำที่ท ำขึ้ น ให ม่ต้องไม่เป็ น เนื้ อห ำที่ ซ้ ำซ้อน กับ เนื้ อหำที่มีอยู่แล้วใ น แม่บ ท
เนื้ อ ห ำ ใ น ก ลุ่มป ร ะ ส บ ก ำร ณ์ /ร ำย วิช ำ/ก ลุ่มวิช ำเดี ย ว กัน ห รื อ ต่ำง ก ลุ่มกัน ก็ต ำ ม
ดังนั้นต้องตรวจสอบรำยละเอียดของเนื้อหำก่อนลงมือพัฒนำ
สำหรับเกณฑ์ที่ใช้ในกำรพิจำรณำอนุมัติคำอธิบำย/คำอธิบำยรำยวิชำที่จัดทำประกอบด้วยเกณฑ์ต่ำงๆ
ดังนี้
1. สนองและสอดคล้องกับหลักกำร จุดหมำย และโครงสร้ำงของหลักสูตร
2 .
เป็นส่วนหนึ่งของโครงสร้ำงควำมรู้ในแต่ละกลุ่มประสบกำรณ์หรือกลุ่มวิชำตำมที่โครงสร้ำงหลักสูตรทั้ง 3
ระดับกำหนดไว้
3. สอดคล้องและสนองต่อสภำพเศรษฐกิจ สังคม และควำมต้องกำรของท้องถิ่นอย่ำงแท้จริง
4. มีควำมสมบูรณ์และควำมพร้อมเพียงพอในกำรนำไปใช้ในกำรเรียนกำรสอน ปัจจัย
กระบวนกำร ผลผลิตและผลกระทบ
5. เป็ น ผลผลิตจำกกำรน ำข้อมูลใน ระ ดับท้อง ถิ่น มำพัฒน ำกำรเรียน กำรสอน
ทั้งในด้ำนหลักสูตร สื่อกำรเรียนกำรสอน และเทคนิคกำรสอน
6. ไม่เป็นเนื้อหำวิชำ/รำยวิชำที่ซ้ำซ้อนกับเนื้อหำวิชำหรือรำยวิชำที่มีอยู่ในหลักสูตรแกนกลำง
กำรพัฒนำหลักสูตร หน้ำ 32
7. ไม่มีเนื้อหำที่กล่ำวมำโดยตรงกับพำดพิงในลักษณะที่ลบหลู่สถำบันชำติ ศำสน ำ
พระมหำกษัตริย์ ไม่ขัดต่อหลักกำรปกครองระบบประช ำธิ ปไตย ไม่ขัดกับหลักศีลธรรมอัน ดี
และไม่กระทบกระเทือนต่อควำมมั่นคงของชำติ
8 . มี รู ป แ บ บ แ ล ะ วิ ธี ก ำ ร เ ขี ย น ส อ ด ค ล้ อ ง
และเป็นไปตำมที่หลักสูตรของกระทรวงศึกษำธิกำรกำหนด
จำกรูปแบบกำรพัฒน ำหลักสู ตรด้วยกำรปรับกิจกรรม ปรับเนื้ อหำ ปรับปรุงสื่ อ
แ ล ะ เ พิ่ ม เ ติ ม ร ำ ย วิ ช ำ ดั ง ก ล่ ำ ว ม ำ แ ล้ ว
กรมวิชำกำรได้กำห นดขั้นตอนกำรดำเนิ นกำรพัฒน ำหลักสูตรตำมควำมต้องกำรของท้องถิ่น
และปรับปรุงแบบกำรพัฒนำหลักสูตรด้วยกำรเพิ่มกิจกรรมกำรจัดทำสื่อใหม่เพิ่มเติมขึ้นมำซึ่งขั้นตอนในกำรพัฒ
นำหลักสูตรตำมควำมต้องกำรของท้องถิ่น (กรมวิชำกำร กระทรวงศึกษำธิกำร, 2543: 4-6) มีดังนี้
1. ศึกษำวิเครำะห์ข้อมูลพื้นฐำนในเรื่องต่ำงๆ เช่น
1.1 ด้ำนกำรศึกษำ
1.2 ด้ำนเศรษฐกิจ
1.3 ด้ำนสังคมวัฒนธรรม
1.4 ด้ำนสิ่งแวดล้อม
1.5 ด้ำนกำรสื่อสำร/คมนำคม
1.6 ด้ำนประชำกร
2. ศึกษำวิเครำะห์หลักสูตรในด้ำนต่ำงๆ ดังนี้
2.1 หลักกำร จุดหมำย และโครงสร้ำง
2.2 จุดประสงค์และคำอธิบำยรำยวิชำ
3. วำงแผนและจัดทำหลักสูตรตำมควำมต้องกำรของท้องถิ่นในลักษณะต่ำงๆ เช่น
3.1 กำรปรับกิจกรรมกำรเรียนกำรสอน
3.2 กำรปรับรำยละเอียดเนื้อหำ
3.3 ปรับปรุง และ/หรือเลือกใช้สื่อกำรเรียนกำรสอน
3.4 จัดทำสื่อกำรเรียนขึ้นใหม่
3.5 จัดทำคำอธิบำยและรำยวิชำเพิ่มเติม
4. กำหนดแนวทำงกำรจัดกำรเรียนรู้
5. จัดทำแผนกำรสอน
กำรพัฒนำหลักสูตร หน้ำ 33
กำรพัฒ น ำห ลักสู ต รตำมค วำม ต้อ ง ก ำรข อง ท้อ ง ถิ่น ใ น ลักษ ณ ะ ที่ 3.1-3.4
ส ถ ำ น ศึ ก ษ ำ ไ ม่จ ำ เป็ น ต อ ง ข อ อ นุ มัติ /ข อ อ นุ ญ ำ ต จ ำก ก ร ะ ท ร ว ง ศึ ก ษ ำ ธิ ก ำ ร
ส ถำน ศึก ษ ำส ำมำรถ ด ำเนิ น จัดท ำค ำอธิ บ ำย ห รื อ ค ำอ ธิ บ ำยรำยวิช ำขึ้ น ม ำใ ห ม่แ ล้ว
สถำนศึกษำจะต้องดำเนินกำรเสนอในกระทรวงศึกษำธิกำรหรือผู้ที่ได้รับกำรอนุมัติและกระทรวงศึกษำธิกำรปร
ะกำศให้ใช้ได้แล้วจึงจะสำมำรถนำไปใช้ในกำรจัดกำรเรียนกำรสอนในสถำนศึกษำได้ ดังภำพประกอบ 10ดังนี้
วิเครำะห์สภำพและควำมต้องกำร
ชุมช
น
สถำนศึกษ
ำ
ครู
วิเครำะห์หลักสูตร
(กิจกรรม/เนื้อหำ/จุดประสงค์ )
กำหนดแนวทำงพัฒน
ำหลักสูตร
ปรับกิจกรรม
ปรับเนื้อหำ
ปรับปรุงสื่อ
จัดทำสื่อ
เพิ่มเติมรำยวิชำ
กำหนดแนวทำงจัดกำ
รเรียนรู้
จัดทำแผนกำรสอน
กำรพัฒนำหลักสูตร หน้ำ 34
5.2.2 รูปแบบการพัฒนาหลักสูตรของกรมการศึกษานอกโรงเรียน
ก ร ม ก ำ ร ศึ ก ษ ำ น อ ก โ ร ง เ รี ย น ก ร ะ ท ร ว ง ศึ ก ษ ำ ธิ ก ำ ร ( 2541 : 2)
เปิดโอกำสให้สถำนศึกษำพัฒนำหลักสูตรได้เอง โดยพัฒนำ “หลักสูตรท้องถิ่น” และให้ควำมหมำยว่ำ
เป็นหลักสูตรที่สร้ำงขึ้นจำกสภำพปัญหำและควำมต้องกำรของผู้เรียนหรือสร้ำงจำกหลักสูตรแกนกลำงที่ปรับใ
ห้ เ ข้ ำ กั บ ส ภ ำ พ ชี วิ ต จ ริ ง ข อ ง ผู้ เ รี ย น ต ำ ม ท้ อ ง ถิ่ น ต่ ำ ง ๆ
หรือสร้ำงจำกเหตุกำรณ์ที่เกิดขึ้นในปัจจุบันที่มีผลกระทบต่อผู้เรียน หลักสูตรท้องถิ่นมีควำมสอดคล้อง
เห มำะสมกับสภ ำพ เศรษฐกิจและ สังคมของท้องถิ่น นั้ น ๆ เน้ น กำรเรียน รู้ชีวิตของ ตน เอง
ปรับตนเองให้ทันกับกำรเปลี่ยนแปลงของวิทยำกำร กำรใช้เทคโนโลยีและข่ำวสำรข้อมูลในกำรเรียนรู้ต่ำงๆ
ผู้เรียนได้เรียนรู้ตำมสภำพชีวิตจริงของตนเอง สำมำรถนำเอำควำมรู้ไปใช้ในกำรพัฒนำตนเอง พัฒนำอำชีพ
พัฒนำเศรษฐกิจ และสังคมของครอบครัวและท้องถิ่นได้
รูปแบบกำรพัฒนำหลักสูตรของกรมกำรศึกษำนอกโรงเรียนที่นำหลักสูตรแกนกลำงมำปรับให้เข้ำกับ
สภำพของผู้เรียน ซึ่งแตกต่ำงไปตำมท้องถิ่นต่ำงๆ มีขั้นตอนกำรดำเนินกำรดังนี้
ขั้นตอนที่ 1การวิเคราะห์หลักสูตรแกนกลางที่สัมพันธ์กับสภาพปัญหาของชุมชน
ก ำ ร วิ เ ค ร ำ ะ ห์ ห ลั ก สู ต ร แ ก น ก ล ำ ง
ครูและผู้เรียน ต้อง ร่วมกัน ศึกษำห ลักสู ตรแกน กลำงที่กรมกำรศึกษำน อกโรง เรียน สร้ำงขึ้ น
ก ำ ห น ด ห ม ว ด วิ ช ำ ต่ ำ ง ๆ ที่ ผู้ เ รี ย น แ ต่ ล ะ ร ะ ดั บ ต้ อ ง เ รี ย น
เนื้ อหำหลักสูตรแกน กลำงที่กำหน ดเป็ นเนื้อห ำกลำงทั่วไปตำมหลักทฤษฎีของหมวดวิชำนั้น ๆ
ศึกษำรำยละเอียดของแต่ละหมวดวิชำ วิเครำะห์หัวข้อของเนื้อหำดังนี้
1.1 ศึกษำหลักสูตรแกนกลำงในระดับที่นำมำจัดกำรเรียนกำรสอน (ประถม มัธยมต้น
มัธยมปลำย ทุกหมวดวิชำ)
ผู้เรียน
ภำพประกอบ 10 รูปแบบกำรพัฒนำหลักสูตรของกรมวิชำกำร
(กรมวิชำกำร กระทรวงศึกษำธิกำร , 2543 :6 )
กำรพัฒนำหลักสูตร หน้ำ 35
1 . 2
วิเครำะห์หัวข้อเนื้อหำที่ต้องพัฒนำเป็นหลักสูตรท้องถิ่นตำมสภำพปัญหำของชุมชนที่สำรวจมำแล้ว
และสอดคล้องกับวิถีชีวิตของท้องถิ่น
1 . 3
พิจำรณำหัวข้อเนื้อหำในหมวดวิชำอื่นที่เกี่ยวข้องนำมำจัดหมวดหมู่ด้วยกันในลักษณะบูรณำกำรเนื้อหำ
ขั้นตอนที่ 2การจัดหมวดหมู่สภาพปัญหาและความต้องการที่ส่งผลต่อผู้เรียน
นำสภำพปัญหำและควำมต้องกำรที่สำรวจและวิเครำะห์แล้วมำพิจำรณำร่วมกับหัวข้อเนื้อหำ
หมวดวิชำใดวิชำหนึ่งตำมหลักสูตรที่กำหนดเป็นหมวดวิชำแกนในกำรพัฒนำเป็นหลักสูตรโรงเรียนแล้วจัดหมว
ดหมู่ของเนื้อหำที่สอดคล้องกับสภำพปัญหำและควำมต้องกำรหลังจำกนั้นจัดลำดับควำมสำคัญตำมสภำพปัญหำ
ของท้องถิ่นที่พบ
ขั้นตอนที่ 3การเขียนแผนการสอนโดยดาเนินการดังนี้
3.1 กำรกำหนดหัวข้อปัญหำ (theme) หัวข้อเนื้อหำของกำรเรียนกำรสอน
3.2 ก ำ ร เ ขี ย น ส ำ ร ะ ส ำ คั ญ ( concept)
เ ป็ น บ ท ส รุ ป ใ จ ค ว ำ ม ส ำ คั ญ ข อ ง เ รื่ อ ง เ น้ น ค ว ำ ม คิ ด ร ว บ ย อ ด ห ลั ก ก ำ ร
ทักษะหรือลักษณะนิสัยที่ต้องกำรปลูกฝังให้เกิดกับผู้เรียน
3.3 กำรกำหนดขอบเขตเนื้อหำ ให้ระบุว่ำหัวข้อเนื้อหำครอบคลุมและสัมพันธ์กับ วิชำใด
3.4
กำหนดจุดประสงค์ทั่วไปหรือจุดประสงค์ปลำยทำงเป็นจุดประสงค์ที่คำดว่ำผู้เรียนจะมีกำรเปลี่ยนแปลงพฤติกร
รมอย่ำงไร หรือเกิดกำรเปลี่ยนแปลงด้ำนควำมรู้ ทักษะและทัศนะคติอย่ำงไรเมื่อเรียนจบเรื่องนั้นแล้ว
3.5 ก ำ ร ก ำ ห น ด จุ ด ป ร ะ ส ง ค์ เ ฉ พ ำ ะ ห รื อ จุ ด ป ร ะ ส ง ค์ น ำ ท ำ ง
เป็ นกำรกำหนดเป้ำหมำยของกำรเรียนกำรสอนในแต่ละหัวเรื่องย่อยที่ปรำรถนำให้เกิดกับผู้เรียน
นิยมเขียนในลักษณะของจุดประสงค์เชิงพฤติกรรม
3.6 ก ำ ร ก ำ ห น ด กิ จ ก ร ร ม ก ำ ร เ รี ย น ก ำ ร ส อ น
ให้กำหนดกิจกรรมตำมขั้นตอนของทฤษฎีเชิงระบบ (System Approach)
3.7 สื่ อ ก ำ ร เ รี ย น ก ำ ร ส อ น
ต้องระ บุให้ ชัดเจน ว่ำใน กำรเรียน กำรสอน แต่ละหั วข้อเนื้ อห ำต้อง ใช้อุปกรณ์ อะ ไรบ้ำง
และสำมำรถจัดหำจำกที่ใด โดยวิธีใด ต้องระบุเป็นรำยข้อตำมจุดประสงค์
3.8 ก ำ ร ป ร ะ เ มิ น ผ ล
เป็ นกำรเขียนแนวทำงกำรประเมินผลของกำรปฏิบัติกิจกรรมแต่ละขั้นตอนตำมจุดประสงค์ที่กำหนด
กำรพัฒนำหลักสูตร หน้ำ 36
โดยให้ผู้เรียนรวบรวมผลงำนไว้นำเสนอครูประจำกลุ่ม โดยกำรพรรณนำงำนที่รวบรวมไว้เกี่ยวกับอะไร
มีจุดมุ่งหมำยอย่ำงไร ผู้เรียนมีควำมรู้สึกอย่ำงไรต่อกำรรวบรวมผลงำน และมีแนวคิด มีกำรพัฒนำอะไรต่อไป
มีควำมพึงพอใจกับชิ้นงำนมำกน้อยเพียงใด
ขั้นตอนที่ 4การจัดกิจกรรมการเรียนการสอน
ครูและผู้เรียนร่วมกันพัฒนำโดยมีสถำนศึกษำอำนวยควำมสะดวกและกำกับดูแลเพื่อให้เกิดกำรเรียนรู้
ต ำ ม ส ภ ำ พ จ ริ ง
ซึ่งสถำนศึกษำโดยศูนย์กำรศึกษำนอกโรงเรียนจังหวัดเป็นผู้อนุมัติหลักสูตรที่ครูและผู้เรียนร่วมกันพัฒนำขึ้นตำ
มควำมต้องกำรทำงนโยบำยของรัฐควำมต้องกำรทำงกำรศึกษำและควำมต้องกำรในกำรพัฒนำตนเองของผู้เรียน
โดยมีวิธีดำเนินตำมลำดับ ดังนี้
4.1ครูนำหลักสูตรท้องงถิ่นที่พัฒนำแล้วนำเสนอศูนย์บริกำรกำรศึกษำนอกโรงเรียนอำเภอ
เ พื่ อ น ำ เ ส น อ ศู น ย์ ก ำ ร ศึ ก ษ ำ น อ ก โ ร ง เ รี ย น จั ง ห วัด เ ป็ น ร ำ ย ภ ำ ค เ รี ย น
แต่ใน กรณี ไม่ต้องขออนุ มัติใหม่หรือใน กรณี หลักสู ตรวิช ำชีพ ใ ห้น ำเสน อเป็ น ครำวๆ ไป
ที่พัฒนำหลักสูตรท้องถิ่นจำกหลักสูตรแกนกลำง
4.2ครูและผู้เรียนร่วมกันกำหนดระยะเวลำในกำรจัดกิจกรรมกำรเรียน กำรสอน
ต ำมส ภ ำพ ค วำม เป็ น ไ ป ไ ด้ โ ด ย ใ ห้ ค ว ำมส ำคัญ กับ ก ระ บ วน ก ำรห ำค ว ำมรู้ ( Input)
ก ร ะ บ ว น ก ำ ร น ำ ค ว ำ ม รู้ ที่ ไ ด้ รั บ ไ ป ป รั บ /ป ร ะ ยุ ก ต์ ใ ช้ ( Process)
และกระบวนกำรแสดงผลของควำมรู้หรือกำรเรียนรู้ที่สำมำรถประยุกต์ใช้กับชีวิต (Output)
4.3จัดกิจกรรมกำรเรียนกำรสอนตำมกระบวนกำร โดยยึดวิธีของทฤษฎีเชิงระบบ(Systems
Approach: I-P-O)
ขั้นตอนที่5การประเมินผล
กำรประ เมิน ผลเน้น กำรประ เมิน ผลตำมส ภ ำพ ที่แท้จริง (Authentic assessment)
ซึ่ ง ป ร ะ เ มิ น อิ ง ค ว ำ ม ส ำ ม ำ ร ถ แ ล ะ ก ำ ร พั ฒ น ำ ผู้ เรี ย น มุ่ง เ น้ น ค ว ำ ม ก้ำ ว ห น้ ำ
กำรเปลี่ยนแปลงที่เป็นชีวิตจริงของผู้เรียนแต่ละคนสะท้อนให้เห็นสภำพของงำนและสิ่งที่ผู้เรียนได้ปฏิบัติ
โ ด ย ผู้ เ รี ย น เ ป็ น ผู้ ส ร้ ำ ง ค ำ ต อ บ ด้ ำ น ก ำ ร แ ส ด ง
กำรสร้ำง สรรค์ผลผลิตของงำน เป็ น กำรประ เมิน ผลงำน ของผู้เรียน ที่ได้ทำจริ ง ปฏิบัติจริ ง
ใ น แ ต่ล ะ ขั้ น ต อ น ข อ ง ก ระ บ ว น ก ำร เรี ย น ห รื อ ก ระ บ ว น ก ำร รว บ ร วม เห ตุ ก ำร ณ์
ข้อมูลที่ผู้เรียนทำได้และแปลควำมหมำยของข้อมูลหรือเหตุกำรณ์แล้วตัดสินใจจำกข้อมูลพื้นฐำนเหล่ำนั้น
ในทำงปฏิบัตินิยมใช้วิธีกำรประเมินจำกแฟ้มสะสมงำน (Portfolio) ซึ่งเป็ นหลักฐำนแสดงควำมสำมำรถ
กำรพัฒนำหลักสูตร หน้ำ 37
ควำมก้ำวหน้ำของผู้เรียน จำกกำรรวบรวมข้อมูลผลผลิต กำรแสดงออก กำรประเมินจำกสภำพจริง
ในงำนที่มีควำมหมำยและมีเกณฑ์มำตรฐำนที่ชัดเจนจะสะท้อนถึงควำมสำมำรถ กำรถ่ำยทอดควำมรู้ที่ได้รับ
โครงสร้ำงและประมวลควำมรู้ควำมคิดในขั้นสูงรวมทั้งคุณภำพของกำรแสดงออกและผลผลิตที่มีคุณภำพ
สรุปแบบกำรพัฒนำหลักสูตรของกรมกำรศึกษำนอกโรงเรียน ดังภำพประกอบ 11
ภำพประกอบ 11 รูปแบบกำรพัฒนำหลักสูตรของกรรมกำรศึกษำนอกโรงเรียน
(กรมกำรศึกษำนอกโรงเรียน กระทรวงศึกษำธิกำร, 2541:29)
รูปแบบที่เกี่ยวข้องกับกำรพัฒน ำหลักสู ตรของโรงเรียน ดังมีผู้น ำเสน อใน รูปแบบต่ำงๆ กัน
กล่ำวโดยสรุปดังตำรำง 1 ดังนี้
ตาราง 1แสดงรูปแบบ/สำระของรูปแบบกำรพัฒนำหลักสูตร
ผู้เสนอ รูปแบบ/สาระ
กำรวิเครำะห์หลักสูตรแกนกลำงและ
วิเครำะห์สภำพปัญหำของชุมชน
กำรจัดหมวดหมู่สภำพปัญหำและควำ
มต้องกำรส่งผลต่อผู้เรียน
กำรจัดกิจกรรมกำรเรียนกำรสอน
กำรเขียนแผนกำรสอน
กำรประเมินผล
กำรพัฒนำหลักสูตร หน้ำ 38
ผู้เสนอ รูปแบบ/สาระ
ไทเลอร์ หลักกำรและเหตุผลของกำรพัฒนำหลักสูตร ต้องคำนึงถึงพื้นฐำนที่สำคัญ
4 ประกำร คือ จุดมุ่งหมำย ประสบกำรณ์ กำรจัดประสบกำรณ์กำรเรียนรู้
และประเมินอย่ำงไรจึงจะทรำบว่ำผู้เรียนบรรลุเป้ำหมำย
ทำบำ ก ำ ร พั ฒ น ำ ห ลั ก สู ต ร แ บ บ ร ำ ก ห ญ้ ำ ( Grass-roots approach)
หลักสูตรควรได้รับกำรออกแบบโดยครูผู้สอนมำกกว่ำพัฒนำจำกองค์กรที่อยู่สูงขึ้
น โดยมีขั้นตอนในกำรพัฒนำหลักสูตร 7 ขั้นตอน คือ 1. วิเครำะห์ควำมต้องกำร
2. กำหนดจุดมุ่งหมำย 3. คัดเลือกเนื้อหำ 4. กำรจัดรวบรวมเนื้อหำสำระ
5.กำรคัดเลือกประสบกำรณ์กำรเรียนรู้ 6.กำรจัดรวบรวมประสบกำรณ์กำรเรียนรู้
7. กำหนดวิธีวัดและประเมินผล
เซย์เลอร์
อเล็กซำนเดอร์
และเลวิส
กำรพัฒนำหลักสูตร ประกอบด้วยกระบวนกำรพัฒนำหลักสูตรที่สำคัญ
4 ขั้นตอน คือ 1. วัตถุประสงค์ของหลักสูตร 2. กำรออกแบบหลักสูตร
3. กำรนำหลักสูตรไปใช้ 4. กำรประเมินผลหลักสูตร
โอลิวำ กำรพัฒ น ำห ลักสู ต รมีอง ค์ป ระ ก อบ ที่ส ำคัญ 12 ขั้น ตอน คือ 1.
จุดหมำยของกำรศึกษำ 2. ควำมต้องกำรจำเป็ นของผู้เรียนและชุมชน 3.
เป้ำหมำยหลักสู ตร 4. จุดประสงค์หลักสูตร 5. น ำหลักสูตรไปใช้ 6.
เ ป้ ำ ห ม ำ ย ก ำ ร จั ด ก ำ ร เ รี ย น ก ำ ร ส อ น แ ต่ ล ะ ร ะ ดั บ 7 .
จุดประสงค์กำรจัดกำรเรียนแต่ละรำยวิชำ 8. เลือกยุทธวิธีในกำรสอน 9.
เลือกเทคนิควิธีกำรประเมินผลก่อนนำไปสอนจริง 10.นำยุทธวิธีไปปฏิบัติจริง
11. ประเมินผลกำรจัดกำรเรียนกำรสอน
สกิลเบ็ก กำรพัฒ น ำห ลักสู ตรที่ เป็ น พ ลวัต ประ กอบ ด้วย 5 ขั้น ตอน คือ 1 .
ก ำร วิเค รำ ะ ห์ ส ถ ำน ก ำร ณ์ 2 . ก ำ รก ำห น ด วัต ถุ ป ระ ส ง ค์ 3 .
กำรออกแบบกำรจัดกำรเรียน กำรสอน 4. กำรน ำหลักสู ตรไปใช้ 5 .
กำรประเมินกำรเรียนรู้และกำรประเมินผลหลักสูตร
วอล์คเกอร์ กำรพัฒนำหลักสูตรตำมแนวคิดเชิงประจักษ์นิยม ประกอบด้วยขั้นตอน
3 ขั้นตอน คือ 1. กำรศึกษำขั้นพื้นฐำน 2. กำรพิจำรณำไตร่ตรอง
3. กำรออกแบบหลักสูตร
กรมวิชำกำร กำรพัฒนำหลักสูตรประกอบด้วย 5ขั้นตอน คือ 1. ศึกษำวิเครำะห์ข้อมูลพื้นฐำน
2. ศึกษำวิเครำะห์หลักสูตร 3. วำงแผนและจัดทำหลักสูตร
กำรพัฒนำหลักสูตร หน้ำ 39
ผู้เสนอ รูปแบบ/สาระ
4. กำหนดแนวทำงกำรจัดกำรเรียนรู้ 5. จัดทำแผนกำรสอน
กรมกำรศึกษำนอกโรงเรีย
น
กำรพัฒนำหลักสูตรประกอบด้วย 5ขั้นตอน คือ 1. กำรวิเครำะห์หลักสูตร
แกนกลำง 2. กำรจัดหมวดหมู่สภำพปัญหำและควำมต้องกำรที่ส่งผลต่อผู้เรียน 3.
กำรเขียนแผนกำรสอน 4. กำรจัดกิจกรรมกำรเรียนกำรสอน
5. กำรประเมินผลผู้เรียน
แนวคิดเกี่ยวกับรูปแบบกระบวนกำรสร้ำงหรือพัฒนำหลักสูตรของไทยนั้นยังมีน้อยมำก
ส่วนมำกจะเป็นรูปแบบตำมแนวคิดของชำวต่ำงประเทศ ซึ่งนักกำรศึกษำหลำยท่ำนได้เสนอรูปแบบไว้ดังนี้
5.2.4 รูปแบบการพัฒนาหลักสูตรของไทเลอร์ (Tyler)
ใน ค.ศ. 1949 ไทเลอร์ได้เขียนหนังสือเรื่อง Basic Principlesof Curriculum and Instruction
ซึ่งเสนอแนวคิดพื้นฐำนในกำรพัฒนำหลักสูตรที่รู้จักกันดี คือ หลักสูตรและเหตุผลพื้นฐำน 4 ประกำร คือ
1. มีควำมมุ่งหมำยทำงกำรศึกษำอะไรบ้ำงที่โรงเรียนควรจะแสวงหำ
2 .
มีประสบกำรณ์ทำงกำรศึกษำอะไรบ้ำงที่โรงเรียนควรจัดขึ้นเพื่อช่วยให้บรรลุจุดประสงค์ที่กำหนดไว้
3. จะจัดประสบกำรณ์ทำงกำรศึกษำอย่ำงไร จึงจะทำให้กำรสอนมีประสิทธิภำพ
4 . จ ะ ป ร ะ เ มิ น ผ ล ข อ ง ป ร ะ ส บ ก ำ ร ณ์ ใ น ก ำ ร เ รี ย น อ ย่ำ ง ไ ร
จึงจะตัดสินได้ว่ำบรรลุถึงจุดประสงค์ที่กำหนดไว้
จ ำ ก พื้ น ฐ ำ น ทั้ ง 4 ข้ อ ชี้ ใ ห้ เ ห็ น ว่ ำ
กำรสร้ำงหรือพัฒนำหลักสูตรต้องคำนึงถึงกำรกำหนดจุดมุ่งหมำย กำรกำหนดประสบกำรณ์ทำงกำรศึกษำ
กำรจัดประสบกำรณ์ทำงกำรศึกษำให้ผู้เรียน และกำรประเมินสัมฤทธิ์ผลของหลักสูตรด้วย
รูปแบบของการพัฒนาหลักสูตรของไทเลอร์เริ่มจาก
1. การกาหนดจุดมุ่งหมาย ก่อน จะกำหนดจุดมุ่งหมำยของหลักสูตรอย่ำงกว้ำงๆ นั้ น
จะ ต้อ งอำศัยข้อมูลจำกแห ล่งต่ำงๆ เช่น แ หล่งแรกคือ สัง คม ได้แก่ ค่ำนิ ยม ควำมเชื่ อ
และแนวปฏิบัติในกำรดำรงชีวิตในสังคมโครงสร้ำงที่สำคัญทำงสังคมและควำมมุ่งหวังทำงสังคมเป็นต้น
แห ล่ง ที่ ส อ ง เกี่ยว กับ ผู้เรี ย น ซึ่ ง เกี่ยว กับ ค ว ำมต้อ ง ก ำร ค วำมส น ใ จ คว ำมส ำมำร ถ
และคุณลักษณะที่ประเทศชำติต้องกำร และแหล่งที่สำมก็คือ คำแนะนำของผู้เชี่ยวชำญสำขำวิชำกำรต่ำงๆ
หรือจำกผลกำรวิจัยที่สรุปให้ข้อคิดเกี่ยวกับกำรจัดทำหลักสูตรจัดกำรเรียนกำรสอนแล้วนำมำประมวลเข้ำด้วยกั
นจน เป็ น จุดมุ่งหมำยอย่ำงกว้ำง ๆ ของห ลักสู ตรหรือจุดประสงค์ชั่วครำว (Tentative Objectives)
กำรพัฒนำหลักสูตร หน้ำ 40
จำกนั้นจุดประสงค์ชั่วครำวจะได้รับกำรกลั่นกรองจำกข้อมูลด้ำนปรัชญำกำรศึกษำ ปรัชญำสังคม
และจิตวิทยำกำรเรียนรู้ ซึ่งจะตัดทอนจุดประสงค์ที่ไม่จำเป็นออกและทำให้จุดประสงค์มีควำมชัดเจนขึ้น
จุ ด ป ร ะ ส ง ค์ ที่ ไ ด้ นี้ เ ป็ น จุ ด ป ร ะ ส ง ค์ ที่ แ ท้ จ ริ ง ใ น ก ำ ร พั ฒ น ำ ห ลั ก สู ต ร
จำกนั้นจึงเลือกและจัดประสบกำรณ์กำรเรียนรู้หรือประสบกำรณ์ทำงกำรศึกษำสำหรับผู้เรียนเพื่อให้บรรลุจุดปร
ะสงค์ที่กำหนดขึ้น
2 . ก า ร เ ลื อ ก แ ล ะ จั ด ป ร ะ ส บ ก า ร ณ์ ก า ร เ รี ย น
กำรเลือกและ จัดประ สบกำรณ์ กำรเรี ยน ที่คำดหวังจะ ใ ห้ผู้เรียน มีป ระ ส บกำรณ์ อย่ำง ไร
กิ จ ก ร ร ม ที่ จัด ทั้ ง ใ น ก ำ ร เ รี ย น ก ำ ร ส อ น แ ล ะ ส่ ว น เส ริ ม ห ลั ก สู ต ร นั้ น มี อ ะ ไ ร
ทั้งนี้ ก็เพื่อจะให้กระบวน กำรกำรเรียนกำรสอน ดำเนิ นไปเพื่อตอบสนองจุดมุ่งหมำยที่กำหนดไว้
ไทเลอร์ได้เสนอเกณฑ์ในกำรพิจำรณำเลือกประสบกำรณ์กำรเรียนรู้ไว้ดังนี้
2.1 ผู้เรียนควรมีโอกำสฝึกพฤติกรรม และเรียนรู้เนื้อหำตำมที่ระบุไว้ในจุดประสงค์
2 . 2
กิจกรรมและประสบกำรณ์นั้นควรจะทำให้ผู้เรียนพึงพอใจที่จะปฏิบัติตำมพฤติกรรมที่ได้ระบุไว้ในจุดประสงค์
2.3 กิจกรรมและประสบกำรณ์นั้นควรจะอยู่ในขอบข่ำยควำมพอใจที่พึงปฏิบัติได้
2 . 4 กิ จ ก ร ร ม แ ล ะ ป ร ะ ส บ ก ำ ร ณ์ ห ล ำ ย ๆ
ด้ำนของกำรเรียนรู้อำจนำไปสู่จุดประสงค์ที่กำหนดไว้เพียงข้อเดียว
2 . 5
ในทำนองเดียวกันกิจกรรมและประสบกำรณ์กำรเรียนรู้เพียงหนึ่งอย่ำงอำจตอบสนองจุดประสงค์หลำยๆ ข้อได้
น อ ก จ ำ ก นั้ น
ไทเลอร์ยังเน้นเกี่ยวกับกำรพิจำรณำกำรจัดประสบกำรณ์กำรเรียนรู้ว่ำต้องคำนึงถึงควำมสัมพันธ์ในด้ำนเวลำต่อเ
วลำ และเนื้อหำต่อเนื้อหำ เรียกว่ำเป็นควำมสัมพันธ์แบบ แนวตั้ง (Vertical) กับ แนวนอน (Horizontal)
ซึ่งมีเกณฑ์ในกำรจัดดังนี้
1 . ค ว ำ ม ต่ อ เ นื่ อ ง ( Continuity) ห ม ำ ย ถึ ง
ควำมสัมพันธ์ในแนวตั้งของส่วนองค์ประกอบหลักของตัวหลักสูตรจำกระดับหนึ่งไปยังอีกระดับหนึ่งที่สูงขึ้นไ
ป เช่น ในวิชำทักษะต้องเปิดโอกำสให้มีกำรฝึกทักษะในกิจกรรมและประสบกำรณ์บ่อยๆ และต่อเนื่องกัน
2 . ก ำ ร จั ด ช่ ว ง ล ำ ดั บ ( sequence) ห ม ำ ย ถึ ง
ควำมสัมพันธ์ในแนวตั้งของส่วนองค์ประกอบหลักของหลักสูตรจำกสิ่งที่เกิดขึ้นก่อนไปสู่สิ่งที่เกิดขึ้นภำยหลัง
ห รื อ จ ำ ก สิ่ ง ที่ มี ค ว ำ ม ง่ ำ ย ไ ป สู่ ที่ มี ค ว ำ ม ย ำ ก ดั ง นั้ น
กำรจัดกิจกรรมและประสบกำรณ์ให้มีกำรเรียนลำดับก่อนหลังเพื่อให้ได้เรียนเนื้อหำที่ลึกซึ้งยิ่งขึ้น
กำรพัฒนำหลักสูตร หน้ำ 41
3 . บู ร ณ ำ ก ำ ร ( Integration) ห ม ำ ย ถึ ง
ค ว ำ ม สั ม พั น ธ์ กัน ใ น แ น ว น อ น ข อ ง อ ง ค์ ป ร ะ ก อ บ ห ลั ก ข อ ง ตั ว ห ลั ก สู ต ร
จำกหัวข้อเนื้อหำหนึ่งไปยังอีกหัวข้อเนื้อหำหนึ่งของรำยวิชำ หรือจำกรำยวิชำหนึ่ งไปยังอีกรำยวิชำอื่นๆ
ที่ มี ค ว ำ ม เ กี่ ย ว ข้ อ ง กั น
กำรจัดประสบกำรณ์จึงควรเป็นลักษณะที่ช่วยให้ผู้เรียนได้เพิ่มพูนควำมคิดเห็นและได้แสดงพฤติกรรมที่สอดคล้
องกัน เนื้อหำที่เรียนเป็นกำรเพิ่มควำมสำมำรถของผู้เรียนให้ใช้ประสบกำรณ์ได้ในสถำนกำรณ์ที่แตกต่ำงกัน
ประสบกำรณ์กำรเรียนรู้จึงเป็นแบบแผนของปฏิสัมพันธ์ (Interaction) ระหว่ำงผู้เรียนกับสถำนกำรณ์แวดล้อม
3.ก า ร ป ร ะ เ มิ น ผ ล
เพื่อที่จะตรวจสอบดูว่ำกำรจัดกำรเรียนกำรสอนให้บรรลุตำมจุดประสงค์ตำมที่กำหนดไว้หรือไม่
สมควรจะมีกำรปรับแก้ไขส่วนใดบ้ำง ควรพิจำรณำจำกสิ่งต่อไปนี้
3.1 กำหนดจุดประสงค์ที่จะวัดและพฤติกรรมที่คำดหวัง
3.2 วัดและวิเครำะห์สถำนกำรณ์ที่จะทำให้เกิดพฤติกรรมเหล่ำนั้น
3.3 ศึกษำสำรวจข้อมูลเพื่อสร้ำงเครื่องมือที่จะวัดพฤติกรรมเหล่ำนั้นได้อย่ำงเหมำะสม
3.4 ตรวจสอบคุณภำพของเครื่องมือโดยใช้เกณฑ์ในกำรพิจำรณำดังนี้
3.4.1 ควำมเป็นปรนัย (Objectivity)
3.4.2 ควำมเชื่อมั่นได้ (Reliability)
3.4.3 ควำมเที่ยงตรง (Validity)
3.4.4 ควำมถูกต้อง (Accuracy)
3.5
กำรพิจำรณำผลกำรประเมินให้เป็ นประโยชน์เพื่ออธิบำยผลกำรเรียนรู้เป็ นรำยบุคคลหรือเป็ นกลุ่ม
กำรอธิบำยถึงส่วนดีของหลักสูตรหรือสิ่งที่จะต้องปรับแก้เพื่อเป็นแนวทำงในกำรปรับปรุงหลักสูตรให้มีคุณภำพ
ยิ่งขึ้น
จำกรูปแบบกำรพัฒนำหลักสูตรและกำรสอนของไทเลอร์ เมื่อได้ศึกษำวิเครำะห์และจะพบว่ำ
กำรพัฒ น ำหลักสู ตรของกระ ทรวงศึกษำธิ กำรมีส่วน คล้ำยกับวิธีกำรของไทเลอร์ มำก เช่น
ก ำ ร ก ำ ห น ด จุ ด ป ร ะ ส ง ค์ ข อ ง ห ลั ก สู ต ร
ไทเลอร์ได้ใช้สังคมปัจจุบันเป็นพื้นฐำนและกำรจัดกำรศึกษำของเรำในปัจจุบันนี้ได้ทำกำรศึกษำวิเครำะห์สังคม
จนสรุปออกมำเป็นแนวคิดในกำรจัดกำรศึกษำว่ำเป็น “กำรศึกษำเพื่อพัฒนำตนและทำประโยชน์ให้กับสังคม”
แนวคิดของไทเลอร์ได้สนับสนุนให้ผู้เรียนมีส่วนร่วมในกำรพัฒนำหลักสูตร และกระบวนกำรเรียนกำรสอน
กำรพัฒนำหลักสูตร หน้ำ 42
และนอกจำกนี้กำรพัฒนำหลักสูตรจะต้องคำนึงถึงสภำพแวดล้อมภำยนอกที่สัมพันธ์กับกำรเรียนรู้ของผู้เรียนอีก
ด้วย
แหล่งข้อมูลเพื่อนำมำกำ
หนดจุดหมำยชั่วครำว
ข้อมูลในกำรกำหนดเกณฑ์ที่ต
รวจสอบพิจำรณำกลั่นกรอง
องค์ประกอบของหลักสูต
ร
กำรศึกษำสังคม
กำรศึกษำผู้เรียน
กำรศึกษำแนวคิดของนั
กวิชำกำร
ปรัชญำสังคม
ปรัชญำกำรศึกษำ
กำหนดจุดมุ่งหมำยชั่ว
ครำว
ทฤษฎีกำรเรียนรู้
ปรัชญำกำรศึกษำ
ปรัชญำสังคม
จุดหมำย
กำรเลือกและกำรจัดประส
บกำรณ์กำรเรียน
กำรพัฒนำหลักสูตร หน้ำ 43
ภำพประกอบ 12 รูปแบบกำรพัฒนำหลักสูตรของไทเลอร์ (วิชัย วงษ์ใหญ่, 2537 :11)
สรุป(Summary)
กำรพัฒ น ำห ลักสู ต รเป็ น กระ บวน กำรส ำคัญ ใ น กำรพัฒ น ำกำรศึกษ ำข อง ช ำติ
เพรำะฉะนั้นกำรพัฒนำหลักสูตรจึงเป็นภำรกิจสำคัญที่ผู้มีหน้ำที่รับผิดชอบและผู้ที่มีส่วนเกี่ยวข้องจะต้องเล็งเห็
นถึงควำมสำคัญและทำหน้ำที่ในจุดนี้ อย่ำงเต็มควำมสำมำรถ เพื่อให้ได้หลักสูตรที่มีประสิทธิภำพ
ส ำ ม ำ ร ถ ใ ช้ เ ป็ น เ ค รื่ อ ง มื อ ที่ ดี ใ น ก ำ ร จั ก ก ำ ร ศึ ก ษ ำ เ พื่ อ พั ฒ น ำ ป ร ะ เ ท ศ
ตำมจุดมุ่งหมำยในกำรพัฒนำหลักสูตรนั้นจะต้องมีกำรวำงแผนเพื่อกำรพัฒนำนับแต่กำรศึกษำและวิเครำะห์ข้อมู
ล พื้ น ฐ ำ น ก ำร ศึ ก ษ ำ ห ลั ก เ ก ณ ฑ์ แ ล ะ ขั้ น ต อ น ก ำ ร เ ลื อ ก รู ป แ บ บ ที่ เห ม ำ ะ ส ม
กระบวนกำรพัฒนำหลักสูตรเป็ นกระบวนกำรที่ต่อเนื่องและเกี่ยวข้องกับหลำยฝ่ำยอย่ำงกว้ำงขวำง
ที่ ส ำ ม ำ ร ถ พั ฒ น ำ ไ ด้ ทั้ ง ก ร ะ บ ว น ก ำ ร นั บ แ ต่ ก ำ ร ก ำ ห น ด จุ ด มุ่ง ห ม ำ ย
กำรจัด เนื้ อ ห ำส ำระ ข อ ง ห ลัก สู ตรก ำรน ำห ลัก สู ต รไป ใ ช้ กำรป ระ เมิน ผล ห ลัก สู ต ร
และกำรปรับปรุงเปลี่ยนแปลงหลักสูตรหรือพัฒนำหลักสูตรเฉพำะส่วนที่ต้องกำรปรับปรุงแก้ไข
ไม่ว่ำจะเป็ น กำรพัฒ น ำห ลักสู ตรรำยวิช ำ ห รือพัฒ น ำใน ส่วน ของกำรน ำห ลักสู ตรไปใ ช้
ห รื อ ก ำ ร จั ด ก ำ ร เ รี ย น ก ำ ร ส อ น ก็ ต ำ ม
จุดประสงค์สำคัญก็คือกำรให้ได้มำซึ่งหลักสูตรที่มีประสิทธิภำพสำมำรถนำมำจัดกำรเรียนกำรสอนได้สอดคล้อ
งกับควำมต้องกำรของผู้เรียนสังคมและประเทศชำติ สำมำรถพัฒนำผู้เรียนให้มีควำมเจริญทั้งด้ำนควำมรู้
ควำมคิด สติปัญญำ และสำมำรถรับผิดชอบต่อตนเองและสังคมได้
ตรวจสอบทบทวน(Self-Test)
1. กำรพัฒนำหลักสูตร มีหลักกำรและขั้นตอนสำคัญ
2. ในกำรพัฒนำหลักสูตรแนวคิดรูปแบบกำรพัฒนำหลักสูตรของใครที่ควรนำมำใช้
ด้วยเหตุผลใดเป็นสำคัญ
กำรประเมินผล
กำรพัฒนำหลักสูตร หน้ำ 44
กิจกรรม(Activity)
1. สืบค้นจำกหนังสือหรือในระบบเครือข่ำยอินเตอร์เน็ต เรื่อง รูปแบบกำรพัฒนำหลักสูตร
2. ศึกษำทำควำมเข้ำใจเพิ่มเติมจำก สุเทพ อ่วมเจริญ กำรพัฒนำหลักสูตร : ทฤษฎีและกำรปฏิบัติ
“กำรพัฒนำหลักสูตร :แบบจำลองกำรพัฒนำหลักสูตร ”
3. แลกเปลี่ยนแนวคิดกับเพื่อนนักศึกษำ หรือผู้รู้
เกี่ยวกับจุดเด่นจุดด้อยของรูปแบบกำรพัฒนำหลักสูตรต่ำง ๆ

4 170819173249

  • 1.
    บทที่ 4 รูปแบบการพัฒนาหลักสูตร มโนทัศน์(Concept) คุณ สมบั ติ ที่ ส ำคั ญ ที่ สุ ด ข อ ง ห ลัก สู ต ร คือ ห ลัก สู ต ร ค วำมเป็ น พ ล วัต และปรับเปลี่ยนไปตำมควำมต้องกำรและควำมเปลี่ยนแปลงของสังคม จำกคุณสมบัติดังกล่ำว กำรพัฒนำหลักสูตรจึงเป็นกิจกรรมที่เกิดขึ้นอย่ำงต่อเนื่อง ตลอดเวลำที่สภำพสังคมเปลี่ยนแปลงไป ดังนั้น กำรจัดกำรศึกษำให้สนองควำมต้องกำรของสังคมที่เปลี่ยนแปลงจึงเป็ นสิ่งจำเป็ น และกำรเปลี่ยนแปลงหลักสูตรในลักษณะของกำรพัฒนำหลักสูตรเป็นสิ่งที่หลีกเลี่ยงไม่ได้ ผลการเรียนรู้(Learning Outcome) 1. มีควำมรู้ ควำมเข้ำใจเกี่ยวกับควำมหมำยของกำรพัฒนำหลักสูตร 2. มีควำมรู้ ควำมเข้ำใจ หลักกำร รูปแบบกำรพัฒนำหลักสูตร สาระเนื้อหา(Content) รูปแบบการพัฒนาหลักสูตร รูปแบบของกำรพัฒนำหลักสูตรส่วนมำกจะพัฒนำมำจำกแนวคิดของนักกำรศึกษำชำวต่ำงป ร ะ เ ท ศ ซึ่ ง แ ต่ ล ะ รู ป แ บ บ จ ะ มี ร ำ ย ล ะ เ อี ย ด ที่ แ ต ก ต่ ำ ง กั น ไ ป แต่กระบวนกำรและขั้นตอนควรประกอบด้วยกำรศึกษำวิเครำะห์ข้อมูลพื้นฐำนที่ซึ่งประกอบด้วยปรัช ญ ำก ำ ร ศึ ก ษ ำ ผู้ เรี ย น สั ง ค ม ส ภ ำพ แ ว ด ล้ อ มแ ล ะ เ ท ค โ น โ ล ยี แ ล ะ อื่ น ๆ เพื่อนำมำกำหนดจุดมุ่งหมำยเลือกเนื้อหำสำระและประสบกำรณ์กำรเรียนรู้จัดลงในหลักสูตร แล้วนำหลักสูตรไปทดลองใช้เพื่อหำข้อบกพร่องเพื่อนำมำแก้ไขหลักสูตรที่สมบูรณ์และนำไปใช้ สุดท้ำยทำกำรประเมินผลหลักสูตรและนำผลจำกกำรประเมินไปปรับปรุงแก้ไขหลักสูตรต่อไป กระบวนกำรพัฒนำหลักสูตรจะเป็นไปอย่ำงต่อเนื่องอย่ำงเป็น วัฏจักร
  • 2.
    กำรพัฒนำหลักสูตร หน้ำ 2 1.ความหมายของการพัฒนาหลักสูตร กำรพัฒนำหลักสูตรเป็ นภำรกิจที่สำคัญและกว้ำงขวำง จึงมีผู้ให้ควำมหมำยของคำว่ำ กำรพัฒนำหลักสูตรเกิดขึ้นกำรพัฒนำหลักสูตรไว้หลำยกรณี เช่น กู๊ด (Good,1973:157-158) ได้ให้ควำมเห็นว่ำ กำรพัฒนำหลักสูตรเกิดขึ้นได้ 2ลักษณะ คือ กำรปรับปรุงและเปลี่ยนแปลงหลักสูตรกำรปรับปรุงหลักสูตรเป็นวิธีกำรพัฒนำหลักสูตรอย่ำงหนึ่ง เพื่อให้เหมำะกับโรงเรียนและ ระบบโรงเรียน จุดมุ่งหมำยของกำรสอน วัสดุอุปกรณ์ วิธี ก ำร ส อ น ร ว ม ทั้ ง ป ร ะ ม ว ล ผ ล ส่ ว น ค ำว่ำ ก ำร เ ป ลี่ ย น แ ป ล ง ห ลัก สู ต ร หมำยถึงกำรแก้ไขหลักสูตรให้แตกต่ำงไปจำกเดิม เป็นกำรสร้ำงโอกำสทำงกำรเรียนขึ้นใหม่ เ ช ย์ เ ล อ ร์ แ ล ะ อ เ ล็ ก ซ ำ น เ ด อ ร์ ( Saylor and Alexander, 1974: 7) ให้คำจำกัดควำมหมำยของกำรพัฒนำหลักสูตรว่ำหมำยถึงกำรจัดทำหลักสูตรเดิมที่มีอยู่แล้วให้ดีขึ้น ห รื อ เ ป็ น ก ำ ร จั ด ท ำ ห ลั ก สู ต ร ใ ห ม่โ ด ย ไ ม่มี ห ลั ก สู ต ร เ ดิ ม อ ยู่ ก่อ น กำรพัฒนำหลักสูตรอำจหมำยรวมถึงกำรสร้ำงเอกสำรอื่นสำหรับนักเรียนด้วย ท ำ บ ำ ( Taba, 1962 : 454) ไ ด้ ก ล่ ำ ว ไ ว้ ว่ำ ก ำ ร พั ฒ น ำ ห ลั ก สู ต ร หมำยถึงกำรเปลี่ยนแปลงและปรับปรุงสูตรเดิมให้ได้ผลดียิ่งขึ้นทั้งในด้ำนกำรวำงจุดม่งหมำย ก ำร จัด เนื้ อ ห ำวิช ำ ก ำร เ รี ย น ก ำร ส อ น ก ำ ร วัด แ ล ะ ก ำ รป ระ เมิ น ผ ล อื่ น ๆ เ พื่ อ ใ ห้ บ ร ร ลุ ถึ ง จุ ด ม่ ง ห ม ำ ย อั น ใ ห ม่ ที่ ว ำ ง ไ ว้ กำรเปลี่ยน แปลงห ลักสูตรเป็ น กำรเปลี่ยน แปลงทั้งระ บบห รือเปลี่ยน แปลงทั้งห มด ตั้ ง จุ ด มุ่ ง ห ม ำ ย แ ล ะ วิ ธี ก ำ ร และกำรเปลี่ยนแปลงหลักสูตรนี้จะมีผลกระทบทำงด้ำนควำมคิดและควำมรู้สึกของผู้ที่เกี่ยวข้องทุกฝ่ำ ย ส่ ว น ก ำ ร ป รั บ ป รุ ง ห ลั ก สู ต ร หมำยถึงกำรเปลี่ยนแปลงหลักสูตรเพียงบำงส่วนโดยไม่เปลี่ยนแปลงแนวควำมคิดพื้นฐำนหรือรูปแบ บของหลักสูตร สงัด อุทรำนันท์ (2532:30) กล่ำวว่ำกำรพัฒนำหลักสูตรมีควำมหมำยอยู่2ลักษณะ คือ 1. ก ำ ร ท ำ ห ลั ก สู ต ร ที่ มี อ ยู่แ ล้ ว ใ ห้ ดี ขึ้ น ห รื อ ส ม บู ร ณ์ ขึ้ น แ ล ะ 2 . กำรสร้ำงหลักสูตรขึ้นมำใหม่โดยไม่มีหลักสูตรเดิมเป็นพื้นฐำน วิชัย วงษ์ใหญ่(2525: 10) กล่ำวว่ำ กำรพัฒนำหลักสูตรคือกำรพยำยำมวำงโครงกำร ที่ จ ะ ช่ ว ย ใ ห้ นั ก เ รี ย น ไ ด้ เ รี ย น รู้ ต ร ง ต ำ ม จุ ด มุ่ง ห ม ำ ย ที่ ก ำ ห น ด ไ ว้ หรือกำรพัฒนำหลักสู ตรและกำรสอน ระบบโครงสร้ำงของกำรจัดโปรแกรมก ำรสอน กำรกำหนดจุดมุ่งหมำย เนื้อหำสำระ กำรปรับปรุงตำรำ แบบเรียน คู่มือครู และสื่อกำรเรียนต่ำงๆ ก ำ ร วัด แ ล ะ ก ำ ร ป ร ะ เ มิ น ผ ล ก ำ ร ใ ช้ ห ลั ก สู ต ร ก ำ ร ป รั บ ป รุ ง แ ก้ ไ ข
  • 3.
    กำรพัฒนำหลักสูตร หน้ำ 3 และกำรให้กำรอบรมครูผู้ใช้หลักสูตรให้เป็นไปตำมวัตถุประสงค์ของกำรพัฒนำหลักสูตรและกำรสอ นรวมทั้งกำรบริกำรและกำรบริหำรหลักสูตร ในกำรพัฒนำหลักสูตร เซย์เลอร์และอเล็กซำนเดอร์ (Saylor and Alexander,1974: 8-9) ชี้ให้เห็นว่ำกำรจัดทำหรือพัฒนำหลักสูตรนั้นมีงำนที่ต้องทำสำคัญๆ อยู่3 ประกำร คือ 1 . กำรพิจำรณำและกำรกำหนดเป้ำหมำยเบื้องต้นที่สำคัญของหลักสูตรที่จัดทำนั้นว่ำมีเป้ำหมำยเพื่ออะไร ทั้งโดยส่วนรวมและส่วนย่อยของหลักสูตรนั้นๆ อย่ำงเด่นชัด 2. กำรเลือกกิจกรรมกำรเรียน กำรสอนและวัสดุประกอบกำรเรียน กำรสอน กำร เลื อ ก ส ร รเนื้ อ ห ำเพื่ อ ส ำระ เพื่ อ ก ำร อ่ำน ก ำร เขี ยน ก ำรท ำแ บ บ ฝึ ก หั ด และหัวข้อสำหรับกำรอภิปรำยตลอดจนกิจกรรมทั้งในและนอกห้องเรียน เป็นต้น 3. กำรกำห น ดระ บ บกำรจัดวัส ดุอุป กรณ์ และ กำรจัดกำรเรี ยน กำรสอ น ตลอดทั้งกำรทดลองที่เป็นประโยชน์ เหมำะสมกับกำรเรียนกำรสอนแต่ละวิชำและแต่ละชั้นเรียน บำงครั้งเรำจะพบว่ำกำรพัฒนำหลักสูตรเป็นกระบวนกำรหรือขั้นตอนของกำรตัดสินใจเลือ กหำทำงเลือกทำงกำรเรียนกำรสอนที่เหมำะสมหรือเป็นที่รวบรวมของทำงเลือกที่เหมำะสมต่ำงๆ เ ข้ ำ ด้ ว ย กั น จ น เ ป็ น ร ะ บ บ ที่ ส ำ ม ำ ร ถ ป ฏิ บั ติ ไ ด้ และถ้ำหำกหลักสูตรมุ่งที่จะกำหนดสำหรับผู้เรียนหลำยกลุ่มหลำยประเภทโดยใช้วิธีกำรต่ำงๆ และโอกำสต่ำงๆ กันแล้วนักพัฒนำหลักสูตรต้องคำนึงถึงภูมิหลักขององค์ประกอบต่ำงๆ อย่ำง ละ เอียด และ รอ บค อบ ก่อน จะ ตัดสิ น ใ จเลื อกท ำง เลือก ใด ทำง เลื อกห นึ่ ง และเมื่อตัดสินใจเลือกแล้วก็ต้องคำนึงถึงผลลัพธ์ที่เกิดขึ้นซึ่งอำจมีผลกระทบต่อสิ่งอื่นๆ เป็ น วัฏจักร 2. หลักการพัฒนาหลักสูตร จำกควำมคิดเห็นของนักกำรศึกษำในเรื่องของควำมหมำยของกำรพัฒนำหลักสูตรที่กล่ำวมำ จ ะ เ ห็ น ไ ด้ ว่ำ ก ำ ร พั ฒ น ำ ห ลั ก สู ต ร เ ป็ น ก ร ะ บ ว น ก ำ ร ที่ มี ขั้ น ต อ น ๆ อย่ำงเป็นระบบระเบียบและเพื่อให้งำนกำรพัฒนำหลักสูตรดำเนินไปสู่จุดมุ่งหมำยของกำรพัฒนำอย่ำง แท้จริงเรำจึงต้องคำนึงถึงหลักในกำรพัฒนำหลักสูตร 1. กำรพัฒนำหลักสูตรจำเป็นต้องมีผู้นำที่เชี่ยวชำญและมีควำมสำมำรถในงำนพัฒนำหลักสูตรเป็นอย่ำงดี
  • 4.
    กำรพัฒนำหลักสูตร หน้ำ 4 2. กำรพัฒนำหลักสูตรจำเป็นต้องได้รับควำมร่วมมือและกำรประสำนงำนอย่ำงดีจำกบุคคลที่เกี่ยวข้องทุก ฝ่ำยทุกระดับ 3. กำรพัฒนำหลักสูตรจำเป็นต้องมีกำรดำเนินกำรเป็นระบบระเบียบแบบแผนต่อเนื่องกันไป เริ่มตั้งแต่กำรวำงจุดมุ่งหมำยในกำรพัฒนำหลักสูตรนั้นจนถึงกำรประเมินผลกำรพัฒนำหลักสูตรในกำ รดำเนินงำนจะต้องคำนึงถึงจุดเริ่มต้นในกำรเปลี่ยนแปลงว่ำ กำรพัฒนำหลักสูตรที่จุดใด จะเป็นกำรพัฒนำส่วนย่อยหรือกำรพัฒนำทั้งระบบ และจุดดำเนินกำรอย่ำงไรในขั้นต่อไป สิ่งเหล่ำนั้นเป็นสิ่งที่ผู้มีหน้ำที่ในกำรพัฒนำหลักสูตรไม่ว่ำจะเป็นผู้เชี่ยวชำญทำงด้ำนกำรจัดหลักสูตร ค รู ผู้ ส อ น ห รื อ นั ก วิ ช ำ ก ำ ร ท ำ ง ด้ ำ น ก ำ ร ศึ ก ษ ำ แ ล ะ บุ ค ค ล ต่ ำ ง ๆ ที่ เ กี่ ย ว ข้ อ ง จ ะ ต้ อ ง ร่ ว ม มื อ กั น พิ จ ำ ร ณ ำ อ ย่ ำ ง ร อ บ ค อ บ และดำเนินกำรอย่ำงมีระเบียบระบบแบบแผนทีละขั้นตอน 4. ก ำ ร พั ฒ น ำ ห ลั ก สู ต ร จ ะ ต้ อ ง ร ว ม ถึ ง ผ ล ง ำ น ต่ ำ ง ๆ ทำงด้ำนหลักสูตรที่ได้สร้ำงขึ้นมำใหม่อย่ำงมีประสิทธิภำพ ไม่ว่ำจะเป็นเอกสำรหลักสูตร เนื้อหำวิชำ กำรทำกำรทดสอบหลักสูตรกำรนำหลักสูตรไปใช้ หรือกำรจัดกำรเรียนกำรสอน 5. กำรพัฒนำหลักสูตรที่มีประสิทธิภำพจะต้องมีกำรฝึกฝนอบรมครูประจำกำรให้มีควำมเข้ำใจในหลักสู ตรใหม่ควำมคิดใหม่ แนวทำงกำรจัดกำรเรียนกำรสอนตำมหลักสูตรใหม่ 6.กำรพัฒ น ำหลักสู ตรจะ ต้องคำนึ งถึงประ โยช น์ ใน ด้ำน กำรพัฒน ำจิตใ จ และทัศนคติของผู้เรียนด้วย 3. ผลที่ได้จากการพัฒนาหลักสูตร กำรพัฒ น ำห ลักสู ต รเป็ น ง ำน ที่มีกระ บ วน กำรแล ะ ขั้น ต อน ที่ ซับซ้อ น และเป็นงำนที่ต้องอำศัยผู้เชี่ยวชำญทำงด้ำนกำรจัดหลักสูตร นักวิชำกำร นักพัฒนำหลักสูตร ให้มำทำงำน ร่วมกัน กับบุคคลหลำยฝ่ ำย และต้องได้รับควำมร่วมมือจำกทุกฝ่ ำยด้วยดี กำรพัฒนำหลักสูตรจึงจะประสบควำมสำเร็จเมื่อกำรพัฒนำหลักสูตรสำเร็จลุล่วงตำมจุดหมำยแห่งกำร พัฒนำแล้วย่อมก่อให้เกิดประโยชน์ ดังนี้ 1.เป็ น กำรพัฒน ำกำรศึกษำของช ำติให้บรรลุตำมวัตถุประสงค์ตำมที่วำงไว้ เพื่อให้กำรศึกษำของชำติเป็นกำรศึกษำเพื่อพัฒนำผู้เรียนให้สอดคล้องกับควำมเจริญของสังคมและขอ งโลก
  • 5.
    กำรพัฒนำหลักสูตร หน้ำ 5 2. เป็นกำรพัฒนำระบบกำรศึกษำให้เจริญก้ำวหน้ำทันต่อกำรเปลี่ยนแปลงของสังคมและโลก โดยเฉพำะในยุคที่เรียกว่ำ โลกยุคโลกำภิวัตน์ 3. เพื่อให้ครูผู้สอนมีควำมรู้ควำมเข้ำใจและควำมสำมรถในกำรพัฒนำกำรเรียนกำรสอนแก่ผู้เรียนดังต่อไ ปนี้ 3.1 มีควำมสำมำรถเปลี่ยนกับทักษะในด้ำนต่ำงๆ 3.2 มีควำมรู้เพียงพอที่จะศึกษำในระดับสูงขึ้นไป 3.3 ประพฤติตนเป็นพลเมืองดีของสังคม 3.4 มีจิตใจและร่ำงกำยที่สมบูรณ์แข็งแรง 3.5 มีควำมเข้ำใจและรักษำควำมงำมตำมธรรมชำติ 3.6 มีวัฒนธรรมและศีลธรรมอันดีงำม 3.7 มีควำมสนใจและเชี่ยวชำญในด้ำนใดด้ำนหนึ่งเป็นพิเศษ 3.8 มีควำมสนใจในกำรดำรงชีวิตในสังคมได้อย่ำงเหมำะสม 3.9 มีควำมสำมำรถในกำรแก้ปัญหำในชีวิตและในสังคมได้ 4. กระบวนการในการพัฒนาหลักสูตร ถ้ำหลักสูตรได้รับกำรพิจำรณำว่ำเป็นทุกสิ่งทุกอย่ำงซึ่งเกิดขึ้นในกำรวำงแผนกำรเรียนกำรส อนในสถำบันกำรศึกษำแล้ว กำรพัฒนำหลักสูตรก็จะเป็นกำรพัฒนำแผนเพื่อจัดโปรแกรมกำรศึกษำ ซึ่งหมำยถึงกำรให้นิยำมและกำรเลือกจุดประสงค์ของกำรศึกษำ เลือกประสบกำรณ์กำรเรียนรู้ และกำรประเมินโปรแกรมกำรศึกษำ กำรพัฒนำหลักสูตรเป็ นงำนปฏิบัติมิใช่งำนทฤษฎี เป็นควำมพยำยำมที่จะออกแบบระบบ เพื่อให้ประสบควำมสำเร็จตำมจุดมุ่งหมำยของกำรศึกษำ และระบบนี้จะต้องเป็นประโยชน์ที่แท้จริงปรำกฏต่อสังคมและต่อมนุษย์ ซึ่งมีควำมมุ่งหมำย มี ค ว ำ ม ฝั ก ใ ฝ่ ใ น สิ่ ง ที่ ต น ช อ บ มี ก ล ไ ก ก ำ ร เ ค ลื่ อ น ไ ห ว ดั ง นั้ น ขั้นตอนที่จำเป็นขั้นแรกในกำรพัฒนำหลักสูตร คือ กำรตรวจและวิเครำะห์สถำนกำรณ์สำคัญๆ ซึ่ ง เ ป็ น ค ว ำ ม มุ่ ง ห ม ำ ย ป ล ำ ย ท ำ ง ข อ ง ก ำ ร พั ฒ น ำ ห ลั ก สู ต ร คื อ กำรเปลี่ยนแปลงของนักเรียนและครู ครูที่กลำยเป็ น ผู้ที่มีควำมรู้มำกขึ้น มีทักษะมำกขึ้น แ ล ะ มี ค ว ำ ม ไ ม่ ห ยุ ด นิ่ ง ม ำ ก ขึ้ น ครูซึ่งมีคุณสมบัติดังกล่ำวนี้ จะ เป็ น ผู้ที่ให้บริกำรแก่นักเรียน ได้อย่ำงมีประ สิทธิภ ำพ รำยละเอียดต่อไปนี้จะกล่ำวถึงกำรดำเนินงำนพัฒนำหลักสูตร และแนวคิดกำรพัฒนำหลักสูตร
  • 6.
    กำรพัฒนำหลักสูตร หน้ำ 6 แดเนียล แทน เน อร์ และลอร์เรล แทน เน อร์ (D. Tanner & L. Tanner. 1995 : 385) กล่ำวว่ำปัจจัยและอิทธิพ ลหลักสูตรมีปฏิสัมพัน ธ์จำกปรัชญำสังคม พ ฤติกรรมมนุ ษย์ และควำมรู้ที่ยิ่งใหญ่กว้ำงขวำงสิ่งเหล่ำนั้นมีอิทธิพลต่อผู้เรียนโดยแปรสภำพมำเป็นเนื้อหำวิชำสำหรับ กำรเรี ยน ก ำรส อน เพื่ อใ ห้ เกิดควำมเห มำะ สมกับ กำรพัฒ น ำคน ใน สัง คมให ม่ ซึ่งเรียกว่ำกระบวนกำรทัศน์ด้วยหลักสูตร มำร์ช และวิลลิส (Marsh& Willis.1995: 278) ได้สรุปแนวคิดในกำรพัฒนำหลักสูตร ว่ำ กระ บวน กำรพัฒ น ำห ลักสู ตรและ กำรเป ลี่ยน แปลงห ลักสู ตรแม้มีห ลำยแน วคิด แต่เมื่อสรุปรวมควำมคิดแล้วล้วนอยู่บนพื้นฐำนควำมต่อเนื่องเป็นอนุกรมโดยเริ่มจำกแรงกดดันและผ ลกระทบจำกปั จจัยบริบทและควำมก้ำวหน้ำทำงเทคโน โลยีสู่กำรปรับปรุงหลักสูตร ก ำร น ำห ลัก สู ต ร ไ ป สู่ส ถ ำบั น เพื่ อ ใ ช้จ ะ ไ ด้รั บ แ รง ก ด ดัน จำ ก ปั จ จัยต่ำง ๆ ทำให้เกิดกำรเปลี่ยนแปลงปรับปรุงหลักสูตรขึ้นมำอีกในระยะต่อไปต่อเนื่องดังภำพประกอบ 2
  • 7.
  • 8.
    กำรพัฒนำหลักสูตร หน้ำ 8 ใน ก ำ ร ว ำ ง แ ผ น พั ฒ น ำ ห ลั ก สู ต ร เพื่อดำเนิน งำน พัฒนำหลักสูตรมีแรงผลักดันและปัจจัยอิทธิพลห ลำยระดับตั้งแต่ระดับโรงเรียน ร ะ ดั บ ชุ ม ช น ค ร อ บ ค รั ว สั ง ค ม ป ร ะ เ ท ศ ช ำ ติ จ น ถึ ง ร ะ ดั บ น ำ น ำ ช ำ ติ พลังผลักดันของสังคมเป็นตัวเร่งสำคัญในกำรวำงแผนหลักสูตร (ParkayW.and Glen Hass, 2000 : 275) องค์ประกอบในกำรดำเนินงำนพัฒนำหลักสูตรประกอบด้วยคณะกรรมกำรดำเนินงำนจัดทำหลักสูตร ศึ ก ษ ำ วิ เ ค ร ำ ะ ห์ ส ภ ำ พ ข อ ง สั ง ค ม ใ น ปั จ จุ บั น พร้อมทั้งวิเครำะห์หลักสูตรเดิมเพื่อนำข้อมูลที่ได้มำพิจำรณำร่วมกับข้อมูลพื้นฐำนต่ำงๆในกำรพัฒนำหลักสูตร ปรับปรุงแก้ไข แล้วกำหนดจุดประสงค์ใหม่ องค์ประกอบในแต่ล่ะส่วนจะมีควำมสัมพันธ์กันและเท่ำเทียมกัน จะขำดองค์ประกอบใดองค์ประกอบหนึ่งไม่ได้ ได้แก่ 1. กำรกำหนดควำมมุ่งหมำยจะต้องชัดเจนว่ำต้องให้ผู้เรียนในระดับนั้นๆ มีคุณสมบัติอย่ำงไร เมื่อกำหนดควำมมุ่งหมำยแล้วจะได้ใช้เป็นแนวทำงในกำรกำหนดเนื้อหำวิชำและประสบกำรณ์ในกำรเรี ยนรู้ต่อไ ป 2. ก ำรวำง แ ผน กำห น ด โค รง ส ร้ำง ข อง ห ลักสู ต ร แ ละ กำรเลื อก เนื้ อ ห ำวิช ำ ใน หลักสู ตรจะ ต้องกำห น ดโครง สร้ำงอะ ไรบ้ำง เช่น จะ ต้อง ใช้เวลำศึกษ ำน ำน เท่ำไร จ ะ ต้ อ ง เ รี ย น ทั้ ง ห ม ด กี่ ห น่ ว ย ก ำ ร เ รี ย น จึ ง จ ะ จ บ ห ลั ก สู ต ร ไ ด้ จะต้องเข้ำเรียนกี่คำบต่อสัปดำห์ต่อภำคเรียนมีกำรวัดและประเมินผลอย่ำงไร ระบบกำรให้คะแนนเป็นอย่ำงไร มี วิ ช ำ ใ ด บ้ ำ ง ที่ จ ะ ต้ อ ง เ รี ย น บั ง คั บ เ ท่ ำ ไ ร แ ล ะ เ ลื อ ก เ ท่ ำ ไ ร และวิชำเหล่ำนั้นประกอบไปด้วยเนื้อหำอะไรมีประสบกำรณ์อะไรบ้ำง 3. ก ำร ท ด ล อ ง ใ ช้ ห ลัก สู ต รห รื อ ก ร ะ บ วน ก ำร เรี ย น ก ำร ส อ น ห รื อ วิธี ก ำ ร และกำรจัดกำรเกี่ยวกับหลักสูตรเพื่อให้กำรเรียนกำรสอนเป็นไปตำมควำมมุ่งหมำยของหลักสูตรอย่ำงมีประสิท ธิ ภ ำ พ จ ำ เ ป็ น ต้ อ ง จั ด ห ำ แ ล ะ ป รั บ ป รุ ง ก ร ะ บ ว น ก ำร ส อ น ก ำร จัด ชั้ น เ รี ย น กำร ใ ช้ อุป ก รณ์ ก ำร วัด ผ ล แ ล ะ ป ระ เมิน ผ ล แล ะ ก ำรจัด กิจก รร มเส ริ มท ำง วิช ำก ำร ตลอดจนกำรสอนซ่อมเสริมให้กำรนำหลักสูตรไปใช้เกิดประโยชน์สูงสุด 4. กำรประเมินผลหลักสูตร เป็นกำรประเมินคุณค่ำของหลักสูตรว่ำมีคุณภำพเป็ นอย่ำงไร เป็นกระบวนกำรที่ใช้พิจำรณำว่ำควำมมุ่งหมำยเป็ นอย่ำงไร เนื้อหำวิชำและประสบกำรณ์ตรงกับควำม มุ่งหมำยหรือไม่ กำรเรียนกำรสอนมีปัญหำและอุปสรรคอะไรบ้ำงและกำรประเมินผลอย่ำงไร ดังภำพประกอบ 3
  • 9.
    กำรพัฒนำหลักสูตร หน้ำ 9 ภำพประกอบ3 แสดงกระบวนกำรพัฒนำหลักสูตร ที่มำ : สงัด อุทรำนันท์ (2532 :24) ปรับปรุง แก้ไข ศึกษำและวิเคร ำะห์สหภำพสัง คมและหลักสู ตรเดิม ประเมิน ผล คณะกรรมกำร กำรดำเนินงำน พัฒนำหลักสูต ร กำหนดควำ มมุ่งหมำย นำไปทด ลองใช้ กำหนดโครงส ร้ำงและเนื้อหำ วิชำ ศึกษำและวิเครำะ ห์สภำพสังคมแล ะหลักสูตรเดิม แนวคิด (ปรัชญำ) และผลกำรศึกษำค้นคว้ำทำงจิตวิทยำข้อมูลเกี่ยวกับนักเรี ยนและกำรประกอบอำชีพข้อมูลควำมก้ำวหน้ำทำงวิชำก ำร วิทยำศำสตร์ เทคโนโลยี บทบำทของสถำบันกำรศึกษำ และสื่อสำรมวลชนข้อมูลสภำพเศรษฐกิจ สังคม กำรเมือง ค่ำนิยม และวัฒนธรรม
  • 10.
    กำรพัฒนำหลักสูตร หน้ำ 10 5.รูปแบบในการพัฒนาหลักสูตร รู ป แ บ บ ใ น ก ำ ร พั ฒ น ำ ห ลั ก สู ต ร เ ป็ น สิ่ ง ส ำ คั ญ แ ล ะ จ ำ เ ป็ น เ นื่ อ ง จ ำ ก รู ป แ บ บ ห ลั ก สู ต ร เ ป รี ย บ เ ส มื อ น พิ ม พ์ เ ขี ย ว ( Blue Print) ที่ ใ ช้ เป็ น แ น ว ท ำ ง ก ำ ร พั ฒ น ำ ห ลั ก สู ต ร จ ำ ก ผู้ เ ชี่ ย ว ช ำ ญ ท ำง ด้ ำ น ห ลั ก สู ต ร นักวิชำกำรจึงมีควำมสำคัญเพื่อเป็นพื้นฐำนสำหรับกำรวิจัยครั้งนี้ รูปแบบกำรพัฒนำหลักสูตรที่สำคัญมีดังนี้ 5.1 รูปแบบการพัฒนาหลักสูตรจากแนวคิดต่างประเทศ 5.1.1 รูปแบบการพัฒนาหลักสูตรตามแนวคิดของไทเลอร์ (Ralph W. Tyler) ไทเลอร์ได้นำเสนอแนวคิดพื้นฐำนเกี่ยวกับกำรพัฒนำหลักสูตรและกำรสอนซึ่งก็คือหลักกำรและเหตุ ผล ใ น ก ำรพั ฒ น ำห ลัก สู ต ร( Tyler Rationale) ว่ำใ น ก ำร พั ฒ น ำห ลัก สู ต ร แ ล ะ ก ำรส อ น ต้องตอบคำถำมพื้นฐำนที่สำคัญ 4 ประกำร คือ (Tyler, 1949: 3) 1. จุ ด มุ่ ง ห ม ำ ย ท ำ ง ก ำ ร ศึ ก ษ ำ ( Educational Purposes) อะไรบ้ำงที่โรงเรียนต้องกำรให้ผู้เรียนได้เรียนรู้ 2.ประสบกำรณ์ทำงกำรศึกษำ (EducationalExperiences) อะไรบ้ำงที่โรงเรียนจะต้องจัดให้ เพื่อช่วยให้บรรลุจุดมุ่งหมำย 3. จะจัดประสบกำรณ์ทำงกำรศึกษำอย่ำงไรจึงจะทำให้สอนมีประสิทธิภำพ 4. ประเมินประสิทธิภำพของกำรจัดประสบกำรณ์กำรเรียนอย่ำงไรจึงจะทรำบได้ว่ำผู้เรียนได้บรรลุเป้ำหมำยทำงกำ รศึกษำ ไทเลอร์ได้วำงรูปแบบโครงสร้ำงของหลักสูตรโดยใช้วิธีกำรและเป้ำหมำยปลำยทำง (Means and ends approsch) ดังนี้ (วิชัย วงษ์ใหญ่, 2537: 10-11) ใน กำรกำห นดจุดมุ่งหมำยนั้น ในขั้น แรกต้องกำหน ดเป็ นจุดมุ่งหมำยชั่วครำวก่อน โ ด ย ต้ อ ง น ำ บ ริ บ ท ที่ เ กี่ ย ว ข้ อ ง เ ช่ น บ ริ บ ท ท ำ ง ด้ ำ น สั ง ค ม ด้วยกำรนำสิ่งที่สังคมคำดหวังว่ำต้องกำรให้ผู้เรียนมีคุณลักษณะอย่ำงไร และมีกำรศึกษำตัวผู้เรียน เช่น ค ว ำ ม ต้ อ ง ก ำ ร ค ว ำ ม ส น ใ จ ฐ ำ น ะ ท ำ ง เ ศ ร ษ ฐ กิ จ ข อ ง ค ร อ บ ค รั ว เ ป็ น ต้ น น อ ก จ ำก นั้ น ยั ง ต้ อ ง ศึ ก ษ ำ แ น ว คิ ด ข อ ง นั ก วิช ำก ำ ร ( วิชั ย ว ง ษ์ ใ ห ญ่ , 2537 : 12)
  • 11.
    กำรพัฒนำหลักสูตร หน้ำ 11 ควำมเชื่อค่ำนิยมของสังคมเป็นสิ่งจำเป็นที่ต้องวิเครำะห์ให้ชัดเจนเพรำะกำรศึกษำสังคมค่ำนิยมขนบประเพณี วัฒนธรรมจะให้คำตอบว่ำสังคมต้องกำรจัดกำรศึกษำเพื่ออะไร แล ะจะจัดกำรศึกษำสำหรับใคร สิ่งเหล่ำนี้ช่วยให้แสวงหำคำตอบที่ชัดเจนในกำรกำหนดเป้ำหมำยหรือทิศทำงของกำรศึกษำ (ดังภำพประกอบ 4) แหล่งข้อมูลเพื่อ นำมำกำหนด จุดมุ่งหมำยชั่วครำว กำรศึกษำสังคม กำรศึกษำผู้เรียน กำรศึกษำแนวคิดขอ งนักวิชำกำร ปรัชญำสังคม กำหนด จุดมุ่งหมำยชั่วครำว ทฤษฎีกำรเรียนรู้ ปรัชญำกำรศึกษำ ปรัชญำสังคม จุดมุ่งหมำย กำรเลือกและกำรจัดประสบกำรณ์กำ รเรียน กำรประเมินผล ข้อมูลในกำรกำหนด เกณฑ์ที่ตรวจสอบพิ จำรณำกลั่นกรองเป็ นจุดมุ่งหมำยจริง องค์ประกอบ ของหลักสูตร
  • 12.
    กำรพัฒนำหลักสูตร หน้ำ 12 ภำพประกอบ4 รูปแบบกำรพัฒนำหลักสูตรของไทเลอร์ (วิชัย วงษ์ใหญ่, 2537: 11) กำรพัฒนำหลักสูตรและกำรเสนอของไทเลอร์ มีลักษณะสำคัญคือ (วิชัย วงษ์ใหญ่, 2537 :12-14) 1. จุดมุ่งหมำยเป็ น ตัวกำหนดควบคุมกำรเลือกและจัดประสบกำรณ์กำรเรียนดังนั้ น ก ำ ร ก ำ ห น ด จุ ด มุ่ ง ห ม ำ ย จึ ง มี 2 ขั้ น ต อ น คื อ ตอนแรกเป็นกำรกำหนดจุดมุ่งหมำยชั่วครำวแล้วจึงหำวิธีกำรและเกณฑ์จำกทฤษฎีกำรเรียนรู้ปรัชญำกำรศึกษำแ ละปรัชญำสังคมมำกลั่นกรองจุดมุ่งหมำยชั่วครำว เพื่อให้ได้มำเป็ นจุดมุ่งหมำยที่แท้จริงของหลักสูตร พื้นฐำนทำงจิตวิทยำและปรัชญำในกำรพัฒนำหลักสูตรจะเข้ำมำมีบทบำทและช่วยในกำรตรวจสอบเพื่อหำควำม ชัดเจนของกำรกำหนดจุดมุ่งหมำยขั้นนี้เพื่อตอบคำถำมและหำควำมชัดเจนว่ำกำรจัดหลักสูตรเพื่อตอบสนองใคร ตอบสนองผู้เรียนหรือสังคม 2 . กำรเลือกและจัดประสบกำรณ์กำรเรียนที่คำดหวังว่ำจะให้ผู้เรียนมีประสบกำรณ์กำรจัดกิจกรรมในกำรเรียนกำร ส อ น แ ล ะ ส่ ว น เ ส ริ ม ห ลั ก สู ต ร นั้ น มี อ ะ ไ ร ทั้ง นี้ เพื่ อให้ กระบวน กำรเรียน กำรสอน ดำเนิ น ไปเพื่ อตอบสน อง จุดมุ่งห มำยที่กำห น ดไว้ ไทเลอร์ได้เสนอเกณฑ์ในกำรพิจำรณำเลือกประสบกำรณ์กำรเรียนรู้ไว้ดังนี้ 2.1 ผู้เรียนควรมีโอกำสฝึกพฤติกรรมและกำรเรียนรู้เนื้อหำตำมที่ระบุไว้ในจุดมุ่งหมำย 2 . 2 กิจกรรมและประสบกำรณ์นั้นทำให้ผู้เรียนพอใจปฏิบัติกำรเรียนรู้อำจนำไปสู่จุดมุ่งหมำยที่กำหนดไว้เพียงข้อเดีย วก็ได้ 2.3 กิจกรรมและประสบกำรณ์นั้นอยู่ในข่ำยควำมพอใจที่พึงปฏิบัติได้ 2 . 4 กิ จ ก ร ร ม แ ล ะ ป ร ะ ส บ ก ำ ร ณ์ ห ล ำ ย ๆ ด้ำนของกำรเรียนรู้อำจนำไปสู่จุดมุ่งหมำยที่กำหนดไว้เพียงข้อเดียวก็ได้ 2.5 กิจกรรมและประสบกำรณ์เรียนรู้เพียงหนึ่งอย่ำงอำจตรวจสอบจุดมุ่งหมำยหลำยๆ ข้อได้ 3. กำรจัดประสบกำรณ์กำรเรียนรู้ว่ำต้องคำนึ งถึงควำมสัมพันธ์ในด้ำน เวลำต่อเวลำ และ เนื้ อห ำต่อเนื้ อห ำ เรียกว่ำควำมสัมพัน ธ์ แบบแน วตั้ง (Vertical) กับแน วน อน (Horizontal) ซึ่งมีเกณฑ์ในกำรจัดดังนี้ 3 . 1 ค ว ำ ม ต่ อ เ นื่ อ ง ( Continuity) หมำยถึงควำมสัมพันธ์ในแนวตั้งของส่วนองค์ประกอบหลักของตัวหลักสูตรจำกระดับหนึ่งไปยังอีกระดับหนึ่งที่
  • 13.
    กำรพัฒนำหลักสูตร หน้ำ 13 สูงขึ้นไปเช่น ในวิชำทักษะ ต้องเปิ ดโอกำสให้มีกำรฝึ กทักษะในกิจกรรมและประสบกำรณ์บ่อยๆ และต่อเนื่องกัน 3 . 2 ก ำ ร จั ด ช่ ว ง ล ำ ดั บ ( Sequence) หมำยถึงควำมสัมพันธ์แนวตั้งของส่วนองค์ประกอบหลักของตัวหลักสูตรจำกสิ่งที่เกิดขึ้นก่อนไปสู่สิ่งที่เกิดขึ้นภ ำ ย ห ลั ง ห รื อ จ ำ ก สิ่ ง ที่ มี ค ว ำ ม ง่ ำ ย ไ ป สู่ ที่ มี ค ว ำ ม ย ำ ก ดั ง นั้ น กำรจัดกิจกรรมและประสบกำรณ์ให้มีกำรเรียงลำดับก่อนหลังเพื่อให้ได้เรียนเนื้อหำที่ลึกซึ้งยิ่งขึ้น 3 . 3 บู ร ณ ำ ก ำ ร ( Integration) ห ม ำ ย ถึ ง ค ว ำ ม สั ม พั น ธ์ กัน ใ น แ น ว น อ น ข อ ง อ ง ค์ ป ร ะ ก อ บ ห ลั ก ข อ ง ตั ว ห ลั ก สู ต ร จำกหัวข้อเนื้อหำหนึ่ งไปยังอีกหัวข้อหนึ่ งของรำยวิชำ หรือจำกรำยวิช ำหนึ่ งไปยังรำยวิชำอื่น ๆ ที่ มี ค ว ำ ม เ กี่ ย ว ข้ อ ง กั น กำรจัดประสบกำรณ์จึงควรเป็นในลักษณะที่ช่วยให้ผู้เรียนได้เพิ่มพูนควำมคิดเห็นและได้แสดงพฤติกรรมที่สอด คล้องกัน เนื้อหำที่เรียนเป็นกำรเพิ่มควำมสำมำรถทั้งหมดของผู้เรียนที่ได้ประสบกำรณ์ในสถำนกำรณ์ต่ำงๆ กัน ประสบกำรณ์กำรเรียนรู้จึงเป็นแบบแผนของปฏิสัมพันธ์ (Interaction) ระหว่ำงผู้เรียนกับสถำนกำรณ์สิ่งแวดล้อม 4 . กำรประเมินผลเพื่อตรวจสอบดูว่ำกำรจัดกำรเรียนกำรสอนได้บรรลุตำมจุดมุ่งหมำยตำมที่กำหนดไว้หรือไม่ สมควรมีกำรปรับแก้ในส่วนใดบ้ำง พิจำรณำจำกสิ่งต่อไปนี้ 4.1 กำหนดจุดมุ่งหมำยที่จะวัดและพฤติกรรมที่คำดหวัง 4.2 วัดและวิเครำะห์สถำนกำรณ์ที่ทำให้เกิดพฤติกรรมเหล่ำนั้น 4.3 ศึกษำสำรวจข้อมูลเพื่อสร้ำงเครื่องมือวัดพฤติกรรมเหล่ำนั้นได้อย่ำงเหมำะสม 4.4 ตรวจสอบคุณภำพของเครื่องมือ โดยใช้เกณฑ์ในกำรพิจำรณำดังนี้ 1. ควำมเป็นปรนัย (Objectivity) 2. ควำมเชื่อมั่นได้ (Reliability) 3. ควำมเที่ยงตรง (Validity) 4. ควำมถูกต้อง (Accuracy) 4 . 5 กำรพิจำรณำผลประเมินให้เป็ นประโยชน์ เพื่ออธิบำยผลกำรเรียนรู้เป็ นรำยบุคคลหรือเป็ น กลุ่ม กำรอธิบำยถึงส่วนดีของหลักสูตรหรือสิ่งที่ต้องปรับแก้เพื่อเป็นแนวทำงในกำรปรับปรุงหลักสูตรให้มีคุณภำพยิ่ง ขึ้น 5.1.2 รูปแบบการพัฒนาหลักสูตรตามแนวความคิดของทาบา (Taba)
  • 14.
    กำรพัฒนำหลักสูตร หน้ำ 14 แนวคิดของทำบำในกำรพัฒนำหลักสูตรใช้วีแบบรำกหญ้ำ ( Grass-roots approach) มีควำมเชื่อว่ำหลักสูตรควรได้รับกำรออกแบบโดยครูผู้สอนมำกกว่ำพัฒนำจำกองค์กรที่อยู่ในระดับสูงขึ้น ประกอบด้วยขั้นตอนต่ำงๆ ดังนี้ (Taba, 1962 :456-459) 1. วิเครำะห์ควำมต้องกำร (Diagnosisof needs) ใช้วิธีสำรวจสภำพปัญหำ ควำมต้องกำร และควำมจำเป็นของผู้เรียนและของสังคม 2 . ก ำ ห น ด จุ ด มุ่ ง ห ม ำ ย ( Formulation of objectives) ด้วยข้อมูลที่ได้จำกำรวิเครำะห์ควำมต้องกำร 3 . คั ด เ ลื อ ก เ นื้ อ ห ำ ส ำ ร ะ ( Selection of content) เมื่อ ก ำห น ด จุด มุ่ง ห มำย แล้วก็ต้อ ง เลื อ กเนื้ อ ห ำส ำร ะ ซึ่ ง ส อ ดค ล้อ ง กับ จุด มุ่ง ห มำย และต้องคำนึงถึงพัฒนำกำรของผู้เรียนด้วย 4 . ก ำ ร จั ด ร ว บ ร ว ม เ นื้ อ ห ำ ส ำ ร ะ ( Organization of content) เ นื้ อ ห ำ ส ำ ร ะ ที่ ร ว บ ร ว ม ต้ อ ง ค ำ นึ ง ถึ ง ค ว ำ ม ย ำ ก ง่ ำ ย แ ล ะ ค ว ำ ม ต่ อ เ นื่ อ ง รวมทั้งจัดให้เหมำะสมกับพัฒนำกำรและควำมสนใจของผู้เรียน 5 . คั ด เ ลื อ ก ป ร ะ ส บ ก ำ ร ณ์ ก ำ ร เรี ย น รู้ ( Selection of learning experiences) กำรคัดเลือกประสบกำรณ์เรียนรู้ให้สอดคล้องกับจุดมุ่งหมำยและเนื้อหำวิชำ 6. กำรจัดรวบรวมประสบกำรณ์ กำรเรียน รู้ ( Organization of leaning experiences) กำรจัดประสบกำรณ์กำรเรียนรู้ควรคำนึงถึงควำมต่อเนื่องของเนื้อหำสำระ 7. กำหนดวิธีวัดและประเมินผล (Determination of what to evaluateand the ways and means of doing it) มีกำรประเมินเพื่อตรวจสอบว่ำประสบกำรณ์กำรเรียนที่จัดให้บรรลุจุดมุ่งหมำยที่กำหนดไว้หรือไม่ และกำหนดวิธีกำรประเมินรวมทั้งเครื่องมือที่ใช้ในกำรประเมินด้วยดังภำพประกอบ 5 1. วิเครำะห์ควำมต้องกำร (Diagnosis of needs) 2. กำหนดจุดมุ่งหมำย (Formulation of objectives) 3. คัดเลือกเนื้อหำสำระ (Selection of content) 4. กำรจัดรวบรวมเนื้อหำสำระ - ควำมคิดรวบยอด (Key concepts) (Organization of content) - ควำมคิดหลัก (Main ideas) - ข้อเท็จจริง (Facts)
  • 15.
    กำรพัฒนำหลักสูตร หน้ำ 15 ภำพประกอบ5 รูปแบบกำรพัฒนำหลักสูตรตำมแนวคิดของทำบำ (Taba, 1962 :456-459) จำกกำรพัฒนำหลักสูตรแนวคิดของทำบำจะเริ่มที่จุดใดจุดหนึ่งก่อนก็ได้ แต่เมื่อเริ่มที่ จุ ด ใ ด แ ล้ ว จ ะ ต้ อ ง ท ำ ก ำ ร ศึ ก ษ ำ ใ ห้ ค ร บ ก ร ะ บ ว น ก ำ ร ทั้ ง 7 ขั้ น ต อ น จุ ด เ ด่ น ใ น แ น ว คิ ด ข อ ง ท ำ บ ำ คื อ เ รื่ อ ง ยุ ท ธ วิ ธี ก ำ ร ส อ น ( Teaching Strategies) และประสบกำรณ์กำรเรียนรู้เป็นกระบวนกำรที่ต้องคำนึงถึง มีอยู่ 2ประกำร คือ (วิชัย วงษ์ใหญ่, 2537 : 15-16) 1.ยุทธวิธีกำรสอนและประสบกำรณ์เรียนรู้ เป็นเครื่องกำหนดสถำนกำรณ์เงื่อนไขกำรเรียนรู้ กำรจัดกิจกรรมกำรเรียนกำรสอนแต่ละครั้งมีวัตถุประสงค์เกี่ยวกับกำรเรียนรู้ที่เกิดขึ้นเป็นผลผลิต ดังนั้น กำรจัดรูปแบบของกำรเรียนกำรสอนต้องแสดงลำดับขั้นตอนของกำรเรียนรู้ด้วย 2 . ยุทธวิธีกำรสอนเป็นสิ่งที่หลอมรวมหลำยสิ่งหลำยอย่ำงเข้ำมำไว้ด้วยกันกำรพิจำรณำตัดสินใจเกี่ยวกับยุทธวิธีกำ รสอนควรคำนึงถึงสิ่งต่อไปนี้ คือ 2.1 กำรจัดเนื้อหำ ต้องกำหนดให้ชัดเจนว่ำรำยวิชำนั้นๆ มุ่งให้ผู้เรียนเรียนรู้แบบใด ก ว้ำ ง ห รื อ ลึ ก ม ำ ก น้ อ ย เ พี ย ง ใ ด แ ล ะ ไ ด้ เ รี ย ง ล ำ ดั บ เนื้ อ ห ำ วิ ช ำ ไ ว้อ ย่ำ ง ไ ร ก ำ ร ก ำ ห น ด โ ค ร ง ส ร้ ำง ไ ด้ ก ร ะ ท ำ ชั ด เ จ น ส อ ด ค ล้ อ ง กับ โ ค ร ง ก ำร ใ น ร ะ ดับ ใ ด เพรำะแต่ละระดับมีจุดประสงค์เนื้อหำสำระที่มีควำมเกี่ยวข้องสัมพันธ์กัน 2.2 หน่วยกำรเรียน สอดคล้องกับวัตถุประสงค์ที่บ่งชี้ถึงกำรวัดและประเมินได้ชัดเจน มีรำยละเอียดและมีควำมยืดหยุ่นเพื่อเปิดโอกำสให้ครูและนักเรียนมีส่วนร่วมในกำรวำงแผนกำรเรียนและทำกิจ 5. กำรคัดเลือกประสบกำรณ์กำรเรียนรู้ (Selection of leaning experiences) 6. กำรจัดรวบรวมประสบกำรณ์กำรเรียนรู้ (Organization of leaning experiences) (กลวิธีกำรสอนเพื่อพัฒนำพุทธิพิสัย และเจตพิสัย) 7. กำหนดวิธีวัดและประเมินผล (Determination of what toevaluate)
  • 16.
    กำรพัฒนำหลักสูตร หน้ำ 16 กร ร ม ต ำ ม ค ว ำ ม ต้ อ ง ก ำ ร แ ล ะ ค ว ำ ม ส น ใ จ กำรตรวจสอบควำมรู้พื้นฐำนของผู้เรียนจะช่วยให้ผู้เรียนได้เรียนรู้ในกำรพัฒนำกระบวนกำรเรียนได้เป็นลำดับขั้ น ต อ น เ พื่ อ น ำ ไ ป สู่ ข้ อ ค้ น พ บ ข้อส รุป ที่เป็ น ห ลักกำรที่ มุ่งเน้ น ควำมคำดห วังเกี่ยวกับกำรเรียน รู้ที่ จะ เกิดขึ้ น กับ ผู้เรี ยน และกำรกระตุ้นให้ผู้เรียนเกิดกำรเรียนรู้ด้วยตนเองดังภำพประกอบ 6 กาหนดโดยการวิเคราะห์ กาหนดวัตถุประสงค์ การกาหนดจุดประสงค์ วิเคราะห์และการจาแนก แต่ละระดับ 1. วัฒนธรรมและควำมต้องกำรของ 1. ชนิดของพฤติกรรม 1. จุดมุ่งหมำยทั่วไปของกำรศึกษำ สังคมและผู้เรียน 2. เนื้อหำวิชำ 2. จุดมุ่งหมำยระดับโรงเรียน 2. กระบวนกำรเรียนรู้และหลักกำร 3. ควำมต้องกำรด้ำนต่ำงๆ 3. จุดมุ่งหมำยระดับชั้นเรียน เรียนรู้ของผู้เรียน 3. ธรรมชำติควำมรู้ในศำสตร์ต่ำงๆ และวิธีกำรแสวงหำควำมรู้ 4. อุดมกำรณ์ของประชำธิปไตย กาหนดความรู้ การเลือกเนื้อหาและ สถาบันองค์กรที่เกี่ยวข้อง ประสบการณ์การเรียนและ ลักษณะการจัด 1.ลักษณะ, ธรรมชำติของควำมรู้ เนื้อหำสำระ 1. โรงเรียน, กำรบริหำร ของศำสตร์ต่ำงๆ กิจกรรมและ ใช้ทรัพยำกร 2.ควำมรู้เกี่ยวกับกำรพัฒนำผู้เรียน ประสบกำรณ์ 2. องค์กรอื่นๆ ที่เกี่ยวข้อง 3.กำรเรียน กับกำรศึกษำบทบำทและ 4. พัฒนำผู้เรียน หน้ำที่ของแต่ละหน่วยงำน สิ่งที่ต้องคานึง การจัดหลักสูตรรูปแบบ ผู้รับผิดชอบของบุคคล/ ของหลักสูตร หน่วยงาน 1. ควำมต่อเนื่องของควำมรู้ รำยงำน หมวดวิชำ มุ่งเน้นด้ำน 1.โรงเรียน 2.บูรณำกำรทำงควำมรู้ ชีวิตและสังคม กิจกรรมและ 2.คณะครูและเจ้ำหน้ำที่ ประสบกำรณ์ กิจกรรมของผู้เรียน 3.วิธีกำรที่จะใช้บุคลำกร จุดรวม แนวคิดต่ำงๆ ให้เกิดประโยชน์จำก กำรเรียนรู้
  • 17.
    กำรพัฒนำหลักสูตร หน้ำ 17 ภำพ7.5 รูปแบบกำรพัฒนำหลักสูตรและกำรสอนของทำบำ (วิชัยวงษ์ใหญ่, 2537:17) ภำพประกอบ 6 รูปแบบกำรพัฒนำหลักสูตรและกำรสอนของทำบำ (วิชัย วงษ์ใหญ่, 2537:17) 5.1.3รูปแบบการพัฒนาหลักสูตรตามแนวคิดของเซย์เลอร์ อเล็กซานเดอร์ และเลวิส (J. Galen Saylor, William M. Alexander and Arthur J. Lewis) แ น ว คิ ด ข อ ง เ ซ ย์ เ ล อ ร์ อ เ ล็ ก ซ ำ น เ ด อ ร์ แ ล ะ เล วิ ส ป ร ะ ก อ บ ด้ ว ย กระบวนกำรพัฒนำหลักสูตรที่สำคัญ 4 ขั้นตอน คือ (Saylor andAlexander,1974: 265; Saylor,Alexander and Lewis, 1981: 181) 1. เป้ำห มำย วัตถุประ สง ค์ และ ค วำมครอบ คลุม ( Goals, Objective and domains) ห ลั ก สู ต ร ต้ อ ง ป ร ะ ก อ บ ด้ ว ย เ ป้ ำ ห ม ำ ย วั ต ถุ ป ร ะ ส ง ค์ และในแต่ละเป้ำหมำยควรบ่งบอกถึงควำมครอบคลุมของหลักสูตร (Curriculum Domain) วัตถุประสงค์ พัฒนำกำรส่วน บุคคล มนุ ษยสัมพันธ์ ทักษะกำรเรียนรู้ที่ต่อเนื่อง และควำมชำนำญเฉพ ำะด้ ำน ซึ่งกำหนดจำกควำมเป็นโลกำภิวัฒน์ ควำมต้องกำรของสังคมที่อยู่อำศัยกฎหมำย ข้อบังคับ เป็นต้น 2 . ก ำ ร อ อ ก แ บ ห ลั ก สู ต ร ( Curriculum Design) คือกำรวำงแผนเพื่อตัดสินใจเกี่ยวกับกำรเลือกและจัดเนื้อหำสำระและจัดประสบกำรณ์กำรเรียนรู้ที่สอดคล้องกับ เป้ำหมำย วัตถุประสงค์ โดยคำนึงถึงปรัชญำ ควำมต้องกำรของสังคมและผู้เรียนมำพิจำรณำด้วย 3 . ก ำ ร น ำ ห ลั ก สู ต ร ไ ป ใ ช้ ( Curriculum implementation) ครูต้องเป็ น ผู้วำงแผน และวำงแผนกำรจัดกำรเรียนกำรสอน ในรูปแบบต่ำงๆ ( InstructionalPlans) รว ม ทั้ ง ก ำร จัด ท ำสื่ อ ก ำรเรี ย น ก ำรส อ น เช่น ต ำร ำ แ บ บ เรี ย น วัส ดุ อุ ป ก รณ์ ต่ำง ๆ เพื่อช่วยให้ผู้เรียนได้เรียนรู้ในสิ่งที่ครูตั้งเป้ำหมำยไว้ 4 . ก ำ ร ป ร ะ เ มิ น ผ ล ห ลั ก สู ต ร ( Curriculum Evaluation) ครูและผู้ที่มีส่วนเกี่ยวข้องร่วมกันตัดสิน ใจเพื่อเลือกวิธีกำรประเมินผลที่สำมำรถประเมินได้ว่ำ หลักสูตรที่พัฒนำขึ้นได้ผลตำมควำมมุ่งหมำยกำรประเมินหลักสูตรจะเป็นข้อมูลสำคัญที่บอกผู้ที่มีส่วนเกี่ยวข้อง ได้ว่ำควรจะปรับปรุงหลักสูตรในจุดใด เพื่อประกอบกำรตัดสินใจในกำรวำงแผนกำรใช้หลักสูตรในอนำคต
  • 18.
    กำรพัฒนำหลักสูตร หน้ำ 18 รูปแบบกำรพัฒนำหลักสูตรตำมแนวคิดของเซย์เลอร์อเล็กซำนเดอร์ แล ะ เลวิส แสดงดังภำพประกอบ 7 (1) ให้ข้อมูลย้อนกลับและปรับปรุง (2) (3) (4) ภำพประกอบ 7 รูปแบบกำรพัฒนำหลักสูตรตำมแนวคิดของเซย์เลอร์ อเล็กซำนเดอร์ และเลวิส (Saylor and Alexander, 1974: 275 ; Saylor. Alexander and Lawis.1981 : 181) 5.1.4 รูปแบบการพัฒนาหลักสูตรตามแนวคิดของโอลิวา (Oliva) (Oliva.1982 : 172) 1 . จุ ด มุ่ ง ห ม ำ ย ข อ ง ก ำ ร ศึ ก ษ ำ ( Aims of Education) และหลักกำรปรัชญำและจิตวิทยำจำกกำรวิเครำะห์ควำมต้องกำรจำเป็นของสังคมและผู้เรียน เป้าหมายจุดประสงค์และ ความครอบคลุม กำรออกแบบหลักสู ตร กำรนำหลักสูตรไปใช้ กำรประเมินผลหลักสู ตร - ออกแบบโดยนักพัฒนำห ลักสูตร - เลือกเนื้อหำสำระและประ สบกำรณ์กำรเรียนรู้ที่เหม ำะสมกับผู้เรียน - ครูเป็นผู้วำงแผนจัดทำแผน กำรสอน -จัดทำสื่อกำรเรียนกำรสอน - ครูเป็นผู้มีส่วนเกี่ยวข้องเลือกวิธีป ระเมินที่มีประสิทธิภำพ - นำข้อมูลที่ใช้จำกกำรประเมินมำป รับปรุงแก้ไขหลักสูตร
  • 19.
    กำรพัฒนำหลักสูตร หน้ำ 19 2.วิเค รำะ ห์ ค วำม ต้อง กำรจ ำเป็ น ข อ ง ชุม ช น ที่ ส ถ ำน ศึ ก ษ ำนั้ น ๆ ตั้ง อ ยู่ ควำมต้องกำรจำเป็นของผู้เรียนในชุมชน และเนื้อหำวิชำที่จำเป็นเพื่อใช้ในกำรจัดกำรเรียนกำรสอน 3. เป้ำหมำยของหลักสูตร (Curriculum Goals) โดยอำศัยข้อมูลจำกขั้น 1และ 2 4.จุดประสงค์ของหลักสูตร (Curriculum Objectives) โดยอำศัยข้อมูลจำกขั้นที่ 1,2และ 3 แตกต่ำง จำกขั้ น ที่ 3 คือ มีลักษ ณ ะ เฉ พ ำะ เจำะ จง เพื่ อน ำไป สู่กำรป ระ ยุกต์ใ ช้ห ลัก สู ต ร และกำรกำหนดโครงสร้ำงหลักสูตร 5 . ร ว บ ร ว ม แ ล ะ น ำ ไ ป ใ ช้ ( Organization and Implementation of the Curriculum) เป็นขั้นของกำรกำหนดโครงสร้ำงหลักสูตร 6. กำหนดเป้ำหมำยของกำรสอน (Instructional Goals) ของแต่ละระดับ 7. กำหนดจุดประสงค์ของกำรจัดกำรเรียนกำรสอน (Instructional Objective) ใน แต่ละวิชำ 8 . เ ลื อ ก ยุ ท ธ วิ ธี ใ น ก ำ ร ส อ น ( Selection of Strategies) เป็นขั้นที่ผู้เรียนเลือกยุทธวิธีที่เหมำะสมกับผู้เรียน 9. เลือกเทคนิควิธีกำรประเมินผลก่อนที่นำไปสอนจริงคือ 9A(Preliminary selective of evaluationtechniques) และกำหนดวิธีประเมินผลหลังจำกกิจกรรมกำรเรียนกำรสอนสิ้นสุดคือ 9B (Find selection of evaluation techniques) 1 0 . น ำ ยุ ท ธ วิ ธี ไ ป ใ ช้ ป ฏิ บั ติ จ ริ ง ( Implementation of Strategies) เป็นขั้นของกำรใช้วิธีกำรที่กำหนดในขั้นที่ 8 1 1 . ป ร ะ เ มิ น ผ ล จ ำ ก ก ำ ร เ รี ย น ก ำ ร ส อ น ( Evaluation of Instruction) เ ป็ น ขั้ น ที่ เ มื่ อ ก ำ ร ด ำ เ นิ น ก ำ ร จั ด ก ำ ร เ รี ย น ก ำ ร ส อ น เ ส ร็ จ สิ้ น ก็มีกำรประเมินผลตำมที่ได้เลือกหรือกำหนดวิธีกำรประเมิน ขั้นที่ 9 12. ประเมินหลักสูตร (Evaluationof curriculum) เป็นขั้นตอนสุดท้ำยที่ทำให้วงจรครบถ้วน กำรประเมินผลที่มิใช่ประเมินผู้เรียนและผู้สอน แต่เป็นกำรประเมินหลักสูตรที่จัดทำขึ้น 5.1.5 รูปแบบการพัฒนาหลักสูตรตามแนวคิดของมัลคอล์ม สกิลเบ็ก ส กิ ล เ บ็ ก ( Sklibeck,1984 : 230-239; สิ ท ธิ ชั ย เ ท ว ธี ร ะ รั ต น์ , 2543 : 43) ได้เส น อ แ น วคิ ดเกี่ยว กับ รู ป แ บ บ ข อ ง ห ลักสู ตร ใ น ลัก ษ ณ ะ ที่ เป็ น พ ล วัต จุ ดเด่น คื อ กำรวิเครำะห์สถำนกำรณ์ซึ่งเป็ นยุทธศำสตร์ที่สำคัญในกำรพัฒน ำหลักสูตร ทั้งนี้ สกิลเบ็กเชื่อว่ำ ส ถ ำน ก ำรณ์ เป็ น อ ง ค์ ป ร ะ ก อ บ ส ำคัญ ใ น ก ำรก ำห น ด ค วำมแ ต ก ต่ำง ข อ ง ห ลัก สู ต ร เ พ ร ำ ะ ไ ม่ ส ำ ม ำ ร ถ ค ำ ด เ ห ตุ ก ำ ร ณ์ สิ่ ง ที่ เ กิ ด ขึ้ น ภ ำ ย ห น้ ำ ไ ด้ กำรกำหนดวัตถุประสงค์ของกำรเรียนรู้ไว้ก่อนมีกำรสำรวจสถำนกำรณ์จริงจึงขำดควำมน่ำเชื่อถือ ดังนั้น
  • 20.
    กำรพัฒนำหลักสูตร หน้ำ 20 กำรพัฒนำหลักสูตรโดยโรงเรียนเป็นผู้พัฒนำหลักสูตรเอง(School-basedcurriculum development หรือ SBCD) เป็ น วิธีที่สำมำรถนำไปปฏิบัติให้สอดคล้องกับควำมเป็ นจริงได้ กำรวิเครำะห์องค์ประกอบต่ำงๆ ที่ เ ป็ น ป ร ำ ก ฏ ก ำ ร ณ์ ข อ ง สั ง ค ม แ ต่ ล ะ แ ห่ ง มี ค ว ำ ม แ ต ก ต่ ำ ง กั น ทำให้ไม่สำมำรถเจำะจงใช้รูปแบบหลักสูตรที่เป็นแบบเดียวกันได้ดังนั้น รูปแบบหลักสูตรจึงเป็นพลวัต แนวคิดกำรพัฒนำหลักสูตรของสกิลเบ็ก ประกอบด้วย 5 ขั้นตอน ดังต่อไปนี้ ขั้ น ต อ น ที่ 1 ก า ร วิ เ ค ร า ะ ห์ ส ถ า น ก า ร ณ์ (Analyze the situation) วิ เ ค ร ำ ะ ห์ ปั จ จั ย ที่ ท ำ ใ ห้ เ กิ ด ก ำ ร เ ป ลี่ ย น แ ป ล ง เ กี่ ย ว กั บ ห ลั ก สู ต ร ซึ่งส่งผลถึงโรงเรียนให้มีกำรพัฒนำหลักสูตรให้นำไปปฏิบัติได้จริงและบังเกิดผลให้นักเรียนได้เรียนรู้ ซึ่งปัจจัยที่ก่อให้เกิดกำรเปลี่ยนแปลงประกอบด้วย ปัจจัยภำยนอกและปัจจัยภำยใน ก. ปัจจัยภายนอก ได้แก่ 1 . ก ำ ร เ ป ลี่ ย น แ ป ล ง ท ำ ง สั ง ค ม แ ล ะ วั ฒ น ธ ร ร ม คว ำมคำด ห วัง ข อ ง ผู้ป ก ค รอ ง คว ำมต้อง ก ำรข อ ง น ำยจ้ำง ค ว ำมต้อ ง กำร ข อง สั ง ค ม ควำมสัมพันธ์ระหว่ำงผู้ใหญ่กับเด็ก และอุดมคติของสังคม 2.กำรเปลี่ยนแปลงระบบกำรศึกษำและหลักสูตร ซึ่งประกอบด้วย นโยบำยกำรศึกษำ ระบบกำรสอน อำนำจในกำรตัดสินใจของท้องถิ่น ผู้จบกำรศึกษำที่สอดคล้องกับควำมต้องกำรของสังคม เป็นต้น 3. กำรเปลี่ยนแปลงเนื้อหำวิชำ กำรจัดกำรเรียนกำรสอนให้สอดคล้องกับยุคสมัย 4. กำรเพิ่มศักยภำพของครูอำจำรย์ ในกำรเรียนกำรสอนให้เหมำะสมกับยุคสมัย 5. กำรนำทรัพยำกรใช้ในโรงเรียน เพื่อพัฒนำกำรจัดกำรเรียนกำรสอน ข. ปัจจัยภายใน ได้แก่ 1. เจตคติ ควำมสำมำรถและควำมต้องกำรทำงกำรศึกษำของนักเรียน 2 . ค่ ำ นิ ย ม เ จ ต ค ติ ทั ก ษ ะ ป ร ะ ส บ ก ำ ร ณ์ ข อ ง ค รู ที่เป็นจุดเด่นและจุดด้อยของกำรจัดกำรเรียนกำรสอน 3 . ค ว ำ ม ค ำ ด ห วัง ข อ ง โ ร ง เ รี ย น โ ค ร ง ส ร้ ำ ง ก ำ ร บ ริ ห ำ ร ง ำ น ก ำ ร ก ร ะ จ ำ ย อ ำ น ำ จ ก ำ ร บ ริ ห ำ ร ก ำ ร ศึ ก ษ ำ วิ ธี จัด ป ร ะ ส บ ก ำ ร ณ์ ใ ห้ นั ก เรี ย น แรงจูงใจใฝ่สัมฤทธิ์ของนักเรียนบรรทัดฐำนทำงสังคม กำรจัดกำรกับกำรเปลี่ยนแปลงที่ไม่พึงประสงค์
  • 21.
    กำรพัฒนำหลักสูตร หน้ำ 21 4. วั ส ดุ อุ ป ก ร ณ์ ท รั พ ย ำ ก ร ง บ ป ร ะ ม ำ ณ แ ผ น ง ำ น และศักยภำพในกำรจัดกำรเรียนกำรสอนของโรงเรียน 5. กำรยอมรับและกำรรับรู้ปัญหำที่เกิดขึ้นจำกกำรนำหลักสูตรมำใช้ ขั้ น ต อ น ที่ 2 ก า ร ก า ห น ด วั ต ถุ ป ร ะ ส ง ค์ ( Define Objectives) ก ำ ร วิ เ ค ร ำ ะ ห์ ส ถ ำ น ก ำ ร ณ์ ใ น ขั้ น ต อ น ที่ 1 เพื่อนำไปกำหนดวัตถุประสงค์ซึ่งกำรกำหนดวัตถุประสงค์แปลงเปลี่ยนไปตำมปัจจัยภำยนอกและภำยใน สะ ท้อน ควำมเป็ น จริง ของส ถำน กำรณ์ ที่เป็ น อยู่ สอดคล้องกับ ค่ำนิ ยม ทิศทำง ที่กำห น ด ร ว ม ทั้ ง ผ ล ลั พ ธ์ ที่ ค ำ ด ห วั ง จ ำ ก ก ำ ร จั ด ก ำ ร ศึ ก ษ ำ กำรกำหนดวัตถุประสงค์ควรเขียนในลักษณะกำรเรียนรู้ที่คำดหวังจำกนักเรียนและกระบวนกำรจัดกำรเรียนกำร ส อ น ข อ ง ค รู ที่ ใ ห้ บ ร ร ลุ วั ต ถุ ป ร ะ ส ง ค์ ซึ่ ง กำรกำห น ดวัตถุป ระ สง ค์ป ระ กอบด้วยวัตถุป ระ สง ค์ทั่วไปกับ วัตถุป ระ ส ง ค์เฉพ ำะ ในกำรกำหนดวัตถุประสงค์ต้องเกิดจำกกำรมีส่วนร่วมของผู้ที่เกี่ยวข้องเช่น นักเรียน ครู ผู้ปกครอง ชุมชน และนักวิชำกำร เป็นต้น ขั้นตอนที่ 3การออกแบบการจัดการเรียนการสอน (Designtheteachinglearning programme) เป็ น กำรออกแบบกำรเรียน กำรสอนต้องให้สอดคล้องกับวัตถุประสงค์ของกำรจัดกำรศึกษำ โ ร ง เ รี ย น ต้ อ ง ต อ บ ค ำ ถ ำ ม พื้ น ฐ ำ น เ ช่ น จ ะ ส อ น อ ะ ไ ร และนักเรียนจะเรียนรู้อะไรซึ่งต้องศึกษำเอกสำรที่เกี่ยวข้องเกี่ยวกับรำยวิชำที่นำมำจัดกำรเรียนกำรสอน กำรกำหนดแบบแผนกำรสอนและกำรเรียนรู้เกี่ยวข้องกับกำรตัดสินใจในเรื่องต่ำงๆ ดังนี้ 3.1ข้อมูลพื้นฐำน หรือทิศทำงของหลักสูตรที่กำหนดไว้ในหลักสูตรแกนกลำง เป็นวิชำบังคับหรือวิชำเลือกตำมควำมสนใจ 3.2 กำรจัดกลุ่มและกำรบูรณำกำรของสำระวิชำต่ำงๆ 3.3 ก ำร จัด ก ลุ่ม นั ก เ รี ย น ซึ่ ง อ ำจ จัด ต ำม ค ว ำ มส น ใ จ ข อ ง นั ก เรี ย น จัดให้เด็กเรียนเก่งเรียนด้วยกันและไม่เก่งเรียนด้วยกัน หรือจัดให้เด็กที่มีควำมสนใจต่ำงกันเรียนด้วยกัน 3.4 ควำมสัมพันธ์ของวิชำต่ำงๆ กับเป้ำหมำยของหลักสูตร 3.5 กำรเรียงลำดับของเนื้อหำกำรสอน 3.6 สถำนที่ ทรัพยำกร อุปกรณ์และเครื่องใช้ไฟฟ้ำ 3.7 ออกแบบวิธีกำรจัดกำรเรียนกำรสอน 3.8 แต่งตั้งคณะทำงำน 3.9 จัดทำตำรำงและกิจกรรมในกำรปฏิบัติงำน
  • 22.
    กำรพัฒนำหลักสูตร หน้ำ 22 ขั้น ต อ น ที่ 4 ก าร น าห ลั ก สู ต ร ไป ใช้ ( Interpret and implement the programme) กำรวำงแผนและกำรออกแบบหลักสูตรก็เพื่อให้หลักสูตรนั้นนำไปสู่กำรปฏิบัติให้บังเกิดผลตำมวัตถุประสงค์ที่ว ำงไว้ซึ่งดูจำกผลกำรประเมินผลลัพธ์สุดท้ำยว่ำกำรเรียนกำรสอนเป็ นไปตำมควำมต้องกำรหรือไม่ มี แ ผ น ง ำ น ใ ด ที่ มี ค ว ำ ม พ ร้ อ ม ม ำ ก ที่ สุ ด แ ล ะ รั บ ร อ ง คุ ณ ภ ำ พ ไ ด้ ดั ง นั้ น ครูต้องมีจิตสำนึกใน ควำมเป็ นมืออำชีพ ที่ต้องติดตำมควบคุม ดูแล และประเมินผลอย่ำงสม่ำเสมอ เ พื่ อ พิ จ ำ ร ณ ำ ว่ำ สิ่ ง ที่ อ อ ก แ บ บ แ ล ะ ด ำ เ นิ น ก ำ ร อ ยู่ มี ป ร ะ โ ย ช น์ คุ้ ม ค่ ำ กำรพัฒ น ำหลักสู ตรโรงเรียน จำกบุคคลใดบุคคลหนึ่ ง เช่น ผู้บริหำรโรง เรียน หัวหน้ำภ ำค อำจไม่ประสบควำมสำเร็จเนื่ องจำกปั ญหำกำรขำดกำรเอำใจใส่จำกครู ผู้ที่มีส่วน เกี่ยวข้อง ดั ง นั้ น ก ำร บ ริ ห ำ ร ห ลั ก สู ต ร ที่ ท ำ ใ ห้ เกิ ด ก ำร ย อ ม รั บ แ ล ะ น ำ ไ ป ใ ช้ ไ ด้ จ ริ ง ๆ ต้องดำเนินกำรโดยผู้ที่อยู่ในโรงเรียนซึ่งก็คือครูนั่นเองครูเป็นผู้ที่ใกล้ชิดและทรำบข้อมูลเกี่ยวกับควำมสนใจ ค ว ำ ม ต้ อ ง ก ำ ร ข อ ง นั ก เ รี ย น เ ป็ น อ ย่ ำ ง ดี ดั ง นั้ น กำรปฏิบัติเพื่อพัฒนำหลักสูตรต้องเหมำะสมและต้องสอดคล้องกับศักยภำพของครู กำรนำไปใช้ขึ้นอยู่กับครู ครูต้องเป็นบุคลำกรหลักในกำรออกแบบและกำรนำไปใช้นั่นคือ ครูต้องเป็นผู้พัฒนำหลักสูตรดัวยตนเอง ดีกว่ำรูปแบบกำรพัฒนำหลักสูตรที่บุคคลอื่นเป็นผู้จัดทำให้ ขั้นตอนที่ 5การประเมินการเรียนรู้และการประเมินผลหลักสูตร (Assessand evaluate) กำรประเมินกำรเรียนรู้ (Assessment) เป็นกำรตัดสินคุณค่ำในศักยภำพกำรเรียนรู้และกำรปฏิบัติของผู้เรียนรู้ ส่วนกำรประเมินผล (Evaluation) หมำยถึงกำรรวบรวมหลักฐำนเพื่อนำมำตัดสินคุณค่ำเกี่ยวกับหลักสูตร ซึ่งประกอบด้วย กำรวำงแผน กำรออกแบบ กำรนำไปใช้รวมทั้งผลกำรปฏิบัติหรือผลกำรเรียนรู้ของผู้เรียน ซึ่งกำรประเมินกำรปฏิบัติของผู้เรียนเป็นกำรกำหนดเกณฑ์ที่ผู้เรียนต้องบรรลุ เช่น กำรกำหนดชิ้นงำน ก ำ ร สั ง เ ก ต ก ำ ร บั น ทึ ก ก ำ ร ท ำ ง ำ น ก ำ ร ส อ น ก ำ ร ร ำ ย ง ำ น ผ ล กำรป ระ เมิน ก ำรเรี ยน รู้ข อ ง ผู้เรี ยน ต้อ ง มีแน วท ำง ที่ ห ลำก ห ลำย เพื่ อ ใ ห้ ค รอ บ ค ลุ ม รวมทั้งเป็นกระบวนกำรที่ต่อเนื่องทุกครั้ง ดังนั้น กำรประเมินจึงไม่ใช่กิจกรรมที่กระทำรวบยอดครั้งเดียว แ ต่ เ ป็ น ก ำ ร ป ร ะ เ มิ น เ พื่ อ พั ฒ น ำ ผู้ เ รี ย น รวม ทั้ ง ผู้ออ ก แ บ บ ห ลัก สู ต รด้ว ยก ำรก ระ ท ำเช่น นี้ เป็ น วง จรต่อ เนื่ อง กัน ไ ป เรื่ อ ย ๆ เพื่อนำไปสู่กำรปรับปรุงผู้เรียนและหลักสูตรให้ดียิ่งขึ้น รูปแบบกำรพัฒนำหลักสูตรตำมแนวคิดของสกิลเบ็กแสดงดังภำพประกอบ 8ดังนี้ 1.กำ 1. วิเครำะห์สถำนกำรณ์ ( Analyse the situation)
  • 23.
    กำรพัฒนำหลักสูตร หน้ำ 23 ภำพประกอบ8 รูปแบบกำรพัฒนำหลักสูตรตำมแนวคิดของสกิลเบ็ก ( Skilbeck , 1984 :230-239 ) 5.1.6 รูปแบบการพัฒนาหลักสูตรตามแนวคิดของวอล์คเกอร์ (Decker Walker) เ ด ค เ ก อ ร์ ว อ ล์ ค เ ก อ ร์ ( Decker Walker) ป ฏิ เ ส ธ แ น ว คิ ด ก ำ ร พั ฒ น ำ ห ลั ก สู ต ร ด้ ว ย ก ำ ร ก ำ ห น ด สิ่ ง ต่ ำ ง ๆ ที่เกี่ยวกับหลักสูตรด้วยกำรอธิ บำยเชิงเหตุผลโดยปรำศจำกกำรค้น คว้ำหำข้อเท็จจริงมำก่อน วิธีกำรของวอล์คเกอร์เป็นวิธีกำรศึกษำแบบประจักษ์นิยม(Epiricalism) หรือเป็นวิธีกำรศึกษำแบบธรรมชำติ (Naturalistic model) ซึ่ ง เป็ น วิธี กำรที่เป็ น กำรแสวงห ำข้อเท็จจริง จำกปรำกฏกำรณ์ ทำงสัง คม และผ่ำนกระบวนกำรพิจำรณำไตร่ตรองอย่ำงเหมำะ สมก่อน กำรตัดสิน ใจออกแบบหลักสูตร ส่วนผลกำรพิจำรณำจะออกมำเช่นไรก็ยอมรับตำมสภำพกำรณ์ซึ่งเป็นวิธีคล้ำยกับเติบโตของสิ่งต่ำงๆ ในธรรมชำติ (Marsh , 1986 , curricula ; An Analytical Introduction :53-57) รู ป แ บ บ ก ำ ร พั ฒ น ำ ห ลั ก สู ต ร ต ำ ม แ น ว คิ ด ข อ ง ว อ ล์ ค เ ก อ ร์ แบ่งเป็นกระบวนกำรพัฒนำหลักสูตรออกเป็น 3ขั้นตอน คือ (Walker , 1971,curriculum TheoryNetwork: 58- 59) 2.กำรกำหนดวัตถุประสงค์ ( Define Objectives) 3.กำรออกแบบกำรจัดกำรเรียนกำรสอน ( Design theteaching –learning programme) 4.กำรนำหลักสูตรไปใช้ ( Interpretand implement the programme ) 5.กำรประเมินกำรเรียนรู้และกำรประเมินหลักสูตร ( Assess and evaluate )
  • 24.
    กำรพัฒนำหลักสูตร หน้ำ 24 ขั้นตอนที่1 ศึกษาข้อมูลพื้นฐาน ซึ่งได้มำจำกกำรศึกษำเชิงประจักษ์ที่ได้จำกมุมมองต่ำงๆ ควำมเชื่อค่ำนิยมทฤษฎีแนวคิดเป้ำหมำยเพื่อเป็นข้อมูลพื้นฐำนในกำรพิจำรณำสร้ำงหลักสูตรต่อไปในอนำคต ทั้งนี้ มีควำมจำเป็นที่ต้องวิเครำะห์ปัญหำต่ำงๆ ไว้ล่วงหน้ำซึ่งเป็นประโยชน์ในกำรดำเนินกำรขั้นต่อไป ขั้ น ต อ น ที่ 2 ก า ร พิ จ า ร ณ า ไ ต ร่ ต ร อ ง ( Deliberates) ซึ่งเป็นกำรนำข้อมูลพื้นฐำนทั่วไปที่ได้จำกกำรวิเครำะห์ปัญหำต่ำงเข้ำมำสู่กระบวนกำรปรึกษำหรือกำรอภิปรำย กำรวิพำกษ์วิจำรณ์เพื่อพิจำรณำทำงเลือกต่ำงๆ ก่อนที่จะออกแบบหลักสูตร โดยกำรถ่วงน้ำหนักทำงเลือกต่ำงๆ (eight alternatives) ในทุกๆ ด้ำนอย่ำงเป็นรูปธรรม ทั้งในเชิงต้นทุน ค่ำใช้จ่ำยและประโยชน์ที่ได้รับมำ กำรพิ จำรณ ำท ำง เลือ กนี้ จะ ก่อใ ห้ เกิดควำม ไม่แน่ ใ จว่ำเป็ น ท ำง เลือก ที่ ดีที่ สุ ด ดัง นั้ น จึงสำมำรถที่จะยอมรับหรือปฏิเสธได้อย่ำงเต็มที่ก่อนกำรกำหนดทิศทำงที่ถูกต้องในกำรออกแบบหลักสู ตรต่อไ ป ขั้ น ต อ น ที่ 3 ก า ร อ อ ก แ บ บ ห ลั ก สู ต ร ( Curriculum design) เ ป็ น ก ำ ร วิ นิ จ ฉั ย เ กี่ ย ว กั บ ส ำ ร ะ ส ำ คั ญ ข อ ง ห ลั ก สู ต ร ก่ อ น โ ด ย ค ำ นึ ง ถึ ง อ ง ค์ ป ร ะ ก อ บ อ ย่ำ ง ร อ บ ด้ ำน ข อ ง ก ร ะ บ ว น ก ำ ร พั ฒ น ำห ลั ก สู ต ร ซึ่ ง ไ ม่ ก ำ ห น ด รู ป แ บ บ ห ลั ก สู ต ร ไ ว้ ล่ ว ง ห น้ ำ แต่ใ ช้ใ น ก ำรแส วง ห ำควำมเห มำะ ส มที่ส อ ดคล้อง กับ ค วำมเ ป็ น จริ ง ขอ ง สถ ำน กำรณ์ เป็ น ก ำรเลือ กที่ ผ่ำน ก ำรก ลั่น ก รอง ม ำแ ล้ว แ ละ มีควำมชัด เจน ใ น อง ค์ ประ กอ บ ต่ำง ๆ โด ยสำมำรถชี้ เฉ พ ำะ เจำะ จง ควำมต้อ ง กำรห ลักสู ตรขอ ง ชุม ช น ได้ชัด เจน ม ำกยิ่ง ก ว่ำ รูปแบบของหลักสูตรเชิงวัตถุประสงค์กำรออกแบบหลักสูตรเชิงพลวัตเป็นพรรณนำควำมเชื่อมโยงจำกข้อมูลพื้ นฐำน โดยนำตัวแปรต่ำงๆ ที่เกี่ยวข้องมำสู่กระบวนกำรพิจำรณำไตร่ตรองอย่ำงรอบคอบ (Deliberations) ซึ่งเป็นกำรเลือกวิธีที่ดีที่สุดจำกนั้นเริ่มก้ำวไปสู่จุดสุดท้ำย คือ กำรออกแบบหลักสูตรที่มีลักษณะเฉพำะเจำะจง รูปแบบกำรพัฒนำหลักสูตรตำมแนวคิดของวอล์คเกอร์ แสดงดังภำพประกอบ 9 ควำมเชื่อค่ำนิยม ทฤษฎี แนวคิด เป้ำหมำย ข้อมูลพื้นฐำนทั่วไป (Platform )
  • 25.
    กำรพัฒนำหลักสูตร หน้ำ 25 ภำพประกอบ9 รูปแบบกำรพัฒนำหลักสูตรตำมแนวคิดของวอล์คเกอร์ ( สิทธิชัย เทวธีรัตน์ , 2543: 40) 5.2 รูปแบบการพัฒนาหลักสูตรของไทย กำรพัฒนำหลักสูตรเพื่อใช้ในกำรจัดกำรเรียนกำรสอนขั้นพื้นฐำนเท่ำที่ผ่ำนมำเป็นหน้ำที่ของหน่วยงำ นระ ดับน โยบำย โดยกรมวิช ำกำร เป็ น ผู้พัฒ น ำหลักสู ตรแกนกลำงหรือหลักสูตรระดับช ำติ รวมทั้งเป็ น ผู้จัดเนื้ อหำสำระแบบเรียน สื่อรำยวิชำต่ำงๆ ให้โรงเรียนใช้เห มือน กันทั่วประเทศ แม้ว่ำใ น คู่มือหลักสู ตรประ ถมศึก ษำ พุทธศักรำช 2521 (ฉบับปรับปรุ ง พุทธศักรำช 2533) เปิ ดโอ กำส ใ ห้ โรง เรี ยน พัฒ น ำห ลักสู ตรใ ห้ ส อด คล้อ ง กับ บ ริ บท ขอ ง โรงเรี ยน ได้เอ ง แต่ก็มีโรงเรียนจำนวนไม่น้อยมำกคือประมำณร้อยละ 27(สำนักงำนคณะกรรมกำรกำรศึกษำแห่งชำติ.2543 : 296) ที่ มี ห ลั ก สู ต ร ส อ ด ค ล้ อ ง กั บ ท้ อ ง ถิ่ น แ ล ะ ผู้ เ รี ย น ดั ง นั้ น กำรศึกษำรูปแบบกำรพัฒนำหลักสูตรที่มุ่งส่งเสริมให้สถำนศึกษำสำมำรถพัฒนำหลักสูตรได้ในบริบทของประเ ทศจำกแนวคิดของหน่วยงำนต่ำงๆ ซึ่งมีส่วนสำคัญในกำรกำหนดรูปแบบ รวมทั้งแนวคิดของนักวิชำกำร อันนำไปสู่กำรสังเครำะห์เป็นรูปแบบสำหรับกำรพัฒนำหลักสูตรโรงเรียนในครั้งนี้ มีดังต่อไปนี้ 5.2.1 รูปแบบการพัฒนาหลักสูตรของกรมวิชาการ ก ร ม วิ ช ำ ก ำ ร ก ร ะ ท ร ว ง ศึ ก ษ ำ ธิ ก ำ ร ( 2539 : 2-35) ได้กำหนดให้โรงเรียนสำมำรถพัฒนำหลักสูตรเองได้ภำยใต้แนวทำงกำรพัฒนำหลักสูตรท้องถิ่นซึ่งมีรูปแบบกำ รดำเนินงำนพัฒนำหลักสูตร 4 ลักษณะ ดังต่อไปนี้ 1. กำรพัฒนำหลักสูตรโดยกำรปรับกิจกรรมกำรเรียนกำรสอน 2. กำรพัฒนำหลักสูตรโดยกำรปรับรำยละเอียดของเนื้อหำ 3. กำรพัฒนำหลักสูตรโดยกำรพัฒนำสื่อกำรเรียนกำรสอน 4. กำรพัฒนำหลักสูตรโดยกำรจัดทำวิชำ/รำยวิชำเพิ่มเติมขึ้นมำใหม่ 1. การพัฒนาหลักสูตรโดยการปรับกิจกรรมการเรียนการสอน กำรพิจำรณำไตร่ตรอง (Deliberation ) กำรออกแบบหลักสูตร (Curriculum design )
  • 26.
    กำรพัฒนำหลักสูตร หน้ำ 26 กำ ร พั ฒ น ำ ห ลั ก สู ต ร โ ด ย ก ำ ร ป รั บ กิ จ ก ร ร ม ก ำ ร เ รี ย น ก ำ ร ส อ น โดยศึกษำจำกคำอธิบำยหรือคำอธิบำยวิชำที่กำหนด ซึ่งประกอบด้วยส่วนต่ำงๆ คือ 1 . 1 กิ จ ก ร ร ม ไ ด้ แ ก่ ส่วนที่ระบุถึงแนวกำรจัดกิจกรรมกำรเรียนกำรสอนที่ต้องจัดให้แก่ผู้เรียนสังเกตได้จำกคำว่ำ ศึกษำค้นคว้ำ ทดลอง สำรวจ ฝึก ปฏิบัติ วิเครำะห์ อภิปรำย ฯลฯ 1 . 2 เ นื้ อ ห ำ ไ ด้ แ ก่ ส่วนที่ระบุถึงหัวข้อหรือขอบข่ำยของเนื้อหำที่จะนำมำให้ผู้เรียนหรือฝึกเพื่อให้บรรลุตำมจุดประสงค์ 1.3 จุดป ระ สงค์ ได้แก่ส่วน ที่ระ บุถึง พ ฤติกรรมที่ต้อง กำรให้ เกิดขึ้น กับผู้เรียน ห ลั ง จ ำ ก ที่ ไ ด้ เรี ย น รู้ ห รื อ ฝึ ก ทั ก ษ ะ ต ำ ม ที่ ไ ด้ ร ะ บุ ไ ป แ ล้ ว ใ น ข้ อ 1.1 แ ล ะ 1.2 พฤติกรรมที่ต้องกำรให้เกิดขึ้นนี้ประกอบด้วนส่วนที่เป็นควำมรู้ ทักษะ เจตคติ และกระบวนกำร ผ ล ที่ ไ ด้ จ ำก ก ำร ศึ ก ษ ำ วิเค ร ำ ะ ห์ ค ำ อ ธิ บ ำย ห รื อ ค ำอ ธิ บ ำย ร ำย วิช ำ นี้ ช่วยท ำใ ห้ผู้ส อน มองเห็ น ภ ำพ ง ำน สอน ของ เนื้ อห ำห รื อรำยวิช ำดังกล่ำวได้ชัดเจน ขึ้ น ว่ำต้องจัดกิจกรรมกำรเรียน กำรสอนวิธีใด มีขอบข่ำยเนื้ อหำที่ต้องเรียนรู้หรือฝึ กทักษะอะไรบ้ำง และ ประ กำรสุ ดท้ำยต้องกำรให้ผู้เรียน มีห รือเกิดพ ฤติกรรมทั้งใน ด้ำน ควำมรู้ ทักษะ เจตคติ รวมทั้งกำรจัดกำรอะไรบ้ำง กิจกรรมต่ำงๆ ที่วิเครำะห์ ออกมำนี้ หลักสู ตรกำหน ดไว้กว้ำง ๆ เป็ น ห น้ ำ ที่ ข อ ง โ ร ง เรี ย น ที่ ต้ อ ง พิ จ ำร ณ ำว่ำกิ จ ก ร ร มดั ง ก ล่ำว ค ว ร จัด โ ด ย วิธี ใ ด จัดอย่ำงไรให้เหมำะสมสอดคล้องกับสภำพและควำมต้องกำรของท้องถิ่น เนื้อหำและตัวผู้เรียน เช่น กิจกรรม “ศึกษำ” สำมำรถจะจัดรูปแบบหรือวิธีกำร “ศึกษำ” ได้หลำยวิธี เช่น - ฟังคำอธิบำยจำกครู - ค้นคว้ำจำกห้องสมุดของโรงเรียน - ค้นคว้ำจำกแหล่งวิทยำกำรอื่นๆ - เชิญผู้ทรงคุณวุฒิในท้องถิ่นมำบรรยำย - ออกไปสัมภำษณ์ผู้ทรงคุณวุฒิหรือผู้เกี่ยวข้องในท้องถิ่น - ออกไปสำรวจดูสภำพจริงในพื้นที่ - สังเกตสิ่งแวดล้อม - ออกไปทัศนศึกษำ - รวบรวมข้อมูลจำกแหล่งต่ำงๆ - นำหรือพัฒนำภูมิปัญญำท้องถิ่นมำใช้ - วิเครำะห์ข้อมูลที่ได้ เช่น ควำมสัมพันธ์ด้ำนควำมเหมือนและควำมแตกต่ำงสิ่งที่เป็นเหตุและผล
  • 27.
    กำรพัฒนำหลักสูตร หน้ำ 27 ฯลฯ จะเห็นได้ว่ำกิจกรรมกำร“ศึกษำ”นั้น โรงเรียนสำมำรถ “ศึกษำ”ตำมที่กำหนดได้ด้วยวิธีกำรต่ำงๆ ห ล ำ ย วิ ธี แ ล ะ แ ต่ ล ะ วิ ธี มี ขั้ น ต อ น ข อ ง ก ำ ร ป ฏิ บั ติ ที่ แ ต ก ต่ ำ ง กั น อ อ ก ไ ป ไม่ว่ำโรงเรียน ต้องตัดสิน ใจเลือกหรือปรับกิจกรรมกำรเรียน กำรสอน เป็ น ลักษณะใดก็ตำม กิจกรรมที่จัดนั้นต้องเป็นกิจกรรมที่ทำให้ผู้เรียนได้ลงมือปฏิบัติและได้เรียนรู้จริงเกี่ยวกับท้องถิ่นของตนเองได้ม ำกที่สุด ต้องจัดให้สอดคล้องกับแนวทำงกำรพัฒนำที่ได้จำกกำรวำงแผนอย่ำงมียุทธศำสตร์ของโรงเรียน ที่สำคัญต้องไม่ทำให้จุดประสงค์กำรเรียนรู้เปลี่ยนแปลงไป 2. การพัฒนาหลักสูตรโดยการปรับรายละเอียดของเนื้อหา ก ำ ร พั ฒ น ำ ห ลั ก สู ต ร ลั ก ษ ณ ะ นี้ เป็ น กำรดำเนิ น กำรต่อเนื่ อง จำกที่โรง เรียน ได้วิเครำะห์ เนื้ อหำ/คำอธิ บำยรำยวิช ำมำแล้ว โรงเรียนต้องนำเอำผลกำรวิเครำะห์ในส่วนที่เป็นเนื้อหำมำวิเครำะห์ต่อไปอีกว่ำจำกหัวข้อหรือขอบข่ำยเนื้อหำที่ หลักสูตรกำหนดไว้ในแต่ละหัวข้อนั้นควรมีกำรเพิ่มเติมวิเครำะห์รำยละเอียดอะไรอีกบ้ำงว่ำพัฒนำหลักสูตรโดย ก ำ ร ป รั บ ร ำ ย ล ะ เ อี ย ด เ นื้ อ ห ำ นี้ โรงเรียนสำมำรถพิจำรณำกำหนดรำยละเอียดเนื้อหำเพิ่มเติมให้สอดคล้องกับสภำพและควำมต้องกำรของท้องถิ่ น ไ ด้ อ ย่ ำ ง เ ต็ ม ที่ โดยต้องไม่ทำให้จุดประสงค์กำรเรียนรู้เปลี่ยนไปและต้องไม่คำนึงถึงควำมเหมำะสมของเวลำและผู้เรียนด้วยกำ รพัฒนำหลักสูตรในลักษณะนี้ โรงเรียนสำมำรถดำเนินกำรได้เอง 3. การพัฒนาหลักสูตรโดยการพัฒนาสื่อการเรียนการสอน กำรพัฒน ำหลักสูตรในลักษณะของกำรพัฒน ำสื่ อกำรเรียนกำรสอน ด้วยกำรเลือก ปรับปรุงหรือจัดทำสื่อกำรเรียนกำรสอนขึ้นใหม่ มีลักษณะดังนี้ 3.1 ป ร ะ เ ภ ท ข อ ง สื่ อ ก ำ ร เ รี ย น ก ำ ร ส อ น จำแนกประเภทตำมลักษณะของสื่อกำรเรียนกำรสอนได้ดังนี้ 3.1.1 ห นั ง สื อ เ รี ย น เป็นหนังสือที่กระทรวงศึกษำธิกำรกำหนดให้ใช้สำหรับกำรเรียนมีสำระตรงที่ระบุไว้ในหลักสูตรอย่ำงถูกต้อง อำจมีลักษณะเป็นเล่ม เป็นแผ่นหรือเป็นชุดก็ได้ 3.1.2 คู่มื อ ค รู แ ผ น ก ำ ร ส อ น แ น ว ก ำ ร ส อ น ห รื อ เ อ ก ส ำ ร อื่ น ๆ ที่จัดทำขึ้นเพื่อช่วยครูในกำรจัดกิจกรรมกำรเรียนกำรสอนแต่ละรำยวิชำให้เป็นไปตำมจุดประสงค์ของหลักสูตร 3.1.3 ห นั ง สื อ เ ส ริ ม ป ร ะ ส บ ก ำ ร ณ์ เป็นหนังสือที่จัดทำขึ้นโดยคำนึงถึงประโยชน์ในด้ำนกำรศึกษำหำควำมรู้ของตนเอง ควำมสนุกสนำนเพลิดเพลิน
  • 28.
    กำรพัฒนำหลักสูตร หน้ำ 28 ควำมซำบซึ้งในคุณค่ำของภำษำกำรเสริมสร้ำงทักษะและ นิสัยรักกำรอ่ำน กำรเพิ่มพูนควำมรู้ ค ว ำ ม เ ข้ ำ ใ จ ใ น สิ่ ง ที่ เ รี ย น รู้ ต ำ ม ห ลั ก สู ต ร ใ ห้ ก ว้ ำ ง ข ว ำ ง ขึ้ น ห นั ง สื อ ป ร ะ เภ ท นี้ โ ร ง เ รี ย น ค ว ร จั ด ไ ว้บ ริ ก ำ ร ค รู แ ล ะ นั ก เ รี ย น ใ น โ ร ง เ รี ย น หนังสือเสริมประสบกำรณ์จำแนกออกเป็น 4 ประเภท คือ 1. ห นั ง สื อ อ่ ำ น น อ ก เ ว ล ำ เป็นหนังสือที่กระทรวงศึกษำธิกำรกำหนดให้ใช้ในกำรเรียนวิชำใดวิชำหนึ่งตำมหลักสูตรนอกเหนือจำกหนังสือ เ รี ย น ส ำ ห รั บ ใ ห้ นั ก เ รี ย น อ่ ำ น น อ ก เ ว ล ำ เ รี ย น โดยถือว่ำกิจกรรมกำรเรียนกำรสอนเกี่ยวกับหนังสือนี้เป็นส่วนหนึ่งของกำรเรียนตำมหลักสูตร 2. ห นั ง สื อ อ่ ำ น เ พิ่ ม เ ติ ม เป็ น หนังสือที่มีสำระอิงหลักสูตรสำหรับให้นักเรียน อ่ำนเพื่อศึกษำห ำควำมรู้เพิ่มเติมด้วยตนเอง ต ำ ม ค ว ำ ม เห ม ำ ะ ส ม กับ วัย แ ล ะ ค ว ำ ม ส ำ ม ำ ร ถ ใ น ก ำ ร อ่ำ น ข อ ง แ ต่ล ะ บุ ค ค ล หนังสือประเภทนี้เคยเรียกว่ำหนังสืออ่ำนประกอบ 3.ห นังสื ออุเทศ เป็ น หนัง สือสำหรับใช้ค้น คว้ำอ้ำงอิงเกี่ยวกับกำรเรียน โดยมีกำรเรียบเรียงเชิงวิชำกำร 4. ห นั ง สื อ ส่ ง เ ส ริ ม ก ำ ร อ่ ำ น เป็ น หนังสือที่จัดทำขึ้นโดยมีวัตถุประสงค์เน้นไปในทำงส่งเสริมให้ผู้อ่ำนเกิดทักษะในกำรอ่ำน และมีนิสัยรักกำรอ่ำนมำกยิ่งขึ้นอำจเป็นหนังสือวรรณคดีนวนิยำย นิยำย ฯลฯที่มีลักษณะไม่ขัดต่อวัฒนธรรม ประเพณีและศีลธรรมอันดีงำม ให้ควำมรู้ มีคติและสำระประโยชน์ 3.1.4 แ บ บ ฝึ ก หั ด เป็ น สื่ อ ก ำ รเ รี ย น ส ำห รับ ใ ห้ ผู้เรี ย น ได้ ฝึ ก ป ฏิ บั ติ เพื่อช่วยเสริมให้เกิดทักษะและควำมแตกฉำนในบทเรียน 3.1.5สื่อกำรเรียนกำรสอนอื่นๆ เช่น สื่อประสม วีดีทัศน์ เทปบันทึกเสียง ภำพพลิก แผ่นภำพ เป็นต้น สื่ อ ก ำ ร เรี ย น ก ำร ส อ น ดั ง ก ล่ำ ว ข้ ำง ต้ น โ ร ง เรี ย น ส ำม ำร ถ เลื อ ก ใ ช้ ปรับปรุงหรือจัดทำขึ้นเพื่อใช้ในกำรจัดกิจกรรมกำรเรียนกำรสอนได้ตำมควำมเหมำะสม 3.2 กำรเลือกใช้สื่อกำรเรียนกำรสอน เนื่ อง จำกสื่ อกำรเรียน กำรสอน มีห ลำยประ เภ ทตำมที่กล่ำวมำข้ำง ต้น แล้ว แล ะ สื่ อ ก ำรเรี ย น กำร ส อ น แต่ล ะ ป ระ เภ ท ก็มีลัก ษ ณ ะ เฉ พ ำะ ที่ แต ก ต่ำง กัน ออ ก ไ ป อี ก ทั้ ง สื่ อ ก ำร เ รี ย น ก ำร ส อ น ที่ ผ ลิ ต จ ำก ส่ ว น ก ล ำ ง ก็ มัก จ ะ ใ ห้ เนื้ อ ห ำ ทั่ ว ไ ป ๆ
  • 29.
    กำรพัฒนำหลักสูตร หน้ำ 29 ซึ่ง ไ ม่ เ จ ำ ะ จ ง เ ฉ พ ำ ะ ท้ อ ง ถิ่ น ใ ด ท้ อ ง ถิ่ น ห นึ่ ง ฉะนั้นโรงเรียนจึงควรเลือกใช้สื่อกำรเรียนกำรสอนให้เหมำะสมกับสภำพของท้องถิ่นตน โดยมีขั้นตอนดังนี้ 3.2.1วิเครำะห์ หลักสูตร โดยวิเครำะห์ จุดประสงค์ คำอธิบำย/คำอธิบำยรำยวิช ำ และคำบเวลำเรียน ที่ปรำกฏในหลักสูตรว่ำ วิชำ/รำยวิชำนั้นมุ่งให้ผู้เรียนเกิดควำมรู้ เจตคติ ค่ำนิยม ทักษะ แ ล ะ ก ำ รป ฏิ บั ติ อ ย่ำง ไ ร มีข อ บ ข่ำ ย เนื้ อ ห ำ เพี ยง ใ ด แ ล ะ มีค ำ บ เว ล ำ เรี ย น เท่ำ ไ ร เพื่อนำมำกำหนดสื่อกำรเรียนกำรสอนอย่ำงเหมำะสมและมีประสิทธิภำพ 3.2.2 ส ำ ร ว จ ร ว บ ร ว ม สื่ อ ก ำ ร เ รี ย น ก ำ ร ส อ น ที่มีเนื้อหำสำระเกี่ยวข้องหรือสอดคล้องกับจุดประสงค์และคำอธิบำย/คำอธิบำยรำยวิชำจำกแหล่งต่ำงๆเช่น ห้ อ ง ส มุ ด ส ถ ำ บั น ก ำ ร ศึ ก ษ ำ ใ น ท้ อ ง ถิ่ น ร้ ำ น จ ำ ห น่ ำ ย ห นั ง ฯ ล ฯ เพื่อนำมำศึกษำวิเครำะห์ควำมเหมำะสมและสอดคล้องกับหลักสูตร 3.2.3วิเครำะห์สื่อกำรเรียนกำรสอน ที่ได้จำกกำรสำรวจและรวบรวมไว้ตำม ข้อ 3.2.2 เพื่อพิจำรณำว่ำสื่อกำรเรียนกำรสอนดังกล่ำวสำมำรถนำมำใช้ประกอบกำรเรียนกำรสอนตำมหลักสูตรได้หรือไม่ เพียงใด 3.3 กำรปรับปรุงสื่อกำรเรียนกำรสอน โรงเรียนอำจปรับปรุงสื่อกำรเรียนกำรสอนทั้งหนังสือเรียน คู่มือครู แผน กำรสอน แนวกำรสอนหนังสือเสริมประสบกำรณ์ ให้ครอบคลุมเนื้อหำที่ปรับรำยละเอียด หรือให้เป็นปัจจุบันได้ 3.4 กำรจัดทำสื่อกำรเรียนกำรสอน เมื่อโรงเรียนได้วิเครำะห์สื่อกำรเรียนกำรสอนเพื่อเลือกใช้ให้เหมำะสมกับสภำพของท้องถิ่นแล้วพบว่ำ มีควำมจำเป็นที่โรงเรียนจะต้องจัดทำสื่อกำรเรียนกำรสอนขึ้นใหม่เพื่อให้สำมำรถนำไปใช้จัดกิจกรรมกำรเรียนก ำรสอนให้มีประสิทธิภำพยิ่งขึ้น เช่น หนังสือเรียน คู่มือครู แผนกำรสอน หนังสือเสริมประสบกำรณ์ แบบฝึกหัด สื่อกำรเรียนกำรสอนอื่นๆ เป็นต้น 4. ก าร พั ฒ น าห ลั ก สู ต ร โด ย ก ารจั ด ท าวิ ช า/ราย วิ ช าเพิ่ ม เติ ม ขึ้ น ม าให ม่ แนวการจัดทาวิชา/รายวิชาเพิ่มเติม กำรพัฒนำหลักสูตรลักษณะนี้เป็นกำรจัดทำวิชำหรือรำยวิชำขึ้นใหม่หลังจำกที่ศึกษำมำแล้วพบว่ำ สิ่งที่ควรพัฒนำนั้นไม่มีปรำกฏอยู่ใน หลักสู ตรของกลุ่มประสบกำรณ์ห รือรำยวิชำ/กลุ่มวิชำใดๆ ใน ห ลักสู ตรแกน กล ำง กำรพัฒ น ำห ลักสู ตรโดยกำรจัดท ำรำยวิช ำ/รำยวิช ำขึ้ น ใ ห ม่นี้ ควรดำเนินกำรในรูปแบบของคณะทำงำนโดยมีขั้นตอนกำรจัดทำดังนี้
  • 30.
    กำรพัฒนำหลักสูตร หน้ำ 30 1. ศึ ก ษ ำ จุ ด ห ม ำ ย ข อ ง ห ลั ก สู ต ร จุ ด ป ร ะ ส ง ค์ แ ล ะ โ ค ร ง ส ร้ ำ ง เนื้ อ ห ำข อ ง ก ลุ่ม ป ร ะ ส บ ก ำร ณ์ /ก ลุ่มวิช ำ/ร ำย วิช ำต่ำง ๆ จ ำก ห ลัก สู ต ร แ ก น ก ล ำ ง เพื่อใช้เป็นข้อมูลพื้นฐำนประกอบกำรพิจำรณำจัดทำและเพื่อป้องกันไม่ให้เกิดกำรซ้ำซ้อนกับเนื้อหำที่มีอยู่ 2 . นำเอำผลกำรศึกษำผลกำรวิเครำะห์สภำพที่ควรจะเป็นของกำรจัดกำรศึกษำที่สอดคล้องกับควำมเปลี่ยนแปลงขอ งท้องถิ่น ที่ได้จำกกำรวำงแผนอย่ำงมียุทธศำสตร์มำใช้เป็นข้อมูลในกำรกำหนดจุดประสงค์และเนื้อหำ 3. กำหนดจุดประสงค์ของวิชำ/รำยวิชำที่จะดำเนินกำรจัดทำขึ้นใหม่ โดย 3 .1 วิเ ค ร ำ ะ ห์ จ ำ ก ปั ญ ห ำ /ค ว ำม ต้ อ ง ก ำ ร ข อ ง ท้ อ ง ถิ่ น ซึ่ ง ไ ด้ แ ก่ สิ่งที่ต้องกำรให้รู้พฤติกรรมที่ต้องกำรให้เกิดและเงื่อนไขต่ำงๆ (ถ้ำมี) 3 . 2 กำห นดจุดประสงค์ให้ครอบคลุมกับสภำพ ที่ต้องกำรให้เกิดกับผู้เรียน เมื่อเรียน จบรำยวิชำนั้ น ไม่ใช่กำรดำเนินกำรงำนหรือกิจกรรม 4.กำหนดเนื้อหำโดยกำรวิเครำะห์จำกจุดประสงค์ซึ่งระบุคำหลักของจุดประสงค์รำยวิชำนั้น ซึ่งประกอบด้วยส่วนที่เป็ นควำมรู้ (สิ่งที่ให้ผู้เรียน/ศึกษำ) และส่วนที่เป็ นทักษะ (สิ่งที่ต้องกำรฝึก) เนื้อหำที่กำหนดนี้ต้อง 4.1 สอดคล้องกับจุดประสงค์รำยวิชำ 4.2 ประกอบด้วยส่วนที่เป็นควำมรู้และทักษะ 4.3 เหมำะสมกับวัยและพื้นควำมรู้ของผู้เรียน 4.4 เหมำะสมกับคำบเรียน 4.5ไม่ขัดต่อควำมมั่น คงของชำติ ระบบกำรปกครองตำมห ลังประช ำธิ ปไตย อันมีพระมหำกษัตริย์เป็นประมุข และไม่ขัดต่อศีลธรรมอันดี 5. กำห น ดคำบ เวลำเรี ยน ส ำห รับ คำอธิ บ ำยห รื อรำยวิช ำที่ จัดท ำขึ้ น ใ ห ม่ ใ น ก ำ ร ก ำ ห น ด ค ำ บ เ ว ล ำ ต้ อ ง เป็ น ไ ป ต ำ มเ งื่ อ น ไ ข เช่ น ร ะ ดั บ ป ร ะ ถ ม ศึ ก ษ ำ จำนวนคำบเวลำเรียนที่กำหนดขึ้นนั้นต้องไม่ทำให้คำบเวลำเรียนสำหรับกลุ่มประสบกำรณ์/หน่วยย่อยที่มีอยู่เปลี่ ยนแปลงไป 6 . เ ขี ย น ค ำ อ ธิ บ ำ ย / ค ำ อ ธิ บ ำ ย ร ำ ย วิ ช ำ ให้เป็ นไปตำมรูปแบบที่กำหนดไว้ในหลักสูตรแม่บทโดยระบุแนวกำรจัดกิจกรรมกำรเรียนกำรสอน เนื้อหำและจุดประสงค์กำรเรียนรู้ของรำยวิชำ ตำมแบบฟอร์มที่กำหนด
  • 31.
    กำรพัฒนำหลักสูตร หน้ำ 31 7.จัดทำเอกสำรชี้แจงรำยละเอียดประกอบกำรจัดทำวิชำหรือรำยวิชำที่จัดทำขึ้นใหม่ ตำมแบบฟอร์มที่กำหนด โดยให้มีรำยละเอียดเนื้อหำ ประกอบด้วย 7.1 เหตุผลควำมจำเป็น 7.2 จุดประสงค์ (ของวิชำ/รำยวิชำที่จัดทำ) 7.3 ขอบข่ำยเนื้อหำ 7.4 แนวกำรจัดกิจกรรมกำรเรียนกำรสอน 7.5 สื่อกำรเรียนกำรสอนที่สำมำรถนำมำใช้ในกำรจัดกิจกรรมกำรสอน 7.6 แนวกำรวัดผลประเมินผล 8 . ใ น ก ำ ร เ ส น อ ข อ อ นุ มั ติ ใ ห้ ส่ ง เ อ ก ส ำ ร ใ น ข้ อ 6 แ ล ะ 7 ใ ห้ แ ก่ ห น่ ว ย ง ำ น ที่ ท ำ ห น้ ำ ที่ พิ จ ำ ร ณ ำ อ นุ มั ติ เมื่อได้รับอนุมัติและกระทรวงศึกษำธิกำรให้ใช้คำอธิบำย/คำอธิบำยรำยวิชำดังกล่ำวแล้วจึงนำเอำคำอธิบำยหรือร ำย วิ ช ำ ดั ง ก ล่ำ ว ม ำ จั ด ท ำ ก ำ ร เ รี ย น ก ำ ร ส อ น ใ น โ ร ง เ รี ย น แ ล ะ ต้ อ ง ไ ม่ลื ม ว่ำ เนื้ อห ำรำยวิช ำที่ท ำขึ้ น ให ม่ต้องไม่เป็ น เนื้ อห ำที่ ซ้ ำซ้อน กับ เนื้ อหำที่มีอยู่แล้วใ น แม่บ ท เนื้ อ ห ำ ใ น ก ลุ่มป ร ะ ส บ ก ำร ณ์ /ร ำย วิช ำ/ก ลุ่มวิช ำเดี ย ว กัน ห รื อ ต่ำง ก ลุ่มกัน ก็ต ำ ม ดังนั้นต้องตรวจสอบรำยละเอียดของเนื้อหำก่อนลงมือพัฒนำ สำหรับเกณฑ์ที่ใช้ในกำรพิจำรณำอนุมัติคำอธิบำย/คำอธิบำยรำยวิชำที่จัดทำประกอบด้วยเกณฑ์ต่ำงๆ ดังนี้ 1. สนองและสอดคล้องกับหลักกำร จุดหมำย และโครงสร้ำงของหลักสูตร 2 . เป็นส่วนหนึ่งของโครงสร้ำงควำมรู้ในแต่ละกลุ่มประสบกำรณ์หรือกลุ่มวิชำตำมที่โครงสร้ำงหลักสูตรทั้ง 3 ระดับกำหนดไว้ 3. สอดคล้องและสนองต่อสภำพเศรษฐกิจ สังคม และควำมต้องกำรของท้องถิ่นอย่ำงแท้จริง 4. มีควำมสมบูรณ์และควำมพร้อมเพียงพอในกำรนำไปใช้ในกำรเรียนกำรสอน ปัจจัย กระบวนกำร ผลผลิตและผลกระทบ 5. เป็ น ผลผลิตจำกกำรน ำข้อมูลใน ระ ดับท้อง ถิ่น มำพัฒน ำกำรเรียน กำรสอน ทั้งในด้ำนหลักสูตร สื่อกำรเรียนกำรสอน และเทคนิคกำรสอน 6. ไม่เป็นเนื้อหำวิชำ/รำยวิชำที่ซ้ำซ้อนกับเนื้อหำวิชำหรือรำยวิชำที่มีอยู่ในหลักสูตรแกนกลำง
  • 32.
    กำรพัฒนำหลักสูตร หน้ำ 32 7.ไม่มีเนื้อหำที่กล่ำวมำโดยตรงกับพำดพิงในลักษณะที่ลบหลู่สถำบันชำติ ศำสน ำ พระมหำกษัตริย์ ไม่ขัดต่อหลักกำรปกครองระบบประช ำธิ ปไตย ไม่ขัดกับหลักศีลธรรมอัน ดี และไม่กระทบกระเทือนต่อควำมมั่นคงของชำติ 8 . มี รู ป แ บ บ แ ล ะ วิ ธี ก ำ ร เ ขี ย น ส อ ด ค ล้ อ ง และเป็นไปตำมที่หลักสูตรของกระทรวงศึกษำธิกำรกำหนด จำกรูปแบบกำรพัฒน ำหลักสู ตรด้วยกำรปรับกิจกรรม ปรับเนื้ อหำ ปรับปรุงสื่ อ แ ล ะ เ พิ่ ม เ ติ ม ร ำ ย วิ ช ำ ดั ง ก ล่ ำ ว ม ำ แ ล้ ว กรมวิชำกำรได้กำห นดขั้นตอนกำรดำเนิ นกำรพัฒน ำหลักสูตรตำมควำมต้องกำรของท้องถิ่น และปรับปรุงแบบกำรพัฒนำหลักสูตรด้วยกำรเพิ่มกิจกรรมกำรจัดทำสื่อใหม่เพิ่มเติมขึ้นมำซึ่งขั้นตอนในกำรพัฒ นำหลักสูตรตำมควำมต้องกำรของท้องถิ่น (กรมวิชำกำร กระทรวงศึกษำธิกำร, 2543: 4-6) มีดังนี้ 1. ศึกษำวิเครำะห์ข้อมูลพื้นฐำนในเรื่องต่ำงๆ เช่น 1.1 ด้ำนกำรศึกษำ 1.2 ด้ำนเศรษฐกิจ 1.3 ด้ำนสังคมวัฒนธรรม 1.4 ด้ำนสิ่งแวดล้อม 1.5 ด้ำนกำรสื่อสำร/คมนำคม 1.6 ด้ำนประชำกร 2. ศึกษำวิเครำะห์หลักสูตรในด้ำนต่ำงๆ ดังนี้ 2.1 หลักกำร จุดหมำย และโครงสร้ำง 2.2 จุดประสงค์และคำอธิบำยรำยวิชำ 3. วำงแผนและจัดทำหลักสูตรตำมควำมต้องกำรของท้องถิ่นในลักษณะต่ำงๆ เช่น 3.1 กำรปรับกิจกรรมกำรเรียนกำรสอน 3.2 กำรปรับรำยละเอียดเนื้อหำ 3.3 ปรับปรุง และ/หรือเลือกใช้สื่อกำรเรียนกำรสอน 3.4 จัดทำสื่อกำรเรียนขึ้นใหม่ 3.5 จัดทำคำอธิบำยและรำยวิชำเพิ่มเติม 4. กำหนดแนวทำงกำรจัดกำรเรียนรู้ 5. จัดทำแผนกำรสอน
  • 33.
    กำรพัฒนำหลักสูตร หน้ำ 33 กำรพัฒน ำห ลักสู ต รตำมค วำม ต้อ ง ก ำรข อง ท้อ ง ถิ่น ใ น ลักษ ณ ะ ที่ 3.1-3.4 ส ถ ำ น ศึ ก ษ ำ ไ ม่จ ำ เป็ น ต อ ง ข อ อ นุ มัติ /ข อ อ นุ ญ ำ ต จ ำก ก ร ะ ท ร ว ง ศึ ก ษ ำ ธิ ก ำ ร ส ถำน ศึก ษ ำส ำมำรถ ด ำเนิ น จัดท ำค ำอธิ บ ำย ห รื อ ค ำอ ธิ บ ำยรำยวิช ำขึ้ น ม ำใ ห ม่แ ล้ว สถำนศึกษำจะต้องดำเนินกำรเสนอในกระทรวงศึกษำธิกำรหรือผู้ที่ได้รับกำรอนุมัติและกระทรวงศึกษำธิกำรปร ะกำศให้ใช้ได้แล้วจึงจะสำมำรถนำไปใช้ในกำรจัดกำรเรียนกำรสอนในสถำนศึกษำได้ ดังภำพประกอบ 10ดังนี้ วิเครำะห์สภำพและควำมต้องกำร ชุมช น สถำนศึกษ ำ ครู วิเครำะห์หลักสูตร (กิจกรรม/เนื้อหำ/จุดประสงค์ ) กำหนดแนวทำงพัฒน ำหลักสูตร ปรับกิจกรรม ปรับเนื้อหำ ปรับปรุงสื่อ จัดทำสื่อ เพิ่มเติมรำยวิชำ กำหนดแนวทำงจัดกำ รเรียนรู้ จัดทำแผนกำรสอน
  • 34.
    กำรพัฒนำหลักสูตร หน้ำ 34 5.2.2รูปแบบการพัฒนาหลักสูตรของกรมการศึกษานอกโรงเรียน ก ร ม ก ำ ร ศึ ก ษ ำ น อ ก โ ร ง เ รี ย น ก ร ะ ท ร ว ง ศึ ก ษ ำ ธิ ก ำ ร ( 2541 : 2) เปิดโอกำสให้สถำนศึกษำพัฒนำหลักสูตรได้เอง โดยพัฒนำ “หลักสูตรท้องถิ่น” และให้ควำมหมำยว่ำ เป็นหลักสูตรที่สร้ำงขึ้นจำกสภำพปัญหำและควำมต้องกำรของผู้เรียนหรือสร้ำงจำกหลักสูตรแกนกลำงที่ปรับใ ห้ เ ข้ ำ กั บ ส ภ ำ พ ชี วิ ต จ ริ ง ข อ ง ผู้ เ รี ย น ต ำ ม ท้ อ ง ถิ่ น ต่ ำ ง ๆ หรือสร้ำงจำกเหตุกำรณ์ที่เกิดขึ้นในปัจจุบันที่มีผลกระทบต่อผู้เรียน หลักสูตรท้องถิ่นมีควำมสอดคล้อง เห มำะสมกับสภ ำพ เศรษฐกิจและ สังคมของท้องถิ่น นั้ น ๆ เน้ น กำรเรียน รู้ชีวิตของ ตน เอง ปรับตนเองให้ทันกับกำรเปลี่ยนแปลงของวิทยำกำร กำรใช้เทคโนโลยีและข่ำวสำรข้อมูลในกำรเรียนรู้ต่ำงๆ ผู้เรียนได้เรียนรู้ตำมสภำพชีวิตจริงของตนเอง สำมำรถนำเอำควำมรู้ไปใช้ในกำรพัฒนำตนเอง พัฒนำอำชีพ พัฒนำเศรษฐกิจ และสังคมของครอบครัวและท้องถิ่นได้ รูปแบบกำรพัฒนำหลักสูตรของกรมกำรศึกษำนอกโรงเรียนที่นำหลักสูตรแกนกลำงมำปรับให้เข้ำกับ สภำพของผู้เรียน ซึ่งแตกต่ำงไปตำมท้องถิ่นต่ำงๆ มีขั้นตอนกำรดำเนินกำรดังนี้ ขั้นตอนที่ 1การวิเคราะห์หลักสูตรแกนกลางที่สัมพันธ์กับสภาพปัญหาของชุมชน ก ำ ร วิ เ ค ร ำ ะ ห์ ห ลั ก สู ต ร แ ก น ก ล ำ ง ครูและผู้เรียน ต้อง ร่วมกัน ศึกษำห ลักสู ตรแกน กลำงที่กรมกำรศึกษำน อกโรง เรียน สร้ำงขึ้ น ก ำ ห น ด ห ม ว ด วิ ช ำ ต่ ำ ง ๆ ที่ ผู้ เ รี ย น แ ต่ ล ะ ร ะ ดั บ ต้ อ ง เ รี ย น เนื้ อหำหลักสูตรแกน กลำงที่กำหน ดเป็ นเนื้อห ำกลำงทั่วไปตำมหลักทฤษฎีของหมวดวิชำนั้น ๆ ศึกษำรำยละเอียดของแต่ละหมวดวิชำ วิเครำะห์หัวข้อของเนื้อหำดังนี้ 1.1 ศึกษำหลักสูตรแกนกลำงในระดับที่นำมำจัดกำรเรียนกำรสอน (ประถม มัธยมต้น มัธยมปลำย ทุกหมวดวิชำ) ผู้เรียน ภำพประกอบ 10 รูปแบบกำรพัฒนำหลักสูตรของกรมวิชำกำร (กรมวิชำกำร กระทรวงศึกษำธิกำร , 2543 :6 )
  • 35.
    กำรพัฒนำหลักสูตร หน้ำ 35 1. 2 วิเครำะห์หัวข้อเนื้อหำที่ต้องพัฒนำเป็นหลักสูตรท้องถิ่นตำมสภำพปัญหำของชุมชนที่สำรวจมำแล้ว และสอดคล้องกับวิถีชีวิตของท้องถิ่น 1 . 3 พิจำรณำหัวข้อเนื้อหำในหมวดวิชำอื่นที่เกี่ยวข้องนำมำจัดหมวดหมู่ด้วยกันในลักษณะบูรณำกำรเนื้อหำ ขั้นตอนที่ 2การจัดหมวดหมู่สภาพปัญหาและความต้องการที่ส่งผลต่อผู้เรียน นำสภำพปัญหำและควำมต้องกำรที่สำรวจและวิเครำะห์แล้วมำพิจำรณำร่วมกับหัวข้อเนื้อหำ หมวดวิชำใดวิชำหนึ่งตำมหลักสูตรที่กำหนดเป็นหมวดวิชำแกนในกำรพัฒนำเป็นหลักสูตรโรงเรียนแล้วจัดหมว ดหมู่ของเนื้อหำที่สอดคล้องกับสภำพปัญหำและควำมต้องกำรหลังจำกนั้นจัดลำดับควำมสำคัญตำมสภำพปัญหำ ของท้องถิ่นที่พบ ขั้นตอนที่ 3การเขียนแผนการสอนโดยดาเนินการดังนี้ 3.1 กำรกำหนดหัวข้อปัญหำ (theme) หัวข้อเนื้อหำของกำรเรียนกำรสอน 3.2 ก ำ ร เ ขี ย น ส ำ ร ะ ส ำ คั ญ ( concept) เ ป็ น บ ท ส รุ ป ใ จ ค ว ำ ม ส ำ คั ญ ข อ ง เ รื่ อ ง เ น้ น ค ว ำ ม คิ ด ร ว บ ย อ ด ห ลั ก ก ำ ร ทักษะหรือลักษณะนิสัยที่ต้องกำรปลูกฝังให้เกิดกับผู้เรียน 3.3 กำรกำหนดขอบเขตเนื้อหำ ให้ระบุว่ำหัวข้อเนื้อหำครอบคลุมและสัมพันธ์กับ วิชำใด 3.4 กำหนดจุดประสงค์ทั่วไปหรือจุดประสงค์ปลำยทำงเป็นจุดประสงค์ที่คำดว่ำผู้เรียนจะมีกำรเปลี่ยนแปลงพฤติกร รมอย่ำงไร หรือเกิดกำรเปลี่ยนแปลงด้ำนควำมรู้ ทักษะและทัศนะคติอย่ำงไรเมื่อเรียนจบเรื่องนั้นแล้ว 3.5 ก ำ ร ก ำ ห น ด จุ ด ป ร ะ ส ง ค์ เ ฉ พ ำ ะ ห รื อ จุ ด ป ร ะ ส ง ค์ น ำ ท ำ ง เป็ นกำรกำหนดเป้ำหมำยของกำรเรียนกำรสอนในแต่ละหัวเรื่องย่อยที่ปรำรถนำให้เกิดกับผู้เรียน นิยมเขียนในลักษณะของจุดประสงค์เชิงพฤติกรรม 3.6 ก ำ ร ก ำ ห น ด กิ จ ก ร ร ม ก ำ ร เ รี ย น ก ำ ร ส อ น ให้กำหนดกิจกรรมตำมขั้นตอนของทฤษฎีเชิงระบบ (System Approach) 3.7 สื่ อ ก ำ ร เ รี ย น ก ำ ร ส อ น ต้องระ บุให้ ชัดเจน ว่ำใน กำรเรียน กำรสอน แต่ละหั วข้อเนื้ อห ำต้อง ใช้อุปกรณ์ อะ ไรบ้ำง และสำมำรถจัดหำจำกที่ใด โดยวิธีใด ต้องระบุเป็นรำยข้อตำมจุดประสงค์ 3.8 ก ำ ร ป ร ะ เ มิ น ผ ล เป็ นกำรเขียนแนวทำงกำรประเมินผลของกำรปฏิบัติกิจกรรมแต่ละขั้นตอนตำมจุดประสงค์ที่กำหนด
  • 36.
    กำรพัฒนำหลักสูตร หน้ำ 36 โดยให้ผู้เรียนรวบรวมผลงำนไว้นำเสนอครูประจำกลุ่มโดยกำรพรรณนำงำนที่รวบรวมไว้เกี่ยวกับอะไร มีจุดมุ่งหมำยอย่ำงไร ผู้เรียนมีควำมรู้สึกอย่ำงไรต่อกำรรวบรวมผลงำน และมีแนวคิด มีกำรพัฒนำอะไรต่อไป มีควำมพึงพอใจกับชิ้นงำนมำกน้อยเพียงใด ขั้นตอนที่ 4การจัดกิจกรรมการเรียนการสอน ครูและผู้เรียนร่วมกันพัฒนำโดยมีสถำนศึกษำอำนวยควำมสะดวกและกำกับดูแลเพื่อให้เกิดกำรเรียนรู้ ต ำ ม ส ภ ำ พ จ ริ ง ซึ่งสถำนศึกษำโดยศูนย์กำรศึกษำนอกโรงเรียนจังหวัดเป็นผู้อนุมัติหลักสูตรที่ครูและผู้เรียนร่วมกันพัฒนำขึ้นตำ มควำมต้องกำรทำงนโยบำยของรัฐควำมต้องกำรทำงกำรศึกษำและควำมต้องกำรในกำรพัฒนำตนเองของผู้เรียน โดยมีวิธีดำเนินตำมลำดับ ดังนี้ 4.1ครูนำหลักสูตรท้องงถิ่นที่พัฒนำแล้วนำเสนอศูนย์บริกำรกำรศึกษำนอกโรงเรียนอำเภอ เ พื่ อ น ำ เ ส น อ ศู น ย์ ก ำ ร ศึ ก ษ ำ น อ ก โ ร ง เ รี ย น จั ง ห วัด เ ป็ น ร ำ ย ภ ำ ค เ รี ย น แต่ใน กรณี ไม่ต้องขออนุ มัติใหม่หรือใน กรณี หลักสู ตรวิช ำชีพ ใ ห้น ำเสน อเป็ น ครำวๆ ไป ที่พัฒนำหลักสูตรท้องถิ่นจำกหลักสูตรแกนกลำง 4.2ครูและผู้เรียนร่วมกันกำหนดระยะเวลำในกำรจัดกิจกรรมกำรเรียน กำรสอน ต ำมส ภ ำพ ค วำม เป็ น ไ ป ไ ด้ โ ด ย ใ ห้ ค ว ำมส ำคัญ กับ ก ระ บ วน ก ำรห ำค ว ำมรู้ ( Input) ก ร ะ บ ว น ก ำ ร น ำ ค ว ำ ม รู้ ที่ ไ ด้ รั บ ไ ป ป รั บ /ป ร ะ ยุ ก ต์ ใ ช้ ( Process) และกระบวนกำรแสดงผลของควำมรู้หรือกำรเรียนรู้ที่สำมำรถประยุกต์ใช้กับชีวิต (Output) 4.3จัดกิจกรรมกำรเรียนกำรสอนตำมกระบวนกำร โดยยึดวิธีของทฤษฎีเชิงระบบ(Systems Approach: I-P-O) ขั้นตอนที่5การประเมินผล กำรประ เมิน ผลเน้น กำรประ เมิน ผลตำมส ภ ำพ ที่แท้จริง (Authentic assessment) ซึ่ ง ป ร ะ เ มิ น อิ ง ค ว ำ ม ส ำ ม ำ ร ถ แ ล ะ ก ำ ร พั ฒ น ำ ผู้ เรี ย น มุ่ง เ น้ น ค ว ำ ม ก้ำ ว ห น้ ำ กำรเปลี่ยนแปลงที่เป็นชีวิตจริงของผู้เรียนแต่ละคนสะท้อนให้เห็นสภำพของงำนและสิ่งที่ผู้เรียนได้ปฏิบัติ โ ด ย ผู้ เ รี ย น เ ป็ น ผู้ ส ร้ ำ ง ค ำ ต อ บ ด้ ำ น ก ำ ร แ ส ด ง กำรสร้ำง สรรค์ผลผลิตของงำน เป็ น กำรประ เมิน ผลงำน ของผู้เรียน ที่ได้ทำจริ ง ปฏิบัติจริ ง ใ น แ ต่ล ะ ขั้ น ต อ น ข อ ง ก ระ บ ว น ก ำร เรี ย น ห รื อ ก ระ บ ว น ก ำร รว บ ร วม เห ตุ ก ำร ณ์ ข้อมูลที่ผู้เรียนทำได้และแปลควำมหมำยของข้อมูลหรือเหตุกำรณ์แล้วตัดสินใจจำกข้อมูลพื้นฐำนเหล่ำนั้น ในทำงปฏิบัตินิยมใช้วิธีกำรประเมินจำกแฟ้มสะสมงำน (Portfolio) ซึ่งเป็ นหลักฐำนแสดงควำมสำมำรถ
  • 37.
    กำรพัฒนำหลักสูตร หน้ำ 37 ควำมก้ำวหน้ำของผู้เรียนจำกกำรรวบรวมข้อมูลผลผลิต กำรแสดงออก กำรประเมินจำกสภำพจริง ในงำนที่มีควำมหมำยและมีเกณฑ์มำตรฐำนที่ชัดเจนจะสะท้อนถึงควำมสำมำรถ กำรถ่ำยทอดควำมรู้ที่ได้รับ โครงสร้ำงและประมวลควำมรู้ควำมคิดในขั้นสูงรวมทั้งคุณภำพของกำรแสดงออกและผลผลิตที่มีคุณภำพ สรุปแบบกำรพัฒนำหลักสูตรของกรมกำรศึกษำนอกโรงเรียน ดังภำพประกอบ 11 ภำพประกอบ 11 รูปแบบกำรพัฒนำหลักสูตรของกรรมกำรศึกษำนอกโรงเรียน (กรมกำรศึกษำนอกโรงเรียน กระทรวงศึกษำธิกำร, 2541:29) รูปแบบที่เกี่ยวข้องกับกำรพัฒน ำหลักสู ตรของโรงเรียน ดังมีผู้น ำเสน อใน รูปแบบต่ำงๆ กัน กล่ำวโดยสรุปดังตำรำง 1 ดังนี้ ตาราง 1แสดงรูปแบบ/สำระของรูปแบบกำรพัฒนำหลักสูตร ผู้เสนอ รูปแบบ/สาระ กำรวิเครำะห์หลักสูตรแกนกลำงและ วิเครำะห์สภำพปัญหำของชุมชน กำรจัดหมวดหมู่สภำพปัญหำและควำ มต้องกำรส่งผลต่อผู้เรียน กำรจัดกิจกรรมกำรเรียนกำรสอน กำรเขียนแผนกำรสอน กำรประเมินผล
  • 38.
    กำรพัฒนำหลักสูตร หน้ำ 38 ผู้เสนอรูปแบบ/สาระ ไทเลอร์ หลักกำรและเหตุผลของกำรพัฒนำหลักสูตร ต้องคำนึงถึงพื้นฐำนที่สำคัญ 4 ประกำร คือ จุดมุ่งหมำย ประสบกำรณ์ กำรจัดประสบกำรณ์กำรเรียนรู้ และประเมินอย่ำงไรจึงจะทรำบว่ำผู้เรียนบรรลุเป้ำหมำย ทำบำ ก ำ ร พั ฒ น ำ ห ลั ก สู ต ร แ บ บ ร ำ ก ห ญ้ ำ ( Grass-roots approach) หลักสูตรควรได้รับกำรออกแบบโดยครูผู้สอนมำกกว่ำพัฒนำจำกองค์กรที่อยู่สูงขึ้ น โดยมีขั้นตอนในกำรพัฒนำหลักสูตร 7 ขั้นตอน คือ 1. วิเครำะห์ควำมต้องกำร 2. กำหนดจุดมุ่งหมำย 3. คัดเลือกเนื้อหำ 4. กำรจัดรวบรวมเนื้อหำสำระ 5.กำรคัดเลือกประสบกำรณ์กำรเรียนรู้ 6.กำรจัดรวบรวมประสบกำรณ์กำรเรียนรู้ 7. กำหนดวิธีวัดและประเมินผล เซย์เลอร์ อเล็กซำนเดอร์ และเลวิส กำรพัฒนำหลักสูตร ประกอบด้วยกระบวนกำรพัฒนำหลักสูตรที่สำคัญ 4 ขั้นตอน คือ 1. วัตถุประสงค์ของหลักสูตร 2. กำรออกแบบหลักสูตร 3. กำรนำหลักสูตรไปใช้ 4. กำรประเมินผลหลักสูตร โอลิวำ กำรพัฒ น ำห ลักสู ต รมีอง ค์ป ระ ก อบ ที่ส ำคัญ 12 ขั้น ตอน คือ 1. จุดหมำยของกำรศึกษำ 2. ควำมต้องกำรจำเป็ นของผู้เรียนและชุมชน 3. เป้ำหมำยหลักสู ตร 4. จุดประสงค์หลักสูตร 5. น ำหลักสูตรไปใช้ 6. เ ป้ ำ ห ม ำ ย ก ำ ร จั ด ก ำ ร เ รี ย น ก ำ ร ส อ น แ ต่ ล ะ ร ะ ดั บ 7 . จุดประสงค์กำรจัดกำรเรียนแต่ละรำยวิชำ 8. เลือกยุทธวิธีในกำรสอน 9. เลือกเทคนิควิธีกำรประเมินผลก่อนนำไปสอนจริง 10.นำยุทธวิธีไปปฏิบัติจริง 11. ประเมินผลกำรจัดกำรเรียนกำรสอน สกิลเบ็ก กำรพัฒ น ำห ลักสู ตรที่ เป็ น พ ลวัต ประ กอบ ด้วย 5 ขั้น ตอน คือ 1 . ก ำร วิเค รำ ะ ห์ ส ถ ำน ก ำร ณ์ 2 . ก ำ รก ำห น ด วัต ถุ ป ระ ส ง ค์ 3 . กำรออกแบบกำรจัดกำรเรียน กำรสอน 4. กำรน ำหลักสู ตรไปใช้ 5 . กำรประเมินกำรเรียนรู้และกำรประเมินผลหลักสูตร วอล์คเกอร์ กำรพัฒนำหลักสูตรตำมแนวคิดเชิงประจักษ์นิยม ประกอบด้วยขั้นตอน 3 ขั้นตอน คือ 1. กำรศึกษำขั้นพื้นฐำน 2. กำรพิจำรณำไตร่ตรอง 3. กำรออกแบบหลักสูตร กรมวิชำกำร กำรพัฒนำหลักสูตรประกอบด้วย 5ขั้นตอน คือ 1. ศึกษำวิเครำะห์ข้อมูลพื้นฐำน 2. ศึกษำวิเครำะห์หลักสูตร 3. วำงแผนและจัดทำหลักสูตร
  • 39.
    กำรพัฒนำหลักสูตร หน้ำ 39 ผู้เสนอรูปแบบ/สาระ 4. กำหนดแนวทำงกำรจัดกำรเรียนรู้ 5. จัดทำแผนกำรสอน กรมกำรศึกษำนอกโรงเรีย น กำรพัฒนำหลักสูตรประกอบด้วย 5ขั้นตอน คือ 1. กำรวิเครำะห์หลักสูตร แกนกลำง 2. กำรจัดหมวดหมู่สภำพปัญหำและควำมต้องกำรที่ส่งผลต่อผู้เรียน 3. กำรเขียนแผนกำรสอน 4. กำรจัดกิจกรรมกำรเรียนกำรสอน 5. กำรประเมินผลผู้เรียน แนวคิดเกี่ยวกับรูปแบบกระบวนกำรสร้ำงหรือพัฒนำหลักสูตรของไทยนั้นยังมีน้อยมำก ส่วนมำกจะเป็นรูปแบบตำมแนวคิดของชำวต่ำงประเทศ ซึ่งนักกำรศึกษำหลำยท่ำนได้เสนอรูปแบบไว้ดังนี้ 5.2.4 รูปแบบการพัฒนาหลักสูตรของไทเลอร์ (Tyler) ใน ค.ศ. 1949 ไทเลอร์ได้เขียนหนังสือเรื่อง Basic Principlesof Curriculum and Instruction ซึ่งเสนอแนวคิดพื้นฐำนในกำรพัฒนำหลักสูตรที่รู้จักกันดี คือ หลักสูตรและเหตุผลพื้นฐำน 4 ประกำร คือ 1. มีควำมมุ่งหมำยทำงกำรศึกษำอะไรบ้ำงที่โรงเรียนควรจะแสวงหำ 2 . มีประสบกำรณ์ทำงกำรศึกษำอะไรบ้ำงที่โรงเรียนควรจัดขึ้นเพื่อช่วยให้บรรลุจุดประสงค์ที่กำหนดไว้ 3. จะจัดประสบกำรณ์ทำงกำรศึกษำอย่ำงไร จึงจะทำให้กำรสอนมีประสิทธิภำพ 4 . จ ะ ป ร ะ เ มิ น ผ ล ข อ ง ป ร ะ ส บ ก ำ ร ณ์ ใ น ก ำ ร เ รี ย น อ ย่ำ ง ไ ร จึงจะตัดสินได้ว่ำบรรลุถึงจุดประสงค์ที่กำหนดไว้ จ ำ ก พื้ น ฐ ำ น ทั้ ง 4 ข้ อ ชี้ ใ ห้ เ ห็ น ว่ ำ กำรสร้ำงหรือพัฒนำหลักสูตรต้องคำนึงถึงกำรกำหนดจุดมุ่งหมำย กำรกำหนดประสบกำรณ์ทำงกำรศึกษำ กำรจัดประสบกำรณ์ทำงกำรศึกษำให้ผู้เรียน และกำรประเมินสัมฤทธิ์ผลของหลักสูตรด้วย รูปแบบของการพัฒนาหลักสูตรของไทเลอร์เริ่มจาก 1. การกาหนดจุดมุ่งหมาย ก่อน จะกำหนดจุดมุ่งหมำยของหลักสูตรอย่ำงกว้ำงๆ นั้ น จะ ต้อ งอำศัยข้อมูลจำกแห ล่งต่ำงๆ เช่น แ หล่งแรกคือ สัง คม ได้แก่ ค่ำนิ ยม ควำมเชื่ อ และแนวปฏิบัติในกำรดำรงชีวิตในสังคมโครงสร้ำงที่สำคัญทำงสังคมและควำมมุ่งหวังทำงสังคมเป็นต้น แห ล่ง ที่ ส อ ง เกี่ยว กับ ผู้เรี ย น ซึ่ ง เกี่ยว กับ ค ว ำมต้อ ง ก ำร ค วำมส น ใ จ คว ำมส ำมำร ถ และคุณลักษณะที่ประเทศชำติต้องกำร และแหล่งที่สำมก็คือ คำแนะนำของผู้เชี่ยวชำญสำขำวิชำกำรต่ำงๆ หรือจำกผลกำรวิจัยที่สรุปให้ข้อคิดเกี่ยวกับกำรจัดทำหลักสูตรจัดกำรเรียนกำรสอนแล้วนำมำประมวลเข้ำด้วยกั นจน เป็ น จุดมุ่งหมำยอย่ำงกว้ำง ๆ ของห ลักสู ตรหรือจุดประสงค์ชั่วครำว (Tentative Objectives)
  • 40.
    กำรพัฒนำหลักสูตร หน้ำ 40 จำกนั้นจุดประสงค์ชั่วครำวจะได้รับกำรกลั่นกรองจำกข้อมูลด้ำนปรัชญำกำรศึกษำปรัชญำสังคม และจิตวิทยำกำรเรียนรู้ ซึ่งจะตัดทอนจุดประสงค์ที่ไม่จำเป็นออกและทำให้จุดประสงค์มีควำมชัดเจนขึ้น จุ ด ป ร ะ ส ง ค์ ที่ ไ ด้ นี้ เ ป็ น จุ ด ป ร ะ ส ง ค์ ที่ แ ท้ จ ริ ง ใ น ก ำ ร พั ฒ น ำ ห ลั ก สู ต ร จำกนั้นจึงเลือกและจัดประสบกำรณ์กำรเรียนรู้หรือประสบกำรณ์ทำงกำรศึกษำสำหรับผู้เรียนเพื่อให้บรรลุจุดปร ะสงค์ที่กำหนดขึ้น 2 . ก า ร เ ลื อ ก แ ล ะ จั ด ป ร ะ ส บ ก า ร ณ์ ก า ร เ รี ย น กำรเลือกและ จัดประ สบกำรณ์ กำรเรี ยน ที่คำดหวังจะ ใ ห้ผู้เรียน มีป ระ ส บกำรณ์ อย่ำง ไร กิ จ ก ร ร ม ที่ จัด ทั้ ง ใ น ก ำ ร เ รี ย น ก ำ ร ส อ น แ ล ะ ส่ ว น เส ริ ม ห ลั ก สู ต ร นั้ น มี อ ะ ไ ร ทั้งนี้ ก็เพื่อจะให้กระบวน กำรกำรเรียนกำรสอน ดำเนิ นไปเพื่อตอบสนองจุดมุ่งหมำยที่กำหนดไว้ ไทเลอร์ได้เสนอเกณฑ์ในกำรพิจำรณำเลือกประสบกำรณ์กำรเรียนรู้ไว้ดังนี้ 2.1 ผู้เรียนควรมีโอกำสฝึกพฤติกรรม และเรียนรู้เนื้อหำตำมที่ระบุไว้ในจุดประสงค์ 2 . 2 กิจกรรมและประสบกำรณ์นั้นควรจะทำให้ผู้เรียนพึงพอใจที่จะปฏิบัติตำมพฤติกรรมที่ได้ระบุไว้ในจุดประสงค์ 2.3 กิจกรรมและประสบกำรณ์นั้นควรจะอยู่ในขอบข่ำยควำมพอใจที่พึงปฏิบัติได้ 2 . 4 กิ จ ก ร ร ม แ ล ะ ป ร ะ ส บ ก ำ ร ณ์ ห ล ำ ย ๆ ด้ำนของกำรเรียนรู้อำจนำไปสู่จุดประสงค์ที่กำหนดไว้เพียงข้อเดียว 2 . 5 ในทำนองเดียวกันกิจกรรมและประสบกำรณ์กำรเรียนรู้เพียงหนึ่งอย่ำงอำจตอบสนองจุดประสงค์หลำยๆ ข้อได้ น อ ก จ ำ ก นั้ น ไทเลอร์ยังเน้นเกี่ยวกับกำรพิจำรณำกำรจัดประสบกำรณ์กำรเรียนรู้ว่ำต้องคำนึงถึงควำมสัมพันธ์ในด้ำนเวลำต่อเ วลำ และเนื้อหำต่อเนื้อหำ เรียกว่ำเป็นควำมสัมพันธ์แบบ แนวตั้ง (Vertical) กับ แนวนอน (Horizontal) ซึ่งมีเกณฑ์ในกำรจัดดังนี้ 1 . ค ว ำ ม ต่ อ เ นื่ อ ง ( Continuity) ห ม ำ ย ถึ ง ควำมสัมพันธ์ในแนวตั้งของส่วนองค์ประกอบหลักของตัวหลักสูตรจำกระดับหนึ่งไปยังอีกระดับหนึ่งที่สูงขึ้นไ ป เช่น ในวิชำทักษะต้องเปิดโอกำสให้มีกำรฝึกทักษะในกิจกรรมและประสบกำรณ์บ่อยๆ และต่อเนื่องกัน 2 . ก ำ ร จั ด ช่ ว ง ล ำ ดั บ ( sequence) ห ม ำ ย ถึ ง ควำมสัมพันธ์ในแนวตั้งของส่วนองค์ประกอบหลักของหลักสูตรจำกสิ่งที่เกิดขึ้นก่อนไปสู่สิ่งที่เกิดขึ้นภำยหลัง ห รื อ จ ำ ก สิ่ ง ที่ มี ค ว ำ ม ง่ ำ ย ไ ป สู่ ที่ มี ค ว ำ ม ย ำ ก ดั ง นั้ น กำรจัดกิจกรรมและประสบกำรณ์ให้มีกำรเรียนลำดับก่อนหลังเพื่อให้ได้เรียนเนื้อหำที่ลึกซึ้งยิ่งขึ้น
  • 41.
    กำรพัฒนำหลักสูตร หน้ำ 41 3. บู ร ณ ำ ก ำ ร ( Integration) ห ม ำ ย ถึ ง ค ว ำ ม สั ม พั น ธ์ กัน ใ น แ น ว น อ น ข อ ง อ ง ค์ ป ร ะ ก อ บ ห ลั ก ข อ ง ตั ว ห ลั ก สู ต ร จำกหัวข้อเนื้อหำหนึ่งไปยังอีกหัวข้อเนื้อหำหนึ่งของรำยวิชำ หรือจำกรำยวิชำหนึ่ งไปยังอีกรำยวิชำอื่นๆ ที่ มี ค ว ำ ม เ กี่ ย ว ข้ อ ง กั น กำรจัดประสบกำรณ์จึงควรเป็นลักษณะที่ช่วยให้ผู้เรียนได้เพิ่มพูนควำมคิดเห็นและได้แสดงพฤติกรรมที่สอดคล้ องกัน เนื้อหำที่เรียนเป็นกำรเพิ่มควำมสำมำรถของผู้เรียนให้ใช้ประสบกำรณ์ได้ในสถำนกำรณ์ที่แตกต่ำงกัน ประสบกำรณ์กำรเรียนรู้จึงเป็นแบบแผนของปฏิสัมพันธ์ (Interaction) ระหว่ำงผู้เรียนกับสถำนกำรณ์แวดล้อม 3.ก า ร ป ร ะ เ มิ น ผ ล เพื่อที่จะตรวจสอบดูว่ำกำรจัดกำรเรียนกำรสอนให้บรรลุตำมจุดประสงค์ตำมที่กำหนดไว้หรือไม่ สมควรจะมีกำรปรับแก้ไขส่วนใดบ้ำง ควรพิจำรณำจำกสิ่งต่อไปนี้ 3.1 กำหนดจุดประสงค์ที่จะวัดและพฤติกรรมที่คำดหวัง 3.2 วัดและวิเครำะห์สถำนกำรณ์ที่จะทำให้เกิดพฤติกรรมเหล่ำนั้น 3.3 ศึกษำสำรวจข้อมูลเพื่อสร้ำงเครื่องมือที่จะวัดพฤติกรรมเหล่ำนั้นได้อย่ำงเหมำะสม 3.4 ตรวจสอบคุณภำพของเครื่องมือโดยใช้เกณฑ์ในกำรพิจำรณำดังนี้ 3.4.1 ควำมเป็นปรนัย (Objectivity) 3.4.2 ควำมเชื่อมั่นได้ (Reliability) 3.4.3 ควำมเที่ยงตรง (Validity) 3.4.4 ควำมถูกต้อง (Accuracy) 3.5 กำรพิจำรณำผลกำรประเมินให้เป็ นประโยชน์เพื่ออธิบำยผลกำรเรียนรู้เป็ นรำยบุคคลหรือเป็ นกลุ่ม กำรอธิบำยถึงส่วนดีของหลักสูตรหรือสิ่งที่จะต้องปรับแก้เพื่อเป็นแนวทำงในกำรปรับปรุงหลักสูตรให้มีคุณภำพ ยิ่งขึ้น จำกรูปแบบกำรพัฒนำหลักสูตรและกำรสอนของไทเลอร์ เมื่อได้ศึกษำวิเครำะห์และจะพบว่ำ กำรพัฒ น ำหลักสู ตรของกระ ทรวงศึกษำธิ กำรมีส่วน คล้ำยกับวิธีกำรของไทเลอร์ มำก เช่น ก ำ ร ก ำ ห น ด จุ ด ป ร ะ ส ง ค์ ข อ ง ห ลั ก สู ต ร ไทเลอร์ได้ใช้สังคมปัจจุบันเป็นพื้นฐำนและกำรจัดกำรศึกษำของเรำในปัจจุบันนี้ได้ทำกำรศึกษำวิเครำะห์สังคม จนสรุปออกมำเป็นแนวคิดในกำรจัดกำรศึกษำว่ำเป็น “กำรศึกษำเพื่อพัฒนำตนและทำประโยชน์ให้กับสังคม” แนวคิดของไทเลอร์ได้สนับสนุนให้ผู้เรียนมีส่วนร่วมในกำรพัฒนำหลักสูตร และกระบวนกำรเรียนกำรสอน
  • 42.
    กำรพัฒนำหลักสูตร หน้ำ 42 และนอกจำกนี้กำรพัฒนำหลักสูตรจะต้องคำนึงถึงสภำพแวดล้อมภำยนอกที่สัมพันธ์กับกำรเรียนรู้ของผู้เรียนอีก ด้วย แหล่งข้อมูลเพื่อนำมำกำ หนดจุดหมำยชั่วครำว ข้อมูลในกำรกำหนดเกณฑ์ที่ต รวจสอบพิจำรณำกลั่นกรอง องค์ประกอบของหลักสูต ร กำรศึกษำสังคม กำรศึกษำผู้เรียน กำรศึกษำแนวคิดของนั กวิชำกำร ปรัชญำสังคม ปรัชญำกำรศึกษำ กำหนดจุดมุ่งหมำยชั่ว ครำว ทฤษฎีกำรเรียนรู้ ปรัชญำกำรศึกษำ ปรัชญำสังคม จุดหมำย กำรเลือกและกำรจัดประส บกำรณ์กำรเรียน
  • 43.
    กำรพัฒนำหลักสูตร หน้ำ 43 ภำพประกอบ12 รูปแบบกำรพัฒนำหลักสูตรของไทเลอร์ (วิชัย วงษ์ใหญ่, 2537 :11) สรุป(Summary) กำรพัฒ น ำห ลักสู ต รเป็ น กระ บวน กำรส ำคัญ ใ น กำรพัฒ น ำกำรศึกษ ำข อง ช ำติ เพรำะฉะนั้นกำรพัฒนำหลักสูตรจึงเป็นภำรกิจสำคัญที่ผู้มีหน้ำที่รับผิดชอบและผู้ที่มีส่วนเกี่ยวข้องจะต้องเล็งเห็ นถึงควำมสำคัญและทำหน้ำที่ในจุดนี้ อย่ำงเต็มควำมสำมำรถ เพื่อให้ได้หลักสูตรที่มีประสิทธิภำพ ส ำ ม ำ ร ถ ใ ช้ เ ป็ น เ ค รื่ อ ง มื อ ที่ ดี ใ น ก ำ ร จั ก ก ำ ร ศึ ก ษ ำ เ พื่ อ พั ฒ น ำ ป ร ะ เ ท ศ ตำมจุดมุ่งหมำยในกำรพัฒนำหลักสูตรนั้นจะต้องมีกำรวำงแผนเพื่อกำรพัฒนำนับแต่กำรศึกษำและวิเครำะห์ข้อมู ล พื้ น ฐ ำ น ก ำร ศึ ก ษ ำ ห ลั ก เ ก ณ ฑ์ แ ล ะ ขั้ น ต อ น ก ำ ร เ ลื อ ก รู ป แ บ บ ที่ เห ม ำ ะ ส ม กระบวนกำรพัฒนำหลักสูตรเป็ นกระบวนกำรที่ต่อเนื่องและเกี่ยวข้องกับหลำยฝ่ำยอย่ำงกว้ำงขวำง ที่ ส ำ ม ำ ร ถ พั ฒ น ำ ไ ด้ ทั้ ง ก ร ะ บ ว น ก ำ ร นั บ แ ต่ ก ำ ร ก ำ ห น ด จุ ด มุ่ง ห ม ำ ย กำรจัด เนื้ อ ห ำส ำระ ข อ ง ห ลัก สู ตรก ำรน ำห ลัก สู ต รไป ใ ช้ กำรป ระ เมิน ผล ห ลัก สู ต ร และกำรปรับปรุงเปลี่ยนแปลงหลักสูตรหรือพัฒนำหลักสูตรเฉพำะส่วนที่ต้องกำรปรับปรุงแก้ไข ไม่ว่ำจะเป็ น กำรพัฒ น ำห ลักสู ตรรำยวิช ำ ห รือพัฒ น ำใน ส่วน ของกำรน ำห ลักสู ตรไปใ ช้ ห รื อ ก ำ ร จั ด ก ำ ร เ รี ย น ก ำ ร ส อ น ก็ ต ำ ม จุดประสงค์สำคัญก็คือกำรให้ได้มำซึ่งหลักสูตรที่มีประสิทธิภำพสำมำรถนำมำจัดกำรเรียนกำรสอนได้สอดคล้อ งกับควำมต้องกำรของผู้เรียนสังคมและประเทศชำติ สำมำรถพัฒนำผู้เรียนให้มีควำมเจริญทั้งด้ำนควำมรู้ ควำมคิด สติปัญญำ และสำมำรถรับผิดชอบต่อตนเองและสังคมได้ ตรวจสอบทบทวน(Self-Test) 1. กำรพัฒนำหลักสูตร มีหลักกำรและขั้นตอนสำคัญ 2. ในกำรพัฒนำหลักสูตรแนวคิดรูปแบบกำรพัฒนำหลักสูตรของใครที่ควรนำมำใช้ ด้วยเหตุผลใดเป็นสำคัญ กำรประเมินผล
  • 44.
    กำรพัฒนำหลักสูตร หน้ำ 44 กิจกรรม(Activity) 1.สืบค้นจำกหนังสือหรือในระบบเครือข่ำยอินเตอร์เน็ต เรื่อง รูปแบบกำรพัฒนำหลักสูตร 2. ศึกษำทำควำมเข้ำใจเพิ่มเติมจำก สุเทพ อ่วมเจริญ กำรพัฒนำหลักสูตร : ทฤษฎีและกำรปฏิบัติ “กำรพัฒนำหลักสูตร :แบบจำลองกำรพัฒนำหลักสูตร ” 3. แลกเปลี่ยนแนวคิดกับเพื่อนนักศึกษำ หรือผู้รู้ เกี่ยวกับจุดเด่นจุดด้อยของรูปแบบกำรพัฒนำหลักสูตรต่ำง ๆ