āļšāļ—āļ—āļĩāđˆ 4
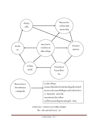
āļĢāļđāļ›āđāļšāļšāļāļēāļĢāļžāļąāļ’āļ™āļēāļŦāļĨāļąāļāļŠāļđāļ•āļĢ
āļĄāđ‚āļ™āļ—āļąāļĻāļ™āđŒ(Concept)
āļ„āļļāļ“ āļŠ āļĄāļšāļą āļ•āļī āļ—āļĩāđˆ āļŠ āļģāļ„āļą āļ āļ—āļĩāđˆ āļŠāļļ āļ” āļ‚ āļ­ āļ‡ āļŦ āļĨāļąāļ āļŠāļđ āļ• āļĢ āļ„āļ·āļ­ āļŦ āļĨāļąāļ āļŠāļđ āļ• āļĢ āļ„ āļ§āļģāļĄāđ€āļ›āđ‡ āļ™ āļž āļĨ āļ§āļąāļ•
āđāļĨāļ°āļ›āļĢāļąāļšāđ€āļ›āļĨāļĩāđˆāļĒāļ™āđ„āļ›āļ•āļģāļĄāļ„āļ§āļģāļĄāļ•āđ‰āļ­āļ‡āļāļģāļĢāđāļĨāļ°āļ„āļ§āļģāļĄāđ€āļ›āļĨāļĩāđˆāļĒāļ™āđāļ›āļĨāļ‡āļ‚āļ­āļ‡āļŠāļąāļ‡āļ„āļĄ āļˆāļģāļāļ„āļļāļ“āļŠāļĄāļšāļąāļ•āļīāļ”āļąāļ‡āļāļĨāđˆāļģāļ§
āļāļģāļĢāļžāļąāļ’āļ™āļģāļŦāļĨāļąāļāļŠāļđāļ•āļĢāļˆāļķāļ‡āđ€āļ›āđ‡āļ™āļāļīāļˆāļāļĢāļĢāļĄāļ—āļĩāđˆāđ€āļāļīāļ”āļ‚āļķāđ‰āļ™āļ­āļĒāđˆāļģāļ‡āļ•āđˆāļ­āđ€āļ™āļ·āđˆāļ­āļ‡ āļ•āļĨāļ­āļ”āđ€āļ§āļĨāļģāļ—āļĩāđˆāļŠāļ āļģāļžāļŠāļąāļ‡āļ„āļĄāđ€āļ›āļĨāļĩāđˆāļĒāļ™āđāļ›āļĨāļ‡āđ„āļ›
āļ”āļąāļ‡āļ™āļąāđ‰āļ™ āļāļģāļĢāļˆāļąāļ”āļāļģāļĢāļĻāļķāļāļĐāļģāđƒāļŦāđ‰āļŠāļ™āļ­āļ‡āļ„āļ§āļģāļĄāļ•āđ‰āļ­āļ‡āļāļģāļĢāļ‚āļ­āļ‡āļŠāļąāļ‡āļ„āļĄāļ—āļĩāđˆāđ€āļ›āļĨāļĩāđˆāļĒāļ™āđāļ›āļĨāļ‡āļˆāļķāļ‡āđ€āļ›āđ‡ āļ™āļŠāļīāđˆāļ‡āļˆāļģāđ€āļ›āđ‡ āļ™
āđāļĨāļ°āļāļģāļĢāđ€āļ›āļĨāļĩāđˆāļĒāļ™āđāļ›āļĨāļ‡āļŦāļĨāļąāļāļŠāļđāļ•āļĢāđƒāļ™āļĨāļąāļāļĐāļ“āļ°āļ‚āļ­āļ‡āļāļģāļĢāļžāļąāļ’āļ™āļģāļŦāļĨāļąāļāļŠāļđāļ•āļĢāđ€āļ›āđ‡āļ™āļŠāļīāđˆāļ‡āļ—āļĩāđˆāļŦāļĨāļĩāļāđ€āļĨāļĩāđˆāļĒāļ‡āđ„āļĄāđˆāđ„āļ”āđ‰
āļœāļĨāļāļēāļĢāđ€āļĢāļĩāļĒāļ™āļĢāļđāđ‰(Learning Outcome)
1. āļĄāļĩāļ„āļ§āļģāļĄāļĢāļđāđ‰ āļ„āļ§āļģāļĄāđ€āļ‚āđ‰āļģāđƒāļˆāđ€āļāļĩāđˆāļĒāļ§āļāļąāļšāļ„āļ§āļģāļĄāļŦāļĄāļģāļĒāļ‚āļ­āļ‡āļāļģāļĢāļžāļąāļ’āļ™āļģāļŦāļĨāļąāļāļŠāļđāļ•āļĢ
2. āļĄāļĩāļ„āļ§āļģāļĄāļĢāļđāđ‰ āļ„āļ§āļģāļĄāđ€āļ‚āđ‰āļģāđƒāļˆ āļŦāļĨāļąāļāļāļģāļĢ āļĢāļđāļ›āđāļšāļšāļāļģāļĢāļžāļąāļ’āļ™āļģāļŦāļĨāļąāļāļŠāļđāļ•āļĢ
āļŠāļēāļĢāļ°āđ€āļ™āļ·āđ‰āļ­āļŦāļē(Content)
āļĢāļđāļ›āđāļšāļšāļāļēāļĢāļžāļąāļ’āļ™āļēāļŦāļĨāļąāļāļŠāļđāļ•āļĢ
āļĢāļđāļ›āđāļšāļšāļ‚āļ­āļ‡āļāļģāļĢāļžāļąāļ’āļ™āļģāļŦāļĨāļąāļāļŠāļđāļ•āļĢāļŠāđˆāļ§āļ™āļĄāļģāļāļˆāļ°āļžāļąāļ’āļ™āļģāļĄāļģāļˆāļģāļāđāļ™āļ§āļ„āļīāļ”āļ‚āļ­āļ‡āļ™āļąāļāļāļģāļĢāļĻāļķāļāļĐāļģāļŠāļģāļ§āļ•āđˆāļģāļ‡āļ›
āļĢ āļ° āđ€ āļ— āļĻ āļ‹āļķāđˆ āļ‡ āđ āļ•āđˆ āļĨ āļ° āļĢāļđ āļ› āđ āļš āļš āļˆ āļ° āļĄāļĩ āļĢ āļģ āļĒ āļĨ āļ° āđ€ āļ­āļĩ āļĒ āļ” āļ—āļĩāđˆ āđ āļ• āļ āļ•āđˆ āļģ āļ‡ āļāļą āļ™ āđ„ āļ›
āđāļ•āđˆāļāļĢāļ°āļšāļ§āļ™āļāļģāļĢāđāļĨāļ°āļ‚āļąāđ‰āļ™āļ•āļ­āļ™āļ„āļ§āļĢāļ›āļĢāļ°āļāļ­āļšāļ”āđ‰āļ§āļĒāļāļģāļĢāļĻāļķāļāļĐāļģāļ§āļīāđ€āļ„āļĢāļģāļ°āļŦāđŒāļ‚āđ‰āļ­āļĄāļđāļĨāļžāļ·āđ‰āļ™āļāļģāļ™āļ—āļĩāđˆāļ‹āļķāđˆāļ‡āļ›āļĢāļ°āļāļ­āļšāļ”āđ‰āļ§āļĒāļ›āļĢāļąāļŠ
āļ āļģāļ āļģ āļĢ āļĻāļķ āļ āļĐ āļģ āļœāļđāđ‰ āđ€āļĢāļĩ āļĒ āļ™ āļŠāļą āļ‡ āļ„ āļĄ āļŠ āļ  āļģāļž āđ āļ§ āļ” āļĨāđ‰ āļ­ āļĄāđ āļĨ āļ° āđ€ āļ— āļ„ āđ‚ āļ™ āđ‚ āļĨ āļĒāļĩ āđ āļĨ āļ° āļ­āļ·āđˆ āļ™ āđ†
āđ€āļžāļ·āđˆāļ­āļ™āļģāļĄāļģāļāļģāļŦāļ™āļ”āļˆāļļāļ”āļĄāļļāđˆāļ‡āļŦāļĄāļģāļĒāđ€āļĨāļ·āļ­āļāđ€āļ™āļ·āđ‰āļ­āļŦāļģāļŠāļģāļĢāļ°āđāļĨāļ°āļ›āļĢāļ°āļŠāļšāļāļģāļĢāļ“āđŒāļāļģāļĢāđ€āļĢāļĩāļĒāļ™āļĢāļđāđ‰āļˆāļąāļ”āļĨāļ‡āđƒāļ™āļŦāļĨāļąāļāļŠāļđāļ•āļĢ
āđāļĨāđ‰āļ§āļ™āļģāļŦāļĨāļąāļāļŠāļđāļ•āļĢāđ„āļ›āļ—āļ”āļĨāļ­āļ‡āđƒāļŠāđ‰āđ€āļžāļ·āđˆāļ­āļŦāļģāļ‚āđ‰āļ­āļšāļāļžāļĢāđˆāļ­āļ‡āđ€āļžāļ·āđˆāļ­āļ™āļģāļĄāļģāđāļāđ‰āđ„āļ‚āļŦāļĨāļąāļāļŠāļđāļ•āļĢāļ—āļĩāđˆāļŠāļĄāļšāļđāļĢāļ“āđŒāđāļĨāļ°āļ™āļģāđ„āļ›āđƒāļŠāđ‰
āļŠāļļāļ”āļ—āđ‰āļģāļĒāļ—āļģāļāļģāļĢāļ›āļĢāļ°āđ€āļĄāļīāļ™āļœāļĨāļŦāļĨāļąāļāļŠāļđāļ•āļĢāđāļĨāļ°āļ™āļģāļœāļĨāļˆāļģāļāļāļģāļĢāļ›āļĢāļ°āđ€āļĄāļīāļ™āđ„āļ›āļ›āļĢāļąāļšāļ›āļĢāļļāļ‡āđāļāđ‰āđ„āļ‚āļŦāļĨāļąāļāļŠāļđāļ•āļĢāļ•āđˆāļ­āđ„āļ›
āļāļĢāļ°āļšāļ§āļ™āļāļģāļĢāļžāļąāļ’āļ™āļģāļŦāļĨāļąāļāļŠāļđāļ•āļĢāļˆāļ°āđ€āļ›āđ‡āļ™āđ„āļ›āļ­āļĒāđˆāļģāļ‡āļ•āđˆāļ­āđ€āļ™āļ·āđˆāļ­āļ‡āļ­āļĒāđˆāļģāļ‡āđ€āļ›āđ‡āļ™ āļ§āļąāļāļˆāļąāļāļĢ
āļāļģāļĢāļžāļąāļ’āļ™āļģāļŦāļĨāļąāļāļŠāļđāļ•āļĢ āļŦāļ™āđ‰āļģ 2
1. āļ„āļ§āļēāļĄāļŦāļĄāļēāļĒāļ‚āļ­āļ‡āļāļēāļĢāļžāļąāļ’āļ™āļēāļŦāļĨāļąāļāļŠāļđāļ•āļĢ
āļāļģāļĢāļžāļąāļ’āļ™āļģāļŦāļĨāļąāļāļŠāļđāļ•āļĢāđ€āļ›āđ‡ āļ™āļ āļģāļĢāļāļīāļˆāļ—āļĩāđˆāļŠāļģāļ„āļąāļāđāļĨāļ°āļāļ§āđ‰āļģāļ‡āļ‚āļ§āļģāļ‡ āļˆāļķāļ‡āļĄāļĩāļœāļđāđ‰āđƒāļŦāđ‰āļ„āļ§āļģāļĄāļŦāļĄāļģāļĒāļ‚āļ­āļ‡āļ„āļģāļ§āđˆāļģ
āļāļģāļĢāļžāļąāļ’āļ™āļģāļŦāļĨāļąāļāļŠāļđāļ•āļĢāđ€āļāļīāļ”āļ‚āļķāđ‰āļ™āļāļģāļĢāļžāļąāļ’āļ™āļģāļŦāļĨāļąāļāļŠāļđāļ•āļĢāđ„āļ§āđ‰āļŦāļĨāļģāļĒāļāļĢāļ“āļĩ āđ€āļŠāđˆāļ™
āļāļđāđŠāļ” (Good,1973:157-158) āđ„āļ”āđ‰āđƒāļŦāđ‰āļ„āļ§āļģāļĄāđ€āļŦāđ‡āļ™āļ§āđˆāļģ āļāļģāļĢāļžāļąāļ’āļ™āļģāļŦāļĨāļąāļāļŠāļđāļ•āļĢāđ€āļāļīāļ”āļ‚āļķāđ‰āļ™āđ„āļ”āđ‰ 2āļĨāļąāļāļĐāļ“āļ° āļ„āļ·āļ­
āļāļģāļĢāļ›āļĢāļąāļšāļ›āļĢāļļāļ‡āđāļĨāļ°āđ€āļ›āļĨāļĩāđˆāļĒāļ™āđāļ›āļĨāļ‡āļŦāļĨāļąāļāļŠāļđāļ•āļĢāļāļģāļĢāļ›āļĢāļąāļšāļ›āļĢāļļāļ‡āļŦāļĨāļąāļāļŠāļđāļ•āļĢāđ€āļ›āđ‡āļ™āļ§āļīāļ˜āļĩāļāļģāļĢāļžāļąāļ’āļ™āļģāļŦāļĨāļąāļāļŠāļđāļ•āļĢāļ­āļĒāđˆāļģāļ‡āļŦāļ™āļķāđˆāļ‡
āđ€āļžāļ·āđˆāļ­āđƒāļŦāđ‰āđ€āļŦāļĄāļģāļ°āļāļąāļšāđ‚āļĢāļ‡āđ€āļĢāļĩāļĒāļ™āđāļĨāļ° āļĢāļ°āļšāļšāđ‚āļĢāļ‡āđ€āļĢāļĩāļĒāļ™ āļˆāļļāļ”āļĄāļļāđˆāļ‡āļŦāļĄāļģāļĒāļ‚āļ­āļ‡āļāļģāļĢāļŠāļ­āļ™ āļ§āļąāļŠāļ”āļļāļ­āļļāļ›āļāļĢāļ“āđŒ
āļ§āļīāļ˜āļĩ āļ āļģāļĢ āļŠ āļ­ āļ™ āļĢ āļ§ āļĄ āļ—āļąāđ‰ āļ‡ āļ› āļĢ āļ° āļĄ āļ§ āļĨ āļœ āļĨ āļŠāđˆ āļ§ āļ™ āļ„ āļģāļ§āđˆāļģ āļ āļģāļĢ āđ€ āļ› āļĨāļĩāđˆ āļĒ āļ™ āđ āļ› āļĨ āļ‡ āļŦ āļĨāļąāļ āļŠāļđ āļ• āļĢ
āļŦāļĄāļģāļĒāļ–āļķāļ‡āļāļģāļĢāđāļāđ‰āđ„āļ‚āļŦāļĨāļąāļāļŠāļđāļ•āļĢāđƒāļŦāđ‰āđāļ•āļāļ•āđˆāļģāļ‡āđ„āļ›āļˆāļģāļāđ€āļ”āļīāļĄ āđ€āļ›āđ‡āļ™āļāļģāļĢāļŠāļĢāđ‰āļģāļ‡āđ‚āļ­āļāļģāļŠāļ—āļģāļ‡āļāļģāļĢāđ€āļĢāļĩāļĒāļ™āļ‚āļķāđ‰āļ™āđƒāļŦāļĄāđˆ
āđ€ āļŠ āļĒāđŒ āđ€ āļĨ āļ­ āļĢāđŒ āđ āļĨ āļ° āļ­ āđ€ āļĨāđ‡ āļ āļ‹ āļģ āļ™ āđ€ āļ” āļ­ āļĢāđŒ ( Saylor and Alexander, 1974: 7)
āđƒāļŦāđ‰āļ„āļģāļˆāļģāļāļąāļ”āļ„āļ§āļģāļĄāļŦāļĄāļģāļĒāļ‚āļ­āļ‡āļāļģāļĢāļžāļąāļ’āļ™āļģāļŦāļĨāļąāļāļŠāļđāļ•āļĢāļ§āđˆāļģāļŦāļĄāļģāļĒāļ–āļķāļ‡āļāļģāļĢāļˆāļąāļ”āļ—āļģāļŦāļĨāļąāļāļŠāļđāļ•āļĢāđ€āļ”āļīāļĄāļ—āļĩāđˆāļĄāļĩāļ­āļĒāļđāđˆāđāļĨāđ‰āļ§āđƒāļŦāđ‰āļ”āļĩāļ‚āļķāđ‰āļ™
āļŦ āļĢāļ· āļ­ āđ€ āļ›āđ‡ āļ™ āļ āļģ āļĢ āļˆāļą āļ” āļ— āļģ āļŦ āļĨāļą āļ āļŠāļđ āļ• āļĢ āđƒ āļŦ āļĄāđˆāđ‚ āļ” āļĒ āđ„ āļĄāđˆāļĄāļĩ āļŦ āļĨāļą āļ āļŠāļđ āļ• āļĢ āđ€ āļ”āļī āļĄ āļ­ āļĒāļđāđˆ āļāđˆāļ­ āļ™
āļāļģāļĢāļžāļąāļ’āļ™āļģāļŦāļĨāļąāļāļŠāļđāļ•āļĢāļ­āļģāļˆāļŦāļĄāļģāļĒāļĢāļ§āļĄāļ–āļķāļ‡āļāļģāļĢāļŠāļĢāđ‰āļģāļ‡āđ€āļ­āļāļŠāļģāļĢāļ­āļ·āđˆāļ™āļŠāļģāļŦāļĢāļąāļšāļ™āļąāļāđ€āļĢāļĩāļĒāļ™āļ”āđ‰āļ§āļĒ
āļ— āļģ āļš āļģ ( Taba, 1962 : 454) āđ„ āļ”āđ‰ āļ āļĨāđˆ āļģ āļ§ āđ„ āļ§āđ‰ āļ§āđˆāļģ āļ āļģ āļĢ āļžāļą āļ’ āļ™ āļģ āļŦ āļĨāļą āļ āļŠāļđ āļ• āļĢ
āļŦāļĄāļģāļĒāļ–āļķāļ‡āļāļģāļĢāđ€āļ›āļĨāļĩāđˆāļĒāļ™āđāļ›āļĨāļ‡āđāļĨāļ°āļ›āļĢāļąāļšāļ›āļĢāļļāļ‡āļŠāļđāļ•āļĢāđ€āļ”āļīāļĄāđƒāļŦāđ‰āđ„āļ”āđ‰āļœāļĨāļ”āļĩāļĒāļīāđˆāļ‡āļ‚āļķāđ‰āļ™āļ—āļąāđ‰āļ‡āđƒāļ™āļ”āđ‰āļģāļ™āļāļģāļĢāļ§āļģāļ‡āļˆāļļāļ”āļĄāđˆāļ‡āļŦāļĄāļģāļĒ
āļ āļģāļĢ āļˆāļąāļ” āđ€āļ™āļ·āđ‰ āļ­ āļŦ āļģāļ§āļīāļŠ āļģ āļ āļģāļĢ āđ€ āļĢāļĩ āļĒ āļ™ āļ āļģāļĢ āļŠ āļ­ āļ™ āļ āļģ āļĢ āļ§āļąāļ” āđ āļĨ āļ° āļ āļģ āļĢāļ› āļĢāļ° āđ€āļĄāļī āļ™ āļœ āļĨ āļ­āļ·āđˆ āļ™ āđ†
āđ€ āļžāļ·āđˆ āļ­ āđƒ āļŦāđ‰ āļš āļĢ āļĢ āļĨāļļ āļ–āļķ āļ‡ āļˆāļļ āļ” āļĄāđˆ āļ‡ āļŦ āļĄ āļģ āļĒ āļ­āļą āļ™ āđƒ āļŦ āļĄāđˆ āļ—āļĩāđˆ āļ§ āļģ āļ‡ āđ„ āļ§āđ‰
āļāļģāļĢāđ€āļ›āļĨāļĩāđˆāļĒāļ™ āđāļ›āļĨāļ‡āļŦ āļĨāļąāļāļŠāļđāļ•āļĢāđ€āļ›āđ‡ āļ™ āļāļģāļĢāđ€āļ›āļĨāļĩāđˆāļĒāļ™ āđāļ›āļĨāļ‡āļ—āļąāđ‰āļ‡āļĢāļ° āļšāļšāļŦ āļĢāļ·āļ­āđ€āļ›āļĨāļĩāđˆāļĒāļ™ āđāļ›āļĨāļ‡āļ—āļąāđ‰āļ‡āļŦ āļĄāļ”
āļ•āļąāđ‰ āļ‡ āļˆāļļ āļ” āļĄāļļāđˆ āļ‡ āļŦ āļĄ āļģ āļĒ āđ āļĨ āļ° āļ§āļī āļ˜āļĩ āļ āļģ āļĢ
āđāļĨāļ°āļāļģāļĢāđ€āļ›āļĨāļĩāđˆāļĒāļ™āđāļ›āļĨāļ‡āļŦāļĨāļąāļāļŠāļđāļ•āļĢāļ™āļĩāđ‰āļˆāļ°āļĄāļĩāļœāļĨāļāļĢāļ°āļ—āļšāļ—āļģāļ‡āļ”āđ‰āļģāļ™āļ„āļ§āļģāļĄāļ„āļīāļ”āđāļĨāļ°āļ„āļ§āļģāļĄāļĢāļđāđ‰āļŠāļķāļāļ‚āļ­āļ‡āļœāļđāđ‰āļ—āļĩāđˆāđ€āļāļĩāđˆāļĒāļ§āļ‚āđ‰āļ­āļ‡āļ—āļļāļāļāđˆāļģ
āļĒ āļŠāđˆ āļ§ āļ™ āļ āļģ āļĢ āļ› āļĢāļą āļš āļ› āļĢāļļ āļ‡ āļŦ āļĨāļą āļ āļŠāļđ āļ• āļĢ
āļŦāļĄāļģāļĒāļ–āļķāļ‡āļāļģāļĢāđ€āļ›āļĨāļĩāđˆāļĒāļ™āđāļ›āļĨāļ‡āļŦāļĨāļąāļāļŠāļđāļ•āļĢāđ€āļžāļĩāļĒāļ‡āļšāļģāļ‡āļŠāđˆāļ§āļ™āđ‚āļ”āļĒāđ„āļĄāđˆāđ€āļ›āļĨāļĩāđˆāļĒāļ™āđāļ›āļĨāļ‡āđāļ™āļ§āļ„āļ§āļģāļĄāļ„āļīāļ”āļžāļ·āđ‰āļ™āļāļģāļ™āļŦāļĢāļ·āļ­āļĢāļđāļ›āđāļš
āļšāļ‚āļ­āļ‡āļŦāļĨāļąāļāļŠāļđāļ•āļĢ
āļŠāļ‡āļąāļ” āļ­āļļāļ—āļĢāļģāļ™āļąāļ™āļ—āđŒ (2532:30) āļāļĨāđˆāļģāļ§āļ§āđˆāļģāļāļģāļĢāļžāļąāļ’āļ™āļģāļŦāļĨāļąāļāļŠāļđāļ•āļĢāļĄāļĩāļ„āļ§āļģāļĄāļŦāļĄāļģāļĒāļ­āļĒāļđāđˆ2āļĨāļąāļāļĐāļ“āļ° āļ„āļ·āļ­
1. āļ āļģ āļĢ āļ— āļģ āļŦ āļĨāļą āļ āļŠāļđ āļ• āļĢ āļ—āļĩāđˆ āļĄāļĩ āļ­ āļĒāļđāđˆāđ āļĨāđ‰ āļ§ āđƒ āļŦāđ‰ āļ”āļĩ āļ‚āļķāđ‰ āļ™ āļŦ āļĢāļ· āļ­ āļŠ āļĄ āļšāļđ āļĢ āļ“āđŒ āļ‚āļķāđ‰ āļ™ āđ āļĨ āļ° 2 .
āļāļģāļĢāļŠāļĢāđ‰āļģāļ‡āļŦāļĨāļąāļāļŠāļđāļ•āļĢāļ‚āļķāđ‰āļ™āļĄāļģāđƒāļŦāļĄāđˆāđ‚āļ”āļĒāđ„āļĄāđˆāļĄāļĩāļŦāļĨāļąāļāļŠāļđāļ•āļĢāđ€āļ”āļīāļĄāđ€āļ›āđ‡āļ™āļžāļ·āđ‰āļ™āļāļģāļ™
āļ§āļīāļŠāļąāļĒ āļ§āļ‡āļĐāđŒāđƒāļŦāļāđˆ(2525: 10) āļāļĨāđˆāļģāļ§āļ§āđˆāļģ āļāļģāļĢāļžāļąāļ’āļ™āļģāļŦāļĨāļąāļāļŠāļđāļ•āļĢāļ„āļ·āļ­āļāļģāļĢāļžāļĒāļģāļĒāļģāļĄāļ§āļģāļ‡āđ‚āļ„āļĢāļ‡āļāļģāļĢ
āļ—āļĩāđˆ āļˆ āļ° āļŠāđˆ āļ§ āļĒ āđƒ āļŦāđ‰ āļ™āļą āļ āđ€ āļĢāļĩ āļĒ āļ™ āđ„ āļ”āđ‰ āđ€ āļĢāļĩ āļĒ āļ™ āļĢāļđāđ‰ āļ• āļĢ āļ‡ āļ• āļģ āļĄ āļˆāļļ āļ” āļĄāļļāđˆāļ‡ āļŦ āļĄ āļģ āļĒ āļ—āļĩāđˆ āļ āļģ āļŦ āļ™ āļ” āđ„ āļ§āđ‰
āļŦāļĢāļ·āļ­āļāļģāļĢāļžāļąāļ’āļ™āļģāļŦāļĨāļąāļāļŠāļđ āļ•āļĢāđāļĨāļ°āļāļģāļĢāļŠāļ­āļ™ āļĢāļ°āļšāļšāđ‚āļ„āļĢāļ‡āļŠāļĢāđ‰āļģāļ‡āļ‚āļ­āļ‡āļāļģāļĢāļˆāļąāļ”āđ‚āļ›āļĢāđāļāļĢāļĄāļ āļģāļĢāļŠāļ­āļ™
āļāļģāļĢāļāļģāļŦāļ™āļ”āļˆāļļāļ”āļĄāļļāđˆāļ‡āļŦāļĄāļģāļĒ āđ€āļ™āļ·āđ‰āļ­āļŦāļģāļŠāļģāļĢāļ° āļāļģāļĢāļ›āļĢāļąāļšāļ›āļĢāļļāļ‡āļ•āļģāļĢāļģ āđāļšāļšāđ€āļĢāļĩāļĒāļ™ āļ„āļđāđˆāļĄāļ·āļ­āļ„āļĢāļđ āđāļĨāļ°āļŠāļ·āđˆāļ­āļāļģāļĢāđ€āļĢāļĩāļĒāļ™āļ•āđˆāļģāļ‡āđ†
āļ āļģ āļĢ āļ§āļąāļ” āđ āļĨ āļ° āļ āļģ āļĢ āļ› āļĢ āļ° āđ€ āļĄāļī āļ™ āļœ āļĨ āļ āļģ āļĢ āđƒ āļŠāđ‰ āļŦ āļĨāļą āļ āļŠāļđ āļ• āļĢ āļ āļģ āļĢ āļ› āļĢāļą āļš āļ› āļĢāļļ āļ‡ āđ āļāđ‰ āđ„ āļ‚
āļāļģāļĢāļžāļąāļ’āļ™āļģāļŦāļĨāļąāļāļŠāļđāļ•āļĢ āļŦāļ™āđ‰āļģ 3
āđāļĨāļ°āļāļģāļĢāđƒāļŦāđ‰āļāļģāļĢāļ­āļšāļĢāļĄāļ„āļĢāļđāļœāļđāđ‰āđƒāļŠāđ‰āļŦāļĨāļąāļāļŠāļđāļ•āļĢāđƒāļŦāđ‰āđ€āļ›āđ‡āļ™āđ„āļ›āļ•āļģāļĄāļ§āļąāļ•āļ–āļļāļ›āļĢāļ°āļŠāļ‡āļ„āđŒāļ‚āļ­āļ‡āļāļģāļĢāļžāļąāļ’āļ™āļģāļŦāļĨāļąāļāļŠāļđāļ•āļĢāđāļĨāļ°āļāļģāļĢāļŠāļ­
āļ™ āļĢāļ§āļĄāļ—āļąāđ‰āļ‡āļāļģāļĢāļšāļĢāļīāļāļģāļĢāđāļĨāļ°āļāļģāļĢāļšāļĢāļīāļŦāļģāļĢāļŦāļĨāļąāļāļŠāļđāļ•āļĢ
āđƒāļ™āļāļģāļĢāļžāļąāļ’āļ™āļģāļŦāļĨāļąāļāļŠāļđāļ•āļĢ āđ€āļ‹āļĒāđŒāđ€āļĨāļ­āļĢāđŒāđāļĨāļ°āļ­āđ€āļĨāđ‡āļāļ‹āļģāļ™āđ€āļ”āļ­āļĢāđŒ (Saylor and Alexander,1974: 8-9)
āļŠāļĩāđ‰āđƒāļŦāđ‰āđ€āļŦāđ‡āļ™āļ§āđˆāļģāļāļģāļĢāļˆāļąāļ”āļ—āļģāļŦāļĢāļ·āļ­āļžāļąāļ’āļ™āļģāļŦāļĨāļąāļāļŠāļđāļ•āļĢāļ™āļąāđ‰āļ™āļĄāļĩāļ‡āļģāļ™āļ—āļĩāđˆāļ•āđ‰āļ­āļ‡āļ—āļģāļŠāļģāļ„āļąāļāđ† āļ­āļĒāļđāđˆ3 āļ›āļĢāļ°āļāļģāļĢ āļ„āļ·āļ­
1 .
āļāļģāļĢāļžāļīāļˆāļģāļĢāļ“āļģāđāļĨāļ°āļāļģāļĢāļāļģāļŦāļ™āļ”āđ€āļ›āđ‰āļģāļŦāļĄāļģāļĒāđ€āļšāļ·āđ‰āļ­āļ‡āļ•āđ‰āļ™āļ—āļĩāđˆāļŠāļģāļ„āļąāļāļ‚āļ­āļ‡āļŦāļĨāļąāļāļŠāļđāļ•āļĢāļ—āļĩāđˆāļˆāļąāļ”āļ—āļģāļ™āļąāđ‰āļ™āļ§āđˆāļģāļĄāļĩāđ€āļ›āđ‰āļģāļŦāļĄāļģāļĒāđ€āļžāļ·āđˆāļ­āļ­āļ°āđ„āļĢ
āļ—āļąāđ‰āļ‡āđ‚āļ”āļĒāļŠāđˆāļ§āļ™āļĢāļ§āļĄāđāļĨāļ°āļŠāđˆāļ§āļ™āļĒāđˆāļ­āļĒāļ‚āļ­āļ‡āļŦāļĨāļąāļāļŠāļđāļ•āļĢāļ™āļąāđ‰āļ™āđ† āļ­āļĒāđˆāļģāļ‡āđ€āļ”āđˆāļ™āļŠāļąāļ”
2. āļāļģāļĢāđ€āļĨāļ·āļ­āļāļāļīāļˆāļāļĢāļĢāļĄāļāļģāļĢāđ€āļĢāļĩāļĒāļ™ āļāļģāļĢāļŠāļ­āļ™āđāļĨāļ°āļ§āļąāļŠāļ”āļļāļ›āļĢāļ°āļāļ­āļšāļāļģāļĢāđ€āļĢāļĩāļĒāļ™ āļāļģāļĢāļŠāļ­āļ™
āļāļģāļĢ āđ€āļĨāļ· āļ­ āļ āļŠ āļĢ āļĢāđ€āļ™āļ·āđ‰ āļ­ āļŦ āļģāđ€āļžāļ·āđˆ āļ­ āļŠ āļģāļĢāļ° āđ€āļžāļ·āđˆ āļ­ āļ āļģāļĢ āļ­āđˆāļģāļ™ āļ āļģāļĢ āđ€āļ‚āļĩ āļĒāļ™ āļ āļģāļĢāļ— āļģāđ āļš āļš āļāļķ āļ āļŦāļą āļ”
āđāļĨāļ°āļŦāļąāļ§āļ‚āđ‰āļ­āļŠāļģāļŦāļĢāļąāļšāļāļģāļĢāļ­āļ āļīāļ›āļĢāļģāļĒāļ•āļĨāļ­āļ”āļˆāļ™āļāļīāļˆāļāļĢāļĢāļĄāļ—āļąāđ‰āļ‡āđƒāļ™āđāļĨāļ°āļ™āļ­āļāļŦāđ‰āļ­āļ‡āđ€āļĢāļĩāļĒāļ™ āđ€āļ›āđ‡āļ™āļ•āđ‰āļ™
3. āļāļģāļĢāļāļģāļŦ āļ™ āļ”āļĢāļ° āļš āļšāļāļģāļĢāļˆāļąāļ”āļ§āļąāļŠ āļ”āļļāļ­āļļāļ› āļāļĢāļ“āđŒ āđāļĨāļ° āļāļģāļĢāļˆāļąāļ”āļāļģāļĢāđ€āļĢāļĩ āļĒāļ™ āļāļģāļĢāļŠāļ­ āļ™
āļ•āļĨāļ­āļ”āļ—āļąāđ‰āļ‡āļāļģāļĢāļ—āļ”āļĨāļ­āļ‡āļ—āļĩāđˆāđ€āļ›āđ‡āļ™āļ›āļĢāļ°āđ‚āļĒāļŠāļ™āđŒ āđ€āļŦāļĄāļģāļ°āļŠāļĄāļāļąāļšāļāļģāļĢāđ€āļĢāļĩāļĒāļ™āļāļģāļĢāļŠāļ­āļ™āđāļ•āđˆāļĨāļ°āļ§āļīāļŠāļģāđāļĨāļ°āđāļ•āđˆāļĨāļ°āļŠāļąāđ‰āļ™āđ€āļĢāļĩāļĒāļ™
āļšāļģāļ‡āļ„āļĢāļąāđ‰āļ‡āđ€āļĢāļģāļˆāļ°āļžāļšāļ§āđˆāļģāļāļģāļĢāļžāļąāļ’āļ™āļģāļŦāļĨāļąāļāļŠāļđāļ•āļĢāđ€āļ›āđ‡āļ™āļāļĢāļ°āļšāļ§āļ™āļāļģāļĢāļŦāļĢāļ·āļ­āļ‚āļąāđ‰āļ™āļ•āļ­āļ™āļ‚āļ­āļ‡āļāļģāļĢāļ•āļąāļ”āļŠāļīāļ™āđƒāļˆāđ€āļĨāļ·āļ­
āļāļŦāļģāļ—āļģāļ‡āđ€āļĨāļ·āļ­āļāļ—āļģāļ‡āļāļģāļĢāđ€āļĢāļĩāļĒāļ™āļāļģāļĢāļŠāļ­āļ™āļ—āļĩāđˆāđ€āļŦāļĄāļģāļ°āļŠāļĄāļŦāļĢāļ·āļ­āđ€āļ›āđ‡āļ™āļ—āļĩāđˆāļĢāļ§āļšāļĢāļ§āļĄāļ‚āļ­āļ‡āļ—āļģāļ‡āđ€āļĨāļ·āļ­āļāļ—āļĩāđˆāđ€āļŦāļĄāļģāļ°āļŠāļĄāļ•āđˆāļģāļ‡āđ†
āđ€ āļ‚āđ‰ āļģ āļ”āđ‰ āļ§ āļĒ āļāļą āļ™ āļˆ āļ™ āđ€ āļ›āđ‡ āļ™ āļĢ āļ° āļš āļš āļ—āļĩāđˆ āļŠ āļģ āļĄ āļģ āļĢ āļ– āļ› āļāļī āļšāļą āļ•āļī āđ„ āļ”āđ‰
āđāļĨāļ°āļ–āđ‰āļģāļŦāļģāļāļŦāļĨāļąāļāļŠāļđāļ•āļĢāļĄāļļāđˆāļ‡āļ—āļĩāđˆāļˆāļ°āļāļģāļŦāļ™āļ”āļŠāļģāļŦāļĢāļąāļšāļœāļđāđ‰āđ€āļĢāļĩāļĒāļ™āļŦāļĨāļģāļĒāļāļĨāļļāđˆāļĄāļŦāļĨāļģāļĒāļ›āļĢāļ°āđ€āļ āļ—āđ‚āļ”āļĒāđƒāļŠāđ‰āļ§āļīāļ˜āļĩāļāļģāļĢāļ•āđˆāļģāļ‡āđ†
āđāļĨāļ°āđ‚āļ­āļāļģāļŠāļ•āđˆāļģāļ‡āđ† āļāļąāļ™āđāļĨāđ‰āļ§āļ™āļąāļāļžāļąāļ’āļ™āļģāļŦāļĨāļąāļāļŠāļđāļ•āļĢāļ•āđ‰āļ­āļ‡āļ„āļģāļ™āļķāļ‡āļ–āļķāļ‡āļ āļđāļĄāļīāļŦāļĨāļąāļāļ‚āļ­āļ‡āļ­āļ‡āļ„āđŒāļ›āļĢāļ°āļāļ­āļšāļ•āđˆāļģāļ‡āđ†
āļ­āļĒāđˆāļģāļ‡ āļĨāļ° āđ€āļ­āļĩāļĒāļ” āđāļĨāļ° āļĢāļ­ āļšāļ„ āļ­āļš āļāđˆāļ­āļ™ āļˆāļ° āļ•āļąāļ”āļŠāļī āļ™ āđƒ āļˆāđ€āļĨāļ· āļ­āļāļ— āļģāļ‡ āđ€āļĨāļ·āļ­āļ āđƒāļ” āļ—āļģāļ‡ āđ€āļĨāļ· āļ­āļāļŦ āļ™āļķāđˆ āļ‡
āđāļĨāļ°āđ€āļĄāļ·āđˆāļ­āļ•āļąāļ”āļŠāļīāļ™āđƒāļˆāđ€āļĨāļ·āļ­āļāđāļĨāđ‰āļ§āļāđ‡āļ•āđ‰āļ­āļ‡āļ„āļģāļ™āļķāļ‡āļ–āļķāļ‡āļœāļĨāļĨāļąāļžāļ˜āđŒāļ—āļĩāđˆāđ€āļāļīāļ”āļ‚āļķāđ‰āļ™āļ‹āļķāđˆāļ‡āļ­āļģāļˆāļĄāļĩāļœāļĨāļāļĢāļ°āļ—āļšāļ•āđˆāļ­āļŠāļīāđˆāļ‡āļ­āļ·āđˆāļ™āđ† āđ€āļ›āđ‡ āļ™
āļ§āļąāļāļˆāļąāļāļĢ
2. āļŦāļĨāļąāļāļāļēāļĢāļžāļąāļ’āļ™āļēāļŦāļĨāļąāļāļŠāļđāļ•āļĢ
āļˆāļģāļāļ„āļ§āļģāļĄāļ„āļīāļ”āđ€āļŦāđ‡āļ™āļ‚āļ­āļ‡āļ™āļąāļāļāļģāļĢāļĻāļķāļāļĐāļģāđƒāļ™āđ€āļĢāļ·āđˆāļ­āļ‡āļ‚āļ­āļ‡āļ„āļ§āļģāļĄāļŦāļĄāļģāļĒāļ‚āļ­āļ‡āļāļģāļĢāļžāļąāļ’āļ™āļģāļŦāļĨāļąāļāļŠāļđāļ•āļĢāļ—āļĩāđˆāļāļĨāđˆāļģāļ§āļĄāļģ
āļˆ āļ° āđ€ āļŦāđ‡ āļ™ āđ„ āļ”āđ‰ āļ§āđˆāļģ āļ āļģ āļĢ āļžāļą āļ’ āļ™ āļģ āļŦ āļĨāļą āļ āļŠāļđ āļ• āļĢ āđ€ āļ›āđ‡ āļ™ āļ āļĢ āļ° āļš āļ§ āļ™ āļ āļģ āļĢ āļ—āļĩāđˆ āļĄāļĩ āļ‚āļąāđ‰ āļ™ āļ• āļ­ āļ™ āđ†
āļ­āļĒāđˆāļģāļ‡āđ€āļ›āđ‡āļ™āļĢāļ°āļšāļšāļĢāļ°āđ€āļšāļĩāļĒāļšāđāļĨāļ°āđ€āļžāļ·āđˆāļ­āđƒāļŦāđ‰āļ‡āļģāļ™āļāļģāļĢāļžāļąāļ’āļ™āļģāļŦāļĨāļąāļāļŠāļđāļ•āļĢāļ”āļģāđ€āļ™āļīāļ™āđ„āļ›āļŠāļđāđˆāļˆāļļāļ”āļĄāļļāđˆāļ‡āļŦāļĄāļģāļĒāļ‚āļ­āļ‡āļāļģāļĢāļžāļąāļ’āļ™āļģāļ­āļĒāđˆāļģāļ‡
āđāļ—āđ‰āļˆāļĢāļīāļ‡āđ€āļĢāļģāļˆāļķāļ‡āļ•āđ‰āļ­āļ‡āļ„āļģāļ™āļķāļ‡āļ–āļķāļ‡āļŦāļĨāļąāļāđƒāļ™āļāļģāļĢāļžāļąāļ’āļ™āļģāļŦāļĨāļąāļāļŠāļđāļ•āļĢ
1.
āļāļģāļĢāļžāļąāļ’āļ™āļģāļŦāļĨāļąāļāļŠāļđāļ•āļĢāļˆāļģāđ€āļ›āđ‡āļ™āļ•āđ‰āļ­āļ‡āļĄāļĩāļœāļđāđ‰āļ™āļģāļ—āļĩāđˆāđ€āļŠāļĩāđˆāļĒāļ§āļŠāļģāļāđāļĨāļ°āļĄāļĩāļ„āļ§āļģāļĄāļŠāļģāļĄāļģāļĢāļ–āđƒāļ™āļ‡āļģāļ™āļžāļąāļ’āļ™āļģāļŦāļĨāļąāļāļŠāļđāļ•āļĢāđ€āļ›āđ‡āļ™āļ­āļĒāđˆāļģāļ‡āļ”āļĩ
āļāļģāļĢāļžāļąāļ’āļ™āļģāļŦāļĨāļąāļāļŠāļđāļ•āļĢ āļŦāļ™āđ‰āļģ 4
2.
āļāļģāļĢāļžāļąāļ’āļ™āļģāļŦāļĨāļąāļāļŠāļđāļ•āļĢāļˆāļģāđ€āļ›āđ‡āļ™āļ•āđ‰āļ­āļ‡āđ„āļ”āđ‰āļĢāļąāļšāļ„āļ§āļģāļĄāļĢāđˆāļ§āļĄāļĄāļ·āļ­āđāļĨāļ°āļāļģāļĢāļ›āļĢāļ°āļŠāļģāļ™āļ‡āļģāļ™āļ­āļĒāđˆāļģāļ‡āļ”āļĩāļˆāļģāļāļšāļļāļ„āļ„āļĨāļ—āļĩāđˆāđ€āļāļĩāđˆāļĒāļ§āļ‚āđ‰āļ­āļ‡āļ—āļļāļ
āļāđˆāļģāļĒāļ—āļļāļāļĢāļ°āļ”āļąāļš
3.
āļāļģāļĢāļžāļąāļ’āļ™āļģāļŦāļĨāļąāļāļŠāļđāļ•āļĢāļˆāļģāđ€āļ›āđ‡āļ™āļ•āđ‰āļ­āļ‡āļĄāļĩāļāļģāļĢāļ”āļģāđ€āļ™āļīāļ™āļāļģāļĢāđ€āļ›āđ‡ āļ™āļĢāļ°āļšāļšāļĢāļ°āđ€āļšāļĩāļĒāļšāđāļšāļšāđāļœāļ™āļ•āđˆāļ­āđ€āļ™āļ·āđˆāļ­āļ‡āļāļąāļ™āđ„āļ›
āđ€āļĢāļīāđˆāļĄāļ•āļąāđ‰āļ‡āđāļ•āđˆāļāļģāļĢāļ§āļģāļ‡āļˆāļļāļ”āļĄāļļāđˆāļ‡āļŦāļĄāļģāļĒāđƒāļ™āļāļģāļĢāļžāļąāļ’āļ™āļģāļŦāļĨāļąāļāļŠāļđāļ•āļĢāļ™āļąāđ‰āļ™āļˆāļ™āļ–āļķāļ‡āļāļģāļĢāļ›āļĢāļ°āđ€āļĄāļīāļ™āļœāļĨāļāļģāļĢāļžāļąāļ’āļ™āļģāļŦāļĨāļąāļāļŠāļđāļ•āļĢāđƒāļ™āļāļģ
āļĢāļ”āļģāđ€āļ™āļīāļ™āļ‡āļģāļ™āļˆāļ°āļ•āđ‰āļ­āļ‡āļ„āļģāļ™āļķāļ‡āļ–āļķāļ‡āļˆāļļāļ”āđ€āļĢāļīāđˆāļĄāļ•āđ‰āļ™āđƒāļ™āļāļģāļĢāđ€āļ›āļĨāļĩāđˆāļĒāļ™āđāļ›āļĨāļ‡āļ§āđˆāļģ āļāļģāļĢāļžāļąāļ’āļ™āļģāļŦāļĨāļąāļāļŠāļđāļ•āļĢāļ—āļĩāđˆāļˆāļļāļ”āđƒāļ”
āļˆāļ°āđ€āļ›āđ‡āļ™āļāļģāļĢāļžāļąāļ’āļ™āļģāļŠāđˆāļ§āļ™āļĒāđˆāļ­āļĒāļŦāļĢāļ·āļ­āļāļģāļĢāļžāļąāļ’āļ™āļģāļ—āļąāđ‰āļ‡āļĢāļ°āļšāļš āđāļĨāļ°āļˆāļļāļ”āļ”āļģāđ€āļ™āļīāļ™āļāļģāļĢāļ­āļĒāđˆāļģāļ‡āđ„āļĢāđƒāļ™āļ‚āļąāđ‰āļ™āļ•āđˆāļ­āđ„āļ›
āļŠāļīāđˆāļ‡āđ€āļŦāļĨāđˆāļģāļ™āļąāđ‰āļ™āđ€āļ›āđ‡āļ™āļŠāļīāđˆāļ‡āļ—āļĩāđˆāļœāļđāđ‰āļĄāļĩāļŦāļ™āđ‰āļģāļ—āļĩāđˆāđƒāļ™āļāļģāļĢāļžāļąāļ’āļ™āļģāļŦāļĨāļąāļāļŠāļđāļ•āļĢāđ„āļĄāđˆāļ§āđˆāļģāļˆāļ°āđ€āļ›āđ‡āļ™āļœāļđāđ‰āđ€āļŠāļĩāđˆāļĒāļ§āļŠāļģāļāļ—āļģāļ‡āļ”āđ‰āļģāļ™āļāļģāļĢāļˆāļąāļ”āļŦāļĨāļąāļāļŠāļđāļ•āļĢ
āļ„ āļĢāļđ āļœāļđāđ‰ āļŠ āļ­ āļ™ āļŦ āļĢāļ· āļ­ āļ™āļą āļ āļ§āļī āļŠ āļģ āļ āļģ āļĢ āļ— āļģ āļ‡ āļ”āđ‰ āļģ āļ™ āļ āļģ āļĢ āļĻāļķ āļ āļĐ āļģ āđ āļĨ āļ° āļšāļļ āļ„ āļ„ āļĨ āļ•āđˆ āļģ āļ‡ āđ†
āļ—āļĩāđˆ āđ€ āļāļĩāđˆ āļĒ āļ§ āļ‚āđ‰ āļ­ āļ‡ āļˆ āļ° āļ•āđ‰ āļ­ āļ‡ āļĢāđˆ āļ§ āļĄ āļĄāļ· āļ­ āļāļą āļ™ āļžāļī āļˆ āļģ āļĢ āļ“ āļģ āļ­ āļĒāđˆ āļģ āļ‡ āļĢ āļ­ āļš āļ„ āļ­ āļš
āđāļĨāļ°āļ”āļģāđ€āļ™āļīāļ™āļāļģāļĢāļ­āļĒāđˆāļģāļ‡āļĄāļĩāļĢāļ°āđ€āļšāļĩāļĒāļšāļĢāļ°āļšāļšāđāļšāļšāđāļœāļ™āļ—āļĩāļĨāļ°āļ‚āļąāđ‰āļ™āļ•āļ­āļ™
4. āļ āļģ āļĢ āļžāļą āļ’ āļ™ āļģ āļŦ āļĨāļą āļ āļŠāļđ āļ• āļĢ āļˆ āļ° āļ•āđ‰ āļ­ āļ‡ āļĢ āļ§ āļĄ āļ–āļķ āļ‡ āļœ āļĨ āļ‡ āļģ āļ™ āļ•āđˆ āļģ āļ‡ āđ†
āļ—āļģāļ‡āļ”āđ‰āļģāļ™āļŦāļĨāļąāļāļŠāļđāļ•āļĢāļ—āļĩāđˆāđ„āļ”āđ‰āļŠāļĢāđ‰āļģāļ‡āļ‚āļķāđ‰āļ™āļĄāļģāđƒāļŦāļĄāđˆāļ­āļĒāđˆāļģāļ‡āļĄāļĩāļ›āļĢāļ°āļŠāļīāļ—āļ˜āļīāļ āļģāļž āđ„āļĄāđˆāļ§āđˆāļģāļˆāļ°āđ€āļ›āđ‡āļ™āđ€āļ­āļāļŠāļģāļĢāļŦāļĨāļąāļāļŠāļđāļ•āļĢ āđ€āļ™āļ·āđ‰āļ­āļŦāļģāļ§āļīāļŠāļģ
āļāļģāļĢāļ—āļģāļāļģāļĢāļ—āļ”āļŠāļ­āļšāļŦāļĨāļąāļāļŠāļđāļ•āļĢāļāļģāļĢāļ™āļģāļŦāļĨāļąāļāļŠāļđāļ•āļĢāđ„āļ›āđƒāļŠāđ‰ āļŦāļĢāļ·āļ­āļāļģāļĢāļˆāļąāļ”āļāļģāļĢāđ€āļĢāļĩāļĒāļ™āļāļģāļĢāļŠāļ­āļ™
5.
āļāļģāļĢāļžāļąāļ’āļ™āļģāļŦāļĨāļąāļāļŠāļđāļ•āļĢāļ—āļĩāđˆāļĄāļĩāļ›āļĢāļ°āļŠāļīāļ—āļ˜āļīāļ āļģāļžāļˆāļ°āļ•āđ‰āļ­āļ‡āļĄāļĩāļāļģāļĢāļāļķāļāļāļ™āļ­āļšāļĢāļĄāļ„āļĢāļđāļ›āļĢāļ°āļˆāļģāļāļģāļĢāđƒāļŦāđ‰āļĄāļĩāļ„āļ§āļģāļĄāđ€āļ‚āđ‰āļģāđƒāļˆāđƒāļ™āļŦāļĨāļąāļāļŠāļđ
āļ•āļĢāđƒāļŦāļĄāđˆāļ„āļ§āļģāļĄāļ„āļīāļ”āđƒāļŦāļĄāđˆ āđāļ™āļ§āļ—āļģāļ‡āļāļģāļĢāļˆāļąāļ”āļāļģāļĢāđ€āļĢāļĩāļĒāļ™āļāļģāļĢāļŠāļ­āļ™āļ•āļģāļĄāļŦāļĨāļąāļāļŠāļđāļ•āļĢāđƒāļŦāļĄāđˆ
6.āļāļģāļĢāļžāļąāļ’ āļ™ āļģāļŦāļĨāļąāļāļŠāļđ āļ•āļĢāļˆāļ° āļ•āđ‰āļ­āļ‡āļ„āļģāļ™āļķ āļ‡āļ–āļķāļ‡āļ›āļĢāļ° āđ‚āļĒāļŠ āļ™āđŒ āđƒāļ™ āļ”āđ‰āļģāļ™ āļāļģāļĢāļžāļąāļ’āļ™ āļģāļˆāļīāļ•āđƒ āļˆ
āđāļĨāļ°āļ—āļąāļĻāļ™āļ„āļ•āļīāļ‚āļ­āļ‡āļœāļđāđ‰āđ€āļĢāļĩāļĒāļ™āļ”āđ‰āļ§āļĒ
3. āļœāļĨāļ—āļĩāđˆāđ„āļ”āđ‰āļˆāļēāļāļāļēāļĢāļžāļąāļ’āļ™āļēāļŦāļĨāļąāļāļŠāļđāļ•āļĢ
āļāļģāļĢāļžāļąāļ’ āļ™ āļģāļŦ āļĨāļąāļāļŠāļđ āļ• āļĢāđ€āļ›āđ‡ āļ™ āļ‡ āļģāļ™ āļ—āļĩāđˆāļĄāļĩāļāļĢāļ° āļš āļ§āļ™ āļāļģāļĢāđāļĨ āļ° āļ‚āļąāđ‰āļ™ āļ• āļ­āļ™ āļ—āļĩāđˆ āļ‹āļąāļšāļ‹āđ‰āļ­ āļ™
āđāļĨāļ°āđ€āļ›āđ‡āļ™āļ‡āļģāļ™āļ—āļĩāđˆāļ•āđ‰āļ­āļ‡āļ­āļģāļĻāļąāļĒāļœāļđāđ‰āđ€āļŠāļĩāđˆāļĒāļ§āļŠāļģāļāļ—āļģāļ‡āļ”āđ‰āļģāļ™āļāļģāļĢāļˆāļąāļ”āļŦāļĨāļąāļāļŠāļđāļ•āļĢ āļ™āļąāļāļ§āļīāļŠāļģāļāļģāļĢ āļ™āļąāļāļžāļąāļ’āļ™āļģāļŦāļĨāļąāļāļŠāļđāļ•āļĢ
āđƒāļŦāđ‰āļĄāļģāļ—āļģāļ‡āļģāļ™ āļĢāđˆāļ§āļĄāļāļąāļ™ āļāļąāļšāļšāļļāļ„āļ„āļĨāļŦāļĨāļģāļĒāļāđˆ āļģāļĒ āđāļĨāļ°āļ•āđ‰āļ­āļ‡āđ„āļ”āđ‰āļĢāļąāļšāļ„āļ§āļģāļĄāļĢāđˆāļ§āļĄāļĄāļ·āļ­āļˆāļģāļāļ—āļļāļāļāđˆ āļģāļĒāļ”āđ‰āļ§āļĒāļ”āļĩ
āļāļģāļĢāļžāļąāļ’āļ™āļģāļŦāļĨāļąāļāļŠāļđāļ•āļĢāļˆāļķāļ‡āļˆāļ°āļ›āļĢāļ°āļŠāļšāļ„āļ§āļģāļĄāļŠāļģāđ€āļĢāđ‡āļˆāđ€āļĄāļ·āđˆāļ­āļāļģāļĢāļžāļąāļ’āļ™āļģāļŦāļĨāļąāļāļŠāļđāļ•āļĢāļŠāļģāđ€āļĢāđ‡āļˆāļĨāļļāļĨāđˆāļ§āļ‡āļ•āļģāļĄāļˆāļļāļ”āļŦāļĄāļģāļĒāđāļŦāđˆāļ‡āļāļģāļĢ
āļžāļąāļ’āļ™āļģāđāļĨāđ‰āļ§āļĒāđˆāļ­āļĄāļāđˆāļ­āđƒāļŦāđ‰āđ€āļāļīāļ”āļ›āļĢāļ°āđ‚āļĒāļŠāļ™āđŒ āļ”āļąāļ‡āļ™āļĩāđ‰
1.āđ€āļ›āđ‡ āļ™ āļāļģāļĢāļžāļąāļ’āļ™ āļģāļāļģāļĢāļĻāļķāļāļĐāļģāļ‚āļ­āļ‡āļŠ āļģāļ•āļīāđƒāļŦāđ‰āļšāļĢāļĢāļĨāļļāļ•āļģāļĄāļ§āļąāļ•āļ–āļļāļ›āļĢāļ°āļŠāļ‡āļ„āđŒāļ•āļģāļĄāļ—āļĩāđˆāļ§āļģāļ‡āđ„āļ§āđ‰
āđ€āļžāļ·āđˆāļ­āđƒāļŦāđ‰āļāļģāļĢāļĻāļķāļāļĐāļģāļ‚āļ­āļ‡āļŠāļģāļ•āļīāđ€āļ›āđ‡āļ™āļāļģāļĢāļĻāļķāļāļĐāļģāđ€āļžāļ·āđˆāļ­āļžāļąāļ’āļ™āļģāļœāļđāđ‰āđ€āļĢāļĩāļĒāļ™āđƒāļŦāđ‰āļŠāļ­āļ”āļ„āļĨāđ‰āļ­āļ‡āļāļąāļšāļ„āļ§āļģāļĄāđ€āļˆāļĢāļīāļāļ‚āļ­āļ‡āļŠāļąāļ‡āļ„āļĄāđāļĨāļ°āļ‚āļ­
āļ‡āđ‚āļĨāļ
āļāļģāļĢāļžāļąāļ’āļ™āļģāļŦāļĨāļąāļāļŠāļđāļ•āļĢ āļŦāļ™āđ‰āļģ 5
2.
āđ€āļ›āđ‡ āļ™āļāļģāļĢāļžāļąāļ’āļ™āļģāļĢāļ°āļšāļšāļāļģāļĢāļĻāļķāļāļĐāļģāđƒāļŦāđ‰āđ€āļˆāļĢāļīāļāļāđ‰āļģāļ§āļŦāļ™āđ‰āļģāļ—āļąāļ™āļ•āđˆāļ­āļāļģāļĢāđ€āļ›āļĨāļĩāđˆāļĒāļ™āđāļ›āļĨāļ‡āļ‚āļ­āļ‡āļŠāļąāļ‡āļ„āļĄāđāļĨāļ°āđ‚āļĨāļ
āđ‚āļ”āļĒāđ€āļ‰āļžāļģāļ°āđƒāļ™āļĒāļļāļ„āļ—āļĩāđˆāđ€āļĢāļĩāļĒāļāļ§āđˆāļģ āđ‚āļĨāļāļĒāļļāļ„āđ‚āļĨāļāļģāļ āļīāļ§āļąāļ•āļ™āđŒ
3.
āđ€āļžāļ·āđˆāļ­āđƒāļŦāđ‰āļ„āļĢāļđāļœāļđāđ‰āļŠāļ­āļ™āļĄāļĩāļ„āļ§āļģāļĄāļĢāļđāđ‰āļ„āļ§āļģāļĄāđ€āļ‚āđ‰āļģāđƒāļˆāđāļĨāļ°āļ„āļ§āļģāļĄāļŠāļģāļĄāļĢāļ–āđƒāļ™āļāļģāļĢāļžāļąāļ’āļ™āļģāļāļģāļĢāđ€āļĢāļĩāļĒāļ™āļāļģāļĢāļŠāļ­āļ™āđāļāđˆāļœāļđāđ‰āđ€āļĢāļĩāļĒāļ™āļ”āļąāļ‡āļ•āđˆāļ­āđ„
āļ›āļ™āļĩāđ‰
3.1 āļĄāļĩāļ„āļ§āļģāļĄāļŠāļģāļĄāļģāļĢāļ–āđ€āļ›āļĨāļĩāđˆāļĒāļ™āļāļąāļšāļ—āļąāļāļĐāļ°āđƒāļ™āļ”āđ‰āļģāļ™āļ•āđˆāļģāļ‡āđ†
3.2 āļĄāļĩāļ„āļ§āļģāļĄāļĢāļđāđ‰āđ€āļžāļĩāļĒāļ‡āļžāļ­āļ—āļĩāđˆāļˆāļ°āļĻāļķāļāļĐāļģāđƒāļ™āļĢāļ°āļ”āļąāļšāļŠāļđāļ‡āļ‚āļķāđ‰āļ™āđ„āļ›
3.3 āļ›āļĢāļ°āļžāļĪāļ•āļīāļ•āļ™āđ€āļ›āđ‡āļ™āļžāļĨāđ€āļĄāļ·āļ­āļ‡āļ”āļĩāļ‚āļ­āļ‡āļŠāļąāļ‡āļ„āļĄ
3.4 āļĄāļĩāļˆāļīāļ•āđƒāļˆāđāļĨāļ°āļĢāđˆāļģāļ‡āļāļģāļĒāļ—āļĩāđˆāļŠāļĄāļšāļđāļĢāļ“āđŒāđāļ‚āđ‡āļ‡āđāļĢāļ‡
3.5 āļĄāļĩāļ„āļ§āļģāļĄāđ€āļ‚āđ‰āļģāđƒāļˆāđāļĨāļ°āļĢāļąāļāļĐāļģāļ„āļ§āļģāļĄāļ‡āļģāļĄāļ•āļģāļĄāļ˜āļĢāļĢāļĄāļŠāļģāļ•āļī
3.6 āļĄāļĩāļ§āļąāļ’āļ™āļ˜āļĢāļĢāļĄāđāļĨāļ°āļĻāļĩāļĨāļ˜āļĢāļĢāļĄāļ­āļąāļ™āļ”āļĩāļ‡āļģāļĄ
3.7 āļĄāļĩāļ„āļ§āļģāļĄāļŠāļ™āđƒāļˆāđāļĨāļ°āđ€āļŠāļĩāđˆāļĒāļ§āļŠāļģāļāđƒāļ™āļ”āđ‰āļģāļ™āđƒāļ”āļ”āđ‰āļģāļ™āļŦāļ™āļķāđˆāļ‡āđ€āļ›āđ‡āļ™āļžāļīāđ€āļĻāļĐ
3.8 āļĄāļĩāļ„āļ§āļģāļĄāļŠāļ™āđƒāļˆāđƒāļ™āļāļģāļĢāļ”āļģāļĢāļ‡āļŠāļĩāļ§āļīāļ•āđƒāļ™āļŠāļąāļ‡āļ„āļĄāđ„āļ”āđ‰āļ­āļĒāđˆāļģāļ‡āđ€āļŦāļĄāļģāļ°āļŠāļĄ
3.9 āļĄāļĩāļ„āļ§āļģāļĄāļŠāļģāļĄāļģāļĢāļ–āđƒāļ™āļāļģāļĢāđāļāđ‰āļ›āļąāļāļŦāļģāđƒāļ™āļŠāļĩāļ§āļīāļ•āđāļĨāļ°āđƒāļ™āļŠāļąāļ‡āļ„āļĄāđ„āļ”āđ‰
4. āļāļĢāļ°āļšāļ§āļ™āļāļēāļĢāđƒāļ™āļāļēāļĢāļžāļąāļ’āļ™āļēāļŦāļĨāļąāļāļŠāļđāļ•āļĢ
āļ–āđ‰āļģāļŦāļĨāļąāļāļŠāļđāļ•āļĢāđ„āļ”āđ‰āļĢāļąāļšāļāļģāļĢāļžāļīāļˆāļģāļĢāļ“āļģāļ§āđˆāļģāđ€āļ›āđ‡āļ™āļ—āļļāļāļŠāļīāđˆāļ‡āļ—āļļāļāļ­āļĒāđˆāļģāļ‡āļ‹āļķāđˆāļ‡āđ€āļāļīāļ”āļ‚āļķāđ‰āļ™āđƒāļ™āļāļģāļĢāļ§āļģāļ‡āđāļœāļ™āļāļģāļĢāđ€āļĢāļĩāļĒāļ™āļāļģāļĢāļŠ
āļ­āļ™āđƒāļ™āļŠāļ–āļģāļšāļąāļ™āļāļģāļĢāļĻāļķāļāļĐāļģāđāļĨāđ‰āļ§ āļāļģāļĢāļžāļąāļ’āļ™āļģāļŦāļĨāļąāļāļŠāļđāļ•āļĢāļāđ‡āļˆāļ°āđ€āļ›āđ‡āļ™āļāļģāļĢāļžāļąāļ’āļ™āļģāđāļœāļ™āđ€āļžāļ·āđˆāļ­āļˆāļąāļ”āđ‚āļ›āļĢāđāļāļĢāļĄāļāļģāļĢāļĻāļķāļāļĐāļģ
āļ‹āļķāđˆāļ‡āļŦāļĄāļģāļĒāļ–āļķāļ‡āļāļģāļĢāđƒāļŦāđ‰āļ™āļīāļĒāļģāļĄāđāļĨāļ°āļāļģāļĢāđ€āļĨāļ·āļ­āļāļˆāļļāļ”āļ›āļĢāļ°āļŠāļ‡āļ„āđŒāļ‚āļ­āļ‡āļāļģāļĢāļĻāļķāļāļĐāļģ āđ€āļĨāļ·āļ­āļāļ›āļĢāļ°āļŠāļšāļāļģāļĢāļ“āđŒāļāļģāļĢāđ€āļĢāļĩāļĒāļ™āļĢāļđāđ‰
āđāļĨāļ°āļāļģāļĢāļ›āļĢāļ°āđ€āļĄāļīāļ™āđ‚āļ›āļĢāđāļāļĢāļĄāļāļģāļĢāļĻāļķāļāļĐāļģ āļāļģāļĢāļžāļąāļ’āļ™āļģāļŦāļĨāļąāļāļŠāļđāļ•āļĢāđ€āļ›āđ‡ āļ™āļ‡āļģāļ™āļ›āļāļīāļšāļąāļ•āļīāļĄāļīāđƒāļŠāđˆāļ‡āļģāļ™āļ—āļĪāļĐāļŽāļĩ
āđ€āļ›āđ‡āļ™āļ„āļ§āļģāļĄāļžāļĒāļģāļĒāļģāļĄāļ—āļĩāđˆāļˆāļ°āļ­āļ­āļāđāļšāļšāļĢāļ°āļšāļš āđ€āļžāļ·āđˆāļ­āđƒāļŦāđ‰āļ›āļĢāļ°āļŠāļšāļ„āļ§āļģāļĄāļŠāļģāđ€āļĢāđ‡āļˆāļ•āļģāļĄāļˆāļļāļ”āļĄāļļāđˆāļ‡āļŦāļĄāļģāļĒāļ‚āļ­āļ‡āļāļģāļĢāļĻāļķāļāļĐāļģ
āđāļĨāļ°āļĢāļ°āļšāļšāļ™āļĩāđ‰āļˆāļ°āļ•āđ‰āļ­āļ‡āđ€āļ›āđ‡āļ™āļ›āļĢāļ°āđ‚āļĒāļŠāļ™āđŒāļ—āļĩāđˆāđāļ—āđ‰āļˆāļĢāļīāļ‡āļ›āļĢāļģāļāļāļ•āđˆāļ­āļŠāļąāļ‡āļ„āļĄāđāļĨāļ°āļ•āđˆāļ­āļĄāļ™āļļāļĐāļĒāđŒ āļ‹āļķāđˆāļ‡āļĄāļĩāļ„āļ§āļģāļĄāļĄāļļāđˆāļ‡āļŦāļĄāļģāļĒ
āļĄāļĩ āļ„ āļ§ āļģ āļĄ āļāļą āļ āđƒ āļāđˆ āđƒ āļ™ āļŠāļīāđˆ āļ‡ āļ—āļĩāđˆ āļ• āļ™ āļŠ āļ­ āļš āļĄāļĩ āļ āļĨ āđ„ āļ āļ āļģ āļĢ āđ€ āļ„ āļĨāļ·āđˆ āļ­ āļ™ āđ„ āļŦ āļ§ āļ”āļą āļ‡ āļ™āļąāđ‰ āļ™
āļ‚āļąāđ‰āļ™āļ•āļ­āļ™āļ—āļĩāđˆāļˆāļģāđ€āļ›āđ‡āļ™āļ‚āļąāđ‰āļ™āđāļĢāļāđƒāļ™āļāļģāļĢāļžāļąāļ’āļ™āļģāļŦāļĨāļąāļāļŠāļđāļ•āļĢ āļ„āļ·āļ­ āļāļģāļĢāļ•āļĢāļ§āļˆāđāļĨāļ°āļ§āļīāđ€āļ„āļĢāļģāļ°āļŦāđŒāļŠāļ–āļģāļ™āļāļģāļĢāļ“āđŒāļŠāļģāļ„āļąāļāđ†
āļ‹āļķāđˆ āļ‡ āđ€ āļ›āđ‡ āļ™ āļ„ āļ§ āļģ āļĄ āļĄāļļāđˆ āļ‡ āļŦ āļĄ āļģ āļĒ āļ› āļĨ āļģ āļĒ āļ— āļģ āļ‡ āļ‚ āļ­ āļ‡ āļ āļģ āļĢ āļžāļą āļ’ āļ™ āļģ āļŦ āļĨāļą āļ āļŠāļđ āļ• āļĢ āļ„āļ· āļ­
āļāļģāļĢāđ€āļ›āļĨāļĩāđˆāļĒāļ™āđāļ›āļĨāļ‡āļ‚āļ­āļ‡āļ™āļąāļāđ€āļĢāļĩāļĒāļ™āđāļĨāļ°āļ„āļĢāļđ āļ„āļĢāļđāļ—āļĩāđˆāļāļĨāļģāļĒāđ€āļ›āđ‡ āļ™ āļœāļđāđ‰āļ—āļĩāđˆāļĄāļĩāļ„āļ§āļģāļĄāļĢāļđāđ‰āļĄāļģāļāļ‚āļķāđ‰āļ™ āļĄāļĩāļ—āļąāļāļĐāļ°āļĄāļģāļāļ‚āļķāđ‰āļ™
āđ āļĨ āļ° āļĄāļĩ āļ„ āļ§ āļģ āļĄ āđ„ āļĄāđˆ āļŦ āļĒāļļ āļ” āļ™āļīāđˆ āļ‡ āļĄ āļģ āļ āļ‚āļķāđ‰ āļ™
āļ„āļĢāļđāļ‹āļķāđˆāļ‡āļĄāļĩāļ„āļļāļ“āļŠāļĄāļšāļąāļ•āļīāļ”āļąāļ‡āļāļĨāđˆāļģāļ§āļ™āļĩāđ‰ āļˆāļ° āđ€āļ›āđ‡ āļ™ āļœāļđāđ‰āļ—āļĩāđˆāđƒāļŦāđ‰āļšāļĢāļīāļāļģāļĢāđāļāđˆāļ™āļąāļāđ€āļĢāļĩāļĒāļ™ āđ„āļ”āđ‰āļ­āļĒāđˆāļģāļ‡āļĄāļĩāļ›āļĢāļ° āļŠāļīāļ—āļ˜āļīāļ  āļģāļž
āļĢāļģāļĒāļĨāļ°āđ€āļ­āļĩāļĒāļ”āļ•āđˆāļ­āđ„āļ›āļ™āļĩāđ‰āļˆāļ°āļāļĨāđˆāļģāļ§āļ–āļķāļ‡āļāļģāļĢāļ”āļģāđ€āļ™āļīāļ™āļ‡āļģāļ™āļžāļąāļ’āļ™āļģāļŦāļĨāļąāļāļŠāļđāļ•āļĢ āđāļĨāļ°āđāļ™āļ§āļ„āļīāļ”āļāļģāļĢāļžāļąāļ’āļ™āļģāļŦāļĨāļąāļāļŠāļđāļ•āļĢ
āļāļģāļĢāļžāļąāļ’āļ™āļģāļŦāļĨāļąāļāļŠāļđāļ•āļĢ āļŦāļ™āđ‰āļģ 6
āđāļ”āđ€āļ™āļĩ āļĒāļĨ āđāļ—āļ™ āđ€āļ™ āļ­āļĢāđŒ āđāļĨāļ°āļĨāļ­āļĢāđŒāđ€āļĢāļĨ āđāļ—āļ™ āđ€āļ™ āļ­āļĢāđŒ (D. Tanner & L. Tanner. 1995 : 385)
āļāļĨāđˆāļģāļ§āļ§āđˆāļģāļ›āļąāļˆāļˆāļąāļĒāđāļĨāļ°āļ­āļīāļ—āļ˜āļīāļž āļĨāļŦāļĨāļąāļāļŠāļđāļ•āļĢāļĄāļĩāļ›āļāļīāļŠāļąāļĄāļžāļąāļ™ āļ˜āđŒāļˆāļģāļāļ›āļĢāļąāļŠāļāļģāļŠāļąāļ‡āļ„āļĄ āļž āļĪāļ•āļīāļāļĢāļĢāļĄāļĄāļ™āļļ āļĐāļĒāđŒ
āđāļĨāļ°āļ„āļ§āļģāļĄāļĢāļđāđ‰āļ—āļĩāđˆāļĒāļīāđˆāļ‡āđƒāļŦāļāđˆāļāļ§āđ‰āļģāļ‡āļ‚āļ§āļģāļ‡āļŠāļīāđˆāļ‡āđ€āļŦāļĨāđˆāļģāļ™āļąāđ‰āļ™āļĄāļĩāļ­āļīāļ—āļ˜āļīāļžāļĨāļ•āđˆāļ­āļœāļđāđ‰āđ€āļĢāļĩāļĒāļ™āđ‚āļ”āļĒāđāļ›āļĢāļŠāļ āļģāļžāļĄāļģāđ€āļ›āđ‡āļ™āđ€āļ™āļ·āđ‰āļ­āļŦāļģāļ§āļīāļŠāļģāļŠāļģāļŦāļĢāļąāļš
āļāļģāļĢāđ€āļĢāļĩ āļĒāļ™ āļ āļģāļĢāļŠ āļ­āļ™ āđ€āļžāļ·āđˆ āļ­āđƒ āļŦāđ‰ āđ€āļāļīāļ”āļ„āļ§āļģāļĄāđ€āļŦ āļĄāļģāļ° āļŠāļĄāļāļąāļš āļāļģāļĢāļžāļąāļ’ āļ™ āļģāļ„āļ™ āđƒāļ™ āļŠāļąāļ‡ āļ„āļĄāđƒāļŦ āļĄāđˆ
āļ‹āļķāđˆāļ‡āđ€āļĢāļĩāļĒāļāļ§āđˆāļģāļāļĢāļ°āļšāļ§āļ™āļāļģāļĢāļ—āļąāļĻāļ™āđŒāļ”āđ‰āļ§āļĒāļŦāļĨāļąāļāļŠāļđāļ•āļĢ
āļĄāļģāļĢāđŒāļŠ āđāļĨāļ°āļ§āļīāļĨāļĨāļīāļŠ (Marsh& Willis.1995: 278) āđ„āļ”āđ‰āļŠāļĢāļļāļ›āđāļ™āļ§āļ„āļīāļ”āđƒāļ™āļāļģāļĢāļžāļąāļ’āļ™āļģāļŦāļĨāļąāļāļŠāļđāļ•āļĢ āļ§āđˆāļģ
āļāļĢāļ° āļšāļ§āļ™ āļāļģāļĢāļžāļąāļ’ āļ™ āļģāļŦ āļĨāļąāļāļŠāļđ āļ•āļĢāđāļĨāļ° āļāļģāļĢāđ€āļ› āļĨāļĩāđˆāļĒāļ™ āđāļ›āļĨāļ‡āļŦ āļĨāļąāļāļŠāļđ āļ•āļĢāđāļĄāđ‰āļĄāļĩāļŦ āļĨāļģāļĒāđāļ™ āļ§āļ„āļīāļ”
āđāļ•āđˆāđ€āļĄāļ·āđˆāļ­āļŠāļĢāļļāļ›āļĢāļ§āļĄāļ„āļ§āļģāļĄāļ„āļīāļ”āđāļĨāđ‰āļ§āļĨāđ‰āļ§āļ™āļ­āļĒāļđāđˆāļšāļ™āļžāļ·āđ‰āļ™āļāļģāļ™āļ„āļ§āļģāļĄāļ•āđˆāļ­āđ€āļ™āļ·āđˆāļ­āļ‡āđ€āļ›āđ‡āļ™āļ­āļ™āļļāļāļĢāļĄāđ‚āļ”āļĒāđ€āļĢāļīāđˆāļĄāļˆāļģāļāđāļĢāļ‡āļāļ”āļ”āļąāļ™āđāļĨāļ°āļœ
āļĨāļāļĢāļ°āļ—āļšāļˆāļģāļāļ›āļą āļˆāļˆāļąāļĒāļšāļĢāļīāļšāļ—āđāļĨāļ°āļ„āļ§āļģāļĄāļāđ‰āļģāļ§āļŦāļ™āđ‰āļģāļ—āļģāļ‡āđ€āļ—āļ„āđ‚āļ™ āđ‚āļĨāļĒāļĩāļŠāļđāđˆāļāļģāļĢāļ›āļĢāļąāļšāļ›āļĢāļļāļ‡āļŦāļĨāļąāļāļŠāļđāļ•āļĢ
āļ āļģāļĢ āļ™ āļģāļŦ āļĨāļąāļ āļŠāļđ āļ• āļĢ āđ„ āļ› āļŠāļđāđˆāļŠ āļ– āļģāļšāļą āļ™ āđ€āļžāļ·āđˆ āļ­ āđƒ āļŠāđ‰āļˆ āļ° āđ„ āļ”āđ‰āļĢāļą āļš āđ āļĢāļ‡ āļ āļ” āļ”āļąāļ™ āļˆāļģ āļ āļ›āļą āļˆ āļˆāļąāļĒāļ•āđˆāļģāļ‡ āđ†
āļ—āļģāđƒāļŦāđ‰āđ€āļāļīāļ”āļāļģāļĢāđ€āļ›āļĨāļĩāđˆāļĒāļ™āđāļ›āļĨāļ‡āļ›āļĢāļąāļšāļ›āļĢāļļāļ‡āļŦāļĨāļąāļāļŠāļđāļ•āļĢāļ‚āļķāđ‰āļ™āļĄāļģāļ­āļĩāļāđƒāļ™āļĢāļ°āļĒāļ°āļ•āđˆāļ­āđ„āļ›āļ•āđˆāļ­āđ€āļ™āļ·āđˆāļ­āļ‡āļ”āļąāļ‡āļ āļģāļžāļ›āļĢāļ°āļāļ­āļš 2
āļāļģāļĢāļžāļąāļ’āļ™āļģāļŦāļĨāļąāļāļŠāļđāļ•āļĢ āļŦāļ™āđ‰āļģ 7
āļāļģāļĢāļžāļąāļ’āļ™āļģāļŦāļĨāļąāļāļŠāļđāļ•āļĢ āļŦāļ™āđ‰āļģ 8
āđƒ āļ™ āļ āļģ āļĢ āļ§ āļģ āļ‡ āđ āļœ āļ™ āļžāļą āļ’ āļ™ āļģ āļŦ āļĨāļą āļ āļŠāļđ āļ• āļĢ
āđ€āļžāļ·āđˆāļ­āļ”āļģāđ€āļ™āļīāļ™ āļ‡āļģāļ™ āļžāļąāļ’āļ™āļģāļŦāļĨāļąāļāļŠāļđāļ•āļĢāļĄāļĩāđāļĢāļ‡āļœāļĨāļąāļāļ”āļąāļ™āđāļĨāļ°āļ›āļąāļˆāļˆāļąāļĒāļ­āļīāļ—āļ˜āļīāļžāļĨāļŦ āļĨāļģāļĒāļĢāļ°āļ”āļąāļšāļ•āļąāđ‰āļ‡āđāļ•āđˆāļĢāļ°āļ”āļąāļšāđ‚āļĢāļ‡āđ€āļĢāļĩāļĒāļ™
āļĢ āļ° āļ”āļą āļš āļŠāļļ āļĄ āļŠ āļ™ āļ„ āļĢ āļ­ āļš āļ„ āļĢāļą āļ§ āļŠāļą āļ‡ āļ„ āļĄ āļ› āļĢ āļ° āđ€ āļ— āļĻ āļŠ āļģ āļ•āļī āļˆ āļ™ āļ–āļķ āļ‡ āļĢ āļ° āļ”āļą āļš āļ™ āļģ āļ™ āļģ āļŠ āļģ āļ•āļī
āļžāļĨāļąāļ‡āļœāļĨāļąāļāļ”āļąāļ™āļ‚āļ­āļ‡āļŠāļąāļ‡āļ„āļĄāđ€āļ›āđ‡āļ™āļ•āļąāļ§āđ€āļĢāđˆāļ‡āļŠāļģāļ„āļąāļāđƒāļ™āļāļģāļĢāļ§āļģāļ‡āđāļœāļ™āļŦāļĨāļąāļāļŠāļđāļ•āļĢ (ParkayW.and Glen Hass, 2000 : 275)
āļ­āļ‡āļ„āđŒāļ›āļĢāļ°āļāļ­āļšāđƒāļ™āļāļģāļĢāļ”āļģāđ€āļ™āļīāļ™āļ‡āļģāļ™āļžāļąāļ’āļ™āļģāļŦāļĨāļąāļāļŠāļđāļ•āļĢāļ›āļĢāļ°āļāļ­āļšāļ”āđ‰āļ§āļĒāļ„āļ“āļ°āļāļĢāļĢāļĄāļāļģāļĢāļ”āļģāđ€āļ™āļīāļ™āļ‡āļģāļ™āļˆāļąāļ”āļ—āļģāļŦāļĨāļąāļāļŠāļđāļ•āļĢ
āļĻāļķ āļ āļĐ āļģ āļ§āļī āđ€ āļ„ āļĢ āļģ āļ° āļŦāđŒ āļŠ āļ  āļģ āļž āļ‚ āļ­ āļ‡ āļŠāļą āļ‡ āļ„ āļĄ āđƒ āļ™ āļ›āļą āļˆ āļˆāļļ āļšāļą āļ™
āļžāļĢāđ‰āļ­āļĄāļ—āļąāđ‰āļ‡āļ§āļīāđ€āļ„āļĢāļģāļ°āļŦāđŒāļŦāļĨāļąāļāļŠāļđāļ•āļĢāđ€āļ”āļīāļĄāđ€āļžāļ·āđˆāļ­āļ™āļģāļ‚āđ‰āļ­āļĄāļđāļĨāļ—āļĩāđˆāđ„āļ”āđ‰āļĄāļģāļžāļīāļˆāļģāļĢāļ“āļģāļĢāđˆāļ§āļĄāļāļąāļšāļ‚āđ‰āļ­āļĄāļđāļĨāļžāļ·āđ‰āļ™āļāļģāļ™āļ•āđˆāļģāļ‡āđ†āđƒāļ™āļāļģāļĢāļžāļąāļ’āļ™āļģāļŦāļĨāļąāļāļŠāļđāļ•āļĢ
āļ›āļĢāļąāļšāļ›āļĢāļļāļ‡āđāļāđ‰āđ„āļ‚ āđāļĨāđ‰āļ§āļāļģāļŦāļ™āļ”āļˆāļļāļ”āļ›āļĢāļ°āļŠāļ‡āļ„āđŒāđƒāļŦāļĄāđˆ āļ­āļ‡āļ„āđŒāļ›āļĢāļ°āļāļ­āļšāđƒāļ™āđāļ•āđˆāļĨāđˆāļ°āļŠāđˆāļ§āļ™āļˆāļ°āļĄāļĩāļ„āļ§āļģāļĄāļŠāļąāļĄāļžāļąāļ™āļ˜āđŒāļāļąāļ™āđāļĨāļ°āđ€āļ—āđˆāļģāđ€āļ—āļĩāļĒāļĄāļāļąāļ™
āļˆāļ°āļ‚āļģāļ”āļ­āļ‡āļ„āđŒāļ›āļĢāļ°āļāļ­āļšāđƒāļ”āļ­āļ‡āļ„āđŒāļ›āļĢāļ°āļāļ­āļšāļŦāļ™āļķāđˆāļ‡āđ„āļĄāđˆāđ„āļ”āđ‰ āđ„āļ”āđ‰āđāļāđˆ
1. āļāļģāļĢāļāļģāļŦāļ™āļ”āļ„āļ§āļģāļĄāļĄāļļāđˆāļ‡āļŦāļĄāļģāļĒāļˆāļ°āļ•āđ‰āļ­āļ‡āļŠāļąāļ”āđ€āļˆāļ™āļ§āđˆāļģāļ•āđ‰āļ­āļ‡āđƒāļŦāđ‰āļœāļđāđ‰āđ€āļĢāļĩāļĒāļ™āđƒāļ™āļĢāļ°āļ”āļąāļšāļ™āļąāđ‰āļ™āđ† āļĄāļĩāļ„āļļāļ“āļŠāļĄāļšāļąāļ•āļīāļ­āļĒāđˆāļģāļ‡āđ„āļĢ
āđ€āļĄāļ·āđˆāļ­āļāļģāļŦāļ™āļ”āļ„āļ§āļģāļĄāļĄāļļāđˆāļ‡āļŦāļĄāļģāļĒāđāļĨāđ‰āļ§āļˆāļ°āđ„āļ”āđ‰āđƒāļŠāđ‰āđ€āļ›āđ‡āļ™āđāļ™āļ§āļ—āļģāļ‡āđƒāļ™āļāļģāļĢāļāļģāļŦāļ™āļ”āđ€āļ™āļ·āđ‰āļ­āļŦāļģāļ§āļīāļŠāļģāđāļĨāļ°āļ›āļĢāļ°āļŠāļšāļāļģāļĢāļ“āđŒāđƒāļ™āļāļģāļĢāđ€āļĢāļĩ āļĒāļ™āļĢāļđāđ‰āļ•āđˆāļ­āđ„
āļ›
2. āļ āļģāļĢāļ§āļģāļ‡ āđ āļœāļ™ āļāļģāļŦ āļ™ āļ” āđ‚āļ„ āļĢāļ‡ āļŠ āļĢāđ‰āļģāļ‡ āļ‚ āļ­āļ‡ āļŦ āļĨāļąāļāļŠāļđ āļ• āļĢ āđ āļĨāļ° āļāļģāļĢāđ€āļĨāļ· āļ­āļ āđ€āļ™āļ·āđ‰ āļ­ āļŦ āļģāļ§āļīāļŠ āļģ
āđƒāļ™ āļŦāļĨāļąāļāļŠāļđ āļ•āļĢāļˆāļ° āļ•āđ‰āļ­āļ‡āļāļģāļŦ āļ™ āļ”āđ‚āļ„āļĢāļ‡ āļŠāļĢāđ‰āļģāļ‡āļ­āļ° āđ„āļĢāļšāđ‰āļģāļ‡ āđ€āļŠāđˆāļ™ āļˆāļ° āļ•āđ‰āļ­āļ‡ āđƒāļŠāđ‰āđ€āļ§āļĨāļģāļĻāļķāļāļĐ āļģāļ™ āļģāļ™ āđ€āļ—āđˆāļģāđ„āļĢ
āļˆ āļ° āļ•āđ‰ āļ­ āļ‡ āđ€ āļĢāļĩ āļĒ āļ™ āļ—āļąāđ‰ āļ‡ āļŦ āļĄ āļ” āļāļĩāđˆ āļŦ āļ™āđˆ āļ§ āļĒ āļ āļģ āļĢ āđ€ āļĢāļĩ āļĒ āļ™ āļˆāļķ āļ‡ āļˆ āļ° āļˆ āļš āļŦ āļĨāļą āļ āļŠāļđ āļ• āļĢ āđ„ āļ”āđ‰
āļˆāļ°āļ•āđ‰āļ­āļ‡āđ€āļ‚āđ‰āļģāđ€āļĢāļĩāļĒāļ™āļāļĩāđˆāļ„āļģāļšāļ•āđˆāļ­āļŠāļąāļ›āļ”āļģāļŦāđŒāļ•āđˆāļ­āļ āļģāļ„āđ€āļĢāļĩāļĒāļ™āļĄāļĩāļāļģāļĢāļ§āļąāļ”āđāļĨāļ°āļ›āļĢāļ°āđ€āļĄāļīāļ™āļœāļĨāļ­āļĒāđˆāļģāļ‡āđ„āļĢ āļĢāļ°āļšāļšāļāļģāļĢāđƒāļŦāđ‰āļ„āļ°āđāļ™āļ™āđ€āļ›āđ‡āļ™āļ­āļĒāđˆāļģāļ‡āđ„āļĢ
āļĄāļĩ āļ§āļī āļŠ āļģ āđƒ āļ” āļšāđ‰ āļģ āļ‡ āļ—āļĩāđˆ āļˆ āļ° āļ•āđ‰ āļ­ āļ‡ āđ€ āļĢāļĩ āļĒ āļ™ āļšāļą āļ‡ āļ„āļą āļš āđ€ āļ—āđˆ āļģ āđ„ āļĢ āđ āļĨ āļ° āđ€ āļĨāļ· āļ­ āļ āđ€ āļ—āđˆ āļģ āđ„ āļĢ
āđāļĨāļ°āļ§āļīāļŠāļģāđ€āļŦāļĨāđˆāļģāļ™āļąāđ‰āļ™āļ›āļĢāļ°āļāļ­āļšāđ„āļ›āļ”āđ‰āļ§āļĒāđ€āļ™āļ·āđ‰āļ­āļŦāļģāļ­āļ°āđ„āļĢāļĄāļĩāļ›āļĢāļ°āļŠāļšāļāļģāļĢāļ“āđŒāļ­āļ°āđ„āļĢāļšāđ‰āļģāļ‡
3. āļ āļģāļĢ āļ— āļ” āļĨ āļ­ āļ‡ āđƒ āļŠāđ‰ āļŦ āļĨāļąāļ āļŠāļđ āļ• āļĢāļŦ āļĢāļ· āļ­ āļ āļĢ āļ° āļš āļ§āļ™ āļ āļģāļĢ āđ€āļĢāļĩ āļĒ āļ™ āļ āļģāļĢ āļŠ āļ­ āļ™ āļŦ āļĢāļ· āļ­ āļ§āļīāļ˜āļĩ āļ āļģ āļĢ
āđāļĨāļ°āļāļģāļĢāļˆāļąāļ”āļāļģāļĢāđ€āļāļĩāđˆāļĒāļ§āļāļąāļšāļŦāļĨāļąāļāļŠāļđāļ•āļĢāđ€āļžāļ·āđˆāļ­āđƒāļŦāđ‰āļāļģāļĢāđ€āļĢāļĩāļĒāļ™āļāļģāļĢāļŠāļ­āļ™āđ€āļ›āđ‡āļ™āđ„āļ›āļ•āļģāļĄāļ„āļ§āļģāļĄāļĄāļļāđˆāļ‡āļŦāļĄāļģāļĒāļ‚āļ­āļ‡āļŦāļĨāļąāļāļŠāļđāļ•āļĢāļ­āļĒāđˆāļģāļ‡āļĄāļĩāļ›āļĢāļ°āļŠāļīāļ—
āļ˜āļī āļ  āļģ āļž āļˆ āļģ āđ€ āļ›āđ‡ āļ™ āļ•āđ‰ āļ­ āļ‡ āļˆāļą āļ” āļŦ āļģ āđ āļĨ āļ° āļ› āļĢāļą āļš āļ› āļĢāļļ āļ‡ āļ āļĢ āļ° āļš āļ§ āļ™ āļ āļģāļĢ āļŠ āļ­ āļ™ āļ āļģāļĢ āļˆāļąāļ” āļŠāļąāđ‰ āļ™ āđ€ āļĢāļĩ āļĒ āļ™
āļāļģāļĢ āđƒ āļŠāđ‰ āļ­āļļāļ› āļ āļĢāļ“āđŒ āļ āļģāļĢ āļ§āļąāļ” āļœ āļĨ āđ āļĨ āļ° āļ› āļĢāļ° āđ€āļĄāļīāļ™ āļœ āļĨ āđāļĨ āļ° āļ āļģāļĢāļˆāļąāļ” āļāļīāļˆāļ āļĢāļĢ āļĄāđ€āļŠ āļĢāļī āļĄāļ— āļģāļ‡ āļ§āļīāļŠ āļģāļ āļģāļĢ
āļ•āļĨāļ­āļ”āļˆāļ™āļāļģāļĢāļŠāļ­āļ™āļ‹āđˆāļ­āļĄāđ€āļŠāļĢāļīāļĄāđƒāļŦāđ‰āļāļģāļĢāļ™āļģāļŦāļĨāļąāļāļŠāļđāļ•āļĢāđ„āļ›āđƒāļŠāđ‰āđ€āļāļīāļ”āļ›āļĢāļ°āđ‚āļĒāļŠāļ™āđŒāļŠāļđāļ‡āļŠāļļāļ”
4. āļāļģāļĢāļ›āļĢāļ°āđ€āļĄāļīāļ™āļœāļĨāļŦāļĨāļąāļāļŠāļđāļ•āļĢ āđ€āļ›āđ‡āļ™āļāļģāļĢāļ›āļĢāļ°āđ€āļĄāļīāļ™āļ„āļļāļ“āļ„āđˆāļģāļ‚āļ­āļ‡āļŦāļĨāļąāļāļŠāļđāļ•āļĢāļ§āđˆāļģāļĄāļĩāļ„āļļāļ“āļ āļģāļžāđ€āļ›āđ‡ āļ™āļ­āļĒāđˆāļģāļ‡āđ„āļĢ
āđ€āļ›āđ‡āļ™āļāļĢāļ°āļšāļ§āļ™āļāļģāļĢāļ—āļĩāđˆāđƒāļŠāđ‰āļžāļīāļˆāļģāļĢāļ“āļģāļ§āđˆāļģāļ„āļ§āļģāļĄāļĄāļļāđˆāļ‡āļŦāļĄāļģāļĒāđ€āļ›āđ‡ āļ™āļ­āļĒāđˆāļģāļ‡āđ„āļĢ āđ€āļ™āļ·āđ‰āļ­āļŦāļģāļ§āļīāļŠāļģāđāļĨāļ°āļ›āļĢāļ°āļŠāļšāļāļģāļĢāļ“āđŒāļ•āļĢāļ‡āļāļąāļšāļ„āļ§āļģāļĄ
āļĄāļļāđˆāļ‡āļŦāļĄāļģāļĒāļŦāļĢāļ·āļ­āđ„āļĄāđˆ āļāļģāļĢāđ€āļĢāļĩāļĒāļ™āļāļģāļĢāļŠāļ­āļ™āļĄāļĩāļ›āļąāļāļŦāļģāđāļĨāļ°āļ­āļļāļ›āļŠāļĢāļĢāļ„āļ­āļ°āđ„āļĢāļšāđ‰āļģāļ‡āđāļĨāļ°āļāļģāļĢāļ›āļĢāļ°āđ€āļĄāļīāļ™āļœāļĨāļ­āļĒāđˆāļģāļ‡āđ„āļĢ āļ”āļąāļ‡āļ āļģāļžāļ›āļĢāļ°āļāļ­āļš
3
āļāļģāļĢāļžāļąāļ’āļ™āļģāļŦāļĨāļąāļāļŠāļđāļ•āļĢ āļŦāļ™āđ‰āļģ 9
āļ āļģāļžāļ›āļĢāļ°āļāļ­āļš 3 āđāļŠāļ”āļ‡āļāļĢāļ°āļšāļ§āļ™āļāļģāļĢāļžāļąāļ’āļ™āļģāļŦāļĨāļąāļāļŠāļđāļ•āļĢ
āļ—āļĩāđˆāļĄāļģ : āļŠāļ‡āļąāļ” āļ­āļļāļ—āļĢāļģāļ™āļąāļ™āļ—āđŒ (2532 :24)
āļ›āļĢāļąāļšāļ›āļĢāļļāļ‡
āđāļāđ‰āđ„āļ‚
āļĻāļķāļāļĐāļģāđāļĨāļ°āļ§āļīāđ€āļ„āļĢ
āļģāļ°āļŦāđŒāļŠāļŦāļ āļģāļžāļŠāļąāļ‡
āļ„āļĄāđāļĨāļ°āļŦāļĨāļąāļāļŠāļđ
āļ•āļĢāđ€āļ”āļīāļĄ
āļ›āļĢāļ°āđ€āļĄāļīāļ™
āļœāļĨ
āļ„āļ“āļ°āļāļĢāļĢāļĄāļāļģāļĢ
āļāļģāļĢāļ”āļģāđ€āļ™āļīāļ™āļ‡āļģāļ™
āļžāļąāļ’āļ™āļģāļŦāļĨāļąāļāļŠāļđāļ•
āļĢ
āļāļģāļŦāļ™āļ”āļ„āļ§āļģ
āļĄāļĄāļļāđˆāļ‡āļŦāļĄāļģāļĒ
āļ™āļģāđ„āļ›āļ—āļ”
āļĨāļ­āļ‡āđƒāļŠāđ‰
āļāļģāļŦāļ™āļ”āđ‚āļ„āļĢāļ‡āļŠ
āļĢāđ‰āļģāļ‡āđāļĨāļ°āđ€āļ™āļ·āđ‰āļ­āļŦāļģ
āļ§āļīāļŠāļģ
āļĻāļķāļāļĐāļģāđāļĨāļ°āļ§āļīāđ€āļ„āļĢāļģāļ°
āļŦāđŒāļŠāļ āļģāļžāļŠāļąāļ‡āļ„āļĄāđāļĨ
āļ°āļŦāļĨāļąāļāļŠāļđāļ•āļĢāđ€āļ”āļīāļĄ
āđāļ™āļ§āļ„āļīāļ” (āļ›āļĢāļąāļŠāļāļģ)
āđāļĨāļ°āļœāļĨāļāļģāļĢāļĻāļķāļāļĐāļģāļ„āđ‰āļ™āļ„āļ§āđ‰āļģāļ—āļģāļ‡āļˆāļīāļ•āļ§āļīāļ—āļĒāļģāļ‚āđ‰āļ­āļĄāļđāļĨāđ€āļāļĩāđˆāļĒāļ§āļāļąāļšāļ™āļąāļāđ€āļĢāļĩ
āļĒāļ™āđāļĨāļ°āļāļģāļĢāļ›āļĢāļ°āļāļ­āļšāļ­āļģāļŠāļĩāļžāļ‚āđ‰āļ­āļĄāļđāļĨāļ„āļ§āļģāļĄāļāđ‰āļģāļ§āļŦāļ™āđ‰āļģāļ—āļģāļ‡āļ§āļīāļŠāļģāļ
āļģāļĢ āļ§āļīāļ—āļĒāļģāļĻāļģāļŠāļ•āļĢāđŒ āđ€āļ—āļ„āđ‚āļ™āđ‚āļĨāļĒāļĩ
āļšāļ—āļšāļģāļ—āļ‚āļ­āļ‡āļŠāļ–āļģāļšāļąāļ™āļāļģāļĢāļĻāļķāļāļĐāļģ
āđāļĨāļ°āļŠāļ·āđˆāļ­āļŠāļģāļĢāļĄāļ§āļĨāļŠāļ™āļ‚āđ‰āļ­āļĄāļđāļĨāļŠāļ āļģāļžāđ€āļĻāļĢāļĐāļāļāļīāļˆ āļŠāļąāļ‡āļ„āļĄ
āļāļģāļĢāđ€āļĄāļ·āļ­āļ‡ āļ„āđˆāļģāļ™āļīāļĒāļĄ āđāļĨāļ°āļ§āļąāļ’āļ™āļ˜āļĢāļĢāļĄ
āļāļģāļĢāļžāļąāļ’āļ™āļģāļŦāļĨāļąāļāļŠāļđāļ•āļĢ āļŦāļ™āđ‰āļģ 10
5. āļĢāļđāļ›āđāļšāļšāđƒāļ™āļāļēāļĢāļžāļąāļ’āļ™āļēāļŦāļĨāļąāļāļŠāļđāļ•āļĢ
āļĢāļđ āļ› āđ āļš āļš āđƒ āļ™ āļ āļģ āļĢ āļžāļą āļ’ āļ™ āļģ āļŦ āļĨāļą āļ āļŠāļđ āļ• āļĢ āđ€ āļ›āđ‡ āļ™ āļŠāļīāđˆ āļ‡ āļŠ āļģ āļ„āļą āļ āđ āļĨ āļ° āļˆ āļģ āđ€ āļ›āđ‡ āļ™
āđ€ āļ™āļ·āđˆ āļ­ āļ‡ āļˆ āļģ āļ āļĢāļđ āļ› āđ āļš āļš āļŦ āļĨāļą āļ āļŠāļđ āļ• āļĢ āđ€ āļ› āļĢāļĩ āļĒ āļš āđ€ āļŠ āļĄāļ· āļ­ āļ™ āļžāļī āļĄ āļžāđŒ āđ€ āļ‚āļĩ āļĒ āļ§ ( Blue Print)
āļ—āļĩāđˆ āđƒ āļŠāđ‰ āđ€āļ›āđ‡ āļ™ āđ āļ™ āļ§ āļ— āļģ āļ‡ āļ āļģ āļĢ āļžāļą āļ’ āļ™ āļģ āļŦ āļĨāļą āļ āļŠāļđ āļ• āļĢ āļˆ āļģ āļ āļœāļđāđ‰ āđ€ āļŠāļĩāđˆ āļĒ āļ§ āļŠ āļģ āļ āļ— āļģāļ‡ āļ”āđ‰ āļģ āļ™ āļŦ āļĨāļą āļ āļŠāļđ āļ• āļĢ
āļ™āļąāļāļ§āļīāļŠāļģāļāļģāļĢāļˆāļķāļ‡āļĄāļĩāļ„āļ§āļģāļĄāļŠāļģāļ„āļąāļāđ€āļžāļ·āđˆāļ­āđ€āļ›āđ‡āļ™āļžāļ·āđ‰āļ™āļāļģāļ™āļŠāļģāļŦāļĢāļąāļšāļāļģāļĢāļ§āļīāļˆāļąāļĒāļ„āļĢāļąāđ‰āļ‡āļ™āļĩāđ‰ āļĢāļđāļ›āđāļšāļšāļāļģāļĢāļžāļąāļ’āļ™āļģāļŦāļĨāļąāļāļŠāļđāļ•āļĢāļ—āļĩāđˆāļŠāļģāļ„āļąāļāļĄāļĩāļ”āļąāļ‡āļ™āļĩāđ‰
5.1 āļĢāļđāļ›āđāļšāļšāļāļēāļĢāļžāļąāļ’āļ™āļēāļŦāļĨāļąāļāļŠāļđāļ•āļĢāļˆāļēāļāđāļ™āļ§āļ„āļīāļ”āļ•āđˆāļēāļ‡āļ›āļĢāļ°āđ€āļ—āļĻ
5.1.1 āļĢāļđāļ›āđāļšāļšāļāļēāļĢāļžāļąāļ’āļ™āļēāļŦāļĨāļąāļāļŠāļđāļ•āļĢāļ•āļēāļĄāđāļ™āļ§āļ„āļīāļ”āļ‚āļ­āļ‡āđ„āļ—āđ€āļĨāļ­āļĢāđŒ (Ralph W. Tyler)
āđ„āļ—āđ€āļĨāļ­āļĢāđŒāđ„āļ”āđ‰āļ™āļģāđ€āļŠāļ™āļ­āđāļ™āļ§āļ„āļīāļ”āļžāļ·āđ‰āļ™āļāļģāļ™āđ€āļāļĩāđˆāļĒāļ§āļāļąāļšāļāļģāļĢāļžāļąāļ’āļ™āļģāļŦāļĨāļąāļāļŠāļđāļ•āļĢāđāļĨāļ°āļāļģāļĢāļŠāļ­āļ™āļ‹āļķāđˆāļ‡āļāđ‡āļ„āļ·āļ­āļŦāļĨāļąāļāļāļģāļĢāđāļĨāļ°āđ€āļŦāļ•āļļ
āļœāļĨ āđƒ āļ™ āļ āļģāļĢāļžāļą āļ’ āļ™ āļģāļŦ āļĨāļąāļ āļŠāļđ āļ• āļĢ( Tyler Rationale) āļ§āđˆāļģāđƒ āļ™ āļ āļģāļĢ āļžāļą āļ’ āļ™ āļģāļŦ āļĨāļąāļ āļŠāļđ āļ• āļĢ āđ āļĨ āļ° āļ āļģāļĢāļŠ āļ­ āļ™
āļ•āđ‰āļ­āļ‡āļ•āļ­āļšāļ„āļģāļ–āļģāļĄāļžāļ·āđ‰āļ™āļāļģāļ™āļ—āļĩāđˆāļŠāļģāļ„āļąāļ 4 āļ›āļĢāļ°āļāļģāļĢ āļ„āļ·āļ­ (Tyler, 1949: 3)
1. āļˆāļļ āļ” āļĄāļļāđˆ āļ‡ āļŦ āļĄ āļģ āļĒ āļ— āļģ āļ‡ āļ āļģ āļĢ āļĻāļķ āļ āļĐ āļģ ( Educational Purposes)
āļ­āļ°āđ„āļĢāļšāđ‰āļģāļ‡āļ—āļĩāđˆāđ‚āļĢāļ‡āđ€āļĢāļĩāļĒāļ™āļ•āđ‰āļ­āļ‡āļāļģāļĢāđƒāļŦāđ‰āļœāļđāđ‰āđ€āļĢāļĩāļĒāļ™āđ„āļ”āđ‰āđ€āļĢāļĩāļĒāļ™āļĢāļđāđ‰
2.āļ›āļĢāļ°āļŠāļšāļāļģāļĢāļ“āđŒāļ—āļģāļ‡āļāļģāļĢāļĻāļķāļāļĐāļģ (EducationalExperiences) āļ­āļ°āđ„āļĢāļšāđ‰āļģāļ‡āļ—āļĩāđˆāđ‚āļĢāļ‡āđ€āļĢāļĩāļĒāļ™āļˆāļ°āļ•āđ‰āļ­āļ‡āļˆāļąāļ”āđƒāļŦāđ‰
āđ€āļžāļ·āđˆāļ­āļŠāđˆāļ§āļĒāđƒāļŦāđ‰āļšāļĢāļĢāļĨāļļāļˆāļļāļ”āļĄāļļāđˆāļ‡āļŦāļĄāļģāļĒ
3. āļˆāļ°āļˆāļąāļ”āļ›āļĢāļ°āļŠāļšāļāļģāļĢāļ“āđŒāļ—āļģāļ‡āļāļģāļĢāļĻāļķāļāļĐāļģāļ­āļĒāđˆāļģāļ‡āđ„āļĢāļˆāļķāļ‡āļˆāļ°āļ—āļģāđƒāļŦāđ‰āļŠāļ­āļ™āļĄāļĩāļ›āļĢāļ°āļŠāļīāļ—āļ˜āļīāļ āļģāļž
4.
āļ›āļĢāļ°āđ€āļĄāļīāļ™āļ›āļĢāļ°āļŠāļīāļ—āļ˜āļīāļ āļģāļžāļ‚āļ­āļ‡āļāļģāļĢāļˆāļąāļ”āļ›āļĢāļ°āļŠāļšāļāļģāļĢāļ“āđŒāļāļģāļĢāđ€āļĢāļĩāļĒāļ™āļ­āļĒāđˆāļģāļ‡āđ„āļĢāļˆāļķāļ‡āļˆāļ°āļ—āļĢāļģāļšāđ„āļ”āđ‰āļ§āđˆāļģāļœāļđāđ‰āđ€āļĢāļĩāļĒāļ™āđ„āļ”āđ‰āļšāļĢāļĢāļĨāļļāđ€āļ›āđ‰āļģāļŦāļĄāļģāļĒāļ—āļģāļ‡āļāļģ
āļĢāļĻāļķāļāļĐāļģ
āđ„āļ—āđ€āļĨāļ­āļĢāđŒāđ„āļ”āđ‰āļ§āļģāļ‡āļĢāļđāļ›āđāļšāļšāđ‚āļ„āļĢāļ‡āļŠāļĢāđ‰āļģāļ‡āļ‚āļ­āļ‡āļŦāļĨāļąāļāļŠāļđāļ•āļĢāđ‚āļ”āļĒāđƒāļŠāđ‰āļ§āļīāļ˜āļĩāļāļģāļĢāđāļĨāļ°āđ€āļ›āđ‰āļģāļŦāļĄāļģāļĒāļ›āļĨāļģāļĒāļ—āļģāļ‡ (Means and
ends approsch) āļ”āļąāļ‡āļ™āļĩāđ‰ (āļ§āļīāļŠāļąāļĒ āļ§āļ‡āļĐāđŒāđƒāļŦāļāđˆ, 2537: 10-11)
āđƒāļ™ āļāļģāļĢāļāļģāļŦ āļ™āļ”āļˆāļļāļ”āļĄāļļāđˆāļ‡āļŦāļĄāļģāļĒāļ™āļąāđ‰āļ™ āđƒāļ™āļ‚āļąāđ‰āļ™ āđāļĢāļāļ•āđ‰āļ­āļ‡āļāļģāļŦāļ™ āļ”āđ€āļ›āđ‡ āļ™āļˆāļļāļ”āļĄāļļāđˆāļ‡āļŦāļĄāļģāļĒāļŠāļąāđˆāļ§āļ„āļĢāļģāļ§āļāđˆāļ­āļ™
āđ‚ āļ” āļĒ āļ•āđ‰ āļ­ āļ‡ āļ™ āļģ āļš āļĢāļī āļš āļ— āļ—āļĩāđˆ āđ€ āļāļĩāđˆ āļĒ āļ§ āļ‚āđ‰ āļ­ āļ‡ āđ€ āļŠāđˆ āļ™ āļš āļĢāļī āļš āļ— āļ— āļģ āļ‡ āļ”āđ‰ āļģ āļ™ āļŠāļą āļ‡ āļ„ āļĄ
āļ”āđ‰āļ§āļĒāļāļģāļĢāļ™āļģāļŠāļīāđˆāļ‡āļ—āļĩāđˆāļŠāļąāļ‡āļ„āļĄāļ„āļģāļ”āļŦāļ§āļąāļ‡āļ§āđˆāļģāļ•āđ‰āļ­āļ‡āļāļģāļĢāđƒāļŦāđ‰āļœāļđāđ‰āđ€āļĢāļĩāļĒāļ™āļĄāļĩāļ„āļļāļ“āļĨāļąāļāļĐāļ“āļ°āļ­āļĒāđˆāļģāļ‡āđ„āļĢ āđāļĨāļ°āļĄāļĩāļāļģāļĢāļĻāļķāļāļĐāļģāļ•āļąāļ§āļœāļđāđ‰āđ€āļĢāļĩāļĒāļ™ āđ€āļŠāđˆāļ™
āļ„ āļ§ āļģ āļĄ āļ•āđ‰ āļ­ āļ‡ āļ āļģ āļĢ āļ„ āļ§ āļģ āļĄ āļŠ āļ™ āđƒ āļˆ āļ āļģ āļ™ āļ° āļ— āļģ āļ‡ āđ€ āļĻ āļĢ āļĐ āļ āļāļī āļˆ āļ‚ āļ­ āļ‡ āļ„ āļĢ āļ­ āļš āļ„ āļĢāļą āļ§ āđ€ āļ›āđ‡ āļ™ āļ•āđ‰ āļ™
āļ™ āļ­ āļ āļˆ āļģāļ āļ™āļąāđ‰ āļ™ āļĒāļą āļ‡ āļ•āđ‰ āļ­ āļ‡ āļĻāļķ āļ āļĐ āļģ āđ āļ™ āļ§ āļ„āļī āļ” āļ‚ āļ­ āļ‡ āļ™āļą āļ āļ§āļīāļŠ āļģāļ āļģ āļĢ ( āļ§āļīāļŠāļą āļĒ āļ§ āļ‡ āļĐāđŒ āđƒ āļŦ āļāđˆ , 2537 : 12)
āļāļģāļĢāļžāļąāļ’āļ™āļģāļŦāļĨāļąāļāļŠāļđāļ•āļĢ āļŦāļ™āđ‰āļģ 11
āļ„āļ§āļģāļĄāđ€āļŠāļ·āđˆāļ­āļ„āđˆāļģāļ™āļīāļĒāļĄāļ‚āļ­āļ‡āļŠāļąāļ‡āļ„āļĄāđ€āļ›āđ‡āļ™āļŠāļīāđˆāļ‡āļˆāļģāđ€āļ›āđ‡āļ™āļ—āļĩāđˆāļ•āđ‰āļ­āļ‡āļ§āļīāđ€āļ„āļĢāļģāļ°āļŦāđŒāđƒāļŦāđ‰āļŠāļąāļ”āđ€āļˆāļ™ āđ€āļžāļĢāļģāļ°āļāļģāļĢāļĻāļķāļāļĐāļģāļŠāļąāļ‡āļ„āļĄāļ„āđˆāļģāļ™āļīāļĒāļĄāļ‚āļ™āļšāļ›āļĢāļ°āđ€āļžāļ“āļĩ
āļ§āļąāļ’āļ™āļ˜āļĢāļĢāļĄāļˆāļ°āđƒāļŦāđ‰āļ„āļģāļ•āļ­āļšāļ§āđˆāļģāļŠāļąāļ‡āļ„āļĄāļ•āđ‰āļ­āļ‡āļāļģāļĢāļˆāļąāļ”āļāļģāļĢāļĻāļķāļāļĐāļģāđ€āļžāļ·āđˆāļ­āļ­āļ°āđ„āļĢ āđāļĨ āļ°āļˆāļ°āļˆāļąāļ”āļāļģāļĢāļĻāļķāļāļĐāļģāļŠāļģāļŦāļĢāļąāļšāđƒāļ„āļĢ
āļŠāļīāđˆāļ‡āđ€āļŦāļĨāđˆāļģāļ™āļĩāđ‰āļŠāđˆāļ§āļĒāđƒāļŦāđ‰āđāļŠāļ§āļ‡āļŦāļģāļ„āļģāļ•āļ­āļšāļ—āļĩāđˆāļŠāļąāļ”āđ€āļˆāļ™āđƒāļ™āļāļģāļĢāļāļģāļŦāļ™āļ”āđ€āļ›āđ‰āļģāļŦāļĄāļģāļĒāļŦāļĢāļ·āļ­āļ—āļīāļĻāļ—āļģāļ‡āļ‚āļ­āļ‡āļāļģāļĢāļĻāļķāļāļĐāļģ (āļ”āļąāļ‡āļ āļģāļžāļ›āļĢāļ°āļāļ­āļš 4)
āđāļŦāļĨāđˆāļ‡āļ‚āđ‰āļ­āļĄāļđāļĨāđ€āļžāļ·āđˆāļ­
āļ™āļģāļĄāļģāļāļģāļŦāļ™āļ”
āļˆāļļāļ”āļĄāļļāđˆāļ‡āļŦāļĄāļģāļĒāļŠāļąāđˆāļ§āļ„āļĢāļģāļ§
āļāļģāļĢāļĻāļķāļāļĐāļģāļŠāļąāļ‡āļ„āļĄ
āļāļģāļĢāļĻāļķāļāļĐāļģāļœāļđāđ‰āđ€āļĢāļĩāļĒāļ™
āļāļģāļĢāļĻāļķāļāļĐāļģāđāļ™āļ§āļ„āļīāļ”āļ‚āļ­
āļ‡āļ™āļąāļāļ§āļīāļŠāļģāļāļģāļĢ
āļ›āļĢāļąāļŠāļāļģāļŠāļąāļ‡āļ„āļĄ
āļāļģāļŦāļ™āļ”
āļˆāļļāļ”āļĄāļļāđˆāļ‡āļŦāļĄāļģāļĒāļŠāļąāđˆāļ§āļ„āļĢāļģāļ§
āļ—āļĪāļĐāļŽāļĩāļāļģāļĢāđ€āļĢāļĩāļĒāļ™āļĢāļđāđ‰
āļ›āļĢāļąāļŠāļāļģāļāļģāļĢāļĻāļķāļāļĐāļģ
āļ›āļĢāļąāļŠāļāļģāļŠāļąāļ‡āļ„āļĄ
āļˆāļļāļ”āļĄāļļāđˆāļ‡āļŦāļĄāļģāļĒ
āļāļģāļĢāđ€āļĨāļ·āļ­āļāđāļĨāļ°āļāļģāļĢāļˆāļąāļ”āļ›āļĢāļ°āļŠāļšāļāļģāļĢāļ“āđŒāļāļģ
āļĢāđ€āļĢāļĩāļĒāļ™
āļāļģāļĢāļ›āļĢāļ°āđ€āļĄāļīāļ™āļœāļĨ
āļ‚āđ‰āļ­āļĄāļđāļĨāđƒāļ™āļāļģāļĢāļāļģāļŦāļ™āļ”
āđ€āļāļ“āļ‘āđŒāļ—āļĩāđˆāļ•āļĢāļ§āļˆāļŠāļ­āļšāļžāļī
āļˆāļģāļĢāļ“āļģāļāļĨāļąāđˆāļ™āļāļĢāļ­āļ‡āđ€āļ›āđ‡
āļ™āļˆāļļāļ”āļĄāļļāđˆāļ‡āļŦāļĄāļģāļĒāļˆāļĢāļīāļ‡
āļ­āļ‡āļ„āđŒāļ›āļĢāļ°āļāļ­āļš
āļ‚āļ­āļ‡āļŦāļĨāļąāļāļŠāļđāļ•āļĢ
āļāļģāļĢāļžāļąāļ’āļ™āļģāļŦāļĨāļąāļāļŠāļđāļ•āļĢ āļŦāļ™āđ‰āļģ 12
āļ āļģāļžāļ›āļĢāļ°āļāļ­āļš 4 āļĢāļđāļ›āđāļšāļšāļāļģāļĢāļžāļąāļ’āļ™āļģāļŦāļĨāļąāļāļŠāļđāļ•āļĢāļ‚āļ­āļ‡āđ„āļ—āđ€āļĨāļ­āļĢāđŒ
(āļ§āļīāļŠāļąāļĒ āļ§āļ‡āļĐāđŒāđƒāļŦāļāđˆ, 2537: 11)
āļāļģāļĢāļžāļąāļ’āļ™āļģāļŦāļĨāļąāļāļŠāļđāļ•āļĢāđāļĨāļ°āļāļģāļĢāđ€āļŠāļ™āļ­āļ‚āļ­āļ‡āđ„āļ—āđ€āļĨāļ­āļĢāđŒ āļĄāļĩāļĨāļąāļāļĐāļ“āļ°āļŠāļģāļ„āļąāļāļ„āļ·āļ­ (āļ§āļīāļŠāļąāļĒ āļ§āļ‡āļĐāđŒāđƒāļŦāļāđˆ, 2537 :12-14)
1. āļˆāļļāļ”āļĄāļļāđˆāļ‡āļŦāļĄāļģāļĒāđ€āļ›āđ‡ āļ™ āļ•āļąāļ§āļāļģāļŦāļ™āļ”āļ„āļ§āļšāļ„āļļāļĄāļāļģāļĢāđ€āļĨāļ·āļ­āļāđāļĨāļ°āļˆāļąāļ”āļ›āļĢāļ°āļŠāļšāļāļģāļĢāļ“āđŒāļāļģāļĢāđ€āļĢāļĩāļĒāļ™āļ”āļąāļ‡āļ™āļąāđ‰ āļ™
āļ āļģ āļĢ āļ āļģ āļŦ āļ™ āļ” āļˆāļļ āļ” āļĄāļļāđˆ āļ‡ āļŦ āļĄ āļģ āļĒ āļˆāļķ āļ‡ āļĄāļĩ 2 āļ‚āļąāđ‰ āļ™ āļ• āļ­ āļ™ āļ„āļ· āļ­
āļ•āļ­āļ™āđāļĢāļāđ€āļ›āđ‡āļ™āļāļģāļĢāļāļģāļŦāļ™āļ”āļˆāļļāļ”āļĄāļļāđˆāļ‡āļŦāļĄāļģāļĒāļŠāļąāđˆāļ§āļ„āļĢāļģāļ§āđāļĨāđ‰āļ§āļˆāļķāļ‡āļŦāļģāļ§āļīāļ˜āļĩāļāļģāļĢāđāļĨāļ°āđ€āļāļ“āļ‘āđŒāļˆāļģāļāļ—āļĪāļĐāļŽāļĩāļāļģāļĢāđ€āļĢāļĩāļĒāļ™āļĢāļđāđ‰āļ›āļĢāļąāļŠāļāļģāļāļģāļĢāļĻāļķāļāļĐāļģāđ
āļĨāļ°āļ›āļĢāļąāļŠāļāļģāļŠāļąāļ‡āļ„āļĄāļĄāļģāļāļĨāļąāđˆāļ™āļāļĢāļ­āļ‡āļˆāļļāļ”āļĄāļļāđˆāļ‡āļŦāļĄāļģāļĒāļŠāļąāđˆāļ§āļ„āļĢāļģāļ§ āđ€āļžāļ·āđˆāļ­āđƒāļŦāđ‰āđ„āļ”āđ‰āļĄāļģāđ€āļ›āđ‡ āļ™āļˆāļļāļ”āļĄāļļāđˆāļ‡āļŦāļĄāļģāļĒāļ—āļĩāđˆāđāļ—āđ‰āļˆāļĢāļīāļ‡āļ‚āļ­āļ‡āļŦāļĨāļąāļāļŠāļđāļ•āļĢ
āļžāļ·āđ‰āļ™āļāļģāļ™āļ—āļģāļ‡āļˆāļīāļ•āļ§āļīāļ—āļĒāļģāđāļĨāļ°āļ›āļĢāļąāļŠāļāļģāđƒāļ™āļāļģāļĢāļžāļąāļ’āļ™āļģāļŦāļĨāļąāļāļŠāļđāļ•āļĢāļˆāļ°āđ€āļ‚āđ‰āļģāļĄāļģāļĄāļĩāļšāļ—āļšāļģāļ—āđāļĨāļ°āļŠāđˆāļ§āļĒāđƒāļ™āļāļģāļĢāļ•āļĢāļ§āļˆāļŠāļ­āļšāđ€āļžāļ·āđˆāļ­āļŦāļģāļ„āļ§āļģāļĄ
āļŠāļąāļ”āđ€āļˆāļ™āļ‚āļ­āļ‡āļāļģāļĢāļāļģāļŦāļ™āļ”āļˆāļļāļ”āļĄāļļāđˆāļ‡āļŦāļĄāļģāļĒāļ‚āļąāđ‰āļ™āļ™āļĩāđ‰āđ€āļžāļ·āđˆāļ­āļ•āļ­āļšāļ„āļģāļ–āļģāļĄāđāļĨāļ°āļŦāļģāļ„āļ§āļģāļĄāļŠāļąāļ”āđ€āļˆāļ™āļ§āđˆāļģāļāļģāļĢāļˆāļąāļ”āļŦāļĨāļąāļāļŠāļđāļ•āļĢāđ€āļžāļ·āđˆāļ­āļ•āļ­āļšāļŠāļ™āļ­āļ‡āđƒāļ„āļĢ
āļ•āļ­āļšāļŠāļ™āļ­āļ‡āļœāļđāđ‰āđ€āļĢāļĩāļĒāļ™āļŦāļĢāļ·āļ­āļŠāļąāļ‡āļ„āļĄ
2 .
āļāļģāļĢāđ€āļĨāļ·āļ­āļāđāļĨāļ°āļˆāļąāļ”āļ›āļĢāļ°āļŠāļšāļāļģāļĢāļ“āđŒāļāļģāļĢāđ€āļĢāļĩāļĒāļ™āļ—āļĩāđˆāļ„āļģāļ”āļŦāļ§āļąāļ‡āļ§āđˆāļģāļˆāļ°āđƒāļŦāđ‰āļœāļđāđ‰āđ€āļĢāļĩāļĒāļ™āļĄāļĩāļ›āļĢāļ°āļŠāļšāļāļģāļĢāļ“āđŒāļāļģāļĢāļˆāļąāļ”āļāļīāļˆāļāļĢāļĢāļĄāđƒāļ™āļāļģāļĢāđ€āļĢāļĩāļĒāļ™āļāļģāļĢ
āļŠ āļ­ āļ™ āđ āļĨ āļ° āļŠāđˆ āļ§ āļ™ āđ€ āļŠ āļĢāļī āļĄ āļŦ āļĨāļą āļ āļŠāļđ āļ• āļĢ āļ™āļąāđ‰ āļ™ āļĄāļĩ āļ­ āļ° āđ„ āļĢ
āļ—āļąāđ‰āļ‡ āļ™āļĩāđ‰ āđ€āļžāļ·āđˆ āļ­āđƒāļŦāđ‰ āļāļĢāļ°āļšāļ§āļ™ āļāļģāļĢāđ€āļĢāļĩāļĒāļ™ āļāļģāļĢāļŠāļ­āļ™ āļ”āļģāđ€āļ™āļī āļ™ āđ„āļ›āđ€āļžāļ·āđˆ āļ­āļ•āļ­āļšāļŠāļ™ āļ­āļ‡ āļˆāļļāļ”āļĄāļļāđˆāļ‡āļŦ āļĄāļģāļĒāļ—āļĩāđˆāļāļģāļŦ āļ™ āļ”āđ„āļ§āđ‰
āđ„āļ—āđ€āļĨāļ­āļĢāđŒāđ„āļ”āđ‰āđ€āļŠāļ™āļ­āđ€āļāļ“āļ‘āđŒāđƒāļ™āļāļģāļĢāļžāļīāļˆāļģāļĢāļ“āļģāđ€āļĨāļ·āļ­āļāļ›āļĢāļ°āļŠāļšāļāļģāļĢāļ“āđŒāļāļģāļĢāđ€āļĢāļĩāļĒāļ™āļĢāļđāđ‰āđ„āļ§āđ‰āļ”āļąāļ‡āļ™āļĩāđ‰
2.1 āļœāļđāđ‰āđ€āļĢāļĩāļĒāļ™āļ„āļ§āļĢāļĄāļĩāđ‚āļ­āļāļģāļŠāļāļķāļāļžāļĪāļ•āļīāļāļĢāļĢāļĄāđāļĨāļ°āļāļģāļĢāđ€āļĢāļĩāļĒāļ™āļĢāļđāđ‰āđ€āļ™āļ·āđ‰āļ­āļŦāļģāļ•āļģāļĄāļ—āļĩāđˆāļĢāļ°āļšāļļāđ„āļ§āđ‰āđƒāļ™āļˆāļļāļ”āļĄāļļāđˆāļ‡āļŦāļĄāļģāļĒ
2 . 2
āļāļīāļˆāļāļĢāļĢāļĄāđāļĨāļ°āļ›āļĢāļ°āļŠāļšāļāļģāļĢāļ“āđŒāļ™āļąāđ‰āļ™āļ—āļģāđƒāļŦāđ‰āļœāļđāđ‰āđ€āļĢāļĩāļĒāļ™āļžāļ­āđƒāļˆāļ›āļāļīāļšāļąāļ•āļīāļāļģāļĢāđ€āļĢāļĩāļĒāļ™āļĢāļđāđ‰āļ­āļģāļˆāļ™āļģāđ„āļ›āļŠāļđāđˆāļˆāļļāļ”āļĄāļļāđˆāļ‡āļŦāļĄāļģāļĒāļ—āļĩāđˆāļāļģāļŦāļ™āļ”āđ„āļ§āđ‰āđ€āļžāļĩāļĒāļ‡āļ‚āđ‰āļ­āđ€āļ”āļĩāļĒ
āļ§āļāđ‡āđ„āļ”āđ‰
2.3 āļāļīāļˆāļāļĢāļĢāļĄāđāļĨāļ°āļ›āļĢāļ°āļŠāļšāļāļģāļĢāļ“āđŒāļ™āļąāđ‰āļ™āļ­āļĒāļđāđˆāđƒāļ™āļ‚āđˆāļģāļĒāļ„āļ§āļģāļĄāļžāļ­āđƒāļˆāļ—āļĩāđˆāļžāļķāļ‡āļ›āļāļīāļšāļąāļ•āļīāđ„āļ”āđ‰
2 . 4 āļāļī āļˆ āļ āļĢ āļĢ āļĄ āđ āļĨ āļ° āļ› āļĢ āļ° āļŠ āļš āļ āļģ āļĢ āļ“āđŒ āļŦ āļĨ āļģ āļĒ āđ†
āļ”āđ‰āļģāļ™āļ‚āļ­āļ‡āļāļģāļĢāđ€āļĢāļĩāļĒāļ™āļĢāļđāđ‰āļ­āļģāļˆāļ™āļģāđ„āļ›āļŠāļđāđˆāļˆāļļāļ”āļĄāļļāđˆāļ‡āļŦāļĄāļģāļĒāļ—āļĩāđˆāļāļģāļŦāļ™āļ”āđ„āļ§āđ‰āđ€āļžāļĩāļĒāļ‡āļ‚āđ‰āļ­āđ€āļ”āļĩāļĒāļ§āļāđ‡āđ„āļ”āđ‰
2.5 āļāļīāļˆāļāļĢāļĢāļĄāđāļĨāļ°āļ›āļĢāļ°āļŠāļšāļāļģāļĢāļ“āđŒāđ€āļĢāļĩāļĒāļ™āļĢāļđāđ‰āđ€āļžāļĩāļĒāļ‡āļŦāļ™āļķāđˆāļ‡āļ­āļĒāđˆāļģāļ‡āļ­āļģāļˆāļ•āļĢāļ§āļˆāļŠāļ­āļšāļˆāļļāļ”āļĄāļļāđˆāļ‡āļŦāļĄāļģāļĒāļŦāļĨāļģāļĒāđ† āļ‚āđ‰āļ­āđ„āļ”āđ‰
3. āļāļģāļĢāļˆāļąāļ”āļ›āļĢāļ°āļŠāļšāļāļģāļĢāļ“āđŒāļāļģāļĢāđ€āļĢāļĩāļĒāļ™āļĢāļđāđ‰āļ§āđˆāļģāļ•āđ‰āļ­āļ‡āļ„āļģāļ™āļķ āļ‡āļ–āļķāļ‡āļ„āļ§āļģāļĄāļŠāļąāļĄāļžāļąāļ™āļ˜āđŒāđƒāļ™āļ”āđ‰āļģāļ™ āđ€āļ§āļĨāļģāļ•āđˆāļ­āđ€āļ§āļĨāļģ
āđāļĨāļ° āđ€āļ™āļ·āđ‰ āļ­āļŦ āļģāļ•āđˆāļ­āđ€āļ™āļ·āđ‰ āļ­āļŦ āļģ āđ€āļĢāļĩāļĒāļāļ§āđˆāļģāļ„āļ§āļģāļĄāļŠāļąāļĄāļžāļąāļ™ āļ˜āđŒ āđāļšāļšāđāļ™ āļ§āļ•āļąāđ‰āļ‡ (Vertical) āļāļąāļšāđāļ™ āļ§āļ™ āļ­āļ™ (Horizontal)
āļ‹āļķāđˆāļ‡āļĄāļĩāđ€āļāļ“āļ‘āđŒāđƒāļ™āļāļģāļĢāļˆāļąāļ”āļ”āļąāļ‡āļ™āļĩāđ‰
3 . 1 āļ„ āļ§ āļģ āļĄ āļ•āđˆ āļ­ āđ€ āļ™āļ·āđˆ āļ­ āļ‡ ( Continuity)
āļŦāļĄāļģāļĒāļ–āļķāļ‡āļ„āļ§āļģāļĄāļŠāļąāļĄāļžāļąāļ™āļ˜āđŒāđƒāļ™āđāļ™āļ§āļ•āļąāđ‰āļ‡āļ‚āļ­āļ‡āļŠāđˆāļ§āļ™āļ­āļ‡āļ„āđŒāļ›āļĢāļ°āļāļ­āļšāļŦāļĨāļąāļāļ‚āļ­āļ‡āļ•āļąāļ§āļŦāļĨāļąāļāļŠāļđāļ•āļĢāļˆāļģāļāļĢāļ°āļ”āļąāļšāļŦāļ™āļķāđˆāļ‡āđ„āļ›āļĒāļąāļ‡āļ­āļĩāļāļĢāļ°āļ”āļąāļšāļŦāļ™āļķāđˆāļ‡āļ—āļĩāđˆ
āļāļģāļĢāļžāļąāļ’āļ™āļģāļŦāļĨāļąāļāļŠāļđāļ•āļĢ āļŦāļ™āđ‰āļģ 13
āļŠāļđāļ‡āļ‚āļķāđ‰āļ™āđ„āļ› āđ€āļŠāđˆāļ™ āđƒāļ™āļ§āļīāļŠāļģāļ—āļąāļāļĐāļ° āļ•āđ‰āļ­āļ‡āđ€āļ›āļī āļ”āđ‚āļ­āļāļģāļŠāđƒāļŦāđ‰āļĄāļĩāļāļģāļĢāļāļķ āļāļ—āļąāļāļĐāļ°āđƒāļ™āļāļīāļˆāļāļĢāļĢāļĄāđāļĨāļ°āļ›āļĢāļ°āļŠāļšāļāļģāļĢāļ“āđŒāļšāđˆāļ­āļĒāđ†
āđāļĨāļ°āļ•āđˆāļ­āđ€āļ™āļ·āđˆāļ­āļ‡āļāļąāļ™
3 . 2 āļ āļģ āļĢ āļˆāļą āļ” āļŠāđˆ āļ§ āļ‡ āļĨ āļģ āļ”āļą āļš ( Sequence)
āļŦāļĄāļģāļĒāļ–āļķāļ‡āļ„āļ§āļģāļĄāļŠāļąāļĄāļžāļąāļ™āļ˜āđŒāđāļ™āļ§āļ•āļąāđ‰āļ‡āļ‚āļ­āļ‡āļŠāđˆāļ§āļ™āļ­āļ‡āļ„āđŒāļ›āļĢāļ°āļāļ­āļšāļŦāļĨāļąāļāļ‚āļ­āļ‡āļ•āļąāļ§āļŦāļĨāļąāļāļŠāļđāļ•āļĢāļˆāļģāļāļŠāļīāđˆāļ‡āļ—āļĩāđˆāđ€āļāļīāļ”āļ‚āļķāđ‰āļ™āļāđˆāļ­āļ™āđ„āļ›āļŠāļđāđˆāļŠāļīāđˆāļ‡āļ—āļĩāđˆāđ€āļāļīāļ”āļ‚āļķāđ‰āļ™āļ 
āļģ āļĒ āļŦ āļĨāļą āļ‡ āļŦ āļĢāļ· āļ­ āļˆ āļģ āļ āļŠāļīāđˆ āļ‡ āļ—āļĩāđˆ āļĄāļĩ āļ„ āļ§ āļģ āļĄ āļ‡āđˆ āļģ āļĒ āđ„ āļ› āļŠāļđāđˆ āļ—āļĩāđˆ āļĄāļĩ āļ„ āļ§ āļģ āļĄ āļĒ āļģ āļ āļ”āļą āļ‡ āļ™āļąāđ‰ āļ™
āļāļģāļĢāļˆāļąāļ”āļāļīāļˆāļāļĢāļĢāļĄāđāļĨāļ°āļ›āļĢāļ°āļŠāļšāļāļģāļĢāļ“āđŒāđƒāļŦāđ‰āļĄāļĩāļāļģāļĢāđ€āļĢāļĩāļĒāļ‡āļĨāļģāļ”āļąāļšāļāđˆāļ­āļ™āļŦāļĨāļąāļ‡āđ€āļžāļ·āđˆāļ­āđƒāļŦāđ‰āđ„āļ”āđ‰āđ€āļĢāļĩāļĒāļ™āđ€āļ™āļ·āđ‰āļ­āļŦāļģāļ—āļĩāđˆāļĨāļķāļāļ‹āļķāđ‰āļ‡āļĒāļīāđˆāļ‡āļ‚āļķāđ‰āļ™
3 . 3 āļšāļđ āļĢ āļ“ āļģ āļ āļģ āļĢ ( Integration) āļŦ āļĄ āļģ āļĒ āļ–āļķ āļ‡
āļ„ āļ§ āļģ āļĄ āļŠāļą āļĄ āļžāļą āļ™ āļ˜āđŒ āļāļąāļ™ āđƒ āļ™ āđ āļ™ āļ§ āļ™ āļ­ āļ™ āļ‚ āļ­ āļ‡ āļ­ āļ‡ āļ„āđŒ āļ› āļĢ āļ° āļ āļ­ āļš āļŦ āļĨāļą āļ āļ‚ āļ­ āļ‡ āļ•āļą āļ§ āļŦ āļĨāļą āļ āļŠāļđ āļ• āļĢ
āļˆāļģāļāļŦāļąāļ§āļ‚āđ‰āļ­āđ€āļ™āļ·āđ‰āļ­āļŦāļģāļŦāļ™āļķāđˆ āļ‡āđ„āļ›āļĒāļąāļ‡āļ­āļĩāļāļŦāļąāļ§āļ‚āđ‰āļ­āļŦāļ™āļķāđˆ āļ‡āļ‚āļ­āļ‡āļĢāļģāļĒāļ§āļīāļŠāļģ āļŦāļĢāļ·āļ­āļˆāļģāļāļĢāļģāļĒāļ§āļīāļŠ āļģāļŦāļ™āļķāđˆ āļ‡āđ„āļ›āļĒāļąāļ‡āļĢāļģāļĒāļ§āļīāļŠāļģāļ­āļ·āđˆāļ™ āđ†
āļ—āļĩāđˆ āļĄāļĩ āļ„ āļ§ āļģ āļĄ āđ€ āļāļĩāđˆ āļĒ āļ§ āļ‚āđ‰ āļ­ āļ‡ āļāļą āļ™
āļāļģāļĢāļˆāļąāļ”āļ›āļĢāļ°āļŠāļšāļāļģāļĢāļ“āđŒāļˆāļķāļ‡āļ„āļ§āļĢāđ€āļ›āđ‡āļ™āđƒāļ™āļĨāļąāļāļĐāļ“āļ°āļ—āļĩāđˆāļŠāđˆāļ§āļĒāđƒāļŦāđ‰āļœāļđāđ‰āđ€āļĢāļĩāļĒāļ™āđ„āļ”āđ‰āđ€āļžāļīāđˆāļĄāļžāļđāļ™āļ„āļ§āļģāļĄāļ„āļīāļ”āđ€āļŦāđ‡āļ™āđāļĨāļ°āđ„āļ”āđ‰āđāļŠāļ”āļ‡āļžāļĪāļ•āļīāļāļĢāļĢāļĄāļ—āļĩāđˆāļŠāļ­āļ”
āļ„āļĨāđ‰āļ­āļ‡āļāļąāļ™ āđ€āļ™āļ·āđ‰āļ­āļŦāļģāļ—āļĩāđˆāđ€āļĢāļĩāļĒāļ™āđ€āļ›āđ‡āļ™āļāļģāļĢāđ€āļžāļīāđˆāļĄāļ„āļ§āļģāļĄāļŠāļģāļĄāļģāļĢāļ–āļ—āļąāđ‰āļ‡āļŦāļĄāļ”āļ‚āļ­āļ‡āļœāļđāđ‰āđ€āļĢāļĩāļĒāļ™āļ—āļĩāđˆāđ„āļ”āđ‰āļ›āļĢāļ°āļŠāļšāļāļģāļĢāļ“āđŒāđƒāļ™āļŠāļ–āļģāļ™āļāļģāļĢāļ“āđŒāļ•āđˆāļģāļ‡āđ† āļāļąāļ™
āļ›āļĢāļ°āļŠāļšāļāļģāļĢāļ“āđŒāļāļģāļĢāđ€āļĢāļĩāļĒāļ™āļĢāļđāđ‰āļˆāļķāļ‡āđ€āļ›āđ‡āļ™āđāļšāļšāđāļœāļ™āļ‚āļ­āļ‡āļ›āļāļīāļŠāļąāļĄāļžāļąāļ™āļ˜āđŒ (Interaction) āļĢāļ°āļŦāļ§āđˆāļģāļ‡āļœāļđāđ‰āđ€āļĢāļĩāļĒāļ™āļāļąāļšāļŠāļ–āļģāļ™āļāļģāļĢāļ“āđŒāļŠāļīāđˆāļ‡āđāļ§āļ”āļĨāđ‰āļ­āļĄ
4 .
āļāļģāļĢāļ›āļĢāļ°āđ€āļĄāļīāļ™āļœāļĨāđ€āļžāļ·āđˆāļ­āļ•āļĢāļ§āļˆāļŠāļ­āļšāļ”āļđāļ§āđˆāļģāļāļģāļĢāļˆāļąāļ”āļāļģāļĢāđ€āļĢāļĩāļĒāļ™āļāļģāļĢāļŠāļ­āļ™āđ„āļ”āđ‰āļšāļĢāļĢāļĨāļļāļ•āļģāļĄāļˆāļļāļ”āļĄāļļāđˆāļ‡āļŦāļĄāļģāļĒāļ•āļģāļĄāļ—āļĩāđˆāļāļģāļŦāļ™āļ”āđ„āļ§āđ‰āļŦāļĢāļ·āļ­āđ„āļĄāđˆ
āļŠāļĄāļ„āļ§āļĢāļĄāļĩāļāļģāļĢāļ›āļĢāļąāļšāđāļāđ‰āđƒāļ™āļŠāđˆāļ§āļ™āđƒāļ”āļšāđ‰āļģāļ‡ āļžāļīāļˆāļģāļĢāļ“āļģāļˆāļģāļāļŠāļīāđˆāļ‡āļ•āđˆāļ­āđ„āļ›āļ™āļĩāđ‰
4.1 āļāļģāļŦāļ™āļ”āļˆāļļāļ”āļĄāļļāđˆāļ‡āļŦāļĄāļģāļĒāļ—āļĩāđˆāļˆāļ°āļ§āļąāļ”āđāļĨāļ°āļžāļĪāļ•āļīāļāļĢāļĢāļĄāļ—āļĩāđˆāļ„āļģāļ”āļŦāļ§āļąāļ‡
4.2 āļ§āļąāļ”āđāļĨāļ°āļ§āļīāđ€āļ„āļĢāļģāļ°āļŦāđŒāļŠāļ–āļģāļ™āļāļģāļĢāļ“āđŒāļ—āļĩāđˆāļ—āļģāđƒāļŦāđ‰āđ€āļāļīāļ”āļžāļĪāļ•āļīāļāļĢāļĢāļĄāđ€āļŦāļĨāđˆāļģāļ™āļąāđ‰āļ™
4.3 āļĻāļķāļāļĐāļģāļŠāļģāļĢāļ§āļˆāļ‚āđ‰āļ­āļĄāļđāļĨāđ€āļžāļ·āđˆāļ­āļŠāļĢāđ‰āļģāļ‡āđ€āļ„āļĢāļ·āđˆāļ­āļ‡āļĄāļ·āļ­āļ§āļąāļ”āļžāļĪāļ•āļīāļāļĢāļĢāļĄāđ€āļŦāļĨāđˆāļģāļ™āļąāđ‰āļ™āđ„āļ”āđ‰āļ­āļĒāđˆāļģāļ‡āđ€āļŦāļĄāļģāļ°āļŠāļĄ
4.4 āļ•āļĢāļ§āļˆāļŠāļ­āļšāļ„āļļāļ“āļ āļģāļžāļ‚āļ­āļ‡āđ€āļ„āļĢāļ·āđˆāļ­āļ‡āļĄāļ·āļ­ āđ‚āļ”āļĒāđƒāļŠāđ‰āđ€āļāļ“āļ‘āđŒāđƒāļ™āļāļģāļĢāļžāļīāļˆāļģāļĢāļ“āļģāļ”āļąāļ‡āļ™āļĩāđ‰
1. āļ„āļ§āļģāļĄāđ€āļ›āđ‡āļ™āļ›āļĢāļ™āļąāļĒ (Objectivity)
2. āļ„āļ§āļģāļĄāđ€āļŠāļ·āđˆāļ­āļĄāļąāđˆāļ™āđ„āļ”āđ‰ (Reliability)
3. āļ„āļ§āļģāļĄāđ€āļ—āļĩāđˆāļĒāļ‡āļ•āļĢāļ‡ (Validity)
4. āļ„āļ§āļģāļĄāļ–āļđāļāļ•āđ‰āļ­āļ‡ (Accuracy)
4 . 5
āļāļģāļĢāļžāļīāļˆāļģāļĢāļ“āļģāļœāļĨāļ›āļĢāļ°āđ€āļĄāļīāļ™āđƒāļŦāđ‰āđ€āļ›āđ‡ āļ™āļ›āļĢāļ°āđ‚āļĒāļŠāļ™āđŒ āđ€āļžāļ·āđˆāļ­āļ­āļ˜āļīāļšāļģāļĒāļœāļĨāļāļģāļĢāđ€āļĢāļĩāļĒāļ™āļĢāļđāđ‰āđ€āļ›āđ‡ āļ™āļĢāļģāļĒāļšāļļāļ„āļ„āļĨāļŦāļĢāļ·āļ­āđ€āļ›āđ‡ āļ™ āļāļĨāļļāđˆāļĄ
āļāļģāļĢāļ­āļ˜āļīāļšāļģāļĒāļ–āļķāļ‡āļŠāđˆāļ§āļ™āļ”āļĩāļ‚āļ­āļ‡āļŦāļĨāļąāļāļŠāļđāļ•āļĢāļŦāļĢāļ·āļ­āļŠāļīāđˆāļ‡āļ—āļĩāđˆāļ•āđ‰āļ­āļ‡āļ›āļĢāļąāļšāđāļāđ‰āđ€āļžāļ·āđˆāļ­āđ€āļ›āđ‡āļ™āđāļ™āļ§āļ—āļģāļ‡āđƒāļ™āļāļģāļĢāļ›āļĢāļąāļšāļ›āļĢāļļāļ‡āļŦāļĨāļąāļāļŠāļđāļ•āļĢāđƒāļŦāđ‰āļĄāļĩāļ„āļļāļ“āļ āļģāļžāļĒāļīāđˆāļ‡
āļ‚āļķāđ‰āļ™
5.1.2 āļĢāļđāļ›āđāļšāļšāļāļēāļĢāļžāļąāļ’āļ™āļēāļŦāļĨāļąāļāļŠāļđāļ•āļĢāļ•āļēāļĄāđāļ™āļ§āļ„āļ§āļēāļĄāļ„āļīāļ”āļ‚āļ­āļ‡āļ—āļēāļšāļē (Taba)
āļāļģāļĢāļžāļąāļ’āļ™āļģāļŦāļĨāļąāļāļŠāļđāļ•āļĢ āļŦāļ™āđ‰āļģ 14
āđāļ™āļ§āļ„āļīāļ”āļ‚āļ­āļ‡āļ—āļģāļšāļģāđƒāļ™āļāļģāļĢāļžāļąāļ’āļ™āļģāļŦāļĨāļąāļāļŠāļđ āļ•āļĢāđƒāļŠāđ‰āļ§āļĩāđāļšāļšāļĢāļģāļāļŦāļāđ‰āļģ ( Grass-roots approach)
āļĄāļĩāļ„āļ§āļģāļĄāđ€āļŠāļ·āđˆāļ­āļ§āđˆāļģāļŦāļĨāļąāļāļŠāļđāļ•āļĢāļ„āļ§āļĢāđ„āļ”āđ‰āļĢāļąāļšāļāļģāļĢāļ­āļ­āļāđāļšāļšāđ‚āļ”āļĒāļ„āļĢāļđāļœāļđāđ‰āļŠāļ­āļ™āļĄāļģāļāļāļ§āđˆāļģāļžāļąāļ’āļ™āļģāļˆāļģāļāļ­āļ‡āļ„āđŒāļāļĢāļ—āļĩāđˆāļ­āļĒāļđāđˆāđƒāļ™āļĢāļ°āļ”āļąāļšāļŠāļđāļ‡āļ‚āļķāđ‰āļ™
āļ›āļĢāļ°āļāļ­āļšāļ”āđ‰āļ§āļĒāļ‚āļąāđ‰āļ™āļ•āļ­āļ™āļ•āđˆāļģāļ‡āđ† āļ”āļąāļ‡āļ™āļĩāđ‰ (Taba, 1962 :456-459)
1. āļ§āļīāđ€āļ„āļĢāļģāļ°āļŦāđŒāļ„āļ§āļģāļĄāļ•āđ‰āļ­āļ‡āļāļģāļĢ (Diagnosisof needs) āđƒāļŠāđ‰āļ§āļīāļ˜āļĩāļŠāļģāļĢāļ§āļˆāļŠāļ āļģāļžāļ›āļąāļāļŦāļģ āļ„āļ§āļģāļĄāļ•āđ‰āļ­āļ‡āļāļģāļĢ
āđāļĨāļ°āļ„āļ§āļģāļĄāļˆāļģāđ€āļ›āđ‡āļ™āļ‚āļ­āļ‡āļœāļđāđ‰āđ€āļĢāļĩāļĒāļ™āđāļĨāļ°āļ‚āļ­āļ‡āļŠāļąāļ‡āļ„āļĄ
2 . āļ āļģ āļŦ āļ™ āļ” āļˆāļļ āļ” āļĄāļļāđˆ āļ‡ āļŦ āļĄ āļģ āļĒ ( Formulation of objectives)
āļ”āđ‰āļ§āļĒāļ‚āđ‰āļ­āļĄāļđāļĨāļ—āļĩāđˆāđ„āļ”āđ‰āļˆāļģāļāļģāļĢāļ§āļīāđ€āļ„āļĢāļģāļ°āļŦāđŒāļ„āļ§āļģāļĄāļ•āđ‰āļ­āļ‡āļāļģāļĢ
3 . āļ„āļą āļ” āđ€ āļĨāļ· āļ­ āļ āđ€ āļ™āļ·āđ‰ āļ­ āļŦ āļģ āļŠ āļģ āļĢ āļ° ( Selection of content)
āđ€āļĄāļ·āđˆāļ­ āļ āļģāļŦ āļ™ āļ” āļˆāļļāļ” āļĄāļļāđˆāļ‡ āļŦ āļĄāļģāļĒ āđāļĨāđ‰āļ§āļāđ‡āļ•āđ‰āļ­ āļ‡ āđ€āļĨāļ· āļ­ āļāđ€āļ™āļ·āđ‰ āļ­ āļŦ āļģāļŠ āļģāļĢ āļ° āļ‹āļķāđˆ āļ‡ āļŠ āļ­ āļ”āļ„ āļĨāđ‰āļ­ āļ‡ āļāļąāļš āļˆāļļāļ” āļĄāļļāđˆāļ‡ āļŦ āļĄāļģāļĒ
āđāļĨāļ°āļ•āđ‰āļ­āļ‡āļ„āļģāļ™āļķāļ‡āļ–āļķāļ‡āļžāļąāļ’āļ™āļģāļāļģāļĢāļ‚āļ­āļ‡āļœāļđāđ‰āđ€āļĢāļĩāļĒāļ™āļ”āđ‰āļ§āļĒ
4 . āļ āļģ āļĢ āļˆāļą āļ” āļĢ āļ§ āļš āļĢ āļ§ āļĄ āđ€ āļ™āļ·āđ‰ āļ­ āļŦ āļģ āļŠ āļģ āļĢ āļ° ( Organization of content)
āđ€ āļ™āļ·āđ‰ āļ­ āļŦ āļģ āļŠ āļģ āļĢ āļ° āļ—āļĩāđˆ āļĢ āļ§ āļš āļĢ āļ§ āļĄ āļ•āđ‰ āļ­ āļ‡ āļ„ āļģ āļ™āļķ āļ‡ āļ–āļķ āļ‡ āļ„ āļ§ āļģ āļĄ āļĒ āļģ āļ āļ‡āđˆ āļģ āļĒ āđ āļĨ āļ° āļ„ āļ§ āļģ āļĄ āļ•āđˆ āļ­ āđ€ āļ™āļ·āđˆ āļ­ āļ‡
āļĢāļ§āļĄāļ—āļąāđ‰āļ‡āļˆāļąāļ”āđƒāļŦāđ‰āđ€āļŦāļĄāļģāļ°āļŠāļĄāļāļąāļšāļžāļąāļ’āļ™āļģāļāļģāļĢāđāļĨāļ°āļ„āļ§āļģāļĄāļŠāļ™āđƒāļˆāļ‚āļ­āļ‡āļœāļđāđ‰āđ€āļĢāļĩāļĒāļ™
5 . āļ„āļą āļ” āđ€ āļĨāļ· āļ­ āļ āļ› āļĢ āļ° āļŠ āļš āļ āļģ āļĢ āļ“āđŒ āļ āļģ āļĢ āđ€āļĢāļĩ āļĒ āļ™ āļĢāļđāđ‰ ( Selection of learning experiences)
āļāļģāļĢāļ„āļąāļ”āđ€āļĨāļ·āļ­āļāļ›āļĢāļ°āļŠāļšāļāļģāļĢāļ“āđŒāđ€āļĢāļĩāļĒāļ™āļĢāļđāđ‰āđƒāļŦāđ‰āļŠāļ­āļ”āļ„āļĨāđ‰āļ­āļ‡āļāļąāļšāļˆāļļāļ”āļĄāļļāđˆāļ‡āļŦāļĄāļģāļĒāđāļĨāļ°āđ€āļ™āļ·āđ‰āļ­āļŦāļģāļ§āļīāļŠāļģ
6. āļāļģāļĢāļˆāļąāļ”āļĢāļ§āļšāļĢāļ§āļĄāļ›āļĢāļ°āļŠāļšāļāļģāļĢāļ“āđŒ āļāļģāļĢāđ€āļĢāļĩāļĒāļ™ āļĢāļđāđ‰ ( Organization of leaning experiences)
āļāļģāļĢāļˆāļąāļ”āļ›āļĢāļ°āļŠāļšāļāļģāļĢāļ“āđŒāļāļģāļĢāđ€āļĢāļĩāļĒāļ™āļĢāļđāđ‰āļ„āļ§āļĢāļ„āļģāļ™āļķāļ‡āļ–āļķāļ‡āļ„āļ§āļģāļĄāļ•āđˆāļ­āđ€āļ™āļ·āđˆāļ­āļ‡āļ‚āļ­āļ‡āđ€āļ™āļ·āđ‰āļ­āļŦāļģāļŠāļģāļĢāļ°
7. āļāļģāļŦāļ™āļ”āļ§āļīāļ˜āļĩāļ§āļąāļ”āđāļĨāļ°āļ›āļĢāļ°āđ€āļĄāļīāļ™āļœāļĨ (Determination of what to evaluateand the ways and
means of doing it)
āļĄāļĩāļāļģāļĢāļ›āļĢāļ°āđ€āļĄāļīāļ™āđ€āļžāļ·āđˆāļ­āļ•āļĢāļ§āļˆāļŠāļ­āļšāļ§āđˆāļģāļ›āļĢāļ°āļŠāļšāļāļģāļĢāļ“āđŒāļāļģāļĢāđ€āļĢāļĩāļĒāļ™āļ—āļĩāđˆāļˆāļąāļ”āđƒāļŦāđ‰āļšāļĢāļĢāļĨāļļāļˆāļļāļ”āļĄāļļāđˆāļ‡āļŦāļĄāļģāļĒāļ—āļĩāđˆāļāļģāļŦāļ™āļ”āđ„āļ§āđ‰āļŦāļĢāļ·āļ­āđ„āļĄāđˆ
āđāļĨāļ°āļāļģāļŦāļ™āļ”āļ§āļīāļ˜āļĩāļāļģāļĢāļ›āļĢāļ°āđ€āļĄāļīāļ™āļĢāļ§āļĄāļ—āļąāđ‰āļ‡āđ€āļ„āļĢāļ·āđˆāļ­āļ‡āļĄāļ·āļ­āļ—āļĩāđˆāđƒāļŠāđ‰āđƒāļ™āļāļģāļĢāļ›āļĢāļ°āđ€āļĄāļīāļ™āļ”āđ‰āļ§āļĒāļ”āļąāļ‡āļ āļģāļžāļ›āļĢāļ°āļāļ­āļš 5
1. āļ§āļīāđ€āļ„āļĢāļģāļ°āļŦāđŒāļ„āļ§āļģāļĄāļ•āđ‰āļ­āļ‡āļāļģāļĢ (Diagnosis of needs)
2. āļāļģāļŦāļ™āļ”āļˆāļļāļ”āļĄāļļāđˆāļ‡āļŦāļĄāļģāļĒ (Formulation of objectives)
3. āļ„āļąāļ”āđ€āļĨāļ·āļ­āļāđ€āļ™āļ·āđ‰āļ­āļŦāļģāļŠāļģāļĢāļ° (Selection of content)
4. āļāļģāļĢāļˆāļąāļ”āļĢāļ§āļšāļĢāļ§āļĄāđ€āļ™āļ·āđ‰āļ­āļŦāļģāļŠāļģāļĢāļ° - āļ„āļ§āļģāļĄāļ„āļīāļ”āļĢāļ§āļšāļĒāļ­āļ” (Key concepts)
(Organization of content) - āļ„āļ§āļģāļĄāļ„āļīāļ”āļŦāļĨāļąāļ (Main ideas)
- āļ‚āđ‰āļ­āđ€āļ—āđ‡āļˆāļˆāļĢāļīāļ‡ (Facts)
āļāļģāļĢāļžāļąāļ’āļ™āļģāļŦāļĨāļąāļāļŠāļđāļ•āļĢ āļŦāļ™āđ‰āļģ 15
āļ āļģāļžāļ›āļĢāļ°āļāļ­āļš 5 āļĢāļđāļ›āđāļšāļšāļāļģāļĢāļžāļąāļ’āļ™āļģāļŦāļĨāļąāļāļŠāļđāļ•āļĢāļ•āļģāļĄāđāļ™āļ§āļ„āļīāļ”āļ‚āļ­āļ‡āļ—āļģāļšāļģ
(Taba, 1962 :456-459)
āļˆāļģāļāļāļģāļĢāļžāļąāļ’āļ™āļģāļŦāļĨāļąāļāļŠāļđāļ•āļĢāđāļ™āļ§āļ„āļīāļ”āļ‚āļ­āļ‡āļ—āļģāļšāļģāļˆāļ°āđ€āļĢāļīāđˆāļĄāļ—āļĩāđˆāļˆāļļāļ”āđƒāļ”āļˆāļļāļ”āļŦāļ™āļķāđˆāļ‡āļāđˆāļ­āļ™āļāđ‡āđ„āļ”āđ‰ āđāļ•āđˆāđ€āļĄāļ·āđˆāļ­āđ€āļĢāļīāđˆāļĄāļ—āļĩāđˆ
āļˆāļļ āļ” āđƒ āļ” āđ āļĨāđ‰ āļ§ āļˆ āļ° āļ•āđ‰ āļ­ āļ‡ āļ— āļģ āļ āļģ āļĢ āļĻāļķ āļ āļĐ āļģ āđƒ āļŦāđ‰ āļ„ āļĢ āļš āļ āļĢ āļ° āļš āļ§ āļ™ āļ āļģ āļĢ āļ—āļąāđ‰ āļ‡ 7 āļ‚āļąāđ‰ āļ™ āļ• āļ­ āļ™
āļˆāļļ āļ” āđ€ āļ”āđˆ āļ™ āđƒ āļ™ āđ āļ™ āļ§ āļ„āļī āļ” āļ‚ āļ­ āļ‡ āļ— āļģ āļš āļģ āļ„āļ· āļ­ āđ€ āļĢāļ·āđˆ āļ­ āļ‡ āļĒāļļ āļ— āļ˜ āļ§āļī āļ˜āļĩ āļ āļģ āļĢ āļŠ āļ­ āļ™ ( Teaching Strategies)
āđāļĨāļ°āļ›āļĢāļ°āļŠāļšāļāļģāļĢāļ“āđŒāļāļģāļĢāđ€āļĢāļĩāļĒāļ™āļĢāļđāđ‰āđ€āļ›āđ‡āļ™āļāļĢāļ°āļšāļ§āļ™āļāļģāļĢāļ—āļĩāđˆāļ•āđ‰āļ­āļ‡āļ„āļģāļ™āļķāļ‡āļ–āļķāļ‡ āļĄāļĩāļ­āļĒāļđāđˆ 2āļ›āļĢāļ°āļāļģāļĢ āļ„āļ·āļ­ (āļ§āļīāļŠāļąāļĒ āļ§āļ‡āļĐāđŒāđƒāļŦāļāđˆ, 2537 : 15-16)
1.āļĒāļļāļ—āļ˜āļ§āļīāļ˜āļĩāļāļģāļĢāļŠāļ­āļ™āđāļĨāļ°āļ›āļĢāļ°āļŠāļšāļāļģāļĢāļ“āđŒāđ€āļĢāļĩāļĒāļ™āļĢāļđāđ‰ āđ€āļ›āđ‡āļ™āđ€āļ„āļĢāļ·āđˆāļ­āļ‡āļāļģāļŦāļ™āļ”āļŠāļ–āļģāļ™āļāļģāļĢāļ“āđŒāđ€āļ‡āļ·āđˆāļ­āļ™āđ„āļ‚āļāļģāļĢāđ€āļĢāļĩāļĒāļ™āļĢāļđāđ‰
āļāļģāļĢāļˆāļąāļ”āļāļīāļˆāļāļĢāļĢāļĄāļāļģāļĢāđ€āļĢāļĩāļĒāļ™āļāļģāļĢāļŠāļ­āļ™āđāļ•āđˆāļĨāļ°āļ„āļĢāļąāđ‰āļ‡āļĄāļĩāļ§āļąāļ•āļ–āļļāļ›āļĢāļ°āļŠāļ‡āļ„āđŒāđ€āļāļĩāđˆāļĒāļ§āļāļąāļšāļāļģāļĢāđ€āļĢāļĩāļĒāļ™āļĢāļđāđ‰āļ—āļĩāđˆāđ€āļāļīāļ”āļ‚āļķāđ‰āļ™āđ€āļ›āđ‡āļ™āļœāļĨāļœāļĨāļīāļ• āļ”āļąāļ‡āļ™āļąāđ‰āļ™
āļāļģāļĢāļˆāļąāļ”āļĢāļđāļ›āđāļšāļšāļ‚āļ­āļ‡āļāļģāļĢāđ€āļĢāļĩāļĒāļ™āļāļģāļĢāļŠāļ­āļ™āļ•āđ‰āļ­āļ‡āđāļŠāļ”āļ‡āļĨāļģāļ”āļąāļšāļ‚āļąāđ‰āļ™āļ•āļ­āļ™āļ‚āļ­āļ‡āļāļģāļĢāđ€āļĢāļĩāļĒāļ™āļĢāļđāđ‰āļ”āđ‰āļ§āļĒ
2 .
āļĒāļļāļ—āļ˜āļ§āļīāļ˜āļĩāļāļģāļĢāļŠāļ­āļ™āđ€āļ›āđ‡āļ™āļŠāļīāđˆāļ‡āļ—āļĩāđˆāļŦāļĨāļ­āļĄāļĢāļ§āļĄāļŦāļĨāļģāļĒāļŠāļīāđˆāļ‡āļŦāļĨāļģāļĒāļ­āļĒāđˆāļģāļ‡āđ€āļ‚āđ‰āļģāļĄāļģāđ„āļ§āđ‰āļ”āđ‰āļ§āļĒāļāļąāļ™āļāļģāļĢāļžāļīāļˆāļģāļĢāļ“āļģāļ•āļąāļ”āļŠāļīāļ™āđƒāļˆāđ€āļāļĩāđˆāļĒāļ§āļāļąāļšāļĒāļļāļ—āļ˜āļ§āļīāļ˜āļĩāļāļģ
āļĢāļŠāļ­āļ™āļ„āļ§āļĢāļ„āļģāļ™āļķāļ‡āļ–āļķāļ‡āļŠāļīāđˆāļ‡āļ•āđˆāļ­āđ„āļ›āļ™āļĩāđ‰ āļ„āļ·āļ­
2.1 āļāļģāļĢāļˆāļąāļ”āđ€āļ™āļ·āđ‰āļ­āļŦāļģ āļ•āđ‰āļ­āļ‡āļāļģāļŦāļ™āļ”āđƒāļŦāđ‰āļŠāļąāļ”āđ€āļˆāļ™āļ§āđˆāļģāļĢāļģāļĒāļ§āļīāļŠāļģāļ™āļąāđ‰āļ™āđ† āļĄāļļāđˆāļ‡āđƒāļŦāđ‰āļœāļđāđ‰āđ€āļĢāļĩāļĒāļ™āđ€āļĢāļĩāļĒāļ™āļĢāļđāđ‰āđāļšāļšāđƒāļ”
āļ āļ§āđ‰āļģ āļ‡ āļŦ āļĢāļ· āļ­ āļĨāļķ āļ āļĄ āļģ āļ āļ™āđ‰ āļ­ āļĒ āđ€ āļžāļĩ āļĒ āļ‡ āđƒ āļ” āđ āļĨ āļ° āđ„ āļ”āđ‰ āđ€ āļĢāļĩ āļĒ āļ‡ āļĨ āļģ āļ”āļą āļš āđ€āļ™āļ·āđ‰ āļ­ āļŦ āļģ āļ§āļī āļŠ āļģ āđ„ āļ§āđ‰āļ­ āļĒāđˆāļģ āļ‡ āđ„ āļĢ
āļ āļģ āļĢ āļ āļģ āļŦ āļ™ āļ” āđ‚ āļ„ āļĢ āļ‡ āļŠ āļĢāđ‰ āļģāļ‡ āđ„ āļ”āđ‰ āļ āļĢ āļ° āļ— āļģ āļŠāļą āļ” āđ€ āļˆ āļ™ āļŠ āļ­ āļ” āļ„ āļĨāđ‰ āļ­ āļ‡ āļāļąāļš āđ‚ āļ„ āļĢ āļ‡ āļ āļģāļĢ āđƒ āļ™ āļĢ āļ° āļ”āļąāļš āđƒ āļ”
āđ€āļžāļĢāļģāļ°āđāļ•āđˆāļĨāļ°āļĢāļ°āļ”āļąāļšāļĄāļĩāļˆāļļāļ”āļ›āļĢāļ°āļŠāļ‡āļ„āđŒāđ€āļ™āļ·āđ‰āļ­āļŦāļģāļŠāļģāļĢāļ°āļ—āļĩāđˆāļĄāļĩāļ„āļ§āļģāļĄāđ€āļāļĩāđˆāļĒāļ§āļ‚āđ‰āļ­āļ‡āļŠāļąāļĄāļžāļąāļ™āļ˜āđŒāļāļąāļ™
2.2 āļŦāļ™āđˆāļ§āļĒāļāļģāļĢāđ€āļĢāļĩāļĒāļ™ āļŠāļ­āļ”āļ„āļĨāđ‰āļ­āļ‡āļāļąāļšāļ§āļąāļ•āļ–āļļāļ›āļĢāļ°āļŠāļ‡āļ„āđŒāļ—āļĩāđˆāļšāđˆāļ‡āļŠāļĩāđ‰āļ–āļķāļ‡āļāļģāļĢāļ§āļąāļ”āđāļĨāļ°āļ›āļĢāļ°āđ€āļĄāļīāļ™āđ„āļ”āđ‰āļŠāļąāļ”āđ€āļˆāļ™
āļĄāļĩāļĢāļģāļĒāļĨāļ°āđ€āļ­āļĩāļĒāļ”āđāļĨāļ°āļĄāļĩāļ„āļ§āļģāļĄāļĒāļ·āļ”āļŦāļĒāļļāđˆāļ™āđ€āļžāļ·āđˆāļ­āđ€āļ›āļīāļ”āđ‚āļ­āļāļģāļŠāđƒāļŦāđ‰āļ„āļĢāļđāđāļĨāļ°āļ™āļąāļāđ€āļĢāļĩāļĒāļ™āļĄāļĩāļŠāđˆāļ§āļ™āļĢāđˆāļ§āļĄāđƒāļ™āļāļģāļĢāļ§āļģāļ‡āđāļœāļ™āļāļģāļĢāđ€āļĢāļĩāļĒāļ™āđāļĨāļ°āļ—āļģāļāļīāļˆ
5. āļāļģāļĢāļ„āļąāļ”āđ€āļĨāļ·āļ­āļāļ›āļĢāļ°āļŠāļšāļāļģāļĢāļ“āđŒāļāļģāļĢāđ€āļĢāļĩāļĒāļ™āļĢāļđāđ‰ (Selection of leaning experiences)
6. āļāļģāļĢāļˆāļąāļ”āļĢāļ§āļšāļĢāļ§āļĄāļ›āļĢāļ°āļŠāļšāļāļģāļĢāļ“āđŒāļāļģāļĢāđ€āļĢāļĩāļĒāļ™āļĢāļđāđ‰ (Organization of leaning experiences)
(āļāļĨāļ§āļīāļ˜āļĩāļāļģāļĢāļŠāļ­āļ™āđ€āļžāļ·āđˆāļ­āļžāļąāļ’āļ™āļģāļžāļļāļ—āļ˜āļīāļžāļīāļŠāļąāļĒ āđāļĨāļ°āđ€āļˆāļ•āļžāļīāļŠāļąāļĒ)
7. āļāļģāļŦāļ™āļ”āļ§āļīāļ˜āļĩāļ§āļąāļ”āđāļĨāļ°āļ›āļĢāļ°āđ€āļĄāļīāļ™āļœāļĨ (Determination of what toevaluate)
āļāļģāļĢāļžāļąāļ’āļ™āļģāļŦāļĨāļąāļāļŠāļđāļ•āļĢ āļŦāļ™āđ‰āļģ 16
āļ āļĢ āļĢ āļĄ āļ• āļģ āļĄ āļ„ āļ§ āļģ āļĄ āļ•āđ‰ āļ­ āļ‡ āļ āļģ āļĢ āđ āļĨ āļ° āļ„ āļ§ āļģ āļĄ āļŠ āļ™ āđƒ āļˆ
āļāļģāļĢāļ•āļĢāļ§āļˆāļŠāļ­āļšāļ„āļ§āļģāļĄāļĢāļđāđ‰āļžāļ·āđ‰āļ™āļāļģāļ™āļ‚āļ­āļ‡āļœāļđāđ‰āđ€āļĢāļĩāļĒāļ™āļˆāļ°āļŠāđˆāļ§āļĒāđƒāļŦāđ‰āļœāļđāđ‰āđ€āļĢāļĩāļĒāļ™āđ„āļ”āđ‰āđ€āļĢāļĩāļĒāļ™āļĢāļđāđ‰āđƒāļ™āļāļģāļĢāļžāļąāļ’āļ™āļģāļāļĢāļ°āļšāļ§āļ™āļāļģāļĢāđ€āļĢāļĩāļĒāļ™āđ„āļ”āđ‰āđ€āļ›āđ‡āļ™āļĨāļģāļ”āļąāļšāļ‚āļąāđ‰
āļ™ āļ• āļ­ āļ™ āđ€ āļžāļ·āđˆ āļ­ āļ™ āļģ āđ„ āļ› āļŠāļđāđˆ āļ‚āđ‰ āļ­ āļ„āđ‰ āļ™ āļž āļš
āļ‚āđ‰āļ­āļŠ āļĢāļļāļ› āļ—āļĩāđˆāđ€āļ›āđ‡ āļ™ āļŦ āļĨāļąāļāļāļģāļĢāļ—āļĩāđˆ āļĄāļļāđˆāļ‡āđ€āļ™āđ‰ āļ™ āļ„āļ§āļģāļĄāļ„āļģāļ”āļŦ āļ§āļąāļ‡āđ€āļāļĩāđˆāļĒāļ§āļāļąāļšāļāļģāļĢāđ€āļĢāļĩāļĒāļ™ āļĢāļđāđ‰āļ—āļĩāđˆ āļˆāļ° āđ€āļāļīāļ”āļ‚āļķāđ‰ āļ™ āļāļąāļš āļœāļđāđ‰āđ€āļĢāļĩ āļĒāļ™
āđāļĨāļ°āļāļģāļĢāļāļĢāļ°āļ•āļļāđ‰āļ™āđƒāļŦāđ‰āļœāļđāđ‰āđ€āļĢāļĩāļĒāļ™āđ€āļāļīāļ”āļāļģāļĢāđ€āļĢāļĩāļĒāļ™āļĢāļđāđ‰āļ”āđ‰āļ§āļĒāļ•āļ™āđ€āļ­āļ‡āļ”āļąāļ‡āļ āļģāļžāļ›āļĢāļ°āļāļ­āļš 6
āļāļēāļŦāļ™āļ”āđ‚āļ”āļĒāļāļēāļĢāļ§āļīāđ€āļ„āļĢāļēāļ°āļŦāđŒ āļāļēāļŦāļ™āļ”āļ§āļąāļ•āļ–āļļāļ›āļĢāļ°āļŠāļ‡āļ„āđŒ āļāļēāļĢāļāļēāļŦāļ™āļ”āļˆāļļāļ”āļ›āļĢāļ°āļŠāļ‡āļ„āđŒ
āļ§āļīāđ€āļ„āļĢāļēāļ°āļŦāđŒāđāļĨāļ°āļāļēāļĢāļˆāļēāđāļ™āļ āđāļ•āđˆāļĨāļ°āļĢāļ°āļ”āļąāļš
1. āļ§āļąāļ’āļ™āļ˜āļĢāļĢāļĄāđāļĨāļ°āļ„āļ§āļģāļĄāļ•āđ‰āļ­āļ‡āļāļģāļĢāļ‚āļ­āļ‡ 1. āļŠāļ™āļīāļ”āļ‚āļ­āļ‡āļžāļĪāļ•āļīāļāļĢāļĢāļĄ 1. āļˆāļļāļ”āļĄāļļāđˆāļ‡āļŦāļĄāļģāļĒāļ—āļąāđˆāļ§āđ„āļ›āļ‚āļ­āļ‡āļāļģāļĢāļĻāļķāļāļĐāļģ
āļŠāļąāļ‡āļ„āļĄāđāļĨāļ°āļœāļđāđ‰āđ€āļĢāļĩāļĒāļ™ 2. āđ€āļ™āļ·āđ‰āļ­āļŦāļģāļ§āļīāļŠāļģ 2. āļˆāļļāļ”āļĄāļļāđˆāļ‡āļŦāļĄāļģāļĒāļĢāļ°āļ”āļąāļšāđ‚āļĢāļ‡āđ€āļĢāļĩāļĒāļ™
2. āļāļĢāļ°āļšāļ§āļ™āļāļģāļĢāđ€āļĢāļĩāļĒāļ™āļĢāļđāđ‰āđāļĨāļ°āļŦāļĨāļąāļāļāļģāļĢ 3. āļ„āļ§āļģāļĄāļ•āđ‰āļ­āļ‡āļāļģāļĢāļ”āđ‰āļģāļ™āļ•āđˆāļģāļ‡āđ† 3. āļˆāļļāļ”āļĄāļļāđˆāļ‡āļŦāļĄāļģāļĒāļĢāļ°āļ”āļąāļšāļŠāļąāđ‰āļ™āđ€āļĢāļĩāļĒāļ™
āđ€āļĢāļĩāļĒāļ™āļĢāļđāđ‰āļ‚āļ­āļ‡āļœāļđāđ‰āđ€āļĢāļĩāļĒāļ™
3. āļ˜āļĢāļĢāļĄāļŠāļģāļ•āļīāļ„āļ§āļģāļĄāļĢāļđāđ‰āđƒāļ™āļĻāļģāļŠāļ•āļĢāđŒāļ•āđˆāļģāļ‡āđ†
āđāļĨāļ°āļ§āļīāļ˜āļĩāļāļģāļĢāđāļŠāļ§āļ‡āļŦāļģāļ„āļ§āļģāļĄāļĢāļđāđ‰
4. āļ­āļļāļ”āļĄāļāļģāļĢāļ“āđŒāļ‚āļ­āļ‡āļ›āļĢāļ°āļŠāļģāļ˜āļīāļ›āđ„āļ•āļĒ
āļāļēāļŦāļ™āļ”āļ„āļ§āļēāļĄāļĢāļđāđ‰ āļāļēāļĢāđ€āļĨāļ·āļ­āļāđ€āļ™āļ·āđ‰āļ­āļŦāļēāđāļĨāļ° āļŠāļ–āļēāļšāļąāļ™āļ­āļ‡āļ„āđŒāļāļĢāļ—āļĩāđˆāđ€āļāļĩāđˆāļĒāļ§āļ‚āđ‰āļ­āļ‡
āļ›āļĢāļ°āļŠāļšāļāļēāļĢāļ“āđŒāļāļēāļĢāđ€āļĢāļĩāļĒāļ™āđāļĨāļ°
āļĨāļąāļāļĐāļ“āļ°āļāļēāļĢāļˆāļąāļ”
1.āļĨāļąāļāļĐāļ“āļ°, āļ˜āļĢāļĢāļĄāļŠāļģāļ•āļīāļ‚āļ­āļ‡āļ„āļ§āļģāļĄāļĢāļđāđ‰ āđ€āļ™āļ·āđ‰āļ­āļŦāļģāļŠāļģāļĢāļ° 1. āđ‚āļĢāļ‡āđ€āļĢāļĩāļĒāļ™, āļāļģāļĢāļšāļĢāļīāļŦāļģāļĢ
āļ‚āļ­āļ‡āļĻāļģāļŠāļ•āļĢāđŒāļ•āđˆāļģāļ‡āđ† āļāļīāļˆāļāļĢāļĢāļĄāđāļĨāļ° āđƒāļŠāđ‰āļ—āļĢāļąāļžāļĒāļģāļāļĢ
2.āļ„āļ§āļģāļĄāļĢāļđāđ‰āđ€āļāļĩāđˆāļĒāļ§āļāļąāļšāļāļģāļĢāļžāļąāļ’āļ™āļģāļœāļđāđ‰āđ€āļĢāļĩāļĒāļ™ āļ›āļĢāļ°āļŠāļšāļāļģāļĢāļ“āđŒ 2. āļ­āļ‡āļ„āđŒāļāļĢāļ­āļ·āđˆāļ™āđ† āļ—āļĩāđˆāđ€āļāļĩāđˆāļĒāļ§āļ‚āđ‰āļ­āļ‡
3.āļāļģāļĢāđ€āļĢāļĩāļĒāļ™ āļāļąāļšāļāļģāļĢāļĻāļķāļāļĐāļģāļšāļ—āļšāļģāļ—āđāļĨāļ°
4. āļžāļąāļ’āļ™āļģāļœāļđāđ‰āđ€āļĢāļĩāļĒāļ™ āļŦāļ™āđ‰āļģāļ—āļĩāđˆāļ‚āļ­āļ‡āđāļ•āđˆāļĨāļ°āļŦāļ™āđˆāļ§āļĒāļ‡āļģāļ™
āļŠāļīāđˆāļ‡āļ—āļĩāđˆāļ•āđ‰āļ­āļ‡āļ„āļēāļ™āļķāļ‡ āļāļēāļĢāļˆāļąāļ”āļŦāļĨāļąāļāļŠāļđāļ•āļĢāļĢāļđāļ›āđāļšāļš āļœāļđāđ‰āļĢāļąāļšāļœāļīāļ”āļŠāļ­āļšāļ‚āļ­āļ‡āļšāļļāļ„āļ„āļĨ/
āļ‚āļ­āļ‡āļŦāļĨāļąāļāļŠāļđāļ•āļĢ āļŦāļ™āđˆāļ§āļĒāļ‡āļēāļ™
1. āļ„āļ§āļģāļĄāļ•āđˆāļ­āđ€āļ™āļ·āđˆāļ­āļ‡āļ‚āļ­āļ‡āļ„āļ§āļģāļĄāļĢāļđāđ‰ āļĢāļģāļĒāļ‡āļģāļ™ āļŦāļĄāļ§āļ”āļ§āļīāļŠāļģ āļĄāļļāđˆāļ‡āđ€āļ™āđ‰āļ™āļ”āđ‰āļģāļ™ 1.āđ‚āļĢāļ‡āđ€āļĢāļĩāļĒāļ™
2.āļšāļđāļĢāļ“āļģāļāļģāļĢāļ—āļģāļ‡āļ„āļ§āļģāļĄāļĢāļđāđ‰ āļŠāļĩāļ§āļīāļ•āđāļĨāļ°āļŠāļąāļ‡āļ„āļĄ āļāļīāļˆāļāļĢāļĢāļĄāđāļĨāļ° 2.āļ„āļ“āļ°āļ„āļĢāļđāđāļĨāļ°āđ€āļˆāđ‰āļģāļŦāļ™āđ‰āļģāļ—āļĩāđˆ
āļ›āļĢāļ°āļŠāļšāļāļģāļĢāļ“āđŒ āļāļīāļˆāļāļĢāļĢāļĄāļ‚āļ­āļ‡āļœāļđāđ‰āđ€āļĢāļĩāļĒāļ™ 3.āļ§āļīāļ˜āļĩāļāļģāļĢāļ—āļĩāđˆāļˆāļ°āđƒāļŠāđ‰āļšāļļāļ„āļĨāļģāļāļĢ
āļˆāļļāļ”āļĢāļ§āļĄ āđāļ™āļ§āļ„āļīāļ”āļ•āđˆāļģāļ‡āđ† āđƒāļŦāđ‰āđ€āļāļīāļ”āļ›āļĢāļ°āđ‚āļĒāļŠāļ™āđŒāļˆāļģāļ
āļāļģāļĢāđ€āļĢāļĩāļĒāļ™āļĢāļđāđ‰
āļāļģāļĢāļžāļąāļ’āļ™āļģāļŦāļĨāļąāļāļŠāļđāļ•āļĢ āļŦāļ™āđ‰āļģ 17
āļ āļģāļž 7.5 āļĢāļđāļ›āđāļšāļšāļāļģāļĢāļžāļąāļ’āļ™āļģāļŦāļĨāļąāļāļŠāļđāļ•āļĢāđāļĨāļ°āļāļģāļĢāļŠāļ­āļ™āļ‚āļ­āļ‡āļ—āļģāļšāļģ (āļ§āļīāļŠāļąāļĒāļ§āļ‡āļĐāđŒāđƒāļŦāļāđˆ, 2537:17)
āļ āļģāļžāļ›āļĢāļ°āļāļ­āļš 6 āļĢāļđāļ›āđāļšāļšāļāļģāļĢāļžāļąāļ’āļ™āļģāļŦāļĨāļąāļāļŠāļđāļ•āļĢāđāļĨāļ°āļāļģāļĢāļŠāļ­āļ™āļ‚āļ­āļ‡āļ—āļģāļšāļģ (āļ§āļīāļŠāļąāļĒ āļ§āļ‡āļĐāđŒāđƒāļŦāļāđˆ, 2537:17)
5.1.3āļĢāļđāļ›āđāļšāļšāļāļēāļĢāļžāļąāļ’āļ™āļēāļŦāļĨāļąāļāļŠāļđāļ•āļĢāļ•āļēāļĄāđāļ™āļ§āļ„āļīāļ”āļ‚āļ­āļ‡āđ€āļ‹āļĒāđŒāđ€āļĨāļ­āļĢāđŒ āļ­āđ€āļĨāđ‡āļāļ‹āļēāļ™āđ€āļ”āļ­āļĢāđŒ āđāļĨāļ°āđ€āļĨāļ§āļīāļŠ (J.
Galen Saylor, William M. Alexander and Arthur J. Lewis)
āđ āļ™ āļ§ āļ„āļī āļ” āļ‚ āļ­ āļ‡ āđ€ āļ‹ āļĒāđŒ āđ€ āļĨ āļ­ āļĢāđŒ āļ­ āđ€ āļĨāđ‡ āļ āļ‹ āļģ āļ™ āđ€ āļ” āļ­ āļĢāđŒ āđ āļĨ āļ° āđ€āļĨ āļ§āļī āļŠ āļ› āļĢ āļ° āļ āļ­ āļš āļ”āđ‰ āļ§ āļĒ
āļāļĢāļ°āļšāļ§āļ™āļāļģāļĢāļžāļąāļ’āļ™āļģāļŦāļĨāļąāļāļŠāļđāļ•āļĢāļ—āļĩāđˆāļŠāļģāļ„āļąāļ 4 āļ‚āļąāđ‰āļ™āļ•āļ­āļ™ āļ„āļ·āļ­ (Saylor andAlexander,1974: 265; Saylor,Alexander and
Lewis, 1981: 181)
1. āđ€āļ›āđ‰āļģāļŦ āļĄāļģāļĒ āļ§āļąāļ•āļ–āļļāļ›āļĢāļ° āļŠāļ‡ āļ„āđŒ āđāļĨāļ° āļ„ āļ§āļģāļĄāļ„āļĢāļ­āļš āļ„āļĨāļļāļĄ ( Goals, Objective and domains)
āļŦ āļĨāļą āļ āļŠāļđ āļ• āļĢ āļ•āđ‰ āļ­ āļ‡ āļ› āļĢ āļ° āļ āļ­ āļš āļ”āđ‰ āļ§ āļĒ āđ€ āļ›āđ‰ āļģ āļŦ āļĄ āļģ āļĒ āļ§āļą āļ• āļ–āļļ āļ› āļĢ āļ° āļŠ āļ‡ āļ„āđŒ
āđāļĨāļ°āđƒāļ™āđāļ•āđˆāļĨāļ°āđ€āļ›āđ‰āļģāļŦāļĄāļģāļĒāļ„āļ§āļĢāļšāđˆāļ‡āļšāļ­āļāļ–āļķāļ‡āļ„āļ§āļģāļĄāļ„āļĢāļ­āļšāļ„āļĨāļļāļĄāļ‚āļ­āļ‡āļŦāļĨāļąāļāļŠāļđāļ•āļĢ (Curriculum Domain) āļ§āļąāļ•āļ–āļļāļ›āļĢāļ°āļŠāļ‡āļ„āđŒ
āļžāļąāļ’āļ™āļģāļāļģāļĢāļŠāđˆāļ§āļ™ āļšāļļāļ„āļ„āļĨ āļĄāļ™āļļ āļĐāļĒāļŠāļąāļĄāļžāļąāļ™āļ˜āđŒ āļ—āļąāļāļĐāļ°āļāļģāļĢāđ€āļĢāļĩāļĒāļ™āļĢāļđāđ‰āļ—āļĩāđˆāļ•āđˆāļ­āđ€āļ™āļ·āđˆāļ­āļ‡ āđāļĨāļ°āļ„āļ§āļģāļĄāļŠāļģāļ™āļģāļāđ€āļ‰āļž āļģāļ°āļ”āđ‰ āļģāļ™
āļ‹āļķāđˆāļ‡āļāļģāļŦāļ™āļ”āļˆāļģāļāļ„āļ§āļģāļĄāđ€āļ›āđ‡āļ™āđ‚āļĨāļāļģāļ āļīāļ§āļąāļ’āļ™āđŒ āļ„āļ§āļģāļĄāļ•āđ‰āļ­āļ‡āļāļģāļĢāļ‚āļ­āļ‡āļŠāļąāļ‡āļ„āļĄāļ—āļĩāđˆāļ­āļĒāļđāđˆāļ­āļģāļĻāļąāļĒāļāļŽāļŦāļĄāļģāļĒ āļ‚āđ‰āļ­āļšāļąāļ‡āļ„āļąāļš āđ€āļ›āđ‡āļ™āļ•āđ‰āļ™
2 . āļ āļģ āļĢ āļ­ āļ­ āļ āđ āļš āļŦ āļĨāļą āļ āļŠāļđ āļ• āļĢ ( Curriculum Design)
āļ„āļ·āļ­āļāļģāļĢāļ§āļģāļ‡āđāļœāļ™āđ€āļžāļ·āđˆāļ­āļ•āļąāļ”āļŠāļīāļ™āđƒāļˆāđ€āļāļĩāđˆāļĒāļ§āļāļąāļšāļāļģāļĢāđ€āļĨāļ·āļ­āļāđāļĨāļ°āļˆāļąāļ”āđ€āļ™āļ·āđ‰āļ­āļŦāļģāļŠāļģāļĢāļ°āđāļĨāļ°āļˆāļąāļ”āļ›āļĢāļ°āļŠāļšāļāļģāļĢāļ“āđŒāļāļģāļĢāđ€āļĢāļĩāļĒāļ™āļĢāļđāđ‰āļ—āļĩāđˆāļŠāļ­āļ”āļ„āļĨāđ‰āļ­āļ‡āļāļąāļš
āđ€āļ›āđ‰āļģāļŦāļĄāļģāļĒ āļ§āļąāļ•āļ–āļļāļ›āļĢāļ°āļŠāļ‡āļ„āđŒ āđ‚āļ”āļĒāļ„āļģāļ™āļķāļ‡āļ–āļķāļ‡āļ›āļĢāļąāļŠāļāļģ āļ„āļ§āļģāļĄāļ•āđ‰āļ­āļ‡āļāļģāļĢāļ‚āļ­āļ‡āļŠāļąāļ‡āļ„āļĄāđāļĨāļ°āļœāļđāđ‰āđ€āļĢāļĩāļĒāļ™āļĄāļģāļžāļīāļˆāļģāļĢāļ“āļģāļ”āđ‰āļ§āļĒ
3 . āļ āļģ āļĢ āļ™ āļģ āļŦ āļĨāļą āļ āļŠāļđ āļ• āļĢ āđ„ āļ› āđƒ āļŠāđ‰ ( Curriculum implementation)
āļ„āļĢāļđāļ•āđ‰āļ­āļ‡āđ€āļ›āđ‡ āļ™ āļœāļđāđ‰āļ§āļģāļ‡āđāļœāļ™ āđāļĨāļ°āļ§āļģāļ‡āđāļœāļ™āļāļģāļĢāļˆāļąāļ”āļāļģāļĢāđ€āļĢāļĩāļĒāļ™āļāļģāļĢāļŠāļ­āļ™ āđƒāļ™āļĢāļđāļ›āđāļšāļšāļ•āđˆāļģāļ‡āđ† ( InstructionalPlans)
āļĢāļ§ āļĄ āļ—āļąāđ‰ āļ‡ āļ āļģāļĢ āļˆāļąāļ” āļ— āļģāļŠāļ·āđˆ āļ­ āļ āļģāļĢāđ€āļĢāļĩ āļĒ āļ™ āļ āļģāļĢāļŠ āļ­ āļ™ āđ€āļŠāđˆāļ™ āļ• āļģāļĢ āļģ āđ āļš āļš āđ€āļĢāļĩ āļĒ āļ™ āļ§āļąāļŠ āļ”āļļ āļ­āļļ āļ› āļ āļĢāļ“āđŒ āļ•āđˆāļģāļ‡ āđ†
āđ€āļžāļ·āđˆāļ­āļŠāđˆāļ§āļĒāđƒāļŦāđ‰āļœāļđāđ‰āđ€āļĢāļĩāļĒāļ™āđ„āļ”āđ‰āđ€āļĢāļĩāļĒāļ™āļĢāļđāđ‰āđƒāļ™āļŠāļīāđˆāļ‡āļ—āļĩāđˆāļ„āļĢāļđāļ•āļąāđ‰āļ‡āđ€āļ›āđ‰āļģāļŦāļĄāļģāļĒāđ„āļ§āđ‰
4 . āļ āļģ āļĢ āļ› āļĢ āļ° āđ€ āļĄāļī āļ™ āļœ āļĨ āļŦ āļĨāļą āļ āļŠāļđ āļ• āļĢ ( Curriculum Evaluation)
āļ„āļĢāļđāđāļĨāļ°āļœāļđāđ‰āļ—āļĩāđˆāļĄāļĩāļŠāđˆāļ§āļ™āđ€āļāļĩāđˆāļĒāļ§āļ‚āđ‰āļ­āļ‡āļĢāđˆāļ§āļĄāļāļąāļ™āļ•āļąāļ”āļŠāļīāļ™ āđƒāļˆāđ€āļžāļ·āđˆāļ­āđ€āļĨāļ·āļ­āļāļ§āļīāļ˜āļĩāļāļģāļĢāļ›āļĢāļ°āđ€āļĄāļīāļ™āļœāļĨāļ—āļĩāđˆāļŠāļģāļĄāļģāļĢāļ–āļ›āļĢāļ°āđ€āļĄāļīāļ™āđ„āļ”āđ‰āļ§āđˆāļģ
āļŦāļĨāļąāļāļŠāļđāļ•āļĢāļ—āļĩāđˆāļžāļąāļ’āļ™āļģāļ‚āļķāđ‰āļ™āđ„āļ”āđ‰āļœāļĨāļ•āļģāļĄāļ„āļ§āļģāļĄāļĄāļļāđˆāļ‡āļŦāļĄāļģāļĒāļāļģāļĢāļ›āļĢāļ°āđ€āļĄāļīāļ™āļŦāļĨāļąāļāļŠāļđāļ•āļĢāļˆāļ°āđ€āļ›āđ‡āļ™āļ‚āđ‰āļ­āļĄāļđāļĨāļŠāļģāļ„āļąāļāļ—āļĩāđˆāļšāļ­āļāļœāļđāđ‰āļ—āļĩāđˆāļĄāļĩāļŠāđˆāļ§āļ™āđ€āļāļĩāđˆāļĒāļ§āļ‚āđ‰āļ­āļ‡
āđ„āļ”āđ‰āļ§āđˆāļģāļ„āļ§āļĢāļˆāļ°āļ›āļĢāļąāļšāļ›āļĢāļļāļ‡āļŦāļĨāļąāļāļŠāļđāļ•āļĢāđƒāļ™āļˆāļļāļ”āđƒāļ” āđ€āļžāļ·āđˆāļ­āļ›āļĢāļ°āļāļ­āļšāļāļģāļĢāļ•āļąāļ”āļŠāļīāļ™āđƒāļˆāđƒāļ™āļāļģāļĢāļ§āļģāļ‡āđāļœāļ™āļāļģāļĢāđƒāļŠāđ‰āļŦāļĨāļąāļāļŠāļđāļ•āļĢāđƒāļ™āļ­āļ™āļģāļ„āļ•
āļāļģāļĢāļžāļąāļ’āļ™āļģāļŦāļĨāļąāļāļŠāļđāļ•āļĢ āļŦāļ™āđ‰āļģ 18
āļĢāļđāļ›āđāļšāļšāļāļģāļĢāļžāļąāļ’āļ™āļģāļŦāļĨāļąāļāļŠāļđāļ•āļĢāļ•āļģāļĄāđāļ™āļ§āļ„āļīāļ”āļ‚āļ­āļ‡āđ€āļ‹āļĒāđŒāđ€āļĨāļ­āļĢāđŒ āļ­āđ€āļĨāđ‡āļāļ‹āļģāļ™āđ€āļ”āļ­āļĢāđŒ āđāļĨ āļ° āđ€āļĨāļ§āļīāļŠ
āđāļŠāļ”āļ‡āļ”āļąāļ‡āļ āļģāļžāļ›āļĢāļ°āļāļ­āļš 7
(1) āđƒāļŦāđ‰āļ‚āđ‰āļ­āļĄāļđāļĨāļĒāđ‰āļ­āļ™āļāļĨāļąāļšāđāļĨāļ°āļ›āļĢāļąāļšāļ›āļĢāļļāļ‡
(2) (3) (4)
āļ āļģāļžāļ›āļĢāļ°āļāļ­āļš 7 āļĢāļđāļ›āđāļšāļšāļāļģāļĢāļžāļąāļ’āļ™āļģāļŦāļĨāļąāļāļŠāļđāļ•āļĢāļ•āļģāļĄāđāļ™āļ§āļ„āļīāļ”āļ‚āļ­āļ‡āđ€āļ‹āļĒāđŒāđ€āļĨāļ­āļĢāđŒ āļ­āđ€āļĨāđ‡āļāļ‹āļģāļ™āđ€āļ”āļ­āļĢāđŒ āđāļĨāļ°āđ€āļĨāļ§āļīāļŠ
(Saylor and Alexander, 1974: 275 ; Saylor. Alexander and Lawis.1981 : 181)
5.1.4 āļĢāļđāļ›āđāļšāļšāļāļēāļĢāļžāļąāļ’āļ™āļēāļŦāļĨāļąāļāļŠāļđāļ•āļĢāļ•āļēāļĄāđāļ™āļ§āļ„āļīāļ”āļ‚āļ­āļ‡āđ‚āļ­āļĨāļīāļ§āļē (Oliva) (Oliva.1982 : 172)
1 . āļˆāļļ āļ” āļĄāļļāđˆ āļ‡ āļŦ āļĄ āļģ āļĒ āļ‚ āļ­ āļ‡ āļ āļģ āļĢ āļĻāļķ āļ āļĐ āļģ ( Aims of Education)
āđāļĨāļ°āļŦāļĨāļąāļāļāļģāļĢāļ›āļĢāļąāļŠāļāļģāđāļĨāļ°āļˆāļīāļ•āļ§āļīāļ—āļĒāļģāļˆāļģāļāļāļģāļĢāļ§āļīāđ€āļ„āļĢāļģāļ°āļŦāđŒāļ„āļ§āļģāļĄāļ•āđ‰āļ­āļ‡āļāļģāļĢāļˆāļģāđ€āļ›āđ‡āļ™āļ‚āļ­āļ‡āļŠāļąāļ‡āļ„āļĄāđāļĨāļ°āļœāļđāđ‰āđ€āļĢāļĩāļĒāļ™
āđ€āļ›āđ‰āļēāļŦāļĄāļēāļĒāļˆāļļāļ”āļ›āļĢāļ°āļŠāļ‡āļ„āđŒāđāļĨāļ°
āļ„āļ§āļēāļĄāļ„āļĢāļ­āļšāļ„āļĨāļļāļĄ
āļāļģāļĢāļ­āļ­āļāđāļšāļšāļŦāļĨāļąāļāļŠāļđ
āļ•āļĢ
āļāļģāļĢāļ™āļģāļŦāļĨāļąāļāļŠāļđāļ•āļĢāđ„āļ›āđƒāļŠāđ‰ āļāļģāļĢāļ›āļĢāļ°āđ€āļĄāļīāļ™āļœāļĨāļŦāļĨāļąāļāļŠāļđ
āļ•āļĢ
-
āļ­āļ­āļāđāļšāļšāđ‚āļ”āļĒāļ™āļąāļāļžāļąāļ’āļ™āļģāļŦ
āļĨāļąāļāļŠāļđāļ•āļĢ
-
āđ€āļĨāļ·āļ­āļāđ€āļ™āļ·āđ‰āļ­āļŦāļģāļŠāļģāļĢāļ°āđāļĨāļ°āļ›āļĢāļ°
āļŠāļšāļāļģāļĢāļ“āđŒāļāļģāļĢāđ€āļĢāļĩāļĒāļ™āļĢāļđāđ‰āļ—āļĩāđˆāđ€āļŦāļĄ
āļģāļ°āļŠāļĄāļāļąāļšāļœāļđāđ‰āđ€āļĢāļĩāļĒāļ™
-
āļ„āļĢāļđāđ€āļ›āđ‡āļ™āļœāļđāđ‰āļ§āļģāļ‡āđāļœāļ™āļˆāļąāļ”āļ—āļģāđāļœāļ™
āļāļģāļĢāļŠāļ­āļ™
-āļˆāļąāļ”āļ—āļģāļŠāļ·āđˆāļ­āļāļģāļĢāđ€āļĢāļĩāļĒāļ™āļāļģāļĢāļŠāļ­āļ™
-
āļ„āļĢāļđāđ€āļ›āđ‡āļ™āļœāļđāđ‰āļĄāļĩāļŠāđˆāļ§āļ™āđ€āļāļĩāđˆāļĒāļ§āļ‚āđ‰āļ­āļ‡āđ€āļĨāļ·āļ­āļāļ§āļīāļ˜āļĩāļ›
āļĢāļ°āđ€āļĄāļīāļ™āļ—āļĩāđˆāļĄāļĩāļ›āļĢāļ°āļŠāļīāļ—āļ˜āļīāļ āļģāļž
-
āļ™āļģāļ‚āđ‰āļ­āļĄāļđāļĨāļ—āļĩāđˆāđƒāļŠāđ‰āļˆāļģāļāļāļģāļĢāļ›āļĢāļ°āđ€āļĄāļīāļ™āļĄāļģāļ›
āļĢāļąāļšāļ›āļĢāļļāļ‡āđāļāđ‰āđ„āļ‚āļŦāļĨāļąāļāļŠāļđāļ•āļĢ
āļāļģāļĢāļžāļąāļ’āļ™āļģāļŦāļĨāļąāļāļŠāļđāļ•āļĢ āļŦāļ™āđ‰āļģ 19
2. āļ§āļīāđ€āļ„ āļĢāļģāļ° āļŦāđŒ āļ„ āļ§āļģāļĄ āļ•āđ‰āļ­āļ‡ āļāļģāļĢāļˆ āļģāđ€āļ›āđ‡ āļ™ āļ‚ āļ­ āļ‡ āļŠāļļāļĄ āļŠ āļ™ āļ—āļĩāđˆ āļŠ āļ– āļģāļ™ āļĻāļķ āļ āļĐ āļģāļ™āļąāđ‰ āļ™ āđ† āļ•āļąāđ‰āļ‡ āļ­ āļĒāļđāđˆ
āļ„āļ§āļģāļĄāļ•āđ‰āļ­āļ‡āļāļģāļĢāļˆāļģāđ€āļ›āđ‡āļ™āļ‚āļ­āļ‡āļœāļđāđ‰āđ€āļĢāļĩāļĒāļ™āđƒāļ™āļŠāļļāļĄāļŠāļ™ āđāļĨāļ°āđ€āļ™āļ·āđ‰āļ­āļŦāļģāļ§āļīāļŠāļģāļ—āļĩāđˆāļˆāļģāđ€āļ›āđ‡āļ™āđ€āļžāļ·āđˆāļ­āđƒāļŠāđ‰āđƒāļ™āļāļģāļĢāļˆāļąāļ”āļāļģāļĢāđ€āļĢāļĩāļĒāļ™āļāļģāļĢāļŠāļ­āļ™
3. āđ€āļ›āđ‰āļģāļŦāļĄāļģāļĒāļ‚āļ­āļ‡āļŦāļĨāļąāļāļŠāļđāļ•āļĢ (Curriculum Goals) āđ‚āļ”āļĒāļ­āļģāļĻāļąāļĒāļ‚āđ‰āļ­āļĄāļđāļĨāļˆāļģāļāļ‚āļąāđ‰āļ™ 1āđāļĨāļ° 2
4.āļˆāļļāļ”āļ›āļĢāļ°āļŠāļ‡āļ„āđŒāļ‚āļ­āļ‡āļŦāļĨāļąāļāļŠāļđāļ•āļĢ (Curriculum Objectives) āđ‚āļ”āļĒāļ­āļģāļĻāļąāļĒāļ‚āđ‰āļ­āļĄāļđāļĨāļˆāļģāļāļ‚āļąāđ‰āļ™āļ—āļĩāđˆ 1,2āđāļĨāļ° 3
āđāļ•āļāļ•āđˆāļģāļ‡ āļˆāļģāļāļ‚āļąāđ‰ āļ™ āļ—āļĩāđˆ 3 āļ„āļ·āļ­ āļĄāļĩāļĨāļąāļāļĐ āļ“ āļ° āđ€āļ‰ āļž āļģāļ° āđ€āļˆāļģāļ° āļˆāļ‡ āđ€āļžāļ·āđˆ āļ­āļ™ āļģāđ„āļ› āļŠāļđāđˆāļāļģāļĢāļ› āļĢāļ° āļĒāļļāļāļ•āđŒāđƒ āļŠāđ‰āļŦ āļĨāļąāļ āļŠāļđ āļ• āļĢ
āđāļĨāļ°āļāļģāļĢāļāļģāļŦāļ™āļ”āđ‚āļ„āļĢāļ‡āļŠāļĢāđ‰āļģāļ‡āļŦāļĨāļąāļāļŠāļđāļ•āļĢ
5 . āļĢ āļ§ āļš āļĢ āļ§ āļĄ āđ āļĨ āļ° āļ™ āļģ āđ„ āļ› āđƒ āļŠāđ‰ ( Organization and Implementation of the Curriculum)
āđ€āļ›āđ‡āļ™āļ‚āļąāđ‰āļ™āļ‚āļ­āļ‡āļāļģāļĢāļāļģāļŦāļ™āļ”āđ‚āļ„āļĢāļ‡āļŠāļĢāđ‰āļģāļ‡āļŦāļĨāļąāļāļŠāļđāļ•āļĢ
6. āļāļģāļŦāļ™āļ”āđ€āļ›āđ‰āļģāļŦāļĄāļģāļĒāļ‚āļ­āļ‡āļāļģāļĢāļŠāļ­āļ™ (Instructional Goals) āļ‚āļ­āļ‡āđāļ•āđˆāļĨāļ°āļĢāļ°āļ”āļąāļš
7. āļāļģāļŦāļ™āļ”āļˆāļļāļ”āļ›āļĢāļ°āļŠāļ‡āļ„āđŒāļ‚āļ­āļ‡āļāļģāļĢāļˆāļąāļ”āļāļģāļĢāđ€āļĢāļĩāļĒāļ™āļāļģāļĢāļŠāļ­āļ™ (Instructional Objective) āđƒāļ™ āđāļ•āđˆāļĨāļ°āļ§āļīāļŠāļģ
8 . āđ€ āļĨāļ· āļ­ āļ āļĒāļļ āļ— āļ˜ āļ§āļī āļ˜āļĩ āđƒ āļ™ āļ āļģ āļĢ āļŠ āļ­ āļ™ ( Selection of Strategies)
āđ€āļ›āđ‡āļ™āļ‚āļąāđ‰āļ™āļ—āļĩāđˆāļœāļđāđ‰āđ€āļĢāļĩāļĒāļ™āđ€āļĨāļ·āļ­āļāļĒāļļāļ—āļ˜āļ§āļīāļ˜āļĩāļ—āļĩāđˆāđ€āļŦāļĄāļģāļ°āļŠāļĄāļāļąāļšāļœāļđāđ‰āđ€āļĢāļĩāļĒāļ™
9. āđ€āļĨāļ·āļ­āļāđ€āļ—āļ„āļ™āļīāļ„āļ§āļīāļ˜āļĩāļāļģāļĢāļ›āļĢāļ°āđ€āļĄāļīāļ™āļœāļĨāļāđˆāļ­āļ™āļ—āļĩāđˆāļ™āļģāđ„āļ›āļŠāļ­āļ™āļˆāļĢāļīāļ‡āļ„āļ·āļ­ 9A(Preliminary selective of
evaluationtechniques) āđāļĨāļ°āļāļģāļŦāļ™āļ”āļ§āļīāļ˜āļĩāļ›āļĢāļ°āđ€āļĄāļīāļ™āļœāļĨāļŦāļĨāļąāļ‡āļˆāļģāļāļāļīāļˆāļāļĢāļĢāļĄāļāļģāļĢāđ€āļĢāļĩāļĒāļ™āļāļģāļĢāļŠāļ­āļ™āļŠāļīāđ‰āļ™āļŠāļļāļ”āļ„āļ·āļ­ 9B (Find
selection of evaluation techniques)
1 0 . āļ™ āļģ āļĒāļļ āļ— āļ˜ āļ§āļī āļ˜āļĩ āđ„ āļ› āđƒ āļŠāđ‰ āļ› āļāļī āļšāļą āļ•āļī āļˆ āļĢāļī āļ‡ ( Implementation of Strategies)
āđ€āļ›āđ‡āļ™āļ‚āļąāđ‰āļ™āļ‚āļ­āļ‡āļāļģāļĢāđƒāļŠāđ‰āļ§āļīāļ˜āļĩāļāļģāļĢāļ—āļĩāđˆāļāļģāļŦāļ™āļ”āđƒāļ™āļ‚āļąāđ‰āļ™āļ—āļĩāđˆ 8
1 1 . āļ› āļĢ āļ° āđ€ āļĄāļī āļ™ āļœ āļĨ āļˆ āļģ āļ āļ āļģ āļĢ āđ€ āļĢāļĩ āļĒ āļ™ āļ āļģ āļĢ āļŠ āļ­ āļ™ ( Evaluation of Instruction)
āđ€ āļ›āđ‡ āļ™ āļ‚āļąāđ‰ āļ™ āļ—āļĩāđˆ āđ€ āļĄāļ·āđˆ āļ­ āļ āļģ āļĢ āļ” āļģ āđ€ āļ™āļī āļ™ āļ āļģ āļĢ āļˆāļą āļ” āļ āļģ āļĢ āđ€ āļĢāļĩ āļĒ āļ™ āļ āļģ āļĢ āļŠ āļ­ āļ™ āđ€ āļŠ āļĢāđ‡ āļˆ āļŠāļīāđ‰ āļ™
āļāđ‡āļĄāļĩāļāļģāļĢāļ›āļĢāļ°āđ€āļĄāļīāļ™āļœāļĨāļ•āļģāļĄāļ—āļĩāđˆāđ„āļ”āđ‰āđ€āļĨāļ·āļ­āļāļŦāļĢāļ·āļ­āļāļģāļŦāļ™āļ”āļ§āļīāļ˜āļĩāļāļģāļĢāļ›āļĢāļ°āđ€āļĄāļīāļ™ āļ‚āļąāđ‰āļ™āļ—āļĩāđˆ 9
12. āļ›āļĢāļ°āđ€āļĄāļīāļ™āļŦāļĨāļąāļāļŠāļđāļ•āļĢ (Evaluationof curriculum) āđ€āļ›āđ‡āļ™āļ‚āļąāđ‰āļ™āļ•āļ­āļ™āļŠāļļāļ”āļ—āđ‰āļģāļĒāļ—āļĩāđˆāļ—āļģāđƒāļŦāđ‰āļ§āļ‡āļˆāļĢāļ„āļĢāļšāļ–āđ‰āļ§āļ™
āļāļģāļĢāļ›āļĢāļ°āđ€āļĄāļīāļ™āļœāļĨāļ—āļĩāđˆāļĄāļīāđƒāļŠāđˆāļ›āļĢāļ°āđ€āļĄāļīāļ™āļœāļđāđ‰āđ€āļĢāļĩāļĒāļ™āđāļĨāļ°āļœāļđāđ‰āļŠāļ­āļ™ āđāļ•āđˆāđ€āļ›āđ‡āļ™āļāļģāļĢāļ›āļĢāļ°āđ€āļĄāļīāļ™āļŦāļĨāļąāļāļŠāļđāļ•āļĢāļ—āļĩāđˆāļˆāļąāļ”āļ—āļģāļ‚āļķāđ‰āļ™
5.1.5 āļĢāļđāļ›āđāļšāļšāļāļēāļĢāļžāļąāļ’āļ™āļēāļŦāļĨāļąāļāļŠāļđāļ•āļĢāļ•āļēāļĄāđāļ™āļ§āļ„āļīāļ”āļ‚āļ­āļ‡āļĄāļąāļĨāļ„āļ­āļĨāđŒāļĄ āļŠāļāļīāļĨāđ€āļšāđ‡āļ
āļŠ āļāļī āļĨ āđ€ āļšāđ‡ āļ ( Sklibeck,1984 : 230-239; āļŠāļī āļ— āļ˜āļī āļŠāļą āļĒ āđ€ āļ— āļ§ āļ˜āļĩ āļĢ āļ° āļĢāļą āļ• āļ™āđŒ , 2543 : 43)
āđ„āļ”āđ‰āđ€āļŠ āļ™ āļ­ āđ āļ™ āļ§āļ„āļī āļ”āđ€āļāļĩāđˆāļĒāļ§ āļāļąāļš āļĢāļđ āļ› āđ āļš āļš āļ‚ āļ­ āļ‡ āļŦ āļĨāļąāļāļŠāļđ āļ•āļĢ āđƒ āļ™ āļĨāļąāļ āļĐ āļ“ āļ° āļ—āļĩāđˆ āđ€āļ›āđ‡ āļ™ āļž āļĨ āļ§āļąāļ• āļˆāļļ āļ”āđ€āļ”āđˆāļ™ āļ„āļ· āļ­
āļāļģāļĢāļ§āļīāđ€āļ„āļĢāļģāļ°āļŦāđŒāļŠāļ–āļģāļ™āļāļģāļĢāļ“āđŒāļ‹āļķāđˆāļ‡āđ€āļ›āđ‡ āļ™āļĒāļļāļ—āļ˜āļĻāļģāļŠāļ•āļĢāđŒāļ—āļĩāđˆāļŠāļģāļ„āļąāļāđƒāļ™āļāļģāļĢāļžāļąāļ’āļ™ āļģāļŦāļĨāļąāļāļŠāļđāļ•āļĢ āļ—āļąāđ‰āļ‡āļ™āļĩāđ‰ āļŠāļāļīāļĨāđ€āļšāđ‡āļāđ€āļŠāļ·āđˆāļ­āļ§āđˆāļģ
āļŠ āļ– āļģāļ™ āļ āļģāļĢāļ“āđŒ āđ€āļ›āđ‡ āļ™ āļ­ āļ‡ āļ„āđŒ āļ› āļĢ āļ° āļ āļ­ āļš āļŠ āļģāļ„āļąāļ āđƒ āļ™ āļ āļģāļĢāļ āļģāļŦ āļ™ āļ” āļ„ āļ§āļģāļĄāđ āļ• āļ āļ•āđˆāļģāļ‡ āļ‚ āļ­ āļ‡ āļŦ āļĨāļąāļ āļŠāļđ āļ• āļĢ
āđ€ āļž āļĢ āļģ āļ° āđ„ āļĄāđˆ āļŠ āļģ āļĄ āļģ āļĢ āļ– āļ„ āļģ āļ” āđ€ āļŦ āļ•āļļ āļ āļģ āļĢ āļ“āđŒ āļŠāļīāđˆ āļ‡ āļ—āļĩāđˆ āđ€ āļāļī āļ” āļ‚āļķāđ‰ āļ™ āļ  āļģ āļĒ āļŦ āļ™āđ‰ āļģ āđ„ āļ”āđ‰
āļāļģāļĢāļāļģāļŦāļ™āļ”āļ§āļąāļ•āļ–āļļāļ›āļĢāļ°āļŠāļ‡āļ„āđŒāļ‚āļ­āļ‡āļāļģāļĢāđ€āļĢāļĩāļĒāļ™āļĢāļđāđ‰āđ„āļ§āđ‰āļāđˆāļ­āļ™āļĄāļĩāļāļģāļĢāļŠāļģāļĢāļ§āļˆāļŠāļ–āļģāļ™āļāļģāļĢāļ“āđŒāļˆāļĢāļīāļ‡āļˆāļķāļ‡āļ‚āļģāļ”āļ„āļ§āļģāļĄāļ™āđˆāļģāđ€āļŠāļ·āđˆāļ­āļ–āļ·āļ­ āļ”āļąāļ‡āļ™āļąāđ‰āļ™
āļāļģāļĢāļžāļąāļ’āļ™āļģāļŦāļĨāļąāļāļŠāļđāļ•āļĢ āļŦāļ™āđ‰āļģ 20
āļāļģāļĢāļžāļąāļ’āļ™āļģāļŦāļĨāļąāļāļŠāļđāļ•āļĢāđ‚āļ”āļĒāđ‚āļĢāļ‡āđ€āļĢāļĩāļĒāļ™āđ€āļ›āđ‡āļ™āļœāļđāđ‰āļžāļąāļ’āļ™āļģāļŦāļĨāļąāļāļŠāļđāļ•āļĢāđ€āļ­āļ‡ (School-basedcurriculum development āļŦāļĢāļ·āļ­ SBCD)
āđ€āļ›āđ‡ āļ™ āļ§āļīāļ˜āļĩāļ—āļĩāđˆāļŠāļģāļĄāļģāļĢāļ–āļ™āļģāđ„āļ›āļ›āļāļīāļšāļąāļ•āļīāđƒāļŦāđ‰āļŠāļ­āļ”āļ„āļĨāđ‰āļ­āļ‡āļāļąāļšāļ„āļ§āļģāļĄāđ€āļ›āđ‡ āļ™āļˆāļĢāļīāļ‡āđ„āļ”āđ‰ āļāļģāļĢāļ§āļīāđ€āļ„āļĢāļģāļ°āļŦāđŒāļ­āļ‡āļ„āđŒāļ›āļĢāļ°āļāļ­āļšāļ•āđˆāļģāļ‡āđ†
āļ—āļĩāđˆ āđ€ āļ›āđ‡ āļ™ āļ› āļĢ āļģ āļ āļ āļ āļģ āļĢ āļ“āđŒ āļ‚ āļ­ āļ‡ āļŠāļą āļ‡ āļ„ āļĄ āđ āļ•āđˆ āļĨ āļ° āđ āļŦāđˆ āļ‡ āļĄāļĩ āļ„ āļ§ āļģ āļĄ āđ āļ• āļ āļ•āđˆ āļģ āļ‡ āļāļą āļ™
āļ—āļģāđƒāļŦāđ‰āđ„āļĄāđˆāļŠāļģāļĄāļģāļĢāļ–āđ€āļˆāļģāļ°āļˆāļ‡āđƒāļŠāđ‰āļĢāļđāļ›āđāļšāļšāļŦāļĨāļąāļāļŠāļđāļ•āļĢāļ—āļĩāđˆāđ€āļ›āđ‡āļ™āđāļšāļšāđ€āļ”āļĩāļĒāļ§āļāļąāļ™āđ„āļ”āđ‰āļ”āļąāļ‡āļ™āļąāđ‰āļ™ āļĢāļđāļ›āđāļšāļšāļŦāļĨāļąāļāļŠāļđāļ•āļĢāļˆāļķāļ‡āđ€āļ›āđ‡āļ™āļžāļĨāļ§āļąāļ•
āđāļ™āļ§āļ„āļīāļ”āļāļģāļĢāļžāļąāļ’āļ™āļģāļŦāļĨāļąāļāļŠāļđāļ•āļĢāļ‚āļ­āļ‡āļŠāļāļīāļĨāđ€āļšāđ‡āļ āļ›āļĢāļ°āļāļ­āļšāļ”āđ‰āļ§āļĒ 5 āļ‚āļąāđ‰āļ™āļ•āļ­āļ™ āļ”āļąāļ‡āļ•āđˆāļ­āđ„āļ›āļ™āļĩāđ‰
āļ‚āļąāđ‰ āļ™ āļ• āļ­ āļ™ āļ—āļĩāđˆ 1 āļ āļē āļĢ āļ§āļī āđ€ āļ„ āļĢ āļē āļ° āļŦāđŒ āļŠ āļ– āļē āļ™ āļ āļē āļĢ āļ“āđŒ (Analyze the situation)
āļ§āļī āđ€ āļ„ āļĢ āļģ āļ° āļŦāđŒ āļ›āļą āļˆ āļˆāļą āļĒ āļ—āļĩāđˆ āļ— āļģ āđƒ āļŦāđ‰ āđ€ āļāļī āļ” āļ āļģ āļĢ āđ€ āļ› āļĨāļĩāđˆ āļĒ āļ™ āđ āļ› āļĨ āļ‡ āđ€ āļāļĩāđˆ āļĒ āļ§ āļāļą āļš āļŦ āļĨāļą āļ āļŠāļđ āļ• āļĢ
āļ‹āļķāđˆāļ‡āļŠāđˆāļ‡āļœāļĨāļ–āļķāļ‡āđ‚āļĢāļ‡āđ€āļĢāļĩāļĒāļ™āđƒāļŦāđ‰āļĄāļĩāļāļģāļĢāļžāļąāļ’āļ™āļģāļŦāļĨāļąāļāļŠāļđāļ•āļĢāđƒāļŦāđ‰āļ™āļģāđ„āļ›āļ›āļāļīāļšāļąāļ•āļīāđ„āļ”āđ‰āļˆāļĢāļīāļ‡āđāļĨāļ°āļšāļąāļ‡āđ€āļāļīāļ”āļœāļĨāđƒāļŦāđ‰āļ™āļąāļāđ€āļĢāļĩāļĒāļ™āđ„āļ”āđ‰āđ€āļĢāļĩāļĒāļ™āļĢāļđāđ‰
āļ‹āļķāđˆāļ‡āļ›āļąāļˆāļˆāļąāļĒāļ—āļĩāđˆāļāđˆāļ­āđƒāļŦāđ‰āđ€āļāļīāļ”āļāļģāļĢāđ€āļ›āļĨāļĩāđˆāļĒāļ™āđāļ›āļĨāļ‡āļ›āļĢāļ°āļāļ­āļšāļ”āđ‰āļ§āļĒ āļ›āļąāļˆāļˆāļąāļĒāļ āļģāļĒāļ™āļ­āļāđāļĨāļ°āļ›āļąāļˆāļˆāļąāļĒāļ āļģāļĒāđƒāļ™
āļ. āļ›āļąāļˆāļˆāļąāļĒāļ āļēāļĒāļ™āļ­āļ āđ„āļ”āđ‰āđāļāđˆ
1 . āļ āļģ āļĢ āđ€ āļ› āļĨāļĩāđˆ āļĒ āļ™ āđ āļ› āļĨ āļ‡ āļ— āļģ āļ‡ āļŠāļą āļ‡ āļ„ āļĄ āđ āļĨ āļ° āļ§āļą āļ’ āļ™ āļ˜ āļĢ āļĢ āļĄ
āļ„āļ§ āļģāļĄāļ„āļģāļ” āļŦ āļ§āļąāļ‡ āļ‚ āļ­ āļ‡ āļœāļđāđ‰āļ› āļ āļ„ āļĢāļ­ āļ‡ āļ„āļ§ āļģāļĄāļ•āđ‰āļ­āļ‡ āļ āļģāļĢāļ‚ āļ­ āļ‡ āļ™ āļģāļĒāļˆāđ‰āļģāļ‡ āļ„ āļ§ āļģāļĄāļ•āđ‰āļ­ āļ‡ āļāļģāļĢ āļ‚ āļ­āļ‡ āļŠāļą āļ‡ āļ„ āļĄ
āļ„āļ§āļģāļĄāļŠāļąāļĄāļžāļąāļ™āļ˜āđŒāļĢāļ°āļŦāļ§āđˆāļģāļ‡āļœāļđāđ‰āđƒāļŦāļāđˆāļāļąāļšāđ€āļ”āđ‡āļ āđāļĨāļ°āļ­āļļāļ”āļĄāļ„āļ•āļīāļ‚āļ­āļ‡āļŠāļąāļ‡āļ„āļĄ
2.āļāļģāļĢāđ€āļ›āļĨāļĩāđˆāļĒāļ™āđāļ›āļĨāļ‡āļĢāļ°āļšāļšāļāļģāļĢāļĻāļķāļāļĐāļģāđāļĨāļ°āļŦāļĨāļąāļāļŠāļđāļ•āļĢ āļ‹āļķāđˆāļ‡āļ›āļĢāļ°āļāļ­āļšāļ”āđ‰āļ§āļĒ āļ™āđ‚āļĒāļšāļģāļĒāļāļģāļĢāļĻāļķāļāļĐāļģ
āļĢāļ°āļšāļšāļāļģāļĢāļŠāļ­āļ™ āļ­āļģāļ™āļģāļˆāđƒāļ™āļāļģāļĢāļ•āļąāļ”āļŠāļīāļ™āđƒāļˆāļ‚āļ­āļ‡āļ—āđ‰āļ­āļ‡āļ–āļīāđˆāļ™ āļœāļđāđ‰āļˆāļšāļāļģāļĢāļĻāļķāļāļĐāļģāļ—āļĩāđˆāļŠāļ­āļ”āļ„āļĨāđ‰āļ­āļ‡āļāļąāļšāļ„āļ§āļģāļĄāļ•āđ‰āļ­āļ‡āļāļģāļĢāļ‚āļ­āļ‡āļŠāļąāļ‡āļ„āļĄ
āđ€āļ›āđ‡āļ™āļ•āđ‰āļ™
3. āļāļģāļĢāđ€āļ›āļĨāļĩāđˆāļĒāļ™āđāļ›āļĨāļ‡āđ€āļ™āļ·āđ‰āļ­āļŦāļģāļ§āļīāļŠāļģ āļāļģāļĢāļˆāļąāļ”āļāļģāļĢāđ€āļĢāļĩāļĒāļ™āļāļģāļĢāļŠāļ­āļ™āđƒāļŦāđ‰āļŠāļ­āļ”āļ„āļĨāđ‰āļ­āļ‡āļāļąāļšāļĒāļļāļ„āļŠāļĄāļąāļĒ
4. āļāļģāļĢāđ€āļžāļīāđˆāļĄāļĻāļąāļāļĒāļ āļģāļžāļ‚āļ­āļ‡āļ„āļĢāļđāļ­āļģāļˆāļģāļĢāļĒāđŒ āđƒāļ™āļāļģāļĢāđ€āļĢāļĩāļĒāļ™āļāļģāļĢāļŠāļ­āļ™āđƒāļŦāđ‰āđ€āļŦāļĄāļģāļ°āļŠāļĄāļāļąāļšāļĒāļļāļ„āļŠāļĄāļąāļĒ
5. āļāļģāļĢāļ™āļģāļ—āļĢāļąāļžāļĒāļģāļāļĢāđƒāļŠāđ‰āđƒāļ™āđ‚āļĢāļ‡āđ€āļĢāļĩāļĒāļ™ āđ€āļžāļ·āđˆāļ­āļžāļąāļ’āļ™āļģāļāļģāļĢāļˆāļąāļ”āļāļģāļĢāđ€āļĢāļĩāļĒāļ™āļāļģāļĢāļŠāļ­āļ™
āļ‚. āļ›āļąāļˆāļˆāļąāļĒāļ āļēāļĒāđƒāļ™ āđ„āļ”āđ‰āđāļāđˆ
1. āđ€āļˆāļ•āļ„āļ•āļī āļ„āļ§āļģāļĄāļŠāļģāļĄāļģāļĢāļ–āđāļĨāļ°āļ„āļ§āļģāļĄāļ•āđ‰āļ­āļ‡āļāļģāļĢāļ—āļģāļ‡āļāļģāļĢāļĻāļķāļāļĐāļģāļ‚āļ­āļ‡āļ™āļąāļāđ€āļĢāļĩāļĒāļ™
2 . āļ„āđˆ āļģ āļ™āļī āļĒ āļĄ āđ€ āļˆ āļ• āļ„ āļ•āļī āļ—āļą āļ āļĐ āļ° āļ› āļĢ āļ° āļŠ āļš āļ āļģ āļĢ āļ“āđŒ āļ‚ āļ­ āļ‡ āļ„ āļĢāļđ
āļ—āļĩāđˆāđ€āļ›āđ‡āļ™āļˆāļļāļ”āđ€āļ”āđˆāļ™āđāļĨāļ°āļˆāļļāļ”āļ”āđ‰āļ­āļĒāļ‚āļ­āļ‡āļāļģāļĢāļˆāļąāļ”āļāļģāļĢāđ€āļĢāļĩāļĒāļ™āļāļģāļĢāļŠāļ­āļ™
3 . āļ„ āļ§ āļģ āļĄ āļ„ āļģ āļ” āļŦ āļ§āļąāļ‡ āļ‚ āļ­ āļ‡ āđ‚ āļĢ āļ‡ āđ€ āļĢāļĩ āļĒ āļ™ āđ‚ āļ„ āļĢ āļ‡ āļŠ āļĢāđ‰ āļģ āļ‡ āļ āļģ āļĢ āļš āļĢāļī āļŦ āļģ āļĢ āļ‡ āļģ āļ™
āļ āļģ āļĢ āļ āļĢ āļ° āļˆ āļģ āļĒ āļ­ āļģ āļ™ āļģ āļˆ āļ āļģ āļĢ āļš āļĢāļī āļŦ āļģ āļĢ āļ āļģ āļĢ āļĻāļķ āļ āļĐ āļģ āļ§āļī āļ˜āļĩ āļˆāļąāļ” āļ› āļĢ āļ° āļŠ āļš āļ āļģ āļĢ āļ“āđŒ āđƒ āļŦāđ‰ āļ™āļą āļ āđ€āļĢāļĩ āļĒ āļ™
āđāļĢāļ‡āļˆāļđāļ‡āđƒāļˆāđƒāļāđˆāļŠāļąāļĄāļĪāļ—āļ˜āļīāđŒāļ‚āļ­āļ‡āļ™āļąāļāđ€āļĢāļĩāļĒāļ™āļšāļĢāļĢāļ—āļąāļ”āļāļģāļ™āļ—āļģāļ‡āļŠāļąāļ‡āļ„āļĄ āļāļģāļĢāļˆāļąāļ”āļāļģāļĢāļāļąāļšāļāļģāļĢāđ€āļ›āļĨāļĩāđˆāļĒāļ™āđāļ›āļĨāļ‡āļ—āļĩāđˆāđ„āļĄāđˆāļžāļķāļ‡āļ›āļĢāļ°āļŠāļ‡āļ„āđŒ
āļāļģāļĢāļžāļąāļ’āļ™āļģāļŦāļĨāļąāļāļŠāļđāļ•āļĢ āļŦāļ™āđ‰āļģ 21
4 . āļ§āļą āļŠ āļ”āļļ āļ­āļļ āļ› āļ āļĢ āļ“āđŒ āļ— āļĢāļą āļž āļĒ āļģ āļ āļĢ āļ‡ āļš āļ› āļĢ āļ° āļĄ āļģ āļ“ āđ āļœ āļ™ āļ‡ āļģ āļ™
āđāļĨāļ°āļĻāļąāļāļĒāļ āļģāļžāđƒāļ™āļāļģāļĢāļˆāļąāļ”āļāļģāļĢāđ€āļĢāļĩāļĒāļ™āļāļģāļĢāļŠāļ­āļ™āļ‚āļ­āļ‡āđ‚āļĢāļ‡āđ€āļĢāļĩāļĒāļ™
5. āļāļģāļĢāļĒāļ­āļĄāļĢāļąāļšāđāļĨāļ°āļāļģāļĢāļĢāļąāļšāļĢāļđāđ‰āļ›āļąāļāļŦāļģāļ—āļĩāđˆāđ€āļāļīāļ”āļ‚āļķāđ‰āļ™āļˆāļģāļāļāļģāļĢāļ™āļģāļŦāļĨāļąāļāļŠāļđāļ•āļĢāļĄāļģāđƒāļŠāđ‰
āļ‚āļąāđ‰ āļ™ āļ• āļ­ āļ™ āļ—āļĩāđˆ 2 āļ āļē āļĢ āļ āļē āļŦ āļ™ āļ” āļ§āļą āļ• āļ–āļļ āļ› āļĢ āļ° āļŠ āļ‡ āļ„āđŒ ( Define Objectives)
āļ āļģ āļĢ āļ§āļī āđ€ āļ„ āļĢ āļģ āļ° āļŦāđŒ āļŠ āļ– āļģ āļ™ āļ āļģ āļĢ āļ“āđŒ āđƒ āļ™ āļ‚āļąāđ‰ āļ™ āļ• āļ­ āļ™ āļ—āļĩāđˆ 1
āđ€āļžāļ·āđˆāļ­āļ™āļģāđ„āļ›āļāļģāļŦāļ™āļ”āļ§āļąāļ•āļ–āļļāļ›āļĢāļ°āļŠāļ‡āļ„āđŒāļ‹āļķāđˆāļ‡āļāļģāļĢāļāļģāļŦāļ™āļ”āļ§āļąāļ•āļ–āļļāļ›āļĢāļ°āļŠāļ‡āļ„āđŒāđāļ›āļĨāļ‡āđ€āļ›āļĨāļĩāđˆāļĒāļ™āđ„āļ›āļ•āļģāļĄāļ›āļąāļˆāļˆāļąāļĒāļ āļģāļĒāļ™āļ­āļāđāļĨāļ°āļ āļģāļĒāđƒāļ™
āļŠāļ° āļ—āđ‰āļ­āļ™ āļ„āļ§āļģāļĄāđ€āļ›āđ‡ āļ™ āļˆāļĢāļīāļ‡ āļ‚āļ­āļ‡āļŠ āļ–āļģāļ™ āļāļģāļĢāļ“āđŒ āļ—āļĩāđˆāđ€āļ›āđ‡ āļ™ āļ­āļĒāļđāđˆ āļŠāļ­āļ”āļ„āļĨāđ‰āļ­āļ‡āļāļąāļš āļ„āđˆāļģāļ™āļī āļĒāļĄ āļ—āļīāļĻāļ—āļģāļ‡ āļ—āļĩāđˆāļāļģāļŦ āļ™ āļ”
āļĢ āļ§ āļĄ āļ—āļąāđ‰ āļ‡ āļœ āļĨ āļĨāļą āļž āļ˜āđŒ āļ—āļĩāđˆ āļ„ āļģ āļ” āļŦ āļ§āļą āļ‡ āļˆ āļģ āļ āļ āļģ āļĢ āļˆāļą āļ” āļ āļģ āļĢ āļĻāļķ āļ āļĐ āļģ
āļāļģāļĢāļāļģāļŦāļ™āļ”āļ§āļąāļ•āļ–āļļāļ›āļĢāļ°āļŠāļ‡āļ„āđŒāļ„āļ§āļĢāđ€āļ‚āļĩāļĒāļ™āđƒāļ™āļĨāļąāļāļĐāļ“āļ°āļāļģāļĢāđ€āļĢāļĩāļĒāļ™āļĢāļđāđ‰āļ—āļĩāđˆāļ„āļģāļ”āļŦāļ§āļąāļ‡āļˆāļģāļāļ™āļąāļāđ€āļĢāļĩāļĒāļ™āđāļĨāļ°āļāļĢāļ°āļšāļ§āļ™āļāļģāļĢāļˆāļąāļ”āļāļģāļĢāđ€āļĢāļĩāļĒāļ™āļāļģāļĢ
āļŠ āļ­ āļ™ āļ‚ āļ­ āļ‡ āļ„ āļĢāļđ āļ—āļĩāđˆ āđƒ āļŦāđ‰ āļš āļĢ āļĢ āļĨāļļ āļ§āļą āļ• āļ–āļļ āļ› āļĢ āļ° āļŠ āļ‡ āļ„āđŒ
āļ‹āļķāđˆ āļ‡ āļāļģāļĢāļāļģāļŦ āļ™ āļ”āļ§āļąāļ•āļ–āļļāļ› āļĢāļ° āļŠāļ‡ āļ„āđŒāļ› āļĢāļ° āļāļ­āļšāļ”āđ‰āļ§āļĒāļ§āļąāļ•āļ–āļļāļ› āļĢāļ° āļŠāļ‡ āļ„āđŒāļ—āļąāđˆāļ§āđ„āļ›āļāļąāļš āļ§āļąāļ•āļ–āļļāļ› āļĢāļ° āļŠ āļ‡ āļ„āđŒāđ€āļ‰āļž āļģāļ°
āđƒāļ™āļāļģāļĢāļāļģāļŦāļ™āļ”āļ§āļąāļ•āļ–āļļāļ›āļĢāļ°āļŠāļ‡āļ„āđŒāļ•āđ‰āļ­āļ‡āđ€āļāļīāļ”āļˆāļģāļāļāļģāļĢāļĄāļĩāļŠāđˆāļ§āļ™āļĢāđˆāļ§āļĄāļ‚āļ­āļ‡āļœāļđāđ‰āļ—āļĩāđˆāđ€āļāļĩāđˆāļĒāļ§āļ‚āđ‰āļ­āļ‡āđ€āļŠāđˆāļ™ āļ™āļąāļāđ€āļĢāļĩāļĒāļ™ āļ„āļĢāļđ āļœāļđāđ‰āļ›āļāļ„āļĢāļ­āļ‡ āļŠāļļāļĄāļŠāļ™
āđāļĨāļ°āļ™āļąāļāļ§āļīāļŠāļģāļāļģāļĢ āđ€āļ›āđ‡āļ™āļ•āđ‰āļ™
āļ‚āļąāđ‰āļ™āļ•āļ­āļ™āļ—āļĩāđˆ 3āļāļēāļĢāļ­āļ­āļāđāļšāļšāļāļēāļĢāļˆāļąāļ”āļāļēāļĢāđ€āļĢāļĩāļĒāļ™āļāļēāļĢāļŠāļ­āļ™ (Designtheteachinglearning programme)
āđ€āļ›āđ‡ āļ™ āļāļģāļĢāļ­āļ­āļāđāļšāļšāļāļģāļĢāđ€āļĢāļĩāļĒāļ™ āļāļģāļĢāļŠāļ­āļ™āļ•āđ‰āļ­āļ‡āđƒāļŦāđ‰āļŠāļ­āļ”āļ„āļĨāđ‰āļ­āļ‡āļāļąāļšāļ§āļąāļ•āļ–āļļāļ›āļĢāļ°āļŠāļ‡āļ„āđŒāļ‚āļ­āļ‡āļāļģāļĢāļˆāļąāļ”āļāļģāļĢāļĻāļķāļāļĐāļģ
āđ‚ āļĢ āļ‡ āđ€ āļĢāļĩ āļĒ āļ™ āļ•āđ‰ āļ­ āļ‡ āļ• āļ­ āļš āļ„ āļģ āļ– āļģ āļĄ āļžāļ·āđ‰ āļ™ āļ āļģ āļ™ āđ€ āļŠāđˆ āļ™ āļˆ āļ° āļŠ āļ­ āļ™ āļ­ āļ° āđ„ āļĢ
āđāļĨāļ°āļ™āļąāļāđ€āļĢāļĩāļĒāļ™āļˆāļ°āđ€āļĢāļĩāļĒāļ™āļĢāļđāđ‰āļ­āļ°āđ„āļĢāļ‹āļķāđˆāļ‡āļ•āđ‰āļ­āļ‡āļĻāļķāļāļĐāļģāđ€āļ­āļāļŠāļģāļĢāļ—āļĩāđˆāđ€āļāļĩāđˆāļĒāļ§āļ‚āđ‰āļ­āļ‡āđ€āļāļĩāđˆāļĒāļ§āļāļąāļšāļĢāļģāļĒāļ§āļīāļŠāļģāļ—āļĩāđˆāļ™āļģāļĄāļģāļˆāļąāļ”āļāļģāļĢāđ€āļĢāļĩāļĒāļ™āļāļģāļĢāļŠāļ­āļ™
āļāļģāļĢāļāļģāļŦāļ™āļ”āđāļšāļšāđāļœāļ™āļāļģāļĢāļŠāļ­āļ™āđāļĨāļ°āļāļģāļĢāđ€āļĢāļĩāļĒāļ™āļĢāļđāđ‰āđ€āļāļĩāđˆāļĒāļ§āļ‚āđ‰āļ­āļ‡āļāļąāļšāļāļģāļĢāļ•āļąāļ”āļŠāļīāļ™āđƒāļˆāđƒāļ™āđ€āļĢāļ·āđˆāļ­āļ‡āļ•āđˆāļģāļ‡āđ† āļ”āļąāļ‡āļ™āļĩāđ‰
3.1āļ‚āđ‰āļ­āļĄāļđāļĨāļžāļ·āđ‰āļ™āļāļģāļ™ āļŦāļĢāļ·āļ­āļ—āļīāļĻāļ—āļģāļ‡āļ‚āļ­āļ‡āļŦāļĨāļąāļāļŠāļđāļ•āļĢāļ—āļĩāđˆāļāļģāļŦāļ™āļ”āđ„āļ§āđ‰āđƒāļ™āļŦāļĨāļąāļāļŠāļđāļ•āļĢāđāļāļ™āļāļĨāļģāļ‡
āđ€āļ›āđ‡āļ™āļ§āļīāļŠāļģāļšāļąāļ‡āļ„āļąāļšāļŦāļĢāļ·āļ­āļ§āļīāļŠāļģāđ€āļĨāļ·āļ­āļāļ•āļģāļĄāļ„āļ§āļģāļĄāļŠāļ™āđƒāļˆ
3.2 āļāļģāļĢāļˆāļąāļ”āļāļĨāļļāđˆāļĄāđāļĨāļ°āļāļģāļĢāļšāļđāļĢāļ“āļģāļāļģāļĢāļ‚āļ­āļ‡āļŠāļģāļĢāļ°āļ§āļīāļŠāļģāļ•āđˆāļģāļ‡āđ†
3.3 āļ āļģāļĢ āļˆāļąāļ” āļ āļĨāļļāđˆāļĄ āļ™āļą āļ āđ€ āļĢāļĩ āļĒ āļ™ āļ‹āļķāđˆ āļ‡ āļ­ āļģāļˆ āļˆāļąāļ” āļ• āļģāļĄ āļ„ āļ§ āļģ āļĄāļŠ āļ™ āđƒ āļˆ āļ‚ āļ­ āļ‡ āļ™āļą āļ āđ€āļĢāļĩ āļĒ āļ™
āļˆāļąāļ”āđƒāļŦāđ‰āđ€āļ”āđ‡āļāđ€āļĢāļĩāļĒāļ™āđ€āļāđˆāļ‡āđ€āļĢāļĩāļĒāļ™āļ”āđ‰āļ§āļĒāļāļąāļ™āđāļĨāļ°āđ„āļĄāđˆāđ€āļāđˆāļ‡āđ€āļĢāļĩāļĒāļ™āļ”āđ‰āļ§āļĒāļāļąāļ™ āļŦāļĢāļ·āļ­āļˆāļąāļ”āđƒāļŦāđ‰āđ€āļ”āđ‡āļāļ—āļĩāđˆāļĄāļĩāļ„āļ§āļģāļĄāļŠāļ™āđƒāļˆāļ•āđˆāļģāļ‡āļāļąāļ™āđ€āļĢāļĩāļĒāļ™āļ”āđ‰āļ§āļĒāļāļąāļ™
3.4 āļ„āļ§āļģāļĄāļŠāļąāļĄāļžāļąāļ™āļ˜āđŒāļ‚āļ­āļ‡āļ§āļīāļŠāļģāļ•āđˆāļģāļ‡āđ† āļāļąāļšāđ€āļ›āđ‰āļģāļŦāļĄāļģāļĒāļ‚āļ­āļ‡āļŦāļĨāļąāļāļŠāļđāļ•āļĢ
3.5 āļāļģāļĢāđ€āļĢāļĩāļĒāļ‡āļĨāļģāļ”āļąāļšāļ‚āļ­āļ‡āđ€āļ™āļ·āđ‰āļ­āļŦāļģāļāļģāļĢāļŠāļ­āļ™
3.6 āļŠāļ–āļģāļ™āļ—āļĩāđˆ āļ—āļĢāļąāļžāļĒāļģāļāļĢ āļ­āļļāļ›āļāļĢāļ“āđŒāđāļĨāļ°āđ€āļ„āļĢāļ·āđˆāļ­āļ‡āđƒāļŠāđ‰āđ„āļŸāļŸāđ‰āļģ
3.7 āļ­āļ­āļāđāļšāļšāļ§āļīāļ˜āļĩāļāļģāļĢāļˆāļąāļ”āļāļģāļĢāđ€āļĢāļĩāļĒāļ™āļāļģāļĢāļŠāļ­āļ™
3.8 āđāļ•āđˆāļ‡āļ•āļąāđ‰āļ‡āļ„āļ“āļ°āļ—āļģāļ‡āļģāļ™
3.9 āļˆāļąāļ”āļ—āļģāļ•āļģāļĢāļģāļ‡āđāļĨāļ°āļāļīāļˆāļāļĢāļĢāļĄāđƒāļ™āļāļģāļĢāļ›āļāļīāļšāļąāļ•āļīāļ‡āļģāļ™
āļāļģāļĢāļžāļąāļ’āļ™āļģāļŦāļĨāļąāļāļŠāļđāļ•āļĢ āļŦāļ™āđ‰āļģ 22
āļ‚āļąāđ‰ āļ™ āļ• āļ­ āļ™ āļ—āļĩāđˆ 4 āļ āļēāļĢ āļ™ āļēāļŦ āļĨāļą āļ āļŠāļđ āļ• āļĢ āđ„āļ› āđƒāļŠāđ‰ ( Interpret and implement the programme)
āļāļģāļĢāļ§āļģāļ‡āđāļœāļ™āđāļĨāļ°āļāļģāļĢāļ­āļ­āļāđāļšāļšāļŦāļĨāļąāļāļŠāļđāļ•āļĢāļāđ‡āđ€āļžāļ·āđˆāļ­āđƒāļŦāđ‰āļŦāļĨāļąāļāļŠāļđāļ•āļĢāļ™āļąāđ‰āļ™āļ™āļģāđ„āļ›āļŠāļđāđˆāļāļģāļĢāļ›āļāļīāļšāļąāļ•āļīāđƒāļŦāđ‰āļšāļąāļ‡āđ€āļāļīāļ”āļœāļĨāļ•āļģāļĄāļ§āļąāļ•āļ–āļļāļ›āļĢāļ°āļŠāļ‡āļ„āđŒāļ—āļĩāđˆāļ§
āļģāļ‡āđ„āļ§āđ‰āļ‹āļķāđˆāļ‡āļ”āļđāļˆāļģāļāļœāļĨāļāļģāļĢāļ›āļĢāļ°āđ€āļĄāļīāļ™āļœāļĨāļĨāļąāļžāļ˜āđŒāļŠāļļāļ”āļ—āđ‰āļģāļĒāļ§āđˆāļģāļāļģāļĢāđ€āļĢāļĩāļĒāļ™āļāļģāļĢāļŠāļ­āļ™āđ€āļ›āđ‡ āļ™āđ„āļ›āļ•āļģāļĄāļ„āļ§āļģāļĄāļ•āđ‰āļ­āļ‡āļāļģāļĢāļŦāļĢāļ·āļ­āđ„āļĄāđˆ
āļĄāļĩ āđ āļœ āļ™ āļ‡ āļģ āļ™ āđƒ āļ” āļ—āļĩāđˆ āļĄāļĩ āļ„ āļ§ āļģ āļĄ āļž āļĢāđ‰ āļ­ āļĄ āļĄ āļģ āļ āļ—āļĩāđˆ āļŠāļļ āļ” āđ āļĨ āļ° āļĢāļą āļš āļĢ āļ­ āļ‡ āļ„āļļ āļ“ āļ  āļģ āļž āđ„ āļ”āđ‰ āļ”āļą āļ‡ āļ™āļąāđ‰ āļ™
āļ„āļĢāļđāļ•āđ‰āļ­āļ‡āļĄāļĩāļˆāļīāļ•āļŠāļģāļ™āļķāļāđƒāļ™ āļ„āļ§āļģāļĄāđ€āļ›āđ‡ āļ™āļĄāļ·āļ­āļ­āļģāļŠāļĩāļž āļ—āļĩāđˆāļ•āđ‰āļ­āļ‡āļ•āļīāļ”āļ•āļģāļĄāļ„āļ§āļšāļ„āļļāļĄ āļ”āļđāđāļĨ āđāļĨāļ°āļ›āļĢāļ°āđ€āļĄāļīāļ™āļœāļĨāļ­āļĒāđˆāļģāļ‡āļŠāļĄāđˆāļģāđ€āļŠāļĄāļ­
āđ€ āļžāļ·āđˆ āļ­ āļžāļī āļˆ āļģ āļĢ āļ“ āļģ āļ§āđˆāļģ āļŠāļīāđˆ āļ‡ āļ—āļĩāđˆ āļ­ āļ­ āļ āđ āļš āļš āđ āļĨ āļ° āļ” āļģ āđ€ āļ™āļī āļ™ āļ āļģ āļĢ āļ­ āļĒāļđāđˆ āļĄāļĩ āļ› āļĢ āļ° āđ‚ āļĒ āļŠ āļ™āđŒ āļ„āļļāđ‰ āļĄ āļ„āđˆ āļģ
āļāļģāļĢāļžāļąāļ’ āļ™ āļģāļŦāļĨāļąāļāļŠāļđ āļ•āļĢāđ‚āļĢāļ‡āđ€āļĢāļĩāļĒāļ™ āļˆāļģāļāļšāļļāļ„āļ„āļĨāđƒāļ”āļšāļļāļ„āļ„āļĨāļŦāļ™āļķāđˆ āļ‡ āđ€āļŠāđˆāļ™ āļœāļđāđ‰āļšāļĢāļīāļŦāļģāļĢāđ‚āļĢāļ‡ āđ€āļĢāļĩāļĒāļ™ āļŦāļąāļ§āļŦāļ™āđ‰āļģāļ  āļģāļ„
āļ­āļģāļˆāđ„āļĄāđˆāļ›āļĢāļ°āļŠāļšāļ„āļ§āļģāļĄāļŠāļģāđ€āļĢāđ‡āļˆāđ€āļ™āļ·āđˆ āļ­āļ‡āļˆāļģāļāļ›āļą āļāļŦāļģāļāļģāļĢāļ‚āļģāļ”āļāļģāļĢāđ€āļ­āļģāđƒāļˆāđƒāļŠāđˆāļˆāļģāļāļ„āļĢāļđ āļœāļđāđ‰āļ—āļĩāđˆāļĄāļĩāļŠāđˆāļ§āļ™ āđ€āļāļĩāđˆāļĒāļ§āļ‚āđ‰āļ­āļ‡
āļ”āļą āļ‡ āļ™āļąāđ‰ āļ™ āļ āļģāļĢ āļš āļĢāļī āļŦ āļģ āļĢ āļŦ āļĨāļą āļ āļŠāļđ āļ• āļĢ āļ—āļĩāđˆ āļ— āļģ āđƒ āļŦāđ‰ āđ€āļāļī āļ” āļ āļģāļĢ āļĒ āļ­ āļĄ āļĢāļą āļš āđ āļĨ āļ° āļ™ āļģ āđ„ āļ› āđƒ āļŠāđ‰ āđ„ āļ”āđ‰ āļˆ āļĢāļī āļ‡ āđ†
āļ•āđ‰āļ­āļ‡āļ”āļģāđ€āļ™āļīāļ™āļāļģāļĢāđ‚āļ”āļĒāļœāļđāđ‰āļ—āļĩāđˆāļ­āļĒāļđāđˆāđƒāļ™āđ‚āļĢāļ‡āđ€āļĢāļĩāļĒāļ™āļ‹āļķāđˆāļ‡āļāđ‡āļ„āļ·āļ­āļ„āļĢāļđāļ™āļąāđˆāļ™āđ€āļ­āļ‡āļ„āļĢāļđāđ€āļ›āđ‡āļ™āļœāļđāđ‰āļ—āļĩāđˆāđƒāļāļĨāđ‰āļŠāļīāļ”āđāļĨāļ°āļ—āļĢāļģāļšāļ‚āđ‰āļ­āļĄāļđāļĨāđ€āļāļĩāđˆāļĒāļ§āļāļąāļšāļ„āļ§āļģāļĄāļŠāļ™āđƒāļˆ
āļ„ āļ§ āļģ āļĄ āļ•āđ‰ āļ­ āļ‡ āļ āļģ āļĢ āļ‚ āļ­ āļ‡ āļ™āļą āļ āđ€ āļĢāļĩ āļĒ āļ™ āđ€ āļ›āđ‡ āļ™ āļ­ āļĒāđˆ āļģ āļ‡ āļ”āļĩ āļ”āļą āļ‡ āļ™āļąāđ‰ āļ™
āļāļģāļĢāļ›āļāļīāļšāļąāļ•āļīāđ€āļžāļ·āđˆāļ­āļžāļąāļ’āļ™āļģāļŦāļĨāļąāļāļŠāļđāļ•āļĢāļ•āđ‰āļ­āļ‡āđ€āļŦāļĄāļģāļ°āļŠāļĄāđāļĨāļ°āļ•āđ‰āļ­āļ‡āļŠāļ­āļ”āļ„āļĨāđ‰āļ­āļ‡āļāļąāļšāļĻāļąāļāļĒāļ āļģāļžāļ‚āļ­āļ‡āļ„āļĢāļđ āļāļģāļĢāļ™āļģāđ„āļ›āđƒāļŠāđ‰āļ‚āļķāđ‰āļ™āļ­āļĒāļđāđˆāļāļąāļšāļ„āļĢāļđ
āļ„āļĢāļđāļ•āđ‰āļ­āļ‡āđ€āļ›āđ‡āļ™āļšāļļāļ„āļĨāļģāļāļĢāļŦāļĨāļąāļāđƒāļ™āļāļģāļĢāļ­āļ­āļāđāļšāļšāđāļĨāļ°āļāļģāļĢāļ™āļģāđ„āļ›āđƒāļŠāđ‰āļ™āļąāđˆāļ™āļ„āļ·āļ­ āļ„āļĢāļđāļ•āđ‰āļ­āļ‡āđ€āļ›āđ‡āļ™āļœāļđāđ‰āļžāļąāļ’āļ™āļģāļŦāļĨāļąāļāļŠāļđāļ•āļĢāļ”āļąāļ§āļĒāļ•āļ™āđ€āļ­āļ‡
āļ”āļĩāļāļ§āđˆāļģāļĢāļđāļ›āđāļšāļšāļāļģāļĢāļžāļąāļ’āļ™āļģāļŦāļĨāļąāļāļŠāļđāļ•āļĢāļ—āļĩāđˆāļšāļļāļ„āļ„āļĨāļ­āļ·āđˆāļ™āđ€āļ›āđ‡āļ™āļœāļđāđ‰āļˆāļąāļ”āļ—āļģāđƒāļŦāđ‰
āļ‚āļąāđ‰āļ™āļ•āļ­āļ™āļ—āļĩāđˆ 5āļāļēāļĢāļ›āļĢāļ°āđ€āļĄāļīāļ™āļāļēāļĢāđ€āļĢāļĩāļĒāļ™āļĢāļđāđ‰āđāļĨāļ°āļāļēāļĢāļ›āļĢāļ°āđ€āļĄāļīāļ™āļœāļĨāļŦāļĨāļąāļāļŠāļđāļ•āļĢ (Assessand evaluate)
āļāļģāļĢāļ›āļĢāļ°āđ€āļĄāļīāļ™āļāļģāļĢāđ€āļĢāļĩāļĒāļ™āļĢāļđāđ‰ (Assessment) āđ€āļ›āđ‡āļ™āļāļģāļĢāļ•āļąāļ”āļŠāļīāļ™āļ„āļļāļ“āļ„āđˆāļģāđƒāļ™āļĻāļąāļāļĒāļ āļģāļžāļāļģāļĢāđ€āļĢāļĩāļĒāļ™āļĢāļđāđ‰āđāļĨāļ°āļāļģāļĢāļ›āļāļīāļšāļąāļ•āļīāļ‚āļ­āļ‡āļœāļđāđ‰āđ€āļĢāļĩāļĒāļ™āļĢāļđāđ‰
āļŠāđˆāļ§āļ™āļāļģāļĢāļ›āļĢāļ°āđ€āļĄāļīāļ™āļœāļĨ (Evaluation) āļŦāļĄāļģāļĒāļ–āļķāļ‡āļāļģāļĢāļĢāļ§āļšāļĢāļ§āļĄāļŦāļĨāļąāļāļāļģāļ™āđ€āļžāļ·āđˆāļ­āļ™āļģāļĄāļģāļ•āļąāļ”āļŠāļīāļ™āļ„āļļāļ“āļ„āđˆāļģāđ€āļāļĩāđˆāļĒāļ§āļāļąāļšāļŦāļĨāļąāļāļŠāļđāļ•āļĢ
āļ‹āļķāđˆāļ‡āļ›āļĢāļ°āļāļ­āļšāļ”āđ‰āļ§āļĒ āļāļģāļĢāļ§āļģāļ‡āđāļœāļ™ āļāļģāļĢāļ­āļ­āļāđāļšāļš āļāļģāļĢāļ™āļģāđ„āļ›āđƒāļŠāđ‰āļĢāļ§āļĄāļ—āļąāđ‰āļ‡āļœāļĨāļāļģāļĢāļ›āļāļīāļšāļąāļ•āļīāļŦāļĢāļ·āļ­āļœāļĨāļāļģāļĢāđ€āļĢāļĩāļĒāļ™āļĢāļđāđ‰āļ‚āļ­āļ‡āļœāļđāđ‰āđ€āļĢāļĩāļĒāļ™
āļ‹āļķāđˆāļ‡āļāļģāļĢāļ›āļĢāļ°āđ€āļĄāļīāļ™āļāļģāļĢāļ›āļāļīāļšāļąāļ•āļīāļ‚āļ­āļ‡āļœāļđāđ‰āđ€āļĢāļĩāļĒāļ™āđ€āļ›āđ‡āļ™āļāļģāļĢāļāļģāļŦāļ™āļ”āđ€āļāļ“āļ‘āđŒāļ—āļĩāđˆāļœāļđāđ‰āđ€āļĢāļĩāļĒāļ™āļ•āđ‰āļ­āļ‡āļšāļĢāļĢāļĨāļļ āđ€āļŠāđˆāļ™ āļāļģāļĢāļāļģāļŦāļ™āļ”āļŠāļīāđ‰āļ™āļ‡āļģāļ™
āļ āļģ āļĢ āļŠāļą āļ‡ āđ€ āļ āļ• āļ āļģ āļĢ āļšāļą āļ™ āļ—āļķ āļ āļ āļģ āļĢ āļ— āļģ āļ‡ āļģ āļ™ āļ āļģ āļĢ āļŠ āļ­ āļ™ āļ āļģ āļĢ āļĢ āļģ āļĒ āļ‡ āļģ āļ™ āļœ āļĨ
āļāļģāļĢāļ› āļĢāļ° āđ€āļĄāļīāļ™ āļ āļģāļĢāđ€āļĢāļĩ āļĒāļ™ āļĢāļđāđ‰āļ‚ āļ­ āļ‡ āļœāļđāđ‰āđ€āļĢāļĩ āļĒāļ™ āļ•āđ‰āļ­ āļ‡ āļĄāļĩāđāļ™ āļ§āļ— āļģāļ‡ āļ—āļĩāđˆ āļŦ āļĨāļģāļ āļŦ āļĨāļģāļĒ āđ€āļžāļ·āđˆ āļ­ āđƒ āļŦāđ‰ āļ„ āļĢāļ­ āļš āļ„ āļĨāļļ āļĄ
āļĢāļ§āļĄāļ—āļąāđ‰āļ‡āđ€āļ›āđ‡āļ™āļāļĢāļ°āļšāļ§āļ™āļāļģāļĢāļ—āļĩāđˆāļ•āđˆāļ­āđ€āļ™āļ·āđˆāļ­āļ‡āļ—āļļāļāļ„āļĢāļąāđ‰āļ‡ āļ”āļąāļ‡āļ™āļąāđ‰āļ™ āļāļģāļĢāļ›āļĢāļ°āđ€āļĄāļīāļ™āļˆāļķāļ‡āđ„āļĄāđˆāđƒāļŠāđˆāļāļīāļˆāļāļĢāļĢāļĄāļ—āļĩāđˆāļāļĢāļ°āļ—āļģāļĢāļ§āļšāļĒāļ­āļ”āļ„āļĢāļąāđ‰āļ‡āđ€āļ”āļĩāļĒāļ§
āđ āļ•āđˆ āđ€ āļ›āđ‡ āļ™ āļ āļģ āļĢ āļ› āļĢ āļ° āđ€ āļĄāļī āļ™ āđ€ āļžāļ·āđˆ āļ­ āļžāļą āļ’ āļ™ āļģ āļœāļđāđ‰ āđ€ āļĢāļĩ āļĒ āļ™
āļĢāļ§āļĄ āļ—āļąāđ‰ āļ‡ āļœāļđāđ‰āļ­āļ­ āļ āđ āļš āļš āļŦ āļĨāļąāļ āļŠāļđ āļ• āļĢāļ”āđ‰āļ§ āļĒāļ āļģāļĢāļ āļĢāļ° āļ— āļģāđ€āļŠāđˆāļ™ āļ™āļĩāđ‰ āđ€āļ›āđ‡ āļ™ āļ§āļ‡ āļˆāļĢāļ•āđˆāļ­ āđ€āļ™āļ·āđˆ āļ­āļ‡ āļāļąāļ™ āđ„ āļ› āđ€āļĢāļ·āđˆ āļ­ āļĒ āđ†
āđ€āļžāļ·āđˆāļ­āļ™āļģāđ„āļ›āļŠāļđāđˆāļāļģāļĢāļ›āļĢāļąāļšāļ›āļĢāļļāļ‡āļœāļđāđ‰āđ€āļĢāļĩāļĒāļ™āđāļĨāļ°āļŦāļĨāļąāļāļŠāļđāļ•āļĢāđƒāļŦāđ‰āļ”āļĩāļĒāļīāđˆāļ‡āļ‚āļķāđ‰āļ™
āļĢāļđāļ›āđāļšāļšāļāļģāļĢāļžāļąāļ’āļ™āļģāļŦāļĨāļąāļāļŠāļđāļ•āļĢāļ•āļģāļĄāđāļ™āļ§āļ„āļīāļ”āļ‚āļ­āļ‡āļŠāļāļīāļĨāđ€āļšāđ‡āļāđāļŠāļ”āļ‡āļ”āļąāļ‡āļ āļģāļžāļ›āļĢāļ°āļāļ­āļš 8āļ”āļąāļ‡āļ™āļĩāđ‰
1.āļāļģ 1. āļ§āļīāđ€āļ„āļĢāļģāļ°āļŦāđŒāļŠāļ–āļģāļ™āļāļģāļĢāļ“āđŒ
( Analyse the situation)
āļāļģāļĢāļžāļąāļ’āļ™āļģāļŦāļĨāļąāļāļŠāļđāļ•āļĢ āļŦāļ™āđ‰āļģ 23
āļ āļģāļžāļ›āļĢāļ°āļāļ­āļš 8 āļĢāļđāļ›āđāļšāļšāļāļģāļĢāļžāļąāļ’āļ™āļģāļŦāļĨāļąāļāļŠāļđāļ•āļĢāļ•āļģāļĄāđāļ™āļ§āļ„āļīāļ”āļ‚āļ­āļ‡āļŠāļāļīāļĨāđ€āļšāđ‡āļ ( Skilbeck , 1984 :230-239 )
5.1.6 āļĢāļđāļ›āđāļšāļšāļāļēāļĢāļžāļąāļ’āļ™āļēāļŦāļĨāļąāļāļŠāļđāļ•āļĢāļ•āļēāļĄāđāļ™āļ§āļ„āļīāļ”āļ‚āļ­āļ‡āļ§āļ­āļĨāđŒāļ„āđ€āļāļ­āļĢāđŒ (Decker Walker)
āđ€ āļ” āļ„ āđ€ āļ āļ­ āļĢāđŒ āļ§ āļ­ āļĨāđŒ āļ„ āđ€ āļ āļ­ āļĢāđŒ ( Decker Walker)
āļ› āļāļī āđ€ āļŠ āļ˜ āđ āļ™ āļ§ āļ„āļī āļ” āļ āļģ āļĢ āļžāļą āļ’ āļ™ āļģ āļŦ āļĨāļą āļ āļŠāļđ āļ• āļĢ āļ”āđ‰ āļ§ āļĒ āļ āļģ āļĢ āļ āļģ āļŦ āļ™ āļ” āļŠāļīāđˆ āļ‡ āļ•āđˆ āļģ āļ‡ āđ†
āļ—āļĩāđˆāđ€āļāļĩāđˆāļĒāļ§āļāļąāļšāļŦāļĨāļąāļāļŠāļđāļ•āļĢāļ”āđ‰āļ§āļĒāļāļģāļĢāļ­āļ˜āļī āļšāļģāļĒāđ€āļŠāļīāļ‡āđ€āļŦāļ•āļļāļœāļĨāđ‚āļ”āļĒāļ›āļĢāļģāļĻāļˆāļģāļāļāļģāļĢāļ„āđ‰āļ™ āļ„āļ§āđ‰āļģāļŦāļģāļ‚āđ‰āļ­āđ€āļ—āđ‡āļˆāļˆāļĢāļīāļ‡āļĄāļģāļāđˆāļ­āļ™
āļ§āļīāļ˜āļĩāļāļģāļĢāļ‚āļ­āļ‡āļ§āļ­āļĨāđŒāļ„āđ€āļāļ­āļĢāđŒāđ€āļ›āđ‡āļ™āļ§āļīāļ˜āļĩāļāļģāļĢāļĻāļķāļāļĐāļģāđāļšāļšāļ›āļĢāļ°āļˆāļąāļāļĐāđŒāļ™āļīāļĒāļĄ(Epiricalism) āļŦāļĢāļ·āļ­āđ€āļ›āđ‡āļ™āļ§āļīāļ˜āļĩāļāļģāļĢāļĻāļķāļāļĐāļģāđāļšāļšāļ˜āļĢāļĢāļĄāļŠāļģāļ•āļī
(Naturalistic model) āļ‹āļķāđˆ āļ‡ āđ€āļ›āđ‡ āļ™ āļ§āļīāļ˜āļĩ āļāļģāļĢāļ—āļĩāđˆāđ€āļ›āđ‡ āļ™ āļāļģāļĢāđāļŠāļ§āļ‡āļŦ āļģāļ‚āđ‰āļ­āđ€āļ—āđ‡āļˆāļˆāļĢāļīāļ‡ āļˆāļģāļāļ›āļĢāļģāļāļāļāļģāļĢāļ“āđŒ āļ—āļģāļ‡āļŠāļąāļ‡ āļ„āļĄ
āđāļĨāļ°āļœāđˆāļģāļ™āļāļĢāļ°āļšāļ§āļ™āļāļģāļĢāļžāļīāļˆāļģāļĢāļ“āļģāđ„āļ•āļĢāđˆāļ•āļĢāļ­āļ‡āļ­āļĒāđˆāļģāļ‡āđ€āļŦāļĄāļģāļ° āļŠāļĄāļāđˆāļ­āļ™ āļāļģāļĢāļ•āļąāļ”āļŠāļīāļ™ āđƒāļˆāļ­āļ­āļāđāļšāļšāļŦāļĨāļąāļāļŠāļđāļ•āļĢ
āļŠāđˆāļ§āļ™āļœāļĨāļāļģāļĢāļžāļīāļˆāļģāļĢāļ“āļģāļˆāļ°āļ­āļ­āļāļĄāļģāđ€āļŠāđˆāļ™āđ„āļĢāļāđ‡āļĒāļ­āļĄāļĢāļąāļšāļ•āļģāļĄāļŠāļ āļģāļžāļāļģāļĢāļ“āđŒāļ‹āļķāđˆāļ‡āđ€āļ›āđ‡āļ™āļ§āļīāļ˜āļĩāļ„āļĨāđ‰āļģāļĒāļāļąāļšāđ€āļ•āļīāļšāđ‚āļ•āļ‚āļ­āļ‡āļŠāļīāđˆāļ‡āļ•āđˆāļģāļ‡āđ†
āđƒāļ™āļ˜āļĢāļĢāļĄāļŠāļģāļ•āļī (Marsh , 1986 , curricula ; An Analytical Introduction :53-57)
āļĢāļđ āļ› āđ āļš āļš āļ āļģ āļĢ āļžāļą āļ’ āļ™ āļģ āļŦ āļĨāļą āļ āļŠāļđ āļ• āļĢ āļ• āļģ āļĄ āđ āļ™ āļ§ āļ„āļī āļ” āļ‚ āļ­ āļ‡ āļ§ āļ­ āļĨāđŒ āļ„ āđ€ āļ āļ­ āļĢāđŒ
āđāļšāđˆāļ‡āđ€āļ›āđ‡āļ™āļāļĢāļ°āļšāļ§āļ™āļāļģāļĢāļžāļąāļ’āļ™āļģāļŦāļĨāļąāļāļŠāļđāļ•āļĢāļ­āļ­āļāđ€āļ›āđ‡āļ™ 3āļ‚āļąāđ‰āļ™āļ•āļ­āļ™ āļ„āļ·āļ­ (Walker , 1971,curriculum TheoryNetwork: 58-
59)
2.āļāļģāļĢāļāļģāļŦāļ™āļ”āļ§āļąāļ•āļ–āļļāļ›āļĢāļ°āļŠāļ‡āļ„āđŒ
( Define Objectives)
3.āļāļģāļĢāļ­āļ­āļāđāļšāļšāļāļģāļĢāļˆāļąāļ”āļāļģāļĢāđ€āļĢāļĩāļĒāļ™āļāļģāļĢāļŠāļ­āļ™
( Design theteaching –learning programme)
4.āļāļģāļĢāļ™āļģāļŦāļĨāļąāļāļŠāļđāļ•āļĢāđ„āļ›āđƒāļŠāđ‰
( Interpretand implement the programme )
5.āļāļģāļĢāļ›āļĢāļ°āđ€āļĄāļīāļ™āļāļģāļĢāđ€āļĢāļĩāļĒāļ™āļĢāļđāđ‰āđāļĨāļ°āļāļģāļĢāļ›āļĢāļ°āđ€āļĄāļīāļ™āļŦāļĨāļąāļāļŠāļđāļ•āļĢ
( Assess and evaluate )
āļāļģāļĢāļžāļąāļ’āļ™āļģāļŦāļĨāļąāļāļŠāļđāļ•āļĢ āļŦāļ™āđ‰āļģ 24
āļ‚āļąāđ‰āļ™āļ•āļ­āļ™āļ—āļĩāđˆ 1 āļĻāļķāļāļĐāļēāļ‚āđ‰āļ­āļĄāļđāļĨāļžāļ·āđ‰āļ™āļāļēāļ™ āļ‹āļķāđˆāļ‡āđ„āļ”āđ‰āļĄāļģāļˆāļģāļāļāļģāļĢāļĻāļķāļāļĐāļģāđ€āļŠāļīāļ‡āļ›āļĢāļ°āļˆāļąāļāļĐāđŒāļ—āļĩāđˆāđ„āļ”āđ‰āļˆāļģāļāļĄāļļāļĄāļĄāļ­āļ‡āļ•āđˆāļģāļ‡āđ†
āļ„āļ§āļģāļĄāđ€āļŠāļ·āđˆāļ­āļ„āđˆāļģāļ™āļīāļĒāļĄāļ—āļĪāļĐāļŽāļĩāđāļ™āļ§āļ„āļīāļ”āđ€āļ›āđ‰āļģāļŦāļĄāļģāļĒāđ€āļžāļ·āđˆāļ­āđ€āļ›āđ‡āļ™āļ‚āđ‰āļ­āļĄāļđāļĨāļžāļ·āđ‰āļ™āļāļģāļ™āđƒāļ™āļāļģāļĢāļžāļīāļˆāļģāļĢāļ“āļģāļŠāļĢāđ‰āļģāļ‡āļŦāļĨāļąāļāļŠāļđāļ•āļĢāļ•āđˆāļ­āđ„āļ›āđƒāļ™āļ­āļ™āļģāļ„āļ•
āļ—āļąāđ‰āļ‡āļ™āļĩāđ‰ āļĄāļĩāļ„āļ§āļģāļĄāļˆāļģāđ€āļ›āđ‡āļ™āļ—āļĩāđˆāļ•āđ‰āļ­āļ‡āļ§āļīāđ€āļ„āļĢāļģāļ°āļŦāđŒāļ›āļąāļāļŦāļģāļ•āđˆāļģāļ‡āđ† āđ„āļ§āđ‰āļĨāđˆāļ§āļ‡āļŦāļ™āđ‰āļģāļ‹āļķāđˆāļ‡āđ€āļ›āđ‡āļ™āļ›āļĢāļ°āđ‚āļĒāļŠāļ™āđŒāđƒāļ™āļāļģāļĢāļ”āļģāđ€āļ™āļīāļ™āļāļģāļĢāļ‚āļąāđ‰āļ™āļ•āđˆāļ­āđ„āļ›
āļ‚āļąāđ‰ āļ™ āļ• āļ­ āļ™ āļ—āļĩāđˆ 2 āļ āļē āļĢ āļžāļī āļˆ āļē āļĢ āļ“ āļē āđ„ āļ• āļĢāđˆ āļ• āļĢ āļ­ āļ‡ ( Deliberates)
āļ‹āļķāđˆāļ‡āđ€āļ›āđ‡āļ™āļāļģāļĢāļ™āļģāļ‚āđ‰āļ­āļĄāļđāļĨāļžāļ·āđ‰āļ™āļāļģāļ™āļ—āļąāđˆāļ§āđ„āļ›āļ—āļĩāđˆāđ„āļ”āđ‰āļˆāļģāļāļāļģāļĢāļ§āļīāđ€āļ„āļĢāļģāļ°āļŦāđŒāļ›āļąāļāļŦāļģāļ•āđˆāļģāļ‡āđ€āļ‚āđ‰āļģāļĄāļģāļŠāļđāđˆāļāļĢāļ°āļšāļ§āļ™āļāļģāļĢāļ›āļĢāļķāļāļĐāļģāļŦāļĢāļ·āļ­āļāļģāļĢāļ­āļ āļīāļ›āļĢāļģāļĒ
āļāļģāļĢāļ§āļīāļžāļģāļāļĐāđŒāļ§āļīāļˆāļģāļĢāļ“āđŒāđ€āļžāļ·āđˆāļ­āļžāļīāļˆāļģāļĢāļ“āļģāļ—āļģāļ‡āđ€āļĨāļ·āļ­āļāļ•āđˆāļģāļ‡āđ† āļāđˆāļ­āļ™āļ—āļĩāđˆāļˆāļ°āļ­āļ­āļāđāļšāļšāļŦāļĨāļąāļāļŠāļđāļ•āļĢ āđ‚āļ”āļĒāļāļģāļĢāļ–āđˆāļ§āļ‡āļ™āđ‰āļģāļŦāļ™āļąāļāļ—āļģāļ‡āđ€āļĨāļ·āļ­āļāļ•āđˆāļģāļ‡āđ†
(eight alternatives) āđƒāļ™āļ—āļļāļāđ† āļ”āđ‰āļģāļ™āļ­āļĒāđˆāļģāļ‡āđ€āļ›āđ‡āļ™āļĢāļđāļ›āļ˜āļĢāļĢāļĄ āļ—āļąāđ‰āļ‡āđƒāļ™āđ€āļŠāļīāļ‡āļ•āđ‰āļ™āļ—āļļāļ™ āļ„āđˆāļģāđƒāļŠāđ‰āļˆāđˆāļģāļĒāđāļĨāļ°āļ›āļĢāļ°āđ‚āļĒāļŠāļ™āđŒāļ—āļĩāđˆāđ„āļ”āđ‰āļĢāļąāļšāļĄāļģ
āļāļģāļĢāļžāļī āļˆāļģāļĢāļ“ āļģāļ— āļģāļ‡ āđ€āļĨāļ·āļ­ āļāļ™āļĩāđ‰ āļˆāļ° āļāđˆāļ­āđƒ āļŦāđ‰ āđ€āļāļīāļ”āļ„āļ§āļģāļĄ āđ„āļĄāđˆāđāļ™āđˆ āđƒ āļˆāļ§āđˆāļģāđ€āļ›āđ‡ āļ™ āļ— āļģāļ‡ āđ€āļĨāļ·āļ­āļ āļ—āļĩāđˆ āļ”āļĩāļ—āļĩāđˆ āļŠāļļ āļ” āļ”āļąāļ‡ āļ™āļąāđ‰ āļ™
āļˆāļķāļ‡āļŠāļģāļĄāļģāļĢāļ–āļ—āļĩāđˆāļˆāļ°āļĒāļ­āļĄāļĢāļąāļšāļŦāļĢāļ·āļ­āļ›āļāļīāđ€āļŠāļ˜āđ„āļ”āđ‰āļ­āļĒāđˆāļģāļ‡āđ€āļ•āđ‡āļĄāļ—āļĩāđˆāļāđˆāļ­āļ™āļāļģāļĢāļāļģāļŦāļ™āļ”āļ—āļīāļĻāļ—āļģāļ‡āļ—āļĩāđˆāļ–āļđāļāļ•āđ‰āļ­āļ‡āđƒāļ™āļāļģāļĢāļ­āļ­āļāđāļšāļšāļŦāļĨāļąāļāļŠāļđ āļ•āļĢāļ•āđˆāļ­āđ„
āļ›
āļ‚āļąāđ‰ āļ™ āļ• āļ­ āļ™ āļ—āļĩāđˆ 3 āļ āļē āļĢ āļ­ āļ­ āļ āđ āļš āļš āļŦ āļĨāļą āļ āļŠāļđ āļ• āļĢ ( Curriculum design)
āđ€ āļ›āđ‡ āļ™ āļ āļģ āļĢ āļ§āļī āļ™āļī āļˆ āļ‰āļą āļĒ āđ€ āļāļĩāđˆ āļĒ āļ§ āļāļą āļš āļŠ āļģ āļĢ āļ° āļŠ āļģ āļ„āļą āļ āļ‚ āļ­ āļ‡ āļŦ āļĨāļą āļ āļŠāļđ āļ• āļĢ āļāđˆ āļ­ āļ™
āđ‚ āļ” āļĒ āļ„ āļģ āļ™āļķ āļ‡ āļ–āļķ āļ‡ āļ­ āļ‡ āļ„āđŒ āļ› āļĢ āļ° āļ āļ­ āļš āļ­ āļĒāđˆāļģ āļ‡ āļĢ āļ­ āļš āļ”āđ‰ āļģāļ™ āļ‚ āļ­ āļ‡ āļ āļĢ āļ° āļš āļ§ āļ™ āļ āļģ āļĢ āļžāļą āļ’ āļ™ āļģāļŦ āļĨāļą āļ āļŠāļđ āļ• āļĢ
āļ‹āļķāđˆ āļ‡ āđ„ āļĄāđˆ āļ āļģ āļŦ āļ™ āļ” āļĢāļđ āļ› āđ āļš āļš āļŦ āļĨāļą āļ āļŠāļđ āļ• āļĢ āđ„ āļ§āđ‰ āļĨāđˆ āļ§ āļ‡ āļŦ āļ™āđ‰ āļģ
āđāļ•āđˆāđƒ āļŠāđ‰āđƒ āļ™ āļ āļģāļĢāđāļŠ āļ§āļ‡ āļŦ āļģāļ„āļ§āļģāļĄāđ€āļŦ āļĄāļģāļ° āļŠ āļĄāļ—āļĩāđˆāļŠ āļ­ āļ”āļ„āļĨāđ‰āļ­āļ‡ āļāļąāļš āļ„ āļ§āļģāļĄāđ€ āļ›āđ‡ āļ™ āļˆāļĢāļī āļ‡ āļ‚āļ­ āļ‡ āļŠāļ– āļģāļ™ āļāļģāļĢāļ“āđŒ
āđ€āļ›āđ‡ āļ™ āļ āļģāļĢāđ€āļĨāļ·āļ­ āļāļ—āļĩāđˆ āļœāđˆāļģāļ™ āļ āļģāļĢāļ āļĨāļąāđˆāļ™ āļ āļĢāļ­āļ‡ āļĄ āļģāđ āļĨāđ‰āļ§ āđ āļĨāļ° āļĄāļĩāļ„āļ§āļģāļĄāļŠāļąāļ” āđ€āļˆāļ™ āđƒ āļ™ āļ­āļ‡ āļ„āđŒ āļ›āļĢāļ° āļāļ­ āļš āļ•āđˆāļģāļ‡ āđ†
āđ‚āļ” āļĒāļŠāļģāļĄāļģāļĢāļ–āļŠāļĩāđ‰ āđ€āļ‰ āļž āļģāļ° āđ€āļˆāļģāļ° āļˆāļ‡ āļ„āļ§āļģāļĄāļ•āđ‰āļ­ āļ‡ āļāļģāļĢāļŦ āļĨāļąāļāļŠāļđ āļ•āļĢāļ‚āļ­ āļ‡ āļŠāļļāļĄ āļŠ āļ™ āđ„āļ”āđ‰āļŠāļąāļ” āđ€āļˆāļ™ āļĄ āļģāļāļĒāļīāđˆāļ‡ āļ āļ§āđˆāļģ
āļĢāļđāļ›āđāļšāļšāļ‚āļ­āļ‡āļŦāļĨāļąāļāļŠāļđāļ•āļĢāđ€āļŠāļīāļ‡āļ§āļąāļ•āļ–āļļāļ›āļĢāļ°āļŠāļ‡āļ„āđŒāļāļģāļĢāļ­āļ­āļāđāļšāļšāļŦāļĨāļąāļāļŠāļđāļ•āļĢāđ€āļŠāļīāļ‡āļžāļĨāļ§āļąāļ•āđ€āļ›āđ‡āļ™āļžāļĢāļĢāļ“āļ™āļģāļ„āļ§āļģāļĄāđ€āļŠāļ·āđˆāļ­āļĄāđ‚āļĒāļ‡āļˆāļģāļāļ‚āđ‰āļ­āļĄāļđāļĨāļžāļ·āđ‰
āļ™āļāļģāļ™ āđ‚āļ”āļĒāļ™āļģāļ•āļąāļ§āđāļ›āļĢāļ•āđˆāļģāļ‡āđ† āļ—āļĩāđˆāđ€āļāļĩāđˆāļĒāļ§āļ‚āđ‰āļ­āļ‡āļĄāļģāļŠāļđāđˆāļāļĢāļ°āļšāļ§āļ™āļāļģāļĢāļžāļīāļˆāļģāļĢāļ“āļģāđ„āļ•āļĢāđˆāļ•āļĢāļ­āļ‡āļ­āļĒāđˆāļģāļ‡āļĢāļ­āļšāļ„āļ­āļš (Deliberations)
āļ‹āļķāđˆāļ‡āđ€āļ›āđ‡āļ™āļāļģāļĢāđ€āļĨāļ·āļ­āļāļ§āļīāļ˜āļĩāļ—āļĩāđˆāļ”āļĩāļ—āļĩāđˆāļŠāļļāļ”āļˆāļģāļāļ™āļąāđ‰āļ™āđ€āļĢāļīāđˆāļĄāļāđ‰āļģāļ§āđ„āļ›āļŠāļđāđˆāļˆāļļāļ”āļŠāļļāļ”āļ—āđ‰āļģāļĒ āļ„āļ·āļ­ āļāļģāļĢāļ­āļ­āļāđāļšāļšāļŦāļĨāļąāļāļŠāļđāļ•āļĢāļ—āļĩāđˆāļĄāļĩāļĨāļąāļāļĐāļ“āļ°āđ€āļ‰āļžāļģāļ°āđ€āļˆāļģāļ°āļˆāļ‡
āļĢāļđāļ›āđāļšāļšāļāļģāļĢāļžāļąāļ’āļ™āļģāļŦāļĨāļąāļāļŠāļđāļ•āļĢāļ•āļģāļĄāđāļ™āļ§āļ„āļīāļ”āļ‚āļ­āļ‡āļ§āļ­āļĨāđŒāļ„āđ€āļāļ­āļĢāđŒ āđāļŠāļ”āļ‡āļ”āļąāļ‡āļ āļģāļžāļ›āļĢāļ°āļāļ­āļš 9
āļ„āļ§āļģāļĄāđ€āļŠāļ·āđˆāļ­āļ„āđˆāļģāļ™āļīāļĒāļĄ
āļ—āļĪāļĐāļŽāļĩ
āđāļ™āļ§āļ„āļīāļ” āđ€āļ›āđ‰āļģāļŦāļĄāļģāļĒ
āļ‚āđ‰āļ­āļĄāļđāļĨāļžāļ·āđ‰āļ™āļāļģāļ™āļ—āļąāđˆāļ§āđ„āļ›
(Platform )
āļāļģāļĢāļžāļąāļ’āļ™āļģāļŦāļĨāļąāļāļŠāļđāļ•āļĢ āļŦāļ™āđ‰āļģ 25
āļ āļģāļžāļ›āļĢāļ°āļāļ­āļš 9 āļĢāļđāļ›āđāļšāļšāļāļģāļĢāļžāļąāļ’āļ™āļģāļŦāļĨāļąāļāļŠāļđāļ•āļĢāļ•āļģāļĄāđāļ™āļ§āļ„āļīāļ”āļ‚āļ­āļ‡āļ§āļ­āļĨāđŒāļ„āđ€āļāļ­āļĢāđŒ
( āļŠāļīāļ—āļ˜āļīāļŠāļąāļĒ āđ€āļ—āļ§āļ˜āļĩāļĢāļąāļ•āļ™āđŒ , 2543: 40)
5.2 āļĢāļđāļ›āđāļšāļšāļāļēāļĢāļžāļąāļ’āļ™āļēāļŦāļĨāļąāļāļŠāļđāļ•āļĢāļ‚āļ­āļ‡āđ„āļ—āļĒ
āļāļģāļĢāļžāļąāļ’āļ™āļģāļŦāļĨāļąāļāļŠāļđāļ•āļĢāđ€āļžāļ·āđˆāļ­āđƒāļŠāđ‰āđƒāļ™āļāļģāļĢāļˆāļąāļ”āļāļģāļĢāđ€āļĢāļĩāļĒāļ™āļāļģāļĢāļŠāļ­āļ™āļ‚āļąāđ‰āļ™āļžāļ·āđ‰āļ™āļāļģāļ™āđ€āļ—āđˆāļģāļ—āļĩāđˆāļœāđˆāļģāļ™āļĄāļģāđ€āļ›āđ‡āļ™āļŦāļ™āđ‰āļģāļ—āļĩāđˆāļ‚āļ­āļ‡āļŦāļ™āđˆāļ§āļĒāļ‡āļģ
āļ™āļĢāļ° āļ”āļąāļšāļ™ āđ‚āļĒāļšāļģāļĒ āđ‚āļ”āļĒāļāļĢāļĄāļ§āļīāļŠ āļģāļāļģāļĢ āđ€āļ›āđ‡ āļ™ āļœāļđāđ‰āļžāļąāļ’ āļ™ āļģāļŦāļĨāļąāļāļŠāļđ āļ•āļĢāđāļāļ™āļāļĨāļģāļ‡āļŦāļĢāļ·āļ­āļŦāļĨāļąāļāļŠāļđāļ•āļĢāļĢāļ°āļ”āļąāļšāļŠ āļģāļ•āļī
āļĢāļ§āļĄāļ—āļąāđ‰āļ‡āđ€āļ›āđ‡ āļ™ āļœāļđāđ‰āļˆāļąāļ”āđ€āļ™āļ·āđ‰ āļ­āļŦāļģāļŠāļģāļĢāļ°āđāļšāļšāđ€āļĢāļĩāļĒāļ™ āļŠāļ·āđˆāļ­āļĢāļģāļĒāļ§āļīāļŠāļģāļ•āđˆāļģāļ‡āđ† āđƒāļŦāđ‰āđ‚āļĢāļ‡āđ€āļĢāļĩāļĒāļ™āđƒāļŠāđ‰āđ€āļŦ āļĄāļ·āļ­āļ™ āļāļąāļ™āļ—āļąāđˆāļ§āļ›āļĢāļ°āđ€āļ—āļĻ
āđāļĄāđ‰āļ§āđˆāļģāđƒ āļ™ āļ„āļđāđˆāļĄāļ·āļ­āļŦāļĨāļąāļāļŠāļđ āļ•āļĢāļ›āļĢāļ° āļ–āļĄāļĻāļķāļ āļĐāļģ āļžāļļāļ—āļ˜āļĻāļąāļāļĢāļģāļŠ 2521 (āļ‰āļšāļąāļšāļ›āļĢāļąāļšāļ›āļĢāļļ āļ‡ āļžāļļāļ—āļ˜āļĻāļąāļāļĢāļģāļŠ 2533)
āđ€āļ›āļī āļ”āđ‚āļ­ āļāļģāļŠ āđƒ āļŦāđ‰ āđ‚āļĢāļ‡ āđ€āļĢāļĩ āļĒāļ™ āļžāļąāļ’ āļ™ āļģāļŦ āļĨāļąāļāļŠāļđ āļ•āļĢāđƒ āļŦāđ‰ āļŠ āļ­āļ” āļ„āļĨāđ‰āļ­ āļ‡ āļāļąāļš āļš āļĢāļī āļšāļ— āļ‚āļ­ āļ‡ āđ‚āļĢāļ‡āđ€āļĢāļĩ āļĒāļ™ āđ„āļ”āđ‰āđ€āļ­ āļ‡
āđāļ•āđˆāļāđ‡āļĄāļĩāđ‚āļĢāļ‡āđ€āļĢāļĩāļĒāļ™āļˆāļģāļ™āļ§āļ™āđ„āļĄāđˆāļ™āđ‰āļ­āļĒāļĄāļģāļāļ„āļ·āļ­āļ›āļĢāļ°āļĄāļģāļ“āļĢāđ‰āļ­āļĒāļĨāļ° 27(āļŠāļģāļ™āļąāļāļ‡āļģāļ™āļ„āļ“āļ°āļāļĢāļĢāļĄāļāļģāļĢāļāļģāļĢāļĻāļķāļāļĐāļģāđāļŦāđˆāļ‡āļŠāļģāļ•āļī.2543 :
296) āļ—āļĩāđˆ āļĄāļĩ āļŦ āļĨāļą āļ āļŠāļđ āļ• āļĢ āļŠ āļ­ āļ” āļ„ āļĨāđ‰ āļ­ āļ‡ āļāļą āļš āļ—āđ‰ āļ­ āļ‡ āļ–āļīāđˆ āļ™ āđ āļĨ āļ° āļœāļđāđ‰ āđ€ āļĢāļĩ āļĒ āļ™ āļ”āļą āļ‡ āļ™āļąāđ‰ āļ™
āļāļģāļĢāļĻāļķāļāļĐāļģāļĢāļđāļ›āđāļšāļšāļāļģāļĢāļžāļąāļ’āļ™āļģāļŦāļĨāļąāļāļŠāļđāļ•āļĢāļ—āļĩāđˆāļĄāļļāđˆāļ‡āļŠāđˆāļ‡āđ€āļŠāļĢāļīāļĄāđƒāļŦāđ‰āļŠāļ–āļģāļ™āļĻāļķāļāļĐāļģāļŠāļģāļĄāļģāļĢāļ–āļžāļąāļ’āļ™āļģāļŦāļĨāļąāļāļŠāļđāļ•āļĢāđ„āļ”āđ‰āđƒāļ™āļšāļĢāļīāļšāļ—āļ‚āļ­āļ‡āļ›āļĢāļ°āđ€
āļ—āļĻāļˆāļģāļāđāļ™āļ§āļ„āļīāļ”āļ‚āļ­āļ‡āļŦāļ™āđˆāļ§āļĒāļ‡āļģāļ™āļ•āđˆāļģāļ‡āđ† āļ‹āļķāđˆāļ‡āļĄāļĩāļŠāđˆāļ§āļ™āļŠāļģāļ„āļąāļāđƒāļ™āļāļģāļĢāļāļģāļŦāļ™āļ”āļĢāļđāļ›āđāļšāļš āļĢāļ§āļĄāļ—āļąāđ‰āļ‡āđāļ™āļ§āļ„āļīāļ”āļ‚āļ­āļ‡āļ™āļąāļāļ§āļīāļŠāļģāļāļģāļĢ
āļ­āļąāļ™āļ™āļģāđ„āļ›āļŠāļđāđˆāļāļģāļĢāļŠāļąāļ‡āđ€āļ„āļĢāļģāļ°āļŦāđŒāđ€āļ›āđ‡āļ™āļĢāļđāļ›āđāļšāļšāļŠāļģāļŦāļĢāļąāļšāļāļģāļĢāļžāļąāļ’āļ™āļģāļŦāļĨāļąāļāļŠāļđāļ•āļĢāđ‚āļĢāļ‡āđ€āļĢāļĩāļĒāļ™āđƒāļ™āļ„āļĢāļąāđ‰āļ‡āļ™āļĩāđ‰ āļĄāļĩāļ”āļąāļ‡āļ•āđˆāļ­āđ„āļ›āļ™āļĩāđ‰
5.2.1 āļĢāļđāļ›āđāļšāļšāļāļēāļĢāļžāļąāļ’āļ™āļēāļŦāļĨāļąāļāļŠāļđāļ•āļĢāļ‚āļ­āļ‡āļāļĢāļĄāļ§āļīāļŠāļēāļāļēāļĢ
āļ āļĢ āļĄ āļ§āļī āļŠ āļģ āļ āļģ āļĢ āļ āļĢ āļ° āļ— āļĢ āļ§ āļ‡ āļĻāļķ āļ āļĐ āļģ āļ˜āļī āļ āļģ āļĢ ( 2539 : 2-35)
āđ„āļ”āđ‰āļāļģāļŦāļ™āļ”āđƒāļŦāđ‰āđ‚āļĢāļ‡āđ€āļĢāļĩāļĒāļ™āļŠāļģāļĄāļģāļĢāļ–āļžāļąāļ’āļ™āļģāļŦāļĨāļąāļāļŠāļđāļ•āļĢāđ€āļ­āļ‡āđ„āļ”āđ‰āļ āļģāļĒāđƒāļ•āđ‰āđāļ™āļ§āļ—āļģāļ‡āļāļģāļĢāļžāļąāļ’āļ™āļģāļŦāļĨāļąāļāļŠāļđāļ•āļĢāļ—āđ‰āļ­āļ‡āļ–āļīāđˆāļ™āļ‹āļķāđˆāļ‡āļĄāļĩāļĢāļđāļ›āđāļšāļšāļāļģ
āļĢāļ”āļģāđ€āļ™āļīāļ™āļ‡āļģāļ™āļžāļąāļ’āļ™āļģāļŦāļĨāļąāļāļŠāļđāļ•āļĢ 4 āļĨāļąāļāļĐāļ“āļ° āļ”āļąāļ‡āļ•āđˆāļ­āđ„āļ›āļ™āļĩāđ‰
1. āļāļģāļĢāļžāļąāļ’āļ™āļģāļŦāļĨāļąāļāļŠāļđāļ•āļĢāđ‚āļ”āļĒāļāļģāļĢāļ›āļĢāļąāļšāļāļīāļˆāļāļĢāļĢāļĄāļāļģāļĢāđ€āļĢāļĩāļĒāļ™āļāļģāļĢāļŠāļ­āļ™
2. āļāļģāļĢāļžāļąāļ’āļ™āļģāļŦāļĨāļąāļāļŠāļđāļ•āļĢāđ‚āļ”āļĒāļāļģāļĢāļ›āļĢāļąāļšāļĢāļģāļĒāļĨāļ°āđ€āļ­āļĩāļĒāļ”āļ‚āļ­āļ‡āđ€āļ™āļ·āđ‰āļ­āļŦāļģ
3. āļāļģāļĢāļžāļąāļ’āļ™āļģāļŦāļĨāļąāļāļŠāļđāļ•āļĢāđ‚āļ”āļĒāļāļģāļĢāļžāļąāļ’āļ™āļģāļŠāļ·āđˆāļ­āļāļģāļĢāđ€āļĢāļĩāļĒāļ™āļāļģāļĢāļŠāļ­āļ™
4. āļāļģāļĢāļžāļąāļ’āļ™āļģāļŦāļĨāļąāļāļŠāļđāļ•āļĢāđ‚āļ”āļĒāļāļģāļĢāļˆāļąāļ”āļ—āļģāļ§āļīāļŠāļģ/āļĢāļģāļĒāļ§āļīāļŠāļģāđ€āļžāļīāđˆāļĄāđ€āļ•āļīāļĄāļ‚āļķāđ‰āļ™āļĄāļģāđƒāļŦāļĄāđˆ
1. āļāļēāļĢāļžāļąāļ’āļ™āļēāļŦāļĨāļąāļāļŠāļđāļ•āļĢāđ‚āļ”āļĒāļāļēāļĢāļ›āļĢāļąāļšāļāļīāļˆāļāļĢāļĢāļĄāļāļēāļĢāđ€āļĢāļĩāļĒāļ™āļāļēāļĢāļŠāļ­āļ™
āļāļģāļĢāļžāļīāļˆāļģāļĢāļ“āļģāđ„āļ•āļĢāđˆāļ•āļĢāļ­āļ‡
(Deliberation )
āļāļģāļĢāļ­āļ­āļāđāļšāļšāļŦāļĨāļąāļāļŠāļđāļ•āļĢ
(Curriculum design )
āļāļģāļĢāļžāļąāļ’āļ™āļģāļŦāļĨāļąāļāļŠāļđāļ•āļĢ āļŦāļ™āđ‰āļģ 26
āļ āļģ āļĢ āļžāļą āļ’ āļ™ āļģ āļŦ āļĨāļą āļ āļŠāļđ āļ• āļĢ āđ‚ āļ” āļĒ āļ āļģ āļĢ āļ› āļĢāļą āļš āļāļī āļˆ āļ āļĢ āļĢ āļĄ āļ āļģ āļĢ āđ€ āļĢāļĩ āļĒ āļ™ āļ āļģ āļĢ āļŠ āļ­ āļ™
āđ‚āļ”āļĒāļĻāļķāļāļĐāļģāļˆāļģāļāļ„āļģāļ­āļ˜āļīāļšāļģāļĒāļŦāļĢāļ·āļ­āļ„āļģāļ­āļ˜āļīāļšāļģāļĒāļ§āļīāļŠāļģāļ—āļĩāđˆāļāļģāļŦāļ™āļ” āļ‹āļķāđˆāļ‡āļ›āļĢāļ°āļāļ­āļšāļ”āđ‰āļ§āļĒāļŠāđˆāļ§āļ™āļ•āđˆāļģāļ‡āđ† āļ„āļ·āļ­
1 . 1 āļāļī āļˆ āļ āļĢ āļĢ āļĄ āđ„ āļ”āđ‰ āđ āļāđˆ
āļŠāđˆāļ§āļ™āļ—āļĩāđˆāļĢāļ°āļšāļļāļ–āļķāļ‡āđāļ™āļ§āļāļģāļĢāļˆāļąāļ”āļāļīāļˆāļāļĢāļĢāļĄāļāļģāļĢāđ€āļĢāļĩāļĒāļ™āļāļģāļĢāļŠāļ­āļ™āļ—āļĩāđˆāļ•āđ‰āļ­āļ‡āļˆāļąāļ”āđƒāļŦāđ‰āđāļāđˆāļœāļđāđ‰āđ€āļĢāļĩāļĒāļ™āļŠāļąāļ‡āđ€āļāļ•āđ„āļ”āđ‰āļˆāļģāļāļ„āļģāļ§āđˆāļģ āļĻāļķāļāļĐāļģāļ„āđ‰āļ™āļ„āļ§āđ‰āļģ
āļ—āļ”āļĨāļ­āļ‡ āļŠāļģāļĢāļ§āļˆ āļāļķāļ āļ›āļāļīāļšāļąāļ•āļī āļ§āļīāđ€āļ„āļĢāļģāļ°āļŦāđŒ āļ­āļ āļīāļ›āļĢāļģāļĒ āļŊāļĨāļŊ
1 . 2 āđ€ āļ™āļ·āđ‰ āļ­ āļŦ āļģ āđ„ āļ”āđ‰ āđ āļāđˆ
āļŠāđˆāļ§āļ™āļ—āļĩāđˆāļĢāļ°āļšāļļāļ–āļķāļ‡āļŦāļąāļ§āļ‚āđ‰āļ­āļŦāļĢāļ·āļ­āļ‚āļ­āļšāļ‚āđˆāļģāļĒāļ‚āļ­āļ‡āđ€āļ™āļ·āđ‰āļ­āļŦāļģāļ—āļĩāđˆāļˆāļ°āļ™āļģāļĄāļģāđƒāļŦāđ‰āļœāļđāđ‰āđ€āļĢāļĩāļĒāļ™āļŦāļĢāļ·āļ­āļāļķāļāđ€āļžāļ·āđˆāļ­āđƒāļŦāđ‰āļšāļĢāļĢāļĨāļļāļ•āļģāļĄāļˆāļļāļ”āļ›āļĢāļ°āļŠāļ‡āļ„āđŒ
1.3 āļˆāļļāļ”āļ› āļĢāļ° āļŠāļ‡āļ„āđŒ āđ„āļ”āđ‰āđāļāđˆāļŠāđˆāļ§āļ™ āļ—āļĩāđˆāļĢāļ° āļšāļļāļ–āļķāļ‡ āļž āļĪāļ•āļīāļāļĢāļĢāļĄāļ—āļĩāđˆāļ•āđ‰āļ­āļ‡ āļāļģāļĢāđƒāļŦāđ‰ āđ€āļāļīāļ”āļ‚āļķāđ‰āļ™ āļāļąāļšāļœāļđāđ‰āđ€āļĢāļĩāļĒāļ™
āļŦ āļĨāļą āļ‡ āļˆ āļģ āļ āļ—āļĩāđˆ āđ„ āļ”āđ‰ āđ€āļĢāļĩ āļĒ āļ™ āļĢāļđāđ‰ āļŦ āļĢāļ· āļ­ āļāļķ āļ āļ—āļą āļ āļĐ āļ° āļ• āļģ āļĄ āļ—āļĩāđˆ āđ„ āļ”āđ‰ āļĢ āļ° āļšāļļ āđ„ āļ› āđ āļĨāđ‰ āļ§ āđƒ āļ™ āļ‚āđ‰ āļ­ 1.1 āđ āļĨ āļ° 1.2
āļžāļĪāļ•āļīāļāļĢāļĢāļĄāļ—āļĩāđˆāļ•āđ‰āļ­āļ‡āļāļģāļĢāđƒāļŦāđ‰āđ€āļāļīāļ”āļ‚āļķāđ‰āļ™āļ™āļĩāđ‰āļ›āļĢāļ°āļāļ­āļšāļ”āđ‰āļ§āļ™āļŠāđˆāļ§āļ™āļ—āļĩāđˆāđ€āļ›āđ‡āļ™āļ„āļ§āļģāļĄāļĢāļđāđ‰ āļ—āļąāļāļĐāļ° āđ€āļˆāļ•āļ„āļ•āļī āđāļĨāļ°āļāļĢāļ°āļšāļ§āļ™āļāļģāļĢ
āļœ āļĨ āļ—āļĩāđˆ āđ„ āļ”āđ‰ āļˆ āļģāļ āļ āļģāļĢ āļĻāļķ āļ āļĐ āļģ āļ§āļīāđ€āļ„ āļĢ āļģ āļ° āļŦāđŒ āļ„ āļģ āļ­ āļ˜āļī āļš āļģāļĒ āļŦ āļĢāļ· āļ­ āļ„ āļģāļ­ āļ˜āļī āļš āļģāļĒ āļĢ āļģāļĒ āļ§āļīāļŠ āļģ āļ™āļĩāđ‰
āļŠāđˆāļ§āļĒāļ— āļģāđƒ āļŦāđ‰āļœāļđāđ‰āļŠ āļ­āļ™ āļĄāļ­āļ‡āđ€āļŦāđ‡ āļ™ āļ  āļģāļž āļ‡ āļģāļ™ āļŠāļ­āļ™ āļ‚āļ­āļ‡ āđ€āļ™āļ·āđ‰ āļ­āļŦ āļģāļŦ āļĢāļ· āļ­āļĢāļģāļĒāļ§āļīāļŠ āļģāļ”āļąāļ‡āļāļĨāđˆāļģāļ§āđ„āļ”āđ‰āļŠāļąāļ”āđ€āļˆāļ™ āļ‚āļķāđ‰ āļ™
āļ§āđˆāļģāļ•āđ‰āļ­āļ‡āļˆāļąāļ”āļāļīāļˆāļāļĢāļĢāļĄāļāļģāļĢāđ€āļĢāļĩāļĒāļ™ āļāļģāļĢāļŠāļ­āļ™āļ§āļīāļ˜āļĩāđƒāļ” āļĄāļĩāļ‚āļ­āļšāļ‚āđˆāļģāļĒāđ€āļ™āļ·āđ‰ āļ­āļŦāļģāļ—āļĩāđˆāļ•āđ‰āļ­āļ‡āđ€āļĢāļĩāļĒāļ™āļĢāļđāđ‰āļŦāļĢāļ·āļ­āļāļķ āļāļ—āļąāļāļĐāļ°āļ­āļ°āđ„āļĢāļšāđ‰āļģāļ‡
āđāļĨāļ° āļ›āļĢāļ° āļāļģāļĢāļŠāļļ āļ”āļ—āđ‰āļģāļĒāļ•āđ‰āļ­āļ‡āļāļģāļĢāđƒāļŦāđ‰āļœāļđāđ‰āđ€āļĢāļĩāļĒāļ™ āļĄāļĩāļŦ āļĢāļ·āļ­āđ€āļāļīāļ”āļž āļĪāļ•āļīāļāļĢāļĢāļĄāļ—āļąāđ‰āļ‡āđƒāļ™ āļ”āđ‰āļģāļ™ āļ„āļ§āļģāļĄāļĢāļđāđ‰ āļ—āļąāļāļĐāļ° āđ€āļˆāļ•āļ„āļ•āļī
āļĢāļ§āļĄāļ—āļąāđ‰āļ‡āļāļģāļĢāļˆāļąāļ”āļāļģāļĢāļ­āļ°āđ„āļĢāļšāđ‰āļģāļ‡ āļāļīāļˆāļāļĢāļĢāļĄāļ•āđˆāļģāļ‡āđ† āļ—āļĩāđˆāļ§āļīāđ€āļ„āļĢāļģāļ°āļŦāđŒ āļ­āļ­āļāļĄāļģāļ™āļĩāđ‰ āļŦāļĨāļąāļāļŠāļđ āļ•āļĢāļāļģāļŦāļ™ āļ”āđ„āļ§āđ‰āļāļ§āđ‰āļģāļ‡ āđ†
āđ€āļ›āđ‡ āļ™ āļŦ āļ™āđ‰ āļģ āļ—āļĩāđˆ āļ‚ āļ­ āļ‡ āđ‚ āļĢ āļ‡ āđ€āļĢāļĩ āļĒ āļ™ āļ—āļĩāđˆ āļ•āđ‰ āļ­ āļ‡ āļžāļī āļˆ āļģāļĢ āļ“ āļģāļ§āđˆāļģāļāļī āļˆ āļ āļĢ āļĢ āļĄāļ”āļą āļ‡ āļ āļĨāđˆāļģāļ§ āļ„ āļ§ āļĢ āļˆāļąāļ” āđ‚ āļ” āļĒ āļ§āļīāļ˜āļĩ āđƒ āļ”
āļˆāļąāļ”āļ­āļĒāđˆāļģāļ‡āđ„āļĢāđƒāļŦāđ‰āđ€āļŦāļĄāļģāļ°āļŠāļĄāļŠāļ­āļ”āļ„āļĨāđ‰āļ­āļ‡āļāļąāļšāļŠāļ āļģāļžāđāļĨāļ°āļ„āļ§āļģāļĄāļ•āđ‰āļ­āļ‡āļāļģāļĢāļ‚āļ­āļ‡āļ—āđ‰āļ­āļ‡āļ–āļīāđˆāļ™ āđ€āļ™āļ·āđ‰āļ­āļŦāļģāđāļĨāļ°āļ•āļąāļ§āļœāļđāđ‰āđ€āļĢāļĩāļĒāļ™ āđ€āļŠāđˆāļ™
āļāļīāļˆāļāļĢāļĢāļĄ â€œāļĻāļķāļāļĐāļģ” āļŠāļģāļĄāļģāļĢāļ–āļˆāļ°āļˆāļąāļ”āļĢāļđāļ›āđāļšāļšāļŦāļĢāļ·āļ­āļ§āļīāļ˜āļĩāļāļģāļĢ â€œāļĻāļķāļāļĐāļģ” āđ„āļ”āđ‰āļŦāļĨāļģāļĒāļ§āļīāļ˜āļĩ āđ€āļŠāđˆāļ™
- āļŸāļąāļ‡āļ„āļģāļ­āļ˜āļīāļšāļģāļĒāļˆāļģāļāļ„āļĢāļđ
- āļ„āđ‰āļ™āļ„āļ§āđ‰āļģāļˆāļģāļāļŦāđ‰āļ­āļ‡āļŠāļĄāļļāļ”āļ‚āļ­āļ‡āđ‚āļĢāļ‡āđ€āļĢāļĩāļĒāļ™
- āļ„āđ‰āļ™āļ„āļ§āđ‰āļģāļˆāļģāļāđāļŦāļĨāđˆāļ‡āļ§āļīāļ—āļĒāļģāļāļģāļĢāļ­āļ·āđˆāļ™āđ†
- āđ€āļŠāļīāļāļœāļđāđ‰āļ—āļĢāļ‡āļ„āļļāļ“āļ§āļļāļ’āļīāđƒāļ™āļ—āđ‰āļ­āļ‡āļ–āļīāđˆāļ™āļĄāļģāļšāļĢāļĢāļĒāļģāļĒ
- āļ­āļ­āļāđ„āļ›āļŠāļąāļĄāļ āļģāļĐāļ“āđŒāļœāļđāđ‰āļ—āļĢāļ‡āļ„āļļāļ“āļ§āļļāļ’āļīāļŦāļĢāļ·āļ­āļœāļđāđ‰āđ€āļāļĩāđˆāļĒāļ§āļ‚āđ‰āļ­āļ‡āđƒāļ™āļ—āđ‰āļ­āļ‡āļ–āļīāđˆāļ™
- āļ­āļ­āļāđ„āļ›āļŠāļģāļĢāļ§āļˆāļ”āļđāļŠāļ āļģāļžāļˆāļĢāļīāļ‡āđƒāļ™āļžāļ·āđ‰āļ™āļ—āļĩāđˆ
- āļŠāļąāļ‡āđ€āļāļ•āļŠāļīāđˆāļ‡āđāļ§āļ”āļĨāđ‰āļ­āļĄ
- āļ­āļ­āļāđ„āļ›āļ—āļąāļĻāļ™āļĻāļķāļāļĐāļģ
- āļĢāļ§āļšāļĢāļ§āļĄāļ‚āđ‰āļ­āļĄāļđāļĨāļˆāļģāļāđāļŦāļĨāđˆāļ‡āļ•āđˆāļģāļ‡āđ†
- āļ™āļģāļŦāļĢāļ·āļ­āļžāļąāļ’āļ™āļģāļ āļđāļĄāļīāļ›āļąāļāļāļģāļ—āđ‰āļ­āļ‡āļ–āļīāđˆāļ™āļĄāļģāđƒāļŠāđ‰
- āļ§āļīāđ€āļ„āļĢāļģāļ°āļŦāđŒāļ‚āđ‰āļ­āļĄāļđāļĨāļ—āļĩāđˆāđ„āļ”āđ‰ āđ€āļŠāđˆāļ™ āļ„āļ§āļģāļĄāļŠāļąāļĄāļžāļąāļ™āļ˜āđŒāļ”āđ‰āļģāļ™āļ„āļ§āļģāļĄāđ€āļŦāļĄāļ·āļ­āļ™āđāļĨāļ°āļ„āļ§āļģāļĄāđāļ•āļāļ•āđˆāļģāļ‡āļŠāļīāđˆāļ‡āļ—āļĩāđˆāđ€āļ›āđ‡āļ™āđ€āļŦāļ•āļļāđāļĨāļ°āļœāļĨ
āļāļģāļĢāļžāļąāļ’āļ™āļģāļŦāļĨāļąāļāļŠāļđāļ•āļĢ āļŦāļ™āđ‰āļģ 27
āļŊāļĨāļŊ
āļˆāļ°āđ€āļŦāđ‡āļ™āđ„āļ”āđ‰āļ§āđˆāļģāļāļīāļˆāļāļĢāļĢāļĄāļāļģāļĢ â€œāļĻāļķāļāļĐāļģ”āļ™āļąāđ‰āļ™ āđ‚āļĢāļ‡āđ€āļĢāļĩāļĒāļ™āļŠāļģāļĄāļģāļĢāļ– â€œāļĻāļķāļāļĐāļģ”āļ•āļģāļĄāļ—āļĩāđˆāļāļģāļŦāļ™āļ”āđ„āļ”āđ‰āļ”āđ‰āļ§āļĒāļ§āļīāļ˜āļĩāļāļģāļĢāļ•āđˆāļģāļ‡āđ†
āļŦ āļĨ āļģ āļĒ āļ§āļī āļ˜āļĩ āđ āļĨ āļ° āđ āļ•āđˆ āļĨ āļ° āļ§āļī āļ˜āļĩ āļĄāļĩ āļ‚āļąāđ‰ āļ™ āļ• āļ­ āļ™ āļ‚ āļ­ āļ‡ āļ āļģ āļĢ āļ› āļāļī āļšāļą āļ•āļī āļ—āļĩāđˆ āđ āļ• āļ āļ•āđˆ āļģ āļ‡ āļāļą āļ™ āļ­ āļ­ āļ āđ„ āļ›
āđ„āļĄāđˆāļ§āđˆāļģāđ‚āļĢāļ‡āđ€āļĢāļĩāļĒāļ™ āļ•āđ‰āļ­āļ‡āļ•āļąāļ”āļŠāļīāļ™ āđƒāļˆāđ€āļĨāļ·āļ­āļāļŦāļĢāļ·āļ­āļ›āļĢāļąāļšāļāļīāļˆāļāļĢāļĢāļĄāļāļģāļĢāđ€āļĢāļĩāļĒāļ™ āļāļģāļĢāļŠāļ­āļ™ āđ€āļ›āđ‡ āļ™ āļĨāļąāļāļĐāļ“āļ°āđƒāļ”āļāđ‡āļ•āļģāļĄ
āļāļīāļˆāļāļĢāļĢāļĄāļ—āļĩāđˆāļˆāļąāļ”āļ™āļąāđ‰āļ™āļ•āđ‰āļ­āļ‡āđ€āļ›āđ‡āļ™āļāļīāļˆāļāļĢāļĢāļĄāļ—āļĩāđˆāļ—āļģāđƒāļŦāđ‰āļœāļđāđ‰āđ€āļĢāļĩāļĒāļ™āđ„āļ”āđ‰āļĨāļ‡āļĄāļ·āļ­āļ›āļāļīāļšāļąāļ•āļīāđāļĨāļ°āđ„āļ”āđ‰āđ€āļĢāļĩāļĒāļ™āļĢāļđāđ‰āļˆāļĢāļīāļ‡āđ€āļāļĩāđˆāļĒāļ§āļāļąāļšāļ—āđ‰āļ­āļ‡āļ–āļīāđˆāļ™āļ‚āļ­āļ‡āļ•āļ™āđ€āļ­āļ‡āđ„āļ”āđ‰āļĄ
āļģāļāļ—āļĩāđˆāļŠāļļāļ” āļ•āđ‰āļ­āļ‡āļˆāļąāļ”āđƒāļŦāđ‰āļŠāļ­āļ”āļ„āļĨāđ‰āļ­āļ‡āļāļąāļšāđāļ™āļ§āļ—āļģāļ‡āļāļģāļĢāļžāļąāļ’āļ™āļģāļ—āļĩāđˆāđ„āļ”āđ‰āļˆāļģāļāļāļģāļĢāļ§āļģāļ‡āđāļœāļ™āļ­āļĒāđˆāļģāļ‡āļĄāļĩāļĒāļļāļ—āļ˜āļĻāļģāļŠāļ•āļĢāđŒāļ‚āļ­āļ‡āđ‚āļĢāļ‡āđ€āļĢāļĩāļĒāļ™
āļ—āļĩāđˆāļŠāļģāļ„āļąāļāļ•āđ‰āļ­āļ‡āđ„āļĄāđˆāļ—āļģāđƒāļŦāđ‰āļˆāļļāļ”āļ›āļĢāļ°āļŠāļ‡āļ„āđŒāļāļģāļĢāđ€āļĢāļĩāļĒāļ™āļĢāļđāđ‰āđ€āļ›āļĨāļĩāđˆāļĒāļ™āđāļ›āļĨāļ‡āđ„āļ›
2. āļāļēāļĢāļžāļąāļ’āļ™āļēāļŦāļĨāļąāļāļŠāļđāļ•āļĢāđ‚āļ”āļĒāļāļēāļĢāļ›āļĢāļąāļšāļĢāļēāļĒāļĨāļ°āđ€āļ­āļĩāļĒāļ”āļ‚āļ­āļ‡āđ€āļ™āļ·āđ‰āļ­āļŦāļē
āļ āļģ āļĢ āļžāļą āļ’ āļ™ āļģ āļŦ āļĨāļą āļ āļŠāļđ āļ• āļĢ āļĨāļą āļ āļĐ āļ“ āļ° āļ™āļĩāđ‰
āđ€āļ›āđ‡ āļ™ āļāļģāļĢāļ”āļģāđ€āļ™āļī āļ™ āļāļģāļĢāļ•āđˆāļ­āđ€āļ™āļ·āđˆ āļ­āļ‡ āļˆāļģāļāļ—āļĩāđˆāđ‚āļĢāļ‡ āđ€āļĢāļĩāļĒāļ™ āđ„āļ”āđ‰āļ§āļīāđ€āļ„āļĢāļģāļ°āļŦāđŒ āđ€āļ™āļ·āđ‰ āļ­āļŦāļģ/āļ„āļģāļ­āļ˜āļī āļšāļģāļĒāļĢāļģāļĒāļ§āļīāļŠ āļģāļĄāļģāđāļĨāđ‰āļ§
āđ‚āļĢāļ‡āđ€āļĢāļĩāļĒāļ™āļ•āđ‰āļ­āļ‡āļ™āļģāđ€āļ­āļģāļœāļĨāļāļģāļĢāļ§āļīāđ€āļ„āļĢāļģāļ°āļŦāđŒāđƒāļ™āļŠāđˆāļ§āļ™āļ—āļĩāđˆāđ€āļ›āđ‡āļ™āđ€āļ™āļ·āđ‰āļ­āļŦāļģāļĄāļģāļ§āļīāđ€āļ„āļĢāļģāļ°āļŦāđŒāļ•āđˆāļ­āđ„āļ›āļ­āļĩāļāļ§āđˆāļģāļˆāļģāļāļŦāļąāļ§āļ‚āđ‰āļ­āļŦāļĢāļ·āļ­āļ‚āļ­āļšāļ‚āđˆāļģāļĒāđ€āļ™āļ·āđ‰āļ­āļŦāļģāļ—āļĩāđˆ
āļŦāļĨāļąāļāļŠāļđāļ•āļĢāļāļģāļŦāļ™āļ”āđ„āļ§āđ‰āđƒāļ™āđāļ•āđˆāļĨāļ°āļŦāļąāļ§āļ‚āđ‰āļ­āļ™āļąāđ‰āļ™āļ„āļ§āļĢāļĄāļĩāļāļģāļĢāđ€āļžāļīāđˆāļĄāđ€āļ•āļīāļĄāļ§āļīāđ€āļ„āļĢāļģāļ°āļŦāđŒāļĢāļģāļĒāļĨāļ°āđ€āļ­āļĩāļĒāļ”āļ­āļ°āđ„āļĢāļ­āļĩāļāļšāđ‰āļģāļ‡āļ§āđˆāļģāļžāļąāļ’āļ™āļģāļŦāļĨāļąāļāļŠāļđāļ•āļĢāđ‚āļ”āļĒ
āļ āļģ āļĢ āļ› āļĢāļą āļš āļĢ āļģ āļĒ āļĨ āļ° āđ€ āļ­āļĩ āļĒ āļ” āđ€ āļ™āļ·āđ‰ āļ­ āļŦ āļģ āļ™āļĩāđ‰
āđ‚āļĢāļ‡āđ€āļĢāļĩāļĒāļ™āļŠāļģāļĄāļģāļĢāļ–āļžāļīāļˆāļģāļĢāļ“āļģāļāļģāļŦāļ™āļ”āļĢāļģāļĒāļĨāļ°āđ€āļ­āļĩāļĒāļ”āđ€āļ™āļ·āđ‰āļ­āļŦāļģāđ€āļžāļīāđˆāļĄāđ€āļ•āļīāļĄāđƒāļŦāđ‰āļŠāļ­āļ”āļ„āļĨāđ‰āļ­āļ‡āļāļąāļšāļŠāļ āļģāļžāđāļĨāļ°āļ„āļ§āļģāļĄāļ•āđ‰āļ­āļ‡āļāļģāļĢāļ‚āļ­āļ‡āļ—āđ‰āļ­āļ‡āļ–āļīāđˆ
āļ™ āđ„ āļ”āđ‰ āļ­ āļĒāđˆ āļģ āļ‡ āđ€ āļ•āđ‡ āļĄ āļ—āļĩāđˆ
āđ‚āļ”āļĒāļ•āđ‰āļ­āļ‡āđ„āļĄāđˆāļ—āļģāđƒāļŦāđ‰āļˆāļļāļ”āļ›āļĢāļ°āļŠāļ‡āļ„āđŒāļāļģāļĢāđ€āļĢāļĩāļĒāļ™āļĢāļđāđ‰āđ€āļ›āļĨāļĩāđˆāļĒāļ™āđ„āļ›āđāļĨāļ°āļ•āđ‰āļ­āļ‡āđ„āļĄāđˆāļ„āļģāļ™āļķāļ‡āļ–āļķāļ‡āļ„āļ§āļģāļĄāđ€āļŦāļĄāļģāļ°āļŠāļĄāļ‚āļ­āļ‡āđ€āļ§āļĨāļģāđāļĨāļ°āļœāļđāđ‰āđ€āļĢāļĩāļĒāļ™āļ”āđ‰āļ§āļĒāļāļģ
āļĢāļžāļąāļ’āļ™āļģāļŦāļĨāļąāļāļŠāļđāļ•āļĢāđƒāļ™āļĨāļąāļāļĐāļ“āļ°āļ™āļĩāđ‰ āđ‚āļĢāļ‡āđ€āļĢāļĩāļĒāļ™āļŠāļģāļĄāļģāļĢāļ–āļ”āļģāđ€āļ™āļīāļ™āļāļģāļĢāđ„āļ”āđ‰āđ€āļ­āļ‡
3. āļāļēāļĢāļžāļąāļ’āļ™āļēāļŦāļĨāļąāļāļŠāļđāļ•āļĢāđ‚āļ”āļĒāļāļēāļĢāļžāļąāļ’āļ™āļēāļŠāļ·āđˆāļ­āļāļēāļĢāđ€āļĢāļĩāļĒāļ™āļāļēāļĢāļŠāļ­āļ™
āļāļģāļĢāļžāļąāļ’āļ™ āļģāļŦāļĨāļąāļāļŠāļđāļ•āļĢāđƒāļ™āļĨāļąāļāļĐāļ“āļ°āļ‚āļ­āļ‡āļāļģāļĢāļžāļąāļ’āļ™ āļģāļŠāļ·āđˆ āļ­āļāļģāļĢāđ€āļĢāļĩāļĒāļ™āļāļģāļĢāļŠāļ­āļ™ āļ”āđ‰āļ§āļĒāļāļģāļĢāđ€āļĨāļ·āļ­āļ
āļ›āļĢāļąāļšāļ›āļĢāļļāļ‡āļŦāļĢāļ·āļ­āļˆāļąāļ”āļ—āļģāļŠāļ·āđˆāļ­āļāļģāļĢāđ€āļĢāļĩāļĒāļ™āļāļģāļĢāļŠāļ­āļ™āļ‚āļķāđ‰āļ™āđƒāļŦāļĄāđˆ āļĄāļĩāļĨāļąāļāļĐāļ“āļ°āļ”āļąāļ‡āļ™āļĩāđ‰
3.1 āļ› āļĢ āļ° āđ€ āļ  āļ— āļ‚ āļ­ āļ‡ āļŠāļ·āđˆ āļ­ āļ āļģ āļĢ āđ€ āļĢāļĩ āļĒ āļ™ āļ āļģ āļĢ āļŠ āļ­ āļ™
āļˆāļģāđāļ™āļāļ›āļĢāļ°āđ€āļ āļ—āļ•āļģāļĄāļĨāļąāļāļĐāļ“āļ°āļ‚āļ­āļ‡āļŠāļ·āđˆāļ­āļāļģāļĢāđ€āļĢāļĩāļĒāļ™āļāļģāļĢāļŠāļ­āļ™āđ„āļ”āđ‰āļ”āļąāļ‡āļ™āļĩāđ‰
3.1.1 āļŦ āļ™āļą āļ‡ āļŠāļ· āļ­ āđ€ āļĢāļĩ āļĒ āļ™
āđ€āļ›āđ‡āļ™āļŦāļ™āļąāļ‡āļŠāļ·āļ­āļ—āļĩāđˆāļāļĢāļ°āļ—āļĢāļ§āļ‡āļĻāļķāļāļĐāļģāļ˜āļīāļāļģāļĢāļāļģāļŦāļ™āļ”āđƒāļŦāđ‰āđƒāļŠāđ‰āļŠāļģāļŦāļĢāļąāļšāļāļģāļĢāđ€āļĢāļĩāļĒāļ™āļĄāļĩāļŠāļģāļĢāļ°āļ•āļĢāļ‡āļ—āļĩāđˆāļĢāļ°āļšāļļāđ„āļ§āđ‰āđƒāļ™āļŦāļĨāļąāļāļŠāļđāļ•āļĢāļ­āļĒāđˆāļģāļ‡āļ–āļđāļāļ•āđ‰āļ­āļ‡
āļ­āļģāļˆāļĄāļĩāļĨāļąāļāļĐāļ“āļ°āđ€āļ›āđ‡āļ™āđ€āļĨāđˆāļĄ āđ€āļ›āđ‡āļ™āđāļœāđˆāļ™āļŦāļĢāļ·āļ­āđ€āļ›āđ‡āļ™āļŠāļļāļ”āļāđ‡āđ„āļ”āđ‰
3.1.2 āļ„āļđāđˆāļĄāļ· āļ­ āļ„ āļĢāļđ āđ āļœ āļ™ āļ āļģ āļĢ āļŠ āļ­ āļ™ āđ āļ™ āļ§ āļ āļģ āļĢ āļŠ āļ­ āļ™ āļŦ āļĢāļ· āļ­ āđ€ āļ­ āļ āļŠ āļģ āļĢ āļ­āļ·āđˆ āļ™ āđ†
āļ—āļĩāđˆāļˆāļąāļ”āļ—āļģāļ‚āļķāđ‰āļ™āđ€āļžāļ·āđˆāļ­āļŠāđˆāļ§āļĒāļ„āļĢāļđāđƒāļ™āļāļģāļĢāļˆāļąāļ”āļāļīāļˆāļāļĢāļĢāļĄāļāļģāļĢāđ€āļĢāļĩāļĒāļ™āļāļģāļĢāļŠāļ­āļ™āđāļ•āđˆāļĨāļ°āļĢāļģāļĒāļ§āļīāļŠāļģāđƒāļŦāđ‰āđ€āļ›āđ‡āļ™āđ„āļ›āļ•āļģāļĄāļˆāļļāļ”āļ›āļĢāļ°āļŠāļ‡āļ„āđŒāļ‚āļ­āļ‡āļŦāļĨāļąāļāļŠāļđāļ•āļĢ
3.1.3 āļŦ āļ™āļą āļ‡ āļŠāļ· āļ­ āđ€ āļŠ āļĢāļī āļĄ āļ› āļĢ āļ° āļŠ āļš āļ āļģ āļĢ āļ“āđŒ
āđ€āļ›āđ‡āļ™āļŦāļ™āļąāļ‡āļŠāļ·āļ­āļ—āļĩāđˆāļˆāļąāļ”āļ—āļģāļ‚āļķāđ‰āļ™āđ‚āļ”āļĒāļ„āļģāļ™āļķāļ‡āļ–āļķāļ‡āļ›āļĢāļ°āđ‚āļĒāļŠāļ™āđŒāđƒāļ™āļ”āđ‰āļģāļ™āļāļģāļĢāļĻāļķāļāļĐāļģāļŦāļģāļ„āļ§āļģāļĄāļĢāļđāđ‰āļ‚āļ­āļ‡āļ•āļ™āđ€āļ­āļ‡ āļ„āļ§āļģāļĄāļŠāļ™āļļāļāļŠāļ™āļģāļ™āđ€āļžāļĨāļīāļ”āđ€āļžāļĨāļīāļ™
āļāļģāļĢāļžāļąāļ’āļ™āļģāļŦāļĨāļąāļāļŠāļđāļ•āļĢ āļŦāļ™āđ‰āļģ 28
āļ„āļ§āļģāļĄāļ‹āļģāļšāļ‹āļķāđ‰āļ‡āđƒāļ™āļ„āļļāļ“āļ„āđˆāļģāļ‚āļ­āļ‡āļ āļģāļĐāļģ āļāļģāļĢāđ€āļŠāļĢāļīāļĄāļŠāļĢāđ‰āļģāļ‡āļ—āļąāļāļĐāļ°āđāļĨāļ° āļ™āļīāļŠāļąāļĒāļĢāļąāļāļāļģāļĢāļ­āđˆāļģāļ™ āļāļģāļĢāđ€āļžāļīāđˆāļĄāļžāļđāļ™āļ„āļ§āļģāļĄāļĢāļđāđ‰
āļ„ āļ§ āļģ āļĄ āđ€ āļ‚āđ‰ āļģ āđƒ āļˆ āđƒ āļ™ āļŠāļīāđˆ āļ‡ āļ—āļĩāđˆ āđ€ āļĢāļĩ āļĒ āļ™ āļĢāļđāđ‰ āļ• āļģ āļĄ āļŦ āļĨāļą āļ āļŠāļđ āļ• āļĢ āđƒ āļŦāđ‰ āļ āļ§āđ‰ āļģ āļ‡ āļ‚ āļ§ āļģ āļ‡ āļ‚āļķāđ‰ āļ™
āļŦ āļ™āļą āļ‡ āļŠāļ· āļ­ āļ› āļĢ āļ° āđ€āļ  āļ— āļ™āļĩāđ‰ āđ‚ āļĢ āļ‡ āđ€ āļĢāļĩ āļĒ āļ™ āļ„ āļ§ āļĢ āļˆāļą āļ” āđ„ āļ§āđ‰āļš āļĢāļī āļ āļģ āļĢ āļ„ āļĢāļđ āđ āļĨ āļ° āļ™āļą āļ āđ€ āļĢāļĩ āļĒ āļ™ āđƒ āļ™ āđ‚ āļĢ āļ‡ āđ€ āļĢāļĩ āļĒ āļ™
āļŦāļ™āļąāļ‡āļŠāļ·āļ­āđ€āļŠāļĢāļīāļĄāļ›āļĢāļ°āļŠāļšāļāļģāļĢāļ“āđŒāļˆāļģāđāļ™āļāļ­āļ­āļāđ€āļ›āđ‡āļ™ 4 āļ›āļĢāļ°āđ€āļ āļ— āļ„āļ·āļ­
1. āļŦ āļ™āļą āļ‡ āļŠāļ· āļ­ āļ­āđˆ āļģ āļ™ āļ™ āļ­ āļ āđ€ āļ§ āļĨ āļģ
āđ€āļ›āđ‡āļ™āļŦāļ™āļąāļ‡āļŠāļ·āļ­āļ—āļĩāđˆāļāļĢāļ°āļ—āļĢāļ§āļ‡āļĻāļķāļāļĐāļģāļ˜āļīāļāļģāļĢāļāļģāļŦāļ™āļ”āđƒāļŦāđ‰āđƒāļŠāđ‰āđƒāļ™āļāļģāļĢāđ€āļĢāļĩāļĒāļ™āļ§āļīāļŠāļģāđƒāļ”āļ§āļīāļŠāļģāļŦāļ™āļķāđˆāļ‡āļ•āļģāļĄāļŦāļĨāļąāļāļŠāļđāļ•āļĢāļ™āļ­āļāđ€āļŦāļ™āļ·āļ­āļˆāļģāļāļŦāļ™āļąāļ‡āļŠāļ·āļ­
āđ€ āļĢāļĩ āļĒ āļ™ āļŠ āļģ āļŦ āļĢāļą āļš āđƒ āļŦāđ‰ āļ™āļą āļ āđ€ āļĢāļĩ āļĒ āļ™ āļ­āđˆ āļģ āļ™ āļ™ āļ­ āļ āđ€ āļ§ āļĨ āļģ āđ€ āļĢāļĩ āļĒ āļ™
āđ‚āļ”āļĒāļ–āļ·āļ­āļ§āđˆāļģāļāļīāļˆāļāļĢāļĢāļĄāļāļģāļĢāđ€āļĢāļĩāļĒāļ™āļāļģāļĢāļŠāļ­āļ™āđ€āļāļĩāđˆāļĒāļ§āļāļąāļšāļŦāļ™āļąāļ‡āļŠāļ·āļ­āļ™āļĩāđ‰āđ€āļ›āđ‡āļ™āļŠāđˆāļ§āļ™āļŦāļ™āļķāđˆāļ‡āļ‚āļ­āļ‡āļāļģāļĢāđ€āļĢāļĩāļĒāļ™āļ•āļģāļĄāļŦāļĨāļąāļāļŠāļđāļ•āļĢ
2. āļŦ āļ™āļą āļ‡ āļŠāļ· āļ­ āļ­āđˆ āļģ āļ™ āđ€ āļžāļīāđˆ āļĄ āđ€ āļ•āļī āļĄ
āđ€āļ›āđ‡ āļ™ āļŦāļ™āļąāļ‡āļŠāļ·āļ­āļ—āļĩāđˆāļĄāļĩāļŠāļģāļĢāļ°āļ­āļīāļ‡āļŦāļĨāļąāļāļŠāļđāļ•āļĢāļŠāļģāļŦāļĢāļąāļšāđƒāļŦāđ‰āļ™āļąāļāđ€āļĢāļĩāļĒāļ™ āļ­āđˆāļģāļ™āđ€āļžāļ·āđˆāļ­āļĻāļķāļāļĐāļģāļŦ āļģāļ„āļ§āļģāļĄāļĢāļđāđ‰āđ€āļžāļīāđˆāļĄāđ€āļ•āļīāļĄāļ”āđ‰āļ§āļĒāļ•āļ™āđ€āļ­āļ‡
āļ• āļģ āļĄ āļ„ āļ§ āļģ āļĄ āđ€āļŦ āļĄ āļģ āļ° āļŠ āļĄ āļāļąāļš āļ§āļąāļĒ āđ āļĨ āļ° āļ„ āļ§ āļģ āļĄ āļŠ āļģ āļĄ āļģ āļĢ āļ– āđƒ āļ™ āļ āļģ āļĢ āļ­āđˆāļģ āļ™ āļ‚ āļ­ āļ‡ āđ āļ•āđˆāļĨ āļ° āļšāļļ āļ„ āļ„ āļĨ
āļŦāļ™āļąāļ‡āļŠāļ·āļ­āļ›āļĢāļ°āđ€āļ āļ—āļ™āļĩāđ‰āđ€āļ„āļĒāđ€āļĢāļĩāļĒāļāļ§āđˆāļģāļŦāļ™āļąāļ‡āļŠāļ·āļ­āļ­āđˆāļģāļ™āļ›āļĢāļ°āļāļ­āļš
3.āļŦ āļ™āļąāļ‡āļŠāļ· āļ­āļ­āļļāđ€āļ—āļĻ āđ€āļ›āđ‡ āļ™ āļŦāļ™āļąāļ‡ āļŠāļ·āļ­āļŠāļģāļŦāļĢāļąāļšāđƒāļŠāđ‰āļ„āđ‰āļ™ āļ„āļ§āđ‰āļģāļ­āđ‰āļģāļ‡āļ­āļīāļ‡āđ€āļāļĩāđˆāļĒāļ§āļāļąāļšāļāļģāļĢāđ€āļĢāļĩāļĒāļ™
āđ‚āļ”āļĒāļĄāļĩāļāļģāļĢāđ€āļĢāļĩāļĒāļšāđ€āļĢāļĩāļĒāļ‡āđ€āļŠāļīāļ‡āļ§āļīāļŠāļģāļāļģāļĢ
4. āļŦ āļ™āļą āļ‡ āļŠāļ· āļ­ āļŠāđˆ āļ‡ āđ€ āļŠ āļĢāļī āļĄ āļ āļģ āļĢ āļ­āđˆ āļģ āļ™
āđ€āļ›āđ‡ āļ™ āļŦāļ™āļąāļ‡āļŠāļ·āļ­āļ—āļĩāđˆāļˆāļąāļ”āļ—āļģāļ‚āļķāđ‰āļ™āđ‚āļ”āļĒāļĄāļĩāļ§āļąāļ•āļ–āļļāļ›āļĢāļ°āļŠāļ‡āļ„āđŒāđ€āļ™āđ‰āļ™āđ„āļ›āđƒāļ™āļ—āļģāļ‡āļŠāđˆāļ‡āđ€āļŠāļĢāļīāļĄāđƒāļŦāđ‰āļœāļđāđ‰āļ­āđˆāļģāļ™āđ€āļāļīāļ”āļ—āļąāļāļĐāļ°āđƒāļ™āļāļģāļĢāļ­āđˆāļģāļ™
āđāļĨāļ°āļĄāļĩāļ™āļīāļŠāļąāļĒāļĢāļąāļāļāļģāļĢāļ­āđˆāļģāļ™āļĄāļģāļāļĒāļīāđˆāļ‡āļ‚āļķāđ‰āļ™āļ­āļģāļˆāđ€āļ›āđ‡āļ™āļŦāļ™āļąāļ‡āļŠāļ·āļ­āļ§āļĢāļĢāļ“āļ„āļ”āļĩāļ™āļ§āļ™āļīāļĒāļģāļĒ āļ™āļīāļĒāļģāļĒ āļŊāļĨāļŊāļ—āļĩāđˆāļĄāļĩāļĨāļąāļāļĐāļ“āļ°āđ„āļĄāđˆāļ‚āļąāļ”āļ•āđˆāļ­āļ§āļąāļ’āļ™āļ˜āļĢāļĢāļĄ
āļ›āļĢāļ°āđ€āļžāļ“āļĩāđāļĨāļ°āļĻāļĩāļĨāļ˜āļĢāļĢāļĄāļ­āļąāļ™āļ”āļĩāļ‡āļģāļĄ āđƒāļŦāđ‰āļ„āļ§āļģāļĄāļĢāļđāđ‰ āļĄāļĩāļ„āļ•āļīāđāļĨāļ°āļŠāļģāļĢāļ°āļ›āļĢāļ°āđ‚āļĒāļŠāļ™āđŒ
3.1.4 āđ āļš āļš āļāļķ āļ āļŦāļą āļ” āđ€āļ›āđ‡ āļ™ āļŠāļ·āđˆ āļ­ āļ āļģ āļĢāđ€ āļĢāļĩ āļĒ āļ™ āļŠ āļģāļŦ āļĢāļąāļš āđƒ āļŦāđ‰ āļœāļđāđ‰āđ€āļĢāļĩ āļĒ āļ™ āđ„āļ”āđ‰ āļāļķ āļ āļ› āļāļī āļšāļą āļ•āļī
āđ€āļžāļ·āđˆāļ­āļŠāđˆāļ§āļĒāđ€āļŠāļĢāļīāļĄāđƒāļŦāđ‰āđ€āļāļīāļ”āļ—āļąāļāļĐāļ°āđāļĨāļ°āļ„āļ§āļģāļĄāđāļ•āļāļ‰āļģāļ™āđƒāļ™āļšāļ—āđ€āļĢāļĩāļĒāļ™
3.1.5āļŠāļ·āđˆāļ­āļāļģāļĢāđ€āļĢāļĩāļĒāļ™āļāļģāļĢāļŠāļ­āļ™āļ­āļ·āđˆāļ™āđ† āđ€āļŠāđˆāļ™ āļŠāļ·āđˆāļ­āļ›āļĢāļ°āļŠāļĄ āļ§āļĩāļ”āļĩāļ—āļąāļĻāļ™āđŒ āđ€āļ—āļ›āļšāļąāļ™āļ—āļķāļāđ€āļŠāļĩāļĒāļ‡ āļ āļģāļžāļžāļĨāļīāļ
āđāļœāđˆāļ™āļ āļģāļž āđ€āļ›āđ‡āļ™āļ•āđ‰āļ™
āļŠāļ·āđˆ āļ­ āļ āļģ āļĢ āđ€āļĢāļĩ āļĒ āļ™ āļ āļģāļĢ āļŠ āļ­ āļ™ āļ”āļą āļ‡ āļ āļĨāđˆāļģ āļ§ āļ‚āđ‰ āļģāļ‡ āļ•āđ‰ āļ™ āđ‚ āļĢ āļ‡ āđ€āļĢāļĩ āļĒ āļ™ āļŠ āļģāļĄ āļģāļĢ āļ– āđ€āļĨāļ· āļ­ āļ āđƒ āļŠāđ‰
āļ›āļĢāļąāļšāļ›āļĢāļļāļ‡āļŦāļĢāļ·āļ­āļˆāļąāļ”āļ—āļģāļ‚āļķāđ‰āļ™āđ€āļžāļ·āđˆāļ­āđƒāļŠāđ‰āđƒāļ™āļāļģāļĢāļˆāļąāļ”āļāļīāļˆāļāļĢāļĢāļĄāļāļģāļĢāđ€āļĢāļĩāļĒāļ™āļāļģāļĢāļŠāļ­āļ™āđ„āļ”āđ‰āļ•āļģāļĄāļ„āļ§āļģāļĄāđ€āļŦāļĄāļģāļ°āļŠāļĄ
3.2 āļāļģāļĢāđ€āļĨāļ·āļ­āļāđƒāļŠāđ‰āļŠāļ·āđˆāļ­āļāļģāļĢāđ€āļĢāļĩāļĒāļ™āļāļģāļĢāļŠāļ­āļ™
āđ€āļ™āļ·āđˆ āļ­āļ‡ āļˆāļģāļāļŠāļ·āđˆ āļ­āļāļģāļĢāđ€āļĢāļĩāļĒāļ™ āļāļģāļĢāļŠāļ­āļ™ āļĄāļĩāļŦ āļĨāļģāļĒāļ›āļĢāļ° āđ€āļ  āļ—āļ•āļģāļĄāļ—āļĩāđˆāļāļĨāđˆāļģāļ§āļĄāļģāļ‚āđ‰āļģāļ‡ āļ•āđ‰āļ™ āđāļĨāđ‰āļ§
āđāļĨ āļ° āļŠāļ·āđˆ āļ­ āļ āļģāļĢāđ€āļĢāļĩ āļĒ āļ™ āļāļģāļĢ āļŠ āļ­ āļ™ āđāļ•āđˆāļĨ āļ° āļ› āļĢāļ° āđ€āļ  āļ— āļāđ‡āļĄāļĩāļĨāļąāļ āļĐ āļ“ āļ° āđ€āļ‰ āļž āļģāļ° āļ—āļĩāđˆ āđāļ• āļ āļ•āđˆāļģāļ‡ āļāļąāļ™ āļ­āļ­ āļ āđ„ āļ›
āļ­āļĩ āļ āļ—āļąāđ‰ āļ‡ āļŠāļ·āđˆ āļ­ āļ āļģāļĢ āđ€ āļĢāļĩ āļĒ āļ™ āļ āļģāļĢ āļŠ āļ­ āļ™ āļ—āļĩāđˆ āļœ āļĨāļī āļ• āļˆ āļģāļ āļŠāđˆ āļ§ āļ™ āļ āļĨ āļģ āļ‡ āļāđ‡ āļĄāļąāļ āļˆ āļ° āđƒ āļŦāđ‰ āđ€āļ™āļ·āđ‰ āļ­ āļŦ āļģ āļ—āļąāđˆ āļ§ āđ„ āļ› āđ†
āļāļģāļĢāļžāļąāļ’āļ™āļģāļŦāļĨāļąāļāļŠāļđāļ•āļĢ āļŦāļ™āđ‰āļģ 29
āļ‹āļķāđˆ āļ‡ āđ„ āļĄāđˆ āđ€ āļˆ āļģ āļ° āļˆ āļ‡ āđ€ āļ‰ āļž āļģ āļ° āļ—āđ‰ āļ­ āļ‡ āļ–āļīāđˆ āļ™ āđƒ āļ” āļ—āđ‰ āļ­ āļ‡ āļ–āļīāđˆ āļ™ āļŦ āļ™āļķāđˆ āļ‡
āļ‰āļ°āļ™āļąāđ‰āļ™āđ‚āļĢāļ‡āđ€āļĢāļĩāļĒāļ™āļˆāļķāļ‡āļ„āļ§āļĢāđ€āļĨāļ·āļ­āļāđƒāļŠāđ‰āļŠāļ·āđˆāļ­āļāļģāļĢāđ€āļĢāļĩāļĒāļ™āļāļģāļĢāļŠāļ­āļ™āđƒāļŦāđ‰āđ€āļŦāļĄāļģāļ°āļŠāļĄāļāļąāļšāļŠāļ āļģāļžāļ‚āļ­āļ‡āļ—āđ‰āļ­āļ‡āļ–āļīāđˆāļ™āļ•āļ™ āđ‚āļ”āļĒāļĄāļĩāļ‚āļąāđ‰āļ™āļ•āļ­āļ™āļ”āļąāļ‡āļ™āļĩāđ‰
3.2.1āļ§āļīāđ€āļ„āļĢāļģāļ°āļŦāđŒ āļŦāļĨāļąāļāļŠāļđāļ•āļĢ āđ‚āļ”āļĒāļ§āļīāđ€āļ„āļĢāļģāļ°āļŦāđŒ āļˆāļļāļ”āļ›āļĢāļ°āļŠāļ‡āļ„āđŒ āļ„āļģāļ­āļ˜āļīāļšāļģāļĒ/āļ„āļģāļ­āļ˜āļīāļšāļģāļĒāļĢāļģāļĒāļ§āļīāļŠ āļģ
āđāļĨāļ°āļ„āļģāļšāđ€āļ§āļĨāļģāđ€āļĢāļĩāļĒāļ™ āļ—āļĩāđˆāļ›āļĢāļģāļāļāđƒāļ™āļŦāļĨāļąāļāļŠāļđāļ•āļĢāļ§āđˆāļģ āļ§āļīāļŠāļģ/āļĢāļģāļĒāļ§āļīāļŠāļģāļ™āļąāđ‰āļ™āļĄāļļāđˆāļ‡āđƒāļŦāđ‰āļœāļđāđ‰āđ€āļĢāļĩāļĒāļ™āđ€āļāļīāļ”āļ„āļ§āļģāļĄāļĢāļđāđ‰ āđ€āļˆāļ•āļ„āļ•āļī āļ„āđˆāļģāļ™āļīāļĒāļĄ āļ—āļąāļāļĐāļ°
āđ āļĨ āļ° āļ āļģ āļĢāļ› āļāļī āļšāļą āļ•āļī āļ­ āļĒāđˆāļģāļ‡ āđ„ āļĢ āļĄāļĩāļ‚ āļ­ āļš āļ‚āđˆāļģ āļĒ āđ€āļ™āļ·āđ‰ āļ­ āļŦ āļģ āđ€āļžāļĩ āļĒāļ‡ āđƒ āļ” āđ āļĨ āļ° āļĄāļĩāļ„ āļģ āļš āđ€āļ§ āļĨ āļģ āđ€āļĢāļĩ āļĒ āļ™ āđ€āļ—āđˆāļģ āđ„ āļĢ
āđ€āļžāļ·āđˆāļ­āļ™āļģāļĄāļģāļāļģāļŦāļ™āļ”āļŠāļ·āđˆāļ­āļāļģāļĢāđ€āļĢāļĩāļĒāļ™āļāļģāļĢāļŠāļ­āļ™āļ­āļĒāđˆāļģāļ‡āđ€āļŦāļĄāļģāļ°āļŠāļĄāđāļĨāļ°āļĄāļĩāļ›āļĢāļ°āļŠāļīāļ—āļ˜āļīāļ āļģāļž
3.2.2 āļŠ āļģ āļĢ āļ§ āļˆ āļĢ āļ§ āļš āļĢ āļ§ āļĄ āļŠāļ·āđˆ āļ­ āļ āļģ āļĢ āđ€ āļĢāļĩ āļĒ āļ™ āļ āļģ āļĢ āļŠ āļ­ āļ™
āļ—āļĩāđˆāļĄāļĩāđ€āļ™āļ·āđ‰āļ­āļŦāļģāļŠāļģāļĢāļ°āđ€āļāļĩāđˆāļĒāļ§āļ‚āđ‰āļ­āļ‡āļŦāļĢāļ·āļ­āļŠāļ­āļ”āļ„āļĨāđ‰āļ­āļ‡āļāļąāļšāļˆāļļāļ”āļ›āļĢāļ°āļŠāļ‡āļ„āđŒāđāļĨāļ°āļ„āļģāļ­āļ˜āļīāļšāļģāļĒ/āļ„āļģāļ­āļ˜āļīāļšāļģāļĒāļĢāļģāļĒāļ§āļīāļŠāļģāļˆāļģāļāđāļŦāļĨāđˆāļ‡āļ•āđˆāļģāļ‡āđ†āđ€āļŠāđˆāļ™
āļŦāđ‰ āļ­ āļ‡ āļŠ āļĄāļļ āļ” āļŠ āļ– āļģ āļšāļą āļ™ āļ āļģ āļĢ āļĻāļķ āļ āļĐ āļģ āđƒ āļ™ āļ—āđ‰ āļ­ āļ‡ āļ–āļīāđˆ āļ™ āļĢāđ‰ āļģ āļ™ āļˆ āļģ āļŦ āļ™āđˆ āļģ āļĒ āļŦ āļ™āļą āļ‡ āļŊ āļĨ āļŊ
āđ€āļžāļ·āđˆāļ­āļ™āļģāļĄāļģāļĻāļķāļāļĐāļģāļ§āļīāđ€āļ„āļĢāļģāļ°āļŦāđŒāļ„āļ§āļģāļĄāđ€āļŦāļĄāļģāļ°āļŠāļĄāđāļĨāļ°āļŠāļ­āļ”āļ„āļĨāđ‰āļ­āļ‡āļāļąāļšāļŦāļĨāļąāļāļŠāļđāļ•āļĢ
3.2.3āļ§āļīāđ€āļ„āļĢāļģāļ°āļŦāđŒāļŠāļ·āđˆāļ­āļāļģāļĢāđ€āļĢāļĩāļĒāļ™āļāļģāļĢāļŠāļ­āļ™ āļ—āļĩāđˆāđ„āļ”āđ‰āļˆāļģāļāļāļģāļĢāļŠāļģāļĢāļ§āļˆāđāļĨāļ°āļĢāļ§āļšāļĢāļ§āļĄāđ„āļ§āđ‰āļ•āļģāļĄ āļ‚āđ‰āļ­
3.2.2
āđ€āļžāļ·āđˆāļ­āļžāļīāļˆāļģāļĢāļ“āļģāļ§āđˆāļģāļŠāļ·āđˆāļ­āļāļģāļĢāđ€āļĢāļĩāļĒāļ™āļāļģāļĢāļŠāļ­āļ™āļ”āļąāļ‡āļāļĨāđˆāļģāļ§āļŠāļģāļĄāļģāļĢāļ–āļ™āļģāļĄāļģāđƒāļŠāđ‰āļ›āļĢāļ°āļāļ­āļšāļāļģāļĢāđ€āļĢāļĩāļĒāļ™āļāļģāļĢāļŠāļ­āļ™āļ•āļģāļĄāļŦāļĨāļąāļāļŠāļđāļ•āļĢāđ„āļ”āđ‰āļŦāļĢāļ·āļ­āđ„āļĄāđˆ
āđ€āļžāļĩāļĒāļ‡āđƒāļ”
3.3 āļāļģāļĢāļ›āļĢāļąāļšāļ›āļĢāļļāļ‡āļŠāļ·āđˆāļ­āļāļģāļĢāđ€āļĢāļĩāļĒāļ™āļāļģāļĢāļŠāļ­āļ™
āđ‚āļĢāļ‡āđ€āļĢāļĩāļĒāļ™āļ­āļģāļˆāļ›āļĢāļąāļšāļ›āļĢāļļāļ‡āļŠāļ·āđˆāļ­āļāļģāļĢāđ€āļĢāļĩāļĒāļ™āļāļģāļĢāļŠāļ­āļ™āļ—āļąāđ‰āļ‡āļŦāļ™āļąāļ‡āļŠāļ·āļ­āđ€āļĢāļĩāļĒāļ™ āļ„āļđāđˆāļĄāļ·āļ­āļ„āļĢāļđ āđāļœāļ™ āļāļģāļĢāļŠāļ­āļ™
āđāļ™āļ§āļāļģāļĢāļŠāļ­āļ™āļŦāļ™āļąāļ‡āļŠāļ·āļ­āđ€āļŠāļĢāļīāļĄāļ›āļĢāļ°āļŠāļšāļāļģāļĢāļ“āđŒ āđƒāļŦāđ‰āļ„āļĢāļ­āļšāļ„āļĨāļļāļĄāđ€āļ™āļ·āđ‰āļ­āļŦāļģāļ—āļĩāđˆāļ›āļĢāļąāļšāļĢāļģāļĒāļĨāļ°āđ€āļ­āļĩāļĒāļ” āļŦāļĢāļ·āļ­āđƒāļŦāđ‰āđ€āļ›āđ‡āļ™āļ›āļąāļˆāļˆāļļāļšāļąāļ™āđ„āļ”āđ‰
3.4 āļāļģāļĢāļˆāļąāļ”āļ—āļģāļŠāļ·āđˆāļ­āļāļģāļĢāđ€āļĢāļĩāļĒāļ™āļāļģāļĢāļŠāļ­āļ™
āđ€āļĄāļ·āđˆāļ­āđ‚āļĢāļ‡āđ€āļĢāļĩāļĒāļ™āđ„āļ”āđ‰āļ§āļīāđ€āļ„āļĢāļģāļ°āļŦāđŒāļŠāļ·āđˆāļ­āļāļģāļĢāđ€āļĢāļĩāļĒāļ™āļāļģāļĢāļŠāļ­āļ™āđ€āļžāļ·āđˆāļ­āđ€āļĨāļ·āļ­āļāđƒāļŠāđ‰āđƒāļŦāđ‰āđ€āļŦāļĄāļģāļ°āļŠāļĄāļāļąāļšāļŠāļ āļģāļžāļ‚āļ­āļ‡āļ—āđ‰āļ­āļ‡āļ–āļīāđˆāļ™āđāļĨāđ‰āļ§āļžāļšāļ§āđˆāļģ
āļĄāļĩāļ„āļ§āļģāļĄāļˆāļģāđ€āļ›āđ‡āļ™āļ—āļĩāđˆāđ‚āļĢāļ‡āđ€āļĢāļĩāļĒāļ™āļˆāļ°āļ•āđ‰āļ­āļ‡āļˆāļąāļ”āļ—āļģāļŠāļ·āđˆāļ­āļāļģāļĢāđ€āļĢāļĩāļĒāļ™āļāļģāļĢāļŠāļ­āļ™āļ‚āļķāđ‰āļ™āđƒāļŦāļĄāđˆāđ€āļžāļ·āđˆāļ­āđƒāļŦāđ‰āļŠāļģāļĄāļģāļĢāļ–āļ™āļģāđ„āļ›āđƒāļŠāđ‰āļˆāļąāļ”āļāļīāļˆāļāļĢāļĢāļĄāļāļģāļĢāđ€āļĢāļĩāļĒāļ™āļ
āļģāļĢāļŠāļ­āļ™āđƒāļŦāđ‰āļĄāļĩāļ›āļĢāļ°āļŠāļīāļ—āļ˜āļīāļ āļģāļžāļĒāļīāđˆāļ‡āļ‚āļķāđ‰āļ™ āđ€āļŠāđˆāļ™ āļŦāļ™āļąāļ‡āļŠāļ·āļ­āđ€āļĢāļĩāļĒāļ™ āļ„āļđāđˆāļĄāļ·āļ­āļ„āļĢāļđ āđāļœāļ™āļāļģāļĢāļŠāļ­āļ™ āļŦāļ™āļąāļ‡āļŠāļ·āļ­āđ€āļŠāļĢāļīāļĄāļ›āļĢāļ°āļŠāļšāļāļģāļĢāļ“āđŒ āđāļšāļšāļāļķāļāļŦāļąāļ”
āļŠāļ·āđˆāļ­āļāļģāļĢāđ€āļĢāļĩāļĒāļ™āļāļģāļĢāļŠāļ­āļ™āļ­āļ·āđˆāļ™āđ† āđ€āļ›āđ‡āļ™āļ•āđ‰āļ™
4. āļ āļēāļĢ āļžāļą āļ’ āļ™ āļēāļŦ āļĨāļą āļ āļŠāļđ āļ• āļĢ āđ‚āļ” āļĒ āļ āļēāļĢāļˆāļą āļ” āļ— āļēāļ§āļī āļŠ āļē/āļĢāļēāļĒ āļ§āļī āļŠ āļēāđ€āļžāļīāđˆ āļĄ āđ€āļ•āļī āļĄ āļ‚āļķāđ‰ āļ™ āļĄ āļēāđƒāļŦ āļĄāđˆ
āđāļ™āļ§āļāļēāļĢāļˆāļąāļ”āļ—āļēāļ§āļīāļŠāļē/āļĢāļēāļĒāļ§āļīāļŠāļēāđ€āļžāļīāđˆāļĄāđ€āļ•āļīāļĄ
āļāļģāļĢāļžāļąāļ’āļ™āļģāļŦāļĨāļąāļāļŠāļđāļ•āļĢāļĨāļąāļāļĐāļ“āļ°āļ™āļĩāđ‰āđ€āļ›āđ‡āļ™āļāļģāļĢāļˆāļąāļ”āļ—āļģāļ§āļīāļŠāļģāļŦāļĢāļ·āļ­āļĢāļģāļĒāļ§āļīāļŠāļģāļ‚āļķāđ‰āļ™āđƒāļŦāļĄāđˆāļŦāļĨāļąāļ‡āļˆāļģāļāļ—āļĩāđˆāļĻāļķāļāļĐāļģāļĄāļģāđāļĨāđ‰āļ§āļžāļšāļ§āđˆāļģ
āļŠāļīāđˆāļ‡āļ—āļĩāđˆāļ„āļ§āļĢāļžāļąāļ’āļ™āļģāļ™āļąāđ‰āļ™āđ„āļĄāđˆāļĄāļĩāļ›āļĢāļģāļāļāļ­āļĒāļđāđˆāđƒāļ™ āļŦāļĨāļąāļāļŠāļđ āļ•āļĢāļ‚āļ­āļ‡āļāļĨāļļāđˆāļĄāļ›āļĢāļ°āļŠāļšāļāļģāļĢāļ“āđŒāļŦ āļĢāļ·āļ­āļĢāļģāļĒāļ§āļīāļŠāļģ/āļāļĨāļļāđˆāļĄāļ§āļīāļŠāļģāđƒāļ”āđ†
āđƒāļ™ āļŦ āļĨāļąāļāļŠāļđ āļ•āļĢāđāļāļ™ āļāļĨ āļģāļ‡ āļāļģāļĢāļžāļąāļ’ āļ™ āļģāļŦ āļĨāļąāļāļŠāļđ āļ•āļĢāđ‚āļ”āļĒāļāļģāļĢāļˆāļąāļ”āļ— āļģāļĢāļģāļĒāļ§āļīāļŠ āļģ/āļĢāļģāļĒāļ§āļīāļŠ āļģāļ‚āļķāđ‰ āļ™ āđƒ āļŦ āļĄāđˆāļ™āļĩāđ‰
āļ„āļ§āļĢāļ”āļģāđ€āļ™āļīāļ™āļāļģāļĢāđƒāļ™āļĢāļđāļ›āđāļšāļšāļ‚āļ­āļ‡āļ„āļ“āļ°āļ—āļģāļ‡āļģāļ™āđ‚āļ”āļĒāļĄāļĩāļ‚āļąāđ‰āļ™āļ•āļ­āļ™āļāļģāļĢāļˆāļąāļ”āļ—āļģāļ”āļąāļ‡āļ™āļĩāđ‰
āļāļģāļĢāļžāļąāļ’āļ™āļģāļŦāļĨāļąāļāļŠāļđāļ•āļĢ āļŦāļ™āđ‰āļģ 30
1 . āļĻāļķ āļ āļĐ āļģ āļˆāļļ āļ” āļŦ āļĄ āļģ āļĒ āļ‚ āļ­ āļ‡ āļŦ āļĨāļą āļ āļŠāļđ āļ• āļĢ āļˆāļļ āļ” āļ› āļĢ āļ° āļŠ āļ‡ āļ„āđŒ āđ āļĨ āļ° āđ‚ āļ„ āļĢ āļ‡ āļŠ āļĢāđ‰ āļģ āļ‡
āđ€āļ™āļ·āđ‰ āļ­ āļŦ āļģāļ‚ āļ­ āļ‡ āļ āļĨāļļāđˆāļĄ āļ› āļĢ āļ° āļŠ āļš āļ āļģāļĢ āļ“āđŒ /āļ āļĨāļļāđˆāļĄāļ§āļīāļŠ āļģ/āļĢ āļģāļĒ āļ§āļīāļŠ āļģāļ•āđˆāļģāļ‡ āđ† āļˆ āļģāļ āļŦ āļĨāļąāļ āļŠāļđ āļ• āļĢ āđ āļ āļ™ āļ āļĨ āļģ āļ‡
āđ€āļžāļ·āđˆāļ­āđƒāļŠāđ‰āđ€āļ›āđ‡āļ™āļ‚āđ‰āļ­āļĄāļđāļĨāļžāļ·āđ‰āļ™āļāļģāļ™āļ›āļĢāļ°āļāļ­āļšāļāļģāļĢāļžāļīāļˆāļģāļĢāļ“āļģāļˆāļąāļ”āļ—āļģāđāļĨāļ°āđ€āļžāļ·āđˆāļ­āļ›āđ‰āļ­āļ‡āļāļąāļ™āđ„āļĄāđˆāđƒāļŦāđ‰āđ€āļāļīāļ”āļāļģāļĢāļ‹āđ‰āļģāļ‹āđ‰āļ­āļ™āļāļąāļšāđ€āļ™āļ·āđ‰āļ­āļŦāļģāļ—āļĩāđˆāļĄāļĩāļ­āļĒāļđāđˆ
2 .
āļ™āļģāđ€āļ­āļģāļœāļĨāļāļģāļĢāļĻāļķāļāļĐāļģāļœāļĨāļāļģāļĢāļ§āļīāđ€āļ„āļĢāļģāļ°āļŦāđŒāļŠāļ āļģāļžāļ—āļĩāđˆāļ„āļ§āļĢāļˆāļ°āđ€āļ›āđ‡āļ™āļ‚āļ­āļ‡āļāļģāļĢāļˆāļąāļ”āļāļģāļĢāļĻāļķāļāļĐāļģāļ—āļĩāđˆāļŠāļ­āļ”āļ„āļĨāđ‰āļ­āļ‡āļāļąāļšāļ„āļ§āļģāļĄāđ€āļ›āļĨāļĩāđˆāļĒāļ™āđāļ›āļĨāļ‡āļ‚āļ­
āļ‡āļ—āđ‰āļ­āļ‡āļ–āļīāđˆāļ™ āļ—āļĩāđˆāđ„āļ”āđ‰āļˆāļģāļāļāļģāļĢāļ§āļģāļ‡āđāļœāļ™āļ­āļĒāđˆāļģāļ‡āļĄāļĩāļĒāļļāļ—āļ˜āļĻāļģāļŠāļ•āļĢāđŒāļĄāļģāđƒāļŠāđ‰āđ€āļ›āđ‡āļ™āļ‚āđ‰āļ­āļĄāļđāļĨāđƒāļ™āļāļģāļĢāļāļģāļŦāļ™āļ”āļˆāļļāļ”āļ›āļĢāļ°āļŠāļ‡āļ„āđŒāđāļĨāļ°āđ€āļ™āļ·āđ‰āļ­āļŦāļģ
3. āļāļģāļŦāļ™āļ”āļˆāļļāļ”āļ›āļĢāļ°āļŠāļ‡āļ„āđŒāļ‚āļ­āļ‡āļ§āļīāļŠāļģ/āļĢāļģāļĒāļ§āļīāļŠāļģāļ—āļĩāđˆāļˆāļ°āļ”āļģāđ€āļ™āļīāļ™āļāļģāļĢāļˆāļąāļ”āļ—āļģāļ‚āļķāđ‰āļ™āđƒāļŦāļĄāđˆ āđ‚āļ”āļĒ
3 .1 āļ§āļīāđ€ āļ„ āļĢ āļģ āļ° āļŦāđŒ āļˆ āļģ āļ āļ›āļą āļ āļŦ āļģ /āļ„ āļ§ āļģāļĄ āļ•āđ‰ āļ­ āļ‡ āļ āļģ āļĢ āļ‚ āļ­ āļ‡ āļ—āđ‰ āļ­ āļ‡ āļ–āļīāđˆ āļ™ āļ‹āļķāđˆ āļ‡ āđ„ āļ”āđ‰ āđ āļāđˆ
āļŠāļīāđˆāļ‡āļ—āļĩāđˆāļ•āđ‰āļ­āļ‡āļāļģāļĢāđƒāļŦāđ‰āļĢāļđāđ‰āļžāļĪāļ•āļīāļāļĢāļĢāļĄāļ—āļĩāđˆāļ•āđ‰āļ­āļ‡āļāļģāļĢāđƒāļŦāđ‰āđ€āļāļīāļ”āđāļĨāļ°āđ€āļ‡āļ·āđˆāļ­āļ™āđ„āļ‚āļ•āđˆāļģāļ‡āđ† (āļ–āđ‰āļģāļĄāļĩ)
3 . 2
āļāļģāļŦ āļ™āļ”āļˆāļļāļ”āļ›āļĢāļ°āļŠāļ‡āļ„āđŒāđƒāļŦāđ‰āļ„āļĢāļ­āļšāļ„āļĨāļļāļĄāļāļąāļšāļŠāļ āļģāļž āļ—āļĩāđˆāļ•āđ‰āļ­āļ‡āļāļģāļĢāđƒāļŦāđ‰āđ€āļāļīāļ”āļāļąāļšāļœāļđāđ‰āđ€āļĢāļĩāļĒāļ™ āđ€āļĄāļ·āđˆāļ­āđ€āļĢāļĩāļĒāļ™ āļˆāļšāļĢāļģāļĒāļ§āļīāļŠāļģāļ™āļąāđ‰ āļ™
āđ„āļĄāđˆāđƒāļŠāđˆāļāļģāļĢāļ”āļģāđ€āļ™āļīāļ™āļāļģāļĢāļ‡āļģāļ™āļŦāļĢāļ·āļ­āļāļīāļˆāļāļĢāļĢāļĄ
4.āļāļģāļŦāļ™āļ”āđ€āļ™āļ·āđ‰āļ­āļŦāļģāđ‚āļ”āļĒāļāļģāļĢāļ§āļīāđ€āļ„āļĢāļģāļ°āļŦāđŒāļˆāļģāļāļˆāļļāļ”āļ›āļĢāļ°āļŠāļ‡āļ„āđŒāļ‹āļķāđˆāļ‡āļĢāļ°āļšāļļāļ„āļģāļŦāļĨāļąāļāļ‚āļ­āļ‡āļˆāļļāļ”āļ›āļĢāļ°āļŠāļ‡āļ„āđŒāļĢāļģāļĒāļ§āļīāļŠāļģāļ™āļąāđ‰āļ™
āļ‹āļķāđˆāļ‡āļ›āļĢāļ°āļāļ­āļšāļ”āđ‰āļ§āļĒāļŠāđˆāļ§āļ™āļ—āļĩāđˆāđ€āļ›āđ‡ āļ™āļ„āļ§āļģāļĄāļĢāļđāđ‰ (āļŠāļīāđˆāļ‡āļ—āļĩāđˆāđƒāļŦāđ‰āļœāļđāđ‰āđ€āļĢāļĩāļĒāļ™/āļĻāļķāļāļĐāļģ) āđāļĨāļ°āļŠāđˆāļ§āļ™āļ—āļĩāđˆāđ€āļ›āđ‡ āļ™āļ—āļąāļāļĐāļ° (āļŠāļīāđˆāļ‡āļ—āļĩāđˆāļ•āđ‰āļ­āļ‡āļāļģāļĢāļāļķāļ)
āđ€āļ™āļ·āđ‰āļ­āļŦāļģāļ—āļĩāđˆāļāļģāļŦāļ™āļ”āļ™āļĩāđ‰āļ•āđ‰āļ­āļ‡
4.1 āļŠāļ­āļ”āļ„āļĨāđ‰āļ­āļ‡āļāļąāļšāļˆāļļāļ”āļ›āļĢāļ°āļŠāļ‡āļ„āđŒāļĢāļģāļĒāļ§āļīāļŠāļģ
4.2 āļ›āļĢāļ°āļāļ­āļšāļ”āđ‰āļ§āļĒāļŠāđˆāļ§āļ™āļ—āļĩāđˆāđ€āļ›āđ‡āļ™āļ„āļ§āļģāļĄāļĢāļđāđ‰āđāļĨāļ°āļ—āļąāļāļĐāļ°
4.3 āđ€āļŦāļĄāļģāļ°āļŠāļĄāļāļąāļšāļ§āļąāļĒāđāļĨāļ°āļžāļ·āđ‰āļ™āļ„āļ§āļģāļĄāļĢāļđāđ‰āļ‚āļ­āļ‡āļœāļđāđ‰āđ€āļĢāļĩāļĒāļ™
4.4 āđ€āļŦāļĄāļģāļ°āļŠāļĄāļāļąāļšāļ„āļģāļšāđ€āļĢāļĩāļĒāļ™
4.5āđ„āļĄāđˆāļ‚āļąāļ”āļ•āđˆāļ­āļ„āļ§āļģāļĄāļĄāļąāđˆāļ™ āļ„āļ‡āļ‚āļ­āļ‡āļŠāļģāļ•āļī āļĢāļ°āļšāļšāļāļģāļĢāļ›āļāļ„āļĢāļ­āļ‡āļ•āļģāļĄāļŦ āļĨāļąāļ‡āļ›āļĢāļ°āļŠ āļģāļ˜āļī āļ›āđ„āļ•āļĒ
āļ­āļąāļ™āļĄāļĩāļžāļĢāļ°āļĄāļŦāļģāļāļĐāļąāļ•āļĢāļīāļĒāđŒāđ€āļ›āđ‡āļ™āļ›āļĢāļ°āļĄāļļāļ‚ āđāļĨāļ°āđ„āļĄāđˆāļ‚āļąāļ”āļ•āđˆāļ­āļĻāļĩāļĨāļ˜āļĢāļĢāļĄāļ­āļąāļ™āļ”āļĩ
5. āļāļģāļŦ āļ™ āļ”āļ„āļģāļš āđ€āļ§āļĨāļģāđ€āļĢāļĩ āļĒāļ™ āļŠ āļģāļŦ āļĢāļąāļš āļ„āļģāļ­āļ˜āļī āļš āļģāļĒāļŦ āļĢāļ· āļ­āļĢāļģāļĒāļ§āļīāļŠ āļģāļ—āļĩāđˆ āļˆāļąāļ”āļ— āļģāļ‚āļķāđ‰ āļ™ āđƒ āļŦ āļĄāđˆ
āđƒ āļ™ āļ āļģ āļĢ āļ āļģ āļŦ āļ™ āļ” āļ„ āļģ āļš āđ€ āļ§ āļĨ āļģ āļ•āđ‰ āļ­ āļ‡ āđ€āļ›āđ‡ āļ™ āđ„ āļ› āļ• āļģ āļĄāđ€ āļ‡āļ·āđˆ āļ­ āļ™ āđ„ āļ‚ āđ€āļŠāđˆ āļ™ āļĢ āļ° āļ”āļą āļš āļ› āļĢ āļ° āļ– āļĄ āļĻāļķ āļ āļĐ āļģ
āļˆāļģāļ™āļ§āļ™āļ„āļģāļšāđ€āļ§āļĨāļģāđ€āļĢāļĩāļĒāļ™āļ—āļĩāđˆāļāļģāļŦāļ™āļ”āļ‚āļķāđ‰āļ™āļ™āļąāđ‰āļ™āļ•āđ‰āļ­āļ‡āđ„āļĄāđˆāļ—āļģāđƒāļŦāđ‰āļ„āļģāļšāđ€āļ§āļĨāļģāđ€āļĢāļĩāļĒāļ™āļŠāļģāļŦāļĢāļąāļšāļāļĨāļļāđˆāļĄāļ›āļĢāļ°āļŠāļšāļāļģāļĢāļ“āđŒ/āļŦāļ™āđˆāļ§āļĒāļĒāđˆāļ­āļĒāļ—āļĩāđˆāļĄāļĩāļ­āļĒāļđāđˆāđ€āļ›āļĨāļĩāđˆ
āļĒāļ™āđāļ›āļĨāļ‡āđ„āļ›
6 . āđ€ āļ‚āļĩ āļĒ āļ™ āļ„ āļģ āļ­ āļ˜āļī āļš āļģ āļĒ / āļ„ āļģ āļ­ āļ˜āļī āļš āļģ āļĒ āļĢ āļģ āļĒ āļ§āļī āļŠ āļģ
āđƒāļŦāđ‰āđ€āļ›āđ‡ āļ™āđ„āļ›āļ•āļģāļĄāļĢāļđāļ›āđāļšāļšāļ—āļĩāđˆāļāļģāļŦāļ™āļ”āđ„āļ§āđ‰āđƒāļ™āļŦāļĨāļąāļāļŠāļđāļ•āļĢāđāļĄāđˆāļšāļ—āđ‚āļ”āļĒāļĢāļ°āļšāļļāđāļ™āļ§āļāļģāļĢāļˆāļąāļ”āļāļīāļˆāļāļĢāļĢāļĄāļāļģāļĢāđ€āļĢāļĩāļĒāļ™āļāļģāļĢāļŠāļ­āļ™
āđ€āļ™āļ·āđ‰āļ­āļŦāļģāđāļĨāļ°āļˆāļļāļ”āļ›āļĢāļ°āļŠāļ‡āļ„āđŒāļāļģāļĢāđ€āļĢāļĩāļĒāļ™āļĢāļđāđ‰āļ‚āļ­āļ‡āļĢāļģāļĒāļ§āļīāļŠāļģ āļ•āļģāļĄāđāļšāļšāļŸāļ­āļĢāđŒāļĄāļ—āļĩāđˆāļāļģāļŦāļ™āļ”
āļāļģāļĢāļžāļąāļ’āļ™āļģāļŦāļĨāļąāļāļŠāļđāļ•āļĢ āļŦāļ™āđ‰āļģ 31
7. āļˆāļąāļ”āļ—āļģāđ€āļ­āļāļŠāļģāļĢāļŠāļĩāđ‰āđāļˆāļ‡āļĢāļģāļĒāļĨāļ°āđ€āļ­āļĩāļĒāļ”āļ›āļĢāļ°āļāļ­āļšāļāļģāļĢāļˆāļąāļ”āļ—āļģāļ§āļīāļŠāļģāļŦāļĢāļ·āļ­āļĢāļģāļĒāļ§āļīāļŠāļģāļ—āļĩāđˆāļˆāļąāļ”āļ—āļģāļ‚āļķāđ‰āļ™āđƒāļŦāļĄāđˆ
āļ•āļģāļĄāđāļšāļšāļŸāļ­āļĢāđŒāļĄāļ—āļĩāđˆāļāļģāļŦāļ™āļ” āđ‚āļ”āļĒāđƒāļŦāđ‰āļĄāļĩāļĢāļģāļĒāļĨāļ°āđ€āļ­āļĩāļĒāļ”āđ€āļ™āļ·āđ‰āļ­āļŦāļģ āļ›āļĢāļ°āļāļ­āļšāļ”āđ‰āļ§āļĒ
7.1 āđ€āļŦāļ•āļļāļœāļĨāļ„āļ§āļģāļĄāļˆāļģāđ€āļ›āđ‡āļ™
7.2 āļˆāļļāļ”āļ›āļĢāļ°āļŠāļ‡āļ„āđŒ (āļ‚āļ­āļ‡āļ§āļīāļŠāļģ/āļĢāļģāļĒāļ§āļīāļŠāļģāļ—āļĩāđˆāļˆāļąāļ”āļ—āļģ)
7.3 āļ‚āļ­āļšāļ‚āđˆāļģāļĒāđ€āļ™āļ·āđ‰āļ­āļŦāļģ
7.4 āđāļ™āļ§āļāļģāļĢāļˆāļąāļ”āļāļīāļˆāļāļĢāļĢāļĄāļāļģāļĢāđ€āļĢāļĩāļĒāļ™āļāļģāļĢāļŠāļ­āļ™
7.5 āļŠāļ·āđˆāļ­āļāļģāļĢāđ€āļĢāļĩāļĒāļ™āļāļģāļĢāļŠāļ­āļ™āļ—āļĩāđˆāļŠāļģāļĄāļģāļĢāļ–āļ™āļģāļĄāļģāđƒāļŠāđ‰āđƒāļ™āļāļģāļĢāļˆāļąāļ”āļāļīāļˆāļāļĢāļĢāļĄāļāļģāļĢāļŠāļ­āļ™
7.6 āđāļ™āļ§āļāļģāļĢāļ§āļąāļ”āļœāļĨāļ›āļĢāļ°āđ€āļĄāļīāļ™āļœāļĨ
8 . āđƒ āļ™ āļ āļģ āļĢ āđ€ āļŠ āļ™ āļ­ āļ‚ āļ­ āļ­ āļ™āļļ āļĄāļą āļ•āļī āđƒ āļŦāđ‰ āļŠāđˆ āļ‡ āđ€ āļ­ āļ āļŠ āļģ āļĢ āđƒ āļ™ āļ‚āđ‰ āļ­ 6 āđ āļĨ āļ° 7
āđƒ āļŦāđ‰ āđ āļāđˆ āļŦ āļ™āđˆ āļ§ āļĒ āļ‡ āļģ āļ™ āļ—āļĩāđˆ āļ— āļģ āļŦ āļ™āđ‰ āļģ āļ—āļĩāđˆ āļžāļī āļˆ āļģ āļĢ āļ“ āļģ āļ­ āļ™āļļ āļĄāļą āļ•āļī
āđ€āļĄāļ·āđˆāļ­āđ„āļ”āđ‰āļĢāļąāļšāļ­āļ™āļļāļĄāļąāļ•āļīāđāļĨāļ°āļāļĢāļ°āļ—āļĢāļ§āļ‡āļĻāļķāļāļĐāļģāļ˜āļīāļāļģāļĢāđƒāļŦāđ‰āđƒāļŠāđ‰āļ„āļģāļ­āļ˜āļīāļšāļģāļĒ/āļ„āļģāļ­āļ˜āļīāļšāļģāļĒāļĢāļģāļĒāļ§āļīāļŠāļģāļ”āļąāļ‡āļāļĨāđˆāļģāļ§āđāļĨāđ‰āļ§āļˆāļķāļ‡āļ™āļģāđ€āļ­āļģāļ„āļģāļ­āļ˜āļīāļšāļģāļĒāļŦāļĢāļ·āļ­āļĢ
āļģāļĒ āļ§āļī āļŠ āļģ āļ”āļą āļ‡ āļ āļĨāđˆāļģ āļ§ āļĄ āļģ āļˆāļą āļ” āļ— āļģ āļ āļģ āļĢ āđ€ āļĢāļĩ āļĒ āļ™ āļ āļģ āļĢ āļŠ āļ­ āļ™ āđƒ āļ™ āđ‚ āļĢ āļ‡ āđ€ āļĢāļĩ āļĒ āļ™ āđ āļĨ āļ° āļ•āđ‰ āļ­ āļ‡ āđ„ āļĄāđˆāļĨāļ· āļĄ āļ§āđˆāļģ
āđ€āļ™āļ·āđ‰ āļ­āļŦ āļģāļĢāļģāļĒāļ§āļīāļŠ āļģāļ—āļĩāđˆāļ— āļģāļ‚āļķāđ‰ āļ™ āđƒāļŦ āļĄāđˆāļ•āđ‰āļ­āļ‡āđ„āļĄāđˆāđ€āļ›āđ‡ āļ™ āđ€āļ™āļ·āđ‰ āļ­āļŦ āļģāļ—āļĩāđˆ āļ‹āđ‰ āļģāļ‹āđ‰āļ­āļ™ āļāļąāļš āđ€āļ™āļ·āđ‰ āļ­āļŦāļģāļ—āļĩāđˆāļĄāļĩāļ­āļĒāļđāđˆāđāļĨāđ‰āļ§āđƒ āļ™ āđāļĄāđˆāļš āļ—
āđ€āļ™āļ·āđ‰ āļ­ āļŦ āļģ āđƒ āļ™ āļ āļĨāļļāđˆāļĄāļ› āļĢ āļ° āļŠ āļš āļ āļģāļĢ āļ“āđŒ /āļĢ āļģāļĒ āļ§āļīāļŠ āļģ/āļ āļĨāļļāđˆāļĄāļ§āļīāļŠ āļģāđ€āļ”āļĩ āļĒ āļ§ āļāļąāļ™ āļŦ āļĢāļ· āļ­ āļ•āđˆāļģāļ‡ āļ āļĨāļļāđˆāļĄāļāļąāļ™ āļāđ‡āļ• āļģ āļĄ
āļ”āļąāļ‡āļ™āļąāđ‰āļ™āļ•āđ‰āļ­āļ‡āļ•āļĢāļ§āļˆāļŠāļ­āļšāļĢāļģāļĒāļĨāļ°āđ€āļ­āļĩāļĒāļ”āļ‚āļ­āļ‡āđ€āļ™āļ·āđ‰āļ­āļŦāļģāļāđˆāļ­āļ™āļĨāļ‡āļĄāļ·āļ­āļžāļąāļ’āļ™āļģ
āļŠāļģāļŦāļĢāļąāļšāđ€āļāļ“āļ‘āđŒāļ—āļĩāđˆāđƒāļŠāđ‰āđƒāļ™āļāļģāļĢāļžāļīāļˆāļģāļĢāļ“āļģāļ­āļ™āļļāļĄāļąāļ•āļīāļ„āļģāļ­āļ˜āļīāļšāļģāļĒ/āļ„āļģāļ­āļ˜āļīāļšāļģāļĒāļĢāļģāļĒāļ§āļīāļŠāļģāļ—āļĩāđˆāļˆāļąāļ”āļ—āļģāļ›āļĢāļ°āļāļ­āļšāļ”āđ‰āļ§āļĒāđ€āļāļ“āļ‘āđŒāļ•āđˆāļģāļ‡āđ†
āļ”āļąāļ‡āļ™āļĩāđ‰
1. āļŠāļ™āļ­āļ‡āđāļĨāļ°āļŠāļ­āļ”āļ„āļĨāđ‰āļ­āļ‡āļāļąāļšāļŦāļĨāļąāļāļāļģāļĢ āļˆāļļāļ”āļŦāļĄāļģāļĒ āđāļĨāļ°āđ‚āļ„āļĢāļ‡āļŠāļĢāđ‰āļģāļ‡āļ‚āļ­āļ‡āļŦāļĨāļąāļāļŠāļđāļ•āļĢ
2 .
āđ€āļ›āđ‡āļ™āļŠāđˆāļ§āļ™āļŦāļ™āļķāđˆāļ‡āļ‚āļ­āļ‡āđ‚āļ„āļĢāļ‡āļŠāļĢāđ‰āļģāļ‡āļ„āļ§āļģāļĄāļĢāļđāđ‰āđƒāļ™āđāļ•āđˆāļĨāļ°āļāļĨāļļāđˆāļĄāļ›āļĢāļ°āļŠāļšāļāļģāļĢāļ“āđŒāļŦāļĢāļ·āļ­āļāļĨāļļāđˆāļĄāļ§āļīāļŠāļģāļ•āļģāļĄāļ—āļĩāđˆāđ‚āļ„āļĢāļ‡āļŠāļĢāđ‰āļģāļ‡āļŦāļĨāļąāļāļŠāļđāļ•āļĢāļ—āļąāđ‰āļ‡ 3
āļĢāļ°āļ”āļąāļšāļāļģāļŦāļ™āļ”āđ„āļ§āđ‰
3. āļŠāļ­āļ”āļ„āļĨāđ‰āļ­āļ‡āđāļĨāļ°āļŠāļ™āļ­āļ‡āļ•āđˆāļ­āļŠāļ āļģāļžāđ€āļĻāļĢāļĐāļāļāļīāļˆ āļŠāļąāļ‡āļ„āļĄ āđāļĨāļ°āļ„āļ§āļģāļĄāļ•āđ‰āļ­āļ‡āļāļģāļĢāļ‚āļ­āļ‡āļ—āđ‰āļ­āļ‡āļ–āļīāđˆāļ™āļ­āļĒāđˆāļģāļ‡āđāļ—āđ‰āļˆāļĢāļīāļ‡
4. āļĄāļĩāļ„āļ§āļģāļĄāļŠāļĄāļšāļđāļĢāļ“āđŒāđāļĨāļ°āļ„āļ§āļģāļĄāļžāļĢāđ‰āļ­āļĄāđ€āļžāļĩāļĒāļ‡āļžāļ­āđƒāļ™āļāļģāļĢāļ™āļģāđ„āļ›āđƒāļŠāđ‰āđƒāļ™āļāļģāļĢāđ€āļĢāļĩāļĒāļ™āļāļģāļĢāļŠāļ­āļ™ āļ›āļąāļˆāļˆāļąāļĒ
āļāļĢāļ°āļšāļ§āļ™āļāļģāļĢ āļœāļĨāļœāļĨāļīāļ•āđāļĨāļ°āļœāļĨāļāļĢāļ°āļ—āļš
5. āđ€āļ›āđ‡ āļ™ āļœāļĨāļœāļĨāļīāļ•āļˆāļģāļāļāļģāļĢāļ™ āļģāļ‚āđ‰āļ­āļĄāļđāļĨāđƒāļ™ āļĢāļ° āļ”āļąāļšāļ—āđ‰āļ­āļ‡ āļ–āļīāđˆāļ™ āļĄāļģāļžāļąāļ’āļ™ āļģāļāļģāļĢāđ€āļĢāļĩāļĒāļ™ āļāļģāļĢāļŠāļ­āļ™
āļ—āļąāđ‰āļ‡āđƒāļ™āļ”āđ‰āļģāļ™āļŦāļĨāļąāļāļŠāļđāļ•āļĢ āļŠāļ·āđˆāļ­āļāļģāļĢāđ€āļĢāļĩāļĒāļ™āļāļģāļĢāļŠāļ­āļ™ āđāļĨāļ°āđ€āļ—āļ„āļ™āļīāļ„āļāļģāļĢāļŠāļ­āļ™
6. āđ„āļĄāđˆāđ€āļ›āđ‡āļ™āđ€āļ™āļ·āđ‰āļ­āļŦāļģāļ§āļīāļŠāļģ/āļĢāļģāļĒāļ§āļīāļŠāļģāļ—āļĩāđˆāļ‹āđ‰āļģāļ‹āđ‰āļ­āļ™āļāļąāļšāđ€āļ™āļ·āđ‰āļ­āļŦāļģāļ§āļīāļŠāļģāļŦāļĢāļ·āļ­āļĢāļģāļĒāļ§āļīāļŠāļģāļ—āļĩāđˆāļĄāļĩāļ­āļĒāļđāđˆāđƒāļ™āļŦāļĨāļąāļāļŠāļđāļ•āļĢāđāļāļ™āļāļĨāļģāļ‡
āļāļģāļĢāļžāļąāļ’āļ™āļģāļŦāļĨāļąāļāļŠāļđāļ•āļĢ āļŦāļ™āđ‰āļģ 32
7. āđ„āļĄāđˆāļĄāļĩāđ€āļ™āļ·āđ‰āļ­āļŦāļģāļ—āļĩāđˆāļāļĨāđˆāļģāļ§āļĄāļģāđ‚āļ”āļĒāļ•āļĢāļ‡āļāļąāļšāļžāļģāļ”āļžāļīāļ‡āđƒāļ™āļĨāļąāļāļĐāļ“āļ°āļ—āļĩāđˆāļĨāļšāļŦāļĨāļđāđˆāļŠāļ–āļģāļšāļąāļ™āļŠāļģāļ•āļī āļĻāļģāļŠāļ™ āļģ
āļžāļĢāļ°āļĄāļŦāļģāļāļĐāļąāļ•āļĢāļīāļĒāđŒ āđ„āļĄāđˆāļ‚āļąāļ”āļ•āđˆāļ­āļŦāļĨāļąāļāļāļģāļĢāļ›āļāļ„āļĢāļ­āļ‡āļĢāļ°āļšāļšāļ›āļĢāļ°āļŠ āļģāļ˜āļī āļ›āđ„āļ•āļĒ āđ„āļĄāđˆāļ‚āļąāļ”āļāļąāļšāļŦāļĨāļąāļāļĻāļĩāļĨāļ˜āļĢāļĢāļĄāļ­āļąāļ™ āļ”āļĩ
āđāļĨāļ°āđ„āļĄāđˆāļāļĢāļ°āļ—āļšāļāļĢāļ°āđ€āļ—āļ·āļ­āļ™āļ•āđˆāļ­āļ„āļ§āļģāļĄāļĄāļąāđˆāļ™āļ„āļ‡āļ‚āļ­āļ‡āļŠāļģāļ•āļī
8 . āļĄāļĩ āļĢāļđ āļ› āđ āļš āļš āđ āļĨ āļ° āļ§āļī āļ˜āļĩ āļ āļģ āļĢ āđ€ āļ‚āļĩ āļĒ āļ™ āļŠ āļ­ āļ” āļ„ āļĨāđ‰ āļ­ āļ‡
āđāļĨāļ°āđ€āļ›āđ‡āļ™āđ„āļ›āļ•āļģāļĄāļ—āļĩāđˆāļŦāļĨāļąāļāļŠāļđāļ•āļĢāļ‚āļ­āļ‡āļāļĢāļ°āļ—āļĢāļ§āļ‡āļĻāļķāļāļĐāļģāļ˜āļīāļāļģāļĢāļāļģāļŦāļ™āļ”
āļˆāļģāļāļĢāļđāļ›āđāļšāļšāļāļģāļĢāļžāļąāļ’āļ™ āļģāļŦāļĨāļąāļāļŠāļđ āļ•āļĢāļ”āđ‰āļ§āļĒāļāļģāļĢāļ›āļĢāļąāļšāļāļīāļˆāļāļĢāļĢāļĄ āļ›āļĢāļąāļšāđ€āļ™āļ·āđ‰ āļ­āļŦāļģ āļ›āļĢāļąāļšāļ›āļĢāļļāļ‡āļŠāļ·āđˆ āļ­
āđ āļĨ āļ° āđ€ āļžāļīāđˆ āļĄ āđ€ āļ•āļī āļĄ āļĢ āļģ āļĒ āļ§āļī āļŠ āļģ āļ”āļą āļ‡ āļ āļĨāđˆ āļģ āļ§ āļĄ āļģ āđ āļĨāđ‰ āļ§
āļāļĢāļĄāļ§āļīāļŠāļģāļāļģāļĢāđ„āļ”āđ‰āļāļģāļŦ āļ™āļ”āļ‚āļąāđ‰āļ™āļ•āļ­āļ™āļāļģāļĢāļ”āļģāđ€āļ™āļī āļ™āļāļģāļĢāļžāļąāļ’āļ™ āļģāļŦāļĨāļąāļāļŠāļđāļ•āļĢāļ•āļģāļĄāļ„āļ§āļģāļĄāļ•āđ‰āļ­āļ‡āļāļģāļĢāļ‚āļ­āļ‡āļ—āđ‰āļ­āļ‡āļ–āļīāđˆāļ™
āđāļĨāļ°āļ›āļĢāļąāļšāļ›āļĢāļļāļ‡āđāļšāļšāļāļģāļĢāļžāļąāļ’āļ™āļģāļŦāļĨāļąāļāļŠāļđāļ•āļĢāļ”āđ‰āļ§āļĒāļāļģāļĢāđ€āļžāļīāđˆāļĄāļāļīāļˆāļāļĢāļĢāļĄāļāļģāļĢāļˆāļąāļ”āļ—āļģāļŠāļ·āđˆāļ­āđƒāļŦāļĄāđˆāđ€āļžāļīāđˆāļĄāđ€āļ•āļīāļĄāļ‚āļķāđ‰āļ™āļĄāļģāļ‹āļķāđˆāļ‡āļ‚āļąāđ‰āļ™āļ•āļ­āļ™āđƒāļ™āļāļģāļĢāļžāļąāļ’
āļ™āļģāļŦāļĨāļąāļāļŠāļđāļ•āļĢāļ•āļģāļĄāļ„āļ§āļģāļĄāļ•āđ‰āļ­āļ‡āļāļģāļĢāļ‚āļ­āļ‡āļ—āđ‰āļ­āļ‡āļ–āļīāđˆāļ™ (āļāļĢāļĄāļ§āļīāļŠāļģāļāļģāļĢ āļāļĢāļ°āļ—āļĢāļ§āļ‡āļĻāļķāļāļĐāļģāļ˜āļīāļāļģāļĢ, 2543: 4-6) āļĄāļĩāļ”āļąāļ‡āļ™āļĩāđ‰
1. āļĻāļķāļāļĐāļģāļ§āļīāđ€āļ„āļĢāļģāļ°āļŦāđŒāļ‚āđ‰āļ­āļĄāļđāļĨāļžāļ·āđ‰āļ™āļāļģāļ™āđƒāļ™āđ€āļĢāļ·āđˆāļ­āļ‡āļ•āđˆāļģāļ‡āđ† āđ€āļŠāđˆāļ™
1.1 āļ”āđ‰āļģāļ™āļāļģāļĢāļĻāļķāļāļĐāļģ
1.2 āļ”āđ‰āļģāļ™āđ€āļĻāļĢāļĐāļāļāļīāļˆ
1.3 āļ”āđ‰āļģāļ™āļŠāļąāļ‡āļ„āļĄāļ§āļąāļ’āļ™āļ˜āļĢāļĢāļĄ
1.4 āļ”āđ‰āļģāļ™āļŠāļīāđˆāļ‡āđāļ§āļ”āļĨāđ‰āļ­āļĄ
1.5 āļ”āđ‰āļģāļ™āļāļģāļĢāļŠāļ·āđˆāļ­āļŠāļģāļĢ/āļ„āļĄāļ™āļģāļ„āļĄ
1.6 āļ”āđ‰āļģāļ™āļ›āļĢāļ°āļŠāļģāļāļĢ
2. āļĻāļķāļāļĐāļģāļ§āļīāđ€āļ„āļĢāļģāļ°āļŦāđŒāļŦāļĨāļąāļāļŠāļđāļ•āļĢāđƒāļ™āļ”āđ‰āļģāļ™āļ•āđˆāļģāļ‡āđ† āļ”āļąāļ‡āļ™āļĩāđ‰
2.1 āļŦāļĨāļąāļāļāļģāļĢ āļˆāļļāļ”āļŦāļĄāļģāļĒ āđāļĨāļ°āđ‚āļ„āļĢāļ‡āļŠāļĢāđ‰āļģāļ‡
2.2 āļˆāļļāļ”āļ›āļĢāļ°āļŠāļ‡āļ„āđŒāđāļĨāļ°āļ„āļģāļ­āļ˜āļīāļšāļģāļĒāļĢāļģāļĒāļ§āļīāļŠāļģ
3. āļ§āļģāļ‡āđāļœāļ™āđāļĨāļ°āļˆāļąāļ”āļ—āļģāļŦāļĨāļąāļāļŠāļđāļ•āļĢāļ•āļģāļĄāļ„āļ§āļģāļĄāļ•āđ‰āļ­āļ‡āļāļģāļĢāļ‚āļ­āļ‡āļ—āđ‰āļ­āļ‡āļ–āļīāđˆāļ™āđƒāļ™āļĨāļąāļāļĐāļ“āļ°āļ•āđˆāļģāļ‡āđ† āđ€āļŠāđˆāļ™
3.1 āļāļģāļĢāļ›āļĢāļąāļšāļāļīāļˆāļāļĢāļĢāļĄāļāļģāļĢāđ€āļĢāļĩāļĒāļ™āļāļģāļĢāļŠāļ­āļ™
3.2 āļāļģāļĢāļ›āļĢāļąāļšāļĢāļģāļĒāļĨāļ°āđ€āļ­āļĩāļĒāļ”āđ€āļ™āļ·āđ‰āļ­āļŦāļģ
3.3 āļ›āļĢāļąāļšāļ›āļĢāļļāļ‡ āđāļĨāļ°/āļŦāļĢāļ·āļ­āđ€āļĨāļ·āļ­āļāđƒāļŠāđ‰āļŠāļ·āđˆāļ­āļāļģāļĢāđ€āļĢāļĩāļĒāļ™āļāļģāļĢāļŠāļ­āļ™
3.4 āļˆāļąāļ”āļ—āļģāļŠāļ·āđˆāļ­āļāļģāļĢāđ€āļĢāļĩāļĒāļ™āļ‚āļķāđ‰āļ™āđƒāļŦāļĄāđˆ
3.5 āļˆāļąāļ”āļ—āļģāļ„āļģāļ­āļ˜āļīāļšāļģāļĒāđāļĨāļ°āļĢāļģāļĒāļ§āļīāļŠāļģāđ€āļžāļīāđˆāļĄāđ€āļ•āļīāļĄ
4. āļāļģāļŦāļ™āļ”āđāļ™āļ§āļ—āļģāļ‡āļāļģāļĢāļˆāļąāļ”āļāļģāļĢāđ€āļĢāļĩāļĒāļ™āļĢāļđāđ‰
5. āļˆāļąāļ”āļ—āļģāđāļœāļ™āļāļģāļĢāļŠāļ­āļ™
āļāļģāļĢāļžāļąāļ’āļ™āļģāļŦāļĨāļąāļāļŠāļđāļ•āļĢ āļŦāļ™āđ‰āļģ 33
āļāļģāļĢāļžāļąāļ’ āļ™ āļģāļŦ āļĨāļąāļāļŠāļđ āļ• āļĢāļ•āļģāļĄāļ„ āļ§āļģāļĄ āļ•āđ‰āļ­ āļ‡ āļ āļģāļĢāļ‚ āļ­āļ‡ āļ—āđ‰āļ­ āļ‡ āļ–āļīāđˆāļ™ āđƒ āļ™ āļĨāļąāļāļĐ āļ“ āļ° āļ—āļĩāđˆ 3.1-3.4
āļŠ āļ– āļģ āļ™ āļĻāļķ āļ āļĐ āļģ āđ„ āļĄāđˆāļˆ āļģ āđ€āļ›āđ‡ āļ™ āļ• āļ­ āļ‡ āļ‚ āļ­ āļ­ āļ™āļļ āļĄāļąāļ•āļī /āļ‚ āļ­ āļ­ āļ™āļļ āļ āļģ āļ• āļˆ āļģāļ āļ āļĢ āļ° āļ— āļĢ āļ§ āļ‡ āļĻāļķ āļ āļĐ āļģ āļ˜āļī āļ āļģ āļĢ
āļŠ āļ–āļģāļ™ āļĻāļķāļ āļĐ āļģāļŠ āļģāļĄāļģāļĢāļ– āļ” āļģāđ€āļ™āļī āļ™ āļˆāļąāļ”āļ— āļģāļ„ āļģāļ­āļ˜āļī āļš āļģāļĒ āļŦ āļĢāļ· āļ­ āļ„ āļģāļ­ āļ˜āļī āļš āļģāļĒāļĢāļģāļĒāļ§āļīāļŠ āļģāļ‚āļķāđ‰ āļ™ āļĄ āļģāđƒ āļŦ āļĄāđˆāđ āļĨāđ‰āļ§
āļŠāļ–āļģāļ™āļĻāļķāļāļĐāļģāļˆāļ°āļ•āđ‰āļ­āļ‡āļ”āļģāđ€āļ™āļīāļ™āļāļģāļĢāđ€āļŠāļ™āļ­āđƒāļ™āļāļĢāļ°āļ—āļĢāļ§āļ‡āļĻāļķāļāļĐāļģāļ˜āļīāļāļģāļĢāļŦāļĢāļ·āļ­āļœāļđāđ‰āļ—āļĩāđˆāđ„āļ”āđ‰āļĢāļąāļšāļāļģāļĢāļ­āļ™āļļāļĄāļąāļ•āļīāđāļĨāļ°āļāļĢāļ°āļ—āļĢāļ§āļ‡āļĻāļķāļāļĐāļģāļ˜āļīāļāļģāļĢāļ›āļĢ
āļ°āļāļģāļĻāđƒāļŦāđ‰āđƒāļŠāđ‰āđ„āļ”āđ‰āđāļĨāđ‰āļ§āļˆāļķāļ‡āļˆāļ°āļŠāļģāļĄāļģāļĢāļ–āļ™āļģāđ„āļ›āđƒāļŠāđ‰āđƒāļ™āļāļģāļĢāļˆāļąāļ”āļāļģāļĢāđ€āļĢāļĩāļĒāļ™āļāļģāļĢāļŠāļ­āļ™āđƒāļ™āļŠāļ–āļģāļ™āļĻāļķāļāļĐāļģāđ„āļ”āđ‰ āļ”āļąāļ‡āļ āļģāļžāļ›āļĢāļ°āļāļ­āļš 10āļ”āļąāļ‡āļ™āļĩāđ‰
āļ§āļīāđ€āļ„āļĢāļģāļ°āļŦāđŒāļŠāļ āļģāļžāđāļĨāļ°āļ„āļ§āļģāļĄāļ•āđ‰āļ­āļ‡āļāļģāļĢ
āļŠāļļāļĄāļŠ
āļ™
āļŠāļ–āļģāļ™āļĻāļķāļāļĐ
āļģ
āļ„āļĢāļđ
āļ§āļīāđ€āļ„āļĢāļģāļ°āļŦāđŒāļŦāļĨāļąāļāļŠāļđāļ•āļĢ
(āļāļīāļˆāļāļĢāļĢāļĄ/āđ€āļ™āļ·āđ‰āļ­āļŦāļģ/āļˆāļļāļ”āļ›āļĢāļ°āļŠāļ‡āļ„āđŒ )
āļāļģāļŦāļ™āļ”āđāļ™āļ§āļ—āļģāļ‡āļžāļąāļ’āļ™
āļģāļŦāļĨāļąāļāļŠāļđāļ•āļĢ
āļ›āļĢāļąāļšāļāļīāļˆāļāļĢāļĢāļĄ
āļ›āļĢāļąāļšāđ€āļ™āļ·āđ‰āļ­āļŦāļģ
āļ›āļĢāļąāļšāļ›āļĢāļļāļ‡āļŠāļ·āđˆāļ­
āļˆāļąāļ”āļ—āļģāļŠāļ·āđˆāļ­
āđ€āļžāļīāđˆāļĄāđ€āļ•āļīāļĄāļĢāļģāļĒāļ§āļīāļŠāļģ
āļāļģāļŦāļ™āļ”āđāļ™āļ§āļ—āļģāļ‡āļˆāļąāļ”āļāļģ
āļĢāđ€āļĢāļĩāļĒāļ™āļĢāļđāđ‰
āļˆāļąāļ”āļ—āļģāđāļœāļ™āļāļģāļĢāļŠāļ­āļ™
āļāļģāļĢāļžāļąāļ’āļ™āļģāļŦāļĨāļąāļāļŠāļđāļ•āļĢ āļŦāļ™āđ‰āļģ 34
5.2.2 āļĢāļđāļ›āđāļšāļšāļāļēāļĢāļžāļąāļ’āļ™āļēāļŦāļĨāļąāļāļŠāļđāļ•āļĢāļ‚āļ­āļ‡āļāļĢāļĄāļāļēāļĢāļĻāļķāļāļĐāļēāļ™āļ­āļāđ‚āļĢāļ‡āđ€āļĢāļĩāļĒāļ™
āļ āļĢ āļĄ āļ āļģ āļĢ āļĻāļķ āļ āļĐ āļģ āļ™ āļ­ āļ āđ‚ āļĢ āļ‡ āđ€ āļĢāļĩ āļĒ āļ™ āļ āļĢ āļ° āļ— āļĢ āļ§ āļ‡ āļĻāļķ āļ āļĐ āļģ āļ˜āļī āļ āļģ āļĢ ( 2541 : 2)
āđ€āļ›āļīāļ”āđ‚āļ­āļāļģāļŠāđƒāļŦāđ‰āļŠāļ–āļģāļ™āļĻāļķāļāļĐāļģāļžāļąāļ’āļ™āļģāļŦāļĨāļąāļāļŠāļđāļ•āļĢāđ„āļ”āđ‰āđ€āļ­āļ‡ āđ‚āļ”āļĒāļžāļąāļ’āļ™āļģ “āļŦāļĨāļąāļāļŠāļđāļ•āļĢāļ—āđ‰āļ­āļ‡āļ–āļīāđˆāļ™â€ āđāļĨāļ°āđƒāļŦāđ‰āļ„āļ§āļģāļĄāļŦāļĄāļģāļĒāļ§āđˆāļģ
āđ€āļ›āđ‡āļ™āļŦāļĨāļąāļāļŠāļđāļ•āļĢāļ—āļĩāđˆāļŠāļĢāđ‰āļģāļ‡āļ‚āļķāđ‰āļ™āļˆāļģāļāļŠāļ āļģāļžāļ›āļąāļāļŦāļģāđāļĨāļ°āļ„āļ§āļģāļĄāļ•āđ‰āļ­āļ‡āļāļģāļĢāļ‚āļ­āļ‡āļœāļđāđ‰āđ€āļĢāļĩāļĒāļ™āļŦāļĢāļ·āļ­āļŠāļĢāđ‰āļģāļ‡āļˆāļģāļāļŦāļĨāļąāļāļŠāļđāļ•āļĢāđāļāļ™āļāļĨāļģāļ‡āļ—āļĩāđˆāļ›āļĢāļąāļšāđƒ
āļŦāđ‰ āđ€ āļ‚āđ‰ āļģ āļāļą āļš āļŠ āļ  āļģ āļž āļŠāļĩ āļ§āļī āļ• āļˆ āļĢāļī āļ‡ āļ‚ āļ­ āļ‡ āļœāļđāđ‰ āđ€ āļĢāļĩ āļĒ āļ™ āļ• āļģ āļĄ āļ—āđ‰ āļ­ āļ‡ āļ–āļīāđˆ āļ™ āļ•āđˆ āļģ āļ‡ āđ†
āļŦāļĢāļ·āļ­āļŠāļĢāđ‰āļģāļ‡āļˆāļģāļāđ€āļŦāļ•āļļāļāļģāļĢāļ“āđŒāļ—āļĩāđˆāđ€āļāļīāļ”āļ‚āļķāđ‰āļ™āđƒāļ™āļ›āļąāļˆāļˆāļļāļšāļąāļ™āļ—āļĩāđˆāļĄāļĩāļœāļĨāļāļĢāļ°āļ—āļšāļ•āđˆāļ­āļœāļđāđ‰āđ€āļĢāļĩāļĒāļ™ āļŦāļĨāļąāļāļŠāļđāļ•āļĢāļ—āđ‰āļ­āļ‡āļ–āļīāđˆāļ™āļĄāļĩāļ„āļ§āļģāļĄāļŠāļ­āļ”āļ„āļĨāđ‰āļ­āļ‡
āđ€āļŦ āļĄāļģāļ°āļŠāļĄāļāļąāļšāļŠāļ  āļģāļž āđ€āļĻāļĢāļĐāļāļāļīāļˆāđāļĨāļ° āļŠāļąāļ‡āļ„āļĄāļ‚āļ­āļ‡āļ—āđ‰āļ­āļ‡āļ–āļīāđˆāļ™ āļ™āļąāđ‰ āļ™ āđ† āđ€āļ™āđ‰ āļ™ āļāļģāļĢāđ€āļĢāļĩāļĒāļ™ āļĢāļđāđ‰āļŠāļĩāļ§āļīāļ•āļ‚āļ­āļ‡ āļ•āļ™ āđ€āļ­āļ‡
āļ›āļĢāļąāļšāļ•āļ™āđ€āļ­āļ‡āđƒāļŦāđ‰āļ—āļąāļ™āļāļąāļšāļāļģāļĢāđ€āļ›āļĨāļĩāđˆāļĒāļ™āđāļ›āļĨāļ‡āļ‚āļ­āļ‡āļ§āļīāļ—āļĒāļģāļāļģāļĢ āļāļģāļĢāđƒāļŠāđ‰āđ€āļ—āļ„āđ‚āļ™āđ‚āļĨāļĒāļĩāđāļĨāļ°āļ‚āđˆāļģāļ§āļŠāļģāļĢāļ‚āđ‰āļ­āļĄāļđāļĨāđƒāļ™āļāļģāļĢāđ€āļĢāļĩāļĒāļ™āļĢāļđāđ‰āļ•āđˆāļģāļ‡āđ†
āļœāļđāđ‰āđ€āļĢāļĩāļĒāļ™āđ„āļ”āđ‰āđ€āļĢāļĩāļĒāļ™āļĢāļđāđ‰āļ•āļģāļĄāļŠāļ āļģāļžāļŠāļĩāļ§āļīāļ•āļˆāļĢāļīāļ‡āļ‚āļ­āļ‡āļ•āļ™āđ€āļ­āļ‡ āļŠāļģāļĄāļģāļĢāļ–āļ™āļģāđ€āļ­āļģāļ„āļ§āļģāļĄāļĢāļđāđ‰āđ„āļ›āđƒāļŠāđ‰āđƒāļ™āļāļģāļĢāļžāļąāļ’āļ™āļģāļ•āļ™āđ€āļ­āļ‡ āļžāļąāļ’āļ™āļģāļ­āļģāļŠāļĩāļž
āļžāļąāļ’āļ™āļģāđ€āļĻāļĢāļĐāļāļāļīāļˆ āđāļĨāļ°āļŠāļąāļ‡āļ„āļĄāļ‚āļ­āļ‡āļ„āļĢāļ­āļšāļ„āļĢāļąāļ§āđāļĨāļ°āļ—āđ‰āļ­āļ‡āļ–āļīāđˆāļ™āđ„āļ”āđ‰
āļĢāļđāļ›āđāļšāļšāļāļģāļĢāļžāļąāļ’āļ™āļģāļŦāļĨāļąāļāļŠāļđāļ•āļĢāļ‚āļ­āļ‡āļāļĢāļĄāļāļģāļĢāļĻāļķāļāļĐāļģāļ™āļ­āļāđ‚āļĢāļ‡āđ€āļĢāļĩāļĒāļ™āļ—āļĩāđˆāļ™āļģāļŦāļĨāļąāļāļŠāļđāļ•āļĢāđāļāļ™āļāļĨāļģāļ‡āļĄāļģāļ›āļĢāļąāļšāđƒāļŦāđ‰āđ€āļ‚āđ‰āļģāļāļąāļš
āļŠāļ āļģāļžāļ‚āļ­āļ‡āļœāļđāđ‰āđ€āļĢāļĩāļĒāļ™ āļ‹āļķāđˆāļ‡āđāļ•āļāļ•āđˆāļģāļ‡āđ„āļ›āļ•āļģāļĄāļ—āđ‰āļ­āļ‡āļ–āļīāđˆāļ™āļ•āđˆāļģāļ‡āđ† āļĄāļĩāļ‚āļąāđ‰āļ™āļ•āļ­āļ™āļāļģāļĢāļ”āļģāđ€āļ™āļīāļ™āļāļģāļĢāļ”āļąāļ‡āļ™āļĩāđ‰
āļ‚āļąāđ‰āļ™āļ•āļ­āļ™āļ—āļĩāđˆ 1āļāļēāļĢāļ§āļīāđ€āļ„āļĢāļēāļ°āļŦāđŒāļŦāļĨāļąāļāļŠāļđāļ•āļĢāđāļāļ™āļāļĨāļēāļ‡āļ—āļĩāđˆāļŠāļąāļĄāļžāļąāļ™āļ˜āđŒāļāļąāļšāļŠāļ āļēāļžāļ›āļąāļāļŦāļēāļ‚āļ­āļ‡āļŠāļļāļĄāļŠāļ™
āļ āļģ āļĢ āļ§āļī āđ€ āļ„ āļĢ āļģ āļ° āļŦāđŒ āļŦ āļĨāļą āļ āļŠāļđ āļ• āļĢ āđ āļ āļ™ āļ āļĨ āļģ āļ‡
āļ„āļĢāļđāđāļĨāļ°āļœāļđāđ‰āđ€āļĢāļĩāļĒāļ™ āļ•āđ‰āļ­āļ‡ āļĢāđˆāļ§āļĄāļāļąāļ™ āļĻāļķāļāļĐāļģāļŦ āļĨāļąāļāļŠāļđ āļ•āļĢāđāļāļ™ āļāļĨāļģāļ‡āļ—āļĩāđˆāļāļĢāļĄāļāļģāļĢāļĻāļķāļāļĐāļģāļ™ āļ­āļāđ‚āļĢāļ‡ āđ€āļĢāļĩāļĒāļ™ āļŠāļĢāđ‰āļģāļ‡āļ‚āļķāđ‰ āļ™
āļ āļģ āļŦ āļ™ āļ” āļŦ āļĄ āļ§ āļ” āļ§āļī āļŠ āļģ āļ•āđˆ āļģ āļ‡ āđ† āļ—āļĩāđˆ āļœāļđāđ‰ āđ€ āļĢāļĩ āļĒ āļ™ āđ āļ•āđˆ āļĨ āļ° āļĢ āļ° āļ”āļą āļš āļ•āđ‰ āļ­ āļ‡ āđ€ āļĢāļĩ āļĒ āļ™
āđ€āļ™āļ·āđ‰ āļ­āļŦāļģāļŦāļĨāļąāļāļŠāļđāļ•āļĢāđāļāļ™ āļāļĨāļģāļ‡āļ—āļĩāđˆāļāļģāļŦāļ™ āļ”āđ€āļ›āđ‡ āļ™āđ€āļ™āļ·āđ‰āļ­āļŦ āļģāļāļĨāļģāļ‡āļ—āļąāđˆāļ§āđ„āļ›āļ•āļģāļĄāļŦāļĨāļąāļāļ—āļĪāļĐāļŽāļĩāļ‚āļ­āļ‡āļŦāļĄāļ§āļ”āļ§āļīāļŠāļģāļ™āļąāđ‰āļ™ āđ†
āļĻāļķāļāļĐāļģāļĢāļģāļĒāļĨāļ°āđ€āļ­āļĩāļĒāļ”āļ‚āļ­āļ‡āđāļ•āđˆāļĨāļ°āļŦāļĄāļ§āļ”āļ§āļīāļŠāļģ āļ§āļīāđ€āļ„āļĢāļģāļ°āļŦāđŒāļŦāļąāļ§āļ‚āđ‰āļ­āļ‚āļ­āļ‡āđ€āļ™āļ·āđ‰āļ­āļŦāļģāļ”āļąāļ‡āļ™āļĩāđ‰
1.1 āļĻāļķāļāļĐāļģāļŦāļĨāļąāļāļŠāļđāļ•āļĢāđāļāļ™āļāļĨāļģāļ‡āđƒāļ™āļĢāļ°āļ”āļąāļšāļ—āļĩāđˆāļ™āļģāļĄāļģāļˆāļąāļ”āļāļģāļĢāđ€āļĢāļĩāļĒāļ™āļāļģāļĢāļŠāļ­āļ™ (āļ›āļĢāļ°āļ–āļĄ āļĄāļąāļ˜āļĒāļĄāļ•āđ‰āļ™
āļĄāļąāļ˜āļĒāļĄāļ›āļĨāļģāļĒ āļ—āļļāļāļŦāļĄāļ§āļ”āļ§āļīāļŠāļģ)
āļœāļđāđ‰āđ€āļĢāļĩāļĒāļ™
āļ āļģāļžāļ›āļĢāļ°āļāļ­āļš 10 āļĢāļđāļ›āđāļšāļšāļāļģāļĢāļžāļąāļ’āļ™āļģāļŦāļĨāļąāļāļŠāļđāļ•āļĢāļ‚āļ­āļ‡āļāļĢāļĄāļ§āļīāļŠāļģāļāļģāļĢ
(āļāļĢāļĄāļ§āļīāļŠāļģāļāļģāļĢ āļāļĢāļ°āļ—āļĢāļ§āļ‡āļĻāļķāļāļĐāļģāļ˜āļīāļāļģāļĢ , 2543 :6 )
āļāļģāļĢāļžāļąāļ’āļ™āļģāļŦāļĨāļąāļāļŠāļđāļ•āļĢ āļŦāļ™āđ‰āļģ 35
1 . 2
āļ§āļīāđ€āļ„āļĢāļģāļ°āļŦāđŒāļŦāļąāļ§āļ‚āđ‰āļ­āđ€āļ™āļ·āđ‰āļ­āļŦāļģāļ—āļĩāđˆāļ•āđ‰āļ­āļ‡āļžāļąāļ’āļ™āļģāđ€āļ›āđ‡āļ™āļŦāļĨāļąāļāļŠāļđāļ•āļĢāļ—āđ‰āļ­āļ‡āļ–āļīāđˆāļ™āļ•āļģāļĄāļŠāļ āļģāļžāļ›āļąāļāļŦāļģāļ‚āļ­āļ‡āļŠāļļāļĄāļŠāļ™āļ—āļĩāđˆāļŠāļģāļĢāļ§āļˆāļĄāļģāđāļĨāđ‰āļ§
āđāļĨāļ°āļŠāļ­āļ”āļ„āļĨāđ‰āļ­āļ‡āļāļąāļšāļ§āļīāļ–āļĩāļŠāļĩāļ§āļīāļ•āļ‚āļ­āļ‡āļ—āđ‰āļ­āļ‡āļ–āļīāđˆāļ™
1 . 3
āļžāļīāļˆāļģāļĢāļ“āļģāļŦāļąāļ§āļ‚āđ‰āļ­āđ€āļ™āļ·āđ‰āļ­āļŦāļģāđƒāļ™āļŦāļĄāļ§āļ”āļ§āļīāļŠāļģāļ­āļ·āđˆāļ™āļ—āļĩāđˆāđ€āļāļĩāđˆāļĒāļ§āļ‚āđ‰āļ­āļ‡āļ™āļģāļĄāļģāļˆāļąāļ”āļŦāļĄāļ§āļ”āļŦāļĄāļđāđˆāļ”āđ‰āļ§āļĒāļāļąāļ™āđƒāļ™āļĨāļąāļāļĐāļ“āļ°āļšāļđāļĢāļ“āļģāļāļģāļĢāđ€āļ™āļ·āđ‰āļ­āļŦāļģ
āļ‚āļąāđ‰āļ™āļ•āļ­āļ™āļ—āļĩāđˆ 2āļāļēāļĢāļˆāļąāļ”āļŦāļĄāļ§āļ”āļŦāļĄāļđāđˆāļŠāļ āļēāļžāļ›āļąāļāļŦāļēāđāļĨāļ°āļ„āļ§āļēāļĄāļ•āđ‰āļ­āļ‡āļāļēāļĢāļ—āļĩāđˆāļŠāđˆāļ‡āļœāļĨāļ•āđˆāļ­āļœāļđāđ‰āđ€āļĢāļĩāļĒāļ™
āļ™āļģāļŠāļ āļģāļžāļ›āļąāļāļŦāļģāđāļĨāļ°āļ„āļ§āļģāļĄāļ•āđ‰āļ­āļ‡āļāļģāļĢāļ—āļĩāđˆāļŠāļģāļĢāļ§āļˆāđāļĨāļ°āļ§āļīāđ€āļ„āļĢāļģāļ°āļŦāđŒāđāļĨāđ‰āļ§āļĄāļģāļžāļīāļˆāļģāļĢāļ“āļģāļĢāđˆāļ§āļĄāļāļąāļšāļŦāļąāļ§āļ‚āđ‰āļ­āđ€āļ™āļ·āđ‰āļ­āļŦāļģ
āļŦāļĄāļ§āļ”āļ§āļīāļŠāļģāđƒāļ”āļ§āļīāļŠāļģāļŦāļ™āļķāđˆāļ‡āļ•āļģāļĄāļŦāļĨāļąāļāļŠāļđāļ•āļĢāļ—āļĩāđˆāļāļģāļŦāļ™āļ”āđ€āļ›āđ‡āļ™āļŦāļĄāļ§āļ”āļ§āļīāļŠāļģāđāļāļ™āđƒāļ™āļāļģāļĢāļžāļąāļ’āļ™āļģāđ€āļ›āđ‡āļ™āļŦāļĨāļąāļāļŠāļđāļ•āļĢāđ‚āļĢāļ‡āđ€āļĢāļĩāļĒāļ™āđāļĨāđ‰āļ§āļˆāļąāļ”āļŦāļĄāļ§
āļ”āļŦāļĄāļđāđˆāļ‚āļ­āļ‡āđ€āļ™āļ·āđ‰āļ­āļŦāļģāļ—āļĩāđˆāļŠāļ­āļ”āļ„āļĨāđ‰āļ­āļ‡āļāļąāļšāļŠāļ āļģāļžāļ›āļąāļāļŦāļģāđāļĨāļ°āļ„āļ§āļģāļĄāļ•āđ‰āļ­āļ‡āļāļģāļĢāļŦāļĨāļąāļ‡āļˆāļģāļāļ™āļąāđ‰āļ™āļˆāļąāļ”āļĨāļģāļ”āļąāļšāļ„āļ§āļģāļĄāļŠāļģāļ„āļąāļāļ•āļģāļĄāļŠāļ āļģāļžāļ›āļąāļāļŦāļģ
āļ‚āļ­āļ‡āļ—āđ‰āļ­āļ‡āļ–āļīāđˆāļ™āļ—āļĩāđˆāļžāļš
āļ‚āļąāđ‰āļ™āļ•āļ­āļ™āļ—āļĩāđˆ 3āļāļēāļĢāđ€āļ‚āļĩāļĒāļ™āđāļœāļ™āļāļēāļĢāļŠāļ­āļ™āđ‚āļ”āļĒāļ”āļēāđ€āļ™āļīāļ™āļāļēāļĢāļ”āļąāļ‡āļ™āļĩāđ‰
3.1 āļāļģāļĢāļāļģāļŦāļ™āļ”āļŦāļąāļ§āļ‚āđ‰āļ­āļ›āļąāļāļŦāļģ (theme) āļŦāļąāļ§āļ‚āđ‰āļ­āđ€āļ™āļ·āđ‰āļ­āļŦāļģāļ‚āļ­āļ‡āļāļģāļĢāđ€āļĢāļĩāļĒāļ™āļāļģāļĢāļŠāļ­āļ™
3.2 āļ āļģ āļĢ āđ€ āļ‚āļĩ āļĒ āļ™ āļŠ āļģ āļĢ āļ° āļŠ āļģ āļ„āļą āļ ( concept)
āđ€ āļ›āđ‡ āļ™ āļš āļ— āļŠ āļĢāļļ āļ› āđƒ āļˆ āļ„ āļ§ āļģ āļĄ āļŠ āļģ āļ„āļą āļ āļ‚ āļ­ āļ‡ āđ€ āļĢāļ·āđˆ āļ­ āļ‡ āđ€ āļ™āđ‰ āļ™ āļ„ āļ§ āļģ āļĄ āļ„āļī āļ” āļĢ āļ§ āļš āļĒ āļ­ āļ” āļŦ āļĨāļą āļ āļ āļģ āļĢ
āļ—āļąāļāļĐāļ°āļŦāļĢāļ·āļ­āļĨāļąāļāļĐāļ“āļ°āļ™āļīāļŠāļąāļĒāļ—āļĩāđˆāļ•āđ‰āļ­āļ‡āļāļģāļĢāļ›āļĨāļđāļāļāļąāļ‡āđƒāļŦāđ‰āđ€āļāļīāļ”āļāļąāļšāļœāļđāđ‰āđ€āļĢāļĩāļĒāļ™
3.3 āļāļģāļĢāļāļģāļŦāļ™āļ”āļ‚āļ­āļšāđ€āļ‚āļ•āđ€āļ™āļ·āđ‰āļ­āļŦāļģ āđƒāļŦāđ‰āļĢāļ°āļšāļļāļ§āđˆāļģāļŦāļąāļ§āļ‚āđ‰āļ­āđ€āļ™āļ·āđ‰āļ­āļŦāļģāļ„āļĢāļ­āļšāļ„āļĨāļļāļĄāđāļĨāļ°āļŠāļąāļĄāļžāļąāļ™āļ˜āđŒāļāļąāļš āļ§āļīāļŠāļģāđƒāļ”
3.4
āļāļģāļŦāļ™āļ”āļˆāļļāļ”āļ›āļĢāļ°āļŠāļ‡āļ„āđŒāļ—āļąāđˆāļ§āđ„āļ›āļŦāļĢāļ·āļ­āļˆāļļāļ”āļ›āļĢāļ°āļŠāļ‡āļ„āđŒāļ›āļĨāļģāļĒāļ—āļģāļ‡āđ€āļ›āđ‡āļ™āļˆāļļāļ”āļ›āļĢāļ°āļŠāļ‡āļ„āđŒāļ—āļĩāđˆāļ„āļģāļ”āļ§āđˆāļģāļœāļđāđ‰āđ€āļĢāļĩāļĒāļ™āļˆāļ°āļĄāļĩāļāļģāļĢāđ€āļ›āļĨāļĩāđˆāļĒāļ™āđāļ›āļĨāļ‡āļžāļĪāļ•āļīāļāļĢ
āļĢāļĄāļ­āļĒāđˆāļģāļ‡āđ„āļĢ āļŦāļĢāļ·āļ­āđ€āļāļīāļ”āļāļģāļĢāđ€āļ›āļĨāļĩāđˆāļĒāļ™āđāļ›āļĨāļ‡āļ”āđ‰āļģāļ™āļ„āļ§āļģāļĄāļĢāļđāđ‰ āļ—āļąāļāļĐāļ°āđāļĨāļ°āļ—āļąāļĻāļ™āļ°āļ„āļ•āļīāļ­āļĒāđˆāļģāļ‡āđ„āļĢāđ€āļĄāļ·āđˆāļ­āđ€āļĢāļĩāļĒāļ™āļˆāļšāđ€āļĢāļ·āđˆāļ­āļ‡āļ™āļąāđ‰āļ™āđāļĨāđ‰āļ§
3.5 āļ āļģ āļĢ āļ āļģ āļŦ āļ™ āļ” āļˆāļļ āļ” āļ› āļĢ āļ° āļŠ āļ‡ āļ„āđŒ āđ€ āļ‰ āļž āļģ āļ° āļŦ āļĢāļ· āļ­ āļˆāļļ āļ” āļ› āļĢ āļ° āļŠ āļ‡ āļ„āđŒ āļ™ āļģ āļ— āļģ āļ‡
āđ€āļ›āđ‡ āļ™āļāļģāļĢāļāļģāļŦāļ™āļ”āđ€āļ›āđ‰āļģāļŦāļĄāļģāļĒāļ‚āļ­āļ‡āļāļģāļĢāđ€āļĢāļĩāļĒāļ™āļāļģāļĢāļŠāļ­āļ™āđƒāļ™āđāļ•āđˆāļĨāļ°āļŦāļąāļ§āđ€āļĢāļ·āđˆāļ­āļ‡āļĒāđˆāļ­āļĒāļ—āļĩāđˆāļ›āļĢāļģāļĢāļ–āļ™āļģāđƒāļŦāđ‰āđ€āļāļīāļ”āļāļąāļšāļœāļđāđ‰āđ€āļĢāļĩāļĒāļ™
āļ™āļīāļĒāļĄāđ€āļ‚āļĩāļĒāļ™āđƒāļ™āļĨāļąāļāļĐāļ“āļ°āļ‚āļ­āļ‡āļˆāļļāļ”āļ›āļĢāļ°āļŠāļ‡āļ„āđŒāđ€āļŠāļīāļ‡āļžāļĪāļ•āļīāļāļĢāļĢāļĄ
3.6 āļ āļģ āļĢ āļ āļģ āļŦ āļ™ āļ” āļāļī āļˆ āļ āļĢ āļĢ āļĄ āļ āļģ āļĢ āđ€ āļĢāļĩ āļĒ āļ™ āļ āļģ āļĢ āļŠ āļ­ āļ™
āđƒāļŦāđ‰āļāļģāļŦāļ™āļ”āļāļīāļˆāļāļĢāļĢāļĄāļ•āļģāļĄāļ‚āļąāđ‰āļ™āļ•āļ­āļ™āļ‚āļ­āļ‡āļ—āļĪāļĐāļŽāļĩāđ€āļŠāļīāļ‡āļĢāļ°āļšāļš (System Approach)
3.7 āļŠāļ·āđˆ āļ­ āļ āļģ āļĢ āđ€ āļĢāļĩ āļĒ āļ™ āļ āļģ āļĢ āļŠ āļ­ āļ™
āļ•āđ‰āļ­āļ‡āļĢāļ° āļšāļļāđƒāļŦāđ‰ āļŠāļąāļ”āđ€āļˆāļ™ āļ§āđˆāļģāđƒāļ™ āļāļģāļĢāđ€āļĢāļĩāļĒāļ™ āļāļģāļĢāļŠāļ­āļ™ āđāļ•āđˆāļĨāļ°āļŦāļą āļ§āļ‚āđ‰āļ­āđ€āļ™āļ·āđ‰ āļ­āļŦ āļģāļ•āđ‰āļ­āļ‡ āđƒāļŠāđ‰āļ­āļļāļ›āļāļĢāļ“āđŒ āļ­āļ° āđ„āļĢāļšāđ‰āļģāļ‡
āđāļĨāļ°āļŠāļģāļĄāļģāļĢāļ–āļˆāļąāļ”āļŦāļģāļˆāļģāļāļ—āļĩāđˆāđƒāļ” āđ‚āļ”āļĒāļ§āļīāļ˜āļĩāđƒāļ” āļ•āđ‰āļ­āļ‡āļĢāļ°āļšāļļāđ€āļ›āđ‡āļ™āļĢāļģāļĒāļ‚āđ‰āļ­āļ•āļģāļĄāļˆāļļāļ”āļ›āļĢāļ°āļŠāļ‡āļ„āđŒ
3.8 āļ āļģ āļĢ āļ› āļĢ āļ° āđ€ āļĄāļī āļ™ āļœ āļĨ
āđ€āļ›āđ‡ āļ™āļāļģāļĢāđ€āļ‚āļĩāļĒāļ™āđāļ™āļ§āļ—āļģāļ‡āļāļģāļĢāļ›āļĢāļ°āđ€āļĄāļīāļ™āļœāļĨāļ‚āļ­āļ‡āļāļģāļĢāļ›āļāļīāļšāļąāļ•āļīāļāļīāļˆāļāļĢāļĢāļĄāđāļ•āđˆāļĨāļ°āļ‚āļąāđ‰āļ™āļ•āļ­āļ™āļ•āļģāļĄāļˆāļļāļ”āļ›āļĢāļ°āļŠāļ‡āļ„āđŒāļ—āļĩāđˆāļāļģāļŦāļ™āļ”
āļāļģāļĢāļžāļąāļ’āļ™āļģāļŦāļĨāļąāļāļŠāļđāļ•āļĢ āļŦāļ™āđ‰āļģ 36
āđ‚āļ”āļĒāđƒāļŦāđ‰āļœāļđāđ‰āđ€āļĢāļĩāļĒāļ™āļĢāļ§āļšāļĢāļ§āļĄāļœāļĨāļ‡āļģāļ™āđ„āļ§āđ‰āļ™āļģāđ€āļŠāļ™āļ­āļ„āļĢāļđāļ›āļĢāļ°āļˆāļģāļāļĨāļļāđˆāļĄ āđ‚āļ”āļĒāļāļģāļĢāļžāļĢāļĢāļ“āļ™āļģāļ‡āļģāļ™āļ—āļĩāđˆāļĢāļ§āļšāļĢāļ§āļĄāđ„āļ§āđ‰āđ€āļāļĩāđˆāļĒāļ§āļāļąāļšāļ­āļ°āđ„āļĢ
āļĄāļĩāļˆāļļāļ”āļĄāļļāđˆāļ‡āļŦāļĄāļģāļĒāļ­āļĒāđˆāļģāļ‡āđ„āļĢ āļœāļđāđ‰āđ€āļĢāļĩāļĒāļ™āļĄāļĩāļ„āļ§āļģāļĄāļĢāļđāđ‰āļŠāļķāļāļ­āļĒāđˆāļģāļ‡āđ„āļĢāļ•āđˆāļ­āļāļģāļĢāļĢāļ§āļšāļĢāļ§āļĄāļœāļĨāļ‡āļģāļ™ āđāļĨāļ°āļĄāļĩāđāļ™āļ§āļ„āļīāļ” āļĄāļĩāļāļģāļĢāļžāļąāļ’āļ™āļģāļ­āļ°āđ„āļĢāļ•āđˆāļ­āđ„āļ›
āļĄāļĩāļ„āļ§āļģāļĄāļžāļķāļ‡āļžāļ­āđƒāļˆāļāļąāļšāļŠāļīāđ‰āļ™āļ‡āļģāļ™āļĄāļģāļāļ™āđ‰āļ­āļĒāđ€āļžāļĩāļĒāļ‡āđƒāļ”
āļ‚āļąāđ‰āļ™āļ•āļ­āļ™āļ—āļĩāđˆ 4āļāļēāļĢāļˆāļąāļ”āļāļīāļˆāļāļĢāļĢāļĄāļāļēāļĢāđ€āļĢāļĩāļĒāļ™āļāļēāļĢāļŠāļ­āļ™
āļ„āļĢāļđāđāļĨāļ°āļœāļđāđ‰āđ€āļĢāļĩāļĒāļ™āļĢāđˆāļ§āļĄāļāļąāļ™āļžāļąāļ’āļ™āļģāđ‚āļ”āļĒāļĄāļĩāļŠāļ–āļģāļ™āļĻāļķāļāļĐāļģāļ­āļģāļ™āļ§āļĒāļ„āļ§āļģāļĄāļŠāļ°āļ”āļ§āļāđāļĨāļ°āļāļģāļāļąāļšāļ”āļđāđāļĨāđ€āļžāļ·āđˆāļ­āđƒāļŦāđ‰āđ€āļāļīāļ”āļāļģāļĢāđ€āļĢāļĩāļĒāļ™āļĢāļđāđ‰
āļ• āļģ āļĄ āļŠ āļ  āļģ āļž āļˆ āļĢāļī āļ‡
āļ‹āļķāđˆāļ‡āļŠāļ–āļģāļ™āļĻāļķāļāļĐāļģāđ‚āļ”āļĒāļĻāļđāļ™āļĒāđŒāļāļģāļĢāļĻāļķāļāļĐāļģāļ™āļ­āļāđ‚āļĢāļ‡āđ€āļĢāļĩāļĒāļ™āļˆāļąāļ‡āļŦāļ§āļąāļ”āđ€āļ›āđ‡āļ™āļœāļđāđ‰āļ­āļ™āļļāļĄāļąāļ•āļīāļŦāļĨāļąāļāļŠāļđāļ•āļĢāļ—āļĩāđˆāļ„āļĢāļđāđāļĨāļ°āļœāļđāđ‰āđ€āļĢāļĩāļĒāļ™āļĢāđˆāļ§āļĄāļāļąāļ™āļžāļąāļ’āļ™āļģāļ‚āļķāđ‰āļ™āļ•āļģ
āļĄāļ„āļ§āļģāļĄāļ•āđ‰āļ­āļ‡āļāļģāļĢāļ—āļģāļ‡āļ™āđ‚āļĒāļšāļģāļĒāļ‚āļ­āļ‡āļĢāļąāļāļ„āļ§āļģāļĄāļ•āđ‰āļ­āļ‡āļāļģāļĢāļ—āļģāļ‡āļāļģāļĢāļĻāļķāļāļĐāļģāđāļĨāļ°āļ„āļ§āļģāļĄāļ•āđ‰āļ­āļ‡āļāļģāļĢāđƒāļ™āļāļģāļĢāļžāļąāļ’āļ™āļģāļ•āļ™āđ€āļ­āļ‡āļ‚āļ­āļ‡āļœāļđāđ‰āđ€āļĢāļĩāļĒāļ™
āđ‚āļ”āļĒāļĄāļĩāļ§āļīāļ˜āļĩāļ”āļģāđ€āļ™āļīāļ™āļ•āļģāļĄāļĨāļģāļ”āļąāļš āļ”āļąāļ‡āļ™āļĩāđ‰
4.1āļ„āļĢāļđāļ™āļģāļŦāļĨāļąāļāļŠāļđāļ•āļĢāļ—āđ‰āļ­āļ‡āļ‡āļ–āļīāđˆāļ™āļ—āļĩāđˆāļžāļąāļ’āļ™āļģāđāļĨāđ‰āļ§āļ™āļģāđ€āļŠāļ™āļ­āļĻāļđāļ™āļĒāđŒāļšāļĢāļīāļāļģāļĢāļāļģāļĢāļĻāļķāļāļĐāļģāļ™āļ­āļāđ‚āļĢāļ‡āđ€āļĢāļĩāļĒāļ™āļ­āļģāđ€āļ āļ­
āđ€ āļžāļ·āđˆ āļ­ āļ™ āļģ āđ€ āļŠ āļ™ āļ­ āļĻāļđ āļ™ āļĒāđŒ āļ āļģ āļĢ āļĻāļķ āļ āļĐ āļģ āļ™ āļ­ āļ āđ‚ āļĢ āļ‡ āđ€ āļĢāļĩ āļĒ āļ™ āļˆāļą āļ‡ āļŦ āļ§āļąāļ” āđ€ āļ›āđ‡ āļ™ āļĢ āļģ āļĒ āļ  āļģ āļ„ āđ€ āļĢāļĩ āļĒ āļ™
āđāļ•āđˆāđƒāļ™ āļāļĢāļ“āļĩ āđ„āļĄāđˆāļ•āđ‰āļ­āļ‡āļ‚āļ­āļ­āļ™āļļ āļĄāļąāļ•āļīāđƒāļŦāļĄāđˆāļŦāļĢāļ·āļ­āđƒāļ™ āļāļĢāļ“āļĩ āļŦāļĨāļąāļāļŠāļđ āļ•āļĢāļ§āļīāļŠ āļģāļŠāļĩāļž āđƒ āļŦāđ‰āļ™ āļģāđ€āļŠāļ™ āļ­āđ€āļ›āđ‡ āļ™ āļ„āļĢāļģāļ§āđ† āđ„āļ›
āļ—āļĩāđˆāļžāļąāļ’āļ™āļģāļŦāļĨāļąāļāļŠāļđāļ•āļĢāļ—āđ‰āļ­āļ‡āļ–āļīāđˆāļ™āļˆāļģāļāļŦāļĨāļąāļāļŠāļđāļ•āļĢāđāļāļ™āļāļĨāļģāļ‡
4.2āļ„āļĢāļđāđāļĨāļ°āļœāļđāđ‰āđ€āļĢāļĩāļĒāļ™āļĢāđˆāļ§āļĄāļāļąāļ™āļāļģāļŦāļ™āļ”āļĢāļ°āļĒāļ°āđ€āļ§āļĨāļģāđƒāļ™āļāļģāļĢāļˆāļąāļ”āļāļīāļˆāļāļĢāļĢāļĄāļāļģāļĢāđ€āļĢāļĩāļĒāļ™ āļāļģāļĢāļŠāļ­āļ™
āļ• āļģāļĄāļŠ āļ  āļģāļž āļ„ āļ§āļģāļĄ āđ€āļ›āđ‡ āļ™ āđ„ āļ› āđ„ āļ”āđ‰ āđ‚ āļ” āļĒ āđƒ āļŦāđ‰ āļ„ āļ§ āļģāļĄāļŠ āļģāļ„āļąāļ āļāļąāļš āļ āļĢāļ° āļš āļ§āļ™ āļ āļģāļĢāļŦ āļģāļ„ āļ§ āļģāļĄāļĢāļđāđ‰ ( Input)
āļ āļĢ āļ° āļš āļ§ āļ™ āļ āļģ āļĢ āļ™ āļģ āļ„ āļ§ āļģ āļĄ āļĢāļđāđ‰ āļ—āļĩāđˆ āđ„ āļ”āđ‰ āļĢāļą āļš āđ„ āļ› āļ› āļĢāļą āļš /āļ› āļĢ āļ° āļĒāļļ āļ āļ•āđŒ āđƒ āļŠāđ‰ ( Process)
āđāļĨāļ°āļāļĢāļ°āļšāļ§āļ™āļāļģāļĢāđāļŠāļ”āļ‡āļœāļĨāļ‚āļ­āļ‡āļ„āļ§āļģāļĄāļĢāļđāđ‰āļŦāļĢāļ·āļ­āļāļģāļĢāđ€āļĢāļĩāļĒāļ™āļĢāļđāđ‰āļ—āļĩāđˆāļŠāļģāļĄāļģāļĢāļ–āļ›āļĢāļ°āļĒāļļāļāļ•āđŒāđƒāļŠāđ‰āļāļąāļšāļŠāļĩāļ§āļīāļ• (Output)
4.3āļˆāļąāļ”āļāļīāļˆāļāļĢāļĢāļĄāļāļģāļĢāđ€āļĢāļĩāļĒāļ™āļāļģāļĢāļŠāļ­āļ™āļ•āļģāļĄāļāļĢāļ°āļšāļ§āļ™āļāļģāļĢ āđ‚āļ”āļĒāļĒāļķāļ”āļ§āļīāļ˜āļĩāļ‚āļ­āļ‡āļ—āļĪāļĐāļŽāļĩāđ€āļŠāļīāļ‡āļĢāļ°āļšāļš(Systems
Approach: I-P-O)
āļ‚āļąāđ‰āļ™āļ•āļ­āļ™āļ—āļĩāđˆ5āļāļēāļĢāļ›āļĢāļ°āđ€āļĄāļīāļ™āļœāļĨ
āļāļģāļĢāļ›āļĢāļ° āđ€āļĄāļīāļ™ āļœāļĨāđ€āļ™āđ‰āļ™ āļāļģāļĢāļ›āļĢāļ° āđ€āļĄāļīāļ™ āļœāļĨāļ•āļģāļĄāļŠ āļ  āļģāļž āļ—āļĩāđˆāđāļ—āđ‰āļˆāļĢāļīāļ‡ (Authentic assessment)
āļ‹āļķāđˆ āļ‡ āļ› āļĢ āļ° āđ€ āļĄāļī āļ™ āļ­āļī āļ‡ āļ„ āļ§ āļģ āļĄ āļŠ āļģ āļĄ āļģ āļĢ āļ– āđ āļĨ āļ° āļ āļģ āļĢ āļžāļą āļ’ āļ™ āļģ āļœāļđāđ‰ āđ€āļĢāļĩ āļĒ āļ™ āļĄāļļāđˆāļ‡ āđ€ āļ™āđ‰ āļ™ āļ„ āļ§ āļģ āļĄ āļāđ‰āļģ āļ§ āļŦ āļ™āđ‰ āļģ
āļāļģāļĢāđ€āļ›āļĨāļĩāđˆāļĒāļ™āđāļ›āļĨāļ‡āļ—āļĩāđˆāđ€āļ›āđ‡āļ™āļŠāļĩāļ§āļīāļ•āļˆāļĢāļīāļ‡āļ‚āļ­āļ‡āļœāļđāđ‰āđ€āļĢāļĩāļĒāļ™āđāļ•āđˆāļĨāļ°āļ„āļ™āļŠāļ°āļ—āđ‰āļ­āļ™āđƒāļŦāđ‰āđ€āļŦāđ‡āļ™āļŠāļ āļģāļžāļ‚āļ­āļ‡āļ‡āļģāļ™āđāļĨāļ°āļŠāļīāđˆāļ‡āļ—āļĩāđˆāļœāļđāđ‰āđ€āļĢāļĩāļĒāļ™āđ„āļ”āđ‰āļ›āļāļīāļšāļąāļ•āļī
āđ‚ āļ” āļĒ āļœāļđāđ‰ āđ€ āļĢāļĩ āļĒ āļ™ āđ€ āļ›āđ‡ āļ™ āļœāļđāđ‰ āļŠ āļĢāđ‰ āļģ āļ‡ āļ„ āļģ āļ• āļ­ āļš āļ”āđ‰ āļģ āļ™ āļ āļģ āļĢ āđ āļŠ āļ” āļ‡
āļāļģāļĢāļŠāļĢāđ‰āļģāļ‡ āļŠāļĢāļĢāļ„āđŒāļœāļĨāļœāļĨāļīāļ•āļ‚āļ­āļ‡āļ‡āļģāļ™ āđ€āļ›āđ‡ āļ™ āļāļģāļĢāļ›āļĢāļ° āđ€āļĄāļīāļ™ āļœāļĨāļ‡āļģāļ™ āļ‚āļ­āļ‡āļœāļđāđ‰āđ€āļĢāļĩāļĒāļ™ āļ—āļĩāđˆāđ„āļ”āđ‰āļ—āļģāļˆāļĢāļī āļ‡ āļ›āļāļīāļšāļąāļ•āļīāļˆāļĢāļī āļ‡
āđƒ āļ™ āđ āļ•āđˆāļĨ āļ° āļ‚āļąāđ‰ āļ™ āļ• āļ­ āļ™ āļ‚ āļ­ āļ‡ āļ āļĢāļ° āļš āļ§ āļ™ āļ āļģāļĢ āđ€āļĢāļĩ āļĒ āļ™ āļŦ āļĢāļ· āļ­ āļ āļĢāļ° āļš āļ§ āļ™ āļ āļģāļĢ āļĢāļ§ āļš āļĢ āļ§āļĄ āđ€āļŦ āļ•āļļ āļ āļģāļĢ āļ“āđŒ
āļ‚āđ‰āļ­āļĄāļđāļĨāļ—āļĩāđˆāļœāļđāđ‰āđ€āļĢāļĩāļĒāļ™āļ—āļģāđ„āļ”āđ‰āđāļĨāļ°āđāļ›āļĨāļ„āļ§āļģāļĄāļŦāļĄāļģāļĒāļ‚āļ­āļ‡āļ‚āđ‰āļ­āļĄāļđāļĨāļŦāļĢāļ·āļ­āđ€āļŦāļ•āļļāļāļģāļĢāļ“āđŒāđāļĨāđ‰āļ§āļ•āļąāļ”āļŠāļīāļ™āđƒāļˆāļˆāļģāļāļ‚āđ‰āļ­āļĄāļđāļĨāļžāļ·āđ‰āļ™āļāļģāļ™āđ€āļŦāļĨāđˆāļģāļ™āļąāđ‰āļ™
āđƒāļ™āļ—āļģāļ‡āļ›āļāļīāļšāļąāļ•āļīāļ™āļīāļĒāļĄāđƒāļŠāđ‰āļ§āļīāļ˜āļĩāļāļģāļĢāļ›āļĢāļ°āđ€āļĄāļīāļ™āļˆāļģāļāđāļŸāđ‰āļĄāļŠāļ°āļŠāļĄāļ‡āļģāļ™ (Portfolio) āļ‹āļķāđˆāļ‡āđ€āļ›āđ‡ āļ™āļŦāļĨāļąāļāļāļģāļ™āđāļŠāļ”āļ‡āļ„āļ§āļģāļĄāļŠāļģāļĄāļģāļĢāļ–
āļāļģāļĢāļžāļąāļ’āļ™āļģāļŦāļĨāļąāļāļŠāļđāļ•āļĢ āļŦāļ™āđ‰āļģ 37
āļ„āļ§āļģāļĄāļāđ‰āļģāļ§āļŦāļ™āđ‰āļģāļ‚āļ­āļ‡āļœāļđāđ‰āđ€āļĢāļĩāļĒāļ™ āļˆāļģāļāļāļģāļĢāļĢāļ§āļšāļĢāļ§āļĄāļ‚āđ‰āļ­āļĄāļđāļĨāļœāļĨāļœāļĨāļīāļ• āļāļģāļĢāđāļŠāļ”āļ‡āļ­āļ­āļ āļāļģāļĢāļ›āļĢāļ°āđ€āļĄāļīāļ™āļˆāļģāļāļŠāļ āļģāļžāļˆāļĢāļīāļ‡
āđƒāļ™āļ‡āļģāļ™āļ—āļĩāđˆāļĄāļĩāļ„āļ§āļģāļĄāļŦāļĄāļģāļĒāđāļĨāļ°āļĄāļĩāđ€āļāļ“āļ‘āđŒāļĄāļģāļ•āļĢāļāļģāļ™āļ—āļĩāđˆāļŠāļąāļ”āđ€āļˆāļ™āļˆāļ°āļŠāļ°āļ—āđ‰āļ­āļ™āļ–āļķāļ‡āļ„āļ§āļģāļĄāļŠāļģāļĄāļģāļĢāļ– āļāļģāļĢāļ–āđˆāļģāļĒāļ—āļ­āļ”āļ„āļ§āļģāļĄāļĢāļđāđ‰āļ—āļĩāđˆāđ„āļ”āđ‰āļĢāļąāļš
āđ‚āļ„āļĢāļ‡āļŠāļĢāđ‰āļģāļ‡āđāļĨāļ°āļ›āļĢāļ°āļĄāļ§āļĨāļ„āļ§āļģāļĄāļĢāļđāđ‰āļ„āļ§āļģāļĄāļ„āļīāļ”āđƒāļ™āļ‚āļąāđ‰āļ™āļŠāļđāļ‡āļĢāļ§āļĄāļ—āļąāđ‰āļ‡āļ„āļļāļ“āļ āļģāļžāļ‚āļ­āļ‡āļāļģāļĢāđāļŠāļ”āļ‡āļ­āļ­āļāđāļĨāļ°āļœāļĨāļœāļĨāļīāļ•āļ—āļĩāđˆāļĄāļĩāļ„āļļāļ“āļ āļģāļž
āļŠāļĢāļļāļ›āđāļšāļšāļāļģāļĢāļžāļąāļ’āļ™āļģāļŦāļĨāļąāļāļŠāļđāļ•āļĢāļ‚āļ­āļ‡āļāļĢāļĄāļāļģāļĢāļĻāļķāļāļĐāļģāļ™āļ­āļāđ‚āļĢāļ‡āđ€āļĢāļĩāļĒāļ™ āļ”āļąāļ‡āļ āļģāļžāļ›āļĢāļ°āļāļ­āļš 11
āļ āļģāļžāļ›āļĢāļ°āļāļ­āļš 11 āļĢāļđāļ›āđāļšāļšāļāļģāļĢāļžāļąāļ’āļ™āļģāļŦāļĨāļąāļāļŠāļđāļ•āļĢāļ‚āļ­āļ‡āļāļĢāļĢāļĄāļāļģāļĢāļĻāļķāļāļĐāļģāļ™āļ­āļāđ‚āļĢāļ‡āđ€āļĢāļĩāļĒāļ™
(āļāļĢāļĄāļāļģāļĢāļĻāļķāļāļĐāļģāļ™āļ­āļāđ‚āļĢāļ‡āđ€āļĢāļĩāļĒāļ™ āļāļĢāļ°āļ—āļĢāļ§āļ‡āļĻāļķāļāļĐāļģāļ˜āļīāļāļģāļĢ, 2541:29)
āļĢāļđāļ›āđāļšāļšāļ—āļĩāđˆāđ€āļāļĩāđˆāļĒāļ§āļ‚āđ‰āļ­āļ‡āļāļąāļšāļāļģāļĢāļžāļąāļ’āļ™ āļģāļŦāļĨāļąāļāļŠāļđ āļ•āļĢāļ‚āļ­āļ‡āđ‚āļĢāļ‡āđ€āļĢāļĩāļĒāļ™ āļ”āļąāļ‡āļĄāļĩāļœāļđāđ‰āļ™ āļģāđ€āļŠāļ™ āļ­āđƒāļ™ āļĢāļđāļ›āđāļšāļšāļ•āđˆāļģāļ‡āđ† āļāļąāļ™
āļāļĨāđˆāļģāļ§āđ‚āļ”āļĒāļŠāļĢāļļāļ›āļ”āļąāļ‡āļ•āļģāļĢāļģāļ‡ 1 āļ”āļąāļ‡āļ™āļĩāđ‰
āļ•āļēāļĢāļēāļ‡ 1āđāļŠāļ”āļ‡āļĢāļđāļ›āđāļšāļš/āļŠāļģāļĢāļ°āļ‚āļ­āļ‡āļĢāļđāļ›āđāļšāļšāļāļģāļĢāļžāļąāļ’āļ™āļģāļŦāļĨāļąāļāļŠāļđāļ•āļĢ
āļœāļđāđ‰āđ€āļŠāļ™āļ­ āļĢāļđāļ›āđāļšāļš/āļŠāļēāļĢāļ°
āļāļģāļĢāļ§āļīāđ€āļ„āļĢāļģāļ°āļŦāđŒāļŦāļĨāļąāļāļŠāļđāļ•āļĢāđāļāļ™āļāļĨāļģāļ‡āđāļĨāļ°
āļ§āļīāđ€āļ„āļĢāļģāļ°āļŦāđŒāļŠāļ āļģāļžāļ›āļąāļāļŦāļģāļ‚āļ­āļ‡āļŠāļļāļĄāļŠāļ™
āļāļģāļĢāļˆāļąāļ”āļŦāļĄāļ§āļ”āļŦāļĄāļđāđˆāļŠāļ āļģāļžāļ›āļąāļāļŦāļģāđāļĨāļ°āļ„āļ§āļģ
āļĄāļ•āđ‰āļ­āļ‡āļāļģāļĢāļŠāđˆāļ‡āļœāļĨāļ•āđˆāļ­āļœāļđāđ‰āđ€āļĢāļĩāļĒāļ™
āļāļģāļĢāļˆāļąāļ”āļāļīāļˆāļāļĢāļĢāļĄāļāļģāļĢāđ€āļĢāļĩāļĒāļ™āļāļģāļĢāļŠāļ­āļ™
āļāļģāļĢāđ€āļ‚āļĩāļĒāļ™āđāļœāļ™āļāļģāļĢāļŠāļ­āļ™
āļāļģāļĢāļ›āļĢāļ°āđ€āļĄāļīāļ™āļœāļĨ
āļāļģāļĢāļžāļąāļ’āļ™āļģāļŦāļĨāļąāļāļŠāļđāļ•āļĢ āļŦāļ™āđ‰āļģ 38
āļœāļđāđ‰āđ€āļŠāļ™āļ­ āļĢāļđāļ›āđāļšāļš/āļŠāļēāļĢāļ°
āđ„āļ—āđ€āļĨāļ­āļĢāđŒ āļŦāļĨāļąāļāļāļģāļĢāđāļĨāļ°āđ€āļŦāļ•āļļāļœāļĨāļ‚āļ­āļ‡āļāļģāļĢāļžāļąāļ’āļ™āļģāļŦāļĨāļąāļāļŠāļđāļ•āļĢ āļ•āđ‰āļ­āļ‡āļ„āļģāļ™āļķāļ‡āļ–āļķāļ‡āļžāļ·āđ‰āļ™āļāļģāļ™āļ—āļĩāđˆāļŠāļģāļ„āļąāļ
4 āļ›āļĢāļ°āļāļģāļĢ āļ„āļ·āļ­ āļˆāļļāļ”āļĄāļļāđˆāļ‡āļŦāļĄāļģāļĒ āļ›āļĢāļ°āļŠāļšāļāļģāļĢāļ“āđŒ āļāļģāļĢāļˆāļąāļ”āļ›āļĢāļ°āļŠāļšāļāļģāļĢāļ“āđŒāļāļģāļĢāđ€āļĢāļĩāļĒāļ™āļĢāļđāđ‰
āđāļĨāļ°āļ›āļĢāļ°āđ€āļĄāļīāļ™āļ­āļĒāđˆāļģāļ‡āđ„āļĢāļˆāļķāļ‡āļˆāļ°āļ—āļĢāļģāļšāļ§āđˆāļģāļœāļđāđ‰āđ€āļĢāļĩāļĒāļ™āļšāļĢāļĢāļĨāļļāđ€āļ›āđ‰āļģāļŦāļĄāļģāļĒ
āļ—āļģāļšāļģ āļ āļģ āļĢ āļžāļą āļ’ āļ™ āļģ āļŦ āļĨāļą āļ āļŠāļđ āļ• āļĢ āđ āļš āļš āļĢ āļģ āļ āļŦ āļāđ‰ āļģ ( Grass-roots approach)
āļŦāļĨāļąāļāļŠāļđāļ•āļĢāļ„āļ§āļĢāđ„āļ”āđ‰āļĢāļąāļšāļāļģāļĢāļ­āļ­āļāđāļšāļšāđ‚āļ”āļĒāļ„āļĢāļđāļœāļđāđ‰āļŠāļ­āļ™āļĄāļģāļāļāļ§āđˆāļģāļžāļąāļ’āļ™āļģāļˆāļģāļāļ­āļ‡āļ„āđŒāļāļĢāļ—āļĩāđˆāļ­āļĒāļđāđˆāļŠāļđāļ‡āļ‚āļķāđ‰
āļ™ āđ‚āļ”āļĒāļĄāļĩāļ‚āļąāđ‰āļ™āļ•āļ­āļ™āđƒāļ™āļāļģāļĢāļžāļąāļ’āļ™āļģāļŦāļĨāļąāļāļŠāļđāļ•āļĢ 7 āļ‚āļąāđ‰āļ™āļ•āļ­āļ™ āļ„āļ·āļ­ 1. āļ§āļīāđ€āļ„āļĢāļģāļ°āļŦāđŒāļ„āļ§āļģāļĄāļ•āđ‰āļ­āļ‡āļāļģāļĢ
2. āļāļģāļŦāļ™āļ”āļˆāļļāļ”āļĄāļļāđˆāļ‡āļŦāļĄāļģāļĒ 3. āļ„āļąāļ”āđ€āļĨāļ·āļ­āļāđ€āļ™āļ·āđ‰āļ­āļŦāļģ 4. āļāļģāļĢāļˆāļąāļ”āļĢāļ§āļšāļĢāļ§āļĄāđ€āļ™āļ·āđ‰āļ­āļŦāļģāļŠāļģāļĢāļ°
5.āļāļģāļĢāļ„āļąāļ”āđ€āļĨāļ·āļ­āļāļ›āļĢāļ°āļŠāļšāļāļģāļĢāļ“āđŒāļāļģāļĢāđ€āļĢāļĩāļĒāļ™āļĢāļđāđ‰ 6.āļāļģāļĢāļˆāļąāļ”āļĢāļ§āļšāļĢāļ§āļĄāļ›āļĢāļ°āļŠāļšāļāļģāļĢāļ“āđŒāļāļģāļĢāđ€āļĢāļĩāļĒāļ™āļĢāļđāđ‰
7. āļāļģāļŦāļ™āļ”āļ§āļīāļ˜āļĩāļ§āļąāļ”āđāļĨāļ°āļ›āļĢāļ°āđ€āļĄāļīāļ™āļœāļĨ
āđ€āļ‹āļĒāđŒāđ€āļĨāļ­āļĢāđŒ
āļ­āđ€āļĨāđ‡āļāļ‹āļģāļ™āđ€āļ”āļ­āļĢāđŒ
āđāļĨāļ°āđ€āļĨāļ§āļīāļŠ
āļāļģāļĢāļžāļąāļ’āļ™āļģāļŦāļĨāļąāļāļŠāļđāļ•āļĢ āļ›āļĢāļ°āļāļ­āļšāļ”āđ‰āļ§āļĒāļāļĢāļ°āļšāļ§āļ™āļāļģāļĢāļžāļąāļ’āļ™āļģāļŦāļĨāļąāļāļŠāļđāļ•āļĢāļ—āļĩāđˆāļŠāļģāļ„āļąāļ
4 āļ‚āļąāđ‰āļ™āļ•āļ­āļ™ āļ„āļ·āļ­ 1. āļ§āļąāļ•āļ–āļļāļ›āļĢāļ°āļŠāļ‡āļ„āđŒāļ‚āļ­āļ‡āļŦāļĨāļąāļāļŠāļđāļ•āļĢ 2. āļāļģāļĢāļ­āļ­āļāđāļšāļšāļŦāļĨāļąāļāļŠāļđāļ•āļĢ
3. āļāļģāļĢāļ™āļģāļŦāļĨāļąāļāļŠāļđāļ•āļĢāđ„āļ›āđƒāļŠāđ‰ 4. āļāļģāļĢāļ›āļĢāļ°āđ€āļĄāļīāļ™āļœāļĨāļŦāļĨāļąāļāļŠāļđāļ•āļĢ
āđ‚āļ­āļĨāļīāļ§āļģ āļāļģāļĢāļžāļąāļ’ āļ™ āļģāļŦ āļĨāļąāļāļŠāļđ āļ• āļĢāļĄāļĩāļ­āļ‡ āļ„āđŒāļ› āļĢāļ° āļ āļ­āļš āļ—āļĩāđˆāļŠ āļģāļ„āļąāļ 12 āļ‚āļąāđ‰āļ™ āļ•āļ­āļ™ āļ„āļ·āļ­ 1.
āļˆāļļāļ”āļŦāļĄāļģāļĒāļ‚āļ­āļ‡āļāļģāļĢāļĻāļķāļāļĐāļģ 2. āļ„āļ§āļģāļĄāļ•āđ‰āļ­āļ‡āļāļģāļĢāļˆāļģāđ€āļ›āđ‡ āļ™āļ‚āļ­āļ‡āļœāļđāđ‰āđ€āļĢāļĩāļĒāļ™āđāļĨāļ°āļŠāļļāļĄāļŠāļ™ 3.
āđ€āļ›āđ‰āļģāļŦāļĄāļģāļĒāļŦāļĨāļąāļāļŠāļđ āļ•āļĢ 4. āļˆāļļāļ”āļ›āļĢāļ°āļŠāļ‡āļ„āđŒāļŦāļĨāļąāļāļŠāļđāļ•āļĢ 5. āļ™ āļģāļŦāļĨāļąāļāļŠāļđāļ•āļĢāđ„āļ›āđƒāļŠāđ‰ 6.
āđ€ āļ›āđ‰ āļģ āļŦ āļĄ āļģ āļĒ āļ āļģ āļĢ āļˆāļą āļ” āļ āļģ āļĢ āđ€ āļĢāļĩ āļĒ āļ™ āļ āļģ āļĢ āļŠ āļ­ āļ™ āđ āļ•āđˆ āļĨ āļ° āļĢ āļ° āļ”āļą āļš 7 .
āļˆāļļāļ”āļ›āļĢāļ°āļŠāļ‡āļ„āđŒāļāļģāļĢāļˆāļąāļ”āļāļģāļĢāđ€āļĢāļĩāļĒāļ™āđāļ•āđˆāļĨāļ°āļĢāļģāļĒāļ§āļīāļŠāļģ 8. āđ€āļĨāļ·āļ­āļāļĒāļļāļ—āļ˜āļ§āļīāļ˜āļĩāđƒāļ™āļāļģāļĢāļŠāļ­āļ™ 9.
āđ€āļĨāļ·āļ­āļāđ€āļ—āļ„āļ™āļīāļ„āļ§āļīāļ˜āļĩāļāļģāļĢāļ›āļĢāļ°āđ€āļĄāļīāļ™āļœāļĨāļāđˆāļ­āļ™āļ™āļģāđ„āļ›āļŠāļ­āļ™āļˆāļĢāļīāļ‡ 10.āļ™āļģāļĒāļļāļ—āļ˜āļ§āļīāļ˜āļĩāđ„āļ›āļ›āļāļīāļšāļąāļ•āļīāļˆāļĢāļīāļ‡
11. āļ›āļĢāļ°āđ€āļĄāļīāļ™āļœāļĨāļāļģāļĢāļˆāļąāļ”āļāļģāļĢāđ€āļĢāļĩāļĒāļ™āļāļģāļĢāļŠāļ­āļ™
āļŠāļāļīāļĨāđ€āļšāđ‡āļ āļāļģāļĢāļžāļąāļ’ āļ™ āļģāļŦ āļĨāļąāļāļŠāļđ āļ•āļĢāļ—āļĩāđˆ āđ€āļ›āđ‡ āļ™ āļž āļĨāļ§āļąāļ• āļ›āļĢāļ° āļāļ­āļš āļ”āđ‰āļ§āļĒ 5 āļ‚āļąāđ‰āļ™ āļ•āļ­āļ™ āļ„āļ·āļ­ 1 .
āļ āļģāļĢ āļ§āļīāđ€āļ„ āļĢāļģ āļ° āļŦāđŒ āļŠ āļ– āļģāļ™ āļ āļģāļĢ āļ“āđŒ 2 . āļ āļģ āļĢāļ āļģāļŦ āļ™ āļ” āļ§āļąāļ• āļ–āļļ āļ› āļĢāļ° āļŠ āļ‡ āļ„āđŒ 3 .
āļāļģāļĢāļ­āļ­āļāđāļšāļšāļāļģāļĢāļˆāļąāļ”āļāļģāļĢāđ€āļĢāļĩāļĒāļ™ āļāļģāļĢāļŠāļ­āļ™ 4. āļāļģāļĢāļ™ āļģāļŦāļĨāļąāļāļŠāļđ āļ•āļĢāđ„āļ›āđƒāļŠāđ‰ 5 .
āļāļģāļĢāļ›āļĢāļ°āđ€āļĄāļīāļ™āļāļģāļĢāđ€āļĢāļĩāļĒāļ™āļĢāļđāđ‰āđāļĨāļ°āļāļģāļĢāļ›āļĢāļ°āđ€āļĄāļīāļ™āļœāļĨāļŦāļĨāļąāļāļŠāļđāļ•āļĢ
āļ§āļ­āļĨāđŒāļ„āđ€āļāļ­āļĢāđŒ āļāļģāļĢāļžāļąāļ’āļ™āļģāļŦāļĨāļąāļāļŠāļđāļ•āļĢāļ•āļģāļĄāđāļ™āļ§āļ„āļīāļ”āđ€āļŠāļīāļ‡āļ›āļĢāļ°āļˆāļąāļāļĐāđŒāļ™āļīāļĒāļĄ āļ›āļĢāļ°āļāļ­āļšāļ”āđ‰āļ§āļĒāļ‚āļąāđ‰āļ™āļ•āļ­āļ™
3 āļ‚āļąāđ‰āļ™āļ•āļ­āļ™ āļ„āļ·āļ­ 1. āļāļģāļĢāļĻāļķāļāļĐāļģāļ‚āļąāđ‰āļ™āļžāļ·āđ‰āļ™āļāļģāļ™ 2. āļāļģāļĢāļžāļīāļˆāļģāļĢāļ“āļģāđ„āļ•āļĢāđˆāļ•āļĢāļ­āļ‡
3. āļāļģāļĢāļ­āļ­āļāđāļšāļšāļŦāļĨāļąāļāļŠāļđāļ•āļĢ
āļāļĢāļĄāļ§āļīāļŠāļģāļāļģāļĢ āļāļģāļĢāļžāļąāļ’āļ™āļģāļŦāļĨāļąāļāļŠāļđāļ•āļĢāļ›āļĢāļ°āļāļ­āļšāļ”āđ‰āļ§āļĒ 5āļ‚āļąāđ‰āļ™āļ•āļ­āļ™ āļ„āļ·āļ­ 1. āļĻāļķāļāļĐāļģāļ§āļīāđ€āļ„āļĢāļģāļ°āļŦāđŒāļ‚āđ‰āļ­āļĄāļđāļĨāļžāļ·āđ‰āļ™āļāļģāļ™
2. āļĻāļķāļāļĐāļģāļ§āļīāđ€āļ„āļĢāļģāļ°āļŦāđŒāļŦāļĨāļąāļāļŠāļđāļ•āļĢ 3. āļ§āļģāļ‡āđāļœāļ™āđāļĨāļ°āļˆāļąāļ”āļ—āļģāļŦāļĨāļąāļāļŠāļđāļ•āļĢ
āļāļģāļĢāļžāļąāļ’āļ™āļģāļŦāļĨāļąāļāļŠāļđāļ•āļĢ āļŦāļ™āđ‰āļģ 39
āļœāļđāđ‰āđ€āļŠāļ™āļ­ āļĢāļđāļ›āđāļšāļš/āļŠāļēāļĢāļ°
4. āļāļģāļŦāļ™āļ”āđāļ™āļ§āļ—āļģāļ‡āļāļģāļĢāļˆāļąāļ”āļāļģāļĢāđ€āļĢāļĩāļĒāļ™āļĢāļđāđ‰ 5. āļˆāļąāļ”āļ—āļģāđāļœāļ™āļāļģāļĢāļŠāļ­āļ™
āļāļĢāļĄāļāļģāļĢāļĻāļķāļāļĐāļģāļ™āļ­āļāđ‚āļĢāļ‡āđ€āļĢāļĩāļĒ
āļ™
āļāļģāļĢāļžāļąāļ’āļ™āļģāļŦāļĨāļąāļāļŠāļđāļ•āļĢāļ›āļĢāļ°āļāļ­āļšāļ”āđ‰āļ§āļĒ 5āļ‚āļąāđ‰āļ™āļ•āļ­āļ™ āļ„āļ·āļ­ 1. āļāļģāļĢāļ§āļīāđ€āļ„āļĢāļģāļ°āļŦāđŒāļŦāļĨāļąāļāļŠāļđāļ•āļĢ
āđāļāļ™āļāļĨāļģāļ‡ 2. āļāļģāļĢāļˆāļąāļ”āļŦāļĄāļ§āļ”āļŦāļĄāļđāđˆāļŠāļ āļģāļžāļ›āļąāļāļŦāļģāđāļĨāļ°āļ„āļ§āļģāļĄāļ•āđ‰āļ­āļ‡āļāļģāļĢāļ—āļĩāđˆāļŠāđˆāļ‡āļœāļĨāļ•āđˆāļ­āļœāļđāđ‰āđ€āļĢāļĩāļĒāļ™ 3.
āļāļģāļĢāđ€āļ‚āļĩāļĒāļ™āđāļœāļ™āļāļģāļĢāļŠāļ­āļ™ 4. āļāļģāļĢāļˆāļąāļ”āļāļīāļˆāļāļĢāļĢāļĄāļāļģāļĢāđ€āļĢāļĩāļĒāļ™āļāļģāļĢāļŠāļ­āļ™
5. āļāļģāļĢāļ›āļĢāļ°āđ€āļĄāļīāļ™āļœāļĨāļœāļđāđ‰āđ€āļĢāļĩāļĒāļ™
āđāļ™āļ§āļ„āļīāļ”āđ€āļāļĩāđˆāļĒāļ§āļāļąāļšāļĢāļđāļ›āđāļšāļšāļāļĢāļ°āļšāļ§āļ™āļāļģāļĢāļŠāļĢāđ‰āļģāļ‡āļŦāļĢāļ·āļ­āļžāļąāļ’āļ™āļģāļŦāļĨāļąāļāļŠāļđāļ•āļĢāļ‚āļ­āļ‡āđ„āļ—āļĒāļ™āļąāđ‰āļ™āļĒāļąāļ‡āļĄāļĩāļ™āđ‰āļ­āļĒāļĄāļģāļ
āļŠāđˆāļ§āļ™āļĄāļģāļāļˆāļ°āđ€āļ›āđ‡āļ™āļĢāļđāļ›āđāļšāļšāļ•āļģāļĄāđāļ™āļ§āļ„āļīāļ”āļ‚āļ­āļ‡āļŠāļģāļ§āļ•āđˆāļģāļ‡āļ›āļĢāļ°āđ€āļ—āļĻ āļ‹āļķāđˆāļ‡āļ™āļąāļāļāļģāļĢāļĻāļķāļāļĐāļģāļŦāļĨāļģāļĒāļ—āđˆāļģāļ™āđ„āļ”āđ‰āđ€āļŠāļ™āļ­āļĢāļđāļ›āđāļšāļšāđ„āļ§āđ‰āļ”āļąāļ‡āļ™āļĩāđ‰
5.2.4 āļĢāļđāļ›āđāļšāļšāļāļēāļĢāļžāļąāļ’āļ™āļēāļŦāļĨāļąāļāļŠāļđāļ•āļĢāļ‚āļ­āļ‡āđ„āļ—āđ€āļĨāļ­āļĢāđŒ (Tyler)
āđƒāļ™ āļ„.āļĻ. 1949 āđ„āļ—āđ€āļĨāļ­āļĢāđŒāđ„āļ”āđ‰āđ€āļ‚āļĩāļĒāļ™āļŦāļ™āļąāļ‡āļŠāļ·āļ­āđ€āļĢāļ·āđˆāļ­āļ‡ Basic Principlesof Curriculum and Instruction
āļ‹āļķāđˆāļ‡āđ€āļŠāļ™āļ­āđāļ™āļ§āļ„āļīāļ”āļžāļ·āđ‰āļ™āļāļģāļ™āđƒāļ™āļāļģāļĢāļžāļąāļ’āļ™āļģāļŦāļĨāļąāļāļŠāļđāļ•āļĢāļ—āļĩāđˆāļĢāļđāđ‰āļˆāļąāļāļāļąāļ™āļ”āļĩ āļ„āļ·āļ­ āļŦāļĨāļąāļāļŠāļđāļ•āļĢāđāļĨāļ°āđ€āļŦāļ•āļļāļœāļĨāļžāļ·āđ‰āļ™āļāļģāļ™ 4 āļ›āļĢāļ°āļāļģāļĢ āļ„āļ·āļ­
1. āļĄāļĩāļ„āļ§āļģāļĄāļĄāļļāđˆāļ‡āļŦāļĄāļģāļĒāļ—āļģāļ‡āļāļģāļĢāļĻāļķāļāļĐāļģāļ­āļ°āđ„āļĢāļšāđ‰āļģāļ‡āļ—āļĩāđˆāđ‚āļĢāļ‡āđ€āļĢāļĩāļĒāļ™āļ„āļ§āļĢāļˆāļ°āđāļŠāļ§āļ‡āļŦāļģ
2 .
āļĄāļĩāļ›āļĢāļ°āļŠāļšāļāļģāļĢāļ“āđŒāļ—āļģāļ‡āļāļģāļĢāļĻāļķāļāļĐāļģāļ­āļ°āđ„āļĢāļšāđ‰āļģāļ‡āļ—āļĩāđˆāđ‚āļĢāļ‡āđ€āļĢāļĩāļĒāļ™āļ„āļ§āļĢāļˆāļąāļ”āļ‚āļķāđ‰āļ™āđ€āļžāļ·āđˆāļ­āļŠāđˆāļ§āļĒāđƒāļŦāđ‰āļšāļĢāļĢāļĨāļļāļˆāļļāļ”āļ›āļĢāļ°āļŠāļ‡āļ„āđŒāļ—āļĩāđˆāļāļģāļŦāļ™āļ”āđ„āļ§āđ‰
3. āļˆāļ°āļˆāļąāļ”āļ›āļĢāļ°āļŠāļšāļāļģāļĢāļ“āđŒāļ—āļģāļ‡āļāļģāļĢāļĻāļķāļāļĐāļģāļ­āļĒāđˆāļģāļ‡āđ„āļĢ āļˆāļķāļ‡āļˆāļ°āļ—āļģāđƒāļŦāđ‰āļāļģāļĢāļŠāļ­āļ™āļĄāļĩāļ›āļĢāļ°āļŠāļīāļ—āļ˜āļīāļ āļģāļž
4 . āļˆ āļ° āļ› āļĢ āļ° āđ€ āļĄāļī āļ™ āļœ āļĨ āļ‚ āļ­ āļ‡ āļ› āļĢ āļ° āļŠ āļš āļ āļģ āļĢ āļ“āđŒ āđƒ āļ™ āļ āļģ āļĢ āđ€ āļĢāļĩ āļĒ āļ™ āļ­ āļĒāđˆāļģ āļ‡ āđ„ āļĢ
āļˆāļķāļ‡āļˆāļ°āļ•āļąāļ”āļŠāļīāļ™āđ„āļ”āđ‰āļ§āđˆāļģāļšāļĢāļĢāļĨāļļāļ–āļķāļ‡āļˆāļļāļ”āļ›āļĢāļ°āļŠāļ‡āļ„āđŒāļ—āļĩāđˆāļāļģāļŦāļ™āļ”āđ„āļ§āđ‰
āļˆ āļģ āļ āļžāļ·āđ‰ āļ™ āļ āļģ āļ™ āļ—āļąāđ‰ āļ‡ 4 āļ‚āđ‰ āļ­ āļŠāļĩāđ‰ āđƒ āļŦāđ‰ āđ€ āļŦāđ‡ āļ™ āļ§āđˆ āļģ
āļāļģāļĢāļŠāļĢāđ‰āļģāļ‡āļŦāļĢāļ·āļ­āļžāļąāļ’āļ™āļģāļŦāļĨāļąāļāļŠāļđāļ•āļĢāļ•āđ‰āļ­āļ‡āļ„āļģāļ™āļķāļ‡āļ–āļķāļ‡āļāļģāļĢāļāļģāļŦāļ™āļ”āļˆāļļāļ”āļĄāļļāđˆāļ‡āļŦāļĄāļģāļĒ āļāļģāļĢāļāļģāļŦāļ™āļ”āļ›āļĢāļ°āļŠāļšāļāļģāļĢāļ“āđŒāļ—āļģāļ‡āļāļģāļĢāļĻāļķāļāļĐāļģ
āļāļģāļĢāļˆāļąāļ”āļ›āļĢāļ°āļŠāļšāļāļģāļĢāļ“āđŒāļ—āļģāļ‡āļāļģāļĢāļĻāļķāļāļĐāļģāđƒāļŦāđ‰āļœāļđāđ‰āđ€āļĢāļĩāļĒāļ™ āđāļĨāļ°āļāļģāļĢāļ›āļĢāļ°āđ€āļĄāļīāļ™āļŠāļąāļĄāļĪāļ—āļ˜āļīāđŒāļœāļĨāļ‚āļ­āļ‡āļŦāļĨāļąāļāļŠāļđāļ•āļĢāļ”āđ‰āļ§āļĒ
āļĢāļđāļ›āđāļšāļšāļ‚āļ­āļ‡āļāļēāļĢāļžāļąāļ’āļ™āļēāļŦāļĨāļąāļāļŠāļđāļ•āļĢāļ‚āļ­āļ‡āđ„āļ—āđ€āļĨāļ­āļĢāđŒāđ€āļĢāļīāđˆāļĄāļˆāļēāļ
1. āļāļēāļĢāļāļēāļŦāļ™āļ”āļˆāļļāļ”āļĄāļļāđˆāļ‡āļŦāļĄāļēāļĒ āļāđˆāļ­āļ™ āļˆāļ°āļāļģāļŦāļ™āļ”āļˆāļļāļ”āļĄāļļāđˆāļ‡āļŦāļĄāļģāļĒāļ‚āļ­āļ‡āļŦāļĨāļąāļāļŠāļđāļ•āļĢāļ­āļĒāđˆāļģāļ‡āļāļ§āđ‰āļģāļ‡āđ† āļ™āļąāđ‰ āļ™
āļˆāļ° āļ•āđ‰āļ­ āļ‡āļ­āļģāļĻāļąāļĒāļ‚āđ‰āļ­āļĄāļđāļĨāļˆāļģāļāđāļŦ āļĨāđˆāļ‡āļ•āđˆāļģāļ‡āđ† āđ€āļŠāđˆāļ™ āđ āļŦāļĨāđˆāļ‡āđāļĢāļāļ„āļ·āļ­ āļŠāļąāļ‡ āļ„āļĄ āđ„āļ”āđ‰āđāļāđˆ āļ„āđˆāļģāļ™āļī āļĒāļĄ āļ„āļ§āļģāļĄāđ€āļŠāļ·āđˆ āļ­
āđāļĨāļ°āđāļ™āļ§āļ›āļāļīāļšāļąāļ•āļīāđƒāļ™āļāļģāļĢāļ”āļģāļĢāļ‡āļŠāļĩāļ§āļīāļ•āđƒāļ™āļŠāļąāļ‡āļ„āļĄāđ‚āļ„āļĢāļ‡āļŠāļĢāđ‰āļģāļ‡āļ—āļĩāđˆāļŠāļģāļ„āļąāļāļ—āļģāļ‡āļŠāļąāļ‡āļ„āļĄāđāļĨāļ°āļ„āļ§āļģāļĄāļĄāļļāđˆāļ‡āļŦāļ§āļąāļ‡āļ—āļģāļ‡āļŠāļąāļ‡āļ„āļĄāđ€āļ›āđ‡āļ™āļ•āđ‰āļ™
āđāļŦ āļĨāđˆāļ‡ āļ—āļĩāđˆ āļŠ āļ­ āļ‡ āđ€āļāļĩāđˆāļĒāļ§ āļāļąāļš āļœāļđāđ‰āđ€āļĢāļĩ āļĒ āļ™ āļ‹āļķāđˆ āļ‡ āđ€āļāļĩāđˆāļĒāļ§ āļāļąāļš āļ„ āļ§ āļģāļĄāļ•āđ‰āļ­ āļ‡ āļ āļģāļĢ āļ„ āļ§āļģāļĄāļŠ āļ™ āđƒ āļˆ āļ„āļ§ āļģāļĄāļŠ āļģāļĄāļģāļĢ āļ–
āđāļĨāļ°āļ„āļļāļ“āļĨāļąāļāļĐāļ“āļ°āļ—āļĩāđˆāļ›āļĢāļ°āđ€āļ—āļĻāļŠāļģāļ•āļīāļ•āđ‰āļ­āļ‡āļāļģāļĢ āđāļĨāļ°āđāļŦāļĨāđˆāļ‡āļ—āļĩāđˆāļŠāļģāļĄāļāđ‡āļ„āļ·āļ­ āļ„āļģāđāļ™āļ°āļ™āļģāļ‚āļ­āļ‡āļœāļđāđ‰āđ€āļŠāļĩāđˆāļĒāļ§āļŠāļģāļāļŠāļģāļ‚āļģāļ§āļīāļŠāļģāļāļģāļĢāļ•āđˆāļģāļ‡āđ†
āļŦāļĢāļ·āļ­āļˆāļģāļāļœāļĨāļāļģāļĢāļ§āļīāļˆāļąāļĒāļ—āļĩāđˆāļŠāļĢāļļāļ›āđƒāļŦāđ‰āļ‚āđ‰āļ­āļ„āļīāļ”āđ€āļāļĩāđˆāļĒāļ§āļāļąāļšāļāļģāļĢāļˆāļąāļ”āļ—āļģāļŦāļĨāļąāļāļŠāļđāļ•āļĢāļˆāļąāļ”āļāļģāļĢāđ€āļĢāļĩāļĒāļ™āļāļģāļĢāļŠāļ­āļ™āđāļĨāđ‰āļ§āļ™āļģāļĄāļģāļ›āļĢāļ°āļĄāļ§āļĨāđ€āļ‚āđ‰āļģāļ”āđ‰āļ§āļĒāļāļą
āļ™āļˆāļ™ āđ€āļ›āđ‡ āļ™ āļˆāļļāļ”āļĄāļļāđˆāļ‡āļŦāļĄāļģāļĒāļ­āļĒāđˆāļģāļ‡āļāļ§āđ‰āļģāļ‡ āđ† āļ‚āļ­āļ‡āļŦ āļĨāļąāļāļŠāļđ āļ•āļĢāļŦāļĢāļ·āļ­āļˆāļļāļ”āļ›āļĢāļ°āļŠāļ‡āļ„āđŒāļŠāļąāđˆāļ§āļ„āļĢāļģāļ§ (Tentative Objectives)
āļāļģāļĢāļžāļąāļ’āļ™āļģāļŦāļĨāļąāļāļŠāļđāļ•āļĢ āļŦāļ™āđ‰āļģ 40
āļˆāļģāļāļ™āļąāđ‰āļ™āļˆāļļāļ”āļ›āļĢāļ°āļŠāļ‡āļ„āđŒāļŠāļąāđˆāļ§āļ„āļĢāļģāļ§āļˆāļ°āđ„āļ”āđ‰āļĢāļąāļšāļāļģāļĢāļāļĨāļąāđˆāļ™āļāļĢāļ­āļ‡āļˆāļģāļāļ‚āđ‰āļ­āļĄāļđāļĨāļ”āđ‰āļģāļ™āļ›āļĢāļąāļŠāļāļģāļāļģāļĢāļĻāļķāļāļĐāļģ āļ›āļĢāļąāļŠāļāļģāļŠāļąāļ‡āļ„āļĄ
āđāļĨāļ°āļˆāļīāļ•āļ§āļīāļ—āļĒāļģāļāļģāļĢāđ€āļĢāļĩāļĒāļ™āļĢāļđāđ‰ āļ‹āļķāđˆāļ‡āļˆāļ°āļ•āļąāļ”āļ—āļ­āļ™āļˆāļļāļ”āļ›āļĢāļ°āļŠāļ‡āļ„āđŒāļ—āļĩāđˆāđ„āļĄāđˆāļˆāļģāđ€āļ›āđ‡āļ™āļ­āļ­āļāđāļĨāļ°āļ—āļģāđƒāļŦāđ‰āļˆāļļāļ”āļ›āļĢāļ°āļŠāļ‡āļ„āđŒāļĄāļĩāļ„āļ§āļģāļĄāļŠāļąāļ”āđ€āļˆāļ™āļ‚āļķāđ‰āļ™
āļˆāļļ āļ” āļ› āļĢ āļ° āļŠ āļ‡ āļ„āđŒ āļ—āļĩāđˆ āđ„ āļ”āđ‰ āļ™āļĩāđ‰ āđ€ āļ›āđ‡ āļ™ āļˆāļļ āļ” āļ› āļĢ āļ° āļŠ āļ‡ āļ„āđŒ āļ—āļĩāđˆ āđ āļ—āđ‰ āļˆ āļĢāļī āļ‡ āđƒ āļ™ āļ āļģ āļĢ āļžāļą āļ’ āļ™ āļģ āļŦ āļĨāļą āļ āļŠāļđ āļ• āļĢ
āļˆāļģāļāļ™āļąāđ‰āļ™āļˆāļķāļ‡āđ€āļĨāļ·āļ­āļāđāļĨāļ°āļˆāļąāļ”āļ›āļĢāļ°āļŠāļšāļāļģāļĢāļ“āđŒāļāļģāļĢāđ€āļĢāļĩāļĒāļ™āļĢāļđāđ‰āļŦāļĢāļ·āļ­āļ›āļĢāļ°āļŠāļšāļāļģāļĢāļ“āđŒāļ—āļģāļ‡āļāļģāļĢāļĻāļķāļāļĐāļģāļŠāļģāļŦāļĢāļąāļšāļœāļđāđ‰āđ€āļĢāļĩāļĒāļ™āđ€āļžāļ·āđˆāļ­āđƒāļŦāđ‰āļšāļĢāļĢāļĨāļļāļˆāļļāļ”āļ›āļĢ
āļ°āļŠāļ‡āļ„āđŒāļ—āļĩāđˆāļāļģāļŦāļ™āļ”āļ‚āļķāđ‰āļ™
2 . āļ āļē āļĢ āđ€ āļĨāļ· āļ­ āļ āđ āļĨ āļ° āļˆāļą āļ” āļ› āļĢ āļ° āļŠ āļš āļ āļē āļĢ āļ“āđŒ āļ āļē āļĢ āđ€ āļĢāļĩ āļĒ āļ™
āļāļģāļĢāđ€āļĨāļ·āļ­āļāđāļĨāļ° āļˆāļąāļ”āļ›āļĢāļ° āļŠāļšāļāļģāļĢāļ“āđŒ āļāļģāļĢāđ€āļĢāļĩ āļĒāļ™ āļ—āļĩāđˆāļ„āļģāļ”āļŦāļ§āļąāļ‡āļˆāļ° āđƒ āļŦāđ‰āļœāļđāđ‰āđ€āļĢāļĩāļĒāļ™ āļĄāļĩāļ› āļĢāļ° āļŠ āļšāļāļģāļĢāļ“āđŒ āļ­āļĒāđˆāļģāļ‡ āđ„āļĢ
āļāļī āļˆ āļ āļĢ āļĢ āļĄ āļ—āļĩāđˆ āļˆāļąāļ” āļ—āļąāđ‰ āļ‡ āđƒ āļ™ āļ āļģ āļĢ āđ€ āļĢāļĩ āļĒ āļ™ āļ āļģ āļĢ āļŠ āļ­ āļ™ āđ āļĨ āļ° āļŠāđˆ āļ§ āļ™ āđ€āļŠ āļĢāļī āļĄ āļŦ āļĨāļą āļ āļŠāļđ āļ• āļĢ āļ™āļąāđ‰ āļ™ āļĄāļĩ āļ­ āļ° āđ„ āļĢ
āļ—āļąāđ‰āļ‡āļ™āļĩāđ‰ āļāđ‡āđ€āļžāļ·āđˆāļ­āļˆāļ°āđƒāļŦāđ‰āļāļĢāļ°āļšāļ§āļ™ āļāļģāļĢāļāļģāļĢāđ€āļĢāļĩāļĒāļ™āļāļģāļĢāļŠāļ­āļ™ āļ”āļģāđ€āļ™āļī āļ™āđ„āļ›āđ€āļžāļ·āđˆāļ­āļ•āļ­āļšāļŠāļ™āļ­āļ‡āļˆāļļāļ”āļĄāļļāđˆāļ‡āļŦāļĄāļģāļĒāļ—āļĩāđˆāļāļģāļŦāļ™āļ”āđ„āļ§āđ‰
āđ„āļ—āđ€āļĨāļ­āļĢāđŒāđ„āļ”āđ‰āđ€āļŠāļ™āļ­āđ€āļāļ“āļ‘āđŒāđƒāļ™āļāļģāļĢāļžāļīāļˆāļģāļĢāļ“āļģāđ€āļĨāļ·āļ­āļāļ›āļĢāļ°āļŠāļšāļāļģāļĢāļ“āđŒāļāļģāļĢāđ€āļĢāļĩāļĒāļ™āļĢāļđāđ‰āđ„āļ§āđ‰āļ”āļąāļ‡āļ™āļĩāđ‰
2.1 āļœāļđāđ‰āđ€āļĢāļĩāļĒāļ™āļ„āļ§āļĢāļĄāļĩāđ‚āļ­āļāļģāļŠāļāļķāļāļžāļĪāļ•āļīāļāļĢāļĢāļĄ āđāļĨāļ°āđ€āļĢāļĩāļĒāļ™āļĢāļđāđ‰āđ€āļ™āļ·āđ‰āļ­āļŦāļģāļ•āļģāļĄāļ—āļĩāđˆāļĢāļ°āļšāļļāđ„āļ§āđ‰āđƒāļ™āļˆāļļāļ”āļ›āļĢāļ°āļŠāļ‡āļ„āđŒ
2 . 2
āļāļīāļˆāļāļĢāļĢāļĄāđāļĨāļ°āļ›āļĢāļ°āļŠāļšāļāļģāļĢāļ“āđŒāļ™āļąāđ‰āļ™āļ„āļ§āļĢāļˆāļ°āļ—āļģāđƒāļŦāđ‰āļœāļđāđ‰āđ€āļĢāļĩāļĒāļ™āļžāļķāļ‡āļžāļ­āđƒāļˆāļ—āļĩāđˆāļˆāļ°āļ›āļāļīāļšāļąāļ•āļīāļ•āļģāļĄāļžāļĪāļ•āļīāļāļĢāļĢāļĄāļ—āļĩāđˆāđ„āļ”āđ‰āļĢāļ°āļšāļļāđ„āļ§āđ‰āđƒāļ™āļˆāļļāļ”āļ›āļĢāļ°āļŠāļ‡āļ„āđŒ
2.3 āļāļīāļˆāļāļĢāļĢāļĄāđāļĨāļ°āļ›āļĢāļ°āļŠāļšāļāļģāļĢāļ“āđŒāļ™āļąāđ‰āļ™āļ„āļ§āļĢāļˆāļ°āļ­āļĒāļđāđˆāđƒāļ™āļ‚āļ­āļšāļ‚āđˆāļģāļĒāļ„āļ§āļģāļĄāļžāļ­āđƒāļˆāļ—āļĩāđˆāļžāļķāļ‡āļ›āļāļīāļšāļąāļ•āļīāđ„āļ”āđ‰
2 . 4 āļāļī āļˆ āļ āļĢ āļĢ āļĄ āđ āļĨ āļ° āļ› āļĢ āļ° āļŠ āļš āļ āļģ āļĢ āļ“āđŒ āļŦ āļĨ āļģ āļĒ āđ†
āļ”āđ‰āļģāļ™āļ‚āļ­āļ‡āļāļģāļĢāđ€āļĢāļĩāļĒāļ™āļĢāļđāđ‰āļ­āļģāļˆāļ™āļģāđ„āļ›āļŠāļđāđˆāļˆāļļāļ”āļ›āļĢāļ°āļŠāļ‡āļ„āđŒāļ—āļĩāđˆāļāļģāļŦāļ™āļ”āđ„āļ§āđ‰āđ€āļžāļĩāļĒāļ‡āļ‚āđ‰āļ­āđ€āļ”āļĩāļĒāļ§
2 . 5
āđƒāļ™āļ—āļģāļ™āļ­āļ‡āđ€āļ”āļĩāļĒāļ§āļāļąāļ™āļāļīāļˆāļāļĢāļĢāļĄāđāļĨāļ°āļ›āļĢāļ°āļŠāļšāļāļģāļĢāļ“āđŒāļāļģāļĢāđ€āļĢāļĩāļĒāļ™āļĢāļđāđ‰āđ€āļžāļĩāļĒāļ‡āļŦāļ™āļķāđˆāļ‡āļ­āļĒāđˆāļģāļ‡āļ­āļģāļˆāļ•āļ­āļšāļŠāļ™āļ­āļ‡āļˆāļļāļ”āļ›āļĢāļ°āļŠāļ‡āļ„āđŒāļŦāļĨāļģāļĒāđ† āļ‚āđ‰āļ­āđ„āļ”āđ‰
āļ™ āļ­ āļ āļˆ āļģ āļ āļ™āļąāđ‰ āļ™
āđ„āļ—āđ€āļĨāļ­āļĢāđŒāļĒāļąāļ‡āđ€āļ™āđ‰āļ™āđ€āļāļĩāđˆāļĒāļ§āļāļąāļšāļāļģāļĢāļžāļīāļˆāļģāļĢāļ“āļģāļāļģāļĢāļˆāļąāļ”āļ›āļĢāļ°āļŠāļšāļāļģāļĢāļ“āđŒāļāļģāļĢāđ€āļĢāļĩāļĒāļ™āļĢāļđāđ‰āļ§āđˆāļģāļ•āđ‰āļ­āļ‡āļ„āļģāļ™āļķāļ‡āļ–āļķāļ‡āļ„āļ§āļģāļĄāļŠāļąāļĄāļžāļąāļ™āļ˜āđŒāđƒāļ™āļ”āđ‰āļģāļ™āđ€āļ§āļĨāļģāļ•āđˆāļ­āđ€
āļ§āļĨāļģ āđāļĨāļ°āđ€āļ™āļ·āđ‰āļ­āļŦāļģāļ•āđˆāļ­āđ€āļ™āļ·āđ‰āļ­āļŦāļģ āđ€āļĢāļĩāļĒāļāļ§āđˆāļģāđ€āļ›āđ‡āļ™āļ„āļ§āļģāļĄāļŠāļąāļĄāļžāļąāļ™āļ˜āđŒāđāļšāļš āđāļ™āļ§āļ•āļąāđ‰āļ‡ (Vertical) āļāļąāļš āđāļ™āļ§āļ™āļ­āļ™ (Horizontal)
āļ‹āļķāđˆāļ‡āļĄāļĩāđ€āļāļ“āļ‘āđŒāđƒāļ™āļāļģāļĢāļˆāļąāļ”āļ”āļąāļ‡āļ™āļĩāđ‰
1 . āļ„ āļ§ āļģ āļĄ āļ•āđˆ āļ­ āđ€ āļ™āļ·āđˆ āļ­ āļ‡ ( Continuity) āļŦ āļĄ āļģ āļĒ āļ–āļķ āļ‡
āļ„āļ§āļģāļĄāļŠāļąāļĄāļžāļąāļ™āļ˜āđŒāđƒāļ™āđāļ™āļ§āļ•āļąāđ‰āļ‡āļ‚āļ­āļ‡āļŠāđˆāļ§āļ™āļ­āļ‡āļ„āđŒāļ›āļĢāļ°āļāļ­āļšāļŦāļĨāļąāļāļ‚āļ­āļ‡āļ•āļąāļ§āļŦāļĨāļąāļāļŠāļđāļ•āļĢāļˆāļģāļāļĢāļ°āļ”āļąāļšāļŦāļ™āļķāđˆāļ‡āđ„āļ›āļĒāļąāļ‡āļ­āļĩāļāļĢāļ°āļ”āļąāļšāļŦāļ™āļķāđˆāļ‡āļ—āļĩāđˆāļŠāļđāļ‡āļ‚āļķāđ‰āļ™āđ„
āļ› āđ€āļŠāđˆāļ™ āđƒāļ™āļ§āļīāļŠāļģāļ—āļąāļāļĐāļ°āļ•āđ‰āļ­āļ‡āđ€āļ›āļīāļ”āđ‚āļ­āļāļģāļŠāđƒāļŦāđ‰āļĄāļĩāļāļģāļĢāļāļķāļāļ—āļąāļāļĐāļ°āđƒāļ™āļāļīāļˆāļāļĢāļĢāļĄāđāļĨāļ°āļ›āļĢāļ°āļŠāļšāļāļģāļĢāļ“āđŒāļšāđˆāļ­āļĒāđ† āđāļĨāļ°āļ•āđˆāļ­āđ€āļ™āļ·āđˆāļ­āļ‡āļāļąāļ™
2 . āļ āļģ āļĢ āļˆāļą āļ” āļŠāđˆ āļ§ āļ‡ āļĨ āļģ āļ”āļą āļš ( sequence) āļŦ āļĄ āļģ āļĒ āļ–āļķ āļ‡
āļ„āļ§āļģāļĄāļŠāļąāļĄāļžāļąāļ™āļ˜āđŒāđƒāļ™āđāļ™āļ§āļ•āļąāđ‰āļ‡āļ‚āļ­āļ‡āļŠāđˆāļ§āļ™āļ­āļ‡āļ„āđŒāļ›āļĢāļ°āļāļ­āļšāļŦāļĨāļąāļāļ‚āļ­āļ‡āļŦāļĨāļąāļāļŠāļđāļ•āļĢāļˆāļģāļāļŠāļīāđˆāļ‡āļ—āļĩāđˆāđ€āļāļīāļ”āļ‚āļķāđ‰āļ™āļāđˆāļ­āļ™āđ„āļ›āļŠāļđāđˆāļŠāļīāđˆāļ‡āļ—āļĩāđˆāđ€āļāļīāļ”āļ‚āļķāđ‰āļ™āļ āļģāļĒāļŦāļĨāļąāļ‡
āļŦ āļĢāļ· āļ­ āļˆ āļģ āļ āļŠāļīāđˆ āļ‡ āļ—āļĩāđˆ āļĄāļĩ āļ„ āļ§ āļģ āļĄ āļ‡āđˆ āļģ āļĒ āđ„ āļ› āļŠāļđāđˆ āļ—āļĩāđˆ āļĄāļĩ āļ„ āļ§ āļģ āļĄ āļĒ āļģ āļ āļ”āļą āļ‡ āļ™āļąāđ‰ āļ™
āļāļģāļĢāļˆāļąāļ”āļāļīāļˆāļāļĢāļĢāļĄāđāļĨāļ°āļ›āļĢāļ°āļŠāļšāļāļģāļĢāļ“āđŒāđƒāļŦāđ‰āļĄāļĩāļāļģāļĢāđ€āļĢāļĩāļĒāļ™āļĨāļģāļ”āļąāļšāļāđˆāļ­āļ™āļŦāļĨāļąāļ‡āđ€āļžāļ·āđˆāļ­āđƒāļŦāđ‰āđ„āļ”āđ‰āđ€āļĢāļĩāļĒāļ™āđ€āļ™āļ·āđ‰āļ­āļŦāļģāļ—āļĩāđˆāļĨāļķāļāļ‹āļķāđ‰āļ‡āļĒāļīāđˆāļ‡āļ‚āļķāđ‰āļ™
āļāļģāļĢāļžāļąāļ’āļ™āļģāļŦāļĨāļąāļāļŠāļđāļ•āļĢ āļŦāļ™āđ‰āļģ 41
3 . āļšāļđ āļĢ āļ“ āļģ āļ āļģ āļĢ ( Integration) āļŦ āļĄ āļģ āļĒ āļ–āļķ āļ‡
āļ„ āļ§ āļģ āļĄ āļŠāļą āļĄ āļžāļą āļ™ āļ˜āđŒ āļāļąāļ™ āđƒ āļ™ āđ āļ™ āļ§ āļ™ āļ­ āļ™ āļ‚ āļ­ āļ‡ āļ­ āļ‡ āļ„āđŒ āļ› āļĢ āļ° āļ āļ­ āļš āļŦ āļĨāļą āļ āļ‚ āļ­ āļ‡ āļ•āļą āļ§ āļŦ āļĨāļą āļ āļŠāļđ āļ• āļĢ
āļˆāļģāļāļŦāļąāļ§āļ‚āđ‰āļ­āđ€āļ™āļ·āđ‰āļ­āļŦāļģāļŦāļ™āļķāđˆāļ‡āđ„āļ›āļĒāļąāļ‡āļ­āļĩāļāļŦāļąāļ§āļ‚āđ‰āļ­āđ€āļ™āļ·āđ‰āļ­āļŦāļģāļŦāļ™āļķāđˆāļ‡āļ‚āļ­āļ‡āļĢāļģāļĒāļ§āļīāļŠāļģ āļŦāļĢāļ·āļ­āļˆāļģāļāļĢāļģāļĒāļ§āļīāļŠāļģāļŦāļ™āļķāđˆ āļ‡āđ„āļ›āļĒāļąāļ‡āļ­āļĩāļāļĢāļģāļĒāļ§āļīāļŠāļģāļ­āļ·āđˆāļ™āđ†
āļ—āļĩāđˆ āļĄāļĩ āļ„ āļ§ āļģ āļĄ āđ€ āļāļĩāđˆ āļĒ āļ§ āļ‚āđ‰ āļ­ āļ‡ āļāļą āļ™
āļāļģāļĢāļˆāļąāļ”āļ›āļĢāļ°āļŠāļšāļāļģāļĢāļ“āđŒāļˆāļķāļ‡āļ„āļ§āļĢāđ€āļ›āđ‡āļ™āļĨāļąāļāļĐāļ“āļ°āļ—āļĩāđˆāļŠāđˆāļ§āļĒāđƒāļŦāđ‰āļœāļđāđ‰āđ€āļĢāļĩāļĒāļ™āđ„āļ”āđ‰āđ€āļžāļīāđˆāļĄāļžāļđāļ™āļ„āļ§āļģāļĄāļ„āļīāļ”āđ€āļŦāđ‡āļ™āđāļĨāļ°āđ„āļ”āđ‰āđāļŠāļ”āļ‡āļžāļĪāļ•āļīāļāļĢāļĢāļĄāļ—āļĩāđˆāļŠāļ­āļ”āļ„āļĨāđ‰
āļ­āļ‡āļāļąāļ™ āđ€āļ™āļ·āđ‰āļ­āļŦāļģāļ—āļĩāđˆāđ€āļĢāļĩāļĒāļ™āđ€āļ›āđ‡āļ™āļāļģāļĢāđ€āļžāļīāđˆāļĄāļ„āļ§āļģāļĄāļŠāļģāļĄāļģāļĢāļ–āļ‚āļ­āļ‡āļœāļđāđ‰āđ€āļĢāļĩāļĒāļ™āđƒāļŦāđ‰āđƒāļŠāđ‰āļ›āļĢāļ°āļŠāļšāļāļģāļĢāļ“āđŒāđ„āļ”āđ‰āđƒāļ™āļŠāļ–āļģāļ™āļāļģāļĢāļ“āđŒāļ—āļĩāđˆāđāļ•āļāļ•āđˆāļģāļ‡āļāļąāļ™
āļ›āļĢāļ°āļŠāļšāļāļģāļĢāļ“āđŒāļāļģāļĢāđ€āļĢāļĩāļĒāļ™āļĢāļđāđ‰āļˆāļķāļ‡āđ€āļ›āđ‡āļ™āđāļšāļšāđāļœāļ™āļ‚āļ­āļ‡āļ›āļāļīāļŠāļąāļĄāļžāļąāļ™āļ˜āđŒ (Interaction) āļĢāļ°āļŦāļ§āđˆāļģāļ‡āļœāļđāđ‰āđ€āļĢāļĩāļĒāļ™āļāļąāļšāļŠāļ–āļģāļ™āļāļģāļĢāļ“āđŒāđāļ§āļ”āļĨāđ‰āļ­āļĄ
3.āļ āļē āļĢ āļ› āļĢ āļ° āđ€ āļĄāļī āļ™ āļœ āļĨ
āđ€āļžāļ·āđˆāļ­āļ—āļĩāđˆāļˆāļ°āļ•āļĢāļ§āļˆāļŠāļ­āļšāļ”āļđāļ§āđˆāļģāļāļģāļĢāļˆāļąāļ”āļāļģāļĢāđ€āļĢāļĩāļĒāļ™āļāļģāļĢāļŠāļ­āļ™āđƒāļŦāđ‰āļšāļĢāļĢāļĨāļļāļ•āļģāļĄāļˆāļļāļ”āļ›āļĢāļ°āļŠāļ‡āļ„āđŒāļ•āļģāļĄāļ—āļĩāđˆāļāļģāļŦāļ™āļ”āđ„āļ§āđ‰āļŦāļĢāļ·āļ­āđ„āļĄāđˆ
āļŠāļĄāļ„āļ§āļĢāļˆāļ°āļĄāļĩāļāļģāļĢāļ›āļĢāļąāļšāđāļāđ‰āđ„āļ‚āļŠāđˆāļ§āļ™āđƒāļ”āļšāđ‰āļģāļ‡ āļ„āļ§āļĢāļžāļīāļˆāļģāļĢāļ“āļģāļˆāļģāļāļŠāļīāđˆāļ‡āļ•āđˆāļ­āđ„āļ›āļ™āļĩāđ‰
3.1 āļāļģāļŦāļ™āļ”āļˆāļļāļ”āļ›āļĢāļ°āļŠāļ‡āļ„āđŒāļ—āļĩāđˆāļˆāļ°āļ§āļąāļ”āđāļĨāļ°āļžāļĪāļ•āļīāļāļĢāļĢāļĄāļ—āļĩāđˆāļ„āļģāļ”āļŦāļ§āļąāļ‡
3.2 āļ§āļąāļ”āđāļĨāļ°āļ§āļīāđ€āļ„āļĢāļģāļ°āļŦāđŒāļŠāļ–āļģāļ™āļāļģāļĢāļ“āđŒāļ—āļĩāđˆāļˆāļ°āļ—āļģāđƒāļŦāđ‰āđ€āļāļīāļ”āļžāļĪāļ•āļīāļāļĢāļĢāļĄāđ€āļŦāļĨāđˆāļģāļ™āļąāđ‰āļ™
3.3 āļĻāļķāļāļĐāļģāļŠāļģāļĢāļ§āļˆāļ‚āđ‰āļ­āļĄāļđāļĨāđ€āļžāļ·āđˆāļ­āļŠāļĢāđ‰āļģāļ‡āđ€āļ„āļĢāļ·āđˆāļ­āļ‡āļĄāļ·āļ­āļ—āļĩāđˆāļˆāļ°āļ§āļąāļ”āļžāļĪāļ•āļīāļāļĢāļĢāļĄāđ€āļŦāļĨāđˆāļģāļ™āļąāđ‰āļ™āđ„āļ”āđ‰āļ­āļĒāđˆāļģāļ‡āđ€āļŦāļĄāļģāļ°āļŠāļĄ
3.4 āļ•āļĢāļ§āļˆāļŠāļ­āļšāļ„āļļāļ“āļ āļģāļžāļ‚āļ­āļ‡āđ€āļ„āļĢāļ·āđˆāļ­āļ‡āļĄāļ·āļ­āđ‚āļ”āļĒāđƒāļŠāđ‰āđ€āļāļ“āļ‘āđŒāđƒāļ™āļāļģāļĢāļžāļīāļˆāļģāļĢāļ“āļģāļ”āļąāļ‡āļ™āļĩāđ‰
3.4.1 āļ„āļ§āļģāļĄāđ€āļ›āđ‡āļ™āļ›āļĢāļ™āļąāļĒ (Objectivity)
3.4.2 āļ„āļ§āļģāļĄāđ€āļŠāļ·āđˆāļ­āļĄāļąāđˆāļ™āđ„āļ”āđ‰ (Reliability)
3.4.3 āļ„āļ§āļģāļĄāđ€āļ—āļĩāđˆāļĒāļ‡āļ•āļĢāļ‡ (Validity)
3.4.4 āļ„āļ§āļģāļĄāļ–āļđāļāļ•āđ‰āļ­āļ‡ (Accuracy)
3.5
āļāļģāļĢāļžāļīāļˆāļģāļĢāļ“āļģāļœāļĨāļāļģāļĢāļ›āļĢāļ°āđ€āļĄāļīāļ™āđƒāļŦāđ‰āđ€āļ›āđ‡ āļ™āļ›āļĢāļ°āđ‚āļĒāļŠāļ™āđŒāđ€āļžāļ·āđˆāļ­āļ­āļ˜āļīāļšāļģāļĒāļœāļĨāļāļģāļĢāđ€āļĢāļĩāļĒāļ™āļĢāļđāđ‰āđ€āļ›āđ‡ āļ™āļĢāļģāļĒāļšāļļāļ„āļ„āļĨāļŦāļĢāļ·āļ­āđ€āļ›āđ‡ āļ™āļāļĨāļļāđˆāļĄ
āļāļģāļĢāļ­āļ˜āļīāļšāļģāļĒāļ–āļķāļ‡āļŠāđˆāļ§āļ™āļ”āļĩāļ‚āļ­āļ‡āļŦāļĨāļąāļāļŠāļđāļ•āļĢāļŦāļĢāļ·āļ­āļŠāļīāđˆāļ‡āļ—āļĩāđˆāļˆāļ°āļ•āđ‰āļ­āļ‡āļ›āļĢāļąāļšāđāļāđ‰āđ€āļžāļ·āđˆāļ­āđ€āļ›āđ‡āļ™āđāļ™āļ§āļ—āļģāļ‡āđƒāļ™āļāļģāļĢāļ›āļĢāļąāļšāļ›āļĢāļļāļ‡āļŦāļĨāļąāļāļŠāļđāļ•āļĢāđƒāļŦāđ‰āļĄāļĩāļ„āļļāļ“āļ āļģāļž
āļĒāļīāđˆāļ‡āļ‚āļķāđ‰āļ™
āļˆāļģāļāļĢāļđāļ›āđāļšāļšāļāļģāļĢāļžāļąāļ’āļ™āļģāļŦāļĨāļąāļāļŠāļđāļ•āļĢāđāļĨāļ°āļāļģāļĢāļŠāļ­āļ™āļ‚āļ­āļ‡āđ„āļ—āđ€āļĨāļ­āļĢāđŒ āđ€āļĄāļ·āđˆāļ­āđ„āļ”āđ‰āļĻāļķāļāļĐāļģāļ§āļīāđ€āļ„āļĢāļģāļ°āļŦāđŒāđāļĨāļ°āļˆāļ°āļžāļšāļ§āđˆāļģ
āļāļģāļĢāļžāļąāļ’ āļ™ āļģāļŦāļĨāļąāļāļŠāļđ āļ•āļĢāļ‚āļ­āļ‡āļāļĢāļ° āļ—āļĢāļ§āļ‡āļĻāļķāļāļĐāļģāļ˜āļī āļāļģāļĢāļĄāļĩāļŠāđˆāļ§āļ™ āļ„āļĨāđ‰āļģāļĒāļāļąāļšāļ§āļīāļ˜āļĩāļāļģāļĢāļ‚āļ­āļ‡āđ„āļ—āđ€āļĨāļ­āļĢāđŒ āļĄāļģāļ āđ€āļŠāđˆāļ™
āļ āļģ āļĢ āļ āļģ āļŦ āļ™ āļ” āļˆāļļ āļ” āļ› āļĢ āļ° āļŠ āļ‡ āļ„āđŒ āļ‚ āļ­ āļ‡ āļŦ āļĨāļą āļ āļŠāļđ āļ• āļĢ
āđ„āļ—āđ€āļĨāļ­āļĢāđŒāđ„āļ”āđ‰āđƒāļŠāđ‰āļŠāļąāļ‡āļ„āļĄāļ›āļąāļˆāļˆāļļāļšāļąāļ™āđ€āļ›āđ‡āļ™āļžāļ·āđ‰āļ™āļāļģāļ™āđāļĨāļ°āļāļģāļĢāļˆāļąāļ”āļāļģāļĢāļĻāļķāļāļĐāļģāļ‚āļ­āļ‡āđ€āļĢāļģāđƒāļ™āļ›āļąāļˆāļˆāļļāļšāļąāļ™āļ™āļĩāđ‰āđ„āļ”āđ‰āļ—āļģāļāļģāļĢāļĻāļķāļāļĐāļģāļ§āļīāđ€āļ„āļĢāļģāļ°āļŦāđŒāļŠāļąāļ‡āļ„āļĄ
āļˆāļ™āļŠāļĢāļļāļ›āļ­āļ­āļāļĄāļģāđ€āļ›āđ‡āļ™āđāļ™āļ§āļ„āļīāļ”āđƒāļ™āļāļģāļĢāļˆāļąāļ”āļāļģāļĢāļĻāļķāļāļĐāļģāļ§āđˆāļģāđ€āļ›āđ‡āļ™ â€œāļāļģāļĢāļĻāļķāļāļĐāļģāđ€āļžāļ·āđˆāļ­āļžāļąāļ’āļ™āļģāļ•āļ™āđāļĨāļ°āļ—āļģāļ›āļĢāļ°āđ‚āļĒāļŠāļ™āđŒāđƒāļŦāđ‰āļāļąāļšāļŠāļąāļ‡āļ„āļĄâ€
āđāļ™āļ§āļ„āļīāļ”āļ‚āļ­āļ‡āđ„āļ—āđ€āļĨāļ­āļĢāđŒāđ„āļ”āđ‰āļŠāļ™āļąāļšāļŠāļ™āļļāļ™āđƒāļŦāđ‰āļœāļđāđ‰āđ€āļĢāļĩāļĒāļ™āļĄāļĩāļŠāđˆāļ§āļ™āļĢāđˆāļ§āļĄāđƒāļ™āļāļģāļĢāļžāļąāļ’āļ™āļģāļŦāļĨāļąāļāļŠāļđāļ•āļĢ āđāļĨāļ°āļāļĢāļ°āļšāļ§āļ™āļāļģāļĢāđ€āļĢāļĩāļĒāļ™āļāļģāļĢāļŠāļ­āļ™
āļāļģāļĢāļžāļąāļ’āļ™āļģāļŦāļĨāļąāļāļŠāļđāļ•āļĢ āļŦāļ™āđ‰āļģ 42
āđāļĨāļ°āļ™āļ­āļāļˆāļģāļāļ™āļĩāđ‰āļāļģāļĢāļžāļąāļ’āļ™āļģāļŦāļĨāļąāļāļŠāļđāļ•āļĢāļˆāļ°āļ•āđ‰āļ­āļ‡āļ„āļģāļ™āļķāļ‡āļ–āļķāļ‡āļŠāļ āļģāļžāđāļ§āļ”āļĨāđ‰āļ­āļĄāļ āļģāļĒāļ™āļ­āļāļ—āļĩāđˆāļŠāļąāļĄāļžāļąāļ™āļ˜āđŒāļāļąāļšāļāļģāļĢāđ€āļĢāļĩāļĒāļ™āļĢāļđāđ‰āļ‚āļ­āļ‡āļœāļđāđ‰āđ€āļĢāļĩāļĒāļ™āļ­āļĩāļ
āļ”āđ‰āļ§āļĒ
āđāļŦāļĨāđˆāļ‡āļ‚āđ‰āļ­āļĄāļđāļĨāđ€āļžāļ·āđˆāļ­āļ™āļģāļĄāļģāļāļģ
āļŦāļ™āļ”āļˆāļļāļ”āļŦāļĄāļģāļĒāļŠāļąāđˆāļ§āļ„āļĢāļģāļ§
āļ‚āđ‰āļ­āļĄāļđāļĨāđƒāļ™āļāļģāļĢāļāļģāļŦāļ™āļ”āđ€āļāļ“āļ‘āđŒāļ—āļĩāđˆāļ•
āļĢāļ§āļˆāļŠāļ­āļšāļžāļīāļˆāļģāļĢāļ“āļģāļāļĨāļąāđˆāļ™āļāļĢāļ­āļ‡
āļ­āļ‡āļ„āđŒāļ›āļĢāļ°āļāļ­āļšāļ‚āļ­āļ‡āļŦāļĨāļąāļāļŠāļđāļ•
āļĢ
āļāļģāļĢāļĻāļķāļāļĐāļģāļŠāļąāļ‡āļ„āļĄ
āļāļģāļĢāļĻāļķāļāļĐāļģāļœāļđāđ‰āđ€āļĢāļĩāļĒāļ™
āļāļģāļĢāļĻāļķāļāļĐāļģāđāļ™āļ§āļ„āļīāļ”āļ‚āļ­āļ‡āļ™āļą
āļāļ§āļīāļŠāļģāļāļģāļĢ
āļ›āļĢāļąāļŠāļāļģāļŠāļąāļ‡āļ„āļĄ
āļ›āļĢāļąāļŠāļāļģāļāļģāļĢāļĻāļķāļāļĐāļģ
āļāļģāļŦāļ™āļ”āļˆāļļāļ”āļĄāļļāđˆāļ‡āļŦāļĄāļģāļĒāļŠāļąāđˆāļ§
āļ„āļĢāļģāļ§
āļ—āļĪāļĐāļŽāļĩāļāļģāļĢāđ€āļĢāļĩāļĒāļ™āļĢāļđāđ‰
āļ›āļĢāļąāļŠāļāļģāļāļģāļĢāļĻāļķāļāļĐāļģ
āļ›āļĢāļąāļŠāļāļģāļŠāļąāļ‡āļ„āļĄ
āļˆāļļāļ”āļŦāļĄāļģāļĒ
āļāļģāļĢāđ€āļĨāļ·āļ­āļāđāļĨāļ°āļāļģāļĢāļˆāļąāļ”āļ›āļĢāļ°āļŠ
āļšāļāļģāļĢāļ“āđŒāļāļģāļĢāđ€āļĢāļĩāļĒāļ™
āļāļģāļĢāļžāļąāļ’āļ™āļģāļŦāļĨāļąāļāļŠāļđāļ•āļĢ āļŦāļ™āđ‰āļģ 43
āļ āļģāļžāļ›āļĢāļ°āļāļ­āļš 12 āļĢāļđāļ›āđāļšāļšāļāļģāļĢāļžāļąāļ’āļ™āļģāļŦāļĨāļąāļāļŠāļđāļ•āļĢāļ‚āļ­āļ‡āđ„āļ—āđ€āļĨāļ­āļĢāđŒ (āļ§āļīāļŠāļąāļĒ āļ§āļ‡āļĐāđŒāđƒāļŦāļāđˆ, 2537 :11)
āļŠāļĢāļļāļ›(Summary)
āļāļģāļĢāļžāļąāļ’ āļ™ āļģāļŦ āļĨāļąāļāļŠāļđ āļ• āļĢāđ€āļ›āđ‡ āļ™ āļāļĢāļ° āļšāļ§āļ™ āļāļģāļĢāļŠ āļģāļ„āļąāļ āđƒ āļ™ āļāļģāļĢāļžāļąāļ’ āļ™ āļģāļāļģāļĢāļĻāļķāļāļĐ āļģāļ‚ āļ­āļ‡ āļŠ āļģāļ•āļī
āđ€āļžāļĢāļģāļ°āļ‰āļ°āļ™āļąāđ‰āļ™āļāļģāļĢāļžāļąāļ’āļ™āļģāļŦāļĨāļąāļāļŠāļđāļ•āļĢāļˆāļķāļ‡āđ€āļ›āđ‡āļ™āļ āļģāļĢāļāļīāļˆāļŠāļģāļ„āļąāļāļ—āļĩāđˆāļœāļđāđ‰āļĄāļĩāļŦāļ™āđ‰āļģāļ—āļĩāđˆāļĢāļąāļšāļœāļīāļ”āļŠāļ­āļšāđāļĨāļ°āļœāļđāđ‰āļ—āļĩāđˆāļĄāļĩāļŠāđˆāļ§āļ™āđ€āļāļĩāđˆāļĒāļ§āļ‚āđ‰āļ­āļ‡āļˆāļ°āļ•āđ‰āļ­āļ‡āđ€āļĨāđ‡āļ‡āđ€āļŦāđ‡
āļ™āļ–āļķāļ‡āļ„āļ§āļģāļĄāļŠāļģāļ„āļąāļāđāļĨāļ°āļ—āļģāļŦāļ™āđ‰āļģāļ—āļĩāđˆāđƒāļ™āļˆāļļāļ”āļ™āļĩāđ‰ āļ­āļĒāđˆāļģāļ‡āđ€āļ•āđ‡āļĄāļ„āļ§āļģāļĄāļŠāļģāļĄāļģāļĢāļ– āđ€āļžāļ·āđˆāļ­āđƒāļŦāđ‰āđ„āļ”āđ‰āļŦāļĨāļąāļāļŠāļđāļ•āļĢāļ—āļĩāđˆāļĄāļĩāļ›āļĢāļ°āļŠāļīāļ—āļ˜āļīāļ āļģāļž
āļŠ āļģ āļĄ āļģ āļĢ āļ– āđƒ āļŠāđ‰ āđ€ āļ›āđ‡ āļ™ āđ€ āļ„ āļĢāļ·āđˆ āļ­ āļ‡ āļĄāļ· āļ­ āļ—āļĩāđˆ āļ”āļĩ āđƒ āļ™ āļ āļģ āļĢ āļˆāļą āļ āļ āļģ āļĢ āļĻāļķ āļ āļĐ āļģ āđ€ āļžāļ·āđˆ āļ­ āļžāļą āļ’ āļ™ āļģ āļ› āļĢ āļ° āđ€ āļ— āļĻ
āļ•āļģāļĄāļˆāļļāļ”āļĄāļļāđˆāļ‡āļŦāļĄāļģāļĒāđƒāļ™āļāļģāļĢāļžāļąāļ’āļ™āļģāļŦāļĨāļąāļāļŠāļđāļ•āļĢāļ™āļąāđ‰āļ™āļˆāļ°āļ•āđ‰āļ­āļ‡āļĄāļĩāļāļģāļĢāļ§āļģāļ‡āđāļœāļ™āđ€āļžāļ·āđˆāļ­āļāļģāļĢāļžāļąāļ’āļ™āļģāļ™āļąāļšāđāļ•āđˆāļāļģāļĢāļĻāļķāļāļĐāļģāđāļĨāļ°āļ§āļīāđ€āļ„āļĢāļģāļ°āļŦāđŒāļ‚āđ‰āļ­āļĄāļđ
āļĨ āļžāļ·āđ‰ āļ™ āļ āļģ āļ™ āļ āļģāļĢ āļĻāļķ āļ āļĐ āļģ āļŦ āļĨāļą āļ āđ€ āļ āļ“ āļ‘āđŒ āđ āļĨ āļ° āļ‚āļąāđ‰ āļ™ āļ• āļ­ āļ™ āļ āļģ āļĢ āđ€ āļĨāļ· āļ­ āļ āļĢāļđ āļ› āđ āļš āļš āļ—āļĩāđˆ āđ€āļŦ āļĄ āļģ āļ° āļŠ āļĄ
āļāļĢāļ°āļšāļ§āļ™āļāļģāļĢāļžāļąāļ’āļ™āļģāļŦāļĨāļąāļāļŠāļđāļ•āļĢāđ€āļ›āđ‡ āļ™āļāļĢāļ°āļšāļ§āļ™āļāļģāļĢāļ—āļĩāđˆāļ•āđˆāļ­āđ€āļ™āļ·āđˆāļ­āļ‡āđāļĨāļ°āđ€āļāļĩāđˆāļĒāļ§āļ‚āđ‰āļ­āļ‡āļāļąāļšāļŦāļĨāļģāļĒāļāđˆāļģāļĒāļ­āļĒāđˆāļģāļ‡āļāļ§āđ‰āļģāļ‡āļ‚āļ§āļģāļ‡
āļ—āļĩāđˆ āļŠ āļģ āļĄ āļģ āļĢ āļ– āļžāļą āļ’ āļ™ āļģ āđ„ āļ”āđ‰ āļ—āļąāđ‰ āļ‡ āļ āļĢ āļ° āļš āļ§ āļ™ āļ āļģ āļĢ āļ™āļą āļš āđ āļ•āđˆ āļ āļģ āļĢ āļ āļģ āļŦ āļ™ āļ” āļˆāļļ āļ” āļĄāļļāđˆāļ‡ āļŦ āļĄ āļģ āļĒ
āļāļģāļĢāļˆāļąāļ” āđ€āļ™āļ·āđ‰ āļ­ āļŦ āļģāļŠ āļģāļĢāļ° āļ‚ āļ­ āļ‡ āļŦ āļĨāļąāļ āļŠāļđ āļ•āļĢāļ āļģāļĢāļ™ āļģāļŦ āļĨāļąāļ āļŠāļđ āļ• āļĢāđ„āļ› āđƒ āļŠāđ‰ āļāļģāļĢāļ› āļĢāļ° āđ€āļĄāļīāļ™ āļœāļĨ āļŦ āļĨāļąāļ āļŠāļđ āļ• āļĢ
āđāļĨāļ°āļāļģāļĢāļ›āļĢāļąāļšāļ›āļĢāļļāļ‡āđ€āļ›āļĨāļĩāđˆāļĒāļ™āđāļ›āļĨāļ‡āļŦāļĨāļąāļāļŠāļđāļ•āļĢāļŦāļĢāļ·āļ­āļžāļąāļ’āļ™āļģāļŦāļĨāļąāļāļŠāļđāļ•āļĢāđ€āļ‰āļžāļģāļ°āļŠāđˆāļ§āļ™āļ—āļĩāđˆāļ•āđ‰āļ­āļ‡āļāļģāļĢāļ›āļĢāļąāļšāļ›āļĢāļļāļ‡āđāļāđ‰āđ„āļ‚
āđ„āļĄāđˆāļ§āđˆāļģāļˆāļ°āđ€āļ›āđ‡ āļ™ āļāļģāļĢāļžāļąāļ’ āļ™ āļģāļŦ āļĨāļąāļāļŠāļđ āļ•āļĢāļĢāļģāļĒāļ§āļīāļŠ āļģ āļŦ āļĢāļ·āļ­āļžāļąāļ’ āļ™ āļģāđƒāļ™ āļŠāđˆāļ§āļ™ āļ‚āļ­āļ‡āļāļģāļĢāļ™ āļģāļŦ āļĨāļąāļāļŠāļđ āļ•āļĢāđ„āļ›āđƒ āļŠāđ‰
āļŦ āļĢāļ· āļ­ āļ āļģ āļĢ āļˆāļą āļ” āļ āļģ āļĢ āđ€ āļĢāļĩ āļĒ āļ™ āļ āļģ āļĢ āļŠ āļ­ āļ™ āļāđ‡ āļ• āļģ āļĄ
āļˆāļļāļ”āļ›āļĢāļ°āļŠāļ‡āļ„āđŒāļŠāļģāļ„āļąāļāļāđ‡āļ„āļ·āļ­āļāļģāļĢāđƒāļŦāđ‰āđ„āļ”āđ‰āļĄāļģāļ‹āļķāđˆāļ‡āļŦāļĨāļąāļāļŠāļđāļ•āļĢāļ—āļĩāđˆāļĄāļĩāļ›āļĢāļ°āļŠāļīāļ—āļ˜āļīāļ āļģāļžāļŠāļģāļĄāļģāļĢāļ–āļ™āļģāļĄāļģāļˆāļąāļ”āļāļģāļĢāđ€āļĢāļĩāļĒāļ™āļāļģāļĢāļŠāļ­āļ™āđ„āļ”āđ‰āļŠāļ­āļ”āļ„āļĨāđ‰āļ­
āļ‡āļāļąāļšāļ„āļ§āļģāļĄāļ•āđ‰āļ­āļ‡āļāļģāļĢāļ‚āļ­āļ‡āļœāļđāđ‰āđ€āļĢāļĩāļĒāļ™āļŠāļąāļ‡āļ„āļĄāđāļĨāļ°āļ›āļĢāļ°āđ€āļ—āļĻāļŠāļģāļ•āļī āļŠāļģāļĄāļģāļĢāļ–āļžāļąāļ’āļ™āļģāļœāļđāđ‰āđ€āļĢāļĩāļĒāļ™āđƒāļŦāđ‰āļĄāļĩāļ„āļ§āļģāļĄāđ€āļˆāļĢāļīāļāļ—āļąāđ‰āļ‡āļ”āđ‰āļģāļ™āļ„āļ§āļģāļĄāļĢāļđāđ‰
āļ„āļ§āļģāļĄāļ„āļīāļ” āļŠāļ•āļīāļ›āļąāļāļāļģ āđāļĨāļ°āļŠāļģāļĄāļģāļĢāļ–āļĢāļąāļšāļœāļīāļ”āļŠāļ­āļšāļ•āđˆāļ­āļ•āļ™āđ€āļ­āļ‡āđāļĨāļ°āļŠāļąāļ‡āļ„āļĄāđ„āļ”āđ‰
āļ•āļĢāļ§āļˆāļŠāļ­āļšāļ—āļšāļ—āļ§āļ™(Self-Test)
1. āļāļģāļĢāļžāļąāļ’āļ™āļģāļŦāļĨāļąāļāļŠāļđāļ•āļĢ āļĄāļĩāļŦāļĨāļąāļāļāļģāļĢāđāļĨāļ°āļ‚āļąāđ‰āļ™āļ•āļ­āļ™āļŠāļģāļ„āļąāļ
2. āđƒāļ™āļāļģāļĢāļžāļąāļ’āļ™āļģāļŦāļĨāļąāļāļŠāļđāļ•āļĢāđāļ™āļ§āļ„āļīāļ”āļĢāļđāļ›āđāļšāļšāļāļģāļĢāļžāļąāļ’āļ™āļģāļŦāļĨāļąāļāļŠāļđāļ•āļĢāļ‚āļ­āļ‡āđƒāļ„āļĢāļ—āļĩāđˆāļ„āļ§āļĢāļ™āļģāļĄāļģāđƒāļŠāđ‰
āļ”āđ‰āļ§āļĒāđ€āļŦāļ•āļļāļœāļĨāđƒāļ”āđ€āļ›āđ‡āļ™āļŠāļģāļ„āļąāļ
āļāļģāļĢāļ›āļĢāļ°āđ€āļĄāļīāļ™āļœāļĨ
āļāļģāļĢāļžāļąāļ’āļ™āļģāļŦāļĨāļąāļāļŠāļđāļ•āļĢ āļŦāļ™āđ‰āļģ 44
āļāļīāļˆāļāļĢāļĢāļĄ(Activity)
1. āļŠāļ·āļšāļ„āđ‰āļ™āļˆāļģāļāļŦāļ™āļąāļ‡āļŠāļ·āļ­āļŦāļĢāļ·āļ­āđƒāļ™āļĢāļ°āļšāļšāđ€āļ„āļĢāļ·āļ­āļ‚āđˆāļģāļĒāļ­āļīāļ™āđ€āļ•āļ­āļĢāđŒāđ€āļ™āđ‡āļ• āđ€āļĢāļ·āđˆāļ­āļ‡ āļĢāļđāļ›āđāļšāļšāļāļģāļĢāļžāļąāļ’āļ™āļģāļŦāļĨāļąāļāļŠāļđāļ•āļĢ
2. āļĻāļķāļāļĐāļģāļ—āļģāļ„āļ§āļģāļĄāđ€āļ‚āđ‰āļģāđƒāļˆāđ€āļžāļīāđˆāļĄāđ€āļ•āļīāļĄāļˆāļģāļ āļŠāļļāđ€āļ—āļž āļ­āđˆāļ§āļĄāđ€āļˆāļĢāļīāļ āļāļģāļĢāļžāļąāļ’āļ™āļģāļŦāļĨāļąāļāļŠāļđāļ•āļĢ : āļ—āļĪāļĐāļŽāļĩāđāļĨāļ°āļāļģāļĢāļ›āļāļīāļšāļąāļ•āļī
“āļāļģāļĢāļžāļąāļ’āļ™āļģāļŦāļĨāļąāļāļŠāļđāļ•āļĢ :āđāļšāļšāļˆāļģāļĨāļ­āļ‡āļāļģāļĢāļžāļąāļ’āļ™āļģāļŦāļĨāļąāļāļŠāļđāļ•āļĢ â€
3. āđāļĨāļāđ€āļ›āļĨāļĩāđˆāļĒāļ™āđāļ™āļ§āļ„āļīāļ”āļāļąāļšāđ€āļžāļ·āđˆāļ­āļ™āļ™āļąāļāļĻāļķāļāļĐāļģ āļŦāļĢāļ·āļ­āļœāļđāđ‰āļĢāļđāđ‰
āđ€āļāļĩāđˆāļĒāļ§āļāļąāļšāļˆāļļāļ”āđ€āļ”āđˆāļ™āļˆāļļāļ”āļ”āđ‰āļ­āļĒāļ‚āļ­āļ‡āļĢāļđāļ›āđāļšāļšāļāļģāļĢāļžāļąāļ’āļ™āļģāļŦāļĨāļąāļāļŠāļđāļ•āļĢāļ•āđˆāļģāļ‡ āđ†

4 170819173249

  • 1.
    āļšāļ—āļ—āļĩāđˆ 4 āļĢāļđāļ›āđāļšāļšāļāļēāļĢāļžāļąāļ’āļ™āļēāļŦāļĨāļąāļāļŠāļđāļ•āļĢ āļĄāđ‚āļ™āļ—āļąāļĻāļ™āđŒ(Concept) āļ„āļļāļ“ āļŠāļĄāļšāļą āļ•āļī āļ—āļĩāđˆ āļŠ āļģāļ„āļą āļ āļ—āļĩāđˆ āļŠāļļ āļ” āļ‚ āļ­ āļ‡ āļŦ āļĨāļąāļ āļŠāļđ āļ• āļĢ āļ„āļ·āļ­ āļŦ āļĨāļąāļ āļŠāļđ āļ• āļĢ āļ„ āļ§āļģāļĄāđ€āļ›āđ‡ āļ™ āļž āļĨ āļ§āļąāļ• āđāļĨāļ°āļ›āļĢāļąāļšāđ€āļ›āļĨāļĩāđˆāļĒāļ™āđ„āļ›āļ•āļģāļĄāļ„āļ§āļģāļĄāļ•āđ‰āļ­āļ‡āļāļģāļĢāđāļĨāļ°āļ„āļ§āļģāļĄāđ€āļ›āļĨāļĩāđˆāļĒāļ™āđāļ›āļĨāļ‡āļ‚āļ­āļ‡āļŠāļąāļ‡āļ„āļĄ āļˆāļģāļāļ„āļļāļ“āļŠāļĄāļšāļąāļ•āļīāļ”āļąāļ‡āļāļĨāđˆāļģāļ§ āļāļģāļĢāļžāļąāļ’āļ™āļģāļŦāļĨāļąāļāļŠāļđāļ•āļĢāļˆāļķāļ‡āđ€āļ›āđ‡āļ™āļāļīāļˆāļāļĢāļĢāļĄāļ—āļĩāđˆāđ€āļāļīāļ”āļ‚āļķāđ‰āļ™āļ­āļĒāđˆāļģāļ‡āļ•āđˆāļ­āđ€āļ™āļ·āđˆāļ­āļ‡ āļ•āļĨāļ­āļ”āđ€āļ§āļĨāļģāļ—āļĩāđˆāļŠāļ āļģāļžāļŠāļąāļ‡āļ„āļĄāđ€āļ›āļĨāļĩāđˆāļĒāļ™āđāļ›āļĨāļ‡āđ„āļ› āļ”āļąāļ‡āļ™āļąāđ‰āļ™ āļāļģāļĢāļˆāļąāļ”āļāļģāļĢāļĻāļķāļāļĐāļģāđƒāļŦāđ‰āļŠāļ™āļ­āļ‡āļ„āļ§āļģāļĄāļ•āđ‰āļ­āļ‡āļāļģāļĢāļ‚āļ­āļ‡āļŠāļąāļ‡āļ„āļĄāļ—āļĩāđˆāđ€āļ›āļĨāļĩāđˆāļĒāļ™āđāļ›āļĨāļ‡āļˆāļķāļ‡āđ€āļ›āđ‡ āļ™āļŠāļīāđˆāļ‡āļˆāļģāđ€āļ›āđ‡ āļ™ āđāļĨāļ°āļāļģāļĢāđ€āļ›āļĨāļĩāđˆāļĒāļ™āđāļ›āļĨāļ‡āļŦāļĨāļąāļāļŠāļđāļ•āļĢāđƒāļ™āļĨāļąāļāļĐāļ“āļ°āļ‚āļ­āļ‡āļāļģāļĢāļžāļąāļ’āļ™āļģāļŦāļĨāļąāļāļŠāļđāļ•āļĢāđ€āļ›āđ‡āļ™āļŠāļīāđˆāļ‡āļ—āļĩāđˆāļŦāļĨāļĩāļāđ€āļĨāļĩāđˆāļĒāļ‡āđ„āļĄāđˆāđ„āļ”āđ‰ āļœāļĨāļāļēāļĢāđ€āļĢāļĩāļĒāļ™āļĢāļđāđ‰(Learning Outcome) 1. āļĄāļĩāļ„āļ§āļģāļĄāļĢāļđāđ‰ āļ„āļ§āļģāļĄāđ€āļ‚āđ‰āļģāđƒāļˆāđ€āļāļĩāđˆāļĒāļ§āļāļąāļšāļ„āļ§āļģāļĄāļŦāļĄāļģāļĒāļ‚āļ­āļ‡āļāļģāļĢāļžāļąāļ’āļ™āļģāļŦāļĨāļąāļāļŠāļđāļ•āļĢ 2. āļĄāļĩāļ„āļ§āļģāļĄāļĢāļđāđ‰ āļ„āļ§āļģāļĄāđ€āļ‚āđ‰āļģāđƒāļˆ āļŦāļĨāļąāļāļāļģāļĢ āļĢāļđāļ›āđāļšāļšāļāļģāļĢāļžāļąāļ’āļ™āļģāļŦāļĨāļąāļāļŠāļđāļ•āļĢ āļŠāļēāļĢāļ°āđ€āļ™āļ·āđ‰āļ­āļŦāļē(Content) āļĢāļđāļ›āđāļšāļšāļāļēāļĢāļžāļąāļ’āļ™āļēāļŦāļĨāļąāļāļŠāļđāļ•āļĢ āļĢāļđāļ›āđāļšāļšāļ‚āļ­āļ‡āļāļģāļĢāļžāļąāļ’āļ™āļģāļŦāļĨāļąāļāļŠāļđāļ•āļĢāļŠāđˆāļ§āļ™āļĄāļģāļāļˆāļ°āļžāļąāļ’āļ™āļģāļĄāļģāļˆāļģāļāđāļ™āļ§āļ„āļīāļ”āļ‚āļ­āļ‡āļ™āļąāļāļāļģāļĢāļĻāļķāļāļĐāļģāļŠāļģāļ§āļ•āđˆāļģāļ‡āļ› āļĢ āļ° āđ€ āļ— āļĻ āļ‹āļķāđˆ āļ‡ āđ āļ•āđˆ āļĨ āļ° āļĢāļđ āļ› āđ āļš āļš āļˆ āļ° āļĄāļĩ āļĢ āļģ āļĒ āļĨ āļ° āđ€ āļ­āļĩ āļĒ āļ” āļ—āļĩāđˆ āđ āļ• āļ āļ•āđˆ āļģ āļ‡ āļāļą āļ™ āđ„ āļ› āđāļ•āđˆāļāļĢāļ°āļšāļ§āļ™āļāļģāļĢāđāļĨāļ°āļ‚āļąāđ‰āļ™āļ•āļ­āļ™āļ„āļ§āļĢāļ›āļĢāļ°āļāļ­āļšāļ”āđ‰āļ§āļĒāļāļģāļĢāļĻāļķāļāļĐāļģāļ§āļīāđ€āļ„āļĢāļģāļ°āļŦāđŒāļ‚āđ‰āļ­āļĄāļđāļĨāļžāļ·āđ‰āļ™āļāļģāļ™āļ—āļĩāđˆāļ‹āļķāđˆāļ‡āļ›āļĢāļ°āļāļ­āļšāļ”āđ‰āļ§āļĒāļ›āļĢāļąāļŠ āļ āļģāļ āļģ āļĢ āļĻāļķ āļ āļĐ āļģ āļœāļđāđ‰ āđ€āļĢāļĩ āļĒ āļ™ āļŠāļą āļ‡ āļ„ āļĄ āļŠ āļ  āļģāļž āđ āļ§ āļ” āļĨāđ‰ āļ­ āļĄāđ āļĨ āļ° āđ€ āļ— āļ„ āđ‚ āļ™ āđ‚ āļĨ āļĒāļĩ āđ āļĨ āļ° āļ­āļ·āđˆ āļ™ āđ† āđ€āļžāļ·āđˆāļ­āļ™āļģāļĄāļģāļāļģāļŦāļ™āļ”āļˆāļļāļ”āļĄāļļāđˆāļ‡āļŦāļĄāļģāļĒāđ€āļĨāļ·āļ­āļāđ€āļ™āļ·āđ‰āļ­āļŦāļģāļŠāļģāļĢāļ°āđāļĨāļ°āļ›āļĢāļ°āļŠāļšāļāļģāļĢāļ“āđŒāļāļģāļĢāđ€āļĢāļĩāļĒāļ™āļĢāļđāđ‰āļˆāļąāļ”āļĨāļ‡āđƒāļ™āļŦāļĨāļąāļāļŠāļđāļ•āļĢ āđāļĨāđ‰āļ§āļ™āļģāļŦāļĨāļąāļāļŠāļđāļ•āļĢāđ„āļ›āļ—āļ”āļĨāļ­āļ‡āđƒāļŠāđ‰āđ€āļžāļ·āđˆāļ­āļŦāļģāļ‚āđ‰āļ­āļšāļāļžāļĢāđˆāļ­āļ‡āđ€āļžāļ·āđˆāļ­āļ™āļģāļĄāļģāđāļāđ‰āđ„āļ‚āļŦāļĨāļąāļāļŠāļđāļ•āļĢāļ—āļĩāđˆāļŠāļĄāļšāļđāļĢāļ“āđŒāđāļĨāļ°āļ™āļģāđ„āļ›āđƒāļŠāđ‰ āļŠāļļāļ”āļ—āđ‰āļģāļĒāļ—āļģāļāļģāļĢāļ›āļĢāļ°āđ€āļĄāļīāļ™āļœāļĨāļŦāļĨāļąāļāļŠāļđāļ•āļĢāđāļĨāļ°āļ™āļģāļœāļĨāļˆāļģāļāļāļģāļĢāļ›āļĢāļ°āđ€āļĄāļīāļ™āđ„āļ›āļ›āļĢāļąāļšāļ›āļĢāļļāļ‡āđāļāđ‰āđ„āļ‚āļŦāļĨāļąāļāļŠāļđāļ•āļĢāļ•āđˆāļ­āđ„āļ› āļāļĢāļ°āļšāļ§āļ™āļāļģāļĢāļžāļąāļ’āļ™āļģāļŦāļĨāļąāļāļŠāļđāļ•āļĢāļˆāļ°āđ€āļ›āđ‡āļ™āđ„āļ›āļ­āļĒāđˆāļģāļ‡āļ•āđˆāļ­āđ€āļ™āļ·āđˆāļ­āļ‡āļ­āļĒāđˆāļģāļ‡āđ€āļ›āđ‡āļ™ āļ§āļąāļāļˆāļąāļāļĢ
  • 2.
    āļāļģāļĢāļžāļąāļ’āļ™āļģāļŦāļĨāļąāļāļŠāļđāļ•āļĢ āļŦāļ™āđ‰āļģ 2 1.āļ„āļ§āļēāļĄāļŦāļĄāļēāļĒāļ‚āļ­āļ‡āļāļēāļĢāļžāļąāļ’āļ™āļēāļŦāļĨāļąāļāļŠāļđāļ•āļĢ āļāļģāļĢāļžāļąāļ’āļ™āļģāļŦāļĨāļąāļāļŠāļđāļ•āļĢāđ€āļ›āđ‡ āļ™āļ āļģāļĢāļāļīāļˆāļ—āļĩāđˆāļŠāļģāļ„āļąāļāđāļĨāļ°āļāļ§āđ‰āļģāļ‡āļ‚āļ§āļģāļ‡ āļˆāļķāļ‡āļĄāļĩāļœāļđāđ‰āđƒāļŦāđ‰āļ„āļ§āļģāļĄāļŦāļĄāļģāļĒāļ‚āļ­āļ‡āļ„āļģāļ§āđˆāļģ āļāļģāļĢāļžāļąāļ’āļ™āļģāļŦāļĨāļąāļāļŠāļđāļ•āļĢāđ€āļāļīāļ”āļ‚āļķāđ‰āļ™āļāļģāļĢāļžāļąāļ’āļ™āļģāļŦāļĨāļąāļāļŠāļđāļ•āļĢāđ„āļ§āđ‰āļŦāļĨāļģāļĒāļāļĢāļ“āļĩ āđ€āļŠāđˆāļ™ āļāļđāđŠāļ” (Good,1973:157-158) āđ„āļ”āđ‰āđƒāļŦāđ‰āļ„āļ§āļģāļĄāđ€āļŦāđ‡āļ™āļ§āđˆāļģ āļāļģāļĢāļžāļąāļ’āļ™āļģāļŦāļĨāļąāļāļŠāļđāļ•āļĢāđ€āļāļīāļ”āļ‚āļķāđ‰āļ™āđ„āļ”āđ‰ 2āļĨāļąāļāļĐāļ“āļ° āļ„āļ·āļ­ āļāļģāļĢāļ›āļĢāļąāļšāļ›āļĢāļļāļ‡āđāļĨāļ°āđ€āļ›āļĨāļĩāđˆāļĒāļ™āđāļ›āļĨāļ‡āļŦāļĨāļąāļāļŠāļđāļ•āļĢāļāļģāļĢāļ›āļĢāļąāļšāļ›āļĢāļļāļ‡āļŦāļĨāļąāļāļŠāļđāļ•āļĢāđ€āļ›āđ‡āļ™āļ§āļīāļ˜āļĩāļāļģāļĢāļžāļąāļ’āļ™āļģāļŦāļĨāļąāļāļŠāļđāļ•āļĢāļ­āļĒāđˆāļģāļ‡āļŦāļ™āļķāđˆāļ‡ āđ€āļžāļ·āđˆāļ­āđƒāļŦāđ‰āđ€āļŦāļĄāļģāļ°āļāļąāļšāđ‚āļĢāļ‡āđ€āļĢāļĩāļĒāļ™āđāļĨāļ° āļĢāļ°āļšāļšāđ‚āļĢāļ‡āđ€āļĢāļĩāļĒāļ™ āļˆāļļāļ”āļĄāļļāđˆāļ‡āļŦāļĄāļģāļĒāļ‚āļ­āļ‡āļāļģāļĢāļŠāļ­āļ™ āļ§āļąāļŠāļ”āļļāļ­āļļāļ›āļāļĢāļ“āđŒ āļ§āļīāļ˜āļĩ āļ āļģāļĢ āļŠ āļ­ āļ™ āļĢ āļ§ āļĄ āļ—āļąāđ‰ āļ‡ āļ› āļĢ āļ° āļĄ āļ§ āļĨ āļœ āļĨ āļŠāđˆ āļ§ āļ™ āļ„ āļģāļ§āđˆāļģ āļ āļģāļĢ āđ€ āļ› āļĨāļĩāđˆ āļĒ āļ™ āđ āļ› āļĨ āļ‡ āļŦ āļĨāļąāļ āļŠāļđ āļ• āļĢ āļŦāļĄāļģāļĒāļ–āļķāļ‡āļāļģāļĢāđāļāđ‰āđ„āļ‚āļŦāļĨāļąāļāļŠāļđāļ•āļĢāđƒāļŦāđ‰āđāļ•āļāļ•āđˆāļģāļ‡āđ„āļ›āļˆāļģāļāđ€āļ”āļīāļĄ āđ€āļ›āđ‡āļ™āļāļģāļĢāļŠāļĢāđ‰āļģāļ‡āđ‚āļ­āļāļģāļŠāļ—āļģāļ‡āļāļģāļĢāđ€āļĢāļĩāļĒāļ™āļ‚āļķāđ‰āļ™āđƒāļŦāļĄāđˆ āđ€ āļŠ āļĒāđŒ āđ€ āļĨ āļ­ āļĢāđŒ āđ āļĨ āļ° āļ­ āđ€ āļĨāđ‡ āļ āļ‹ āļģ āļ™ āđ€ āļ” āļ­ āļĢāđŒ ( Saylor and Alexander, 1974: 7) āđƒāļŦāđ‰āļ„āļģāļˆāļģāļāļąāļ”āļ„āļ§āļģāļĄāļŦāļĄāļģāļĒāļ‚āļ­āļ‡āļāļģāļĢāļžāļąāļ’āļ™āļģāļŦāļĨāļąāļāļŠāļđāļ•āļĢāļ§āđˆāļģāļŦāļĄāļģāļĒāļ–āļķāļ‡āļāļģāļĢāļˆāļąāļ”āļ—āļģāļŦāļĨāļąāļāļŠāļđāļ•āļĢāđ€āļ”āļīāļĄāļ—āļĩāđˆāļĄāļĩāļ­āļĒāļđāđˆāđāļĨāđ‰āļ§āđƒāļŦāđ‰āļ”āļĩāļ‚āļķāđ‰āļ™ āļŦ āļĢāļ· āļ­ āđ€ āļ›āđ‡ āļ™ āļ āļģ āļĢ āļˆāļą āļ” āļ— āļģ āļŦ āļĨāļą āļ āļŠāļđ āļ• āļĢ āđƒ āļŦ āļĄāđˆāđ‚ āļ” āļĒ āđ„ āļĄāđˆāļĄāļĩ āļŦ āļĨāļą āļ āļŠāļđ āļ• āļĢ āđ€ āļ”āļī āļĄ āļ­ āļĒāļđāđˆ āļāđˆāļ­ āļ™ āļāļģāļĢāļžāļąāļ’āļ™āļģāļŦāļĨāļąāļāļŠāļđāļ•āļĢāļ­āļģāļˆāļŦāļĄāļģāļĒāļĢāļ§āļĄāļ–āļķāļ‡āļāļģāļĢāļŠāļĢāđ‰āļģāļ‡āđ€āļ­āļāļŠāļģāļĢāļ­āļ·āđˆāļ™āļŠāļģāļŦāļĢāļąāļšāļ™āļąāļāđ€āļĢāļĩāļĒāļ™āļ”āđ‰āļ§āļĒ āļ— āļģ āļš āļģ ( Taba, 1962 : 454) āđ„ āļ”āđ‰ āļ āļĨāđˆ āļģ āļ§ āđ„ āļ§āđ‰ āļ§āđˆāļģ āļ āļģ āļĢ āļžāļą āļ’ āļ™ āļģ āļŦ āļĨāļą āļ āļŠāļđ āļ• āļĢ āļŦāļĄāļģāļĒāļ–āļķāļ‡āļāļģāļĢāđ€āļ›āļĨāļĩāđˆāļĒāļ™āđāļ›āļĨāļ‡āđāļĨāļ°āļ›āļĢāļąāļšāļ›āļĢāļļāļ‡āļŠāļđāļ•āļĢāđ€āļ”āļīāļĄāđƒāļŦāđ‰āđ„āļ”āđ‰āļœāļĨāļ”āļĩāļĒāļīāđˆāļ‡āļ‚āļķāđ‰āļ™āļ—āļąāđ‰āļ‡āđƒāļ™āļ”āđ‰āļģāļ™āļāļģāļĢāļ§āļģāļ‡āļˆāļļāļ”āļĄāđˆāļ‡āļŦāļĄāļģāļĒ āļ āļģāļĢ āļˆāļąāļ” āđ€āļ™āļ·āđ‰ āļ­ āļŦ āļģāļ§āļīāļŠ āļģ āļ āļģāļĢ āđ€ āļĢāļĩ āļĒ āļ™ āļ āļģāļĢ āļŠ āļ­ āļ™ āļ āļģ āļĢ āļ§āļąāļ” āđ āļĨ āļ° āļ āļģ āļĢāļ› āļĢāļ° āđ€āļĄāļī āļ™ āļœ āļĨ āļ­āļ·āđˆ āļ™ āđ† āđ€ āļžāļ·āđˆ āļ­ āđƒ āļŦāđ‰ āļš āļĢ āļĢ āļĨāļļ āļ–āļķ āļ‡ āļˆāļļ āļ” āļĄāđˆ āļ‡ āļŦ āļĄ āļģ āļĒ āļ­āļą āļ™ āđƒ āļŦ āļĄāđˆ āļ—āļĩāđˆ āļ§ āļģ āļ‡ āđ„ āļ§āđ‰ āļāļģāļĢāđ€āļ›āļĨāļĩāđˆāļĒāļ™ āđāļ›āļĨāļ‡āļŦ āļĨāļąāļāļŠāļđāļ•āļĢāđ€āļ›āđ‡ āļ™ āļāļģāļĢāđ€āļ›āļĨāļĩāđˆāļĒāļ™ āđāļ›āļĨāļ‡āļ—āļąāđ‰āļ‡āļĢāļ° āļšāļšāļŦ āļĢāļ·āļ­āđ€āļ›āļĨāļĩāđˆāļĒāļ™ āđāļ›āļĨāļ‡āļ—āļąāđ‰āļ‡āļŦ āļĄāļ” āļ•āļąāđ‰ āļ‡ āļˆāļļ āļ” āļĄāļļāđˆ āļ‡ āļŦ āļĄ āļģ āļĒ āđ āļĨ āļ° āļ§āļī āļ˜āļĩ āļ āļģ āļĢ āđāļĨāļ°āļāļģāļĢāđ€āļ›āļĨāļĩāđˆāļĒāļ™āđāļ›āļĨāļ‡āļŦāļĨāļąāļāļŠāļđāļ•āļĢāļ™āļĩāđ‰āļˆāļ°āļĄāļĩāļœāļĨāļāļĢāļ°āļ—āļšāļ—āļģāļ‡āļ”āđ‰āļģāļ™āļ„āļ§āļģāļĄāļ„āļīāļ”āđāļĨāļ°āļ„āļ§āļģāļĄāļĢāļđāđ‰āļŠāļķāļāļ‚āļ­āļ‡āļœāļđāđ‰āļ—āļĩāđˆāđ€āļāļĩāđˆāļĒāļ§āļ‚āđ‰āļ­āļ‡āļ—āļļāļāļāđˆāļģ āļĒ āļŠāđˆ āļ§ āļ™ āļ āļģ āļĢ āļ› āļĢāļą āļš āļ› āļĢāļļ āļ‡ āļŦ āļĨāļą āļ āļŠāļđ āļ• āļĢ āļŦāļĄāļģāļĒāļ–āļķāļ‡āļāļģāļĢāđ€āļ›āļĨāļĩāđˆāļĒāļ™āđāļ›āļĨāļ‡āļŦāļĨāļąāļāļŠāļđāļ•āļĢāđ€āļžāļĩāļĒāļ‡āļšāļģāļ‡āļŠāđˆāļ§āļ™āđ‚āļ”āļĒāđ„āļĄāđˆāđ€āļ›āļĨāļĩāđˆāļĒāļ™āđāļ›āļĨāļ‡āđāļ™āļ§āļ„āļ§āļģāļĄāļ„āļīāļ”āļžāļ·āđ‰āļ™āļāļģāļ™āļŦāļĢāļ·āļ­āļĢāļđāļ›āđāļš āļšāļ‚āļ­āļ‡āļŦāļĨāļąāļāļŠāļđāļ•āļĢ āļŠāļ‡āļąāļ” āļ­āļļāļ—āļĢāļģāļ™āļąāļ™āļ—āđŒ (2532:30) āļāļĨāđˆāļģāļ§āļ§āđˆāļģāļāļģāļĢāļžāļąāļ’āļ™āļģāļŦāļĨāļąāļāļŠāļđāļ•āļĢāļĄāļĩāļ„āļ§āļģāļĄāļŦāļĄāļģāļĒāļ­āļĒāļđāđˆ2āļĨāļąāļāļĐāļ“āļ° āļ„āļ·āļ­ 1. āļ āļģ āļĢ āļ— āļģ āļŦ āļĨāļą āļ āļŠāļđ āļ• āļĢ āļ—āļĩāđˆ āļĄāļĩ āļ­ āļĒāļđāđˆāđ āļĨāđ‰ āļ§ āđƒ āļŦāđ‰ āļ”āļĩ āļ‚āļķāđ‰ āļ™ āļŦ āļĢāļ· āļ­ āļŠ āļĄ āļšāļđ āļĢ āļ“āđŒ āļ‚āļķāđ‰ āļ™ āđ āļĨ āļ° 2 . āļāļģāļĢāļŠāļĢāđ‰āļģāļ‡āļŦāļĨāļąāļāļŠāļđāļ•āļĢāļ‚āļķāđ‰āļ™āļĄāļģāđƒāļŦāļĄāđˆāđ‚āļ”āļĒāđ„āļĄāđˆāļĄāļĩāļŦāļĨāļąāļāļŠāļđāļ•āļĢāđ€āļ”āļīāļĄāđ€āļ›āđ‡āļ™āļžāļ·āđ‰āļ™āļāļģāļ™ āļ§āļīāļŠāļąāļĒ āļ§āļ‡āļĐāđŒāđƒāļŦāļāđˆ(2525: 10) āļāļĨāđˆāļģāļ§āļ§āđˆāļģ āļāļģāļĢāļžāļąāļ’āļ™āļģāļŦāļĨāļąāļāļŠāļđāļ•āļĢāļ„āļ·āļ­āļāļģāļĢāļžāļĒāļģāļĒāļģāļĄāļ§āļģāļ‡āđ‚āļ„āļĢāļ‡āļāļģāļĢ āļ—āļĩāđˆ āļˆ āļ° āļŠāđˆ āļ§ āļĒ āđƒ āļŦāđ‰ āļ™āļą āļ āđ€ āļĢāļĩ āļĒ āļ™ āđ„ āļ”āđ‰ āđ€ āļĢāļĩ āļĒ āļ™ āļĢāļđāđ‰ āļ• āļĢ āļ‡ āļ• āļģ āļĄ āļˆāļļ āļ” āļĄāļļāđˆāļ‡ āļŦ āļĄ āļģ āļĒ āļ—āļĩāđˆ āļ āļģ āļŦ āļ™ āļ” āđ„ āļ§āđ‰ āļŦāļĢāļ·āļ­āļāļģāļĢāļžāļąāļ’āļ™āļģāļŦāļĨāļąāļāļŠāļđ āļ•āļĢāđāļĨāļ°āļāļģāļĢāļŠāļ­āļ™ āļĢāļ°āļšāļšāđ‚āļ„āļĢāļ‡āļŠāļĢāđ‰āļģāļ‡āļ‚āļ­āļ‡āļāļģāļĢāļˆāļąāļ”āđ‚āļ›āļĢāđāļāļĢāļĄāļ āļģāļĢāļŠāļ­āļ™ āļāļģāļĢāļāļģāļŦāļ™āļ”āļˆāļļāļ”āļĄāļļāđˆāļ‡āļŦāļĄāļģāļĒ āđ€āļ™āļ·āđ‰āļ­āļŦāļģāļŠāļģāļĢāļ° āļāļģāļĢāļ›āļĢāļąāļšāļ›āļĢāļļāļ‡āļ•āļģāļĢāļģ āđāļšāļšāđ€āļĢāļĩāļĒāļ™ āļ„āļđāđˆāļĄāļ·āļ­āļ„āļĢāļđ āđāļĨāļ°āļŠāļ·āđˆāļ­āļāļģāļĢāđ€āļĢāļĩāļĒāļ™āļ•āđˆāļģāļ‡āđ† āļ āļģ āļĢ āļ§āļąāļ” āđ āļĨ āļ° āļ āļģ āļĢ āļ› āļĢ āļ° āđ€ āļĄāļī āļ™ āļœ āļĨ āļ āļģ āļĢ āđƒ āļŠāđ‰ āļŦ āļĨāļą āļ āļŠāļđ āļ• āļĢ āļ āļģ āļĢ āļ› āļĢāļą āļš āļ› āļĢāļļ āļ‡ āđ āļāđ‰ āđ„ āļ‚
  • 3.
    āļāļģāļĢāļžāļąāļ’āļ™āļģāļŦāļĨāļąāļāļŠāļđāļ•āļĢ āļŦāļ™āđ‰āļģ 3 āđāļĨāļ°āļāļģāļĢāđƒāļŦāđ‰āļāļģāļĢāļ­āļšāļĢāļĄāļ„āļĢāļđāļœāļđāđ‰āđƒāļŠāđ‰āļŦāļĨāļąāļāļŠāļđāļ•āļĢāđƒāļŦāđ‰āđ€āļ›āđ‡āļ™āđ„āļ›āļ•āļģāļĄāļ§āļąāļ•āļ–āļļāļ›āļĢāļ°āļŠāļ‡āļ„āđŒāļ‚āļ­āļ‡āļāļģāļĢāļžāļąāļ’āļ™āļģāļŦāļĨāļąāļāļŠāļđāļ•āļĢāđāļĨāļ°āļāļģāļĢāļŠāļ­ āļ™āļĢāļ§āļĄāļ—āļąāđ‰āļ‡āļāļģāļĢāļšāļĢāļīāļāļģāļĢāđāļĨāļ°āļāļģāļĢāļšāļĢāļīāļŦāļģāļĢāļŦāļĨāļąāļāļŠāļđāļ•āļĢ āđƒāļ™āļāļģāļĢāļžāļąāļ’āļ™āļģāļŦāļĨāļąāļāļŠāļđāļ•āļĢ āđ€āļ‹āļĒāđŒāđ€āļĨāļ­āļĢāđŒāđāļĨāļ°āļ­āđ€āļĨāđ‡āļāļ‹āļģāļ™āđ€āļ”āļ­āļĢāđŒ (Saylor and Alexander,1974: 8-9) āļŠāļĩāđ‰āđƒāļŦāđ‰āđ€āļŦāđ‡āļ™āļ§āđˆāļģāļāļģāļĢāļˆāļąāļ”āļ—āļģāļŦāļĢāļ·āļ­āļžāļąāļ’āļ™āļģāļŦāļĨāļąāļāļŠāļđāļ•āļĢāļ™āļąāđ‰āļ™āļĄāļĩāļ‡āļģāļ™āļ—āļĩāđˆāļ•āđ‰āļ­āļ‡āļ—āļģāļŠāļģāļ„āļąāļāđ† āļ­āļĒāļđāđˆ3 āļ›āļĢāļ°āļāļģāļĢ āļ„āļ·āļ­ 1 . āļāļģāļĢāļžāļīāļˆāļģāļĢāļ“āļģāđāļĨāļ°āļāļģāļĢāļāļģāļŦāļ™āļ”āđ€āļ›āđ‰āļģāļŦāļĄāļģāļĒāđ€āļšāļ·āđ‰āļ­āļ‡āļ•āđ‰āļ™āļ—āļĩāđˆāļŠāļģāļ„āļąāļāļ‚āļ­āļ‡āļŦāļĨāļąāļāļŠāļđāļ•āļĢāļ—āļĩāđˆāļˆāļąāļ”āļ—āļģāļ™āļąāđ‰āļ™āļ§āđˆāļģāļĄāļĩāđ€āļ›āđ‰āļģāļŦāļĄāļģāļĒāđ€āļžāļ·āđˆāļ­āļ­āļ°āđ„āļĢ āļ—āļąāđ‰āļ‡āđ‚āļ”āļĒāļŠāđˆāļ§āļ™āļĢāļ§āļĄāđāļĨāļ°āļŠāđˆāļ§āļ™āļĒāđˆāļ­āļĒāļ‚āļ­āļ‡āļŦāļĨāļąāļāļŠāļđāļ•āļĢāļ™āļąāđ‰āļ™āđ† āļ­āļĒāđˆāļģāļ‡āđ€āļ”āđˆāļ™āļŠāļąāļ” 2. āļāļģāļĢāđ€āļĨāļ·āļ­āļāļāļīāļˆāļāļĢāļĢāļĄāļāļģāļĢāđ€āļĢāļĩāļĒāļ™ āļāļģāļĢāļŠāļ­āļ™āđāļĨāļ°āļ§āļąāļŠāļ”āļļāļ›āļĢāļ°āļāļ­āļšāļāļģāļĢāđ€āļĢāļĩāļĒāļ™ āļāļģāļĢāļŠāļ­āļ™ āļāļģāļĢ āđ€āļĨāļ· āļ­ āļ āļŠ āļĢ āļĢāđ€āļ™āļ·āđ‰ āļ­ āļŦ āļģāđ€āļžāļ·āđˆ āļ­ āļŠ āļģāļĢāļ° āđ€āļžāļ·āđˆ āļ­ āļ āļģāļĢ āļ­āđˆāļģāļ™ āļ āļģāļĢ āđ€āļ‚āļĩ āļĒāļ™ āļ āļģāļĢāļ— āļģāđ āļš āļš āļāļķ āļ āļŦāļą āļ” āđāļĨāļ°āļŦāļąāļ§āļ‚āđ‰āļ­āļŠāļģāļŦāļĢāļąāļšāļāļģāļĢāļ­āļ āļīāļ›āļĢāļģāļĒāļ•āļĨāļ­āļ”āļˆāļ™āļāļīāļˆāļāļĢāļĢāļĄāļ—āļąāđ‰āļ‡āđƒāļ™āđāļĨāļ°āļ™āļ­āļāļŦāđ‰āļ­āļ‡āđ€āļĢāļĩāļĒāļ™ āđ€āļ›āđ‡āļ™āļ•āđ‰āļ™ 3. āļāļģāļĢāļāļģāļŦ āļ™ āļ”āļĢāļ° āļš āļšāļāļģāļĢāļˆāļąāļ”āļ§āļąāļŠ āļ”āļļāļ­āļļāļ› āļāļĢāļ“āđŒ āđāļĨāļ° āļāļģāļĢāļˆāļąāļ”āļāļģāļĢāđ€āļĢāļĩ āļĒāļ™ āļāļģāļĢāļŠāļ­ āļ™ āļ•āļĨāļ­āļ”āļ—āļąāđ‰āļ‡āļāļģāļĢāļ—āļ”āļĨāļ­āļ‡āļ—āļĩāđˆāđ€āļ›āđ‡āļ™āļ›āļĢāļ°āđ‚āļĒāļŠāļ™āđŒ āđ€āļŦāļĄāļģāļ°āļŠāļĄāļāļąāļšāļāļģāļĢāđ€āļĢāļĩāļĒāļ™āļāļģāļĢāļŠāļ­āļ™āđāļ•āđˆāļĨāļ°āļ§āļīāļŠāļģāđāļĨāļ°āđāļ•āđˆāļĨāļ°āļŠāļąāđ‰āļ™āđ€āļĢāļĩāļĒāļ™ āļšāļģāļ‡āļ„āļĢāļąāđ‰āļ‡āđ€āļĢāļģāļˆāļ°āļžāļšāļ§āđˆāļģāļāļģāļĢāļžāļąāļ’āļ™āļģāļŦāļĨāļąāļāļŠāļđāļ•āļĢāđ€āļ›āđ‡āļ™āļāļĢāļ°āļšāļ§āļ™āļāļģāļĢāļŦāļĢāļ·āļ­āļ‚āļąāđ‰āļ™āļ•āļ­āļ™āļ‚āļ­āļ‡āļāļģāļĢāļ•āļąāļ”āļŠāļīāļ™āđƒāļˆāđ€āļĨāļ·āļ­ āļāļŦāļģāļ—āļģāļ‡āđ€āļĨāļ·āļ­āļāļ—āļģāļ‡āļāļģāļĢāđ€āļĢāļĩāļĒāļ™āļāļģāļĢāļŠāļ­āļ™āļ—āļĩāđˆāđ€āļŦāļĄāļģāļ°āļŠāļĄāļŦāļĢāļ·āļ­āđ€āļ›āđ‡āļ™āļ—āļĩāđˆāļĢāļ§āļšāļĢāļ§āļĄāļ‚āļ­āļ‡āļ—āļģāļ‡āđ€āļĨāļ·āļ­āļāļ—āļĩāđˆāđ€āļŦāļĄāļģāļ°āļŠāļĄāļ•āđˆāļģāļ‡āđ† āđ€ āļ‚āđ‰ āļģ āļ”āđ‰ āļ§ āļĒ āļāļą āļ™ āļˆ āļ™ āđ€ āļ›āđ‡ āļ™ āļĢ āļ° āļš āļš āļ—āļĩāđˆ āļŠ āļģ āļĄ āļģ āļĢ āļ– āļ› āļāļī āļšāļą āļ•āļī āđ„ āļ”āđ‰ āđāļĨāļ°āļ–āđ‰āļģāļŦāļģāļāļŦāļĨāļąāļāļŠāļđāļ•āļĢāļĄāļļāđˆāļ‡āļ—āļĩāđˆāļˆāļ°āļāļģāļŦāļ™āļ”āļŠāļģāļŦāļĢāļąāļšāļœāļđāđ‰āđ€āļĢāļĩāļĒāļ™āļŦāļĨāļģāļĒāļāļĨāļļāđˆāļĄāļŦāļĨāļģāļĒāļ›āļĢāļ°āđ€āļ āļ—āđ‚āļ”āļĒāđƒāļŠāđ‰āļ§āļīāļ˜āļĩāļāļģāļĢāļ•āđˆāļģāļ‡āđ† āđāļĨāļ°āđ‚āļ­āļāļģāļŠāļ•āđˆāļģāļ‡āđ† āļāļąāļ™āđāļĨāđ‰āļ§āļ™āļąāļāļžāļąāļ’āļ™āļģāļŦāļĨāļąāļāļŠāļđāļ•āļĢāļ•āđ‰āļ­āļ‡āļ„āļģāļ™āļķāļ‡āļ–āļķāļ‡āļ āļđāļĄāļīāļŦāļĨāļąāļāļ‚āļ­āļ‡āļ­āļ‡āļ„āđŒāļ›āļĢāļ°āļāļ­āļšāļ•āđˆāļģāļ‡āđ† āļ­āļĒāđˆāļģāļ‡ āļĨāļ° āđ€āļ­āļĩāļĒāļ” āđāļĨāļ° āļĢāļ­ āļšāļ„ āļ­āļš āļāđˆāļ­āļ™ āļˆāļ° āļ•āļąāļ”āļŠāļī āļ™ āđƒ āļˆāđ€āļĨāļ· āļ­āļāļ— āļģāļ‡ āđ€āļĨāļ·āļ­āļ āđƒāļ” āļ—āļģāļ‡ āđ€āļĨāļ· āļ­āļāļŦ āļ™āļķāđˆ āļ‡ āđāļĨāļ°āđ€āļĄāļ·āđˆāļ­āļ•āļąāļ”āļŠāļīāļ™āđƒāļˆāđ€āļĨāļ·āļ­āļāđāļĨāđ‰āļ§āļāđ‡āļ•āđ‰āļ­āļ‡āļ„āļģāļ™āļķāļ‡āļ–āļķāļ‡āļœāļĨāļĨāļąāļžāļ˜āđŒāļ—āļĩāđˆāđ€āļāļīāļ”āļ‚āļķāđ‰āļ™āļ‹āļķāđˆāļ‡āļ­āļģāļˆāļĄāļĩāļœāļĨāļāļĢāļ°āļ—āļšāļ•āđˆāļ­āļŠāļīāđˆāļ‡āļ­āļ·āđˆāļ™āđ† āđ€āļ›āđ‡ āļ™ āļ§āļąāļāļˆāļąāļāļĢ 2. āļŦāļĨāļąāļāļāļēāļĢāļžāļąāļ’āļ™āļēāļŦāļĨāļąāļāļŠāļđāļ•āļĢ āļˆāļģāļāļ„āļ§āļģāļĄāļ„āļīāļ”āđ€āļŦāđ‡āļ™āļ‚āļ­āļ‡āļ™āļąāļāļāļģāļĢāļĻāļķāļāļĐāļģāđƒāļ™āđ€āļĢāļ·āđˆāļ­āļ‡āļ‚āļ­āļ‡āļ„āļ§āļģāļĄāļŦāļĄāļģāļĒāļ‚āļ­āļ‡āļāļģāļĢāļžāļąāļ’āļ™āļģāļŦāļĨāļąāļāļŠāļđāļ•āļĢāļ—āļĩāđˆāļāļĨāđˆāļģāļ§āļĄāļģ āļˆ āļ° āđ€ āļŦāđ‡ āļ™ āđ„ āļ”āđ‰ āļ§āđˆāļģ āļ āļģ āļĢ āļžāļą āļ’ āļ™ āļģ āļŦ āļĨāļą āļ āļŠāļđ āļ• āļĢ āđ€ āļ›āđ‡ āļ™ āļ āļĢ āļ° āļš āļ§ āļ™ āļ āļģ āļĢ āļ—āļĩāđˆ āļĄāļĩ āļ‚āļąāđ‰ āļ™ āļ• āļ­ āļ™ āđ† āļ­āļĒāđˆāļģāļ‡āđ€āļ›āđ‡āļ™āļĢāļ°āļšāļšāļĢāļ°āđ€āļšāļĩāļĒāļšāđāļĨāļ°āđ€āļžāļ·āđˆāļ­āđƒāļŦāđ‰āļ‡āļģāļ™āļāļģāļĢāļžāļąāļ’āļ™āļģāļŦāļĨāļąāļāļŠāļđāļ•āļĢāļ”āļģāđ€āļ™āļīāļ™āđ„āļ›āļŠāļđāđˆāļˆāļļāļ”āļĄāļļāđˆāļ‡āļŦāļĄāļģāļĒāļ‚āļ­āļ‡āļāļģāļĢāļžāļąāļ’āļ™āļģāļ­āļĒāđˆāļģāļ‡ āđāļ—āđ‰āļˆāļĢāļīāļ‡āđ€āļĢāļģāļˆāļķāļ‡āļ•āđ‰āļ­āļ‡āļ„āļģāļ™āļķāļ‡āļ–āļķāļ‡āļŦāļĨāļąāļāđƒāļ™āļāļģāļĢāļžāļąāļ’āļ™āļģāļŦāļĨāļąāļāļŠāļđāļ•āļĢ 1. āļāļģāļĢāļžāļąāļ’āļ™āļģāļŦāļĨāļąāļāļŠāļđāļ•āļĢāļˆāļģāđ€āļ›āđ‡āļ™āļ•āđ‰āļ­āļ‡āļĄāļĩāļœāļđāđ‰āļ™āļģāļ—āļĩāđˆāđ€āļŠāļĩāđˆāļĒāļ§āļŠāļģāļāđāļĨāļ°āļĄāļĩāļ„āļ§āļģāļĄāļŠāļģāļĄāļģāļĢāļ–āđƒāļ™āļ‡āļģāļ™āļžāļąāļ’āļ™āļģāļŦāļĨāļąāļāļŠāļđāļ•āļĢāđ€āļ›āđ‡āļ™āļ­āļĒāđˆāļģāļ‡āļ”āļĩ
  • 4.
    āļāļģāļĢāļžāļąāļ’āļ™āļģāļŦāļĨāļąāļāļŠāļđāļ•āļĢ āļŦāļ™āđ‰āļģ 4 2. āļāļģāļĢāļžāļąāļ’āļ™āļģāļŦāļĨāļąāļāļŠāļđāļ•āļĢāļˆāļģāđ€āļ›āđ‡āļ™āļ•āđ‰āļ­āļ‡āđ„āļ”āđ‰āļĢāļąāļšāļ„āļ§āļģāļĄāļĢāđˆāļ§āļĄāļĄāļ·āļ­āđāļĨāļ°āļāļģāļĢāļ›āļĢāļ°āļŠāļģāļ™āļ‡āļģāļ™āļ­āļĒāđˆāļģāļ‡āļ”āļĩāļˆāļģāļāļšāļļāļ„āļ„āļĨāļ—āļĩāđˆāđ€āļāļĩāđˆāļĒāļ§āļ‚āđ‰āļ­āļ‡āļ—āļļāļ āļāđˆāļģāļĒāļ—āļļāļāļĢāļ°āļ”āļąāļš 3. āļāļģāļĢāļžāļąāļ’āļ™āļģāļŦāļĨāļąāļāļŠāļđāļ•āļĢāļˆāļģāđ€āļ›āđ‡āļ™āļ•āđ‰āļ­āļ‡āļĄāļĩāļāļģāļĢāļ”āļģāđ€āļ™āļīāļ™āļāļģāļĢāđ€āļ›āđ‡āļ™āļĢāļ°āļšāļšāļĢāļ°āđ€āļšāļĩāļĒāļšāđāļšāļšāđāļœāļ™āļ•āđˆāļ­āđ€āļ™āļ·āđˆāļ­āļ‡āļāļąāļ™āđ„āļ› āđ€āļĢāļīāđˆāļĄāļ•āļąāđ‰āļ‡āđāļ•āđˆāļāļģāļĢāļ§āļģāļ‡āļˆāļļāļ”āļĄāļļāđˆāļ‡āļŦāļĄāļģāļĒāđƒāļ™āļāļģāļĢāļžāļąāļ’āļ™āļģāļŦāļĨāļąāļāļŠāļđāļ•āļĢāļ™āļąāđ‰āļ™āļˆāļ™āļ–āļķāļ‡āļāļģāļĢāļ›āļĢāļ°āđ€āļĄāļīāļ™āļœāļĨāļāļģāļĢāļžāļąāļ’āļ™āļģāļŦāļĨāļąāļāļŠāļđāļ•āļĢāđƒāļ™āļāļģ āļĢāļ”āļģāđ€āļ™āļīāļ™āļ‡āļģāļ™āļˆāļ°āļ•āđ‰āļ­āļ‡āļ„āļģāļ™āļķāļ‡āļ–āļķāļ‡āļˆāļļāļ”āđ€āļĢāļīāđˆāļĄāļ•āđ‰āļ™āđƒāļ™āļāļģāļĢāđ€āļ›āļĨāļĩāđˆāļĒāļ™āđāļ›āļĨāļ‡āļ§āđˆāļģ āļāļģāļĢāļžāļąāļ’āļ™āļģāļŦāļĨāļąāļāļŠāļđāļ•āļĢāļ—āļĩāđˆāļˆāļļāļ”āđƒāļ” āļˆāļ°āđ€āļ›āđ‡āļ™āļāļģāļĢāļžāļąāļ’āļ™āļģāļŠāđˆāļ§āļ™āļĒāđˆāļ­āļĒāļŦāļĢāļ·āļ­āļāļģāļĢāļžāļąāļ’āļ™āļģāļ—āļąāđ‰āļ‡āļĢāļ°āļšāļš āđāļĨāļ°āļˆāļļāļ”āļ”āļģāđ€āļ™āļīāļ™āļāļģāļĢāļ­āļĒāđˆāļģāļ‡āđ„āļĢāđƒāļ™āļ‚āļąāđ‰āļ™āļ•āđˆāļ­āđ„āļ› āļŠāļīāđˆāļ‡āđ€āļŦāļĨāđˆāļģāļ™āļąāđ‰āļ™āđ€āļ›āđ‡āļ™āļŠāļīāđˆāļ‡āļ—āļĩāđˆāļœāļđāđ‰āļĄāļĩāļŦāļ™āđ‰āļģāļ—āļĩāđˆāđƒāļ™āļāļģāļĢāļžāļąāļ’āļ™āļģāļŦāļĨāļąāļāļŠāļđāļ•āļĢāđ„āļĄāđˆāļ§āđˆāļģāļˆāļ°āđ€āļ›āđ‡āļ™āļœāļđāđ‰āđ€āļŠāļĩāđˆāļĒāļ§āļŠāļģāļāļ—āļģāļ‡āļ”āđ‰āļģāļ™āļāļģāļĢāļˆāļąāļ”āļŦāļĨāļąāļāļŠāļđāļ•āļĢ āļ„ āļĢāļđ āļœāļđāđ‰ āļŠ āļ­ āļ™ āļŦ āļĢāļ· āļ­ āļ™āļą āļ āļ§āļī āļŠ āļģ āļ āļģ āļĢ āļ— āļģ āļ‡ āļ”āđ‰ āļģ āļ™ āļ āļģ āļĢ āļĻāļķ āļ āļĐ āļģ āđ āļĨ āļ° āļšāļļ āļ„ āļ„ āļĨ āļ•āđˆ āļģ āļ‡ āđ† āļ—āļĩāđˆ āđ€ āļāļĩāđˆ āļĒ āļ§ āļ‚āđ‰ āļ­ āļ‡ āļˆ āļ° āļ•āđ‰ āļ­ āļ‡ āļĢāđˆ āļ§ āļĄ āļĄāļ· āļ­ āļāļą āļ™ āļžāļī āļˆ āļģ āļĢ āļ“ āļģ āļ­ āļĒāđˆ āļģ āļ‡ āļĢ āļ­ āļš āļ„ āļ­ āļš āđāļĨāļ°āļ”āļģāđ€āļ™āļīāļ™āļāļģāļĢāļ­āļĒāđˆāļģāļ‡āļĄāļĩāļĢāļ°āđ€āļšāļĩāļĒāļšāļĢāļ°āļšāļšāđāļšāļšāđāļœāļ™āļ—āļĩāļĨāļ°āļ‚āļąāđ‰āļ™āļ•āļ­āļ™ 4. āļ āļģ āļĢ āļžāļą āļ’ āļ™ āļģ āļŦ āļĨāļą āļ āļŠāļđ āļ• āļĢ āļˆ āļ° āļ•āđ‰ āļ­ āļ‡ āļĢ āļ§ āļĄ āļ–āļķ āļ‡ āļœ āļĨ āļ‡ āļģ āļ™ āļ•āđˆ āļģ āļ‡ āđ† āļ—āļģāļ‡āļ”āđ‰āļģāļ™āļŦāļĨāļąāļāļŠāļđāļ•āļĢāļ—āļĩāđˆāđ„āļ”āđ‰āļŠāļĢāđ‰āļģāļ‡āļ‚āļķāđ‰āļ™āļĄāļģāđƒāļŦāļĄāđˆāļ­āļĒāđˆāļģāļ‡āļĄāļĩāļ›āļĢāļ°āļŠāļīāļ—āļ˜āļīāļ āļģāļž āđ„āļĄāđˆāļ§āđˆāļģāļˆāļ°āđ€āļ›āđ‡āļ™āđ€āļ­āļāļŠāļģāļĢāļŦāļĨāļąāļāļŠāļđāļ•āļĢ āđ€āļ™āļ·āđ‰āļ­āļŦāļģāļ§āļīāļŠāļģ āļāļģāļĢāļ—āļģāļāļģāļĢāļ—āļ”āļŠāļ­āļšāļŦāļĨāļąāļāļŠāļđāļ•āļĢāļāļģāļĢāļ™āļģāļŦāļĨāļąāļāļŠāļđāļ•āļĢāđ„āļ›āđƒāļŠāđ‰ āļŦāļĢāļ·āļ­āļāļģāļĢāļˆāļąāļ”āļāļģāļĢāđ€āļĢāļĩāļĒāļ™āļāļģāļĢāļŠāļ­āļ™ 5. āļāļģāļĢāļžāļąāļ’āļ™āļģāļŦāļĨāļąāļāļŠāļđāļ•āļĢāļ—āļĩāđˆāļĄāļĩāļ›āļĢāļ°āļŠāļīāļ—āļ˜āļīāļ āļģāļžāļˆāļ°āļ•āđ‰āļ­āļ‡āļĄāļĩāļāļģāļĢāļāļķāļāļāļ™āļ­āļšāļĢāļĄāļ„āļĢāļđāļ›āļĢāļ°āļˆāļģāļāļģāļĢāđƒāļŦāđ‰āļĄāļĩāļ„āļ§āļģāļĄāđ€āļ‚āđ‰āļģāđƒāļˆāđƒāļ™āļŦāļĨāļąāļāļŠāļđ āļ•āļĢāđƒāļŦāļĄāđˆāļ„āļ§āļģāļĄāļ„āļīāļ”āđƒāļŦāļĄāđˆ āđāļ™āļ§āļ—āļģāļ‡āļāļģāļĢāļˆāļąāļ”āļāļģāļĢāđ€āļĢāļĩāļĒāļ™āļāļģāļĢāļŠāļ­āļ™āļ•āļģāļĄāļŦāļĨāļąāļāļŠāļđāļ•āļĢāđƒāļŦāļĄāđˆ 6.āļāļģāļĢāļžāļąāļ’ āļ™ āļģāļŦāļĨāļąāļāļŠāļđ āļ•āļĢāļˆāļ° āļ•āđ‰āļ­āļ‡āļ„āļģāļ™āļķ āļ‡āļ–āļķāļ‡āļ›āļĢāļ° āđ‚āļĒāļŠ āļ™āđŒ āđƒāļ™ āļ”āđ‰āļģāļ™ āļāļģāļĢāļžāļąāļ’āļ™ āļģāļˆāļīāļ•āđƒ āļˆ āđāļĨāļ°āļ—āļąāļĻāļ™āļ„āļ•āļīāļ‚āļ­āļ‡āļœāļđāđ‰āđ€āļĢāļĩāļĒāļ™āļ”āđ‰āļ§āļĒ 3. āļœāļĨāļ—āļĩāđˆāđ„āļ”āđ‰āļˆāļēāļāļāļēāļĢāļžāļąāļ’āļ™āļēāļŦāļĨāļąāļāļŠāļđāļ•āļĢ āļāļģāļĢāļžāļąāļ’ āļ™ āļģāļŦ āļĨāļąāļāļŠāļđ āļ• āļĢāđ€āļ›āđ‡ āļ™ āļ‡ āļģāļ™ āļ—āļĩāđˆāļĄāļĩāļāļĢāļ° āļš āļ§āļ™ āļāļģāļĢāđāļĨ āļ° āļ‚āļąāđ‰āļ™ āļ• āļ­āļ™ āļ—āļĩāđˆ āļ‹āļąāļšāļ‹āđ‰āļ­ āļ™ āđāļĨāļ°āđ€āļ›āđ‡āļ™āļ‡āļģāļ™āļ—āļĩāđˆāļ•āđ‰āļ­āļ‡āļ­āļģāļĻāļąāļĒāļœāļđāđ‰āđ€āļŠāļĩāđˆāļĒāļ§āļŠāļģāļāļ—āļģāļ‡āļ”āđ‰āļģāļ™āļāļģāļĢāļˆāļąāļ”āļŦāļĨāļąāļāļŠāļđāļ•āļĢ āļ™āļąāļāļ§āļīāļŠāļģāļāļģāļĢ āļ™āļąāļāļžāļąāļ’āļ™āļģāļŦāļĨāļąāļāļŠāļđāļ•āļĢ āđƒāļŦāđ‰āļĄāļģāļ—āļģāļ‡āļģāļ™ āļĢāđˆāļ§āļĄāļāļąāļ™ āļāļąāļšāļšāļļāļ„āļ„āļĨāļŦāļĨāļģāļĒāļāđˆ āļģāļĒ āđāļĨāļ°āļ•āđ‰āļ­āļ‡āđ„āļ”āđ‰āļĢāļąāļšāļ„āļ§āļģāļĄāļĢāđˆāļ§āļĄāļĄāļ·āļ­āļˆāļģāļāļ—āļļāļāļāđˆ āļģāļĒāļ”āđ‰āļ§āļĒāļ”āļĩ āļāļģāļĢāļžāļąāļ’āļ™āļģāļŦāļĨāļąāļāļŠāļđāļ•āļĢāļˆāļķāļ‡āļˆāļ°āļ›āļĢāļ°āļŠāļšāļ„āļ§āļģāļĄāļŠāļģāđ€āļĢāđ‡āļˆāđ€āļĄāļ·āđˆāļ­āļāļģāļĢāļžāļąāļ’āļ™āļģāļŦāļĨāļąāļāļŠāļđāļ•āļĢāļŠāļģāđ€āļĢāđ‡āļˆāļĨāļļāļĨāđˆāļ§āļ‡āļ•āļģāļĄāļˆāļļāļ”āļŦāļĄāļģāļĒāđāļŦāđˆāļ‡āļāļģāļĢ āļžāļąāļ’āļ™āļģāđāļĨāđ‰āļ§āļĒāđˆāļ­āļĄāļāđˆāļ­āđƒāļŦāđ‰āđ€āļāļīāļ”āļ›āļĢāļ°āđ‚āļĒāļŠāļ™āđŒ āļ”āļąāļ‡āļ™āļĩāđ‰ 1.āđ€āļ›āđ‡ āļ™ āļāļģāļĢāļžāļąāļ’āļ™ āļģāļāļģāļĢāļĻāļķāļāļĐāļģāļ‚āļ­āļ‡āļŠ āļģāļ•āļīāđƒāļŦāđ‰āļšāļĢāļĢāļĨāļļāļ•āļģāļĄāļ§āļąāļ•āļ–āļļāļ›āļĢāļ°āļŠāļ‡āļ„āđŒāļ•āļģāļĄāļ—āļĩāđˆāļ§āļģāļ‡āđ„āļ§āđ‰ āđ€āļžāļ·āđˆāļ­āđƒāļŦāđ‰āļāļģāļĢāļĻāļķāļāļĐāļģāļ‚āļ­āļ‡āļŠāļģāļ•āļīāđ€āļ›āđ‡āļ™āļāļģāļĢāļĻāļķāļāļĐāļģāđ€āļžāļ·āđˆāļ­āļžāļąāļ’āļ™āļģāļœāļđāđ‰āđ€āļĢāļĩāļĒāļ™āđƒāļŦāđ‰āļŠāļ­āļ”āļ„āļĨāđ‰āļ­āļ‡āļāļąāļšāļ„āļ§āļģāļĄāđ€āļˆāļĢāļīāļāļ‚āļ­āļ‡āļŠāļąāļ‡āļ„āļĄāđāļĨāļ°āļ‚āļ­ āļ‡āđ‚āļĨāļ
  • 5.
    āļāļģāļĢāļžāļąāļ’āļ™āļģāļŦāļĨāļąāļāļŠāļđāļ•āļĢ āļŦāļ™āđ‰āļģ 5 2. āđ€āļ›āđ‡āļ™āļāļģāļĢāļžāļąāļ’āļ™āļģāļĢāļ°āļšāļšāļāļģāļĢāļĻāļķāļāļĐāļģāđƒāļŦāđ‰āđ€āļˆāļĢāļīāļāļāđ‰āļģāļ§āļŦāļ™āđ‰āļģāļ—āļąāļ™āļ•āđˆāļ­āļāļģāļĢāđ€āļ›āļĨāļĩāđˆāļĒāļ™āđāļ›āļĨāļ‡āļ‚āļ­āļ‡āļŠāļąāļ‡āļ„āļĄāđāļĨāļ°āđ‚āļĨāļ āđ‚āļ”āļĒāđ€āļ‰āļžāļģāļ°āđƒāļ™āļĒāļļāļ„āļ—āļĩāđˆāđ€āļĢāļĩāļĒāļāļ§āđˆāļģ āđ‚āļĨāļāļĒāļļāļ„āđ‚āļĨāļāļģāļ āļīāļ§āļąāļ•āļ™āđŒ 3. āđ€āļžāļ·āđˆāļ­āđƒāļŦāđ‰āļ„āļĢāļđāļœāļđāđ‰āļŠāļ­āļ™āļĄāļĩāļ„āļ§āļģāļĄāļĢāļđāđ‰āļ„āļ§āļģāļĄāđ€āļ‚āđ‰āļģāđƒāļˆāđāļĨāļ°āļ„āļ§āļģāļĄāļŠāļģāļĄāļĢāļ–āđƒāļ™āļāļģāļĢāļžāļąāļ’āļ™āļģāļāļģāļĢāđ€āļĢāļĩāļĒāļ™āļāļģāļĢāļŠāļ­āļ™āđāļāđˆāļœāļđāđ‰āđ€āļĢāļĩāļĒāļ™āļ”āļąāļ‡āļ•āđˆāļ­āđ„ āļ›āļ™āļĩāđ‰ 3.1 āļĄāļĩāļ„āļ§āļģāļĄāļŠāļģāļĄāļģāļĢāļ–āđ€āļ›āļĨāļĩāđˆāļĒāļ™āļāļąāļšāļ—āļąāļāļĐāļ°āđƒāļ™āļ”āđ‰āļģāļ™āļ•āđˆāļģāļ‡āđ† 3.2 āļĄāļĩāļ„āļ§āļģāļĄāļĢāļđāđ‰āđ€āļžāļĩāļĒāļ‡āļžāļ­āļ—āļĩāđˆāļˆāļ°āļĻāļķāļāļĐāļģāđƒāļ™āļĢāļ°āļ”āļąāļšāļŠāļđāļ‡āļ‚āļķāđ‰āļ™āđ„āļ› 3.3 āļ›āļĢāļ°āļžāļĪāļ•āļīāļ•āļ™āđ€āļ›āđ‡āļ™āļžāļĨāđ€āļĄāļ·āļ­āļ‡āļ”āļĩāļ‚āļ­āļ‡āļŠāļąāļ‡āļ„āļĄ 3.4 āļĄāļĩāļˆāļīāļ•āđƒāļˆāđāļĨāļ°āļĢāđˆāļģāļ‡āļāļģāļĒāļ—āļĩāđˆāļŠāļĄāļšāļđāļĢāļ“āđŒāđāļ‚āđ‡āļ‡āđāļĢāļ‡ 3.5 āļĄāļĩāļ„āļ§āļģāļĄāđ€āļ‚āđ‰āļģāđƒāļˆāđāļĨāļ°āļĢāļąāļāļĐāļģāļ„āļ§āļģāļĄāļ‡āļģāļĄāļ•āļģāļĄāļ˜āļĢāļĢāļĄāļŠāļģāļ•āļī 3.6 āļĄāļĩāļ§āļąāļ’āļ™āļ˜āļĢāļĢāļĄāđāļĨāļ°āļĻāļĩāļĨāļ˜āļĢāļĢāļĄāļ­āļąāļ™āļ”āļĩāļ‡āļģāļĄ 3.7 āļĄāļĩāļ„āļ§āļģāļĄāļŠāļ™āđƒāļˆāđāļĨāļ°āđ€āļŠāļĩāđˆāļĒāļ§āļŠāļģāļāđƒāļ™āļ”āđ‰āļģāļ™āđƒāļ”āļ”āđ‰āļģāļ™āļŦāļ™āļķāđˆāļ‡āđ€āļ›āđ‡āļ™āļžāļīāđ€āļĻāļĐ 3.8 āļĄāļĩāļ„āļ§āļģāļĄāļŠāļ™āđƒāļˆāđƒāļ™āļāļģāļĢāļ”āļģāļĢāļ‡āļŠāļĩāļ§āļīāļ•āđƒāļ™āļŠāļąāļ‡āļ„āļĄāđ„āļ”āđ‰āļ­āļĒāđˆāļģāļ‡āđ€āļŦāļĄāļģāļ°āļŠāļĄ 3.9 āļĄāļĩāļ„āļ§āļģāļĄāļŠāļģāļĄāļģāļĢāļ–āđƒāļ™āļāļģāļĢāđāļāđ‰āļ›āļąāļāļŦāļģāđƒāļ™āļŠāļĩāļ§āļīāļ•āđāļĨāļ°āđƒāļ™āļŠāļąāļ‡āļ„āļĄāđ„āļ”āđ‰ 4. āļāļĢāļ°āļšāļ§āļ™āļāļēāļĢāđƒāļ™āļāļēāļĢāļžāļąāļ’āļ™āļēāļŦāļĨāļąāļāļŠāļđāļ•āļĢ āļ–āđ‰āļģāļŦāļĨāļąāļāļŠāļđāļ•āļĢāđ„āļ”āđ‰āļĢāļąāļšāļāļģāļĢāļžāļīāļˆāļģāļĢāļ“āļģāļ§āđˆāļģāđ€āļ›āđ‡āļ™āļ—āļļāļāļŠāļīāđˆāļ‡āļ—āļļāļāļ­āļĒāđˆāļģāļ‡āļ‹āļķāđˆāļ‡āđ€āļāļīāļ”āļ‚āļķāđ‰āļ™āđƒāļ™āļāļģāļĢāļ§āļģāļ‡āđāļœāļ™āļāļģāļĢāđ€āļĢāļĩāļĒāļ™āļāļģāļĢāļŠ āļ­āļ™āđƒāļ™āļŠāļ–āļģāļšāļąāļ™āļāļģāļĢāļĻāļķāļāļĐāļģāđāļĨāđ‰āļ§ āļāļģāļĢāļžāļąāļ’āļ™āļģāļŦāļĨāļąāļāļŠāļđāļ•āļĢāļāđ‡āļˆāļ°āđ€āļ›āđ‡āļ™āļāļģāļĢāļžāļąāļ’āļ™āļģāđāļœāļ™āđ€āļžāļ·āđˆāļ­āļˆāļąāļ”āđ‚āļ›āļĢāđāļāļĢāļĄāļāļģāļĢāļĻāļķāļāļĐāļģ āļ‹āļķāđˆāļ‡āļŦāļĄāļģāļĒāļ–āļķāļ‡āļāļģāļĢāđƒāļŦāđ‰āļ™āļīāļĒāļģāļĄāđāļĨāļ°āļāļģāļĢāđ€āļĨāļ·āļ­āļāļˆāļļāļ”āļ›āļĢāļ°āļŠāļ‡āļ„āđŒāļ‚āļ­āļ‡āļāļģāļĢāļĻāļķāļāļĐāļģ āđ€āļĨāļ·āļ­āļāļ›āļĢāļ°āļŠāļšāļāļģāļĢāļ“āđŒāļāļģāļĢāđ€āļĢāļĩāļĒāļ™āļĢāļđāđ‰ āđāļĨāļ°āļāļģāļĢāļ›āļĢāļ°āđ€āļĄāļīāļ™āđ‚āļ›āļĢāđāļāļĢāļĄāļāļģāļĢāļĻāļķāļāļĐāļģ āļāļģāļĢāļžāļąāļ’āļ™āļģāļŦāļĨāļąāļāļŠāļđāļ•āļĢāđ€āļ›āđ‡ āļ™āļ‡āļģāļ™āļ›āļāļīāļšāļąāļ•āļīāļĄāļīāđƒāļŠāđˆāļ‡āļģāļ™āļ—āļĪāļĐāļŽāļĩ āđ€āļ›āđ‡āļ™āļ„āļ§āļģāļĄāļžāļĒāļģāļĒāļģāļĄāļ—āļĩāđˆāļˆāļ°āļ­āļ­āļāđāļšāļšāļĢāļ°āļšāļš āđ€āļžāļ·āđˆāļ­āđƒāļŦāđ‰āļ›āļĢāļ°āļŠāļšāļ„āļ§āļģāļĄāļŠāļģāđ€āļĢāđ‡āļˆāļ•āļģāļĄāļˆāļļāļ”āļĄāļļāđˆāļ‡āļŦāļĄāļģāļĒāļ‚āļ­āļ‡āļāļģāļĢāļĻāļķāļāļĐāļģ āđāļĨāļ°āļĢāļ°āļšāļšāļ™āļĩāđ‰āļˆāļ°āļ•āđ‰āļ­āļ‡āđ€āļ›āđ‡āļ™āļ›āļĢāļ°āđ‚āļĒāļŠāļ™āđŒāļ—āļĩāđˆāđāļ—āđ‰āļˆāļĢāļīāļ‡āļ›āļĢāļģāļāļāļ•āđˆāļ­āļŠāļąāļ‡āļ„āļĄāđāļĨāļ°āļ•āđˆāļ­āļĄāļ™āļļāļĐāļĒāđŒ āļ‹āļķāđˆāļ‡āļĄāļĩāļ„āļ§āļģāļĄāļĄāļļāđˆāļ‡āļŦāļĄāļģāļĒ āļĄāļĩ āļ„ āļ§ āļģ āļĄ āļāļą āļ āđƒ āļāđˆ āđƒ āļ™ āļŠāļīāđˆ āļ‡ āļ—āļĩāđˆ āļ• āļ™ āļŠ āļ­ āļš āļĄāļĩ āļ āļĨ āđ„ āļ āļ āļģ āļĢ āđ€ āļ„ āļĨāļ·āđˆ āļ­ āļ™ āđ„ āļŦ āļ§ āļ”āļą āļ‡ āļ™āļąāđ‰ āļ™ āļ‚āļąāđ‰āļ™āļ•āļ­āļ™āļ—āļĩāđˆāļˆāļģāđ€āļ›āđ‡āļ™āļ‚āļąāđ‰āļ™āđāļĢāļāđƒāļ™āļāļģāļĢāļžāļąāļ’āļ™āļģāļŦāļĨāļąāļāļŠāļđāļ•āļĢ āļ„āļ·āļ­ āļāļģāļĢāļ•āļĢāļ§āļˆāđāļĨāļ°āļ§āļīāđ€āļ„āļĢāļģāļ°āļŦāđŒāļŠāļ–āļģāļ™āļāļģāļĢāļ“āđŒāļŠāļģāļ„āļąāļāđ† āļ‹āļķāđˆ āļ‡ āđ€ āļ›āđ‡ āļ™ āļ„ āļ§ āļģ āļĄ āļĄāļļāđˆ āļ‡ āļŦ āļĄ āļģ āļĒ āļ› āļĨ āļģ āļĒ āļ— āļģ āļ‡ āļ‚ āļ­ āļ‡ āļ āļģ āļĢ āļžāļą āļ’ āļ™ āļģ āļŦ āļĨāļą āļ āļŠāļđ āļ• āļĢ āļ„āļ· āļ­ āļāļģāļĢāđ€āļ›āļĨāļĩāđˆāļĒāļ™āđāļ›āļĨāļ‡āļ‚āļ­āļ‡āļ™āļąāļāđ€āļĢāļĩāļĒāļ™āđāļĨāļ°āļ„āļĢāļđ āļ„āļĢāļđāļ—āļĩāđˆāļāļĨāļģāļĒāđ€āļ›āđ‡ āļ™ āļœāļđāđ‰āļ—āļĩāđˆāļĄāļĩāļ„āļ§āļģāļĄāļĢāļđāđ‰āļĄāļģāļāļ‚āļķāđ‰āļ™ āļĄāļĩāļ—āļąāļāļĐāļ°āļĄāļģāļāļ‚āļķāđ‰āļ™ āđ āļĨ āļ° āļĄāļĩ āļ„ āļ§ āļģ āļĄ āđ„ āļĄāđˆ āļŦ āļĒāļļ āļ” āļ™āļīāđˆ āļ‡ āļĄ āļģ āļ āļ‚āļķāđ‰ āļ™ āļ„āļĢāļđāļ‹āļķāđˆāļ‡āļĄāļĩāļ„āļļāļ“āļŠāļĄāļšāļąāļ•āļīāļ”āļąāļ‡āļāļĨāđˆāļģāļ§āļ™āļĩāđ‰ āļˆāļ° āđ€āļ›āđ‡ āļ™ āļœāļđāđ‰āļ—āļĩāđˆāđƒāļŦāđ‰āļšāļĢāļīāļāļģāļĢāđāļāđˆāļ™āļąāļāđ€āļĢāļĩāļĒāļ™ āđ„āļ”āđ‰āļ­āļĒāđˆāļģāļ‡āļĄāļĩāļ›āļĢāļ° āļŠāļīāļ—āļ˜āļīāļ  āļģāļž āļĢāļģāļĒāļĨāļ°āđ€āļ­āļĩāļĒāļ”āļ•āđˆāļ­āđ„āļ›āļ™āļĩāđ‰āļˆāļ°āļāļĨāđˆāļģāļ§āļ–āļķāļ‡āļāļģāļĢāļ”āļģāđ€āļ™āļīāļ™āļ‡āļģāļ™āļžāļąāļ’āļ™āļģāļŦāļĨāļąāļāļŠāļđāļ•āļĢ āđāļĨāļ°āđāļ™āļ§āļ„āļīāļ”āļāļģāļĢāļžāļąāļ’āļ™āļģāļŦāļĨāļąāļāļŠāļđāļ•āļĢ
  • 6.
    āļāļģāļĢāļžāļąāļ’āļ™āļģāļŦāļĨāļąāļāļŠāļđāļ•āļĢ āļŦāļ™āđ‰āļģ 6 āđāļ”āđ€āļ™āļĩāļĒāļĨ āđāļ—āļ™ āđ€āļ™ āļ­āļĢāđŒ āđāļĨāļ°āļĨāļ­āļĢāđŒāđ€āļĢāļĨ āđāļ—āļ™ āđ€āļ™ āļ­āļĢāđŒ (D. Tanner & L. Tanner. 1995 : 385) āļāļĨāđˆāļģāļ§āļ§āđˆāļģāļ›āļąāļˆāļˆāļąāļĒāđāļĨāļ°āļ­āļīāļ—āļ˜āļīāļž āļĨāļŦāļĨāļąāļāļŠāļđāļ•āļĢāļĄāļĩāļ›āļāļīāļŠāļąāļĄāļžāļąāļ™ āļ˜āđŒāļˆāļģāļāļ›āļĢāļąāļŠāļāļģāļŠāļąāļ‡āļ„āļĄ āļž āļĪāļ•āļīāļāļĢāļĢāļĄāļĄāļ™āļļ āļĐāļĒāđŒ āđāļĨāļ°āļ„āļ§āļģāļĄāļĢāļđāđ‰āļ—āļĩāđˆāļĒāļīāđˆāļ‡āđƒāļŦāļāđˆāļāļ§āđ‰āļģāļ‡āļ‚āļ§āļģāļ‡āļŠāļīāđˆāļ‡āđ€āļŦāļĨāđˆāļģāļ™āļąāđ‰āļ™āļĄāļĩāļ­āļīāļ—āļ˜āļīāļžāļĨāļ•āđˆāļ­āļœāļđāđ‰āđ€āļĢāļĩāļĒāļ™āđ‚āļ”āļĒāđāļ›āļĢāļŠāļ āļģāļžāļĄāļģāđ€āļ›āđ‡āļ™āđ€āļ™āļ·āđ‰āļ­āļŦāļģāļ§āļīāļŠāļģāļŠāļģāļŦāļĢāļąāļš āļāļģāļĢāđ€āļĢāļĩ āļĒāļ™ āļ āļģāļĢāļŠ āļ­āļ™ āđ€āļžāļ·āđˆ āļ­āđƒ āļŦāđ‰ āđ€āļāļīāļ”āļ„āļ§āļģāļĄāđ€āļŦ āļĄāļģāļ° āļŠāļĄāļāļąāļš āļāļģāļĢāļžāļąāļ’ āļ™ āļģāļ„āļ™ āđƒāļ™ āļŠāļąāļ‡ āļ„āļĄāđƒāļŦ āļĄāđˆ āļ‹āļķāđˆāļ‡āđ€āļĢāļĩāļĒāļāļ§āđˆāļģāļāļĢāļ°āļšāļ§āļ™āļāļģāļĢāļ—āļąāļĻāļ™āđŒāļ”āđ‰āļ§āļĒāļŦāļĨāļąāļāļŠāļđāļ•āļĢ āļĄāļģāļĢāđŒāļŠ āđāļĨāļ°āļ§āļīāļĨāļĨāļīāļŠ (Marsh& Willis.1995: 278) āđ„āļ”āđ‰āļŠāļĢāļļāļ›āđāļ™āļ§āļ„āļīāļ”āđƒāļ™āļāļģāļĢāļžāļąāļ’āļ™āļģāļŦāļĨāļąāļāļŠāļđāļ•āļĢ āļ§āđˆāļģ āļāļĢāļ° āļšāļ§āļ™ āļāļģāļĢāļžāļąāļ’ āļ™ āļģāļŦ āļĨāļąāļāļŠāļđ āļ•āļĢāđāļĨāļ° āļāļģāļĢāđ€āļ› āļĨāļĩāđˆāļĒāļ™ āđāļ›āļĨāļ‡āļŦ āļĨāļąāļāļŠāļđ āļ•āļĢāđāļĄāđ‰āļĄāļĩāļŦ āļĨāļģāļĒāđāļ™ āļ§āļ„āļīāļ” āđāļ•āđˆāđ€āļĄāļ·āđˆāļ­āļŠāļĢāļļāļ›āļĢāļ§āļĄāļ„āļ§āļģāļĄāļ„āļīāļ”āđāļĨāđ‰āļ§āļĨāđ‰āļ§āļ™āļ­āļĒāļđāđˆāļšāļ™āļžāļ·āđ‰āļ™āļāļģāļ™āļ„āļ§āļģāļĄāļ•āđˆāļ­āđ€āļ™āļ·āđˆāļ­āļ‡āđ€āļ›āđ‡āļ™āļ­āļ™āļļāļāļĢāļĄāđ‚āļ”āļĒāđ€āļĢāļīāđˆāļĄāļˆāļģāļāđāļĢāļ‡āļāļ”āļ”āļąāļ™āđāļĨāļ°āļœ āļĨāļāļĢāļ°āļ—āļšāļˆāļģāļāļ›āļą āļˆāļˆāļąāļĒāļšāļĢāļīāļšāļ—āđāļĨāļ°āļ„āļ§āļģāļĄāļāđ‰āļģāļ§āļŦāļ™āđ‰āļģāļ—āļģāļ‡āđ€āļ—āļ„āđ‚āļ™ āđ‚āļĨāļĒāļĩāļŠāļđāđˆāļāļģāļĢāļ›āļĢāļąāļšāļ›āļĢāļļāļ‡āļŦāļĨāļąāļāļŠāļđāļ•āļĢ āļ āļģāļĢ āļ™ āļģāļŦ āļĨāļąāļ āļŠāļđ āļ• āļĢ āđ„ āļ› āļŠāļđāđˆāļŠ āļ– āļģāļšāļą āļ™ āđ€āļžāļ·āđˆ āļ­ āđƒ āļŠāđ‰āļˆ āļ° āđ„ āļ”āđ‰āļĢāļą āļš āđ āļĢāļ‡ āļ āļ” āļ”āļąāļ™ āļˆāļģ āļ āļ›āļą āļˆ āļˆāļąāļĒāļ•āđˆāļģāļ‡ āđ† āļ—āļģāđƒāļŦāđ‰āđ€āļāļīāļ”āļāļģāļĢāđ€āļ›āļĨāļĩāđˆāļĒāļ™āđāļ›āļĨāļ‡āļ›āļĢāļąāļšāļ›āļĢāļļāļ‡āļŦāļĨāļąāļāļŠāļđāļ•āļĢāļ‚āļķāđ‰āļ™āļĄāļģāļ­āļĩāļāđƒāļ™āļĢāļ°āļĒāļ°āļ•āđˆāļ­āđ„āļ›āļ•āđˆāļ­āđ€āļ™āļ·āđˆāļ­āļ‡āļ”āļąāļ‡āļ āļģāļžāļ›āļĢāļ°āļāļ­āļš 2
  • 7.
  • 8.
    āļāļģāļĢāļžāļąāļ’āļ™āļģāļŦāļĨāļąāļāļŠāļđāļ•āļĢ āļŦāļ™āđ‰āļģ 8 āđƒāļ™ āļ āļģ āļĢ āļ§ āļģ āļ‡ āđ āļœ āļ™ āļžāļą āļ’ āļ™ āļģ āļŦ āļĨāļą āļ āļŠāļđ āļ• āļĢ āđ€āļžāļ·āđˆāļ­āļ”āļģāđ€āļ™āļīāļ™ āļ‡āļģāļ™ āļžāļąāļ’āļ™āļģāļŦāļĨāļąāļāļŠāļđāļ•āļĢāļĄāļĩāđāļĢāļ‡āļœāļĨāļąāļāļ”āļąāļ™āđāļĨāļ°āļ›āļąāļˆāļˆāļąāļĒāļ­āļīāļ—āļ˜āļīāļžāļĨāļŦ āļĨāļģāļĒāļĢāļ°āļ”āļąāļšāļ•āļąāđ‰āļ‡āđāļ•āđˆāļĢāļ°āļ”āļąāļšāđ‚āļĢāļ‡āđ€āļĢāļĩāļĒāļ™ āļĢ āļ° āļ”āļą āļš āļŠāļļ āļĄ āļŠ āļ™ āļ„ āļĢ āļ­ āļš āļ„ āļĢāļą āļ§ āļŠāļą āļ‡ āļ„ āļĄ āļ› āļĢ āļ° āđ€ āļ— āļĻ āļŠ āļģ āļ•āļī āļˆ āļ™ āļ–āļķ āļ‡ āļĢ āļ° āļ”āļą āļš āļ™ āļģ āļ™ āļģ āļŠ āļģ āļ•āļī āļžāļĨāļąāļ‡āļœāļĨāļąāļāļ”āļąāļ™āļ‚āļ­āļ‡āļŠāļąāļ‡āļ„āļĄāđ€āļ›āđ‡āļ™āļ•āļąāļ§āđ€āļĢāđˆāļ‡āļŠāļģāļ„āļąāļāđƒāļ™āļāļģāļĢāļ§āļģāļ‡āđāļœāļ™āļŦāļĨāļąāļāļŠāļđāļ•āļĢ (ParkayW.and Glen Hass, 2000 : 275) āļ­āļ‡āļ„āđŒāļ›āļĢāļ°āļāļ­āļšāđƒāļ™āļāļģāļĢāļ”āļģāđ€āļ™āļīāļ™āļ‡āļģāļ™āļžāļąāļ’āļ™āļģāļŦāļĨāļąāļāļŠāļđāļ•āļĢāļ›āļĢāļ°āļāļ­āļšāļ”āđ‰āļ§āļĒāļ„āļ“āļ°āļāļĢāļĢāļĄāļāļģāļĢāļ”āļģāđ€āļ™āļīāļ™āļ‡āļģāļ™āļˆāļąāļ”āļ—āļģāļŦāļĨāļąāļāļŠāļđāļ•āļĢ āļĻāļķ āļ āļĐ āļģ āļ§āļī āđ€ āļ„ āļĢ āļģ āļ° āļŦāđŒ āļŠ āļ  āļģ āļž āļ‚ āļ­ āļ‡ āļŠāļą āļ‡ āļ„ āļĄ āđƒ āļ™ āļ›āļą āļˆ āļˆāļļ āļšāļą āļ™ āļžāļĢāđ‰āļ­āļĄāļ—āļąāđ‰āļ‡āļ§āļīāđ€āļ„āļĢāļģāļ°āļŦāđŒāļŦāļĨāļąāļāļŠāļđāļ•āļĢāđ€āļ”āļīāļĄāđ€āļžāļ·āđˆāļ­āļ™āļģāļ‚āđ‰āļ­āļĄāļđāļĨāļ—āļĩāđˆāđ„āļ”āđ‰āļĄāļģāļžāļīāļˆāļģāļĢāļ“āļģāļĢāđˆāļ§āļĄāļāļąāļšāļ‚āđ‰āļ­āļĄāļđāļĨāļžāļ·āđ‰āļ™āļāļģāļ™āļ•āđˆāļģāļ‡āđ†āđƒāļ™āļāļģāļĢāļžāļąāļ’āļ™āļģāļŦāļĨāļąāļāļŠāļđāļ•āļĢ āļ›āļĢāļąāļšāļ›āļĢāļļāļ‡āđāļāđ‰āđ„āļ‚ āđāļĨāđ‰āļ§āļāļģāļŦāļ™āļ”āļˆāļļāļ”āļ›āļĢāļ°āļŠāļ‡āļ„āđŒāđƒāļŦāļĄāđˆ āļ­āļ‡āļ„āđŒāļ›āļĢāļ°āļāļ­āļšāđƒāļ™āđāļ•āđˆāļĨāđˆāļ°āļŠāđˆāļ§āļ™āļˆāļ°āļĄāļĩāļ„āļ§āļģāļĄāļŠāļąāļĄāļžāļąāļ™āļ˜āđŒāļāļąāļ™āđāļĨāļ°āđ€āļ—āđˆāļģāđ€āļ—āļĩāļĒāļĄāļāļąāļ™ āļˆāļ°āļ‚āļģāļ”āļ­āļ‡āļ„āđŒāļ›āļĢāļ°āļāļ­āļšāđƒāļ”āļ­āļ‡āļ„āđŒāļ›āļĢāļ°āļāļ­āļšāļŦāļ™āļķāđˆāļ‡āđ„āļĄāđˆāđ„āļ”āđ‰ āđ„āļ”āđ‰āđāļāđˆ 1. āļāļģāļĢāļāļģāļŦāļ™āļ”āļ„āļ§āļģāļĄāļĄāļļāđˆāļ‡āļŦāļĄāļģāļĒāļˆāļ°āļ•āđ‰āļ­āļ‡āļŠāļąāļ”āđ€āļˆāļ™āļ§āđˆāļģāļ•āđ‰āļ­āļ‡āđƒāļŦāđ‰āļœāļđāđ‰āđ€āļĢāļĩāļĒāļ™āđƒāļ™āļĢāļ°āļ”āļąāļšāļ™āļąāđ‰āļ™āđ† āļĄāļĩāļ„āļļāļ“āļŠāļĄāļšāļąāļ•āļīāļ­āļĒāđˆāļģāļ‡āđ„āļĢ āđ€āļĄāļ·āđˆāļ­āļāļģāļŦāļ™āļ”āļ„āļ§āļģāļĄāļĄāļļāđˆāļ‡āļŦāļĄāļģāļĒāđāļĨāđ‰āļ§āļˆāļ°āđ„āļ”āđ‰āđƒāļŠāđ‰āđ€āļ›āđ‡āļ™āđāļ™āļ§āļ—āļģāļ‡āđƒāļ™āļāļģāļĢāļāļģāļŦāļ™āļ”āđ€āļ™āļ·āđ‰āļ­āļŦāļģāļ§āļīāļŠāļģāđāļĨāļ°āļ›āļĢāļ°āļŠāļšāļāļģāļĢāļ“āđŒāđƒāļ™āļāļģāļĢāđ€āļĢāļĩ āļĒāļ™āļĢāļđāđ‰āļ•āđˆāļ­āđ„ āļ› 2. āļ āļģāļĢāļ§āļģāļ‡ āđ āļœāļ™ āļāļģāļŦ āļ™ āļ” āđ‚āļ„ āļĢāļ‡ āļŠ āļĢāđ‰āļģāļ‡ āļ‚ āļ­āļ‡ āļŦ āļĨāļąāļāļŠāļđ āļ• āļĢ āđ āļĨāļ° āļāļģāļĢāđ€āļĨāļ· āļ­āļ āđ€āļ™āļ·āđ‰ āļ­ āļŦ āļģāļ§āļīāļŠ āļģ āđƒāļ™ āļŦāļĨāļąāļāļŠāļđ āļ•āļĢāļˆāļ° āļ•āđ‰āļ­āļ‡āļāļģāļŦ āļ™ āļ”āđ‚āļ„āļĢāļ‡ āļŠāļĢāđ‰āļģāļ‡āļ­āļ° āđ„āļĢāļšāđ‰āļģāļ‡ āđ€āļŠāđˆāļ™ āļˆāļ° āļ•āđ‰āļ­āļ‡ āđƒāļŠāđ‰āđ€āļ§āļĨāļģāļĻāļķāļāļĐ āļģāļ™ āļģāļ™ āđ€āļ—āđˆāļģāđ„āļĢ āļˆ āļ° āļ•āđ‰ āļ­ āļ‡ āđ€ āļĢāļĩ āļĒ āļ™ āļ—āļąāđ‰ āļ‡ āļŦ āļĄ āļ” āļāļĩāđˆ āļŦ āļ™āđˆ āļ§ āļĒ āļ āļģ āļĢ āđ€ āļĢāļĩ āļĒ āļ™ āļˆāļķ āļ‡ āļˆ āļ° āļˆ āļš āļŦ āļĨāļą āļ āļŠāļđ āļ• āļĢ āđ„ āļ”āđ‰ āļˆāļ°āļ•āđ‰āļ­āļ‡āđ€āļ‚āđ‰āļģāđ€āļĢāļĩāļĒāļ™āļāļĩāđˆāļ„āļģāļšāļ•āđˆāļ­āļŠāļąāļ›āļ”āļģāļŦāđŒāļ•āđˆāļ­āļ āļģāļ„āđ€āļĢāļĩāļĒāļ™āļĄāļĩāļāļģāļĢāļ§āļąāļ”āđāļĨāļ°āļ›āļĢāļ°āđ€āļĄāļīāļ™āļœāļĨāļ­āļĒāđˆāļģāļ‡āđ„āļĢ āļĢāļ°āļšāļšāļāļģāļĢāđƒāļŦāđ‰āļ„āļ°āđāļ™āļ™āđ€āļ›āđ‡āļ™āļ­āļĒāđˆāļģāļ‡āđ„āļĢ āļĄāļĩ āļ§āļī āļŠ āļģ āđƒ āļ” āļšāđ‰ āļģ āļ‡ āļ—āļĩāđˆ āļˆ āļ° āļ•āđ‰ āļ­ āļ‡ āđ€ āļĢāļĩ āļĒ āļ™ āļšāļą āļ‡ āļ„āļą āļš āđ€ āļ—āđˆ āļģ āđ„ āļĢ āđ āļĨ āļ° āđ€ āļĨāļ· āļ­ āļ āđ€ āļ—āđˆ āļģ āđ„ āļĢ āđāļĨāļ°āļ§āļīāļŠāļģāđ€āļŦāļĨāđˆāļģāļ™āļąāđ‰āļ™āļ›āļĢāļ°āļāļ­āļšāđ„āļ›āļ”āđ‰āļ§āļĒāđ€āļ™āļ·āđ‰āļ­āļŦāļģāļ­āļ°āđ„āļĢāļĄāļĩāļ›āļĢāļ°āļŠāļšāļāļģāļĢāļ“āđŒāļ­āļ°āđ„āļĢāļšāđ‰āļģāļ‡ 3. āļ āļģāļĢ āļ— āļ” āļĨ āļ­ āļ‡ āđƒ āļŠāđ‰ āļŦ āļĨāļąāļ āļŠāļđ āļ• āļĢāļŦ āļĢāļ· āļ­ āļ āļĢ āļ° āļš āļ§āļ™ āļ āļģāļĢ āđ€āļĢāļĩ āļĒ āļ™ āļ āļģāļĢ āļŠ āļ­ āļ™ āļŦ āļĢāļ· āļ­ āļ§āļīāļ˜āļĩ āļ āļģ āļĢ āđāļĨāļ°āļāļģāļĢāļˆāļąāļ”āļāļģāļĢāđ€āļāļĩāđˆāļĒāļ§āļāļąāļšāļŦāļĨāļąāļāļŠāļđāļ•āļĢāđ€āļžāļ·āđˆāļ­āđƒāļŦāđ‰āļāļģāļĢāđ€āļĢāļĩāļĒāļ™āļāļģāļĢāļŠāļ­āļ™āđ€āļ›āđ‡āļ™āđ„āļ›āļ•āļģāļĄāļ„āļ§āļģāļĄāļĄāļļāđˆāļ‡āļŦāļĄāļģāļĒāļ‚āļ­āļ‡āļŦāļĨāļąāļāļŠāļđāļ•āļĢāļ­āļĒāđˆāļģāļ‡āļĄāļĩāļ›āļĢāļ°āļŠāļīāļ— āļ˜āļī āļ  āļģ āļž āļˆ āļģ āđ€ āļ›āđ‡ āļ™ āļ•āđ‰ āļ­ āļ‡ āļˆāļą āļ” āļŦ āļģ āđ āļĨ āļ° āļ› āļĢāļą āļš āļ› āļĢāļļ āļ‡ āļ āļĢ āļ° āļš āļ§ āļ™ āļ āļģāļĢ āļŠ āļ­ āļ™ āļ āļģāļĢ āļˆāļąāļ” āļŠāļąāđ‰ āļ™ āđ€ āļĢāļĩ āļĒ āļ™ āļāļģāļĢ āđƒ āļŠāđ‰ āļ­āļļāļ› āļ āļĢāļ“āđŒ āļ āļģāļĢ āļ§āļąāļ” āļœ āļĨ āđ āļĨ āļ° āļ› āļĢāļ° āđ€āļĄāļīāļ™ āļœ āļĨ āđāļĨ āļ° āļ āļģāļĢāļˆāļąāļ” āļāļīāļˆāļ āļĢāļĢ āļĄāđ€āļŠ āļĢāļī āļĄāļ— āļģāļ‡ āļ§āļīāļŠ āļģāļ āļģāļĢ āļ•āļĨāļ­āļ”āļˆāļ™āļāļģāļĢāļŠāļ­āļ™āļ‹āđˆāļ­āļĄāđ€āļŠāļĢāļīāļĄāđƒāļŦāđ‰āļāļģāļĢāļ™āļģāļŦāļĨāļąāļāļŠāļđāļ•āļĢāđ„āļ›āđƒāļŠāđ‰āđ€āļāļīāļ”āļ›āļĢāļ°āđ‚āļĒāļŠāļ™āđŒāļŠāļđāļ‡āļŠāļļāļ” 4. āļāļģāļĢāļ›āļĢāļ°āđ€āļĄāļīāļ™āļœāļĨāļŦāļĨāļąāļāļŠāļđāļ•āļĢ āđ€āļ›āđ‡āļ™āļāļģāļĢāļ›āļĢāļ°āđ€āļĄāļīāļ™āļ„āļļāļ“āļ„āđˆāļģāļ‚āļ­āļ‡āļŦāļĨāļąāļāļŠāļđāļ•āļĢāļ§āđˆāļģāļĄāļĩāļ„āļļāļ“āļ āļģāļžāđ€āļ›āđ‡ āļ™āļ­āļĒāđˆāļģāļ‡āđ„āļĢ āđ€āļ›āđ‡āļ™āļāļĢāļ°āļšāļ§āļ™āļāļģāļĢāļ—āļĩāđˆāđƒāļŠāđ‰āļžāļīāļˆāļģāļĢāļ“āļģāļ§āđˆāļģāļ„āļ§āļģāļĄāļĄāļļāđˆāļ‡āļŦāļĄāļģāļĒāđ€āļ›āđ‡ āļ™āļ­āļĒāđˆāļģāļ‡āđ„āļĢ āđ€āļ™āļ·āđ‰āļ­āļŦāļģāļ§āļīāļŠāļģāđāļĨāļ°āļ›āļĢāļ°āļŠāļšāļāļģāļĢāļ“āđŒāļ•āļĢāļ‡āļāļąāļšāļ„āļ§āļģāļĄ āļĄāļļāđˆāļ‡āļŦāļĄāļģāļĒāļŦāļĢāļ·āļ­āđ„āļĄāđˆ āļāļģāļĢāđ€āļĢāļĩāļĒāļ™āļāļģāļĢāļŠāļ­āļ™āļĄāļĩāļ›āļąāļāļŦāļģāđāļĨāļ°āļ­āļļāļ›āļŠāļĢāļĢāļ„āļ­āļ°āđ„āļĢāļšāđ‰āļģāļ‡āđāļĨāļ°āļāļģāļĢāļ›āļĢāļ°āđ€āļĄāļīāļ™āļœāļĨāļ­āļĒāđˆāļģāļ‡āđ„āļĢ āļ”āļąāļ‡āļ āļģāļžāļ›āļĢāļ°āļāļ­āļš 3
  • 9.
    āļāļģāļĢāļžāļąāļ’āļ™āļģāļŦāļĨāļąāļāļŠāļđāļ•āļĢ āļŦāļ™āđ‰āļģ 9 āļ āļģāļžāļ›āļĢāļ°āļāļ­āļš3 āđāļŠāļ”āļ‡āļāļĢāļ°āļšāļ§āļ™āļāļģāļĢāļžāļąāļ’āļ™āļģāļŦāļĨāļąāļāļŠāļđāļ•āļĢ āļ—āļĩāđˆāļĄāļģ : āļŠāļ‡āļąāļ” āļ­āļļāļ—āļĢāļģāļ™āļąāļ™āļ—āđŒ (2532 :24) āļ›āļĢāļąāļšāļ›āļĢāļļāļ‡ āđāļāđ‰āđ„āļ‚ āļĻāļķāļāļĐāļģāđāļĨāļ°āļ§āļīāđ€āļ„āļĢ āļģāļ°āļŦāđŒāļŠāļŦāļ āļģāļžāļŠāļąāļ‡ āļ„āļĄāđāļĨāļ°āļŦāļĨāļąāļāļŠāļđ āļ•āļĢāđ€āļ”āļīāļĄ āļ›āļĢāļ°āđ€āļĄāļīāļ™ āļœāļĨ āļ„āļ“āļ°āļāļĢāļĢāļĄāļāļģāļĢ āļāļģāļĢāļ”āļģāđ€āļ™āļīāļ™āļ‡āļģāļ™ āļžāļąāļ’āļ™āļģāļŦāļĨāļąāļāļŠāļđāļ• āļĢ āļāļģāļŦāļ™āļ”āļ„āļ§āļģ āļĄāļĄāļļāđˆāļ‡āļŦāļĄāļģāļĒ āļ™āļģāđ„āļ›āļ—āļ” āļĨāļ­āļ‡āđƒāļŠāđ‰ āļāļģāļŦāļ™āļ”āđ‚āļ„āļĢāļ‡āļŠ āļĢāđ‰āļģāļ‡āđāļĨāļ°āđ€āļ™āļ·āđ‰āļ­āļŦāļģ āļ§āļīāļŠāļģ āļĻāļķāļāļĐāļģāđāļĨāļ°āļ§āļīāđ€āļ„āļĢāļģāļ° āļŦāđŒāļŠāļ āļģāļžāļŠāļąāļ‡āļ„āļĄāđāļĨ āļ°āļŦāļĨāļąāļāļŠāļđāļ•āļĢāđ€āļ”āļīāļĄ āđāļ™āļ§āļ„āļīāļ” (āļ›āļĢāļąāļŠāļāļģ) āđāļĨāļ°āļœāļĨāļāļģāļĢāļĻāļķāļāļĐāļģāļ„āđ‰āļ™āļ„āļ§āđ‰āļģāļ—āļģāļ‡āļˆāļīāļ•āļ§āļīāļ—āļĒāļģāļ‚āđ‰āļ­āļĄāļđāļĨāđ€āļāļĩāđˆāļĒāļ§āļāļąāļšāļ™āļąāļāđ€āļĢāļĩ āļĒāļ™āđāļĨāļ°āļāļģāļĢāļ›āļĢāļ°āļāļ­āļšāļ­āļģāļŠāļĩāļžāļ‚āđ‰āļ­āļĄāļđāļĨāļ„āļ§āļģāļĄāļāđ‰āļģāļ§āļŦāļ™āđ‰āļģāļ—āļģāļ‡āļ§āļīāļŠāļģāļ āļģāļĢ āļ§āļīāļ—āļĒāļģāļĻāļģāļŠāļ•āļĢāđŒ āđ€āļ—āļ„āđ‚āļ™āđ‚āļĨāļĒāļĩ āļšāļ—āļšāļģāļ—āļ‚āļ­āļ‡āļŠāļ–āļģāļšāļąāļ™āļāļģāļĢāļĻāļķāļāļĐāļģ āđāļĨāļ°āļŠāļ·āđˆāļ­āļŠāļģāļĢāļĄāļ§āļĨāļŠāļ™āļ‚āđ‰āļ­āļĄāļđāļĨāļŠāļ āļģāļžāđ€āļĻāļĢāļĐāļāļāļīāļˆ āļŠāļąāļ‡āļ„āļĄ āļāļģāļĢāđ€āļĄāļ·āļ­āļ‡ āļ„āđˆāļģāļ™āļīāļĒāļĄ āđāļĨāļ°āļ§āļąāļ’āļ™āļ˜āļĢāļĢāļĄ
  • 10.
    āļāļģāļĢāļžāļąāļ’āļ™āļģāļŦāļĨāļąāļāļŠāļđāļ•āļĢ āļŦāļ™āđ‰āļģ 10 5.āļĢāļđāļ›āđāļšāļšāđƒāļ™āļāļēāļĢāļžāļąāļ’āļ™āļēāļŦāļĨāļąāļāļŠāļđāļ•āļĢ āļĢāļđ āļ› āđ āļš āļš āđƒ āļ™ āļ āļģ āļĢ āļžāļą āļ’ āļ™ āļģ āļŦ āļĨāļą āļ āļŠāļđ āļ• āļĢ āđ€ āļ›āđ‡ āļ™ āļŠāļīāđˆ āļ‡ āļŠ āļģ āļ„āļą āļ āđ āļĨ āļ° āļˆ āļģ āđ€ āļ›āđ‡ āļ™ āđ€ āļ™āļ·āđˆ āļ­ āļ‡ āļˆ āļģ āļ āļĢāļđ āļ› āđ āļš āļš āļŦ āļĨāļą āļ āļŠāļđ āļ• āļĢ āđ€ āļ› āļĢāļĩ āļĒ āļš āđ€ āļŠ āļĄāļ· āļ­ āļ™ āļžāļī āļĄ āļžāđŒ āđ€ āļ‚āļĩ āļĒ āļ§ ( Blue Print) āļ—āļĩāđˆ āđƒ āļŠāđ‰ āđ€āļ›āđ‡ āļ™ āđ āļ™ āļ§ āļ— āļģ āļ‡ āļ āļģ āļĢ āļžāļą āļ’ āļ™ āļģ āļŦ āļĨāļą āļ āļŠāļđ āļ• āļĢ āļˆ āļģ āļ āļœāļđāđ‰ āđ€ āļŠāļĩāđˆ āļĒ āļ§ āļŠ āļģ āļ āļ— āļģāļ‡ āļ”āđ‰ āļģ āļ™ āļŦ āļĨāļą āļ āļŠāļđ āļ• āļĢ āļ™āļąāļāļ§āļīāļŠāļģāļāļģāļĢāļˆāļķāļ‡āļĄāļĩāļ„āļ§āļģāļĄāļŠāļģāļ„āļąāļāđ€āļžāļ·āđˆāļ­āđ€āļ›āđ‡āļ™āļžāļ·āđ‰āļ™āļāļģāļ™āļŠāļģāļŦāļĢāļąāļšāļāļģāļĢāļ§āļīāļˆāļąāļĒāļ„āļĢāļąāđ‰āļ‡āļ™āļĩāđ‰ āļĢāļđāļ›āđāļšāļšāļāļģāļĢāļžāļąāļ’āļ™āļģāļŦāļĨāļąāļāļŠāļđāļ•āļĢāļ—āļĩāđˆāļŠāļģāļ„āļąāļāļĄāļĩāļ”āļąāļ‡āļ™āļĩāđ‰ 5.1 āļĢāļđāļ›āđāļšāļšāļāļēāļĢāļžāļąāļ’āļ™āļēāļŦāļĨāļąāļāļŠāļđāļ•āļĢāļˆāļēāļāđāļ™āļ§āļ„āļīāļ”āļ•āđˆāļēāļ‡āļ›āļĢāļ°āđ€āļ—āļĻ 5.1.1 āļĢāļđāļ›āđāļšāļšāļāļēāļĢāļžāļąāļ’āļ™āļēāļŦāļĨāļąāļāļŠāļđāļ•āļĢāļ•āļēāļĄāđāļ™āļ§āļ„āļīāļ”āļ‚āļ­āļ‡āđ„āļ—āđ€āļĨāļ­āļĢāđŒ (Ralph W. Tyler) āđ„āļ—āđ€āļĨāļ­āļĢāđŒāđ„āļ”āđ‰āļ™āļģāđ€āļŠāļ™āļ­āđāļ™āļ§āļ„āļīāļ”āļžāļ·āđ‰āļ™āļāļģāļ™āđ€āļāļĩāđˆāļĒāļ§āļāļąāļšāļāļģāļĢāļžāļąāļ’āļ™āļģāļŦāļĨāļąāļāļŠāļđāļ•āļĢāđāļĨāļ°āļāļģāļĢāļŠāļ­āļ™āļ‹āļķāđˆāļ‡āļāđ‡āļ„āļ·āļ­āļŦāļĨāļąāļāļāļģāļĢāđāļĨāļ°āđ€āļŦāļ•āļļ āļœāļĨ āđƒ āļ™ āļ āļģāļĢāļžāļą āļ’ āļ™ āļģāļŦ āļĨāļąāļ āļŠāļđ āļ• āļĢ( Tyler Rationale) āļ§āđˆāļģāđƒ āļ™ āļ āļģāļĢ āļžāļą āļ’ āļ™ āļģāļŦ āļĨāļąāļ āļŠāļđ āļ• āļĢ āđ āļĨ āļ° āļ āļģāļĢāļŠ āļ­ āļ™ āļ•āđ‰āļ­āļ‡āļ•āļ­āļšāļ„āļģāļ–āļģāļĄāļžāļ·āđ‰āļ™āļāļģāļ™āļ—āļĩāđˆāļŠāļģāļ„āļąāļ 4 āļ›āļĢāļ°āļāļģāļĢ āļ„āļ·āļ­ (Tyler, 1949: 3) 1. āļˆāļļ āļ” āļĄāļļāđˆ āļ‡ āļŦ āļĄ āļģ āļĒ āļ— āļģ āļ‡ āļ āļģ āļĢ āļĻāļķ āļ āļĐ āļģ ( Educational Purposes) āļ­āļ°āđ„āļĢāļšāđ‰āļģāļ‡āļ—āļĩāđˆāđ‚āļĢāļ‡āđ€āļĢāļĩāļĒāļ™āļ•āđ‰āļ­āļ‡āļāļģāļĢāđƒāļŦāđ‰āļœāļđāđ‰āđ€āļĢāļĩāļĒāļ™āđ„āļ”āđ‰āđ€āļĢāļĩāļĒāļ™āļĢāļđāđ‰ 2.āļ›āļĢāļ°āļŠāļšāļāļģāļĢāļ“āđŒāļ—āļģāļ‡āļāļģāļĢāļĻāļķāļāļĐāļģ (EducationalExperiences) āļ­āļ°āđ„āļĢāļšāđ‰āļģāļ‡āļ—āļĩāđˆāđ‚āļĢāļ‡āđ€āļĢāļĩāļĒāļ™āļˆāļ°āļ•āđ‰āļ­āļ‡āļˆāļąāļ”āđƒāļŦāđ‰ āđ€āļžāļ·āđˆāļ­āļŠāđˆāļ§āļĒāđƒāļŦāđ‰āļšāļĢāļĢāļĨāļļāļˆāļļāļ”āļĄāļļāđˆāļ‡āļŦāļĄāļģāļĒ 3. āļˆāļ°āļˆāļąāļ”āļ›āļĢāļ°āļŠāļšāļāļģāļĢāļ“āđŒāļ—āļģāļ‡āļāļģāļĢāļĻāļķāļāļĐāļģāļ­āļĒāđˆāļģāļ‡āđ„āļĢāļˆāļķāļ‡āļˆāļ°āļ—āļģāđƒāļŦāđ‰āļŠāļ­āļ™āļĄāļĩāļ›āļĢāļ°āļŠāļīāļ—āļ˜āļīāļ āļģāļž 4. āļ›āļĢāļ°āđ€āļĄāļīāļ™āļ›āļĢāļ°āļŠāļīāļ—āļ˜āļīāļ āļģāļžāļ‚āļ­āļ‡āļāļģāļĢāļˆāļąāļ”āļ›āļĢāļ°āļŠāļšāļāļģāļĢāļ“āđŒāļāļģāļĢāđ€āļĢāļĩāļĒāļ™āļ­āļĒāđˆāļģāļ‡āđ„āļĢāļˆāļķāļ‡āļˆāļ°āļ—āļĢāļģāļšāđ„āļ”āđ‰āļ§āđˆāļģāļœāļđāđ‰āđ€āļĢāļĩāļĒāļ™āđ„āļ”āđ‰āļšāļĢāļĢāļĨāļļāđ€āļ›āđ‰āļģāļŦāļĄāļģāļĒāļ—āļģāļ‡āļāļģ āļĢāļĻāļķāļāļĐāļģ āđ„āļ—āđ€āļĨāļ­āļĢāđŒāđ„āļ”āđ‰āļ§āļģāļ‡āļĢāļđāļ›āđāļšāļšāđ‚āļ„āļĢāļ‡āļŠāļĢāđ‰āļģāļ‡āļ‚āļ­āļ‡āļŦāļĨāļąāļāļŠāļđāļ•āļĢāđ‚āļ”āļĒāđƒāļŠāđ‰āļ§āļīāļ˜āļĩāļāļģāļĢāđāļĨāļ°āđ€āļ›āđ‰āļģāļŦāļĄāļģāļĒāļ›āļĨāļģāļĒāļ—āļģāļ‡ (Means and ends approsch) āļ”āļąāļ‡āļ™āļĩāđ‰ (āļ§āļīāļŠāļąāļĒ āļ§āļ‡āļĐāđŒāđƒāļŦāļāđˆ, 2537: 10-11) āđƒāļ™ āļāļģāļĢāļāļģāļŦ āļ™āļ”āļˆāļļāļ”āļĄāļļāđˆāļ‡āļŦāļĄāļģāļĒāļ™āļąāđ‰āļ™ āđƒāļ™āļ‚āļąāđ‰āļ™ āđāļĢāļāļ•āđ‰āļ­āļ‡āļāļģāļŦāļ™ āļ”āđ€āļ›āđ‡ āļ™āļˆāļļāļ”āļĄāļļāđˆāļ‡āļŦāļĄāļģāļĒāļŠāļąāđˆāļ§āļ„āļĢāļģāļ§āļāđˆāļ­āļ™ āđ‚ āļ” āļĒ āļ•āđ‰ āļ­ āļ‡ āļ™ āļģ āļš āļĢāļī āļš āļ— āļ—āļĩāđˆ āđ€ āļāļĩāđˆ āļĒ āļ§ āļ‚āđ‰ āļ­ āļ‡ āđ€ āļŠāđˆ āļ™ āļš āļĢāļī āļš āļ— āļ— āļģ āļ‡ āļ”āđ‰ āļģ āļ™ āļŠāļą āļ‡ āļ„ āļĄ āļ”āđ‰āļ§āļĒāļāļģāļĢāļ™āļģāļŠāļīāđˆāļ‡āļ—āļĩāđˆāļŠāļąāļ‡āļ„āļĄāļ„āļģāļ”āļŦāļ§āļąāļ‡āļ§āđˆāļģāļ•āđ‰āļ­āļ‡āļāļģāļĢāđƒāļŦāđ‰āļœāļđāđ‰āđ€āļĢāļĩāļĒāļ™āļĄāļĩāļ„āļļāļ“āļĨāļąāļāļĐāļ“āļ°āļ­āļĒāđˆāļģāļ‡āđ„āļĢ āđāļĨāļ°āļĄāļĩāļāļģāļĢāļĻāļķāļāļĐāļģāļ•āļąāļ§āļœāļđāđ‰āđ€āļĢāļĩāļĒāļ™ āđ€āļŠāđˆāļ™ āļ„ āļ§ āļģ āļĄ āļ•āđ‰ āļ­ āļ‡ āļ āļģ āļĢ āļ„ āļ§ āļģ āļĄ āļŠ āļ™ āđƒ āļˆ āļ āļģ āļ™ āļ° āļ— āļģ āļ‡ āđ€ āļĻ āļĢ āļĐ āļ āļāļī āļˆ āļ‚ āļ­ āļ‡ āļ„ āļĢ āļ­ āļš āļ„ āļĢāļą āļ§ āđ€ āļ›āđ‡ āļ™ āļ•āđ‰ āļ™ āļ™ āļ­ āļ āļˆ āļģāļ āļ™āļąāđ‰ āļ™ āļĒāļą āļ‡ āļ•āđ‰ āļ­ āļ‡ āļĻāļķ āļ āļĐ āļģ āđ āļ™ āļ§ āļ„āļī āļ” āļ‚ āļ­ āļ‡ āļ™āļą āļ āļ§āļīāļŠ āļģāļ āļģ āļĢ ( āļ§āļīāļŠāļą āļĒ āļ§ āļ‡ āļĐāđŒ āđƒ āļŦ āļāđˆ , 2537 : 12)
  • 11.
    āļāļģāļĢāļžāļąāļ’āļ™āļģāļŦāļĨāļąāļāļŠāļđāļ•āļĢ āļŦāļ™āđ‰āļģ 11 āļ„āļ§āļģāļĄāđ€āļŠāļ·āđˆāļ­āļ„āđˆāļģāļ™āļīāļĒāļĄāļ‚āļ­āļ‡āļŠāļąāļ‡āļ„āļĄāđ€āļ›āđ‡āļ™āļŠāļīāđˆāļ‡āļˆāļģāđ€āļ›āđ‡āļ™āļ—āļĩāđˆāļ•āđ‰āļ­āļ‡āļ§āļīāđ€āļ„āļĢāļģāļ°āļŦāđŒāđƒāļŦāđ‰āļŠāļąāļ”āđ€āļˆāļ™āđ€āļžāļĢāļģāļ°āļāļģāļĢāļĻāļķāļāļĐāļģāļŠāļąāļ‡āļ„āļĄāļ„āđˆāļģāļ™āļīāļĒāļĄāļ‚āļ™āļšāļ›āļĢāļ°āđ€āļžāļ“āļĩ āļ§āļąāļ’āļ™āļ˜āļĢāļĢāļĄāļˆāļ°āđƒāļŦāđ‰āļ„āļģāļ•āļ­āļšāļ§āđˆāļģāļŠāļąāļ‡āļ„āļĄāļ•āđ‰āļ­āļ‡āļāļģāļĢāļˆāļąāļ”āļāļģāļĢāļĻāļķāļāļĐāļģāđ€āļžāļ·āđˆāļ­āļ­āļ°āđ„āļĢ āđāļĨ āļ°āļˆāļ°āļˆāļąāļ”āļāļģāļĢāļĻāļķāļāļĐāļģāļŠāļģāļŦāļĢāļąāļšāđƒāļ„āļĢ āļŠāļīāđˆāļ‡āđ€āļŦāļĨāđˆāļģāļ™āļĩāđ‰āļŠāđˆāļ§āļĒāđƒāļŦāđ‰āđāļŠāļ§āļ‡āļŦāļģāļ„āļģāļ•āļ­āļšāļ—āļĩāđˆāļŠāļąāļ”āđ€āļˆāļ™āđƒāļ™āļāļģāļĢāļāļģāļŦāļ™āļ”āđ€āļ›āđ‰āļģāļŦāļĄāļģāļĒāļŦāļĢāļ·āļ­āļ—āļīāļĻāļ—āļģāļ‡āļ‚āļ­āļ‡āļāļģāļĢāļĻāļķāļāļĐāļģ (āļ”āļąāļ‡āļ āļģāļžāļ›āļĢāļ°āļāļ­āļš 4) āđāļŦāļĨāđˆāļ‡āļ‚āđ‰āļ­āļĄāļđāļĨāđ€āļžāļ·āđˆāļ­ āļ™āļģāļĄāļģāļāļģāļŦāļ™āļ” āļˆāļļāļ”āļĄāļļāđˆāļ‡āļŦāļĄāļģāļĒāļŠāļąāđˆāļ§āļ„āļĢāļģāļ§ āļāļģāļĢāļĻāļķāļāļĐāļģāļŠāļąāļ‡āļ„āļĄ āļāļģāļĢāļĻāļķāļāļĐāļģāļœāļđāđ‰āđ€āļĢāļĩāļĒāļ™ āļāļģāļĢāļĻāļķāļāļĐāļģāđāļ™āļ§āļ„āļīāļ”āļ‚āļ­ āļ‡āļ™āļąāļāļ§āļīāļŠāļģāļāļģāļĢ āļ›āļĢāļąāļŠāļāļģāļŠāļąāļ‡āļ„āļĄ āļāļģāļŦāļ™āļ” āļˆāļļāļ”āļĄāļļāđˆāļ‡āļŦāļĄāļģāļĒāļŠāļąāđˆāļ§āļ„āļĢāļģāļ§ āļ—āļĪāļĐāļŽāļĩāļāļģāļĢāđ€āļĢāļĩāļĒāļ™āļĢāļđāđ‰ āļ›āļĢāļąāļŠāļāļģāļāļģāļĢāļĻāļķāļāļĐāļģ āļ›āļĢāļąāļŠāļāļģāļŠāļąāļ‡āļ„āļĄ āļˆāļļāļ”āļĄāļļāđˆāļ‡āļŦāļĄāļģāļĒ āļāļģāļĢāđ€āļĨāļ·āļ­āļāđāļĨāļ°āļāļģāļĢāļˆāļąāļ”āļ›āļĢāļ°āļŠāļšāļāļģāļĢāļ“āđŒāļāļģ āļĢāđ€āļĢāļĩāļĒāļ™ āļāļģāļĢāļ›āļĢāļ°āđ€āļĄāļīāļ™āļœāļĨ āļ‚āđ‰āļ­āļĄāļđāļĨāđƒāļ™āļāļģāļĢāļāļģāļŦāļ™āļ” āđ€āļāļ“āļ‘āđŒāļ—āļĩāđˆāļ•āļĢāļ§āļˆāļŠāļ­āļšāļžāļī āļˆāļģāļĢāļ“āļģāļāļĨāļąāđˆāļ™āļāļĢāļ­āļ‡āđ€āļ›āđ‡ āļ™āļˆāļļāļ”āļĄāļļāđˆāļ‡āļŦāļĄāļģāļĒāļˆāļĢāļīāļ‡ āļ­āļ‡āļ„āđŒāļ›āļĢāļ°āļāļ­āļš āļ‚āļ­āļ‡āļŦāļĨāļąāļāļŠāļđāļ•āļĢ
  • 12.
    āļāļģāļĢāļžāļąāļ’āļ™āļģāļŦāļĨāļąāļāļŠāļđāļ•āļĢ āļŦāļ™āđ‰āļģ 12 āļ āļģāļžāļ›āļĢāļ°āļāļ­āļš4 āļĢāļđāļ›āđāļšāļšāļāļģāļĢāļžāļąāļ’āļ™āļģāļŦāļĨāļąāļāļŠāļđāļ•āļĢāļ‚āļ­āļ‡āđ„āļ—āđ€āļĨāļ­āļĢāđŒ (āļ§āļīāļŠāļąāļĒ āļ§āļ‡āļĐāđŒāđƒāļŦāļāđˆ, 2537: 11) āļāļģāļĢāļžāļąāļ’āļ™āļģāļŦāļĨāļąāļāļŠāļđāļ•āļĢāđāļĨāļ°āļāļģāļĢāđ€āļŠāļ™āļ­āļ‚āļ­āļ‡āđ„āļ—āđ€āļĨāļ­āļĢāđŒ āļĄāļĩāļĨāļąāļāļĐāļ“āļ°āļŠāļģāļ„āļąāļāļ„āļ·āļ­ (āļ§āļīāļŠāļąāļĒ āļ§āļ‡āļĐāđŒāđƒāļŦāļāđˆ, 2537 :12-14) 1. āļˆāļļāļ”āļĄāļļāđˆāļ‡āļŦāļĄāļģāļĒāđ€āļ›āđ‡ āļ™ āļ•āļąāļ§āļāļģāļŦāļ™āļ”āļ„āļ§āļšāļ„āļļāļĄāļāļģāļĢāđ€āļĨāļ·āļ­āļāđāļĨāļ°āļˆāļąāļ”āļ›āļĢāļ°āļŠāļšāļāļģāļĢāļ“āđŒāļāļģāļĢāđ€āļĢāļĩāļĒāļ™āļ”āļąāļ‡āļ™āļąāđ‰ āļ™ āļ āļģ āļĢ āļ āļģ āļŦ āļ™ āļ” āļˆāļļ āļ” āļĄāļļāđˆ āļ‡ āļŦ āļĄ āļģ āļĒ āļˆāļķ āļ‡ āļĄāļĩ 2 āļ‚āļąāđ‰ āļ™ āļ• āļ­ āļ™ āļ„āļ· āļ­ āļ•āļ­āļ™āđāļĢāļāđ€āļ›āđ‡āļ™āļāļģāļĢāļāļģāļŦāļ™āļ”āļˆāļļāļ”āļĄāļļāđˆāļ‡āļŦāļĄāļģāļĒāļŠāļąāđˆāļ§āļ„āļĢāļģāļ§āđāļĨāđ‰āļ§āļˆāļķāļ‡āļŦāļģāļ§āļīāļ˜āļĩāļāļģāļĢāđāļĨāļ°āđ€āļāļ“āļ‘āđŒāļˆāļģāļāļ—āļĪāļĐāļŽāļĩāļāļģāļĢāđ€āļĢāļĩāļĒāļ™āļĢāļđāđ‰āļ›āļĢāļąāļŠāļāļģāļāļģāļĢāļĻāļķāļāļĐāļģāđ āļĨāļ°āļ›āļĢāļąāļŠāļāļģāļŠāļąāļ‡āļ„āļĄāļĄāļģāļāļĨāļąāđˆāļ™āļāļĢāļ­āļ‡āļˆāļļāļ”āļĄāļļāđˆāļ‡āļŦāļĄāļģāļĒāļŠāļąāđˆāļ§āļ„āļĢāļģāļ§ āđ€āļžāļ·āđˆāļ­āđƒāļŦāđ‰āđ„āļ”āđ‰āļĄāļģāđ€āļ›āđ‡ āļ™āļˆāļļāļ”āļĄāļļāđˆāļ‡āļŦāļĄāļģāļĒāļ—āļĩāđˆāđāļ—āđ‰āļˆāļĢāļīāļ‡āļ‚āļ­āļ‡āļŦāļĨāļąāļāļŠāļđāļ•āļĢ āļžāļ·āđ‰āļ™āļāļģāļ™āļ—āļģāļ‡āļˆāļīāļ•āļ§āļīāļ—āļĒāļģāđāļĨāļ°āļ›āļĢāļąāļŠāļāļģāđƒāļ™āļāļģāļĢāļžāļąāļ’āļ™āļģāļŦāļĨāļąāļāļŠāļđāļ•āļĢāļˆāļ°āđ€āļ‚āđ‰āļģāļĄāļģāļĄāļĩāļšāļ—āļšāļģāļ—āđāļĨāļ°āļŠāđˆāļ§āļĒāđƒāļ™āļāļģāļĢāļ•āļĢāļ§āļˆāļŠāļ­āļšāđ€āļžāļ·āđˆāļ­āļŦāļģāļ„āļ§āļģāļĄ āļŠāļąāļ”āđ€āļˆāļ™āļ‚āļ­āļ‡āļāļģāļĢāļāļģāļŦāļ™āļ”āļˆāļļāļ”āļĄāļļāđˆāļ‡āļŦāļĄāļģāļĒāļ‚āļąāđ‰āļ™āļ™āļĩāđ‰āđ€āļžāļ·āđˆāļ­āļ•āļ­āļšāļ„āļģāļ–āļģāļĄāđāļĨāļ°āļŦāļģāļ„āļ§āļģāļĄāļŠāļąāļ”āđ€āļˆāļ™āļ§āđˆāļģāļāļģāļĢāļˆāļąāļ”āļŦāļĨāļąāļāļŠāļđāļ•āļĢāđ€āļžāļ·āđˆāļ­āļ•āļ­āļšāļŠāļ™āļ­āļ‡āđƒāļ„āļĢ āļ•āļ­āļšāļŠāļ™āļ­āļ‡āļœāļđāđ‰āđ€āļĢāļĩāļĒāļ™āļŦāļĢāļ·āļ­āļŠāļąāļ‡āļ„āļĄ 2 . āļāļģāļĢāđ€āļĨāļ·āļ­āļāđāļĨāļ°āļˆāļąāļ”āļ›āļĢāļ°āļŠāļšāļāļģāļĢāļ“āđŒāļāļģāļĢāđ€āļĢāļĩāļĒāļ™āļ—āļĩāđˆāļ„āļģāļ”āļŦāļ§āļąāļ‡āļ§āđˆāļģāļˆāļ°āđƒāļŦāđ‰āļœāļđāđ‰āđ€āļĢāļĩāļĒāļ™āļĄāļĩāļ›āļĢāļ°āļŠāļšāļāļģāļĢāļ“āđŒāļāļģāļĢāļˆāļąāļ”āļāļīāļˆāļāļĢāļĢāļĄāđƒāļ™āļāļģāļĢāđ€āļĢāļĩāļĒāļ™āļāļģāļĢ āļŠ āļ­ āļ™ āđ āļĨ āļ° āļŠāđˆ āļ§ āļ™ āđ€ āļŠ āļĢāļī āļĄ āļŦ āļĨāļą āļ āļŠāļđ āļ• āļĢ āļ™āļąāđ‰ āļ™ āļĄāļĩ āļ­ āļ° āđ„ āļĢ āļ—āļąāđ‰āļ‡ āļ™āļĩāđ‰ āđ€āļžāļ·āđˆ āļ­āđƒāļŦāđ‰ āļāļĢāļ°āļšāļ§āļ™ āļāļģāļĢāđ€āļĢāļĩāļĒāļ™ āļāļģāļĢāļŠāļ­āļ™ āļ”āļģāđ€āļ™āļī āļ™ āđ„āļ›āđ€āļžāļ·āđˆ āļ­āļ•āļ­āļšāļŠāļ™ āļ­āļ‡ āļˆāļļāļ”āļĄāļļāđˆāļ‡āļŦ āļĄāļģāļĒāļ—āļĩāđˆāļāļģāļŦ āļ™ āļ”āđ„āļ§āđ‰ āđ„āļ—āđ€āļĨāļ­āļĢāđŒāđ„āļ”āđ‰āđ€āļŠāļ™āļ­āđ€āļāļ“āļ‘āđŒāđƒāļ™āļāļģāļĢāļžāļīāļˆāļģāļĢāļ“āļģāđ€āļĨāļ·āļ­āļāļ›āļĢāļ°āļŠāļšāļāļģāļĢāļ“āđŒāļāļģāļĢāđ€āļĢāļĩāļĒāļ™āļĢāļđāđ‰āđ„āļ§āđ‰āļ”āļąāļ‡āļ™āļĩāđ‰ 2.1 āļœāļđāđ‰āđ€āļĢāļĩāļĒāļ™āļ„āļ§āļĢāļĄāļĩāđ‚āļ­āļāļģāļŠāļāļķāļāļžāļĪāļ•āļīāļāļĢāļĢāļĄāđāļĨāļ°āļāļģāļĢāđ€āļĢāļĩāļĒāļ™āļĢāļđāđ‰āđ€āļ™āļ·āđ‰āļ­āļŦāļģāļ•āļģāļĄāļ—āļĩāđˆāļĢāļ°āļšāļļāđ„āļ§āđ‰āđƒāļ™āļˆāļļāļ”āļĄāļļāđˆāļ‡āļŦāļĄāļģāļĒ 2 . 2 āļāļīāļˆāļāļĢāļĢāļĄāđāļĨāļ°āļ›āļĢāļ°āļŠāļšāļāļģāļĢāļ“āđŒāļ™āļąāđ‰āļ™āļ—āļģāđƒāļŦāđ‰āļœāļđāđ‰āđ€āļĢāļĩāļĒāļ™āļžāļ­āđƒāļˆāļ›āļāļīāļšāļąāļ•āļīāļāļģāļĢāđ€āļĢāļĩāļĒāļ™āļĢāļđāđ‰āļ­āļģāļˆāļ™āļģāđ„āļ›āļŠāļđāđˆāļˆāļļāļ”āļĄāļļāđˆāļ‡āļŦāļĄāļģāļĒāļ—āļĩāđˆāļāļģāļŦāļ™āļ”āđ„āļ§āđ‰āđ€āļžāļĩāļĒāļ‡āļ‚āđ‰āļ­āđ€āļ”āļĩāļĒ āļ§āļāđ‡āđ„āļ”āđ‰ 2.3 āļāļīāļˆāļāļĢāļĢāļĄāđāļĨāļ°āļ›āļĢāļ°āļŠāļšāļāļģāļĢāļ“āđŒāļ™āļąāđ‰āļ™āļ­āļĒāļđāđˆāđƒāļ™āļ‚āđˆāļģāļĒāļ„āļ§āļģāļĄāļžāļ­āđƒāļˆāļ—āļĩāđˆāļžāļķāļ‡āļ›āļāļīāļšāļąāļ•āļīāđ„āļ”āđ‰ 2 . 4 āļāļī āļˆ āļ āļĢ āļĢ āļĄ āđ āļĨ āļ° āļ› āļĢ āļ° āļŠ āļš āļ āļģ āļĢ āļ“āđŒ āļŦ āļĨ āļģ āļĒ āđ† āļ”āđ‰āļģāļ™āļ‚āļ­āļ‡āļāļģāļĢāđ€āļĢāļĩāļĒāļ™āļĢāļđāđ‰āļ­āļģāļˆāļ™āļģāđ„āļ›āļŠāļđāđˆāļˆāļļāļ”āļĄāļļāđˆāļ‡āļŦāļĄāļģāļĒāļ—āļĩāđˆāļāļģāļŦāļ™āļ”āđ„āļ§āđ‰āđ€āļžāļĩāļĒāļ‡āļ‚āđ‰āļ­āđ€āļ”āļĩāļĒāļ§āļāđ‡āđ„āļ”āđ‰ 2.5 āļāļīāļˆāļāļĢāļĢāļĄāđāļĨāļ°āļ›āļĢāļ°āļŠāļšāļāļģāļĢāļ“āđŒāđ€āļĢāļĩāļĒāļ™āļĢāļđāđ‰āđ€āļžāļĩāļĒāļ‡āļŦāļ™āļķāđˆāļ‡āļ­āļĒāđˆāļģāļ‡āļ­āļģāļˆāļ•āļĢāļ§āļˆāļŠāļ­āļšāļˆāļļāļ”āļĄāļļāđˆāļ‡āļŦāļĄāļģāļĒāļŦāļĨāļģāļĒāđ† āļ‚āđ‰āļ­āđ„āļ”āđ‰ 3. āļāļģāļĢāļˆāļąāļ”āļ›āļĢāļ°āļŠāļšāļāļģāļĢāļ“āđŒāļāļģāļĢāđ€āļĢāļĩāļĒāļ™āļĢāļđāđ‰āļ§āđˆāļģāļ•āđ‰āļ­āļ‡āļ„āļģāļ™āļķ āļ‡āļ–āļķāļ‡āļ„āļ§āļģāļĄāļŠāļąāļĄāļžāļąāļ™āļ˜āđŒāđƒāļ™āļ”āđ‰āļģāļ™ āđ€āļ§āļĨāļģāļ•āđˆāļ­āđ€āļ§āļĨāļģ āđāļĨāļ° āđ€āļ™āļ·āđ‰ āļ­āļŦ āļģāļ•āđˆāļ­āđ€āļ™āļ·āđ‰ āļ­āļŦ āļģ āđ€āļĢāļĩāļĒāļāļ§āđˆāļģāļ„āļ§āļģāļĄāļŠāļąāļĄāļžāļąāļ™ āļ˜āđŒ āđāļšāļšāđāļ™ āļ§āļ•āļąāđ‰āļ‡ (Vertical) āļāļąāļšāđāļ™ āļ§āļ™ āļ­āļ™ (Horizontal) āļ‹āļķāđˆāļ‡āļĄāļĩāđ€āļāļ“āļ‘āđŒāđƒāļ™āļāļģāļĢāļˆāļąāļ”āļ”āļąāļ‡āļ™āļĩāđ‰ 3 . 1 āļ„ āļ§ āļģ āļĄ āļ•āđˆ āļ­ āđ€ āļ™āļ·āđˆ āļ­ āļ‡ ( Continuity) āļŦāļĄāļģāļĒāļ–āļķāļ‡āļ„āļ§āļģāļĄāļŠāļąāļĄāļžāļąāļ™āļ˜āđŒāđƒāļ™āđāļ™āļ§āļ•āļąāđ‰āļ‡āļ‚āļ­āļ‡āļŠāđˆāļ§āļ™āļ­āļ‡āļ„āđŒāļ›āļĢāļ°āļāļ­āļšāļŦāļĨāļąāļāļ‚āļ­āļ‡āļ•āļąāļ§āļŦāļĨāļąāļāļŠāļđāļ•āļĢāļˆāļģāļāļĢāļ°āļ”āļąāļšāļŦāļ™āļķāđˆāļ‡āđ„āļ›āļĒāļąāļ‡āļ­āļĩāļāļĢāļ°āļ”āļąāļšāļŦāļ™āļķāđˆāļ‡āļ—āļĩāđˆ
  • 13.
    āļāļģāļĢāļžāļąāļ’āļ™āļģāļŦāļĨāļąāļāļŠāļđāļ•āļĢ āļŦāļ™āđ‰āļģ 13 āļŠāļđāļ‡āļ‚āļķāđ‰āļ™āđ„āļ›āđ€āļŠāđˆāļ™ āđƒāļ™āļ§āļīāļŠāļģāļ—āļąāļāļĐāļ° āļ•āđ‰āļ­āļ‡āđ€āļ›āļī āļ”āđ‚āļ­āļāļģāļŠāđƒāļŦāđ‰āļĄāļĩāļāļģāļĢāļāļķ āļāļ—āļąāļāļĐāļ°āđƒāļ™āļāļīāļˆāļāļĢāļĢāļĄāđāļĨāļ°āļ›āļĢāļ°āļŠāļšāļāļģāļĢāļ“āđŒāļšāđˆāļ­āļĒāđ† āđāļĨāļ°āļ•āđˆāļ­āđ€āļ™āļ·āđˆāļ­āļ‡āļāļąāļ™ 3 . 2 āļ āļģ āļĢ āļˆāļą āļ” āļŠāđˆ āļ§ āļ‡ āļĨ āļģ āļ”āļą āļš ( Sequence) āļŦāļĄāļģāļĒāļ–āļķāļ‡āļ„āļ§āļģāļĄāļŠāļąāļĄāļžāļąāļ™āļ˜āđŒāđāļ™āļ§āļ•āļąāđ‰āļ‡āļ‚āļ­āļ‡āļŠāđˆāļ§āļ™āļ­āļ‡āļ„āđŒāļ›āļĢāļ°āļāļ­āļšāļŦāļĨāļąāļāļ‚āļ­āļ‡āļ•āļąāļ§āļŦāļĨāļąāļāļŠāļđāļ•āļĢāļˆāļģāļāļŠāļīāđˆāļ‡āļ—āļĩāđˆāđ€āļāļīāļ”āļ‚āļķāđ‰āļ™āļāđˆāļ­āļ™āđ„āļ›āļŠāļđāđˆāļŠāļīāđˆāļ‡āļ—āļĩāđˆāđ€āļāļīāļ”āļ‚āļķāđ‰āļ™āļ  āļģ āļĒ āļŦ āļĨāļą āļ‡ āļŦ āļĢāļ· āļ­ āļˆ āļģ āļ āļŠāļīāđˆ āļ‡ āļ—āļĩāđˆ āļĄāļĩ āļ„ āļ§ āļģ āļĄ āļ‡āđˆ āļģ āļĒ āđ„ āļ› āļŠāļđāđˆ āļ—āļĩāđˆ āļĄāļĩ āļ„ āļ§ āļģ āļĄ āļĒ āļģ āļ āļ”āļą āļ‡ āļ™āļąāđ‰ āļ™ āļāļģāļĢāļˆāļąāļ”āļāļīāļˆāļāļĢāļĢāļĄāđāļĨāļ°āļ›āļĢāļ°āļŠāļšāļāļģāļĢāļ“āđŒāđƒāļŦāđ‰āļĄāļĩāļāļģāļĢāđ€āļĢāļĩāļĒāļ‡āļĨāļģāļ”āļąāļšāļāđˆāļ­āļ™āļŦāļĨāļąāļ‡āđ€āļžāļ·āđˆāļ­āđƒāļŦāđ‰āđ„āļ”āđ‰āđ€āļĢāļĩāļĒāļ™āđ€āļ™āļ·āđ‰āļ­āļŦāļģāļ—āļĩāđˆāļĨāļķāļāļ‹āļķāđ‰āļ‡āļĒāļīāđˆāļ‡āļ‚āļķāđ‰āļ™ 3 . 3 āļšāļđ āļĢ āļ“ āļģ āļ āļģ āļĢ ( Integration) āļŦ āļĄ āļģ āļĒ āļ–āļķ āļ‡ āļ„ āļ§ āļģ āļĄ āļŠāļą āļĄ āļžāļą āļ™ āļ˜āđŒ āļāļąāļ™ āđƒ āļ™ āđ āļ™ āļ§ āļ™ āļ­ āļ™ āļ‚ āļ­ āļ‡ āļ­ āļ‡ āļ„āđŒ āļ› āļĢ āļ° āļ āļ­ āļš āļŦ āļĨāļą āļ āļ‚ āļ­ āļ‡ āļ•āļą āļ§ āļŦ āļĨāļą āļ āļŠāļđ āļ• āļĢ āļˆāļģāļāļŦāļąāļ§āļ‚āđ‰āļ­āđ€āļ™āļ·āđ‰āļ­āļŦāļģāļŦāļ™āļķāđˆ āļ‡āđ„āļ›āļĒāļąāļ‡āļ­āļĩāļāļŦāļąāļ§āļ‚āđ‰āļ­āļŦāļ™āļķāđˆ āļ‡āļ‚āļ­āļ‡āļĢāļģāļĒāļ§āļīāļŠāļģ āļŦāļĢāļ·āļ­āļˆāļģāļāļĢāļģāļĒāļ§āļīāļŠ āļģāļŦāļ™āļķāđˆ āļ‡āđ„āļ›āļĒāļąāļ‡āļĢāļģāļĒāļ§āļīāļŠāļģāļ­āļ·āđˆāļ™ āđ† āļ—āļĩāđˆ āļĄāļĩ āļ„ āļ§ āļģ āļĄ āđ€ āļāļĩāđˆ āļĒ āļ§ āļ‚āđ‰ āļ­ āļ‡ āļāļą āļ™ āļāļģāļĢāļˆāļąāļ”āļ›āļĢāļ°āļŠāļšāļāļģāļĢāļ“āđŒāļˆāļķāļ‡āļ„āļ§āļĢāđ€āļ›āđ‡āļ™āđƒāļ™āļĨāļąāļāļĐāļ“āļ°āļ—āļĩāđˆāļŠāđˆāļ§āļĒāđƒāļŦāđ‰āļœāļđāđ‰āđ€āļĢāļĩāļĒāļ™āđ„āļ”āđ‰āđ€āļžāļīāđˆāļĄāļžāļđāļ™āļ„āļ§āļģāļĄāļ„āļīāļ”āđ€āļŦāđ‡āļ™āđāļĨāļ°āđ„āļ”āđ‰āđāļŠāļ”āļ‡āļžāļĪāļ•āļīāļāļĢāļĢāļĄāļ—āļĩāđˆāļŠāļ­āļ” āļ„āļĨāđ‰āļ­āļ‡āļāļąāļ™ āđ€āļ™āļ·āđ‰āļ­āļŦāļģāļ—āļĩāđˆāđ€āļĢāļĩāļĒāļ™āđ€āļ›āđ‡āļ™āļāļģāļĢāđ€āļžāļīāđˆāļĄāļ„āļ§āļģāļĄāļŠāļģāļĄāļģāļĢāļ–āļ—āļąāđ‰āļ‡āļŦāļĄāļ”āļ‚āļ­āļ‡āļœāļđāđ‰āđ€āļĢāļĩāļĒāļ™āļ—āļĩāđˆāđ„āļ”āđ‰āļ›āļĢāļ°āļŠāļšāļāļģāļĢāļ“āđŒāđƒāļ™āļŠāļ–āļģāļ™āļāļģāļĢāļ“āđŒāļ•āđˆāļģāļ‡āđ† āļāļąāļ™ āļ›āļĢāļ°āļŠāļšāļāļģāļĢāļ“āđŒāļāļģāļĢāđ€āļĢāļĩāļĒāļ™āļĢāļđāđ‰āļˆāļķāļ‡āđ€āļ›āđ‡āļ™āđāļšāļšāđāļœāļ™āļ‚āļ­āļ‡āļ›āļāļīāļŠāļąāļĄāļžāļąāļ™āļ˜āđŒ (Interaction) āļĢāļ°āļŦāļ§āđˆāļģāļ‡āļœāļđāđ‰āđ€āļĢāļĩāļĒāļ™āļāļąāļšāļŠāļ–āļģāļ™āļāļģāļĢāļ“āđŒāļŠāļīāđˆāļ‡āđāļ§āļ”āļĨāđ‰āļ­āļĄ 4 . āļāļģāļĢāļ›āļĢāļ°āđ€āļĄāļīāļ™āļœāļĨāđ€āļžāļ·āđˆāļ­āļ•āļĢāļ§āļˆāļŠāļ­āļšāļ”āļđāļ§āđˆāļģāļāļģāļĢāļˆāļąāļ”āļāļģāļĢāđ€āļĢāļĩāļĒāļ™āļāļģāļĢāļŠāļ­āļ™āđ„āļ”āđ‰āļšāļĢāļĢāļĨāļļāļ•āļģāļĄāļˆāļļāļ”āļĄāļļāđˆāļ‡āļŦāļĄāļģāļĒāļ•āļģāļĄāļ—āļĩāđˆāļāļģāļŦāļ™āļ”āđ„āļ§āđ‰āļŦāļĢāļ·āļ­āđ„āļĄāđˆ āļŠāļĄāļ„āļ§āļĢāļĄāļĩāļāļģāļĢāļ›āļĢāļąāļšāđāļāđ‰āđƒāļ™āļŠāđˆāļ§āļ™āđƒāļ”āļšāđ‰āļģāļ‡ āļžāļīāļˆāļģāļĢāļ“āļģāļˆāļģāļāļŠāļīāđˆāļ‡āļ•āđˆāļ­āđ„āļ›āļ™āļĩāđ‰ 4.1 āļāļģāļŦāļ™āļ”āļˆāļļāļ”āļĄāļļāđˆāļ‡āļŦāļĄāļģāļĒāļ—āļĩāđˆāļˆāļ°āļ§āļąāļ”āđāļĨāļ°āļžāļĪāļ•āļīāļāļĢāļĢāļĄāļ—āļĩāđˆāļ„āļģāļ”āļŦāļ§āļąāļ‡ 4.2 āļ§āļąāļ”āđāļĨāļ°āļ§āļīāđ€āļ„āļĢāļģāļ°āļŦāđŒāļŠāļ–āļģāļ™āļāļģāļĢāļ“āđŒāļ—āļĩāđˆāļ—āļģāđƒāļŦāđ‰āđ€āļāļīāļ”āļžāļĪāļ•āļīāļāļĢāļĢāļĄāđ€āļŦāļĨāđˆāļģāļ™āļąāđ‰āļ™ 4.3 āļĻāļķāļāļĐāļģāļŠāļģāļĢāļ§āļˆāļ‚āđ‰āļ­āļĄāļđāļĨāđ€āļžāļ·āđˆāļ­āļŠāļĢāđ‰āļģāļ‡āđ€āļ„āļĢāļ·āđˆāļ­āļ‡āļĄāļ·āļ­āļ§āļąāļ”āļžāļĪāļ•āļīāļāļĢāļĢāļĄāđ€āļŦāļĨāđˆāļģāļ™āļąāđ‰āļ™āđ„āļ”āđ‰āļ­āļĒāđˆāļģāļ‡āđ€āļŦāļĄāļģāļ°āļŠāļĄ 4.4 āļ•āļĢāļ§āļˆāļŠāļ­āļšāļ„āļļāļ“āļ āļģāļžāļ‚āļ­āļ‡āđ€āļ„āļĢāļ·āđˆāļ­āļ‡āļĄāļ·āļ­ āđ‚āļ”āļĒāđƒāļŠāđ‰āđ€āļāļ“āļ‘āđŒāđƒāļ™āļāļģāļĢāļžāļīāļˆāļģāļĢāļ“āļģāļ”āļąāļ‡āļ™āļĩāđ‰ 1. āļ„āļ§āļģāļĄāđ€āļ›āđ‡āļ™āļ›āļĢāļ™āļąāļĒ (Objectivity) 2. āļ„āļ§āļģāļĄāđ€āļŠāļ·āđˆāļ­āļĄāļąāđˆāļ™āđ„āļ”āđ‰ (Reliability) 3. āļ„āļ§āļģāļĄāđ€āļ—āļĩāđˆāļĒāļ‡āļ•āļĢāļ‡ (Validity) 4. āļ„āļ§āļģāļĄāļ–āļđāļāļ•āđ‰āļ­āļ‡ (Accuracy) 4 . 5 āļāļģāļĢāļžāļīāļˆāļģāļĢāļ“āļģāļœāļĨāļ›āļĢāļ°āđ€āļĄāļīāļ™āđƒāļŦāđ‰āđ€āļ›āđ‡ āļ™āļ›āļĢāļ°āđ‚āļĒāļŠāļ™āđŒ āđ€āļžāļ·āđˆāļ­āļ­āļ˜āļīāļšāļģāļĒāļœāļĨāļāļģāļĢāđ€āļĢāļĩāļĒāļ™āļĢāļđāđ‰āđ€āļ›āđ‡ āļ™āļĢāļģāļĒāļšāļļāļ„āļ„āļĨāļŦāļĢāļ·āļ­āđ€āļ›āđ‡ āļ™ āļāļĨāļļāđˆāļĄ āļāļģāļĢāļ­āļ˜āļīāļšāļģāļĒāļ–āļķāļ‡āļŠāđˆāļ§āļ™āļ”āļĩāļ‚āļ­āļ‡āļŦāļĨāļąāļāļŠāļđāļ•āļĢāļŦāļĢāļ·āļ­āļŠāļīāđˆāļ‡āļ—āļĩāđˆāļ•āđ‰āļ­āļ‡āļ›āļĢāļąāļšāđāļāđ‰āđ€āļžāļ·āđˆāļ­āđ€āļ›āđ‡āļ™āđāļ™āļ§āļ—āļģāļ‡āđƒāļ™āļāļģāļĢāļ›āļĢāļąāļšāļ›āļĢāļļāļ‡āļŦāļĨāļąāļāļŠāļđāļ•āļĢāđƒāļŦāđ‰āļĄāļĩāļ„āļļāļ“āļ āļģāļžāļĒāļīāđˆāļ‡ āļ‚āļķāđ‰āļ™ 5.1.2 āļĢāļđāļ›āđāļšāļšāļāļēāļĢāļžāļąāļ’āļ™āļēāļŦāļĨāļąāļāļŠāļđāļ•āļĢāļ•āļēāļĄāđāļ™āļ§āļ„āļ§āļēāļĄāļ„āļīāļ”āļ‚āļ­āļ‡āļ—āļēāļšāļē (Taba)
  • 14.
    āļāļģāļĢāļžāļąāļ’āļ™āļģāļŦāļĨāļąāļāļŠāļđāļ•āļĢ āļŦāļ™āđ‰āļģ 14 āđāļ™āļ§āļ„āļīāļ”āļ‚āļ­āļ‡āļ—āļģāļšāļģāđƒāļ™āļāļģāļĢāļžāļąāļ’āļ™āļģāļŦāļĨāļąāļāļŠāļđāļ•āļĢāđƒāļŠāđ‰āļ§āļĩāđāļšāļšāļĢāļģāļāļŦāļāđ‰āļģ ( Grass-roots approach) āļĄāļĩāļ„āļ§āļģāļĄāđ€āļŠāļ·āđˆāļ­āļ§āđˆāļģāļŦāļĨāļąāļāļŠāļđāļ•āļĢāļ„āļ§āļĢāđ„āļ”āđ‰āļĢāļąāļšāļāļģāļĢāļ­āļ­āļāđāļšāļšāđ‚āļ”āļĒāļ„āļĢāļđāļœāļđāđ‰āļŠāļ­āļ™āļĄāļģāļāļāļ§āđˆāļģāļžāļąāļ’āļ™āļģāļˆāļģāļāļ­āļ‡āļ„āđŒāļāļĢāļ—āļĩāđˆāļ­āļĒāļđāđˆāđƒāļ™āļĢāļ°āļ”āļąāļšāļŠāļđāļ‡āļ‚āļķāđ‰āļ™ āļ›āļĢāļ°āļāļ­āļšāļ”āđ‰āļ§āļĒāļ‚āļąāđ‰āļ™āļ•āļ­āļ™āļ•āđˆāļģāļ‡āđ† āļ”āļąāļ‡āļ™āļĩāđ‰ (Taba, 1962 :456-459) 1. āļ§āļīāđ€āļ„āļĢāļģāļ°āļŦāđŒāļ„āļ§āļģāļĄāļ•āđ‰āļ­āļ‡āļāļģāļĢ (Diagnosisof needs) āđƒāļŠāđ‰āļ§āļīāļ˜āļĩāļŠāļģāļĢāļ§āļˆāļŠāļ āļģāļžāļ›āļąāļāļŦāļģ āļ„āļ§āļģāļĄāļ•āđ‰āļ­āļ‡āļāļģāļĢ āđāļĨāļ°āļ„āļ§āļģāļĄāļˆāļģāđ€āļ›āđ‡āļ™āļ‚āļ­āļ‡āļœāļđāđ‰āđ€āļĢāļĩāļĒāļ™āđāļĨāļ°āļ‚āļ­āļ‡āļŠāļąāļ‡āļ„āļĄ 2 . āļ āļģ āļŦ āļ™ āļ” āļˆāļļ āļ” āļĄāļļāđˆ āļ‡ āļŦ āļĄ āļģ āļĒ ( Formulation of objectives) āļ”āđ‰āļ§āļĒāļ‚āđ‰āļ­āļĄāļđāļĨāļ—āļĩāđˆāđ„āļ”āđ‰āļˆāļģāļāļģāļĢāļ§āļīāđ€āļ„āļĢāļģāļ°āļŦāđŒāļ„āļ§āļģāļĄāļ•āđ‰āļ­āļ‡āļāļģāļĢ 3 . āļ„āļą āļ” āđ€ āļĨāļ· āļ­ āļ āđ€ āļ™āļ·āđ‰ āļ­ āļŦ āļģ āļŠ āļģ āļĢ āļ° ( Selection of content) āđ€āļĄāļ·āđˆāļ­ āļ āļģāļŦ āļ™ āļ” āļˆāļļāļ” āļĄāļļāđˆāļ‡ āļŦ āļĄāļģāļĒ āđāļĨāđ‰āļ§āļāđ‡āļ•āđ‰āļ­ āļ‡ āđ€āļĨāļ· āļ­ āļāđ€āļ™āļ·āđ‰ āļ­ āļŦ āļģāļŠ āļģāļĢ āļ° āļ‹āļķāđˆ āļ‡ āļŠ āļ­ āļ”āļ„ āļĨāđ‰āļ­ āļ‡ āļāļąāļš āļˆāļļāļ” āļĄāļļāđˆāļ‡ āļŦ āļĄāļģāļĒ āđāļĨāļ°āļ•āđ‰āļ­āļ‡āļ„āļģāļ™āļķāļ‡āļ–āļķāļ‡āļžāļąāļ’āļ™āļģāļāļģāļĢāļ‚āļ­āļ‡āļœāļđāđ‰āđ€āļĢāļĩāļĒāļ™āļ”āđ‰āļ§āļĒ 4 . āļ āļģ āļĢ āļˆāļą āļ” āļĢ āļ§ āļš āļĢ āļ§ āļĄ āđ€ āļ™āļ·āđ‰ āļ­ āļŦ āļģ āļŠ āļģ āļĢ āļ° ( Organization of content) āđ€ āļ™āļ·āđ‰ āļ­ āļŦ āļģ āļŠ āļģ āļĢ āļ° āļ—āļĩāđˆ āļĢ āļ§ āļš āļĢ āļ§ āļĄ āļ•āđ‰ āļ­ āļ‡ āļ„ āļģ āļ™āļķ āļ‡ āļ–āļķ āļ‡ āļ„ āļ§ āļģ āļĄ āļĒ āļģ āļ āļ‡āđˆ āļģ āļĒ āđ āļĨ āļ° āļ„ āļ§ āļģ āļĄ āļ•āđˆ āļ­ āđ€ āļ™āļ·āđˆ āļ­ āļ‡ āļĢāļ§āļĄāļ—āļąāđ‰āļ‡āļˆāļąāļ”āđƒāļŦāđ‰āđ€āļŦāļĄāļģāļ°āļŠāļĄāļāļąāļšāļžāļąāļ’āļ™āļģāļāļģāļĢāđāļĨāļ°āļ„āļ§āļģāļĄāļŠāļ™āđƒāļˆāļ‚āļ­āļ‡āļœāļđāđ‰āđ€āļĢāļĩāļĒāļ™ 5 . āļ„āļą āļ” āđ€ āļĨāļ· āļ­ āļ āļ› āļĢ āļ° āļŠ āļš āļ āļģ āļĢ āļ“āđŒ āļ āļģ āļĢ āđ€āļĢāļĩ āļĒ āļ™ āļĢāļđāđ‰ ( Selection of learning experiences) āļāļģāļĢāļ„āļąāļ”āđ€āļĨāļ·āļ­āļāļ›āļĢāļ°āļŠāļšāļāļģāļĢāļ“āđŒāđ€āļĢāļĩāļĒāļ™āļĢāļđāđ‰āđƒāļŦāđ‰āļŠāļ­āļ”āļ„āļĨāđ‰āļ­āļ‡āļāļąāļšāļˆāļļāļ”āļĄāļļāđˆāļ‡āļŦāļĄāļģāļĒāđāļĨāļ°āđ€āļ™āļ·āđ‰āļ­āļŦāļģāļ§āļīāļŠāļģ 6. āļāļģāļĢāļˆāļąāļ”āļĢāļ§āļšāļĢāļ§āļĄāļ›āļĢāļ°āļŠāļšāļāļģāļĢāļ“āđŒ āļāļģāļĢāđ€āļĢāļĩāļĒāļ™ āļĢāļđāđ‰ ( Organization of leaning experiences) āļāļģāļĢāļˆāļąāļ”āļ›āļĢāļ°āļŠāļšāļāļģāļĢāļ“āđŒāļāļģāļĢāđ€āļĢāļĩāļĒāļ™āļĢāļđāđ‰āļ„āļ§āļĢāļ„āļģāļ™āļķāļ‡āļ–āļķāļ‡āļ„āļ§āļģāļĄāļ•āđˆāļ­āđ€āļ™āļ·āđˆāļ­āļ‡āļ‚āļ­āļ‡āđ€āļ™āļ·āđ‰āļ­āļŦāļģāļŠāļģāļĢāļ° 7. āļāļģāļŦāļ™āļ”āļ§āļīāļ˜āļĩāļ§āļąāļ”āđāļĨāļ°āļ›āļĢāļ°āđ€āļĄāļīāļ™āļœāļĨ (Determination of what to evaluateand the ways and means of doing it) āļĄāļĩāļāļģāļĢāļ›āļĢāļ°āđ€āļĄāļīāļ™āđ€āļžāļ·āđˆāļ­āļ•āļĢāļ§āļˆāļŠāļ­āļšāļ§āđˆāļģāļ›āļĢāļ°āļŠāļšāļāļģāļĢāļ“āđŒāļāļģāļĢāđ€āļĢāļĩāļĒāļ™āļ—āļĩāđˆāļˆāļąāļ”āđƒāļŦāđ‰āļšāļĢāļĢāļĨāļļāļˆāļļāļ”āļĄāļļāđˆāļ‡āļŦāļĄāļģāļĒāļ—āļĩāđˆāļāļģāļŦāļ™āļ”āđ„āļ§āđ‰āļŦāļĢāļ·āļ­āđ„āļĄāđˆ āđāļĨāļ°āļāļģāļŦāļ™āļ”āļ§āļīāļ˜āļĩāļāļģāļĢāļ›āļĢāļ°āđ€āļĄāļīāļ™āļĢāļ§āļĄāļ—āļąāđ‰āļ‡āđ€āļ„āļĢāļ·āđˆāļ­āļ‡āļĄāļ·āļ­āļ—āļĩāđˆāđƒāļŠāđ‰āđƒāļ™āļāļģāļĢāļ›āļĢāļ°āđ€āļĄāļīāļ™āļ”āđ‰āļ§āļĒāļ”āļąāļ‡āļ āļģāļžāļ›āļĢāļ°āļāļ­āļš 5 1. āļ§āļīāđ€āļ„āļĢāļģāļ°āļŦāđŒāļ„āļ§āļģāļĄāļ•āđ‰āļ­āļ‡āļāļģāļĢ (Diagnosis of needs) 2. āļāļģāļŦāļ™āļ”āļˆāļļāļ”āļĄāļļāđˆāļ‡āļŦāļĄāļģāļĒ (Formulation of objectives) 3. āļ„āļąāļ”āđ€āļĨāļ·āļ­āļāđ€āļ™āļ·āđ‰āļ­āļŦāļģāļŠāļģāļĢāļ° (Selection of content) 4. āļāļģāļĢāļˆāļąāļ”āļĢāļ§āļšāļĢāļ§āļĄāđ€āļ™āļ·āđ‰āļ­āļŦāļģāļŠāļģāļĢāļ° - āļ„āļ§āļģāļĄāļ„āļīāļ”āļĢāļ§āļšāļĒāļ­āļ” (Key concepts) (Organization of content) - āļ„āļ§āļģāļĄāļ„āļīāļ”āļŦāļĨāļąāļ (Main ideas) - āļ‚āđ‰āļ­āđ€āļ—āđ‡āļˆāļˆāļĢāļīāļ‡ (Facts)
  • 15.
    āļāļģāļĢāļžāļąāļ’āļ™āļģāļŦāļĨāļąāļāļŠāļđāļ•āļĢ āļŦāļ™āđ‰āļģ 15 āļ āļģāļžāļ›āļĢāļ°āļāļ­āļš5 āļĢāļđāļ›āđāļšāļšāļāļģāļĢāļžāļąāļ’āļ™āļģāļŦāļĨāļąāļāļŠāļđāļ•āļĢāļ•āļģāļĄāđāļ™āļ§āļ„āļīāļ”āļ‚āļ­āļ‡āļ—āļģāļšāļģ (Taba, 1962 :456-459) āļˆāļģāļāļāļģāļĢāļžāļąāļ’āļ™āļģāļŦāļĨāļąāļāļŠāļđāļ•āļĢāđāļ™āļ§āļ„āļīāļ”āļ‚āļ­āļ‡āļ—āļģāļšāļģāļˆāļ°āđ€āļĢāļīāđˆāļĄāļ—āļĩāđˆāļˆāļļāļ”āđƒāļ”āļˆāļļāļ”āļŦāļ™āļķāđˆāļ‡āļāđˆāļ­āļ™āļāđ‡āđ„āļ”āđ‰ āđāļ•āđˆāđ€āļĄāļ·āđˆāļ­āđ€āļĢāļīāđˆāļĄāļ—āļĩāđˆ āļˆāļļ āļ” āđƒ āļ” āđ āļĨāđ‰ āļ§ āļˆ āļ° āļ•āđ‰ āļ­ āļ‡ āļ— āļģ āļ āļģ āļĢ āļĻāļķ āļ āļĐ āļģ āđƒ āļŦāđ‰ āļ„ āļĢ āļš āļ āļĢ āļ° āļš āļ§ āļ™ āļ āļģ āļĢ āļ—āļąāđ‰ āļ‡ 7 āļ‚āļąāđ‰ āļ™ āļ• āļ­ āļ™ āļˆāļļ āļ” āđ€ āļ”āđˆ āļ™ āđƒ āļ™ āđ āļ™ āļ§ āļ„āļī āļ” āļ‚ āļ­ āļ‡ āļ— āļģ āļš āļģ āļ„āļ· āļ­ āđ€ āļĢāļ·āđˆ āļ­ āļ‡ āļĒāļļ āļ— āļ˜ āļ§āļī āļ˜āļĩ āļ āļģ āļĢ āļŠ āļ­ āļ™ ( Teaching Strategies) āđāļĨāļ°āļ›āļĢāļ°āļŠāļšāļāļģāļĢāļ“āđŒāļāļģāļĢāđ€āļĢāļĩāļĒāļ™āļĢāļđāđ‰āđ€āļ›āđ‡āļ™āļāļĢāļ°āļšāļ§āļ™āļāļģāļĢāļ—āļĩāđˆāļ•āđ‰āļ­āļ‡āļ„āļģāļ™āļķāļ‡āļ–āļķāļ‡ āļĄāļĩāļ­āļĒāļđāđˆ 2āļ›āļĢāļ°āļāļģāļĢ āļ„āļ·āļ­ (āļ§āļīāļŠāļąāļĒ āļ§āļ‡āļĐāđŒāđƒāļŦāļāđˆ, 2537 : 15-16) 1.āļĒāļļāļ—āļ˜āļ§āļīāļ˜āļĩāļāļģāļĢāļŠāļ­āļ™āđāļĨāļ°āļ›āļĢāļ°āļŠāļšāļāļģāļĢāļ“āđŒāđ€āļĢāļĩāļĒāļ™āļĢāļđāđ‰ āđ€āļ›āđ‡āļ™āđ€āļ„āļĢāļ·āđˆāļ­āļ‡āļāļģāļŦāļ™āļ”āļŠāļ–āļģāļ™āļāļģāļĢāļ“āđŒāđ€āļ‡āļ·āđˆāļ­āļ™āđ„āļ‚āļāļģāļĢāđ€āļĢāļĩāļĒāļ™āļĢāļđāđ‰ āļāļģāļĢāļˆāļąāļ”āļāļīāļˆāļāļĢāļĢāļĄāļāļģāļĢāđ€āļĢāļĩāļĒāļ™āļāļģāļĢāļŠāļ­āļ™āđāļ•āđˆāļĨāļ°āļ„āļĢāļąāđ‰āļ‡āļĄāļĩāļ§āļąāļ•āļ–āļļāļ›āļĢāļ°āļŠāļ‡āļ„āđŒāđ€āļāļĩāđˆāļĒāļ§āļāļąāļšāļāļģāļĢāđ€āļĢāļĩāļĒāļ™āļĢāļđāđ‰āļ—āļĩāđˆāđ€āļāļīāļ”āļ‚āļķāđ‰āļ™āđ€āļ›āđ‡āļ™āļœāļĨāļœāļĨāļīāļ• āļ”āļąāļ‡āļ™āļąāđ‰āļ™ āļāļģāļĢāļˆāļąāļ”āļĢāļđāļ›āđāļšāļšāļ‚āļ­āļ‡āļāļģāļĢāđ€āļĢāļĩāļĒāļ™āļāļģāļĢāļŠāļ­āļ™āļ•āđ‰āļ­āļ‡āđāļŠāļ”āļ‡āļĨāļģāļ”āļąāļšāļ‚āļąāđ‰āļ™āļ•āļ­āļ™āļ‚āļ­āļ‡āļāļģāļĢāđ€āļĢāļĩāļĒāļ™āļĢāļđāđ‰āļ”āđ‰āļ§āļĒ 2 . āļĒāļļāļ—āļ˜āļ§āļīāļ˜āļĩāļāļģāļĢāļŠāļ­āļ™āđ€āļ›āđ‡āļ™āļŠāļīāđˆāļ‡āļ—āļĩāđˆāļŦāļĨāļ­āļĄāļĢāļ§āļĄāļŦāļĨāļģāļĒāļŠāļīāđˆāļ‡āļŦāļĨāļģāļĒāļ­āļĒāđˆāļģāļ‡āđ€āļ‚āđ‰āļģāļĄāļģāđ„āļ§āđ‰āļ”āđ‰āļ§āļĒāļāļąāļ™āļāļģāļĢāļžāļīāļˆāļģāļĢāļ“āļģāļ•āļąāļ”āļŠāļīāļ™āđƒāļˆāđ€āļāļĩāđˆāļĒāļ§āļāļąāļšāļĒāļļāļ—āļ˜āļ§āļīāļ˜āļĩāļāļģ āļĢāļŠāļ­āļ™āļ„āļ§āļĢāļ„āļģāļ™āļķāļ‡āļ–āļķāļ‡āļŠāļīāđˆāļ‡āļ•āđˆāļ­āđ„āļ›āļ™āļĩāđ‰ āļ„āļ·āļ­ 2.1 āļāļģāļĢāļˆāļąāļ”āđ€āļ™āļ·āđ‰āļ­āļŦāļģ āļ•āđ‰āļ­āļ‡āļāļģāļŦāļ™āļ”āđƒāļŦāđ‰āļŠāļąāļ”āđ€āļˆāļ™āļ§āđˆāļģāļĢāļģāļĒāļ§āļīāļŠāļģāļ™āļąāđ‰āļ™āđ† āļĄāļļāđˆāļ‡āđƒāļŦāđ‰āļœāļđāđ‰āđ€āļĢāļĩāļĒāļ™āđ€āļĢāļĩāļĒāļ™āļĢāļđāđ‰āđāļšāļšāđƒāļ” āļ āļ§āđ‰āļģ āļ‡ āļŦ āļĢāļ· āļ­ āļĨāļķ āļ āļĄ āļģ āļ āļ™āđ‰ āļ­ āļĒ āđ€ āļžāļĩ āļĒ āļ‡ āđƒ āļ” āđ āļĨ āļ° āđ„ āļ”āđ‰ āđ€ āļĢāļĩ āļĒ āļ‡ āļĨ āļģ āļ”āļą āļš āđ€āļ™āļ·āđ‰ āļ­ āļŦ āļģ āļ§āļī āļŠ āļģ āđ„ āļ§āđ‰āļ­ āļĒāđˆāļģ āļ‡ āđ„ āļĢ āļ āļģ āļĢ āļ āļģ āļŦ āļ™ āļ” āđ‚ āļ„ āļĢ āļ‡ āļŠ āļĢāđ‰ āļģāļ‡ āđ„ āļ”āđ‰ āļ āļĢ āļ° āļ— āļģ āļŠāļą āļ” āđ€ āļˆ āļ™ āļŠ āļ­ āļ” āļ„ āļĨāđ‰ āļ­ āļ‡ āļāļąāļš āđ‚ āļ„ āļĢ āļ‡ āļ āļģāļĢ āđƒ āļ™ āļĢ āļ° āļ”āļąāļš āđƒ āļ” āđ€āļžāļĢāļģāļ°āđāļ•āđˆāļĨāļ°āļĢāļ°āļ”āļąāļšāļĄāļĩāļˆāļļāļ”āļ›āļĢāļ°āļŠāļ‡āļ„āđŒāđ€āļ™āļ·āđ‰āļ­āļŦāļģāļŠāļģāļĢāļ°āļ—āļĩāđˆāļĄāļĩāļ„āļ§āļģāļĄāđ€āļāļĩāđˆāļĒāļ§āļ‚āđ‰āļ­āļ‡āļŠāļąāļĄāļžāļąāļ™āļ˜āđŒāļāļąāļ™ 2.2 āļŦāļ™āđˆāļ§āļĒāļāļģāļĢāđ€āļĢāļĩāļĒāļ™ āļŠāļ­āļ”āļ„āļĨāđ‰āļ­āļ‡āļāļąāļšāļ§āļąāļ•āļ–āļļāļ›āļĢāļ°āļŠāļ‡āļ„āđŒāļ—āļĩāđˆāļšāđˆāļ‡āļŠāļĩāđ‰āļ–āļķāļ‡āļāļģāļĢāļ§āļąāļ”āđāļĨāļ°āļ›āļĢāļ°āđ€āļĄāļīāļ™āđ„āļ”āđ‰āļŠāļąāļ”āđ€āļˆāļ™ āļĄāļĩāļĢāļģāļĒāļĨāļ°āđ€āļ­āļĩāļĒāļ”āđāļĨāļ°āļĄāļĩāļ„āļ§āļģāļĄāļĒāļ·āļ”āļŦāļĒāļļāđˆāļ™āđ€āļžāļ·āđˆāļ­āđ€āļ›āļīāļ”āđ‚āļ­āļāļģāļŠāđƒāļŦāđ‰āļ„āļĢāļđāđāļĨāļ°āļ™āļąāļāđ€āļĢāļĩāļĒāļ™āļĄāļĩāļŠāđˆāļ§āļ™āļĢāđˆāļ§āļĄāđƒāļ™āļāļģāļĢāļ§āļģāļ‡āđāļœāļ™āļāļģāļĢāđ€āļĢāļĩāļĒāļ™āđāļĨāļ°āļ—āļģāļāļīāļˆ 5. āļāļģāļĢāļ„āļąāļ”āđ€āļĨāļ·āļ­āļāļ›āļĢāļ°āļŠāļšāļāļģāļĢāļ“āđŒāļāļģāļĢāđ€āļĢāļĩāļĒāļ™āļĢāļđāđ‰ (Selection of leaning experiences) 6. āļāļģāļĢāļˆāļąāļ”āļĢāļ§āļšāļĢāļ§āļĄāļ›āļĢāļ°āļŠāļšāļāļģāļĢāļ“āđŒāļāļģāļĢāđ€āļĢāļĩāļĒāļ™āļĢāļđāđ‰ (Organization of leaning experiences) (āļāļĨāļ§āļīāļ˜āļĩāļāļģāļĢāļŠāļ­āļ™āđ€āļžāļ·āđˆāļ­āļžāļąāļ’āļ™āļģāļžāļļāļ—āļ˜āļīāļžāļīāļŠāļąāļĒ āđāļĨāļ°āđ€āļˆāļ•āļžāļīāļŠāļąāļĒ) 7. āļāļģāļŦāļ™āļ”āļ§āļīāļ˜āļĩāļ§āļąāļ”āđāļĨāļ°āļ›āļĢāļ°āđ€āļĄāļīāļ™āļœāļĨ (Determination of what toevaluate)
  • 16.
    āļāļģāļĢāļžāļąāļ’āļ™āļģāļŦāļĨāļąāļāļŠāļđāļ•āļĢ āļŦāļ™āđ‰āļģ 16 āļāļĢ āļĢ āļĄ āļ• āļģ āļĄ āļ„ āļ§ āļģ āļĄ āļ•āđ‰ āļ­ āļ‡ āļ āļģ āļĢ āđ āļĨ āļ° āļ„ āļ§ āļģ āļĄ āļŠ āļ™ āđƒ āļˆ āļāļģāļĢāļ•āļĢāļ§āļˆāļŠāļ­āļšāļ„āļ§āļģāļĄāļĢāļđāđ‰āļžāļ·āđ‰āļ™āļāļģāļ™āļ‚āļ­āļ‡āļœāļđāđ‰āđ€āļĢāļĩāļĒāļ™āļˆāļ°āļŠāđˆāļ§āļĒāđƒāļŦāđ‰āļœāļđāđ‰āđ€āļĢāļĩāļĒāļ™āđ„āļ”āđ‰āđ€āļĢāļĩāļĒāļ™āļĢāļđāđ‰āđƒāļ™āļāļģāļĢāļžāļąāļ’āļ™āļģāļāļĢāļ°āļšāļ§āļ™āļāļģāļĢāđ€āļĢāļĩāļĒāļ™āđ„āļ”āđ‰āđ€āļ›āđ‡āļ™āļĨāļģāļ”āļąāļšāļ‚āļąāđ‰ āļ™ āļ• āļ­ āļ™ āđ€ āļžāļ·āđˆ āļ­ āļ™ āļģ āđ„ āļ› āļŠāļđāđˆ āļ‚āđ‰ āļ­ āļ„āđ‰ āļ™ āļž āļš āļ‚āđ‰āļ­āļŠ āļĢāļļāļ› āļ—āļĩāđˆāđ€āļ›āđ‡ āļ™ āļŦ āļĨāļąāļāļāļģāļĢāļ—āļĩāđˆ āļĄāļļāđˆāļ‡āđ€āļ™āđ‰ āļ™ āļ„āļ§āļģāļĄāļ„āļģāļ”āļŦ āļ§āļąāļ‡āđ€āļāļĩāđˆāļĒāļ§āļāļąāļšāļāļģāļĢāđ€āļĢāļĩāļĒāļ™ āļĢāļđāđ‰āļ—āļĩāđˆ āļˆāļ° āđ€āļāļīāļ”āļ‚āļķāđ‰ āļ™ āļāļąāļš āļœāļđāđ‰āđ€āļĢāļĩ āļĒāļ™ āđāļĨāļ°āļāļģāļĢāļāļĢāļ°āļ•āļļāđ‰āļ™āđƒāļŦāđ‰āļœāļđāđ‰āđ€āļĢāļĩāļĒāļ™āđ€āļāļīāļ”āļāļģāļĢāđ€āļĢāļĩāļĒāļ™āļĢāļđāđ‰āļ”āđ‰āļ§āļĒāļ•āļ™āđ€āļ­āļ‡āļ”āļąāļ‡āļ āļģāļžāļ›āļĢāļ°āļāļ­āļš 6 āļāļēāļŦāļ™āļ”āđ‚āļ”āļĒāļāļēāļĢāļ§āļīāđ€āļ„āļĢāļēāļ°āļŦāđŒ āļāļēāļŦāļ™āļ”āļ§āļąāļ•āļ–āļļāļ›āļĢāļ°āļŠāļ‡āļ„āđŒ āļāļēāļĢāļāļēāļŦāļ™āļ”āļˆāļļāļ”āļ›āļĢāļ°āļŠāļ‡āļ„āđŒ āļ§āļīāđ€āļ„āļĢāļēāļ°āļŦāđŒāđāļĨāļ°āļāļēāļĢāļˆāļēāđāļ™āļ āđāļ•āđˆāļĨāļ°āļĢāļ°āļ”āļąāļš 1. āļ§āļąāļ’āļ™āļ˜āļĢāļĢāļĄāđāļĨāļ°āļ„āļ§āļģāļĄāļ•āđ‰āļ­āļ‡āļāļģāļĢāļ‚āļ­āļ‡ 1. āļŠāļ™āļīāļ”āļ‚āļ­āļ‡āļžāļĪāļ•āļīāļāļĢāļĢāļĄ 1. āļˆāļļāļ”āļĄāļļāđˆāļ‡āļŦāļĄāļģāļĒāļ—āļąāđˆāļ§āđ„āļ›āļ‚āļ­āļ‡āļāļģāļĢāļĻāļķāļāļĐāļģ āļŠāļąāļ‡āļ„āļĄāđāļĨāļ°āļœāļđāđ‰āđ€āļĢāļĩāļĒāļ™ 2. āđ€āļ™āļ·āđ‰āļ­āļŦāļģāļ§āļīāļŠāļģ 2. āļˆāļļāļ”āļĄāļļāđˆāļ‡āļŦāļĄāļģāļĒāļĢāļ°āļ”āļąāļšāđ‚āļĢāļ‡āđ€āļĢāļĩāļĒāļ™ 2. āļāļĢāļ°āļšāļ§āļ™āļāļģāļĢāđ€āļĢāļĩāļĒāļ™āļĢāļđāđ‰āđāļĨāļ°āļŦāļĨāļąāļāļāļģāļĢ 3. āļ„āļ§āļģāļĄāļ•āđ‰āļ­āļ‡āļāļģāļĢāļ”āđ‰āļģāļ™āļ•āđˆāļģāļ‡āđ† 3. āļˆāļļāļ”āļĄāļļāđˆāļ‡āļŦāļĄāļģāļĒāļĢāļ°āļ”āļąāļšāļŠāļąāđ‰āļ™āđ€āļĢāļĩāļĒāļ™ āđ€āļĢāļĩāļĒāļ™āļĢāļđāđ‰āļ‚āļ­āļ‡āļœāļđāđ‰āđ€āļĢāļĩāļĒāļ™ 3. āļ˜āļĢāļĢāļĄāļŠāļģāļ•āļīāļ„āļ§āļģāļĄāļĢāļđāđ‰āđƒāļ™āļĻāļģāļŠāļ•āļĢāđŒāļ•āđˆāļģāļ‡āđ† āđāļĨāļ°āļ§āļīāļ˜āļĩāļāļģāļĢāđāļŠāļ§āļ‡āļŦāļģāļ„āļ§āļģāļĄāļĢāļđāđ‰ 4. āļ­āļļāļ”āļĄāļāļģāļĢāļ“āđŒāļ‚āļ­āļ‡āļ›āļĢāļ°āļŠāļģāļ˜āļīāļ›āđ„āļ•āļĒ āļāļēāļŦāļ™āļ”āļ„āļ§āļēāļĄāļĢāļđāđ‰ āļāļēāļĢāđ€āļĨāļ·āļ­āļāđ€āļ™āļ·āđ‰āļ­āļŦāļēāđāļĨāļ° āļŠāļ–āļēāļšāļąāļ™āļ­āļ‡āļ„āđŒāļāļĢāļ—āļĩāđˆāđ€āļāļĩāđˆāļĒāļ§āļ‚āđ‰āļ­āļ‡ āļ›āļĢāļ°āļŠāļšāļāļēāļĢāļ“āđŒāļāļēāļĢāđ€āļĢāļĩāļĒāļ™āđāļĨāļ° āļĨāļąāļāļĐāļ“āļ°āļāļēāļĢāļˆāļąāļ” 1.āļĨāļąāļāļĐāļ“āļ°, āļ˜āļĢāļĢāļĄāļŠāļģāļ•āļīāļ‚āļ­āļ‡āļ„āļ§āļģāļĄāļĢāļđāđ‰ āđ€āļ™āļ·āđ‰āļ­āļŦāļģāļŠāļģāļĢāļ° 1. āđ‚āļĢāļ‡āđ€āļĢāļĩāļĒāļ™, āļāļģāļĢāļšāļĢāļīāļŦāļģāļĢ āļ‚āļ­āļ‡āļĻāļģāļŠāļ•āļĢāđŒāļ•āđˆāļģāļ‡āđ† āļāļīāļˆāļāļĢāļĢāļĄāđāļĨāļ° āđƒāļŠāđ‰āļ—āļĢāļąāļžāļĒāļģāļāļĢ 2.āļ„āļ§āļģāļĄāļĢāļđāđ‰āđ€āļāļĩāđˆāļĒāļ§āļāļąāļšāļāļģāļĢāļžāļąāļ’āļ™āļģāļœāļđāđ‰āđ€āļĢāļĩāļĒāļ™ āļ›āļĢāļ°āļŠāļšāļāļģāļĢāļ“āđŒ 2. āļ­āļ‡āļ„āđŒāļāļĢāļ­āļ·āđˆāļ™āđ† āļ—āļĩāđˆāđ€āļāļĩāđˆāļĒāļ§āļ‚āđ‰āļ­āļ‡ 3.āļāļģāļĢāđ€āļĢāļĩāļĒāļ™ āļāļąāļšāļāļģāļĢāļĻāļķāļāļĐāļģāļšāļ—āļšāļģāļ—āđāļĨāļ° 4. āļžāļąāļ’āļ™āļģāļœāļđāđ‰āđ€āļĢāļĩāļĒāļ™ āļŦāļ™āđ‰āļģāļ—āļĩāđˆāļ‚āļ­āļ‡āđāļ•āđˆāļĨāļ°āļŦāļ™āđˆāļ§āļĒāļ‡āļģāļ™ āļŠāļīāđˆāļ‡āļ—āļĩāđˆāļ•āđ‰āļ­āļ‡āļ„āļēāļ™āļķāļ‡ āļāļēāļĢāļˆāļąāļ”āļŦāļĨāļąāļāļŠāļđāļ•āļĢāļĢāļđāļ›āđāļšāļš āļœāļđāđ‰āļĢāļąāļšāļœāļīāļ”āļŠāļ­āļšāļ‚āļ­āļ‡āļšāļļāļ„āļ„āļĨ/ āļ‚āļ­āļ‡āļŦāļĨāļąāļāļŠāļđāļ•āļĢ āļŦāļ™āđˆāļ§āļĒāļ‡āļēāļ™ 1. āļ„āļ§āļģāļĄāļ•āđˆāļ­āđ€āļ™āļ·āđˆāļ­āļ‡āļ‚āļ­āļ‡āļ„āļ§āļģāļĄāļĢāļđāđ‰ āļĢāļģāļĒāļ‡āļģāļ™ āļŦāļĄāļ§āļ”āļ§āļīāļŠāļģ āļĄāļļāđˆāļ‡āđ€āļ™āđ‰āļ™āļ”āđ‰āļģāļ™ 1.āđ‚āļĢāļ‡āđ€āļĢāļĩāļĒāļ™ 2.āļšāļđāļĢāļ“āļģāļāļģāļĢāļ—āļģāļ‡āļ„āļ§āļģāļĄāļĢāļđāđ‰ āļŠāļĩāļ§āļīāļ•āđāļĨāļ°āļŠāļąāļ‡āļ„āļĄ āļāļīāļˆāļāļĢāļĢāļĄāđāļĨāļ° 2.āļ„āļ“āļ°āļ„āļĢāļđāđāļĨāļ°āđ€āļˆāđ‰āļģāļŦāļ™āđ‰āļģāļ—āļĩāđˆ āļ›āļĢāļ°āļŠāļšāļāļģāļĢāļ“āđŒ āļāļīāļˆāļāļĢāļĢāļĄāļ‚āļ­āļ‡āļœāļđāđ‰āđ€āļĢāļĩāļĒāļ™ 3.āļ§āļīāļ˜āļĩāļāļģāļĢāļ—āļĩāđˆāļˆāļ°āđƒāļŠāđ‰āļšāļļāļ„āļĨāļģāļāļĢ āļˆāļļāļ”āļĢāļ§āļĄ āđāļ™āļ§āļ„āļīāļ”āļ•āđˆāļģāļ‡āđ† āđƒāļŦāđ‰āđ€āļāļīāļ”āļ›āļĢāļ°āđ‚āļĒāļŠāļ™āđŒāļˆāļģāļ āļāļģāļĢāđ€āļĢāļĩāļĒāļ™āļĢāļđāđ‰
  • 17.
    āļāļģāļĢāļžāļąāļ’āļ™āļģāļŦāļĨāļąāļāļŠāļđāļ•āļĢ āļŦāļ™āđ‰āļģ 17 āļ āļģāļž7.5 āļĢāļđāļ›āđāļšāļšāļāļģāļĢāļžāļąāļ’āļ™āļģāļŦāļĨāļąāļāļŠāļđāļ•āļĢāđāļĨāļ°āļāļģāļĢāļŠāļ­āļ™āļ‚āļ­āļ‡āļ—āļģāļšāļģ (āļ§āļīāļŠāļąāļĒāļ§āļ‡āļĐāđŒāđƒāļŦāļāđˆ, 2537:17) āļ āļģāļžāļ›āļĢāļ°āļāļ­āļš 6 āļĢāļđāļ›āđāļšāļšāļāļģāļĢāļžāļąāļ’āļ™āļģāļŦāļĨāļąāļāļŠāļđāļ•āļĢāđāļĨāļ°āļāļģāļĢāļŠāļ­āļ™āļ‚āļ­āļ‡āļ—āļģāļšāļģ (āļ§āļīāļŠāļąāļĒ āļ§āļ‡āļĐāđŒāđƒāļŦāļāđˆ, 2537:17) 5.1.3āļĢāļđāļ›āđāļšāļšāļāļēāļĢāļžāļąāļ’āļ™āļēāļŦāļĨāļąāļāļŠāļđāļ•āļĢāļ•āļēāļĄāđāļ™āļ§āļ„āļīāļ”āļ‚āļ­āļ‡āđ€āļ‹āļĒāđŒāđ€āļĨāļ­āļĢāđŒ āļ­āđ€āļĨāđ‡āļāļ‹āļēāļ™āđ€āļ”āļ­āļĢāđŒ āđāļĨāļ°āđ€āļĨāļ§āļīāļŠ (J. Galen Saylor, William M. Alexander and Arthur J. Lewis) āđ āļ™ āļ§ āļ„āļī āļ” āļ‚ āļ­ āļ‡ āđ€ āļ‹ āļĒāđŒ āđ€ āļĨ āļ­ āļĢāđŒ āļ­ āđ€ āļĨāđ‡ āļ āļ‹ āļģ āļ™ āđ€ āļ” āļ­ āļĢāđŒ āđ āļĨ āļ° āđ€āļĨ āļ§āļī āļŠ āļ› āļĢ āļ° āļ āļ­ āļš āļ”āđ‰ āļ§ āļĒ āļāļĢāļ°āļšāļ§āļ™āļāļģāļĢāļžāļąāļ’āļ™āļģāļŦāļĨāļąāļāļŠāļđāļ•āļĢāļ—āļĩāđˆāļŠāļģāļ„āļąāļ 4 āļ‚āļąāđ‰āļ™āļ•āļ­āļ™ āļ„āļ·āļ­ (Saylor andAlexander,1974: 265; Saylor,Alexander and Lewis, 1981: 181) 1. āđ€āļ›āđ‰āļģāļŦ āļĄāļģāļĒ āļ§āļąāļ•āļ–āļļāļ›āļĢāļ° āļŠāļ‡ āļ„āđŒ āđāļĨāļ° āļ„ āļ§āļģāļĄāļ„āļĢāļ­āļš āļ„āļĨāļļāļĄ ( Goals, Objective and domains) āļŦ āļĨāļą āļ āļŠāļđ āļ• āļĢ āļ•āđ‰ āļ­ āļ‡ āļ› āļĢ āļ° āļ āļ­ āļš āļ”āđ‰ āļ§ āļĒ āđ€ āļ›āđ‰ āļģ āļŦ āļĄ āļģ āļĒ āļ§āļą āļ• āļ–āļļ āļ› āļĢ āļ° āļŠ āļ‡ āļ„āđŒ āđāļĨāļ°āđƒāļ™āđāļ•āđˆāļĨāļ°āđ€āļ›āđ‰āļģāļŦāļĄāļģāļĒāļ„āļ§āļĢāļšāđˆāļ‡āļšāļ­āļāļ–āļķāļ‡āļ„āļ§āļģāļĄāļ„āļĢāļ­āļšāļ„āļĨāļļāļĄāļ‚āļ­āļ‡āļŦāļĨāļąāļāļŠāļđāļ•āļĢ (Curriculum Domain) āļ§āļąāļ•āļ–āļļāļ›āļĢāļ°āļŠāļ‡āļ„āđŒ āļžāļąāļ’āļ™āļģāļāļģāļĢāļŠāđˆāļ§āļ™ āļšāļļāļ„āļ„āļĨ āļĄāļ™āļļ āļĐāļĒāļŠāļąāļĄāļžāļąāļ™āļ˜āđŒ āļ—āļąāļāļĐāļ°āļāļģāļĢāđ€āļĢāļĩāļĒāļ™āļĢāļđāđ‰āļ—āļĩāđˆāļ•āđˆāļ­āđ€āļ™āļ·āđˆāļ­āļ‡ āđāļĨāļ°āļ„āļ§āļģāļĄāļŠāļģāļ™āļģāļāđ€āļ‰āļž āļģāļ°āļ”āđ‰ āļģāļ™ āļ‹āļķāđˆāļ‡āļāļģāļŦāļ™āļ”āļˆāļģāļāļ„āļ§āļģāļĄāđ€āļ›āđ‡āļ™āđ‚āļĨāļāļģāļ āļīāļ§āļąāļ’āļ™āđŒ āļ„āļ§āļģāļĄāļ•āđ‰āļ­āļ‡āļāļģāļĢāļ‚āļ­āļ‡āļŠāļąāļ‡āļ„āļĄāļ—āļĩāđˆāļ­āļĒāļđāđˆāļ­āļģāļĻāļąāļĒāļāļŽāļŦāļĄāļģāļĒ āļ‚āđ‰āļ­āļšāļąāļ‡āļ„āļąāļš āđ€āļ›āđ‡āļ™āļ•āđ‰āļ™ 2 . āļ āļģ āļĢ āļ­ āļ­ āļ āđ āļš āļŦ āļĨāļą āļ āļŠāļđ āļ• āļĢ ( Curriculum Design) āļ„āļ·āļ­āļāļģāļĢāļ§āļģāļ‡āđāļœāļ™āđ€āļžāļ·āđˆāļ­āļ•āļąāļ”āļŠāļīāļ™āđƒāļˆāđ€āļāļĩāđˆāļĒāļ§āļāļąāļšāļāļģāļĢāđ€āļĨāļ·āļ­āļāđāļĨāļ°āļˆāļąāļ”āđ€āļ™āļ·āđ‰āļ­āļŦāļģāļŠāļģāļĢāļ°āđāļĨāļ°āļˆāļąāļ”āļ›āļĢāļ°āļŠāļšāļāļģāļĢāļ“āđŒāļāļģāļĢāđ€āļĢāļĩāļĒāļ™āļĢāļđāđ‰āļ—āļĩāđˆāļŠāļ­āļ”āļ„āļĨāđ‰āļ­āļ‡āļāļąāļš āđ€āļ›āđ‰āļģāļŦāļĄāļģāļĒ āļ§āļąāļ•āļ–āļļāļ›āļĢāļ°āļŠāļ‡āļ„āđŒ āđ‚āļ”āļĒāļ„āļģāļ™āļķāļ‡āļ–āļķāļ‡āļ›āļĢāļąāļŠāļāļģ āļ„āļ§āļģāļĄāļ•āđ‰āļ­āļ‡āļāļģāļĢāļ‚āļ­āļ‡āļŠāļąāļ‡āļ„āļĄāđāļĨāļ°āļœāļđāđ‰āđ€āļĢāļĩāļĒāļ™āļĄāļģāļžāļīāļˆāļģāļĢāļ“āļģāļ”āđ‰āļ§āļĒ 3 . āļ āļģ āļĢ āļ™ āļģ āļŦ āļĨāļą āļ āļŠāļđ āļ• āļĢ āđ„ āļ› āđƒ āļŠāđ‰ ( Curriculum implementation) āļ„āļĢāļđāļ•āđ‰āļ­āļ‡āđ€āļ›āđ‡ āļ™ āļœāļđāđ‰āļ§āļģāļ‡āđāļœāļ™ āđāļĨāļ°āļ§āļģāļ‡āđāļœāļ™āļāļģāļĢāļˆāļąāļ”āļāļģāļĢāđ€āļĢāļĩāļĒāļ™āļāļģāļĢāļŠāļ­āļ™ āđƒāļ™āļĢāļđāļ›āđāļšāļšāļ•āđˆāļģāļ‡āđ† ( InstructionalPlans) āļĢāļ§ āļĄ āļ—āļąāđ‰ āļ‡ āļ āļģāļĢ āļˆāļąāļ” āļ— āļģāļŠāļ·āđˆ āļ­ āļ āļģāļĢāđ€āļĢāļĩ āļĒ āļ™ āļ āļģāļĢāļŠ āļ­ āļ™ āđ€āļŠāđˆāļ™ āļ• āļģāļĢ āļģ āđ āļš āļš āđ€āļĢāļĩ āļĒ āļ™ āļ§āļąāļŠ āļ”āļļ āļ­āļļ āļ› āļ āļĢāļ“āđŒ āļ•āđˆāļģāļ‡ āđ† āđ€āļžāļ·āđˆāļ­āļŠāđˆāļ§āļĒāđƒāļŦāđ‰āļœāļđāđ‰āđ€āļĢāļĩāļĒāļ™āđ„āļ”āđ‰āđ€āļĢāļĩāļĒāļ™āļĢāļđāđ‰āđƒāļ™āļŠāļīāđˆāļ‡āļ—āļĩāđˆāļ„āļĢāļđāļ•āļąāđ‰āļ‡āđ€āļ›āđ‰āļģāļŦāļĄāļģāļĒāđ„āļ§āđ‰ 4 . āļ āļģ āļĢ āļ› āļĢ āļ° āđ€ āļĄāļī āļ™ āļœ āļĨ āļŦ āļĨāļą āļ āļŠāļđ āļ• āļĢ ( Curriculum Evaluation) āļ„āļĢāļđāđāļĨāļ°āļœāļđāđ‰āļ—āļĩāđˆāļĄāļĩāļŠāđˆāļ§āļ™āđ€āļāļĩāđˆāļĒāļ§āļ‚āđ‰āļ­āļ‡āļĢāđˆāļ§āļĄāļāļąāļ™āļ•āļąāļ”āļŠāļīāļ™ āđƒāļˆāđ€āļžāļ·āđˆāļ­āđ€āļĨāļ·āļ­āļāļ§āļīāļ˜āļĩāļāļģāļĢāļ›āļĢāļ°āđ€āļĄāļīāļ™āļœāļĨāļ—āļĩāđˆāļŠāļģāļĄāļģāļĢāļ–āļ›āļĢāļ°āđ€āļĄāļīāļ™āđ„āļ”āđ‰āļ§āđˆāļģ āļŦāļĨāļąāļāļŠāļđāļ•āļĢāļ—āļĩāđˆāļžāļąāļ’āļ™āļģāļ‚āļķāđ‰āļ™āđ„āļ”āđ‰āļœāļĨāļ•āļģāļĄāļ„āļ§āļģāļĄāļĄāļļāđˆāļ‡āļŦāļĄāļģāļĒāļāļģāļĢāļ›āļĢāļ°āđ€āļĄāļīāļ™āļŦāļĨāļąāļāļŠāļđāļ•āļĢāļˆāļ°āđ€āļ›āđ‡āļ™āļ‚āđ‰āļ­āļĄāļđāļĨāļŠāļģāļ„āļąāļāļ—āļĩāđˆāļšāļ­āļāļœāļđāđ‰āļ—āļĩāđˆāļĄāļĩāļŠāđˆāļ§āļ™āđ€āļāļĩāđˆāļĒāļ§āļ‚āđ‰āļ­āļ‡ āđ„āļ”āđ‰āļ§āđˆāļģāļ„āļ§āļĢāļˆāļ°āļ›āļĢāļąāļšāļ›āļĢāļļāļ‡āļŦāļĨāļąāļāļŠāļđāļ•āļĢāđƒāļ™āļˆāļļāļ”āđƒāļ” āđ€āļžāļ·āđˆāļ­āļ›āļĢāļ°āļāļ­āļšāļāļģāļĢāļ•āļąāļ”āļŠāļīāļ™āđƒāļˆāđƒāļ™āļāļģāļĢāļ§āļģāļ‡āđāļœāļ™āļāļģāļĢāđƒāļŠāđ‰āļŦāļĨāļąāļāļŠāļđāļ•āļĢāđƒāļ™āļ­āļ™āļģāļ„āļ•
  • 18.
    āļāļģāļĢāļžāļąāļ’āļ™āļģāļŦāļĨāļąāļāļŠāļđāļ•āļĢ āļŦāļ™āđ‰āļģ 18 āļĢāļđāļ›āđāļšāļšāļāļģāļĢāļžāļąāļ’āļ™āļģāļŦāļĨāļąāļāļŠāļđāļ•āļĢāļ•āļģāļĄāđāļ™āļ§āļ„āļīāļ”āļ‚āļ­āļ‡āđ€āļ‹āļĒāđŒāđ€āļĨāļ­āļĢāđŒāļ­āđ€āļĨāđ‡āļāļ‹āļģāļ™āđ€āļ”āļ­āļĢāđŒ āđāļĨ āļ° āđ€āļĨāļ§āļīāļŠ āđāļŠāļ”āļ‡āļ”āļąāļ‡āļ āļģāļžāļ›āļĢāļ°āļāļ­āļš 7 (1) āđƒāļŦāđ‰āļ‚āđ‰āļ­āļĄāļđāļĨāļĒāđ‰āļ­āļ™āļāļĨāļąāļšāđāļĨāļ°āļ›āļĢāļąāļšāļ›āļĢāļļāļ‡ (2) (3) (4) āļ āļģāļžāļ›āļĢāļ°āļāļ­āļš 7 āļĢāļđāļ›āđāļšāļšāļāļģāļĢāļžāļąāļ’āļ™āļģāļŦāļĨāļąāļāļŠāļđāļ•āļĢāļ•āļģāļĄāđāļ™āļ§āļ„āļīāļ”āļ‚āļ­āļ‡āđ€āļ‹āļĒāđŒāđ€āļĨāļ­āļĢāđŒ āļ­āđ€āļĨāđ‡āļāļ‹āļģāļ™āđ€āļ”āļ­āļĢāđŒ āđāļĨāļ°āđ€āļĨāļ§āļīāļŠ (Saylor and Alexander, 1974: 275 ; Saylor. Alexander and Lawis.1981 : 181) 5.1.4 āļĢāļđāļ›āđāļšāļšāļāļēāļĢāļžāļąāļ’āļ™āļēāļŦāļĨāļąāļāļŠāļđāļ•āļĢāļ•āļēāļĄāđāļ™āļ§āļ„āļīāļ”āļ‚āļ­āļ‡āđ‚āļ­āļĨāļīāļ§āļē (Oliva) (Oliva.1982 : 172) 1 . āļˆāļļ āļ” āļĄāļļāđˆ āļ‡ āļŦ āļĄ āļģ āļĒ āļ‚ āļ­ āļ‡ āļ āļģ āļĢ āļĻāļķ āļ āļĐ āļģ ( Aims of Education) āđāļĨāļ°āļŦāļĨāļąāļāļāļģāļĢāļ›āļĢāļąāļŠāļāļģāđāļĨāļ°āļˆāļīāļ•āļ§āļīāļ—āļĒāļģāļˆāļģāļāļāļģāļĢāļ§āļīāđ€āļ„āļĢāļģāļ°āļŦāđŒāļ„āļ§āļģāļĄāļ•āđ‰āļ­āļ‡āļāļģāļĢāļˆāļģāđ€āļ›āđ‡āļ™āļ‚āļ­āļ‡āļŠāļąāļ‡āļ„āļĄāđāļĨāļ°āļœāļđāđ‰āđ€āļĢāļĩāļĒāļ™ āđ€āļ›āđ‰āļēāļŦāļĄāļēāļĒāļˆāļļāļ”āļ›āļĢāļ°āļŠāļ‡āļ„āđŒāđāļĨāļ° āļ„āļ§āļēāļĄāļ„āļĢāļ­āļšāļ„āļĨāļļāļĄ āļāļģāļĢāļ­āļ­āļāđāļšāļšāļŦāļĨāļąāļāļŠāļđ āļ•āļĢ āļāļģāļĢāļ™āļģāļŦāļĨāļąāļāļŠāļđāļ•āļĢāđ„āļ›āđƒāļŠāđ‰ āļāļģāļĢāļ›āļĢāļ°āđ€āļĄāļīāļ™āļœāļĨāļŦāļĨāļąāļāļŠāļđ āļ•āļĢ - āļ­āļ­āļāđāļšāļšāđ‚āļ”āļĒāļ™āļąāļāļžāļąāļ’āļ™āļģāļŦ āļĨāļąāļāļŠāļđāļ•āļĢ - āđ€āļĨāļ·āļ­āļāđ€āļ™āļ·āđ‰āļ­āļŦāļģāļŠāļģāļĢāļ°āđāļĨāļ°āļ›āļĢāļ° āļŠāļšāļāļģāļĢāļ“āđŒāļāļģāļĢāđ€āļĢāļĩāļĒāļ™āļĢāļđāđ‰āļ—āļĩāđˆāđ€āļŦāļĄ āļģāļ°āļŠāļĄāļāļąāļšāļœāļđāđ‰āđ€āļĢāļĩāļĒāļ™ - āļ„āļĢāļđāđ€āļ›āđ‡āļ™āļœāļđāđ‰āļ§āļģāļ‡āđāļœāļ™āļˆāļąāļ”āļ—āļģāđāļœāļ™ āļāļģāļĢāļŠāļ­āļ™ -āļˆāļąāļ”āļ—āļģāļŠāļ·āđˆāļ­āļāļģāļĢāđ€āļĢāļĩāļĒāļ™āļāļģāļĢāļŠāļ­āļ™ - āļ„āļĢāļđāđ€āļ›āđ‡āļ™āļœāļđāđ‰āļĄāļĩāļŠāđˆāļ§āļ™āđ€āļāļĩāđˆāļĒāļ§āļ‚āđ‰āļ­āļ‡āđ€āļĨāļ·āļ­āļāļ§āļīāļ˜āļĩāļ› āļĢāļ°āđ€āļĄāļīāļ™āļ—āļĩāđˆāļĄāļĩāļ›āļĢāļ°āļŠāļīāļ—āļ˜āļīāļ āļģāļž - āļ™āļģāļ‚āđ‰āļ­āļĄāļđāļĨāļ—āļĩāđˆāđƒāļŠāđ‰āļˆāļģāļāļāļģāļĢāļ›āļĢāļ°āđ€āļĄāļīāļ™āļĄāļģāļ› āļĢāļąāļšāļ›āļĢāļļāļ‡āđāļāđ‰āđ„āļ‚āļŦāļĨāļąāļāļŠāļđāļ•āļĢ
  • 19.
    āļāļģāļĢāļžāļąāļ’āļ™āļģāļŦāļĨāļąāļāļŠāļđāļ•āļĢ āļŦāļ™āđ‰āļģ 19 2.āļ§āļīāđ€āļ„ āļĢāļģāļ° āļŦāđŒ āļ„ āļ§āļģāļĄ āļ•āđ‰āļ­āļ‡ āļāļģāļĢāļˆ āļģāđ€āļ›āđ‡ āļ™ āļ‚ āļ­ āļ‡ āļŠāļļāļĄ āļŠ āļ™ āļ—āļĩāđˆ āļŠ āļ– āļģāļ™ āļĻāļķ āļ āļĐ āļģāļ™āļąāđ‰ āļ™ āđ† āļ•āļąāđ‰āļ‡ āļ­ āļĒāļđāđˆ āļ„āļ§āļģāļĄāļ•āđ‰āļ­āļ‡āļāļģāļĢāļˆāļģāđ€āļ›āđ‡āļ™āļ‚āļ­āļ‡āļœāļđāđ‰āđ€āļĢāļĩāļĒāļ™āđƒāļ™āļŠāļļāļĄāļŠāļ™ āđāļĨāļ°āđ€āļ™āļ·āđ‰āļ­āļŦāļģāļ§āļīāļŠāļģāļ—āļĩāđˆāļˆāļģāđ€āļ›āđ‡āļ™āđ€āļžāļ·āđˆāļ­āđƒāļŠāđ‰āđƒāļ™āļāļģāļĢāļˆāļąāļ”āļāļģāļĢāđ€āļĢāļĩāļĒāļ™āļāļģāļĢāļŠāļ­āļ™ 3. āđ€āļ›āđ‰āļģāļŦāļĄāļģāļĒāļ‚āļ­āļ‡āļŦāļĨāļąāļāļŠāļđāļ•āļĢ (Curriculum Goals) āđ‚āļ”āļĒāļ­āļģāļĻāļąāļĒāļ‚āđ‰āļ­āļĄāļđāļĨāļˆāļģāļāļ‚āļąāđ‰āļ™ 1āđāļĨāļ° 2 4.āļˆāļļāļ”āļ›āļĢāļ°āļŠāļ‡āļ„āđŒāļ‚āļ­āļ‡āļŦāļĨāļąāļāļŠāļđāļ•āļĢ (Curriculum Objectives) āđ‚āļ”āļĒāļ­āļģāļĻāļąāļĒāļ‚āđ‰āļ­āļĄāļđāļĨāļˆāļģāļāļ‚āļąāđ‰āļ™āļ—āļĩāđˆ 1,2āđāļĨāļ° 3 āđāļ•āļāļ•āđˆāļģāļ‡ āļˆāļģāļāļ‚āļąāđ‰ āļ™ āļ—āļĩāđˆ 3 āļ„āļ·āļ­ āļĄāļĩāļĨāļąāļāļĐ āļ“ āļ° āđ€āļ‰ āļž āļģāļ° āđ€āļˆāļģāļ° āļˆāļ‡ āđ€āļžāļ·āđˆ āļ­āļ™ āļģāđ„āļ› āļŠāļđāđˆāļāļģāļĢāļ› āļĢāļ° āļĒāļļāļāļ•āđŒāđƒ āļŠāđ‰āļŦ āļĨāļąāļ āļŠāļđ āļ• āļĢ āđāļĨāļ°āļāļģāļĢāļāļģāļŦāļ™āļ”āđ‚āļ„āļĢāļ‡āļŠāļĢāđ‰āļģāļ‡āļŦāļĨāļąāļāļŠāļđāļ•āļĢ 5 . āļĢ āļ§ āļš āļĢ āļ§ āļĄ āđ āļĨ āļ° āļ™ āļģ āđ„ āļ› āđƒ āļŠāđ‰ ( Organization and Implementation of the Curriculum) āđ€āļ›āđ‡āļ™āļ‚āļąāđ‰āļ™āļ‚āļ­āļ‡āļāļģāļĢāļāļģāļŦāļ™āļ”āđ‚āļ„āļĢāļ‡āļŠāļĢāđ‰āļģāļ‡āļŦāļĨāļąāļāļŠāļđāļ•āļĢ 6. āļāļģāļŦāļ™āļ”āđ€āļ›āđ‰āļģāļŦāļĄāļģāļĒāļ‚āļ­āļ‡āļāļģāļĢāļŠāļ­āļ™ (Instructional Goals) āļ‚āļ­āļ‡āđāļ•āđˆāļĨāļ°āļĢāļ°āļ”āļąāļš 7. āļāļģāļŦāļ™āļ”āļˆāļļāļ”āļ›āļĢāļ°āļŠāļ‡āļ„āđŒāļ‚āļ­āļ‡āļāļģāļĢāļˆāļąāļ”āļāļģāļĢāđ€āļĢāļĩāļĒāļ™āļāļģāļĢāļŠāļ­āļ™ (Instructional Objective) āđƒāļ™ āđāļ•āđˆāļĨāļ°āļ§āļīāļŠāļģ 8 . āđ€ āļĨāļ· āļ­ āļ āļĒāļļ āļ— āļ˜ āļ§āļī āļ˜āļĩ āđƒ āļ™ āļ āļģ āļĢ āļŠ āļ­ āļ™ ( Selection of Strategies) āđ€āļ›āđ‡āļ™āļ‚āļąāđ‰āļ™āļ—āļĩāđˆāļœāļđāđ‰āđ€āļĢāļĩāļĒāļ™āđ€āļĨāļ·āļ­āļāļĒāļļāļ—āļ˜āļ§āļīāļ˜āļĩāļ—āļĩāđˆāđ€āļŦāļĄāļģāļ°āļŠāļĄāļāļąāļšāļœāļđāđ‰āđ€āļĢāļĩāļĒāļ™ 9. āđ€āļĨāļ·āļ­āļāđ€āļ—āļ„āļ™āļīāļ„āļ§āļīāļ˜āļĩāļāļģāļĢāļ›āļĢāļ°āđ€āļĄāļīāļ™āļœāļĨāļāđˆāļ­āļ™āļ—āļĩāđˆāļ™āļģāđ„āļ›āļŠāļ­āļ™āļˆāļĢāļīāļ‡āļ„āļ·āļ­ 9A(Preliminary selective of evaluationtechniques) āđāļĨāļ°āļāļģāļŦāļ™āļ”āļ§āļīāļ˜āļĩāļ›āļĢāļ°āđ€āļĄāļīāļ™āļœāļĨāļŦāļĨāļąāļ‡āļˆāļģāļāļāļīāļˆāļāļĢāļĢāļĄāļāļģāļĢāđ€āļĢāļĩāļĒāļ™āļāļģāļĢāļŠāļ­āļ™āļŠāļīāđ‰āļ™āļŠāļļāļ”āļ„āļ·āļ­ 9B (Find selection of evaluation techniques) 1 0 . āļ™ āļģ āļĒāļļ āļ— āļ˜ āļ§āļī āļ˜āļĩ āđ„ āļ› āđƒ āļŠāđ‰ āļ› āļāļī āļšāļą āļ•āļī āļˆ āļĢāļī āļ‡ ( Implementation of Strategies) āđ€āļ›āđ‡āļ™āļ‚āļąāđ‰āļ™āļ‚āļ­āļ‡āļāļģāļĢāđƒāļŠāđ‰āļ§āļīāļ˜āļĩāļāļģāļĢāļ—āļĩāđˆāļāļģāļŦāļ™āļ”āđƒāļ™āļ‚āļąāđ‰āļ™āļ—āļĩāđˆ 8 1 1 . āļ› āļĢ āļ° āđ€ āļĄāļī āļ™ āļœ āļĨ āļˆ āļģ āļ āļ āļģ āļĢ āđ€ āļĢāļĩ āļĒ āļ™ āļ āļģ āļĢ āļŠ āļ­ āļ™ ( Evaluation of Instruction) āđ€ āļ›āđ‡ āļ™ āļ‚āļąāđ‰ āļ™ āļ—āļĩāđˆ āđ€ āļĄāļ·āđˆ āļ­ āļ āļģ āļĢ āļ” āļģ āđ€ āļ™āļī āļ™ āļ āļģ āļĢ āļˆāļą āļ” āļ āļģ āļĢ āđ€ āļĢāļĩ āļĒ āļ™ āļ āļģ āļĢ āļŠ āļ­ āļ™ āđ€ āļŠ āļĢāđ‡ āļˆ āļŠāļīāđ‰ āļ™ āļāđ‡āļĄāļĩāļāļģāļĢāļ›āļĢāļ°āđ€āļĄāļīāļ™āļœāļĨāļ•āļģāļĄāļ—āļĩāđˆāđ„āļ”āđ‰āđ€āļĨāļ·āļ­āļāļŦāļĢāļ·āļ­āļāļģāļŦāļ™āļ”āļ§āļīāļ˜āļĩāļāļģāļĢāļ›āļĢāļ°āđ€āļĄāļīāļ™ āļ‚āļąāđ‰āļ™āļ—āļĩāđˆ 9 12. āļ›āļĢāļ°āđ€āļĄāļīāļ™āļŦāļĨāļąāļāļŠāļđāļ•āļĢ (Evaluationof curriculum) āđ€āļ›āđ‡āļ™āļ‚āļąāđ‰āļ™āļ•āļ­āļ™āļŠāļļāļ”āļ—āđ‰āļģāļĒāļ—āļĩāđˆāļ—āļģāđƒāļŦāđ‰āļ§āļ‡āļˆāļĢāļ„āļĢāļšāļ–āđ‰āļ§āļ™ āļāļģāļĢāļ›āļĢāļ°āđ€āļĄāļīāļ™āļœāļĨāļ—āļĩāđˆāļĄāļīāđƒāļŠāđˆāļ›āļĢāļ°āđ€āļĄāļīāļ™āļœāļđāđ‰āđ€āļĢāļĩāļĒāļ™āđāļĨāļ°āļœāļđāđ‰āļŠāļ­āļ™ āđāļ•āđˆāđ€āļ›āđ‡āļ™āļāļģāļĢāļ›āļĢāļ°āđ€āļĄāļīāļ™āļŦāļĨāļąāļāļŠāļđāļ•āļĢāļ—āļĩāđˆāļˆāļąāļ”āļ—āļģāļ‚āļķāđ‰āļ™ 5.1.5 āļĢāļđāļ›āđāļšāļšāļāļēāļĢāļžāļąāļ’āļ™āļēāļŦāļĨāļąāļāļŠāļđāļ•āļĢāļ•āļēāļĄāđāļ™āļ§āļ„āļīāļ”āļ‚āļ­āļ‡āļĄāļąāļĨāļ„āļ­āļĨāđŒāļĄ āļŠāļāļīāļĨāđ€āļšāđ‡āļ āļŠ āļāļī āļĨ āđ€ āļšāđ‡ āļ ( Sklibeck,1984 : 230-239; āļŠāļī āļ— āļ˜āļī āļŠāļą āļĒ āđ€ āļ— āļ§ āļ˜āļĩ āļĢ āļ° āļĢāļą āļ• āļ™āđŒ , 2543 : 43) āđ„āļ”āđ‰āđ€āļŠ āļ™ āļ­ āđ āļ™ āļ§āļ„āļī āļ”āđ€āļāļĩāđˆāļĒāļ§ āļāļąāļš āļĢāļđ āļ› āđ āļš āļš āļ‚ āļ­ āļ‡ āļŦ āļĨāļąāļāļŠāļđ āļ•āļĢ āđƒ āļ™ āļĨāļąāļ āļĐ āļ“ āļ° āļ—āļĩāđˆ āđ€āļ›āđ‡ āļ™ āļž āļĨ āļ§āļąāļ• āļˆāļļ āļ”āđ€āļ”āđˆāļ™ āļ„āļ· āļ­ āļāļģāļĢāļ§āļīāđ€āļ„āļĢāļģāļ°āļŦāđŒāļŠāļ–āļģāļ™āļāļģāļĢāļ“āđŒāļ‹āļķāđˆāļ‡āđ€āļ›āđ‡ āļ™āļĒāļļāļ—āļ˜āļĻāļģāļŠāļ•āļĢāđŒāļ—āļĩāđˆāļŠāļģāļ„āļąāļāđƒāļ™āļāļģāļĢāļžāļąāļ’āļ™ āļģāļŦāļĨāļąāļāļŠāļđāļ•āļĢ āļ—āļąāđ‰āļ‡āļ™āļĩāđ‰ āļŠāļāļīāļĨāđ€āļšāđ‡āļāđ€āļŠāļ·āđˆāļ­āļ§āđˆāļģ āļŠ āļ– āļģāļ™ āļ āļģāļĢāļ“āđŒ āđ€āļ›āđ‡ āļ™ āļ­ āļ‡ āļ„āđŒ āļ› āļĢ āļ° āļ āļ­ āļš āļŠ āļģāļ„āļąāļ āđƒ āļ™ āļ āļģāļĢāļ āļģāļŦ āļ™ āļ” āļ„ āļ§āļģāļĄāđ āļ• āļ āļ•āđˆāļģāļ‡ āļ‚ āļ­ āļ‡ āļŦ āļĨāļąāļ āļŠāļđ āļ• āļĢ āđ€ āļž āļĢ āļģ āļ° āđ„ āļĄāđˆ āļŠ āļģ āļĄ āļģ āļĢ āļ– āļ„ āļģ āļ” āđ€ āļŦ āļ•āļļ āļ āļģ āļĢ āļ“āđŒ āļŠāļīāđˆ āļ‡ āļ—āļĩāđˆ āđ€ āļāļī āļ” āļ‚āļķāđ‰ āļ™ āļ  āļģ āļĒ āļŦ āļ™āđ‰ āļģ āđ„ āļ”āđ‰ āļāļģāļĢāļāļģāļŦāļ™āļ”āļ§āļąāļ•āļ–āļļāļ›āļĢāļ°āļŠāļ‡āļ„āđŒāļ‚āļ­āļ‡āļāļģāļĢāđ€āļĢāļĩāļĒāļ™āļĢāļđāđ‰āđ„āļ§āđ‰āļāđˆāļ­āļ™āļĄāļĩāļāļģāļĢāļŠāļģāļĢāļ§āļˆāļŠāļ–āļģāļ™āļāļģāļĢāļ“āđŒāļˆāļĢāļīāļ‡āļˆāļķāļ‡āļ‚āļģāļ”āļ„āļ§āļģāļĄāļ™āđˆāļģāđ€āļŠāļ·āđˆāļ­āļ–āļ·āļ­ āļ”āļąāļ‡āļ™āļąāđ‰āļ™
  • 20.
    āļāļģāļĢāļžāļąāļ’āļ™āļģāļŦāļĨāļąāļāļŠāļđāļ•āļĢ āļŦāļ™āđ‰āļģ 20 āļāļģāļĢāļžāļąāļ’āļ™āļģāļŦāļĨāļąāļāļŠāļđāļ•āļĢāđ‚āļ”āļĒāđ‚āļĢāļ‡āđ€āļĢāļĩāļĒāļ™āđ€āļ›āđ‡āļ™āļœāļđāđ‰āļžāļąāļ’āļ™āļģāļŦāļĨāļąāļāļŠāļđāļ•āļĢāđ€āļ­āļ‡(School-basedcurriculum development āļŦāļĢāļ·āļ­ SBCD) āđ€āļ›āđ‡ āļ™ āļ§āļīāļ˜āļĩāļ—āļĩāđˆāļŠāļģāļĄāļģāļĢāļ–āļ™āļģāđ„āļ›āļ›āļāļīāļšāļąāļ•āļīāđƒāļŦāđ‰āļŠāļ­āļ”āļ„āļĨāđ‰āļ­āļ‡āļāļąāļšāļ„āļ§āļģāļĄāđ€āļ›āđ‡ āļ™āļˆāļĢāļīāļ‡āđ„āļ”āđ‰ āļāļģāļĢāļ§āļīāđ€āļ„āļĢāļģāļ°āļŦāđŒāļ­āļ‡āļ„āđŒāļ›āļĢāļ°āļāļ­āļšāļ•āđˆāļģāļ‡āđ† āļ—āļĩāđˆ āđ€ āļ›āđ‡ āļ™ āļ› āļĢ āļģ āļ āļ āļ āļģ āļĢ āļ“āđŒ āļ‚ āļ­ āļ‡ āļŠāļą āļ‡ āļ„ āļĄ āđ āļ•āđˆ āļĨ āļ° āđ āļŦāđˆ āļ‡ āļĄāļĩ āļ„ āļ§ āļģ āļĄ āđ āļ• āļ āļ•āđˆ āļģ āļ‡ āļāļą āļ™ āļ—āļģāđƒāļŦāđ‰āđ„āļĄāđˆāļŠāļģāļĄāļģāļĢāļ–āđ€āļˆāļģāļ°āļˆāļ‡āđƒāļŠāđ‰āļĢāļđāļ›āđāļšāļšāļŦāļĨāļąāļāļŠāļđāļ•āļĢāļ—āļĩāđˆāđ€āļ›āđ‡āļ™āđāļšāļšāđ€āļ”āļĩāļĒāļ§āļāļąāļ™āđ„āļ”āđ‰āļ”āļąāļ‡āļ™āļąāđ‰āļ™ āļĢāļđāļ›āđāļšāļšāļŦāļĨāļąāļāļŠāļđāļ•āļĢāļˆāļķāļ‡āđ€āļ›āđ‡āļ™āļžāļĨāļ§āļąāļ• āđāļ™āļ§āļ„āļīāļ”āļāļģāļĢāļžāļąāļ’āļ™āļģāļŦāļĨāļąāļāļŠāļđāļ•āļĢāļ‚āļ­āļ‡āļŠāļāļīāļĨāđ€āļšāđ‡āļ āļ›āļĢāļ°āļāļ­āļšāļ”āđ‰āļ§āļĒ 5 āļ‚āļąāđ‰āļ™āļ•āļ­āļ™ āļ”āļąāļ‡āļ•āđˆāļ­āđ„āļ›āļ™āļĩāđ‰ āļ‚āļąāđ‰ āļ™ āļ• āļ­ āļ™ āļ—āļĩāđˆ 1 āļ āļē āļĢ āļ§āļī āđ€ āļ„ āļĢ āļē āļ° āļŦāđŒ āļŠ āļ– āļē āļ™ āļ āļē āļĢ āļ“āđŒ (Analyze the situation) āļ§āļī āđ€ āļ„ āļĢ āļģ āļ° āļŦāđŒ āļ›āļą āļˆ āļˆāļą āļĒ āļ—āļĩāđˆ āļ— āļģ āđƒ āļŦāđ‰ āđ€ āļāļī āļ” āļ āļģ āļĢ āđ€ āļ› āļĨāļĩāđˆ āļĒ āļ™ āđ āļ› āļĨ āļ‡ āđ€ āļāļĩāđˆ āļĒ āļ§ āļāļą āļš āļŦ āļĨāļą āļ āļŠāļđ āļ• āļĢ āļ‹āļķāđˆāļ‡āļŠāđˆāļ‡āļœāļĨāļ–āļķāļ‡āđ‚āļĢāļ‡āđ€āļĢāļĩāļĒāļ™āđƒāļŦāđ‰āļĄāļĩāļāļģāļĢāļžāļąāļ’āļ™āļģāļŦāļĨāļąāļāļŠāļđāļ•āļĢāđƒāļŦāđ‰āļ™āļģāđ„āļ›āļ›āļāļīāļšāļąāļ•āļīāđ„āļ”āđ‰āļˆāļĢāļīāļ‡āđāļĨāļ°āļšāļąāļ‡āđ€āļāļīāļ”āļœāļĨāđƒāļŦāđ‰āļ™āļąāļāđ€āļĢāļĩāļĒāļ™āđ„āļ”āđ‰āđ€āļĢāļĩāļĒāļ™āļĢāļđāđ‰ āļ‹āļķāđˆāļ‡āļ›āļąāļˆāļˆāļąāļĒāļ—āļĩāđˆāļāđˆāļ­āđƒāļŦāđ‰āđ€āļāļīāļ”āļāļģāļĢāđ€āļ›āļĨāļĩāđˆāļĒāļ™āđāļ›āļĨāļ‡āļ›āļĢāļ°āļāļ­āļšāļ”āđ‰āļ§āļĒ āļ›āļąāļˆāļˆāļąāļĒāļ āļģāļĒāļ™āļ­āļāđāļĨāļ°āļ›āļąāļˆāļˆāļąāļĒāļ āļģāļĒāđƒāļ™ āļ. āļ›āļąāļˆāļˆāļąāļĒāļ āļēāļĒāļ™āļ­āļ āđ„āļ”āđ‰āđāļāđˆ 1 . āļ āļģ āļĢ āđ€ āļ› āļĨāļĩāđˆ āļĒ āļ™ āđ āļ› āļĨ āļ‡ āļ— āļģ āļ‡ āļŠāļą āļ‡ āļ„ āļĄ āđ āļĨ āļ° āļ§āļą āļ’ āļ™ āļ˜ āļĢ āļĢ āļĄ āļ„āļ§ āļģāļĄāļ„āļģāļ” āļŦ āļ§āļąāļ‡ āļ‚ āļ­ āļ‡ āļœāļđāđ‰āļ› āļ āļ„ āļĢāļ­ āļ‡ āļ„āļ§ āļģāļĄāļ•āđ‰āļ­āļ‡ āļ āļģāļĢāļ‚ āļ­ āļ‡ āļ™ āļģāļĒāļˆāđ‰āļģāļ‡ āļ„ āļ§ āļģāļĄāļ•āđ‰āļ­ āļ‡ āļāļģāļĢ āļ‚ āļ­āļ‡ āļŠāļą āļ‡ āļ„ āļĄ āļ„āļ§āļģāļĄāļŠāļąāļĄāļžāļąāļ™āļ˜āđŒāļĢāļ°āļŦāļ§āđˆāļģāļ‡āļœāļđāđ‰āđƒāļŦāļāđˆāļāļąāļšāđ€āļ”āđ‡āļ āđāļĨāļ°āļ­āļļāļ”āļĄāļ„āļ•āļīāļ‚āļ­āļ‡āļŠāļąāļ‡āļ„āļĄ 2.āļāļģāļĢāđ€āļ›āļĨāļĩāđˆāļĒāļ™āđāļ›āļĨāļ‡āļĢāļ°āļšāļšāļāļģāļĢāļĻāļķāļāļĐāļģāđāļĨāļ°āļŦāļĨāļąāļāļŠāļđāļ•āļĢ āļ‹āļķāđˆāļ‡āļ›āļĢāļ°āļāļ­āļšāļ”āđ‰āļ§āļĒ āļ™āđ‚āļĒāļšāļģāļĒāļāļģāļĢāļĻāļķāļāļĐāļģ āļĢāļ°āļšāļšāļāļģāļĢāļŠāļ­āļ™ āļ­āļģāļ™āļģāļˆāđƒāļ™āļāļģāļĢāļ•āļąāļ”āļŠāļīāļ™āđƒāļˆāļ‚āļ­āļ‡āļ—āđ‰āļ­āļ‡āļ–āļīāđˆāļ™ āļœāļđāđ‰āļˆāļšāļāļģāļĢāļĻāļķāļāļĐāļģāļ—āļĩāđˆāļŠāļ­āļ”āļ„āļĨāđ‰āļ­āļ‡āļāļąāļšāļ„āļ§āļģāļĄāļ•āđ‰āļ­āļ‡āļāļģāļĢāļ‚āļ­āļ‡āļŠāļąāļ‡āļ„āļĄ āđ€āļ›āđ‡āļ™āļ•āđ‰āļ™ 3. āļāļģāļĢāđ€āļ›āļĨāļĩāđˆāļĒāļ™āđāļ›āļĨāļ‡āđ€āļ™āļ·āđ‰āļ­āļŦāļģāļ§āļīāļŠāļģ āļāļģāļĢāļˆāļąāļ”āļāļģāļĢāđ€āļĢāļĩāļĒāļ™āļāļģāļĢāļŠāļ­āļ™āđƒāļŦāđ‰āļŠāļ­āļ”āļ„āļĨāđ‰āļ­āļ‡āļāļąāļšāļĒāļļāļ„āļŠāļĄāļąāļĒ 4. āļāļģāļĢāđ€āļžāļīāđˆāļĄāļĻāļąāļāļĒāļ āļģāļžāļ‚āļ­āļ‡āļ„āļĢāļđāļ­āļģāļˆāļģāļĢāļĒāđŒ āđƒāļ™āļāļģāļĢāđ€āļĢāļĩāļĒāļ™āļāļģāļĢāļŠāļ­āļ™āđƒāļŦāđ‰āđ€āļŦāļĄāļģāļ°āļŠāļĄāļāļąāļšāļĒāļļāļ„āļŠāļĄāļąāļĒ 5. āļāļģāļĢāļ™āļģāļ—āļĢāļąāļžāļĒāļģāļāļĢāđƒāļŠāđ‰āđƒāļ™āđ‚āļĢāļ‡āđ€āļĢāļĩāļĒāļ™ āđ€āļžāļ·āđˆāļ­āļžāļąāļ’āļ™āļģāļāļģāļĢāļˆāļąāļ”āļāļģāļĢāđ€āļĢāļĩāļĒāļ™āļāļģāļĢāļŠāļ­āļ™ āļ‚. āļ›āļąāļˆāļˆāļąāļĒāļ āļēāļĒāđƒāļ™ āđ„āļ”āđ‰āđāļāđˆ 1. āđ€āļˆāļ•āļ„āļ•āļī āļ„āļ§āļģāļĄāļŠāļģāļĄāļģāļĢāļ–āđāļĨāļ°āļ„āļ§āļģāļĄāļ•āđ‰āļ­āļ‡āļāļģāļĢāļ—āļģāļ‡āļāļģāļĢāļĻāļķāļāļĐāļģāļ‚āļ­āļ‡āļ™āļąāļāđ€āļĢāļĩāļĒāļ™ 2 . āļ„āđˆ āļģ āļ™āļī āļĒ āļĄ āđ€ āļˆ āļ• āļ„ āļ•āļī āļ—āļą āļ āļĐ āļ° āļ› āļĢ āļ° āļŠ āļš āļ āļģ āļĢ āļ“āđŒ āļ‚ āļ­ āļ‡ āļ„ āļĢāļđ āļ—āļĩāđˆāđ€āļ›āđ‡āļ™āļˆāļļāļ”āđ€āļ”āđˆāļ™āđāļĨāļ°āļˆāļļāļ”āļ”āđ‰āļ­āļĒāļ‚āļ­āļ‡āļāļģāļĢāļˆāļąāļ”āļāļģāļĢāđ€āļĢāļĩāļĒāļ™āļāļģāļĢāļŠāļ­āļ™ 3 . āļ„ āļ§ āļģ āļĄ āļ„ āļģ āļ” āļŦ āļ§āļąāļ‡ āļ‚ āļ­ āļ‡ āđ‚ āļĢ āļ‡ āđ€ āļĢāļĩ āļĒ āļ™ āđ‚ āļ„ āļĢ āļ‡ āļŠ āļĢāđ‰ āļģ āļ‡ āļ āļģ āļĢ āļš āļĢāļī āļŦ āļģ āļĢ āļ‡ āļģ āļ™ āļ āļģ āļĢ āļ āļĢ āļ° āļˆ āļģ āļĒ āļ­ āļģ āļ™ āļģ āļˆ āļ āļģ āļĢ āļš āļĢāļī āļŦ āļģ āļĢ āļ āļģ āļĢ āļĻāļķ āļ āļĐ āļģ āļ§āļī āļ˜āļĩ āļˆāļąāļ” āļ› āļĢ āļ° āļŠ āļš āļ āļģ āļĢ āļ“āđŒ āđƒ āļŦāđ‰ āļ™āļą āļ āđ€āļĢāļĩ āļĒ āļ™ āđāļĢāļ‡āļˆāļđāļ‡āđƒāļˆāđƒāļāđˆāļŠāļąāļĄāļĪāļ—āļ˜āļīāđŒāļ‚āļ­āļ‡āļ™āļąāļāđ€āļĢāļĩāļĒāļ™āļšāļĢāļĢāļ—āļąāļ”āļāļģāļ™āļ—āļģāļ‡āļŠāļąāļ‡āļ„āļĄ āļāļģāļĢāļˆāļąāļ”āļāļģāļĢāļāļąāļšāļāļģāļĢāđ€āļ›āļĨāļĩāđˆāļĒāļ™āđāļ›āļĨāļ‡āļ—āļĩāđˆāđ„āļĄāđˆāļžāļķāļ‡āļ›āļĢāļ°āļŠāļ‡āļ„āđŒ
  • 21.
    āļāļģāļĢāļžāļąāļ’āļ™āļģāļŦāļĨāļąāļāļŠāļđāļ•āļĢ āļŦāļ™āđ‰āļģ 21 4. āļ§āļą āļŠ āļ”āļļ āļ­āļļ āļ› āļ āļĢ āļ“āđŒ āļ— āļĢāļą āļž āļĒ āļģ āļ āļĢ āļ‡ āļš āļ› āļĢ āļ° āļĄ āļģ āļ“ āđ āļœ āļ™ āļ‡ āļģ āļ™ āđāļĨāļ°āļĻāļąāļāļĒāļ āļģāļžāđƒāļ™āļāļģāļĢāļˆāļąāļ”āļāļģāļĢāđ€āļĢāļĩāļĒāļ™āļāļģāļĢāļŠāļ­āļ™āļ‚āļ­āļ‡āđ‚āļĢāļ‡āđ€āļĢāļĩāļĒāļ™ 5. āļāļģāļĢāļĒāļ­āļĄāļĢāļąāļšāđāļĨāļ°āļāļģāļĢāļĢāļąāļšāļĢāļđāđ‰āļ›āļąāļāļŦāļģāļ—āļĩāđˆāđ€āļāļīāļ”āļ‚āļķāđ‰āļ™āļˆāļģāļāļāļģāļĢāļ™āļģāļŦāļĨāļąāļāļŠāļđāļ•āļĢāļĄāļģāđƒāļŠāđ‰ āļ‚āļąāđ‰ āļ™ āļ• āļ­ āļ™ āļ—āļĩāđˆ 2 āļ āļē āļĢ āļ āļē āļŦ āļ™ āļ” āļ§āļą āļ• āļ–āļļ āļ› āļĢ āļ° āļŠ āļ‡ āļ„āđŒ ( Define Objectives) āļ āļģ āļĢ āļ§āļī āđ€ āļ„ āļĢ āļģ āļ° āļŦāđŒ āļŠ āļ– āļģ āļ™ āļ āļģ āļĢ āļ“āđŒ āđƒ āļ™ āļ‚āļąāđ‰ āļ™ āļ• āļ­ āļ™ āļ—āļĩāđˆ 1 āđ€āļžāļ·āđˆāļ­āļ™āļģāđ„āļ›āļāļģāļŦāļ™āļ”āļ§āļąāļ•āļ–āļļāļ›āļĢāļ°āļŠāļ‡āļ„āđŒāļ‹āļķāđˆāļ‡āļāļģāļĢāļāļģāļŦāļ™āļ”āļ§āļąāļ•āļ–āļļāļ›āļĢāļ°āļŠāļ‡āļ„āđŒāđāļ›āļĨāļ‡āđ€āļ›āļĨāļĩāđˆāļĒāļ™āđ„āļ›āļ•āļģāļĄāļ›āļąāļˆāļˆāļąāļĒāļ āļģāļĒāļ™āļ­āļāđāļĨāļ°āļ āļģāļĒāđƒāļ™ āļŠāļ° āļ—āđ‰āļ­āļ™ āļ„āļ§āļģāļĄāđ€āļ›āđ‡ āļ™ āļˆāļĢāļīāļ‡ āļ‚āļ­āļ‡āļŠ āļ–āļģāļ™ āļāļģāļĢāļ“āđŒ āļ—āļĩāđˆāđ€āļ›āđ‡ āļ™ āļ­āļĒāļđāđˆ āļŠāļ­āļ”āļ„āļĨāđ‰āļ­āļ‡āļāļąāļš āļ„āđˆāļģāļ™āļī āļĒāļĄ āļ—āļīāļĻāļ—āļģāļ‡ āļ—āļĩāđˆāļāļģāļŦ āļ™ āļ” āļĢ āļ§ āļĄ āļ—āļąāđ‰ āļ‡ āļœ āļĨ āļĨāļą āļž āļ˜āđŒ āļ—āļĩāđˆ āļ„ āļģ āļ” āļŦ āļ§āļą āļ‡ āļˆ āļģ āļ āļ āļģ āļĢ āļˆāļą āļ” āļ āļģ āļĢ āļĻāļķ āļ āļĐ āļģ āļāļģāļĢāļāļģāļŦāļ™āļ”āļ§āļąāļ•āļ–āļļāļ›āļĢāļ°āļŠāļ‡āļ„āđŒāļ„āļ§āļĢāđ€āļ‚āļĩāļĒāļ™āđƒāļ™āļĨāļąāļāļĐāļ“āļ°āļāļģāļĢāđ€āļĢāļĩāļĒāļ™āļĢāļđāđ‰āļ—āļĩāđˆāļ„āļģāļ”āļŦāļ§āļąāļ‡āļˆāļģāļāļ™āļąāļāđ€āļĢāļĩāļĒāļ™āđāļĨāļ°āļāļĢāļ°āļšāļ§āļ™āļāļģāļĢāļˆāļąāļ”āļāļģāļĢāđ€āļĢāļĩāļĒāļ™āļāļģāļĢ āļŠ āļ­ āļ™ āļ‚ āļ­ āļ‡ āļ„ āļĢāļđ āļ—āļĩāđˆ āđƒ āļŦāđ‰ āļš āļĢ āļĢ āļĨāļļ āļ§āļą āļ• āļ–āļļ āļ› āļĢ āļ° āļŠ āļ‡ āļ„āđŒ āļ‹āļķāđˆ āļ‡ āļāļģāļĢāļāļģāļŦ āļ™ āļ”āļ§āļąāļ•āļ–āļļāļ› āļĢāļ° āļŠāļ‡ āļ„āđŒāļ› āļĢāļ° āļāļ­āļšāļ”āđ‰āļ§āļĒāļ§āļąāļ•āļ–āļļāļ› āļĢāļ° āļŠāļ‡ āļ„āđŒāļ—āļąāđˆāļ§āđ„āļ›āļāļąāļš āļ§āļąāļ•āļ–āļļāļ› āļĢāļ° āļŠ āļ‡ āļ„āđŒāđ€āļ‰āļž āļģāļ° āđƒāļ™āļāļģāļĢāļāļģāļŦāļ™āļ”āļ§āļąāļ•āļ–āļļāļ›āļĢāļ°āļŠāļ‡āļ„āđŒāļ•āđ‰āļ­āļ‡āđ€āļāļīāļ”āļˆāļģāļāļāļģāļĢāļĄāļĩāļŠāđˆāļ§āļ™āļĢāđˆāļ§āļĄāļ‚āļ­āļ‡āļœāļđāđ‰āļ—āļĩāđˆāđ€āļāļĩāđˆāļĒāļ§āļ‚āđ‰āļ­āļ‡āđ€āļŠāđˆāļ™ āļ™āļąāļāđ€āļĢāļĩāļĒāļ™ āļ„āļĢāļđ āļœāļđāđ‰āļ›āļāļ„āļĢāļ­āļ‡ āļŠāļļāļĄāļŠāļ™ āđāļĨāļ°āļ™āļąāļāļ§āļīāļŠāļģāļāļģāļĢ āđ€āļ›āđ‡āļ™āļ•āđ‰āļ™ āļ‚āļąāđ‰āļ™āļ•āļ­āļ™āļ—āļĩāđˆ 3āļāļēāļĢāļ­āļ­āļāđāļšāļšāļāļēāļĢāļˆāļąāļ”āļāļēāļĢāđ€āļĢāļĩāļĒāļ™āļāļēāļĢāļŠāļ­āļ™ (Designtheteachinglearning programme) āđ€āļ›āđ‡ āļ™ āļāļģāļĢāļ­āļ­āļāđāļšāļšāļāļģāļĢāđ€āļĢāļĩāļĒāļ™ āļāļģāļĢāļŠāļ­āļ™āļ•āđ‰āļ­āļ‡āđƒāļŦāđ‰āļŠāļ­āļ”āļ„āļĨāđ‰āļ­āļ‡āļāļąāļšāļ§āļąāļ•āļ–āļļāļ›āļĢāļ°āļŠāļ‡āļ„āđŒāļ‚āļ­āļ‡āļāļģāļĢāļˆāļąāļ”āļāļģāļĢāļĻāļķāļāļĐāļģ āđ‚ āļĢ āļ‡ āđ€ āļĢāļĩ āļĒ āļ™ āļ•āđ‰ āļ­ āļ‡ āļ• āļ­ āļš āļ„ āļģ āļ– āļģ āļĄ āļžāļ·āđ‰ āļ™ āļ āļģ āļ™ āđ€ āļŠāđˆ āļ™ āļˆ āļ° āļŠ āļ­ āļ™ āļ­ āļ° āđ„ āļĢ āđāļĨāļ°āļ™āļąāļāđ€āļĢāļĩāļĒāļ™āļˆāļ°āđ€āļĢāļĩāļĒāļ™āļĢāļđāđ‰āļ­āļ°āđ„āļĢāļ‹āļķāđˆāļ‡āļ•āđ‰āļ­āļ‡āļĻāļķāļāļĐāļģāđ€āļ­āļāļŠāļģāļĢāļ—āļĩāđˆāđ€āļāļĩāđˆāļĒāļ§āļ‚āđ‰āļ­āļ‡āđ€āļāļĩāđˆāļĒāļ§āļāļąāļšāļĢāļģāļĒāļ§āļīāļŠāļģāļ—āļĩāđˆāļ™āļģāļĄāļģāļˆāļąāļ”āļāļģāļĢāđ€āļĢāļĩāļĒāļ™āļāļģāļĢāļŠāļ­āļ™ āļāļģāļĢāļāļģāļŦāļ™āļ”āđāļšāļšāđāļœāļ™āļāļģāļĢāļŠāļ­āļ™āđāļĨāļ°āļāļģāļĢāđ€āļĢāļĩāļĒāļ™āļĢāļđāđ‰āđ€āļāļĩāđˆāļĒāļ§āļ‚āđ‰āļ­āļ‡āļāļąāļšāļāļģāļĢāļ•āļąāļ”āļŠāļīāļ™āđƒāļˆāđƒāļ™āđ€āļĢāļ·āđˆāļ­āļ‡āļ•āđˆāļģāļ‡āđ† āļ”āļąāļ‡āļ™āļĩāđ‰ 3.1āļ‚āđ‰āļ­āļĄāļđāļĨāļžāļ·āđ‰āļ™āļāļģāļ™ āļŦāļĢāļ·āļ­āļ—āļīāļĻāļ—āļģāļ‡āļ‚āļ­āļ‡āļŦāļĨāļąāļāļŠāļđāļ•āļĢāļ—āļĩāđˆāļāļģāļŦāļ™āļ”āđ„āļ§āđ‰āđƒāļ™āļŦāļĨāļąāļāļŠāļđāļ•āļĢāđāļāļ™āļāļĨāļģāļ‡ āđ€āļ›āđ‡āļ™āļ§āļīāļŠāļģāļšāļąāļ‡āļ„āļąāļšāļŦāļĢāļ·āļ­āļ§āļīāļŠāļģāđ€āļĨāļ·āļ­āļāļ•āļģāļĄāļ„āļ§āļģāļĄāļŠāļ™āđƒāļˆ 3.2 āļāļģāļĢāļˆāļąāļ”āļāļĨāļļāđˆāļĄāđāļĨāļ°āļāļģāļĢāļšāļđāļĢāļ“āļģāļāļģāļĢāļ‚āļ­āļ‡āļŠāļģāļĢāļ°āļ§āļīāļŠāļģāļ•āđˆāļģāļ‡āđ† 3.3 āļ āļģāļĢ āļˆāļąāļ” āļ āļĨāļļāđˆāļĄ āļ™āļą āļ āđ€ āļĢāļĩ āļĒ āļ™ āļ‹āļķāđˆ āļ‡ āļ­ āļģāļˆ āļˆāļąāļ” āļ• āļģāļĄ āļ„ āļ§ āļģ āļĄāļŠ āļ™ āđƒ āļˆ āļ‚ āļ­ āļ‡ āļ™āļą āļ āđ€āļĢāļĩ āļĒ āļ™ āļˆāļąāļ”āđƒāļŦāđ‰āđ€āļ”āđ‡āļāđ€āļĢāļĩāļĒāļ™āđ€āļāđˆāļ‡āđ€āļĢāļĩāļĒāļ™āļ”āđ‰āļ§āļĒāļāļąāļ™āđāļĨāļ°āđ„āļĄāđˆāđ€āļāđˆāļ‡āđ€āļĢāļĩāļĒāļ™āļ”āđ‰āļ§āļĒāļāļąāļ™ āļŦāļĢāļ·āļ­āļˆāļąāļ”āđƒāļŦāđ‰āđ€āļ”āđ‡āļāļ—āļĩāđˆāļĄāļĩāļ„āļ§āļģāļĄāļŠāļ™āđƒāļˆāļ•āđˆāļģāļ‡āļāļąāļ™āđ€āļĢāļĩāļĒāļ™āļ”āđ‰āļ§āļĒāļāļąāļ™ 3.4 āļ„āļ§āļģāļĄāļŠāļąāļĄāļžāļąāļ™āļ˜āđŒāļ‚āļ­āļ‡āļ§āļīāļŠāļģāļ•āđˆāļģāļ‡āđ† āļāļąāļšāđ€āļ›āđ‰āļģāļŦāļĄāļģāļĒāļ‚āļ­āļ‡āļŦāļĨāļąāļāļŠāļđāļ•āļĢ 3.5 āļāļģāļĢāđ€āļĢāļĩāļĒāļ‡āļĨāļģāļ”āļąāļšāļ‚āļ­āļ‡āđ€āļ™āļ·āđ‰āļ­āļŦāļģāļāļģāļĢāļŠāļ­āļ™ 3.6 āļŠāļ–āļģāļ™āļ—āļĩāđˆ āļ—āļĢāļąāļžāļĒāļģāļāļĢ āļ­āļļāļ›āļāļĢāļ“āđŒāđāļĨāļ°āđ€āļ„āļĢāļ·āđˆāļ­āļ‡āđƒāļŠāđ‰āđ„āļŸāļŸāđ‰āļģ 3.7 āļ­āļ­āļāđāļšāļšāļ§āļīāļ˜āļĩāļāļģāļĢāļˆāļąāļ”āļāļģāļĢāđ€āļĢāļĩāļĒāļ™āļāļģāļĢāļŠāļ­āļ™ 3.8 āđāļ•āđˆāļ‡āļ•āļąāđ‰āļ‡āļ„āļ“āļ°āļ—āļģāļ‡āļģāļ™ 3.9 āļˆāļąāļ”āļ—āļģāļ•āļģāļĢāļģāļ‡āđāļĨāļ°āļāļīāļˆāļāļĢāļĢāļĄāđƒāļ™āļāļģāļĢāļ›āļāļīāļšāļąāļ•āļīāļ‡āļģāļ™
  • 22.
    āļāļģāļĢāļžāļąāļ’āļ™āļģāļŦāļĨāļąāļāļŠāļđāļ•āļĢ āļŦāļ™āđ‰āļģ 22 āļ‚āļąāđ‰āļ™ āļ• āļ­ āļ™ āļ—āļĩāđˆ 4 āļ āļēāļĢ āļ™ āļēāļŦ āļĨāļą āļ āļŠāļđ āļ• āļĢ āđ„āļ› āđƒāļŠāđ‰ ( Interpret and implement the programme) āļāļģāļĢāļ§āļģāļ‡āđāļœāļ™āđāļĨāļ°āļāļģāļĢāļ­āļ­āļāđāļšāļšāļŦāļĨāļąāļāļŠāļđāļ•āļĢāļāđ‡āđ€āļžāļ·āđˆāļ­āđƒāļŦāđ‰āļŦāļĨāļąāļāļŠāļđāļ•āļĢāļ™āļąāđ‰āļ™āļ™āļģāđ„āļ›āļŠāļđāđˆāļāļģāļĢāļ›āļāļīāļšāļąāļ•āļīāđƒāļŦāđ‰āļšāļąāļ‡āđ€āļāļīāļ”āļœāļĨāļ•āļģāļĄāļ§āļąāļ•āļ–āļļāļ›āļĢāļ°āļŠāļ‡āļ„āđŒāļ—āļĩāđˆāļ§ āļģāļ‡āđ„āļ§āđ‰āļ‹āļķāđˆāļ‡āļ”āļđāļˆāļģāļāļœāļĨāļāļģāļĢāļ›āļĢāļ°āđ€āļĄāļīāļ™āļœāļĨāļĨāļąāļžāļ˜āđŒāļŠāļļāļ”āļ—āđ‰āļģāļĒāļ§āđˆāļģāļāļģāļĢāđ€āļĢāļĩāļĒāļ™āļāļģāļĢāļŠāļ­āļ™āđ€āļ›āđ‡ āļ™āđ„āļ›āļ•āļģāļĄāļ„āļ§āļģāļĄāļ•āđ‰āļ­āļ‡āļāļģāļĢāļŦāļĢāļ·āļ­āđ„āļĄāđˆ āļĄāļĩ āđ āļœ āļ™ āļ‡ āļģ āļ™ āđƒ āļ” āļ—āļĩāđˆ āļĄāļĩ āļ„ āļ§ āļģ āļĄ āļž āļĢāđ‰ āļ­ āļĄ āļĄ āļģ āļ āļ—āļĩāđˆ āļŠāļļ āļ” āđ āļĨ āļ° āļĢāļą āļš āļĢ āļ­ āļ‡ āļ„āļļ āļ“ āļ  āļģ āļž āđ„ āļ”āđ‰ āļ”āļą āļ‡ āļ™āļąāđ‰ āļ™ āļ„āļĢāļđāļ•āđ‰āļ­āļ‡āļĄāļĩāļˆāļīāļ•āļŠāļģāļ™āļķāļāđƒāļ™ āļ„āļ§āļģāļĄāđ€āļ›āđ‡ āļ™āļĄāļ·āļ­āļ­āļģāļŠāļĩāļž āļ—āļĩāđˆāļ•āđ‰āļ­āļ‡āļ•āļīāļ”āļ•āļģāļĄāļ„āļ§āļšāļ„āļļāļĄ āļ”āļđāđāļĨ āđāļĨāļ°āļ›āļĢāļ°āđ€āļĄāļīāļ™āļœāļĨāļ­āļĒāđˆāļģāļ‡āļŠāļĄāđˆāļģāđ€āļŠāļĄāļ­ āđ€ āļžāļ·āđˆ āļ­ āļžāļī āļˆ āļģ āļĢ āļ“ āļģ āļ§āđˆāļģ āļŠāļīāđˆ āļ‡ āļ—āļĩāđˆ āļ­ āļ­ āļ āđ āļš āļš āđ āļĨ āļ° āļ” āļģ āđ€ āļ™āļī āļ™ āļ āļģ āļĢ āļ­ āļĒāļđāđˆ āļĄāļĩ āļ› āļĢ āļ° āđ‚ āļĒ āļŠ āļ™āđŒ āļ„āļļāđ‰ āļĄ āļ„āđˆ āļģ āļāļģāļĢāļžāļąāļ’ āļ™ āļģāļŦāļĨāļąāļāļŠāļđ āļ•āļĢāđ‚āļĢāļ‡āđ€āļĢāļĩāļĒāļ™ āļˆāļģāļāļšāļļāļ„āļ„āļĨāđƒāļ”āļšāļļāļ„āļ„āļĨāļŦāļ™āļķāđˆ āļ‡ āđ€āļŠāđˆāļ™ āļœāļđāđ‰āļšāļĢāļīāļŦāļģāļĢāđ‚āļĢāļ‡ āđ€āļĢāļĩāļĒāļ™ āļŦāļąāļ§āļŦāļ™āđ‰āļģāļ  āļģāļ„ āļ­āļģāļˆāđ„āļĄāđˆāļ›āļĢāļ°āļŠāļšāļ„āļ§āļģāļĄāļŠāļģāđ€āļĢāđ‡āļˆāđ€āļ™āļ·āđˆ āļ­āļ‡āļˆāļģāļāļ›āļą āļāļŦāļģāļāļģāļĢāļ‚āļģāļ”āļāļģāļĢāđ€āļ­āļģāđƒāļˆāđƒāļŠāđˆāļˆāļģāļāļ„āļĢāļđ āļœāļđāđ‰āļ—āļĩāđˆāļĄāļĩāļŠāđˆāļ§āļ™ āđ€āļāļĩāđˆāļĒāļ§āļ‚āđ‰āļ­āļ‡ āļ”āļą āļ‡ āļ™āļąāđ‰ āļ™ āļ āļģāļĢ āļš āļĢāļī āļŦ āļģ āļĢ āļŦ āļĨāļą āļ āļŠāļđ āļ• āļĢ āļ—āļĩāđˆ āļ— āļģ āđƒ āļŦāđ‰ āđ€āļāļī āļ” āļ āļģāļĢ āļĒ āļ­ āļĄ āļĢāļą āļš āđ āļĨ āļ° āļ™ āļģ āđ„ āļ› āđƒ āļŠāđ‰ āđ„ āļ”āđ‰ āļˆ āļĢāļī āļ‡ āđ† āļ•āđ‰āļ­āļ‡āļ”āļģāđ€āļ™āļīāļ™āļāļģāļĢāđ‚āļ”āļĒāļœāļđāđ‰āļ—āļĩāđˆāļ­āļĒāļđāđˆāđƒāļ™āđ‚āļĢāļ‡āđ€āļĢāļĩāļĒāļ™āļ‹āļķāđˆāļ‡āļāđ‡āļ„āļ·āļ­āļ„āļĢāļđāļ™āļąāđˆāļ™āđ€āļ­āļ‡āļ„āļĢāļđāđ€āļ›āđ‡āļ™āļœāļđāđ‰āļ—āļĩāđˆāđƒāļāļĨāđ‰āļŠāļīāļ”āđāļĨāļ°āļ—āļĢāļģāļšāļ‚āđ‰āļ­āļĄāļđāļĨāđ€āļāļĩāđˆāļĒāļ§āļāļąāļšāļ„āļ§āļģāļĄāļŠāļ™āđƒāļˆ āļ„ āļ§ āļģ āļĄ āļ•āđ‰ āļ­ āļ‡ āļ āļģ āļĢ āļ‚ āļ­ āļ‡ āļ™āļą āļ āđ€ āļĢāļĩ āļĒ āļ™ āđ€ āļ›āđ‡ āļ™ āļ­ āļĒāđˆ āļģ āļ‡ āļ”āļĩ āļ”āļą āļ‡ āļ™āļąāđ‰ āļ™ āļāļģāļĢāļ›āļāļīāļšāļąāļ•āļīāđ€āļžāļ·āđˆāļ­āļžāļąāļ’āļ™āļģāļŦāļĨāļąāļāļŠāļđāļ•āļĢāļ•āđ‰āļ­āļ‡āđ€āļŦāļĄāļģāļ°āļŠāļĄāđāļĨāļ°āļ•āđ‰āļ­āļ‡āļŠāļ­āļ”āļ„āļĨāđ‰āļ­āļ‡āļāļąāļšāļĻāļąāļāļĒāļ āļģāļžāļ‚āļ­āļ‡āļ„āļĢāļđ āļāļģāļĢāļ™āļģāđ„āļ›āđƒāļŠāđ‰āļ‚āļķāđ‰āļ™āļ­āļĒāļđāđˆāļāļąāļšāļ„āļĢāļđ āļ„āļĢāļđāļ•āđ‰āļ­āļ‡āđ€āļ›āđ‡āļ™āļšāļļāļ„āļĨāļģāļāļĢāļŦāļĨāļąāļāđƒāļ™āļāļģāļĢāļ­āļ­āļāđāļšāļšāđāļĨāļ°āļāļģāļĢāļ™āļģāđ„āļ›āđƒāļŠāđ‰āļ™āļąāđˆāļ™āļ„āļ·āļ­ āļ„āļĢāļđāļ•āđ‰āļ­āļ‡āđ€āļ›āđ‡āļ™āļœāļđāđ‰āļžāļąāļ’āļ™āļģāļŦāļĨāļąāļāļŠāļđāļ•āļĢāļ”āļąāļ§āļĒāļ•āļ™āđ€āļ­āļ‡ āļ”āļĩāļāļ§āđˆāļģāļĢāļđāļ›āđāļšāļšāļāļģāļĢāļžāļąāļ’āļ™āļģāļŦāļĨāļąāļāļŠāļđāļ•āļĢāļ—āļĩāđˆāļšāļļāļ„āļ„āļĨāļ­āļ·āđˆāļ™āđ€āļ›āđ‡āļ™āļœāļđāđ‰āļˆāļąāļ”āļ—āļģāđƒāļŦāđ‰ āļ‚āļąāđ‰āļ™āļ•āļ­āļ™āļ—āļĩāđˆ 5āļāļēāļĢāļ›āļĢāļ°āđ€āļĄāļīāļ™āļāļēāļĢāđ€āļĢāļĩāļĒāļ™āļĢāļđāđ‰āđāļĨāļ°āļāļēāļĢāļ›āļĢāļ°āđ€āļĄāļīāļ™āļœāļĨāļŦāļĨāļąāļāļŠāļđāļ•āļĢ (Assessand evaluate) āļāļģāļĢāļ›āļĢāļ°āđ€āļĄāļīāļ™āļāļģāļĢāđ€āļĢāļĩāļĒāļ™āļĢāļđāđ‰ (Assessment) āđ€āļ›āđ‡āļ™āļāļģāļĢāļ•āļąāļ”āļŠāļīāļ™āļ„āļļāļ“āļ„āđˆāļģāđƒāļ™āļĻāļąāļāļĒāļ āļģāļžāļāļģāļĢāđ€āļĢāļĩāļĒāļ™āļĢāļđāđ‰āđāļĨāļ°āļāļģāļĢāļ›āļāļīāļšāļąāļ•āļīāļ‚āļ­āļ‡āļœāļđāđ‰āđ€āļĢāļĩāļĒāļ™āļĢāļđāđ‰ āļŠāđˆāļ§āļ™āļāļģāļĢāļ›āļĢāļ°āđ€āļĄāļīāļ™āļœāļĨ (Evaluation) āļŦāļĄāļģāļĒāļ–āļķāļ‡āļāļģāļĢāļĢāļ§āļšāļĢāļ§āļĄāļŦāļĨāļąāļāļāļģāļ™āđ€āļžāļ·āđˆāļ­āļ™āļģāļĄāļģāļ•āļąāļ”āļŠāļīāļ™āļ„āļļāļ“āļ„āđˆāļģāđ€āļāļĩāđˆāļĒāļ§āļāļąāļšāļŦāļĨāļąāļāļŠāļđāļ•āļĢ āļ‹āļķāđˆāļ‡āļ›āļĢāļ°āļāļ­āļšāļ”āđ‰āļ§āļĒ āļāļģāļĢāļ§āļģāļ‡āđāļœāļ™ āļāļģāļĢāļ­āļ­āļāđāļšāļš āļāļģāļĢāļ™āļģāđ„āļ›āđƒāļŠāđ‰āļĢāļ§āļĄāļ—āļąāđ‰āļ‡āļœāļĨāļāļģāļĢāļ›āļāļīāļšāļąāļ•āļīāļŦāļĢāļ·āļ­āļœāļĨāļāļģāļĢāđ€āļĢāļĩāļĒāļ™āļĢāļđāđ‰āļ‚āļ­āļ‡āļœāļđāđ‰āđ€āļĢāļĩāļĒāļ™ āļ‹āļķāđˆāļ‡āļāļģāļĢāļ›āļĢāļ°āđ€āļĄāļīāļ™āļāļģāļĢāļ›āļāļīāļšāļąāļ•āļīāļ‚āļ­āļ‡āļœāļđāđ‰āđ€āļĢāļĩāļĒāļ™āđ€āļ›āđ‡āļ™āļāļģāļĢāļāļģāļŦāļ™āļ”āđ€āļāļ“āļ‘āđŒāļ—āļĩāđˆāļœāļđāđ‰āđ€āļĢāļĩāļĒāļ™āļ•āđ‰āļ­āļ‡āļšāļĢāļĢāļĨāļļ āđ€āļŠāđˆāļ™ āļāļģāļĢāļāļģāļŦāļ™āļ”āļŠāļīāđ‰āļ™āļ‡āļģāļ™ āļ āļģ āļĢ āļŠāļą āļ‡ āđ€ āļ āļ• āļ āļģ āļĢ āļšāļą āļ™ āļ—āļķ āļ āļ āļģ āļĢ āļ— āļģ āļ‡ āļģ āļ™ āļ āļģ āļĢ āļŠ āļ­ āļ™ āļ āļģ āļĢ āļĢ āļģ āļĒ āļ‡ āļģ āļ™ āļœ āļĨ āļāļģāļĢāļ› āļĢāļ° āđ€āļĄāļīāļ™ āļ āļģāļĢāđ€āļĢāļĩ āļĒāļ™ āļĢāļđāđ‰āļ‚ āļ­ āļ‡ āļœāļđāđ‰āđ€āļĢāļĩ āļĒāļ™ āļ•āđ‰āļ­ āļ‡ āļĄāļĩāđāļ™ āļ§āļ— āļģāļ‡ āļ—āļĩāđˆ āļŦ āļĨāļģāļ āļŦ āļĨāļģāļĒ āđ€āļžāļ·āđˆ āļ­ āđƒ āļŦāđ‰ āļ„ āļĢāļ­ āļš āļ„ āļĨāļļ āļĄ āļĢāļ§āļĄāļ—āļąāđ‰āļ‡āđ€āļ›āđ‡āļ™āļāļĢāļ°āļšāļ§āļ™āļāļģāļĢāļ—āļĩāđˆāļ•āđˆāļ­āđ€āļ™āļ·āđˆāļ­āļ‡āļ—āļļāļāļ„āļĢāļąāđ‰āļ‡ āļ”āļąāļ‡āļ™āļąāđ‰āļ™ āļāļģāļĢāļ›āļĢāļ°āđ€āļĄāļīāļ™āļˆāļķāļ‡āđ„āļĄāđˆāđƒāļŠāđˆāļāļīāļˆāļāļĢāļĢāļĄāļ—āļĩāđˆāļāļĢāļ°āļ—āļģāļĢāļ§āļšāļĒāļ­āļ”āļ„āļĢāļąāđ‰āļ‡āđ€āļ”āļĩāļĒāļ§ āđ āļ•āđˆ āđ€ āļ›āđ‡ āļ™ āļ āļģ āļĢ āļ› āļĢ āļ° āđ€ āļĄāļī āļ™ āđ€ āļžāļ·āđˆ āļ­ āļžāļą āļ’ āļ™ āļģ āļœāļđāđ‰ āđ€ āļĢāļĩ āļĒ āļ™ āļĢāļ§āļĄ āļ—āļąāđ‰ āļ‡ āļœāļđāđ‰āļ­āļ­ āļ āđ āļš āļš āļŦ āļĨāļąāļ āļŠāļđ āļ• āļĢāļ”āđ‰āļ§ āļĒāļ āļģāļĢāļ āļĢāļ° āļ— āļģāđ€āļŠāđˆāļ™ āļ™āļĩāđ‰ āđ€āļ›āđ‡ āļ™ āļ§āļ‡ āļˆāļĢāļ•āđˆāļ­ āđ€āļ™āļ·āđˆ āļ­āļ‡ āļāļąāļ™ āđ„ āļ› āđ€āļĢāļ·āđˆ āļ­ āļĒ āđ† āđ€āļžāļ·āđˆāļ­āļ™āļģāđ„āļ›āļŠāļđāđˆāļāļģāļĢāļ›āļĢāļąāļšāļ›āļĢāļļāļ‡āļœāļđāđ‰āđ€āļĢāļĩāļĒāļ™āđāļĨāļ°āļŦāļĨāļąāļāļŠāļđāļ•āļĢāđƒāļŦāđ‰āļ”āļĩāļĒāļīāđˆāļ‡āļ‚āļķāđ‰āļ™ āļĢāļđāļ›āđāļšāļšāļāļģāļĢāļžāļąāļ’āļ™āļģāļŦāļĨāļąāļāļŠāļđāļ•āļĢāļ•āļģāļĄāđāļ™āļ§āļ„āļīāļ”āļ‚āļ­āļ‡āļŠāļāļīāļĨāđ€āļšāđ‡āļāđāļŠāļ”āļ‡āļ”āļąāļ‡āļ āļģāļžāļ›āļĢāļ°āļāļ­āļš 8āļ”āļąāļ‡āļ™āļĩāđ‰ 1.āļāļģ 1. āļ§āļīāđ€āļ„āļĢāļģāļ°āļŦāđŒāļŠāļ–āļģāļ™āļāļģāļĢāļ“āđŒ ( Analyse the situation)
  • 23.
    āļāļģāļĢāļžāļąāļ’āļ™āļģāļŦāļĨāļąāļāļŠāļđāļ•āļĢ āļŦāļ™āđ‰āļģ 23 āļ āļģāļžāļ›āļĢāļ°āļāļ­āļš8 āļĢāļđāļ›āđāļšāļšāļāļģāļĢāļžāļąāļ’āļ™āļģāļŦāļĨāļąāļāļŠāļđāļ•āļĢāļ•āļģāļĄāđāļ™āļ§āļ„āļīāļ”āļ‚āļ­āļ‡āļŠāļāļīāļĨāđ€āļšāđ‡āļ ( Skilbeck , 1984 :230-239 ) 5.1.6 āļĢāļđāļ›āđāļšāļšāļāļēāļĢāļžāļąāļ’āļ™āļēāļŦāļĨāļąāļāļŠāļđāļ•āļĢāļ•āļēāļĄāđāļ™āļ§āļ„āļīāļ”āļ‚āļ­āļ‡āļ§āļ­āļĨāđŒāļ„āđ€āļāļ­āļĢāđŒ (Decker Walker) āđ€ āļ” āļ„ āđ€ āļ āļ­ āļĢāđŒ āļ§ āļ­ āļĨāđŒ āļ„ āđ€ āļ āļ­ āļĢāđŒ ( Decker Walker) āļ› āļāļī āđ€ āļŠ āļ˜ āđ āļ™ āļ§ āļ„āļī āļ” āļ āļģ āļĢ āļžāļą āļ’ āļ™ āļģ āļŦ āļĨāļą āļ āļŠāļđ āļ• āļĢ āļ”āđ‰ āļ§ āļĒ āļ āļģ āļĢ āļ āļģ āļŦ āļ™ āļ” āļŠāļīāđˆ āļ‡ āļ•āđˆ āļģ āļ‡ āđ† āļ—āļĩāđˆāđ€āļāļĩāđˆāļĒāļ§āļāļąāļšāļŦāļĨāļąāļāļŠāļđāļ•āļĢāļ”āđ‰āļ§āļĒāļāļģāļĢāļ­āļ˜āļī āļšāļģāļĒāđ€āļŠāļīāļ‡āđ€āļŦāļ•āļļāļœāļĨāđ‚āļ”āļĒāļ›āļĢāļģāļĻāļˆāļģāļāļāļģāļĢāļ„āđ‰āļ™ āļ„āļ§āđ‰āļģāļŦāļģāļ‚āđ‰āļ­āđ€āļ—āđ‡āļˆāļˆāļĢāļīāļ‡āļĄāļģāļāđˆāļ­āļ™ āļ§āļīāļ˜āļĩāļāļģāļĢāļ‚āļ­āļ‡āļ§āļ­āļĨāđŒāļ„āđ€āļāļ­āļĢāđŒāđ€āļ›āđ‡āļ™āļ§āļīāļ˜āļĩāļāļģāļĢāļĻāļķāļāļĐāļģāđāļšāļšāļ›āļĢāļ°āļˆāļąāļāļĐāđŒāļ™āļīāļĒāļĄ(Epiricalism) āļŦāļĢāļ·āļ­āđ€āļ›āđ‡āļ™āļ§āļīāļ˜āļĩāļāļģāļĢāļĻāļķāļāļĐāļģāđāļšāļšāļ˜āļĢāļĢāļĄāļŠāļģāļ•āļī (Naturalistic model) āļ‹āļķāđˆ āļ‡ āđ€āļ›āđ‡ āļ™ āļ§āļīāļ˜āļĩ āļāļģāļĢāļ—āļĩāđˆāđ€āļ›āđ‡ āļ™ āļāļģāļĢāđāļŠāļ§āļ‡āļŦ āļģāļ‚āđ‰āļ­āđ€āļ—āđ‡āļˆāļˆāļĢāļīāļ‡ āļˆāļģāļāļ›āļĢāļģāļāļāļāļģāļĢāļ“āđŒ āļ—āļģāļ‡āļŠāļąāļ‡ āļ„āļĄ āđāļĨāļ°āļœāđˆāļģāļ™āļāļĢāļ°āļšāļ§āļ™āļāļģāļĢāļžāļīāļˆāļģāļĢāļ“āļģāđ„āļ•āļĢāđˆāļ•āļĢāļ­āļ‡āļ­āļĒāđˆāļģāļ‡āđ€āļŦāļĄāļģāļ° āļŠāļĄāļāđˆāļ­āļ™ āļāļģāļĢāļ•āļąāļ”āļŠāļīāļ™ āđƒāļˆāļ­āļ­āļāđāļšāļšāļŦāļĨāļąāļāļŠāļđāļ•āļĢ āļŠāđˆāļ§āļ™āļœāļĨāļāļģāļĢāļžāļīāļˆāļģāļĢāļ“āļģāļˆāļ°āļ­āļ­āļāļĄāļģāđ€āļŠāđˆāļ™āđ„āļĢāļāđ‡āļĒāļ­āļĄāļĢāļąāļšāļ•āļģāļĄāļŠāļ āļģāļžāļāļģāļĢāļ“āđŒāļ‹āļķāđˆāļ‡āđ€āļ›āđ‡āļ™āļ§āļīāļ˜āļĩāļ„āļĨāđ‰āļģāļĒāļāļąāļšāđ€āļ•āļīāļšāđ‚āļ•āļ‚āļ­āļ‡āļŠāļīāđˆāļ‡āļ•āđˆāļģāļ‡āđ† āđƒāļ™āļ˜āļĢāļĢāļĄāļŠāļģāļ•āļī (Marsh , 1986 , curricula ; An Analytical Introduction :53-57) āļĢāļđ āļ› āđ āļš āļš āļ āļģ āļĢ āļžāļą āļ’ āļ™ āļģ āļŦ āļĨāļą āļ āļŠāļđ āļ• āļĢ āļ• āļģ āļĄ āđ āļ™ āļ§ āļ„āļī āļ” āļ‚ āļ­ āļ‡ āļ§ āļ­ āļĨāđŒ āļ„ āđ€ āļ āļ­ āļĢāđŒ āđāļšāđˆāļ‡āđ€āļ›āđ‡āļ™āļāļĢāļ°āļšāļ§āļ™āļāļģāļĢāļžāļąāļ’āļ™āļģāļŦāļĨāļąāļāļŠāļđāļ•āļĢāļ­āļ­āļāđ€āļ›āđ‡āļ™ 3āļ‚āļąāđ‰āļ™āļ•āļ­āļ™ āļ„āļ·āļ­ (Walker , 1971,curriculum TheoryNetwork: 58- 59) 2.āļāļģāļĢāļāļģāļŦāļ™āļ”āļ§āļąāļ•āļ–āļļāļ›āļĢāļ°āļŠāļ‡āļ„āđŒ ( Define Objectives) 3.āļāļģāļĢāļ­āļ­āļāđāļšāļšāļāļģāļĢāļˆāļąāļ”āļāļģāļĢāđ€āļĢāļĩāļĒāļ™āļāļģāļĢāļŠāļ­āļ™ ( Design theteaching –learning programme) 4.āļāļģāļĢāļ™āļģāļŦāļĨāļąāļāļŠāļđāļ•āļĢāđ„āļ›āđƒāļŠāđ‰ ( Interpretand implement the programme ) 5.āļāļģāļĢāļ›āļĢāļ°āđ€āļĄāļīāļ™āļāļģāļĢāđ€āļĢāļĩāļĒāļ™āļĢāļđāđ‰āđāļĨāļ°āļāļģāļĢāļ›āļĢāļ°āđ€āļĄāļīāļ™āļŦāļĨāļąāļāļŠāļđāļ•āļĢ ( Assess and evaluate )
  • 24.
    āļāļģāļĢāļžāļąāļ’āļ™āļģāļŦāļĨāļąāļāļŠāļđāļ•āļĢ āļŦāļ™āđ‰āļģ 24 āļ‚āļąāđ‰āļ™āļ•āļ­āļ™āļ—āļĩāđˆ1 āļĻāļķāļāļĐāļēāļ‚āđ‰āļ­āļĄāļđāļĨāļžāļ·āđ‰āļ™āļāļēāļ™ āļ‹āļķāđˆāļ‡āđ„āļ”āđ‰āļĄāļģāļˆāļģāļāļāļģāļĢāļĻāļķāļāļĐāļģāđ€āļŠāļīāļ‡āļ›āļĢāļ°āļˆāļąāļāļĐāđŒāļ—āļĩāđˆāđ„āļ”āđ‰āļˆāļģāļāļĄāļļāļĄāļĄāļ­āļ‡āļ•āđˆāļģāļ‡āđ† āļ„āļ§āļģāļĄāđ€āļŠāļ·āđˆāļ­āļ„āđˆāļģāļ™āļīāļĒāļĄāļ—āļĪāļĐāļŽāļĩāđāļ™āļ§āļ„āļīāļ”āđ€āļ›āđ‰āļģāļŦāļĄāļģāļĒāđ€āļžāļ·āđˆāļ­āđ€āļ›āđ‡āļ™āļ‚āđ‰āļ­āļĄāļđāļĨāļžāļ·āđ‰āļ™āļāļģāļ™āđƒāļ™āļāļģāļĢāļžāļīāļˆāļģāļĢāļ“āļģāļŠāļĢāđ‰āļģāļ‡āļŦāļĨāļąāļāļŠāļđāļ•āļĢāļ•āđˆāļ­āđ„āļ›āđƒāļ™āļ­āļ™āļģāļ„āļ• āļ—āļąāđ‰āļ‡āļ™āļĩāđ‰ āļĄāļĩāļ„āļ§āļģāļĄāļˆāļģāđ€āļ›āđ‡āļ™āļ—āļĩāđˆāļ•āđ‰āļ­āļ‡āļ§āļīāđ€āļ„āļĢāļģāļ°āļŦāđŒāļ›āļąāļāļŦāļģāļ•āđˆāļģāļ‡āđ† āđ„āļ§āđ‰āļĨāđˆāļ§āļ‡āļŦāļ™āđ‰āļģāļ‹āļķāđˆāļ‡āđ€āļ›āđ‡āļ™āļ›āļĢāļ°āđ‚āļĒāļŠāļ™āđŒāđƒāļ™āļāļģāļĢāļ”āļģāđ€āļ™āļīāļ™āļāļģāļĢāļ‚āļąāđ‰āļ™āļ•āđˆāļ­āđ„āļ› āļ‚āļąāđ‰ āļ™ āļ• āļ­ āļ™ āļ—āļĩāđˆ 2 āļ āļē āļĢ āļžāļī āļˆ āļē āļĢ āļ“ āļē āđ„ āļ• āļĢāđˆ āļ• āļĢ āļ­ āļ‡ ( Deliberates) āļ‹āļķāđˆāļ‡āđ€āļ›āđ‡āļ™āļāļģāļĢāļ™āļģāļ‚āđ‰āļ­āļĄāļđāļĨāļžāļ·āđ‰āļ™āļāļģāļ™āļ—āļąāđˆāļ§āđ„āļ›āļ—āļĩāđˆāđ„āļ”āđ‰āļˆāļģāļāļāļģāļĢāļ§āļīāđ€āļ„āļĢāļģāļ°āļŦāđŒāļ›āļąāļāļŦāļģāļ•āđˆāļģāļ‡āđ€āļ‚āđ‰āļģāļĄāļģāļŠāļđāđˆāļāļĢāļ°āļšāļ§āļ™āļāļģāļĢāļ›āļĢāļķāļāļĐāļģāļŦāļĢāļ·āļ­āļāļģāļĢāļ­āļ āļīāļ›āļĢāļģāļĒ āļāļģāļĢāļ§āļīāļžāļģāļāļĐāđŒāļ§āļīāļˆāļģāļĢāļ“āđŒāđ€āļžāļ·āđˆāļ­āļžāļīāļˆāļģāļĢāļ“āļģāļ—āļģāļ‡āđ€āļĨāļ·āļ­āļāļ•āđˆāļģāļ‡āđ† āļāđˆāļ­āļ™āļ—āļĩāđˆāļˆāļ°āļ­āļ­āļāđāļšāļšāļŦāļĨāļąāļāļŠāļđāļ•āļĢ āđ‚āļ”āļĒāļāļģāļĢāļ–āđˆāļ§āļ‡āļ™āđ‰āļģāļŦāļ™āļąāļāļ—āļģāļ‡āđ€āļĨāļ·āļ­āļāļ•āđˆāļģāļ‡āđ† (eight alternatives) āđƒāļ™āļ—āļļāļāđ† āļ”āđ‰āļģāļ™āļ­āļĒāđˆāļģāļ‡āđ€āļ›āđ‡āļ™āļĢāļđāļ›āļ˜āļĢāļĢāļĄ āļ—āļąāđ‰āļ‡āđƒāļ™āđ€āļŠāļīāļ‡āļ•āđ‰āļ™āļ—āļļāļ™ āļ„āđˆāļģāđƒāļŠāđ‰āļˆāđˆāļģāļĒāđāļĨāļ°āļ›āļĢāļ°āđ‚āļĒāļŠāļ™āđŒāļ—āļĩāđˆāđ„āļ”āđ‰āļĢāļąāļšāļĄāļģ āļāļģāļĢāļžāļī āļˆāļģāļĢāļ“ āļģāļ— āļģāļ‡ āđ€āļĨāļ·āļ­ āļāļ™āļĩāđ‰ āļˆāļ° āļāđˆāļ­āđƒ āļŦāđ‰ āđ€āļāļīāļ”āļ„āļ§āļģāļĄ āđ„āļĄāđˆāđāļ™āđˆ āđƒ āļˆāļ§āđˆāļģāđ€āļ›āđ‡ āļ™ āļ— āļģāļ‡ āđ€āļĨāļ·āļ­āļ āļ—āļĩāđˆ āļ”āļĩāļ—āļĩāđˆ āļŠāļļ āļ” āļ”āļąāļ‡ āļ™āļąāđ‰ āļ™ āļˆāļķāļ‡āļŠāļģāļĄāļģāļĢāļ–āļ—āļĩāđˆāļˆāļ°āļĒāļ­āļĄāļĢāļąāļšāļŦāļĢāļ·āļ­āļ›āļāļīāđ€āļŠāļ˜āđ„āļ”āđ‰āļ­āļĒāđˆāļģāļ‡āđ€āļ•āđ‡āļĄāļ—āļĩāđˆāļāđˆāļ­āļ™āļāļģāļĢāļāļģāļŦāļ™āļ”āļ—āļīāļĻāļ—āļģāļ‡āļ—āļĩāđˆāļ–āļđāļāļ•āđ‰āļ­āļ‡āđƒāļ™āļāļģāļĢāļ­āļ­āļāđāļšāļšāļŦāļĨāļąāļāļŠāļđ āļ•āļĢāļ•āđˆāļ­āđ„ āļ› āļ‚āļąāđ‰ āļ™ āļ• āļ­ āļ™ āļ—āļĩāđˆ 3 āļ āļē āļĢ āļ­ āļ­ āļ āđ āļš āļš āļŦ āļĨāļą āļ āļŠāļđ āļ• āļĢ ( Curriculum design) āđ€ āļ›āđ‡ āļ™ āļ āļģ āļĢ āļ§āļī āļ™āļī āļˆ āļ‰āļą āļĒ āđ€ āļāļĩāđˆ āļĒ āļ§ āļāļą āļš āļŠ āļģ āļĢ āļ° āļŠ āļģ āļ„āļą āļ āļ‚ āļ­ āļ‡ āļŦ āļĨāļą āļ āļŠāļđ āļ• āļĢ āļāđˆ āļ­ āļ™ āđ‚ āļ” āļĒ āļ„ āļģ āļ™āļķ āļ‡ āļ–āļķ āļ‡ āļ­ āļ‡ āļ„āđŒ āļ› āļĢ āļ° āļ āļ­ āļš āļ­ āļĒāđˆāļģ āļ‡ āļĢ āļ­ āļš āļ”āđ‰ āļģāļ™ āļ‚ āļ­ āļ‡ āļ āļĢ āļ° āļš āļ§ āļ™ āļ āļģ āļĢ āļžāļą āļ’ āļ™ āļģāļŦ āļĨāļą āļ āļŠāļđ āļ• āļĢ āļ‹āļķāđˆ āļ‡ āđ„ āļĄāđˆ āļ āļģ āļŦ āļ™ āļ” āļĢāļđ āļ› āđ āļš āļš āļŦ āļĨāļą āļ āļŠāļđ āļ• āļĢ āđ„ āļ§āđ‰ āļĨāđˆ āļ§ āļ‡ āļŦ āļ™āđ‰ āļģ āđāļ•āđˆāđƒ āļŠāđ‰āđƒ āļ™ āļ āļģāļĢāđāļŠ āļ§āļ‡ āļŦ āļģāļ„āļ§āļģāļĄāđ€āļŦ āļĄāļģāļ° āļŠ āļĄāļ—āļĩāđˆāļŠ āļ­ āļ”āļ„āļĨāđ‰āļ­āļ‡ āļāļąāļš āļ„ āļ§āļģāļĄāđ€ āļ›āđ‡ āļ™ āļˆāļĢāļī āļ‡ āļ‚āļ­ āļ‡ āļŠāļ– āļģāļ™ āļāļģāļĢāļ“āđŒ āđ€āļ›āđ‡ āļ™ āļ āļģāļĢāđ€āļĨāļ·āļ­ āļāļ—āļĩāđˆ āļœāđˆāļģāļ™ āļ āļģāļĢāļ āļĨāļąāđˆāļ™ āļ āļĢāļ­āļ‡ āļĄ āļģāđ āļĨāđ‰āļ§ āđ āļĨāļ° āļĄāļĩāļ„āļ§āļģāļĄāļŠāļąāļ” āđ€āļˆāļ™ āđƒ āļ™ āļ­āļ‡ āļ„āđŒ āļ›āļĢāļ° āļāļ­ āļš āļ•āđˆāļģāļ‡ āđ† āđ‚āļ” āļĒāļŠāļģāļĄāļģāļĢāļ–āļŠāļĩāđ‰ āđ€āļ‰ āļž āļģāļ° āđ€āļˆāļģāļ° āļˆāļ‡ āļ„āļ§āļģāļĄāļ•āđ‰āļ­ āļ‡ āļāļģāļĢāļŦ āļĨāļąāļāļŠāļđ āļ•āļĢāļ‚āļ­ āļ‡ āļŠāļļāļĄ āļŠ āļ™ āđ„āļ”āđ‰āļŠāļąāļ” āđ€āļˆāļ™ āļĄ āļģāļāļĒāļīāđˆāļ‡ āļ āļ§āđˆāļģ āļĢāļđāļ›āđāļšāļšāļ‚āļ­āļ‡āļŦāļĨāļąāļāļŠāļđāļ•āļĢāđ€āļŠāļīāļ‡āļ§āļąāļ•āļ–āļļāļ›āļĢāļ°āļŠāļ‡āļ„āđŒāļāļģāļĢāļ­āļ­āļāđāļšāļšāļŦāļĨāļąāļāļŠāļđāļ•āļĢāđ€āļŠāļīāļ‡āļžāļĨāļ§āļąāļ•āđ€āļ›āđ‡āļ™āļžāļĢāļĢāļ“āļ™āļģāļ„āļ§āļģāļĄāđ€āļŠāļ·āđˆāļ­āļĄāđ‚āļĒāļ‡āļˆāļģāļāļ‚āđ‰āļ­āļĄāļđāļĨāļžāļ·āđ‰ āļ™āļāļģāļ™ āđ‚āļ”āļĒāļ™āļģāļ•āļąāļ§āđāļ›āļĢāļ•āđˆāļģāļ‡āđ† āļ—āļĩāđˆāđ€āļāļĩāđˆāļĒāļ§āļ‚āđ‰āļ­āļ‡āļĄāļģāļŠāļđāđˆāļāļĢāļ°āļšāļ§āļ™āļāļģāļĢāļžāļīāļˆāļģāļĢāļ“āļģāđ„āļ•āļĢāđˆāļ•āļĢāļ­āļ‡āļ­āļĒāđˆāļģāļ‡āļĢāļ­āļšāļ„āļ­āļš (Deliberations) āļ‹āļķāđˆāļ‡āđ€āļ›āđ‡āļ™āļāļģāļĢāđ€āļĨāļ·āļ­āļāļ§āļīāļ˜āļĩāļ—āļĩāđˆāļ”āļĩāļ—āļĩāđˆāļŠāļļāļ”āļˆāļģāļāļ™āļąāđ‰āļ™āđ€āļĢāļīāđˆāļĄāļāđ‰āļģāļ§āđ„āļ›āļŠāļđāđˆāļˆāļļāļ”āļŠāļļāļ”āļ—āđ‰āļģāļĒ āļ„āļ·āļ­ āļāļģāļĢāļ­āļ­āļāđāļšāļšāļŦāļĨāļąāļāļŠāļđāļ•āļĢāļ—āļĩāđˆāļĄāļĩāļĨāļąāļāļĐāļ“āļ°āđ€āļ‰āļžāļģāļ°āđ€āļˆāļģāļ°āļˆāļ‡ āļĢāļđāļ›āđāļšāļšāļāļģāļĢāļžāļąāļ’āļ™āļģāļŦāļĨāļąāļāļŠāļđāļ•āļĢāļ•āļģāļĄāđāļ™āļ§āļ„āļīāļ”āļ‚āļ­āļ‡āļ§āļ­āļĨāđŒāļ„āđ€āļāļ­āļĢāđŒ āđāļŠāļ”āļ‡āļ”āļąāļ‡āļ āļģāļžāļ›āļĢāļ°āļāļ­āļš 9 āļ„āļ§āļģāļĄāđ€āļŠāļ·āđˆāļ­āļ„āđˆāļģāļ™āļīāļĒāļĄ āļ—āļĪāļĐāļŽāļĩ āđāļ™āļ§āļ„āļīāļ” āđ€āļ›āđ‰āļģāļŦāļĄāļģāļĒ āļ‚āđ‰āļ­āļĄāļđāļĨāļžāļ·āđ‰āļ™āļāļģāļ™āļ—āļąāđˆāļ§āđ„āļ› (Platform )
  • 25.
    āļāļģāļĢāļžāļąāļ’āļ™āļģāļŦāļĨāļąāļāļŠāļđāļ•āļĢ āļŦāļ™āđ‰āļģ 25 āļ āļģāļžāļ›āļĢāļ°āļāļ­āļš9 āļĢāļđāļ›āđāļšāļšāļāļģāļĢāļžāļąāļ’āļ™āļģāļŦāļĨāļąāļāļŠāļđāļ•āļĢāļ•āļģāļĄāđāļ™āļ§āļ„āļīāļ”āļ‚āļ­āļ‡āļ§āļ­āļĨāđŒāļ„āđ€āļāļ­āļĢāđŒ ( āļŠāļīāļ—āļ˜āļīāļŠāļąāļĒ āđ€āļ—āļ§āļ˜āļĩāļĢāļąāļ•āļ™āđŒ , 2543: 40) 5.2 āļĢāļđāļ›āđāļšāļšāļāļēāļĢāļžāļąāļ’āļ™āļēāļŦāļĨāļąāļāļŠāļđāļ•āļĢāļ‚āļ­āļ‡āđ„āļ—āļĒ āļāļģāļĢāļžāļąāļ’āļ™āļģāļŦāļĨāļąāļāļŠāļđāļ•āļĢāđ€āļžāļ·āđˆāļ­āđƒāļŠāđ‰āđƒāļ™āļāļģāļĢāļˆāļąāļ”āļāļģāļĢāđ€āļĢāļĩāļĒāļ™āļāļģāļĢāļŠāļ­āļ™āļ‚āļąāđ‰āļ™āļžāļ·āđ‰āļ™āļāļģāļ™āđ€āļ—āđˆāļģāļ—āļĩāđˆāļœāđˆāļģāļ™āļĄāļģāđ€āļ›āđ‡āļ™āļŦāļ™āđ‰āļģāļ—āļĩāđˆāļ‚āļ­āļ‡āļŦāļ™āđˆāļ§āļĒāļ‡āļģ āļ™āļĢāļ° āļ”āļąāļšāļ™ āđ‚āļĒāļšāļģāļĒ āđ‚āļ”āļĒāļāļĢāļĄāļ§āļīāļŠ āļģāļāļģāļĢ āđ€āļ›āđ‡ āļ™ āļœāļđāđ‰āļžāļąāļ’ āļ™ āļģāļŦāļĨāļąāļāļŠāļđ āļ•āļĢāđāļāļ™āļāļĨāļģāļ‡āļŦāļĢāļ·āļ­āļŦāļĨāļąāļāļŠāļđāļ•āļĢāļĢāļ°āļ”āļąāļšāļŠ āļģāļ•āļī āļĢāļ§āļĄāļ—āļąāđ‰āļ‡āđ€āļ›āđ‡ āļ™ āļœāļđāđ‰āļˆāļąāļ”āđ€āļ™āļ·āđ‰ āļ­āļŦāļģāļŠāļģāļĢāļ°āđāļšāļšāđ€āļĢāļĩāļĒāļ™ āļŠāļ·āđˆāļ­āļĢāļģāļĒāļ§āļīāļŠāļģāļ•āđˆāļģāļ‡āđ† āđƒāļŦāđ‰āđ‚āļĢāļ‡āđ€āļĢāļĩāļĒāļ™āđƒāļŠāđ‰āđ€āļŦ āļĄāļ·āļ­āļ™ āļāļąāļ™āļ—āļąāđˆāļ§āļ›āļĢāļ°āđ€āļ—āļĻ āđāļĄāđ‰āļ§āđˆāļģāđƒ āļ™ āļ„āļđāđˆāļĄāļ·āļ­āļŦāļĨāļąāļāļŠāļđ āļ•āļĢāļ›āļĢāļ° āļ–āļĄāļĻāļķāļ āļĐāļģ āļžāļļāļ—āļ˜āļĻāļąāļāļĢāļģāļŠ 2521 (āļ‰āļšāļąāļšāļ›āļĢāļąāļšāļ›āļĢāļļ āļ‡ āļžāļļāļ—āļ˜āļĻāļąāļāļĢāļģāļŠ 2533) āđ€āļ›āļī āļ”āđ‚āļ­ āļāļģāļŠ āđƒ āļŦāđ‰ āđ‚āļĢāļ‡ āđ€āļĢāļĩ āļĒāļ™ āļžāļąāļ’ āļ™ āļģāļŦ āļĨāļąāļāļŠāļđ āļ•āļĢāđƒ āļŦāđ‰ āļŠ āļ­āļ” āļ„āļĨāđ‰āļ­ āļ‡ āļāļąāļš āļš āļĢāļī āļšāļ— āļ‚āļ­ āļ‡ āđ‚āļĢāļ‡āđ€āļĢāļĩ āļĒāļ™ āđ„āļ”āđ‰āđ€āļ­ āļ‡ āđāļ•āđˆāļāđ‡āļĄāļĩāđ‚āļĢāļ‡āđ€āļĢāļĩāļĒāļ™āļˆāļģāļ™āļ§āļ™āđ„āļĄāđˆāļ™āđ‰āļ­āļĒāļĄāļģāļāļ„āļ·āļ­āļ›āļĢāļ°āļĄāļģāļ“āļĢāđ‰āļ­āļĒāļĨāļ° 27(āļŠāļģāļ™āļąāļāļ‡āļģāļ™āļ„āļ“āļ°āļāļĢāļĢāļĄāļāļģāļĢāļāļģāļĢāļĻāļķāļāļĐāļģāđāļŦāđˆāļ‡āļŠāļģāļ•āļī.2543 : 296) āļ—āļĩāđˆ āļĄāļĩ āļŦ āļĨāļą āļ āļŠāļđ āļ• āļĢ āļŠ āļ­ āļ” āļ„ āļĨāđ‰ āļ­ āļ‡ āļāļą āļš āļ—āđ‰ āļ­ āļ‡ āļ–āļīāđˆ āļ™ āđ āļĨ āļ° āļœāļđāđ‰ āđ€ āļĢāļĩ āļĒ āļ™ āļ”āļą āļ‡ āļ™āļąāđ‰ āļ™ āļāļģāļĢāļĻāļķāļāļĐāļģāļĢāļđāļ›āđāļšāļšāļāļģāļĢāļžāļąāļ’āļ™āļģāļŦāļĨāļąāļāļŠāļđāļ•āļĢāļ—āļĩāđˆāļĄāļļāđˆāļ‡āļŠāđˆāļ‡āđ€āļŠāļĢāļīāļĄāđƒāļŦāđ‰āļŠāļ–āļģāļ™āļĻāļķāļāļĐāļģāļŠāļģāļĄāļģāļĢāļ–āļžāļąāļ’āļ™āļģāļŦāļĨāļąāļāļŠāļđāļ•āļĢāđ„āļ”āđ‰āđƒāļ™āļšāļĢāļīāļšāļ—āļ‚āļ­āļ‡āļ›āļĢāļ°āđ€ āļ—āļĻāļˆāļģāļāđāļ™āļ§āļ„āļīāļ”āļ‚āļ­āļ‡āļŦāļ™āđˆāļ§āļĒāļ‡āļģāļ™āļ•āđˆāļģāļ‡āđ† āļ‹āļķāđˆāļ‡āļĄāļĩāļŠāđˆāļ§āļ™āļŠāļģāļ„āļąāļāđƒāļ™āļāļģāļĢāļāļģāļŦāļ™āļ”āļĢāļđāļ›āđāļšāļš āļĢāļ§āļĄāļ—āļąāđ‰āļ‡āđāļ™āļ§āļ„āļīāļ”āļ‚āļ­āļ‡āļ™āļąāļāļ§āļīāļŠāļģāļāļģāļĢ āļ­āļąāļ™āļ™āļģāđ„āļ›āļŠāļđāđˆāļāļģāļĢāļŠāļąāļ‡āđ€āļ„āļĢāļģāļ°āļŦāđŒāđ€āļ›āđ‡āļ™āļĢāļđāļ›āđāļšāļšāļŠāļģāļŦāļĢāļąāļšāļāļģāļĢāļžāļąāļ’āļ™āļģāļŦāļĨāļąāļāļŠāļđāļ•āļĢāđ‚āļĢāļ‡āđ€āļĢāļĩāļĒāļ™āđƒāļ™āļ„āļĢāļąāđ‰āļ‡āļ™āļĩāđ‰ āļĄāļĩāļ”āļąāļ‡āļ•āđˆāļ­āđ„āļ›āļ™āļĩāđ‰ 5.2.1 āļĢāļđāļ›āđāļšāļšāļāļēāļĢāļžāļąāļ’āļ™āļēāļŦāļĨāļąāļāļŠāļđāļ•āļĢāļ‚āļ­āļ‡āļāļĢāļĄāļ§āļīāļŠāļēāļāļēāļĢ āļ āļĢ āļĄ āļ§āļī āļŠ āļģ āļ āļģ āļĢ āļ āļĢ āļ° āļ— āļĢ āļ§ āļ‡ āļĻāļķ āļ āļĐ āļģ āļ˜āļī āļ āļģ āļĢ ( 2539 : 2-35) āđ„āļ”āđ‰āļāļģāļŦāļ™āļ”āđƒāļŦāđ‰āđ‚āļĢāļ‡āđ€āļĢāļĩāļĒāļ™āļŠāļģāļĄāļģāļĢāļ–āļžāļąāļ’āļ™āļģāļŦāļĨāļąāļāļŠāļđāļ•āļĢāđ€āļ­āļ‡āđ„āļ”āđ‰āļ āļģāļĒāđƒāļ•āđ‰āđāļ™āļ§āļ—āļģāļ‡āļāļģāļĢāļžāļąāļ’āļ™āļģāļŦāļĨāļąāļāļŠāļđāļ•āļĢāļ—āđ‰āļ­āļ‡āļ–āļīāđˆāļ™āļ‹āļķāđˆāļ‡āļĄāļĩāļĢāļđāļ›āđāļšāļšāļāļģ āļĢāļ”āļģāđ€āļ™āļīāļ™āļ‡āļģāļ™āļžāļąāļ’āļ™āļģāļŦāļĨāļąāļāļŠāļđāļ•āļĢ 4 āļĨāļąāļāļĐāļ“āļ° āļ”āļąāļ‡āļ•āđˆāļ­āđ„āļ›āļ™āļĩāđ‰ 1. āļāļģāļĢāļžāļąāļ’āļ™āļģāļŦāļĨāļąāļāļŠāļđāļ•āļĢāđ‚āļ”āļĒāļāļģāļĢāļ›āļĢāļąāļšāļāļīāļˆāļāļĢāļĢāļĄāļāļģāļĢāđ€āļĢāļĩāļĒāļ™āļāļģāļĢāļŠāļ­āļ™ 2. āļāļģāļĢāļžāļąāļ’āļ™āļģāļŦāļĨāļąāļāļŠāļđāļ•āļĢāđ‚āļ”āļĒāļāļģāļĢāļ›āļĢāļąāļšāļĢāļģāļĒāļĨāļ°āđ€āļ­āļĩāļĒāļ”āļ‚āļ­āļ‡āđ€āļ™āļ·āđ‰āļ­āļŦāļģ 3. āļāļģāļĢāļžāļąāļ’āļ™āļģāļŦāļĨāļąāļāļŠāļđāļ•āļĢāđ‚āļ”āļĒāļāļģāļĢāļžāļąāļ’āļ™āļģāļŠāļ·āđˆāļ­āļāļģāļĢāđ€āļĢāļĩāļĒāļ™āļāļģāļĢāļŠāļ­āļ™ 4. āļāļģāļĢāļžāļąāļ’āļ™āļģāļŦāļĨāļąāļāļŠāļđāļ•āļĢāđ‚āļ”āļĒāļāļģāļĢāļˆāļąāļ”āļ—āļģāļ§āļīāļŠāļģ/āļĢāļģāļĒāļ§āļīāļŠāļģāđ€āļžāļīāđˆāļĄāđ€āļ•āļīāļĄāļ‚āļķāđ‰āļ™āļĄāļģāđƒāļŦāļĄāđˆ 1. āļāļēāļĢāļžāļąāļ’āļ™āļēāļŦāļĨāļąāļāļŠāļđāļ•āļĢāđ‚āļ”āļĒāļāļēāļĢāļ›āļĢāļąāļšāļāļīāļˆāļāļĢāļĢāļĄāļāļēāļĢāđ€āļĢāļĩāļĒāļ™āļāļēāļĢāļŠāļ­āļ™ āļāļģāļĢāļžāļīāļˆāļģāļĢāļ“āļģāđ„āļ•āļĢāđˆāļ•āļĢāļ­āļ‡ (Deliberation ) āļāļģāļĢāļ­āļ­āļāđāļšāļšāļŦāļĨāļąāļāļŠāļđāļ•āļĢ (Curriculum design )
  • 26.
    āļāļģāļĢāļžāļąāļ’āļ™āļģāļŦāļĨāļąāļāļŠāļđāļ•āļĢ āļŦāļ™āđ‰āļģ 26 āļāļģ āļĢ āļžāļą āļ’ āļ™ āļģ āļŦ āļĨāļą āļ āļŠāļđ āļ• āļĢ āđ‚ āļ” āļĒ āļ āļģ āļĢ āļ› āļĢāļą āļš āļāļī āļˆ āļ āļĢ āļĢ āļĄ āļ āļģ āļĢ āđ€ āļĢāļĩ āļĒ āļ™ āļ āļģ āļĢ āļŠ āļ­ āļ™ āđ‚āļ”āļĒāļĻāļķāļāļĐāļģāļˆāļģāļāļ„āļģāļ­āļ˜āļīāļšāļģāļĒāļŦāļĢāļ·āļ­āļ„āļģāļ­āļ˜āļīāļšāļģāļĒāļ§āļīāļŠāļģāļ—āļĩāđˆāļāļģāļŦāļ™āļ” āļ‹āļķāđˆāļ‡āļ›āļĢāļ°āļāļ­āļšāļ”āđ‰āļ§āļĒāļŠāđˆāļ§āļ™āļ•āđˆāļģāļ‡āđ† āļ„āļ·āļ­ 1 . 1 āļāļī āļˆ āļ āļĢ āļĢ āļĄ āđ„ āļ”āđ‰ āđ āļāđˆ āļŠāđˆāļ§āļ™āļ—āļĩāđˆāļĢāļ°āļšāļļāļ–āļķāļ‡āđāļ™āļ§āļāļģāļĢāļˆāļąāļ”āļāļīāļˆāļāļĢāļĢāļĄāļāļģāļĢāđ€āļĢāļĩāļĒāļ™āļāļģāļĢāļŠāļ­āļ™āļ—āļĩāđˆāļ•āđ‰āļ­āļ‡āļˆāļąāļ”āđƒāļŦāđ‰āđāļāđˆāļœāļđāđ‰āđ€āļĢāļĩāļĒāļ™āļŠāļąāļ‡āđ€āļāļ•āđ„āļ”āđ‰āļˆāļģāļāļ„āļģāļ§āđˆāļģ āļĻāļķāļāļĐāļģāļ„āđ‰āļ™āļ„āļ§āđ‰āļģ āļ—āļ”āļĨāļ­āļ‡ āļŠāļģāļĢāļ§āļˆ āļāļķāļ āļ›āļāļīāļšāļąāļ•āļī āļ§āļīāđ€āļ„āļĢāļģāļ°āļŦāđŒ āļ­āļ āļīāļ›āļĢāļģāļĒ āļŊāļĨāļŊ 1 . 2 āđ€ āļ™āļ·āđ‰ āļ­ āļŦ āļģ āđ„ āļ”āđ‰ āđ āļāđˆ āļŠāđˆāļ§āļ™āļ—āļĩāđˆāļĢāļ°āļšāļļāļ–āļķāļ‡āļŦāļąāļ§āļ‚āđ‰āļ­āļŦāļĢāļ·āļ­āļ‚āļ­āļšāļ‚āđˆāļģāļĒāļ‚āļ­āļ‡āđ€āļ™āļ·āđ‰āļ­āļŦāļģāļ—āļĩāđˆāļˆāļ°āļ™āļģāļĄāļģāđƒāļŦāđ‰āļœāļđāđ‰āđ€āļĢāļĩāļĒāļ™āļŦāļĢāļ·āļ­āļāļķāļāđ€āļžāļ·āđˆāļ­āđƒāļŦāđ‰āļšāļĢāļĢāļĨāļļāļ•āļģāļĄāļˆāļļāļ”āļ›āļĢāļ°āļŠāļ‡āļ„āđŒ 1.3 āļˆāļļāļ”āļ› āļĢāļ° āļŠāļ‡āļ„āđŒ āđ„āļ”āđ‰āđāļāđˆāļŠāđˆāļ§āļ™ āļ—āļĩāđˆāļĢāļ° āļšāļļāļ–āļķāļ‡ āļž āļĪāļ•āļīāļāļĢāļĢāļĄāļ—āļĩāđˆāļ•āđ‰āļ­āļ‡ āļāļģāļĢāđƒāļŦāđ‰ āđ€āļāļīāļ”āļ‚āļķāđ‰āļ™ āļāļąāļšāļœāļđāđ‰āđ€āļĢāļĩāļĒāļ™ āļŦ āļĨāļą āļ‡ āļˆ āļģ āļ āļ—āļĩāđˆ āđ„ āļ”āđ‰ āđ€āļĢāļĩ āļĒ āļ™ āļĢāļđāđ‰ āļŦ āļĢāļ· āļ­ āļāļķ āļ āļ—āļą āļ āļĐ āļ° āļ• āļģ āļĄ āļ—āļĩāđˆ āđ„ āļ”āđ‰ āļĢ āļ° āļšāļļ āđ„ āļ› āđ āļĨāđ‰ āļ§ āđƒ āļ™ āļ‚āđ‰ āļ­ 1.1 āđ āļĨ āļ° 1.2 āļžāļĪāļ•āļīāļāļĢāļĢāļĄāļ—āļĩāđˆāļ•āđ‰āļ­āļ‡āļāļģāļĢāđƒāļŦāđ‰āđ€āļāļīāļ”āļ‚āļķāđ‰āļ™āļ™āļĩāđ‰āļ›āļĢāļ°āļāļ­āļšāļ”āđ‰āļ§āļ™āļŠāđˆāļ§āļ™āļ—āļĩāđˆāđ€āļ›āđ‡āļ™āļ„āļ§āļģāļĄāļĢāļđāđ‰ āļ—āļąāļāļĐāļ° āđ€āļˆāļ•āļ„āļ•āļī āđāļĨāļ°āļāļĢāļ°āļšāļ§āļ™āļāļģāļĢ āļœ āļĨ āļ—āļĩāđˆ āđ„ āļ”āđ‰ āļˆ āļģāļ āļ āļģāļĢ āļĻāļķ āļ āļĐ āļģ āļ§āļīāđ€āļ„ āļĢ āļģ āļ° āļŦāđŒ āļ„ āļģ āļ­ āļ˜āļī āļš āļģāļĒ āļŦ āļĢāļ· āļ­ āļ„ āļģāļ­ āļ˜āļī āļš āļģāļĒ āļĢ āļģāļĒ āļ§āļīāļŠ āļģ āļ™āļĩāđ‰ āļŠāđˆāļ§āļĒāļ— āļģāđƒ āļŦāđ‰āļœāļđāđ‰āļŠ āļ­āļ™ āļĄāļ­āļ‡āđ€āļŦāđ‡ āļ™ āļ  āļģāļž āļ‡ āļģāļ™ āļŠāļ­āļ™ āļ‚āļ­āļ‡ āđ€āļ™āļ·āđ‰ āļ­āļŦ āļģāļŦ āļĢāļ· āļ­āļĢāļģāļĒāļ§āļīāļŠ āļģāļ”āļąāļ‡āļāļĨāđˆāļģāļ§āđ„āļ”āđ‰āļŠāļąāļ”āđ€āļˆāļ™ āļ‚āļķāđ‰ āļ™ āļ§āđˆāļģāļ•āđ‰āļ­āļ‡āļˆāļąāļ”āļāļīāļˆāļāļĢāļĢāļĄāļāļģāļĢāđ€āļĢāļĩāļĒāļ™ āļāļģāļĢāļŠāļ­āļ™āļ§āļīāļ˜āļĩāđƒāļ” āļĄāļĩāļ‚āļ­āļšāļ‚āđˆāļģāļĒāđ€āļ™āļ·āđ‰ āļ­āļŦāļģāļ—āļĩāđˆāļ•āđ‰āļ­āļ‡āđ€āļĢāļĩāļĒāļ™āļĢāļđāđ‰āļŦāļĢāļ·āļ­āļāļķ āļāļ—āļąāļāļĐāļ°āļ­āļ°āđ„āļĢāļšāđ‰āļģāļ‡ āđāļĨāļ° āļ›āļĢāļ° āļāļģāļĢāļŠāļļ āļ”āļ—āđ‰āļģāļĒāļ•āđ‰āļ­āļ‡āļāļģāļĢāđƒāļŦāđ‰āļœāļđāđ‰āđ€āļĢāļĩāļĒāļ™ āļĄāļĩāļŦ āļĢāļ·āļ­āđ€āļāļīāļ”āļž āļĪāļ•āļīāļāļĢāļĢāļĄāļ—āļąāđ‰āļ‡āđƒāļ™ āļ”āđ‰āļģāļ™ āļ„āļ§āļģāļĄāļĢāļđāđ‰ āļ—āļąāļāļĐāļ° āđ€āļˆāļ•āļ„āļ•āļī āļĢāļ§āļĄāļ—āļąāđ‰āļ‡āļāļģāļĢāļˆāļąāļ”āļāļģāļĢāļ­āļ°āđ„āļĢāļšāđ‰āļģāļ‡ āļāļīāļˆāļāļĢāļĢāļĄāļ•āđˆāļģāļ‡āđ† āļ—āļĩāđˆāļ§āļīāđ€āļ„āļĢāļģāļ°āļŦāđŒ āļ­āļ­āļāļĄāļģāļ™āļĩāđ‰ āļŦāļĨāļąāļāļŠāļđ āļ•āļĢāļāļģāļŦāļ™ āļ”āđ„āļ§āđ‰āļāļ§āđ‰āļģāļ‡ āđ† āđ€āļ›āđ‡ āļ™ āļŦ āļ™āđ‰ āļģ āļ—āļĩāđˆ āļ‚ āļ­ āļ‡ āđ‚ āļĢ āļ‡ āđ€āļĢāļĩ āļĒ āļ™ āļ—āļĩāđˆ āļ•āđ‰ āļ­ āļ‡ āļžāļī āļˆ āļģāļĢ āļ“ āļģāļ§āđˆāļģāļāļī āļˆ āļ āļĢ āļĢ āļĄāļ”āļą āļ‡ āļ āļĨāđˆāļģāļ§ āļ„ āļ§ āļĢ āļˆāļąāļ” āđ‚ āļ” āļĒ āļ§āļīāļ˜āļĩ āđƒ āļ” āļˆāļąāļ”āļ­āļĒāđˆāļģāļ‡āđ„āļĢāđƒāļŦāđ‰āđ€āļŦāļĄāļģāļ°āļŠāļĄāļŠāļ­āļ”āļ„āļĨāđ‰āļ­āļ‡āļāļąāļšāļŠāļ āļģāļžāđāļĨāļ°āļ„āļ§āļģāļĄāļ•āđ‰āļ­āļ‡āļāļģāļĢāļ‚āļ­āļ‡āļ—āđ‰āļ­āļ‡āļ–āļīāđˆāļ™ āđ€āļ™āļ·āđ‰āļ­āļŦāļģāđāļĨāļ°āļ•āļąāļ§āļœāļđāđ‰āđ€āļĢāļĩāļĒāļ™ āđ€āļŠāđˆāļ™ āļāļīāļˆāļāļĢāļĢāļĄ â€œāļĻāļķāļāļĐāļģ” āļŠāļģāļĄāļģāļĢāļ–āļˆāļ°āļˆāļąāļ”āļĢāļđāļ›āđāļšāļšāļŦāļĢāļ·āļ­āļ§āļīāļ˜āļĩāļāļģāļĢ â€œāļĻāļķāļāļĐāļģ” āđ„āļ”āđ‰āļŦāļĨāļģāļĒāļ§āļīāļ˜āļĩ āđ€āļŠāđˆāļ™ - āļŸāļąāļ‡āļ„āļģāļ­āļ˜āļīāļšāļģāļĒāļˆāļģāļāļ„āļĢāļđ - āļ„āđ‰āļ™āļ„āļ§āđ‰āļģāļˆāļģāļāļŦāđ‰āļ­āļ‡āļŠāļĄāļļāļ”āļ‚āļ­āļ‡āđ‚āļĢāļ‡āđ€āļĢāļĩāļĒāļ™ - āļ„āđ‰āļ™āļ„āļ§āđ‰āļģāļˆāļģāļāđāļŦāļĨāđˆāļ‡āļ§āļīāļ—āļĒāļģāļāļģāļĢāļ­āļ·āđˆāļ™āđ† - āđ€āļŠāļīāļāļœāļđāđ‰āļ—āļĢāļ‡āļ„āļļāļ“āļ§āļļāļ’āļīāđƒāļ™āļ—āđ‰āļ­āļ‡āļ–āļīāđˆāļ™āļĄāļģāļšāļĢāļĢāļĒāļģāļĒ - āļ­āļ­āļāđ„āļ›āļŠāļąāļĄāļ āļģāļĐāļ“āđŒāļœāļđāđ‰āļ—āļĢāļ‡āļ„āļļāļ“āļ§āļļāļ’āļīāļŦāļĢāļ·āļ­āļœāļđāđ‰āđ€āļāļĩāđˆāļĒāļ§āļ‚āđ‰āļ­āļ‡āđƒāļ™āļ—āđ‰āļ­āļ‡āļ–āļīāđˆāļ™ - āļ­āļ­āļāđ„āļ›āļŠāļģāļĢāļ§āļˆāļ”āļđāļŠāļ āļģāļžāļˆāļĢāļīāļ‡āđƒāļ™āļžāļ·āđ‰āļ™āļ—āļĩāđˆ - āļŠāļąāļ‡āđ€āļāļ•āļŠāļīāđˆāļ‡āđāļ§āļ”āļĨāđ‰āļ­āļĄ - āļ­āļ­āļāđ„āļ›āļ—āļąāļĻāļ™āļĻāļķāļāļĐāļģ - āļĢāļ§āļšāļĢāļ§āļĄāļ‚āđ‰āļ­āļĄāļđāļĨāļˆāļģāļāđāļŦāļĨāđˆāļ‡āļ•āđˆāļģāļ‡āđ† - āļ™āļģāļŦāļĢāļ·āļ­āļžāļąāļ’āļ™āļģāļ āļđāļĄāļīāļ›āļąāļāļāļģāļ—āđ‰āļ­āļ‡āļ–āļīāđˆāļ™āļĄāļģāđƒāļŠāđ‰ - āļ§āļīāđ€āļ„āļĢāļģāļ°āļŦāđŒāļ‚āđ‰āļ­āļĄāļđāļĨāļ—āļĩāđˆāđ„āļ”āđ‰ āđ€āļŠāđˆāļ™ āļ„āļ§āļģāļĄāļŠāļąāļĄāļžāļąāļ™āļ˜āđŒāļ”āđ‰āļģāļ™āļ„āļ§āļģāļĄāđ€āļŦāļĄāļ·āļ­āļ™āđāļĨāļ°āļ„āļ§āļģāļĄāđāļ•āļāļ•āđˆāļģāļ‡āļŠāļīāđˆāļ‡āļ—āļĩāđˆāđ€āļ›āđ‡āļ™āđ€āļŦāļ•āļļāđāļĨāļ°āļœāļĨ
  • 27.
    āļāļģāļĢāļžāļąāļ’āļ™āļģāļŦāļĨāļąāļāļŠāļđāļ•āļĢ āļŦāļ™āđ‰āļģ 27 āļŊāļĨāļŊ āļˆāļ°āđ€āļŦāđ‡āļ™āđ„āļ”āđ‰āļ§āđˆāļģāļāļīāļˆāļāļĢāļĢāļĄāļāļģāļĢ“āļĻāļķāļāļĐāļģ”āļ™āļąāđ‰āļ™ āđ‚āļĢāļ‡āđ€āļĢāļĩāļĒāļ™āļŠāļģāļĄāļģāļĢāļ– â€œāļĻāļķāļāļĐāļģ”āļ•āļģāļĄāļ—āļĩāđˆāļāļģāļŦāļ™āļ”āđ„āļ”āđ‰āļ”āđ‰āļ§āļĒāļ§āļīāļ˜āļĩāļāļģāļĢāļ•āđˆāļģāļ‡āđ† āļŦ āļĨ āļģ āļĒ āļ§āļī āļ˜āļĩ āđ āļĨ āļ° āđ āļ•āđˆ āļĨ āļ° āļ§āļī āļ˜āļĩ āļĄāļĩ āļ‚āļąāđ‰ āļ™ āļ• āļ­ āļ™ āļ‚ āļ­ āļ‡ āļ āļģ āļĢ āļ› āļāļī āļšāļą āļ•āļī āļ—āļĩāđˆ āđ āļ• āļ āļ•āđˆ āļģ āļ‡ āļāļą āļ™ āļ­ āļ­ āļ āđ„ āļ› āđ„āļĄāđˆāļ§āđˆāļģāđ‚āļĢāļ‡āđ€āļĢāļĩāļĒāļ™ āļ•āđ‰āļ­āļ‡āļ•āļąāļ”āļŠāļīāļ™ āđƒāļˆāđ€āļĨāļ·āļ­āļāļŦāļĢāļ·āļ­āļ›āļĢāļąāļšāļāļīāļˆāļāļĢāļĢāļĄāļāļģāļĢāđ€āļĢāļĩāļĒāļ™ āļāļģāļĢāļŠāļ­āļ™ āđ€āļ›āđ‡ āļ™ āļĨāļąāļāļĐāļ“āļ°āđƒāļ”āļāđ‡āļ•āļģāļĄ āļāļīāļˆāļāļĢāļĢāļĄāļ—āļĩāđˆāļˆāļąāļ”āļ™āļąāđ‰āļ™āļ•āđ‰āļ­āļ‡āđ€āļ›āđ‡āļ™āļāļīāļˆāļāļĢāļĢāļĄāļ—āļĩāđˆāļ—āļģāđƒāļŦāđ‰āļœāļđāđ‰āđ€āļĢāļĩāļĒāļ™āđ„āļ”āđ‰āļĨāļ‡āļĄāļ·āļ­āļ›āļāļīāļšāļąāļ•āļīāđāļĨāļ°āđ„āļ”āđ‰āđ€āļĢāļĩāļĒāļ™āļĢāļđāđ‰āļˆāļĢāļīāļ‡āđ€āļāļĩāđˆāļĒāļ§āļāļąāļšāļ—āđ‰āļ­āļ‡āļ–āļīāđˆāļ™āļ‚āļ­āļ‡āļ•āļ™āđ€āļ­āļ‡āđ„āļ”āđ‰āļĄ āļģāļāļ—āļĩāđˆāļŠāļļāļ” āļ•āđ‰āļ­āļ‡āļˆāļąāļ”āđƒāļŦāđ‰āļŠāļ­āļ”āļ„āļĨāđ‰āļ­āļ‡āļāļąāļšāđāļ™āļ§āļ—āļģāļ‡āļāļģāļĢāļžāļąāļ’āļ™āļģāļ—āļĩāđˆāđ„āļ”āđ‰āļˆāļģāļāļāļģāļĢāļ§āļģāļ‡āđāļœāļ™āļ­āļĒāđˆāļģāļ‡āļĄāļĩāļĒāļļāļ—āļ˜āļĻāļģāļŠāļ•āļĢāđŒāļ‚āļ­āļ‡āđ‚āļĢāļ‡āđ€āļĢāļĩāļĒāļ™ āļ—āļĩāđˆāļŠāļģāļ„āļąāļāļ•āđ‰āļ­āļ‡āđ„āļĄāđˆāļ—āļģāđƒāļŦāđ‰āļˆāļļāļ”āļ›āļĢāļ°āļŠāļ‡āļ„āđŒāļāļģāļĢāđ€āļĢāļĩāļĒāļ™āļĢāļđāđ‰āđ€āļ›āļĨāļĩāđˆāļĒāļ™āđāļ›āļĨāļ‡āđ„āļ› 2. āļāļēāļĢāļžāļąāļ’āļ™āļēāļŦāļĨāļąāļāļŠāļđāļ•āļĢāđ‚āļ”āļĒāļāļēāļĢāļ›āļĢāļąāļšāļĢāļēāļĒāļĨāļ°āđ€āļ­āļĩāļĒāļ”āļ‚āļ­āļ‡āđ€āļ™āļ·āđ‰āļ­āļŦāļē āļ āļģ āļĢ āļžāļą āļ’ āļ™ āļģ āļŦ āļĨāļą āļ āļŠāļđ āļ• āļĢ āļĨāļą āļ āļĐ āļ“ āļ° āļ™āļĩāđ‰ āđ€āļ›āđ‡ āļ™ āļāļģāļĢāļ”āļģāđ€āļ™āļī āļ™ āļāļģāļĢāļ•āđˆāļ­āđ€āļ™āļ·āđˆ āļ­āļ‡ āļˆāļģāļāļ—āļĩāđˆāđ‚āļĢāļ‡ āđ€āļĢāļĩāļĒāļ™ āđ„āļ”āđ‰āļ§āļīāđ€āļ„āļĢāļģāļ°āļŦāđŒ āđ€āļ™āļ·āđ‰ āļ­āļŦāļģ/āļ„āļģāļ­āļ˜āļī āļšāļģāļĒāļĢāļģāļĒāļ§āļīāļŠ āļģāļĄāļģāđāļĨāđ‰āļ§ āđ‚āļĢāļ‡āđ€āļĢāļĩāļĒāļ™āļ•āđ‰āļ­āļ‡āļ™āļģāđ€āļ­āļģāļœāļĨāļāļģāļĢāļ§āļīāđ€āļ„āļĢāļģāļ°āļŦāđŒāđƒāļ™āļŠāđˆāļ§āļ™āļ—āļĩāđˆāđ€āļ›āđ‡āļ™āđ€āļ™āļ·āđ‰āļ­āļŦāļģāļĄāļģāļ§āļīāđ€āļ„āļĢāļģāļ°āļŦāđŒāļ•āđˆāļ­āđ„āļ›āļ­āļĩāļāļ§āđˆāļģāļˆāļģāļāļŦāļąāļ§āļ‚āđ‰āļ­āļŦāļĢāļ·āļ­āļ‚āļ­āļšāļ‚āđˆāļģāļĒāđ€āļ™āļ·āđ‰āļ­āļŦāļģāļ—āļĩāđˆ āļŦāļĨāļąāļāļŠāļđāļ•āļĢāļāļģāļŦāļ™āļ”āđ„āļ§āđ‰āđƒāļ™āđāļ•āđˆāļĨāļ°āļŦāļąāļ§āļ‚āđ‰āļ­āļ™āļąāđ‰āļ™āļ„āļ§āļĢāļĄāļĩāļāļģāļĢāđ€āļžāļīāđˆāļĄāđ€āļ•āļīāļĄāļ§āļīāđ€āļ„āļĢāļģāļ°āļŦāđŒāļĢāļģāļĒāļĨāļ°āđ€āļ­āļĩāļĒāļ”āļ­āļ°āđ„āļĢāļ­āļĩāļāļšāđ‰āļģāļ‡āļ§āđˆāļģāļžāļąāļ’āļ™āļģāļŦāļĨāļąāļāļŠāļđāļ•āļĢāđ‚āļ”āļĒ āļ āļģ āļĢ āļ› āļĢāļą āļš āļĢ āļģ āļĒ āļĨ āļ° āđ€ āļ­āļĩ āļĒ āļ” āđ€ āļ™āļ·āđ‰ āļ­ āļŦ āļģ āļ™āļĩāđ‰ āđ‚āļĢāļ‡āđ€āļĢāļĩāļĒāļ™āļŠāļģāļĄāļģāļĢāļ–āļžāļīāļˆāļģāļĢāļ“āļģāļāļģāļŦāļ™āļ”āļĢāļģāļĒāļĨāļ°āđ€āļ­āļĩāļĒāļ”āđ€āļ™āļ·āđ‰āļ­āļŦāļģāđ€āļžāļīāđˆāļĄāđ€āļ•āļīāļĄāđƒāļŦāđ‰āļŠāļ­āļ”āļ„āļĨāđ‰āļ­āļ‡āļāļąāļšāļŠāļ āļģāļžāđāļĨāļ°āļ„āļ§āļģāļĄāļ•āđ‰āļ­āļ‡āļāļģāļĢāļ‚āļ­āļ‡āļ—āđ‰āļ­āļ‡āļ–āļīāđˆ āļ™ āđ„ āļ”āđ‰ āļ­ āļĒāđˆ āļģ āļ‡ āđ€ āļ•āđ‡ āļĄ āļ—āļĩāđˆ āđ‚āļ”āļĒāļ•āđ‰āļ­āļ‡āđ„āļĄāđˆāļ—āļģāđƒāļŦāđ‰āļˆāļļāļ”āļ›āļĢāļ°āļŠāļ‡āļ„āđŒāļāļģāļĢāđ€āļĢāļĩāļĒāļ™āļĢāļđāđ‰āđ€āļ›āļĨāļĩāđˆāļĒāļ™āđ„āļ›āđāļĨāļ°āļ•āđ‰āļ­āļ‡āđ„āļĄāđˆāļ„āļģāļ™āļķāļ‡āļ–āļķāļ‡āļ„āļ§āļģāļĄāđ€āļŦāļĄāļģāļ°āļŠāļĄāļ‚āļ­āļ‡āđ€āļ§āļĨāļģāđāļĨāļ°āļœāļđāđ‰āđ€āļĢāļĩāļĒāļ™āļ”āđ‰āļ§āļĒāļāļģ āļĢāļžāļąāļ’āļ™āļģāļŦāļĨāļąāļāļŠāļđāļ•āļĢāđƒāļ™āļĨāļąāļāļĐāļ“āļ°āļ™āļĩāđ‰ āđ‚āļĢāļ‡āđ€āļĢāļĩāļĒāļ™āļŠāļģāļĄāļģāļĢāļ–āļ”āļģāđ€āļ™āļīāļ™āļāļģāļĢāđ„āļ”āđ‰āđ€āļ­āļ‡ 3. āļāļēāļĢāļžāļąāļ’āļ™āļēāļŦāļĨāļąāļāļŠāļđāļ•āļĢāđ‚āļ”āļĒāļāļēāļĢāļžāļąāļ’āļ™āļēāļŠāļ·āđˆāļ­āļāļēāļĢāđ€āļĢāļĩāļĒāļ™āļāļēāļĢāļŠāļ­āļ™ āļāļģāļĢāļžāļąāļ’āļ™ āļģāļŦāļĨāļąāļāļŠāļđāļ•āļĢāđƒāļ™āļĨāļąāļāļĐāļ“āļ°āļ‚āļ­āļ‡āļāļģāļĢāļžāļąāļ’āļ™ āļģāļŠāļ·āđˆ āļ­āļāļģāļĢāđ€āļĢāļĩāļĒāļ™āļāļģāļĢāļŠāļ­āļ™ āļ”āđ‰āļ§āļĒāļāļģāļĢāđ€āļĨāļ·āļ­āļ āļ›āļĢāļąāļšāļ›āļĢāļļāļ‡āļŦāļĢāļ·āļ­āļˆāļąāļ”āļ—āļģāļŠāļ·āđˆāļ­āļāļģāļĢāđ€āļĢāļĩāļĒāļ™āļāļģāļĢāļŠāļ­āļ™āļ‚āļķāđ‰āļ™āđƒāļŦāļĄāđˆ āļĄāļĩāļĨāļąāļāļĐāļ“āļ°āļ”āļąāļ‡āļ™āļĩāđ‰ 3.1 āļ› āļĢ āļ° āđ€ āļ  āļ— āļ‚ āļ­ āļ‡ āļŠāļ·āđˆ āļ­ āļ āļģ āļĢ āđ€ āļĢāļĩ āļĒ āļ™ āļ āļģ āļĢ āļŠ āļ­ āļ™ āļˆāļģāđāļ™āļāļ›āļĢāļ°āđ€āļ āļ—āļ•āļģāļĄāļĨāļąāļāļĐāļ“āļ°āļ‚āļ­āļ‡āļŠāļ·āđˆāļ­āļāļģāļĢāđ€āļĢāļĩāļĒāļ™āļāļģāļĢāļŠāļ­āļ™āđ„āļ”āđ‰āļ”āļąāļ‡āļ™āļĩāđ‰ 3.1.1 āļŦ āļ™āļą āļ‡ āļŠāļ· āļ­ āđ€ āļĢāļĩ āļĒ āļ™ āđ€āļ›āđ‡āļ™āļŦāļ™āļąāļ‡āļŠāļ·āļ­āļ—āļĩāđˆāļāļĢāļ°āļ—āļĢāļ§āļ‡āļĻāļķāļāļĐāļģāļ˜āļīāļāļģāļĢāļāļģāļŦāļ™āļ”āđƒāļŦāđ‰āđƒāļŠāđ‰āļŠāļģāļŦāļĢāļąāļšāļāļģāļĢāđ€āļĢāļĩāļĒāļ™āļĄāļĩāļŠāļģāļĢāļ°āļ•āļĢāļ‡āļ—āļĩāđˆāļĢāļ°āļšāļļāđ„āļ§āđ‰āđƒāļ™āļŦāļĨāļąāļāļŠāļđāļ•āļĢāļ­āļĒāđˆāļģāļ‡āļ–āļđāļāļ•āđ‰āļ­āļ‡ āļ­āļģāļˆāļĄāļĩāļĨāļąāļāļĐāļ“āļ°āđ€āļ›āđ‡āļ™āđ€āļĨāđˆāļĄ āđ€āļ›āđ‡āļ™āđāļœāđˆāļ™āļŦāļĢāļ·āļ­āđ€āļ›āđ‡āļ™āļŠāļļāļ”āļāđ‡āđ„āļ”āđ‰ 3.1.2 āļ„āļđāđˆāļĄāļ· āļ­ āļ„ āļĢāļđ āđ āļœ āļ™ āļ āļģ āļĢ āļŠ āļ­ āļ™ āđ āļ™ āļ§ āļ āļģ āļĢ āļŠ āļ­ āļ™ āļŦ āļĢāļ· āļ­ āđ€ āļ­ āļ āļŠ āļģ āļĢ āļ­āļ·āđˆ āļ™ āđ† āļ—āļĩāđˆāļˆāļąāļ”āļ—āļģāļ‚āļķāđ‰āļ™āđ€āļžāļ·āđˆāļ­āļŠāđˆāļ§āļĒāļ„āļĢāļđāđƒāļ™āļāļģāļĢāļˆāļąāļ”āļāļīāļˆāļāļĢāļĢāļĄāļāļģāļĢāđ€āļĢāļĩāļĒāļ™āļāļģāļĢāļŠāļ­āļ™āđāļ•āđˆāļĨāļ°āļĢāļģāļĒāļ§āļīāļŠāļģāđƒāļŦāđ‰āđ€āļ›āđ‡āļ™āđ„āļ›āļ•āļģāļĄāļˆāļļāļ”āļ›āļĢāļ°āļŠāļ‡āļ„āđŒāļ‚āļ­āļ‡āļŦāļĨāļąāļāļŠāļđāļ•āļĢ 3.1.3 āļŦ āļ™āļą āļ‡ āļŠāļ· āļ­ āđ€ āļŠ āļĢāļī āļĄ āļ› āļĢ āļ° āļŠ āļš āļ āļģ āļĢ āļ“āđŒ āđ€āļ›āđ‡āļ™āļŦāļ™āļąāļ‡āļŠāļ·āļ­āļ—āļĩāđˆāļˆāļąāļ”āļ—āļģāļ‚āļķāđ‰āļ™āđ‚āļ”āļĒāļ„āļģāļ™āļķāļ‡āļ–āļķāļ‡āļ›āļĢāļ°āđ‚āļĒāļŠāļ™āđŒāđƒāļ™āļ”āđ‰āļģāļ™āļāļģāļĢāļĻāļķāļāļĐāļģāļŦāļģāļ„āļ§āļģāļĄāļĢāļđāđ‰āļ‚āļ­āļ‡āļ•āļ™āđ€āļ­āļ‡ āļ„āļ§āļģāļĄāļŠāļ™āļļāļāļŠāļ™āļģāļ™āđ€āļžāļĨāļīāļ”āđ€āļžāļĨāļīāļ™
  • 28.
    āļāļģāļĢāļžāļąāļ’āļ™āļģāļŦāļĨāļąāļāļŠāļđāļ•āļĢ āļŦāļ™āđ‰āļģ 28 āļ„āļ§āļģāļĄāļ‹āļģāļšāļ‹āļķāđ‰āļ‡āđƒāļ™āļ„āļļāļ“āļ„āđˆāļģāļ‚āļ­āļ‡āļ āļģāļĐāļģāļāļģāļĢāđ€āļŠāļĢāļīāļĄāļŠāļĢāđ‰āļģāļ‡āļ—āļąāļāļĐāļ°āđāļĨāļ° āļ™āļīāļŠāļąāļĒāļĢāļąāļāļāļģāļĢāļ­āđˆāļģāļ™ āļāļģāļĢāđ€āļžāļīāđˆāļĄāļžāļđāļ™āļ„āļ§āļģāļĄāļĢāļđāđ‰ āļ„ āļ§ āļģ āļĄ āđ€ āļ‚āđ‰ āļģ āđƒ āļˆ āđƒ āļ™ āļŠāļīāđˆ āļ‡ āļ—āļĩāđˆ āđ€ āļĢāļĩ āļĒ āļ™ āļĢāļđāđ‰ āļ• āļģ āļĄ āļŦ āļĨāļą āļ āļŠāļđ āļ• āļĢ āđƒ āļŦāđ‰ āļ āļ§āđ‰ āļģ āļ‡ āļ‚ āļ§ āļģ āļ‡ āļ‚āļķāđ‰ āļ™ āļŦ āļ™āļą āļ‡ āļŠāļ· āļ­ āļ› āļĢ āļ° āđ€āļ  āļ— āļ™āļĩāđ‰ āđ‚ āļĢ āļ‡ āđ€ āļĢāļĩ āļĒ āļ™ āļ„ āļ§ āļĢ āļˆāļą āļ” āđ„ āļ§āđ‰āļš āļĢāļī āļ āļģ āļĢ āļ„ āļĢāļđ āđ āļĨ āļ° āļ™āļą āļ āđ€ āļĢāļĩ āļĒ āļ™ āđƒ āļ™ āđ‚ āļĢ āļ‡ āđ€ āļĢāļĩ āļĒ āļ™ āļŦāļ™āļąāļ‡āļŠāļ·āļ­āđ€āļŠāļĢāļīāļĄāļ›āļĢāļ°āļŠāļšāļāļģāļĢāļ“āđŒāļˆāļģāđāļ™āļāļ­āļ­āļāđ€āļ›āđ‡āļ™ 4 āļ›āļĢāļ°āđ€āļ āļ— āļ„āļ·āļ­ 1. āļŦ āļ™āļą āļ‡ āļŠāļ· āļ­ āļ­āđˆ āļģ āļ™ āļ™ āļ­ āļ āđ€ āļ§ āļĨ āļģ āđ€āļ›āđ‡āļ™āļŦāļ™āļąāļ‡āļŠāļ·āļ­āļ—āļĩāđˆāļāļĢāļ°āļ—āļĢāļ§āļ‡āļĻāļķāļāļĐāļģāļ˜āļīāļāļģāļĢāļāļģāļŦāļ™āļ”āđƒāļŦāđ‰āđƒāļŠāđ‰āđƒāļ™āļāļģāļĢāđ€āļĢāļĩāļĒāļ™āļ§āļīāļŠāļģāđƒāļ”āļ§āļīāļŠāļģāļŦāļ™āļķāđˆāļ‡āļ•āļģāļĄāļŦāļĨāļąāļāļŠāļđāļ•āļĢāļ™āļ­āļāđ€āļŦāļ™āļ·āļ­āļˆāļģāļāļŦāļ™āļąāļ‡āļŠāļ·āļ­ āđ€ āļĢāļĩ āļĒ āļ™ āļŠ āļģ āļŦ āļĢāļą āļš āđƒ āļŦāđ‰ āļ™āļą āļ āđ€ āļĢāļĩ āļĒ āļ™ āļ­āđˆ āļģ āļ™ āļ™ āļ­ āļ āđ€ āļ§ āļĨ āļģ āđ€ āļĢāļĩ āļĒ āļ™ āđ‚āļ”āļĒāļ–āļ·āļ­āļ§āđˆāļģāļāļīāļˆāļāļĢāļĢāļĄāļāļģāļĢāđ€āļĢāļĩāļĒāļ™āļāļģāļĢāļŠāļ­āļ™āđ€āļāļĩāđˆāļĒāļ§āļāļąāļšāļŦāļ™āļąāļ‡āļŠāļ·āļ­āļ™āļĩāđ‰āđ€āļ›āđ‡āļ™āļŠāđˆāļ§āļ™āļŦāļ™āļķāđˆāļ‡āļ‚āļ­āļ‡āļāļģāļĢāđ€āļĢāļĩāļĒāļ™āļ•āļģāļĄāļŦāļĨāļąāļāļŠāļđāļ•āļĢ 2. āļŦ āļ™āļą āļ‡ āļŠāļ· āļ­ āļ­āđˆ āļģ āļ™ āđ€ āļžāļīāđˆ āļĄ āđ€ āļ•āļī āļĄ āđ€āļ›āđ‡ āļ™ āļŦāļ™āļąāļ‡āļŠāļ·āļ­āļ—āļĩāđˆāļĄāļĩāļŠāļģāļĢāļ°āļ­āļīāļ‡āļŦāļĨāļąāļāļŠāļđāļ•āļĢāļŠāļģāļŦāļĢāļąāļšāđƒāļŦāđ‰āļ™āļąāļāđ€āļĢāļĩāļĒāļ™ āļ­āđˆāļģāļ™āđ€āļžāļ·āđˆāļ­āļĻāļķāļāļĐāļģāļŦ āļģāļ„āļ§āļģāļĄāļĢāļđāđ‰āđ€āļžāļīāđˆāļĄāđ€āļ•āļīāļĄāļ”āđ‰āļ§āļĒāļ•āļ™āđ€āļ­āļ‡ āļ• āļģ āļĄ āļ„ āļ§ āļģ āļĄ āđ€āļŦ āļĄ āļģ āļ° āļŠ āļĄ āļāļąāļš āļ§āļąāļĒ āđ āļĨ āļ° āļ„ āļ§ āļģ āļĄ āļŠ āļģ āļĄ āļģ āļĢ āļ– āđƒ āļ™ āļ āļģ āļĢ āļ­āđˆāļģ āļ™ āļ‚ āļ­ āļ‡ āđ āļ•āđˆāļĨ āļ° āļšāļļ āļ„ āļ„ āļĨ āļŦāļ™āļąāļ‡āļŠāļ·āļ­āļ›āļĢāļ°āđ€āļ āļ—āļ™āļĩāđ‰āđ€āļ„āļĒāđ€āļĢāļĩāļĒāļāļ§āđˆāļģāļŦāļ™āļąāļ‡āļŠāļ·āļ­āļ­āđˆāļģāļ™āļ›āļĢāļ°āļāļ­āļš 3.āļŦ āļ™āļąāļ‡āļŠāļ· āļ­āļ­āļļāđ€āļ—āļĻ āđ€āļ›āđ‡ āļ™ āļŦāļ™āļąāļ‡ āļŠāļ·āļ­āļŠāļģāļŦāļĢāļąāļšāđƒāļŠāđ‰āļ„āđ‰āļ™ āļ„āļ§āđ‰āļģāļ­āđ‰āļģāļ‡āļ­āļīāļ‡āđ€āļāļĩāđˆāļĒāļ§āļāļąāļšāļāļģāļĢāđ€āļĢāļĩāļĒāļ™ āđ‚āļ”āļĒāļĄāļĩāļāļģāļĢāđ€āļĢāļĩāļĒāļšāđ€āļĢāļĩāļĒāļ‡āđ€āļŠāļīāļ‡āļ§āļīāļŠāļģāļāļģāļĢ 4. āļŦ āļ™āļą āļ‡ āļŠāļ· āļ­ āļŠāđˆ āļ‡ āđ€ āļŠ āļĢāļī āļĄ āļ āļģ āļĢ āļ­āđˆ āļģ āļ™ āđ€āļ›āđ‡ āļ™ āļŦāļ™āļąāļ‡āļŠāļ·āļ­āļ—āļĩāđˆāļˆāļąāļ”āļ—āļģāļ‚āļķāđ‰āļ™āđ‚āļ”āļĒāļĄāļĩāļ§āļąāļ•āļ–āļļāļ›āļĢāļ°āļŠāļ‡āļ„āđŒāđ€āļ™āđ‰āļ™āđ„āļ›āđƒāļ™āļ—āļģāļ‡āļŠāđˆāļ‡āđ€āļŠāļĢāļīāļĄāđƒāļŦāđ‰āļœāļđāđ‰āļ­āđˆāļģāļ™āđ€āļāļīāļ”āļ—āļąāļāļĐāļ°āđƒāļ™āļāļģāļĢāļ­āđˆāļģāļ™ āđāļĨāļ°āļĄāļĩāļ™āļīāļŠāļąāļĒāļĢāļąāļāļāļģāļĢāļ­āđˆāļģāļ™āļĄāļģāļāļĒāļīāđˆāļ‡āļ‚āļķāđ‰āļ™āļ­āļģāļˆāđ€āļ›āđ‡āļ™āļŦāļ™āļąāļ‡āļŠāļ·āļ­āļ§āļĢāļĢāļ“āļ„āļ”āļĩāļ™āļ§āļ™āļīāļĒāļģāļĒ āļ™āļīāļĒāļģāļĒ āļŊāļĨāļŊāļ—āļĩāđˆāļĄāļĩāļĨāļąāļāļĐāļ“āļ°āđ„āļĄāđˆāļ‚āļąāļ”āļ•āđˆāļ­āļ§āļąāļ’āļ™āļ˜āļĢāļĢāļĄ āļ›āļĢāļ°āđ€āļžāļ“āļĩāđāļĨāļ°āļĻāļĩāļĨāļ˜āļĢāļĢāļĄāļ­āļąāļ™āļ”āļĩāļ‡āļģāļĄ āđƒāļŦāđ‰āļ„āļ§āļģāļĄāļĢāļđāđ‰ āļĄāļĩāļ„āļ•āļīāđāļĨāļ°āļŠāļģāļĢāļ°āļ›āļĢāļ°āđ‚āļĒāļŠāļ™āđŒ 3.1.4 āđ āļš āļš āļāļķ āļ āļŦāļą āļ” āđ€āļ›āđ‡ āļ™ āļŠāļ·āđˆ āļ­ āļ āļģ āļĢāđ€ āļĢāļĩ āļĒ āļ™ āļŠ āļģāļŦ āļĢāļąāļš āđƒ āļŦāđ‰ āļœāļđāđ‰āđ€āļĢāļĩ āļĒ āļ™ āđ„āļ”āđ‰ āļāļķ āļ āļ› āļāļī āļšāļą āļ•āļī āđ€āļžāļ·āđˆāļ­āļŠāđˆāļ§āļĒāđ€āļŠāļĢāļīāļĄāđƒāļŦāđ‰āđ€āļāļīāļ”āļ—āļąāļāļĐāļ°āđāļĨāļ°āļ„āļ§āļģāļĄāđāļ•āļāļ‰āļģāļ™āđƒāļ™āļšāļ—āđ€āļĢāļĩāļĒāļ™ 3.1.5āļŠāļ·āđˆāļ­āļāļģāļĢāđ€āļĢāļĩāļĒāļ™āļāļģāļĢāļŠāļ­āļ™āļ­āļ·āđˆāļ™āđ† āđ€āļŠāđˆāļ™ āļŠāļ·āđˆāļ­āļ›āļĢāļ°āļŠāļĄ āļ§āļĩāļ”āļĩāļ—āļąāļĻāļ™āđŒ āđ€āļ—āļ›āļšāļąāļ™āļ—āļķāļāđ€āļŠāļĩāļĒāļ‡ āļ āļģāļžāļžāļĨāļīāļ āđāļœāđˆāļ™āļ āļģāļž āđ€āļ›āđ‡āļ™āļ•āđ‰āļ™ āļŠāļ·āđˆ āļ­ āļ āļģ āļĢ āđ€āļĢāļĩ āļĒ āļ™ āļ āļģāļĢ āļŠ āļ­ āļ™ āļ”āļą āļ‡ āļ āļĨāđˆāļģ āļ§ āļ‚āđ‰ āļģāļ‡ āļ•āđ‰ āļ™ āđ‚ āļĢ āļ‡ āđ€āļĢāļĩ āļĒ āļ™ āļŠ āļģāļĄ āļģāļĢ āļ– āđ€āļĨāļ· āļ­ āļ āđƒ āļŠāđ‰ āļ›āļĢāļąāļšāļ›āļĢāļļāļ‡āļŦāļĢāļ·āļ­āļˆāļąāļ”āļ—āļģāļ‚āļķāđ‰āļ™āđ€āļžāļ·āđˆāļ­āđƒāļŠāđ‰āđƒāļ™āļāļģāļĢāļˆāļąāļ”āļāļīāļˆāļāļĢāļĢāļĄāļāļģāļĢāđ€āļĢāļĩāļĒāļ™āļāļģāļĢāļŠāļ­āļ™āđ„āļ”āđ‰āļ•āļģāļĄāļ„āļ§āļģāļĄāđ€āļŦāļĄāļģāļ°āļŠāļĄ 3.2 āļāļģāļĢāđ€āļĨāļ·āļ­āļāđƒāļŠāđ‰āļŠāļ·āđˆāļ­āļāļģāļĢāđ€āļĢāļĩāļĒāļ™āļāļģāļĢāļŠāļ­āļ™ āđ€āļ™āļ·āđˆ āļ­āļ‡ āļˆāļģāļāļŠāļ·āđˆ āļ­āļāļģāļĢāđ€āļĢāļĩāļĒāļ™ āļāļģāļĢāļŠāļ­āļ™ āļĄāļĩāļŦ āļĨāļģāļĒāļ›āļĢāļ° āđ€āļ  āļ—āļ•āļģāļĄāļ—āļĩāđˆāļāļĨāđˆāļģāļ§āļĄāļģāļ‚āđ‰āļģāļ‡ āļ•āđ‰āļ™ āđāļĨāđ‰āļ§ āđāļĨ āļ° āļŠāļ·āđˆ āļ­ āļ āļģāļĢāđ€āļĢāļĩ āļĒ āļ™ āļāļģāļĢ āļŠ āļ­ āļ™ āđāļ•āđˆāļĨ āļ° āļ› āļĢāļ° āđ€āļ  āļ— āļāđ‡āļĄāļĩāļĨāļąāļ āļĐ āļ“ āļ° āđ€āļ‰ āļž āļģāļ° āļ—āļĩāđˆ āđāļ• āļ āļ•āđˆāļģāļ‡ āļāļąāļ™ āļ­āļ­ āļ āđ„ āļ› āļ­āļĩ āļ āļ—āļąāđ‰ āļ‡ āļŠāļ·āđˆ āļ­ āļ āļģāļĢ āđ€ āļĢāļĩ āļĒ āļ™ āļ āļģāļĢ āļŠ āļ­ āļ™ āļ—āļĩāđˆ āļœ āļĨāļī āļ• āļˆ āļģāļ āļŠāđˆ āļ§ āļ™ āļ āļĨ āļģ āļ‡ āļāđ‡ āļĄāļąāļ āļˆ āļ° āđƒ āļŦāđ‰ āđ€āļ™āļ·āđ‰ āļ­ āļŦ āļģ āļ—āļąāđˆ āļ§ āđ„ āļ› āđ†
  • 29.
    āļāļģāļĢāļžāļąāļ’āļ™āļģāļŦāļĨāļąāļāļŠāļđāļ•āļĢ āļŦāļ™āđ‰āļģ 29 āļ‹āļķāđˆāļ‡ āđ„ āļĄāđˆ āđ€ āļˆ āļģ āļ° āļˆ āļ‡ āđ€ āļ‰ āļž āļģ āļ° āļ—āđ‰ āļ­ āļ‡ āļ–āļīāđˆ āļ™ āđƒ āļ” āļ—āđ‰ āļ­ āļ‡ āļ–āļīāđˆ āļ™ āļŦ āļ™āļķāđˆ āļ‡ āļ‰āļ°āļ™āļąāđ‰āļ™āđ‚āļĢāļ‡āđ€āļĢāļĩāļĒāļ™āļˆāļķāļ‡āļ„āļ§āļĢāđ€āļĨāļ·āļ­āļāđƒāļŠāđ‰āļŠāļ·āđˆāļ­āļāļģāļĢāđ€āļĢāļĩāļĒāļ™āļāļģāļĢāļŠāļ­āļ™āđƒāļŦāđ‰āđ€āļŦāļĄāļģāļ°āļŠāļĄāļāļąāļšāļŠāļ āļģāļžāļ‚āļ­āļ‡āļ—āđ‰āļ­āļ‡āļ–āļīāđˆāļ™āļ•āļ™ āđ‚āļ”āļĒāļĄāļĩāļ‚āļąāđ‰āļ™āļ•āļ­āļ™āļ”āļąāļ‡āļ™āļĩāđ‰ 3.2.1āļ§āļīāđ€āļ„āļĢāļģāļ°āļŦāđŒ āļŦāļĨāļąāļāļŠāļđāļ•āļĢ āđ‚āļ”āļĒāļ§āļīāđ€āļ„āļĢāļģāļ°āļŦāđŒ āļˆāļļāļ”āļ›āļĢāļ°āļŠāļ‡āļ„āđŒ āļ„āļģāļ­āļ˜āļīāļšāļģāļĒ/āļ„āļģāļ­āļ˜āļīāļšāļģāļĒāļĢāļģāļĒāļ§āļīāļŠ āļģ āđāļĨāļ°āļ„āļģāļšāđ€āļ§āļĨāļģāđ€āļĢāļĩāļĒāļ™ āļ—āļĩāđˆāļ›āļĢāļģāļāļāđƒāļ™āļŦāļĨāļąāļāļŠāļđāļ•āļĢāļ§āđˆāļģ āļ§āļīāļŠāļģ/āļĢāļģāļĒāļ§āļīāļŠāļģāļ™āļąāđ‰āļ™āļĄāļļāđˆāļ‡āđƒāļŦāđ‰āļœāļđāđ‰āđ€āļĢāļĩāļĒāļ™āđ€āļāļīāļ”āļ„āļ§āļģāļĄāļĢāļđāđ‰ āđ€āļˆāļ•āļ„āļ•āļī āļ„āđˆāļģāļ™āļīāļĒāļĄ āļ—āļąāļāļĐāļ° āđ āļĨ āļ° āļ āļģ āļĢāļ› āļāļī āļšāļą āļ•āļī āļ­ āļĒāđˆāļģāļ‡ āđ„ āļĢ āļĄāļĩāļ‚ āļ­ āļš āļ‚āđˆāļģ āļĒ āđ€āļ™āļ·āđ‰ āļ­ āļŦ āļģ āđ€āļžāļĩ āļĒāļ‡ āđƒ āļ” āđ āļĨ āļ° āļĄāļĩāļ„ āļģ āļš āđ€āļ§ āļĨ āļģ āđ€āļĢāļĩ āļĒ āļ™ āđ€āļ—āđˆāļģ āđ„ āļĢ āđ€āļžāļ·āđˆāļ­āļ™āļģāļĄāļģāļāļģāļŦāļ™āļ”āļŠāļ·āđˆāļ­āļāļģāļĢāđ€āļĢāļĩāļĒāļ™āļāļģāļĢāļŠāļ­āļ™āļ­āļĒāđˆāļģāļ‡āđ€āļŦāļĄāļģāļ°āļŠāļĄāđāļĨāļ°āļĄāļĩāļ›āļĢāļ°āļŠāļīāļ—āļ˜āļīāļ āļģāļž 3.2.2 āļŠ āļģ āļĢ āļ§ āļˆ āļĢ āļ§ āļš āļĢ āļ§ āļĄ āļŠāļ·āđˆ āļ­ āļ āļģ āļĢ āđ€ āļĢāļĩ āļĒ āļ™ āļ āļģ āļĢ āļŠ āļ­ āļ™ āļ—āļĩāđˆāļĄāļĩāđ€āļ™āļ·āđ‰āļ­āļŦāļģāļŠāļģāļĢāļ°āđ€āļāļĩāđˆāļĒāļ§āļ‚āđ‰āļ­āļ‡āļŦāļĢāļ·āļ­āļŠāļ­āļ”āļ„āļĨāđ‰āļ­āļ‡āļāļąāļšāļˆāļļāļ”āļ›āļĢāļ°āļŠāļ‡āļ„āđŒāđāļĨāļ°āļ„āļģāļ­āļ˜āļīāļšāļģāļĒ/āļ„āļģāļ­āļ˜āļīāļšāļģāļĒāļĢāļģāļĒāļ§āļīāļŠāļģāļˆāļģāļāđāļŦāļĨāđˆāļ‡āļ•āđˆāļģāļ‡āđ†āđ€āļŠāđˆāļ™ āļŦāđ‰ āļ­ āļ‡ āļŠ āļĄāļļ āļ” āļŠ āļ– āļģ āļšāļą āļ™ āļ āļģ āļĢ āļĻāļķ āļ āļĐ āļģ āđƒ āļ™ āļ—āđ‰ āļ­ āļ‡ āļ–āļīāđˆ āļ™ āļĢāđ‰ āļģ āļ™ āļˆ āļģ āļŦ āļ™āđˆ āļģ āļĒ āļŦ āļ™āļą āļ‡ āļŊ āļĨ āļŊ āđ€āļžāļ·āđˆāļ­āļ™āļģāļĄāļģāļĻāļķāļāļĐāļģāļ§āļīāđ€āļ„āļĢāļģāļ°āļŦāđŒāļ„āļ§āļģāļĄāđ€āļŦāļĄāļģāļ°āļŠāļĄāđāļĨāļ°āļŠāļ­āļ”āļ„āļĨāđ‰āļ­āļ‡āļāļąāļšāļŦāļĨāļąāļāļŠāļđāļ•āļĢ 3.2.3āļ§āļīāđ€āļ„āļĢāļģāļ°āļŦāđŒāļŠāļ·āđˆāļ­āļāļģāļĢāđ€āļĢāļĩāļĒāļ™āļāļģāļĢāļŠāļ­āļ™ āļ—āļĩāđˆāđ„āļ”āđ‰āļˆāļģāļāļāļģāļĢāļŠāļģāļĢāļ§āļˆāđāļĨāļ°āļĢāļ§āļšāļĢāļ§āļĄāđ„āļ§āđ‰āļ•āļģāļĄ āļ‚āđ‰āļ­ 3.2.2 āđ€āļžāļ·āđˆāļ­āļžāļīāļˆāļģāļĢāļ“āļģāļ§āđˆāļģāļŠāļ·āđˆāļ­āļāļģāļĢāđ€āļĢāļĩāļĒāļ™āļāļģāļĢāļŠāļ­āļ™āļ”āļąāļ‡āļāļĨāđˆāļģāļ§āļŠāļģāļĄāļģāļĢāļ–āļ™āļģāļĄāļģāđƒāļŠāđ‰āļ›āļĢāļ°āļāļ­āļšāļāļģāļĢāđ€āļĢāļĩāļĒāļ™āļāļģāļĢāļŠāļ­āļ™āļ•āļģāļĄāļŦāļĨāļąāļāļŠāļđāļ•āļĢāđ„āļ”āđ‰āļŦāļĢāļ·āļ­āđ„āļĄāđˆ āđ€āļžāļĩāļĒāļ‡āđƒāļ” 3.3 āļāļģāļĢāļ›āļĢāļąāļšāļ›āļĢāļļāļ‡āļŠāļ·āđˆāļ­āļāļģāļĢāđ€āļĢāļĩāļĒāļ™āļāļģāļĢāļŠāļ­āļ™ āđ‚āļĢāļ‡āđ€āļĢāļĩāļĒāļ™āļ­āļģāļˆāļ›āļĢāļąāļšāļ›āļĢāļļāļ‡āļŠāļ·āđˆāļ­āļāļģāļĢāđ€āļĢāļĩāļĒāļ™āļāļģāļĢāļŠāļ­āļ™āļ—āļąāđ‰āļ‡āļŦāļ™āļąāļ‡āļŠāļ·āļ­āđ€āļĢāļĩāļĒāļ™ āļ„āļđāđˆāļĄāļ·āļ­āļ„āļĢāļđ āđāļœāļ™ āļāļģāļĢāļŠāļ­āļ™ āđāļ™āļ§āļāļģāļĢāļŠāļ­āļ™āļŦāļ™āļąāļ‡āļŠāļ·āļ­āđ€āļŠāļĢāļīāļĄāļ›āļĢāļ°āļŠāļšāļāļģāļĢāļ“āđŒ āđƒāļŦāđ‰āļ„āļĢāļ­āļšāļ„āļĨāļļāļĄāđ€āļ™āļ·āđ‰āļ­āļŦāļģāļ—āļĩāđˆāļ›āļĢāļąāļšāļĢāļģāļĒāļĨāļ°āđ€āļ­āļĩāļĒāļ” āļŦāļĢāļ·āļ­āđƒāļŦāđ‰āđ€āļ›āđ‡āļ™āļ›āļąāļˆāļˆāļļāļšāļąāļ™āđ„āļ”āđ‰ 3.4 āļāļģāļĢāļˆāļąāļ”āļ—āļģāļŠāļ·āđˆāļ­āļāļģāļĢāđ€āļĢāļĩāļĒāļ™āļāļģāļĢāļŠāļ­āļ™ āđ€āļĄāļ·āđˆāļ­āđ‚āļĢāļ‡āđ€āļĢāļĩāļĒāļ™āđ„āļ”āđ‰āļ§āļīāđ€āļ„āļĢāļģāļ°āļŦāđŒāļŠāļ·āđˆāļ­āļāļģāļĢāđ€āļĢāļĩāļĒāļ™āļāļģāļĢāļŠāļ­āļ™āđ€āļžāļ·āđˆāļ­āđ€āļĨāļ·āļ­āļāđƒāļŠāđ‰āđƒāļŦāđ‰āđ€āļŦāļĄāļģāļ°āļŠāļĄāļāļąāļšāļŠāļ āļģāļžāļ‚āļ­āļ‡āļ—āđ‰āļ­āļ‡āļ–āļīāđˆāļ™āđāļĨāđ‰āļ§āļžāļšāļ§āđˆāļģ āļĄāļĩāļ„āļ§āļģāļĄāļˆāļģāđ€āļ›āđ‡āļ™āļ—āļĩāđˆāđ‚āļĢāļ‡āđ€āļĢāļĩāļĒāļ™āļˆāļ°āļ•āđ‰āļ­āļ‡āļˆāļąāļ”āļ—āļģāļŠāļ·āđˆāļ­āļāļģāļĢāđ€āļĢāļĩāļĒāļ™āļāļģāļĢāļŠāļ­āļ™āļ‚āļķāđ‰āļ™āđƒāļŦāļĄāđˆāđ€āļžāļ·āđˆāļ­āđƒāļŦāđ‰āļŠāļģāļĄāļģāļĢāļ–āļ™āļģāđ„āļ›āđƒāļŠāđ‰āļˆāļąāļ”āļāļīāļˆāļāļĢāļĢāļĄāļāļģāļĢāđ€āļĢāļĩāļĒāļ™āļ āļģāļĢāļŠāļ­āļ™āđƒāļŦāđ‰āļĄāļĩāļ›āļĢāļ°āļŠāļīāļ—āļ˜āļīāļ āļģāļžāļĒāļīāđˆāļ‡āļ‚āļķāđ‰āļ™ āđ€āļŠāđˆāļ™ āļŦāļ™āļąāļ‡āļŠāļ·āļ­āđ€āļĢāļĩāļĒāļ™ āļ„āļđāđˆāļĄāļ·āļ­āļ„āļĢāļđ āđāļœāļ™āļāļģāļĢāļŠāļ­āļ™ āļŦāļ™āļąāļ‡āļŠāļ·āļ­āđ€āļŠāļĢāļīāļĄāļ›āļĢāļ°āļŠāļšāļāļģāļĢāļ“āđŒ āđāļšāļšāļāļķāļāļŦāļąāļ” āļŠāļ·āđˆāļ­āļāļģāļĢāđ€āļĢāļĩāļĒāļ™āļāļģāļĢāļŠāļ­āļ™āļ­āļ·āđˆāļ™āđ† āđ€āļ›āđ‡āļ™āļ•āđ‰āļ™ 4. āļ āļēāļĢ āļžāļą āļ’ āļ™ āļēāļŦ āļĨāļą āļ āļŠāļđ āļ• āļĢ āđ‚āļ” āļĒ āļ āļēāļĢāļˆāļą āļ” āļ— āļēāļ§āļī āļŠ āļē/āļĢāļēāļĒ āļ§āļī āļŠ āļēāđ€āļžāļīāđˆ āļĄ āđ€āļ•āļī āļĄ āļ‚āļķāđ‰ āļ™ āļĄ āļēāđƒāļŦ āļĄāđˆ āđāļ™āļ§āļāļēāļĢāļˆāļąāļ”āļ—āļēāļ§āļīāļŠāļē/āļĢāļēāļĒāļ§āļīāļŠāļēāđ€āļžāļīāđˆāļĄāđ€āļ•āļīāļĄ āļāļģāļĢāļžāļąāļ’āļ™āļģāļŦāļĨāļąāļāļŠāļđāļ•āļĢāļĨāļąāļāļĐāļ“āļ°āļ™āļĩāđ‰āđ€āļ›āđ‡āļ™āļāļģāļĢāļˆāļąāļ”āļ—āļģāļ§āļīāļŠāļģāļŦāļĢāļ·āļ­āļĢāļģāļĒāļ§āļīāļŠāļģāļ‚āļķāđ‰āļ™āđƒāļŦāļĄāđˆāļŦāļĨāļąāļ‡āļˆāļģāļāļ—āļĩāđˆāļĻāļķāļāļĐāļģāļĄāļģāđāļĨāđ‰āļ§āļžāļšāļ§āđˆāļģ āļŠāļīāđˆāļ‡āļ—āļĩāđˆāļ„āļ§āļĢāļžāļąāļ’āļ™āļģāļ™āļąāđ‰āļ™āđ„āļĄāđˆāļĄāļĩāļ›āļĢāļģāļāļāļ­āļĒāļđāđˆāđƒāļ™ āļŦāļĨāļąāļāļŠāļđ āļ•āļĢāļ‚āļ­āļ‡āļāļĨāļļāđˆāļĄāļ›āļĢāļ°āļŠāļšāļāļģāļĢāļ“āđŒāļŦ āļĢāļ·āļ­āļĢāļģāļĒāļ§āļīāļŠāļģ/āļāļĨāļļāđˆāļĄāļ§āļīāļŠāļģāđƒāļ”āđ† āđƒāļ™ āļŦ āļĨāļąāļāļŠāļđ āļ•āļĢāđāļāļ™ āļāļĨ āļģāļ‡ āļāļģāļĢāļžāļąāļ’ āļ™ āļģāļŦ āļĨāļąāļāļŠāļđ āļ•āļĢāđ‚āļ”āļĒāļāļģāļĢāļˆāļąāļ”āļ— āļģāļĢāļģāļĒāļ§āļīāļŠ āļģ/āļĢāļģāļĒāļ§āļīāļŠ āļģāļ‚āļķāđ‰ āļ™ āđƒ āļŦ āļĄāđˆāļ™āļĩāđ‰ āļ„āļ§āļĢāļ”āļģāđ€āļ™āļīāļ™āļāļģāļĢāđƒāļ™āļĢāļđāļ›āđāļšāļšāļ‚āļ­āļ‡āļ„āļ“āļ°āļ—āļģāļ‡āļģāļ™āđ‚āļ”āļĒāļĄāļĩāļ‚āļąāđ‰āļ™āļ•āļ­āļ™āļāļģāļĢāļˆāļąāļ”āļ—āļģāļ”āļąāļ‡āļ™āļĩāđ‰
  • 30.
    āļāļģāļĢāļžāļąāļ’āļ™āļģāļŦāļĨāļąāļāļŠāļđāļ•āļĢ āļŦāļ™āđ‰āļģ 30 1. āļĻāļķ āļ āļĐ āļģ āļˆāļļ āļ” āļŦ āļĄ āļģ āļĒ āļ‚ āļ­ āļ‡ āļŦ āļĨāļą āļ āļŠāļđ āļ• āļĢ āļˆāļļ āļ” āļ› āļĢ āļ° āļŠ āļ‡ āļ„āđŒ āđ āļĨ āļ° āđ‚ āļ„ āļĢ āļ‡ āļŠ āļĢāđ‰ āļģ āļ‡ āđ€āļ™āļ·āđ‰ āļ­ āļŦ āļģāļ‚ āļ­ āļ‡ āļ āļĨāļļāđˆāļĄ āļ› āļĢ āļ° āļŠ āļš āļ āļģāļĢ āļ“āđŒ /āļ āļĨāļļāđˆāļĄāļ§āļīāļŠ āļģ/āļĢ āļģāļĒ āļ§āļīāļŠ āļģāļ•āđˆāļģāļ‡ āđ† āļˆ āļģāļ āļŦ āļĨāļąāļ āļŠāļđ āļ• āļĢ āđ āļ āļ™ āļ āļĨ āļģ āļ‡ āđ€āļžāļ·āđˆāļ­āđƒāļŠāđ‰āđ€āļ›āđ‡āļ™āļ‚āđ‰āļ­āļĄāļđāļĨāļžāļ·āđ‰āļ™āļāļģāļ™āļ›āļĢāļ°āļāļ­āļšāļāļģāļĢāļžāļīāļˆāļģāļĢāļ“āļģāļˆāļąāļ”āļ—āļģāđāļĨāļ°āđ€āļžāļ·āđˆāļ­āļ›āđ‰āļ­āļ‡āļāļąāļ™āđ„āļĄāđˆāđƒāļŦāđ‰āđ€āļāļīāļ”āļāļģāļĢāļ‹āđ‰āļģāļ‹āđ‰āļ­āļ™āļāļąāļšāđ€āļ™āļ·āđ‰āļ­āļŦāļģāļ—āļĩāđˆāļĄāļĩāļ­āļĒāļđāđˆ 2 . āļ™āļģāđ€āļ­āļģāļœāļĨāļāļģāļĢāļĻāļķāļāļĐāļģāļœāļĨāļāļģāļĢāļ§āļīāđ€āļ„āļĢāļģāļ°āļŦāđŒāļŠāļ āļģāļžāļ—āļĩāđˆāļ„āļ§āļĢāļˆāļ°āđ€āļ›āđ‡āļ™āļ‚āļ­āļ‡āļāļģāļĢāļˆāļąāļ”āļāļģāļĢāļĻāļķāļāļĐāļģāļ—āļĩāđˆāļŠāļ­āļ”āļ„āļĨāđ‰āļ­āļ‡āļāļąāļšāļ„āļ§āļģāļĄāđ€āļ›āļĨāļĩāđˆāļĒāļ™āđāļ›āļĨāļ‡āļ‚āļ­ āļ‡āļ—āđ‰āļ­āļ‡āļ–āļīāđˆāļ™ āļ—āļĩāđˆāđ„āļ”āđ‰āļˆāļģāļāļāļģāļĢāļ§āļģāļ‡āđāļœāļ™āļ­āļĒāđˆāļģāļ‡āļĄāļĩāļĒāļļāļ—āļ˜āļĻāļģāļŠāļ•āļĢāđŒāļĄāļģāđƒāļŠāđ‰āđ€āļ›āđ‡āļ™āļ‚āđ‰āļ­āļĄāļđāļĨāđƒāļ™āļāļģāļĢāļāļģāļŦāļ™āļ”āļˆāļļāļ”āļ›āļĢāļ°āļŠāļ‡āļ„āđŒāđāļĨāļ°āđ€āļ™āļ·āđ‰āļ­āļŦāļģ 3. āļāļģāļŦāļ™āļ”āļˆāļļāļ”āļ›āļĢāļ°āļŠāļ‡āļ„āđŒāļ‚āļ­āļ‡āļ§āļīāļŠāļģ/āļĢāļģāļĒāļ§āļīāļŠāļģāļ—āļĩāđˆāļˆāļ°āļ”āļģāđ€āļ™āļīāļ™āļāļģāļĢāļˆāļąāļ”āļ—āļģāļ‚āļķāđ‰āļ™āđƒāļŦāļĄāđˆ āđ‚āļ”āļĒ 3 .1 āļ§āļīāđ€ āļ„ āļĢ āļģ āļ° āļŦāđŒ āļˆ āļģ āļ āļ›āļą āļ āļŦ āļģ /āļ„ āļ§ āļģāļĄ āļ•āđ‰ āļ­ āļ‡ āļ āļģ āļĢ āļ‚ āļ­ āļ‡ āļ—āđ‰ āļ­ āļ‡ āļ–āļīāđˆ āļ™ āļ‹āļķāđˆ āļ‡ āđ„ āļ”āđ‰ āđ āļāđˆ āļŠāļīāđˆāļ‡āļ—āļĩāđˆāļ•āđ‰āļ­āļ‡āļāļģāļĢāđƒāļŦāđ‰āļĢāļđāđ‰āļžāļĪāļ•āļīāļāļĢāļĢāļĄāļ—āļĩāđˆāļ•āđ‰āļ­āļ‡āļāļģāļĢāđƒāļŦāđ‰āđ€āļāļīāļ”āđāļĨāļ°āđ€āļ‡āļ·āđˆāļ­āļ™āđ„āļ‚āļ•āđˆāļģāļ‡āđ† (āļ–āđ‰āļģāļĄāļĩ) 3 . 2 āļāļģāļŦ āļ™āļ”āļˆāļļāļ”āļ›āļĢāļ°āļŠāļ‡āļ„āđŒāđƒāļŦāđ‰āļ„āļĢāļ­āļšāļ„āļĨāļļāļĄāļāļąāļšāļŠāļ āļģāļž āļ—āļĩāđˆāļ•āđ‰āļ­āļ‡āļāļģāļĢāđƒāļŦāđ‰āđ€āļāļīāļ”āļāļąāļšāļœāļđāđ‰āđ€āļĢāļĩāļĒāļ™ āđ€āļĄāļ·āđˆāļ­āđ€āļĢāļĩāļĒāļ™ āļˆāļšāļĢāļģāļĒāļ§āļīāļŠāļģāļ™āļąāđ‰ āļ™ āđ„āļĄāđˆāđƒāļŠāđˆāļāļģāļĢāļ”āļģāđ€āļ™āļīāļ™āļāļģāļĢāļ‡āļģāļ™āļŦāļĢāļ·āļ­āļāļīāļˆāļāļĢāļĢāļĄ 4.āļāļģāļŦāļ™āļ”āđ€āļ™āļ·āđ‰āļ­āļŦāļģāđ‚āļ”āļĒāļāļģāļĢāļ§āļīāđ€āļ„āļĢāļģāļ°āļŦāđŒāļˆāļģāļāļˆāļļāļ”āļ›āļĢāļ°āļŠāļ‡āļ„āđŒāļ‹āļķāđˆāļ‡āļĢāļ°āļšāļļāļ„āļģāļŦāļĨāļąāļāļ‚āļ­āļ‡āļˆāļļāļ”āļ›āļĢāļ°āļŠāļ‡āļ„āđŒāļĢāļģāļĒāļ§āļīāļŠāļģāļ™āļąāđ‰āļ™ āļ‹āļķāđˆāļ‡āļ›āļĢāļ°āļāļ­āļšāļ”āđ‰āļ§āļĒāļŠāđˆāļ§āļ™āļ—āļĩāđˆāđ€āļ›āđ‡ āļ™āļ„āļ§āļģāļĄāļĢāļđāđ‰ (āļŠāļīāđˆāļ‡āļ—āļĩāđˆāđƒāļŦāđ‰āļœāļđāđ‰āđ€āļĢāļĩāļĒāļ™/āļĻāļķāļāļĐāļģ) āđāļĨāļ°āļŠāđˆāļ§āļ™āļ—āļĩāđˆāđ€āļ›āđ‡ āļ™āļ—āļąāļāļĐāļ° (āļŠāļīāđˆāļ‡āļ—āļĩāđˆāļ•āđ‰āļ­āļ‡āļāļģāļĢāļāļķāļ) āđ€āļ™āļ·āđ‰āļ­āļŦāļģāļ—āļĩāđˆāļāļģāļŦāļ™āļ”āļ™āļĩāđ‰āļ•āđ‰āļ­āļ‡ 4.1 āļŠāļ­āļ”āļ„āļĨāđ‰āļ­āļ‡āļāļąāļšāļˆāļļāļ”āļ›āļĢāļ°āļŠāļ‡āļ„āđŒāļĢāļģāļĒāļ§āļīāļŠāļģ 4.2 āļ›āļĢāļ°āļāļ­āļšāļ”āđ‰āļ§āļĒāļŠāđˆāļ§āļ™āļ—āļĩāđˆāđ€āļ›āđ‡āļ™āļ„āļ§āļģāļĄāļĢāļđāđ‰āđāļĨāļ°āļ—āļąāļāļĐāļ° 4.3 āđ€āļŦāļĄāļģāļ°āļŠāļĄāļāļąāļšāļ§āļąāļĒāđāļĨāļ°āļžāļ·āđ‰āļ™āļ„āļ§āļģāļĄāļĢāļđāđ‰āļ‚āļ­āļ‡āļœāļđāđ‰āđ€āļĢāļĩāļĒāļ™ 4.4 āđ€āļŦāļĄāļģāļ°āļŠāļĄāļāļąāļšāļ„āļģāļšāđ€āļĢāļĩāļĒāļ™ 4.5āđ„āļĄāđˆāļ‚āļąāļ”āļ•āđˆāļ­āļ„āļ§āļģāļĄāļĄāļąāđˆāļ™ āļ„āļ‡āļ‚āļ­āļ‡āļŠāļģāļ•āļī āļĢāļ°āļšāļšāļāļģāļĢāļ›āļāļ„āļĢāļ­āļ‡āļ•āļģāļĄāļŦ āļĨāļąāļ‡āļ›āļĢāļ°āļŠ āļģāļ˜āļī āļ›āđ„āļ•āļĒ āļ­āļąāļ™āļĄāļĩāļžāļĢāļ°āļĄāļŦāļģāļāļĐāļąāļ•āļĢāļīāļĒāđŒāđ€āļ›āđ‡āļ™āļ›āļĢāļ°āļĄāļļāļ‚ āđāļĨāļ°āđ„āļĄāđˆāļ‚āļąāļ”āļ•āđˆāļ­āļĻāļĩāļĨāļ˜āļĢāļĢāļĄāļ­āļąāļ™āļ”āļĩ 5. āļāļģāļŦ āļ™ āļ”āļ„āļģāļš āđ€āļ§āļĨāļģāđ€āļĢāļĩ āļĒāļ™ āļŠ āļģāļŦ āļĢāļąāļš āļ„āļģāļ­āļ˜āļī āļš āļģāļĒāļŦ āļĢāļ· āļ­āļĢāļģāļĒāļ§āļīāļŠ āļģāļ—āļĩāđˆ āļˆāļąāļ”āļ— āļģāļ‚āļķāđ‰ āļ™ āđƒ āļŦ āļĄāđˆ āđƒ āļ™ āļ āļģ āļĢ āļ āļģ āļŦ āļ™ āļ” āļ„ āļģ āļš āđ€ āļ§ āļĨ āļģ āļ•āđ‰ āļ­ āļ‡ āđ€āļ›āđ‡ āļ™ āđ„ āļ› āļ• āļģ āļĄāđ€ āļ‡āļ·āđˆ āļ­ āļ™ āđ„ āļ‚ āđ€āļŠāđˆ āļ™ āļĢ āļ° āļ”āļą āļš āļ› āļĢ āļ° āļ– āļĄ āļĻāļķ āļ āļĐ āļģ āļˆāļģāļ™āļ§āļ™āļ„āļģāļšāđ€āļ§āļĨāļģāđ€āļĢāļĩāļĒāļ™āļ—āļĩāđˆāļāļģāļŦāļ™āļ”āļ‚āļķāđ‰āļ™āļ™āļąāđ‰āļ™āļ•āđ‰āļ­āļ‡āđ„āļĄāđˆāļ—āļģāđƒāļŦāđ‰āļ„āļģāļšāđ€āļ§āļĨāļģāđ€āļĢāļĩāļĒāļ™āļŠāļģāļŦāļĢāļąāļšāļāļĨāļļāđˆāļĄāļ›āļĢāļ°āļŠāļšāļāļģāļĢāļ“āđŒ/āļŦāļ™āđˆāļ§āļĒāļĒāđˆāļ­āļĒāļ—āļĩāđˆāļĄāļĩāļ­āļĒāļđāđˆāđ€āļ›āļĨāļĩāđˆ āļĒāļ™āđāļ›āļĨāļ‡āđ„āļ› 6 . āđ€ āļ‚āļĩ āļĒ āļ™ āļ„ āļģ āļ­ āļ˜āļī āļš āļģ āļĒ / āļ„ āļģ āļ­ āļ˜āļī āļš āļģ āļĒ āļĢ āļģ āļĒ āļ§āļī āļŠ āļģ āđƒāļŦāđ‰āđ€āļ›āđ‡ āļ™āđ„āļ›āļ•āļģāļĄāļĢāļđāļ›āđāļšāļšāļ—āļĩāđˆāļāļģāļŦāļ™āļ”āđ„āļ§āđ‰āđƒāļ™āļŦāļĨāļąāļāļŠāļđāļ•āļĢāđāļĄāđˆāļšāļ—āđ‚āļ”āļĒāļĢāļ°āļšāļļāđāļ™āļ§āļāļģāļĢāļˆāļąāļ”āļāļīāļˆāļāļĢāļĢāļĄāļāļģāļĢāđ€āļĢāļĩāļĒāļ™āļāļģāļĢāļŠāļ­āļ™ āđ€āļ™āļ·āđ‰āļ­āļŦāļģāđāļĨāļ°āļˆāļļāļ”āļ›āļĢāļ°āļŠāļ‡āļ„āđŒāļāļģāļĢāđ€āļĢāļĩāļĒāļ™āļĢāļđāđ‰āļ‚āļ­āļ‡āļĢāļģāļĒāļ§āļīāļŠāļģ āļ•āļģāļĄāđāļšāļšāļŸāļ­āļĢāđŒāļĄāļ—āļĩāđˆāļāļģāļŦāļ™āļ”
  • 31.
    āļāļģāļĢāļžāļąāļ’āļ™āļģāļŦāļĨāļąāļāļŠāļđāļ•āļĢ āļŦāļ™āđ‰āļģ 31 7.āļˆāļąāļ”āļ—āļģāđ€āļ­āļāļŠāļģāļĢāļŠāļĩāđ‰āđāļˆāļ‡āļĢāļģāļĒāļĨāļ°āđ€āļ­āļĩāļĒāļ”āļ›āļĢāļ°āļāļ­āļšāļāļģāļĢāļˆāļąāļ”āļ—āļģāļ§āļīāļŠāļģāļŦāļĢāļ·āļ­āļĢāļģāļĒāļ§āļīāļŠāļģāļ—āļĩāđˆāļˆāļąāļ”āļ—āļģāļ‚āļķāđ‰āļ™āđƒāļŦāļĄāđˆ āļ•āļģāļĄāđāļšāļšāļŸāļ­āļĢāđŒāļĄāļ—āļĩāđˆāļāļģāļŦāļ™āļ” āđ‚āļ”āļĒāđƒāļŦāđ‰āļĄāļĩāļĢāļģāļĒāļĨāļ°āđ€āļ­āļĩāļĒāļ”āđ€āļ™āļ·āđ‰āļ­āļŦāļģ āļ›āļĢāļ°āļāļ­āļšāļ”āđ‰āļ§āļĒ 7.1 āđ€āļŦāļ•āļļāļœāļĨāļ„āļ§āļģāļĄāļˆāļģāđ€āļ›āđ‡āļ™ 7.2 āļˆāļļāļ”āļ›āļĢāļ°āļŠāļ‡āļ„āđŒ (āļ‚āļ­āļ‡āļ§āļīāļŠāļģ/āļĢāļģāļĒāļ§āļīāļŠāļģāļ—āļĩāđˆāļˆāļąāļ”āļ—āļģ) 7.3 āļ‚āļ­āļšāļ‚āđˆāļģāļĒāđ€āļ™āļ·āđ‰āļ­āļŦāļģ 7.4 āđāļ™āļ§āļāļģāļĢāļˆāļąāļ”āļāļīāļˆāļāļĢāļĢāļĄāļāļģāļĢāđ€āļĢāļĩāļĒāļ™āļāļģāļĢāļŠāļ­āļ™ 7.5 āļŠāļ·āđˆāļ­āļāļģāļĢāđ€āļĢāļĩāļĒāļ™āļāļģāļĢāļŠāļ­āļ™āļ—āļĩāđˆāļŠāļģāļĄāļģāļĢāļ–āļ™āļģāļĄāļģāđƒāļŠāđ‰āđƒāļ™āļāļģāļĢāļˆāļąāļ”āļāļīāļˆāļāļĢāļĢāļĄāļāļģāļĢāļŠāļ­āļ™ 7.6 āđāļ™āļ§āļāļģāļĢāļ§āļąāļ”āļœāļĨāļ›āļĢāļ°āđ€āļĄāļīāļ™āļœāļĨ 8 . āđƒ āļ™ āļ āļģ āļĢ āđ€ āļŠ āļ™ āļ­ āļ‚ āļ­ āļ­ āļ™āļļ āļĄāļą āļ•āļī āđƒ āļŦāđ‰ āļŠāđˆ āļ‡ āđ€ āļ­ āļ āļŠ āļģ āļĢ āđƒ āļ™ āļ‚āđ‰ āļ­ 6 āđ āļĨ āļ° 7 āđƒ āļŦāđ‰ āđ āļāđˆ āļŦ āļ™āđˆ āļ§ āļĒ āļ‡ āļģ āļ™ āļ—āļĩāđˆ āļ— āļģ āļŦ āļ™āđ‰ āļģ āļ—āļĩāđˆ āļžāļī āļˆ āļģ āļĢ āļ“ āļģ āļ­ āļ™āļļ āļĄāļą āļ•āļī āđ€āļĄāļ·āđˆāļ­āđ„āļ”āđ‰āļĢāļąāļšāļ­āļ™āļļāļĄāļąāļ•āļīāđāļĨāļ°āļāļĢāļ°āļ—āļĢāļ§āļ‡āļĻāļķāļāļĐāļģāļ˜āļīāļāļģāļĢāđƒāļŦāđ‰āđƒāļŠāđ‰āļ„āļģāļ­āļ˜āļīāļšāļģāļĒ/āļ„āļģāļ­āļ˜āļīāļšāļģāļĒāļĢāļģāļĒāļ§āļīāļŠāļģāļ”āļąāļ‡āļāļĨāđˆāļģāļ§āđāļĨāđ‰āļ§āļˆāļķāļ‡āļ™āļģāđ€āļ­āļģāļ„āļģāļ­āļ˜āļīāļšāļģāļĒāļŦāļĢāļ·āļ­āļĢ āļģāļĒ āļ§āļī āļŠ āļģ āļ”āļą āļ‡ āļ āļĨāđˆāļģ āļ§ āļĄ āļģ āļˆāļą āļ” āļ— āļģ āļ āļģ āļĢ āđ€ āļĢāļĩ āļĒ āļ™ āļ āļģ āļĢ āļŠ āļ­ āļ™ āđƒ āļ™ āđ‚ āļĢ āļ‡ āđ€ āļĢāļĩ āļĒ āļ™ āđ āļĨ āļ° āļ•āđ‰ āļ­ āļ‡ āđ„ āļĄāđˆāļĨāļ· āļĄ āļ§āđˆāļģ āđ€āļ™āļ·āđ‰ āļ­āļŦ āļģāļĢāļģāļĒāļ§āļīāļŠ āļģāļ—āļĩāđˆāļ— āļģāļ‚āļķāđ‰ āļ™ āđƒāļŦ āļĄāđˆāļ•āđ‰āļ­āļ‡āđ„āļĄāđˆāđ€āļ›āđ‡ āļ™ āđ€āļ™āļ·āđ‰ āļ­āļŦ āļģāļ—āļĩāđˆ āļ‹āđ‰ āļģāļ‹āđ‰āļ­āļ™ āļāļąāļš āđ€āļ™āļ·āđ‰ āļ­āļŦāļģāļ—āļĩāđˆāļĄāļĩāļ­āļĒāļđāđˆāđāļĨāđ‰āļ§āđƒ āļ™ āđāļĄāđˆāļš āļ— āđ€āļ™āļ·āđ‰ āļ­ āļŦ āļģ āđƒ āļ™ āļ āļĨāļļāđˆāļĄāļ› āļĢ āļ° āļŠ āļš āļ āļģāļĢ āļ“āđŒ /āļĢ āļģāļĒ āļ§āļīāļŠ āļģ/āļ āļĨāļļāđˆāļĄāļ§āļīāļŠ āļģāđ€āļ”āļĩ āļĒ āļ§ āļāļąāļ™ āļŦ āļĢāļ· āļ­ āļ•āđˆāļģāļ‡ āļ āļĨāļļāđˆāļĄāļāļąāļ™ āļāđ‡āļ• āļģ āļĄ āļ”āļąāļ‡āļ™āļąāđ‰āļ™āļ•āđ‰āļ­āļ‡āļ•āļĢāļ§āļˆāļŠāļ­āļšāļĢāļģāļĒāļĨāļ°āđ€āļ­āļĩāļĒāļ”āļ‚āļ­āļ‡āđ€āļ™āļ·āđ‰āļ­āļŦāļģāļāđˆāļ­āļ™āļĨāļ‡āļĄāļ·āļ­āļžāļąāļ’āļ™āļģ āļŠāļģāļŦāļĢāļąāļšāđ€āļāļ“āļ‘āđŒāļ—āļĩāđˆāđƒāļŠāđ‰āđƒāļ™āļāļģāļĢāļžāļīāļˆāļģāļĢāļ“āļģāļ­āļ™āļļāļĄāļąāļ•āļīāļ„āļģāļ­āļ˜āļīāļšāļģāļĒ/āļ„āļģāļ­āļ˜āļīāļšāļģāļĒāļĢāļģāļĒāļ§āļīāļŠāļģāļ—āļĩāđˆāļˆāļąāļ”āļ—āļģāļ›āļĢāļ°āļāļ­āļšāļ”āđ‰āļ§āļĒāđ€āļāļ“āļ‘āđŒāļ•āđˆāļģāļ‡āđ† āļ”āļąāļ‡āļ™āļĩāđ‰ 1. āļŠāļ™āļ­āļ‡āđāļĨāļ°āļŠāļ­āļ”āļ„āļĨāđ‰āļ­āļ‡āļāļąāļšāļŦāļĨāļąāļāļāļģāļĢ āļˆāļļāļ”āļŦāļĄāļģāļĒ āđāļĨāļ°āđ‚āļ„āļĢāļ‡āļŠāļĢāđ‰āļģāļ‡āļ‚āļ­āļ‡āļŦāļĨāļąāļāļŠāļđāļ•āļĢ 2 . āđ€āļ›āđ‡āļ™āļŠāđˆāļ§āļ™āļŦāļ™āļķāđˆāļ‡āļ‚āļ­āļ‡āđ‚āļ„āļĢāļ‡āļŠāļĢāđ‰āļģāļ‡āļ„āļ§āļģāļĄāļĢāļđāđ‰āđƒāļ™āđāļ•āđˆāļĨāļ°āļāļĨāļļāđˆāļĄāļ›āļĢāļ°āļŠāļšāļāļģāļĢāļ“āđŒāļŦāļĢāļ·āļ­āļāļĨāļļāđˆāļĄāļ§āļīāļŠāļģāļ•āļģāļĄāļ—āļĩāđˆāđ‚āļ„āļĢāļ‡āļŠāļĢāđ‰āļģāļ‡āļŦāļĨāļąāļāļŠāļđāļ•āļĢāļ—āļąāđ‰āļ‡ 3 āļĢāļ°āļ”āļąāļšāļāļģāļŦāļ™āļ”āđ„āļ§āđ‰ 3. āļŠāļ­āļ”āļ„āļĨāđ‰āļ­āļ‡āđāļĨāļ°āļŠāļ™āļ­āļ‡āļ•āđˆāļ­āļŠāļ āļģāļžāđ€āļĻāļĢāļĐāļāļāļīāļˆ āļŠāļąāļ‡āļ„āļĄ āđāļĨāļ°āļ„āļ§āļģāļĄāļ•āđ‰āļ­āļ‡āļāļģāļĢāļ‚āļ­āļ‡āļ—āđ‰āļ­āļ‡āļ–āļīāđˆāļ™āļ­āļĒāđˆāļģāļ‡āđāļ—āđ‰āļˆāļĢāļīāļ‡ 4. āļĄāļĩāļ„āļ§āļģāļĄāļŠāļĄāļšāļđāļĢāļ“āđŒāđāļĨāļ°āļ„āļ§āļģāļĄāļžāļĢāđ‰āļ­āļĄāđ€āļžāļĩāļĒāļ‡āļžāļ­āđƒāļ™āļāļģāļĢāļ™āļģāđ„āļ›āđƒāļŠāđ‰āđƒāļ™āļāļģāļĢāđ€āļĢāļĩāļĒāļ™āļāļģāļĢāļŠāļ­āļ™ āļ›āļąāļˆāļˆāļąāļĒ āļāļĢāļ°āļšāļ§āļ™āļāļģāļĢ āļœāļĨāļœāļĨāļīāļ•āđāļĨāļ°āļœāļĨāļāļĢāļ°āļ—āļš 5. āđ€āļ›āđ‡ āļ™ āļœāļĨāļœāļĨāļīāļ•āļˆāļģāļāļāļģāļĢāļ™ āļģāļ‚āđ‰āļ­āļĄāļđāļĨāđƒāļ™ āļĢāļ° āļ”āļąāļšāļ—āđ‰āļ­āļ‡ āļ–āļīāđˆāļ™ āļĄāļģāļžāļąāļ’āļ™ āļģāļāļģāļĢāđ€āļĢāļĩāļĒāļ™ āļāļģāļĢāļŠāļ­āļ™ āļ—āļąāđ‰āļ‡āđƒāļ™āļ”āđ‰āļģāļ™āļŦāļĨāļąāļāļŠāļđāļ•āļĢ āļŠāļ·āđˆāļ­āļāļģāļĢāđ€āļĢāļĩāļĒāļ™āļāļģāļĢāļŠāļ­āļ™ āđāļĨāļ°āđ€āļ—āļ„āļ™āļīāļ„āļāļģāļĢāļŠāļ­āļ™ 6. āđ„āļĄāđˆāđ€āļ›āđ‡āļ™āđ€āļ™āļ·āđ‰āļ­āļŦāļģāļ§āļīāļŠāļģ/āļĢāļģāļĒāļ§āļīāļŠāļģāļ—āļĩāđˆāļ‹āđ‰āļģāļ‹āđ‰āļ­āļ™āļāļąāļšāđ€āļ™āļ·āđ‰āļ­āļŦāļģāļ§āļīāļŠāļģāļŦāļĢāļ·āļ­āļĢāļģāļĒāļ§āļīāļŠāļģāļ—āļĩāđˆāļĄāļĩāļ­āļĒāļđāđˆāđƒāļ™āļŦāļĨāļąāļāļŠāļđāļ•āļĢāđāļāļ™āļāļĨāļģāļ‡
  • 32.
    āļāļģāļĢāļžāļąāļ’āļ™āļģāļŦāļĨāļąāļāļŠāļđāļ•āļĢ āļŦāļ™āđ‰āļģ 32 7.āđ„āļĄāđˆāļĄāļĩāđ€āļ™āļ·āđ‰āļ­āļŦāļģāļ—āļĩāđˆāļāļĨāđˆāļģāļ§āļĄāļģāđ‚āļ”āļĒāļ•āļĢāļ‡āļāļąāļšāļžāļģāļ”āļžāļīāļ‡āđƒāļ™āļĨāļąāļāļĐāļ“āļ°āļ—āļĩāđˆāļĨāļšāļŦāļĨāļđāđˆāļŠāļ–āļģāļšāļąāļ™āļŠāļģāļ•āļī āļĻāļģāļŠāļ™ āļģ āļžāļĢāļ°āļĄāļŦāļģāļāļĐāļąāļ•āļĢāļīāļĒāđŒ āđ„āļĄāđˆāļ‚āļąāļ”āļ•āđˆāļ­āļŦāļĨāļąāļāļāļģāļĢāļ›āļāļ„āļĢāļ­āļ‡āļĢāļ°āļšāļšāļ›āļĢāļ°āļŠ āļģāļ˜āļī āļ›āđ„āļ•āļĒ āđ„āļĄāđˆāļ‚āļąāļ”āļāļąāļšāļŦāļĨāļąāļāļĻāļĩāļĨāļ˜āļĢāļĢāļĄāļ­āļąāļ™ āļ”āļĩ āđāļĨāļ°āđ„āļĄāđˆāļāļĢāļ°āļ—āļšāļāļĢāļ°āđ€āļ—āļ·āļ­āļ™āļ•āđˆāļ­āļ„āļ§āļģāļĄāļĄāļąāđˆāļ™āļ„āļ‡āļ‚āļ­āļ‡āļŠāļģāļ•āļī 8 . āļĄāļĩ āļĢāļđ āļ› āđ āļš āļš āđ āļĨ āļ° āļ§āļī āļ˜āļĩ āļ āļģ āļĢ āđ€ āļ‚āļĩ āļĒ āļ™ āļŠ āļ­ āļ” āļ„ āļĨāđ‰ āļ­ āļ‡ āđāļĨāļ°āđ€āļ›āđ‡āļ™āđ„āļ›āļ•āļģāļĄāļ—āļĩāđˆāļŦāļĨāļąāļāļŠāļđāļ•āļĢāļ‚āļ­āļ‡āļāļĢāļ°āļ—āļĢāļ§āļ‡āļĻāļķāļāļĐāļģāļ˜āļīāļāļģāļĢāļāļģāļŦāļ™āļ” āļˆāļģāļāļĢāļđāļ›āđāļšāļšāļāļģāļĢāļžāļąāļ’āļ™ āļģāļŦāļĨāļąāļāļŠāļđ āļ•āļĢāļ”āđ‰āļ§āļĒāļāļģāļĢāļ›āļĢāļąāļšāļāļīāļˆāļāļĢāļĢāļĄ āļ›āļĢāļąāļšāđ€āļ™āļ·āđ‰ āļ­āļŦāļģ āļ›āļĢāļąāļšāļ›āļĢāļļāļ‡āļŠāļ·āđˆ āļ­ āđ āļĨ āļ° āđ€ āļžāļīāđˆ āļĄ āđ€ āļ•āļī āļĄ āļĢ āļģ āļĒ āļ§āļī āļŠ āļģ āļ”āļą āļ‡ āļ āļĨāđˆ āļģ āļ§ āļĄ āļģ āđ āļĨāđ‰ āļ§ āļāļĢāļĄāļ§āļīāļŠāļģāļāļģāļĢāđ„āļ”āđ‰āļāļģāļŦ āļ™āļ”āļ‚āļąāđ‰āļ™āļ•āļ­āļ™āļāļģāļĢāļ”āļģāđ€āļ™āļī āļ™āļāļģāļĢāļžāļąāļ’āļ™ āļģāļŦāļĨāļąāļāļŠāļđāļ•āļĢāļ•āļģāļĄāļ„āļ§āļģāļĄāļ•āđ‰āļ­āļ‡āļāļģāļĢāļ‚āļ­āļ‡āļ—āđ‰āļ­āļ‡āļ–āļīāđˆāļ™ āđāļĨāļ°āļ›āļĢāļąāļšāļ›āļĢāļļāļ‡āđāļšāļšāļāļģāļĢāļžāļąāļ’āļ™āļģāļŦāļĨāļąāļāļŠāļđāļ•āļĢāļ”āđ‰āļ§āļĒāļāļģāļĢāđ€āļžāļīāđˆāļĄāļāļīāļˆāļāļĢāļĢāļĄāļāļģāļĢāļˆāļąāļ”āļ—āļģāļŠāļ·āđˆāļ­āđƒāļŦāļĄāđˆāđ€āļžāļīāđˆāļĄāđ€āļ•āļīāļĄāļ‚āļķāđ‰āļ™āļĄāļģāļ‹āļķāđˆāļ‡āļ‚āļąāđ‰āļ™āļ•āļ­āļ™āđƒāļ™āļāļģāļĢāļžāļąāļ’ āļ™āļģāļŦāļĨāļąāļāļŠāļđāļ•āļĢāļ•āļģāļĄāļ„āļ§āļģāļĄāļ•āđ‰āļ­āļ‡āļāļģāļĢāļ‚āļ­āļ‡āļ—āđ‰āļ­āļ‡āļ–āļīāđˆāļ™ (āļāļĢāļĄāļ§āļīāļŠāļģāļāļģāļĢ āļāļĢāļ°āļ—āļĢāļ§āļ‡āļĻāļķāļāļĐāļģāļ˜āļīāļāļģāļĢ, 2543: 4-6) āļĄāļĩāļ”āļąāļ‡āļ™āļĩāđ‰ 1. āļĻāļķāļāļĐāļģāļ§āļīāđ€āļ„āļĢāļģāļ°āļŦāđŒāļ‚āđ‰āļ­āļĄāļđāļĨāļžāļ·āđ‰āļ™āļāļģāļ™āđƒāļ™āđ€āļĢāļ·āđˆāļ­āļ‡āļ•āđˆāļģāļ‡āđ† āđ€āļŠāđˆāļ™ 1.1 āļ”āđ‰āļģāļ™āļāļģāļĢāļĻāļķāļāļĐāļģ 1.2 āļ”āđ‰āļģāļ™āđ€āļĻāļĢāļĐāļāļāļīāļˆ 1.3 āļ”āđ‰āļģāļ™āļŠāļąāļ‡āļ„āļĄāļ§āļąāļ’āļ™āļ˜āļĢāļĢāļĄ 1.4 āļ”āđ‰āļģāļ™āļŠāļīāđˆāļ‡āđāļ§āļ”āļĨāđ‰āļ­āļĄ 1.5 āļ”āđ‰āļģāļ™āļāļģāļĢāļŠāļ·āđˆāļ­āļŠāļģāļĢ/āļ„āļĄāļ™āļģāļ„āļĄ 1.6 āļ”āđ‰āļģāļ™āļ›āļĢāļ°āļŠāļģāļāļĢ 2. āļĻāļķāļāļĐāļģāļ§āļīāđ€āļ„āļĢāļģāļ°āļŦāđŒāļŦāļĨāļąāļāļŠāļđāļ•āļĢāđƒāļ™āļ”āđ‰āļģāļ™āļ•āđˆāļģāļ‡āđ† āļ”āļąāļ‡āļ™āļĩāđ‰ 2.1 āļŦāļĨāļąāļāļāļģāļĢ āļˆāļļāļ”āļŦāļĄāļģāļĒ āđāļĨāļ°āđ‚āļ„āļĢāļ‡āļŠāļĢāđ‰āļģāļ‡ 2.2 āļˆāļļāļ”āļ›āļĢāļ°āļŠāļ‡āļ„āđŒāđāļĨāļ°āļ„āļģāļ­āļ˜āļīāļšāļģāļĒāļĢāļģāļĒāļ§āļīāļŠāļģ 3. āļ§āļģāļ‡āđāļœāļ™āđāļĨāļ°āļˆāļąāļ”āļ—āļģāļŦāļĨāļąāļāļŠāļđāļ•āļĢāļ•āļģāļĄāļ„āļ§āļģāļĄāļ•āđ‰āļ­āļ‡āļāļģāļĢāļ‚āļ­āļ‡āļ—āđ‰āļ­āļ‡āļ–āļīāđˆāļ™āđƒāļ™āļĨāļąāļāļĐāļ“āļ°āļ•āđˆāļģāļ‡āđ† āđ€āļŠāđˆāļ™ 3.1 āļāļģāļĢāļ›āļĢāļąāļšāļāļīāļˆāļāļĢāļĢāļĄāļāļģāļĢāđ€āļĢāļĩāļĒāļ™āļāļģāļĢāļŠāļ­āļ™ 3.2 āļāļģāļĢāļ›āļĢāļąāļšāļĢāļģāļĒāļĨāļ°āđ€āļ­āļĩāļĒāļ”āđ€āļ™āļ·āđ‰āļ­āļŦāļģ 3.3 āļ›āļĢāļąāļšāļ›āļĢāļļāļ‡ āđāļĨāļ°/āļŦāļĢāļ·āļ­āđ€āļĨāļ·āļ­āļāđƒāļŠāđ‰āļŠāļ·āđˆāļ­āļāļģāļĢāđ€āļĢāļĩāļĒāļ™āļāļģāļĢāļŠāļ­āļ™ 3.4 āļˆāļąāļ”āļ—āļģāļŠāļ·āđˆāļ­āļāļģāļĢāđ€āļĢāļĩāļĒāļ™āļ‚āļķāđ‰āļ™āđƒāļŦāļĄāđˆ 3.5 āļˆāļąāļ”āļ—āļģāļ„āļģāļ­āļ˜āļīāļšāļģāļĒāđāļĨāļ°āļĢāļģāļĒāļ§āļīāļŠāļģāđ€āļžāļīāđˆāļĄāđ€āļ•āļīāļĄ 4. āļāļģāļŦāļ™āļ”āđāļ™āļ§āļ—āļģāļ‡āļāļģāļĢāļˆāļąāļ”āļāļģāļĢāđ€āļĢāļĩāļĒāļ™āļĢāļđāđ‰ 5. āļˆāļąāļ”āļ—āļģāđāļœāļ™āļāļģāļĢāļŠāļ­āļ™
  • 33.
    āļāļģāļĢāļžāļąāļ’āļ™āļģāļŦāļĨāļąāļāļŠāļđāļ•āļĢ āļŦāļ™āđ‰āļģ 33 āļāļģāļĢāļžāļąāļ’āļ™ āļģāļŦ āļĨāļąāļāļŠāļđ āļ• āļĢāļ•āļģāļĄāļ„ āļ§āļģāļĄ āļ•āđ‰āļ­ āļ‡ āļ āļģāļĢāļ‚ āļ­āļ‡ āļ—āđ‰āļ­ āļ‡ āļ–āļīāđˆāļ™ āđƒ āļ™ āļĨāļąāļāļĐ āļ“ āļ° āļ—āļĩāđˆ 3.1-3.4 āļŠ āļ– āļģ āļ™ āļĻāļķ āļ āļĐ āļģ āđ„ āļĄāđˆāļˆ āļģ āđ€āļ›āđ‡ āļ™ āļ• āļ­ āļ‡ āļ‚ āļ­ āļ­ āļ™āļļ āļĄāļąāļ•āļī /āļ‚ āļ­ āļ­ āļ™āļļ āļ āļģ āļ• āļˆ āļģāļ āļ āļĢ āļ° āļ— āļĢ āļ§ āļ‡ āļĻāļķ āļ āļĐ āļģ āļ˜āļī āļ āļģ āļĢ āļŠ āļ–āļģāļ™ āļĻāļķāļ āļĐ āļģāļŠ āļģāļĄāļģāļĢāļ– āļ” āļģāđ€āļ™āļī āļ™ āļˆāļąāļ”āļ— āļģāļ„ āļģāļ­āļ˜āļī āļš āļģāļĒ āļŦ āļĢāļ· āļ­ āļ„ āļģāļ­ āļ˜āļī āļš āļģāļĒāļĢāļģāļĒāļ§āļīāļŠ āļģāļ‚āļķāđ‰ āļ™ āļĄ āļģāđƒ āļŦ āļĄāđˆāđ āļĨāđ‰āļ§ āļŠāļ–āļģāļ™āļĻāļķāļāļĐāļģāļˆāļ°āļ•āđ‰āļ­āļ‡āļ”āļģāđ€āļ™āļīāļ™āļāļģāļĢāđ€āļŠāļ™āļ­āđƒāļ™āļāļĢāļ°āļ—āļĢāļ§āļ‡āļĻāļķāļāļĐāļģāļ˜āļīāļāļģāļĢāļŦāļĢāļ·āļ­āļœāļđāđ‰āļ—āļĩāđˆāđ„āļ”āđ‰āļĢāļąāļšāļāļģāļĢāļ­āļ™āļļāļĄāļąāļ•āļīāđāļĨāļ°āļāļĢāļ°āļ—āļĢāļ§āļ‡āļĻāļķāļāļĐāļģāļ˜āļīāļāļģāļĢāļ›āļĢ āļ°āļāļģāļĻāđƒāļŦāđ‰āđƒāļŠāđ‰āđ„āļ”āđ‰āđāļĨāđ‰āļ§āļˆāļķāļ‡āļˆāļ°āļŠāļģāļĄāļģāļĢāļ–āļ™āļģāđ„āļ›āđƒāļŠāđ‰āđƒāļ™āļāļģāļĢāļˆāļąāļ”āļāļģāļĢāđ€āļĢāļĩāļĒāļ™āļāļģāļĢāļŠāļ­āļ™āđƒāļ™āļŠāļ–āļģāļ™āļĻāļķāļāļĐāļģāđ„āļ”āđ‰ āļ”āļąāļ‡āļ āļģāļžāļ›āļĢāļ°āļāļ­āļš 10āļ”āļąāļ‡āļ™āļĩāđ‰ āļ§āļīāđ€āļ„āļĢāļģāļ°āļŦāđŒāļŠāļ āļģāļžāđāļĨāļ°āļ„āļ§āļģāļĄāļ•āđ‰āļ­āļ‡āļāļģāļĢ āļŠāļļāļĄāļŠ āļ™ āļŠāļ–āļģāļ™āļĻāļķāļāļĐ āļģ āļ„āļĢāļđ āļ§āļīāđ€āļ„āļĢāļģāļ°āļŦāđŒāļŦāļĨāļąāļāļŠāļđāļ•āļĢ (āļāļīāļˆāļāļĢāļĢāļĄ/āđ€āļ™āļ·āđ‰āļ­āļŦāļģ/āļˆāļļāļ”āļ›āļĢāļ°āļŠāļ‡āļ„āđŒ ) āļāļģāļŦāļ™āļ”āđāļ™āļ§āļ—āļģāļ‡āļžāļąāļ’āļ™ āļģāļŦāļĨāļąāļāļŠāļđāļ•āļĢ āļ›āļĢāļąāļšāļāļīāļˆāļāļĢāļĢāļĄ āļ›āļĢāļąāļšāđ€āļ™āļ·āđ‰āļ­āļŦāļģ āļ›āļĢāļąāļšāļ›āļĢāļļāļ‡āļŠāļ·āđˆāļ­ āļˆāļąāļ”āļ—āļģāļŠāļ·āđˆāļ­ āđ€āļžāļīāđˆāļĄāđ€āļ•āļīāļĄāļĢāļģāļĒāļ§āļīāļŠāļģ āļāļģāļŦāļ™āļ”āđāļ™āļ§āļ—āļģāļ‡āļˆāļąāļ”āļāļģ āļĢāđ€āļĢāļĩāļĒāļ™āļĢāļđāđ‰ āļˆāļąāļ”āļ—āļģāđāļœāļ™āļāļģāļĢāļŠāļ­āļ™
  • 34.
    āļāļģāļĢāļžāļąāļ’āļ™āļģāļŦāļĨāļąāļāļŠāļđāļ•āļĢ āļŦāļ™āđ‰āļģ 34 5.2.2āļĢāļđāļ›āđāļšāļšāļāļēāļĢāļžāļąāļ’āļ™āļēāļŦāļĨāļąāļāļŠāļđāļ•āļĢāļ‚āļ­āļ‡āļāļĢāļĄāļāļēāļĢāļĻāļķāļāļĐāļēāļ™āļ­āļāđ‚āļĢāļ‡āđ€āļĢāļĩāļĒāļ™ āļ āļĢ āļĄ āļ āļģ āļĢ āļĻāļķ āļ āļĐ āļģ āļ™ āļ­ āļ āđ‚ āļĢ āļ‡ āđ€ āļĢāļĩ āļĒ āļ™ āļ āļĢ āļ° āļ— āļĢ āļ§ āļ‡ āļĻāļķ āļ āļĐ āļģ āļ˜āļī āļ āļģ āļĢ ( 2541 : 2) āđ€āļ›āļīāļ”āđ‚āļ­āļāļģāļŠāđƒāļŦāđ‰āļŠāļ–āļģāļ™āļĻāļķāļāļĐāļģāļžāļąāļ’āļ™āļģāļŦāļĨāļąāļāļŠāļđāļ•āļĢāđ„āļ”āđ‰āđ€āļ­āļ‡ āđ‚āļ”āļĒāļžāļąāļ’āļ™āļģ “āļŦāļĨāļąāļāļŠāļđāļ•āļĢāļ—āđ‰āļ­āļ‡āļ–āļīāđˆāļ™â€ āđāļĨāļ°āđƒāļŦāđ‰āļ„āļ§āļģāļĄāļŦāļĄāļģāļĒāļ§āđˆāļģ āđ€āļ›āđ‡āļ™āļŦāļĨāļąāļāļŠāļđāļ•āļĢāļ—āļĩāđˆāļŠāļĢāđ‰āļģāļ‡āļ‚āļķāđ‰āļ™āļˆāļģāļāļŠāļ āļģāļžāļ›āļąāļāļŦāļģāđāļĨāļ°āļ„āļ§āļģāļĄāļ•āđ‰āļ­āļ‡āļāļģāļĢāļ‚āļ­āļ‡āļœāļđāđ‰āđ€āļĢāļĩāļĒāļ™āļŦāļĢāļ·āļ­āļŠāļĢāđ‰āļģāļ‡āļˆāļģāļāļŦāļĨāļąāļāļŠāļđāļ•āļĢāđāļāļ™āļāļĨāļģāļ‡āļ—āļĩāđˆāļ›āļĢāļąāļšāđƒ āļŦāđ‰ āđ€ āļ‚āđ‰ āļģ āļāļą āļš āļŠ āļ  āļģ āļž āļŠāļĩ āļ§āļī āļ• āļˆ āļĢāļī āļ‡ āļ‚ āļ­ āļ‡ āļœāļđāđ‰ āđ€ āļĢāļĩ āļĒ āļ™ āļ• āļģ āļĄ āļ—āđ‰ āļ­ āļ‡ āļ–āļīāđˆ āļ™ āļ•āđˆ āļģ āļ‡ āđ† āļŦāļĢāļ·āļ­āļŠāļĢāđ‰āļģāļ‡āļˆāļģāļāđ€āļŦāļ•āļļāļāļģāļĢāļ“āđŒāļ—āļĩāđˆāđ€āļāļīāļ”āļ‚āļķāđ‰āļ™āđƒāļ™āļ›āļąāļˆāļˆāļļāļšāļąāļ™āļ—āļĩāđˆāļĄāļĩāļœāļĨāļāļĢāļ°āļ—āļšāļ•āđˆāļ­āļœāļđāđ‰āđ€āļĢāļĩāļĒāļ™ āļŦāļĨāļąāļāļŠāļđāļ•āļĢāļ—āđ‰āļ­āļ‡āļ–āļīāđˆāļ™āļĄāļĩāļ„āļ§āļģāļĄāļŠāļ­āļ”āļ„āļĨāđ‰āļ­āļ‡ āđ€āļŦ āļĄāļģāļ°āļŠāļĄāļāļąāļšāļŠāļ  āļģāļž āđ€āļĻāļĢāļĐāļāļāļīāļˆāđāļĨāļ° āļŠāļąāļ‡āļ„āļĄāļ‚āļ­āļ‡āļ—āđ‰āļ­āļ‡āļ–āļīāđˆāļ™ āļ™āļąāđ‰ āļ™ āđ† āđ€āļ™āđ‰ āļ™ āļāļģāļĢāđ€āļĢāļĩāļĒāļ™ āļĢāļđāđ‰āļŠāļĩāļ§āļīāļ•āļ‚āļ­āļ‡ āļ•āļ™ āđ€āļ­āļ‡ āļ›āļĢāļąāļšāļ•āļ™āđ€āļ­āļ‡āđƒāļŦāđ‰āļ—āļąāļ™āļāļąāļšāļāļģāļĢāđ€āļ›āļĨāļĩāđˆāļĒāļ™āđāļ›āļĨāļ‡āļ‚āļ­āļ‡āļ§āļīāļ—āļĒāļģāļāļģāļĢ āļāļģāļĢāđƒāļŠāđ‰āđ€āļ—āļ„āđ‚āļ™āđ‚āļĨāļĒāļĩāđāļĨāļ°āļ‚āđˆāļģāļ§āļŠāļģāļĢāļ‚āđ‰āļ­āļĄāļđāļĨāđƒāļ™āļāļģāļĢāđ€āļĢāļĩāļĒāļ™āļĢāļđāđ‰āļ•āđˆāļģāļ‡āđ† āļœāļđāđ‰āđ€āļĢāļĩāļĒāļ™āđ„āļ”āđ‰āđ€āļĢāļĩāļĒāļ™āļĢāļđāđ‰āļ•āļģāļĄāļŠāļ āļģāļžāļŠāļĩāļ§āļīāļ•āļˆāļĢāļīāļ‡āļ‚āļ­āļ‡āļ•āļ™āđ€āļ­āļ‡ āļŠāļģāļĄāļģāļĢāļ–āļ™āļģāđ€āļ­āļģāļ„āļ§āļģāļĄāļĢāļđāđ‰āđ„āļ›āđƒāļŠāđ‰āđƒāļ™āļāļģāļĢāļžāļąāļ’āļ™āļģāļ•āļ™āđ€āļ­āļ‡ āļžāļąāļ’āļ™āļģāļ­āļģāļŠāļĩāļž āļžāļąāļ’āļ™āļģāđ€āļĻāļĢāļĐāļāļāļīāļˆ āđāļĨāļ°āļŠāļąāļ‡āļ„āļĄāļ‚āļ­āļ‡āļ„āļĢāļ­āļšāļ„āļĢāļąāļ§āđāļĨāļ°āļ—āđ‰āļ­āļ‡āļ–āļīāđˆāļ™āđ„āļ”āđ‰ āļĢāļđāļ›āđāļšāļšāļāļģāļĢāļžāļąāļ’āļ™āļģāļŦāļĨāļąāļāļŠāļđāļ•āļĢāļ‚āļ­āļ‡āļāļĢāļĄāļāļģāļĢāļĻāļķāļāļĐāļģāļ™āļ­āļāđ‚āļĢāļ‡āđ€āļĢāļĩāļĒāļ™āļ—āļĩāđˆāļ™āļģāļŦāļĨāļąāļāļŠāļđāļ•āļĢāđāļāļ™āļāļĨāļģāļ‡āļĄāļģāļ›āļĢāļąāļšāđƒāļŦāđ‰āđ€āļ‚āđ‰āļģāļāļąāļš āļŠāļ āļģāļžāļ‚āļ­āļ‡āļœāļđāđ‰āđ€āļĢāļĩāļĒāļ™ āļ‹āļķāđˆāļ‡āđāļ•āļāļ•āđˆāļģāļ‡āđ„āļ›āļ•āļģāļĄāļ—āđ‰āļ­āļ‡āļ–āļīāđˆāļ™āļ•āđˆāļģāļ‡āđ† āļĄāļĩāļ‚āļąāđ‰āļ™āļ•āļ­āļ™āļāļģāļĢāļ”āļģāđ€āļ™āļīāļ™āļāļģāļĢāļ”āļąāļ‡āļ™āļĩāđ‰ āļ‚āļąāđ‰āļ™āļ•āļ­āļ™āļ—āļĩāđˆ 1āļāļēāļĢāļ§āļīāđ€āļ„āļĢāļēāļ°āļŦāđŒāļŦāļĨāļąāļāļŠāļđāļ•āļĢāđāļāļ™āļāļĨāļēāļ‡āļ—āļĩāđˆāļŠāļąāļĄāļžāļąāļ™āļ˜āđŒāļāļąāļšāļŠāļ āļēāļžāļ›āļąāļāļŦāļēāļ‚āļ­āļ‡āļŠāļļāļĄāļŠāļ™ āļ āļģ āļĢ āļ§āļī āđ€ āļ„ āļĢ āļģ āļ° āļŦāđŒ āļŦ āļĨāļą āļ āļŠāļđ āļ• āļĢ āđ āļ āļ™ āļ āļĨ āļģ āļ‡ āļ„āļĢāļđāđāļĨāļ°āļœāļđāđ‰āđ€āļĢāļĩāļĒāļ™ āļ•āđ‰āļ­āļ‡ āļĢāđˆāļ§āļĄāļāļąāļ™ āļĻāļķāļāļĐāļģāļŦ āļĨāļąāļāļŠāļđ āļ•āļĢāđāļāļ™ āļāļĨāļģāļ‡āļ—āļĩāđˆāļāļĢāļĄāļāļģāļĢāļĻāļķāļāļĐāļģāļ™ āļ­āļāđ‚āļĢāļ‡ āđ€āļĢāļĩāļĒāļ™ āļŠāļĢāđ‰āļģāļ‡āļ‚āļķāđ‰ āļ™ āļ āļģ āļŦ āļ™ āļ” āļŦ āļĄ āļ§ āļ” āļ§āļī āļŠ āļģ āļ•āđˆ āļģ āļ‡ āđ† āļ—āļĩāđˆ āļœāļđāđ‰ āđ€ āļĢāļĩ āļĒ āļ™ āđ āļ•āđˆ āļĨ āļ° āļĢ āļ° āļ”āļą āļš āļ•āđ‰ āļ­ āļ‡ āđ€ āļĢāļĩ āļĒ āļ™ āđ€āļ™āļ·āđ‰ āļ­āļŦāļģāļŦāļĨāļąāļāļŠāļđāļ•āļĢāđāļāļ™ āļāļĨāļģāļ‡āļ—āļĩāđˆāļāļģāļŦāļ™ āļ”āđ€āļ›āđ‡ āļ™āđ€āļ™āļ·āđ‰āļ­āļŦ āļģāļāļĨāļģāļ‡āļ—āļąāđˆāļ§āđ„āļ›āļ•āļģāļĄāļŦāļĨāļąāļāļ—āļĪāļĐāļŽāļĩāļ‚āļ­āļ‡āļŦāļĄāļ§āļ”āļ§āļīāļŠāļģāļ™āļąāđ‰āļ™ āđ† āļĻāļķāļāļĐāļģāļĢāļģāļĒāļĨāļ°āđ€āļ­āļĩāļĒāļ”āļ‚āļ­āļ‡āđāļ•āđˆāļĨāļ°āļŦāļĄāļ§āļ”āļ§āļīāļŠāļģ āļ§āļīāđ€āļ„āļĢāļģāļ°āļŦāđŒāļŦāļąāļ§āļ‚āđ‰āļ­āļ‚āļ­āļ‡āđ€āļ™āļ·āđ‰āļ­āļŦāļģāļ”āļąāļ‡āļ™āļĩāđ‰ 1.1 āļĻāļķāļāļĐāļģāļŦāļĨāļąāļāļŠāļđāļ•āļĢāđāļāļ™āļāļĨāļģāļ‡āđƒāļ™āļĢāļ°āļ”āļąāļšāļ—āļĩāđˆāļ™āļģāļĄāļģāļˆāļąāļ”āļāļģāļĢāđ€āļĢāļĩāļĒāļ™āļāļģāļĢāļŠāļ­āļ™ (āļ›āļĢāļ°āļ–āļĄ āļĄāļąāļ˜āļĒāļĄāļ•āđ‰āļ™ āļĄāļąāļ˜āļĒāļĄāļ›āļĨāļģāļĒ āļ—āļļāļāļŦāļĄāļ§āļ”āļ§āļīāļŠāļģ) āļœāļđāđ‰āđ€āļĢāļĩāļĒāļ™ āļ āļģāļžāļ›āļĢāļ°āļāļ­āļš 10 āļĢāļđāļ›āđāļšāļšāļāļģāļĢāļžāļąāļ’āļ™āļģāļŦāļĨāļąāļāļŠāļđāļ•āļĢāļ‚āļ­āļ‡āļāļĢāļĄāļ§āļīāļŠāļģāļāļģāļĢ (āļāļĢāļĄāļ§āļīāļŠāļģāļāļģāļĢ āļāļĢāļ°āļ—āļĢāļ§āļ‡āļĻāļķāļāļĐāļģāļ˜āļīāļāļģāļĢ , 2543 :6 )
  • 35.
    āļāļģāļĢāļžāļąāļ’āļ™āļģāļŦāļĨāļąāļāļŠāļđāļ•āļĢ āļŦāļ™āđ‰āļģ 35 1. 2 āļ§āļīāđ€āļ„āļĢāļģāļ°āļŦāđŒāļŦāļąāļ§āļ‚āđ‰āļ­āđ€āļ™āļ·āđ‰āļ­āļŦāļģāļ—āļĩāđˆāļ•āđ‰āļ­āļ‡āļžāļąāļ’āļ™āļģāđ€āļ›āđ‡āļ™āļŦāļĨāļąāļāļŠāļđāļ•āļĢāļ—āđ‰āļ­āļ‡āļ–āļīāđˆāļ™āļ•āļģāļĄāļŠāļ āļģāļžāļ›āļąāļāļŦāļģāļ‚āļ­āļ‡āļŠāļļāļĄāļŠāļ™āļ—āļĩāđˆāļŠāļģāļĢāļ§āļˆāļĄāļģāđāļĨāđ‰āļ§ āđāļĨāļ°āļŠāļ­āļ”āļ„āļĨāđ‰āļ­āļ‡āļāļąāļšāļ§āļīāļ–āļĩāļŠāļĩāļ§āļīāļ•āļ‚āļ­āļ‡āļ—āđ‰āļ­āļ‡āļ–āļīāđˆāļ™ 1 . 3 āļžāļīāļˆāļģāļĢāļ“āļģāļŦāļąāļ§āļ‚āđ‰āļ­āđ€āļ™āļ·āđ‰āļ­āļŦāļģāđƒāļ™āļŦāļĄāļ§āļ”āļ§āļīāļŠāļģāļ­āļ·āđˆāļ™āļ—āļĩāđˆāđ€āļāļĩāđˆāļĒāļ§āļ‚āđ‰āļ­āļ‡āļ™āļģāļĄāļģāļˆāļąāļ”āļŦāļĄāļ§āļ”āļŦāļĄāļđāđˆāļ”āđ‰āļ§āļĒāļāļąāļ™āđƒāļ™āļĨāļąāļāļĐāļ“āļ°āļšāļđāļĢāļ“āļģāļāļģāļĢāđ€āļ™āļ·āđ‰āļ­āļŦāļģ āļ‚āļąāđ‰āļ™āļ•āļ­āļ™āļ—āļĩāđˆ 2āļāļēāļĢāļˆāļąāļ”āļŦāļĄāļ§āļ”āļŦāļĄāļđāđˆāļŠāļ āļēāļžāļ›āļąāļāļŦāļēāđāļĨāļ°āļ„āļ§āļēāļĄāļ•āđ‰āļ­āļ‡āļāļēāļĢāļ—āļĩāđˆāļŠāđˆāļ‡āļœāļĨāļ•āđˆāļ­āļœāļđāđ‰āđ€āļĢāļĩāļĒāļ™ āļ™āļģāļŠāļ āļģāļžāļ›āļąāļāļŦāļģāđāļĨāļ°āļ„āļ§āļģāļĄāļ•āđ‰āļ­āļ‡āļāļģāļĢāļ—āļĩāđˆāļŠāļģāļĢāļ§āļˆāđāļĨāļ°āļ§āļīāđ€āļ„āļĢāļģāļ°āļŦāđŒāđāļĨāđ‰āļ§āļĄāļģāļžāļīāļˆāļģāļĢāļ“āļģāļĢāđˆāļ§āļĄāļāļąāļšāļŦāļąāļ§āļ‚āđ‰āļ­āđ€āļ™āļ·āđ‰āļ­āļŦāļģ āļŦāļĄāļ§āļ”āļ§āļīāļŠāļģāđƒāļ”āļ§āļīāļŠāļģāļŦāļ™āļķāđˆāļ‡āļ•āļģāļĄāļŦāļĨāļąāļāļŠāļđāļ•āļĢāļ—āļĩāđˆāļāļģāļŦāļ™āļ”āđ€āļ›āđ‡āļ™āļŦāļĄāļ§āļ”āļ§āļīāļŠāļģāđāļāļ™āđƒāļ™āļāļģāļĢāļžāļąāļ’āļ™āļģāđ€āļ›āđ‡āļ™āļŦāļĨāļąāļāļŠāļđāļ•āļĢāđ‚āļĢāļ‡āđ€āļĢāļĩāļĒāļ™āđāļĨāđ‰āļ§āļˆāļąāļ”āļŦāļĄāļ§ āļ”āļŦāļĄāļđāđˆāļ‚āļ­āļ‡āđ€āļ™āļ·āđ‰āļ­āļŦāļģāļ—āļĩāđˆāļŠāļ­āļ”āļ„āļĨāđ‰āļ­āļ‡āļāļąāļšāļŠāļ āļģāļžāļ›āļąāļāļŦāļģāđāļĨāļ°āļ„āļ§āļģāļĄāļ•āđ‰āļ­āļ‡āļāļģāļĢāļŦāļĨāļąāļ‡āļˆāļģāļāļ™āļąāđ‰āļ™āļˆāļąāļ”āļĨāļģāļ”āļąāļšāļ„āļ§āļģāļĄāļŠāļģāļ„āļąāļāļ•āļģāļĄāļŠāļ āļģāļžāļ›āļąāļāļŦāļģ āļ‚āļ­āļ‡āļ—āđ‰āļ­āļ‡āļ–āļīāđˆāļ™āļ—āļĩāđˆāļžāļš āļ‚āļąāđ‰āļ™āļ•āļ­āļ™āļ—āļĩāđˆ 3āļāļēāļĢāđ€āļ‚āļĩāļĒāļ™āđāļœāļ™āļāļēāļĢāļŠāļ­āļ™āđ‚āļ”āļĒāļ”āļēāđ€āļ™āļīāļ™āļāļēāļĢāļ”āļąāļ‡āļ™āļĩāđ‰ 3.1 āļāļģāļĢāļāļģāļŦāļ™āļ”āļŦāļąāļ§āļ‚āđ‰āļ­āļ›āļąāļāļŦāļģ (theme) āļŦāļąāļ§āļ‚āđ‰āļ­āđ€āļ™āļ·āđ‰āļ­āļŦāļģāļ‚āļ­āļ‡āļāļģāļĢāđ€āļĢāļĩāļĒāļ™āļāļģāļĢāļŠāļ­āļ™ 3.2 āļ āļģ āļĢ āđ€ āļ‚āļĩ āļĒ āļ™ āļŠ āļģ āļĢ āļ° āļŠ āļģ āļ„āļą āļ ( concept) āđ€ āļ›āđ‡ āļ™ āļš āļ— āļŠ āļĢāļļ āļ› āđƒ āļˆ āļ„ āļ§ āļģ āļĄ āļŠ āļģ āļ„āļą āļ āļ‚ āļ­ āļ‡ āđ€ āļĢāļ·āđˆ āļ­ āļ‡ āđ€ āļ™āđ‰ āļ™ āļ„ āļ§ āļģ āļĄ āļ„āļī āļ” āļĢ āļ§ āļš āļĒ āļ­ āļ” āļŦ āļĨāļą āļ āļ āļģ āļĢ āļ—āļąāļāļĐāļ°āļŦāļĢāļ·āļ­āļĨāļąāļāļĐāļ“āļ°āļ™āļīāļŠāļąāļĒāļ—āļĩāđˆāļ•āđ‰āļ­āļ‡āļāļģāļĢāļ›āļĨāļđāļāļāļąāļ‡āđƒāļŦāđ‰āđ€āļāļīāļ”āļāļąāļšāļœāļđāđ‰āđ€āļĢāļĩāļĒāļ™ 3.3 āļāļģāļĢāļāļģāļŦāļ™āļ”āļ‚āļ­āļšāđ€āļ‚āļ•āđ€āļ™āļ·āđ‰āļ­āļŦāļģ āđƒāļŦāđ‰āļĢāļ°āļšāļļāļ§āđˆāļģāļŦāļąāļ§āļ‚āđ‰āļ­āđ€āļ™āļ·āđ‰āļ­āļŦāļģāļ„āļĢāļ­āļšāļ„āļĨāļļāļĄāđāļĨāļ°āļŠāļąāļĄāļžāļąāļ™āļ˜āđŒāļāļąāļš āļ§āļīāļŠāļģāđƒāļ” 3.4 āļāļģāļŦāļ™āļ”āļˆāļļāļ”āļ›āļĢāļ°āļŠāļ‡āļ„āđŒāļ—āļąāđˆāļ§āđ„āļ›āļŦāļĢāļ·āļ­āļˆāļļāļ”āļ›āļĢāļ°āļŠāļ‡āļ„āđŒāļ›āļĨāļģāļĒāļ—āļģāļ‡āđ€āļ›āđ‡āļ™āļˆāļļāļ”āļ›āļĢāļ°āļŠāļ‡āļ„āđŒāļ—āļĩāđˆāļ„āļģāļ”āļ§āđˆāļģāļœāļđāđ‰āđ€āļĢāļĩāļĒāļ™āļˆāļ°āļĄāļĩāļāļģāļĢāđ€āļ›āļĨāļĩāđˆāļĒāļ™āđāļ›āļĨāļ‡āļžāļĪāļ•āļīāļāļĢ āļĢāļĄāļ­āļĒāđˆāļģāļ‡āđ„āļĢ āļŦāļĢāļ·āļ­āđ€āļāļīāļ”āļāļģāļĢāđ€āļ›āļĨāļĩāđˆāļĒāļ™āđāļ›āļĨāļ‡āļ”āđ‰āļģāļ™āļ„āļ§āļģāļĄāļĢāļđāđ‰ āļ—āļąāļāļĐāļ°āđāļĨāļ°āļ—āļąāļĻāļ™āļ°āļ„āļ•āļīāļ­āļĒāđˆāļģāļ‡āđ„āļĢāđ€āļĄāļ·āđˆāļ­āđ€āļĢāļĩāļĒāļ™āļˆāļšāđ€āļĢāļ·āđˆāļ­āļ‡āļ™āļąāđ‰āļ™āđāļĨāđ‰āļ§ 3.5 āļ āļģ āļĢ āļ āļģ āļŦ āļ™ āļ” āļˆāļļ āļ” āļ› āļĢ āļ° āļŠ āļ‡ āļ„āđŒ āđ€ āļ‰ āļž āļģ āļ° āļŦ āļĢāļ· āļ­ āļˆāļļ āļ” āļ› āļĢ āļ° āļŠ āļ‡ āļ„āđŒ āļ™ āļģ āļ— āļģ āļ‡ āđ€āļ›āđ‡ āļ™āļāļģāļĢāļāļģāļŦāļ™āļ”āđ€āļ›āđ‰āļģāļŦāļĄāļģāļĒāļ‚āļ­āļ‡āļāļģāļĢāđ€āļĢāļĩāļĒāļ™āļāļģāļĢāļŠāļ­āļ™āđƒāļ™āđāļ•āđˆāļĨāļ°āļŦāļąāļ§āđ€āļĢāļ·āđˆāļ­āļ‡āļĒāđˆāļ­āļĒāļ—āļĩāđˆāļ›āļĢāļģāļĢāļ–āļ™āļģāđƒāļŦāđ‰āđ€āļāļīāļ”āļāļąāļšāļœāļđāđ‰āđ€āļĢāļĩāļĒāļ™ āļ™āļīāļĒāļĄāđ€āļ‚āļĩāļĒāļ™āđƒāļ™āļĨāļąāļāļĐāļ“āļ°āļ‚āļ­āļ‡āļˆāļļāļ”āļ›āļĢāļ°āļŠāļ‡āļ„āđŒāđ€āļŠāļīāļ‡āļžāļĪāļ•āļīāļāļĢāļĢāļĄ 3.6 āļ āļģ āļĢ āļ āļģ āļŦ āļ™ āļ” āļāļī āļˆ āļ āļĢ āļĢ āļĄ āļ āļģ āļĢ āđ€ āļĢāļĩ āļĒ āļ™ āļ āļģ āļĢ āļŠ āļ­ āļ™ āđƒāļŦāđ‰āļāļģāļŦāļ™āļ”āļāļīāļˆāļāļĢāļĢāļĄāļ•āļģāļĄāļ‚āļąāđ‰āļ™āļ•āļ­āļ™āļ‚āļ­āļ‡āļ—āļĪāļĐāļŽāļĩāđ€āļŠāļīāļ‡āļĢāļ°āļšāļš (System Approach) 3.7 āļŠāļ·āđˆ āļ­ āļ āļģ āļĢ āđ€ āļĢāļĩ āļĒ āļ™ āļ āļģ āļĢ āļŠ āļ­ āļ™ āļ•āđ‰āļ­āļ‡āļĢāļ° āļšāļļāđƒāļŦāđ‰ āļŠāļąāļ”āđ€āļˆāļ™ āļ§āđˆāļģāđƒāļ™ āļāļģāļĢāđ€āļĢāļĩāļĒāļ™ āļāļģāļĢāļŠāļ­āļ™ āđāļ•āđˆāļĨāļ°āļŦāļą āļ§āļ‚āđ‰āļ­āđ€āļ™āļ·āđ‰ āļ­āļŦ āļģāļ•āđ‰āļ­āļ‡ āđƒāļŠāđ‰āļ­āļļāļ›āļāļĢāļ“āđŒ āļ­āļ° āđ„āļĢāļšāđ‰āļģāļ‡ āđāļĨāļ°āļŠāļģāļĄāļģāļĢāļ–āļˆāļąāļ”āļŦāļģāļˆāļģāļāļ—āļĩāđˆāđƒāļ” āđ‚āļ”āļĒāļ§āļīāļ˜āļĩāđƒāļ” āļ•āđ‰āļ­āļ‡āļĢāļ°āļšāļļāđ€āļ›āđ‡āļ™āļĢāļģāļĒāļ‚āđ‰āļ­āļ•āļģāļĄāļˆāļļāļ”āļ›āļĢāļ°āļŠāļ‡āļ„āđŒ 3.8 āļ āļģ āļĢ āļ› āļĢ āļ° āđ€ āļĄāļī āļ™ āļœ āļĨ āđ€āļ›āđ‡ āļ™āļāļģāļĢāđ€āļ‚āļĩāļĒāļ™āđāļ™āļ§āļ—āļģāļ‡āļāļģāļĢāļ›āļĢāļ°āđ€āļĄāļīāļ™āļœāļĨāļ‚āļ­āļ‡āļāļģāļĢāļ›āļāļīāļšāļąāļ•āļīāļāļīāļˆāļāļĢāļĢāļĄāđāļ•āđˆāļĨāļ°āļ‚āļąāđ‰āļ™āļ•āļ­āļ™āļ•āļģāļĄāļˆāļļāļ”āļ›āļĢāļ°āļŠāļ‡āļ„āđŒāļ—āļĩāđˆāļāļģāļŦāļ™āļ”
  • 36.
    āļāļģāļĢāļžāļąāļ’āļ™āļģāļŦāļĨāļąāļāļŠāļđāļ•āļĢ āļŦāļ™āđ‰āļģ 36 āđ‚āļ”āļĒāđƒāļŦāđ‰āļœāļđāđ‰āđ€āļĢāļĩāļĒāļ™āļĢāļ§āļšāļĢāļ§āļĄāļœāļĨāļ‡āļģāļ™āđ„āļ§āđ‰āļ™āļģāđ€āļŠāļ™āļ­āļ„āļĢāļđāļ›āļĢāļ°āļˆāļģāļāļĨāļļāđˆāļĄāđ‚āļ”āļĒāļāļģāļĢāļžāļĢāļĢāļ“āļ™āļģāļ‡āļģāļ™āļ—āļĩāđˆāļĢāļ§āļšāļĢāļ§āļĄāđ„āļ§āđ‰āđ€āļāļĩāđˆāļĒāļ§āļāļąāļšāļ­āļ°āđ„āļĢ āļĄāļĩāļˆāļļāļ”āļĄāļļāđˆāļ‡āļŦāļĄāļģāļĒāļ­āļĒāđˆāļģāļ‡āđ„āļĢ āļœāļđāđ‰āđ€āļĢāļĩāļĒāļ™āļĄāļĩāļ„āļ§āļģāļĄāļĢāļđāđ‰āļŠāļķāļāļ­āļĒāđˆāļģāļ‡āđ„āļĢāļ•āđˆāļ­āļāļģāļĢāļĢāļ§āļšāļĢāļ§āļĄāļœāļĨāļ‡āļģāļ™ āđāļĨāļ°āļĄāļĩāđāļ™āļ§āļ„āļīāļ” āļĄāļĩāļāļģāļĢāļžāļąāļ’āļ™āļģāļ­āļ°āđ„āļĢāļ•āđˆāļ­āđ„āļ› āļĄāļĩāļ„āļ§āļģāļĄāļžāļķāļ‡āļžāļ­āđƒāļˆāļāļąāļšāļŠāļīāđ‰āļ™āļ‡āļģāļ™āļĄāļģāļāļ™āđ‰āļ­āļĒāđ€āļžāļĩāļĒāļ‡āđƒāļ” āļ‚āļąāđ‰āļ™āļ•āļ­āļ™āļ—āļĩāđˆ 4āļāļēāļĢāļˆāļąāļ”āļāļīāļˆāļāļĢāļĢāļĄāļāļēāļĢāđ€āļĢāļĩāļĒāļ™āļāļēāļĢāļŠāļ­āļ™ āļ„āļĢāļđāđāļĨāļ°āļœāļđāđ‰āđ€āļĢāļĩāļĒāļ™āļĢāđˆāļ§āļĄāļāļąāļ™āļžāļąāļ’āļ™āļģāđ‚āļ”āļĒāļĄāļĩāļŠāļ–āļģāļ™āļĻāļķāļāļĐāļģāļ­āļģāļ™āļ§āļĒāļ„āļ§āļģāļĄāļŠāļ°āļ”āļ§āļāđāļĨāļ°āļāļģāļāļąāļšāļ”āļđāđāļĨāđ€āļžāļ·āđˆāļ­āđƒāļŦāđ‰āđ€āļāļīāļ”āļāļģāļĢāđ€āļĢāļĩāļĒāļ™āļĢāļđāđ‰ āļ• āļģ āļĄ āļŠ āļ  āļģ āļž āļˆ āļĢāļī āļ‡ āļ‹āļķāđˆāļ‡āļŠāļ–āļģāļ™āļĻāļķāļāļĐāļģāđ‚āļ”āļĒāļĻāļđāļ™āļĒāđŒāļāļģāļĢāļĻāļķāļāļĐāļģāļ™āļ­āļāđ‚āļĢāļ‡āđ€āļĢāļĩāļĒāļ™āļˆāļąāļ‡āļŦāļ§āļąāļ”āđ€āļ›āđ‡āļ™āļœāļđāđ‰āļ­āļ™āļļāļĄāļąāļ•āļīāļŦāļĨāļąāļāļŠāļđāļ•āļĢāļ—āļĩāđˆāļ„āļĢāļđāđāļĨāļ°āļœāļđāđ‰āđ€āļĢāļĩāļĒāļ™āļĢāđˆāļ§āļĄāļāļąāļ™āļžāļąāļ’āļ™āļģāļ‚āļķāđ‰āļ™āļ•āļģ āļĄāļ„āļ§āļģāļĄāļ•āđ‰āļ­āļ‡āļāļģāļĢāļ—āļģāļ‡āļ™āđ‚āļĒāļšāļģāļĒāļ‚āļ­āļ‡āļĢāļąāļāļ„āļ§āļģāļĄāļ•āđ‰āļ­āļ‡āļāļģāļĢāļ—āļģāļ‡āļāļģāļĢāļĻāļķāļāļĐāļģāđāļĨāļ°āļ„āļ§āļģāļĄāļ•āđ‰āļ­āļ‡āļāļģāļĢāđƒāļ™āļāļģāļĢāļžāļąāļ’āļ™āļģāļ•āļ™āđ€āļ­āļ‡āļ‚āļ­āļ‡āļœāļđāđ‰āđ€āļĢāļĩāļĒāļ™ āđ‚āļ”āļĒāļĄāļĩāļ§āļīāļ˜āļĩāļ”āļģāđ€āļ™āļīāļ™āļ•āļģāļĄāļĨāļģāļ”āļąāļš āļ”āļąāļ‡āļ™āļĩāđ‰ 4.1āļ„āļĢāļđāļ™āļģāļŦāļĨāļąāļāļŠāļđāļ•āļĢāļ—āđ‰āļ­āļ‡āļ‡āļ–āļīāđˆāļ™āļ—āļĩāđˆāļžāļąāļ’āļ™āļģāđāļĨāđ‰āļ§āļ™āļģāđ€āļŠāļ™āļ­āļĻāļđāļ™āļĒāđŒāļšāļĢāļīāļāļģāļĢāļāļģāļĢāļĻāļķāļāļĐāļģāļ™āļ­āļāđ‚āļĢāļ‡āđ€āļĢāļĩāļĒāļ™āļ­āļģāđ€āļ āļ­ āđ€ āļžāļ·āđˆ āļ­ āļ™ āļģ āđ€ āļŠ āļ™ āļ­ āļĻāļđ āļ™ āļĒāđŒ āļ āļģ āļĢ āļĻāļķ āļ āļĐ āļģ āļ™ āļ­ āļ āđ‚ āļĢ āļ‡ āđ€ āļĢāļĩ āļĒ āļ™ āļˆāļą āļ‡ āļŦ āļ§āļąāļ” āđ€ āļ›āđ‡ āļ™ āļĢ āļģ āļĒ āļ  āļģ āļ„ āđ€ āļĢāļĩ āļĒ āļ™ āđāļ•āđˆāđƒāļ™ āļāļĢāļ“āļĩ āđ„āļĄāđˆāļ•āđ‰āļ­āļ‡āļ‚āļ­āļ­āļ™āļļ āļĄāļąāļ•āļīāđƒāļŦāļĄāđˆāļŦāļĢāļ·āļ­āđƒāļ™ āļāļĢāļ“āļĩ āļŦāļĨāļąāļāļŠāļđ āļ•āļĢāļ§āļīāļŠ āļģāļŠāļĩāļž āđƒ āļŦāđ‰āļ™ āļģāđ€āļŠāļ™ āļ­āđ€āļ›āđ‡ āļ™ āļ„āļĢāļģāļ§āđ† āđ„āļ› āļ—āļĩāđˆāļžāļąāļ’āļ™āļģāļŦāļĨāļąāļāļŠāļđāļ•āļĢāļ—āđ‰āļ­āļ‡āļ–āļīāđˆāļ™āļˆāļģāļāļŦāļĨāļąāļāļŠāļđāļ•āļĢāđāļāļ™āļāļĨāļģāļ‡ 4.2āļ„āļĢāļđāđāļĨāļ°āļœāļđāđ‰āđ€āļĢāļĩāļĒāļ™āļĢāđˆāļ§āļĄāļāļąāļ™āļāļģāļŦāļ™āļ”āļĢāļ°āļĒāļ°āđ€āļ§āļĨāļģāđƒāļ™āļāļģāļĢāļˆāļąāļ”āļāļīāļˆāļāļĢāļĢāļĄāļāļģāļĢāđ€āļĢāļĩāļĒāļ™ āļāļģāļĢāļŠāļ­āļ™ āļ• āļģāļĄāļŠ āļ  āļģāļž āļ„ āļ§āļģāļĄ āđ€āļ›āđ‡ āļ™ āđ„ āļ› āđ„ āļ”āđ‰ āđ‚ āļ” āļĒ āđƒ āļŦāđ‰ āļ„ āļ§ āļģāļĄāļŠ āļģāļ„āļąāļ āļāļąāļš āļ āļĢāļ° āļš āļ§āļ™ āļ āļģāļĢāļŦ āļģāļ„ āļ§ āļģāļĄāļĢāļđāđ‰ ( Input) āļ āļĢ āļ° āļš āļ§ āļ™ āļ āļģ āļĢ āļ™ āļģ āļ„ āļ§ āļģ āļĄ āļĢāļđāđ‰ āļ—āļĩāđˆ āđ„ āļ”āđ‰ āļĢāļą āļš āđ„ āļ› āļ› āļĢāļą āļš /āļ› āļĢ āļ° āļĒāļļ āļ āļ•āđŒ āđƒ āļŠāđ‰ ( Process) āđāļĨāļ°āļāļĢāļ°āļšāļ§āļ™āļāļģāļĢāđāļŠāļ”āļ‡āļœāļĨāļ‚āļ­āļ‡āļ„āļ§āļģāļĄāļĢāļđāđ‰āļŦāļĢāļ·āļ­āļāļģāļĢāđ€āļĢāļĩāļĒāļ™āļĢāļđāđ‰āļ—āļĩāđˆāļŠāļģāļĄāļģāļĢāļ–āļ›āļĢāļ°āļĒāļļāļāļ•āđŒāđƒāļŠāđ‰āļāļąāļšāļŠāļĩāļ§āļīāļ• (Output) 4.3āļˆāļąāļ”āļāļīāļˆāļāļĢāļĢāļĄāļāļģāļĢāđ€āļĢāļĩāļĒāļ™āļāļģāļĢāļŠāļ­āļ™āļ•āļģāļĄāļāļĢāļ°āļšāļ§āļ™āļāļģāļĢ āđ‚āļ”āļĒāļĒāļķāļ”āļ§āļīāļ˜āļĩāļ‚āļ­āļ‡āļ—āļĪāļĐāļŽāļĩāđ€āļŠāļīāļ‡āļĢāļ°āļšāļš(Systems Approach: I-P-O) āļ‚āļąāđ‰āļ™āļ•āļ­āļ™āļ—āļĩāđˆ5āļāļēāļĢāļ›āļĢāļ°āđ€āļĄāļīāļ™āļœāļĨ āļāļģāļĢāļ›āļĢāļ° āđ€āļĄāļīāļ™ āļœāļĨāđ€āļ™āđ‰āļ™ āļāļģāļĢāļ›āļĢāļ° āđ€āļĄāļīāļ™ āļœāļĨāļ•āļģāļĄāļŠ āļ  āļģāļž āļ—āļĩāđˆāđāļ—āđ‰āļˆāļĢāļīāļ‡ (Authentic assessment) āļ‹āļķāđˆ āļ‡ āļ› āļĢ āļ° āđ€ āļĄāļī āļ™ āļ­āļī āļ‡ āļ„ āļ§ āļģ āļĄ āļŠ āļģ āļĄ āļģ āļĢ āļ– āđ āļĨ āļ° āļ āļģ āļĢ āļžāļą āļ’ āļ™ āļģ āļœāļđāđ‰ āđ€āļĢāļĩ āļĒ āļ™ āļĄāļļāđˆāļ‡ āđ€ āļ™āđ‰ āļ™ āļ„ āļ§ āļģ āļĄ āļāđ‰āļģ āļ§ āļŦ āļ™āđ‰ āļģ āļāļģāļĢāđ€āļ›āļĨāļĩāđˆāļĒāļ™āđāļ›āļĨāļ‡āļ—āļĩāđˆāđ€āļ›āđ‡āļ™āļŠāļĩāļ§āļīāļ•āļˆāļĢāļīāļ‡āļ‚āļ­āļ‡āļœāļđāđ‰āđ€āļĢāļĩāļĒāļ™āđāļ•āđˆāļĨāļ°āļ„āļ™āļŠāļ°āļ—āđ‰āļ­āļ™āđƒāļŦāđ‰āđ€āļŦāđ‡āļ™āļŠāļ āļģāļžāļ‚āļ­āļ‡āļ‡āļģāļ™āđāļĨāļ°āļŠāļīāđˆāļ‡āļ—āļĩāđˆāļœāļđāđ‰āđ€āļĢāļĩāļĒāļ™āđ„āļ”āđ‰āļ›āļāļīāļšāļąāļ•āļī āđ‚ āļ” āļĒ āļœāļđāđ‰ āđ€ āļĢāļĩ āļĒ āļ™ āđ€ āļ›āđ‡ āļ™ āļœāļđāđ‰ āļŠ āļĢāđ‰ āļģ āļ‡ āļ„ āļģ āļ• āļ­ āļš āļ”āđ‰ āļģ āļ™ āļ āļģ āļĢ āđ āļŠ āļ” āļ‡ āļāļģāļĢāļŠāļĢāđ‰āļģāļ‡ āļŠāļĢāļĢāļ„āđŒāļœāļĨāļœāļĨāļīāļ•āļ‚āļ­āļ‡āļ‡āļģāļ™ āđ€āļ›āđ‡ āļ™ āļāļģāļĢāļ›āļĢāļ° āđ€āļĄāļīāļ™ āļœāļĨāļ‡āļģāļ™ āļ‚āļ­āļ‡āļœāļđāđ‰āđ€āļĢāļĩāļĒāļ™ āļ—āļĩāđˆāđ„āļ”āđ‰āļ—āļģāļˆāļĢāļī āļ‡ āļ›āļāļīāļšāļąāļ•āļīāļˆāļĢāļī āļ‡ āđƒ āļ™ āđ āļ•āđˆāļĨ āļ° āļ‚āļąāđ‰ āļ™ āļ• āļ­ āļ™ āļ‚ āļ­ āļ‡ āļ āļĢāļ° āļš āļ§ āļ™ āļ āļģāļĢ āđ€āļĢāļĩ āļĒ āļ™ āļŦ āļĢāļ· āļ­ āļ āļĢāļ° āļš āļ§ āļ™ āļ āļģāļĢ āļĢāļ§ āļš āļĢ āļ§āļĄ āđ€āļŦ āļ•āļļ āļ āļģāļĢ āļ“āđŒ āļ‚āđ‰āļ­āļĄāļđāļĨāļ—āļĩāđˆāļœāļđāđ‰āđ€āļĢāļĩāļĒāļ™āļ—āļģāđ„āļ”āđ‰āđāļĨāļ°āđāļ›āļĨāļ„āļ§āļģāļĄāļŦāļĄāļģāļĒāļ‚āļ­āļ‡āļ‚āđ‰āļ­āļĄāļđāļĨāļŦāļĢāļ·āļ­āđ€āļŦāļ•āļļāļāļģāļĢāļ“āđŒāđāļĨāđ‰āļ§āļ•āļąāļ”āļŠāļīāļ™āđƒāļˆāļˆāļģāļāļ‚āđ‰āļ­āļĄāļđāļĨāļžāļ·āđ‰āļ™āļāļģāļ™āđ€āļŦāļĨāđˆāļģāļ™āļąāđ‰āļ™ āđƒāļ™āļ—āļģāļ‡āļ›āļāļīāļšāļąāļ•āļīāļ™āļīāļĒāļĄāđƒāļŠāđ‰āļ§āļīāļ˜āļĩāļāļģāļĢāļ›āļĢāļ°āđ€āļĄāļīāļ™āļˆāļģāļāđāļŸāđ‰āļĄāļŠāļ°āļŠāļĄāļ‡āļģāļ™ (Portfolio) āļ‹āļķāđˆāļ‡āđ€āļ›āđ‡ āļ™āļŦāļĨāļąāļāļāļģāļ™āđāļŠāļ”āļ‡āļ„āļ§āļģāļĄāļŠāļģāļĄāļģāļĢāļ–
  • 37.
    āļāļģāļĢāļžāļąāļ’āļ™āļģāļŦāļĨāļąāļāļŠāļđāļ•āļĢ āļŦāļ™āđ‰āļģ 37 āļ„āļ§āļģāļĄāļāđ‰āļģāļ§āļŦāļ™āđ‰āļģāļ‚āļ­āļ‡āļœāļđāđ‰āđ€āļĢāļĩāļĒāļ™āļˆāļģāļāļāļģāļĢāļĢāļ§āļšāļĢāļ§āļĄāļ‚āđ‰āļ­āļĄāļđāļĨāļœāļĨāļœāļĨāļīāļ• āļāļģāļĢāđāļŠāļ”āļ‡āļ­āļ­āļ āļāļģāļĢāļ›āļĢāļ°āđ€āļĄāļīāļ™āļˆāļģāļāļŠāļ āļģāļžāļˆāļĢāļīāļ‡ āđƒāļ™āļ‡āļģāļ™āļ—āļĩāđˆāļĄāļĩāļ„āļ§āļģāļĄāļŦāļĄāļģāļĒāđāļĨāļ°āļĄāļĩāđ€āļāļ“āļ‘āđŒāļĄāļģāļ•āļĢāļāļģāļ™āļ—āļĩāđˆāļŠāļąāļ”āđ€āļˆāļ™āļˆāļ°āļŠāļ°āļ—āđ‰āļ­āļ™āļ–āļķāļ‡āļ„āļ§āļģāļĄāļŠāļģāļĄāļģāļĢāļ– āļāļģāļĢāļ–āđˆāļģāļĒāļ—āļ­āļ”āļ„āļ§āļģāļĄāļĢāļđāđ‰āļ—āļĩāđˆāđ„āļ”āđ‰āļĢāļąāļš āđ‚āļ„āļĢāļ‡āļŠāļĢāđ‰āļģāļ‡āđāļĨāļ°āļ›āļĢāļ°āļĄāļ§āļĨāļ„āļ§āļģāļĄāļĢāļđāđ‰āļ„āļ§āļģāļĄāļ„āļīāļ”āđƒāļ™āļ‚āļąāđ‰āļ™āļŠāļđāļ‡āļĢāļ§āļĄāļ—āļąāđ‰āļ‡āļ„āļļāļ“āļ āļģāļžāļ‚āļ­āļ‡āļāļģāļĢāđāļŠāļ”āļ‡āļ­āļ­āļāđāļĨāļ°āļœāļĨāļœāļĨāļīāļ•āļ—āļĩāđˆāļĄāļĩāļ„āļļāļ“āļ āļģāļž āļŠāļĢāļļāļ›āđāļšāļšāļāļģāļĢāļžāļąāļ’āļ™āļģāļŦāļĨāļąāļāļŠāļđāļ•āļĢāļ‚āļ­āļ‡āļāļĢāļĄāļāļģāļĢāļĻāļķāļāļĐāļģāļ™āļ­āļāđ‚āļĢāļ‡āđ€āļĢāļĩāļĒāļ™ āļ”āļąāļ‡āļ āļģāļžāļ›āļĢāļ°āļāļ­āļš 11 āļ āļģāļžāļ›āļĢāļ°āļāļ­āļš 11 āļĢāļđāļ›āđāļšāļšāļāļģāļĢāļžāļąāļ’āļ™āļģāļŦāļĨāļąāļāļŠāļđāļ•āļĢāļ‚āļ­āļ‡āļāļĢāļĢāļĄāļāļģāļĢāļĻāļķāļāļĐāļģāļ™āļ­āļāđ‚āļĢāļ‡āđ€āļĢāļĩāļĒāļ™ (āļāļĢāļĄāļāļģāļĢāļĻāļķāļāļĐāļģāļ™āļ­āļāđ‚āļĢāļ‡āđ€āļĢāļĩāļĒāļ™ āļāļĢāļ°āļ—āļĢāļ§āļ‡āļĻāļķāļāļĐāļģāļ˜āļīāļāļģāļĢ, 2541:29) āļĢāļđāļ›āđāļšāļšāļ—āļĩāđˆāđ€āļāļĩāđˆāļĒāļ§āļ‚āđ‰āļ­āļ‡āļāļąāļšāļāļģāļĢāļžāļąāļ’āļ™ āļģāļŦāļĨāļąāļāļŠāļđ āļ•āļĢāļ‚āļ­āļ‡āđ‚āļĢāļ‡āđ€āļĢāļĩāļĒāļ™ āļ”āļąāļ‡āļĄāļĩāļœāļđāđ‰āļ™ āļģāđ€āļŠāļ™ āļ­āđƒāļ™ āļĢāļđāļ›āđāļšāļšāļ•āđˆāļģāļ‡āđ† āļāļąāļ™ āļāļĨāđˆāļģāļ§āđ‚āļ”āļĒāļŠāļĢāļļāļ›āļ”āļąāļ‡āļ•āļģāļĢāļģāļ‡ 1 āļ”āļąāļ‡āļ™āļĩāđ‰ āļ•āļēāļĢāļēāļ‡ 1āđāļŠāļ”āļ‡āļĢāļđāļ›āđāļšāļš/āļŠāļģāļĢāļ°āļ‚āļ­āļ‡āļĢāļđāļ›āđāļšāļšāļāļģāļĢāļžāļąāļ’āļ™āļģāļŦāļĨāļąāļāļŠāļđāļ•āļĢ āļœāļđāđ‰āđ€āļŠāļ™āļ­ āļĢāļđāļ›āđāļšāļš/āļŠāļēāļĢāļ° āļāļģāļĢāļ§āļīāđ€āļ„āļĢāļģāļ°āļŦāđŒāļŦāļĨāļąāļāļŠāļđāļ•āļĢāđāļāļ™āļāļĨāļģāļ‡āđāļĨāļ° āļ§āļīāđ€āļ„āļĢāļģāļ°āļŦāđŒāļŠāļ āļģāļžāļ›āļąāļāļŦāļģāļ‚āļ­āļ‡āļŠāļļāļĄāļŠāļ™ āļāļģāļĢāļˆāļąāļ”āļŦāļĄāļ§āļ”āļŦāļĄāļđāđˆāļŠāļ āļģāļžāļ›āļąāļāļŦāļģāđāļĨāļ°āļ„āļ§āļģ āļĄāļ•āđ‰āļ­āļ‡āļāļģāļĢāļŠāđˆāļ‡āļœāļĨāļ•āđˆāļ­āļœāļđāđ‰āđ€āļĢāļĩāļĒāļ™ āļāļģāļĢāļˆāļąāļ”āļāļīāļˆāļāļĢāļĢāļĄāļāļģāļĢāđ€āļĢāļĩāļĒāļ™āļāļģāļĢāļŠāļ­āļ™ āļāļģāļĢāđ€āļ‚āļĩāļĒāļ™āđāļœāļ™āļāļģāļĢāļŠāļ­āļ™ āļāļģāļĢāļ›āļĢāļ°āđ€āļĄāļīāļ™āļœāļĨ
  • 38.
    āļāļģāļĢāļžāļąāļ’āļ™āļģāļŦāļĨāļąāļāļŠāļđāļ•āļĢ āļŦāļ™āđ‰āļģ 38 āļœāļđāđ‰āđ€āļŠāļ™āļ­āļĢāļđāļ›āđāļšāļš/āļŠāļēāļĢāļ° āđ„āļ—āđ€āļĨāļ­āļĢāđŒ āļŦāļĨāļąāļāļāļģāļĢāđāļĨāļ°āđ€āļŦāļ•āļļāļœāļĨāļ‚āļ­āļ‡āļāļģāļĢāļžāļąāļ’āļ™āļģāļŦāļĨāļąāļāļŠāļđāļ•āļĢ āļ•āđ‰āļ­āļ‡āļ„āļģāļ™āļķāļ‡āļ–āļķāļ‡āļžāļ·āđ‰āļ™āļāļģāļ™āļ—āļĩāđˆāļŠāļģāļ„āļąāļ 4 āļ›āļĢāļ°āļāļģāļĢ āļ„āļ·āļ­ āļˆāļļāļ”āļĄāļļāđˆāļ‡āļŦāļĄāļģāļĒ āļ›āļĢāļ°āļŠāļšāļāļģāļĢāļ“āđŒ āļāļģāļĢāļˆāļąāļ”āļ›āļĢāļ°āļŠāļšāļāļģāļĢāļ“āđŒāļāļģāļĢāđ€āļĢāļĩāļĒāļ™āļĢāļđāđ‰ āđāļĨāļ°āļ›āļĢāļ°āđ€āļĄāļīāļ™āļ­āļĒāđˆāļģāļ‡āđ„āļĢāļˆāļķāļ‡āļˆāļ°āļ—āļĢāļģāļšāļ§āđˆāļģāļœāļđāđ‰āđ€āļĢāļĩāļĒāļ™āļšāļĢāļĢāļĨāļļāđ€āļ›āđ‰āļģāļŦāļĄāļģāļĒ āļ—āļģāļšāļģ āļ āļģ āļĢ āļžāļą āļ’ āļ™ āļģ āļŦ āļĨāļą āļ āļŠāļđ āļ• āļĢ āđ āļš āļš āļĢ āļģ āļ āļŦ āļāđ‰ āļģ ( Grass-roots approach) āļŦāļĨāļąāļāļŠāļđāļ•āļĢāļ„āļ§āļĢāđ„āļ”āđ‰āļĢāļąāļšāļāļģāļĢāļ­āļ­āļāđāļšāļšāđ‚āļ”āļĒāļ„āļĢāļđāļœāļđāđ‰āļŠāļ­āļ™āļĄāļģāļāļāļ§āđˆāļģāļžāļąāļ’āļ™āļģāļˆāļģāļāļ­āļ‡āļ„āđŒāļāļĢāļ—āļĩāđˆāļ­āļĒāļđāđˆāļŠāļđāļ‡āļ‚āļķāđ‰ āļ™ āđ‚āļ”āļĒāļĄāļĩāļ‚āļąāđ‰āļ™āļ•āļ­āļ™āđƒāļ™āļāļģāļĢāļžāļąāļ’āļ™āļģāļŦāļĨāļąāļāļŠāļđāļ•āļĢ 7 āļ‚āļąāđ‰āļ™āļ•āļ­āļ™ āļ„āļ·āļ­ 1. āļ§āļīāđ€āļ„āļĢāļģāļ°āļŦāđŒāļ„āļ§āļģāļĄāļ•āđ‰āļ­āļ‡āļāļģāļĢ 2. āļāļģāļŦāļ™āļ”āļˆāļļāļ”āļĄāļļāđˆāļ‡āļŦāļĄāļģāļĒ 3. āļ„āļąāļ”āđ€āļĨāļ·āļ­āļāđ€āļ™āļ·āđ‰āļ­āļŦāļģ 4. āļāļģāļĢāļˆāļąāļ”āļĢāļ§āļšāļĢāļ§āļĄāđ€āļ™āļ·āđ‰āļ­āļŦāļģāļŠāļģāļĢāļ° 5.āļāļģāļĢāļ„āļąāļ”āđ€āļĨāļ·āļ­āļāļ›āļĢāļ°āļŠāļšāļāļģāļĢāļ“āđŒāļāļģāļĢāđ€āļĢāļĩāļĒāļ™āļĢāļđāđ‰ 6.āļāļģāļĢāļˆāļąāļ”āļĢāļ§āļšāļĢāļ§āļĄāļ›āļĢāļ°āļŠāļšāļāļģāļĢāļ“āđŒāļāļģāļĢāđ€āļĢāļĩāļĒāļ™āļĢāļđāđ‰ 7. āļāļģāļŦāļ™āļ”āļ§āļīāļ˜āļĩāļ§āļąāļ”āđāļĨāļ°āļ›āļĢāļ°āđ€āļĄāļīāļ™āļœāļĨ āđ€āļ‹āļĒāđŒāđ€āļĨāļ­āļĢāđŒ āļ­āđ€āļĨāđ‡āļāļ‹āļģāļ™āđ€āļ”āļ­āļĢāđŒ āđāļĨāļ°āđ€āļĨāļ§āļīāļŠ āļāļģāļĢāļžāļąāļ’āļ™āļģāļŦāļĨāļąāļāļŠāļđāļ•āļĢ āļ›āļĢāļ°āļāļ­āļšāļ”āđ‰āļ§āļĒāļāļĢāļ°āļšāļ§āļ™āļāļģāļĢāļžāļąāļ’āļ™āļģāļŦāļĨāļąāļāļŠāļđāļ•āļĢāļ—āļĩāđˆāļŠāļģāļ„āļąāļ 4 āļ‚āļąāđ‰āļ™āļ•āļ­āļ™ āļ„āļ·āļ­ 1. āļ§āļąāļ•āļ–āļļāļ›āļĢāļ°āļŠāļ‡āļ„āđŒāļ‚āļ­āļ‡āļŦāļĨāļąāļāļŠāļđāļ•āļĢ 2. āļāļģāļĢāļ­āļ­āļāđāļšāļšāļŦāļĨāļąāļāļŠāļđāļ•āļĢ 3. āļāļģāļĢāļ™āļģāļŦāļĨāļąāļāļŠāļđāļ•āļĢāđ„āļ›āđƒāļŠāđ‰ 4. āļāļģāļĢāļ›āļĢāļ°āđ€āļĄāļīāļ™āļœāļĨāļŦāļĨāļąāļāļŠāļđāļ•āļĢ āđ‚āļ­āļĨāļīāļ§āļģ āļāļģāļĢāļžāļąāļ’ āļ™ āļģāļŦ āļĨāļąāļāļŠāļđ āļ• āļĢāļĄāļĩāļ­āļ‡ āļ„āđŒāļ› āļĢāļ° āļ āļ­āļš āļ—āļĩāđˆāļŠ āļģāļ„āļąāļ 12 āļ‚āļąāđ‰āļ™ āļ•āļ­āļ™ āļ„āļ·āļ­ 1. āļˆāļļāļ”āļŦāļĄāļģāļĒāļ‚āļ­āļ‡āļāļģāļĢāļĻāļķāļāļĐāļģ 2. āļ„āļ§āļģāļĄāļ•āđ‰āļ­āļ‡āļāļģāļĢāļˆāļģāđ€āļ›āđ‡ āļ™āļ‚āļ­āļ‡āļœāļđāđ‰āđ€āļĢāļĩāļĒāļ™āđāļĨāļ°āļŠāļļāļĄāļŠāļ™ 3. āđ€āļ›āđ‰āļģāļŦāļĄāļģāļĒāļŦāļĨāļąāļāļŠāļđ āļ•āļĢ 4. āļˆāļļāļ”āļ›āļĢāļ°āļŠāļ‡āļ„āđŒāļŦāļĨāļąāļāļŠāļđāļ•āļĢ 5. āļ™ āļģāļŦāļĨāļąāļāļŠāļđāļ•āļĢāđ„āļ›āđƒāļŠāđ‰ 6. āđ€ āļ›āđ‰ āļģ āļŦ āļĄ āļģ āļĒ āļ āļģ āļĢ āļˆāļą āļ” āļ āļģ āļĢ āđ€ āļĢāļĩ āļĒ āļ™ āļ āļģ āļĢ āļŠ āļ­ āļ™ āđ āļ•āđˆ āļĨ āļ° āļĢ āļ° āļ”āļą āļš 7 . āļˆāļļāļ”āļ›āļĢāļ°āļŠāļ‡āļ„āđŒāļāļģāļĢāļˆāļąāļ”āļāļģāļĢāđ€āļĢāļĩāļĒāļ™āđāļ•āđˆāļĨāļ°āļĢāļģāļĒāļ§āļīāļŠāļģ 8. āđ€āļĨāļ·āļ­āļāļĒāļļāļ—āļ˜āļ§āļīāļ˜āļĩāđƒāļ™āļāļģāļĢāļŠāļ­āļ™ 9. āđ€āļĨāļ·āļ­āļāđ€āļ—āļ„āļ™āļīāļ„āļ§āļīāļ˜āļĩāļāļģāļĢāļ›āļĢāļ°āđ€āļĄāļīāļ™āļœāļĨāļāđˆāļ­āļ™āļ™āļģāđ„āļ›āļŠāļ­āļ™āļˆāļĢāļīāļ‡ 10.āļ™āļģāļĒāļļāļ—āļ˜āļ§āļīāļ˜āļĩāđ„āļ›āļ›āļāļīāļšāļąāļ•āļīāļˆāļĢāļīāļ‡ 11. āļ›āļĢāļ°āđ€āļĄāļīāļ™āļœāļĨāļāļģāļĢāļˆāļąāļ”āļāļģāļĢāđ€āļĢāļĩāļĒāļ™āļāļģāļĢāļŠāļ­āļ™ āļŠāļāļīāļĨāđ€āļšāđ‡āļ āļāļģāļĢāļžāļąāļ’ āļ™ āļģāļŦ āļĨāļąāļāļŠāļđ āļ•āļĢāļ—āļĩāđˆ āđ€āļ›āđ‡ āļ™ āļž āļĨāļ§āļąāļ• āļ›āļĢāļ° āļāļ­āļš āļ”āđ‰āļ§āļĒ 5 āļ‚āļąāđ‰āļ™ āļ•āļ­āļ™ āļ„āļ·āļ­ 1 . āļ āļģāļĢ āļ§āļīāđ€āļ„ āļĢāļģ āļ° āļŦāđŒ āļŠ āļ– āļģāļ™ āļ āļģāļĢ āļ“āđŒ 2 . āļ āļģ āļĢāļ āļģāļŦ āļ™ āļ” āļ§āļąāļ• āļ–āļļ āļ› āļĢāļ° āļŠ āļ‡ āļ„āđŒ 3 . āļāļģāļĢāļ­āļ­āļāđāļšāļšāļāļģāļĢāļˆāļąāļ”āļāļģāļĢāđ€āļĢāļĩāļĒāļ™ āļāļģāļĢāļŠāļ­āļ™ 4. āļāļģāļĢāļ™ āļģāļŦāļĨāļąāļāļŠāļđ āļ•āļĢāđ„āļ›āđƒāļŠāđ‰ 5 . āļāļģāļĢāļ›āļĢāļ°āđ€āļĄāļīāļ™āļāļģāļĢāđ€āļĢāļĩāļĒāļ™āļĢāļđāđ‰āđāļĨāļ°āļāļģāļĢāļ›āļĢāļ°āđ€āļĄāļīāļ™āļœāļĨāļŦāļĨāļąāļāļŠāļđāļ•āļĢ āļ§āļ­āļĨāđŒāļ„āđ€āļāļ­āļĢāđŒ āļāļģāļĢāļžāļąāļ’āļ™āļģāļŦāļĨāļąāļāļŠāļđāļ•āļĢāļ•āļģāļĄāđāļ™āļ§āļ„āļīāļ”āđ€āļŠāļīāļ‡āļ›āļĢāļ°āļˆāļąāļāļĐāđŒāļ™āļīāļĒāļĄ āļ›āļĢāļ°āļāļ­āļšāļ”āđ‰āļ§āļĒāļ‚āļąāđ‰āļ™āļ•āļ­āļ™ 3 āļ‚āļąāđ‰āļ™āļ•āļ­āļ™ āļ„āļ·āļ­ 1. āļāļģāļĢāļĻāļķāļāļĐāļģāļ‚āļąāđ‰āļ™āļžāļ·āđ‰āļ™āļāļģāļ™ 2. āļāļģāļĢāļžāļīāļˆāļģāļĢāļ“āļģāđ„āļ•āļĢāđˆāļ•āļĢāļ­āļ‡ 3. āļāļģāļĢāļ­āļ­āļāđāļšāļšāļŦāļĨāļąāļāļŠāļđāļ•āļĢ āļāļĢāļĄāļ§āļīāļŠāļģāļāļģāļĢ āļāļģāļĢāļžāļąāļ’āļ™āļģāļŦāļĨāļąāļāļŠāļđāļ•āļĢāļ›āļĢāļ°āļāļ­āļšāļ”āđ‰āļ§āļĒ 5āļ‚āļąāđ‰āļ™āļ•āļ­āļ™ āļ„āļ·āļ­ 1. āļĻāļķāļāļĐāļģāļ§āļīāđ€āļ„āļĢāļģāļ°āļŦāđŒāļ‚āđ‰āļ­āļĄāļđāļĨāļžāļ·āđ‰āļ™āļāļģāļ™ 2. āļĻāļķāļāļĐāļģāļ§āļīāđ€āļ„āļĢāļģāļ°āļŦāđŒāļŦāļĨāļąāļāļŠāļđāļ•āļĢ 3. āļ§āļģāļ‡āđāļœāļ™āđāļĨāļ°āļˆāļąāļ”āļ—āļģāļŦāļĨāļąāļāļŠāļđāļ•āļĢ
  • 39.
    āļāļģāļĢāļžāļąāļ’āļ™āļģāļŦāļĨāļąāļāļŠāļđāļ•āļĢ āļŦāļ™āđ‰āļģ 39 āļœāļđāđ‰āđ€āļŠāļ™āļ­āļĢāļđāļ›āđāļšāļš/āļŠāļēāļĢāļ° 4. āļāļģāļŦāļ™āļ”āđāļ™āļ§āļ—āļģāļ‡āļāļģāļĢāļˆāļąāļ”āļāļģāļĢāđ€āļĢāļĩāļĒāļ™āļĢāļđāđ‰ 5. āļˆāļąāļ”āļ—āļģāđāļœāļ™āļāļģāļĢāļŠāļ­āļ™ āļāļĢāļĄāļāļģāļĢāļĻāļķāļāļĐāļģāļ™āļ­āļāđ‚āļĢāļ‡āđ€āļĢāļĩāļĒ āļ™ āļāļģāļĢāļžāļąāļ’āļ™āļģāļŦāļĨāļąāļāļŠāļđāļ•āļĢāļ›āļĢāļ°āļāļ­āļšāļ”āđ‰āļ§āļĒ 5āļ‚āļąāđ‰āļ™āļ•āļ­āļ™ āļ„āļ·āļ­ 1. āļāļģāļĢāļ§āļīāđ€āļ„āļĢāļģāļ°āļŦāđŒāļŦāļĨāļąāļāļŠāļđāļ•āļĢ āđāļāļ™āļāļĨāļģāļ‡ 2. āļāļģāļĢāļˆāļąāļ”āļŦāļĄāļ§āļ”āļŦāļĄāļđāđˆāļŠāļ āļģāļžāļ›āļąāļāļŦāļģāđāļĨāļ°āļ„āļ§āļģāļĄāļ•āđ‰āļ­āļ‡āļāļģāļĢāļ—āļĩāđˆāļŠāđˆāļ‡āļœāļĨāļ•āđˆāļ­āļœāļđāđ‰āđ€āļĢāļĩāļĒāļ™ 3. āļāļģāļĢāđ€āļ‚āļĩāļĒāļ™āđāļœāļ™āļāļģāļĢāļŠāļ­āļ™ 4. āļāļģāļĢāļˆāļąāļ”āļāļīāļˆāļāļĢāļĢāļĄāļāļģāļĢāđ€āļĢāļĩāļĒāļ™āļāļģāļĢāļŠāļ­āļ™ 5. āļāļģāļĢāļ›āļĢāļ°āđ€āļĄāļīāļ™āļœāļĨāļœāļđāđ‰āđ€āļĢāļĩāļĒāļ™ āđāļ™āļ§āļ„āļīāļ”āđ€āļāļĩāđˆāļĒāļ§āļāļąāļšāļĢāļđāļ›āđāļšāļšāļāļĢāļ°āļšāļ§āļ™āļāļģāļĢāļŠāļĢāđ‰āļģāļ‡āļŦāļĢāļ·āļ­āļžāļąāļ’āļ™āļģāļŦāļĨāļąāļāļŠāļđāļ•āļĢāļ‚āļ­āļ‡āđ„āļ—āļĒāļ™āļąāđ‰āļ™āļĒāļąāļ‡āļĄāļĩāļ™āđ‰āļ­āļĒāļĄāļģāļ āļŠāđˆāļ§āļ™āļĄāļģāļāļˆāļ°āđ€āļ›āđ‡āļ™āļĢāļđāļ›āđāļšāļšāļ•āļģāļĄāđāļ™āļ§āļ„āļīāļ”āļ‚āļ­āļ‡āļŠāļģāļ§āļ•āđˆāļģāļ‡āļ›āļĢāļ°āđ€āļ—āļĻ āļ‹āļķāđˆāļ‡āļ™āļąāļāļāļģāļĢāļĻāļķāļāļĐāļģāļŦāļĨāļģāļĒāļ—āđˆāļģāļ™āđ„āļ”āđ‰āđ€āļŠāļ™āļ­āļĢāļđāļ›āđāļšāļšāđ„āļ§āđ‰āļ”āļąāļ‡āļ™āļĩāđ‰ 5.2.4 āļĢāļđāļ›āđāļšāļšāļāļēāļĢāļžāļąāļ’āļ™āļēāļŦāļĨāļąāļāļŠāļđāļ•āļĢāļ‚āļ­āļ‡āđ„āļ—āđ€āļĨāļ­āļĢāđŒ (Tyler) āđƒāļ™ āļ„.āļĻ. 1949 āđ„āļ—āđ€āļĨāļ­āļĢāđŒāđ„āļ”āđ‰āđ€āļ‚āļĩāļĒāļ™āļŦāļ™āļąāļ‡āļŠāļ·āļ­āđ€āļĢāļ·āđˆāļ­āļ‡ Basic Principlesof Curriculum and Instruction āļ‹āļķāđˆāļ‡āđ€āļŠāļ™āļ­āđāļ™āļ§āļ„āļīāļ”āļžāļ·āđ‰āļ™āļāļģāļ™āđƒāļ™āļāļģāļĢāļžāļąāļ’āļ™āļģāļŦāļĨāļąāļāļŠāļđāļ•āļĢāļ—āļĩāđˆāļĢāļđāđ‰āļˆāļąāļāļāļąāļ™āļ”āļĩ āļ„āļ·āļ­ āļŦāļĨāļąāļāļŠāļđāļ•āļĢāđāļĨāļ°āđ€āļŦāļ•āļļāļœāļĨāļžāļ·āđ‰āļ™āļāļģāļ™ 4 āļ›āļĢāļ°āļāļģāļĢ āļ„āļ·āļ­ 1. āļĄāļĩāļ„āļ§āļģāļĄāļĄāļļāđˆāļ‡āļŦāļĄāļģāļĒāļ—āļģāļ‡āļāļģāļĢāļĻāļķāļāļĐāļģāļ­āļ°āđ„āļĢāļšāđ‰āļģāļ‡āļ—āļĩāđˆāđ‚āļĢāļ‡āđ€āļĢāļĩāļĒāļ™āļ„āļ§āļĢāļˆāļ°āđāļŠāļ§āļ‡āļŦāļģ 2 . āļĄāļĩāļ›āļĢāļ°āļŠāļšāļāļģāļĢāļ“āđŒāļ—āļģāļ‡āļāļģāļĢāļĻāļķāļāļĐāļģāļ­āļ°āđ„āļĢāļšāđ‰āļģāļ‡āļ—āļĩāđˆāđ‚āļĢāļ‡āđ€āļĢāļĩāļĒāļ™āļ„āļ§āļĢāļˆāļąāļ”āļ‚āļķāđ‰āļ™āđ€āļžāļ·āđˆāļ­āļŠāđˆāļ§āļĒāđƒāļŦāđ‰āļšāļĢāļĢāļĨāļļāļˆāļļāļ”āļ›āļĢāļ°āļŠāļ‡āļ„āđŒāļ—āļĩāđˆāļāļģāļŦāļ™āļ”āđ„āļ§āđ‰ 3. āļˆāļ°āļˆāļąāļ”āļ›āļĢāļ°āļŠāļšāļāļģāļĢāļ“āđŒāļ—āļģāļ‡āļāļģāļĢāļĻāļķāļāļĐāļģāļ­āļĒāđˆāļģāļ‡āđ„āļĢ āļˆāļķāļ‡āļˆāļ°āļ—āļģāđƒāļŦāđ‰āļāļģāļĢāļŠāļ­āļ™āļĄāļĩāļ›āļĢāļ°āļŠāļīāļ—āļ˜āļīāļ āļģāļž 4 . āļˆ āļ° āļ› āļĢ āļ° āđ€ āļĄāļī āļ™ āļœ āļĨ āļ‚ āļ­ āļ‡ āļ› āļĢ āļ° āļŠ āļš āļ āļģ āļĢ āļ“āđŒ āđƒ āļ™ āļ āļģ āļĢ āđ€ āļĢāļĩ āļĒ āļ™ āļ­ āļĒāđˆāļģ āļ‡ āđ„ āļĢ āļˆāļķāļ‡āļˆāļ°āļ•āļąāļ”āļŠāļīāļ™āđ„āļ”āđ‰āļ§āđˆāļģāļšāļĢāļĢāļĨāļļāļ–āļķāļ‡āļˆāļļāļ”āļ›āļĢāļ°āļŠāļ‡āļ„āđŒāļ—āļĩāđˆāļāļģāļŦāļ™āļ”āđ„āļ§āđ‰ āļˆ āļģ āļ āļžāļ·āđ‰ āļ™ āļ āļģ āļ™ āļ—āļąāđ‰ āļ‡ 4 āļ‚āđ‰ āļ­ āļŠāļĩāđ‰ āđƒ āļŦāđ‰ āđ€ āļŦāđ‡ āļ™ āļ§āđˆ āļģ āļāļģāļĢāļŠāļĢāđ‰āļģāļ‡āļŦāļĢāļ·āļ­āļžāļąāļ’āļ™āļģāļŦāļĨāļąāļāļŠāļđāļ•āļĢāļ•āđ‰āļ­āļ‡āļ„āļģāļ™āļķāļ‡āļ–āļķāļ‡āļāļģāļĢāļāļģāļŦāļ™āļ”āļˆāļļāļ”āļĄāļļāđˆāļ‡āļŦāļĄāļģāļĒ āļāļģāļĢāļāļģāļŦāļ™āļ”āļ›āļĢāļ°āļŠāļšāļāļģāļĢāļ“āđŒāļ—āļģāļ‡āļāļģāļĢāļĻāļķāļāļĐāļģ āļāļģāļĢāļˆāļąāļ”āļ›āļĢāļ°āļŠāļšāļāļģāļĢāļ“āđŒāļ—āļģāļ‡āļāļģāļĢāļĻāļķāļāļĐāļģāđƒāļŦāđ‰āļœāļđāđ‰āđ€āļĢāļĩāļĒāļ™ āđāļĨāļ°āļāļģāļĢāļ›āļĢāļ°āđ€āļĄāļīāļ™āļŠāļąāļĄāļĪāļ—āļ˜āļīāđŒāļœāļĨāļ‚āļ­āļ‡āļŦāļĨāļąāļāļŠāļđāļ•āļĢāļ”āđ‰āļ§āļĒ āļĢāļđāļ›āđāļšāļšāļ‚āļ­āļ‡āļāļēāļĢāļžāļąāļ’āļ™āļēāļŦāļĨāļąāļāļŠāļđāļ•āļĢāļ‚āļ­āļ‡āđ„āļ—āđ€āļĨāļ­āļĢāđŒāđ€āļĢāļīāđˆāļĄāļˆāļēāļ 1. āļāļēāļĢāļāļēāļŦāļ™āļ”āļˆāļļāļ”āļĄāļļāđˆāļ‡āļŦāļĄāļēāļĒ āļāđˆāļ­āļ™ āļˆāļ°āļāļģāļŦāļ™āļ”āļˆāļļāļ”āļĄāļļāđˆāļ‡āļŦāļĄāļģāļĒāļ‚āļ­āļ‡āļŦāļĨāļąāļāļŠāļđāļ•āļĢāļ­āļĒāđˆāļģāļ‡āļāļ§āđ‰āļģāļ‡āđ† āļ™āļąāđ‰ āļ™ āļˆāļ° āļ•āđ‰āļ­ āļ‡āļ­āļģāļĻāļąāļĒāļ‚āđ‰āļ­āļĄāļđāļĨāļˆāļģāļāđāļŦ āļĨāđˆāļ‡āļ•āđˆāļģāļ‡āđ† āđ€āļŠāđˆāļ™ āđ āļŦāļĨāđˆāļ‡āđāļĢāļāļ„āļ·āļ­ āļŠāļąāļ‡ āļ„āļĄ āđ„āļ”āđ‰āđāļāđˆ āļ„āđˆāļģāļ™āļī āļĒāļĄ āļ„āļ§āļģāļĄāđ€āļŠāļ·āđˆ āļ­ āđāļĨāļ°āđāļ™āļ§āļ›āļāļīāļšāļąāļ•āļīāđƒāļ™āļāļģāļĢāļ”āļģāļĢāļ‡āļŠāļĩāļ§āļīāļ•āđƒāļ™āļŠāļąāļ‡āļ„āļĄāđ‚āļ„āļĢāļ‡āļŠāļĢāđ‰āļģāļ‡āļ—āļĩāđˆāļŠāļģāļ„āļąāļāļ—āļģāļ‡āļŠāļąāļ‡āļ„āļĄāđāļĨāļ°āļ„āļ§āļģāļĄāļĄāļļāđˆāļ‡āļŦāļ§āļąāļ‡āļ—āļģāļ‡āļŠāļąāļ‡āļ„āļĄāđ€āļ›āđ‡āļ™āļ•āđ‰āļ™ āđāļŦ āļĨāđˆāļ‡ āļ—āļĩāđˆ āļŠ āļ­ āļ‡ āđ€āļāļĩāđˆāļĒāļ§ āļāļąāļš āļœāļđāđ‰āđ€āļĢāļĩ āļĒ āļ™ āļ‹āļķāđˆ āļ‡ āđ€āļāļĩāđˆāļĒāļ§ āļāļąāļš āļ„ āļ§ āļģāļĄāļ•āđ‰āļ­ āļ‡ āļ āļģāļĢ āļ„ āļ§āļģāļĄāļŠ āļ™ āđƒ āļˆ āļ„āļ§ āļģāļĄāļŠ āļģāļĄāļģāļĢ āļ– āđāļĨāļ°āļ„āļļāļ“āļĨāļąāļāļĐāļ“āļ°āļ—āļĩāđˆāļ›āļĢāļ°āđ€āļ—āļĻāļŠāļģāļ•āļīāļ•āđ‰āļ­āļ‡āļāļģāļĢ āđāļĨāļ°āđāļŦāļĨāđˆāļ‡āļ—āļĩāđˆāļŠāļģāļĄāļāđ‡āļ„āļ·āļ­ āļ„āļģāđāļ™āļ°āļ™āļģāļ‚āļ­āļ‡āļœāļđāđ‰āđ€āļŠāļĩāđˆāļĒāļ§āļŠāļģāļāļŠāļģāļ‚āļģāļ§āļīāļŠāļģāļāļģāļĢāļ•āđˆāļģāļ‡āđ† āļŦāļĢāļ·āļ­āļˆāļģāļāļœāļĨāļāļģāļĢāļ§āļīāļˆāļąāļĒāļ—āļĩāđˆāļŠāļĢāļļāļ›āđƒāļŦāđ‰āļ‚āđ‰āļ­āļ„āļīāļ”āđ€āļāļĩāđˆāļĒāļ§āļāļąāļšāļāļģāļĢāļˆāļąāļ”āļ—āļģāļŦāļĨāļąāļāļŠāļđāļ•āļĢāļˆāļąāļ”āļāļģāļĢāđ€āļĢāļĩāļĒāļ™āļāļģāļĢāļŠāļ­āļ™āđāļĨāđ‰āļ§āļ™āļģāļĄāļģāļ›āļĢāļ°āļĄāļ§āļĨāđ€āļ‚āđ‰āļģāļ”āđ‰āļ§āļĒāļāļą āļ™āļˆāļ™ āđ€āļ›āđ‡ āļ™ āļˆāļļāļ”āļĄāļļāđˆāļ‡āļŦāļĄāļģāļĒāļ­āļĒāđˆāļģāļ‡āļāļ§āđ‰āļģāļ‡ āđ† āļ‚āļ­āļ‡āļŦ āļĨāļąāļāļŠāļđ āļ•āļĢāļŦāļĢāļ·āļ­āļˆāļļāļ”āļ›āļĢāļ°āļŠāļ‡āļ„āđŒāļŠāļąāđˆāļ§āļ„āļĢāļģāļ§ (Tentative Objectives)
  • 40.
    āļāļģāļĢāļžāļąāļ’āļ™āļģāļŦāļĨāļąāļāļŠāļđāļ•āļĢ āļŦāļ™āđ‰āļģ 40 āļˆāļģāļāļ™āļąāđ‰āļ™āļˆāļļāļ”āļ›āļĢāļ°āļŠāļ‡āļ„āđŒāļŠāļąāđˆāļ§āļ„āļĢāļģāļ§āļˆāļ°āđ„āļ”āđ‰āļĢāļąāļšāļāļģāļĢāļāļĨāļąāđˆāļ™āļāļĢāļ­āļ‡āļˆāļģāļāļ‚āđ‰āļ­āļĄāļđāļĨāļ”āđ‰āļģāļ™āļ›āļĢāļąāļŠāļāļģāļāļģāļĢāļĻāļķāļāļĐāļģāļ›āļĢāļąāļŠāļāļģāļŠāļąāļ‡āļ„āļĄ āđāļĨāļ°āļˆāļīāļ•āļ§āļīāļ—āļĒāļģāļāļģāļĢāđ€āļĢāļĩāļĒāļ™āļĢāļđāđ‰ āļ‹āļķāđˆāļ‡āļˆāļ°āļ•āļąāļ”āļ—āļ­āļ™āļˆāļļāļ”āļ›āļĢāļ°āļŠāļ‡āļ„āđŒāļ—āļĩāđˆāđ„āļĄāđˆāļˆāļģāđ€āļ›āđ‡āļ™āļ­āļ­āļāđāļĨāļ°āļ—āļģāđƒāļŦāđ‰āļˆāļļāļ”āļ›āļĢāļ°āļŠāļ‡āļ„āđŒāļĄāļĩāļ„āļ§āļģāļĄāļŠāļąāļ”āđ€āļˆāļ™āļ‚āļķāđ‰āļ™ āļˆāļļ āļ” āļ› āļĢ āļ° āļŠ āļ‡ āļ„āđŒ āļ—āļĩāđˆ āđ„ āļ”āđ‰ āļ™āļĩāđ‰ āđ€ āļ›āđ‡ āļ™ āļˆāļļ āļ” āļ› āļĢ āļ° āļŠ āļ‡ āļ„āđŒ āļ—āļĩāđˆ āđ āļ—āđ‰ āļˆ āļĢāļī āļ‡ āđƒ āļ™ āļ āļģ āļĢ āļžāļą āļ’ āļ™ āļģ āļŦ āļĨāļą āļ āļŠāļđ āļ• āļĢ āļˆāļģāļāļ™āļąāđ‰āļ™āļˆāļķāļ‡āđ€āļĨāļ·āļ­āļāđāļĨāļ°āļˆāļąāļ”āļ›āļĢāļ°āļŠāļšāļāļģāļĢāļ“āđŒāļāļģāļĢāđ€āļĢāļĩāļĒāļ™āļĢāļđāđ‰āļŦāļĢāļ·āļ­āļ›āļĢāļ°āļŠāļšāļāļģāļĢāļ“āđŒāļ—āļģāļ‡āļāļģāļĢāļĻāļķāļāļĐāļģāļŠāļģāļŦāļĢāļąāļšāļœāļđāđ‰āđ€āļĢāļĩāļĒāļ™āđ€āļžāļ·āđˆāļ­āđƒāļŦāđ‰āļšāļĢāļĢāļĨāļļāļˆāļļāļ”āļ›āļĢ āļ°āļŠāļ‡āļ„āđŒāļ—āļĩāđˆāļāļģāļŦāļ™āļ”āļ‚āļķāđ‰āļ™ 2 . āļ āļē āļĢ āđ€ āļĨāļ· āļ­ āļ āđ āļĨ āļ° āļˆāļą āļ” āļ› āļĢ āļ° āļŠ āļš āļ āļē āļĢ āļ“āđŒ āļ āļē āļĢ āđ€ āļĢāļĩ āļĒ āļ™ āļāļģāļĢāđ€āļĨāļ·āļ­āļāđāļĨāļ° āļˆāļąāļ”āļ›āļĢāļ° āļŠāļšāļāļģāļĢāļ“āđŒ āļāļģāļĢāđ€āļĢāļĩ āļĒāļ™ āļ—āļĩāđˆāļ„āļģāļ”āļŦāļ§āļąāļ‡āļˆāļ° āđƒ āļŦāđ‰āļœāļđāđ‰āđ€āļĢāļĩāļĒāļ™ āļĄāļĩāļ› āļĢāļ° āļŠ āļšāļāļģāļĢāļ“āđŒ āļ­āļĒāđˆāļģāļ‡ āđ„āļĢ āļāļī āļˆ āļ āļĢ āļĢ āļĄ āļ—āļĩāđˆ āļˆāļąāļ” āļ—āļąāđ‰ āļ‡ āđƒ āļ™ āļ āļģ āļĢ āđ€ āļĢāļĩ āļĒ āļ™ āļ āļģ āļĢ āļŠ āļ­ āļ™ āđ āļĨ āļ° āļŠāđˆ āļ§ āļ™ āđ€āļŠ āļĢāļī āļĄ āļŦ āļĨāļą āļ āļŠāļđ āļ• āļĢ āļ™āļąāđ‰ āļ™ āļĄāļĩ āļ­ āļ° āđ„ āļĢ āļ—āļąāđ‰āļ‡āļ™āļĩāđ‰ āļāđ‡āđ€āļžāļ·āđˆāļ­āļˆāļ°āđƒāļŦāđ‰āļāļĢāļ°āļšāļ§āļ™ āļāļģāļĢāļāļģāļĢāđ€āļĢāļĩāļĒāļ™āļāļģāļĢāļŠāļ­āļ™ āļ”āļģāđ€āļ™āļī āļ™āđ„āļ›āđ€āļžāļ·āđˆāļ­āļ•āļ­āļšāļŠāļ™āļ­āļ‡āļˆāļļāļ”āļĄāļļāđˆāļ‡āļŦāļĄāļģāļĒāļ—āļĩāđˆāļāļģāļŦāļ™āļ”āđ„āļ§āđ‰ āđ„āļ—āđ€āļĨāļ­āļĢāđŒāđ„āļ”āđ‰āđ€āļŠāļ™āļ­āđ€āļāļ“āļ‘āđŒāđƒāļ™āļāļģāļĢāļžāļīāļˆāļģāļĢāļ“āļģāđ€āļĨāļ·āļ­āļāļ›āļĢāļ°āļŠāļšāļāļģāļĢāļ“āđŒāļāļģāļĢāđ€āļĢāļĩāļĒāļ™āļĢāļđāđ‰āđ„āļ§āđ‰āļ”āļąāļ‡āļ™āļĩāđ‰ 2.1 āļœāļđāđ‰āđ€āļĢāļĩāļĒāļ™āļ„āļ§āļĢāļĄāļĩāđ‚āļ­āļāļģāļŠāļāļķāļāļžāļĪāļ•āļīāļāļĢāļĢāļĄ āđāļĨāļ°āđ€āļĢāļĩāļĒāļ™āļĢāļđāđ‰āđ€āļ™āļ·āđ‰āļ­āļŦāļģāļ•āļģāļĄāļ—āļĩāđˆāļĢāļ°āļšāļļāđ„āļ§āđ‰āđƒāļ™āļˆāļļāļ”āļ›āļĢāļ°āļŠāļ‡āļ„āđŒ 2 . 2 āļāļīāļˆāļāļĢāļĢāļĄāđāļĨāļ°āļ›āļĢāļ°āļŠāļšāļāļģāļĢāļ“āđŒāļ™āļąāđ‰āļ™āļ„āļ§āļĢāļˆāļ°āļ—āļģāđƒāļŦāđ‰āļœāļđāđ‰āđ€āļĢāļĩāļĒāļ™āļžāļķāļ‡āļžāļ­āđƒāļˆāļ—āļĩāđˆāļˆāļ°āļ›āļāļīāļšāļąāļ•āļīāļ•āļģāļĄāļžāļĪāļ•āļīāļāļĢāļĢāļĄāļ—āļĩāđˆāđ„āļ”āđ‰āļĢāļ°āļšāļļāđ„āļ§āđ‰āđƒāļ™āļˆāļļāļ”āļ›āļĢāļ°āļŠāļ‡āļ„āđŒ 2.3 āļāļīāļˆāļāļĢāļĢāļĄāđāļĨāļ°āļ›āļĢāļ°āļŠāļšāļāļģāļĢāļ“āđŒāļ™āļąāđ‰āļ™āļ„āļ§āļĢāļˆāļ°āļ­āļĒāļđāđˆāđƒāļ™āļ‚āļ­āļšāļ‚āđˆāļģāļĒāļ„āļ§āļģāļĄāļžāļ­āđƒāļˆāļ—āļĩāđˆāļžāļķāļ‡āļ›āļāļīāļšāļąāļ•āļīāđ„āļ”āđ‰ 2 . 4 āļāļī āļˆ āļ āļĢ āļĢ āļĄ āđ āļĨ āļ° āļ› āļĢ āļ° āļŠ āļš āļ āļģ āļĢ āļ“āđŒ āļŦ āļĨ āļģ āļĒ āđ† āļ”āđ‰āļģāļ™āļ‚āļ­āļ‡āļāļģāļĢāđ€āļĢāļĩāļĒāļ™āļĢāļđāđ‰āļ­āļģāļˆāļ™āļģāđ„āļ›āļŠāļđāđˆāļˆāļļāļ”āļ›āļĢāļ°āļŠāļ‡āļ„āđŒāļ—āļĩāđˆāļāļģāļŦāļ™āļ”āđ„āļ§āđ‰āđ€āļžāļĩāļĒāļ‡āļ‚āđ‰āļ­āđ€āļ”āļĩāļĒāļ§ 2 . 5 āđƒāļ™āļ—āļģāļ™āļ­āļ‡āđ€āļ”āļĩāļĒāļ§āļāļąāļ™āļāļīāļˆāļāļĢāļĢāļĄāđāļĨāļ°āļ›āļĢāļ°āļŠāļšāļāļģāļĢāļ“āđŒāļāļģāļĢāđ€āļĢāļĩāļĒāļ™āļĢāļđāđ‰āđ€āļžāļĩāļĒāļ‡āļŦāļ™āļķāđˆāļ‡āļ­āļĒāđˆāļģāļ‡āļ­āļģāļˆāļ•āļ­āļšāļŠāļ™āļ­āļ‡āļˆāļļāļ”āļ›āļĢāļ°āļŠāļ‡āļ„āđŒāļŦāļĨāļģāļĒāđ† āļ‚āđ‰āļ­āđ„āļ”āđ‰ āļ™ āļ­ āļ āļˆ āļģ āļ āļ™āļąāđ‰ āļ™ āđ„āļ—āđ€āļĨāļ­āļĢāđŒāļĒāļąāļ‡āđ€āļ™āđ‰āļ™āđ€āļāļĩāđˆāļĒāļ§āļāļąāļšāļāļģāļĢāļžāļīāļˆāļģāļĢāļ“āļģāļāļģāļĢāļˆāļąāļ”āļ›āļĢāļ°āļŠāļšāļāļģāļĢāļ“āđŒāļāļģāļĢāđ€āļĢāļĩāļĒāļ™āļĢāļđāđ‰āļ§āđˆāļģāļ•āđ‰āļ­āļ‡āļ„āļģāļ™āļķāļ‡āļ–āļķāļ‡āļ„āļ§āļģāļĄāļŠāļąāļĄāļžāļąāļ™āļ˜āđŒāđƒāļ™āļ”āđ‰āļģāļ™āđ€āļ§āļĨāļģāļ•āđˆāļ­āđ€ āļ§āļĨāļģ āđāļĨāļ°āđ€āļ™āļ·āđ‰āļ­āļŦāļģāļ•āđˆāļ­āđ€āļ™āļ·āđ‰āļ­āļŦāļģ āđ€āļĢāļĩāļĒāļāļ§āđˆāļģāđ€āļ›āđ‡āļ™āļ„āļ§āļģāļĄāļŠāļąāļĄāļžāļąāļ™āļ˜āđŒāđāļšāļš āđāļ™āļ§āļ•āļąāđ‰āļ‡ (Vertical) āļāļąāļš āđāļ™āļ§āļ™āļ­āļ™ (Horizontal) āļ‹āļķāđˆāļ‡āļĄāļĩāđ€āļāļ“āļ‘āđŒāđƒāļ™āļāļģāļĢāļˆāļąāļ”āļ”āļąāļ‡āļ™āļĩāđ‰ 1 . āļ„ āļ§ āļģ āļĄ āļ•āđˆ āļ­ āđ€ āļ™āļ·āđˆ āļ­ āļ‡ ( Continuity) āļŦ āļĄ āļģ āļĒ āļ–āļķ āļ‡ āļ„āļ§āļģāļĄāļŠāļąāļĄāļžāļąāļ™āļ˜āđŒāđƒāļ™āđāļ™āļ§āļ•āļąāđ‰āļ‡āļ‚āļ­āļ‡āļŠāđˆāļ§āļ™āļ­āļ‡āļ„āđŒāļ›āļĢāļ°āļāļ­āļšāļŦāļĨāļąāļāļ‚āļ­āļ‡āļ•āļąāļ§āļŦāļĨāļąāļāļŠāļđāļ•āļĢāļˆāļģāļāļĢāļ°āļ”āļąāļšāļŦāļ™āļķāđˆāļ‡āđ„āļ›āļĒāļąāļ‡āļ­āļĩāļāļĢāļ°āļ”āļąāļšāļŦāļ™āļķāđˆāļ‡āļ—āļĩāđˆāļŠāļđāļ‡āļ‚āļķāđ‰āļ™āđ„ āļ› āđ€āļŠāđˆāļ™ āđƒāļ™āļ§āļīāļŠāļģāļ—āļąāļāļĐāļ°āļ•āđ‰āļ­āļ‡āđ€āļ›āļīāļ”āđ‚āļ­āļāļģāļŠāđƒāļŦāđ‰āļĄāļĩāļāļģāļĢāļāļķāļāļ—āļąāļāļĐāļ°āđƒāļ™āļāļīāļˆāļāļĢāļĢāļĄāđāļĨāļ°āļ›āļĢāļ°āļŠāļšāļāļģāļĢāļ“āđŒāļšāđˆāļ­āļĒāđ† āđāļĨāļ°āļ•āđˆāļ­āđ€āļ™āļ·āđˆāļ­āļ‡āļāļąāļ™ 2 . āļ āļģ āļĢ āļˆāļą āļ” āļŠāđˆ āļ§ āļ‡ āļĨ āļģ āļ”āļą āļš ( sequence) āļŦ āļĄ āļģ āļĒ āļ–āļķ āļ‡ āļ„āļ§āļģāļĄāļŠāļąāļĄāļžāļąāļ™āļ˜āđŒāđƒāļ™āđāļ™āļ§āļ•āļąāđ‰āļ‡āļ‚āļ­āļ‡āļŠāđˆāļ§āļ™āļ­āļ‡āļ„āđŒāļ›āļĢāļ°āļāļ­āļšāļŦāļĨāļąāļāļ‚āļ­āļ‡āļŦāļĨāļąāļāļŠāļđāļ•āļĢāļˆāļģāļāļŠāļīāđˆāļ‡āļ—āļĩāđˆāđ€āļāļīāļ”āļ‚āļķāđ‰āļ™āļāđˆāļ­āļ™āđ„āļ›āļŠāļđāđˆāļŠāļīāđˆāļ‡āļ—āļĩāđˆāđ€āļāļīāļ”āļ‚āļķāđ‰āļ™āļ āļģāļĒāļŦāļĨāļąāļ‡ āļŦ āļĢāļ· āļ­ āļˆ āļģ āļ āļŠāļīāđˆ āļ‡ āļ—āļĩāđˆ āļĄāļĩ āļ„ āļ§ āļģ āļĄ āļ‡āđˆ āļģ āļĒ āđ„ āļ› āļŠāļđāđˆ āļ—āļĩāđˆ āļĄāļĩ āļ„ āļ§ āļģ āļĄ āļĒ āļģ āļ āļ”āļą āļ‡ āļ™āļąāđ‰ āļ™ āļāļģāļĢāļˆāļąāļ”āļāļīāļˆāļāļĢāļĢāļĄāđāļĨāļ°āļ›āļĢāļ°āļŠāļšāļāļģāļĢāļ“āđŒāđƒāļŦāđ‰āļĄāļĩāļāļģāļĢāđ€āļĢāļĩāļĒāļ™āļĨāļģāļ”āļąāļšāļāđˆāļ­āļ™āļŦāļĨāļąāļ‡āđ€āļžāļ·āđˆāļ­āđƒāļŦāđ‰āđ„āļ”āđ‰āđ€āļĢāļĩāļĒāļ™āđ€āļ™āļ·āđ‰āļ­āļŦāļģāļ—āļĩāđˆāļĨāļķāļāļ‹āļķāđ‰āļ‡āļĒāļīāđˆāļ‡āļ‚āļķāđ‰āļ™
  • 41.
    āļāļģāļĢāļžāļąāļ’āļ™āļģāļŦāļĨāļąāļāļŠāļđāļ•āļĢ āļŦāļ™āđ‰āļģ 41 3. āļšāļđ āļĢ āļ“ āļģ āļ āļģ āļĢ ( Integration) āļŦ āļĄ āļģ āļĒ āļ–āļķ āļ‡ āļ„ āļ§ āļģ āļĄ āļŠāļą āļĄ āļžāļą āļ™ āļ˜āđŒ āļāļąāļ™ āđƒ āļ™ āđ āļ™ āļ§ āļ™ āļ­ āļ™ āļ‚ āļ­ āļ‡ āļ­ āļ‡ āļ„āđŒ āļ› āļĢ āļ° āļ āļ­ āļš āļŦ āļĨāļą āļ āļ‚ āļ­ āļ‡ āļ•āļą āļ§ āļŦ āļĨāļą āļ āļŠāļđ āļ• āļĢ āļˆāļģāļāļŦāļąāļ§āļ‚āđ‰āļ­āđ€āļ™āļ·āđ‰āļ­āļŦāļģāļŦāļ™āļķāđˆāļ‡āđ„āļ›āļĒāļąāļ‡āļ­āļĩāļāļŦāļąāļ§āļ‚āđ‰āļ­āđ€āļ™āļ·āđ‰āļ­āļŦāļģāļŦāļ™āļķāđˆāļ‡āļ‚āļ­āļ‡āļĢāļģāļĒāļ§āļīāļŠāļģ āļŦāļĢāļ·āļ­āļˆāļģāļāļĢāļģāļĒāļ§āļīāļŠāļģāļŦāļ™āļķāđˆ āļ‡āđ„āļ›āļĒāļąāļ‡āļ­āļĩāļāļĢāļģāļĒāļ§āļīāļŠāļģāļ­āļ·āđˆāļ™āđ† āļ—āļĩāđˆ āļĄāļĩ āļ„ āļ§ āļģ āļĄ āđ€ āļāļĩāđˆ āļĒ āļ§ āļ‚āđ‰ āļ­ āļ‡ āļāļą āļ™ āļāļģāļĢāļˆāļąāļ”āļ›āļĢāļ°āļŠāļšāļāļģāļĢāļ“āđŒāļˆāļķāļ‡āļ„āļ§āļĢāđ€āļ›āđ‡āļ™āļĨāļąāļāļĐāļ“āļ°āļ—āļĩāđˆāļŠāđˆāļ§āļĒāđƒāļŦāđ‰āļœāļđāđ‰āđ€āļĢāļĩāļĒāļ™āđ„āļ”āđ‰āđ€āļžāļīāđˆāļĄāļžāļđāļ™āļ„āļ§āļģāļĄāļ„āļīāļ”āđ€āļŦāđ‡āļ™āđāļĨāļ°āđ„āļ”āđ‰āđāļŠāļ”āļ‡āļžāļĪāļ•āļīāļāļĢāļĢāļĄāļ—āļĩāđˆāļŠāļ­āļ”āļ„āļĨāđ‰ āļ­āļ‡āļāļąāļ™ āđ€āļ™āļ·āđ‰āļ­āļŦāļģāļ—āļĩāđˆāđ€āļĢāļĩāļĒāļ™āđ€āļ›āđ‡āļ™āļāļģāļĢāđ€āļžāļīāđˆāļĄāļ„āļ§āļģāļĄāļŠāļģāļĄāļģāļĢāļ–āļ‚āļ­āļ‡āļœāļđāđ‰āđ€āļĢāļĩāļĒāļ™āđƒāļŦāđ‰āđƒāļŠāđ‰āļ›āļĢāļ°āļŠāļšāļāļģāļĢāļ“āđŒāđ„āļ”āđ‰āđƒāļ™āļŠāļ–āļģāļ™āļāļģāļĢāļ“āđŒāļ—āļĩāđˆāđāļ•āļāļ•āđˆāļģāļ‡āļāļąāļ™ āļ›āļĢāļ°āļŠāļšāļāļģāļĢāļ“āđŒāļāļģāļĢāđ€āļĢāļĩāļĒāļ™āļĢāļđāđ‰āļˆāļķāļ‡āđ€āļ›āđ‡āļ™āđāļšāļšāđāļœāļ™āļ‚āļ­āļ‡āļ›āļāļīāļŠāļąāļĄāļžāļąāļ™āļ˜āđŒ (Interaction) āļĢāļ°āļŦāļ§āđˆāļģāļ‡āļœāļđāđ‰āđ€āļĢāļĩāļĒāļ™āļāļąāļšāļŠāļ–āļģāļ™āļāļģāļĢāļ“āđŒāđāļ§āļ”āļĨāđ‰āļ­āļĄ 3.āļ āļē āļĢ āļ› āļĢ āļ° āđ€ āļĄāļī āļ™ āļœ āļĨ āđ€āļžāļ·āđˆāļ­āļ—āļĩāđˆāļˆāļ°āļ•āļĢāļ§āļˆāļŠāļ­āļšāļ”āļđāļ§āđˆāļģāļāļģāļĢāļˆāļąāļ”āļāļģāļĢāđ€āļĢāļĩāļĒāļ™āļāļģāļĢāļŠāļ­āļ™āđƒāļŦāđ‰āļšāļĢāļĢāļĨāļļāļ•āļģāļĄāļˆāļļāļ”āļ›āļĢāļ°āļŠāļ‡āļ„āđŒāļ•āļģāļĄāļ—āļĩāđˆāļāļģāļŦāļ™āļ”āđ„āļ§āđ‰āļŦāļĢāļ·āļ­āđ„āļĄāđˆ āļŠāļĄāļ„āļ§āļĢāļˆāļ°āļĄāļĩāļāļģāļĢāļ›āļĢāļąāļšāđāļāđ‰āđ„āļ‚āļŠāđˆāļ§āļ™āđƒāļ”āļšāđ‰āļģāļ‡ āļ„āļ§āļĢāļžāļīāļˆāļģāļĢāļ“āļģāļˆāļģāļāļŠāļīāđˆāļ‡āļ•āđˆāļ­āđ„āļ›āļ™āļĩāđ‰ 3.1 āļāļģāļŦāļ™āļ”āļˆāļļāļ”āļ›āļĢāļ°āļŠāļ‡āļ„āđŒāļ—āļĩāđˆāļˆāļ°āļ§āļąāļ”āđāļĨāļ°āļžāļĪāļ•āļīāļāļĢāļĢāļĄāļ—āļĩāđˆāļ„āļģāļ”āļŦāļ§āļąāļ‡ 3.2 āļ§āļąāļ”āđāļĨāļ°āļ§āļīāđ€āļ„āļĢāļģāļ°āļŦāđŒāļŠāļ–āļģāļ™āļāļģāļĢāļ“āđŒāļ—āļĩāđˆāļˆāļ°āļ—āļģāđƒāļŦāđ‰āđ€āļāļīāļ”āļžāļĪāļ•āļīāļāļĢāļĢāļĄāđ€āļŦāļĨāđˆāļģāļ™āļąāđ‰āļ™ 3.3 āļĻāļķāļāļĐāļģāļŠāļģāļĢāļ§āļˆāļ‚āđ‰āļ­āļĄāļđāļĨāđ€āļžāļ·āđˆāļ­āļŠāļĢāđ‰āļģāļ‡āđ€āļ„āļĢāļ·āđˆāļ­āļ‡āļĄāļ·āļ­āļ—āļĩāđˆāļˆāļ°āļ§āļąāļ”āļžāļĪāļ•āļīāļāļĢāļĢāļĄāđ€āļŦāļĨāđˆāļģāļ™āļąāđ‰āļ™āđ„āļ”āđ‰āļ­āļĒāđˆāļģāļ‡āđ€āļŦāļĄāļģāļ°āļŠāļĄ 3.4 āļ•āļĢāļ§āļˆāļŠāļ­āļšāļ„āļļāļ“āļ āļģāļžāļ‚āļ­āļ‡āđ€āļ„āļĢāļ·āđˆāļ­āļ‡āļĄāļ·āļ­āđ‚āļ”āļĒāđƒāļŠāđ‰āđ€āļāļ“āļ‘āđŒāđƒāļ™āļāļģāļĢāļžāļīāļˆāļģāļĢāļ“āļģāļ”āļąāļ‡āļ™āļĩāđ‰ 3.4.1 āļ„āļ§āļģāļĄāđ€āļ›āđ‡āļ™āļ›āļĢāļ™āļąāļĒ (Objectivity) 3.4.2 āļ„āļ§āļģāļĄāđ€āļŠāļ·āđˆāļ­āļĄāļąāđˆāļ™āđ„āļ”āđ‰ (Reliability) 3.4.3 āļ„āļ§āļģāļĄāđ€āļ—āļĩāđˆāļĒāļ‡āļ•āļĢāļ‡ (Validity) 3.4.4 āļ„āļ§āļģāļĄāļ–āļđāļāļ•āđ‰āļ­āļ‡ (Accuracy) 3.5 āļāļģāļĢāļžāļīāļˆāļģāļĢāļ“āļģāļœāļĨāļāļģāļĢāļ›āļĢāļ°āđ€āļĄāļīāļ™āđƒāļŦāđ‰āđ€āļ›āđ‡ āļ™āļ›āļĢāļ°āđ‚āļĒāļŠāļ™āđŒāđ€āļžāļ·āđˆāļ­āļ­āļ˜āļīāļšāļģāļĒāļœāļĨāļāļģāļĢāđ€āļĢāļĩāļĒāļ™āļĢāļđāđ‰āđ€āļ›āđ‡ āļ™āļĢāļģāļĒāļšāļļāļ„āļ„āļĨāļŦāļĢāļ·āļ­āđ€āļ›āđ‡ āļ™āļāļĨāļļāđˆāļĄ āļāļģāļĢāļ­āļ˜āļīāļšāļģāļĒāļ–āļķāļ‡āļŠāđˆāļ§āļ™āļ”āļĩāļ‚āļ­āļ‡āļŦāļĨāļąāļāļŠāļđāļ•āļĢāļŦāļĢāļ·āļ­āļŠāļīāđˆāļ‡āļ—āļĩāđˆāļˆāļ°āļ•āđ‰āļ­āļ‡āļ›āļĢāļąāļšāđāļāđ‰āđ€āļžāļ·āđˆāļ­āđ€āļ›āđ‡āļ™āđāļ™āļ§āļ—āļģāļ‡āđƒāļ™āļāļģāļĢāļ›āļĢāļąāļšāļ›āļĢāļļāļ‡āļŦāļĨāļąāļāļŠāļđāļ•āļĢāđƒāļŦāđ‰āļĄāļĩāļ„āļļāļ“āļ āļģāļž āļĒāļīāđˆāļ‡āļ‚āļķāđ‰āļ™ āļˆāļģāļāļĢāļđāļ›āđāļšāļšāļāļģāļĢāļžāļąāļ’āļ™āļģāļŦāļĨāļąāļāļŠāļđāļ•āļĢāđāļĨāļ°āļāļģāļĢāļŠāļ­āļ™āļ‚āļ­āļ‡āđ„āļ—āđ€āļĨāļ­āļĢāđŒ āđ€āļĄāļ·āđˆāļ­āđ„āļ”āđ‰āļĻāļķāļāļĐāļģāļ§āļīāđ€āļ„āļĢāļģāļ°āļŦāđŒāđāļĨāļ°āļˆāļ°āļžāļšāļ§āđˆāļģ āļāļģāļĢāļžāļąāļ’ āļ™ āļģāļŦāļĨāļąāļāļŠāļđ āļ•āļĢāļ‚āļ­āļ‡āļāļĢāļ° āļ—āļĢāļ§āļ‡āļĻāļķāļāļĐāļģāļ˜āļī āļāļģāļĢāļĄāļĩāļŠāđˆāļ§āļ™ āļ„āļĨāđ‰āļģāļĒāļāļąāļšāļ§āļīāļ˜āļĩāļāļģāļĢāļ‚āļ­āļ‡āđ„āļ—āđ€āļĨāļ­āļĢāđŒ āļĄāļģāļ āđ€āļŠāđˆāļ™ āļ āļģ āļĢ āļ āļģ āļŦ āļ™ āļ” āļˆāļļ āļ” āļ› āļĢ āļ° āļŠ āļ‡ āļ„āđŒ āļ‚ āļ­ āļ‡ āļŦ āļĨāļą āļ āļŠāļđ āļ• āļĢ āđ„āļ—āđ€āļĨāļ­āļĢāđŒāđ„āļ”āđ‰āđƒāļŠāđ‰āļŠāļąāļ‡āļ„āļĄāļ›āļąāļˆāļˆāļļāļšāļąāļ™āđ€āļ›āđ‡āļ™āļžāļ·āđ‰āļ™āļāļģāļ™āđāļĨāļ°āļāļģāļĢāļˆāļąāļ”āļāļģāļĢāļĻāļķāļāļĐāļģāļ‚āļ­āļ‡āđ€āļĢāļģāđƒāļ™āļ›āļąāļˆāļˆāļļāļšāļąāļ™āļ™āļĩāđ‰āđ„āļ”āđ‰āļ—āļģāļāļģāļĢāļĻāļķāļāļĐāļģāļ§āļīāđ€āļ„āļĢāļģāļ°āļŦāđŒāļŠāļąāļ‡āļ„āļĄ āļˆāļ™āļŠāļĢāļļāļ›āļ­āļ­āļāļĄāļģāđ€āļ›āđ‡āļ™āđāļ™āļ§āļ„āļīāļ”āđƒāļ™āļāļģāļĢāļˆāļąāļ”āļāļģāļĢāļĻāļķāļāļĐāļģāļ§āđˆāļģāđ€āļ›āđ‡āļ™ â€œāļāļģāļĢāļĻāļķāļāļĐāļģāđ€āļžāļ·āđˆāļ­āļžāļąāļ’āļ™āļģāļ•āļ™āđāļĨāļ°āļ—āļģāļ›āļĢāļ°āđ‚āļĒāļŠāļ™āđŒāđƒāļŦāđ‰āļāļąāļšāļŠāļąāļ‡āļ„āļĄâ€ āđāļ™āļ§āļ„āļīāļ”āļ‚āļ­āļ‡āđ„āļ—āđ€āļĨāļ­āļĢāđŒāđ„āļ”āđ‰āļŠāļ™āļąāļšāļŠāļ™āļļāļ™āđƒāļŦāđ‰āļœāļđāđ‰āđ€āļĢāļĩāļĒāļ™āļĄāļĩāļŠāđˆāļ§āļ™āļĢāđˆāļ§āļĄāđƒāļ™āļāļģāļĢāļžāļąāļ’āļ™āļģāļŦāļĨāļąāļāļŠāļđāļ•āļĢ āđāļĨāļ°āļāļĢāļ°āļšāļ§āļ™āļāļģāļĢāđ€āļĢāļĩāļĒāļ™āļāļģāļĢāļŠāļ­āļ™
  • 42.
    āļāļģāļĢāļžāļąāļ’āļ™āļģāļŦāļĨāļąāļāļŠāļđāļ•āļĢ āļŦāļ™āđ‰āļģ 42 āđāļĨāļ°āļ™āļ­āļāļˆāļģāļāļ™āļĩāđ‰āļāļģāļĢāļžāļąāļ’āļ™āļģāļŦāļĨāļąāļāļŠāļđāļ•āļĢāļˆāļ°āļ•āđ‰āļ­āļ‡āļ„āļģāļ™āļķāļ‡āļ–āļķāļ‡āļŠāļ āļģāļžāđāļ§āļ”āļĨāđ‰āļ­āļĄāļ āļģāļĒāļ™āļ­āļāļ—āļĩāđˆāļŠāļąāļĄāļžāļąāļ™āļ˜āđŒāļāļąāļšāļāļģāļĢāđ€āļĢāļĩāļĒāļ™āļĢāļđāđ‰āļ‚āļ­āļ‡āļœāļđāđ‰āđ€āļĢāļĩāļĒāļ™āļ­āļĩāļ āļ”āđ‰āļ§āļĒ āđāļŦāļĨāđˆāļ‡āļ‚āđ‰āļ­āļĄāļđāļĨāđ€āļžāļ·āđˆāļ­āļ™āļģāļĄāļģāļāļģ āļŦāļ™āļ”āļˆāļļāļ”āļŦāļĄāļģāļĒāļŠāļąāđˆāļ§āļ„āļĢāļģāļ§ āļ‚āđ‰āļ­āļĄāļđāļĨāđƒāļ™āļāļģāļĢāļāļģāļŦāļ™āļ”āđ€āļāļ“āļ‘āđŒāļ—āļĩāđˆāļ• āļĢāļ§āļˆāļŠāļ­āļšāļžāļīāļˆāļģāļĢāļ“āļģāļāļĨāļąāđˆāļ™āļāļĢāļ­āļ‡ āļ­āļ‡āļ„āđŒāļ›āļĢāļ°āļāļ­āļšāļ‚āļ­āļ‡āļŦāļĨāļąāļāļŠāļđāļ• āļĢ āļāļģāļĢāļĻāļķāļāļĐāļģāļŠāļąāļ‡āļ„āļĄ āļāļģāļĢāļĻāļķāļāļĐāļģāļœāļđāđ‰āđ€āļĢāļĩāļĒāļ™ āļāļģāļĢāļĻāļķāļāļĐāļģāđāļ™āļ§āļ„āļīāļ”āļ‚āļ­āļ‡āļ™āļą āļāļ§āļīāļŠāļģāļāļģāļĢ āļ›āļĢāļąāļŠāļāļģāļŠāļąāļ‡āļ„āļĄ āļ›āļĢāļąāļŠāļāļģāļāļģāļĢāļĻāļķāļāļĐāļģ āļāļģāļŦāļ™āļ”āļˆāļļāļ”āļĄāļļāđˆāļ‡āļŦāļĄāļģāļĒāļŠāļąāđˆāļ§ āļ„āļĢāļģāļ§ āļ—āļĪāļĐāļŽāļĩāļāļģāļĢāđ€āļĢāļĩāļĒāļ™āļĢāļđāđ‰ āļ›āļĢāļąāļŠāļāļģāļāļģāļĢāļĻāļķāļāļĐāļģ āļ›āļĢāļąāļŠāļāļģāļŠāļąāļ‡āļ„āļĄ āļˆāļļāļ”āļŦāļĄāļģāļĒ āļāļģāļĢāđ€āļĨāļ·āļ­āļāđāļĨāļ°āļāļģāļĢāļˆāļąāļ”āļ›āļĢāļ°āļŠ āļšāļāļģāļĢāļ“āđŒāļāļģāļĢāđ€āļĢāļĩāļĒāļ™
  • 43.
    āļāļģāļĢāļžāļąāļ’āļ™āļģāļŦāļĨāļąāļāļŠāļđāļ•āļĢ āļŦāļ™āđ‰āļģ 43 āļ āļģāļžāļ›āļĢāļ°āļāļ­āļš12 āļĢāļđāļ›āđāļšāļšāļāļģāļĢāļžāļąāļ’āļ™āļģāļŦāļĨāļąāļāļŠāļđāļ•āļĢāļ‚āļ­āļ‡āđ„āļ—āđ€āļĨāļ­āļĢāđŒ (āļ§āļīāļŠāļąāļĒ āļ§āļ‡āļĐāđŒāđƒāļŦāļāđˆ, 2537 :11) āļŠāļĢāļļāļ›(Summary) āļāļģāļĢāļžāļąāļ’ āļ™ āļģāļŦ āļĨāļąāļāļŠāļđ āļ• āļĢāđ€āļ›āđ‡ āļ™ āļāļĢāļ° āļšāļ§āļ™ āļāļģāļĢāļŠ āļģāļ„āļąāļ āđƒ āļ™ āļāļģāļĢāļžāļąāļ’ āļ™ āļģāļāļģāļĢāļĻāļķāļāļĐ āļģāļ‚ āļ­āļ‡ āļŠ āļģāļ•āļī āđ€āļžāļĢāļģāļ°āļ‰āļ°āļ™āļąāđ‰āļ™āļāļģāļĢāļžāļąāļ’āļ™āļģāļŦāļĨāļąāļāļŠāļđāļ•āļĢāļˆāļķāļ‡āđ€āļ›āđ‡āļ™āļ āļģāļĢāļāļīāļˆāļŠāļģāļ„āļąāļāļ—āļĩāđˆāļœāļđāđ‰āļĄāļĩāļŦāļ™āđ‰āļģāļ—āļĩāđˆāļĢāļąāļšāļœāļīāļ”āļŠāļ­āļšāđāļĨāļ°āļœāļđāđ‰āļ—āļĩāđˆāļĄāļĩāļŠāđˆāļ§āļ™āđ€āļāļĩāđˆāļĒāļ§āļ‚āđ‰āļ­āļ‡āļˆāļ°āļ•āđ‰āļ­āļ‡āđ€āļĨāđ‡āļ‡āđ€āļŦāđ‡ āļ™āļ–āļķāļ‡āļ„āļ§āļģāļĄāļŠāļģāļ„āļąāļāđāļĨāļ°āļ—āļģāļŦāļ™āđ‰āļģāļ—āļĩāđˆāđƒāļ™āļˆāļļāļ”āļ™āļĩāđ‰ āļ­āļĒāđˆāļģāļ‡āđ€āļ•āđ‡āļĄāļ„āļ§āļģāļĄāļŠāļģāļĄāļģāļĢāļ– āđ€āļžāļ·āđˆāļ­āđƒāļŦāđ‰āđ„āļ”āđ‰āļŦāļĨāļąāļāļŠāļđāļ•āļĢāļ—āļĩāđˆāļĄāļĩāļ›āļĢāļ°āļŠāļīāļ—āļ˜āļīāļ āļģāļž āļŠ āļģ āļĄ āļģ āļĢ āļ– āđƒ āļŠāđ‰ āđ€ āļ›āđ‡ āļ™ āđ€ āļ„ āļĢāļ·āđˆ āļ­ āļ‡ āļĄāļ· āļ­ āļ—āļĩāđˆ āļ”āļĩ āđƒ āļ™ āļ āļģ āļĢ āļˆāļą āļ āļ āļģ āļĢ āļĻāļķ āļ āļĐ āļģ āđ€ āļžāļ·āđˆ āļ­ āļžāļą āļ’ āļ™ āļģ āļ› āļĢ āļ° āđ€ āļ— āļĻ āļ•āļģāļĄāļˆāļļāļ”āļĄāļļāđˆāļ‡āļŦāļĄāļģāļĒāđƒāļ™āļāļģāļĢāļžāļąāļ’āļ™āļģāļŦāļĨāļąāļāļŠāļđāļ•āļĢāļ™āļąāđ‰āļ™āļˆāļ°āļ•āđ‰āļ­āļ‡āļĄāļĩāļāļģāļĢāļ§āļģāļ‡āđāļœāļ™āđ€āļžāļ·āđˆāļ­āļāļģāļĢāļžāļąāļ’āļ™āļģāļ™āļąāļšāđāļ•āđˆāļāļģāļĢāļĻāļķāļāļĐāļģāđāļĨāļ°āļ§āļīāđ€āļ„āļĢāļģāļ°āļŦāđŒāļ‚āđ‰āļ­āļĄāļđ āļĨ āļžāļ·āđ‰ āļ™ āļ āļģ āļ™ āļ āļģāļĢ āļĻāļķ āļ āļĐ āļģ āļŦ āļĨāļą āļ āđ€ āļ āļ“ āļ‘āđŒ āđ āļĨ āļ° āļ‚āļąāđ‰ āļ™ āļ• āļ­ āļ™ āļ āļģ āļĢ āđ€ āļĨāļ· āļ­ āļ āļĢāļđ āļ› āđ āļš āļš āļ—āļĩāđˆ āđ€āļŦ āļĄ āļģ āļ° āļŠ āļĄ āļāļĢāļ°āļšāļ§āļ™āļāļģāļĢāļžāļąāļ’āļ™āļģāļŦāļĨāļąāļāļŠāļđāļ•āļĢāđ€āļ›āđ‡ āļ™āļāļĢāļ°āļšāļ§āļ™āļāļģāļĢāļ—āļĩāđˆāļ•āđˆāļ­āđ€āļ™āļ·āđˆāļ­āļ‡āđāļĨāļ°āđ€āļāļĩāđˆāļĒāļ§āļ‚āđ‰āļ­āļ‡āļāļąāļšāļŦāļĨāļģāļĒāļāđˆāļģāļĒāļ­āļĒāđˆāļģāļ‡āļāļ§āđ‰āļģāļ‡āļ‚āļ§āļģāļ‡ āļ—āļĩāđˆ āļŠ āļģ āļĄ āļģ āļĢ āļ– āļžāļą āļ’ āļ™ āļģ āđ„ āļ”āđ‰ āļ—āļąāđ‰ āļ‡ āļ āļĢ āļ° āļš āļ§ āļ™ āļ āļģ āļĢ āļ™āļą āļš āđ āļ•āđˆ āļ āļģ āļĢ āļ āļģ āļŦ āļ™ āļ” āļˆāļļ āļ” āļĄāļļāđˆāļ‡ āļŦ āļĄ āļģ āļĒ āļāļģāļĢāļˆāļąāļ” āđ€āļ™āļ·āđ‰ āļ­ āļŦ āļģāļŠ āļģāļĢāļ° āļ‚ āļ­ āļ‡ āļŦ āļĨāļąāļ āļŠāļđ āļ•āļĢāļ āļģāļĢāļ™ āļģāļŦ āļĨāļąāļ āļŠāļđ āļ• āļĢāđ„āļ› āđƒ āļŠāđ‰ āļāļģāļĢāļ› āļĢāļ° āđ€āļĄāļīāļ™ āļœāļĨ āļŦ āļĨāļąāļ āļŠāļđ āļ• āļĢ āđāļĨāļ°āļāļģāļĢāļ›āļĢāļąāļšāļ›āļĢāļļāļ‡āđ€āļ›āļĨāļĩāđˆāļĒāļ™āđāļ›āļĨāļ‡āļŦāļĨāļąāļāļŠāļđāļ•āļĢāļŦāļĢāļ·āļ­āļžāļąāļ’āļ™āļģāļŦāļĨāļąāļāļŠāļđāļ•āļĢāđ€āļ‰āļžāļģāļ°āļŠāđˆāļ§āļ™āļ—āļĩāđˆāļ•āđ‰āļ­āļ‡āļāļģāļĢāļ›āļĢāļąāļšāļ›āļĢāļļāļ‡āđāļāđ‰āđ„āļ‚ āđ„āļĄāđˆāļ§āđˆāļģāļˆāļ°āđ€āļ›āđ‡ āļ™ āļāļģāļĢāļžāļąāļ’ āļ™ āļģāļŦ āļĨāļąāļāļŠāļđ āļ•āļĢāļĢāļģāļĒāļ§āļīāļŠ āļģ āļŦ āļĢāļ·āļ­āļžāļąāļ’ āļ™ āļģāđƒāļ™ āļŠāđˆāļ§āļ™ āļ‚āļ­āļ‡āļāļģāļĢāļ™ āļģāļŦ āļĨāļąāļāļŠāļđ āļ•āļĢāđ„āļ›āđƒ āļŠāđ‰ āļŦ āļĢāļ· āļ­ āļ āļģ āļĢ āļˆāļą āļ” āļ āļģ āļĢ āđ€ āļĢāļĩ āļĒ āļ™ āļ āļģ āļĢ āļŠ āļ­ āļ™ āļāđ‡ āļ• āļģ āļĄ āļˆāļļāļ”āļ›āļĢāļ°āļŠāļ‡āļ„āđŒāļŠāļģāļ„āļąāļāļāđ‡āļ„āļ·āļ­āļāļģāļĢāđƒāļŦāđ‰āđ„āļ”āđ‰āļĄāļģāļ‹āļķāđˆāļ‡āļŦāļĨāļąāļāļŠāļđāļ•āļĢāļ—āļĩāđˆāļĄāļĩāļ›āļĢāļ°āļŠāļīāļ—āļ˜āļīāļ āļģāļžāļŠāļģāļĄāļģāļĢāļ–āļ™āļģāļĄāļģāļˆāļąāļ”āļāļģāļĢāđ€āļĢāļĩāļĒāļ™āļāļģāļĢāļŠāļ­āļ™āđ„āļ”āđ‰āļŠāļ­āļ”āļ„āļĨāđ‰āļ­ āļ‡āļāļąāļšāļ„āļ§āļģāļĄāļ•āđ‰āļ­āļ‡āļāļģāļĢāļ‚āļ­āļ‡āļœāļđāđ‰āđ€āļĢāļĩāļĒāļ™āļŠāļąāļ‡āļ„āļĄāđāļĨāļ°āļ›āļĢāļ°āđ€āļ—āļĻāļŠāļģāļ•āļī āļŠāļģāļĄāļģāļĢāļ–āļžāļąāļ’āļ™āļģāļœāļđāđ‰āđ€āļĢāļĩāļĒāļ™āđƒāļŦāđ‰āļĄāļĩāļ„āļ§āļģāļĄāđ€āļˆāļĢāļīāļāļ—āļąāđ‰āļ‡āļ”āđ‰āļģāļ™āļ„āļ§āļģāļĄāļĢāļđāđ‰ āļ„āļ§āļģāļĄāļ„āļīāļ” āļŠāļ•āļīāļ›āļąāļāļāļģ āđāļĨāļ°āļŠāļģāļĄāļģāļĢāļ–āļĢāļąāļšāļœāļīāļ”āļŠāļ­āļšāļ•āđˆāļ­āļ•āļ™āđ€āļ­āļ‡āđāļĨāļ°āļŠāļąāļ‡āļ„āļĄāđ„āļ”āđ‰ āļ•āļĢāļ§āļˆāļŠāļ­āļšāļ—āļšāļ—āļ§āļ™(Self-Test) 1. āļāļģāļĢāļžāļąāļ’āļ™āļģāļŦāļĨāļąāļāļŠāļđāļ•āļĢ āļĄāļĩāļŦāļĨāļąāļāļāļģāļĢāđāļĨāļ°āļ‚āļąāđ‰āļ™āļ•āļ­āļ™āļŠāļģāļ„āļąāļ 2. āđƒāļ™āļāļģāļĢāļžāļąāļ’āļ™āļģāļŦāļĨāļąāļāļŠāļđāļ•āļĢāđāļ™āļ§āļ„āļīāļ”āļĢāļđāļ›āđāļšāļšāļāļģāļĢāļžāļąāļ’āļ™āļģāļŦāļĨāļąāļāļŠāļđāļ•āļĢāļ‚āļ­āļ‡āđƒāļ„āļĢāļ—āļĩāđˆāļ„āļ§āļĢāļ™āļģāļĄāļģāđƒāļŠāđ‰ āļ”āđ‰āļ§āļĒāđ€āļŦāļ•āļļāļœāļĨāđƒāļ”āđ€āļ›āđ‡āļ™āļŠāļģāļ„āļąāļ āļāļģāļĢāļ›āļĢāļ°āđ€āļĄāļīāļ™āļœāļĨ
  • 44.
    āļāļģāļĢāļžāļąāļ’āļ™āļģāļŦāļĨāļąāļāļŠāļđāļ•āļĢ āļŦāļ™āđ‰āļģ 44 āļāļīāļˆāļāļĢāļĢāļĄ(Activity) 1.āļŠāļ·āļšāļ„āđ‰āļ™āļˆāļģāļāļŦāļ™āļąāļ‡āļŠāļ·āļ­āļŦāļĢāļ·āļ­āđƒāļ™āļĢāļ°āļšāļšāđ€āļ„āļĢāļ·āļ­āļ‚āđˆāļģāļĒāļ­āļīāļ™āđ€āļ•āļ­āļĢāđŒāđ€āļ™āđ‡āļ• āđ€āļĢāļ·āđˆāļ­āļ‡ āļĢāļđāļ›āđāļšāļšāļāļģāļĢāļžāļąāļ’āļ™āļģāļŦāļĨāļąāļāļŠāļđāļ•āļĢ 2. āļĻāļķāļāļĐāļģāļ—āļģāļ„āļ§āļģāļĄāđ€āļ‚āđ‰āļģāđƒāļˆāđ€āļžāļīāđˆāļĄāđ€āļ•āļīāļĄāļˆāļģāļ āļŠāļļāđ€āļ—āļž āļ­āđˆāļ§āļĄāđ€āļˆāļĢāļīāļ āļāļģāļĢāļžāļąāļ’āļ™āļģāļŦāļĨāļąāļāļŠāļđāļ•āļĢ : āļ—āļĪāļĐāļŽāļĩāđāļĨāļ°āļāļģāļĢāļ›āļāļīāļšāļąāļ•āļī “āļāļģāļĢāļžāļąāļ’āļ™āļģāļŦāļĨāļąāļāļŠāļđāļ•āļĢ :āđāļšāļšāļˆāļģāļĨāļ­āļ‡āļāļģāļĢāļžāļąāļ’āļ™āļģāļŦāļĨāļąāļāļŠāļđāļ•āļĢ â€ 3. āđāļĨāļāđ€āļ›āļĨāļĩāđˆāļĒāļ™āđāļ™āļ§āļ„āļīāļ”āļāļąāļšāđ€āļžāļ·āđˆāļ­āļ™āļ™āļąāļāļĻāļķāļāļĐāļģ āļŦāļĢāļ·āļ­āļœāļđāđ‰āļĢāļđāđ‰ āđ€āļāļĩāđˆāļĒāļ§āļāļąāļšāļˆāļļāļ”āđ€āļ”āđˆāļ™āļˆāļļāļ”āļ”āđ‰āļ­āļĒāļ‚āļ­āļ‡āļĢāļđāļ›āđāļšāļšāļāļģāļĢāļžāļąāļ’āļ™āļģāļŦāļĨāļąāļāļŠāļđāļ•āļĢāļ•āđˆāļģāļ‡ āđ†