Camunda BPM
Open Source Workflow Management
with BPMN, CMMN & DMN
One of my first projects…
Application
Processingnew
applications
CRM
One of my first projects…
Application
Processingnew
applications
CRM
When does these things happen?
On friday evening…
The sales report on Monday:
Alarming by
management attention
Alarming by
angry customers
A different story: You have workflow*
* This is BPMN – the worldwide adopted ISO standard.
But damn - the error persists.
Let‘s talk to the CRM guys.
We don‘t have any
problems!
You must have sent
the wrong
requests.
(Stupid you!)
Hot potato
issue handling
So workflow it is.
The next use case
Application
Processing
new applications
on paper
scanning
DB
So long they played hide-and-seek!
database of pain
Scanning OCR
Customer
Handling in CRM
Provisioning
C
C
Clearing / Task
Management
Hide-and-seek
Yeah. The scan
software can do
workflow!
Let‘s do it
completely in SAP!
And tomorrow?
And tomorrow?
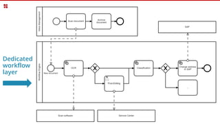
Dedicated
workflow
layer
BPMN matters!
• Distribute work
• Handle events
• Allow asynchronous processing & state
• Provide visibility
Visibility.
Our mission: We want you to
have better processes
Our mission: We want you to
have better processes
Our mission: We want you to
improve process agility.
We provide
methods and tools.
Bernd Rücker
Co-founder
Technology Evangelist
> 10+ years experience with
workflow and Java
@berndruecker
bernd.ruecker@camunda.com
Camunda
Open Source BPM vendor
Berlin + San Francisco
No venture capital!
> 50 people
Business Process Automation with OMG Standards
BPMN CMMN DMN
Workflow
Automation
Case
Management
Decision
Automation
Architecture
Cockpit
Modeler
DB
Tasklist Custom App
Business
Analyst
Java API
Engine
REST API
End User
Developer
Operator
»In general, we may conclude that Camunda performed better and more stable for all
metrics when compared with WfMS A and WfMS B.«
Micro-Benchmarking BPMN 2.0 Workflow Management Systems with Workflow Patterns,
June 2016, University of Stuttgart, Germany and University of Lugano, Switzerland
Free Download: http://www.bpm-guide.de/2016/06/12/scientific-performance-benchmark-of-open-source-bpmn-engines/
Lets roll and see some code in action…
Flexibility in BPMN?
There are
limits…
CMMN
Get a free
poster.
External Task Pattern
Workflow - today and tomorrow
embedded engine Cloud service
microservices
reactive
event stream
processing
DB persistence.
All state in DB.
event
sourcing horizontal
scalability
clustering
Container managed engine
good old
Java (EE)
polyglott
new
use
cases
AT&T
More than 100 Customers
• Finance: Account Opening, Credit Card Provisioning, …
• Insurance: Insurance Policy Issue, Claim Settlement, …
• Telco: OSS, BSS, …
• Media: Digital Content Delivery, …
• E-Commerce: Order Execution, Purchasing, …
Customer Case Studies
https://network.camunda.org/whitepapers/
Download Camunda:
http://camunda.org/download/
http://camunda.de/trial/
Contact us:
https://camunda.com/bpm/
Enterprise Edition, Trainings,
Workshops, Proof of Concepts
Camunda documentation
https://docs.camunda.org/
Forum, Network, …
https://camunda.org/
Get going!
Example-Application
https://github.com/camunda-
consulting/camunda-showcase-
insurance-application
Takeaways
• Use a dedicated Workflow
Engine for Workflows
• Trio of Standards: BPMN, CMMN
& DMN
• Flexible platforms allow best-of-
breed and modern
architectures
• It is a lot of fun!
• Camunda rocks 
Thanks! Any questions?

2016 JFall Camunda BPM