Департамент образования
администрации города Нижнего Новгорода
Управление образования администрации Сормовского района
г. Нижнего Новгорода
ПУБЛИЧНЫЙ ОТЧЁТ
Муниципального бюджетного образовательного
учреждения средней общеобразовательной школы с углуб-
лённым изучением отдельных предметов
№183 им. Р. Алексеева
Сормовского района города Нижнего Новгорода
за 2014 – 2015 учебный год
г. Нижний Новгород
2015 г.
2.
Оглавление
1. Информационная справка об образовательном учреждении..................................... 5
1.1. Общая информация.................................................................................................. 5
1.2. Особенности местонахождения образовательного учреждения........................... 5
1.3. Педагогические основы деятельности школы ........................................................ 6
1.4. Количественный состав обучающихся .................................................................... 7
2. Режим работы образовательного учреждения.............................................................. 8
2.1. Начальная школа ...................................................................................................... 8
2.2. Основная школа ........................................................................................................ 8
2.3. Средняя школа.......................................................................................................... 8
2.4. Сменность занятий в образовательном учреждении ............................................. 9
2.5. Режим каникул........................................................................................................... 9
3. Структура образовательного пространства................................................................. 10
4. Учебные планы образовательного учреждения.......................................................... 11
Пояснительная записка к учебному плану муниципального бюджетного
образовательного учреждения средней общеобразовательной школы с
углублённым изучением отдельных предметов № 183 имени Р.
Алексеева на 2014 – 2015 учебный год............................................................... 11
Начальная школа........................................................................................................ 12
Основная базовая школа........................................................................................... 13
Средняя школа ........................................................................................................... 15
5. Анализ организации дополнительного образования .................................................. 26
5.1. Количество кружков ................................................................................................ 26
5.2. Занятость учащихся в кружках и секциях по параллелям ................................... 27
5.3. Направления работы кружков ................................................................................ 27
6. Материально-техническая база образовательного учреждения ............................... 29
7. Информация об уровне информатизации образовательного пространства,
достигнутого ОУ ...................................................................................................... 30
7.1. Компьютерное оснащение общеобразовательного учреждения ........................ 30
7.2. Оснащение общеобразовательного учреждения основным
периферийным оборудованием........................................................................... 30
7.3. Создание электронных ресурсов в общеобразовательных учреждениях .......... 31
7.4. Обслуживание компьютерной техники .................................................................. 34
8. Информатизация образования (внедрение и использование
информационных технологий в образовательном процессе, повышение
квалификации и переподготовка кадров............................................................... 35
3.
8.1. Преподавание информатики, как учебного предмета.......................................... 35
8.2. Обеспечение общеобразовательных учреждений цифровыми
образовательными ресурсами............................................................................. 35
8.3. Педагогические кадры, обеспечивающие информатизацию............................... 36
8.4. Формы использования ресурсов сети Интернет................................................... 36
8.5. Использование ресурсов сети Интернет во внеурочной деятельности в
2014/2015 учебном году........................................................................................ 38
9. Педагогический коллектив образовательного учреждения........................................ 40
9.1. Сведения о количестве педагогических работников, имеющих
квалификационные категории по состоянию на 01. 06. 15 г.............................. 40
9.2. Сведения о категориях педагогических и руководящих работников МБОУ
СОШ с УИОП № 183 имени Р. Алексеева........................................................... 40
9.3. Характеристика педагогических кадров по стажу................................................. 43
9.4. Награды и поощрения педагогических работников .............................................. 43
9. 5 Курсовая подготовка педагогов в 2014 – 2015 учебном году............................... 44
9.5.1. Сведения по прохождению курсовой подготовки педагогических и
руководящих работников с 1 сентября 2014 года по 1 сентября 2015 года
ОО № 183 им. Р. Алексеева........................................................................... 44
9.5.2. Сведения о курсовой подготовке педагогических кадров МБОУ СОШ с
УИОП № 183 имени Р. Алексеева на 1 июня 2015 учебного года .............. 45
9.5.3. Анализ состояния курсовой подготовки педагогических и руководящих
работников школы .......................................................................................... 62
9.5.4. Участие педагогов в конкурсах........................................................................ 62
10. Структура управления образовательным учреждением .......................................... 64
11. Результаты образовательной деятельности............................................................. 65
11.1. Итоги успеваемости в 2014 – 2015 учебном году ............................................... 65
11.2. Анализ результатов государственной (итоговой) аттестации учащихся 9,
11 классов за 2014 – 2015 учебный год............................................................... 65
11.2. 1. Итоговая аттестация учащихся 9-ых классов.............................................. 65
11.2. 2 Итоговая аттестация учащихся 11-х классов ............................................... 66
11.3. Результативность выступления на предметных олимпиадах............................ 68
11.3.1. Информация о результатах проведения школьных олимпиад ................... 68
11.3.2. Итоги выступления на районных олимпиадах в 2014 – 2015 учебном году69
11.3.3. Отчет о проведении муниципального этапа всероссийской олимпиады
школьников...................................................................................................... 69
11.3.4. Итоги муниципального этапа Всероссийской олимпиады школьников ...... 70
11.3.5. Сравнение итогов районных олимпиад за последние три года .................. 71
11.3.6. Итоги регионального этапа Всероссийской олимпиады школьников ......... 73
4.
11.4. Результаты участия обучающихся в конкурсах и смотрах разного уровня
2014 – 2015 учебный год ...................................................................................... 74
11.5. Результативность выступления в Научном Обществе Учащихся ..................... 78
11.5.1. Итоги районной конференции НОУ 2014 – 2015 учебного года.................. 78
11.5.2. Результативность работы школьных методических объединений на
районных секциях НОУ .................................................................................. 80
11.5.3. Итоги выступления на городской конференции НОУ в 2015 году............... 80
11.5.4 Сравнение итогов городской конференции НОУ за три последних года .... 81
12. Состояние здоровья школьников ............................................................................... 82
12.1. Распределение учащихся на медицинские группы (по данным
медицинских осмотров) ........................................................................................ 82
12.2. Распределение учащихся по группам здоровья................................................. 82
12.3. Организация питания в 2014 – 2015 учебном году............................................. 82
13. Финансовая деятельность ОУ в 2014 – 2015 учебном году ..................................... 83
14. Воспитательная работа в 2014 – 2015 учебном году................................................ 84
15. Анализ работы социального педагога........................................................................ 91
15.1. Социальный паспорт семей МБОУ СОШ с углубленным изучением
отдельных предметов №183 имени Р. Алексеева Сормовского района г.
Нижнего Новгорода на 01. 09. 2014 г................................................................... 92
15.2. Динамика количества учащихся МБОУ СОШ с УИОП №183 имени Р.
Алексеева, состоящих на различных видах профилактического учета в
течение 2011 – 2014 гг.......................................................................................... 94
15.3. Реализация методической работы .................................................................... 100
15.4. Перечень курсов повышения квалификации в 2014 – 2015 учебном году...... 100
5.
1. Информационная справка об образовательном
учреждении
1.1. Общая информация
Муниципальное бюджетное образовательное учреждение средняя общеобразова-
тельная школа с углублённым изучением отдельных предметов № 183 имени Р.
Алексеева действует с 1966 года.
Лицензия: Регистрационный номер: 11227 Серия, номер бланка: 52ЛО1 № 0000740
Срок действия с 22. 11. 2012 (бессрочная), выдана Министерством образования Ни-
жегородской области
Адрес: 603003, г. Нижний Новгород, ул. Энгельса, д. 27,
тел/факс (831)225-29-79
Директор: Соколов Виктор Николаевич
Заместители директора по учебно-воспитательной работе:
Конева Валентина Фёдоровна
Ерофеева Нина Васильевна
Козловцева Наталия Викторовна
Тараканова Татьяна Анатольевна
Заместитель директора по воспитательной работе:
Фуфаева Жанна Юльяновна
Заместитель директора по административно-хозяйственной части:
Ибрагимов Абдулдиян Абдеряшитович.
1.2. Особенности местонахождения образовательного
учреждения
Муниципальное бюджетное образовательное учреждение средняя общеобразова-
тельная школа с углублённым изучением отдельных предметов № 183 имени Р.
Алексеева расположена в административном центре Сормовского района г. Нижнего
Новгорода на территории жилого микрорайона Бульвар Юбилейный – квартал Эн-
гельса, который существует много лет, но в последнее время застраивается и новыми
жилыми комплексами. В ближайшем окружении школы находятся культурно-
развлекательный центр «Сормовский», спортивный клуб и плавательный бассейн
«Сормович», спортивный комплекс «Труд», Сормовский Дворец культуры, Сормов-
ский парк культуры и отдыха, клуб детского технического творчества «Юнга», Цен-
тральная городская детская библиотека имени М. Горького, Центральная библиотека
имени 1 Мая, специализированный детский кинотеатр «Буревестник». Стратегически-
ми партнёрами школы являются районообразующие предприятия – ОАО «Красное
Сормово» (Судоверфь), ЦКБ по СПК имени Р. Алексеева, ОАО «Судостроительный
завод «Волга».
Выгодное территориальное положение школы позволяет, организуя крупные модуль-
ные образовательные и досуговые проекты, привлекать не только интеллектуальный
6.
потенциал коллектива образовательного учреждения, но и других организаций куль-
туры, образования, спорта, досуга, советов общественного самоуправления.
Названные условия в совокупности с удобным транспортным обеспечением и благо-
получной социальной средой делают школу доступной и привлекательной для жите-
лей всех заречных районов города.
1.3. Педагогические основы деятельности школы
К 2010 году была реализована программа развития образовательного учреждения
«Школа как интеллектуальная организация», разработанная на основе преемственно-
сти многолетних традиций образовательного учреждения и понимания необходимости
создания принципиально новых условий развития педагогов, учеников, родителей –
преобразования школы в новое качество – открытую самообучающуюся и саморазви-
вающуюся организацию. Реализация программы позволила достичь высоких резуль-
татов образовательной деятельности.
В 2011 году была разработана новая программа развития «Школа социальной ответ-
ственности». Миссия школы социальной ответственности дифференцируется по
отношению к различным субъектам:
• по отношению к родителям и детям – повышение качества общего образова-
ния, ориентированного на интеллектуальное развитие учащихся, развитие си-
стемы поддержки талантливых детей, создание благоприятных условий для
адаптации детей к быстро меняющейся жизни в современном обществе на ос-
нове развития социальной природы и характера индивида, формирования со-
циальных компетенций, обеспечивающих эффективное решение задач преоб-
разования себя и социума в условиях выбора, сохранение и укрепление здоро-
вья школьников;
• по отношению к педагогическому коллективу школы – создание условий
для профессионального развития, роста и социальной защиты педагога;
• по отношению к профессиональному сообществу - качественная реализа-
ция ФГОС и инновационной модели школы в образовательном пространстве
района и города, расширение самостоятельности школы;
• по отношению к системе регионального образования – разработка иннова-
ционной модели деятельности нижегородской школы как образовательной ор-
ганизации
Цель программы: Разработка комплекса условий для развития социальных качеств
личности школьников через механизм и средства социально-педагогического проек-
тирования, организацию в школе взаимодействующего типа управления, а также про-
цессы социального воспитания и социального образования, ориентированных на
формирование социального интереса, социальной компетентности и развитие соци-
ального интеллекта субъектов образовательного процесса.
7.
Задачи программы:
• разработка качественно нового содержания образования, направленного на
формирование социальных качеств личности и проектирование процесса овла-
дения новыми личностно-ориентированными технологиями;
• формирование коммуникативно-деятельностной образовательной среды на ос-
нове организации совместно-распределенной деятельности и кооперации
участников образовательного процесса.
• разработка механизмов проектно-демократического типа управления;
• создание системы контроля и диагностирования содержания образования и
условий, способствующих выявлению и утверждению собственной позиции,
обеспечивающей интеграцию личности в современные социокультурные про-
цессы;
• создание развивающей информационно-образовательной среды, ориентиро-
ванной на расширения социального партнёрства школы.
Результатом инновационной деятельности Муниципального бюджетного образова-
тельного учреждения средней общеобразовательной школы с углублённым изучени-
ем отдельных предметов № 183 имени Р. Алексеева стала победа в конкурсе лучших
школ, внедряющих инновационные образовательные программы, в рамках приори-
тетного национального проекта «Образование» в 2007 году.
1.4. Количественный состав обучающихся
В 2014 – 2015 учебном году в Муниципальном бюджетном образовательном учрежде-
нии средней общеобразовательной школе с углублённым изучением отдельных
предметов № 183 имени Р. Алексеева обучалось 1259 человек в 49 классах-
комплектах
(по сведениям на 31. 05. 09. 2015г.):
Начальная
школа
1 – 4
классы
Основная
школа
5 – 9
классы
Средняя
школа
10 – 11 клас-
сы
Всего
Общее количе-
ство классов в
ОУ
20 24 5 49
Общее количе-
ство учащихся в
ОУ
524 611 124 1259
8.
2. Режим работы образовательного учреждения
2.1. Начальная школа
Количество
учебных дней
в неделю
Количество
учебных ча-
сов
в неделю
Продолжительность
занятий в течение
дня
Продолжи-
тельность
урока
1 классы 5 20
8. 00 – 11. 25
с динамической па-
узой
35 мин.
2 классы 5 22
8. 00 – 12. 20
12. 50 – 17. 10
40 мин.
3 классы 5 22 12. 50 – 17. 10 40 мин.
4 классы 5 22
8. 00 – 12. 20
12. 50 – 17. 10
40 мин.
2.2. Основная школа
Количество
учебных
дней
в неделю
Количество
учебных ча-
сов
в неделю
Продолжитель-
ность
занятий
в течение дня
Продолжи-
тельность
урока
5 классы 6 29 – 30 8. 00 – 13. 55 45 минут
6 классы 6 31 – 32 8. 00 – 13. 55 45 минут
7 классы 6 33 – 34 8. 00 – 13. 55 45 минут
8 классы 6 32 – 35 8. 00 – 13. 55 45 минут
9 классы 6 33 – 35 8. 00 – 13. 55 45 минут
Вторая половина дня – индивидуальные консультации для учащихся, индивидуально-
групповые занятия, факультативы, работа кружков, секций, общешкольные и внеклас-
сные мероприятия, творческие дела.
2.3. Средняя школа
Количество
учебных дней
в неделю
Количество
учебных
часов
в неделю
Продолжитель-
ность
занятий
в течение дня
Продол-
житель-
ность
урока
10 классы 6 32 – 36 8. 00 – 13. 55 45 минут
11 классы 6 31 – 36 8. 00 – 13. 55 45 минут
9.
Вторая половина дня – индивидуальные консультации для учащихся, элективные кур-
сы, работа кружков, секций, общешкольные и внеклассные мероприятия, творческие
дела.
2.4. Сменность занятий в образовательном учреждении
Продолжительность
занятий
Количество классов
Классы /
параллели
I смена 8. 00 – 13. 20 39 классов
1абвгд, 3ад, 4авг,
5 – 11 классы
II смена 12. 50 – 17. 10 10 классов 2абвгд, 3бвг, 4бг
2.5. Режим каникул – традиционный: осенние, зимние, весенние и
летние.
10.
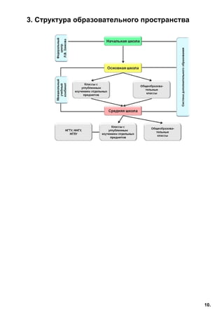
3. Структура образовательного пространства
11.
4. Учебные планы образовательного учреждения
Пояснительная записка к учебному плану муниципального бюджет-
ного образовательного учреждения средней общеобразовательной
школы с углублённым изучением отдельных предметов № 183 име-
ни Р. Алексеева на 2014 – 2015 учебный год
Учебный план МБОУ средней общеобразовательной школы с углубленным изучением
отдельных предметов № 183 имени Р. Алексеева разработан в соответствии со сле-
дующими нормативными документами:
• Федерального закона «Об образовании в Российской Федерации» № 273-
ФЗ от 29. 12. 2012;
• Приказ Министерства образования и науки РФ от 06. 10. 2009 № 373 «Об
утверждении и введении в действие федерального государственного об-
разовательного стандарта начального общего образования» (с измене-
ниями и дополнениями от 26. 11. 2010 № 1241, от 22. 09. 2011 № 2375, от
31. 01. 2012 № 69);
• Постановления Главного государственного санитарного врача Россий-
ской Федерации от 29 декабря 2010 г. N 189 г. Москва «Об утверждении
СанПиН 2. 4. 2. 2821-10 «Санитарно-эпидемиологические требования к
условиям и организации обучения в общеобразовательных учреждени-
ях»;
• Приказ Министерства образования и науки РФ от 31. 03. 2014 № 253 «Об
утверждении федерального перечня учебников, рекомендованных (до-
пущенных) к использованию в образовательных учреждениях, реализу-
ющих образовательные программы общего образования и имеющих гос-
ударственную аккредитацию, на 2014/2015 учебный год»;
• Базисный учебный план общеобразовательных организаций Нижегород-
ской области на переходный период до 2021 года, утвержденный прика-
зом Министерства образования Нижегородской области № 1830 от 31.
07. 2013 « О базисном учебном плане общеобразовательных организа-
ций Нижегородской области на переходный период до 2021 года»;
• Письмо Министерства образования Нижегородской области от 22. 05.
2013 № 316-01-100-1495/13 «О направлении методических рекомендаций
по преподаванию информатики в начальной школе в 2013 – 2014 учеб-
ном году»;
• письма Министерства образования Нижегородской области от 20. 05.
2014 № 316-01-100-1541/14 «Изменения в методические рекомендации к
учебному плану начального общего образования в 2014 – 2015 учебном
году»;
• Письмо министерства образования и науки Нижегородской̆ области от 08.
04. 2011 N o 316-01-52-140311 «О введении третьего часа физической̆
культуры»;
12.
• Приказ Минобразования РФ от 09. 03. 2004 № 1312 «Об утверждении
федерального базисного учебного плана и примерных учебных планов
для образовательных учреждений Российской Федерации, реализующих
программы общего образования» (с изменениями и дополнениями от 20.
08. 2008 № 241, от 30. 08. 2010 № 889, от 03. 06. 2011 № 1994, от 01. 02.
2012 № 74);
• Методическое письмо по преподаванию экономики в 2014 – 2015
учебном году (НИРО, 2014);
• Методическое письмо по преподаванию технологии в 2014 – 2015
учебном году (НИРО, 2014).
• Устав муниципального бюджетного образовательного учреждения сред-
ней общеобразовательной школы с углубленным изучением отдельных
предметов № 183 имени Р. Алексеева
Образовательное учреждение МБОУ СОШ с УИОП № 183 имени Р. Алексеева осу-
ществляет образовательную деятельность на основании лицензии серия 52Л01 №
0000740
• Основная образовательная программа начальной̆ ступени общего
образования, принятая на заседании педагогического совета школы
(протокол № 5 от 28. 03. 2011) с изменениями и дополнениями,
принятыми на заседании педагогического совета школы (протокол № 6 от
26. 03. 2014)
При формировании учебного плана на новый̆ учебный̆ год были учтены требования
ФГОС НОО, социальный̆ образовательный̆ запрос, кадровое и материально-
техническое оснащение учебно-воспитательного процесса.
Учебный̆ план имеет двухуровневую структуру: инвариантная и вариативная части.
Инвариантная часть включает в себя предметы федерального компонента учебного
плана, а вариативная – учебные предметы компонента образовательной̆ организации
(учебные предметы в рамках обязательной̆ нагрузки и факультативные, групповые и
индивидуальные занятия).
В школе функционируют общеобразовательные классы, занимающиеся по традици-
онной программе, классы, занимающиеся по системе Д.БЭльконина – В.В.Давыдова,
Л. В. Занкова УМК «Гармония» в 1 ступени, в средней школе функционируют классы с
углубленным изучением литературы – 5 «В», 6 «В», 7 «В», 10 «Б», 11 «Б» класс, ан-
глийского языка – 5 «А», 6 «А», 7 «А», 8 «А», 9 «А», 10 «А», 11 «А» классы, математи-
ки – 8 «Б», 9 «Б».
Начальная школа
Образовательный процесс в начальной школе организован в режиме пятидневной
учебной недели.
В школе функционируют:
̶ классы, занимающиеся по УМК «Гармония» (12 классов) – 1 «В», «Г», «Д»; 2
«В», «Г», «Д», 3 «В», «Г», «Д», 4 «В», «Г», «Д».
̶ классы, занимающиеся по системе Л. В. Занкова – 2 «А», «Б», 3 «А», «Б», 4
13.
«А», «Б».
̶ классы, занимающиеся по системе Д. Б. Эльконина – В. В. Давыдова – 1 «А»,
«Б».
Согласно приказу министерства образования РФ № 889 от 30. 08. 2010 года, СанПиН
2. 4. 2. 2821-10 в связи с внедрением нового федерального государственного стан-
дарта предмет « Физическая культура» в 1 – 4 классах проводится 3 раза в неделю.
Со второго класса вводится изучение иностранного языка (2 часа в неделю).
В 4 классах с 2012 – 2013 года вводится курс «Основы религиозных культур и свет-
ской этики» (1час в неделю) в рамках приказа Министерства образования и науки РФ
от 01. 02. 2012 г. № 74 и планом мероприятий, утверждённым распоряжением Прави-
тельства Российской Федерации от 28. 01. 2012 №84-р. Согласно заявлениям роди-
телей четвероклассников выбраны два модуля: «Основы православной культуры»,
«Основы светской этики».
В соответствии с ФГОС НОО достижение предметных и метапредметных результа-
тов, связанных с использованием информационных технологий, происходит (п. 12. 1.
и п. 12. 2) как в рамках предметов «Математика» (входящего в образовательную об-
ласть «Математика и информатика»), «Технология», так и в рамках других образова-
тельных областей, изучаемых в начальной школе (ФГОС НОО п. 11. 7; п. 11. 8 и др.)
Основная базовая школа
Учебный план основной базовой школы соответствует учебному плану в части обяза-
тельной нагрузки и реализуется в полном объеме, утвержденному приказом Мини-
стерства образования Нижегородской области № 1830 от 31. 07. 2013 г «О базисном
учебном плане общеобразовательных организаций Нижегородской области на пере-
ходный период до 2021 года»
Компонент образовательного учреждения представлен следующими предметами:
экономика, информатика.
В 5 «В», 6 «В», 7 «В» – углубленное изучение литературы, в 5 «А», 6 «А», 7 «А», 8
«А», 9 «А» – углубленное изучение английского языка, учебный план составлен в со-
ответствии с базисным учебным планом для гимназий, 8 «Б», 9 «Б» – углубленное
изучение математики, учебный план составлен в соответствии с базисным учебным
планом для лицеев.
Учитывая специфику обучения, а также с целью реализации запросов учащихся и их
родителей за счет часов компонента образовательного учреждения в классах с
углубленным изучением отдельных предметов вводятся новые учебные предметы, и
увеличивается количество часов на предметы углубленного изучения. Учебный пред-
мет «ОБЖ» изучается с 5 по 9 класс как интегрированный в предмет «Физическое
воспитание».
В 10 – 11 классах изучение ОБЖ осуществляется в интегрированном виде с физиче-
ской культурой при обязательной организации после 10 класса летних сборов не ме-
нее 40 учебных часов.
14.
Классы с углублённым изучением литературы
В 5 «В» классе из часов компонента образовательного учреждения отведены 2 до-
полнительных часа на изучение литературы, введен курс риторика – 1 час, курс ин-
форматика и ИКТ – 1 час, курс экономика – 1 час.
В 6 «В» классе из часов компонента образовательного учреждения отведены 2 до-
полнительных часа на изучение литературы, введен курс риторика – 1 час, курс ин-
форматика и ИКТ – 1 час, курс экономика – 1 час.
В 7 «В» из часов компонента образовательного учреждения отведены дополнитель-
ные часы на изучение литературы – 2 часа, риторики – 1 час, экономики – 1 час, ин-
форматики и ИКТ – 1 час, проводятся индивидуально-групповые занятия по русскому
языку – 1 час.
Классы с углублённым изучением иностранного языка (английского)
В 5 «А» классе из часов компонента образовательного учреждения отведены допол-
нительные часы на изучение иностранного языка – 2 часа, введен курс информатика
и ИКТ – 1 час, курс экономика – 1 час, проводятся индивидуально-групповые занятия
по английскому языку – 1 час с целью отработки навыков аудирования и грамматики
изучения языка.
В 6 «А» классе из часов компонента образовательного учреждения отведены допол-
нительные часы на изучение иностранного языка – 2 часа, информатики и ИКТ – 1
час, экономики – 1 час, проводятся индивидуально-групповые занятия по английскому
языку – 1 час с целью отработки навыков аудирования и грамматики изучения языка.
В 7 «А» классе из часов компонента образовательного учреждения отведены допол-
нительные часы на изучение иностранного языка – 2 часа, информатики и ИКТ – 1
час, экономики – 1 час, проводятся индивидуально-групповые занятия по русскому
языку – 1 час, английскому языку – 1 час с целью отработки навыков аудирования и
грамматики изучения языка, подготовки к олимпиадам.
В 8 «А» классе из часов компонента образовательного учреждения отведены допол-
нительные часы на изучение иностранного языка – 2 часа, экономики – 1 час, прово-
дятся индивидуально-групповые занятия по английскому языку – 2 часа, по русскому
языку – 1 час с целью отработки навыков аудирования и грамматики изучения языка,
подготовки к олимпиадам.
В 9 «А» классе из часов компонента образовательного учреждения отведены допол-
нительные часы на изучение иностранного языка – 2 часа, экономики – 1 час, прово-
дятся индивидуально-групповые занятия по английскому языку – 2 часа, по русскому
языку – 1 час с целью отработки навыков аудирования и грамматики изучения языка,
подготовки к олимпиадам.
15.
Классы с углублённым изучением математики
В 8 «Б» классе из часов компонента образовательного учреждения отведены допол-
нительные часы на изучение алгебры – 2 часа, геометрии – 1 час, экономики – 1 час,
проводятся индивидуально-групповые занятия по физике – 1 час, по алгебре – 1 час,
по информатике и ИКТ – 1 час с целью совершенствования навыков решения нестан-
дартных задач, подготовке к олимпиадам и НОУ.
В 9 «Б» классе из часов компонента образовательного учреждения отведены допол-
нительные часы на изучение алгебры – 2 часа, геометрии – 1 час, экономики – 1 час,
проводятся индивидуально-групповые занятия по физике – 1 час, по алгебре – 1 час,
по информатике и ИКТ – 1 час с целью совершенствования навыков решения нестан-
дартных задач, подготовке к олимпиадам и НОУ.
Общеобразовательные классы
В 5 «Б», «Г», «Д», 6 «Б», «Г», «Д», 7 «Б», «Г», «Д», 8 «В», «Г», «Д» классах часы ком-
понента образовательного учреждения распределены на изучение информатики и
ИКТ – 1 час, экономики – 1 час.
В 5, 7, 8, 9 классах запланированы индивидуально-групповые занятия по русскому
языку и математике, физике, химии, биологии, обществознанию, истории, географии с
целью отработки и закрепления навыков обучающихся, подготовки обучающихся к
участию в олимпиадах и успешному прохождению государственной итоговой аттеста-
ции.
Средняя школа
10 «А» класс с углублённым изучением иностранного (английского) языка
На уровне среднего общего образования открыт 10 «А» класс с углубленным изуче-
нием иностранного (английского) языка.
Учитывая специфику обучения в данном классе, запросы родителей и интересы уча-
щихся, за счет часов на элективные учебные предметы отведены дополнительные
часы на изучение английского языка – 3 часа, на изучение литературы – 1 час, на изу-
чение физики – 1 час, на изучение МХК – 1 час, обществознания – 2 часа, физической
культуры – 1 час, на проведение индивидуально-групповых занятий по английскому
языку – 2 часа
11 «А» класс с углублённым изучением иностранного (английского) языка
На уровне среднего общего образования продолжает функционировать 11 «А» класс
с углубленным изучением иностранного (английского) языка.
16.
Учитывая специфику обучения в данном классе, запросы родителей и интересы уча-
щихся, за счет часов на элективные учебные предметы отведены дополнительные
часы на изучение английского языка – 3 часа, на изучение литературы – 1 час, на изу-
чение физики – 1 час, на изучение МХК – 1 час, обществознания – 2 часа, алгебры и
началам анализа (0, 5 ч.), геометрии (0, 5 ч.), физической культуры – 1 час, проводят-
ся индивидуально-групповые занятия по английскому языку с целью подготовки к
ЕГЭ, НОУ и олимпиадам.
10 «Б» класс с углублённым изучением литературы
Учитывая специфику обучения в данном классе, интересы учащихся за счет часов на
элективные учебные предметы в данном классе отведены дополнительные часы на
изучение МХК – 1 час, на изучение литературы – 1 час и на более полное освоение
курса физики – 1 час, обществознания – 2 часа, истории России – 2 часа, физической
культуры – 1 час. В соответствии с запросами родителей и на основании анкетирова-
ния учащихся введен предмет риторика – 2 часа, проводятся индивидуально-
групповые занятия по литературе с целью подготовки к НОУ и олимпиадам – 1 час.
11 «Б» класс с углублённым изучением литературы
Учитывая специфику обучения в данном классе, интересы учащихся за счет часов на
элективные учебные предметы в данном классе отведены дополнительные часы на
изучение МХК – 1 час, на изучение литературы – 1 час и на более полное освоение
курса физики – 1 час, алгебры и начал анализа и геометрии – 1 час, обществознания
– 2 часа, истории России – 2 часа, физической культуры – 1 час. В соответствии с за-
просами родителей и на основании анкетирования учащихся введен предмет ритори-
ка – 2 часа.
Общеобразовательные классы
В целях реализации интересов учащихся и запросов их родителей за счет часов ком-
понента образовательного учреждения введены новые предметные курсы и увеличе-
но количество часов на изучение отдельных предметов.
В 10 «В» классе компонент образовательного учреждения распределен на изучение
права – 1 час, технологии – 1 час, физической культуры – 1 час.
В 10 «В» классе запланированы индивидуально-групповые занятия по русскому языку
и математике, физике, химии, биологии, обществознанию с целью отработки и за-
крепления навыков обучающихся, подготовки обучающихся к участию в олимпиадах и
успешному прохождению государственной итоговой аттестации.
Оценка и учет образовательных достижений учащихся регламентируется Положени-
ем о формах, периодичности и порядке текущего контроля успеваемости и промежу-
точной аттестации учащихся.
17.
«УТВЕРЖДАЮ»
Директор муниципального бюджетного
образовательного учреждения средней общеобра-
зовательной школы с углублённым изучением от-
дельных предметов № 183 имени Р. Алексеева
____________________ В. Н. Соколов
28 августа 2014 г.
Учебный план на 2014 – 2015 учебный год
муниципального бюджетного образовательного
учреждения средней общеобразовательной школы с углублённым
изучением отдельных предметов № 183 имени Р. Алексеева
Начальная школа
(пятидневная учебная неделя)
Образователь-
ные области
Учебные
предметы
Количество часов в неделю
1
классы
2
классы
3
классы
4
классы
Филология Русский язык 5 5 5 5
Литературное
чтение
4 4 4 3
Иностранный
язык
_ 2 2 2
Математика Математика 4 4 4 4
Естествознание Окружающий
мир
2 2 2 2
Искусство Музыка 1 1 1 1
Изобразитель-
ное искусство
1 1 1 1
Технология Технология 1 1 1 1
Физическая
культура
Физическая
культура
3 3 3 3
Основы духов-
но-нравствен-
ной культуры
народов России
Основы рели-
гиозных куль-
тур и светской
этики
- - - 1
Обязательная нагрузка 21 23 23 23
Максимальный объем недель-
ной нагрузки
21 23 23 23
18.
Учебный план на 2014 – 2015 учебный год
муниципального бюджетного образовательного учреждения средней
общеобразовательной школы с углублённым изучением отдельных
предметов № 183 имени Р. Алексеева
Основное общее образование
Образова-
тельная
область
Учебные
предметы
5 «А»
класс
углубл.
изуч.
англ.
языка
5 «В»
класс
углубл.
изуч.
литера-
туры
6 «А»
класс
углубл.
изуч.
англ.
языка
6 «В»
класс
углубл.
изуч.
литера-
туры
7 «А»
класс
углубл.
изуч.
англ.
языка
7 «В»
класс
углубл.
изуч.
литера-
туры
8 «А»
класс
углубл.
изуч.
англ.
языка
8 «Б»
класс
углубл.
изуч.
матема-
тики
9 «А»
класс
углубл.
изуч.
англ.
языка
9 «Б»
класс
углубл.
изуч.
матема-
тики
Филология
Русский язык 6 6 6 6 4 4 3 3 2 2
Литература 2 4 2 4 2 4 2 2 3 3
Иностранный
язык
5 3 5 3 5 3 5 3 5 3
Риторика 1 1 1
Математика Математика 5 5 5 5
Алгебра 3 3 3 5 3 5
Геометрия 2 2 2 3 2 3
Информатика и
информационно-
коммуникацион-
ные технологии
1 1 1 1 1 1 1 1 2 2
Общество-
знание
История России 1 1 1 1 1 1 1 1
Всеобщая
история
2 2 1 1 1 1 1 1 1 1
Обществозна-
ние
1 1 1 1 1 1 1 1
География 1 1 2 2 2 2 2 2
Экономика 1 1 1 1 1 1 1 1 1 1
Естество-
знание
Биология 1 1 2 2 2 2 2 2
Природоведе-
ние
2 2
Физика 2 2 2 2 2 2
Химия 2 2 2 2
Искусство Музыка 1 1 1 1 1 1
Изобразитель-
ное искусство
1 1 1 1 1 1
Мировая худо-
жественная
культура
2 1 2 1
Физическая
культура
Технология
Физическая
культура
3 3 3 3 2 2 2 2 2 2
Технология 2 2 2 2 2 2 1 1
Обязательная нагрузка 31 32 32 33 33 34 33 33 33 33
Максимальный объем не-
дельной нагрузки
(6 дневная неделя)
32 32 33 33 35 35 36 36 36 36
Факультативные, индивидуальные, групповые занятия
Класс Название факультатива Количество часов
5 «А» ИГЗ по иностранному (английскому) языку 1 час
6 «А» ИГЗ по иностранному (английскому) языку 1 час
7 «А» ИГЗ по иностранному (английскому) языку 1 час
7 «А», «В» ИГЗ по русскому языку 1 час
8 «А» ИГЗ по иностранному (английскому) языку 2 часа
8 «А» ИГЗ по русскому языку 1 час
8 «Б» ИГЗ по физике 1 час
8 «Б» ИГЗ по алгебре 1 час
8 «Б» ИГЗ по информатике и ИКТ 1 час
9 «А» ИГЗ по русскому языку 1 час
9 «А» ИГЗ по иностранному (английскому) языку 2 часа
«УТВЕРЖДАЮ»
Директор муниципального бюджетного
образовательного учреждения средней общеобразо-
вательной школы с углублённым изучением отдель-
ных предметов № 183 имени Р. Алексеева
____________________ В. Н. Соколов
28 августа 2014 г.
19.
9 «Б» ИГЗ по физике 1 час
9 «Б» ИГЗ по алгебре 1 час
9 «Б» ИГЗ по информатике и ИКТ 1 час
20.
Учебный план на 2014 – 2015 учебный год
муниципального бюджетного образовательного
учреждения средней общеобразовательной школы с углублённым
изучением отдельных предметов № 183 имени Р. Алексеева
Основное общее образование
Образовательная
область
Учебные предметы
5 «Б», «Г»,
«Д» классы
6 «Б», «Г»,
«Д» классы
7 «Б», «Г»,
«Д» классы
8 «В», «Г»,
«Д» классы
9 «В», «Г»
классы
Филология Русский язык 6 6 4 3 2
Литература 2 2 2 2 3
Иностранный язык 3 3 3 3 3
Математика Математика 5 5
Алгебра 3 3 3
Геометрия 2 2 2
Информатика и информационно-
коммуникационные технологии
1 1 1 1 2
Обществознание История России 1 1 1 1
Всеобщая история 2 1 1 1 1
Краеведение 1
Обществознание 1 1 1 1
География 1 2 2 2
Экономика 1 1 1 1 1
Естествознание Биология 1 2 2 2
Природоведение 2
Физика 2 2 2
Химия 2 2
Искусство Музыка 1 1 1
Изобразительное искусство 1 1 1
Мировая художественная культу-
ра
1 1
Физическая
культура
Технология
Физическая культура
3 3 2 2 2
Основы безопасности жизнедея-
тельности
1 1 1 1 1
Технология 2 2 2 1 1
Обязательная нагрузка 30 31 33 31 32
Максимальный объем недельной нагрузки
(6 дневная неделя)
32 33 35 36 36
Факультативные, индивидуальные, групповые занятия
Класс Название факультатива Количество часов
5 «Б», «Г», «Д» ИГЗ по русскому языку 1 час
5 «Б», «Г», «Д» ИГЗ по математике 1 час
6 «Б», «Г», «Д» ИГЗ по математике 1 час
6 «Б», «Г», «Д» ИГЗ по русскому языку 1 час
7 «Б», «Г», «Д» ИГЗ по русскому языку 1 час
7 «Б», «Г», «Д» ИГЗ по алгебре 1 час
8 «В», «Г», «Д» ИГЗ по русскому языку 1 час
8 «В», «Г», «Д» ИГЗ по алгебре 1 час
8 «В», «Д» ИГЗ по физике 1 час
8 «В», «Г» ИГЗ по химии 1 час
8 «Г» ИГЗ по биологии 1 час
8 «В», «Д» ИГЗ по обществознанию 1 час
8 «Д» ИГЗ по истории 1 час
8 «Г» ИГЗ по географии 1 час
9 «В», «Г» ИГЗ по алгебре 1 час
9 «В», «Г» ИГЗ по русскому языку 2 часа
9 «В» ИГЗ по химии 1 час
9 «Г» ИГЗ по физике 1 час
«УТВЕРЖДАЮ»
Директор муниципального бюджетного
образовательного учреждения средней
общеобразовательной школы с углублённым изучением
отдельных предметов № 183 имени Р. Алексеева
____________________ В. Н. Соколов
28 августа 2014 г.
21.
«УТВЕРЖДАЮ»
Директор муниципального бюджетного
образовательного учреждения средней общеобра-
зовательной школы с углублённым изучением от-
дельных предметов № 183 имени Р. Алексеева
____________________ В. Н. Соколов
28 августа 2014 г.
Учебный план на 2014 – 2015 учебный год
муниципального бюджетного образовательного
учреждения средней общеобразовательной школы с углублённым
изучением отдельных предметов № 183 имени Р. Алексеева
Среднее общее образование
Класс с углубленным изучением иностранного языка (английского)
Образовательные об-
ласти
Учебные предметы
Количество часов
в неделю
10 «А» класс
Базовые учебные предметы
Математика Алгебра и начала анализа 2, 5
Геометрия 1, 5
Информатика Информатика и информаци-
онно-коммуникационные тех-
нологии
1
Естествознание Физика 2
Химия 1
Биология 1
Обществознание География 1
Физическая культура Физическая культура 3
Профильные учебные предметы
Филология Русский язык 3
Литература 5
Иностранный язык 6
Обществознание История России 1
Всеобщая история 1
Обществознание 3
Экономика 1
Искусство Мировая художественная
культура
2
Обязательная нагрузка 35
ИГЗ по иностранному языку (английскому) 2
Максимальный объем учебной нагрузки
(шестидневная неделя)
37
22.
«УТВЕРЖДАЮ»
Директор муниципального бюджетного
образовательного учреждения средней общеобра-
зовательной школы с углублённым изучением от-
дельных предметов № 183 имени Р. Алексеева
____________________ В. Н. Соколов
28 августа 2014 г.
Учебный план на 2014 – 2015 учебный год
муниципального бюджетного образовательного
учреждения средней общеобразовательной школы с углублённым
изучением отдельных предметов № 183 имени Р. Алексеева
Среднее общее образование
Класс с углубленным изучением литературы
Образовательные
области
Учебные предметы
Количество часов
в неделю
10 «Б» класс
Базовые учебные предметы
Математика Алгебра и начала анализа 2, 5
Геометрия 1, 5
Информатика Информатика и информаци-
онно-коммуникационные тех-
нологии
1
Естествознание Физика 2
Химия 1
Биология 1
Обществознание География 1
Физическая культура Физическая культура 3
Профильные учебные предметы
Филология Русский язык 3
Литература 5
Риторика 2
Иностранный язык 3
Обществознание История России 3
Всеобщая история 1
Обществознание 3
Экономика 1
Искусство Мировая художественная
культура
2
Обязательная нагрузка 36
ИГЗ по литературе 1
Максимальный объем учебной нагрузки
(шестидневная неделя)
37
23.
«УТВЕРЖДАЮ»
Директор муниципального бюджетного
образовательного учреждения средней общеобра-
зовательной школы с углублённым изучением от-
дельных предметов № 183 имени Р. Алексеева
____________________ В. Н. Соколов
28 августа 2014 г.
Учебный план на 2014 – 2015 учебный год
муниципального бюджетного образовательного
учреждения средней общеобразовательной школы с углублённым изучением
отдельных предметов № 183 имени Р. Алексеева
Среднее общее образование
Общеобразовательные классы
Образовательные
области
Учебные предметы
Число часов в
неделю
10 «В» класс
Федеральный компонент
Филология Русский язык 1
Литература 3
Иностранный язык 3
Математика Алгебра и начала анализа 2,5
Геометрия 1,5
Информатика Информатика и информационно-
коммуникационные технологии
1
Обществознание История России 1
Всеобщая история 1
Обществознание 1
Экономика 1
Право 1
География 2
Естествознание Биология 1
Физика 2
Химия 1
Искусство Мировая художественная культура 1
Физическая культура Физическая культура 3
Основы безопасности жизнедеятель-
ности
1
Технология Технология 2
Обязательная нагрузка 30
ИГЗ по алгебре и началам анализа 1
ИГЗ по русскому языку 2
ИГЗ по физике 1
ИГЗ по химии 1
ИГЗ по обществознанию 1
ИГЗ по биологии 1
Максимальный объем недельной нагрузки 37
24.
«УТВЕРЖДАЮ»
Директор муниципального бюджетного
образовательного учреждения средней общеобра-
зовательной школы с углублённым изучением от-
дельных предметов № 183 имени Р. Алексеева
____________________ В. Н. Соколов
28 августа 2014 г.
Учебный план на 2014 – 2015 учебный год
муниципального бюджетного образовательного
учреждения средней общеобразовательной школы с углублённым изучением
отдельных предметов № 183 имени Р. Алексеева
Среднее общее образование
Класс с углубленным изучением иностранного языка (английского)
Образовательные
области
Учебные предметы
Количество часов
в неделю
11 «А» класс
Базовые учебные предметы
Математика Алгебра и начала анализа 3
Геометрия 2
Информатика Информатика и информаци-
онно-коммуникационные тех-
нологии
1
Естествознание Физика 2
Химия 1
Биология 1
Обществознание География 1
Физическая культура Физическая культура 3
Профильные учебные предметы
Филология Русский язык 3
Литература 5
Иностранный язык 6
Обществознание История России 1
Всеобщая история 1
Обществознание 3
Право 1
Искусство Мировая художественная
культура
2
Обязательная нагрузка 36
ИГЗ по иностранному языку (английскому) 1
Максимальный объем учебной нагрузки
(шестидневная неделя)
37
25.
Учебный план на 2014 – 2015 учебный год
муниципального бюджетного образовательного
учреждения средней общеобразовательной школы с углублённым изучением
отдельных предметов № 183 имени Р. Алексеева
Среднее общее образование
Класс с углубленным изучением литературы
Образовательные
области
Учебные предметы
Количество часов
в неделю
11 «Б» класс
Базовые учебные предметы
Математика Алгебра и начала анализа 3
Геометрия 2
Информатика Информатика и информаци-
онно-коммуникационные тех-
нологии
1
Естествознание Физика 2
Химия 1
Биология 1
Обществознание География 1
Физическая культура Физическая культура 3
Профильные учебные предметы
Филология Русский язык 3
Литература 5
Риторика 2
Иностранный язык 3
Обществознание История России 3
Всеобщая история 1
Обществознание 3
Право 1
Искусство Мировая художественная
культура
2
Обязательная нагрузка 37
Максимальный объем учебной нагрузки
(шестидневная неделя)
37
«УТВЕРЖДАЮ»
Директор муниципального бюджетного
образовательного учреждения средней общеобра-
зовательной школы с углублённым изучением от-
дельных предметов № 183 имени Р. Алексеева
____________________ В. Н. Соколов
28 августа 2014 г.
26.
5. Анализ организации дополнительного образо-
вания
В 2014 – 2015 учебном году ОУ продолжило работу по реализации программы по вне-
урочной деятельности. Внеурочная деятельность является составной частью учебно-
воспитательного процесса и одной из форм организации свободного времени уча-
щихся. Внеурочная деятельность понимается сегодня преимущественно как деятель-
ность, организуемая во внеурочное время для удовлетворения потребностей учащих-
ся в содержательном досуге, их участии в самоуправлении и общественно полезной
деятельности. В настоящее время в связи с переходом на новые стандарты второго
поколения происходит совершенствование внеурочной деятельности.
5.1. Количество кружков
2010 – 2011 – 26
2011 – 2012 – 36
2012 – 2013 – 40
2013 – 2014 - 35
2014 – 2015 – 37
В 2013 – 2014 учебном году количество кружков и секций снизилось по сравнению с
предыдущим годом на 5, а в 2014 – 2015 учебном году – на 2. Это связано с введени-
ем ФГОС, где внеурочной деятельности школьников уделено особое внимание, опре-
делено пространство и время в образовательном процессе.
0
10
20
30
40
26
34
40
35
37
2010 -2011
2011 - 2012
2012 - 2013
2013 - 2014
2014 -2015
27.
5.2. Занятость учащихся в кружках и секциях по параллелям
В 2013 – 2014 учебном году количество занятых во внеурочной деятельности в па-
раллели 1 – 4 классов сократилось на 4%, в параллели 5 – 9 классов сократилось на
16%, в параллели 10 – 11 классов – на 9%. Это связано с кадровыми изменениями и
ориентацией учащихся на кружки и секции вне школы (СДК, ЦТЮ, ск Сормович и др.)
В 2014 – 2015 учебном году количество занятых во внеурочной деятельности в па-
раллели 1 – 4 классов увеличилось на 10%, в параллели 5 – 9 классов увеличилось
на 7%, в параллели 10 – 11 классов – на 12%. Наибольший прирост учащихся в круж-
ках и секциях за последние четыре года наблюдается в параллели 1 – 4 классов, что
вызвано необходимостью обеспечить согласно ФГОС внеурочную деятельность
именно для учащихся начальных классов. В 2014 – 2015 учебном году общий процент
охвата учащихся дополнительным образованием увеличился на 5%, Однако в 2014 –
2015 учебном году, так же как и в предыдущем учебном году возросло количество
учащихся занятых в кружках и секциях вне школы (СДК, ЦТЮ, ск Сормович и др.)
5.3. Направления работы кружков
̶ физкультурно-спортивное
̶ художественное
̶ туристско-краеведческое
̶ социально-педагогическое
̶ научно-техническое
0
10
20
30
40
50
60
70
80
90
100
2010 - 2011 2011 - 2012 2012 - 2013 2013 - 2014 2014-2015
33
95
91
87
97
29
51
44
28
35
5
47
30
21
39
1 - 4 классы 5 - 9 классы 10 - 11 классы
28.
В 2012 – 2013 учебном году произошло увеличение в социально-педагогическом
направлении (на 7). Сохранилось на том же уровне физкультурно-спортивное и ту-
ристско-краеведческое направление. Произошел спад в художественном направле-
нии (на 2), научно-техническом направлении (на 2) и военно-патриотическом направ-
лении (на 1), что связано с кадровыми изменениями и изменениями в запросах роди-
телей.
В 2013 – 2014 учебном году произошло увеличение по следующим направлениям:
физкультурно-спортивное (на 1), туристско-краеведческое (на 1), научно-техническое
(на 2). Сохранилось на том же уровне художественное направление работы. Произо-
шел спад в социально-педагогическом направлении (на 7), что связано с кадровыми
изменениями и изменениями в запросах родителей.
В 2014 – 2015 учебном году произошло увеличение по следующим направлениям:
физкультурно-спортивное (на 1), научно-техническое (на 6). Сохранилось на том же
уровне социально-педагогическое и художественное направление работы. Произошел
спад в туристско-краеведческом направлении (на 1), что связано с кадровыми изме-
нениями и изменениями в запросах родителей.
Наиболее востребованными оказались кружки: «Эрудит» (99 учащихся), «Учусь со-
здавать проекты» (96 учащихся), «Истоки» (90 учащихся), «Дорогою добра и откры-
тий» (70 учащихся), «Я – исследователь» (64 учащихся), «Школа общения» (49 уча-
щихся).
Согласно анкетированию учащиеся посещают кружки и секции за пределами школы:
СДК, ЦТЮ, СК «Сормович», СДЮШС «Полет», клуб «Юнга».
Учащиеся
1 «А» класса – 81%
1 «Б» класса – 84%
1 «В» класса – 54%
1 «Г» класса – 65%
1 «Д» класса – 62%
Учащиеся
2 «А» класса – 70%
2 «Б» класса – 72%
2 «В» класса – 50%
2 «Г» класса – 32%
2 «Д» класса – 70%
Преимущественно это спортивные секции (плавание, каратэ, греко-римская борьба) и
музыкальные школы, хоровые студии, танцевальные группы.
0
5
10
15
20
25
2010 - 2011 2011 - 2012 2012 - 2013 2013 - 2014 2014 - 2015
1
4 4 5 6
4 5
3 3 32 1 1 2 1
13
18
25
18 18
2
4
2
4
10
физкультурно-спортивное художественное
туристско-краеведческое социально-педагогическое
научно-течническое
29.
6. Материально-техническая база образовательно-
го учреждения
Количество
1. Здания 2
2. Учебные кабинеты 44
3. Кабинеты
̶ директора
̶ зам. директора
̶ секретаря
̶ педагога-психолога
̶ социального педагога
̶ бухгалтерии
1
4
1
1
1
1
4. Учительская 1
3. Спортивный зал 2
2. Мини-стадион «зима-лето» 1
5. Лыжная база 90 лыжных комплектов
3. Детская игровая площадка 1
4. Мастерские 2
5. Актовый зал 1
6. Компьютерный класс 2
8. Компьютеры 81
9. Мультимедийные проекторы 39
10. Интерактивные доски 15
11. Радиостудия 1
12. Сканеры, принтеры, копиры, МФУ 47
11. Библиотека и медиатека 1
7. Пищеблок и столовая 2
9. Медицинский кабинет 2
10. Стоматологический кабинет 1
30.
7. Информация об уровне информатизации обра-
зовательного пространства, достигнутого ОУ
(по состоянию на 02. 06. 2015 г.)
Компьютеризация образования (оснащение образовательного учре-
ждения компьютерной техникой)
7.1. Компьютерное оснащение общеобразовательного учреждения
7.1.1. Компьютерные классы
7.1.1.1. Количество компьютерных классов – 2
7.1.1.2. Количество компьютеров в этих классах – 20
7.1.2. Предметные кабинеты общеобразовательного учреждения
7.1.2.1. Количество предметных кабинетов общеобразовательного
учреждения, в которых установлены компьютеры – 41
7.1.2.2. Количество компьютеров в предметных кабинетах -52
7.1.3. Администрация общеобразовательного учреждения
7.1.3.1. Количество компьютеров у администрации общеобразова-
тельного учреждения – 9
7.1.4. ВСЕГО компьютеров в общеобразовательном учреждении (сложим
данные пунктов 1.1.1.3, 1.1.2.3, 1.1.3.1) – 81
в том числе ноутбуков – 29
7.1.5. ВСЕГО учащихся в общеобразовательном учреждении – 1259
7.1.6. КОЛИЧЕСТВО учащихся, приходящихся на один компьютер (разделим
данные пункта 1.1.5 на данные пункта 1.1.4) – 15,5
7.2. Оснащение общеобразовательного учреждения основным периферийным оборудованием
7.2. Оснащение общеобразовательного учреждения основным пе-
риферийным оборудованием
7.2.1. Мультимедиа-проекторы
7.2.1.1. Количество мультимедиа проекторов – 39
7.2.2. Проекторы 3-х мерной визуализации (3D)
7.2.2.1. Количество проекторов 3-х мерной визуализации – нет
7.2.3. Электронное табло в спортивном зале
7.2.3.1. Количество электронных табло – нет
7.2.4. Интерактивные доски
7.2.4.1. Количество интерактивных досок – 15
7.2.5. Интерактивные программно-аппаратные комплексы
7.2.5.1. Количество интерактивных программно-аппаратных ком-
плексов – 15
7.2.6. Проекционные экраны
7.2.6.1. Количество проекционных экранов – 13
31.
7.2.7. Плазменные панели
7.2.7.1. Количество плазменных панелей – нет
7.2.8. Видео стены
7.2.8.1. Количество видеостен – нет
7.2.9. Графические контроллеры
7.2.9.1. Количество графических контроллеров – нет
7.2.10. Системы видеоконференцсвязи
7.2.10.1. Количество систем видеоконференцсвязи – 1
7.2.11. Лингафонные системы
7.2.11.1. Количество лингафонных систем – нет
7.2.12. Интерактивные столы
7.2.12.1. Количество интерактивных столов – нет
7.2.13. Мультимедийный глобус
7.2.13.1. Количество мультимедийных глобусов – нет
7.2.14. Smart-подиумы или другие интегрированные системы управления
7.2.14.1. Количество интегрированных систем управления – нет
7.2.15. Принтеры
7.2.15.1. Количество принтеров – 12
7.2.16. Сканеры
7.2.16.1. Количество сканеров – 6
7.2.17. Многофункциональные устройства (МФУ)
7.2.17.1. Количество МФУ – 25
7.2.18. Ксероксы
7.2.18.1. Количество ксероксов – 4
7.2.19. Документ-камеры
7.2.19.1. Количество документ-камер – 1
7.2.20. Цифровые фотоаппараты
7.2.20.1. Количество цифровых фотоаппаратов – 10
7.2.21. Цифровые видеокамеры
7.2.21.1. Количество цифровых видеокамер – 1
7.2.22. Цифровые микроскопы
7.2.22.1. Количество цифровых микроскопов – нет
7.2.23. Системы опроса (голосования)
7.2.23.1. Количество систем опроса (голосования) – нет
7.2.24. Web-камеры
7.2.24.1. Количество web-камер – 1
7.3. Создание электронных ресурсов в общеобразовательных учреждения х
7.3. Создание электронных ресурсов в общеобразовательных учре-
ждениях
7.3.1. Зона опытного использования пакета свободного программного
обеспечения (ПСПО)
7.3.1.1. Количество компьютеров, на которых установлено ПСПО:
на 05. 09. 2012 – 10
на 01. 06. 2013 – 0
32.
7.3.2. Локальная сеть
7.3.2.1. Наличие в общеобразовательном учреждении локальной се-
ти (да/нет)– да
7.3.3. Доступ к сети в Интернет
7.3.3.1. Наличие в общеобразовательном учреждении широкопо-
лосного доступа к сети Интернет (да/нет) – да
7.3.3.2. Количество компьютеров (рабочих мест), имеющих доступ к
сети Интернет (всего) – 37
7.3.3.3. Наличие в общеобразовательном учреждении доступа к сети
Интернет со скоростью передачи данных (в соответствии с договором):
− 256 Кбит/сек –
− 512 Кбит/сек –
− 1 Мб/сек –
− 2 Мб/сек –
− 3 Мб/сек –
− 4 Мб/сек –
− 5 Мб/сек –37
− 6 Мб/сек –
− 8 Мб/сек –
− 10 Мб/сек –
− 12Мб/сек –
− свыше 12 Мб/сек –
7.3.4. WEB-сайт
7.3.4.1. Наличие в образовательном учреждении официального WEB
– сайта (в соответствии с приказом департамента образования и СПЗД
от 21. 01. 2011 № 46 «Об обеспечении создания и ведения официаль-
ных сайтов муниципальных образовательных учреждений города Ниж-
него Новгорода в сети Интернет») (да/нет) – да
− личные сайты отдельных учителей (да/нет) – да
− сайты методических объединений учителей (да/нет) – да
− сайты классных коллективов (да/нет) – да
− сайты других педагогических сообществ (да/нет) – да
7.3.4.2. Количество:
− личных сайтов отдельных учителей – 19
− сайтов методических объединений учителей – 2
− сайтов классных коллективов – 2
− сайтов других педагогических сообществ – 1
7.3.4.3. Адрес WEB-сайта образовательного учреждения:
33.
Муниципальное образовательное
учреждение
Адрес
WEB-сайта
МБОУ средняя общеобразова-
тельная школа с углублённым
изучением отдельных предметов
№183 им. Р. Алексеева
http://nnovschool183.narod.ru
7.3.5. Электронная почта
7.3.5.1. Наличие в образовательном учреждении электронной по-
чты (да/нет) – да
7.3.5.2. Адреса E-mail образовательного учреждения
Муниципальное образователь-
ное учреждение
Адрес
E-mail
МБОУ средняя общеобразова-
тельная школа с углублённым
изучением отдельных предметов
№183 им. Р. Алексеева
http://nnovschool183@mail.ru
7.3.6. Skype
7.3.6.1. Наличие в общеобразовательном учреждении Skype (да/нет)
– да
7.3.7. Электронная база данных
7.3.7.1. Наличие в общеобразовательном учреждении электронных
баз данных:
− обучающегося контингента (да/нет) – да
− педагогических кадров (да/нет) – да
7.3.8. Электронное расписание уроков
7.3.8.1. Наличие в общеобразовательном учреждении программ
электронного расписания занятий (да/нет) – да
7.3.9. Электронные дневники и журналы
7.3.9.1. Наличие в общеобразовательном учреждении:
− электронных дневников (да/нет) – да
− электронных журналов (да/нет) – да
7.3.10. Автоматизированные рабочие места руководителей (АРМ)
7.3.10.1. Количество автоматизированных рабочих мест руководите-
лей – нет
7.3.11. Автоматизированные рабочие места учителей (АРМ)
7.3.11.1. Количество автоматизированных рабочих мест учителей –
нет
7.3.12. Компьютерные средства
7.3.12.1. Наличие в общеобразовательном учреждении компьютер-
ных средств:
− автоматизации планирования учебного процесса (да/нет) –
нет
− мониторинга деятельности учителей (да/нет) – нет
− автоматизации делопроизводства (да/нет) – нет
34.
− автоматизации бухгалтерского учёта (да/нет) – нет
1.3.13. Наличие школьной библиотеки, представляющей возмож-
ность работать с электронными ресурсами – (да/нет) – да
7.4. Обслуживание компьютерной техники
7.4. Обслуживание компьютерной техники
7.4.1. Введение в штатное расписание общеобразовательных учрежде-
ний ставок должностей специалистов по обслуживанию компьютерной
техники.
7.4.1.1. Лаборант.
− количество ставок по должности лаборанта информати-
ки – нет
7.4.1.2. Инженер (системный администратор).
− количество ставок по должности инженер (системный
администратор) – нет
7.4.2. Заключение договоров о техническом обслуживании компьютер-
ной техники с фирмами и организациями.
7.4.2.1. Заключен договор о техническом обслуживании компью-
терной техники (да/нет) – нет
35.
8. Информатизация образования (внедрение и ис-
пользование информационных технологий в об-
разовательном процессе, повышение квалифика-
ции и переподготовка кадров)
8. Информатизация образования (внедрение и использование информационных технологий в образовательном процессе, повышение квалификации и переподготовка кадров)
8.1. Преподавание информатики, как уч ебного предмета
8.1. Преподавание информатики, как учебного предмета
8.1.1. Количество общеобразовательных учреждений, в которых ведёт-
ся информатика, как учебный предмет
8.1.1.1. Со второго класса –
8.1.1.2. С третьего класса –
8.1.1.3. С пятого класса – да
8.1.1.4. С седьмого класса –
8.1.1.5. С восьмого класса –
8.1.1.6. С десятого класса –
(если с другого – указать)
8.2. Обеспечение общеобразовательных учреждений цифровыми
образовательными ресурсами
8.2. Обеспечение общеобразовательных учреждений цифровыми образовательными ресурсами
8.2.1. Лицензионное программное обеспечение.
8.2.1.1. Было ли закуплено лицензионное программное обеспечение
к началу учебного года (да/нет) – да
8.2.1.2. Количество приобретенных пакетов программного обеспече-
ния – 37
в том числе:
количество базовых пакетов – 0
количество расширенных пакетов – 0
другое – 37
8.2.2. Электронные энциклопедии и справочники.
8.2.2.1. Количество электронных энциклопедий и справочников –
1124
8.2.3. Электронные учебники.
8.2.3.1. Количество электронных учебников – 100
8.2.4. Электронные методические коллекции учебных курсов.
8.2.4.1. Количество электронных методических коллекций учебных
курсов – 20
8.2.5. Программы – тренажеры.
8.2.5.1. Количество программ – тренажеров – 5
8.2.6. Моделирующие программы.
8.2.6.1. Количество моделирующих программ – 5
8.2.7. Программно-инструментальные средства учебной деятельности.
36.
8.2.7.1. Количество программно-инструментальных средств учебной
деятельности – 2
8.3. Педагогические кадры, обеспечивающие информатизацию
8.3. Педагогические кадры, обеспечивающие информатизацию
8.3.1. Учителя, использующие компьютерные технологии на уроке
8.3.1.1. Количество учителей, использующих компьютерные техно-
логии на уроке – 35
8.3.1.2. Количество учителей, прошедших компьютерные курсы в
2014/2015 учебном году – 6
8.3.2. Учителя, занимающие должность «учитель информатики и ИКТ»
8.3.2.1. Количество учителей, занимающих должность «учитель ин-
форматики и ИКТ» – 3
8.3.2.2. Количество учителей информатики, прошедших компьютер-
ные курсы в 2014/2015 учебном году – 1
8.3.3. Овладение компьютерной грамотностью руководителями обра-
зовательных учреждений
8.3.3.1. Количество представителей администрации образователь-
ных учреждений, владеющих навыками работы на компьютере – 7
в том числе:
 директоров – 1
 заместителей директоров – 6
8.3.3.2. Количество представителей администрации образователь-
ных учреждений, не владеющих навыками работы на компьютере –
в том числе:
 директоров – 0
 заместителей директоров – 0
8.4. Формы использования ресурсов сети Интернет
8.4. Формы использования ресурсов сети Интернет
8.4.1. Использование ресурсов сети Интернет в учебной деятельности на
уроке в 2014/2015 учебном году.
8.4.2. Объём учебных часов, затраченных на поиск необходимой инфор-
мации за 2014/2015 учебный год – 100
в том числе:
в 1 – 4 классах – нет
в 5 – 9 классах – 40
в 10 – 11 классах – 60
8.4.3. Объём учебных часов, затраченных на погружение в языковую сре-
ду за 2014/2015 учебный год – 0
в том числе:
в 1 – 4 классах – 0
в 5 – 9 классах – 0
в 10 – 11 классах –0
8.4.4. Объём учебных часов, затраченных на создание web-страниц за
37.
2014/2015 учебный год – 20
в том числе:
в 1 – 4 классах – 0
в 5 – 9 классах –12
в 10 – 11 классах –8
8.4.5. Объём учебных часов, затраченных на создание мультимедиа-
презентаций за 2014/2015 учебный год – 10
в том числе:
в 1 – 4 классах – 0
в 5 – 9 классах –6
в 10 – 11 классах –4
8.4.6. Объём учебных часов, затраченных на тестирование обучающихся
за 2014/2015 учебный год – 34
в том числе:
в 1 – 4 классах – 0
в 5 – 9 классах – 24
в 10 – 11 классах – 10
8.4.7. Объём учебных часов, затраченных на подготовку обучающихся к
ЕГЭ за 2014/2015 учебный год – 4
в том числе:
в 1 – 4 классах – 0
в 5 – 9 классах – 0
в 10 – 11 классах – 4
8.4.8. Объём учебных часов, затраченных на отработку учебных навыков
обучающихся за 2014/2015 учебный год – 8
в том числе:
в 1-4 классах – 0
в 5-9 классах –4
в 10-11 классах –4
8.4.9. Объём учебных часов, затраченных на другие виды деятельности
обучающихся за 2014/2015 учебный год – 2
в том числе:
в 1-4 классах – 0
в 5-9 классах –2
в 10-11 классах –0
8.4.10. Общее количество учебных часов, затраченных на использо-
вание ресурсов сети Интернет за 2014/2015 учебный год – 178
в том числе:
в 1 – 4 классах – 0
в 5 – 9 классах –88
в 10 – 11 классах –90
38.
8.5. Использование ресурсов сети Интернет во внеурочной деятель-
ности в 2014/2015 учебном году
8.5.1. Объём внеурочных часов, затраченных на поиск необходимой
информации за 2014/2015 учебный год – 140
в том числе:
в 1 – 4 классах – 0
в 5 – 9 классах – 40
в 10 – 11 классах – 100
8.5.2. Объём внеурочных часов, затраченных на погружение в язы-
ковую среду за 2014/2015 учебный год –0
в том числе:
в 1 – 4 классах – 0
в 5 – 9 классах – 0
в 10 – 11 классах – 0
8.5.3. Объём внеурочных часов, затраченных на создание web-
страниц за 2014/2015 учебный год – 60
в том числе:
в 1 – 4 классах – 0
в 5 – 9 классах – 20
в 10 – 11 классах – 40
8.5.4. Объём внеурочных часов, затраченных на создание мульти-
медиа-презентаций за 2014/2015 учебный год – 40
в том числе:
в 1 – 4 классах – 0
в 5 – 9 классах – 20
в 10 – 11 классах – 20
8.5.5. Объём внеурочных часов, затраченных на тестирование обу-
чающихся за 2014/2015 учебный год – 20
в том числе:
в 1 – 4 классах – 0
в 5 – 9 классах – 20
в 10 – 11 классах – 0
8.5.6. Объём внеурочных часов, затраченных на подготовку обуча-
ющихся к ЕГЭ за 2014/2015 учебный год – 50
в том числе:
в 1 – 4 классах – 0
в 5 – 9 классах – 0
в 10 – 11 классах – 50
8.8.7. Объём внеурочных часов, затраченных на отработку учебных
навыков обучающихся за 2014/2015 учебный год – 20
в том числе:
в 1 – 4 классах – 0
в 5 – 9 классах – 20
в 10 – 11 классах – 0
39.
8.5.8. Объём внеурочных часов, затраченных на другие виды дея-
тельности обучающихся за 2014/2015 учебный год – 10
в том числе:
в 1 – 4 классах – 0
в 5 – 9 классах –0
в 10 – 11 классах –10
8.5.9. Общее количество внеурочных часов, затраченных на исполь-
зование ресурсов сети Интернет за 2014/2015 учебный год – 340
в том числе:
в 1 – 4 классах – 0
в 5 – 9 классах – 120
в 10 – 11 классах – 220
40.
9. Педагогический коллектив образовательного
учреждения
9.1. Сведения о количестве педагогических работников, имеющих
квалификационные категории по состоянию на 01. 06. 15 г.
№
п/п
Сотрудники
Общее ко-
личество
педагогиче-
ских работ-
ни ков
Из них
аттестова-
но
В том числе
В 1 2
СЗД (соот-
ветствуют
занимае-
мой долж-
ности)
1. Учитель 69 65 11 49 2 3
2. Педагог-психолог 1 1 1 0 0 0
3. Преподаватель-
организатор ОБЖ 1 1 0 1 0 0
4. Социальный педа-
гог
1 1 0 1 0 0
5. Старший вожатый 1 1 0 0 0 1
ИТОГО 73 69 12 51 2 4
Общее количе-
ство работников,
имеющих высшее
образование
65
9.2. Сведения о категориях педагогических и руководящих работни-
ков МБОУ СОШ с УИОП № 183 имени Р. Алексеева
№
ФИО Должность
Категория, год
присвоения
1. Авдеева Ирина Викторовна Учитель
Первая
27.03.2013
2. Аверина Нина Викторовна Учитель
Высшая
28.01.2015
3. Алексеева Екатерина Евгеньевна Учитель
Без категории
(после д/о)
4. Андреева Галина Александровна Учитель
Первая
25.12.2013
5. Апарин Павел Валентинович Учитель
СЗД
31.10.2012
6. Апарина Ольга Алексеевна Учитель
Первая
31.12.2010
7. Атдуева Лейла Закировна Учитель
Первая
31.12.2010
8. Баклушина Людмила Борисовна Учитель Высшая
41.
29.04.2015
9. Белкина Марина Станиславовна Учитель
Первая
27.02.2013
10. Белова Марина Владимировна
Педагог-
психолог
Высшая
27.04.2012
11. Беляева Елена Николаевна Учитель
Первая
29.04.2013
12. Борисова Елена Владимировна Учитель
Без категории
(стаж работы в
школе 183 – ме-
нее 2 лет)
13. Боровая Алевтина Дмитриевна Учитель
Высшая
18.01.2011
14. Бусель Елена Николаевна Учитель
Высшая
29.04.2015
15. Вахромеева Татьяна Александровна Учитель
Первая
31.12.2010
16. Волкова Елена Евгеньевна Учитель
Первая
30.12.2014
17. Ганина Елена Николаевна Учитель
Первая
25.02.2015
18. Герасимова Дарья Николаевна Учитель
Первая
29.04.2015
19. Герасимова Алевтина Валентиновна Учитель
Первая
26.02.2014
20. Глазова Юлия Алексеевна Учитель
Первая
27.03.2014
21. Гольцова Лидия Игоревна Учитель
Первая
25.12.2013
22. Гришакова Светлана Владимировна Учитель
Первая
26.02.2014
23. Дёмкина Татьяна Александровна Учитель
Первая
27.02.2013
24. Дубова Светлана Анатольевна Учитель
Высшая
29.04.2015
25. Ерофеева Нина Васильевна Учитель
Первая
29.04.2015
26. Ильина Светлана Геннадьевна Учитель
Высшая
27.04.2012
27. Капустина Евгения Васильевна Учитель
Без категории
(молодой специ-
алист)
28. Кишева Татьяна Владимировна Учитель
Первая
27.03.2014
29. Козловцева Наталия Викторовна Учитель
Первая
30.12.2014
30. Колесникова Марина Вячеславовна Учитель
Высшая
27.03.2014
31. Комкова Ирина Николаевна Учитель
Первая
27.04.2012
32. Конева Валентина Фёдоровна Учитель
Первая
30.04.2014
33. Концевая Ирина Леонидовна
Социальный
педагог
Первая
30.04.2014
Учитель
Высшая
07.12.2011
34. Концевой Игорь Александрович Учитель
Первая
07.10.2012
35. Кореева Ирина Федоровна Учитель
Первая
29.04.2015
36. Кручинкина Тамара Леонидовна Учитель
Первая
29.04.2015
42.
37. Кузубова Елена Андреевна Учитель
Первая
30.12.2014
38. Куприянова Ольга Николаевна Учитель
Первая
25.12.2013
39. Лачугина Мария Сергеевна Учитель
Без категории
(стаж работы в
школе – 1 года)
40. Лебедева Елена Владимировна Учитель
Без категории
(стаж работы в
школе – 1 год)
41. Ломакина Алёна Александровна Учитель
Высшая
22.12.2010
42. Матвеев Гаврила Матвеевич Учитель СЗД
43. Мещанинова Галина Ивановна Учитель
Первая
30.04.2014
44. Мигаль Людмила Алексеевна Учитель
Первая
25.02.2015
45. Михалькова Танзиля Тахировна Учитель
Вторая
27.10.2010
46. Морева Марина Михайловна Учитель
Первая
09.12.2010
47. Назарова Ольга Владимировна Учитель
Первая
25.10.2013
48. Нестерова Ирина Петровна Учитель
Высшая
29.04.2015
49. Петряшова Дина Васильевна Учитель
Первая
03.06.2013
50. Пигалицина Елена Викторовна Учитель
Первая
30.04.2014
51. Плаксина Вера Валентиновна Учитель
Высшая
18.01.2011
52. Погудалова Юлия Валерьевна Учитель
Первая
28.01.2015
53.
Полежаева Валентина Алексан-
дровна
Учитель
Первая
30.01.2013
54. Полякова Ольга Вячеславовна Учитель
Первая
29.04.2013
55. Пономаренко Ирина Павловна Учитель
Первая
09.12.2010
56. Пыхова Ольга Юрьевна Учитель
Первая
27.02.2013
57. Рыжова Наталья Павловна Учитель
Первая
25.03.2015
58. Савченкова Ольга Леонидовна Учитель
Первая
31.12.2010
59. Соколов Виктор Николаевич Учитель
Первая
30.12.2014
60. Соколова Ольга Николаевна Учитель
Первая
30.01.2013
Первая
28.11.2012
61. Солдатенкова Марина Викторовна Учитель
Первая
26.02.2014
62. Тараканова Татьяна Анатольевна Учитель
Первая
25.12.2013
63. Таскина Елена Владимировна Учитель
Первая
29.04.2013
64. Твердохлеб Татьяна Валентиновна Учитель
Вторая
12.11.2010
65. Телига Елена Александровна Учитель
Первая
26.12.2012
66. Тихонова Екатерина Сергеевна Учитель Первая
43.
28.01.2015
67. Тушканова Ирина Владимировна Учитель
Первая
30.12.2014
68. Уголькова Анна Алексеевна Учитель
Первая
29.02.2012
69. Фуфаева Жанна Юльяновна Учитель СЗД
70. Чернышёв Александр Михайлович Учитель
СЗД
29.04.2013
71. Чикунова Ирина Михайловна Учитель
Первая
30.12.2014
72. Шарова Елена Вениаминовна Учитель
Первая
26.12.2012
73. Шмыков Сергей Николаевич Учитель
Высшая
29.04.2015
74. Шутова Ольга Викторовна Учитель
Первая
29.03.2012
75. Щелчкова Татьяна Матвеевна Учитель
Первая
29.04.2015
76. Юрьева Жанна Владимировна Учитель
Первая
30.04.2014
77. Ямщикова Елена Евгеньевна Учитель
Первая
29.02.2012
9.3. Характеристика педагогических кадров по стажу
Педагогический стаж
Количество педагогических ра-
ботников
до 2-х лет 1 (1,4%)
от 2 до 5 лет 5 (6,9%)
от 5 до 10 лет 8 (11,1%)
от 10 до 20 лет 19 (26,1%)
от 20 и свыше 39 (54,1)
9.4. Награды и поощрения педагогических работников
Грамота
УО и
СПЗД
Грамота
ДО и
СПЗД
Грамота
МО Ниже-
городской
области
Почетная
грамота
МО РФ
Отличник
народного
просве-
щения,
просве-
щения
СССР
Почетный
работник
общего
образова-
ния РФ
Заслу-
женный
учитель
РФ
75 чел. 48 чел. 9 чел. 4 чел. 8 чел. 4 чел. 3 чел.
44.
9. 5 Курсовая подготовка педагогов в 2014 – 2015 учебном году
9.5.1. Сведения по прохождению курсовой подготовки педагогических и руково-
дящих работников с 1 сентября 2014 года по 1 сентября 2015 года ОО № 183 им.
Р. Алексеева
Должность
Количество
работников
ОО
Прошли ПК
в ГБОУ
ДПО НИРО
НГЛУ Итого
Директор 1 1 1
Зам. директора 5 4 4
Итого руководителей 6 5 5
Русский язык и литература 9 3 3
Английский язык 10 5 4 9
Немецкий язык 0
Французский язык 0
Математика 6 4 4
Информатика 3
История, обществознание 5 1 1
География 2 1 1
Экономика 1
Биология 1
Физика, астрономия 2 1 1
Химия 2 1 1
Музыка, ИЗО, МХК 3
Технология, черчение 2 2 2
Физическая культура 5 1 1
ОБЖ 1
Начальные классы 17 2 2
ОРКСЭ 6 3 3
Классный воспитатель 0
Старший вожатый 1 1 1
Педагог-психолог 1 1 1
Социальный педагог 1 1 1
Учитель-логопед 0
Другие специалисты 0
ИТОГО педработников 72 27 4 31
45.
9.5.2. Сведения о курсовой подготовке педагогических кадров МБОУ СОШ с
УИОП № 183 имени Р. Алексеева на 1 июня 2015 учебного года
N ФИО Квалификационные курсы
1. Авдеева Ирина
Викторовна
«Теория и методика преподавания математики», 2011 г.,
108 часов, удостоверение № 950
«Организация итогового повторения при подготовке к ЕГЭ
по математике», 2015, 36 часов, справка № 267
2. Аверина Нина
Викторовна
«Современные подходы к обучению и воспитанию млад-
ших школьников в условиях введения ФГОС», 108 часов,
2012, удостоверение № 5158
«Реализация требований ФГОС в образовательном про-
цессе начальной школы» (семинар с 19. 05. 2010 по 31.
05. 2010г в Красноярском институте повышения квалифи-
кации работников образования)
«Основы Компьютерной грамотности», 2011 год, 72 часа,
удостоверение №165
3. Алексеева Ека-
терина Евгень-
евна
«Теория и методика преподавания ИЗО, музыки, МХК в
условиях введения ФГОС», 2015 год, 108 часов, удосто-
верение № 4924
4. Андреева Га-
лина Алексан-
дровна
«Современные подходы к обучению и воспитанию млад-
ших школьников в условиях введения ФГОС», 108 часов,
2012, удостоверение № 5160
«Проектирование образовательной программы образова-
тельного учреждения», февраль 2012г., 72 часа, удосто-
верение № 116
«Основы религиозных культур и светской этики: содержа-
ние и методика преподавания», 2013 год, 72 часа, удо-
стоверение №13768/к
«Современные информационные технологии», 2012 год,
72 часа, удостоверение №175-Я
«Особенности преподавания в начальной школе в усло-
виях введения ФГОС», 2012 год, 36 часов, сертификат
2/НАЧ
5. Апарин Павел
Валентинович
«Теория и методика преподавания физической культуры
в условиях реализации ФГОС», 2013 год, 108 часов, удо-
стоверение №967
6. Апарина Ольга
Алексеевна
«Содержание образовательных программ и особенности
преподавания математики в условиях внедрения ФГОС»,
2012, 72часа, удостоверение №7415
«Экспертная деятельность в образовании», 72 часа,
2013г., удостоверение № 9576
«Теория и методика преподавания математики в услови-
ях введения ФГОС», 2014 год, 108 часов, удостоверение
№ 15841
«Интел- обучение для будущего», 2010 год
«Интернет – технологии для учителя предметника», 2010
год, 72 часа, удостоверение 2689
7. Атдуева Лейла
Закировна
«Проектировочная и исследовательская деятельность
учителя начальных классов»
46.
2010г. (февраль-апрель), 108ч., удостоверение № 854
«Информационное образование в начальной школе в
условиях внедрения ФГОС» январь – апрель 2012, 108
часов, удостоверение №1231
«Курс «Основы религиозных культур и светской этики»:
содержание и методика преподавания», 2012, 72 часа,
удостоверение № 3505/к
«Современные подходы к обучению и воспитанию млад-
ших школьников в условиях введения ФГОС», 108 часов,
2012, удостоверение № 5262
8. Баклушина
Людмила
Борисовна
«Технология диссеминации инновационного педагогиче-
ского опыта», 144 часа (январь- сентябрь 2011), свиде-
тельство №1566.
«Методика оценки заданий с развёрнутым ответом ЕГЭ
по русскому языку», 36 часов, март – июнь 2012, серти-
фикат №6
«Профессиональная компетентность как условие успеш-
ной реализации ФГОС», 108 часов, сентябрь 2012 (ВШЭ),
свидетельство №2617
«Современные информационные технологии (Компью-
терная графика. Секреты презентаций)», 48 часов, сер-
тификат, 2012г.
«Методика оценки заданий с развёрнутым ответом ЕГЭ
по русскому языку и литературе», 36 часов, июнь 2013,
сертификат ЭЕ № 160
«Теория и методика преподавания русского языка и лите-
ратуры в условиях введения ФГОС», 108 часов, 2013 год,
удостоверение № 5056
«Методика оценки заданий с развёрнутым ответом ЕГЭ
по русскому языку и литературе», 36 часов, июнь 2014,
сертификат ЭЕ № 29
Дистанционные курсы по методике оценивания заданий
экзаменационных работ ГИА по русскому языку, 18 часов,
сертификат № 02-1465/ГЭ
«Методика оценки заданий с развёрнутым ответом ЕГЭ
по русскому языку и литературе», 36 часов, июнь 2015,
сертификат № 71- ЕГЭ/15-с
9. Белкина Мари-
на Станисла-
вовна
«Интернет – технологии для учителей предметников»
2006г., 72ч., удостоверение № 4823
«Теоретические и практические аспекты подготовки к ЕГЭ
и ГИА», 2009г. (февраль – март), 36ч., справка № 4139
«Технология экспонирования и диссеминации инноваци-
онного педагогического опыта», октябрь – ноябрь 2011, 72
часа, свидетельство № 3618
«Теория и методика преподавания предметов естествен-
нонаучного цикла», 144 часа, 2012 год.
«Современные подходы к обучению и воспитанию школь-
ников в условиях введения ФГОС», 108 часов, 2012 год,
свидетельство №3012
«Основы работы с интерактивной доской», 18 часов, 2014
год сертификат 381
10. Белова Марина
Владимировна
«Актуальные проблемы психологии образования», 2012г.
(январь – февраль), 144 часа, свидетельство №9
47.
«Диссеминация инновационных моделей школ-
победителей ПНПО и инновационного педагогического
опыта лучших учителей» 2010г. (январь – сентябрь),
144ч., удостоверение № 1111
«Механизмы реализации индивидуальной программы
реабилитации ребёнка-инвалида в части получения
детьми- инвалидами образования в обычных образова-
тельных учреждениях» (Московский городской психолого-
педагогический университет), 72 ч., 2013, удостоверение
№ У-12-5447
«Технология формирования и развития универсальных
учебных действий», 72 часа, март 2013 удостоверение №
11028
«Научно-сервисное сопровождение ФГОС основного об-
щего образования в образовательной организации», 2015
год, 72 часа, удостоверение №7160
«Особенности учебной деятельности в системе развива-
ющего обучения Д. Б. Эльконина и В. В. Давыдова», 2015,
24 часа, справка
11. Беляева Елена
Николаевна
INTEL «Обучение для будущего», 2003г., 48ч., сертификат
№1606
«Теоретические и практические вопросы подготовки к
ЕГЭ по математике», 2009г. (март), 24ч., справка № 1183
«Технология диссеминации инновационного педагогиче-
ского опыта», 144 часа (январь – сентябрь 2011), свиде-
тельство №1569.
«Подготовка и переподготовка профильных специалистов
на базе центров образования и разработок в сфере ин-
формационных технологий», 108 часов, октябрь – ноябрь
2011, сертификат.
«Вопросы преподавания математики в условиях введения
ФГОС» 2 – 4 мая 2012, справка № 457
«Современные подходы в воспитании и обучении школь-
ников в условиях введения ФГОС», 2012 г., 108 ч., свиде-
тельство № 3014
«Теория и методика преподавания математики в услови-
ях введения ФГОС», 2015 год, 108 часов, удостоверение
№ 6900
12. Борисова Еле-
на Владими-
ровна
«Теория и методика преподавания в начальной школе в
условиях введения ФГОС», 2015 год, 72 часа, удостове-
рение № 1876
«Особенности учебной деятельности в системе развива-
ющего обучения Д. Б. Эльконина и В. В. Давыдова», 2015,
24 часа, справка
13. Боровая Алев-
тина Дмитри-
евна
«Профессиональная компетенция учителя иностранного
языка в условиях введения ФГОС», 2015, 108 часов, удо-
стоверение № 6510
«ЕГЭ: подготовка и проведение» 2010г. (октябрь-ноябрь),
36ч., удостоверение № 5
«Развивающие возможности урока английского языка»
2008 – 2010гг., 144ч., удостоверение № 183 НОУ НЦНО
«Современные информационные технологии», 72 часа,
2012, удостоверение 179/2-Я
48.
14. Бусель Елена
Николаевна
«Диссеминация инновационных моделей школ-
победителей ПНПО и инновационного педагогического
опыта лучших учителей», 2010г. (январь – сентябрь),
144ч., удостоверение № 1114
«История русской православной церкви», 80 ч., 2011г,
свидетельство,
«Епархиальные педагогические курсы. Основы право-
славной культуры», 96 час., 2011г., сертификат
«Практическая теология (Основы православной культу-
ры)», с 1 октября 2010 по 30 сентября 2012, диплом №25
«Информационно-коммуникационные технологии в учеб-
ном процессе», 80 часов 2012 (диплом о профессиональ-
ной подготовке НГПУ им. Минина)
«Теория и методика преподавания русского языка и лите-
ратуры в условиях введения ФГОС», 108 часов, 2014 год,
удостоверение № 5063
15. Вахромеева
Татьяна Алек-
сандровна
«Креативная группа как пространство для развития дет-
ской одарённости» 2011г. (апрель – май), 72 часа, удо-
стоверение №1438
«Проектирование образовательной программы образова-
тельного учреждения», февраль 2012г., 72 часа, удосто-
верений № 119
«УМК по истории и обществознанию в рамках перехода
на ФГОСООО», 6 часов, май 2012
«Современные подходы в преподавании истории и обще-
ствознания (в условиях введения ФГОС ООО)», 2012 год,
144 часа, св. 2632
«Использование ЭОР в процессе обучения в основной
школе по отечественной истории и обществознанию»,
2012, 108 часов, свидетельство 0026601
«Современные подходы в воспитании и обучении школь-
ников в условиях введения ФГОС», 2012 г., 108 ч., свиде-
тельство № 3021
«Современные информационные технологии (электрон-
ные таблицы MS Excel)», 2012 г., 24 часа, сертификат
16. Волкова Елена
Евгеньевна
«Теория и методика преподавания иностранного языка (в
условиях введения ФГОС)», 2014 год, 108 часов, удосто-
верение 12293
«Использование технологии развития критического мыш-
ления в обучении английскому языку», 2015 (НГЛУ), 36
часов, удостоверение № 2063
«Методика оценивания заданий с развёрнутым ответом
ОГЭ по иностранному языку», 2015 год, 18 часов, серти-
фикат 373 ин/15
17. Ганина Елена
Николаевна
«Психодидактические основы начального образования в
условиях введения ФГОС», 2012, 108 часов, св. № 6691
«Основы религиозных культур и светской этики»: содер-
жание и методика преподавания., 2013 год, 72 часа, удо-
стоверение № 13770/к «Современные информационные
технологии», 72 часа, 2012г., удостоверение № 176-Я
«Программа «Социокультурные Истоки», 2011г., (март),
24 часа
«Интел», 2009 год, 40 часов, сертификат 1554
49.
«Технология диссеминации инновационного педагогиче-
ского опыта», 144 часа (январь – сентябрь, 2011), свиде-
тельство № 1572
18. Герасимова
Дарья Никола-
евна
«Формирование гражданской идентичности у младших
школьников в условиях введения ФГОС», 108 часов, 2012,
удостоверение № 8138
«Механизмы реализации индивидуальной программы ре-
абилитации ребёнка- инвалида в части получения деть-
ми- инвалидами образования в обычных образователь-
ных учреждениях» (Московский городской психолого- пе-
дагогический университет), 72 ч., 2013, удостоверение №
У-12-5541
«Курс «Основы религиозных культур и светской этики»:
содержание и методика преподавания», 2012, 72 часа,
удостоверение № 3505/к
«Особенности учебной деятельности в системе разви-
вающего обучения Д. Б. Эльконина и В. В. Давыдова»,
2015, 24 часа, справка
19. Герасимова
Алевтина Ва-
лентиновна
«Проектирование образовательной программы образо-
вательного учреждения», февраль 2012г., 72 часа, удо-
стоверений № 120
«Теоретические и практические аспекты подготовки к ГИА
и ЕГЭ по предметам естественнонаучного цикла», фев-
раль 2012 г, 36 часов, сертификат № 73
«Особенности преподавания предметов естественнона-
учного цикла в условиях введения ФГОС», 72 часа, 2012,
удостоверение № 7131
«Современные информационные технологии», 72 часа,
2012г., удостоверение № 177-Я
«Современные информационные технологии (Компью-
терная графика. Секреты презентаций)», 48 часов, сер-
тификат, 2012г.
«Современные информационные технологии (Электрон-
ные таблицы MS EXCEL)», 24 часа, сертификат, 2012г.
«Теория и методика преподавания предметов естествен-
нонаучного цикла в условиях введения ФГОС», 2013, 144
часа, удостоверение № 2171
20. Глазова Юлия
Алексеевна
«Управление учебно- воспитательным процессов в связи
с переходом к новому ФГОС», 144 часа, 2012год, удосто-
верение №0745 (в центре «Педагогический поиск»)
«Особенности учебной деятельности в системе развива-
ющего обучения Д. Б. Эльконина и В. В. Давыдова», 2015,
24 часа, справка
21. Гольцова Ли-
дия Игоревна
НИРО «Теория и методика преподавания в начальной
школе в условиях внедрения ФГОС», 2012 (июнь), 108 ча-
сов, свидетельство № 3045
«Использование ЭОР в процессе обучения в начальной
школе», 2012, 72 часа, удостоверение № 06195
«Основы религиозных культур и светской этики: содержа-
ние и методика преподавания», 2014. 72 часа, удостове-
рение № 10326
«Особенности учебной деятельности в системе развива-
ющего обучения Д. Б. Эльконина и В. В. Давыдова», 2015,
50.
24 часа, справка
22. Гришакова
Светлана Вла-
димировна
«Методика преподавания географии в условиях перехода
к ФГОС ООО»,, 2013, 8 часов, сертификат
«Теоретические и практические аспекты подготовки к ГИА
и ЕГЭ по предметам естественнонаучного цикла», 2012 г.,
36 часов, сертификат
«Теория и методика преподавания предметов естествен-
нонаучного цикла в условиях введения ФГОС», 2012г.,
144 часа, свидетельство №2384
23. Дёмкина Тать-
яна Алексан-
дровна
«Инновационные обучающие технологии как средство
формирования социокультурной компетенции и фактор
развития коммуникационных способностей личности»
2010г. (ноябрь), 36ч., сертификат № 21
«Подготовка выпускников 9- х классов к ГИА по иностран-
ному языку: технология организации и проведения экза-
мена, оценивание устной и письменной речи» 2012 (май),
18 часов №33
«Современные подходы в воспитании и обучении школь-
ников в условиях введения ФГОС», 2012 г., 108 ч., свиде-
тельство № 3033
«Современные информационные технологии», 72 часа,
2012, удостоверение 184/2-Я
«Профессиональная компетенция учителя иностранного
языка в условиях введения ФГОС», 2015, 108 часов, удо-
стоверение № 6519
24. Дубова Свет-
лана Анатоль-
евна
«Интел «Обучение для будущего», 2006
«Теория и методика преподавания предметов естествен-
нонаучного цикла», 144 часа, март- октябрь 2012, свиде-
тельство 1866
«Особенности преподавания предметов естественнона-
учного цикла в условиях введения ФГОС», 72 часа, 2012,
удостоверение № 7112
«Современные подходы в воспитании и обучении школь-
ников в условиях введения ФГОС», 2012 г., 108 ч., свиде-
тельство № 3035
«Методика оценивания заданий экзаменационных работ
ГИА по физике», 18 часов, 2014, сертификат № 04-814/ГЭ
«ЕГЭ: методика оценки заданий с развёрнутым ответом
(часть С). Физика», 72 часа, 2014 год, сертификат № 632
«НГЭ: методика оценивания заданий с развёрнутым отве-
том по физике» (очный модуль), 2015, 18 часов, сертифи-
кат 01- 070/ЕГЭ
25. Ерофеева Ни-
на Васильевна
«Теоретические и практические аспекты подготовки к ЕГЭ
и ГИА (биология)», 2010г. (февраль), 18ч., сертификат №
142
«Современный образовательный менеджмент в условиях
внедрения ФГОС», 2011г., март- октябрь, 108 ч., свиде-
тельство №3271
«Профессиональная компетентность как условие успеш-
ной реализации ФГОС», 108 часов, сентябрь 2012 (ВШЭ),
свидетельство №2621
«Современные информационные технологии (Компью-
терная графика. Секреты презентаций)», 48 часов, сер-
51.
тификат, 2012г.
«Задачный подход к проектированию рабочих учебных
программ в условиях введения ФГОС основного общего
образования», 2014, 72 часа, удостоверение 12032
«Задачный подход к проектированию рабочих учебных
программ в условиях введения ФГОС основного общего
образования», 2015, 72 часа, удостоверение 6882
«Современные подходы в преподавании естественных
дисциплин в условиях введения ФГОС», 2014, 144 часа,
удостоверение №15911
26. Ильина Свет-
лана Геннадь-
евна
«Интернет-технологии для учителя-предметника»
2010г. (сентябрь), 72ч., удостоверение № 2704
«Теория и методика преподавания ФК в условиях введе-
ния ФГОС», 144 часа, 2012г., свидетельство 2197
27. Капустина Ев-
гения Василь-
евна
28. Кишева Татья-
на Владими-
ровна
INTEL «Обучение для будущего» 2003г., 40ч., сертификат
№ 881
«История русской православной церкви», 80 ч., 2011г,
свидетельство
«Епархиальные педагогические курсы. Основы право-
славной культуры», 96 час., 2011г., сертификат
«Налоги России», 2011г., 72 часа
«Экономическая теория и методика преподавания эконо-
мики», 144 часа, 2012 год, удостоверение 7220
«Воспитание предпринимательского духа и деловой ак-
тивности (проект ТЕМПУС)», 72 часа, 2012, свидетель-
ство № 8201
«Современные информационные технологии», 72 часа,
2012, удостоверение 178/2-Я
«Технология проектирования и диссеминации инноваци-
онного педагогического опыта», 72 часа, 2013, удостове-
рение 3 15048
29. Козловцева
Наталия Вик-
торовна
«Интернет-технологии для учителей-предметников»
2006г., 72ч., удостоверение № 4174
«Технология диссеминации инновационного педагогиче-
ского опыта», 2011, 144 часа, свидетельство № 1582
«Современный менеджмент в образовании в условиях
введения ФГОС», 2012, 144часа, свидетельство № 606
«Стратегия воспитания в условиях введения ФГОС»,
2012, 108 часов, свидетельство № 5269
«Программа «Истоки». Особенности методики», 2012, 24
часа, сертификат
«Механизмы реализации индивидуальной программы ре-
абилитации ребёнка- инвалида в части получения деть-
ми- инвалидами образования в обычных образователь-
ных учреждениях» (Московский городской психолого- пе-
дагогический университет), 72 ч., 2013, удостоверение №
У-12-5730
«Современные информационные технологии (Электрон-
ные таблицы MS EXCEL)», 24 часа, сертификат, 2012г.
«Задачный подход к проектированию рабочих учебных
52.
программ в условиях введения ФГОС основного общего
образования», 2014, 72 часа, удостоверение 12035
«Современные подходы в преподавании истории и обще-
ствознания» (в условиях введения ФГОС ООО), 2014 год,
108 часов, удостоверение №14506
«Научно- сервисное сопровождение ФГОС основного об-
щего образования в образовательной организации», 2015
год, 72 часа, удостоверение №7166
«Проектирование и сценирование новых форм учебных
занятий, ориентированных на формирование и развитие
УУД», 2012, 72 часа, удостоверение № 560
30. Колесникова
Марина
Вячеславовна
«Современные подходы в воспитании и обучении школь-
ников в условиях введения ФГОС», 2012 г., 108 ч., свиде-
тельство № 3055
«Современные подходы в преподавании русского языка и
литературы в условиях введения ФГОС», 2015, 108 часов,
удостоверение № 4702
31. Комкова Ирина
Николаевна
«Моделирование и проектирование на уроках русского
языка и литературы», 2011 год, (март-апрель), удостове-
рение № 908, 72 часа
«Теория и методика преподавания русского языка и лите-
ратуры», 2012г., 144 часа, свидетельство № 1022
«Современные информационные технологии», 72 часа,
2012г., удостоверение № 178-Я
«Современные подходы в воспитании и обучении школь-
ников в условиях введения ФГОС», 2012 г., 108 ч., свиде-
тельство № 3058
«Современные информационные технологии (Компью-
терная графика. Секреты презентаций)», 48 часов, сер-
тификат, 2012г.
«Современные информационные технологии (Электрон-
ные таблицы MS EXCEL)», 24 часа, сертификат, 2012г.
«Совершенствование профессиональных компетенций
учителя русского языка и литературы в области методики
обучения написания сочинений на ступенях основного
общего и среднего (полного) общего образования, 2015,
72 часа, удостоверение № 8702
32. Конева Вален-
тина Фёдоров-
на
«Экономическая теория и методика преподавания эко-
номики», февраль-декабрь 2011г., 144 часа, свидететел-
ство № 3994
«Проектирование образовательной программы образова-
тельного учреждения», февраль 2012г., 72 часа, удосто-
верений № 127
«Профессиональная компетентность как условие успеш-
ной реализации ФГОС», 108 часов, сентябрь 2012 (ВШЭ),
свидетельство №2624
«Современные информационные технологии (Компью-
терная графика. Секреты презентаций)», 48 часов, сер-
тификат, 2012г.
«Современные информационные технологии (Электрон-
ные таблицы MS EXCEL)», 24 часа, сертификат, 2012г.
«Проектирование системы оценки результатов освоения
основных образовательных программ», 72 часа, апрель
53.
2013 года, удостоверение № 12024
«Проектирование и экспертиза современного урока в
условиях введения ФГОС основного общего образова-
ния», 2015, 72 часа, удостоверение № 3403
33. Концевая Ири-
на Леонидовна
«Интел. Обучение для будущего», июнь 2009г, свиде-
тельство
«Завуч и учитель как субъекты управления качеством об-
разовательного процесса», сентябрь 2010 – май 2011г.,
удостоверение (дистанционное обучение педагогического
университета «Первое сентября»), 72 часа
«Технология и психология творчества» (Новосибирский
государственный педагогический университет), май 2011,
удостоверение №12750, 76часов
«Особенности преподавания предметов естественнона-
учного цикла в условиях введения ФГОС», 72 часа, 2012,
удостоверение № 7137
«Механизмы реализации индивидуальной программы ре-
абилитации ребёнка- инвалида в части получения деть-
ми- инвалидами образования в обычных образователь-
ных учреждениях» (Московский городской психолого- пе-
дагогический университет), 72 ч., 2013, удостоверение №
У-12-5739
«Современные информационные технологии (Компью-
терная графика. Секреты презентаций)», 48 часов, сер-
тификат, 2012г.
«Современные информационные технологии (Электрон-
ные таблицы MS EXCEL)», 24 часа, сертификат, 2012г.
«Актуальные проблемы социальной педагогики в совре-
менных условиях», 2013г., 108 часов, удостоверение 2947
«Методические особенности технолого-экономического
образования и профориентации школьников в условиях
введения ФГОС», 2014, 108 часов, удостоверение №
12715
«Современные педагогические технологии со здоро-
вьесберегающим потенциалом», 2014г., 36 часов, серти-
фикат № 66
34. Концевой
Игорь Алек-
сандрович
«Инновационные процессы в преподавании английского
языка», 2011г., 72 ч. (Новосибирский институт повышения
квалификации), удостоверение № 2745
«Использование технологии развития критического мыш-
ления в обучении английскому языку», 2015 (НГЛУ), 36
часов, удостоверение № 2070
35. Кореева Ирина
Федоровна
«Диссеминация инновационных моделей школ-
победителей ПНПО и инновационного педагогического
опыта лучших учителей» 2010г. (январь-сентябрь), 144ч.,
удостоверение № 1230
«Профессиональная компетентность как условие успеш-
ной реализации ФГОС», 108 часов, сентябрь 2012 (ВШЭ),
свидетельство №2625
«Современные информационные технологии (Компью-
терная графика. Секреты презентаций)», 48 часов, сер-
тификат, 2012г.
«Современные информационные технологии», 72 часа,
54.
2012, удостоверение 183/2-Я
«Теория и методика преподавания русского языка и лите-
ратуры в условиях введения ФГОС», 108 часов, 2013 год,
удостоверение № 5081
36. Кручинкина
Тамара Леони-
довна
«Развивающие возможности урока английского языка»
2008-2010гг., 144ч., удостоверение № 185 НОУ НЦНО
«Подготовка выпускников 9- х классов к ГИА по иностран-
ному языку: технология организации и проведения экза-
мена, оценивание устной и письменной речи» 2012 (май),
18 часов №32
«Профессиональная компетенция учителя иностранного
языка в условиях введения ФГОС», 2015, 108 часов, удо-
стоверение № 6542
37. Кузубова Еле-
на Андреевна
«Современные подходы к обучению и воспитанию млад-
ших школьников в условиях введения ФГОС», 108 часов,
2012, удостоверение № 5172
«Современные информационные технологии (электрон-
ные таблицы MS Excel)», 2012 г., 24 часа, сертификат
38. Куприянова
Ольга Никола-
евна
«Теория и методика преподавания в начальной школе в
условиях внедрения ФГОС», 2011г. (февраль), 108 часов,
регистрационный номер №192
«Современные информационные технологии», 72 часа,
2012г., удостоверение № 180-Я
«Основы религиозных культур и светской этики: содержа-
ние и методика преподавания», 2014. 72 часа, удостове-
рение № 10332
«Программа социокультурные Истоки», 2011г, (март), 24
ч.
«Основы работы с интерактивной доской», 2015Ю 18 ча-
сов, сертификат 201
39. Лачугина Ма-
рия Сергеевна
«Совершенствование профессиональных компетенций
учителя русского языка и литературы в области методики
обучения написания сочинений на ступенях основного
общего и среднего (полного) общего образования, 2015,
72 часа, удостоверение № 8706
«Методика проведения семинаров по подготовке экспер-
тов ЕГЭ и ОГЭ», 2015, 36 часов, сертификат 11-ЕГЭ/ 15-с
40. Лебедева Еле-
на Владими-
ровна
«Теория и методика преподавания в начальной школе в
условиях введения ФГОС», 2015 год, 72 часа, удостове-
рение № 1901
«Особенности учебной деятельности в системе развива-
ющего обучения Д. Б. Эльконина и В. В. Давыдова», 2015,
24 часа, справка
41. Ломакина Алё-
на Алексан-
дровна
Современные подходы в преподавании истории и обще-
ствознания (в условиях введения ФГОС ООО)», 108 ча-
сов, 2012, удостоверение № 6327
«Современные информационные технологии (Компью-
терная графика. Секреты презентаций)», 48 часов, сер-
тификат, 2012г.
«Современные информационные технологии (Электрон-
ные таблицы MS EXCEL)», 24 часа, сертификат, 2012г.
«Проектирование антропопрактик инновационного обра-
зования в условиях введения ФГОС», 72 часа, 2013, св.
55.
№ 17015
«Задачный подход к проектированию рабочих учебных
программ в условиях введения ФГОС основного общего
образования», 2015, 72 часа, удостоверение 6890
«Методические аспекты подготовки к ГИА и ЕГЭ по исто-
рии и обществознанию», 2014, 36 часов, сертификат 223
«основы работы с интерактивной доской», 2015, 18 часов,
сертификат 204
42. Матвеев Гав-
рила Матвее-
вич
«Преподавание технологии и организация профориента-
ционной работы со школьниками (в условиях введения
ФГОС), 2015, 108 часов, удостоверение 34343
«Современные информационные технологии», 72 часа,
2012, удостоверение 177/2-Я
43. Мещанинова
Галина Ива-
новна
«УМК по истории и обществознанию в рамках перехода
на ФГОСООО», 6 часов, май 2012
«Современные подходы в преподавании истории и обще-
ствознания (в условиях введения ФГОС ООО)», 108 ча-
сов, 2012, удостоверение № 6328
«Современные информационные технологии», 72 часа,
2012, удостоверение 182/2-Я
«Методика оценки заданий с развёрнутым ответом (часть
С) ЕГЭ по обществознанию, 18 часов, апрель 2014, сер-
тификат № 26
44. Мигаль Люд-
мила Алексе-
евна
«Теория и методика преподавания в начальной школе в
условиях внедрения ФГОС», 2014, 72 часа, удостовере-
ние №9478
«Современные информационные технологии», 72 часа,
2012г., удостоверение № 182-Я
«Основы религиозных культур и светской этики»: содер-
жание и методика преподавания., 2013 год, 72 часа, удо-
стоверение № 13769/к
45. Михалькова
Танзиля Тахи-
ровна
INTEL «Обучение для будущего» 2004г., 48ч., свидетель-
ство № 275
«Использование технологии развития критического мыш-
ления в обучении английскому языку», 2015 (НГЛУ), 36
часов, удостоверение № 2067
46. Морева Мари-
на Михайловна
«Содержание образовательных программ и особенности
преподавания математики в условиях внедрения ФГОС»,
2012, 72часа, удостоверение №7425
«Современные информационные технологии (Электрон-
ные таблицы MS EXCEL)», 24 часа, сертификат, 2012г.
«Теория и методика преподавания математики в услови-
ях введения ФГОС», 2014 год, 108 часов, удостоверение
№ 15861
«Организация итогового повторения при подготовке к ЕГЭ
по математике», 2015, 36 часов, справка №264
47. Назарова Оль-
га Владими-
ровна
«Интел. Обучение для будущего» свидетельство № 1251,
2007 год.
«Особенности преподавания предметов естественнона-
учного цикла в условиях введения ФГОС», 72 часа, 2012,
удостоверение № 7118
«Проектирование и экспертиза современного урока в
условиях введения ФГОС основного общего образова-
56.
ния», 36 часов, 2014 год, сертификат №17
«Основы работы с интерактивной доской» 2014, 18 часов,
сертификат 382
48. Нестерова
Ирина Петров-
на
«Компьютерная графика» 2009г. (октябрь-декабрь), 72ч.,
удостоверение № 6146
«История русской православной церкви», 80 час, 2011год,
свидетельство.
«Профессиональная компетентность как условие успеш-
ной реализации ФГОС», 108 часов, сентябрь 2012 (ВШЭ),
свидетельство №2630
«Теория и методика преподавания русского языка и лите-
ратуры в условиях введения ФГОС», 108 часов, 2013 год,
удостоверение № 5104
49. Петряшова Ди-
на Васильевна
«Теоретические и практические вопросы подготовки к
ЕГЭ по математике», 2010г. (март), 24ч., справка № 142
«Содержание образовательных программ и особенности
преподавания математики в условиях внедрения ФГОС»,
2012, 72часа, удостоверение №7426
«Современные информационные технологии», 72 часа,
2012, удостоверение 176/2-Я
«Организация итогового повторения при подготовке к ЕГЭ
по математике», 2015, 36 часов, справка 266
50. Пигалицина
Елена Викто-
ровна
«Интернет-технологии для учителей-предметников»,
2005г., 72ч., диплом № Н-Нов/3168
«Теория и методика преподавания истории и общество-
знания в условиях введения ФГОС», 2013, 144 часа, удо-
стоверение 1610
«Методика оценки выполнения заданий с развёрнутым
ответом ГИА по обществознанию», 18 часов, апрель,
2014 год, сертификат № 50
51. Плаксина Вера
Валентиновна
«Теория и методика преподавания информатики» 2010г.
(январь-декабрь), 144ч., свидетельство № 3441
«Креативная группа как пространство развития детской
одарённости», 2011 (апрель – май), 72 часа, удостовере-
ние №1447
«Содержание образовательных программ и особенности
преподавания математики в условиях внедрения ФГОС»,
2012, 72часа, удостоверение №7427
«Использование ЭОР в процессе обучения в основной
школе по информатике», 2011, 108 часов, свидетельство
52-И-012
«Методика оценивания заданий экзаменационных работ
ГИА по информатике и ИКТ, 2014, 18 часов, сертификат
07-187/ГЭ
«Создание динамического сайта», 2014, 40 часов, удо-
стоверение 147
«Основы работы с интерактивной доской», 2014, 18 ча-
сов, сертификат 383
52. Погудалова
Юлия Валерь-
евна
«Теория и методика преподавания информатики в усло-
виях введения ФГОС», 2013, 144 часа, удостоверение №
1443
53. Полежаева Ва-
лентина Алек-
«Теория и методика преподавания в начальной школе в
условиях внедрения ФГОС», 2011 год, 108 час, свиде-
57.
сандровна тельство № 3536
«Методика преподавания информатики в начальной шко-
ле» 2010 год (октябрь – декабрь), 108 часов, удостовере-
ние № 5252
«Современная образовательная школа как школа соци-
альной активной личности», 36 часов, 2011г., сертификат
«Современные информационные технологии», 72 часа,
2012, удостоверение 181/2-Я
«Основы религиозных культур и светской этики: содержа-
ние и методика преподавания», 2014, 72 часа, удостове-
рение №10339
54. Полякова Оль-
га Вячеславов-
на
«Современные подходы к обучению и воспитанию млад-
ших школьников в условиях введения ФГОС», 108 часов,
2012, удостоверение № 5176
«Технология экспонирования и диссеминации инноваци-
онного педагогического опыта», октябрь- ноябрь 2011, 72
часа, свидетельство №3628
«Проектирование и сценирование новых форм учебных
занятий, ориентированных на формирование и развитие
УУД», февраль 2012г., 72 часа, удостоверение № 565
«Курс ОРКСЭ: внедрение, содержание и методика препо-
давания», март – апрель 2012года, 144 часа, свидетель-
ство № 426
«Современные информационные технологии», 72 часа,
2012, удостоверение 175/2-Я
55. Пономаренко
Ирина Павлов-
на
«Проектирование образовательной программы образова-
тельного учреждения», февраль 2012г., 72 часа, удосто-
верение № 135
«Содержание образовательных программ и особенности
преподавания математики в условиях внедрения ФГОС»,
2012, 72часа, удостоверение №7428
«Теория и методика преподавания математики в услови-
ях введения ФГОС», 2014 год, 108 часов, удостоверение
№ 15868
«Применение современных информационных технологий
в математике», 2011, 108 часов, сертификат №2121
«Организация итогового повторения при подготовке к ЕГЭ
по математике», 2015, 36 часов, справка 265
56. Пыхова Ольга
Юрьевна
«Теория и методика преподавания иностранного языка»
2012г., 144ч., свидетельство №249
«Современные информационные технологии (электрон-
ные таблицы MS Excel)», 2012 г., 24 часа, сертификат
«Методика подготовки, проведения и оценивания ГИА и
ЕГЭ по английскому языку», 2013, 18 часов, сертификат
«Использование технологии развития критического мыш-
ления в обучении английскому языку», 2015 (НГЛУ), 36
часов, удостоверение № 2068
57. Рыжова Ната-
лья Павловна
«Современные подходы в воспитании и обучении школь-
ников в условиях введения ФГОС», 2012 г., 108 ч., свиде-
тельство № 3089
«Современные информационные технологии (Электрон-
ные таблицы MS EXCEL)», 24 часа, сертификат, 2012г.
«Теория и методика преподавания ИЗО, музыки и МХК в
58.
условиях введения ФГОС» 108 часов, 2014 год, удостове-
рение № 5622
«Теория и методика преподавания ОБЖ в условиях реа-
лизации ФГОС», 2014г., 144 часа, удостоверение №224
58. Савченкова
Ольга Леони-
довна
«Современные подходы к обучению и воспитанию млад-
ших школьников в условиях введения ФГОС», 108 часов,
2012, удостоверение № 5178
«Потенциал педагогической системы развивающего обу-
чения развивающей системы Л. В. Занкова для реализа-
ции требований ФГОС», 2013, 72 часа, удостоверение
11901
«Основы религиозных культур и светской этики»: содер-
жание и методика преподавания., 2013 год, 72 часа, удо-
стоверение № 13766/к
«Основы учебной деятельности в системе развивающего
обучения Д. Б. Эльконина и В. В. Давыдова», 2015, 24 ча-
са, справка
59. Соколов Вик-
тор Николае-
вич
«Проектирование системы научно-сервисного сопровож-
дения инновационной деятельности школы», 2010г. (май
– июнь), 72ч., удостоверение № 1358
«Проектирование образовательной программы образова-
тельного учреждения», февраль 2012г., 72 часа, удосто-
верений № 139
«Современный менеджмент в образовании в условиях
введения ФГОС», 108 часов, 2012г., свидетельство 2183.
«Профессиональная компетентность учителя истории и
обществознания (в условиях введения ФГОС)», 2014 год,
108 часов, удостоверение № 654
60. Соколова Оль-
га Николаевна
«Программа «Истоки». Особенности методики», 2012, 24
часа, сертификат
«Теория и методика преподавания ОБЖ в условиях реа-
лизации ФГОС», 2014г., 144 часа, удостоверение №229
«Преподавание технологии и организация профориента-
ционной работы со школьниками (в условиях введения
ФГОС), 2015, 108 часов, удостоверение 3452
61. Солдатенкова
Марина Викто-
ровна
«Использование информационно-коммуникационных тех-
нологий и электронных образовательных ресурсов в об-
разовательном процессе», 2012 год, 72 часа, удостовере-
ние №1810
«Введение в информационные и образовательные техно-
логии 21 века» (Программа «Интел обучение для будуще-
го», 2011 год, 24 часа, свидетельство №ИТС 2/5-193
62. Тараканова
Татьяна Ана-
тольевна
«Профессиональная компетентность как условие успеш-
ной реализации ФГОС», 108 часов, сентябрь 2012 (ВШЭ),
свидетельство №2633
«Проектирование образовательной программы образова-
тельного учреждения», 2011г. (февраль), 72 ч., удостове-
рение №319
«Проектно-ориентированное содержание инновационного
образования», 72 часа, апрель 2013 года, удостоверение
№ 12055
«Особенности развивающего обучения Л.В.Занкова в
условиях модернизации начального образования» (ФГОС
59.
НОО), апрель 2012, 72 часа, удостоверение 1752
«Интернет-технологии для администратора ОУ», 2009г.
(декабрь), 36ч., сертификат № 545
«Современные информационные технологии (Компью-
терная графика. Секреты презентаций)», 48 часов, сер-
тификат, 2012г.
«Программа «Истоки». Особенности методики», 2012, 24
часа, сертификат
«Основы учебной деятельности в системе развивающего
обучения Д. Б. Эльконина и В. В. Давыдова», 2015, 24 ча-
са, справка
63. Таскина Елена
Владимировна
«Интел. Обучение для будущего», 2010 год (НГПУ)
«Актуальные проблемы социальной педагогики», ноябрь
2011г, 108 часов, удостоверение № 3735
«Профессиональная компетентность как условие успеш-
ной реализации ФГОС», 108 часов, сентябрь, 2012 (ВШЭ),
свидетельство №2634
«Экспертная деятельность в образовании», 72 часа,
2013г., удостоверение № 9590
«Теория и методика преподавания русского языка и лите-
ратуры в условиях введения ФГОС», 144 часа, 2013, удо-
стоверение №12686
«Проектирование и экспертиза современного урока в
условиях введения ФГОС основного общего образова-
ния», 36 часов, 2014 год, сертификат №23
64. Твердохлеб
Татьяна Ва-
лентиновна
«Подготовка и переподготовка профильных специалистов
на базе центров образования и разработок в сфере ин-
формационных технологий», ноябрь 2011г., 108 часов,
сертификат ННГУ им . Н.И.Лобачевского
«Теоретические и практические аспекты подготовки к ГИА
и ЕГЭ по предметам естественнонаучного цикла», фев-
раль 2012 г, 36 часов, сертификат № 36
«Особенности преподавания предметов естественнона-
учного цикла в условиях введения ФГОС», 72 часа, 2012,
удостоверение № 7122
«Современные информационные технологии», 72 часа,
2012г., удостоверение № 183-Я
«Теория и методика преподавания предметов естествен-
нонаучного цикла (в условиях введения ФГОС)», 2014,
144 часа, удостоверение № 12692
65. Телига Елена
Александровна
«Современные подходы к обучению и воспитанию млад-
ших школьников в условиях введения ФГОС», 108 часов,
2012, удостоверение № 5179
«Дистанционные образовательные технологии в работе
учителя специальной школы», 2010г. (апрель – ноябрь),
144ч., свидетельство № 3197
«Современные информационные технологии», 2012, 72
часа, удостоверение 184-Я
«Организация и методика дистанционного обучения де-
тей-инвалидов», 2010г. (декабрь), 72ч., удостоверение №
5767
«Курс «Основы религиозных культур и светской этики»:
содержание и методика преподавания», 2012, 72 часа,
60.
удостоверение № 3517/к
«Основы учебной деятельности в системе развивающего
обучения Д.Б.Эльконина и В.В.Давыдова», 2015, 24 часа,
справка
66. Тихонова Ека-
терина Серге-
евна
«Содержание образовательных программ и особенности
преподавания математики в условиях внедрения ФГОС»,
2012, 72часа, удостоверение №7432
«Теория и методика преподавания информатики в усло-
виях введения ФГОС», 2013, 144 часа, удостоверение №
1451
67. Тушканова
Ирина Влади-
мировна
«Современные информационные технологии (электрон-
ные таблицы MS Excel)», 2012 г., 24 часа, сертификат
«Развитие общеучебных навыков учащихся на уроках ан-
глийского языка» (НГЛУ), 2014год, 36 часов, № 1589
«Теория и методика преподавания иностранного языка (в
условиях введения ФГОС)», 2014 год, 108 часов, удосто-
верение 12323
«Методика оценивания заданий с развёрнутым ответом
ОГЭ по иностранному языку», 2015, 18 часов, сертификат
374 ин/15
68. Уголькова Анна
Алексеевна
«Современные подходы к формированию и оценке про-
фессиональных компетенций учителя технологии», но-
ябрь- декабрь 2011, 72 часа, удостоверение № 4872
«Современные технологии организации учебной дея-
тельности на основе метода проектов», май 2012, 36 ча-
сов, сертификат № 32
«Современные подходы в воспитании и обучении школь-
ников в условиях введения ФГОС», 2012 г., 108 ч., свиде-
тельство № 3103
«Современные информационные технологии (Компью-
терная графика. Секреты презентаций)», 48 часов, сер-
тификат, 2012г.
69. Фуфаева Жан-
на Юльяновна
«Проектирование основной образовательной программы
образовательной организации как вектор развития соци-
альной субъектности подростка», 2015, 72 часа, удосто-
верение №6895
70. Чернышёв
Александр Ми-
хайлович
«Теория и методика преподавания истории и общество-
знания: современные подходы», 2008г. (февраль – но-
ябрь), 108ч., удостоверение № 3473
71. Чикунова Ири-
на Михайловна
«Современные подходы в воспитании и обучении школь-
ников в условиях введения ФГОС», 2012 г., 108 ч., свиде-
тельство № 3113
«Теория и методика преподавания в начальной школе в
условиях введения ФГОС», 72 часа, 2014 год, удостове-
рение № 9490
«Программа «Социокультурные Истоки», 2011 (март),
24 ч.
«Современные информационные технологии», 72 часа,
2012г., удостоверение № 184-Я
«Основы учебной деятельности в системе развивающего
обучения Д. Б. Эльконина и В. В. Давыдова», 2015, 24 ча-
са, справка
72. Шарова Елена «Теория и методика преподавания ИЗО, музыки, МХК»,
61.
Вениаминовна 2011, 144 часа, свидетельство . № 2075.
«Современные информационные технологии (Компью-
терная графика. Секреты презентаций)», 48 часов, сер-
тификат, 2012г.
73. Шмыков Сер-
гей Николаевич
«Теория и методика преподавания физической культуры»
2014г., 108ч., удостоверение №1858
74. Шутова Ольга
Викторовна
«Теория и методика преподавания ФК в условиях введе-
ния ФГОС», 144 часа, 2012г., свидетельство 2223
«Современные информационные технологии (электрон-
ные таблицы MS Excel)», 2012 г., 24 часа, сертификат
75. Щелчкова Та-
тьяна Матве-
евна
«Инновационный проект (содержание и методика)», 108
часов, 2010 год, свидетельство 654
«Технология диссеминации инновационного педагогиче-
ского опыта», 144 часа (январь – сентябрь 2011), свиде-
тельство №1594.
«Профессиональная компетентность как условие успеш-
ной реализации ФГОС», 108 часов, сентябрь 2012 (ВШЭ),
свидетельство №2638
«Современные информационные технологии (Компью-
терная графика. Секреты презентаций)», 48 часов, сер-
тификат, 2012г.
«Теория и методика преподавания русского языка и лите-
ратуры в условиях введения ФГОС», 108 часов, 2013 год,
удостоверение № 5126
«Методика оценивания заданий экзаменационных работ
ГИА по русскому языку», 2014, 18 часов, сертификат 02-
1425/ГЭ
76. Юрьева Жанна
Владимировна
«Теоретические и практические аспекты подготовки к ГИА
и ЕГЭ по предметам естественнонаучного цикла», фев-
раль 2012 г, 36 часов, сертификат № 21
«Технология диссеминации инновационного педагогиче-
ского опыта», 144 часа (январь – сентябрь 2011), свиде-
тельство №1594, удостоверение № 7146
«Современные информационные технологии (Компью-
терная графика. Секреты презентаций)», 48 часов, сер-
тификат, 2012г.
«Особенности преподавания предметов естественнона-
учного цикла в условиях введения ФГОС», 72 часа, 2012,
удостоверение № 7146
77. Ямщикова
Елена Евгень-
евна
«Современные подходы к обучению и воспитанию млад-
ших школьников в условиях введения ФГОС», 2012, 108
часов, удостоверение № 7197
«Основы теологического образования» 2010г. (июнь),
72ч., удостоверение № 0442
«История русской православной церкви», 2011г., 80 час.,
свидетельство
«Курс «Основы религиозных культур и светской этики»:
содержание и методика преподавания», 2012, 72 часа,
удостоверение № 2688/к
«Потенциал педагогической системы развивающего обу-
чения развивающей системы Л. В. Занкова для реализа-
ции требований ФГОС», 2013, 72 часа, удостоверение
11907
62.
«Современные информационные технологии (электрон-
ные таблицы MS Excel)», 2012 г., 24 часа, сертификат
«Основы учебной деятельности в системе развивающего
обучения Д.Б.Эльконина и В.В.Давыдова», 2015, 24 часа,
справка
9.5.3. Анализ состояния курсовой подготовки педагогических и руководящих
работников школы
Все педагоги школы имеют курсовую подготовку. В прошедшем учебном году работ-
никами школы получено 27 удостоверений о прохождении курсовой подготовки на ба-
зе ГБОУ ДПО НИРО и 4 удостоверения на базе НГЛУ. Около 90% педагогов в насто-
ящее время владеют ИКТ-технологиями.
9.5.4. Участие педагогов в конкурсах
Уровень
конкурса
Название конкурса Результаты ФИО учителя
Районные
Городские
Областные Областной конкурс
«Учитель года-2015»
Диплом 2 степени Нестерова И. П.
Региональный конкурс
учителей географии
1 место Гришакова С. В.
Конкурс методических
разработок «Великой
Победе посвящается»
Участие Ломакина А. А.
Всероссийские Всероссийский конкурс
«Все о здоровье»
1 место Плаксина В. В.
Всероссийский ди-
станционный конкурс
работников образова-
ния «Открытый урок»
Центра педагогическо-
го мастерства «Новые
идеи»
Диплом 2 степени Ломакина А. А.
Всероссийский педаго-
гический конкурс
«Школьный кабинет» в
номинации «Кабинет
для преподавания
естественных наук»
2 место Плаксина В. В.
63.
Всероссийский педаго-
гический конкурс «Пе-
дагогический проект»
номинация «Кратко-
срочный педагогиче-
ский проект»
3 место Плаксина В. В.
Всероссийский конкурс
«Лучшая презента-
ция»
3 место
Участие
Бусель Е. Н.
Плаксина В. В.
64.
10. Структура управления образовательным учре-
ждением
Управление образовательной организацией
65.
11. Результаты образовательной деятельности
11.1. Итоги успеваемости в 2014 – 2015 учебном годуВсегоучащихся
наконецучебногогода
Успевающие
Неуспевающие
Успевающиена4и5
(сотличниками)
Успевающиетолькона5
(изграфы9)
Уровеньуспеваемости
(%)
Качествообучения(%)
Окончилис
похвальнымлистом
Отчисленыбезполуче-
нияобщегообразования
Формы получения
образования
индивидуальное
обучениенадому
семейное
образование
самообразование
2
уровень
523 523 0 305 56 100
%
79% 34 0 6 0 0
3
уровень
604 604 0 272 37 100
%
45% 14 0 18 0 0
4
уровень
127 127 0 54 7 100
%
42% 2 0 3 0 0
ВСЕГО
по ОУ
1254 1254 0 631 100 100
%
56% 50 0 27 0 0
11.2. Анализ результатов государственной (итоговой) аттестации
учащихся 9, 11 классов за 2014 – 2015 учебный год
В 2014 – 2015 учебном году в 9-ых классах обучалось 102 человека, к итоговой атте-
стации было допущено 102 человека. Один ученик 9-го класса прошёл аттестацию по
русскому языку в форме ГВЭ. В 11-ых классах обучалось 46 человек, к итоговой атте-
стации были допущены все учащиеся.
11.2. 1. Итоговая аттестация учащихся 9-ых классов
Учащиеся 9-х классов сдавали 2 обязательных экзамена. 102 человека сдавали экза-
мен по математике в форме ОГЭ, 101 человек сдавали экзамен по русскому языку в
форме ОГЭ и 1 человек – в форме ГВЭ.
Из 102 учащихся математику сдали:
на «5» – 23 учащихся, на «4»-67, на «3» –12, на «2» – нет, процент успеваемости
– 100%,% качества на экзамене – 88,2%.
Подтвердили оценку – 41 учащийся, выше годовой – 54, ниже годовой – 7. По сравне-
нию с 2013 – 2014 учебным годом произошло снижение качества (в 2013 – 2014 учеб-
ном году было 61%). Данные показатели объясняются низким интеллектуальным
уровнем развития учащихся 9 классов. В школе же была проведена большая подго-
66.
товка к государственной аттестации со стороны педагогического коллектива и в ре-
зультате успеваемость учащихся составила 100%.
Из 102 учащихся русский язык в форме ОГЭ сдали 101человек:
на «5» – 10 учащихся, на «4» – 40, на «3» – 51,% успеваемости – 100%,% каче-
ства – 49,5% на экзамене.
Подтвердили годовую оценку – 63 учащихся, выше годовой – 31, ниже годовой – 7. По
сравнению с 2013 – 2014 учебным годом произошло снижение качества (в 2012 – 2013
учебном году было 61%). Один человек сдавал экзамен по русскому языку в форме
ГВЭ, подтвердив годовую оценку, получил оценку «3» на экзамене.
В ходе государственной (итоговой) аттестации учащихся 9 классов два человека сда-
вали английский язык в форме ОГЭ. Оба учащихся сдали экзамен на «4», ниже годо-
вой отметки. Выбор экзамена объясняется тем, что эти ребята хотят учиться в 10
классе с углублённым изучением английского языка.
Экзамены проводились в соответствии с «Положением о государственной итоговой
аттестации учащихся». Экзамены прошли организованно.
1. В целом учащиеся показали хорошие знание в области выбранных дисциплин, эк-
заменационные отметки в большинстве соответствуют годовым.
2. Необходимо отметить качественную подготовку к экзаменам по предметам: рус-
ский язык – учителя Кореева И.Ф., Баклушина Л.Б., Таскина Е.В., Комкова И.Н.;
алгебра, геометрия – учителя Пономаренко И.П., Морева М.М., Авдеева И.В.; ан-
глийский язык – учителя Пыхова О.Ю., Тушканова И.В.
11.2. 2 Итоговая аттестация учащихся 11-х классов
В 2014 – 2015 учебном году государственная итоговая аттестация учащихся 11-х
классов проводилась в форме единого государственного экзамена. Все 100% выпуск-
ников преодолели минимальный порог, сдавая ЕГЭ по обязательным предметам. Две
выпускницы преодолели минимальный порог по обязательным предметам со второго
раза. Положительный результат и высокие баллы на экзамене объясняются серьез-
ной подготовкой учащихся и большим объемом работы учителей с выпускниками.
67.
Результат сдачи предметов по выбору в форме ЕГЭ
Экзамен по
выбору
(учебный
предмет)
2013 – 2014 учебный год 2014 – 2015 учебный год
Изменение
среднего
балла в
2015 году
по сравне-
нию с 2014
(⇧ – повыше-
ние, ⇩ – пони-
жение)
Количествовыпускни-
ков,выбравшихдан-
ныйпредмет
%отобщегоколиче-
ствавыпускников11-х
классов
Среднийбаллпо
школе
Максимальныйбалл
попредмету
Количествовыпускни-
ков,выбравшихдан-
ныйпредмет
%отобщегоколиче-
ствавыпускников11-х
классов
Среднийбаллпо
школе
Максимальныйбалл
попредмету
Русский язык 76 100% 68,2
92 б.
– 1
46 100% 74,3
98 б.
– 1 ⇧
Литература 3 4% 74,0
100
б. – 1
6 13% 67,2
87 б.
– 1 ⇩
Математика 76 100% 50,89
86 б.
– 3
38 83% 43,24
74 б.
– 1 ⇩
Химия 6 8% 54,7
73 б.
– 1
3 6,5% 49,6
70 б.
– 1 ⇩
Физика 16 21% 52,8
79 б.
– 1
8 17% 55,25
85 б.
– 1 ⇧
История Рос-
сии
17 22% 45,7
72 б.
– 1
9 20% 61,0
91 б.
– 1 ⇧
Обществозна-
ние
58 76% 60,69
91 б.
– 2
30 65% 61,3
80 б.
– 1 ⇧
Иностранный
язык (англ.)
9 12% 54,55
90 б.
– 1
13 28% 64,8
82 б.
– 1 ⇧
Биология 12 16% 58,8
72 б.
– 1
9 20%
48,
22
67 б.
– 1 ⇩
Информатика
и ИКТ
2 3% 64,5
71 б.
– 1
1 2% 50, 0
50 б.
-1 ⇩
География 1 2% 66, 0
66 б.
– 1
2 4% 62, 5
63 б.
– 1 ⇩
Средний балл
по школе
59,2 57,9
Экзаменационная сессия прошла организованно.
Претенденты на медаль «За особые успехи в учении» Шилов Андрей (11 «А» класс),
Князькова Анастасия (11 «Б» класс) успешно прошли государственную (итоговую) ат-
тестацию в форме ЕГЭ и получили высокие баллы по русскому языку и по математи-
ке. По предметам по выбору не преодолели минимальный порог 2 учащихся школы:
по биологии – 1, по истории – 1, по математике (профильный уровень) – 5 учащихся, 3
из них сдавали базовый уровень математики и имели право на получение аттестата, 2
выпускницы сдали математику со второго раза.
В целом учащиеся показали глубокие знания по предметам учебного плана III ступе-
ни. В большинстве своем подтвердили свои текущие оценки.
Сравнивая результаты ЕГЭ (средний балл по предмету) в текущем году с 2013 – 2014
годом можно сделать следующий вывод: выше, чем в прошлом году результаты ЕГЭ
по русскому языку, физике, истории России, обществознанию, английскому языку. Ре-
зультаты выше по предметам гуманитарного цикла, что подтверждает профили клас-
сов.
68.
В ходе экзаменационной сессии следует отметить хорошую подготовку выпускников
учителями Баклушиной Л.Б., Нестеровой И.П., Пономаренко И. П., Петряшовой Д.В.,
Вахромеевой Т.А., Пигалициной Е.В., Белкиной М.С., Юрьевой Ж.В., Дубовой С.А.,
Кручинкиной Т.Л., Демкиной Т.А., Плаксиной В.В., Гришаковой С.В.
С целью повышения результата на государственной (итоговой) аттестации учащихся
9, 11 классов необходимо продумать систему планирования прохождения материала
в течение года, продумать систему мониторинга промежуточных результатов, а также
организацию индивидуально-групповых занятий.
11.3. Результативность выступления на предметных олимпиадах
11.3.1. Информация о результатах проведения школьных олимпиад
Олимпиады в 2014 – 2015 учебном году прошли с соблюдением всех требований,
предъявляемых к проведению школьного этапа Всероссийской олимпиады школьни-
ков. В школьном этапе было 745 участников. Среди них призёров и победителей –
156.
Общая чис-
ленность
участников
олимпиады
(по протоко-
лам, т. е.
если ученик
участвовал
в несколь-
ких олимпи-
адах, счита-
ем несколь-
ко раз)
Численность
учащихся,
принявших
участие в
олимпиаде
(если ученик
принимал
участие в
нескольких
олимпиадах,
считаем 1
раз)
Количество
призовых
мест, заня-
тых уча-
щимися
(если уче-
ник занял
несколько
призовых
мест, счи-
таем по
количеству
мест)
Численность
учащихся,
ставших по-
бедителями
(если ученик
стал победи-
телем в не-
скольких
олимпиадах,
считаем 1
раз)
Численность
учащихся,
ставших
призерами
(если ученик
стал призе-
ром в не-
скольких
олимпиадах,
считаем 1
раз)
Численность
учащихся,
ставших побе-
дителями,
призерами
(если ученик в
одной олим-
пиаде стал
победителем,
а в других
призером,
считаем 1 раз)
745 342 156 56 46 87
Предмет
Количество
участников
Количество
победителей
Количество
призёров
Биология 59 7 6
История 40 6 4
Астрономия 1 1 0
Математика 61 6 3
Русский язык 67 6 6
География 34 4 2
Экономика 53 5 7
Физика 31 1 0
Технология (мальчики) 19 3 1
Технология (девочки) 30 4 3
Литература 51 7 4
Английский язык 115 7 16
Химия 18 4 1
69.
Право 21 3 2
ОБЖ 14 5 0
Информатика и ИКТ 2 1 0
Физическая культура (д) 28 7 1
Физическая культура (м) 36 5 3
Экология 0 0 0
Обществознание 65 6 9
Из таблицы видно, что наиболее массовыми были олимпиады по русскому языку, ли-
тературе, английскому языку, обществознанию, биологии, математике. Наименьшей
популярностью пользовались олимпиады по информатике, астрономии и экологии
(предметы астрономия и экология не изучаются в школе).
11.3.2. Итоги выступления на районных олимпиадах в 2014 – 2015 учебном году
Общая чис-
ленность
участников
олимпиады
(по протоко-
лам, т. е.
если ученик
участвовал
в несколь-
ких олимпи-
адах, счита-
ем несколь-
ко раз)
Численность
учащихся,
принявших
участие в
олимпиаде
(если ученик
принимал
участие в
нескольких
олимпиадах,
считаем 1
раз)
Количество
призовых
мест, заня-
тых уча-
щимися
(если уче-
ник занял
несколько
призовых
мест, счи-
таем по
количеству
мест)
Численность
учащихся,
ставших по-
бедителями
(если ученик
стал победи-
телем в не-
скольких
олимпиадах,
считаем 1
раз)
Численность
учащихся,
ставших
призерами
(если ученик
стал призе-
ром в не-
скольких
олимпиадах,
считаем 1
раз)
Численность
учащихся,
ставших побе-
дителями,
призерами
(если ученик в
одной олим-
пиаде стал
победителем,
а в других
призером,
считаем 1 раз)
176 118 21 5 16 21
11.3.3. Отчет о проведении муниципального этапа всероссийской олимпиады
школьников
№
п/п
Предмет Количество
участников
Количество победите-
лей/призеров
1 Астрономия 1 0
2 Английский язык 30 6
3 Биология 20 3
4 География 8 2
5 История 3 0
6 Информатика 2 0
7 Литература 11 2
8 Математика 4 0
9 Немецкий язык 0 0
10 Обществознание 23 2
11 ОБЖ 4 0
12 Право 10 0
13 Русский язык 9 1
14 Технология (мальчики) 1 0
15 Технология (девочки) 11 2
16 Физика 7 0
17 Физическая культура 16 2
70.
18 Французский язык 0 0
19 Химия 5 1
20 Экология 0 0
21 Экономика 11 0
Итого:
Количество участников муниципального этапа 176 человек
Количество победителей/призеров муниципального этапа 21 человек
11.3.4. Итоги муниципального этапа Всероссийской олимпиады школьников
Победители
№ Фамилия, имя Класс Предмет Учитель
1.
Костров Сергей
Александрович
9 «А» Английский язык
Кручинкина Тамара
Леонидовна
2.
Овчинникова Ната-
лья Алексеевна
10 «Б» Литература
Баклушина Людмила
Борисовна
3.
Воробьёва Марина
Евгеньевна
10 «А» Обществознание
Мещанинова Галина
Ивановна
4.
Трофимов Ефим
Александрович
8 «Д» Физическая культура
Ильина Светлана
Геннадьевна
5.
Цаплина Алина Ро-
мановна
8 «А» Технология
Уголькова Анна
Алексеевна
Призёры
№ Фамилия, имя Класс Предмет Учитель
1.
Леушкин Дмитрий
Александрович
8 «А» Английский язык
Дёмкина Татьяна Алек-
сандровна
2.
Куликова Алина Сер-
геевна
9 «А» Английский язык
Кручинкина Тамара
Леонидовна
3.
Воробьёва Марина
Евгеньевна
10 «А» Английский язык
Кручинкина Тамара
Леонидовна
4.
Баташев Александр
Юрьевич
10 «А» Английский язык
Кручинкина Тамара
Леонидовна
5.
Лещева Влада Нико-
лаевна
11 «А» Английский язык
Кручинкина Тамара
Леонидовна
6.
Овчинникова Наталья
Алексеевна
10 «Б» Русский язык
Баклушина Людмила
Борисовна
7.
Садикова Ольга
Александровна
11 «Б» Литература
Баклушина Людмила
Борисовна
8.
Лихолат Анна Нико-
лаевна
10 «Б» Обществознание
Мещанинова Галина
Ивановна
9.
Самойлов Кирилл
Сергеевич
9 «Б»
Физическая культу-
ра
Ильина Светлана Ген-
надьевна
10. Потапова Юлия Алек- 8 «Б» Технология Уголькова Анна Алексе-
71.
сандровна евна
11.
Соколюк Степан
Алексеевич
11 «А» География
Гришакова Светлана
Владимировна
12.
Гурьев Евгений Ро-
манович
10 «А» География
Гришакова Светлана
Владимировна
13.
Морозова Анастасия
Павловна
8 «Б» Биология
Юрьева Жанна Влади-
мировна
14.
Изотов Даниил Алек-
сандрович
8 «Д» Биология
Юрьева Жанна Влади-
мировна
15.
Дмитриев Максим
Олегович
8 «Д» Биология
Юрьева Жанна Влади-
мировна
16.
Разумков Игорь Алек-
сеевич
8 «Б» Химия
Белкина Марина Стани-
славовна
Итоги районных олимпиад в начальной школе
№ Фамилия, имя Класс Предмет Учитель
1 Салалеева Дарья 4 «А» Окружающий мир
Куприянова Ольга Ни-
колаевна
2 Саблина Наталья 4 «А» Окружающий мир
Куприянова Ольга Ни-
колаевна
3 Шубняков Иван 4 «Б» Окружающий мир
Гольцова Лидия Иго-
ревна
4 Наумова Екатерина 3 «А» Окружающий мир
Тараканова Татьяна
Анатольевна
5 Наумова Екатерина 3 «А»
Литературное чте-
ние
Тараканова Татьяна
Анатольевна
6
Харитонова Елизаве-
та
3 «Б»
Литературное чте-
ние
Чикунова Ирина Михай-
ловна
7 Гордеев Михаил 4 «Б»
Литературное чте-
ние
Гольцова Лидия Иго-
ревна
11.3.5. Сравнение итогов районных олимпиад за последние три года
Победители
Предмет 2012 – 2013 учеб-
ный год
2013 – 2014 учеб-
ный год
2014 – 2015 учеб-
ный год
Русский язык и
литература
1 (Баклушина Л.Б.) 1 (Баклушина Л.Б.) 1 (Баклушина Л.Б.)
Математика 0 1 (Авдеева И.В.) 0
История, обще-
ствознание, пра-
во
3 (2 – Мещанинова
Г.И.
1 – Вахромеева
Т.А.)
2 (Мещанинова Г.И.) 1 (Мещанинова Г.И.)
Физика 0 1 (Твердохлеб Т.В.) 0
Экономика 2 (1 – Конева В.Ф.
1 – Кишева Т.В.)
0 0
Английский язык 1 (Кручинкина Т.Л.) 0 1 (Кручинкина Т.Л.)
72.
Химия 0 0 0
Биология 1 (Ерофеева Н.В.) 0 0
География 0 0 0
Физическая куль-
тура
0 0 1 (Ильина С.Г.)
ОПК 1 (Бусель Е.Н.) 1 (Бусель Е.Н.) 0
Технология 1 (Уголькова А.А.) 0 1 (Уголькова А.А.)
Начальная школа 1 (Телига Е.А.) 1 (Травина Н.К.) 0
Информатика 0 1 (Плаксина В.В.) 0
Призёры
Предмет 2012 – 2013
учебный год
2013 – 2014
учебный год
2014 – 2015
учебный год
Русский язык и
литература
4
(2 – Баклушина Л.Б.;
1 – Нестерова И.П.,
1 – Щелчкова Т. М.)
2
(Нестерова И.П.,
Бусель Е.Н.)
2
(Баклушина Л.Б.)
МХК 2
(1 – Баклушина Л.Б.
1 – Соколова О. Н.)
0 0
Математика 5
(3 – Беляева Е. Н.
1 – Морева М. М.)
0 0
История
Обществознание
6
(5 – Мещанинова
Г.И.
1 – Козловцева Н.В.)
3
(2 – Мещанинова
Г.И.,
1 – Вахромеева
Т.А.)
1
(Мещанинова Г.И.)
Физика 0 1
(Дубова С.А.)
0
Экономика 1
(Конева В.Ф.)
0 0
Английский язык 8
(3 – Григорьянц Л.Г.
4 – Кручинкина Т.Л.
1 – Другова Г. А.)
2
(Кручинкина Т.Л.)
5
(4 – Кручинкина
Т.Л.,
1 – Дёмкина Т.А.)
Компьютерная
графика
1
(Саяпина Е.Н.)
5
(3 – Погудалова
Ю.В.,
2 – Плаксина В.В.)
0
Химия 1
(Белкина М.С.)
0 1
(Белкина М.С.)
Биология 0 1
(Юрьева Ж.В.)
3
(Юрьева Ж.В.)
География 0 1
(Гришакова С.В.)
2
(Гришакова С.В.)
Физическая куль-
тура
3
(3 – Шмыков С.Н.
1 – Ильина С.Г.)
3
(2 – Шмыков С.Н.
1 – Ильина С.Г.)
1
(Ильина С.Г.)
Основы право-
славной культуры
0 0 0
Технология 1 1 1
73.
(Уголькова А.А) (Уголькова А.А) (Уголькова А.А)
Религии России 0 0 0
Информатика 0 7
(3 – Плаксина В.В.,
2 – Погудалова
Ю.В.,
2 – Тихонова Е.С.)
0
Начальная школа 3
(2 – Телига Е.А.,
1 – Атдуева Л.З.)
6
(1 – Савченкова
О.Л.,
1 – Травина Н.К.,
2 – Зарипова И.Р.,
1 – Кузубова Е.А.,
1 – Солдатенкова
Е.А.)
7
(2 – Куприянова
О.Н.,
2 – Гольцова Л.И.,
2 – Тараканова Т.А.,
1 – Чикунова И.М.)
Из данных таблиц видно, что в 2014 – 2015 учебном году стабильно высокие резуль-
таты показывают учителя русского языка и литературы, истории, английского языка,
географии, биологии. Хорошие результаты у учителей начальных классов. Нет призо-
вых мест по экономике, физике, МХК, математике, информатике. Анализ данных таб-
лицы позволяет сделать вывод о стабильности качества выступления учащихся на
районных олимпиадах. Учителям-предметникам следует продолжать планировать
работу по выявлению одарённых детей и их подготовке к олимпиадам.
11.3.6. Итоги регионального этапа Всероссийской олимпиады школьников
Призёры
№ Фамилия, имя Класс Предмет Учитель
1.
Овчинникова Наталья Алексе-
евна
10
«Б»
Русский
язык
Баклушина Людмила Бори-
совна
74.
11.4. Результаты участия обучающихся в конкурсах и смотрах разно-
го уровня 2014 – 2015 учебный год
Уровень
конкур-
са
Коли-
че-
ство
кон-
кур-
сан-
тов
Название конкурса ФИО учени-
ка
Результат
1 ме-
сто
2 место 3 место Другое
Районный 1. Фестиваль песен на
иностранном языке
«Лучшие зарубежные
песни»
Филин Илья
Евтушок Ольга
Участие
Участие
2. Конкурс «Мы – сормо-
вичи»
Муравьева
Настя, Костров
Сергей, Котло-
ва Даша, Тере-
хина Альбина,
Федин Влади-
слав, Новиков
Дмитрий, Ба-
ташев Саша
Участие
3. Исследовательский
конкурс «Моя семья в
истории страны»
Баранов Сер-
гей
1 ме-
сто
4. Конкурс «Юный экс-
курсовод»
Смирнова
Наталья
3 место
5. Районный конкурс по-
исковых групп «Мы –
первые!»
Ломакина А. А.
Команда 7А кл.
1 ме-
сто
6. «Мы- наследники по-
беды»
Михалькова Т.
Т.
Команда 5Д
2 место
7. «Герои гражданского
общества»
Баклушина Л.
Б.
Команда 10Б
класса
2 место
8. Районный конкурс «Ты
– нижегородец»
Вахрамеева Т.
А., Пигалицина
Е. В.
3 место
9 Районный конкурс
«Память сердца»
Баклушина Л.Б.
Нестерова И.П.
1 ме-
сто
1 ме-
сто
2 место Три
третьих
места
Участие
Участие
Участие
10. Районный фестиваль
«Звездный дождь»
Карпухова Д.
Карева К., Про-
сянкина А.
Команда 7В
Призер
Призы
Призер
Призер
11. Экологическая акция
«ПЕРЕрождение отхо-
дов»
Лукина Анаста-
сия
Кострова Улья-
на
Черницкая Ви-
олетта
Низова Алек-
сандра
Евсеева Лидия
Участие
Участие
Участие
участие
Участие
12. Районный конкурс
«Стартинейджер»
«Золотой клю-
чик»
3 место
75.
13. Районный конкурс
«Волшебный каблу-
чок»
«Золотой клю-
чик»
2 место 3 место
14. Районный конкурс
«Серебряный коло-
кольчик»
Младший хор 2 место
15. Конкурс рисунка «Жи-
вотные Красной книги»
Запевалова
Полина
Шварова По-
лина
Егоренкова
Ольга
1 ме-
сто 1
место
2 место
16. Районный конкурс ри-
сунка «Салют, Побе-
да!»
Запевалова
Полина
Шкарлат Алина
Чернавина
Алёна
Карева Ксения
Шварова По-
лина
Чернуцкая Ви-
олетта
Семенова Таи-
сия
Рушинский Да-
ниил
1 ме-
сто
1мест
о
2 место
2 место
3 место
Участие
Участие
Участие
17. «Сормовские юноше-
ские игры»
МБОУ СОШ
№183 имени Р.
Алексеева
1 ме-
сто
18. Районный этап «Ми-
нинская школьная эс-
тафета»
МБОУ СОШ
№183 имени Р.
Алексеева
3 место
19. Футбол Сборная шко-
лы
участие
20. «КЭС-Баскет» Сборная шко-
лы
4 место
21. Все6росийская олим-
пиада школьников по
физической культуре
Трофимов
Ефим
8Д
Самойлов Ки-
рилл 9 Б
1 ме-
сто
Призер
22. Зональный этап со-
ревнований «Мама,
папа, я –спортивная
семья»
Лихановы 2 место Участие
23. Легкоатлетическая эс-
тафета «Салют, Побе-
да»
Сборная шко-
лы
2 место
24. Лыжи Сборная шко-
лы
участие
25. Литературный конкурс
рождественских сказок
«Хрустальный олень –
2015»
Гордеев Миха-
ил
Амазонова Лю-
бава
Старун Викто-
рия
1 ме-
сто
1 ме-
сто
3 место
76.
Участие
Участие
участие
26. Конкурс «Елка-шоу» Учащиеся 1-4
кл.
Участие
27 «Письмо Деду Морозу
о Нижнем Новгороде»
Ураков Арте-
мий
1 ме-
сто
28 Смотр-конкурс «Несу-
щие радость»
МБОУ СОШ
№183 имени Р.
Алексеева
3 место
29. Районный конкурс-игра
«Физикус»
Команда 8-х
классов
Участие
30. Выставка ДПИ «Твор-
чество юных – люби-
мому городу»
Деревянкина
Таня 7В
Деревянкина
Таня 7В
Кротов Олег 1В
Ашаева Анна 7
кл
Крайнова Даша
2 кл.
Филиппова Ан-
на 1В
Вагин Максим 1
В
Дорожкина
Маша 2а
Полякова Саша
5 кл
Коллектив 7 кл.
Смирнова Да-
ша 10 кл
Николаева Ди-
ана 5 кл.
Саблины Ната-
лья и Даниил 1-
4 кл
Ибрагимов
Матвей 1 кл.
Комендант Ли-
за 2А кл.
Тарасов Егор 2
класс
Доронина Анна
7Б
Железнова Ли-
за 3 кл
Шкидина Маша
3 кл
Гущина Вика 4
кл.
Кулаева Алена
5 кл.
Дил Тимур 2 кл.
Лукина Настя 7
А
Бахорева Катя
5 кл.
1 ме-
сто
1 ме-
сто
1 ме-
сто
1 ме-
сто
1 ме-
сто
1 ме-
сто
2 место
2 место
2 место
2 место
2 место
2 место
2 место
2 место
2 место
2 место
3 место
Поощ-
ритель-
ный
3 место
3 место
3 место
3 место
3 место
3 место
31. Профориентационная
игра «Вектор
Команда 8Б
класса
1 ме-
сто
32 Конкурс чтецов «Вдох-
новение»
Савоста Григо-
рий 8Б
3
место
33. Районная игра «Малая
77.
Зарничка»
34. Военно-
патриотическая игра
«Зарница»
Команда 8 кл.
Команда 10 кл.
2 место
3 место
35. Литературный конкурс
рождественских сказок
«Хрустальный олень –
2015»
Гордеев Миха-
ил
Амазонова Лю-
бава
Старун Викто-
рия
1 ме-
сто
1 ме-
сто 3 место Участие
Участие
участие
36. Конкурс рисунка «Жи-
вотные Красной книги»
Запевалова
Полина
1 ме-
сто
Город-
ской
1. Пожарно- прикладной
спорт
Сборная шко-
лы
2 место
2. Первенство города по
мини-футболу
участие
3. Школьная лыжная эс-
тафета
Романов Илья
6Б
участие
4. «Волга-скул» Сборная шко-
лы
8 место
5. Лекгоатлетическая эс-
тафета на призы газе-
ты «Нижегородская
правда»
Сборная шко-
лы
10 место
6. Городская выставка
декоративно-
прикладного творче-
ства
Гораздова Да-
лия
Гусев Дмитрий
Емельянов
Дмитрий
Лау-
реат
Лау-
реат
Лау-
реат
7. Городской конкурс по-
исковых групп «Мы-
первые!»
Баклушина Л.Б.
10 Б кл
Ломакина А.А.
7 А кл.
Михалькова
Т.Т.
5Д кл
1 ме-
сто
2 место
2 место
Област-
ной
1. Мининская школьная
эстафета
Сборная шко-
лы
7 место
2. Фестиваль школьных
сочинений «Истоки
добра»
Шилов Андрей 1 ме-
сто
3. Областной конкурс
Рисунка и фотографии
«Памятники Нижего-
родского отечества
глазами детей»
Старун Викто-
рия
1 ме-
сто
4. Областной конкурс
«Праздник к нам при-
ходит»
Козловцева
Екатерина
участие
5. Областной конкурс
«Учитель года-2015»
Нестерова И.П. 2 место
6. Региональный конкурс
учителей географии
Гришакова С.В. 1 ме-
сто
7. Первенство Приволж-
ского Федерального
округа СЁТОКАН
Богданов Де-
нис
2 место
8. Первенство Приволж-
ского Федерального
округа по каратэ
Богданов Де-
нис
3 место
9. Открытый турнир по
единоборству Нижего-
родской области
Богданов Де-
нис
1 ме-
сто
3 место
78.
10. Открытый областной
турнир «Красный Дра-
кон
Богданов Де-
нис
1 ме-
сто
2 место
Всерос-
сийский
1. Всероссийские сорев-
нования по каратэ
Богданов Де-
нис
Два 1
места
2. Всероссийский конкурс
«Все о здоровье»
7 В класс 1 ме-
сто
3. Всероссийский ди-
станционный конкурс
«Дневник моих дости-
жений»
Шкарлат Алина 3 место
11.5. Результативность выступления в Научном Обществе Учащихся
11.5.1. Итоги районной конференции НОУ 2014 – 2015 учебного года
№ ФИО учащегося Класс Предмет ФИО учителя
1 место
1 Вертохина Алек-
сандра Сергеевна
10А Английский язык Михалькова Танзиля Тахи-
ровна
2 Мишкина Яна Алек-
сандровна
10А География Гришакова Светлана Вла-
димировна
3 Смирнова Дарья
Сергеевна
10в Физика Дубова Светлана Анатоль-
евна
4 Зеленов Михаил
Сергеевич
9Б Физика Твердохлеб Татьяна Ва-
лентиновна
5 Козлова Екатерина
Алексеевна
11А Химия Герасимова Алевтина Ва-
лентиновна
6 Баташев Александр
Юрьевич
10А Информатика Плаксина Вера Валенти-
новна
7 Гурьев Евгений Ро-
манович
10А История Мещанинова Галина Ива-
новна
8 Абрамова Арина
Вадимовна
9Б Биология Концевая Ирина Леони-
довна
9 Алиева Алина Хана-
глановна
8Б Биология Юрьева Жанна Владими-
ровна
10 Герасимова Екате-
рина Олеговна
10А Психология Белова Марина Владими-
ровна
11 Овчинникова Ната-
лья Алексеевна
10Б Литература Баклушина Людмила Бори-
совна
12 Шавина Дарья Иго-
ревна
10Б МХК Соколова Ольга Николаев-
на
2 место
1 Зеленцова Влада
Игоревна
10А Английский язык Концевой Игорь Алексан-
дрович
2 Торнова Наталья
Вячеславовна
10А Английский язык Михалькова Танзиля Тахи-
ровна
3 Герасимова Екате-
рина Олеговна
10А Английский язык Концевой Игорь Алексан-
дрович
4 Смирнова Наталья
Игоревна10А
10А Английский язык Михалькова Танзиля Тахи-
ровна
79.
5 Баженова Варвара
Сергеевна
10Б Английский язык Кручинкина Тамара Леони-
довна
6 Рябов Дмитрий
Дмитриевич
9Б Физика Твердохлеб Татьяна Ва-
лентиновна
7 Ветюгова Виктория
Анатольевна
11Б Химия Белкина Марина Стани-
славовна
8 Муравьёва Анаста-
сия Сергеевна
9А Математика Пономаренко Ирина Пав-
ловна
9 Зеленцова Влада
Игоревна
10А История Мещанинова Галина Ива-
новна
10 Атдуев Курбан Аб-
дулхаликович
10А История Мещанинова Галина Ива-
новна
11 Антипова Наталия 10А История Мещанинова Галина Ива-
новна
12 Лещёва Влада Ни-
колаевна
11А Английский язык Кручинкина Тамара Леони-
довна
13 Резвых Ксения Иго-
ревна
9Г Биология Концевая Ирина Леони-
довна
14 Зинченко Алек-
сандра Владими-
ровна
10Б Литература Баклушина Людмила Бори-
совна
15 Прохоров Игорь
Олегович
10 А Математика Беляева Елена Николаев-
на
3 место
1 Артюхина Дарья
Сергеевна
8А Английский язык Дёмкина Татьяна Алексан-
дровна
2 Мишкина Яна Алек-
сандровна
10А Физика Дубова Светлана Анатоль-
евна
3 Чечёткин Дмитрий
Андреевич
8Б Математика Авдеева Ирина Викторовна
4 Шибанова Алек-
сандра Сергеевна
8А История Пигалицина Елена Викто-
ровна
5 Шибанова Алек-
сандра Сергеевна
8А Технология Уголькова Анна Алексеев-
на
6 Поснов Артемий
Игоревич
10А Информатика Плаксина Вера Валенти-
новна
7 Жильцов Иван Сер-
геевич
9В История Вахромеева Татьяна Алек-
сандровна
8 Владимирова Ека-
терина Алексеевна
9Г Экономика Кишева Татьяна Владими-
ровна
9 Скрябина Альбина
Алексеевна
9Г Экономика Кишева Татьяна Владими-
ровна
10 Белова Вера Алек-
сеевна
8Б Биология Юрьева Жанна Владими-
ровна
11 Морозова Анаста-
сия Павловна
8Б Биология Юрьева Жанна Владими-
ровна
12 Мишкина Яна Алек-
сандровна
10А Биология Ерофеева Нина Васильев-
на
13 Иванов Илья Алек-
сеевич
11А Литература Нестерова Ирина Петровна
14 Баженова Варвара
Сергеевна
10Б МХК Соколова Ольга Николаев-
на
80.
11.5.2. Результативность работы школьных методических объединений на рай-
онных секциях НОУ
Предметная область
2013 – 2014 учебный год 2014 – 2015 учебный год
побе-
дители
призё-
ры
всего
побе-
дители
призё-
ры
всего
Русский язык и литера-
тура
0 7 7 1 2 3
Математика 0 0 0 0 3 3
Экономика, основы
налоговых знаний, ос-
новы менеджмента и
бизнеса
0 1 1 0 2 2
История, право, обще-
ствознание
1 3 4 1 5 6
Физика 0 3 3 2 2 4
Английский язык 0 1 1 1 7 8
Химия 2 1 3 1 1 2
Биология, экология 1 4 5 2 4 6
География 2 1 3 1 0 1
Информатика, компью-
терная графика
2 0 2 1 1 2
ОБЖ 0 0 0 0 0 0
МХК 0 1 1 1 1 2
Технология 0 0 0 0 1 1
Психология 0 0 0 1 0 1
Всего 8 23 31 12 29 41
Анализ данных таблицы позволяет сделать вывод о повышении количества призовых
мест в выступлениях учащихся на районной конференции НОУ в 2014 – 2015 учебном
году. Следует обратить внимание на большое количество призовых мест по англий-
скому языку, биологии, истории. Учителям следует планировать работу по выявлению
одарённых детей и их подготовке к выступлениям на конференциях НОУ.
11.5.3. Итоги выступления на городской конференции НОУ в 2015 году
Фамилия Имя Класс Предмет Учитель
1 место
Мишкина Яна 10а География Гришакова С.В.
Козлова Екатерина 11а Химия Герасимова А.В.
Смирнова Дарья 10в Физика Дубова С.А
2 место
Герасимова Екатерина 10б Психология Белова М.В.
Баташев Александр 10а Информатика Плаксина В.В.
Овчинникова Наталья 10б Литература Баклушина Л.Б.
Шавина Дарья 10б МХК Соколова О.Н.
3 место
Вертохина Александра 10а Английский
язык
Михалькова Т.Т.
81.
Абрамова Арина 9б Биология Концевая И.Л.
Зеленов Михаил 9б Физика Твердохлеб Т.В.
Алиева Алина 8б Биология Юрьева Ж.В.
Участники
Рябов Дмитрий 9б Физика Твердохлеб Т.В.
Гурьев Евгений 10а История Мещанинова Г.И.
11.5.4 Сравнение итогов городской конференции НОУ за три последних года
Предмет 2012 – 2013 учеб-
ный год
2013 – 2014 учеб-
ный год
2014 – 2015 учеб-
ный год
побе-
дители
призёры побе-
дители
призёры побе-
дители
призёры
Русский язык и
литература
0 1 0 0 0 1
Математика 0 0 0 0 0 0
Информатика 0 0 1 1 0 1
История 0 3 1 1 0 0
Физика 1 7 0 0 1 1
Экономика 0 0 0 0 0 0
Английский
язык
0 2 0 0 0 1
Химия 0 0 0 1 1 0
Биология 0 0 0 0 0 2
География 0 0 0 2 1 0
Физическая
культура
0 0 0 0 0 0
Технология 0 0 0 0 0 0
Психология 0 0 0 0 0 1
МХК 0 0 0 0 0 1
Итого 1 13 2 5 3 8
Из данных сравнительной таблицы видно, что в 2013 – 2014 учебном году уменьши-
лось, но в 2014 – 2015 учебном году вновь увеличилось количество призовых мест.
Следует отметить работу учителей Баклушиной Л.Б., Дубовой С.А., Герасимовой А.В.,
Гришаковой С.В., Плаксиной В.В., Юрьевой Ж.В., Концевой И.Л. Соколовой О.Н., пе-
дагога-психолога Беловой М.В. Методическим объединениям учителей следует спла-
нировать работу с одарёнными детьми для подготовки к выступлениям на конферен-
циях НОУ.
82.
12. Состояние здоровья школьников
12.1. Распределение учащихся на медицинские группы (по данным
медицинских осмотров)
№ Медицинские
группы
1 – 4
клас-
сы
%
5 – 9
клас-
сы
%
10 –
11
клас-
сы
%
Все-
го
%
1
Количество
обучающихся
524 42 611 48 124 10 1259 100
2 Основная м/г 426 81 403 66 56 45 885 70,3
3
Подготовитель-
ная м/г
93 18 182 30 60 48 335 26,6
4
Специальная
м/г
5 1 23 4,5 7 6 35 2,8
5
Освобождены
от уроков ФК
– 3 0,4 1 0, 8 4 0,3
12.2. Распределение учащихся по группам здоровья
Классы 1 группа 2 группа 3 группа 4 группа
1 – 4 класс 84 343 93 4
5 – 9 класс 42 363 205 1
10 – 11 класс 10 48 65 1
Итого 136 754 363 6
12.3. Организация питания в 2014 – 2015 учебном году
Год 2013 2014 2015
Процент охвата
питанием
95,6% 92,9% 93,3%
83.
13. Финансовая деятельность ОУ в 2014 – 2015
учебном году
Вид работ
Бюджетные
средства
Внебюджетные
средства
Капитальный ремонт кровли 0 81246,99
Текущий ремонт зданий и сооруже-
ний
211850 10552,16
Приобретение школьной мебели 17890 0
Приобретение ТСО, компьютеров,
фото-, видео-, мультимедиа обору-
дования
42110 0
Пополнение библиотечного фонда 925770,65 0
Обслуживание тревожной кнопки 7592,8 8018,33
Вневедомственная охрана 73980,95 0
Замеры сопротивления 18976 0
Ремонт системы доочистки питьевой
воды
41600 0
Промывка и опрессовка отопитель-
ной системы
83500 0
Ремонт санузла 0 0
Видеонаблюдение 0 0
ИТОГО 1423270,3 99817,48
84.
14. Воспитательная работа в 2014 – 2015 учебном
году
С 2012 года воспитательная работа в МОУ СОШ №183 им. Р. Алексеева реализуется
в соответствии с воспитательной системой «Добрая школа», приоритетными направ-
лениями которой являются духовно- нравственное и патриотическое воспитание.
За это время была подготовлена необходимая нормативно-правовая и научно-
методическая база, разработаны подпрограммы детских и детско-родительских объ-
единений, программа «Педагогическое сопровождение семьи». Написана программа
православного лагеря «Золотая страна». Кроме проектной деятельности, вёлся поиск
эффективных форм, методов и средств организации процесса воспитания.
2014 – 2015 учебный год – завершающий этап функционирования воспитательной си-
стемы.
Цель: создание открытого социально-воспитательного пространства, ориентирован-
ного на традиционные культурные ценности для становления личности гражданина
России, обладающего высоким уровнем духовной и нравственной культуры.
Задачи на 2014 – 2015 учебный год:
̶ повышение социальной активности учащихся, их самостоятельности и ответ-
ственности в организации жизни детского коллектива и социума.
̶ выявление и развитие творческих способностей обучающихся путем создания
творческой атмосферы через организацию кружков, спортивных секций; сов-
местной творческой деятельности учителей, учеников и родителей.
̶ создание условий для физического, интеллектуального, нравственного и ду-
ховного развития детей.
̶ укрепление связи семья-школа.
Основные направления в работе:
• Духовно-нравственное и патриотическое воспитание
• За здоровый образ жизни
• Интеллектуально-творческое развитие
• Закон и порядок
• Работа с родителями
• Работа с органами ученического самоуправления
Направление работы «Духовно-нравственное и патриотическое воспитание».
Ключевым словом программы является слово «Традиции». Система работы по прио-
ритетному направлению построена как воспитание на следующих традициях: воспи-
тание на традициях слова и образа, традициях дела, традициях праздника.
В школе введены и уже становятся традиционными следующие формы работы:
• единые классные часы нравственной тематики
• цикл занятий для старшеклассников на нравственно-этические темы
• празднование Дня народного единства
• Празднование Пасхи, Рождества Христова, Троицы
• Библиотечные уроки
85.
• Декады «На крыльях мечты» и «Его имя носит твоя школа» (посвящён-
ные Р. Алексееву)
• Праздники: «Поклонимся великим тем годам» (к 9 Мая), «Для милых
дам» (к 8 Марта), «Нет мамы, кроме мамы» (к Дню матери), «Праздник
последнего звонка», «Здравствуй, школа», «Выпускной бал».
• Спортивные мероприятия: «Мама, папа, я – спортивная семья», «Да
здравствует футбол!» (совместно с ОО «ИНВАТУР»), «А ну-ка, парни!», «
А, ну-ка, девушки!» и др.
Воспитательная работа в этом направлении даёт возможность учащимся ощутить
смысл и духовное предназначение праздника (государственные и гражданские празд-
ники; православные праздники – важная часть народной праздничной культуры; исто-
рический и духовный смысл праздников).
Процесс духовно-нравственного воспитания не может протекать исключительно в
школе и ограничиваться её стенами. Он реализуется в открытом социально-
воспитательном пространстве, которое предполагает активное включение учащихся
(в том числе детей с особыми образовательными потребностями и детей из группы
социального риска) в решение социальных и культурных проблем. Традиции дела
предполагают участие в акциях:
̶ Ни дня без школьной формы (рейды по проверке школьной формы)
̶ Давайте жить дружно (мероприятия к Декаде толерантности)
̶ Чистая книга (поведение антинаркотических мероприятий, акция волонтеров
«Твой выбор» (распространение буклетов, направленных на формирование
здорового образа жизни и навыков ответственного поведения, снижающих ве-
роятность приобщения к употреблению табака, алкоголя, психотропных ве-
ществ), спортивные соревнования «Спорт – альтернатива пагубным привыч-
кам»)
̶ Его имя носит твоя школа (проведение месячника, посвященного Р. Алексееву:
экскурсии по Алексеевскому залу, проведение Алексеевских чтений, подготовка
радиопередачи о Р. Е. Алексееве)
̶ акция милосердия «Рождественский подарок» (поздравление пенсионеров в
доме престарелых Сормовского района)
̶ Сын. Отец. Отечество (участие в конкурсах и спортивных соревнованиях, про-
ведение тематических встреч)
̶ За здоровье и безопасность наших детей (участие в уличной акции «Сообщи,
где торгуют смертью», флеш-моб «Мы за здоровье, мы за спорт», проведение
тематических бесед и встреч)
̶ Никто не забыт, ничто не забыто (участие в шествии «Бессмертного полка» и в
акции «Полотно Победы», поздравление ветеранов ВОВ, акция «Георгиевская
ленточка», тематическое занятие «Маленькие герои большой войны», акция
«Открытка ветерану». Особенно хочется отметить внеклассные мероприятия,
посвященные 70-летию Победы, подготовленные учениками 6 «А» класса
(классный руководитель Ломакина А.А., и 7 «Б» класса (классный руководитель
Нестерова И.П.).
86.
Учащиеся школы стали активными участниками районных конкурсов, которые
направлены на воспитание патриотизма: «Мы – сормовичи», «Ты – нижегородец»,
«Зарница», «Малая Зарничка», «Юный экскурсовод», «Знаменитые нижегородцы –
истории их открытий и инноваций».
Направление работы «За здоровый образ жизни»
Направление работы «За здоровый образ жизни» реализовалось через программу
«Школа здоровья». С целью создания наиболее благоприятных условий для форми-
рования у школьников отношения к здоровому образу жизни как к одному из главных
путей в достижении успеха, подготовлены и проведены месячник «Будь здоров!» в
рамках которого прошла акция «Чистая книга», единый классный час «Здоровым быть
здорово!», викторина среди 7 – 8 классов «Что такое здоровый образ жизни?», кон-
курс рисунков «Мама, папа, я – спортивная семья», конкурс плакатов «Надежда шко-
лы в нас – мы спортивный класс», конкурс презентаций «Здоровым и сильным быть
красиво», конкурс агитбригад «Молодежная Россия – мы живем в здоровом стиле», в
международный день отказа от курения среди 5 – 6 классов прошел конкурс «Письмо
курильщику», проведены беседы с привлечением специалистов «О пагубности вред-
ных привычек» для учащихся 7 – 11 классов. Также проводилось множество спортив-
но- массовых оздоровительных мероприятия «Спорт – альтернатива пагубным при-
вычкам», «Спорт для жизни очень важен», «Мама, папа, я – спортивная семья». В пе-
риод каникул были организованы спортивные массовые мероприятия-соревнования
по следующим видам спорта: баскетбол, волейбол, рукопашный бой. Подготовлен и
размещен материал на школьном сайте по тематике профилактических прививок РФ
в рамках Европейской недели Иммунизации.
Была реализована организационно-методическая работа: участие в работе методи-
ческих объединений классных руководителей и социальных педагогов района; орга-
низация работы совета по профилактике правонарушений; составление социального
паспорта; выявление школьников, находящихся в трудной жизненной ситуации, не-
благополучных семей, учащихся асоциального поведения; обследование ЖБУ уча-
щихся асоциального поведения, неблагополучных семей; составление администра-
тивных писем, ходатайств и других документов в КДН, ОДН и др. службы; организация
досуга и кружковой деятельности учащихся, состоящих на профилактических учетах.
Профилактика асоциального поведения, правонарушений и преступлений проводи-
лась по нескольким направлениям. Так, профилактическая работа включала в себя
проведение лекций, бесед, круглых столов, тренингов на тему «Будь здоров». Были
организованы встречи с работниками правоохранительных органов, проведены тема-
тические классные часы и экскурсии; проведена совместная работа с ОДН, КДН, в том
числе в составе рейдов родительского ежемесячного патруля; организовано участие в
районных акциях; досуговой деятельность учащихся (кружковая работа, спортивные
секции); посещение театров, музеев.
В рамках мероприятий по профилактике наркоупотребления и с целью выявления
группы риска учащиеся 8 и 10 классов приняли участие в иммунохроматографическом
и социально-психологическом тестировании. Организация и проведение тестирования
включает четыре этапа: информационно-мотивационный, исследовательско-
профилактический, организационно – профилактический, отчетный. Были проведены
родительские собрания и собрания обучающихся с оформлением добровольного со-
87.
гласия. Тестирование обучающихся, достигших пятнадцати лет проводится при нали-
чии их информированных согласий об участии в тестировании. Тестирование обуча-
ющихся, не достигших пятнадцати лет проводится при наличии информированного
согласия одного из родителей или законного представителя. Создана комиссия, обес-
печивающая организационно-техническое сопровождение тестирования, в состав ко-
торой вошли ЗДВР Фуфаева Ж. Ю., психолог школы Белова М. В., социальный педа-
гог Концевая И. Л. Было утверждено расписание тестирования по классам (группам) и
классам (аудиториям). Проведена информационно-разъяснительная работа со всеми
участниками процесса: детьми и молодежью, их родителями (законными представи-
телями). Разъяснения были даны на родительских и классных собраниях, через вы-
пуск специальных бюллетеней и методических рекомендаций, а также с использова-
нием буклетов, разработанных для родителей и обучающихся.
На общешкольных родительских и классных собраниях была приглашена врач психи-
атр-нарколог Попова Т. А. и ответственный секретарь комиссии по делам несовер-
шеннолетних и защите их прав Воробьева Т. А.
Ежемесячно, согласно графику, осуществлялись рейды родительского патруля. Про-
веденное обследование образовательного учреждения и прилегающих к нему терри-
торий не выявило признаков немедицинского потребления наркотических средств.
Размещена наглядная агитации о вреде и последствиях употребления наркотических
средств, а также о действующих организациях, оказывающих содействие наркозави-
симым и их близким на специальных стендах в помещении школы, на сайтах образо-
вательного учреждения и социального педагога.
Проведены занятия с учащимися, направленных на профилактику наркопотребления
(с демонстрацией наглядных пособий и видеоматериалов). 15 октября 2014 года в
МБОУ СОШ с УИОП № 183им. Р. Алексеева был проведен Единый день профилакти-
ки употребления наркотических средств.
Благодаря работе по повышению уровня развития информационной компетентности в
области формирования здорового образа жизни и навыков ответственного поведения,
снижающих вероятность приобщения к употреблению табака, алкоголя, психотропных
веществ, успешному сотрудничеству с учениками и реализации деятельностного под-
хода в обучении выявлен рост качества знаний по вышеозначенной теме.
Направление работы «Интеллектуально-творческое развитие учащихся»
Направление работы «Интеллектуально-творческое развитие учащихся» реализовы-
валось через программу «Озарение». Цель программы – создание условий для ин-
теллектуально-творческого развития способностей учащихся через организацию ис-
следовательской деятельности учащихся и педагогов.
Для этого необходимо:
̶ организовать систему дополнительного образования,
̶ привлекать учащихся к участию в творческих и интеллектуальных конкур-
сах,
̶ вовлекать школьную и районные библиотеки в интеллектуально-творческое
развитие учащихся.
В школе действовало 37 кружков и секций разной направленности, из них 10 кружков
научно-технической направленности и 18 социально-педагогической направленности.
88.
Организовать работу в интеллектуально-творческом направлении помогла школьная
библиотека. Так были проведены библиотечные уроки «Правила хорошего тона»,
«Чудесная страна книг», «Под чистым снегом Рождества», «Наедине с природой»,
«Навеки в памяти народной».
Силами классных руководителей и Белкиной М. С. были проведены мероприятия по
профориентации. В целях знакомства с различными профессиями учащиеся нашей
школы посещали различные предприятия города: Сормовскую кондитерскую фабрику,
Ядерный центр, завод «Красное Сормово», Авиационный завод «Сокол», фабрику
елочных игрушек, пожарную часть, а также ВУЗы и техникумы города. Полезными бы-
ли цикл мероприятий организованные молодежным отделением Сбербанка совмест-
но с классными руководителями Комковой И.Н. и Нестеровой И.П. Учащиеся 8 «Б»
класса заняли 1 место в районной профориентационной игре «Вектор». Хорошими
социальными партнерами в профориентационной работе являются НГТУ имени Р.
Алексеева (факультет довузовской подготовки и факультет морской и авиационной
техники) и ЦКБ по СПК, а так же Либежевская средняя школа имени Р. Алексеева,
совместно с которой были проведены в прошедшем году Алексеевские чтения.
Интеллектуальные способности учащиеся смогли продемонстрировать в районных
конкурсах: «Мы – Сормовичи « Ты – Нижегородец» (команда школы заняла 3 место),
игра-конкурс «Физикус», городской конкурс поисковых групп «Мы – первые» (1 место,
и два 2-х места), а также в НОУ и олимпиадах, включая всероссийскую дистанцион-
ную олимпиаду «Летние виды спорта» и международный конкурс-игра по физической
культуре «Орленок» (Егорова Екатерина – 2 место).
Направление работы «Закон и порядок»
Направление работы «Закон и порядок» реализовывалось в тесном сотрудничестве с
социальным педагогом Концевой И.Л., с педагогическим коллективом, родителями,
специалистами социальных служб, работниками КДН, ОДН, полиции.
Работа социального педагога, прежде всего, была направлена на взаимодействие с
подростками, склонными к различным проявлениям асоциального поведения, их
адаптацию к современным условиям, работу с семьями, находящимися в социально-
опасном положении.
Со всеми несовершеннолетними подростками, поставленными на профилактический
учет ВШУ, ОДН, КДН, согласно Федеральному Закону № 120 «Об основах системы
профилактики безнадзорности и правонарушений несовершеннолетних», проводи-
лась индивидуально-профилактическая работа.
В начале учебного года был составлен годовой план профилактической работы, в со-
ответствии с которым составлялись индивидуальные планы работы с учащимися, со-
стоящими на учете ОДН и ВШУ. На каждого учащегося, состоящего на учете ОДН,
было заведено личное дело, которое включает:
− психолого-педагогическую характеристику учащегося,
− план индивидуально-профилактической работы с учащимся,
− табель успеваемости,
− акты обследования материально-бытовых условий жизни семьи учащегося
− журнал индивидуально-профилактической работы с учащимся, состоящем на
учете, а также другая документация относительно данного ученика (письма,
89.
представления, докладные, результаты обследования педагогом-психологом и
т.д.).
В течение года была организована деятельность учащихся во внеурочное время
(привлечение в кружки и секции). Учащиеся из малообеспеченных семей были по-
ставлены в школе на льготное горячее питание. В течение учебного процесса прово-
дился контроль посещаемости и успеваемости учащихся, состоящих на учете (ведет-
ся журнал посещаемости, а также табель успеваемости). В течение каникул была ор-
ганизована занятость учащихся, состоящих на учете ОДН и ВШУ,
С семьями, находящимися в социально-опасном положении, также проводилась ин-
дивидуально-профилактическая работа в соответствии с годовым планом социально-
го педагога.
Постоянно обновлялась информация на стенде «Закон и подросток». В течение учеб-
ного года на стенде была представлена следующая информация:
− «Устав школы. Права и обязанности учащихся»
− «Телефоны экстренной помощи для подростков»
− «Административная ответственность несовершеннолетних»
− «Уголовная ответственность несовершеннолетних»
− «Безвредного табака не бывает»
− «Что такое наркотики?»
− Информация для родителей: «Игромания: причины, признаки, последствия»,
«Пора к психологу», «Права и обязанности родителей»
Работа с подростками, склонными к проявлению асоциального поведения ведется по
следующим направлениям: обсуждение поведения учащихся на педагогических сове-
тах, проведение малых педагогических советов, вызовы на совет профилактики, ин-
дивидуальные беседы с учащимися и их родителями, выход на классные родитель-
ские собрания, проведение мероприятий, пропагандирующих здоровый образ жизни и
отказ от вредных привычек. В течение летних каникул данная категория учащихся
максимально вовлекается в различные виды деятельности: дворовая практика, тру-
доустройство через Центр занятости населения, различные лагеря, работа вожатыми
в оздоровительном и православном лагерях для начальной школы и др.
Организовано участие в проведении «Правовой декады», а также декады толерантно-
сти. Было проведено 10 мероприятий для учащихся 1 – 11 классов (охват 100%).
Формы мероприятий: единый классный час на тему «Что такое толерантность!»; орга-
низация выставки методической литературы по воспитанию толерантности для класс-
ных руководителей; конкурс рисунков для 5 – 7 классов; беседы с родителями на со-
браниях. В рамках «Правовой декады» социальным педагогом была проведены бесе-
ды учащихся с участием инспектора ОДН об административных правонарушениях для
6 – 8 классов, а также игра для 5 – 7 классов «Спасение утопающих – дело рук самих
утопающих». Коллективным творческим рефлексивным продуктом стала выставка
плакатов «Гражданская активность».
Особое место в воспитательной работе занимает организация занятости в летний пе-
риод. Более 37 лет при школе №183 функционирует летний оздоровительный лагерь
«Страна Детства». А с 2009 года при школе действует профильный православный ла-
герь «Золотая страна». Летние оздоровительные лагеря действительно стали для
всех его участников – детей 1 – 4 классов, педагогов, родителей – дорогими, родны-
ми, любимыми. В июне 2015 года в лагерях отдыхали 200 учащихся. Программами
90.
предусмотрен комплекс мероприятий, направленных на укрепление здоровья детей,
ежедневные народные подвижные игры на свежем воздухе, уроки «Золотого сердца»,
творческие мастерские, паломнические поездки, яркие праздники. В программах ла-
герей интересные и незабываемые события: спортивные праздники, эстафеты, заня-
тия в кружках «Веселые нотки», «Крепыш», «Умелые ручки», «Волшебная кисточка»,
«Страна мультфильмов», «Английский с удовольствием» и «Основы православия»,
творческие мастерские.
Исходя из вышесказанного, можно сделать вывод о том, что в 2014 – 2015 учебном году:
• продолжена работа по созданию условий для физического, интеллектуального,
нравственного и духовного развития детей.
• проделана большая работа по повышению социальной активности учащихся,
их самостоятельности и ответственности в организации жизни детского коллек-
тива и социума
• стабильно функционируют детские и детско-родительские объединения, входя-
щие в «Центр духовно-нравственного становления социальной активности»
• в системе дополнительного образования функционируют кружки и секции, позво-
ляющие удовлетворить потребности учащихся в содержательном досуге
Основные задачи на следующий учебный год – совершенствовать работу по всем
направлениям и развивать формы сотрудничества всех участников образовательного
процесса, в том числе детстко-взрослые креативные сообщества.
91.
15. Анализ работы социального педагога
Цель деятельности социального педагога: Продолжить работу по развитию
личности школьника в условиях обновления содержания образования.
Задачи на 2014 – 2015 учебный год:
1. Создание условий для проведения эффективной работы среди учащихся по
профилактике безнадзорности, правонарушений, преступлений, бродяжниче-
ства, беспризорности, девиантного поведения; охране и защите прав, интересов
и здоровья ребенка.
2. Оказание помощи в успешной социализации ребенка в обществе.
3. Формирование и развитие правосознания учащихся и родителей.
4. Оказание содействия по формированию культуры здоровья и здорового образа
жизни учащихся.
5. Усиление работы по профилактике наркомании среди учащихся
Основные формы работы:
1. Профилактические беседы и консультации с несовершеннолетними и их родите-
лями;
2. Выход в семью учащегося, с целью обследования жилищно-бытовых условий
семьи;
3. Организация и проведение бесед с участием инспектора ПДН и специалистов
КДН и ЗП;
4. Организация и проведение Совета по профилактике безнадзорности и правона-
рушений несовершеннолетних;
5. Сбор и накопление информации о детях, находящихся в социально-опасном по-
ложении, оформление личных папок «группы риска»;
6. Осуществление социальной защиты детей из семей группы риска, многодетных,
опекаемых, потерявших кормильца, неполных семей;
7. Работа по профилактике алкоголизма, наркомании, безнадзорности, беспризор-
ности и правонарушений несовершеннолетних;
8. Пропаганда здорового образа жизни учащихся;
9. Проведение индивидуальной профилактической работы с детьми группы риска и
неблагополучных семей;
10. Консультация классных руководителей, выступление на общешкольных и класс-
ных родительских собраний, педсоветах и совещаниях.
На начало учебного года в школе обучалось 1259 учащихся.
В сентябре была проведена работа по выявлению учащихся, не приступивших к учеб-
ным занятиям. Среди таких учащихся школы есть отсутствующие только по уважи-
тельной причине, подтвержденной документально.
В сентябре 2014 – 2015 учебного года был составлен социальный паспорт школы, со-
циальные паспорта классов, где была выявлена следующая картина:
92.
15.1. Социальный паспорт семей МБОУ СОШ с углубленным изуче-
нием отдельных предметов №183 имени Р. Алексеева Сормовского
района г. Нижнего Новгорода на 01. 09. 2014 г.
Категории социального состава Всего %
Количество детей, обучающихся в школе 1259 100%
Количество детей из многодетных семей 60 4,7%
Количество детей-инвалидов 14 1%
Количество детей, потерявших кормильца 18 1,4%
Количество детей-сирот 0 0
Количество детей, находящихся под опекой и попечи-
тельством
16 1,3%
Количество детей из семей матерей-одиночек 45 3,6%
Количество детей, пострадавших от стихийных бедствий
и техногенных катастроф
0 0%
Количество детей из семей беженцев 0 0%
Количество детей из семей родителей-инвалидов 5 0,4%
Количество детей из семей родителей-студентов 0 0%
Количество детей, подверженных девиантному поведе-
нию
1 0,01
Количество детей, состоящих на внутришкольном учете 1 0,01
Количество детей, состоящих на учете в КДН и ЗП 1 0,01
Количество детей, состоящих на учете в ПДН 1 0,01
Количество детей из семей, состоящих в разводе 258 20,0
В соответствии с Законом РФ № 120 «Об основах системы профилактике пра-
вонарушений, бродяжничества и беспризорности» в школе сформирован Совет по
профилактике правонарушений, по которому было разработано и принято положение.
В соответствии с положением не реже одного раза в четверть проводились очеред-
ные заседания. В течение учебного года состоялось 5 заседаний Совета по профи-
лактике правонарушений среди учащихся, где рассматривались вопросы организа-
ции, выполнения и анализа регулярной работы по выполнению Федерального закона
«Об основах системы профилактики безнадзорности и правонарушений несовершен-
нолетних», других нормативно - правовых актов в части предупреждения негативных
проявлений в детской и подростковой среде. Основной целью деятельности Совета
были:
− профилактика девиантного и асоциального поведения, безнадзорности и пра-
вонарушений среди учащихся;
− социальная адаптация и реабилитация учащихся группы «социального рис-
ка», формирование законопослушного поведения и здорового образа жизни.
Заслушаны о реализации профработы классные руководители, учителя, социальный
педагог, старший инспектор ОДН ОП №8 УМВД России по г. Н. Новгороду капитан
Бойко Е.А., родители, учащиеся.
93.
Рассмотрено:
− конфликтных ситуаций, связанных с нарушением локальных актов школы, с
проблемами межличностного общения участников образовательного процесса
в пределах своей компетенции с несовершеннолетними – 10;
− обсуждены вопросы пребывания детей в неблагополучных семьях – 3;
− проведены переговоры, беседы с родителями (законными представителями),
даны рекомендации консультативного характера – 9
Принято решений:
− организована проверка полученных сведений, приняты меры для нормализа-
ции конфликтных ситуаций и подготовлено заключение о постановке обучаю-
щихся на внутришкольный учет (ВШУ) – 4;
− о снятии учащихся с ВШУ – 1;
− направлено представлений в ОДН – 3;
− рекомендовано обратиться за консультацией к психологу – 4;
− рекомендовано обратиться за консультацией к врачам – 4;
− направлено ходатайство в ОДН о снятии с учета несовершеннолетних – 3;
− направлено ходатайство в КДН и ЗП о снятии с учета несовершеннолетних – 2;
− направлено ходатайство в ОДН о снятии с учета семей – 1;
− рассмотрено вопросов об оказании материальной помощи – 1;
− рассмотрено вопросов о лишении родительских прав – 0;
На сегодняшний день: учет ОДН – 1 учащийся; учет ВШУ – 4; учет семьи ОДН, КДН и
ЗП, ВШУ – 1
Проводимая работа школой совместно со службами и ведомствами системы профи-
лактики в 2014–2015 учебный году:
− рассмотрены на КДН – 27 учащихся;
− составлены ходатайства о принятии мер к родителям, по ст. 5. 35, не исполня-
ющих свои обязанности в ПДН, КДН и ЗП – 3;
− учащиеся школы приняли активное участие во всех плановых акциях районного
и городского уровня.
В течение года осуществлялся контроль за посещаемостью несовершеннолетними.
Осуществляемый контроль классными руководителями велся регулярно и информа-
ция о пропускающих учебные занятия оперативно передавалась социальному педаго-
гу. За период 2014 – 2015 учебного года с учащимися «группы риска» проводилась
следующая работа: еженедельные индивидуальные беседы о пропусках уроков, о
нарушении общественного порядка в школе. Совместные рейды социального педаго-
га и классных руководителей с целью обследования жилищно-бытовых условий, за-
нятость учащихся во внеурочное и каникулярное время. Регулярно проводилась свер-
ка данных о состоянии учета в КДН.
В течение учебного года было проведено бесед с учащимися:
− социальным педагогом – 188;
− социальным педагогом совместно с представителями администрации – 41;
− совместно с классными руководителями – 72;
− совместно со специалистами КДН – 9;
− совместно с инспектором ПДН – 5.
В течение всего года на регулярной основе поддерживалась связь с ПДН и КДН и ЗП.
По запросу муниципальных служб, в том числе и опеки, составлялись характеристики.
94.
Была систематизирована и дополнена база данных «Группы риска». На каждого уча-
щегося состоящего на учете было заведено личное дело, обследованы жилищно-
бытовых условий (ЖБУ) условия совместно с классными руководителями, проведены
беседы с родителями, профилактические беседы с учащимися.
За учебный год было посещений на дому с составлением акта обследования жилищ-
но-бытовых условий (АОЖБУ) – 65, в т. ч.:
1. учащихся из группы социального риска – 2;
2. в рамках сбора данных об учащихся, находящихся в ТЖС с целью предо-
ставления данных администрации Сормовского района для оказания ад-
ресной помощи – 12;
3. в рамках сбора данных об учащихся, нуждающихся в организации льготного
горячего питания на основании заявления классных руководителей – 61; в
том числе, учащихся из семей Украины – 3; опекаемых – 5; приемных – 4.
Большая работа проведена по организации льготного питания. Были выявлены уча-
щиеся, нуждающиеся в помощи, обследованы жилищно-бытовые условия и составле-
ны акты.
15.2. Динамика количества учащихся МБОУ СОШ с УИОП №183 име-
ни Р. Алексеева, состоящих на различных видах профилактического
учета в течение 2011 – 2014 гг.
Виды учёта
Учебные года
2011 – 2012 2012 – 2013 2013 – 2014
2014 – 2015
(на конец
года)
ОДН 4 1 2 1
КДН и ЗП 4 1 0 1
ВШУ 6 1 (6) 1 (3) 2 (4)
Семья ОДН 3 2 1 1
Семья КДН 3 2 1 1
Семья ВШУ 2 1 1 1
Правонарушения 23 11 14 14
Преступления 1 0 1 0
По учету в КДН и ЗП и ОДН – количество учащихся стабильно. Эта цифра необъек-
тивна, так как в таблице данные на конец учебного года, без учета в течение всего
периода. Так периодично в течение 2012 – 2013 учебного года на учете в ОДН состо-
яли 7 учащихся, причем на начало года – 3, а на конец года – 1. В течение 2013 –
2014 учебного года периодично на учете в ОДН состояли 3 учащихся, причем на
начало года – 1, а на конец года – 2; на конец 2014 – 2015 учебного года – 1. Таким
образом, средний показатель состоящих на учете ОДН, уменьшился в 2 раза.
Мониторинг учащихся, совершивших правонарушения и преступления, за 4 года.
Количество правонарушений
Учебный год 2011 – 2012 2012 – 2013 2013 – 2014 2014 – 2015
Количество 23 11 14 14
95.
Количество учащихся, не приступивших к учебным занятиям (банк – 1)
Учебный год 2011 – 2012 2012 – 2013 2013 – 2014
Количество 0 0 0
ФИО – – –
Количество учащихся, состоящих на учете в ОДН
Учебный год 2011 – 2012 2012 – 2013 2013 – 2014
Количество 17
1
начало учебного года – 3;
конец учебного года – 1,
среднегодовое – 7
1
начало учебного года – 1;
конец учебного года – 2,
среднегодовое – 3
Мониторинг занятости учащихся, состоящих на различных видах учета во внеучебное
время (дополнительное образование), в том числе и летний отдых учащихся за 3 го-
да.
Показатель 2012 2013 2014 2015
Количество детей, стоящих на профилактических
учетах, из них:
4 (10) 2 (4) 2 (4) 1 (2)
Количество детей, занимающихся в учреждениях
доп. образования
– 2 (4) 2 (4) 1 (2)
Количество детей, занимающихся в образова-
тельных организациях по дополнительным обра-
зовательным программам
4 (10) 2 (4) 2 (4) 1 (2)
Количество детей, занимающихся в ФОКах, из
них:
–
2 (4) 2 (4) 1 (2)
На постоянной основе – 2 (4) 2 (4) 1 (2)
Разовые посещения – – – –
Количество детей, являющихся постоянными чле-
нами детских общественных организаций
2 (7) 1 (3) 1 (2) 1 (2)
Примечание: данные на конец учебного года, в скобках указано общее количество
учащихся в течение всего учебного года.
В течение 2011 – 2 012 учебного года на различных видах учета состояло 10 человек.
Все учащиеся были вовлечены во внеурочную деятельность (посещали кружки и сек-
ции в школе: туристический кружок, волейбол).
0
5
10
15
20
1
19
13
18 17 17
1 2
2007 - 2008
2008 - 2009
2009 - 2010
2010 - 2011
2011 - 2012
2012 - 2013
2013 - 2014
96.
В 2012 – 2013 учебном году на различных видах учета в течение учебного года состо-
яло 4 человека. Все учащиеся также были вовлечены во внеурочную деятельность
(посещали кружки и секции в школе: волейбол и кружок краеведения).
В 2013 – 2014 учебном году на различных видах учета в течение учебного года состо-
яло 4 человека. Все учащиеся также были вовлечены во внеурочную деятельность
(посещали кружки и секции в школе: кружок «ЛадьЯ», секции плавания, волейбола).
В 2014 – 2015 учебном году на различных видах учета в течение учебного года состо-
яло 4 человека. Все учащиеся также были вовлечены во внеурочную деятельность
(посещали кружки и секции в школе: секции рукопашного боя, плавания).
Таким образом, в учебное и каникулярное время обеспечена занятость учащихся на
школьном уровне и в учреждениях спорта.
Преступления, совершенные учащимися школы
Учебный год 2011 – 2012 2012 – 2013 2013 – 2014 2014 – 2015
Количество 1 0 1 0
ФИО 1 учащийся, ст.
116 ч. 1 УК РФ
1 учащийся, ст. 161
ч. 1 УК РФ, грабёж
0
0,2
0,4
0,6
0,8
1
2006 - 2007
2007 - 2008
2008 - 2009
2009 - 2010
2010 - 2011
2011 - 2012
2012 - 2013
2013 - 2014
2014 - 2015
0
0,5
1
1,5
2
2,5
3
2006 - 2007
2007 - 2008
2008 - 2009
2010 - 2011
2011 - 2012
2012 - 2013
2013 - 2014
2014 - 2015
97.
Правонарушение 20. 20. ч. 2 КоАП РФ – употребление наркотических средств или
психотропных веществ без назначения врача или употребление иных одурманиваю-
щих веществ на улице.
Правонарушение 20. 21 КоАП РФ – появление в общественных местах в состоянии
опьянения
Правонарушение 20. 22 КоАП РФ – появление в состоянии опьянения несовершен-
нолетнего, а равно распитие ими алкогольной и спиртосодержащей продукции в об-
щественных местах.
0
0,2
0,4
0,6
0,8
1
2006 - 2007
2007 - 2008
2008 - 2009
2009 - 2010
2010 - 2011
2011 - 2012
2012 - 2013
2013 - 2014
2014 - 2015
0
0,5
1
1,5
2
2,5
3
3,5
4 2006 - 2007
2007 - 2008
2008 - 2009
2009 - 2010
2010 - 2011
2011 - 2012
2012 - 2013
2013 - 2014
2014 - 2015
0
5
10
15
20
2006 - 2007
2007 - 2008
2008 - 2009
2010 - 2011
2011 - 2012
2012 - 2013
2013 - 2014
2014 - 2015
98.
Правонарушение 20. 1 ч 1 КоАП РФ-мелкое хулиганство
Правонарушение – отказ в возбуждении уголовного дела
Правонарушение – отчисление из состава учащихся школы по решению КДН и ЗП
Учебный год 2011 – 2012 2012 – 2013 2013 – 2014 2014 – 2015
Количество 0 0 0 0
0
0,5
1
1,5
2
2,5
3 2006 - 2007
2007 - 2008
2008 - 2009
2009 - 2010
2010 - 2011
2011 - 2012
2012 - 2013
2013 - 2014
2014 - 2015
0
0,5
1
1,5
2
2,5
3
3,5
4
2006 - 2007
2007 - 2008
2008 - 2009
2010 - 2011
2011 - 2012
2012 - 2013
2013 - 2014
2014 - 2015
0
1
2
3
4
5
2006 - 2007
2007 - 2008
2008 - 2009
2009 - 2010
2010 - 2011
2011 - 2012
2012 - 2013
2013 - 2014
2014 - 2015
99.
Количество правонарушений
Учебный год 2011 – 2012 2012 – 2013 2013 – 2014 2014 – 2015
Количество 23 11 14 14
Количество учащихся, не приступивших к учебным занятиям (банк – 1)
Учебный год 2011-2012 2012 – 2013 2013 – 2014 2014 – 2015
Количество 0 0 0 0
Количество семей, находящихся в социально опасном положении
0
0,2
0,4
0,6
0,8
1
2006 - 2007
2007 - 2008
2008 - 2009
2009 - 2010
2010 - 2011
2011 - 2012
2012 - 2013
2013 - 2014
2014 - 2015
0
2
4
6
8
10
12
14
16
18
20
2006 - 2007
2007 - 2008
2008 - 2009
2010 - 2011
2011 - 2012
2012 - 2013
2013 - 2014
2014 - 2015
0
5
10
15
20
2006 - 2007
2007 - 2008
2008 - 2009
2010 - 2011
2011 - 2012
2012 - 2013
2013 - 2014
2014 - 2015
100.
Количество учащихся, состоящих на учете ВШУ
15.3. Реализация методической работы
В 2014 – 2015 учебном году школа приняла участие во всероссийском образователь-
ном проекте «Школа цифрового века». Участники – 36 педагогов, в том числе 3 про-
шли дистанционные курсы по блокам «Навыки профессиональной и личной компе-
тентности» и «Инклюзивное образование»; «Развитие профессиональной компетент-
ности педагогов, реализующих требования ФГОС (36 академических часов)». Обеспе-
чен доступ к периодическим изданиям ИД «Первое сентября» – 24 издания; к методи-
ческой литературе – 119 изданий; к модульным курсам по профессиональной компе-
тентности – 24 курса по 6 часов: модульные курсы по 36 часов.
Основанием для разработки ИОМ является Программа развития школы «Школа со-
циальной ответственности» проект «Профессиональное развитие педагога».
Цель: профессиональный рост педагога
Задачи:
− повышение квалификации,
− совершенствование профессиональной компетентности,
− повышение ИКТ-компетентности.
Цель и одновременно результат ИОМ: развитие профессиональной компетентно-
сти.
15.4. Перечень курсов повышения квалификации в 2014 – 2015 учеб-
ном году
Тема Количество
часов
Название образова-
тельного учреждения
Форма обу-
чения
В рамках общероссийского проекта «Школа цифрового века» – 126 часов
(с 13 – 17.06.2015)
Блок «Навыки профес-
сиональной и личной
компетентности»
114 Педагогический универ-
ситет сайта «Первое сен-
тября», DIG- TC-1016974,
2015
дистанционно
0
5
10
15
20
2006 - 2007
2007 - 2008
2008 - 2009
2010 - 2011
2011 - 2012
2012 - 2013
2013 - 2014
2014 - 2015
101.
Блок «Инклюзивный
подход в образовании»
24 Педагогический универ-
ситет сайта «Первое сен-
тября», 8 марта 2015 г.
дистанционно
Модульный курс «Раз-
витие профессиональ-
ной компетентности пе-
дагогов, реализующих
требования ФГОС»
36 Педагогический универ-
ситет сайта «Первое сен-
тября», 8 марта 2015 г.
дистанционно
«Методические особен-
ности технолого-
экономического обра-
зования и профориен-
тации школьников в
условиях введения
ФГОС»
108 НИРО, удостоверение №
12715
очно
Современные педаго-
гические технологии со
здоровьесберегающим
потенциалом»
36 НИРО, сертификат № 66 очно
Основные проблемы, выявленные в течение учебного года:
1. Неоперативность родителей в вопросах постановки в известность админи-
страции и классных руководителей об изменениях социального статуса се-
мьи.
2. Несвоевременность информирования администрации о проблемах посеща-
емости и успеваемости.
Исходя из вышеизложенного, основным приоритетом работы социального пе-
дагога на следующий год планируется профилактическая работа:
1. Расширение документации группы «скрытого риска».
2. Работа, направленная на усиление взаимодействия с классными руководи-
телями, родителями, инспекторами КДН и ПДН, с другими социальными
службами.
3. Тщательное контролирование посещаемости и успеваемости «группы рис-
ка».
4. Проведение разъяснительной работы по профилактике правонарушений и
снижению факторов риска потребления ПАВ в детско-подростковой среде.
5. Формированию здорового жизненного стиля и эффективных линий поведе-
ния у детей и подростков.
6. Созданию здоровой и безопасной среды в школе.
Необходимо продолжить работу в выбранном направлении.
Цель деятельности социального педагога на следующий год:
Продолжить работу по развитию личности школьника в условиях обновления содер-
жания образования.
102.
Задачи на 2015 – 2016 учебный год:
− Осуществление работы среди учащихся по профилактике безнадзорности,
правонарушений, преступлений, бродяжничества, беспризорности, девиант-
ного поведения; охране и защите прав, интересов и здоровья ребенка. Для
этого создать банк данных по всем категориям нуждающихся в социальной
защите.
− Оказание помощи в успешной социализации ребенка в обществе. Для этого
совместно со школьными службами и различными органами социальной
защиты и администрации города оказывать различного рода помощь соци-
ально незащищенным семьям.
− Формирование и развитие правосознания учащихся и родителей.
− Оказание содействия по формированию культуры здоровья и ЗОЖ учащих-
ся. Для этого вести пропаганду здорового образа жизни с использованием
средств информации.

Публичный отчёт директора 2015 год

  • 1.
    Департамент образования администрации городаНижнего Новгорода Управление образования администрации Сормовского района г. Нижнего Новгорода ПУБЛИЧНЫЙ ОТЧЁТ Муниципального бюджетного образовательного учреждения средней общеобразовательной школы с углуб- лённым изучением отдельных предметов №183 им. Р. Алексеева Сормовского района города Нижнего Новгорода за 2014 – 2015 учебный год г. Нижний Новгород 2015 г.
  • 2.
    2. Оглавление 1. Информационная справкаоб образовательном учреждении..................................... 5 1.1. Общая информация.................................................................................................. 5 1.2. Особенности местонахождения образовательного учреждения........................... 5 1.3. Педагогические основы деятельности школы ........................................................ 6 1.4. Количественный состав обучающихся .................................................................... 7 2. Режим работы образовательного учреждения.............................................................. 8 2.1. Начальная школа ...................................................................................................... 8 2.2. Основная школа ........................................................................................................ 8 2.3. Средняя школа.......................................................................................................... 8 2.4. Сменность занятий в образовательном учреждении ............................................. 9 2.5. Режим каникул........................................................................................................... 9 3. Структура образовательного пространства................................................................. 10 4. Учебные планы образовательного учреждения.......................................................... 11 Пояснительная записка к учебному плану муниципального бюджетного образовательного учреждения средней общеобразовательной школы с углублённым изучением отдельных предметов № 183 имени Р. Алексеева на 2014 – 2015 учебный год............................................................... 11 Начальная школа........................................................................................................ 12 Основная базовая школа........................................................................................... 13 Средняя школа ........................................................................................................... 15 5. Анализ организации дополнительного образования .................................................. 26 5.1. Количество кружков ................................................................................................ 26 5.2. Занятость учащихся в кружках и секциях по параллелям ................................... 27 5.3. Направления работы кружков ................................................................................ 27 6. Материально-техническая база образовательного учреждения ............................... 29 7. Информация об уровне информатизации образовательного пространства, достигнутого ОУ ...................................................................................................... 30 7.1. Компьютерное оснащение общеобразовательного учреждения ........................ 30 7.2. Оснащение общеобразовательного учреждения основным периферийным оборудованием........................................................................... 30 7.3. Создание электронных ресурсов в общеобразовательных учреждениях .......... 31 7.4. Обслуживание компьютерной техники .................................................................. 34 8. Информатизация образования (внедрение и использование информационных технологий в образовательном процессе, повышение квалификации и переподготовка кадров............................................................... 35
  • 3.
    3. 8.1. Преподавание информатики,как учебного предмета.......................................... 35 8.2. Обеспечение общеобразовательных учреждений цифровыми образовательными ресурсами............................................................................. 35 8.3. Педагогические кадры, обеспечивающие информатизацию............................... 36 8.4. Формы использования ресурсов сети Интернет................................................... 36 8.5. Использование ресурсов сети Интернет во внеурочной деятельности в 2014/2015 учебном году........................................................................................ 38 9. Педагогический коллектив образовательного учреждения........................................ 40 9.1. Сведения о количестве педагогических работников, имеющих квалификационные категории по состоянию на 01. 06. 15 г.............................. 40 9.2. Сведения о категориях педагогических и руководящих работников МБОУ СОШ с УИОП № 183 имени Р. Алексеева........................................................... 40 9.3. Характеристика педагогических кадров по стажу................................................. 43 9.4. Награды и поощрения педагогических работников .............................................. 43 9. 5 Курсовая подготовка педагогов в 2014 – 2015 учебном году............................... 44 9.5.1. Сведения по прохождению курсовой подготовки педагогических и руководящих работников с 1 сентября 2014 года по 1 сентября 2015 года ОО № 183 им. Р. Алексеева........................................................................... 44 9.5.2. Сведения о курсовой подготовке педагогических кадров МБОУ СОШ с УИОП № 183 имени Р. Алексеева на 1 июня 2015 учебного года .............. 45 9.5.3. Анализ состояния курсовой подготовки педагогических и руководящих работников школы .......................................................................................... 62 9.5.4. Участие педагогов в конкурсах........................................................................ 62 10. Структура управления образовательным учреждением .......................................... 64 11. Результаты образовательной деятельности............................................................. 65 11.1. Итоги успеваемости в 2014 – 2015 учебном году ............................................... 65 11.2. Анализ результатов государственной (итоговой) аттестации учащихся 9, 11 классов за 2014 – 2015 учебный год............................................................... 65 11.2. 1. Итоговая аттестация учащихся 9-ых классов.............................................. 65 11.2. 2 Итоговая аттестация учащихся 11-х классов ............................................... 66 11.3. Результативность выступления на предметных олимпиадах............................ 68 11.3.1. Информация о результатах проведения школьных олимпиад ................... 68 11.3.2. Итоги выступления на районных олимпиадах в 2014 – 2015 учебном году69 11.3.3. Отчет о проведении муниципального этапа всероссийской олимпиады школьников...................................................................................................... 69 11.3.4. Итоги муниципального этапа Всероссийской олимпиады школьников ...... 70 11.3.5. Сравнение итогов районных олимпиад за последние три года .................. 71 11.3.6. Итоги регионального этапа Всероссийской олимпиады школьников ......... 73
  • 4.
    4. 11.4. Результаты участияобучающихся в конкурсах и смотрах разного уровня 2014 – 2015 учебный год ...................................................................................... 74 11.5. Результативность выступления в Научном Обществе Учащихся ..................... 78 11.5.1. Итоги районной конференции НОУ 2014 – 2015 учебного года.................. 78 11.5.2. Результативность работы школьных методических объединений на районных секциях НОУ .................................................................................. 80 11.5.3. Итоги выступления на городской конференции НОУ в 2015 году............... 80 11.5.4 Сравнение итогов городской конференции НОУ за три последних года .... 81 12. Состояние здоровья школьников ............................................................................... 82 12.1. Распределение учащихся на медицинские группы (по данным медицинских осмотров) ........................................................................................ 82 12.2. Распределение учащихся по группам здоровья................................................. 82 12.3. Организация питания в 2014 – 2015 учебном году............................................. 82 13. Финансовая деятельность ОУ в 2014 – 2015 учебном году ..................................... 83 14. Воспитательная работа в 2014 – 2015 учебном году................................................ 84 15. Анализ работы социального педагога........................................................................ 91 15.1. Социальный паспорт семей МБОУ СОШ с углубленным изучением отдельных предметов №183 имени Р. Алексеева Сормовского района г. Нижнего Новгорода на 01. 09. 2014 г................................................................... 92 15.2. Динамика количества учащихся МБОУ СОШ с УИОП №183 имени Р. Алексеева, состоящих на различных видах профилактического учета в течение 2011 – 2014 гг.......................................................................................... 94 15.3. Реализация методической работы .................................................................... 100 15.4. Перечень курсов повышения квалификации в 2014 – 2015 учебном году...... 100
  • 5.
    5. 1. Информационная справкаоб образовательном учреждении 1.1. Общая информация Муниципальное бюджетное образовательное учреждение средняя общеобразова- тельная школа с углублённым изучением отдельных предметов № 183 имени Р. Алексеева действует с 1966 года. Лицензия: Регистрационный номер: 11227 Серия, номер бланка: 52ЛО1 № 0000740 Срок действия с 22. 11. 2012 (бессрочная), выдана Министерством образования Ни- жегородской области Адрес: 603003, г. Нижний Новгород, ул. Энгельса, д. 27, тел/факс (831)225-29-79 Директор: Соколов Виктор Николаевич Заместители директора по учебно-воспитательной работе: Конева Валентина Фёдоровна Ерофеева Нина Васильевна Козловцева Наталия Викторовна Тараканова Татьяна Анатольевна Заместитель директора по воспитательной работе: Фуфаева Жанна Юльяновна Заместитель директора по административно-хозяйственной части: Ибрагимов Абдулдиян Абдеряшитович. 1.2. Особенности местонахождения образовательного учреждения Муниципальное бюджетное образовательное учреждение средняя общеобразова- тельная школа с углублённым изучением отдельных предметов № 183 имени Р. Алексеева расположена в административном центре Сормовского района г. Нижнего Новгорода на территории жилого микрорайона Бульвар Юбилейный – квартал Эн- гельса, который существует много лет, но в последнее время застраивается и новыми жилыми комплексами. В ближайшем окружении школы находятся культурно- развлекательный центр «Сормовский», спортивный клуб и плавательный бассейн «Сормович», спортивный комплекс «Труд», Сормовский Дворец культуры, Сормов- ский парк культуры и отдыха, клуб детского технического творчества «Юнга», Цен- тральная городская детская библиотека имени М. Горького, Центральная библиотека имени 1 Мая, специализированный детский кинотеатр «Буревестник». Стратегически- ми партнёрами школы являются районообразующие предприятия – ОАО «Красное Сормово» (Судоверфь), ЦКБ по СПК имени Р. Алексеева, ОАО «Судостроительный завод «Волга». Выгодное территориальное положение школы позволяет, организуя крупные модуль- ные образовательные и досуговые проекты, привлекать не только интеллектуальный
  • 6.
    6. потенциал коллектива образовательногоучреждения, но и других организаций куль- туры, образования, спорта, досуга, советов общественного самоуправления. Названные условия в совокупности с удобным транспортным обеспечением и благо- получной социальной средой делают школу доступной и привлекательной для жите- лей всех заречных районов города. 1.3. Педагогические основы деятельности школы К 2010 году была реализована программа развития образовательного учреждения «Школа как интеллектуальная организация», разработанная на основе преемственно- сти многолетних традиций образовательного учреждения и понимания необходимости создания принципиально новых условий развития педагогов, учеников, родителей – преобразования школы в новое качество – открытую самообучающуюся и саморазви- вающуюся организацию. Реализация программы позволила достичь высоких резуль- татов образовательной деятельности. В 2011 году была разработана новая программа развития «Школа социальной ответ- ственности». Миссия школы социальной ответственности дифференцируется по отношению к различным субъектам: • по отношению к родителям и детям – повышение качества общего образова- ния, ориентированного на интеллектуальное развитие учащихся, развитие си- стемы поддержки талантливых детей, создание благоприятных условий для адаптации детей к быстро меняющейся жизни в современном обществе на ос- нове развития социальной природы и характера индивида, формирования со- циальных компетенций, обеспечивающих эффективное решение задач преоб- разования себя и социума в условиях выбора, сохранение и укрепление здоро- вья школьников; • по отношению к педагогическому коллективу школы – создание условий для профессионального развития, роста и социальной защиты педагога; • по отношению к профессиональному сообществу - качественная реализа- ция ФГОС и инновационной модели школы в образовательном пространстве района и города, расширение самостоятельности школы; • по отношению к системе регионального образования – разработка иннова- ционной модели деятельности нижегородской школы как образовательной ор- ганизации Цель программы: Разработка комплекса условий для развития социальных качеств личности школьников через механизм и средства социально-педагогического проек- тирования, организацию в школе взаимодействующего типа управления, а также про- цессы социального воспитания и социального образования, ориентированных на формирование социального интереса, социальной компетентности и развитие соци- ального интеллекта субъектов образовательного процесса.
  • 7.
    7. Задачи программы: • разработкакачественно нового содержания образования, направленного на формирование социальных качеств личности и проектирование процесса овла- дения новыми личностно-ориентированными технологиями; • формирование коммуникативно-деятельностной образовательной среды на ос- нове организации совместно-распределенной деятельности и кооперации участников образовательного процесса. • разработка механизмов проектно-демократического типа управления; • создание системы контроля и диагностирования содержания образования и условий, способствующих выявлению и утверждению собственной позиции, обеспечивающей интеграцию личности в современные социокультурные про- цессы; • создание развивающей информационно-образовательной среды, ориентиро- ванной на расширения социального партнёрства школы. Результатом инновационной деятельности Муниципального бюджетного образова- тельного учреждения средней общеобразовательной школы с углублённым изучени- ем отдельных предметов № 183 имени Р. Алексеева стала победа в конкурсе лучших школ, внедряющих инновационные образовательные программы, в рамках приори- тетного национального проекта «Образование» в 2007 году. 1.4. Количественный состав обучающихся В 2014 – 2015 учебном году в Муниципальном бюджетном образовательном учрежде- нии средней общеобразовательной школе с углублённым изучением отдельных предметов № 183 имени Р. Алексеева обучалось 1259 человек в 49 классах- комплектах (по сведениям на 31. 05. 09. 2015г.): Начальная школа 1 – 4 классы Основная школа 5 – 9 классы Средняя школа 10 – 11 клас- сы Всего Общее количе- ство классов в ОУ 20 24 5 49 Общее количе- ство учащихся в ОУ 524 611 124 1259
  • 8.
    8. 2. Режим работыобразовательного учреждения 2.1. Начальная школа Количество учебных дней в неделю Количество учебных ча- сов в неделю Продолжительность занятий в течение дня Продолжи- тельность урока 1 классы 5 20 8. 00 – 11. 25 с динамической па- узой 35 мин. 2 классы 5 22 8. 00 – 12. 20 12. 50 – 17. 10 40 мин. 3 классы 5 22 12. 50 – 17. 10 40 мин. 4 классы 5 22 8. 00 – 12. 20 12. 50 – 17. 10 40 мин. 2.2. Основная школа Количество учебных дней в неделю Количество учебных ча- сов в неделю Продолжитель- ность занятий в течение дня Продолжи- тельность урока 5 классы 6 29 – 30 8. 00 – 13. 55 45 минут 6 классы 6 31 – 32 8. 00 – 13. 55 45 минут 7 классы 6 33 – 34 8. 00 – 13. 55 45 минут 8 классы 6 32 – 35 8. 00 – 13. 55 45 минут 9 классы 6 33 – 35 8. 00 – 13. 55 45 минут Вторая половина дня – индивидуальные консультации для учащихся, индивидуально- групповые занятия, факультативы, работа кружков, секций, общешкольные и внеклас- сные мероприятия, творческие дела. 2.3. Средняя школа Количество учебных дней в неделю Количество учебных часов в неделю Продолжитель- ность занятий в течение дня Продол- житель- ность урока 10 классы 6 32 – 36 8. 00 – 13. 55 45 минут 11 классы 6 31 – 36 8. 00 – 13. 55 45 минут
  • 9.
    9. Вторая половина дня– индивидуальные консультации для учащихся, элективные кур- сы, работа кружков, секций, общешкольные и внеклассные мероприятия, творческие дела. 2.4. Сменность занятий в образовательном учреждении Продолжительность занятий Количество классов Классы / параллели I смена 8. 00 – 13. 20 39 классов 1абвгд, 3ад, 4авг, 5 – 11 классы II смена 12. 50 – 17. 10 10 классов 2абвгд, 3бвг, 4бг 2.5. Режим каникул – традиционный: осенние, зимние, весенние и летние.
  • 10.
  • 11.
    11. 4. Учебные планыобразовательного учреждения Пояснительная записка к учебному плану муниципального бюджет- ного образовательного учреждения средней общеобразовательной школы с углублённым изучением отдельных предметов № 183 име- ни Р. Алексеева на 2014 – 2015 учебный год Учебный план МБОУ средней общеобразовательной школы с углубленным изучением отдельных предметов № 183 имени Р. Алексеева разработан в соответствии со сле- дующими нормативными документами: • Федерального закона «Об образовании в Российской Федерации» № 273- ФЗ от 29. 12. 2012; • Приказ Министерства образования и науки РФ от 06. 10. 2009 № 373 «Об утверждении и введении в действие федерального государственного об- разовательного стандарта начального общего образования» (с измене- ниями и дополнениями от 26. 11. 2010 № 1241, от 22. 09. 2011 № 2375, от 31. 01. 2012 № 69); • Постановления Главного государственного санитарного врача Россий- ской Федерации от 29 декабря 2010 г. N 189 г. Москва «Об утверждении СанПиН 2. 4. 2. 2821-10 «Санитарно-эпидемиологические требования к условиям и организации обучения в общеобразовательных учреждени- ях»; • Приказ Министерства образования и науки РФ от 31. 03. 2014 № 253 «Об утверждении федерального перечня учебников, рекомендованных (до- пущенных) к использованию в образовательных учреждениях, реализу- ющих образовательные программы общего образования и имеющих гос- ударственную аккредитацию, на 2014/2015 учебный год»; • Базисный учебный план общеобразовательных организаций Нижегород- ской области на переходный период до 2021 года, утвержденный прика- зом Министерства образования Нижегородской области № 1830 от 31. 07. 2013 « О базисном учебном плане общеобразовательных организа- ций Нижегородской области на переходный период до 2021 года»; • Письмо Министерства образования Нижегородской области от 22. 05. 2013 № 316-01-100-1495/13 «О направлении методических рекомендаций по преподаванию информатики в начальной школе в 2013 – 2014 учеб- ном году»; • письма Министерства образования Нижегородской области от 20. 05. 2014 № 316-01-100-1541/14 «Изменения в методические рекомендации к учебному плану начального общего образования в 2014 – 2015 учебном году»; • Письмо министерства образования и науки Нижегородской̆ области от 08. 04. 2011 N o 316-01-52-140311 «О введении третьего часа физической̆ культуры»;
  • 12.
    12. • Приказ МинобразованияРФ от 09. 03. 2004 № 1312 «Об утверждении федерального базисного учебного плана и примерных учебных планов для образовательных учреждений Российской Федерации, реализующих программы общего образования» (с изменениями и дополнениями от 20. 08. 2008 № 241, от 30. 08. 2010 № 889, от 03. 06. 2011 № 1994, от 01. 02. 2012 № 74); • Методическое письмо по преподаванию экономики в 2014 – 2015 учебном году (НИРО, 2014); • Методическое письмо по преподаванию технологии в 2014 – 2015 учебном году (НИРО, 2014). • Устав муниципального бюджетного образовательного учреждения сред- ней общеобразовательной школы с углубленным изучением отдельных предметов № 183 имени Р. Алексеева Образовательное учреждение МБОУ СОШ с УИОП № 183 имени Р. Алексеева осу- ществляет образовательную деятельность на основании лицензии серия 52Л01 № 0000740 • Основная образовательная программа начальной̆ ступени общего образования, принятая на заседании педагогического совета школы (протокол № 5 от 28. 03. 2011) с изменениями и дополнениями, принятыми на заседании педагогического совета школы (протокол № 6 от 26. 03. 2014) При формировании учебного плана на новый̆ учебный̆ год были учтены требования ФГОС НОО, социальный̆ образовательный̆ запрос, кадровое и материально- техническое оснащение учебно-воспитательного процесса. Учебный̆ план имеет двухуровневую структуру: инвариантная и вариативная части. Инвариантная часть включает в себя предметы федерального компонента учебного плана, а вариативная – учебные предметы компонента образовательной̆ организации (учебные предметы в рамках обязательной̆ нагрузки и факультативные, групповые и индивидуальные занятия). В школе функционируют общеобразовательные классы, занимающиеся по традици- онной программе, классы, занимающиеся по системе Д.БЭльконина – В.В.Давыдова, Л. В. Занкова УМК «Гармония» в 1 ступени, в средней школе функционируют классы с углубленным изучением литературы – 5 «В», 6 «В», 7 «В», 10 «Б», 11 «Б» класс, ан- глийского языка – 5 «А», 6 «А», 7 «А», 8 «А», 9 «А», 10 «А», 11 «А» классы, математи- ки – 8 «Б», 9 «Б». Начальная школа Образовательный процесс в начальной школе организован в режиме пятидневной учебной недели. В школе функционируют: ̶ классы, занимающиеся по УМК «Гармония» (12 классов) – 1 «В», «Г», «Д»; 2 «В», «Г», «Д», 3 «В», «Г», «Д», 4 «В», «Г», «Д». ̶ классы, занимающиеся по системе Л. В. Занкова – 2 «А», «Б», 3 «А», «Б», 4
  • 13.
    13. «А», «Б». ̶ классы,занимающиеся по системе Д. Б. Эльконина – В. В. Давыдова – 1 «А», «Б». Согласно приказу министерства образования РФ № 889 от 30. 08. 2010 года, СанПиН 2. 4. 2. 2821-10 в связи с внедрением нового федерального государственного стан- дарта предмет « Физическая культура» в 1 – 4 классах проводится 3 раза в неделю. Со второго класса вводится изучение иностранного языка (2 часа в неделю). В 4 классах с 2012 – 2013 года вводится курс «Основы религиозных культур и свет- ской этики» (1час в неделю) в рамках приказа Министерства образования и науки РФ от 01. 02. 2012 г. № 74 и планом мероприятий, утверждённым распоряжением Прави- тельства Российской Федерации от 28. 01. 2012 №84-р. Согласно заявлениям роди- телей четвероклассников выбраны два модуля: «Основы православной культуры», «Основы светской этики». В соответствии с ФГОС НОО достижение предметных и метапредметных результа- тов, связанных с использованием информационных технологий, происходит (п. 12. 1. и п. 12. 2) как в рамках предметов «Математика» (входящего в образовательную об- ласть «Математика и информатика»), «Технология», так и в рамках других образова- тельных областей, изучаемых в начальной школе (ФГОС НОО п. 11. 7; п. 11. 8 и др.) Основная базовая школа Учебный план основной базовой школы соответствует учебному плану в части обяза- тельной нагрузки и реализуется в полном объеме, утвержденному приказом Мини- стерства образования Нижегородской области № 1830 от 31. 07. 2013 г «О базисном учебном плане общеобразовательных организаций Нижегородской области на пере- ходный период до 2021 года» Компонент образовательного учреждения представлен следующими предметами: экономика, информатика. В 5 «В», 6 «В», 7 «В» – углубленное изучение литературы, в 5 «А», 6 «А», 7 «А», 8 «А», 9 «А» – углубленное изучение английского языка, учебный план составлен в со- ответствии с базисным учебным планом для гимназий, 8 «Б», 9 «Б» – углубленное изучение математики, учебный план составлен в соответствии с базисным учебным планом для лицеев. Учитывая специфику обучения, а также с целью реализации запросов учащихся и их родителей за счет часов компонента образовательного учреждения в классах с углубленным изучением отдельных предметов вводятся новые учебные предметы, и увеличивается количество часов на предметы углубленного изучения. Учебный пред- мет «ОБЖ» изучается с 5 по 9 класс как интегрированный в предмет «Физическое воспитание». В 10 – 11 классах изучение ОБЖ осуществляется в интегрированном виде с физиче- ской культурой при обязательной организации после 10 класса летних сборов не ме- нее 40 учебных часов.
  • 14.
    14. Классы с углублённымизучением литературы В 5 «В» классе из часов компонента образовательного учреждения отведены 2 до- полнительных часа на изучение литературы, введен курс риторика – 1 час, курс ин- форматика и ИКТ – 1 час, курс экономика – 1 час. В 6 «В» классе из часов компонента образовательного учреждения отведены 2 до- полнительных часа на изучение литературы, введен курс риторика – 1 час, курс ин- форматика и ИКТ – 1 час, курс экономика – 1 час. В 7 «В» из часов компонента образовательного учреждения отведены дополнитель- ные часы на изучение литературы – 2 часа, риторики – 1 час, экономики – 1 час, ин- форматики и ИКТ – 1 час, проводятся индивидуально-групповые занятия по русскому языку – 1 час. Классы с углублённым изучением иностранного языка (английского) В 5 «А» классе из часов компонента образовательного учреждения отведены допол- нительные часы на изучение иностранного языка – 2 часа, введен курс информатика и ИКТ – 1 час, курс экономика – 1 час, проводятся индивидуально-групповые занятия по английскому языку – 1 час с целью отработки навыков аудирования и грамматики изучения языка. В 6 «А» классе из часов компонента образовательного учреждения отведены допол- нительные часы на изучение иностранного языка – 2 часа, информатики и ИКТ – 1 час, экономики – 1 час, проводятся индивидуально-групповые занятия по английскому языку – 1 час с целью отработки навыков аудирования и грамматики изучения языка. В 7 «А» классе из часов компонента образовательного учреждения отведены допол- нительные часы на изучение иностранного языка – 2 часа, информатики и ИКТ – 1 час, экономики – 1 час, проводятся индивидуально-групповые занятия по русскому языку – 1 час, английскому языку – 1 час с целью отработки навыков аудирования и грамматики изучения языка, подготовки к олимпиадам. В 8 «А» классе из часов компонента образовательного учреждения отведены допол- нительные часы на изучение иностранного языка – 2 часа, экономики – 1 час, прово- дятся индивидуально-групповые занятия по английскому языку – 2 часа, по русскому языку – 1 час с целью отработки навыков аудирования и грамматики изучения языка, подготовки к олимпиадам. В 9 «А» классе из часов компонента образовательного учреждения отведены допол- нительные часы на изучение иностранного языка – 2 часа, экономики – 1 час, прово- дятся индивидуально-групповые занятия по английскому языку – 2 часа, по русскому языку – 1 час с целью отработки навыков аудирования и грамматики изучения языка, подготовки к олимпиадам.
  • 15.
    15. Классы с углублённымизучением математики В 8 «Б» классе из часов компонента образовательного учреждения отведены допол- нительные часы на изучение алгебры – 2 часа, геометрии – 1 час, экономики – 1 час, проводятся индивидуально-групповые занятия по физике – 1 час, по алгебре – 1 час, по информатике и ИКТ – 1 час с целью совершенствования навыков решения нестан- дартных задач, подготовке к олимпиадам и НОУ. В 9 «Б» классе из часов компонента образовательного учреждения отведены допол- нительные часы на изучение алгебры – 2 часа, геометрии – 1 час, экономики – 1 час, проводятся индивидуально-групповые занятия по физике – 1 час, по алгебре – 1 час, по информатике и ИКТ – 1 час с целью совершенствования навыков решения нестан- дартных задач, подготовке к олимпиадам и НОУ. Общеобразовательные классы В 5 «Б», «Г», «Д», 6 «Б», «Г», «Д», 7 «Б», «Г», «Д», 8 «В», «Г», «Д» классах часы ком- понента образовательного учреждения распределены на изучение информатики и ИКТ – 1 час, экономики – 1 час. В 5, 7, 8, 9 классах запланированы индивидуально-групповые занятия по русскому языку и математике, физике, химии, биологии, обществознанию, истории, географии с целью отработки и закрепления навыков обучающихся, подготовки обучающихся к участию в олимпиадах и успешному прохождению государственной итоговой аттеста- ции. Средняя школа 10 «А» класс с углублённым изучением иностранного (английского) языка На уровне среднего общего образования открыт 10 «А» класс с углубленным изуче- нием иностранного (английского) языка. Учитывая специфику обучения в данном классе, запросы родителей и интересы уча- щихся, за счет часов на элективные учебные предметы отведены дополнительные часы на изучение английского языка – 3 часа, на изучение литературы – 1 час, на изу- чение физики – 1 час, на изучение МХК – 1 час, обществознания – 2 часа, физической культуры – 1 час, на проведение индивидуально-групповых занятий по английскому языку – 2 часа 11 «А» класс с углублённым изучением иностранного (английского) языка На уровне среднего общего образования продолжает функционировать 11 «А» класс с углубленным изучением иностранного (английского) языка.
  • 16.
    16. Учитывая специфику обученияв данном классе, запросы родителей и интересы уча- щихся, за счет часов на элективные учебные предметы отведены дополнительные часы на изучение английского языка – 3 часа, на изучение литературы – 1 час, на изу- чение физики – 1 час, на изучение МХК – 1 час, обществознания – 2 часа, алгебры и началам анализа (0, 5 ч.), геометрии (0, 5 ч.), физической культуры – 1 час, проводят- ся индивидуально-групповые занятия по английскому языку с целью подготовки к ЕГЭ, НОУ и олимпиадам. 10 «Б» класс с углублённым изучением литературы Учитывая специфику обучения в данном классе, интересы учащихся за счет часов на элективные учебные предметы в данном классе отведены дополнительные часы на изучение МХК – 1 час, на изучение литературы – 1 час и на более полное освоение курса физики – 1 час, обществознания – 2 часа, истории России – 2 часа, физической культуры – 1 час. В соответствии с запросами родителей и на основании анкетирова- ния учащихся введен предмет риторика – 2 часа, проводятся индивидуально- групповые занятия по литературе с целью подготовки к НОУ и олимпиадам – 1 час. 11 «Б» класс с углублённым изучением литературы Учитывая специфику обучения в данном классе, интересы учащихся за счет часов на элективные учебные предметы в данном классе отведены дополнительные часы на изучение МХК – 1 час, на изучение литературы – 1 час и на более полное освоение курса физики – 1 час, алгебры и начал анализа и геометрии – 1 час, обществознания – 2 часа, истории России – 2 часа, физической культуры – 1 час. В соответствии с за- просами родителей и на основании анкетирования учащихся введен предмет ритори- ка – 2 часа. Общеобразовательные классы В целях реализации интересов учащихся и запросов их родителей за счет часов ком- понента образовательного учреждения введены новые предметные курсы и увеличе- но количество часов на изучение отдельных предметов. В 10 «В» классе компонент образовательного учреждения распределен на изучение права – 1 час, технологии – 1 час, физической культуры – 1 час. В 10 «В» классе запланированы индивидуально-групповые занятия по русскому языку и математике, физике, химии, биологии, обществознанию с целью отработки и за- крепления навыков обучающихся, подготовки обучающихся к участию в олимпиадах и успешному прохождению государственной итоговой аттестации. Оценка и учет образовательных достижений учащихся регламентируется Положени- ем о формах, периодичности и порядке текущего контроля успеваемости и промежу- точной аттестации учащихся.
  • 17.
    17. «УТВЕРЖДАЮ» Директор муниципального бюджетного образовательногоучреждения средней общеобра- зовательной школы с углублённым изучением от- дельных предметов № 183 имени Р. Алексеева ____________________ В. Н. Соколов 28 августа 2014 г. Учебный план на 2014 – 2015 учебный год муниципального бюджетного образовательного учреждения средней общеобразовательной школы с углублённым изучением отдельных предметов № 183 имени Р. Алексеева Начальная школа (пятидневная учебная неделя) Образователь- ные области Учебные предметы Количество часов в неделю 1 классы 2 классы 3 классы 4 классы Филология Русский язык 5 5 5 5 Литературное чтение 4 4 4 3 Иностранный язык _ 2 2 2 Математика Математика 4 4 4 4 Естествознание Окружающий мир 2 2 2 2 Искусство Музыка 1 1 1 1 Изобразитель- ное искусство 1 1 1 1 Технология Технология 1 1 1 1 Физическая культура Физическая культура 3 3 3 3 Основы духов- но-нравствен- ной культуры народов России Основы рели- гиозных куль- тур и светской этики - - - 1 Обязательная нагрузка 21 23 23 23 Максимальный объем недель- ной нагрузки 21 23 23 23
  • 18.
    18. Учебный план на2014 – 2015 учебный год муниципального бюджетного образовательного учреждения средней общеобразовательной школы с углублённым изучением отдельных предметов № 183 имени Р. Алексеева Основное общее образование Образова- тельная область Учебные предметы 5 «А» класс углубл. изуч. англ. языка 5 «В» класс углубл. изуч. литера- туры 6 «А» класс углубл. изуч. англ. языка 6 «В» класс углубл. изуч. литера- туры 7 «А» класс углубл. изуч. англ. языка 7 «В» класс углубл. изуч. литера- туры 8 «А» класс углубл. изуч. англ. языка 8 «Б» класс углубл. изуч. матема- тики 9 «А» класс углубл. изуч. англ. языка 9 «Б» класс углубл. изуч. матема- тики Филология Русский язык 6 6 6 6 4 4 3 3 2 2 Литература 2 4 2 4 2 4 2 2 3 3 Иностранный язык 5 3 5 3 5 3 5 3 5 3 Риторика 1 1 1 Математика Математика 5 5 5 5 Алгебра 3 3 3 5 3 5 Геометрия 2 2 2 3 2 3 Информатика и информационно- коммуникацион- ные технологии 1 1 1 1 1 1 1 1 2 2 Общество- знание История России 1 1 1 1 1 1 1 1 Всеобщая история 2 2 1 1 1 1 1 1 1 1 Обществозна- ние 1 1 1 1 1 1 1 1 География 1 1 2 2 2 2 2 2 Экономика 1 1 1 1 1 1 1 1 1 1 Естество- знание Биология 1 1 2 2 2 2 2 2 Природоведе- ние 2 2 Физика 2 2 2 2 2 2 Химия 2 2 2 2 Искусство Музыка 1 1 1 1 1 1 Изобразитель- ное искусство 1 1 1 1 1 1 Мировая худо- жественная культура 2 1 2 1 Физическая культура Технология Физическая культура 3 3 3 3 2 2 2 2 2 2 Технология 2 2 2 2 2 2 1 1 Обязательная нагрузка 31 32 32 33 33 34 33 33 33 33 Максимальный объем не- дельной нагрузки (6 дневная неделя) 32 32 33 33 35 35 36 36 36 36 Факультативные, индивидуальные, групповые занятия Класс Название факультатива Количество часов 5 «А» ИГЗ по иностранному (английскому) языку 1 час 6 «А» ИГЗ по иностранному (английскому) языку 1 час 7 «А» ИГЗ по иностранному (английскому) языку 1 час 7 «А», «В» ИГЗ по русскому языку 1 час 8 «А» ИГЗ по иностранному (английскому) языку 2 часа 8 «А» ИГЗ по русскому языку 1 час 8 «Б» ИГЗ по физике 1 час 8 «Б» ИГЗ по алгебре 1 час 8 «Б» ИГЗ по информатике и ИКТ 1 час 9 «А» ИГЗ по русскому языку 1 час 9 «А» ИГЗ по иностранному (английскому) языку 2 часа «УТВЕРЖДАЮ» Директор муниципального бюджетного образовательного учреждения средней общеобразо- вательной школы с углублённым изучением отдель- ных предметов № 183 имени Р. Алексеева ____________________ В. Н. Соколов 28 августа 2014 г.
  • 19.
    19. 9 «Б» ИГЗпо физике 1 час 9 «Б» ИГЗ по алгебре 1 час 9 «Б» ИГЗ по информатике и ИКТ 1 час
  • 20.
    20. Учебный план на2014 – 2015 учебный год муниципального бюджетного образовательного учреждения средней общеобразовательной школы с углублённым изучением отдельных предметов № 183 имени Р. Алексеева Основное общее образование Образовательная область Учебные предметы 5 «Б», «Г», «Д» классы 6 «Б», «Г», «Д» классы 7 «Б», «Г», «Д» классы 8 «В», «Г», «Д» классы 9 «В», «Г» классы Филология Русский язык 6 6 4 3 2 Литература 2 2 2 2 3 Иностранный язык 3 3 3 3 3 Математика Математика 5 5 Алгебра 3 3 3 Геометрия 2 2 2 Информатика и информационно- коммуникационные технологии 1 1 1 1 2 Обществознание История России 1 1 1 1 Всеобщая история 2 1 1 1 1 Краеведение 1 Обществознание 1 1 1 1 География 1 2 2 2 Экономика 1 1 1 1 1 Естествознание Биология 1 2 2 2 Природоведение 2 Физика 2 2 2 Химия 2 2 Искусство Музыка 1 1 1 Изобразительное искусство 1 1 1 Мировая художественная культу- ра 1 1 Физическая культура Технология Физическая культура 3 3 2 2 2 Основы безопасности жизнедея- тельности 1 1 1 1 1 Технология 2 2 2 1 1 Обязательная нагрузка 30 31 33 31 32 Максимальный объем недельной нагрузки (6 дневная неделя) 32 33 35 36 36 Факультативные, индивидуальные, групповые занятия Класс Название факультатива Количество часов 5 «Б», «Г», «Д» ИГЗ по русскому языку 1 час 5 «Б», «Г», «Д» ИГЗ по математике 1 час 6 «Б», «Г», «Д» ИГЗ по математике 1 час 6 «Б», «Г», «Д» ИГЗ по русскому языку 1 час 7 «Б», «Г», «Д» ИГЗ по русскому языку 1 час 7 «Б», «Г», «Д» ИГЗ по алгебре 1 час 8 «В», «Г», «Д» ИГЗ по русскому языку 1 час 8 «В», «Г», «Д» ИГЗ по алгебре 1 час 8 «В», «Д» ИГЗ по физике 1 час 8 «В», «Г» ИГЗ по химии 1 час 8 «Г» ИГЗ по биологии 1 час 8 «В», «Д» ИГЗ по обществознанию 1 час 8 «Д» ИГЗ по истории 1 час 8 «Г» ИГЗ по географии 1 час 9 «В», «Г» ИГЗ по алгебре 1 час 9 «В», «Г» ИГЗ по русскому языку 2 часа 9 «В» ИГЗ по химии 1 час 9 «Г» ИГЗ по физике 1 час «УТВЕРЖДАЮ» Директор муниципального бюджетного образовательного учреждения средней общеобразовательной школы с углублённым изучением отдельных предметов № 183 имени Р. Алексеева ____________________ В. Н. Соколов 28 августа 2014 г.
  • 21.
    21. «УТВЕРЖДАЮ» Директор муниципального бюджетного образовательногоучреждения средней общеобра- зовательной школы с углублённым изучением от- дельных предметов № 183 имени Р. Алексеева ____________________ В. Н. Соколов 28 августа 2014 г. Учебный план на 2014 – 2015 учебный год муниципального бюджетного образовательного учреждения средней общеобразовательной школы с углублённым изучением отдельных предметов № 183 имени Р. Алексеева Среднее общее образование Класс с углубленным изучением иностранного языка (английского) Образовательные об- ласти Учебные предметы Количество часов в неделю 10 «А» класс Базовые учебные предметы Математика Алгебра и начала анализа 2, 5 Геометрия 1, 5 Информатика Информатика и информаци- онно-коммуникационные тех- нологии 1 Естествознание Физика 2 Химия 1 Биология 1 Обществознание География 1 Физическая культура Физическая культура 3 Профильные учебные предметы Филология Русский язык 3 Литература 5 Иностранный язык 6 Обществознание История России 1 Всеобщая история 1 Обществознание 3 Экономика 1 Искусство Мировая художественная культура 2 Обязательная нагрузка 35 ИГЗ по иностранному языку (английскому) 2 Максимальный объем учебной нагрузки (шестидневная неделя) 37
  • 22.
    22. «УТВЕРЖДАЮ» Директор муниципального бюджетного образовательногоучреждения средней общеобра- зовательной школы с углублённым изучением от- дельных предметов № 183 имени Р. Алексеева ____________________ В. Н. Соколов 28 августа 2014 г. Учебный план на 2014 – 2015 учебный год муниципального бюджетного образовательного учреждения средней общеобразовательной школы с углублённым изучением отдельных предметов № 183 имени Р. Алексеева Среднее общее образование Класс с углубленным изучением литературы Образовательные области Учебные предметы Количество часов в неделю 10 «Б» класс Базовые учебные предметы Математика Алгебра и начала анализа 2, 5 Геометрия 1, 5 Информатика Информатика и информаци- онно-коммуникационные тех- нологии 1 Естествознание Физика 2 Химия 1 Биология 1 Обществознание География 1 Физическая культура Физическая культура 3 Профильные учебные предметы Филология Русский язык 3 Литература 5 Риторика 2 Иностранный язык 3 Обществознание История России 3 Всеобщая история 1 Обществознание 3 Экономика 1 Искусство Мировая художественная культура 2 Обязательная нагрузка 36 ИГЗ по литературе 1 Максимальный объем учебной нагрузки (шестидневная неделя) 37
  • 23.
    23. «УТВЕРЖДАЮ» Директор муниципального бюджетного образовательногоучреждения средней общеобра- зовательной школы с углублённым изучением от- дельных предметов № 183 имени Р. Алексеева ____________________ В. Н. Соколов 28 августа 2014 г. Учебный план на 2014 – 2015 учебный год муниципального бюджетного образовательного учреждения средней общеобразовательной школы с углублённым изучением отдельных предметов № 183 имени Р. Алексеева Среднее общее образование Общеобразовательные классы Образовательные области Учебные предметы Число часов в неделю 10 «В» класс Федеральный компонент Филология Русский язык 1 Литература 3 Иностранный язык 3 Математика Алгебра и начала анализа 2,5 Геометрия 1,5 Информатика Информатика и информационно- коммуникационные технологии 1 Обществознание История России 1 Всеобщая история 1 Обществознание 1 Экономика 1 Право 1 География 2 Естествознание Биология 1 Физика 2 Химия 1 Искусство Мировая художественная культура 1 Физическая культура Физическая культура 3 Основы безопасности жизнедеятель- ности 1 Технология Технология 2 Обязательная нагрузка 30 ИГЗ по алгебре и началам анализа 1 ИГЗ по русскому языку 2 ИГЗ по физике 1 ИГЗ по химии 1 ИГЗ по обществознанию 1 ИГЗ по биологии 1 Максимальный объем недельной нагрузки 37
  • 24.
    24. «УТВЕРЖДАЮ» Директор муниципального бюджетного образовательногоучреждения средней общеобра- зовательной школы с углублённым изучением от- дельных предметов № 183 имени Р. Алексеева ____________________ В. Н. Соколов 28 августа 2014 г. Учебный план на 2014 – 2015 учебный год муниципального бюджетного образовательного учреждения средней общеобразовательной школы с углублённым изучением отдельных предметов № 183 имени Р. Алексеева Среднее общее образование Класс с углубленным изучением иностранного языка (английского) Образовательные области Учебные предметы Количество часов в неделю 11 «А» класс Базовые учебные предметы Математика Алгебра и начала анализа 3 Геометрия 2 Информатика Информатика и информаци- онно-коммуникационные тех- нологии 1 Естествознание Физика 2 Химия 1 Биология 1 Обществознание География 1 Физическая культура Физическая культура 3 Профильные учебные предметы Филология Русский язык 3 Литература 5 Иностранный язык 6 Обществознание История России 1 Всеобщая история 1 Обществознание 3 Право 1 Искусство Мировая художественная культура 2 Обязательная нагрузка 36 ИГЗ по иностранному языку (английскому) 1 Максимальный объем учебной нагрузки (шестидневная неделя) 37
  • 25.
    25. Учебный план на2014 – 2015 учебный год муниципального бюджетного образовательного учреждения средней общеобразовательной школы с углублённым изучением отдельных предметов № 183 имени Р. Алексеева Среднее общее образование Класс с углубленным изучением литературы Образовательные области Учебные предметы Количество часов в неделю 11 «Б» класс Базовые учебные предметы Математика Алгебра и начала анализа 3 Геометрия 2 Информатика Информатика и информаци- онно-коммуникационные тех- нологии 1 Естествознание Физика 2 Химия 1 Биология 1 Обществознание География 1 Физическая культура Физическая культура 3 Профильные учебные предметы Филология Русский язык 3 Литература 5 Риторика 2 Иностранный язык 3 Обществознание История России 3 Всеобщая история 1 Обществознание 3 Право 1 Искусство Мировая художественная культура 2 Обязательная нагрузка 37 Максимальный объем учебной нагрузки (шестидневная неделя) 37 «УТВЕРЖДАЮ» Директор муниципального бюджетного образовательного учреждения средней общеобра- зовательной школы с углублённым изучением от- дельных предметов № 183 имени Р. Алексеева ____________________ В. Н. Соколов 28 августа 2014 г.
  • 26.
    26. 5. Анализ организациидополнительного образо- вания В 2014 – 2015 учебном году ОУ продолжило работу по реализации программы по вне- урочной деятельности. Внеурочная деятельность является составной частью учебно- воспитательного процесса и одной из форм организации свободного времени уча- щихся. Внеурочная деятельность понимается сегодня преимущественно как деятель- ность, организуемая во внеурочное время для удовлетворения потребностей учащих- ся в содержательном досуге, их участии в самоуправлении и общественно полезной деятельности. В настоящее время в связи с переходом на новые стандарты второго поколения происходит совершенствование внеурочной деятельности. 5.1. Количество кружков 2010 – 2011 – 26 2011 – 2012 – 36 2012 – 2013 – 40 2013 – 2014 - 35 2014 – 2015 – 37 В 2013 – 2014 учебном году количество кружков и секций снизилось по сравнению с предыдущим годом на 5, а в 2014 – 2015 учебном году – на 2. Это связано с введени- ем ФГОС, где внеурочной деятельности школьников уделено особое внимание, опре- делено пространство и время в образовательном процессе. 0 10 20 30 40 26 34 40 35 37 2010 -2011 2011 - 2012 2012 - 2013 2013 - 2014 2014 -2015
  • 27.
    27. 5.2. Занятость учащихсяв кружках и секциях по параллелям В 2013 – 2014 учебном году количество занятых во внеурочной деятельности в па- раллели 1 – 4 классов сократилось на 4%, в параллели 5 – 9 классов сократилось на 16%, в параллели 10 – 11 классов – на 9%. Это связано с кадровыми изменениями и ориентацией учащихся на кружки и секции вне школы (СДК, ЦТЮ, ск Сормович и др.) В 2014 – 2015 учебном году количество занятых во внеурочной деятельности в па- раллели 1 – 4 классов увеличилось на 10%, в параллели 5 – 9 классов увеличилось на 7%, в параллели 10 – 11 классов – на 12%. Наибольший прирост учащихся в круж- ках и секциях за последние четыре года наблюдается в параллели 1 – 4 классов, что вызвано необходимостью обеспечить согласно ФГОС внеурочную деятельность именно для учащихся начальных классов. В 2014 – 2015 учебном году общий процент охвата учащихся дополнительным образованием увеличился на 5%, Однако в 2014 – 2015 учебном году, так же как и в предыдущем учебном году возросло количество учащихся занятых в кружках и секциях вне школы (СДК, ЦТЮ, ск Сормович и др.) 5.3. Направления работы кружков ̶ физкультурно-спортивное ̶ художественное ̶ туристско-краеведческое ̶ социально-педагогическое ̶ научно-техническое 0 10 20 30 40 50 60 70 80 90 100 2010 - 2011 2011 - 2012 2012 - 2013 2013 - 2014 2014-2015 33 95 91 87 97 29 51 44 28 35 5 47 30 21 39 1 - 4 классы 5 - 9 классы 10 - 11 классы
  • 28.
    28. В 2012 –2013 учебном году произошло увеличение в социально-педагогическом направлении (на 7). Сохранилось на том же уровне физкультурно-спортивное и ту- ристско-краеведческое направление. Произошел спад в художественном направле- нии (на 2), научно-техническом направлении (на 2) и военно-патриотическом направ- лении (на 1), что связано с кадровыми изменениями и изменениями в запросах роди- телей. В 2013 – 2014 учебном году произошло увеличение по следующим направлениям: физкультурно-спортивное (на 1), туристско-краеведческое (на 1), научно-техническое (на 2). Сохранилось на том же уровне художественное направление работы. Произо- шел спад в социально-педагогическом направлении (на 7), что связано с кадровыми изменениями и изменениями в запросах родителей. В 2014 – 2015 учебном году произошло увеличение по следующим направлениям: физкультурно-спортивное (на 1), научно-техническое (на 6). Сохранилось на том же уровне социально-педагогическое и художественное направление работы. Произошел спад в туристско-краеведческом направлении (на 1), что связано с кадровыми изме- нениями и изменениями в запросах родителей. Наиболее востребованными оказались кружки: «Эрудит» (99 учащихся), «Учусь со- здавать проекты» (96 учащихся), «Истоки» (90 учащихся), «Дорогою добра и откры- тий» (70 учащихся), «Я – исследователь» (64 учащихся), «Школа общения» (49 уча- щихся). Согласно анкетированию учащиеся посещают кружки и секции за пределами школы: СДК, ЦТЮ, СК «Сормович», СДЮШС «Полет», клуб «Юнга». Учащиеся 1 «А» класса – 81% 1 «Б» класса – 84% 1 «В» класса – 54% 1 «Г» класса – 65% 1 «Д» класса – 62% Учащиеся 2 «А» класса – 70% 2 «Б» класса – 72% 2 «В» класса – 50% 2 «Г» класса – 32% 2 «Д» класса – 70% Преимущественно это спортивные секции (плавание, каратэ, греко-римская борьба) и музыкальные школы, хоровые студии, танцевальные группы. 0 5 10 15 20 25 2010 - 2011 2011 - 2012 2012 - 2013 2013 - 2014 2014 - 2015 1 4 4 5 6 4 5 3 3 32 1 1 2 1 13 18 25 18 18 2 4 2 4 10 физкультурно-спортивное художественное туристско-краеведческое социально-педагогическое научно-течническое
  • 29.
    29. 6. Материально-техническая базаобразовательно- го учреждения Количество 1. Здания 2 2. Учебные кабинеты 44 3. Кабинеты ̶ директора ̶ зам. директора ̶ секретаря ̶ педагога-психолога ̶ социального педагога ̶ бухгалтерии 1 4 1 1 1 1 4. Учительская 1 3. Спортивный зал 2 2. Мини-стадион «зима-лето» 1 5. Лыжная база 90 лыжных комплектов 3. Детская игровая площадка 1 4. Мастерские 2 5. Актовый зал 1 6. Компьютерный класс 2 8. Компьютеры 81 9. Мультимедийные проекторы 39 10. Интерактивные доски 15 11. Радиостудия 1 12. Сканеры, принтеры, копиры, МФУ 47 11. Библиотека и медиатека 1 7. Пищеблок и столовая 2 9. Медицинский кабинет 2 10. Стоматологический кабинет 1
  • 30.
    30. 7. Информация обуровне информатизации обра- зовательного пространства, достигнутого ОУ (по состоянию на 02. 06. 2015 г.) Компьютеризация образования (оснащение образовательного учре- ждения компьютерной техникой) 7.1. Компьютерное оснащение общеобразовательного учреждения 7.1.1. Компьютерные классы 7.1.1.1. Количество компьютерных классов – 2 7.1.1.2. Количество компьютеров в этих классах – 20 7.1.2. Предметные кабинеты общеобразовательного учреждения 7.1.2.1. Количество предметных кабинетов общеобразовательного учреждения, в которых установлены компьютеры – 41 7.1.2.2. Количество компьютеров в предметных кабинетах -52 7.1.3. Администрация общеобразовательного учреждения 7.1.3.1. Количество компьютеров у администрации общеобразова- тельного учреждения – 9 7.1.4. ВСЕГО компьютеров в общеобразовательном учреждении (сложим данные пунктов 1.1.1.3, 1.1.2.3, 1.1.3.1) – 81 в том числе ноутбуков – 29 7.1.5. ВСЕГО учащихся в общеобразовательном учреждении – 1259 7.1.6. КОЛИЧЕСТВО учащихся, приходящихся на один компьютер (разделим данные пункта 1.1.5 на данные пункта 1.1.4) – 15,5 7.2. Оснащение общеобразовательного учреждения основным периферийным оборудованием 7.2. Оснащение общеобразовательного учреждения основным пе- риферийным оборудованием 7.2.1. Мультимедиа-проекторы 7.2.1.1. Количество мультимедиа проекторов – 39 7.2.2. Проекторы 3-х мерной визуализации (3D) 7.2.2.1. Количество проекторов 3-х мерной визуализации – нет 7.2.3. Электронное табло в спортивном зале 7.2.3.1. Количество электронных табло – нет 7.2.4. Интерактивные доски 7.2.4.1. Количество интерактивных досок – 15 7.2.5. Интерактивные программно-аппаратные комплексы 7.2.5.1. Количество интерактивных программно-аппаратных ком- плексов – 15 7.2.6. Проекционные экраны 7.2.6.1. Количество проекционных экранов – 13
  • 31.
    31. 7.2.7. Плазменные панели 7.2.7.1.Количество плазменных панелей – нет 7.2.8. Видео стены 7.2.8.1. Количество видеостен – нет 7.2.9. Графические контроллеры 7.2.9.1. Количество графических контроллеров – нет 7.2.10. Системы видеоконференцсвязи 7.2.10.1. Количество систем видеоконференцсвязи – 1 7.2.11. Лингафонные системы 7.2.11.1. Количество лингафонных систем – нет 7.2.12. Интерактивные столы 7.2.12.1. Количество интерактивных столов – нет 7.2.13. Мультимедийный глобус 7.2.13.1. Количество мультимедийных глобусов – нет 7.2.14. Smart-подиумы или другие интегрированные системы управления 7.2.14.1. Количество интегрированных систем управления – нет 7.2.15. Принтеры 7.2.15.1. Количество принтеров – 12 7.2.16. Сканеры 7.2.16.1. Количество сканеров – 6 7.2.17. Многофункциональные устройства (МФУ) 7.2.17.1. Количество МФУ – 25 7.2.18. Ксероксы 7.2.18.1. Количество ксероксов – 4 7.2.19. Документ-камеры 7.2.19.1. Количество документ-камер – 1 7.2.20. Цифровые фотоаппараты 7.2.20.1. Количество цифровых фотоаппаратов – 10 7.2.21. Цифровые видеокамеры 7.2.21.1. Количество цифровых видеокамер – 1 7.2.22. Цифровые микроскопы 7.2.22.1. Количество цифровых микроскопов – нет 7.2.23. Системы опроса (голосования) 7.2.23.1. Количество систем опроса (голосования) – нет 7.2.24. Web-камеры 7.2.24.1. Количество web-камер – 1 7.3. Создание электронных ресурсов в общеобразовательных учреждения х 7.3. Создание электронных ресурсов в общеобразовательных учре- ждениях 7.3.1. Зона опытного использования пакета свободного программного обеспечения (ПСПО) 7.3.1.1. Количество компьютеров, на которых установлено ПСПО: на 05. 09. 2012 – 10 на 01. 06. 2013 – 0
  • 32.
    32. 7.3.2. Локальная сеть 7.3.2.1.Наличие в общеобразовательном учреждении локальной се- ти (да/нет)– да 7.3.3. Доступ к сети в Интернет 7.3.3.1. Наличие в общеобразовательном учреждении широкопо- лосного доступа к сети Интернет (да/нет) – да 7.3.3.2. Количество компьютеров (рабочих мест), имеющих доступ к сети Интернет (всего) – 37 7.3.3.3. Наличие в общеобразовательном учреждении доступа к сети Интернет со скоростью передачи данных (в соответствии с договором): − 256 Кбит/сек – − 512 Кбит/сек – − 1 Мб/сек – − 2 Мб/сек – − 3 Мб/сек – − 4 Мб/сек – − 5 Мб/сек –37 − 6 Мб/сек – − 8 Мб/сек – − 10 Мб/сек – − 12Мб/сек – − свыше 12 Мб/сек – 7.3.4. WEB-сайт 7.3.4.1. Наличие в образовательном учреждении официального WEB – сайта (в соответствии с приказом департамента образования и СПЗД от 21. 01. 2011 № 46 «Об обеспечении создания и ведения официаль- ных сайтов муниципальных образовательных учреждений города Ниж- него Новгорода в сети Интернет») (да/нет) – да − личные сайты отдельных учителей (да/нет) – да − сайты методических объединений учителей (да/нет) – да − сайты классных коллективов (да/нет) – да − сайты других педагогических сообществ (да/нет) – да 7.3.4.2. Количество: − личных сайтов отдельных учителей – 19 − сайтов методических объединений учителей – 2 − сайтов классных коллективов – 2 − сайтов других педагогических сообществ – 1 7.3.4.3. Адрес WEB-сайта образовательного учреждения:
  • 33.
    33. Муниципальное образовательное учреждение Адрес WEB-сайта МБОУ средняяобщеобразова- тельная школа с углублённым изучением отдельных предметов №183 им. Р. Алексеева http://nnovschool183.narod.ru 7.3.5. Электронная почта 7.3.5.1. Наличие в образовательном учреждении электронной по- чты (да/нет) – да 7.3.5.2. Адреса E-mail образовательного учреждения Муниципальное образователь- ное учреждение Адрес E-mail МБОУ средняя общеобразова- тельная школа с углублённым изучением отдельных предметов №183 им. Р. Алексеева http://nnovschool183@mail.ru 7.3.6. Skype 7.3.6.1. Наличие в общеобразовательном учреждении Skype (да/нет) – да 7.3.7. Электронная база данных 7.3.7.1. Наличие в общеобразовательном учреждении электронных баз данных: − обучающегося контингента (да/нет) – да − педагогических кадров (да/нет) – да 7.3.8. Электронное расписание уроков 7.3.8.1. Наличие в общеобразовательном учреждении программ электронного расписания занятий (да/нет) – да 7.3.9. Электронные дневники и журналы 7.3.9.1. Наличие в общеобразовательном учреждении: − электронных дневников (да/нет) – да − электронных журналов (да/нет) – да 7.3.10. Автоматизированные рабочие места руководителей (АРМ) 7.3.10.1. Количество автоматизированных рабочих мест руководите- лей – нет 7.3.11. Автоматизированные рабочие места учителей (АРМ) 7.3.11.1. Количество автоматизированных рабочих мест учителей – нет 7.3.12. Компьютерные средства 7.3.12.1. Наличие в общеобразовательном учреждении компьютер- ных средств: − автоматизации планирования учебного процесса (да/нет) – нет − мониторинга деятельности учителей (да/нет) – нет − автоматизации делопроизводства (да/нет) – нет
  • 34.
    34. − автоматизации бухгалтерскогоучёта (да/нет) – нет 1.3.13. Наличие школьной библиотеки, представляющей возмож- ность работать с электронными ресурсами – (да/нет) – да 7.4. Обслуживание компьютерной техники 7.4. Обслуживание компьютерной техники 7.4.1. Введение в штатное расписание общеобразовательных учрежде- ний ставок должностей специалистов по обслуживанию компьютерной техники. 7.4.1.1. Лаборант. − количество ставок по должности лаборанта информати- ки – нет 7.4.1.2. Инженер (системный администратор). − количество ставок по должности инженер (системный администратор) – нет 7.4.2. Заключение договоров о техническом обслуживании компьютер- ной техники с фирмами и организациями. 7.4.2.1. Заключен договор о техническом обслуживании компью- терной техники (да/нет) – нет
  • 35.
    35. 8. Информатизация образования(внедрение и ис- пользование информационных технологий в об- разовательном процессе, повышение квалифика- ции и переподготовка кадров) 8. Информатизация образования (внедрение и использование информационных технологий в образовательном процессе, повышение квалификации и переподготовка кадров) 8.1. Преподавание информатики, как уч ебного предмета 8.1. Преподавание информатики, как учебного предмета 8.1.1. Количество общеобразовательных учреждений, в которых ведёт- ся информатика, как учебный предмет 8.1.1.1. Со второго класса – 8.1.1.2. С третьего класса – 8.1.1.3. С пятого класса – да 8.1.1.4. С седьмого класса – 8.1.1.5. С восьмого класса – 8.1.1.6. С десятого класса – (если с другого – указать) 8.2. Обеспечение общеобразовательных учреждений цифровыми образовательными ресурсами 8.2. Обеспечение общеобразовательных учреждений цифровыми образовательными ресурсами 8.2.1. Лицензионное программное обеспечение. 8.2.1.1. Было ли закуплено лицензионное программное обеспечение к началу учебного года (да/нет) – да 8.2.1.2. Количество приобретенных пакетов программного обеспече- ния – 37 в том числе: количество базовых пакетов – 0 количество расширенных пакетов – 0 другое – 37 8.2.2. Электронные энциклопедии и справочники. 8.2.2.1. Количество электронных энциклопедий и справочников – 1124 8.2.3. Электронные учебники. 8.2.3.1. Количество электронных учебников – 100 8.2.4. Электронные методические коллекции учебных курсов. 8.2.4.1. Количество электронных методических коллекций учебных курсов – 20 8.2.5. Программы – тренажеры. 8.2.5.1. Количество программ – тренажеров – 5 8.2.6. Моделирующие программы. 8.2.6.1. Количество моделирующих программ – 5 8.2.7. Программно-инструментальные средства учебной деятельности.
  • 36.
    36. 8.2.7.1. Количество программно-инструментальныхсредств учебной деятельности – 2 8.3. Педагогические кадры, обеспечивающие информатизацию 8.3. Педагогические кадры, обеспечивающие информатизацию 8.3.1. Учителя, использующие компьютерные технологии на уроке 8.3.1.1. Количество учителей, использующих компьютерные техно- логии на уроке – 35 8.3.1.2. Количество учителей, прошедших компьютерные курсы в 2014/2015 учебном году – 6 8.3.2. Учителя, занимающие должность «учитель информатики и ИКТ» 8.3.2.1. Количество учителей, занимающих должность «учитель ин- форматики и ИКТ» – 3 8.3.2.2. Количество учителей информатики, прошедших компьютер- ные курсы в 2014/2015 учебном году – 1 8.3.3. Овладение компьютерной грамотностью руководителями обра- зовательных учреждений 8.3.3.1. Количество представителей администрации образователь- ных учреждений, владеющих навыками работы на компьютере – 7 в том числе:  директоров – 1  заместителей директоров – 6 8.3.3.2. Количество представителей администрации образователь- ных учреждений, не владеющих навыками работы на компьютере – в том числе:  директоров – 0  заместителей директоров – 0 8.4. Формы использования ресурсов сети Интернет 8.4. Формы использования ресурсов сети Интернет 8.4.1. Использование ресурсов сети Интернет в учебной деятельности на уроке в 2014/2015 учебном году. 8.4.2. Объём учебных часов, затраченных на поиск необходимой инфор- мации за 2014/2015 учебный год – 100 в том числе: в 1 – 4 классах – нет в 5 – 9 классах – 40 в 10 – 11 классах – 60 8.4.3. Объём учебных часов, затраченных на погружение в языковую сре- ду за 2014/2015 учебный год – 0 в том числе: в 1 – 4 классах – 0 в 5 – 9 классах – 0 в 10 – 11 классах –0 8.4.4. Объём учебных часов, затраченных на создание web-страниц за
  • 37.
    37. 2014/2015 учебный год– 20 в том числе: в 1 – 4 классах – 0 в 5 – 9 классах –12 в 10 – 11 классах –8 8.4.5. Объём учебных часов, затраченных на создание мультимедиа- презентаций за 2014/2015 учебный год – 10 в том числе: в 1 – 4 классах – 0 в 5 – 9 классах –6 в 10 – 11 классах –4 8.4.6. Объём учебных часов, затраченных на тестирование обучающихся за 2014/2015 учебный год – 34 в том числе: в 1 – 4 классах – 0 в 5 – 9 классах – 24 в 10 – 11 классах – 10 8.4.7. Объём учебных часов, затраченных на подготовку обучающихся к ЕГЭ за 2014/2015 учебный год – 4 в том числе: в 1 – 4 классах – 0 в 5 – 9 классах – 0 в 10 – 11 классах – 4 8.4.8. Объём учебных часов, затраченных на отработку учебных навыков обучающихся за 2014/2015 учебный год – 8 в том числе: в 1-4 классах – 0 в 5-9 классах –4 в 10-11 классах –4 8.4.9. Объём учебных часов, затраченных на другие виды деятельности обучающихся за 2014/2015 учебный год – 2 в том числе: в 1-4 классах – 0 в 5-9 классах –2 в 10-11 классах –0 8.4.10. Общее количество учебных часов, затраченных на использо- вание ресурсов сети Интернет за 2014/2015 учебный год – 178 в том числе: в 1 – 4 классах – 0 в 5 – 9 классах –88 в 10 – 11 классах –90
  • 38.
    38. 8.5. Использование ресурсовсети Интернет во внеурочной деятель- ности в 2014/2015 учебном году 8.5.1. Объём внеурочных часов, затраченных на поиск необходимой информации за 2014/2015 учебный год – 140 в том числе: в 1 – 4 классах – 0 в 5 – 9 классах – 40 в 10 – 11 классах – 100 8.5.2. Объём внеурочных часов, затраченных на погружение в язы- ковую среду за 2014/2015 учебный год –0 в том числе: в 1 – 4 классах – 0 в 5 – 9 классах – 0 в 10 – 11 классах – 0 8.5.3. Объём внеурочных часов, затраченных на создание web- страниц за 2014/2015 учебный год – 60 в том числе: в 1 – 4 классах – 0 в 5 – 9 классах – 20 в 10 – 11 классах – 40 8.5.4. Объём внеурочных часов, затраченных на создание мульти- медиа-презентаций за 2014/2015 учебный год – 40 в том числе: в 1 – 4 классах – 0 в 5 – 9 классах – 20 в 10 – 11 классах – 20 8.5.5. Объём внеурочных часов, затраченных на тестирование обу- чающихся за 2014/2015 учебный год – 20 в том числе: в 1 – 4 классах – 0 в 5 – 9 классах – 20 в 10 – 11 классах – 0 8.5.6. Объём внеурочных часов, затраченных на подготовку обуча- ющихся к ЕГЭ за 2014/2015 учебный год – 50 в том числе: в 1 – 4 классах – 0 в 5 – 9 классах – 0 в 10 – 11 классах – 50 8.8.7. Объём внеурочных часов, затраченных на отработку учебных навыков обучающихся за 2014/2015 учебный год – 20 в том числе: в 1 – 4 классах – 0 в 5 – 9 классах – 20 в 10 – 11 классах – 0
  • 39.
    39. 8.5.8. Объём внеурочныхчасов, затраченных на другие виды дея- тельности обучающихся за 2014/2015 учебный год – 10 в том числе: в 1 – 4 классах – 0 в 5 – 9 классах –0 в 10 – 11 классах –10 8.5.9. Общее количество внеурочных часов, затраченных на исполь- зование ресурсов сети Интернет за 2014/2015 учебный год – 340 в том числе: в 1 – 4 классах – 0 в 5 – 9 классах – 120 в 10 – 11 классах – 220
  • 40.
    40. 9. Педагогический коллективобразовательного учреждения 9.1. Сведения о количестве педагогических работников, имеющих квалификационные категории по состоянию на 01. 06. 15 г. № п/п Сотрудники Общее ко- личество педагогиче- ских работ- ни ков Из них аттестова- но В том числе В 1 2 СЗД (соот- ветствуют занимае- мой долж- ности) 1. Учитель 69 65 11 49 2 3 2. Педагог-психолог 1 1 1 0 0 0 3. Преподаватель- организатор ОБЖ 1 1 0 1 0 0 4. Социальный педа- гог 1 1 0 1 0 0 5. Старший вожатый 1 1 0 0 0 1 ИТОГО 73 69 12 51 2 4 Общее количе- ство работников, имеющих высшее образование 65 9.2. Сведения о категориях педагогических и руководящих работни- ков МБОУ СОШ с УИОП № 183 имени Р. Алексеева № ФИО Должность Категория, год присвоения 1. Авдеева Ирина Викторовна Учитель Первая 27.03.2013 2. Аверина Нина Викторовна Учитель Высшая 28.01.2015 3. Алексеева Екатерина Евгеньевна Учитель Без категории (после д/о) 4. Андреева Галина Александровна Учитель Первая 25.12.2013 5. Апарин Павел Валентинович Учитель СЗД 31.10.2012 6. Апарина Ольга Алексеевна Учитель Первая 31.12.2010 7. Атдуева Лейла Закировна Учитель Первая 31.12.2010 8. Баклушина Людмила Борисовна Учитель Высшая
  • 41.
    41. 29.04.2015 9. Белкина МаринаСтаниславовна Учитель Первая 27.02.2013 10. Белова Марина Владимировна Педагог- психолог Высшая 27.04.2012 11. Беляева Елена Николаевна Учитель Первая 29.04.2013 12. Борисова Елена Владимировна Учитель Без категории (стаж работы в школе 183 – ме- нее 2 лет) 13. Боровая Алевтина Дмитриевна Учитель Высшая 18.01.2011 14. Бусель Елена Николаевна Учитель Высшая 29.04.2015 15. Вахромеева Татьяна Александровна Учитель Первая 31.12.2010 16. Волкова Елена Евгеньевна Учитель Первая 30.12.2014 17. Ганина Елена Николаевна Учитель Первая 25.02.2015 18. Герасимова Дарья Николаевна Учитель Первая 29.04.2015 19. Герасимова Алевтина Валентиновна Учитель Первая 26.02.2014 20. Глазова Юлия Алексеевна Учитель Первая 27.03.2014 21. Гольцова Лидия Игоревна Учитель Первая 25.12.2013 22. Гришакова Светлана Владимировна Учитель Первая 26.02.2014 23. Дёмкина Татьяна Александровна Учитель Первая 27.02.2013 24. Дубова Светлана Анатольевна Учитель Высшая 29.04.2015 25. Ерофеева Нина Васильевна Учитель Первая 29.04.2015 26. Ильина Светлана Геннадьевна Учитель Высшая 27.04.2012 27. Капустина Евгения Васильевна Учитель Без категории (молодой специ- алист) 28. Кишева Татьяна Владимировна Учитель Первая 27.03.2014 29. Козловцева Наталия Викторовна Учитель Первая 30.12.2014 30. Колесникова Марина Вячеславовна Учитель Высшая 27.03.2014 31. Комкова Ирина Николаевна Учитель Первая 27.04.2012 32. Конева Валентина Фёдоровна Учитель Первая 30.04.2014 33. Концевая Ирина Леонидовна Социальный педагог Первая 30.04.2014 Учитель Высшая 07.12.2011 34. Концевой Игорь Александрович Учитель Первая 07.10.2012 35. Кореева Ирина Федоровна Учитель Первая 29.04.2015 36. Кручинкина Тамара Леонидовна Учитель Первая 29.04.2015
  • 42.
    42. 37. Кузубова ЕленаАндреевна Учитель Первая 30.12.2014 38. Куприянова Ольга Николаевна Учитель Первая 25.12.2013 39. Лачугина Мария Сергеевна Учитель Без категории (стаж работы в школе – 1 года) 40. Лебедева Елена Владимировна Учитель Без категории (стаж работы в школе – 1 год) 41. Ломакина Алёна Александровна Учитель Высшая 22.12.2010 42. Матвеев Гаврила Матвеевич Учитель СЗД 43. Мещанинова Галина Ивановна Учитель Первая 30.04.2014 44. Мигаль Людмила Алексеевна Учитель Первая 25.02.2015 45. Михалькова Танзиля Тахировна Учитель Вторая 27.10.2010 46. Морева Марина Михайловна Учитель Первая 09.12.2010 47. Назарова Ольга Владимировна Учитель Первая 25.10.2013 48. Нестерова Ирина Петровна Учитель Высшая 29.04.2015 49. Петряшова Дина Васильевна Учитель Первая 03.06.2013 50. Пигалицина Елена Викторовна Учитель Первая 30.04.2014 51. Плаксина Вера Валентиновна Учитель Высшая 18.01.2011 52. Погудалова Юлия Валерьевна Учитель Первая 28.01.2015 53. Полежаева Валентина Алексан- дровна Учитель Первая 30.01.2013 54. Полякова Ольга Вячеславовна Учитель Первая 29.04.2013 55. Пономаренко Ирина Павловна Учитель Первая 09.12.2010 56. Пыхова Ольга Юрьевна Учитель Первая 27.02.2013 57. Рыжова Наталья Павловна Учитель Первая 25.03.2015 58. Савченкова Ольга Леонидовна Учитель Первая 31.12.2010 59. Соколов Виктор Николаевич Учитель Первая 30.12.2014 60. Соколова Ольга Николаевна Учитель Первая 30.01.2013 Первая 28.11.2012 61. Солдатенкова Марина Викторовна Учитель Первая 26.02.2014 62. Тараканова Татьяна Анатольевна Учитель Первая 25.12.2013 63. Таскина Елена Владимировна Учитель Первая 29.04.2013 64. Твердохлеб Татьяна Валентиновна Учитель Вторая 12.11.2010 65. Телига Елена Александровна Учитель Первая 26.12.2012 66. Тихонова Екатерина Сергеевна Учитель Первая
  • 43.
    43. 28.01.2015 67. Тушканова ИринаВладимировна Учитель Первая 30.12.2014 68. Уголькова Анна Алексеевна Учитель Первая 29.02.2012 69. Фуфаева Жанна Юльяновна Учитель СЗД 70. Чернышёв Александр Михайлович Учитель СЗД 29.04.2013 71. Чикунова Ирина Михайловна Учитель Первая 30.12.2014 72. Шарова Елена Вениаминовна Учитель Первая 26.12.2012 73. Шмыков Сергей Николаевич Учитель Высшая 29.04.2015 74. Шутова Ольга Викторовна Учитель Первая 29.03.2012 75. Щелчкова Татьяна Матвеевна Учитель Первая 29.04.2015 76. Юрьева Жанна Владимировна Учитель Первая 30.04.2014 77. Ямщикова Елена Евгеньевна Учитель Первая 29.02.2012 9.3. Характеристика педагогических кадров по стажу Педагогический стаж Количество педагогических ра- ботников до 2-х лет 1 (1,4%) от 2 до 5 лет 5 (6,9%) от 5 до 10 лет 8 (11,1%) от 10 до 20 лет 19 (26,1%) от 20 и свыше 39 (54,1) 9.4. Награды и поощрения педагогических работников Грамота УО и СПЗД Грамота ДО и СПЗД Грамота МО Ниже- городской области Почетная грамота МО РФ Отличник народного просве- щения, просве- щения СССР Почетный работник общего образова- ния РФ Заслу- женный учитель РФ 75 чел. 48 чел. 9 чел. 4 чел. 8 чел. 4 чел. 3 чел.
  • 44.
    44. 9. 5 Курсоваяподготовка педагогов в 2014 – 2015 учебном году 9.5.1. Сведения по прохождению курсовой подготовки педагогических и руково- дящих работников с 1 сентября 2014 года по 1 сентября 2015 года ОО № 183 им. Р. Алексеева Должность Количество работников ОО Прошли ПК в ГБОУ ДПО НИРО НГЛУ Итого Директор 1 1 1 Зам. директора 5 4 4 Итого руководителей 6 5 5 Русский язык и литература 9 3 3 Английский язык 10 5 4 9 Немецкий язык 0 Французский язык 0 Математика 6 4 4 Информатика 3 История, обществознание 5 1 1 География 2 1 1 Экономика 1 Биология 1 Физика, астрономия 2 1 1 Химия 2 1 1 Музыка, ИЗО, МХК 3 Технология, черчение 2 2 2 Физическая культура 5 1 1 ОБЖ 1 Начальные классы 17 2 2 ОРКСЭ 6 3 3 Классный воспитатель 0 Старший вожатый 1 1 1 Педагог-психолог 1 1 1 Социальный педагог 1 1 1 Учитель-логопед 0 Другие специалисты 0 ИТОГО педработников 72 27 4 31
  • 45.
    45. 9.5.2. Сведения окурсовой подготовке педагогических кадров МБОУ СОШ с УИОП № 183 имени Р. Алексеева на 1 июня 2015 учебного года N ФИО Квалификационные курсы 1. Авдеева Ирина Викторовна «Теория и методика преподавания математики», 2011 г., 108 часов, удостоверение № 950 «Организация итогового повторения при подготовке к ЕГЭ по математике», 2015, 36 часов, справка № 267 2. Аверина Нина Викторовна «Современные подходы к обучению и воспитанию млад- ших школьников в условиях введения ФГОС», 108 часов, 2012, удостоверение № 5158 «Реализация требований ФГОС в образовательном про- цессе начальной школы» (семинар с 19. 05. 2010 по 31. 05. 2010г в Красноярском институте повышения квалифи- кации работников образования) «Основы Компьютерной грамотности», 2011 год, 72 часа, удостоверение №165 3. Алексеева Ека- терина Евгень- евна «Теория и методика преподавания ИЗО, музыки, МХК в условиях введения ФГОС», 2015 год, 108 часов, удосто- верение № 4924 4. Андреева Га- лина Алексан- дровна «Современные подходы к обучению и воспитанию млад- ших школьников в условиях введения ФГОС», 108 часов, 2012, удостоверение № 5160 «Проектирование образовательной программы образова- тельного учреждения», февраль 2012г., 72 часа, удосто- верение № 116 «Основы религиозных культур и светской этики: содержа- ние и методика преподавания», 2013 год, 72 часа, удо- стоверение №13768/к «Современные информационные технологии», 2012 год, 72 часа, удостоверение №175-Я «Особенности преподавания в начальной школе в усло- виях введения ФГОС», 2012 год, 36 часов, сертификат 2/НАЧ 5. Апарин Павел Валентинович «Теория и методика преподавания физической культуры в условиях реализации ФГОС», 2013 год, 108 часов, удо- стоверение №967 6. Апарина Ольга Алексеевна «Содержание образовательных программ и особенности преподавания математики в условиях внедрения ФГОС», 2012, 72часа, удостоверение №7415 «Экспертная деятельность в образовании», 72 часа, 2013г., удостоверение № 9576 «Теория и методика преподавания математики в услови- ях введения ФГОС», 2014 год, 108 часов, удостоверение № 15841 «Интел- обучение для будущего», 2010 год «Интернет – технологии для учителя предметника», 2010 год, 72 часа, удостоверение 2689 7. Атдуева Лейла Закировна «Проектировочная и исследовательская деятельность учителя начальных классов»
  • 46.
    46. 2010г. (февраль-апрель), 108ч.,удостоверение № 854 «Информационное образование в начальной школе в условиях внедрения ФГОС» январь – апрель 2012, 108 часов, удостоверение №1231 «Курс «Основы религиозных культур и светской этики»: содержание и методика преподавания», 2012, 72 часа, удостоверение № 3505/к «Современные подходы к обучению и воспитанию млад- ших школьников в условиях введения ФГОС», 108 часов, 2012, удостоверение № 5262 8. Баклушина Людмила Борисовна «Технология диссеминации инновационного педагогиче- ского опыта», 144 часа (январь- сентябрь 2011), свиде- тельство №1566. «Методика оценки заданий с развёрнутым ответом ЕГЭ по русскому языку», 36 часов, март – июнь 2012, серти- фикат №6 «Профессиональная компетентность как условие успеш- ной реализации ФГОС», 108 часов, сентябрь 2012 (ВШЭ), свидетельство №2617 «Современные информационные технологии (Компью- терная графика. Секреты презентаций)», 48 часов, сер- тификат, 2012г. «Методика оценки заданий с развёрнутым ответом ЕГЭ по русскому языку и литературе», 36 часов, июнь 2013, сертификат ЭЕ № 160 «Теория и методика преподавания русского языка и лите- ратуры в условиях введения ФГОС», 108 часов, 2013 год, удостоверение № 5056 «Методика оценки заданий с развёрнутым ответом ЕГЭ по русскому языку и литературе», 36 часов, июнь 2014, сертификат ЭЕ № 29 Дистанционные курсы по методике оценивания заданий экзаменационных работ ГИА по русскому языку, 18 часов, сертификат № 02-1465/ГЭ «Методика оценки заданий с развёрнутым ответом ЕГЭ по русскому языку и литературе», 36 часов, июнь 2015, сертификат № 71- ЕГЭ/15-с 9. Белкина Мари- на Станисла- вовна «Интернет – технологии для учителей предметников» 2006г., 72ч., удостоверение № 4823 «Теоретические и практические аспекты подготовки к ЕГЭ и ГИА», 2009г. (февраль – март), 36ч., справка № 4139 «Технология экспонирования и диссеминации инноваци- онного педагогического опыта», октябрь – ноябрь 2011, 72 часа, свидетельство № 3618 «Теория и методика преподавания предметов естествен- нонаучного цикла», 144 часа, 2012 год. «Современные подходы к обучению и воспитанию школь- ников в условиях введения ФГОС», 108 часов, 2012 год, свидетельство №3012 «Основы работы с интерактивной доской», 18 часов, 2014 год сертификат 381 10. Белова Марина Владимировна «Актуальные проблемы психологии образования», 2012г. (январь – февраль), 144 часа, свидетельство №9
  • 47.
    47. «Диссеминация инновационных моделейшкол- победителей ПНПО и инновационного педагогического опыта лучших учителей» 2010г. (январь – сентябрь), 144ч., удостоверение № 1111 «Механизмы реализации индивидуальной программы реабилитации ребёнка-инвалида в части получения детьми- инвалидами образования в обычных образова- тельных учреждениях» (Московский городской психолого- педагогический университет), 72 ч., 2013, удостоверение № У-12-5447 «Технология формирования и развития универсальных учебных действий», 72 часа, март 2013 удостоверение № 11028 «Научно-сервисное сопровождение ФГОС основного об- щего образования в образовательной организации», 2015 год, 72 часа, удостоверение №7160 «Особенности учебной деятельности в системе развива- ющего обучения Д. Б. Эльконина и В. В. Давыдова», 2015, 24 часа, справка 11. Беляева Елена Николаевна INTEL «Обучение для будущего», 2003г., 48ч., сертификат №1606 «Теоретические и практические вопросы подготовки к ЕГЭ по математике», 2009г. (март), 24ч., справка № 1183 «Технология диссеминации инновационного педагогиче- ского опыта», 144 часа (январь – сентябрь 2011), свиде- тельство №1569. «Подготовка и переподготовка профильных специалистов на базе центров образования и разработок в сфере ин- формационных технологий», 108 часов, октябрь – ноябрь 2011, сертификат. «Вопросы преподавания математики в условиях введения ФГОС» 2 – 4 мая 2012, справка № 457 «Современные подходы в воспитании и обучении школь- ников в условиях введения ФГОС», 2012 г., 108 ч., свиде- тельство № 3014 «Теория и методика преподавания математики в услови- ях введения ФГОС», 2015 год, 108 часов, удостоверение № 6900 12. Борисова Еле- на Владими- ровна «Теория и методика преподавания в начальной школе в условиях введения ФГОС», 2015 год, 72 часа, удостове- рение № 1876 «Особенности учебной деятельности в системе развива- ющего обучения Д. Б. Эльконина и В. В. Давыдова», 2015, 24 часа, справка 13. Боровая Алев- тина Дмитри- евна «Профессиональная компетенция учителя иностранного языка в условиях введения ФГОС», 2015, 108 часов, удо- стоверение № 6510 «ЕГЭ: подготовка и проведение» 2010г. (октябрь-ноябрь), 36ч., удостоверение № 5 «Развивающие возможности урока английского языка» 2008 – 2010гг., 144ч., удостоверение № 183 НОУ НЦНО «Современные информационные технологии», 72 часа, 2012, удостоверение 179/2-Я
  • 48.
    48. 14. Бусель Елена Николаевна «Диссеминацияинновационных моделей школ- победителей ПНПО и инновационного педагогического опыта лучших учителей», 2010г. (январь – сентябрь), 144ч., удостоверение № 1114 «История русской православной церкви», 80 ч., 2011г, свидетельство, «Епархиальные педагогические курсы. Основы право- славной культуры», 96 час., 2011г., сертификат «Практическая теология (Основы православной культу- ры)», с 1 октября 2010 по 30 сентября 2012, диплом №25 «Информационно-коммуникационные технологии в учеб- ном процессе», 80 часов 2012 (диплом о профессиональ- ной подготовке НГПУ им. Минина) «Теория и методика преподавания русского языка и лите- ратуры в условиях введения ФГОС», 108 часов, 2014 год, удостоверение № 5063 15. Вахромеева Татьяна Алек- сандровна «Креативная группа как пространство для развития дет- ской одарённости» 2011г. (апрель – май), 72 часа, удо- стоверение №1438 «Проектирование образовательной программы образова- тельного учреждения», февраль 2012г., 72 часа, удосто- верений № 119 «УМК по истории и обществознанию в рамках перехода на ФГОСООО», 6 часов, май 2012 «Современные подходы в преподавании истории и обще- ствознания (в условиях введения ФГОС ООО)», 2012 год, 144 часа, св. 2632 «Использование ЭОР в процессе обучения в основной школе по отечественной истории и обществознанию», 2012, 108 часов, свидетельство 0026601 «Современные подходы в воспитании и обучении школь- ников в условиях введения ФГОС», 2012 г., 108 ч., свиде- тельство № 3021 «Современные информационные технологии (электрон- ные таблицы MS Excel)», 2012 г., 24 часа, сертификат 16. Волкова Елена Евгеньевна «Теория и методика преподавания иностранного языка (в условиях введения ФГОС)», 2014 год, 108 часов, удосто- верение 12293 «Использование технологии развития критического мыш- ления в обучении английскому языку», 2015 (НГЛУ), 36 часов, удостоверение № 2063 «Методика оценивания заданий с развёрнутым ответом ОГЭ по иностранному языку», 2015 год, 18 часов, серти- фикат 373 ин/15 17. Ганина Елена Николаевна «Психодидактические основы начального образования в условиях введения ФГОС», 2012, 108 часов, св. № 6691 «Основы религиозных культур и светской этики»: содер- жание и методика преподавания., 2013 год, 72 часа, удо- стоверение № 13770/к «Современные информационные технологии», 72 часа, 2012г., удостоверение № 176-Я «Программа «Социокультурные Истоки», 2011г., (март), 24 часа «Интел», 2009 год, 40 часов, сертификат 1554
  • 49.
    49. «Технология диссеминации инновационногопедагогиче- ского опыта», 144 часа (январь – сентябрь, 2011), свиде- тельство № 1572 18. Герасимова Дарья Никола- евна «Формирование гражданской идентичности у младших школьников в условиях введения ФГОС», 108 часов, 2012, удостоверение № 8138 «Механизмы реализации индивидуальной программы ре- абилитации ребёнка- инвалида в части получения деть- ми- инвалидами образования в обычных образователь- ных учреждениях» (Московский городской психолого- пе- дагогический университет), 72 ч., 2013, удостоверение № У-12-5541 «Курс «Основы религиозных культур и светской этики»: содержание и методика преподавания», 2012, 72 часа, удостоверение № 3505/к «Особенности учебной деятельности в системе разви- вающего обучения Д. Б. Эльконина и В. В. Давыдова», 2015, 24 часа, справка 19. Герасимова Алевтина Ва- лентиновна «Проектирование образовательной программы образо- вательного учреждения», февраль 2012г., 72 часа, удо- стоверений № 120 «Теоретические и практические аспекты подготовки к ГИА и ЕГЭ по предметам естественнонаучного цикла», фев- раль 2012 г, 36 часов, сертификат № 73 «Особенности преподавания предметов естественнона- учного цикла в условиях введения ФГОС», 72 часа, 2012, удостоверение № 7131 «Современные информационные технологии», 72 часа, 2012г., удостоверение № 177-Я «Современные информационные технологии (Компью- терная графика. Секреты презентаций)», 48 часов, сер- тификат, 2012г. «Современные информационные технологии (Электрон- ные таблицы MS EXCEL)», 24 часа, сертификат, 2012г. «Теория и методика преподавания предметов естествен- нонаучного цикла в условиях введения ФГОС», 2013, 144 часа, удостоверение № 2171 20. Глазова Юлия Алексеевна «Управление учебно- воспитательным процессов в связи с переходом к новому ФГОС», 144 часа, 2012год, удосто- верение №0745 (в центре «Педагогический поиск») «Особенности учебной деятельности в системе развива- ющего обучения Д. Б. Эльконина и В. В. Давыдова», 2015, 24 часа, справка 21. Гольцова Ли- дия Игоревна НИРО «Теория и методика преподавания в начальной школе в условиях внедрения ФГОС», 2012 (июнь), 108 ча- сов, свидетельство № 3045 «Использование ЭОР в процессе обучения в начальной школе», 2012, 72 часа, удостоверение № 06195 «Основы религиозных культур и светской этики: содержа- ние и методика преподавания», 2014. 72 часа, удостове- рение № 10326 «Особенности учебной деятельности в системе развива- ющего обучения Д. Б. Эльконина и В. В. Давыдова», 2015,
  • 50.
    50. 24 часа, справка 22.Гришакова Светлана Вла- димировна «Методика преподавания географии в условиях перехода к ФГОС ООО»,, 2013, 8 часов, сертификат «Теоретические и практические аспекты подготовки к ГИА и ЕГЭ по предметам естественнонаучного цикла», 2012 г., 36 часов, сертификат «Теория и методика преподавания предметов естествен- нонаучного цикла в условиях введения ФГОС», 2012г., 144 часа, свидетельство №2384 23. Дёмкина Тать- яна Алексан- дровна «Инновационные обучающие технологии как средство формирования социокультурной компетенции и фактор развития коммуникационных способностей личности» 2010г. (ноябрь), 36ч., сертификат № 21 «Подготовка выпускников 9- х классов к ГИА по иностран- ному языку: технология организации и проведения экза- мена, оценивание устной и письменной речи» 2012 (май), 18 часов №33 «Современные подходы в воспитании и обучении школь- ников в условиях введения ФГОС», 2012 г., 108 ч., свиде- тельство № 3033 «Современные информационные технологии», 72 часа, 2012, удостоверение 184/2-Я «Профессиональная компетенция учителя иностранного языка в условиях введения ФГОС», 2015, 108 часов, удо- стоверение № 6519 24. Дубова Свет- лана Анатоль- евна «Интел «Обучение для будущего», 2006 «Теория и методика преподавания предметов естествен- нонаучного цикла», 144 часа, март- октябрь 2012, свиде- тельство 1866 «Особенности преподавания предметов естественнона- учного цикла в условиях введения ФГОС», 72 часа, 2012, удостоверение № 7112 «Современные подходы в воспитании и обучении школь- ников в условиях введения ФГОС», 2012 г., 108 ч., свиде- тельство № 3035 «Методика оценивания заданий экзаменационных работ ГИА по физике», 18 часов, 2014, сертификат № 04-814/ГЭ «ЕГЭ: методика оценки заданий с развёрнутым ответом (часть С). Физика», 72 часа, 2014 год, сертификат № 632 «НГЭ: методика оценивания заданий с развёрнутым отве- том по физике» (очный модуль), 2015, 18 часов, сертифи- кат 01- 070/ЕГЭ 25. Ерофеева Ни- на Васильевна «Теоретические и практические аспекты подготовки к ЕГЭ и ГИА (биология)», 2010г. (февраль), 18ч., сертификат № 142 «Современный образовательный менеджмент в условиях внедрения ФГОС», 2011г., март- октябрь, 108 ч., свиде- тельство №3271 «Профессиональная компетентность как условие успеш- ной реализации ФГОС», 108 часов, сентябрь 2012 (ВШЭ), свидетельство №2621 «Современные информационные технологии (Компью- терная графика. Секреты презентаций)», 48 часов, сер-
  • 51.
    51. тификат, 2012г. «Задачный подходк проектированию рабочих учебных программ в условиях введения ФГОС основного общего образования», 2014, 72 часа, удостоверение 12032 «Задачный подход к проектированию рабочих учебных программ в условиях введения ФГОС основного общего образования», 2015, 72 часа, удостоверение 6882 «Современные подходы в преподавании естественных дисциплин в условиях введения ФГОС», 2014, 144 часа, удостоверение №15911 26. Ильина Свет- лана Геннадь- евна «Интернет-технологии для учителя-предметника» 2010г. (сентябрь), 72ч., удостоверение № 2704 «Теория и методика преподавания ФК в условиях введе- ния ФГОС», 144 часа, 2012г., свидетельство 2197 27. Капустина Ев- гения Василь- евна 28. Кишева Татья- на Владими- ровна INTEL «Обучение для будущего» 2003г., 40ч., сертификат № 881 «История русской православной церкви», 80 ч., 2011г, свидетельство «Епархиальные педагогические курсы. Основы право- славной культуры», 96 час., 2011г., сертификат «Налоги России», 2011г., 72 часа «Экономическая теория и методика преподавания эконо- мики», 144 часа, 2012 год, удостоверение 7220 «Воспитание предпринимательского духа и деловой ак- тивности (проект ТЕМПУС)», 72 часа, 2012, свидетель- ство № 8201 «Современные информационные технологии», 72 часа, 2012, удостоверение 178/2-Я «Технология проектирования и диссеминации инноваци- онного педагогического опыта», 72 часа, 2013, удостове- рение 3 15048 29. Козловцева Наталия Вик- торовна «Интернет-технологии для учителей-предметников» 2006г., 72ч., удостоверение № 4174 «Технология диссеминации инновационного педагогиче- ского опыта», 2011, 144 часа, свидетельство № 1582 «Современный менеджмент в образовании в условиях введения ФГОС», 2012, 144часа, свидетельство № 606 «Стратегия воспитания в условиях введения ФГОС», 2012, 108 часов, свидетельство № 5269 «Программа «Истоки». Особенности методики», 2012, 24 часа, сертификат «Механизмы реализации индивидуальной программы ре- абилитации ребёнка- инвалида в части получения деть- ми- инвалидами образования в обычных образователь- ных учреждениях» (Московский городской психолого- пе- дагогический университет), 72 ч., 2013, удостоверение № У-12-5730 «Современные информационные технологии (Электрон- ные таблицы MS EXCEL)», 24 часа, сертификат, 2012г. «Задачный подход к проектированию рабочих учебных
  • 52.
    52. программ в условияхвведения ФГОС основного общего образования», 2014, 72 часа, удостоверение 12035 «Современные подходы в преподавании истории и обще- ствознания» (в условиях введения ФГОС ООО), 2014 год, 108 часов, удостоверение №14506 «Научно- сервисное сопровождение ФГОС основного об- щего образования в образовательной организации», 2015 год, 72 часа, удостоверение №7166 «Проектирование и сценирование новых форм учебных занятий, ориентированных на формирование и развитие УУД», 2012, 72 часа, удостоверение № 560 30. Колесникова Марина Вячеславовна «Современные подходы в воспитании и обучении школь- ников в условиях введения ФГОС», 2012 г., 108 ч., свиде- тельство № 3055 «Современные подходы в преподавании русского языка и литературы в условиях введения ФГОС», 2015, 108 часов, удостоверение № 4702 31. Комкова Ирина Николаевна «Моделирование и проектирование на уроках русского языка и литературы», 2011 год, (март-апрель), удостове- рение № 908, 72 часа «Теория и методика преподавания русского языка и лите- ратуры», 2012г., 144 часа, свидетельство № 1022 «Современные информационные технологии», 72 часа, 2012г., удостоверение № 178-Я «Современные подходы в воспитании и обучении школь- ников в условиях введения ФГОС», 2012 г., 108 ч., свиде- тельство № 3058 «Современные информационные технологии (Компью- терная графика. Секреты презентаций)», 48 часов, сер- тификат, 2012г. «Современные информационные технологии (Электрон- ные таблицы MS EXCEL)», 24 часа, сертификат, 2012г. «Совершенствование профессиональных компетенций учителя русского языка и литературы в области методики обучения написания сочинений на ступенях основного общего и среднего (полного) общего образования, 2015, 72 часа, удостоверение № 8702 32. Конева Вален- тина Фёдоров- на «Экономическая теория и методика преподавания эко- номики», февраль-декабрь 2011г., 144 часа, свидететел- ство № 3994 «Проектирование образовательной программы образова- тельного учреждения», февраль 2012г., 72 часа, удосто- верений № 127 «Профессиональная компетентность как условие успеш- ной реализации ФГОС», 108 часов, сентябрь 2012 (ВШЭ), свидетельство №2624 «Современные информационные технологии (Компью- терная графика. Секреты презентаций)», 48 часов, сер- тификат, 2012г. «Современные информационные технологии (Электрон- ные таблицы MS EXCEL)», 24 часа, сертификат, 2012г. «Проектирование системы оценки результатов освоения основных образовательных программ», 72 часа, апрель
  • 53.
    53. 2013 года, удостоверение№ 12024 «Проектирование и экспертиза современного урока в условиях введения ФГОС основного общего образова- ния», 2015, 72 часа, удостоверение № 3403 33. Концевая Ири- на Леонидовна «Интел. Обучение для будущего», июнь 2009г, свиде- тельство «Завуч и учитель как субъекты управления качеством об- разовательного процесса», сентябрь 2010 – май 2011г., удостоверение (дистанционное обучение педагогического университета «Первое сентября»), 72 часа «Технология и психология творчества» (Новосибирский государственный педагогический университет), май 2011, удостоверение №12750, 76часов «Особенности преподавания предметов естественнона- учного цикла в условиях введения ФГОС», 72 часа, 2012, удостоверение № 7137 «Механизмы реализации индивидуальной программы ре- абилитации ребёнка- инвалида в части получения деть- ми- инвалидами образования в обычных образователь- ных учреждениях» (Московский городской психолого- пе- дагогический университет), 72 ч., 2013, удостоверение № У-12-5739 «Современные информационные технологии (Компью- терная графика. Секреты презентаций)», 48 часов, сер- тификат, 2012г. «Современные информационные технологии (Электрон- ные таблицы MS EXCEL)», 24 часа, сертификат, 2012г. «Актуальные проблемы социальной педагогики в совре- менных условиях», 2013г., 108 часов, удостоверение 2947 «Методические особенности технолого-экономического образования и профориентации школьников в условиях введения ФГОС», 2014, 108 часов, удостоверение № 12715 «Современные педагогические технологии со здоро- вьесберегающим потенциалом», 2014г., 36 часов, серти- фикат № 66 34. Концевой Игорь Алек- сандрович «Инновационные процессы в преподавании английского языка», 2011г., 72 ч. (Новосибирский институт повышения квалификации), удостоверение № 2745 «Использование технологии развития критического мыш- ления в обучении английскому языку», 2015 (НГЛУ), 36 часов, удостоверение № 2070 35. Кореева Ирина Федоровна «Диссеминация инновационных моделей школ- победителей ПНПО и инновационного педагогического опыта лучших учителей» 2010г. (январь-сентябрь), 144ч., удостоверение № 1230 «Профессиональная компетентность как условие успеш- ной реализации ФГОС», 108 часов, сентябрь 2012 (ВШЭ), свидетельство №2625 «Современные информационные технологии (Компью- терная графика. Секреты презентаций)», 48 часов, сер- тификат, 2012г. «Современные информационные технологии», 72 часа,
  • 54.
    54. 2012, удостоверение 183/2-Я «Теорияи методика преподавания русского языка и лите- ратуры в условиях введения ФГОС», 108 часов, 2013 год, удостоверение № 5081 36. Кручинкина Тамара Леони- довна «Развивающие возможности урока английского языка» 2008-2010гг., 144ч., удостоверение № 185 НОУ НЦНО «Подготовка выпускников 9- х классов к ГИА по иностран- ному языку: технология организации и проведения экза- мена, оценивание устной и письменной речи» 2012 (май), 18 часов №32 «Профессиональная компетенция учителя иностранного языка в условиях введения ФГОС», 2015, 108 часов, удо- стоверение № 6542 37. Кузубова Еле- на Андреевна «Современные подходы к обучению и воспитанию млад- ших школьников в условиях введения ФГОС», 108 часов, 2012, удостоверение № 5172 «Современные информационные технологии (электрон- ные таблицы MS Excel)», 2012 г., 24 часа, сертификат 38. Куприянова Ольга Никола- евна «Теория и методика преподавания в начальной школе в условиях внедрения ФГОС», 2011г. (февраль), 108 часов, регистрационный номер №192 «Современные информационные технологии», 72 часа, 2012г., удостоверение № 180-Я «Основы религиозных культур и светской этики: содержа- ние и методика преподавания», 2014. 72 часа, удостове- рение № 10332 «Программа социокультурные Истоки», 2011г, (март), 24 ч. «Основы работы с интерактивной доской», 2015Ю 18 ча- сов, сертификат 201 39. Лачугина Ма- рия Сергеевна «Совершенствование профессиональных компетенций учителя русского языка и литературы в области методики обучения написания сочинений на ступенях основного общего и среднего (полного) общего образования, 2015, 72 часа, удостоверение № 8706 «Методика проведения семинаров по подготовке экспер- тов ЕГЭ и ОГЭ», 2015, 36 часов, сертификат 11-ЕГЭ/ 15-с 40. Лебедева Еле- на Владими- ровна «Теория и методика преподавания в начальной школе в условиях введения ФГОС», 2015 год, 72 часа, удостове- рение № 1901 «Особенности учебной деятельности в системе развива- ющего обучения Д. Б. Эльконина и В. В. Давыдова», 2015, 24 часа, справка 41. Ломакина Алё- на Алексан- дровна Современные подходы в преподавании истории и обще- ствознания (в условиях введения ФГОС ООО)», 108 ча- сов, 2012, удостоверение № 6327 «Современные информационные технологии (Компью- терная графика. Секреты презентаций)», 48 часов, сер- тификат, 2012г. «Современные информационные технологии (Электрон- ные таблицы MS EXCEL)», 24 часа, сертификат, 2012г. «Проектирование антропопрактик инновационного обра- зования в условиях введения ФГОС», 72 часа, 2013, св.
  • 55.
    55. № 17015 «Задачный подходк проектированию рабочих учебных программ в условиях введения ФГОС основного общего образования», 2015, 72 часа, удостоверение 6890 «Методические аспекты подготовки к ГИА и ЕГЭ по исто- рии и обществознанию», 2014, 36 часов, сертификат 223 «основы работы с интерактивной доской», 2015, 18 часов, сертификат 204 42. Матвеев Гав- рила Матвее- вич «Преподавание технологии и организация профориента- ционной работы со школьниками (в условиях введения ФГОС), 2015, 108 часов, удостоверение 34343 «Современные информационные технологии», 72 часа, 2012, удостоверение 177/2-Я 43. Мещанинова Галина Ива- новна «УМК по истории и обществознанию в рамках перехода на ФГОСООО», 6 часов, май 2012 «Современные подходы в преподавании истории и обще- ствознания (в условиях введения ФГОС ООО)», 108 ча- сов, 2012, удостоверение № 6328 «Современные информационные технологии», 72 часа, 2012, удостоверение 182/2-Я «Методика оценки заданий с развёрнутым ответом (часть С) ЕГЭ по обществознанию, 18 часов, апрель 2014, сер- тификат № 26 44. Мигаль Люд- мила Алексе- евна «Теория и методика преподавания в начальной школе в условиях внедрения ФГОС», 2014, 72 часа, удостовере- ние №9478 «Современные информационные технологии», 72 часа, 2012г., удостоверение № 182-Я «Основы религиозных культур и светской этики»: содер- жание и методика преподавания., 2013 год, 72 часа, удо- стоверение № 13769/к 45. Михалькова Танзиля Тахи- ровна INTEL «Обучение для будущего» 2004г., 48ч., свидетель- ство № 275 «Использование технологии развития критического мыш- ления в обучении английскому языку», 2015 (НГЛУ), 36 часов, удостоверение № 2067 46. Морева Мари- на Михайловна «Содержание образовательных программ и особенности преподавания математики в условиях внедрения ФГОС», 2012, 72часа, удостоверение №7425 «Современные информационные технологии (Электрон- ные таблицы MS EXCEL)», 24 часа, сертификат, 2012г. «Теория и методика преподавания математики в услови- ях введения ФГОС», 2014 год, 108 часов, удостоверение № 15861 «Организация итогового повторения при подготовке к ЕГЭ по математике», 2015, 36 часов, справка №264 47. Назарова Оль- га Владими- ровна «Интел. Обучение для будущего» свидетельство № 1251, 2007 год. «Особенности преподавания предметов естественнона- учного цикла в условиях введения ФГОС», 72 часа, 2012, удостоверение № 7118 «Проектирование и экспертиза современного урока в условиях введения ФГОС основного общего образова-
  • 56.
    56. ния», 36 часов,2014 год, сертификат №17 «Основы работы с интерактивной доской» 2014, 18 часов, сертификат 382 48. Нестерова Ирина Петров- на «Компьютерная графика» 2009г. (октябрь-декабрь), 72ч., удостоверение № 6146 «История русской православной церкви», 80 час, 2011год, свидетельство. «Профессиональная компетентность как условие успеш- ной реализации ФГОС», 108 часов, сентябрь 2012 (ВШЭ), свидетельство №2630 «Теория и методика преподавания русского языка и лите- ратуры в условиях введения ФГОС», 108 часов, 2013 год, удостоверение № 5104 49. Петряшова Ди- на Васильевна «Теоретические и практические вопросы подготовки к ЕГЭ по математике», 2010г. (март), 24ч., справка № 142 «Содержание образовательных программ и особенности преподавания математики в условиях внедрения ФГОС», 2012, 72часа, удостоверение №7426 «Современные информационные технологии», 72 часа, 2012, удостоверение 176/2-Я «Организация итогового повторения при подготовке к ЕГЭ по математике», 2015, 36 часов, справка 266 50. Пигалицина Елена Викто- ровна «Интернет-технологии для учителей-предметников», 2005г., 72ч., диплом № Н-Нов/3168 «Теория и методика преподавания истории и общество- знания в условиях введения ФГОС», 2013, 144 часа, удо- стоверение 1610 «Методика оценки выполнения заданий с развёрнутым ответом ГИА по обществознанию», 18 часов, апрель, 2014 год, сертификат № 50 51. Плаксина Вера Валентиновна «Теория и методика преподавания информатики» 2010г. (январь-декабрь), 144ч., свидетельство № 3441 «Креативная группа как пространство развития детской одарённости», 2011 (апрель – май), 72 часа, удостовере- ние №1447 «Содержание образовательных программ и особенности преподавания математики в условиях внедрения ФГОС», 2012, 72часа, удостоверение №7427 «Использование ЭОР в процессе обучения в основной школе по информатике», 2011, 108 часов, свидетельство 52-И-012 «Методика оценивания заданий экзаменационных работ ГИА по информатике и ИКТ, 2014, 18 часов, сертификат 07-187/ГЭ «Создание динамического сайта», 2014, 40 часов, удо- стоверение 147 «Основы работы с интерактивной доской», 2014, 18 ча- сов, сертификат 383 52. Погудалова Юлия Валерь- евна «Теория и методика преподавания информатики в усло- виях введения ФГОС», 2013, 144 часа, удостоверение № 1443 53. Полежаева Ва- лентина Алек- «Теория и методика преподавания в начальной школе в условиях внедрения ФГОС», 2011 год, 108 час, свиде-
  • 57.
    57. сандровна тельство №3536 «Методика преподавания информатики в начальной шко- ле» 2010 год (октябрь – декабрь), 108 часов, удостовере- ние № 5252 «Современная образовательная школа как школа соци- альной активной личности», 36 часов, 2011г., сертификат «Современные информационные технологии», 72 часа, 2012, удостоверение 181/2-Я «Основы религиозных культур и светской этики: содержа- ние и методика преподавания», 2014, 72 часа, удостове- рение №10339 54. Полякова Оль- га Вячеславов- на «Современные подходы к обучению и воспитанию млад- ших школьников в условиях введения ФГОС», 108 часов, 2012, удостоверение № 5176 «Технология экспонирования и диссеминации инноваци- онного педагогического опыта», октябрь- ноябрь 2011, 72 часа, свидетельство №3628 «Проектирование и сценирование новых форм учебных занятий, ориентированных на формирование и развитие УУД», февраль 2012г., 72 часа, удостоверение № 565 «Курс ОРКСЭ: внедрение, содержание и методика препо- давания», март – апрель 2012года, 144 часа, свидетель- ство № 426 «Современные информационные технологии», 72 часа, 2012, удостоверение 175/2-Я 55. Пономаренко Ирина Павлов- на «Проектирование образовательной программы образова- тельного учреждения», февраль 2012г., 72 часа, удосто- верение № 135 «Содержание образовательных программ и особенности преподавания математики в условиях внедрения ФГОС», 2012, 72часа, удостоверение №7428 «Теория и методика преподавания математики в услови- ях введения ФГОС», 2014 год, 108 часов, удостоверение № 15868 «Применение современных информационных технологий в математике», 2011, 108 часов, сертификат №2121 «Организация итогового повторения при подготовке к ЕГЭ по математике», 2015, 36 часов, справка 265 56. Пыхова Ольга Юрьевна «Теория и методика преподавания иностранного языка» 2012г., 144ч., свидетельство №249 «Современные информационные технологии (электрон- ные таблицы MS Excel)», 2012 г., 24 часа, сертификат «Методика подготовки, проведения и оценивания ГИА и ЕГЭ по английскому языку», 2013, 18 часов, сертификат «Использование технологии развития критического мыш- ления в обучении английскому языку», 2015 (НГЛУ), 36 часов, удостоверение № 2068 57. Рыжова Ната- лья Павловна «Современные подходы в воспитании и обучении школь- ников в условиях введения ФГОС», 2012 г., 108 ч., свиде- тельство № 3089 «Современные информационные технологии (Электрон- ные таблицы MS EXCEL)», 24 часа, сертификат, 2012г. «Теория и методика преподавания ИЗО, музыки и МХК в
  • 58.
    58. условиях введения ФГОС»108 часов, 2014 год, удостове- рение № 5622 «Теория и методика преподавания ОБЖ в условиях реа- лизации ФГОС», 2014г., 144 часа, удостоверение №224 58. Савченкова Ольга Леони- довна «Современные подходы к обучению и воспитанию млад- ших школьников в условиях введения ФГОС», 108 часов, 2012, удостоверение № 5178 «Потенциал педагогической системы развивающего обу- чения развивающей системы Л. В. Занкова для реализа- ции требований ФГОС», 2013, 72 часа, удостоверение 11901 «Основы религиозных культур и светской этики»: содер- жание и методика преподавания., 2013 год, 72 часа, удо- стоверение № 13766/к «Основы учебной деятельности в системе развивающего обучения Д. Б. Эльконина и В. В. Давыдова», 2015, 24 ча- са, справка 59. Соколов Вик- тор Николае- вич «Проектирование системы научно-сервисного сопровож- дения инновационной деятельности школы», 2010г. (май – июнь), 72ч., удостоверение № 1358 «Проектирование образовательной программы образова- тельного учреждения», февраль 2012г., 72 часа, удосто- верений № 139 «Современный менеджмент в образовании в условиях введения ФГОС», 108 часов, 2012г., свидетельство 2183. «Профессиональная компетентность учителя истории и обществознания (в условиях введения ФГОС)», 2014 год, 108 часов, удостоверение № 654 60. Соколова Оль- га Николаевна «Программа «Истоки». Особенности методики», 2012, 24 часа, сертификат «Теория и методика преподавания ОБЖ в условиях реа- лизации ФГОС», 2014г., 144 часа, удостоверение №229 «Преподавание технологии и организация профориента- ционной работы со школьниками (в условиях введения ФГОС), 2015, 108 часов, удостоверение 3452 61. Солдатенкова Марина Викто- ровна «Использование информационно-коммуникационных тех- нологий и электронных образовательных ресурсов в об- разовательном процессе», 2012 год, 72 часа, удостовере- ние №1810 «Введение в информационные и образовательные техно- логии 21 века» (Программа «Интел обучение для будуще- го», 2011 год, 24 часа, свидетельство №ИТС 2/5-193 62. Тараканова Татьяна Ана- тольевна «Профессиональная компетентность как условие успеш- ной реализации ФГОС», 108 часов, сентябрь 2012 (ВШЭ), свидетельство №2633 «Проектирование образовательной программы образова- тельного учреждения», 2011г. (февраль), 72 ч., удостове- рение №319 «Проектно-ориентированное содержание инновационного образования», 72 часа, апрель 2013 года, удостоверение № 12055 «Особенности развивающего обучения Л.В.Занкова в условиях модернизации начального образования» (ФГОС
  • 59.
    59. НОО), апрель 2012,72 часа, удостоверение 1752 «Интернет-технологии для администратора ОУ», 2009г. (декабрь), 36ч., сертификат № 545 «Современные информационные технологии (Компью- терная графика. Секреты презентаций)», 48 часов, сер- тификат, 2012г. «Программа «Истоки». Особенности методики», 2012, 24 часа, сертификат «Основы учебной деятельности в системе развивающего обучения Д. Б. Эльконина и В. В. Давыдова», 2015, 24 ча- са, справка 63. Таскина Елена Владимировна «Интел. Обучение для будущего», 2010 год (НГПУ) «Актуальные проблемы социальной педагогики», ноябрь 2011г, 108 часов, удостоверение № 3735 «Профессиональная компетентность как условие успеш- ной реализации ФГОС», 108 часов, сентябрь, 2012 (ВШЭ), свидетельство №2634 «Экспертная деятельность в образовании», 72 часа, 2013г., удостоверение № 9590 «Теория и методика преподавания русского языка и лите- ратуры в условиях введения ФГОС», 144 часа, 2013, удо- стоверение №12686 «Проектирование и экспертиза современного урока в условиях введения ФГОС основного общего образова- ния», 36 часов, 2014 год, сертификат №23 64. Твердохлеб Татьяна Ва- лентиновна «Подготовка и переподготовка профильных специалистов на базе центров образования и разработок в сфере ин- формационных технологий», ноябрь 2011г., 108 часов, сертификат ННГУ им . Н.И.Лобачевского «Теоретические и практические аспекты подготовки к ГИА и ЕГЭ по предметам естественнонаучного цикла», фев- раль 2012 г, 36 часов, сертификат № 36 «Особенности преподавания предметов естественнона- учного цикла в условиях введения ФГОС», 72 часа, 2012, удостоверение № 7122 «Современные информационные технологии», 72 часа, 2012г., удостоверение № 183-Я «Теория и методика преподавания предметов естествен- нонаучного цикла (в условиях введения ФГОС)», 2014, 144 часа, удостоверение № 12692 65. Телига Елена Александровна «Современные подходы к обучению и воспитанию млад- ших школьников в условиях введения ФГОС», 108 часов, 2012, удостоверение № 5179 «Дистанционные образовательные технологии в работе учителя специальной школы», 2010г. (апрель – ноябрь), 144ч., свидетельство № 3197 «Современные информационные технологии», 2012, 72 часа, удостоверение 184-Я «Организация и методика дистанционного обучения де- тей-инвалидов», 2010г. (декабрь), 72ч., удостоверение № 5767 «Курс «Основы религиозных культур и светской этики»: содержание и методика преподавания», 2012, 72 часа,
  • 60.
    60. удостоверение № 3517/к «Основыучебной деятельности в системе развивающего обучения Д.Б.Эльконина и В.В.Давыдова», 2015, 24 часа, справка 66. Тихонова Ека- терина Серге- евна «Содержание образовательных программ и особенности преподавания математики в условиях внедрения ФГОС», 2012, 72часа, удостоверение №7432 «Теория и методика преподавания информатики в усло- виях введения ФГОС», 2013, 144 часа, удостоверение № 1451 67. Тушканова Ирина Влади- мировна «Современные информационные технологии (электрон- ные таблицы MS Excel)», 2012 г., 24 часа, сертификат «Развитие общеучебных навыков учащихся на уроках ан- глийского языка» (НГЛУ), 2014год, 36 часов, № 1589 «Теория и методика преподавания иностранного языка (в условиях введения ФГОС)», 2014 год, 108 часов, удосто- верение 12323 «Методика оценивания заданий с развёрнутым ответом ОГЭ по иностранному языку», 2015, 18 часов, сертификат 374 ин/15 68. Уголькова Анна Алексеевна «Современные подходы к формированию и оценке про- фессиональных компетенций учителя технологии», но- ябрь- декабрь 2011, 72 часа, удостоверение № 4872 «Современные технологии организации учебной дея- тельности на основе метода проектов», май 2012, 36 ча- сов, сертификат № 32 «Современные подходы в воспитании и обучении школь- ников в условиях введения ФГОС», 2012 г., 108 ч., свиде- тельство № 3103 «Современные информационные технологии (Компью- терная графика. Секреты презентаций)», 48 часов, сер- тификат, 2012г. 69. Фуфаева Жан- на Юльяновна «Проектирование основной образовательной программы образовательной организации как вектор развития соци- альной субъектности подростка», 2015, 72 часа, удосто- верение №6895 70. Чернышёв Александр Ми- хайлович «Теория и методика преподавания истории и общество- знания: современные подходы», 2008г. (февраль – но- ябрь), 108ч., удостоверение № 3473 71. Чикунова Ири- на Михайловна «Современные подходы в воспитании и обучении школь- ников в условиях введения ФГОС», 2012 г., 108 ч., свиде- тельство № 3113 «Теория и методика преподавания в начальной школе в условиях введения ФГОС», 72 часа, 2014 год, удостове- рение № 9490 «Программа «Социокультурные Истоки», 2011 (март), 24 ч. «Современные информационные технологии», 72 часа, 2012г., удостоверение № 184-Я «Основы учебной деятельности в системе развивающего обучения Д. Б. Эльконина и В. В. Давыдова», 2015, 24 ча- са, справка 72. Шарова Елена «Теория и методика преподавания ИЗО, музыки, МХК»,
  • 61.
    61. Вениаминовна 2011, 144часа, свидетельство . № 2075. «Современные информационные технологии (Компью- терная графика. Секреты презентаций)», 48 часов, сер- тификат, 2012г. 73. Шмыков Сер- гей Николаевич «Теория и методика преподавания физической культуры» 2014г., 108ч., удостоверение №1858 74. Шутова Ольга Викторовна «Теория и методика преподавания ФК в условиях введе- ния ФГОС», 144 часа, 2012г., свидетельство 2223 «Современные информационные технологии (электрон- ные таблицы MS Excel)», 2012 г., 24 часа, сертификат 75. Щелчкова Та- тьяна Матве- евна «Инновационный проект (содержание и методика)», 108 часов, 2010 год, свидетельство 654 «Технология диссеминации инновационного педагогиче- ского опыта», 144 часа (январь – сентябрь 2011), свиде- тельство №1594. «Профессиональная компетентность как условие успеш- ной реализации ФГОС», 108 часов, сентябрь 2012 (ВШЭ), свидетельство №2638 «Современные информационные технологии (Компью- терная графика. Секреты презентаций)», 48 часов, сер- тификат, 2012г. «Теория и методика преподавания русского языка и лите- ратуры в условиях введения ФГОС», 108 часов, 2013 год, удостоверение № 5126 «Методика оценивания заданий экзаменационных работ ГИА по русскому языку», 2014, 18 часов, сертификат 02- 1425/ГЭ 76. Юрьева Жанна Владимировна «Теоретические и практические аспекты подготовки к ГИА и ЕГЭ по предметам естественнонаучного цикла», фев- раль 2012 г, 36 часов, сертификат № 21 «Технология диссеминации инновационного педагогиче- ского опыта», 144 часа (январь – сентябрь 2011), свиде- тельство №1594, удостоверение № 7146 «Современные информационные технологии (Компью- терная графика. Секреты презентаций)», 48 часов, сер- тификат, 2012г. «Особенности преподавания предметов естественнона- учного цикла в условиях введения ФГОС», 72 часа, 2012, удостоверение № 7146 77. Ямщикова Елена Евгень- евна «Современные подходы к обучению и воспитанию млад- ших школьников в условиях введения ФГОС», 2012, 108 часов, удостоверение № 7197 «Основы теологического образования» 2010г. (июнь), 72ч., удостоверение № 0442 «История русской православной церкви», 2011г., 80 час., свидетельство «Курс «Основы религиозных культур и светской этики»: содержание и методика преподавания», 2012, 72 часа, удостоверение № 2688/к «Потенциал педагогической системы развивающего обу- чения развивающей системы Л. В. Занкова для реализа- ции требований ФГОС», 2013, 72 часа, удостоверение 11907
  • 62.
    62. «Современные информационные технологии(электрон- ные таблицы MS Excel)», 2012 г., 24 часа, сертификат «Основы учебной деятельности в системе развивающего обучения Д.Б.Эльконина и В.В.Давыдова», 2015, 24 часа, справка 9.5.3. Анализ состояния курсовой подготовки педагогических и руководящих работников школы Все педагоги школы имеют курсовую подготовку. В прошедшем учебном году работ- никами школы получено 27 удостоверений о прохождении курсовой подготовки на ба- зе ГБОУ ДПО НИРО и 4 удостоверения на базе НГЛУ. Около 90% педагогов в насто- ящее время владеют ИКТ-технологиями. 9.5.4. Участие педагогов в конкурсах Уровень конкурса Название конкурса Результаты ФИО учителя Районные Городские Областные Областной конкурс «Учитель года-2015» Диплом 2 степени Нестерова И. П. Региональный конкурс учителей географии 1 место Гришакова С. В. Конкурс методических разработок «Великой Победе посвящается» Участие Ломакина А. А. Всероссийские Всероссийский конкурс «Все о здоровье» 1 место Плаксина В. В. Всероссийский ди- станционный конкурс работников образова- ния «Открытый урок» Центра педагогическо- го мастерства «Новые идеи» Диплом 2 степени Ломакина А. А. Всероссийский педаго- гический конкурс «Школьный кабинет» в номинации «Кабинет для преподавания естественных наук» 2 место Плаксина В. В.
  • 63.
    63. Всероссийский педаго- гический конкурс«Пе- дагогический проект» номинация «Кратко- срочный педагогиче- ский проект» 3 место Плаксина В. В. Всероссийский конкурс «Лучшая презента- ция» 3 место Участие Бусель Е. Н. Плаксина В. В.
  • 64.
    64. 10. Структура управленияобразовательным учре- ждением Управление образовательной организацией
  • 65.
    65. 11. Результаты образовательнойдеятельности 11.1. Итоги успеваемости в 2014 – 2015 учебном годуВсегоучащихся наконецучебногогода Успевающие Неуспевающие Успевающиена4и5 (сотличниками) Успевающиетолькона5 (изграфы9) Уровеньуспеваемости (%) Качествообучения(%) Окончилис похвальнымлистом Отчисленыбезполуче- нияобщегообразования Формы получения образования индивидуальное обучениенадому семейное образование самообразование 2 уровень 523 523 0 305 56 100 % 79% 34 0 6 0 0 3 уровень 604 604 0 272 37 100 % 45% 14 0 18 0 0 4 уровень 127 127 0 54 7 100 % 42% 2 0 3 0 0 ВСЕГО по ОУ 1254 1254 0 631 100 100 % 56% 50 0 27 0 0 11.2. Анализ результатов государственной (итоговой) аттестации учащихся 9, 11 классов за 2014 – 2015 учебный год В 2014 – 2015 учебном году в 9-ых классах обучалось 102 человека, к итоговой атте- стации было допущено 102 человека. Один ученик 9-го класса прошёл аттестацию по русскому языку в форме ГВЭ. В 11-ых классах обучалось 46 человек, к итоговой атте- стации были допущены все учащиеся. 11.2. 1. Итоговая аттестация учащихся 9-ых классов Учащиеся 9-х классов сдавали 2 обязательных экзамена. 102 человека сдавали экза- мен по математике в форме ОГЭ, 101 человек сдавали экзамен по русскому языку в форме ОГЭ и 1 человек – в форме ГВЭ. Из 102 учащихся математику сдали: на «5» – 23 учащихся, на «4»-67, на «3» –12, на «2» – нет, процент успеваемости – 100%,% качества на экзамене – 88,2%. Подтвердили оценку – 41 учащийся, выше годовой – 54, ниже годовой – 7. По сравне- нию с 2013 – 2014 учебным годом произошло снижение качества (в 2013 – 2014 учеб- ном году было 61%). Данные показатели объясняются низким интеллектуальным уровнем развития учащихся 9 классов. В школе же была проведена большая подго-
  • 66.
    66. товка к государственнойаттестации со стороны педагогического коллектива и в ре- зультате успеваемость учащихся составила 100%. Из 102 учащихся русский язык в форме ОГЭ сдали 101человек: на «5» – 10 учащихся, на «4» – 40, на «3» – 51,% успеваемости – 100%,% каче- ства – 49,5% на экзамене. Подтвердили годовую оценку – 63 учащихся, выше годовой – 31, ниже годовой – 7. По сравнению с 2013 – 2014 учебным годом произошло снижение качества (в 2012 – 2013 учебном году было 61%). Один человек сдавал экзамен по русскому языку в форме ГВЭ, подтвердив годовую оценку, получил оценку «3» на экзамене. В ходе государственной (итоговой) аттестации учащихся 9 классов два человека сда- вали английский язык в форме ОГЭ. Оба учащихся сдали экзамен на «4», ниже годо- вой отметки. Выбор экзамена объясняется тем, что эти ребята хотят учиться в 10 классе с углублённым изучением английского языка. Экзамены проводились в соответствии с «Положением о государственной итоговой аттестации учащихся». Экзамены прошли организованно. 1. В целом учащиеся показали хорошие знание в области выбранных дисциплин, эк- заменационные отметки в большинстве соответствуют годовым. 2. Необходимо отметить качественную подготовку к экзаменам по предметам: рус- ский язык – учителя Кореева И.Ф., Баклушина Л.Б., Таскина Е.В., Комкова И.Н.; алгебра, геометрия – учителя Пономаренко И.П., Морева М.М., Авдеева И.В.; ан- глийский язык – учителя Пыхова О.Ю., Тушканова И.В. 11.2. 2 Итоговая аттестация учащихся 11-х классов В 2014 – 2015 учебном году государственная итоговая аттестация учащихся 11-х классов проводилась в форме единого государственного экзамена. Все 100% выпуск- ников преодолели минимальный порог, сдавая ЕГЭ по обязательным предметам. Две выпускницы преодолели минимальный порог по обязательным предметам со второго раза. Положительный результат и высокие баллы на экзамене объясняются серьез- ной подготовкой учащихся и большим объемом работы учителей с выпускниками.
  • 67.
    67. Результат сдачи предметовпо выбору в форме ЕГЭ Экзамен по выбору (учебный предмет) 2013 – 2014 учебный год 2014 – 2015 учебный год Изменение среднего балла в 2015 году по сравне- нию с 2014 (⇧ – повыше- ние, ⇩ – пони- жение) Количествовыпускни- ков,выбравшихдан- ныйпредмет %отобщегоколиче- ствавыпускников11-х классов Среднийбаллпо школе Максимальныйбалл попредмету Количествовыпускни- ков,выбравшихдан- ныйпредмет %отобщегоколиче- ствавыпускников11-х классов Среднийбаллпо школе Максимальныйбалл попредмету Русский язык 76 100% 68,2 92 б. – 1 46 100% 74,3 98 б. – 1 ⇧ Литература 3 4% 74,0 100 б. – 1 6 13% 67,2 87 б. – 1 ⇩ Математика 76 100% 50,89 86 б. – 3 38 83% 43,24 74 б. – 1 ⇩ Химия 6 8% 54,7 73 б. – 1 3 6,5% 49,6 70 б. – 1 ⇩ Физика 16 21% 52,8 79 б. – 1 8 17% 55,25 85 б. – 1 ⇧ История Рос- сии 17 22% 45,7 72 б. – 1 9 20% 61,0 91 б. – 1 ⇧ Обществозна- ние 58 76% 60,69 91 б. – 2 30 65% 61,3 80 б. – 1 ⇧ Иностранный язык (англ.) 9 12% 54,55 90 б. – 1 13 28% 64,8 82 б. – 1 ⇧ Биология 12 16% 58,8 72 б. – 1 9 20% 48, 22 67 б. – 1 ⇩ Информатика и ИКТ 2 3% 64,5 71 б. – 1 1 2% 50, 0 50 б. -1 ⇩ География 1 2% 66, 0 66 б. – 1 2 4% 62, 5 63 б. – 1 ⇩ Средний балл по школе 59,2 57,9 Экзаменационная сессия прошла организованно. Претенденты на медаль «За особые успехи в учении» Шилов Андрей (11 «А» класс), Князькова Анастасия (11 «Б» класс) успешно прошли государственную (итоговую) ат- тестацию в форме ЕГЭ и получили высокие баллы по русскому языку и по математи- ке. По предметам по выбору не преодолели минимальный порог 2 учащихся школы: по биологии – 1, по истории – 1, по математике (профильный уровень) – 5 учащихся, 3 из них сдавали базовый уровень математики и имели право на получение аттестата, 2 выпускницы сдали математику со второго раза. В целом учащиеся показали глубокие знания по предметам учебного плана III ступе- ни. В большинстве своем подтвердили свои текущие оценки. Сравнивая результаты ЕГЭ (средний балл по предмету) в текущем году с 2013 – 2014 годом можно сделать следующий вывод: выше, чем в прошлом году результаты ЕГЭ по русскому языку, физике, истории России, обществознанию, английскому языку. Ре- зультаты выше по предметам гуманитарного цикла, что подтверждает профили клас- сов.
  • 68.
    68. В ходе экзаменационнойсессии следует отметить хорошую подготовку выпускников учителями Баклушиной Л.Б., Нестеровой И.П., Пономаренко И. П., Петряшовой Д.В., Вахромеевой Т.А., Пигалициной Е.В., Белкиной М.С., Юрьевой Ж.В., Дубовой С.А., Кручинкиной Т.Л., Демкиной Т.А., Плаксиной В.В., Гришаковой С.В. С целью повышения результата на государственной (итоговой) аттестации учащихся 9, 11 классов необходимо продумать систему планирования прохождения материала в течение года, продумать систему мониторинга промежуточных результатов, а также организацию индивидуально-групповых занятий. 11.3. Результативность выступления на предметных олимпиадах 11.3.1. Информация о результатах проведения школьных олимпиад Олимпиады в 2014 – 2015 учебном году прошли с соблюдением всех требований, предъявляемых к проведению школьного этапа Всероссийской олимпиады школьни- ков. В школьном этапе было 745 участников. Среди них призёров и победителей – 156. Общая чис- ленность участников олимпиады (по протоко- лам, т. е. если ученик участвовал в несколь- ких олимпи- адах, счита- ем несколь- ко раз) Численность учащихся, принявших участие в олимпиаде (если ученик принимал участие в нескольких олимпиадах, считаем 1 раз) Количество призовых мест, заня- тых уча- щимися (если уче- ник занял несколько призовых мест, счи- таем по количеству мест) Численность учащихся, ставших по- бедителями (если ученик стал победи- телем в не- скольких олимпиадах, считаем 1 раз) Численность учащихся, ставших призерами (если ученик стал призе- ром в не- скольких олимпиадах, считаем 1 раз) Численность учащихся, ставших побе- дителями, призерами (если ученик в одной олим- пиаде стал победителем, а в других призером, считаем 1 раз) 745 342 156 56 46 87 Предмет Количество участников Количество победителей Количество призёров Биология 59 7 6 История 40 6 4 Астрономия 1 1 0 Математика 61 6 3 Русский язык 67 6 6 География 34 4 2 Экономика 53 5 7 Физика 31 1 0 Технология (мальчики) 19 3 1 Технология (девочки) 30 4 3 Литература 51 7 4 Английский язык 115 7 16 Химия 18 4 1
  • 69.
    69. Право 21 32 ОБЖ 14 5 0 Информатика и ИКТ 2 1 0 Физическая культура (д) 28 7 1 Физическая культура (м) 36 5 3 Экология 0 0 0 Обществознание 65 6 9 Из таблицы видно, что наиболее массовыми были олимпиады по русскому языку, ли- тературе, английскому языку, обществознанию, биологии, математике. Наименьшей популярностью пользовались олимпиады по информатике, астрономии и экологии (предметы астрономия и экология не изучаются в школе). 11.3.2. Итоги выступления на районных олимпиадах в 2014 – 2015 учебном году Общая чис- ленность участников олимпиады (по протоко- лам, т. е. если ученик участвовал в несколь- ких олимпи- адах, счита- ем несколь- ко раз) Численность учащихся, принявших участие в олимпиаде (если ученик принимал участие в нескольких олимпиадах, считаем 1 раз) Количество призовых мест, заня- тых уча- щимися (если уче- ник занял несколько призовых мест, счи- таем по количеству мест) Численность учащихся, ставших по- бедителями (если ученик стал победи- телем в не- скольких олимпиадах, считаем 1 раз) Численность учащихся, ставших призерами (если ученик стал призе- ром в не- скольких олимпиадах, считаем 1 раз) Численность учащихся, ставших побе- дителями, призерами (если ученик в одной олим- пиаде стал победителем, а в других призером, считаем 1 раз) 176 118 21 5 16 21 11.3.3. Отчет о проведении муниципального этапа всероссийской олимпиады школьников № п/п Предмет Количество участников Количество победите- лей/призеров 1 Астрономия 1 0 2 Английский язык 30 6 3 Биология 20 3 4 География 8 2 5 История 3 0 6 Информатика 2 0 7 Литература 11 2 8 Математика 4 0 9 Немецкий язык 0 0 10 Обществознание 23 2 11 ОБЖ 4 0 12 Право 10 0 13 Русский язык 9 1 14 Технология (мальчики) 1 0 15 Технология (девочки) 11 2 16 Физика 7 0 17 Физическая культура 16 2
  • 70.
    70. 18 Французский язык0 0 19 Химия 5 1 20 Экология 0 0 21 Экономика 11 0 Итого: Количество участников муниципального этапа 176 человек Количество победителей/призеров муниципального этапа 21 человек 11.3.4. Итоги муниципального этапа Всероссийской олимпиады школьников Победители № Фамилия, имя Класс Предмет Учитель 1. Костров Сергей Александрович 9 «А» Английский язык Кручинкина Тамара Леонидовна 2. Овчинникова Ната- лья Алексеевна 10 «Б» Литература Баклушина Людмила Борисовна 3. Воробьёва Марина Евгеньевна 10 «А» Обществознание Мещанинова Галина Ивановна 4. Трофимов Ефим Александрович 8 «Д» Физическая культура Ильина Светлана Геннадьевна 5. Цаплина Алина Ро- мановна 8 «А» Технология Уголькова Анна Алексеевна Призёры № Фамилия, имя Класс Предмет Учитель 1. Леушкин Дмитрий Александрович 8 «А» Английский язык Дёмкина Татьяна Алек- сандровна 2. Куликова Алина Сер- геевна 9 «А» Английский язык Кручинкина Тамара Леонидовна 3. Воробьёва Марина Евгеньевна 10 «А» Английский язык Кручинкина Тамара Леонидовна 4. Баташев Александр Юрьевич 10 «А» Английский язык Кручинкина Тамара Леонидовна 5. Лещева Влада Нико- лаевна 11 «А» Английский язык Кручинкина Тамара Леонидовна 6. Овчинникова Наталья Алексеевна 10 «Б» Русский язык Баклушина Людмила Борисовна 7. Садикова Ольга Александровна 11 «Б» Литература Баклушина Людмила Борисовна 8. Лихолат Анна Нико- лаевна 10 «Б» Обществознание Мещанинова Галина Ивановна 9. Самойлов Кирилл Сергеевич 9 «Б» Физическая культу- ра Ильина Светлана Ген- надьевна 10. Потапова Юлия Алек- 8 «Б» Технология Уголькова Анна Алексе-
  • 71.
    71. сандровна евна 11. Соколюк Степан Алексеевич 11«А» География Гришакова Светлана Владимировна 12. Гурьев Евгений Ро- манович 10 «А» География Гришакова Светлана Владимировна 13. Морозова Анастасия Павловна 8 «Б» Биология Юрьева Жанна Влади- мировна 14. Изотов Даниил Алек- сандрович 8 «Д» Биология Юрьева Жанна Влади- мировна 15. Дмитриев Максим Олегович 8 «Д» Биология Юрьева Жанна Влади- мировна 16. Разумков Игорь Алек- сеевич 8 «Б» Химия Белкина Марина Стани- славовна Итоги районных олимпиад в начальной школе № Фамилия, имя Класс Предмет Учитель 1 Салалеева Дарья 4 «А» Окружающий мир Куприянова Ольга Ни- колаевна 2 Саблина Наталья 4 «А» Окружающий мир Куприянова Ольга Ни- колаевна 3 Шубняков Иван 4 «Б» Окружающий мир Гольцова Лидия Иго- ревна 4 Наумова Екатерина 3 «А» Окружающий мир Тараканова Татьяна Анатольевна 5 Наумова Екатерина 3 «А» Литературное чте- ние Тараканова Татьяна Анатольевна 6 Харитонова Елизаве- та 3 «Б» Литературное чте- ние Чикунова Ирина Михай- ловна 7 Гордеев Михаил 4 «Б» Литературное чте- ние Гольцова Лидия Иго- ревна 11.3.5. Сравнение итогов районных олимпиад за последние три года Победители Предмет 2012 – 2013 учеб- ный год 2013 – 2014 учеб- ный год 2014 – 2015 учеб- ный год Русский язык и литература 1 (Баклушина Л.Б.) 1 (Баклушина Л.Б.) 1 (Баклушина Л.Б.) Математика 0 1 (Авдеева И.В.) 0 История, обще- ствознание, пра- во 3 (2 – Мещанинова Г.И. 1 – Вахромеева Т.А.) 2 (Мещанинова Г.И.) 1 (Мещанинова Г.И.) Физика 0 1 (Твердохлеб Т.В.) 0 Экономика 2 (1 – Конева В.Ф. 1 – Кишева Т.В.) 0 0 Английский язык 1 (Кручинкина Т.Л.) 0 1 (Кручинкина Т.Л.)
  • 72.
    72. Химия 0 00 Биология 1 (Ерофеева Н.В.) 0 0 География 0 0 0 Физическая куль- тура 0 0 1 (Ильина С.Г.) ОПК 1 (Бусель Е.Н.) 1 (Бусель Е.Н.) 0 Технология 1 (Уголькова А.А.) 0 1 (Уголькова А.А.) Начальная школа 1 (Телига Е.А.) 1 (Травина Н.К.) 0 Информатика 0 1 (Плаксина В.В.) 0 Призёры Предмет 2012 – 2013 учебный год 2013 – 2014 учебный год 2014 – 2015 учебный год Русский язык и литература 4 (2 – Баклушина Л.Б.; 1 – Нестерова И.П., 1 – Щелчкова Т. М.) 2 (Нестерова И.П., Бусель Е.Н.) 2 (Баклушина Л.Б.) МХК 2 (1 – Баклушина Л.Б. 1 – Соколова О. Н.) 0 0 Математика 5 (3 – Беляева Е. Н. 1 – Морева М. М.) 0 0 История Обществознание 6 (5 – Мещанинова Г.И. 1 – Козловцева Н.В.) 3 (2 – Мещанинова Г.И., 1 – Вахромеева Т.А.) 1 (Мещанинова Г.И.) Физика 0 1 (Дубова С.А.) 0 Экономика 1 (Конева В.Ф.) 0 0 Английский язык 8 (3 – Григорьянц Л.Г. 4 – Кручинкина Т.Л. 1 – Другова Г. А.) 2 (Кручинкина Т.Л.) 5 (4 – Кручинкина Т.Л., 1 – Дёмкина Т.А.) Компьютерная графика 1 (Саяпина Е.Н.) 5 (3 – Погудалова Ю.В., 2 – Плаксина В.В.) 0 Химия 1 (Белкина М.С.) 0 1 (Белкина М.С.) Биология 0 1 (Юрьева Ж.В.) 3 (Юрьева Ж.В.) География 0 1 (Гришакова С.В.) 2 (Гришакова С.В.) Физическая куль- тура 3 (3 – Шмыков С.Н. 1 – Ильина С.Г.) 3 (2 – Шмыков С.Н. 1 – Ильина С.Г.) 1 (Ильина С.Г.) Основы право- славной культуры 0 0 0 Технология 1 1 1
  • 73.
    73. (Уголькова А.А) (УгольковаА.А) (Уголькова А.А) Религии России 0 0 0 Информатика 0 7 (3 – Плаксина В.В., 2 – Погудалова Ю.В., 2 – Тихонова Е.С.) 0 Начальная школа 3 (2 – Телига Е.А., 1 – Атдуева Л.З.) 6 (1 – Савченкова О.Л., 1 – Травина Н.К., 2 – Зарипова И.Р., 1 – Кузубова Е.А., 1 – Солдатенкова Е.А.) 7 (2 – Куприянова О.Н., 2 – Гольцова Л.И., 2 – Тараканова Т.А., 1 – Чикунова И.М.) Из данных таблиц видно, что в 2014 – 2015 учебном году стабильно высокие резуль- таты показывают учителя русского языка и литературы, истории, английского языка, географии, биологии. Хорошие результаты у учителей начальных классов. Нет призо- вых мест по экономике, физике, МХК, математике, информатике. Анализ данных таб- лицы позволяет сделать вывод о стабильности качества выступления учащихся на районных олимпиадах. Учителям-предметникам следует продолжать планировать работу по выявлению одарённых детей и их подготовке к олимпиадам. 11.3.6. Итоги регионального этапа Всероссийской олимпиады школьников Призёры № Фамилия, имя Класс Предмет Учитель 1. Овчинникова Наталья Алексе- евна 10 «Б» Русский язык Баклушина Людмила Бори- совна
  • 74.
    74. 11.4. Результаты участияобучающихся в конкурсах и смотрах разно- го уровня 2014 – 2015 учебный год Уровень конкур- са Коли- че- ство кон- кур- сан- тов Название конкурса ФИО учени- ка Результат 1 ме- сто 2 место 3 место Другое Районный 1. Фестиваль песен на иностранном языке «Лучшие зарубежные песни» Филин Илья Евтушок Ольга Участие Участие 2. Конкурс «Мы – сормо- вичи» Муравьева Настя, Костров Сергей, Котло- ва Даша, Тере- хина Альбина, Федин Влади- слав, Новиков Дмитрий, Ба- ташев Саша Участие 3. Исследовательский конкурс «Моя семья в истории страны» Баранов Сер- гей 1 ме- сто 4. Конкурс «Юный экс- курсовод» Смирнова Наталья 3 место 5. Районный конкурс по- исковых групп «Мы – первые!» Ломакина А. А. Команда 7А кл. 1 ме- сто 6. «Мы- наследники по- беды» Михалькова Т. Т. Команда 5Д 2 место 7. «Герои гражданского общества» Баклушина Л. Б. Команда 10Б класса 2 место 8. Районный конкурс «Ты – нижегородец» Вахрамеева Т. А., Пигалицина Е. В. 3 место 9 Районный конкурс «Память сердца» Баклушина Л.Б. Нестерова И.П. 1 ме- сто 1 ме- сто 2 место Три третьих места Участие Участие Участие 10. Районный фестиваль «Звездный дождь» Карпухова Д. Карева К., Про- сянкина А. Команда 7В Призер Призы Призер Призер 11. Экологическая акция «ПЕРЕрождение отхо- дов» Лукина Анаста- сия Кострова Улья- на Черницкая Ви- олетта Низова Алек- сандра Евсеева Лидия Участие Участие Участие участие Участие 12. Районный конкурс «Стартинейджер» «Золотой клю- чик» 3 место
  • 75.
    75. 13. Районный конкурс «Волшебныйкаблу- чок» «Золотой клю- чик» 2 место 3 место 14. Районный конкурс «Серебряный коло- кольчик» Младший хор 2 место 15. Конкурс рисунка «Жи- вотные Красной книги» Запевалова Полина Шварова По- лина Егоренкова Ольга 1 ме- сто 1 место 2 место 16. Районный конкурс ри- сунка «Салют, Побе- да!» Запевалова Полина Шкарлат Алина Чернавина Алёна Карева Ксения Шварова По- лина Чернуцкая Ви- олетта Семенова Таи- сия Рушинский Да- ниил 1 ме- сто 1мест о 2 место 2 место 3 место Участие Участие Участие 17. «Сормовские юноше- ские игры» МБОУ СОШ №183 имени Р. Алексеева 1 ме- сто 18. Районный этап «Ми- нинская школьная эс- тафета» МБОУ СОШ №183 имени Р. Алексеева 3 место 19. Футбол Сборная шко- лы участие 20. «КЭС-Баскет» Сборная шко- лы 4 место 21. Все6росийская олим- пиада школьников по физической культуре Трофимов Ефим 8Д Самойлов Ки- рилл 9 Б 1 ме- сто Призер 22. Зональный этап со- ревнований «Мама, папа, я –спортивная семья» Лихановы 2 место Участие 23. Легкоатлетическая эс- тафета «Салют, Побе- да» Сборная шко- лы 2 место 24. Лыжи Сборная шко- лы участие 25. Литературный конкурс рождественских сказок «Хрустальный олень – 2015» Гордеев Миха- ил Амазонова Лю- бава Старун Викто- рия 1 ме- сто 1 ме- сто 3 место
  • 76.
    76. Участие Участие участие 26. Конкурс «Елка-шоу»Учащиеся 1-4 кл. Участие 27 «Письмо Деду Морозу о Нижнем Новгороде» Ураков Арте- мий 1 ме- сто 28 Смотр-конкурс «Несу- щие радость» МБОУ СОШ №183 имени Р. Алексеева 3 место 29. Районный конкурс-игра «Физикус» Команда 8-х классов Участие 30. Выставка ДПИ «Твор- чество юных – люби- мому городу» Деревянкина Таня 7В Деревянкина Таня 7В Кротов Олег 1В Ашаева Анна 7 кл Крайнова Даша 2 кл. Филиппова Ан- на 1В Вагин Максим 1 В Дорожкина Маша 2а Полякова Саша 5 кл Коллектив 7 кл. Смирнова Да- ша 10 кл Николаева Ди- ана 5 кл. Саблины Ната- лья и Даниил 1- 4 кл Ибрагимов Матвей 1 кл. Комендант Ли- за 2А кл. Тарасов Егор 2 класс Доронина Анна 7Б Железнова Ли- за 3 кл Шкидина Маша 3 кл Гущина Вика 4 кл. Кулаева Алена 5 кл. Дил Тимур 2 кл. Лукина Настя 7 А Бахорева Катя 5 кл. 1 ме- сто 1 ме- сто 1 ме- сто 1 ме- сто 1 ме- сто 1 ме- сто 2 место 2 место 2 место 2 место 2 место 2 место 2 место 2 место 2 место 2 место 3 место Поощ- ритель- ный 3 место 3 место 3 место 3 место 3 место 3 место 31. Профориентационная игра «Вектор Команда 8Б класса 1 ме- сто 32 Конкурс чтецов «Вдох- новение» Савоста Григо- рий 8Б 3 место 33. Районная игра «Малая
  • 77.
    77. Зарничка» 34. Военно- патриотическая игра «Зарница» Команда8 кл. Команда 10 кл. 2 место 3 место 35. Литературный конкурс рождественских сказок «Хрустальный олень – 2015» Гордеев Миха- ил Амазонова Лю- бава Старун Викто- рия 1 ме- сто 1 ме- сто 3 место Участие Участие участие 36. Конкурс рисунка «Жи- вотные Красной книги» Запевалова Полина 1 ме- сто Город- ской 1. Пожарно- прикладной спорт Сборная шко- лы 2 место 2. Первенство города по мини-футболу участие 3. Школьная лыжная эс- тафета Романов Илья 6Б участие 4. «Волга-скул» Сборная шко- лы 8 место 5. Лекгоатлетическая эс- тафета на призы газе- ты «Нижегородская правда» Сборная шко- лы 10 место 6. Городская выставка декоративно- прикладного творче- ства Гораздова Да- лия Гусев Дмитрий Емельянов Дмитрий Лау- реат Лау- реат Лау- реат 7. Городской конкурс по- исковых групп «Мы- первые!» Баклушина Л.Б. 10 Б кл Ломакина А.А. 7 А кл. Михалькова Т.Т. 5Д кл 1 ме- сто 2 место 2 место Област- ной 1. Мининская школьная эстафета Сборная шко- лы 7 место 2. Фестиваль школьных сочинений «Истоки добра» Шилов Андрей 1 ме- сто 3. Областной конкурс Рисунка и фотографии «Памятники Нижего- родского отечества глазами детей» Старун Викто- рия 1 ме- сто 4. Областной конкурс «Праздник к нам при- ходит» Козловцева Екатерина участие 5. Областной конкурс «Учитель года-2015» Нестерова И.П. 2 место 6. Региональный конкурс учителей географии Гришакова С.В. 1 ме- сто 7. Первенство Приволж- ского Федерального округа СЁТОКАН Богданов Де- нис 2 место 8. Первенство Приволж- ского Федерального округа по каратэ Богданов Де- нис 3 место 9. Открытый турнир по единоборству Нижего- родской области Богданов Де- нис 1 ме- сто 3 место
  • 78.
    78. 10. Открытый областной турнир«Красный Дра- кон Богданов Де- нис 1 ме- сто 2 место Всерос- сийский 1. Всероссийские сорев- нования по каратэ Богданов Де- нис Два 1 места 2. Всероссийский конкурс «Все о здоровье» 7 В класс 1 ме- сто 3. Всероссийский ди- станционный конкурс «Дневник моих дости- жений» Шкарлат Алина 3 место 11.5. Результативность выступления в Научном Обществе Учащихся 11.5.1. Итоги районной конференции НОУ 2014 – 2015 учебного года № ФИО учащегося Класс Предмет ФИО учителя 1 место 1 Вертохина Алек- сандра Сергеевна 10А Английский язык Михалькова Танзиля Тахи- ровна 2 Мишкина Яна Алек- сандровна 10А География Гришакова Светлана Вла- димировна 3 Смирнова Дарья Сергеевна 10в Физика Дубова Светлана Анатоль- евна 4 Зеленов Михаил Сергеевич 9Б Физика Твердохлеб Татьяна Ва- лентиновна 5 Козлова Екатерина Алексеевна 11А Химия Герасимова Алевтина Ва- лентиновна 6 Баташев Александр Юрьевич 10А Информатика Плаксина Вера Валенти- новна 7 Гурьев Евгений Ро- манович 10А История Мещанинова Галина Ива- новна 8 Абрамова Арина Вадимовна 9Б Биология Концевая Ирина Леони- довна 9 Алиева Алина Хана- глановна 8Б Биология Юрьева Жанна Владими- ровна 10 Герасимова Екате- рина Олеговна 10А Психология Белова Марина Владими- ровна 11 Овчинникова Ната- лья Алексеевна 10Б Литература Баклушина Людмила Бори- совна 12 Шавина Дарья Иго- ревна 10Б МХК Соколова Ольга Николаев- на 2 место 1 Зеленцова Влада Игоревна 10А Английский язык Концевой Игорь Алексан- дрович 2 Торнова Наталья Вячеславовна 10А Английский язык Михалькова Танзиля Тахи- ровна 3 Герасимова Екате- рина Олеговна 10А Английский язык Концевой Игорь Алексан- дрович 4 Смирнова Наталья Игоревна10А 10А Английский язык Михалькова Танзиля Тахи- ровна
  • 79.
    79. 5 Баженова Варвара Сергеевна 10БАнглийский язык Кручинкина Тамара Леони- довна 6 Рябов Дмитрий Дмитриевич 9Б Физика Твердохлеб Татьяна Ва- лентиновна 7 Ветюгова Виктория Анатольевна 11Б Химия Белкина Марина Стани- славовна 8 Муравьёва Анаста- сия Сергеевна 9А Математика Пономаренко Ирина Пав- ловна 9 Зеленцова Влада Игоревна 10А История Мещанинова Галина Ива- новна 10 Атдуев Курбан Аб- дулхаликович 10А История Мещанинова Галина Ива- новна 11 Антипова Наталия 10А История Мещанинова Галина Ива- новна 12 Лещёва Влада Ни- колаевна 11А Английский язык Кручинкина Тамара Леони- довна 13 Резвых Ксения Иго- ревна 9Г Биология Концевая Ирина Леони- довна 14 Зинченко Алек- сандра Владими- ровна 10Б Литература Баклушина Людмила Бори- совна 15 Прохоров Игорь Олегович 10 А Математика Беляева Елена Николаев- на 3 место 1 Артюхина Дарья Сергеевна 8А Английский язык Дёмкина Татьяна Алексан- дровна 2 Мишкина Яна Алек- сандровна 10А Физика Дубова Светлана Анатоль- евна 3 Чечёткин Дмитрий Андреевич 8Б Математика Авдеева Ирина Викторовна 4 Шибанова Алек- сандра Сергеевна 8А История Пигалицина Елена Викто- ровна 5 Шибанова Алек- сандра Сергеевна 8А Технология Уголькова Анна Алексеев- на 6 Поснов Артемий Игоревич 10А Информатика Плаксина Вера Валенти- новна 7 Жильцов Иван Сер- геевич 9В История Вахромеева Татьяна Алек- сандровна 8 Владимирова Ека- терина Алексеевна 9Г Экономика Кишева Татьяна Владими- ровна 9 Скрябина Альбина Алексеевна 9Г Экономика Кишева Татьяна Владими- ровна 10 Белова Вера Алек- сеевна 8Б Биология Юрьева Жанна Владими- ровна 11 Морозова Анаста- сия Павловна 8Б Биология Юрьева Жанна Владими- ровна 12 Мишкина Яна Алек- сандровна 10А Биология Ерофеева Нина Васильев- на 13 Иванов Илья Алек- сеевич 11А Литература Нестерова Ирина Петровна 14 Баженова Варвара Сергеевна 10Б МХК Соколова Ольга Николаев- на
  • 80.
    80. 11.5.2. Результативность работышкольных методических объединений на рай- онных секциях НОУ Предметная область 2013 – 2014 учебный год 2014 – 2015 учебный год побе- дители призё- ры всего побе- дители призё- ры всего Русский язык и литера- тура 0 7 7 1 2 3 Математика 0 0 0 0 3 3 Экономика, основы налоговых знаний, ос- новы менеджмента и бизнеса 0 1 1 0 2 2 История, право, обще- ствознание 1 3 4 1 5 6 Физика 0 3 3 2 2 4 Английский язык 0 1 1 1 7 8 Химия 2 1 3 1 1 2 Биология, экология 1 4 5 2 4 6 География 2 1 3 1 0 1 Информатика, компью- терная графика 2 0 2 1 1 2 ОБЖ 0 0 0 0 0 0 МХК 0 1 1 1 1 2 Технология 0 0 0 0 1 1 Психология 0 0 0 1 0 1 Всего 8 23 31 12 29 41 Анализ данных таблицы позволяет сделать вывод о повышении количества призовых мест в выступлениях учащихся на районной конференции НОУ в 2014 – 2015 учебном году. Следует обратить внимание на большое количество призовых мест по англий- скому языку, биологии, истории. Учителям следует планировать работу по выявлению одарённых детей и их подготовке к выступлениям на конференциях НОУ. 11.5.3. Итоги выступления на городской конференции НОУ в 2015 году Фамилия Имя Класс Предмет Учитель 1 место Мишкина Яна 10а География Гришакова С.В. Козлова Екатерина 11а Химия Герасимова А.В. Смирнова Дарья 10в Физика Дубова С.А 2 место Герасимова Екатерина 10б Психология Белова М.В. Баташев Александр 10а Информатика Плаксина В.В. Овчинникова Наталья 10б Литература Баклушина Л.Б. Шавина Дарья 10б МХК Соколова О.Н. 3 место Вертохина Александра 10а Английский язык Михалькова Т.Т.
  • 81.
    81. Абрамова Арина 9бБиология Концевая И.Л. Зеленов Михаил 9б Физика Твердохлеб Т.В. Алиева Алина 8б Биология Юрьева Ж.В. Участники Рябов Дмитрий 9б Физика Твердохлеб Т.В. Гурьев Евгений 10а История Мещанинова Г.И. 11.5.4 Сравнение итогов городской конференции НОУ за три последних года Предмет 2012 – 2013 учеб- ный год 2013 – 2014 учеб- ный год 2014 – 2015 учеб- ный год побе- дители призёры побе- дители призёры побе- дители призёры Русский язык и литература 0 1 0 0 0 1 Математика 0 0 0 0 0 0 Информатика 0 0 1 1 0 1 История 0 3 1 1 0 0 Физика 1 7 0 0 1 1 Экономика 0 0 0 0 0 0 Английский язык 0 2 0 0 0 1 Химия 0 0 0 1 1 0 Биология 0 0 0 0 0 2 География 0 0 0 2 1 0 Физическая культура 0 0 0 0 0 0 Технология 0 0 0 0 0 0 Психология 0 0 0 0 0 1 МХК 0 0 0 0 0 1 Итого 1 13 2 5 3 8 Из данных сравнительной таблицы видно, что в 2013 – 2014 учебном году уменьши- лось, но в 2014 – 2015 учебном году вновь увеличилось количество призовых мест. Следует отметить работу учителей Баклушиной Л.Б., Дубовой С.А., Герасимовой А.В., Гришаковой С.В., Плаксиной В.В., Юрьевой Ж.В., Концевой И.Л. Соколовой О.Н., пе- дагога-психолога Беловой М.В. Методическим объединениям учителей следует спла- нировать работу с одарёнными детьми для подготовки к выступлениям на конферен- циях НОУ.
  • 82.
    82. 12. Состояние здоровьяшкольников 12.1. Распределение учащихся на медицинские группы (по данным медицинских осмотров) № Медицинские группы 1 – 4 клас- сы % 5 – 9 клас- сы % 10 – 11 клас- сы % Все- го % 1 Количество обучающихся 524 42 611 48 124 10 1259 100 2 Основная м/г 426 81 403 66 56 45 885 70,3 3 Подготовитель- ная м/г 93 18 182 30 60 48 335 26,6 4 Специальная м/г 5 1 23 4,5 7 6 35 2,8 5 Освобождены от уроков ФК – 3 0,4 1 0, 8 4 0,3 12.2. Распределение учащихся по группам здоровья Классы 1 группа 2 группа 3 группа 4 группа 1 – 4 класс 84 343 93 4 5 – 9 класс 42 363 205 1 10 – 11 класс 10 48 65 1 Итого 136 754 363 6 12.3. Организация питания в 2014 – 2015 учебном году Год 2013 2014 2015 Процент охвата питанием 95,6% 92,9% 93,3%
  • 83.
    83. 13. Финансовая деятельностьОУ в 2014 – 2015 учебном году Вид работ Бюджетные средства Внебюджетные средства Капитальный ремонт кровли 0 81246,99 Текущий ремонт зданий и сооруже- ний 211850 10552,16 Приобретение школьной мебели 17890 0 Приобретение ТСО, компьютеров, фото-, видео-, мультимедиа обору- дования 42110 0 Пополнение библиотечного фонда 925770,65 0 Обслуживание тревожной кнопки 7592,8 8018,33 Вневедомственная охрана 73980,95 0 Замеры сопротивления 18976 0 Ремонт системы доочистки питьевой воды 41600 0 Промывка и опрессовка отопитель- ной системы 83500 0 Ремонт санузла 0 0 Видеонаблюдение 0 0 ИТОГО 1423270,3 99817,48
  • 84.
    84. 14. Воспитательная работав 2014 – 2015 учебном году С 2012 года воспитательная работа в МОУ СОШ №183 им. Р. Алексеева реализуется в соответствии с воспитательной системой «Добрая школа», приоритетными направ- лениями которой являются духовно- нравственное и патриотическое воспитание. За это время была подготовлена необходимая нормативно-правовая и научно- методическая база, разработаны подпрограммы детских и детско-родительских объ- единений, программа «Педагогическое сопровождение семьи». Написана программа православного лагеря «Золотая страна». Кроме проектной деятельности, вёлся поиск эффективных форм, методов и средств организации процесса воспитания. 2014 – 2015 учебный год – завершающий этап функционирования воспитательной си- стемы. Цель: создание открытого социально-воспитательного пространства, ориентирован- ного на традиционные культурные ценности для становления личности гражданина России, обладающего высоким уровнем духовной и нравственной культуры. Задачи на 2014 – 2015 учебный год: ̶ повышение социальной активности учащихся, их самостоятельности и ответ- ственности в организации жизни детского коллектива и социума. ̶ выявление и развитие творческих способностей обучающихся путем создания творческой атмосферы через организацию кружков, спортивных секций; сов- местной творческой деятельности учителей, учеников и родителей. ̶ создание условий для физического, интеллектуального, нравственного и ду- ховного развития детей. ̶ укрепление связи семья-школа. Основные направления в работе: • Духовно-нравственное и патриотическое воспитание • За здоровый образ жизни • Интеллектуально-творческое развитие • Закон и порядок • Работа с родителями • Работа с органами ученического самоуправления Направление работы «Духовно-нравственное и патриотическое воспитание». Ключевым словом программы является слово «Традиции». Система работы по прио- ритетному направлению построена как воспитание на следующих традициях: воспи- тание на традициях слова и образа, традициях дела, традициях праздника. В школе введены и уже становятся традиционными следующие формы работы: • единые классные часы нравственной тематики • цикл занятий для старшеклассников на нравственно-этические темы • празднование Дня народного единства • Празднование Пасхи, Рождества Христова, Троицы • Библиотечные уроки
  • 85.
    85. • Декады «Накрыльях мечты» и «Его имя носит твоя школа» (посвящён- ные Р. Алексееву) • Праздники: «Поклонимся великим тем годам» (к 9 Мая), «Для милых дам» (к 8 Марта), «Нет мамы, кроме мамы» (к Дню матери), «Праздник последнего звонка», «Здравствуй, школа», «Выпускной бал». • Спортивные мероприятия: «Мама, папа, я – спортивная семья», «Да здравствует футбол!» (совместно с ОО «ИНВАТУР»), «А ну-ка, парни!», « А, ну-ка, девушки!» и др. Воспитательная работа в этом направлении даёт возможность учащимся ощутить смысл и духовное предназначение праздника (государственные и гражданские празд- ники; православные праздники – важная часть народной праздничной культуры; исто- рический и духовный смысл праздников). Процесс духовно-нравственного воспитания не может протекать исключительно в школе и ограничиваться её стенами. Он реализуется в открытом социально- воспитательном пространстве, которое предполагает активное включение учащихся (в том числе детей с особыми образовательными потребностями и детей из группы социального риска) в решение социальных и культурных проблем. Традиции дела предполагают участие в акциях: ̶ Ни дня без школьной формы (рейды по проверке школьной формы) ̶ Давайте жить дружно (мероприятия к Декаде толерантности) ̶ Чистая книга (поведение антинаркотических мероприятий, акция волонтеров «Твой выбор» (распространение буклетов, направленных на формирование здорового образа жизни и навыков ответственного поведения, снижающих ве- роятность приобщения к употреблению табака, алкоголя, психотропных ве- ществ), спортивные соревнования «Спорт – альтернатива пагубным привыч- кам») ̶ Его имя носит твоя школа (проведение месячника, посвященного Р. Алексееву: экскурсии по Алексеевскому залу, проведение Алексеевских чтений, подготовка радиопередачи о Р. Е. Алексееве) ̶ акция милосердия «Рождественский подарок» (поздравление пенсионеров в доме престарелых Сормовского района) ̶ Сын. Отец. Отечество (участие в конкурсах и спортивных соревнованиях, про- ведение тематических встреч) ̶ За здоровье и безопасность наших детей (участие в уличной акции «Сообщи, где торгуют смертью», флеш-моб «Мы за здоровье, мы за спорт», проведение тематических бесед и встреч) ̶ Никто не забыт, ничто не забыто (участие в шествии «Бессмертного полка» и в акции «Полотно Победы», поздравление ветеранов ВОВ, акция «Георгиевская ленточка», тематическое занятие «Маленькие герои большой войны», акция «Открытка ветерану». Особенно хочется отметить внеклассные мероприятия, посвященные 70-летию Победы, подготовленные учениками 6 «А» класса (классный руководитель Ломакина А.А., и 7 «Б» класса (классный руководитель Нестерова И.П.).
  • 86.
    86. Учащиеся школы сталиактивными участниками районных конкурсов, которые направлены на воспитание патриотизма: «Мы – сормовичи», «Ты – нижегородец», «Зарница», «Малая Зарничка», «Юный экскурсовод», «Знаменитые нижегородцы – истории их открытий и инноваций». Направление работы «За здоровый образ жизни» Направление работы «За здоровый образ жизни» реализовалось через программу «Школа здоровья». С целью создания наиболее благоприятных условий для форми- рования у школьников отношения к здоровому образу жизни как к одному из главных путей в достижении успеха, подготовлены и проведены месячник «Будь здоров!» в рамках которого прошла акция «Чистая книга», единый классный час «Здоровым быть здорово!», викторина среди 7 – 8 классов «Что такое здоровый образ жизни?», кон- курс рисунков «Мама, папа, я – спортивная семья», конкурс плакатов «Надежда шко- лы в нас – мы спортивный класс», конкурс презентаций «Здоровым и сильным быть красиво», конкурс агитбригад «Молодежная Россия – мы живем в здоровом стиле», в международный день отказа от курения среди 5 – 6 классов прошел конкурс «Письмо курильщику», проведены беседы с привлечением специалистов «О пагубности вред- ных привычек» для учащихся 7 – 11 классов. Также проводилось множество спортив- но- массовых оздоровительных мероприятия «Спорт – альтернатива пагубным при- вычкам», «Спорт для жизни очень важен», «Мама, папа, я – спортивная семья». В пе- риод каникул были организованы спортивные массовые мероприятия-соревнования по следующим видам спорта: баскетбол, волейбол, рукопашный бой. Подготовлен и размещен материал на школьном сайте по тематике профилактических прививок РФ в рамках Европейской недели Иммунизации. Была реализована организационно-методическая работа: участие в работе методи- ческих объединений классных руководителей и социальных педагогов района; орга- низация работы совета по профилактике правонарушений; составление социального паспорта; выявление школьников, находящихся в трудной жизненной ситуации, не- благополучных семей, учащихся асоциального поведения; обследование ЖБУ уча- щихся асоциального поведения, неблагополучных семей; составление администра- тивных писем, ходатайств и других документов в КДН, ОДН и др. службы; организация досуга и кружковой деятельности учащихся, состоящих на профилактических учетах. Профилактика асоциального поведения, правонарушений и преступлений проводи- лась по нескольким направлениям. Так, профилактическая работа включала в себя проведение лекций, бесед, круглых столов, тренингов на тему «Будь здоров». Были организованы встречи с работниками правоохранительных органов, проведены тема- тические классные часы и экскурсии; проведена совместная работа с ОДН, КДН, в том числе в составе рейдов родительского ежемесячного патруля; организовано участие в районных акциях; досуговой деятельность учащихся (кружковая работа, спортивные секции); посещение театров, музеев. В рамках мероприятий по профилактике наркоупотребления и с целью выявления группы риска учащиеся 8 и 10 классов приняли участие в иммунохроматографическом и социально-психологическом тестировании. Организация и проведение тестирования включает четыре этапа: информационно-мотивационный, исследовательско- профилактический, организационно – профилактический, отчетный. Были проведены родительские собрания и собрания обучающихся с оформлением добровольного со-
  • 87.
    87. гласия. Тестирование обучающихся,достигших пятнадцати лет проводится при нали- чии их информированных согласий об участии в тестировании. Тестирование обуча- ющихся, не достигших пятнадцати лет проводится при наличии информированного согласия одного из родителей или законного представителя. Создана комиссия, обес- печивающая организационно-техническое сопровождение тестирования, в состав ко- торой вошли ЗДВР Фуфаева Ж. Ю., психолог школы Белова М. В., социальный педа- гог Концевая И. Л. Было утверждено расписание тестирования по классам (группам) и классам (аудиториям). Проведена информационно-разъяснительная работа со всеми участниками процесса: детьми и молодежью, их родителями (законными представи- телями). Разъяснения были даны на родительских и классных собраниях, через вы- пуск специальных бюллетеней и методических рекомендаций, а также с использова- нием буклетов, разработанных для родителей и обучающихся. На общешкольных родительских и классных собраниях была приглашена врач психи- атр-нарколог Попова Т. А. и ответственный секретарь комиссии по делам несовер- шеннолетних и защите их прав Воробьева Т. А. Ежемесячно, согласно графику, осуществлялись рейды родительского патруля. Про- веденное обследование образовательного учреждения и прилегающих к нему терри- торий не выявило признаков немедицинского потребления наркотических средств. Размещена наглядная агитации о вреде и последствиях употребления наркотических средств, а также о действующих организациях, оказывающих содействие наркозави- симым и их близким на специальных стендах в помещении школы, на сайтах образо- вательного учреждения и социального педагога. Проведены занятия с учащимися, направленных на профилактику наркопотребления (с демонстрацией наглядных пособий и видеоматериалов). 15 октября 2014 года в МБОУ СОШ с УИОП № 183им. Р. Алексеева был проведен Единый день профилакти- ки употребления наркотических средств. Благодаря работе по повышению уровня развития информационной компетентности в области формирования здорового образа жизни и навыков ответственного поведения, снижающих вероятность приобщения к употреблению табака, алкоголя, психотропных веществ, успешному сотрудничеству с учениками и реализации деятельностного под- хода в обучении выявлен рост качества знаний по вышеозначенной теме. Направление работы «Интеллектуально-творческое развитие учащихся» Направление работы «Интеллектуально-творческое развитие учащихся» реализовы- валось через программу «Озарение». Цель программы – создание условий для ин- теллектуально-творческого развития способностей учащихся через организацию ис- следовательской деятельности учащихся и педагогов. Для этого необходимо: ̶ организовать систему дополнительного образования, ̶ привлекать учащихся к участию в творческих и интеллектуальных конкур- сах, ̶ вовлекать школьную и районные библиотеки в интеллектуально-творческое развитие учащихся. В школе действовало 37 кружков и секций разной направленности, из них 10 кружков научно-технической направленности и 18 социально-педагогической направленности.
  • 88.
    88. Организовать работу винтеллектуально-творческом направлении помогла школьная библиотека. Так были проведены библиотечные уроки «Правила хорошего тона», «Чудесная страна книг», «Под чистым снегом Рождества», «Наедине с природой», «Навеки в памяти народной». Силами классных руководителей и Белкиной М. С. были проведены мероприятия по профориентации. В целях знакомства с различными профессиями учащиеся нашей школы посещали различные предприятия города: Сормовскую кондитерскую фабрику, Ядерный центр, завод «Красное Сормово», Авиационный завод «Сокол», фабрику елочных игрушек, пожарную часть, а также ВУЗы и техникумы города. Полезными бы- ли цикл мероприятий организованные молодежным отделением Сбербанка совмест- но с классными руководителями Комковой И.Н. и Нестеровой И.П. Учащиеся 8 «Б» класса заняли 1 место в районной профориентационной игре «Вектор». Хорошими социальными партнерами в профориентационной работе являются НГТУ имени Р. Алексеева (факультет довузовской подготовки и факультет морской и авиационной техники) и ЦКБ по СПК, а так же Либежевская средняя школа имени Р. Алексеева, совместно с которой были проведены в прошедшем году Алексеевские чтения. Интеллектуальные способности учащиеся смогли продемонстрировать в районных конкурсах: «Мы – Сормовичи « Ты – Нижегородец» (команда школы заняла 3 место), игра-конкурс «Физикус», городской конкурс поисковых групп «Мы – первые» (1 место, и два 2-х места), а также в НОУ и олимпиадах, включая всероссийскую дистанцион- ную олимпиаду «Летние виды спорта» и международный конкурс-игра по физической культуре «Орленок» (Егорова Екатерина – 2 место). Направление работы «Закон и порядок» Направление работы «Закон и порядок» реализовывалось в тесном сотрудничестве с социальным педагогом Концевой И.Л., с педагогическим коллективом, родителями, специалистами социальных служб, работниками КДН, ОДН, полиции. Работа социального педагога, прежде всего, была направлена на взаимодействие с подростками, склонными к различным проявлениям асоциального поведения, их адаптацию к современным условиям, работу с семьями, находящимися в социально- опасном положении. Со всеми несовершеннолетними подростками, поставленными на профилактический учет ВШУ, ОДН, КДН, согласно Федеральному Закону № 120 «Об основах системы профилактики безнадзорности и правонарушений несовершеннолетних», проводи- лась индивидуально-профилактическая работа. В начале учебного года был составлен годовой план профилактической работы, в со- ответствии с которым составлялись индивидуальные планы работы с учащимися, со- стоящими на учете ОДН и ВШУ. На каждого учащегося, состоящего на учете ОДН, было заведено личное дело, которое включает: − психолого-педагогическую характеристику учащегося, − план индивидуально-профилактической работы с учащимся, − табель успеваемости, − акты обследования материально-бытовых условий жизни семьи учащегося − журнал индивидуально-профилактической работы с учащимся, состоящем на учете, а также другая документация относительно данного ученика (письма,
  • 89.
    89. представления, докладные, результатыобследования педагогом-психологом и т.д.). В течение года была организована деятельность учащихся во внеурочное время (привлечение в кружки и секции). Учащиеся из малообеспеченных семей были по- ставлены в школе на льготное горячее питание. В течение учебного процесса прово- дился контроль посещаемости и успеваемости учащихся, состоящих на учете (ведет- ся журнал посещаемости, а также табель успеваемости). В течение каникул была ор- ганизована занятость учащихся, состоящих на учете ОДН и ВШУ, С семьями, находящимися в социально-опасном положении, также проводилась ин- дивидуально-профилактическая работа в соответствии с годовым планом социально- го педагога. Постоянно обновлялась информация на стенде «Закон и подросток». В течение учеб- ного года на стенде была представлена следующая информация: − «Устав школы. Права и обязанности учащихся» − «Телефоны экстренной помощи для подростков» − «Административная ответственность несовершеннолетних» − «Уголовная ответственность несовершеннолетних» − «Безвредного табака не бывает» − «Что такое наркотики?» − Информация для родителей: «Игромания: причины, признаки, последствия», «Пора к психологу», «Права и обязанности родителей» Работа с подростками, склонными к проявлению асоциального поведения ведется по следующим направлениям: обсуждение поведения учащихся на педагогических сове- тах, проведение малых педагогических советов, вызовы на совет профилактики, ин- дивидуальные беседы с учащимися и их родителями, выход на классные родитель- ские собрания, проведение мероприятий, пропагандирующих здоровый образ жизни и отказ от вредных привычек. В течение летних каникул данная категория учащихся максимально вовлекается в различные виды деятельности: дворовая практика, тру- доустройство через Центр занятости населения, различные лагеря, работа вожатыми в оздоровительном и православном лагерях для начальной школы и др. Организовано участие в проведении «Правовой декады», а также декады толерантно- сти. Было проведено 10 мероприятий для учащихся 1 – 11 классов (охват 100%). Формы мероприятий: единый классный час на тему «Что такое толерантность!»; орга- низация выставки методической литературы по воспитанию толерантности для класс- ных руководителей; конкурс рисунков для 5 – 7 классов; беседы с родителями на со- браниях. В рамках «Правовой декады» социальным педагогом была проведены бесе- ды учащихся с участием инспектора ОДН об административных правонарушениях для 6 – 8 классов, а также игра для 5 – 7 классов «Спасение утопающих – дело рук самих утопающих». Коллективным творческим рефлексивным продуктом стала выставка плакатов «Гражданская активность». Особое место в воспитательной работе занимает организация занятости в летний пе- риод. Более 37 лет при школе №183 функционирует летний оздоровительный лагерь «Страна Детства». А с 2009 года при школе действует профильный православный ла- герь «Золотая страна». Летние оздоровительные лагеря действительно стали для всех его участников – детей 1 – 4 классов, педагогов, родителей – дорогими, родны- ми, любимыми. В июне 2015 года в лагерях отдыхали 200 учащихся. Программами
  • 90.
    90. предусмотрен комплекс мероприятий,направленных на укрепление здоровья детей, ежедневные народные подвижные игры на свежем воздухе, уроки «Золотого сердца», творческие мастерские, паломнические поездки, яркие праздники. В программах ла- герей интересные и незабываемые события: спортивные праздники, эстафеты, заня- тия в кружках «Веселые нотки», «Крепыш», «Умелые ручки», «Волшебная кисточка», «Страна мультфильмов», «Английский с удовольствием» и «Основы православия», творческие мастерские. Исходя из вышесказанного, можно сделать вывод о том, что в 2014 – 2015 учебном году: • продолжена работа по созданию условий для физического, интеллектуального, нравственного и духовного развития детей. • проделана большая работа по повышению социальной активности учащихся, их самостоятельности и ответственности в организации жизни детского коллек- тива и социума • стабильно функционируют детские и детско-родительские объединения, входя- щие в «Центр духовно-нравственного становления социальной активности» • в системе дополнительного образования функционируют кружки и секции, позво- ляющие удовлетворить потребности учащихся в содержательном досуге Основные задачи на следующий учебный год – совершенствовать работу по всем направлениям и развивать формы сотрудничества всех участников образовательного процесса, в том числе детстко-взрослые креативные сообщества.
  • 91.
    91. 15. Анализ работысоциального педагога Цель деятельности социального педагога: Продолжить работу по развитию личности школьника в условиях обновления содержания образования. Задачи на 2014 – 2015 учебный год: 1. Создание условий для проведения эффективной работы среди учащихся по профилактике безнадзорности, правонарушений, преступлений, бродяжниче- ства, беспризорности, девиантного поведения; охране и защите прав, интересов и здоровья ребенка. 2. Оказание помощи в успешной социализации ребенка в обществе. 3. Формирование и развитие правосознания учащихся и родителей. 4. Оказание содействия по формированию культуры здоровья и здорового образа жизни учащихся. 5. Усиление работы по профилактике наркомании среди учащихся Основные формы работы: 1. Профилактические беседы и консультации с несовершеннолетними и их родите- лями; 2. Выход в семью учащегося, с целью обследования жилищно-бытовых условий семьи; 3. Организация и проведение бесед с участием инспектора ПДН и специалистов КДН и ЗП; 4. Организация и проведение Совета по профилактике безнадзорности и правона- рушений несовершеннолетних; 5. Сбор и накопление информации о детях, находящихся в социально-опасном по- ложении, оформление личных папок «группы риска»; 6. Осуществление социальной защиты детей из семей группы риска, многодетных, опекаемых, потерявших кормильца, неполных семей; 7. Работа по профилактике алкоголизма, наркомании, безнадзорности, беспризор- ности и правонарушений несовершеннолетних; 8. Пропаганда здорового образа жизни учащихся; 9. Проведение индивидуальной профилактической работы с детьми группы риска и неблагополучных семей; 10. Консультация классных руководителей, выступление на общешкольных и класс- ных родительских собраний, педсоветах и совещаниях. На начало учебного года в школе обучалось 1259 учащихся. В сентябре была проведена работа по выявлению учащихся, не приступивших к учеб- ным занятиям. Среди таких учащихся школы есть отсутствующие только по уважи- тельной причине, подтвержденной документально. В сентябре 2014 – 2015 учебного года был составлен социальный паспорт школы, со- циальные паспорта классов, где была выявлена следующая картина:
  • 92.
    92. 15.1. Социальный паспортсемей МБОУ СОШ с углубленным изуче- нием отдельных предметов №183 имени Р. Алексеева Сормовского района г. Нижнего Новгорода на 01. 09. 2014 г. Категории социального состава Всего % Количество детей, обучающихся в школе 1259 100% Количество детей из многодетных семей 60 4,7% Количество детей-инвалидов 14 1% Количество детей, потерявших кормильца 18 1,4% Количество детей-сирот 0 0 Количество детей, находящихся под опекой и попечи- тельством 16 1,3% Количество детей из семей матерей-одиночек 45 3,6% Количество детей, пострадавших от стихийных бедствий и техногенных катастроф 0 0% Количество детей из семей беженцев 0 0% Количество детей из семей родителей-инвалидов 5 0,4% Количество детей из семей родителей-студентов 0 0% Количество детей, подверженных девиантному поведе- нию 1 0,01 Количество детей, состоящих на внутришкольном учете 1 0,01 Количество детей, состоящих на учете в КДН и ЗП 1 0,01 Количество детей, состоящих на учете в ПДН 1 0,01 Количество детей из семей, состоящих в разводе 258 20,0 В соответствии с Законом РФ № 120 «Об основах системы профилактике пра- вонарушений, бродяжничества и беспризорности» в школе сформирован Совет по профилактике правонарушений, по которому было разработано и принято положение. В соответствии с положением не реже одного раза в четверть проводились очеред- ные заседания. В течение учебного года состоялось 5 заседаний Совета по профи- лактике правонарушений среди учащихся, где рассматривались вопросы организа- ции, выполнения и анализа регулярной работы по выполнению Федерального закона «Об основах системы профилактики безнадзорности и правонарушений несовершен- нолетних», других нормативно - правовых актов в части предупреждения негативных проявлений в детской и подростковой среде. Основной целью деятельности Совета были: − профилактика девиантного и асоциального поведения, безнадзорности и пра- вонарушений среди учащихся; − социальная адаптация и реабилитация учащихся группы «социального рис- ка», формирование законопослушного поведения и здорового образа жизни. Заслушаны о реализации профработы классные руководители, учителя, социальный педагог, старший инспектор ОДН ОП №8 УМВД России по г. Н. Новгороду капитан Бойко Е.А., родители, учащиеся.
  • 93.
    93. Рассмотрено: − конфликтных ситуаций,связанных с нарушением локальных актов школы, с проблемами межличностного общения участников образовательного процесса в пределах своей компетенции с несовершеннолетними – 10; − обсуждены вопросы пребывания детей в неблагополучных семьях – 3; − проведены переговоры, беседы с родителями (законными представителями), даны рекомендации консультативного характера – 9 Принято решений: − организована проверка полученных сведений, приняты меры для нормализа- ции конфликтных ситуаций и подготовлено заключение о постановке обучаю- щихся на внутришкольный учет (ВШУ) – 4; − о снятии учащихся с ВШУ – 1; − направлено представлений в ОДН – 3; − рекомендовано обратиться за консультацией к психологу – 4; − рекомендовано обратиться за консультацией к врачам – 4; − направлено ходатайство в ОДН о снятии с учета несовершеннолетних – 3; − направлено ходатайство в КДН и ЗП о снятии с учета несовершеннолетних – 2; − направлено ходатайство в ОДН о снятии с учета семей – 1; − рассмотрено вопросов об оказании материальной помощи – 1; − рассмотрено вопросов о лишении родительских прав – 0; На сегодняшний день: учет ОДН – 1 учащийся; учет ВШУ – 4; учет семьи ОДН, КДН и ЗП, ВШУ – 1 Проводимая работа школой совместно со службами и ведомствами системы профи- лактики в 2014–2015 учебный году: − рассмотрены на КДН – 27 учащихся; − составлены ходатайства о принятии мер к родителям, по ст. 5. 35, не исполня- ющих свои обязанности в ПДН, КДН и ЗП – 3; − учащиеся школы приняли активное участие во всех плановых акциях районного и городского уровня. В течение года осуществлялся контроль за посещаемостью несовершеннолетними. Осуществляемый контроль классными руководителями велся регулярно и информа- ция о пропускающих учебные занятия оперативно передавалась социальному педаго- гу. За период 2014 – 2015 учебного года с учащимися «группы риска» проводилась следующая работа: еженедельные индивидуальные беседы о пропусках уроков, о нарушении общественного порядка в школе. Совместные рейды социального педаго- га и классных руководителей с целью обследования жилищно-бытовых условий, за- нятость учащихся во внеурочное и каникулярное время. Регулярно проводилась свер- ка данных о состоянии учета в КДН. В течение учебного года было проведено бесед с учащимися: − социальным педагогом – 188; − социальным педагогом совместно с представителями администрации – 41; − совместно с классными руководителями – 72; − совместно со специалистами КДН – 9; − совместно с инспектором ПДН – 5. В течение всего года на регулярной основе поддерживалась связь с ПДН и КДН и ЗП. По запросу муниципальных служб, в том числе и опеки, составлялись характеристики.
  • 94.
    94. Была систематизирована идополнена база данных «Группы риска». На каждого уча- щегося состоящего на учете было заведено личное дело, обследованы жилищно- бытовых условий (ЖБУ) условия совместно с классными руководителями, проведены беседы с родителями, профилактические беседы с учащимися. За учебный год было посещений на дому с составлением акта обследования жилищ- но-бытовых условий (АОЖБУ) – 65, в т. ч.: 1. учащихся из группы социального риска – 2; 2. в рамках сбора данных об учащихся, находящихся в ТЖС с целью предо- ставления данных администрации Сормовского района для оказания ад- ресной помощи – 12; 3. в рамках сбора данных об учащихся, нуждающихся в организации льготного горячего питания на основании заявления классных руководителей – 61; в том числе, учащихся из семей Украины – 3; опекаемых – 5; приемных – 4. Большая работа проведена по организации льготного питания. Были выявлены уча- щиеся, нуждающиеся в помощи, обследованы жилищно-бытовые условия и составле- ны акты. 15.2. Динамика количества учащихся МБОУ СОШ с УИОП №183 име- ни Р. Алексеева, состоящих на различных видах профилактического учета в течение 2011 – 2014 гг. Виды учёта Учебные года 2011 – 2012 2012 – 2013 2013 – 2014 2014 – 2015 (на конец года) ОДН 4 1 2 1 КДН и ЗП 4 1 0 1 ВШУ 6 1 (6) 1 (3) 2 (4) Семья ОДН 3 2 1 1 Семья КДН 3 2 1 1 Семья ВШУ 2 1 1 1 Правонарушения 23 11 14 14 Преступления 1 0 1 0 По учету в КДН и ЗП и ОДН – количество учащихся стабильно. Эта цифра необъек- тивна, так как в таблице данные на конец учебного года, без учета в течение всего периода. Так периодично в течение 2012 – 2013 учебного года на учете в ОДН состо- яли 7 учащихся, причем на начало года – 3, а на конец года – 1. В течение 2013 – 2014 учебного года периодично на учете в ОДН состояли 3 учащихся, причем на начало года – 1, а на конец года – 2; на конец 2014 – 2015 учебного года – 1. Таким образом, средний показатель состоящих на учете ОДН, уменьшился в 2 раза. Мониторинг учащихся, совершивших правонарушения и преступления, за 4 года. Количество правонарушений Учебный год 2011 – 2012 2012 – 2013 2013 – 2014 2014 – 2015 Количество 23 11 14 14
  • 95.
    95. Количество учащихся, неприступивших к учебным занятиям (банк – 1) Учебный год 2011 – 2012 2012 – 2013 2013 – 2014 Количество 0 0 0 ФИО – – – Количество учащихся, состоящих на учете в ОДН Учебный год 2011 – 2012 2012 – 2013 2013 – 2014 Количество 17 1 начало учебного года – 3; конец учебного года – 1, среднегодовое – 7 1 начало учебного года – 1; конец учебного года – 2, среднегодовое – 3 Мониторинг занятости учащихся, состоящих на различных видах учета во внеучебное время (дополнительное образование), в том числе и летний отдых учащихся за 3 го- да. Показатель 2012 2013 2014 2015 Количество детей, стоящих на профилактических учетах, из них: 4 (10) 2 (4) 2 (4) 1 (2) Количество детей, занимающихся в учреждениях доп. образования – 2 (4) 2 (4) 1 (2) Количество детей, занимающихся в образова- тельных организациях по дополнительным обра- зовательным программам 4 (10) 2 (4) 2 (4) 1 (2) Количество детей, занимающихся в ФОКах, из них: – 2 (4) 2 (4) 1 (2) На постоянной основе – 2 (4) 2 (4) 1 (2) Разовые посещения – – – – Количество детей, являющихся постоянными чле- нами детских общественных организаций 2 (7) 1 (3) 1 (2) 1 (2) Примечание: данные на конец учебного года, в скобках указано общее количество учащихся в течение всего учебного года. В течение 2011 – 2 012 учебного года на различных видах учета состояло 10 человек. Все учащиеся были вовлечены во внеурочную деятельность (посещали кружки и сек- ции в школе: туристический кружок, волейбол). 0 5 10 15 20 1 19 13 18 17 17 1 2 2007 - 2008 2008 - 2009 2009 - 2010 2010 - 2011 2011 - 2012 2012 - 2013 2013 - 2014
  • 96.
    96. В 2012 –2013 учебном году на различных видах учета в течение учебного года состо- яло 4 человека. Все учащиеся также были вовлечены во внеурочную деятельность (посещали кружки и секции в школе: волейбол и кружок краеведения). В 2013 – 2014 учебном году на различных видах учета в течение учебного года состо- яло 4 человека. Все учащиеся также были вовлечены во внеурочную деятельность (посещали кружки и секции в школе: кружок «ЛадьЯ», секции плавания, волейбола). В 2014 – 2015 учебном году на различных видах учета в течение учебного года состо- яло 4 человека. Все учащиеся также были вовлечены во внеурочную деятельность (посещали кружки и секции в школе: секции рукопашного боя, плавания). Таким образом, в учебное и каникулярное время обеспечена занятость учащихся на школьном уровне и в учреждениях спорта. Преступления, совершенные учащимися школы Учебный год 2011 – 2012 2012 – 2013 2013 – 2014 2014 – 2015 Количество 1 0 1 0 ФИО 1 учащийся, ст. 116 ч. 1 УК РФ 1 учащийся, ст. 161 ч. 1 УК РФ, грабёж 0 0,2 0,4 0,6 0,8 1 2006 - 2007 2007 - 2008 2008 - 2009 2009 - 2010 2010 - 2011 2011 - 2012 2012 - 2013 2013 - 2014 2014 - 2015 0 0,5 1 1,5 2 2,5 3 2006 - 2007 2007 - 2008 2008 - 2009 2010 - 2011 2011 - 2012 2012 - 2013 2013 - 2014 2014 - 2015
  • 97.
    97. Правонарушение 20. 20.ч. 2 КоАП РФ – употребление наркотических средств или психотропных веществ без назначения врача или употребление иных одурманиваю- щих веществ на улице. Правонарушение 20. 21 КоАП РФ – появление в общественных местах в состоянии опьянения Правонарушение 20. 22 КоАП РФ – появление в состоянии опьянения несовершен- нолетнего, а равно распитие ими алкогольной и спиртосодержащей продукции в об- щественных местах. 0 0,2 0,4 0,6 0,8 1 2006 - 2007 2007 - 2008 2008 - 2009 2009 - 2010 2010 - 2011 2011 - 2012 2012 - 2013 2013 - 2014 2014 - 2015 0 0,5 1 1,5 2 2,5 3 3,5 4 2006 - 2007 2007 - 2008 2008 - 2009 2009 - 2010 2010 - 2011 2011 - 2012 2012 - 2013 2013 - 2014 2014 - 2015 0 5 10 15 20 2006 - 2007 2007 - 2008 2008 - 2009 2010 - 2011 2011 - 2012 2012 - 2013 2013 - 2014 2014 - 2015
  • 98.
    98. Правонарушение 20. 1ч 1 КоАП РФ-мелкое хулиганство Правонарушение – отказ в возбуждении уголовного дела Правонарушение – отчисление из состава учащихся школы по решению КДН и ЗП Учебный год 2011 – 2012 2012 – 2013 2013 – 2014 2014 – 2015 Количество 0 0 0 0 0 0,5 1 1,5 2 2,5 3 2006 - 2007 2007 - 2008 2008 - 2009 2009 - 2010 2010 - 2011 2011 - 2012 2012 - 2013 2013 - 2014 2014 - 2015 0 0,5 1 1,5 2 2,5 3 3,5 4 2006 - 2007 2007 - 2008 2008 - 2009 2010 - 2011 2011 - 2012 2012 - 2013 2013 - 2014 2014 - 2015 0 1 2 3 4 5 2006 - 2007 2007 - 2008 2008 - 2009 2009 - 2010 2010 - 2011 2011 - 2012 2012 - 2013 2013 - 2014 2014 - 2015
  • 99.
    99. Количество правонарушений Учебный год2011 – 2012 2012 – 2013 2013 – 2014 2014 – 2015 Количество 23 11 14 14 Количество учащихся, не приступивших к учебным занятиям (банк – 1) Учебный год 2011-2012 2012 – 2013 2013 – 2014 2014 – 2015 Количество 0 0 0 0 Количество семей, находящихся в социально опасном положении 0 0,2 0,4 0,6 0,8 1 2006 - 2007 2007 - 2008 2008 - 2009 2009 - 2010 2010 - 2011 2011 - 2012 2012 - 2013 2013 - 2014 2014 - 2015 0 2 4 6 8 10 12 14 16 18 20 2006 - 2007 2007 - 2008 2008 - 2009 2010 - 2011 2011 - 2012 2012 - 2013 2013 - 2014 2014 - 2015 0 5 10 15 20 2006 - 2007 2007 - 2008 2008 - 2009 2010 - 2011 2011 - 2012 2012 - 2013 2013 - 2014 2014 - 2015
  • 100.
    100. Количество учащихся, состоящихна учете ВШУ 15.3. Реализация методической работы В 2014 – 2015 учебном году школа приняла участие во всероссийском образователь- ном проекте «Школа цифрового века». Участники – 36 педагогов, в том числе 3 про- шли дистанционные курсы по блокам «Навыки профессиональной и личной компе- тентности» и «Инклюзивное образование»; «Развитие профессиональной компетент- ности педагогов, реализующих требования ФГОС (36 академических часов)». Обеспе- чен доступ к периодическим изданиям ИД «Первое сентября» – 24 издания; к методи- ческой литературе – 119 изданий; к модульным курсам по профессиональной компе- тентности – 24 курса по 6 часов: модульные курсы по 36 часов. Основанием для разработки ИОМ является Программа развития школы «Школа со- циальной ответственности» проект «Профессиональное развитие педагога». Цель: профессиональный рост педагога Задачи: − повышение квалификации, − совершенствование профессиональной компетентности, − повышение ИКТ-компетентности. Цель и одновременно результат ИОМ: развитие профессиональной компетентно- сти. 15.4. Перечень курсов повышения квалификации в 2014 – 2015 учеб- ном году Тема Количество часов Название образова- тельного учреждения Форма обу- чения В рамках общероссийского проекта «Школа цифрового века» – 126 часов (с 13 – 17.06.2015) Блок «Навыки профес- сиональной и личной компетентности» 114 Педагогический универ- ситет сайта «Первое сен- тября», DIG- TC-1016974, 2015 дистанционно 0 5 10 15 20 2006 - 2007 2007 - 2008 2008 - 2009 2010 - 2011 2011 - 2012 2012 - 2013 2013 - 2014 2014 - 2015
  • 101.
    101. Блок «Инклюзивный подход вобразовании» 24 Педагогический универ- ситет сайта «Первое сен- тября», 8 марта 2015 г. дистанционно Модульный курс «Раз- витие профессиональ- ной компетентности пе- дагогов, реализующих требования ФГОС» 36 Педагогический универ- ситет сайта «Первое сен- тября», 8 марта 2015 г. дистанционно «Методические особен- ности технолого- экономического обра- зования и профориен- тации школьников в условиях введения ФГОС» 108 НИРО, удостоверение № 12715 очно Современные педаго- гические технологии со здоровьесберегающим потенциалом» 36 НИРО, сертификат № 66 очно Основные проблемы, выявленные в течение учебного года: 1. Неоперативность родителей в вопросах постановки в известность админи- страции и классных руководителей об изменениях социального статуса се- мьи. 2. Несвоевременность информирования администрации о проблемах посеща- емости и успеваемости. Исходя из вышеизложенного, основным приоритетом работы социального пе- дагога на следующий год планируется профилактическая работа: 1. Расширение документации группы «скрытого риска». 2. Работа, направленная на усиление взаимодействия с классными руководи- телями, родителями, инспекторами КДН и ПДН, с другими социальными службами. 3. Тщательное контролирование посещаемости и успеваемости «группы рис- ка». 4. Проведение разъяснительной работы по профилактике правонарушений и снижению факторов риска потребления ПАВ в детско-подростковой среде. 5. Формированию здорового жизненного стиля и эффективных линий поведе- ния у детей и подростков. 6. Созданию здоровой и безопасной среды в школе. Необходимо продолжить работу в выбранном направлении. Цель деятельности социального педагога на следующий год: Продолжить работу по развитию личности школьника в условиях обновления содер- жания образования.
  • 102.
    102. Задачи на 2015– 2016 учебный год: − Осуществление работы среди учащихся по профилактике безнадзорности, правонарушений, преступлений, бродяжничества, беспризорности, девиант- ного поведения; охране и защите прав, интересов и здоровья ребенка. Для этого создать банк данных по всем категориям нуждающихся в социальной защите. − Оказание помощи в успешной социализации ребенка в обществе. Для этого совместно со школьными службами и различными органами социальной защиты и администрации города оказывать различного рода помощь соци- ально незащищенным семьям. − Формирование и развитие правосознания учащихся и родителей. − Оказание содействия по формированию культуры здоровья и ЗОЖ учащих- ся. Для этого вести пропаганду здорового образа жизни с использованием средств информации.