BIOLOXÍA E XEOLOXÍA 4º ESO
Unidade 2: Dinámica dos ecosistemas
1 – Os ecosistemas necesitan materia e enerxía
O funcionamento dun ecosistema implica 2 procesos:
• Fluxo de enerxía
• Ciclo de materia
Refírese ao incremento de biomasa (materia orgánica). É unha medida do fluxo de
enerxía que percorre o ecosistema por unidade de superficie e por unidade de tempo.
Produción ecosistema
- Producción primaria (organismos
autótrofos): é a enerxía luminosa
transformada en materia orgánica
mediante fotosíntese.
- Producción secundaria (organismso
heterótrofos): Refírese ao
almacenamento de enerxía nos
heterótrofos
Cantidade de materia orgánica producida por unidade
de superficie e tempo
Produción dos ecosistemas
A maior produción de
materia orgánica
corresponde ao
fitoplacton mariño
• Isto é debido a que o mar ocupa a maioría da superficie terrestre.
Imagen en falso color tomada por satélite en la que se
aprecia la presencia de clorofila en un momento dado del
año. Como se puede ver, la presencia de fitoplancton es
mayor en aguas frías. Fuente: NASA.
http://neofronteras.com/?p=3214
Pero a productividade por superficie é maior nos
ecosistemas terrestres
http://www.mundo-tecnia.com/medicion-de-la-variacion-de-la/
Obtención materia e enerxía
Produtores quimiosintéticos no
fondo dos océanos
• Arqueobacterias
quimiosintéticas
Relacións tróficas
Redes tróficas
Cadeas tróficas
Cadea trófica
Redes tróficas
Representa de forma máis realista a circulación da materia nos ecosistemas, xa que na
realidade as cadeas tróficas son ramificadas debido á existencia de organismos como:
• Omnívoros
• necrófagos
• saprofitos e detrítivoros.
Hábitat e nicho ecolóxico
Hábitat
Lugar onde vive
Nicho ecolóxico
Papel que desempeña unha especie dentro do
ecosistema
= Hábitat ≠ Nicho ecolóxico
Non existe competencia
2 especies = nicho ecolóxico + mismo hábitat
= competencia
CICLO da MATERIA e FLUXO DE
ENERXÍA
• Principio de
sostenibilidade
natural.
• RECICLADO DA
MATERIA: A materia
orgánica recíclase pola acción
dos descompoñedores en
sales minerais que serven de
nutrientes para os produtores.
O ciclo de materia tende a ser cerrado
• A enerxía solar entra
mediante fotosíntese
na cadea trófica e
pasa de uns elos a
outros mediante un
fluxo aberto e
unidireccional.
• Ademais o fluxo
diminúe ao
degradarse parte da
enerxía pola
respiración e as
perdas por calor.
O fluxo de enerxía é aberto
FLUXO DE ENERGÍA:
REGRA DO 10%
A enerxía que pasa dun elo a outro é aproximadamente o 10% da acumulada nel.
Producción
primaria
neta
Producción
primaria
bruta
Producción
bruta
herbívoros
1º NIVEL:
PRODUTORES
Luz
absorbida
(2%)
Enerxía
non absorbida
(98%)
E
N
E
R
X
Í
A
S
O
L
A
R
Respiración dos
produtores
Enerxía
non utilizada
polos herbívoros
Enerxía
inxerida
polos
herbívoros
Enerxía
non asimilada
polos
herbívoros
Respiración
dos herbívoros
Producción
neta
herbívoros
Enerxía
non utilizada
polos carnívoros
Enerxía
non asimilada
polos carnívoros
Enerxía
inxerida
polos
carnívoros
Producción
bruta
carnívoros Pnc
Producción
neta
carnívoros
Respiración
dos carnívoros
2º NIVEL:
HERBÍVOROS
3º NIVEL:
CARNÍVOROS
QUEN PASA MÁIS FAME NOS OCÉANOS?
AS BALEAS E PEIXES COMO O TIBURÓN BALEA E PEREGRINO,
ALIMENTÁNDOSE DE ORGANISMOS NOS PRIMEIROS ELOS DAS CADEAS
ALIMENTARIAS, CONSEGUEN TER A SÚA DISPOSICIÓN MAIOR
CANTIDADE DE ALIMENTO, E POLO TANTO PODER SOBREVIVIR CUNHA
GRAN BIOMASA
Parámetros tróficos
PRODUTIVIDADE (p):
• Relación que existe entre produción neta e biomasa. É un índice da
velocidade de renovación do ecosistema ou tasa de renovación
p = Pn/B
p = Pn/B =0
Practicamente non existe producción neta. A
biomasa do bosque era xa a que tiña xa
quenun bosque maduro nun ano
practicamente non hai crecemento
p = Pn/B< 1
Ten unha alta produción neta en relación a
sua biomasa. As herbas medran moito
nunha tempada
p = Pn/B =1
Toda su biomasa equivale a la producción
neta, xa que partimos dunha semente de moi
pouca biomasa
PIRAMIDES ECOLÓXICAS
Pirámides de produción
ou enerxía:
Segue a regra do 10%
Pirámides de biomasa:
Representa a biomasa acumulada
nese nivel.
• En niveis tróficos cunha produtividade alta
como o fitoplancton mariño pode estar invertido
respecto ao nivel superior
Pirámides de números:
Representa o nº de individuos nun
nivel trófico.
• Poden ser engañosas ao presentarse de forma
invertida
• ej
Representación gráfica das relacións alimentarias que se establecen nun
ecosistema.
Cada nivel se representa en forma dunha barra de altura constante e lonxitude proporcional ao parámetro medido
• Pirámides biomasa • Pirámides individuos
PIRÁMIDES ENERXÍA
Pirámide do fluxo de enerxía para un ecosistema do río en Florida, EEUU
CICLOS BIOXEOQUÍMICOS
• Son os camiños realizados pola materia, cando
escapan da biosfera e pasan pola atmosfera,
hidrosfera e litosfera. Tenden a ser cerrados.

As actividades humanas ocasionan a apertura e
aceleración dos mesmos. O que contravén o principio de
sostinibilidade dos ecosistemas

Reciclar ao máximo a materia para obter nutrientes, que
non se escapen e que non se produzan refugos, evita a
perda de materia nos ecosistemas
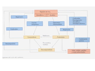
CICLO do CARBONO
• O ciclo do carbono atópase dividido en 2 fases:
• Ciclo biolóxico: a biosfera actúa como elemento regulador tomando e devolvendo carbono á atmosfera mediante a
fotosíntese e a respiración respectivamente
• Ciclo bioxeoquímico: o carbono o podemos atopar no medio das seguintes formas:
•Atmosfera e hidrosfera en forma de CO2 principalmente que intercambian por difusión.
•Litosfera: - En forma de rochas carbonatadas e silicatadas
–- Sumidoiros fósiles: almacenado en forma de combustible fósil
Ciclo biolóxico do carbono
• O ciclo biolóxico do carbono mobiliza o carbono de forma moi rápida, de tal forma que a fotosíntese
mobiliza nun ano o 5% do CO2 atmosférico, polo que en 20 anos o renova totalmente.
• O carbono incorpórase ás cadeas tróficas a través dos organismos produtores, mediante a
fotosíntese, pasando a través da cadea alimentaria ao resto dos niveis tróficos.
• O carbono escapa da biosfera a través de:
- - a respiración en forma de CO2 cara a atmosfera
- - parte incorpórase á litosfera pola descomposición da materia orgánica morta,
incorporándose ao ciclo xeolóxico, de maior duración.
•
Ciclo bioxeoquímico do carbono
• Atmosfera e hidrosfera en forma de CO2 principalmente que intercambian por difusión.
• Formación de rochas calizas nos océanos: O CO2 disólvese con facilidade na auga formando ácido
carbónico (H2CO3) que se transforma en bicarbonato (HCO3-) ao reaccionar con carbonatos (CaCO3) e
silicatos (CaSiO3) Este bicarbonato volve a formar parte das rochas por dous vías:
•Moitos organismos mariños o usan para formar parte do seu esqueleto cálcico que acabará nos sedimentos do fondo trala
súa morte, almacenando polo tanto CO2 (sumidoiro)
•Parte precipita de novo formando rochas calizas
• Parte do carbono da litosfera retorna á atmosfera mediante as erupcións volcánicas
• O carbono acumulado nos sumidoiros fósiles (petróleo, carbón e gas natural) retorno por combustión
CICLO DO NITRÓXENO (N)
• Compoñente fundamental dos seres vivos forma parte de proteínas e ac. nucleicos
• O 78% da atmosfera é nitróxeno (N2)
• O N2 non é inaccesible para a maioría dos seres vivos
• As plantas so poden asimilar o nitróxeno en forma de nitratos (NO-
3)
CICLO do NITRÓXENO
O ciclo consta de 4 procesos:
• FIXACIÓN: (N2 NOx) a transformación en óxidos de nitróxeno poden realizarse na atmosfera, pero a maior
parte a realizan os microorganismos do solo.
• AMONIFICACIÓN (C-O-N NH3) a realizan bacterias que producen amoníaco proveniente da
descomposición de seres vivos.
• NITRIFICACIÓN: a realizan bacterias que transforman o amoníaco en primeiro lugar en nitritos NO2 e despois
en nitratos NO3.
• DESNITRIFICACIÓN: A realizan bacterias anaerobias que descompoñen os nitritos en N2 devolvéndoos á
atmosfera
Nitrificación
CICLO do FÓSFORO (P)
O reservorio principal de fósforo o constitúen os fosfatos da litosfera (pertencen o ciclo
xeolóxico  lento retorno).
As necesidades de P polos seres vivos é menor que outros bioelementos como o N, pero a
cantidade de P dispoñible para os seres vivos é menor, polo que é o principal factor limítante
para a produción de biomasa.
CICLO do XOFRE (S)
O S atópase maioritariamente na hidrosfera.
As plantas e microorganismos poden incorporar directamente sulfato do solo.
O sulfuro de hidroxeno pode xerar chuvias ácidas.
Efecto da deforestación sobre os
ciclos da materia
Principais nutrientes
limitantes da produción:

O N e P son factores limitantes moi
importantes. A riqueza e produtividade
dos ecosistemas dependen dos
mecanismos de reciclado destes
nutrientes.

En ecosistemas mariños son moito
máis condicionantes debido á
dificultade para o reciclado xa que os
organismos descompoñedores so
están nos fondos mariños.
• O P 1º e logo o N son os principais 
condicionantes da produción de 
biomasa.
OS ECOSISTEMAS
AUTOREGÚLANSE
POBOACIÓNS
BIOTOPO
Recursos
BIOCENOSE
Relacións
ACTIVIDADES HUMANAS
Alteración equilibrio
•Monocultivos
•Cría masiva especies
Pragas
Enfermidades
Praguicidas sintéticos
AUTOREGÚLACIÓN
DAS POBOACIÓNS
POBOACIÓNS
BIOTOPO
Recursos
BIOCENOSE
Relacións
ACTIVIDADES HUMANAS
Alteración equilibrio
•Monocultivos
•Cría masiva especies
Pragas
Enfermidades
Praguicidas sintéticos
As pragas e o seu
control
Poboación:
Conxunto de individuos da mesma especie que se relaciona nun espazo concreto
condicionado
CRECEMENTO
•DISPOÑIBILIDADE RECURSOS
•RELACIÓNS RESTO POBOACIÓNS
ECOSISTEMA
RESISTENCIA
AMBIENTAL
Conxunto de factores bióticos e
abióticos que limitan o crecemento
dunha poboación
DINÁMICA DE POBOACIÓNS
ESTUDA
Cambios no tamaño das
poboacións
AUTOREGÚLACIÓN DAS POBOACIÓNS
Curvas de crecemento
curvas en J
Se esgotan os recursos e se produce a
morte masiva dos individuos
Ecosistema ideal
Crecemento exponencial
Baixo condicións especiais que non poden
manterse durante moito tempo na
natureza
Recursos ilimitados
Na natureza
Curvas de crecemento
curvas en S
Condicións naturais Recursos limitados
1º - A poboación medra
exponencialmente (recursos ilimitados)
2º - A resistencia ambiental frea o
crecemento
2º - A poboación mantense máis ou
menos constante arredor dun valor K
K  Capacidade de carga dun ecosistema
Tamaño máximo dunha poboación que pode manterse dun xeito máis ou menos estable  Poboación en
crecemento estacionario e en equilibrio
Estratexias SUPERVIVENCIA POBOACIÓNS
• Estrategas de r
Especies oportuistas ou pioneiras
• Ecosistemas inestables ou nas 1ª
etapasde desenvolvemento
• Tempo vida curto
• Tasa reprodución elevada
• Ex: microorganismos, algas, moitos
insectos e herbas
O tamaño das
poboacións r
estrategas presentan
fortes variacións e
mantense por
debaixo da
capacidade de carga
(K)
• Estrategas de K
Especies especialistas
• Ecosistemas estables
• Tempo vida longo
• Tasa reprodución baixa
• Maioría indivíduos chegan á idade
adulta
• Ex: maioría de aves e mamíferos
O tamaño das
poboacións K
estrategas
estabilízase co
tempo, arredor da
capacidade de
carga (K)
Curvas de supervivencia e fecundidade
As sucesións ecolóxicas
Secuencia de cambios que se producen nun ecosistema, como
resultado da súa propia dinámica interna
Proceso lento e gradual
CAMBIOS XERAIS NUNHA SUCESIÓN
Estado inicial
escasa diversidade
Estado final
maior diversidade
 + diversidade
 + complexidade estrutural
 + biomasa
 + eficacia aproveitamento enerxía
 + produtividade
 + estabilidade ecosistema
Sucesión ecolóxica paisaxe volcánica
Comunidade climax
Estado de equilibrio estable dun ecosistema ao final dun proceso de
sucesión
O equilibrio pode perderse se cambian as condicións ambientais ou o nº individuos dunha poboación
Non é un estado permanente Sempre aparecerán cambios que levaran a :
- Regresión  etapas anteriores
- Novas evolucións
Comunidade climax (Fragas do Eume)
Sucesións primarias e secundarias
• Máis lentas porque 1º
debe formarse o solo
• 1ª especies  pioneiras
ou colonizadoras
• Sustituídas por
especialistas (explotan
nichos non accesibles ás
anteriores)
Lugares non colonizados
anteriormente por
seres vivos e sen solo
Existía outra comunidade
anteriormente eliminada
parcial o totalmente
por unha perturbación
Especies invasoras (Alóctonas)
Perda da biodiversidade Ameazas para a biodiversidade
INTRODUCIÓN ESPECIES EXÓTICAS
Especies clave
Desempeñan un papel crucial no funcionamento do ecosistema A desaparición implica o
colapso do mesmo
MODELO DEPREDADOR- PRESA
As poboacións das dúas especies non se estabilizan e permanecen oscilantes indefinidamente. Así, comezando a partir
dunha situación con poucos depredadores, o crecemento vigoroso das presas facilitar a reprodución de predadores e,
finalmente, aumentar a poboación destes; pero o aumento pode reducir o crecemento da presa e facelo negativo, de
xeito que o número absoluto de depredadores comezar a diminuír, aumentando as presas e volvendo a iniciarse un novo
ciclo
O modelo depredador presa foi
enunciado matemáticamente por
Lotka-Volterra

2 dinamica ecosistemas

  • 1.
    BIOLOXÍA E XEOLOXÍA4º ESO Unidade 2: Dinámica dos ecosistemas
  • 2.
    1 – Osecosistemas necesitan materia e enerxía O funcionamento dun ecosistema implica 2 procesos: • Fluxo de enerxía • Ciclo de materia
  • 3.
    Refírese ao incrementode biomasa (materia orgánica). É unha medida do fluxo de enerxía que percorre o ecosistema por unidade de superficie e por unidade de tempo. Produción ecosistema - Producción primaria (organismos autótrofos): é a enerxía luminosa transformada en materia orgánica mediante fotosíntese. - Producción secundaria (organismso heterótrofos): Refírese ao almacenamento de enerxía nos heterótrofos Cantidade de materia orgánica producida por unidade de superficie e tempo
  • 4.
    Produción dos ecosistemas Amaior produción de materia orgánica corresponde ao fitoplacton mariño • Isto é debido a que o mar ocupa a maioría da superficie terrestre. Imagen en falso color tomada por satélite en la que se aprecia la presencia de clorofila en un momento dado del año. Como se puede ver, la presencia de fitoplancton es mayor en aguas frías. Fuente: NASA. http://neofronteras.com/?p=3214
  • 5.
    Pero a productividadepor superficie é maior nos ecosistemas terrestres http://www.mundo-tecnia.com/medicion-de-la-variacion-de-la/
  • 6.
  • 7.
    Produtores quimiosintéticos no fondodos océanos • Arqueobacterias quimiosintéticas
  • 8.
  • 9.
  • 10.
    Redes tróficas Representa deforma máis realista a circulación da materia nos ecosistemas, xa que na realidade as cadeas tróficas son ramificadas debido á existencia de organismos como: • Omnívoros • necrófagos • saprofitos e detrítivoros.
  • 11.
    Hábitat e nichoecolóxico Hábitat Lugar onde vive Nicho ecolóxico Papel que desempeña unha especie dentro do ecosistema
  • 12.
    = Hábitat ≠Nicho ecolóxico Non existe competencia
  • 13.
    2 especies =nicho ecolóxico + mismo hábitat = competencia
  • 14.
    CICLO da MATERIAe FLUXO DE ENERXÍA • Principio de sostenibilidade natural. • RECICLADO DA MATERIA: A materia orgánica recíclase pola acción dos descompoñedores en sales minerais que serven de nutrientes para os produtores. O ciclo de materia tende a ser cerrado
  • 15.
    • A enerxíasolar entra mediante fotosíntese na cadea trófica e pasa de uns elos a outros mediante un fluxo aberto e unidireccional. • Ademais o fluxo diminúe ao degradarse parte da enerxía pola respiración e as perdas por calor. O fluxo de enerxía é aberto FLUXO DE ENERGÍA:
  • 17.
    REGRA DO 10% Aenerxía que pasa dun elo a outro é aproximadamente o 10% da acumulada nel. Producción primaria neta Producción primaria bruta Producción bruta herbívoros 1º NIVEL: PRODUTORES Luz absorbida (2%) Enerxía non absorbida (98%) E N E R X Í A S O L A R Respiración dos produtores Enerxía non utilizada polos herbívoros Enerxía inxerida polos herbívoros Enerxía non asimilada polos herbívoros Respiración dos herbívoros Producción neta herbívoros Enerxía non utilizada polos carnívoros Enerxía non asimilada polos carnívoros Enerxía inxerida polos carnívoros Producción bruta carnívoros Pnc Producción neta carnívoros Respiración dos carnívoros 2º NIVEL: HERBÍVOROS 3º NIVEL: CARNÍVOROS
  • 18.
    QUEN PASA MÁISFAME NOS OCÉANOS?
  • 19.
    AS BALEAS EPEIXES COMO O TIBURÓN BALEA E PEREGRINO, ALIMENTÁNDOSE DE ORGANISMOS NOS PRIMEIROS ELOS DAS CADEAS ALIMENTARIAS, CONSEGUEN TER A SÚA DISPOSICIÓN MAIOR CANTIDADE DE ALIMENTO, E POLO TANTO PODER SOBREVIVIR CUNHA GRAN BIOMASA
  • 21.
    Parámetros tróficos PRODUTIVIDADE (p): •Relación que existe entre produción neta e biomasa. É un índice da velocidade de renovación do ecosistema ou tasa de renovación p = Pn/B p = Pn/B =0 Practicamente non existe producción neta. A biomasa do bosque era xa a que tiña xa quenun bosque maduro nun ano practicamente non hai crecemento p = Pn/B< 1 Ten unha alta produción neta en relación a sua biomasa. As herbas medran moito nunha tempada p = Pn/B =1 Toda su biomasa equivale a la producción neta, xa que partimos dunha semente de moi pouca biomasa
  • 24.
    PIRAMIDES ECOLÓXICAS Pirámides deprodución ou enerxía: Segue a regra do 10% Pirámides de biomasa: Representa a biomasa acumulada nese nivel. • En niveis tróficos cunha produtividade alta como o fitoplancton mariño pode estar invertido respecto ao nivel superior Pirámides de números: Representa o nº de individuos nun nivel trófico. • Poden ser engañosas ao presentarse de forma invertida • ej Representación gráfica das relacións alimentarias que se establecen nun ecosistema. Cada nivel se representa en forma dunha barra de altura constante e lonxitude proporcional ao parámetro medido
  • 25.
    • Pirámides biomasa• Pirámides individuos
  • 26.
    PIRÁMIDES ENERXÍA Pirámide dofluxo de enerxía para un ecosistema do río en Florida, EEUU
  • 27.
    CICLOS BIOXEOQUÍMICOS • Sonos camiños realizados pola materia, cando escapan da biosfera e pasan pola atmosfera, hidrosfera e litosfera. Tenden a ser cerrados.  As actividades humanas ocasionan a apertura e aceleración dos mesmos. O que contravén o principio de sostinibilidade dos ecosistemas  Reciclar ao máximo a materia para obter nutrientes, que non se escapen e que non se produzan refugos, evita a perda de materia nos ecosistemas
  • 28.
    CICLO do CARBONO •O ciclo do carbono atópase dividido en 2 fases: • Ciclo biolóxico: a biosfera actúa como elemento regulador tomando e devolvendo carbono á atmosfera mediante a fotosíntese e a respiración respectivamente • Ciclo bioxeoquímico: o carbono o podemos atopar no medio das seguintes formas: •Atmosfera e hidrosfera en forma de CO2 principalmente que intercambian por difusión. •Litosfera: - En forma de rochas carbonatadas e silicatadas –- Sumidoiros fósiles: almacenado en forma de combustible fósil
  • 29.
    Ciclo biolóxico docarbono • O ciclo biolóxico do carbono mobiliza o carbono de forma moi rápida, de tal forma que a fotosíntese mobiliza nun ano o 5% do CO2 atmosférico, polo que en 20 anos o renova totalmente. • O carbono incorpórase ás cadeas tróficas a través dos organismos produtores, mediante a fotosíntese, pasando a través da cadea alimentaria ao resto dos niveis tróficos. • O carbono escapa da biosfera a través de: - - a respiración en forma de CO2 cara a atmosfera - - parte incorpórase á litosfera pola descomposición da materia orgánica morta, incorporándose ao ciclo xeolóxico, de maior duración. •
  • 30.
    Ciclo bioxeoquímico docarbono • Atmosfera e hidrosfera en forma de CO2 principalmente que intercambian por difusión. • Formación de rochas calizas nos océanos: O CO2 disólvese con facilidade na auga formando ácido carbónico (H2CO3) que se transforma en bicarbonato (HCO3-) ao reaccionar con carbonatos (CaCO3) e silicatos (CaSiO3) Este bicarbonato volve a formar parte das rochas por dous vías: •Moitos organismos mariños o usan para formar parte do seu esqueleto cálcico que acabará nos sedimentos do fondo trala súa morte, almacenando polo tanto CO2 (sumidoiro) •Parte precipita de novo formando rochas calizas • Parte do carbono da litosfera retorna á atmosfera mediante as erupcións volcánicas • O carbono acumulado nos sumidoiros fósiles (petróleo, carbón e gas natural) retorno por combustión
  • 32.
    CICLO DO NITRÓXENO(N) • Compoñente fundamental dos seres vivos forma parte de proteínas e ac. nucleicos • O 78% da atmosfera é nitróxeno (N2) • O N2 non é inaccesible para a maioría dos seres vivos • As plantas so poden asimilar o nitróxeno en forma de nitratos (NO- 3)
  • 33.
    CICLO do NITRÓXENO Ociclo consta de 4 procesos: • FIXACIÓN: (N2 NOx) a transformación en óxidos de nitróxeno poden realizarse na atmosfera, pero a maior parte a realizan os microorganismos do solo. • AMONIFICACIÓN (C-O-N NH3) a realizan bacterias que producen amoníaco proveniente da descomposición de seres vivos. • NITRIFICACIÓN: a realizan bacterias que transforman o amoníaco en primeiro lugar en nitritos NO2 e despois en nitratos NO3. • DESNITRIFICACIÓN: A realizan bacterias anaerobias que descompoñen os nitritos en N2 devolvéndoos á atmosfera
  • 34.
  • 35.
    CICLO do FÓSFORO(P) O reservorio principal de fósforo o constitúen os fosfatos da litosfera (pertencen o ciclo xeolóxico  lento retorno). As necesidades de P polos seres vivos é menor que outros bioelementos como o N, pero a cantidade de P dispoñible para os seres vivos é menor, polo que é o principal factor limítante para a produción de biomasa.
  • 36.
    CICLO do XOFRE(S) O S atópase maioritariamente na hidrosfera. As plantas e microorganismos poden incorporar directamente sulfato do solo. O sulfuro de hidroxeno pode xerar chuvias ácidas.
  • 37.
    Efecto da deforestaciónsobre os ciclos da materia
  • 38.
    Principais nutrientes limitantes daprodución:  O N e P son factores limitantes moi importantes. A riqueza e produtividade dos ecosistemas dependen dos mecanismos de reciclado destes nutrientes.  En ecosistemas mariños son moito máis condicionantes debido á dificultade para o reciclado xa que os organismos descompoñedores so están nos fondos mariños. • O P 1º e logo o N son os principais  condicionantes da produción de  biomasa.
  • 39.
    OS ECOSISTEMAS AUTOREGÚLANSE POBOACIÓNS BIOTOPO Recursos BIOCENOSE Relacións ACTIVIDADES HUMANAS Alteraciónequilibrio •Monocultivos •Cría masiva especies Pragas Enfermidades Praguicidas sintéticos
  • 40.
    AUTOREGÚLACIÓN DAS POBOACIÓNS POBOACIÓNS BIOTOPO Recursos BIOCENOSE Relacións ACTIVIDADES HUMANAS Alteraciónequilibrio •Monocultivos •Cría masiva especies Pragas Enfermidades Praguicidas sintéticos
  • 41.
    As pragas eo seu control
  • 42.
    Poboación: Conxunto de individuosda mesma especie que se relaciona nun espazo concreto condicionado CRECEMENTO •DISPOÑIBILIDADE RECURSOS •RELACIÓNS RESTO POBOACIÓNS ECOSISTEMA RESISTENCIA AMBIENTAL Conxunto de factores bióticos e abióticos que limitan o crecemento dunha poboación DINÁMICA DE POBOACIÓNS ESTUDA Cambios no tamaño das poboacións AUTOREGÚLACIÓN DAS POBOACIÓNS
  • 43.
    Curvas de crecemento curvasen J Se esgotan os recursos e se produce a morte masiva dos individuos Ecosistema ideal Crecemento exponencial Baixo condicións especiais que non poden manterse durante moito tempo na natureza Recursos ilimitados Na natureza
  • 44.
    Curvas de crecemento curvasen S Condicións naturais Recursos limitados 1º - A poboación medra exponencialmente (recursos ilimitados) 2º - A resistencia ambiental frea o crecemento 2º - A poboación mantense máis ou menos constante arredor dun valor K K  Capacidade de carga dun ecosistema Tamaño máximo dunha poboación que pode manterse dun xeito máis ou menos estable  Poboación en crecemento estacionario e en equilibrio
  • 45.
    Estratexias SUPERVIVENCIA POBOACIÓNS •Estrategas de r Especies oportuistas ou pioneiras • Ecosistemas inestables ou nas 1ª etapasde desenvolvemento • Tempo vida curto • Tasa reprodución elevada • Ex: microorganismos, algas, moitos insectos e herbas O tamaño das poboacións r estrategas presentan fortes variacións e mantense por debaixo da capacidade de carga (K) • Estrategas de K Especies especialistas • Ecosistemas estables • Tempo vida longo • Tasa reprodución baixa • Maioría indivíduos chegan á idade adulta • Ex: maioría de aves e mamíferos O tamaño das poboacións K estrategas estabilízase co tempo, arredor da capacidade de carga (K)
  • 46.
  • 47.
    As sucesións ecolóxicas Secuenciade cambios que se producen nun ecosistema, como resultado da súa propia dinámica interna Proceso lento e gradual CAMBIOS XERAIS NUNHA SUCESIÓN Estado inicial escasa diversidade Estado final maior diversidade  + diversidade  + complexidade estrutural  + biomasa  + eficacia aproveitamento enerxía  + produtividade  + estabilidade ecosistema Sucesión ecolóxica paisaxe volcánica
  • 48.
    Comunidade climax Estado deequilibrio estable dun ecosistema ao final dun proceso de sucesión O equilibrio pode perderse se cambian as condicións ambientais ou o nº individuos dunha poboación Non é un estado permanente Sempre aparecerán cambios que levaran a : - Regresión  etapas anteriores - Novas evolucións Comunidade climax (Fragas do Eume)
  • 49.
    Sucesións primarias esecundarias • Máis lentas porque 1º debe formarse o solo • 1ª especies  pioneiras ou colonizadoras • Sustituídas por especialistas (explotan nichos non accesibles ás anteriores) Lugares non colonizados anteriormente por seres vivos e sen solo Existía outra comunidade anteriormente eliminada parcial o totalmente por unha perturbación
  • 50.
    Especies invasoras (Alóctonas) Perdada biodiversidade Ameazas para a biodiversidade INTRODUCIÓN ESPECIES EXÓTICAS
  • 51.
    Especies clave Desempeñan unpapel crucial no funcionamento do ecosistema A desaparición implica o colapso do mesmo
  • 52.
    MODELO DEPREDADOR- PRESA Aspoboacións das dúas especies non se estabilizan e permanecen oscilantes indefinidamente. Así, comezando a partir dunha situación con poucos depredadores, o crecemento vigoroso das presas facilitar a reprodución de predadores e, finalmente, aumentar a poboación destes; pero o aumento pode reducir o crecemento da presa e facelo negativo, de xeito que o número absoluto de depredadores comezar a diminuír, aumentando as presas e volvendo a iniciarse un novo ciclo O modelo depredador presa foi enunciado matemáticamente por Lotka-Volterra