Recommended
PDF
PPTX
PDF
PPTX
[프로젝트가 서쪽으로 간 까닭은] chap 3,32,46,67,82
PDF
PDF
Game math.points and lines
PDF
PDF
PPT
PPTX
Gamification (spicy marketing)
PDF
PDF
PPTX
120629 fsm in unity3d skyseer
PPTX
PDF
PPTX
Game Design patterns, Visitor, State, FSM pattern
PPTX
PPTX
PDF
[데브루키] 유니티와 Play maker를 이용한 쉽고 빠른 게임 개발
PPTX
5장 그래프의 비밀 (Programming Game AI by Example)
PDF
PDF
PPT
쩌는 게임 기획서, 이렇게 쓴다(How to write great design documents) from GDC 2008 (Korean)
PPTX
PPTX
PDF
PDF
딥러닝과 강화 학습으로 나보다 잘하는 쿠키런 AI 구현하기 DEVIEW 2016
PDF
PPTX
StarUML NS Guide - Design
PPTX
Game AI 기초 [ 유니티 및 C# 스터디 / 2024-03-22 ]
More Related Content
PDF
PPTX
PDF
PPTX
[프로젝트가 서쪽으로 간 까닭은] chap 3,32,46,67,82
PDF
PDF
Game math.points and lines
PDF
PDF
Viewers also liked
PPT
PPTX
Gamification (spicy marketing)
PDF
PDF
PPTX
120629 fsm in unity3d skyseer
PPTX
PDF
PPTX
Game Design patterns, Visitor, State, FSM pattern
PPTX
PPTX
PDF
[데브루키] 유니티와 Play maker를 이용한 쉽고 빠른 게임 개발
PPTX
5장 그래프의 비밀 (Programming Game AI by Example)
PDF
PDF
PPT
쩌는 게임 기획서, 이렇게 쓴다(How to write great design documents) from GDC 2008 (Korean)
PPTX
PPTX
PDF
PDF
딥러닝과 강화 학습으로 나보다 잘하는 쿠키런 AI 구현하기 DEVIEW 2016
Similar to 2장 상태구도형 에이전트의 디자인
PDF
PPTX
StarUML NS Guide - Design
PPTX
Game AI 기초 [ 유니티 및 C# 스터디 / 2024-03-22 ]
PDF
PDF
Ndc2010 김주복, v3. 마비노기2아키텍처리뷰
PDF
PDF
PPTX
PDF
PDF
PPTX
[Gpg2권 박민근] 3.3 마이크로 스레드를 통한 ai 관리
PPTX
PPTX
C:\Fakepath\Whole Part Pattern
PPTX
C:\fakepath\whole part pattern
PPTX
PPTX
PPTX
PDF
서버를 위한 동시성 모델과 Staged eventdrivenarchitecture
PDF
홍성우, 내가 만든 언어로 게임 만들기, NDC2017
PDF
Business environmentchangemonitor 애플트리랩
More from 홍준 김
PDF
1.3장 차수 높은 프로시저(higher order procedure)로 요약하는 방법
PPTX
PPTX
KEY
PDF
KEY
KEY
KEY
KEY
KEY
KEY
KEY
KEY
KEY
PPT
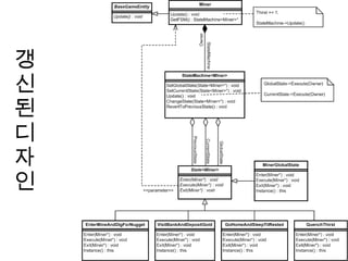
2장 상태구도형 에이전트의 디자인 1. 2. 유한상태기계 유한상태기계 (finite state machine, FSM) 빠르고 코딩하기가 쉽다 오류수정이 용이하다 계산 부담이 없다 직관적이다 유연성이 있다 3. 4. 유한상태기계 : 상태전환표 State transition table 에이전트가 상태전환표를 정기적으로 질의하여 상태 전환 테이블은 에이전트 외부에 존재 명확하과 유연한 구조 : 기본 코드 + 상태전환표 5. 유한상태기계 : 내장된 규칙들 상태들 자신의 내부에 상태 전환을 위한 규칙을 내장 6. 7. 8. 9. West World 프로젝트 BaseGameEntity 클래스 모든 거주자들을 위한 기초 클래스 10. West World 프로젝트 Miner 클래스 BaseGameEntity 클래스로부터 파생 속성 : 건강 , 피곤함의 정도 , 위치 11. 12. 13. 14. 15. 16. 17. 18. 19. 20. 21. 22. 23. 24. 25. 26. 27. 28. 29. 30. 31. 메시지 처리 잘 디자인된 게임 : 이벤트 대응 (event-driven) 형 이벤트 : 사용자 입력 , 외부 요인 , 내부 요인… 각 이벤트에 적절하게 대응하도록 관계되는 모든 객체에 전달 이벤트 핸들링 : 각 객체는 관심 있는 이벤트가 올 때만 처리 전달 방법 : 데이터 패킷 형태 ( 타임 스탬프 등의 정보 포함 ) 32. 33. 34. 메시지 급송 및 관리 : EntityManager EntityManager: 에이전트를 가리키는 포인터와 ID 관리 35. 36. 메시지 급송 및 관리 : EntityManager Entity 생성 및 등록 Entity 의 포인터 검색 37. 38. 39. 40. 41. 42. 43. 44. 45. 46. 47. 48. 49. 50. 51. 52. 53. Editor's Notes #3 유한상태기계의 특징 오류수정 용이 : 한 상태에