8 novembre 2012

WORKSHOP:
ORIM HA SCELTO SAP E I PARTNER
IBM E HT PER LA GESTIONE DELLA
SOSTENIBILITA’




www.h-t.it   www.ibm.com   www.sap.com   www.orim.it
                                                       1
Gli Attori:




www.h-t.it   www.ibm.com   www.sap.com   www.orim.it
                                                       3
Azienda leader nel settore del recupero
       e smaltimento dei rifiuti
                   Relatore: Andrea Mancini - CEO
                                              Orim




            www.orim.it
                                                     4
La più grande azienda informatica del mondo,
focalizzata sulla innovazione e sulla sostenibilità,
   al servizio delle aziende e delle istituzioni .
Relatore: Gian Luigi Dolce – Business Development Executive
                                                       IBM




                  www.ibm.com
                                                              5
SAP è leader mondiale nelle soluzioni software
          per il business e per la sostenibilità.

Relatore: Giovanni Marconi - Sustainability Sales Specialist Lob Emea
                                                                  SAP




                         www.sap.com
                                                                        6
Azienda leader in soluzioni gestionali basate su SAP,
          soluzioni innovative e sostenibili,
            Business Partner IBM e SAP
             Relatore: Vittorio Soldavini – Managing Director
                                        H.T. High Technology




                    www.h-t.it
                                                                7
Relatore: Andrea Mancini, CEO Orim




Un investimento comporta sempre un
                    aumento di costi.
  Quando un Investimento è giusto?
   Quando semplificando la gestione
             fa risparmiare sui costi.



        www.orim.it
ORIM inizia la propria attività il 05 Febbraio 1982 con il recupero dei metalli preziosi e
lo smaltimento dei rifiuti industriali.
     Con il passare degli anni, l'accresciuta attenzione alle problematiche ambientali e la
complessità insita nel campo della gestione dei rifiuti hanno fatto sorgere esigenze di
mercato sempre più articolate, puntuali e rigorose.
     Attraverso una attenta gestione, fondata sulla severa e completa osservanza delle
prescrizioni normative applicabili, su mirate scelte tecniche ed infine su specifici rapporti di
esclusiva istaurati con impianti di smaltimento e recupero esteri, ORIM ha saputo
rispondere in maniera dettagliata e professionale a tali necessità e ciò le ha permesso di
svilupparsi in modo continuo e costante.
     ORIM è in grado di proporre in tutto il territorio nazionale servizi differenziati e
personalizzati sulle esigenze specifiche del Cliente, per la gestione di tutte le tipologie di
rifiuti, mettendo a disposizione una struttura tecnico-commerciale che, attraverso una
attenta analisi delle casistiche che di volta in volta si vengono a delineare, ricerca le
soluzioni ottimali e personalizzate seguendo il Cliente in tutte le fasi del servizio richiesto.
     La struttura aziendale altamente qualificata ed il know-how acquisito in 30 anni di
attività, permettono alla ORIM di offrire un servizio “full service” incentrato sull'affidabilità e
sulla serietà, che si concretizzano tra l’altro nell’accurata tracciabilità del rifiuto assicurata
al Cliente e nel completo rispetto della normativa di settore applicabile.
La ORIM è in possesso di tutte le autorizzazione previste dalla normativa vigente e si è adeguata alle
prescrizioni delle certificazioni ISO.
    Le autorizzazioni secondo cui opera la ORIM sono:
• Autorizzazione Integrata Ambientale 29/VAA_08 del 04/04/2007.
• Iscrizione all’Albo Nazionale Gestori Ambientali per le categorie:
    1 classe E (raccolta e trasporto di rifiuti urbani ed assimilati),
    4 classe D (raccolta e trasporto di rifiuti speciali non pericolosi),
    5 classe E (raccolta e trasporto di rifiuti pericolosi)
    10B classe D (bonifica beni contenenti amianto)
    9 classe B (bonifica siti)
    8 classe C (intermediazione e commercio di rifiuti senza detenzione dei rifiuti stessi).
    Orim opera con l’ausilio di un Sistema di Gestione Integrato Qualità, Ambiente e Sicurezza certificato
secondo le norme:
    ISO 9001 – ISO 14001 – OHSAS 18001.
    Inoltre l’Organizzazione possiede i requisiti tecnici e legali per effettuare le seguenti operazioni:
• tracciabilità del farmaco (codice univoco sito logistico ai sensi del DM 15/07/04 e s.m.i. n°001141),
• deposito fiscale di rifiuti assimilabili ad olio combustibile denso BTZ e/o a gasolio usato come combustibile
per riscaldamento (licenza fiscale di esercizio ai sensi del D.Lgs 504/95 e s.m.i. n°MCY00345S).
• Banco Metalli per il commercio di oro come definito dall’articolo 1, comma 1, della Legge 17 gennaio 2000,
n. 7 (Operatore Professionale in Oro iscrizione n° 5000633 presso B anca d’Italia, ex Ufficio Italiano Cambi) e
produttore di semilavorati in Metalli Preziosi con Marchio 74 MC.
Il continuo evolversi del mercato e l’attuale situazione di crisi ci
ha spinto a cercare nuove possibilità di sviluppo in nuovi settori e
in nuove tecnologie.
   Questo percorso evolutivo ci ha “imposto” una riorganizzazione
strutturale con un conseguente investimento sia in Impiantistiche
specifiche che in Software adeguatamente calibrati sulle nostre
necessità.
   Le attività che sono in fase di implementazione e sviluppo sono
orientate al recupero di metalli, quali ad es. Ni, Co, Mo, V dai
catalizzatori dell’industria Chimica, Petrolchimica e Farmaceutica
e al recupero delle Terre Rare per i quali abbiamo effettuato degli
studi in collaborazione con le Università La Sapienza di Roma, il
Politecnico delle Marche e l’Università dell’Aquila.
   A seguito di tali ricerche è stato depositato un Brevetto sulle
metodologie di recupero.
La ORIM ha intrapreso un cammino scegliendo come
partner per lo sviluppo del proprio Software Gestionale
Integrato
   SAP - IBM - HT.
   La scelta è ricaduta su tale soluzione in quanto la rigorosità
(e non rigidità) del Sistema e delle persone che vi
collaborano sono assolutamente in linea con la filosofia Orim
e questo ha permesso di avere una gestione realmente
strutturata per Processi.
Strutturare il Gestionale per Processi ha il vantaggio
di essere più allineato a quelle che sono le scelte
organizzative della Orim e quindi avere una maggiore
linearità tra come si opera realmente in azienda e come
si lavora con il Software.
   Questo tipo di “coerenza”, che comporta un notevole
vantaggio, non sempre è stato possibile con il vecchio
gestionale o con le soluzioni “standard” che si trovano
sul mercato.
   Il perché di tale possibilità è dovuto alla stretta
collaborazione di tutti i soggetti coinvolti ed alle
performance intrinseche di SAP.
Possiamo affermare che investire in un
momento di crisi può sembrare un azzardo
ma, se le scelte degli investimenti sono
oculate e ben calibrate, sicuramente
porteranno ad una ottimizzazione dei processi
organizzativi aziendali e ad una conseguente
riduzione degli sprechi e ad una riduzione dei
costi.
Il Progetto HT 4-WASTE
          in ORIM S.p.A.
Vittorio Soldavini - Managing Director - H.T. High Technology




     HT HIGH TECHNOLOGY    www.h-t.it   marketing@h-t.it
                                                                15
Maggiore integrazione tra funzioni e processi aziendali, sincronizzando i flussi
operativi, gestendo ed integrando le diverse aree aziendali

Garantire la ‘compliance’ della soluzione alle normative, con integrazione dei
processi e ‘tracciabilità’ completa del prodotto in tutte le fasi produttive

Utilizzare una soluzione orientata alla Sostenibilità e predisposta per ampliare
i processi aziendali sensibili (Sostanze pericolose, Gestione emissioni,
Valutazione del Rischio ambientale, Gestione Infortuni, Medicina del lavoro -
decreto TU 81/08 -)

Accompagnare il processo di crescita ed espansione di Orim S.p.A con una
soluzione standard, scalabile e pronta a crescere con l’azienda

Unificare la base dati per fornire all’intera organizzazione una visione globale,
univoca ed integrata per il controllo del business

Ridurre i costi gestionali e le inefficienze, derivanti dall’utilizzo di applicazioni
diverse e non integrate, dotandosi di una soluzione ERP integrata
Sostituzione, introduzione ed integrazione applicativi
  gestionali di:
  Implementazione della soluzione pre-configurata HT 4-Waste
  Amministrazione, Finanza e Controllo di Gestione
  Gestione commerciale del servizio (Contratti, Valutazione,
  Offerte, Fatturazione)
  Gestione e trading del rifiuto (Acquisizione, Stoccaggio,
  Trattamento, Conto lavorazione, Vendita)
  Sicurezza ambientale e rispetto normative (FIR, Registri
  carico/scarico, MUD, legge Seveso, rapporto VVFF, UTIF, ecc.)
  Acquisti (materie prime, servizi)
  Produzione (lavorazione/trattamento)
  Quality management (Nuova)
  Manutenzione Impianti (Nuova)
19
20
INTEGRAZIONE DEI PROCESSI
            =
RISPETTO DELLE NORMATIVE
            =
      SOSTENIBILITÀ
Interoperabilità S.I.S.T.R.I.
Valutazione del rischio operativo ed ambientale
Gestione emissioni (aria, acqua, suolo)
Gestione incidenti ed infortuni
Medicina preventiva
Gestione e monitoraggio delle risorse
Reporting di sostenibilità
HT 4-Waste Best Practices è una soluzione che fornisce processi di
       business pre-configurati e acceleratori di progetto



                                           Attività del
                                            progetto
          Attività del
           progetto
                                              HT
                                           4-WASTE


             SAP                               SAP
           Standard                         Standard

    Progetto Tradizionale                HT 4-WASTE
HT 4-WASTE, come gli altri verticali 4- PHARMA, 4-CHEM,
  4-GREEN, garantisce un progetto SAP:

    Semplice
    Veloce
    Standard
    A tempi certi
    A costi certi
                     traendo vantaggio da

    procedure di business standard
    scenari operativi pre-configurati
    Best practices operative e gestionali
Utilizzo delle Worldwide Best Practices di SAP

Progetto Veloce

Raggiungimento degli obiettivi in Tempi e Costi Contenuti

Partner
   solido : IBM Leader mondiale
   Flessibile: HT a dimensione della tua azienda

SAP Leader mondiale

Modello di riferimento per la ‘Crescita’
Metodologia di progetto

  Approccio semplificato grazie alla presenza della
  soluzione preconfigurata HT 4-Waste: Project
  preparation; Adaptability Analisys, Formazione-Analisi-
  Realizzazione; Migrazione; Go Live; Supporto)
  Efficienza d'implementazione in minor tempo
  Ambito definito - sfruttando appieno le Best Practices
  sviluppate
  Programma di formazione-analisi-realizzazione
  Requisiti gestionali preconfigurati
  Focalizzazione sulla messa a punto di funzionalità
  strategiche
Grazie!




www.h-t.it   www.ibm.com   www.sap.com   www.orim.it
                                                       27

Workshop a Ecomondo 8 novembre ht orim

  • 1.
    8 novembre 2012 WORKSHOP: ORIMHA SCELTO SAP E I PARTNER IBM E HT PER LA GESTIONE DELLA SOSTENIBILITA’ www.h-t.it www.ibm.com www.sap.com www.orim.it 1
  • 3.
    Gli Attori: www.h-t.it www.ibm.com www.sap.com www.orim.it 3
  • 4.
    Azienda leader nelsettore del recupero e smaltimento dei rifiuti Relatore: Andrea Mancini - CEO Orim www.orim.it 4
  • 5.
    La più grandeazienda informatica del mondo, focalizzata sulla innovazione e sulla sostenibilità, al servizio delle aziende e delle istituzioni . Relatore: Gian Luigi Dolce – Business Development Executive IBM www.ibm.com 5
  • 6.
    SAP è leadermondiale nelle soluzioni software per il business e per la sostenibilità. Relatore: Giovanni Marconi - Sustainability Sales Specialist Lob Emea SAP www.sap.com 6
  • 7.
    Azienda leader insoluzioni gestionali basate su SAP, soluzioni innovative e sostenibili, Business Partner IBM e SAP Relatore: Vittorio Soldavini – Managing Director H.T. High Technology www.h-t.it 7
  • 8.
    Relatore: Andrea Mancini,CEO Orim Un investimento comporta sempre un aumento di costi. Quando un Investimento è giusto? Quando semplificando la gestione fa risparmiare sui costi. www.orim.it
  • 9.
    ORIM inizia lapropria attività il 05 Febbraio 1982 con il recupero dei metalli preziosi e lo smaltimento dei rifiuti industriali. Con il passare degli anni, l'accresciuta attenzione alle problematiche ambientali e la complessità insita nel campo della gestione dei rifiuti hanno fatto sorgere esigenze di mercato sempre più articolate, puntuali e rigorose. Attraverso una attenta gestione, fondata sulla severa e completa osservanza delle prescrizioni normative applicabili, su mirate scelte tecniche ed infine su specifici rapporti di esclusiva istaurati con impianti di smaltimento e recupero esteri, ORIM ha saputo rispondere in maniera dettagliata e professionale a tali necessità e ciò le ha permesso di svilupparsi in modo continuo e costante. ORIM è in grado di proporre in tutto il territorio nazionale servizi differenziati e personalizzati sulle esigenze specifiche del Cliente, per la gestione di tutte le tipologie di rifiuti, mettendo a disposizione una struttura tecnico-commerciale che, attraverso una attenta analisi delle casistiche che di volta in volta si vengono a delineare, ricerca le soluzioni ottimali e personalizzate seguendo il Cliente in tutte le fasi del servizio richiesto. La struttura aziendale altamente qualificata ed il know-how acquisito in 30 anni di attività, permettono alla ORIM di offrire un servizio “full service” incentrato sull'affidabilità e sulla serietà, che si concretizzano tra l’altro nell’accurata tracciabilità del rifiuto assicurata al Cliente e nel completo rispetto della normativa di settore applicabile.
  • 10.
    La ORIM èin possesso di tutte le autorizzazione previste dalla normativa vigente e si è adeguata alle prescrizioni delle certificazioni ISO. Le autorizzazioni secondo cui opera la ORIM sono: • Autorizzazione Integrata Ambientale 29/VAA_08 del 04/04/2007. • Iscrizione all’Albo Nazionale Gestori Ambientali per le categorie: 1 classe E (raccolta e trasporto di rifiuti urbani ed assimilati), 4 classe D (raccolta e trasporto di rifiuti speciali non pericolosi), 5 classe E (raccolta e trasporto di rifiuti pericolosi) 10B classe D (bonifica beni contenenti amianto) 9 classe B (bonifica siti) 8 classe C (intermediazione e commercio di rifiuti senza detenzione dei rifiuti stessi). Orim opera con l’ausilio di un Sistema di Gestione Integrato Qualità, Ambiente e Sicurezza certificato secondo le norme: ISO 9001 – ISO 14001 – OHSAS 18001. Inoltre l’Organizzazione possiede i requisiti tecnici e legali per effettuare le seguenti operazioni: • tracciabilità del farmaco (codice univoco sito logistico ai sensi del DM 15/07/04 e s.m.i. n°001141), • deposito fiscale di rifiuti assimilabili ad olio combustibile denso BTZ e/o a gasolio usato come combustibile per riscaldamento (licenza fiscale di esercizio ai sensi del D.Lgs 504/95 e s.m.i. n°MCY00345S). • Banco Metalli per il commercio di oro come definito dall’articolo 1, comma 1, della Legge 17 gennaio 2000, n. 7 (Operatore Professionale in Oro iscrizione n° 5000633 presso B anca d’Italia, ex Ufficio Italiano Cambi) e produttore di semilavorati in Metalli Preziosi con Marchio 74 MC.
  • 11.
    Il continuo evolversidel mercato e l’attuale situazione di crisi ci ha spinto a cercare nuove possibilità di sviluppo in nuovi settori e in nuove tecnologie. Questo percorso evolutivo ci ha “imposto” una riorganizzazione strutturale con un conseguente investimento sia in Impiantistiche specifiche che in Software adeguatamente calibrati sulle nostre necessità. Le attività che sono in fase di implementazione e sviluppo sono orientate al recupero di metalli, quali ad es. Ni, Co, Mo, V dai catalizzatori dell’industria Chimica, Petrolchimica e Farmaceutica e al recupero delle Terre Rare per i quali abbiamo effettuato degli studi in collaborazione con le Università La Sapienza di Roma, il Politecnico delle Marche e l’Università dell’Aquila. A seguito di tali ricerche è stato depositato un Brevetto sulle metodologie di recupero.
  • 12.
    La ORIM haintrapreso un cammino scegliendo come partner per lo sviluppo del proprio Software Gestionale Integrato SAP - IBM - HT. La scelta è ricaduta su tale soluzione in quanto la rigorosità (e non rigidità) del Sistema e delle persone che vi collaborano sono assolutamente in linea con la filosofia Orim e questo ha permesso di avere una gestione realmente strutturata per Processi.
  • 13.
    Strutturare il Gestionaleper Processi ha il vantaggio di essere più allineato a quelle che sono le scelte organizzative della Orim e quindi avere una maggiore linearità tra come si opera realmente in azienda e come si lavora con il Software. Questo tipo di “coerenza”, che comporta un notevole vantaggio, non sempre è stato possibile con il vecchio gestionale o con le soluzioni “standard” che si trovano sul mercato. Il perché di tale possibilità è dovuto alla stretta collaborazione di tutti i soggetti coinvolti ed alle performance intrinseche di SAP.
  • 14.
    Possiamo affermare cheinvestire in un momento di crisi può sembrare un azzardo ma, se le scelte degli investimenti sono oculate e ben calibrate, sicuramente porteranno ad una ottimizzazione dei processi organizzativi aziendali e ad una conseguente riduzione degli sprechi e ad una riduzione dei costi.
  • 15.
    Il Progetto HT4-WASTE in ORIM S.p.A. Vittorio Soldavini - Managing Director - H.T. High Technology HT HIGH TECHNOLOGY www.h-t.it marketing@h-t.it 15
  • 16.
    Maggiore integrazione trafunzioni e processi aziendali, sincronizzando i flussi operativi, gestendo ed integrando le diverse aree aziendali Garantire la ‘compliance’ della soluzione alle normative, con integrazione dei processi e ‘tracciabilità’ completa del prodotto in tutte le fasi produttive Utilizzare una soluzione orientata alla Sostenibilità e predisposta per ampliare i processi aziendali sensibili (Sostanze pericolose, Gestione emissioni, Valutazione del Rischio ambientale, Gestione Infortuni, Medicina del lavoro - decreto TU 81/08 -) Accompagnare il processo di crescita ed espansione di Orim S.p.A con una soluzione standard, scalabile e pronta a crescere con l’azienda Unificare la base dati per fornire all’intera organizzazione una visione globale, univoca ed integrata per il controllo del business Ridurre i costi gestionali e le inefficienze, derivanti dall’utilizzo di applicazioni diverse e non integrate, dotandosi di una soluzione ERP integrata
  • 17.
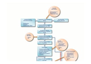
    Sostituzione, introduzione edintegrazione applicativi gestionali di: Implementazione della soluzione pre-configurata HT 4-Waste Amministrazione, Finanza e Controllo di Gestione Gestione commerciale del servizio (Contratti, Valutazione, Offerte, Fatturazione) Gestione e trading del rifiuto (Acquisizione, Stoccaggio, Trattamento, Conto lavorazione, Vendita) Sicurezza ambientale e rispetto normative (FIR, Registri carico/scarico, MUD, legge Seveso, rapporto VVFF, UTIF, ecc.) Acquisti (materie prime, servizi) Produzione (lavorazione/trattamento) Quality management (Nuova) Manutenzione Impianti (Nuova)
  • 19.
  • 20.
  • 21.
    INTEGRAZIONE DEI PROCESSI = RISPETTO DELLE NORMATIVE = SOSTENIBILITÀ
  • 22.
    Interoperabilità S.I.S.T.R.I. Valutazione delrischio operativo ed ambientale Gestione emissioni (aria, acqua, suolo) Gestione incidenti ed infortuni Medicina preventiva Gestione e monitoraggio delle risorse Reporting di sostenibilità
  • 23.
    HT 4-Waste BestPractices è una soluzione che fornisce processi di business pre-configurati e acceleratori di progetto Attività del progetto Attività del progetto HT 4-WASTE SAP SAP Standard Standard Progetto Tradizionale HT 4-WASTE
  • 24.
    HT 4-WASTE, comegli altri verticali 4- PHARMA, 4-CHEM, 4-GREEN, garantisce un progetto SAP: Semplice Veloce Standard A tempi certi A costi certi traendo vantaggio da procedure di business standard scenari operativi pre-configurati Best practices operative e gestionali
  • 25.
    Utilizzo delle WorldwideBest Practices di SAP Progetto Veloce Raggiungimento degli obiettivi in Tempi e Costi Contenuti Partner solido : IBM Leader mondiale Flessibile: HT a dimensione della tua azienda SAP Leader mondiale Modello di riferimento per la ‘Crescita’
  • 26.
    Metodologia di progetto Approccio semplificato grazie alla presenza della soluzione preconfigurata HT 4-Waste: Project preparation; Adaptability Analisys, Formazione-Analisi- Realizzazione; Migrazione; Go Live; Supporto) Efficienza d'implementazione in minor tempo Ambito definito - sfruttando appieno le Best Practices sviluppate Programma di formazione-analisi-realizzazione Requisiti gestionali preconfigurati Focalizzazione sulla messa a punto di funzionalità strategiche
  • 27.
    Grazie! www.h-t.it www.ibm.com www.sap.com www.orim.it 27