Embed presentation
Download to read offline




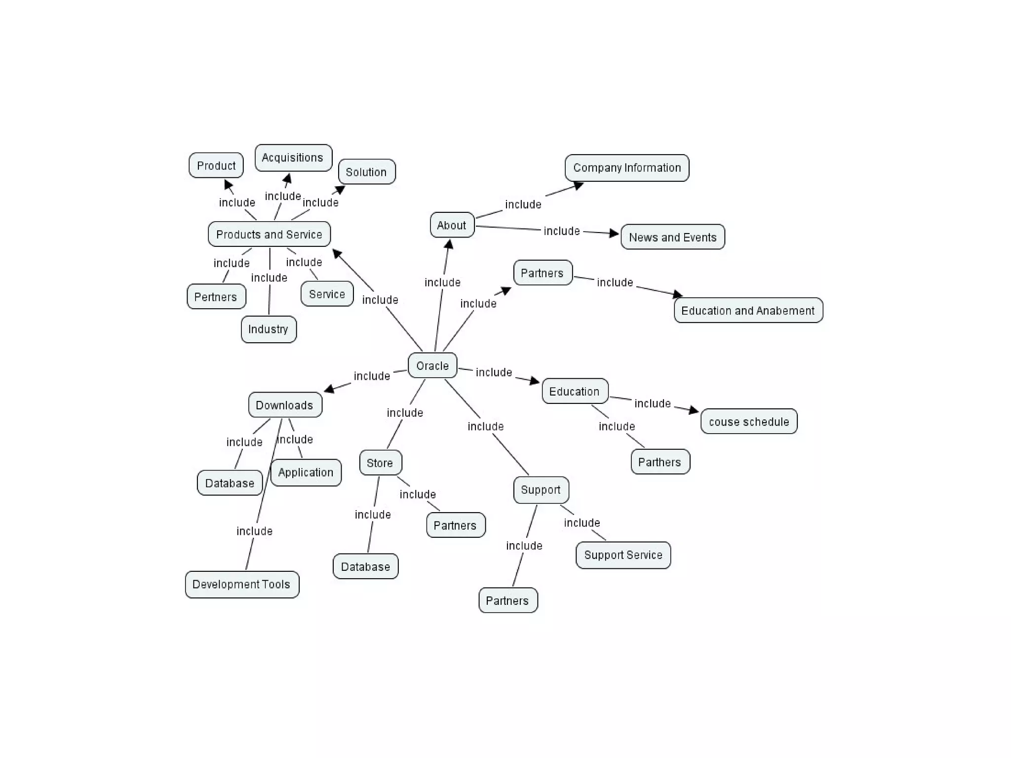
The document discusses key concepts from a concept map about database systems. It lists 5 key words used in the concept map: database, middleware, application, server and storage systems, and industries. It identifies 3 important sentences from the concept map about consolidating applications, maximizing availability, and compressing data. It also provides definitions for the 5 key words as oracle database, Oracle WebLogic Suite 11g middleware, oracle application, oracle server and storage system, and oracle industry.



