Prepared By
Kuntal Mehta
Shrenit Patel
Virtual Academy
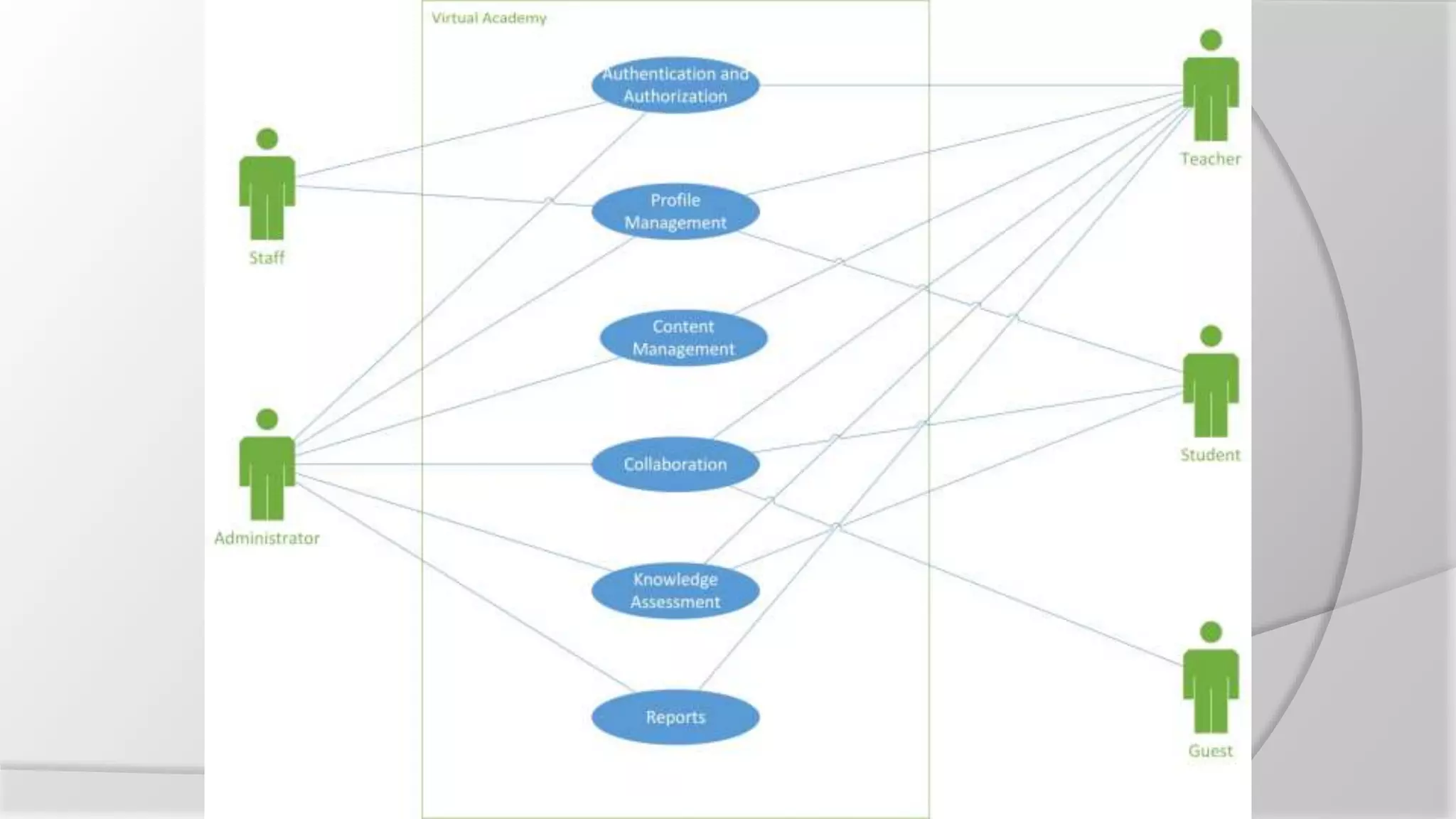
What is Virtual Academy?
•This is the system using blended model of learning.
• Contains the features like :
Video Lectures
Knowledge Assessment
Profile Management
Content Sharing
Query & Discussion
• Innovative and effective way of learning that also provide mobility of
study and quite flexible.
• Beneficiary system for the academy by multiple way ultimately leading
to good quality of education and administration by trading way of
learning .
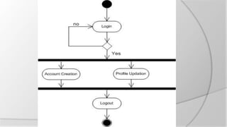
Current System and issues
• Academy is the only way of learning.
• Student has constraints of time as well as place and revision.
• Teacher need to assess knowledge each and every student
manually.
• Student-Teacher communication gap due to lack of
communication medium.
• Stronger way of learning like Video and Supporting notes that
uses latest technology is also not so helpful due to current
system.
Tools and Technology
•MVC 4 for the better performance.
•Autofac for Inversion of Control and Dependency Injection
• NUnit For Unit testing.
• Entity Framework Code First Approach for database construction management
and migration.
• MS SQL 2012 for the ease of data management.
• .NET framework 4.5 and C# for the purpose of coding and building.
•Ajax for the smart User Interface.
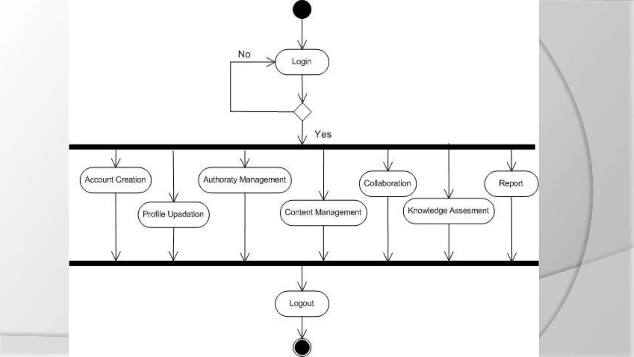
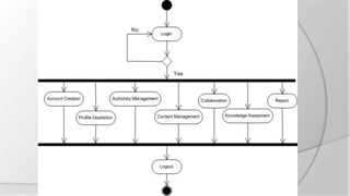
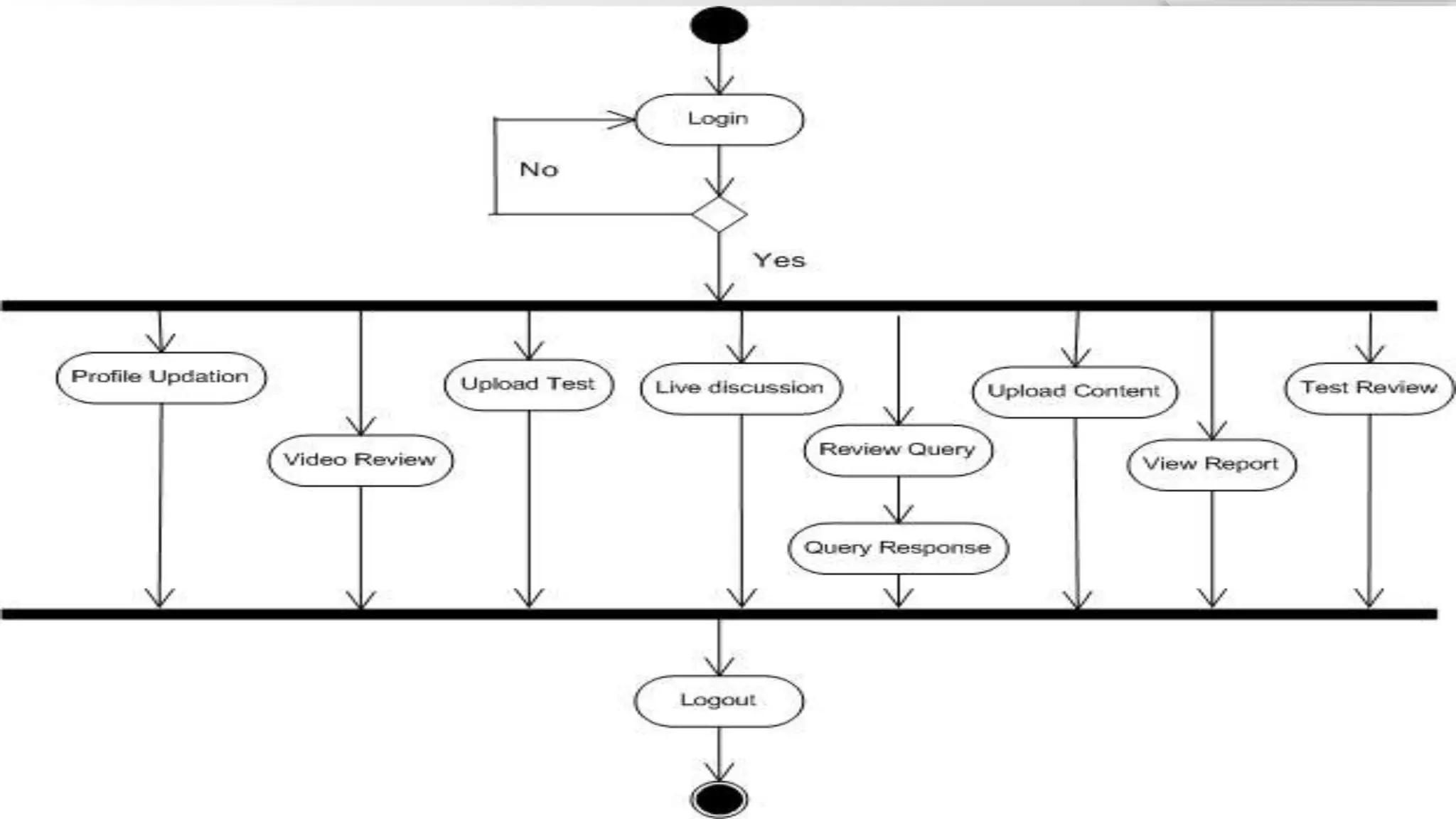
Modules
General Functionalities
1. Video Lectures
• Video is a trading media for understanding a thing over the net and
that’s what this system has as a part of it; via recording of lectures.
• Features under this is :
 Video Review
 Video Surfing
 Video Management
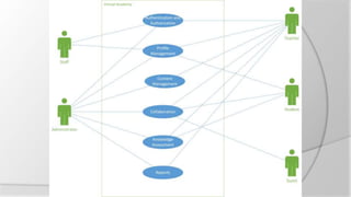
User Perspectives
Teacher
Student
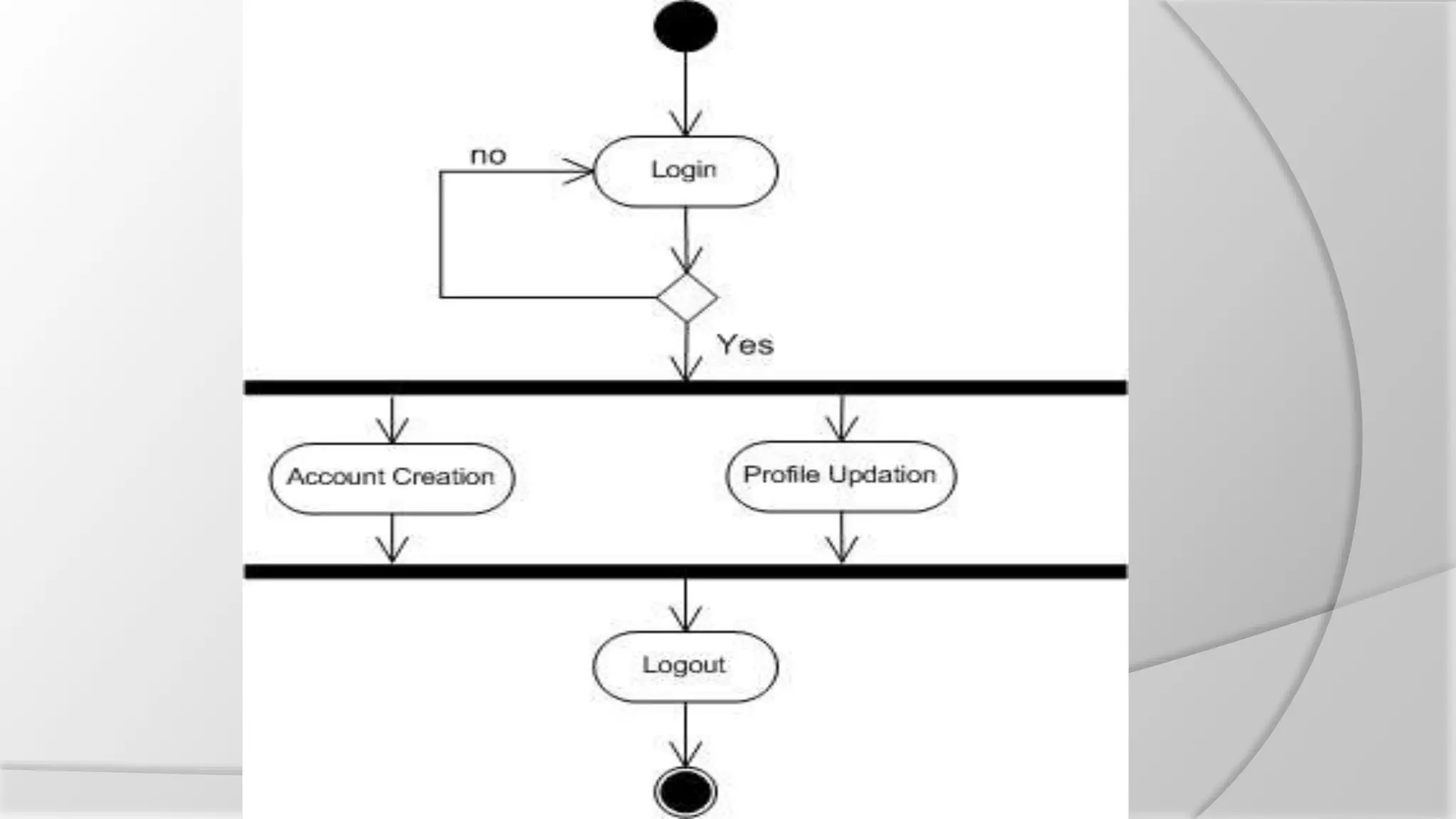
2. Maintenance
• Maintenance is all about user creation to management and from
adding new departments to maintaining them. That is ease of control
from a single place.
• Features under this is :
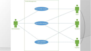
 Profile Management
 User management
 Department Management
User Perspectives
Teacher and Student
3. Content Management
• Content shared under the system needed to managed by either
teacher and administrator.
• Features under this is :
 Content Sharing
 Content Management
 Global Content Search
User Perspectives
Teacher
Student
4. Discussion
• Most live feature inside the system with the functionality like query
posting and live discussion.
• Features under this is :
 Query Posting
 Query Management(With moderation)
 Live Discussion
Student
Teacher
Administrator
5. Knowledge Assessment
• Every institute need to assess the student and their performance time
by time that what can be named as Knowledge assessment.
• Features under this is :
 Assignment
 Examination
Teacher
Student
Diagrams
Stats & Facts
Benefits of this System
 Learning Mobility
 Time flexibility
 Anytime Revision
 Online Examination
 Live Discussion
 Teacher can share content with student
 Effective way of communication between student and teacher
 Doubt solving by Ask me forum.
Virtual Academy

Virtual Academy

  • 1.
    Prepared By Kuntal Mehta ShrenitPatel Virtual Academy
  • 2.
    What is VirtualAcademy? •This is the system using blended model of learning. • Contains the features like : Video Lectures Knowledge Assessment Profile Management Content Sharing Query & Discussion • Innovative and effective way of learning that also provide mobility of study and quite flexible. • Beneficiary system for the academy by multiple way ultimately leading to good quality of education and administration by trading way of learning .
  • 3.
    Current System andissues • Academy is the only way of learning. • Student has constraints of time as well as place and revision. • Teacher need to assess knowledge each and every student manually. • Student-Teacher communication gap due to lack of communication medium. • Stronger way of learning like Video and Supporting notes that uses latest technology is also not so helpful due to current system.
  • 4.
    Tools and Technology •MVC4 for the better performance. •Autofac for Inversion of Control and Dependency Injection • NUnit For Unit testing. • Entity Framework Code First Approach for database construction management and migration. • MS SQL 2012 for the ease of data management. • .NET framework 4.5 and C# for the purpose of coding and building. •Ajax for the smart User Interface.
  • 5.
  • 6.
  • 12.
    1. Video Lectures •Video is a trading media for understanding a thing over the net and that’s what this system has as a part of it; via recording of lectures. • Features under this is :  Video Review  Video Surfing  Video Management
  • 13.
  • 14.
  • 16.
  • 19.
    2. Maintenance • Maintenanceis all about user creation to management and from adding new departments to maintaining them. That is ease of control from a single place. • Features under this is :  Profile Management  User management  Department Management
  • 20.
  • 21.
  • 32.
    3. Content Management •Content shared under the system needed to managed by either teacher and administrator. • Features under this is :  Content Sharing  Content Management  Global Content Search
  • 33.
  • 34.
  • 39.
  • 43.
    4. Discussion • Mostlive feature inside the system with the functionality like query posting and live discussion. • Features under this is :  Query Posting  Query Management(With moderation)  Live Discussion
  • 44.
  • 47.
  • 52.
  • 54.
    5. Knowledge Assessment •Every institute need to assess the student and their performance time by time that what can be named as Knowledge assessment. • Features under this is :  Assignment  Examination
  • 55.
  • 66.
  • 72.
  • 87.
  • 92.
    Benefits of thisSystem  Learning Mobility  Time flexibility  Anytime Revision  Online Examination  Live Discussion  Teacher can share content with student  Effective way of communication between student and teacher  Doubt solving by Ask me forum.